Bp2836D схема включения: Схема включения BP2836D по типовому datasheet и использование микросхемы для светодиодных ламп
Схема включения BP2836D по типовому datasheet и использование микросхемы для светодиодных ламп
Всем Муськовчанам большой привет! Немного разбавлю свои радиотехнические обзоры — условно потребительским обзором.))) Ранее я делал обзор на Светодиодную плату и самодельный драйвер к ней. Обзор вызвал определенный интерес, но были и справедливые замечания, что не каждый может собрать импульсный источник питания. Потому я решил исправиться, и рассказать о бюджетной, с моей точки зрения, замене ламп накаливания (или энергосберегающих ламп), на готовое решение от наших друзей китайцев, с которым справится даже домохозяйка, если она при слове «электричество» не падает в обморок. Из инструментов нам ничего не нужно, т.к. даже клеммная колодка имеет пружинные прижимные контакты. Всем, кому это интересно, Добро пожаловать под Кат…
Немного поискав на АлиЭкспрессе, я нашел подходящее решение (справедливости ради, надо отметить, что на подобный вариант мне указывали в комментариях к первому обзору).
В магазине есть несколько вариантов светодиодных планок, разных размеров, и соответственно разной ценой. Я выбрал 24W, белого цвета свечения. Несколько фото с магазина (аверс, реверс, пример использования и размеры) приведу под спойлером:
Фото из Китайского магазина
Как Вы видите, как сама плата со светодиодами, так и драйвер имеют магнитные крепления, позволяющие легко установить начинку светильника на металлическое основание лампы.
Заказ сделал за свои кровные деньги. Скрин заказа Вы можете увидеть по спойлером:
Скрин заказа
Товар был отправлен с отслеживаемым трек-номером и доехал довольно быстро. Дата заказа 17 марта, на таможне посылка засветилась 2 апреля… Оказалось, что фирма-производитель практически мои соседи, и г.
Получил посылку, все упаковано в несколько слоев «пупырки», в посылке была светодиодная плата, драйвер, пружинная колодка и некоторое количество болтиков М3 и гаек, в которые встроены магниты. Собранный вариант готовый для инсталляции на фото:
Драйвер легко разборный, держится на защелках. Внутри обычный китайский драйвер, с одним отличием, что это все спрятано в белую пластмассовую коробочку:
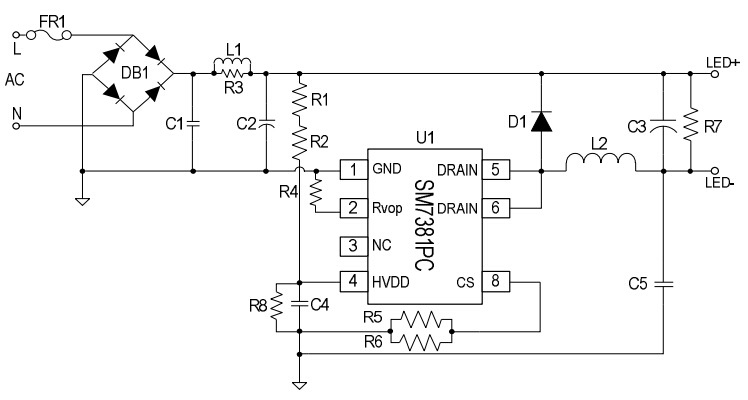
Как мы видим, драйвер построен на микросхеме BP2836D по типовой схеме с даташит. Это не имеющий развязки от сети понижающий светодиодный драйвер, с фиксированным током на выходе.
Надо иметь ввиду, что на светодиодной плате присутствует сетевое напряжение. Потому
Убираем из лампы всю мою прошлую электронную поделку:
И примеряем светодиодную плату… В общем, последнее время, я стал часто ошибаться в выборе размеров и т.п. Промахнулся я и с размером светодиодной платы… Она оказалась больше чем основание лампы, но в принципе магниты цепляют металл, в двух местах, потому особых проблем нет, может оно даже к лучшему… Так как у большей по размеру платы, большая мощность, а декоративное стекло прижмет плату, и у нее нет шансов вывалится на голову.
Закрываем все это плафоном и включаем…
Светит лампа визуально ярко… Даже очень ярко… Замерить световой поток нечем, да и какой смысл, на балконе светло, все хорошо видно. Если поставить экспозицию по самой лампе, то становится видно световые пятна идущие по кругу, что довольно симпатично…
Поскольку нынче обзор у меня «потребительский», то я не буду проводить измерения напряжения, тока драйвера. Тот, кому это нужно, легко найдет информацию в даташит, там все подробно расписано.
Расскажу только про температуру платы с светодиодами. Я оставил гореть светильник на 2 часа, потом полез за термопарой, что бы измерить температуру платы, но передумал, т.к температура платы была примерно 42-45С, рукой ощущается как теплая, соответственно у светодиодов достаточный теплоотвод, и необходимости что то придумывать нет. Визуального мерцания светодиодов тоже нет, да и не должно быть, т.к используется нормальный драйвер с нормальным электролитическим конденсатором на входе.Это не п.18… )))) Мне действительно понравилось это решение, за вменяемые деньги.
UPD: По многочисленным просьбам измерил напряжение и ток светодиодов. Напряжение 80В Ток 0.25А. Итого реальная мощность светильника 20W Чуть не дотягивает до заявленной.
Светлый угол — светодиоды • Прошу помощи у спецов в модернизации драйвера.
Создан на базRe: Прошу помощи у спецов в модернизации драйвера. Создан на
Светочъ » 19 ноя 2016, 22:28
VA писал(а):Вроде норм.
На драйвере указан диапазон рабочего напряжения на выходе?
Все давно разжевано:
Сообщение soyer » 16 ноя 2016, 19:03
AWZGlobal писал(а):
Погуглил,-почитал,-вывод:-необходимо добавить в драйвер какие либо защиты.
Думается, что все проблемы от того, что схема не имеет гальванической развязки с сетью. Вводить реальные защиты крайне не рентабельно, а простые не особо то и помогут. В Вашем случае проще постараться убрать возможный электрический контакт оснований самих линеек друг от друга и от соприкосновения с бетоном/кирпичем/железом или на чем они там висят)))
А вообще, какой холостой ход? Может практически не ограничен…там есть есть резистор на 2 ноге, он отвечает за выходное напряжение.
Напряжение ХХ должно быть чуть больше рабочего.http://www.newener.ru
WhatsApp +79061188067
newener(собака)yandex.ru
-
Светочъ - Scio me nihil scire
- Сообщений: 5742
- Зарегистрирован: 12 янв 2011, 23:01
- Откуда: Липецк
- Благодарил (а): 143 раз.
- Поблагодарили:
197 раз. - Сайт
Вернуться наверх
Re: Прошу помощи у спецов в модернизации драйвера. Создан на
iurii » 20 ноя 2016, 04:17
по дому имеется с десяток простых драйвов на микрухе BP2836D и индуктивности . Кондёры качественные и ёмкие и по два 47 ом ( не в паралель)терморезисторов на входе . Всё прекрасно живёт и без гальваники и фильтров
- Вложения
- iurii
- Искра знания
- Сообщений: 772
- Зарегистрирован: 01 мар 2015, 22:11
- Благодарил (а): 0 раз.

- Поблагодарили: 35 раз.
Вернуться наверх
Re: Прошу помощи у спецов в модернизации драйвера. Создан на
AWZGlobal » 21 ноя 2016, 12:54
VA писал(а):Вроде норм.
На драйвере указан диапазон рабочего напряжения на выходе?
да,-два варианта драйверов..
на первом диапазон 60-90
на другом 80-130 вольт, но оба держат напряжение на нагрузке 105-110 вольт
- AWZGlobal
- Торшер
- Сообщений: 31
- Зарегистрирован: 16 ноя 2016, 11:42
- Откуда: Белгороод
- Благодарил (а): 3 раз.
- Поблагодарили: 0 раз.
- Сайт
Вернуться наверх
Re: Прошу помощи у спецов в модернизации драйвера.
Создан наAleksandr_A » 21 ноя 2016, 19:07
iurii писал(а):по дому имеется с десяток простых драйвов на микрухе BP2836D и индуктивности . Кондёры качественные и ёмкие и по два 47 ом ( не в паралель)терморезисторов на входе . Всё прекрасно живёт и без гальваники и фильтров
Покрутите «латр» на входе с выходными замерами….
Велед.рф светодиодные комплектующие
- Aleksandr_A
- Scio me nihil scire
- Сообщений: 2831
- Зарегистрирован: 23 мар 2013, 00:57
- Откуда: Челябинск
- Благодарил (а): 13 раз.
- Поблагодарили: 107 раз.
Вернуться наверх
Re: Прошу помощи у спецов в модернизации драйвера. Создан на
VA » 22 ноя 2016, 01:45
AWZGlobal писал(а):-два варианта драйверов.
.
на первом диапазон 60-90
на другом 80-130 вольт, но оба держат напряжение на нагрузке 105-110 вольт
Это ещё не дожевали.
Сд перегорают лишь на первом варианте драйвера, либо с одинаковым успехом на обоих?
У первого варианта драйвера, скорее всего, не штатный режим работы, а постоянный перезапуск. В следствии чего пиковые нагрузки пробивают сд. Либо частота далека от номинальной, при этом параметры наугад (и КПД как у копрового аккумулятора). Странно, что сам драйвер ещё жив. Поправьте, если ошибаюсь.
Похоже он подходит не для 4х (этих) линеек последовательно, а для 3х.
http://m.ruspravda.info/Slavyanskaya-azbuka-3064.html
- VA
- Искра знания
- Сообщений: 568
- Зарегистрирован: 31 янв 2016, 18:30
- Откуда: Волгоградская обл. г.Николаевск.
- Благодарил (а): 96 раз.
- Поблагодарили: 40 раз.

Вернуться наверх
Re: Прошу помощи у спецов в модернизации драйвера. Создан на
AWZGlobal » 22 ноя 2016, 13:13
VA писал(а):
AWZGlobal писал(а):-два варианта драйверов..
на первом диапазон 60-90
на другом 80-130 вольт, но оба держат напряжение на нагрузке 105-110 вольтЭто ещё не дожевали.
Сд перегорают лишь на первом варианте драйвера, либо с одинаковым успехом на обоих?У первого варианта драйвера, скорее всего, не штатный режим работы, а постоянный перезапуск. В следствии чего пиковые нагрузки пробивают сд. Либо частота далека от номинальной, при этом параметры наугад (и КПД как у копрового аккумулятора). Странно, что сам драйвер ещё жив. Поправьте, если ошибаюсь.
Похоже он подходит не для 4х (этих) линеек последовательно, а для 3х.
Оба драйвера внутри одинаковые, за исключением:
1.
На одном стоит микруха CL1503 а на втором CL1503IR.
2 на cl1503 на 7-8 ноге стоит резистор 5.6 ом а на CL1503IR 3 ома
это все отличия внутрянки драйверов…
- AWZGlobal
- Торшер
- Сообщений: 31
- Зарегистрирован: 16 ноя 2016, 11:42
- Откуда: Белгороод
- Благодарил (а): 3 раз.
- Поблагодарили: 0 раз.
- Сайт
Вернуться наверх
Re: Прошу помощи у спецов в модернизации драйвера. Создан на
AWZGlobal » 22 ноя 2016, 18:13
Есть смысл поступить так?… —
Поставить NTC термистор на выключатель? Группы по 12-15 светильников мощностью 30 ватт каждый.
(цель,- не снимать каждый светильник и не разбирать драйвер так как высота светильников 6 метров-затруднительно несколько с лесами по торговому залу бегать и двигать мебель.
..)
- AWZGlobal
- Торшер
- Сообщений: 31
- Зарегистрирован: 16 ноя 2016, 11:42
- Откуда: Белгороод
- Благодарил (а): 3 раз.
- Поблагодарили: 0 раз.
- Сайт
Вернуться наверх
Re: Прошу помощи у спецов в модернизации драйвера. Создан на
VA » 22 ноя 2016, 19:07
Смысл есть, только при расчёте мощности выяснится, что понадобится очень мощный термистор, либо много термисторов паралельно. Я сильно сомневаюсь, что термисторы имеют идеально одинаковые характеристики. Следовательно, те термисторы, которые чуть раньше прогреются, чем другие (/~сопротивление в них раньше понизился) могут не выдержать токовой нагрузки, и сгореть. Скорее всего остальные все сгорят по очереди… За ~ пару секунд. А может и выдержат.
нужно всё рассчитывать, в т.ч. и допуски отклонений. Большой запас мощности может заметно снизить КПД всей системы.
Я бы их кружком склеял, и кружок по плоскости к горизонту. Чтобы равномерное прогревались.
Я всего этого не делал, по этому это только теория.
http://m.ruspravda.info/Slavyanskaya-azbuka-3064.html
- VA
- Искра знания
- Сообщений: 568
- Зарегистрирован: 31 янв 2016, 18:30
- Откуда: Волгоградская обл. г.Николаевск.
- Благодарил (а): 96 раз.
- Поблагодарили: 40 раз.
Вернуться наверх
Re: Прошу помощи у спецов в модернизации драйвера. Создан на
VASYA » 23 ноя 2016, 00:48
Пришлите схемку желательно в ПДФе на [email protected] , можно и изделие для изучения. Если интересно, пришлю адрес куда послать почтой или курьером.
- VASYA
- Светильник
- Сообщений: 66
- Зарегистрирован: 28 ноя 2010, 02:03
- Откуда: Москва, реже Реховот
- Благодарил (а): 0 раз.

- Поблагодарили: 1 раз.
Вернуться наверх
Re: Прошу помощи у спецов в модернизации драйвера. Создан на
VASYA » 23 ноя 2016, 01:13
Доброго времени суток!
Проблема сводится к броску тока при включении/выключении, то есть у драйвера беда с переходными процессами.
Поэтому можно последовательно со светодиодами включить линейный стабилизатор тока на 2 транзисторах, с током процентов на 15-20 больше номинального для основного стабилизатора. При этом в штатном режиме на транзисторе будет падать около вольта или чуть меньше. А при превышении тока на 15-20% двухтранзисторный стабилизатор включится в режим ограничения тока. На линейки параллельно светодиодам неплохо бы подключить емкости несколько десятков нанофарад для исключения коротких бросков тока и прочей хрени. Минус процент КПД но светодиоды будут жить долго и счастливо.
Вот как-то так.
- VASYA
- Светильник
- Сообщений: 66
- Зарегистрирован: 28 ноя 2010, 02:03
- Откуда: Москва, реже Реховот
- Благодарил (а): 0 раз.

- Поблагодарили: 1 раз.
Вернуться наверх
Re: Прошу помощи у спецов в модернизации драйвера. Создан на
VASYA » 23 ноя 2016, 01:14
AWZGlobal писал(а):Прошу помощи у спецов в модернизации драйвера.
Создан на базе чипа CL1503, схема стандартная из датачита.
Проблема,-периодически перегорают светодиоды в линейках (раз в месяц-два).
Есть наблюдение, — перегорание в момент включения-выключения.
Светильников много,-поэтому менять их с частой периодичностью устал уже.Погуглил,-почитал,-вывод:-необходимо добавить в драйвер какие либо защиты.
Помогите консультацией пожалуйста
Доброго времени суток!
Проблема сводится к броску тока при включении/выключении, то есть у драйвера беда с переходными процессами.
Поэтому можно последовательно со светодиодами включить линейный стабилизатор тока на 2 транзисторах, с током процентов на 15-20 больше номинального для основного стабилизатора.
При этом в штатном режиме на транзисторе будет падать около вольта или чуть меньше. А при превышении тока на 15-20% двухтранзисторный стабилизатор включится в режим ограничения тока. На линейки параллельно светодиодам неплохо бы подключить емкости несколько десятков нанофарад для исключения коротких бросков тока и прочей хрени. Минус процент КПД но светодиоды будут жить долго и счастливо.
Вот как-то так.
- VASYA
- Светильник
- Сообщений: 66
- Зарегистрирован: 28 ноя 2010, 02:03
- Откуда: Москва, реже Реховот
- Благодарил (а): 0 раз.
- Поблагодарили: 1 раз.
Вернуться наверх
Re: Прошу помощи у спецов в модернизации драйвера. Создан на
AWZGlobal » 23 ноя 2016, 15:10
а просто диммер подойдёт,-он же не даст резкого нарастания и убыли напряжения на драйвере ,-следовательно переходные процессы будут «смягчены» ?
- AWZGlobal
- Торшер
- Сообщений: 31
- Зарегистрирован: 16 ноя 2016, 11:42
- Откуда: Белгороод
- Благодарил (а): 3 раз.

- Поблагодарили: 0 раз.
- Сайт
Вернуться наверх
Re: Прошу помощи у спецов в модернизации драйвера. Создан на
AWZGlobal » 23 ноя 2016, 17:30
VASYA писал(а):Пришлите схемку желательно в ПДФе на [email protected] , можно и изделие для изучения. Если интересно, пришлю адрес куда послать почтой или курьером.
Интересно! пишите куда присылать…
- AWZGlobal
- Торшер
- Сообщений: 31
- Зарегистрирован: 16 ноя 2016, 11:42
- Откуда: Белгороод
- Благодарил (а): 3 раз.
- Поблагодарили: 0 раз.
- Сайт
Вернуться наверх
Re: Прошу помощи у спецов в модернизации драйвера.
Создан наVASYA » 23 ноя 2016, 17:41
Москва Спартаковский переулок д2 строение 1 подъезд 3 этаж 2 помещение 1 тел 8 915 115 55 95 Василий
И пару сгоревших линеек приложите плз.
- VASYA
- Светильник
- Сообщений: 66
- Зарегистрирован: 28 ноя 2010, 02:03
- Откуда: Москва, реже Реховот
- Благодарил (а): 0 раз.
- Поблагодарили: 1 раз.
Вернуться наверх
Re: Прошу помощи у спецов в модернизации драйвера. Создан на
VASYA » 23 ноя 2016, 17:44
Нет, с диммером могут возникнуть новые проблемы. Думаю, проще всего добавить 2 транзистора. Получу драйвер, проверю и пришлю доработанное изделие.
- VASYA
- Светильник
- Сообщений: 66
- Зарегистрирован: 28 ноя 2010, 02:03
- Откуда: Москва, реже Реховот
- Благодарил (а): 0 раз.

- Поблагодарили: 1 раз.
Вернуться наверх
Пред.След. Показать сообщения за: Все сообщения1 день7 дней2 недели1 месяц3 месяца6 месяцев1 год Сортировать по: АвторВремя размещенияЗаголовок по возрастаниюпо убыванию
Вернуться в Питание и подключение светодиодов
Перейти: выберите форум——————ОбъявленияСВЕТ Освещение помещений Наружное освещение ОптикаСВЕТОДИОДЫ — теория Теоретические аспекты использования светодиодов Светодиоды, светодиодные светильники и их производителиСВЕТОДИОДЫ — практическое применение Светодиоды в быту Светодиоды в авто Светодиоды в рекламе Светодиоды в промышленности Фонари, прочие автономные источники света Питание и подключение светодиодов Разное о светодиодахКоммерция Куплю Продам УслугиМагазин «ALLED.RU» Общая информация Вопросы по работе магазина Доставка — проблемы, решения, предложения Отзывы о товарах, вопросы по товарам. Предложения по улучшению работы магазинаРазное Всякая всячинаРастения — агротехника, освещение.
Практическое применениеКто сейчас на форуме
Зарегистрированные пользователи: Bing [Bot], BVlad, comrad, ЕВ_гений, Google [Bot], Google Feedfetcher, ivanko, kulibin, mailru, Majestic-12 [Bot], Reneo, Яндексбот
Powered by phpBB
© 2000, 2002, 2005, 2007 phpBB Group
Русская поддержка phpBB
DataSheet PDF Search Site
Новые списки
| Номер детали | Функция | Производители | ПДФ |
| 11Н60К-МТ | N-КАНАЛЬНЫЙ МОЩНЫЙ МОП-транзистор | Юнисоник Текнолоджиз | |
| 11НМ40 | N-КАНАЛЬНЫЙ МОП-транзистор SUPER-JUNCTION | Юнисоник Текнолоджиз | |
| 12N60K-МТ | N-КАНАЛЬНЫЙ МОЩНЫЙ МОП-транзистор | Юнисоник Текнолоджиз | |
| 12Н65К-МТ | N-КАНАЛЬНЫЙ МОЩНЫЙ МОП-транзистор | Юнисоник Текнолоджиз | |
| 13Н40К-МТ | N-КАНАЛЬНЫЙ МОЩНЫЙ МОП-транзистор | Юнисоник Текнолоджиз | |
| 13Н50К | N-КАНАЛЬНЫЙ МОЩНЫЙ МОП-транзистор | Юнисоник Текнолоджиз | |
| 14N40K-МТ | N-КАНАЛЬНЫЙ МОЩНЫЙ МОП-транзистор | Юнисоник Текнолоджиз | |
| 18Т10 | N-КАНАЛЬНЫЙ МОЩНЫЙ МОП-транзистор | Юнисоник Текнолоджиз | |
| 1N1396 | Сильноточный выпрямитель | Трансис | |
| 1N1397 | Сильноточный выпрямитель | Трансис |
BP2836D Лист данных — неизолированный понижающий автономный светодиодный драйвер
Опубликовано по распиновке
Номер детали: BP2836D
Функция: неизолированный Buck Offline LED Driver
Упаковка: DIP 8-контактный тип
Производители: BPS Confidential (www.bpsemi.com)
Изображение:
Описание
BP2836D — это высокоточный понижающий драйвер постоянного тока для светодиодов. Устройство работает в режиме критической проводимости и подходит для автономного светодиодного освещения с универсальным входом 85–265 В переменного тока. В BP2836D встроен мощный полевой МОП-транзистор на 500 В. Благодаря запатентованной технологии управления полевым МОП-транзистором рабочий ток микросхемы очень мал. Так что вспомогательная обмотка для питания чипа не нужна. Он может обеспечить отличные характеристики при постоянном токе с очень небольшим количеством внешних компонентов, поэтому стоимость и размер системы сведены к минимуму.
В BP2836D используется запатентованный метод управления током.
Он может обеспечить точный выходной ток и отличное регулирование линии. Драйвер работает в режиме критической проводимости, выходной ток не зависит от индуктивности и выходного напряжения светодиода.
Распиновка
Характеристики
1. Работа в режиме критической проводимости
2. Внутренний силовой МОП-транзистор 500 В
3. Без вспомогательной обмотки
4. Сверхмалый рабочий ток
5. Точность выходного тока светодиода ±5%
Применение
1. Светодиодная трубка
2. Светодиодный потолочный светильник
3. Светодиодная лампа
4. Другое светодиодное освещение
BP2836D Технический паспорт PDF
Связанные статьи в Интернете
- Прямоугольные и горизонтальные подпружиненные соединители с мелким шагом SMT от Mill-Max
- Enginursday: Новый и улучшенный IOIO-OTG!
- Публикация в блоге: Как использовать скорость нарастания для контроля электромагнитных помех



.



