Драйверы светодиодов высоковольтные: Высоковольтные драйверы мощных светодиодов
Видео: Высоковольтный драйвер для светодиодов HV9922N3
Биржа ProСтанки
Добавлено: 01.12.2012 в 09:51
Продолжительность: 01:41
Высоковольтный драйвер светодиодов HV9922N3 — это компактный трехвыводной ШИМ-стабилизатор тока для светодиодов. Его отличительной особенностью является способность работать в широком диапазоне входных напряжениях от 80В до 264В, что позволяет использовать микросхему для питания светодиодов от сети переменного тока 220В без применения понижающего источника питания. Драйвер выполнен со встроенным MOSFET транзистором на напряжение 500В, внутренние цепи управления и коррекции обеспечивают стабилизацию тока в 50мА. Миниатюрный драйвер HV9922N3 в корпусе ТО92 имеет простую схему включения, поэтому для самостоятельной сборки потребуется ограниченное количество компонентов. Это, в первую очередь, сама микросхема, диодный мост, на напряжение не менее 250В, фильтр питания, в лице трех конденсаторов, защитный диод, и дроссель, соответствующий параметрам токовой нагрузки.
Все содержимое размещается компактно на печатной или макетной плате, сюда можно добавить варистор и предохранитель, как дополнительную защиту по первичной цепи. Количество светодиодов подбирается по выходному напряжению драйвера и максимальному току отдачи.
Комментарии
0Оставить комментарий
Интересные статьи партнеров
Полное руководство по 3D-печати [часть 1]
Запуск оптоволоконного станка для резки металла XTC-1530H/2000 Raycus в Туле
Шедевры из проволоки и коряг от художника Ивана Ловатта
Лучшие контроллеры ЧПУ для фрезерных, токарных и плазменных станков [Часть 2]
Запуск оптоволоконного лазерного станка XTC-1530H/1500 Raycus в Нижнем Тагиле
Запустили оптоволоконный лазер для резки листов и труб LF6015CR/3000 IPG в г.
Киров
Лазерно-гравировальные станки. Наличие и ожидаемые поступления
5 причин использовать пассивацию для деталей из нержавеющей стали
Пусконаладка гидравлического листогибочного пресса MetalTec HBM 125/2500 E22 в Зеленодольске
Похожее видео
СВЕТОДИОДНЫЕ ДРАЙВЕРЫ NATIONAL SEMICONDUCTOR — Время электроники
С каждым годом расширяется сфера применения мощных светодиодов высокой яркости. Их преимущество обеспечивается за счет большей световой эффективности, высокой надежности, экономичности.
Достижение всех этих параметров неразрывно связано с применением микросхем драйверов, которые обеспечивают стабилизированный ток питания цепей светодиодов. В настоящее время многие фирмы производят широкий спектр микросхем линейных и импульсных драйверов для различных приложений мощных светодиодов. National Semiconductor является одним из лидеров среди производителей светодиодных драйверов. Разработанная фирмой серия драйверов понижающего типа (step down) LM3402/LM3404/LM3405 обеспечивает достижение высоких показателей эффективности применения светодиодов c мощностью от 1 до 5 Вт в широком диапазоне входных питающих напряжений.
Введение
Широкому применению светодиодов препятствует высокая цена. Несмотря на расширение производства мощных сверхъярких светодиодов, их цена продолжает оставаться достаточно высокой. Цена светодиодного светильника определяется и стоимостью драйвера светодиода, которая может быть соизмерима со стоимостью светодиодного источника.
Драйвер светодиода должен обеспечивать заданный постоянный ток при изменении входного напряжения источника питания.
Стабильный ток требуется для обеспечения постоянной яркости свечения. Вторая причина — превышение номинальной величины тока, протекающего через светодиод, негативно сказывается на сроке службы.
Спектр монохромных светодиодов, как и спектр белых светодиодов зависит от величины проходящего через него тока. При уменьшении или увеличении тока происходит смещение цветовой температуры белого светодиода, а также смещение доминантной частоты монохромного светодиода.
Стабилизаторы постоянноготока понижающего типа
При входных напряжениях источника питания больших, чем прямое напряжение на светодиоде или сумме прямых напряжений цепочки светодиодов, используются регуляторы тока понижающего типа. В настоящее время существует несколько методов формирования сигналов управления ключевыми элементами в понижающих регуляторах (см. рис. 1): управление по току или напряжению, гистерезису и так называемый метод Constant-on-Time (CoT) контроля, каждый из которых обладает своими особенностями.
Рис. 1. Принципы управления CоT и по току |
Токовый режим управления обеспечивает простую реализацию обратной связи и позволяет защитить ключевой транзистор от экстремальных режимов работы.
Для метода управления по току используется встроенный высокочастотный генератор фиксированной частоты, который задает период смены фаз регулирующего силового ключа (открыт/ закрыт).
Частота при регулировании остается неизменной, меняется только скважность импульсов, т.е. соотношение времен открыт/закрыт.
Семейство драйверов светодиодов LM3402/LM3404/LM3405
Драйверы семейства относятся к регуляторам напряжения понижающего типа. Их особенности — широкий диапазон входных напряжений. Для драйверов LM3402 и LM3404 существуют более высоковольтные модификации — LM3402HV и LM3404HV (High Voltage) выдерживающие максимальное входное напряжение до 75 В. Драйверы могут использоваться для управления сверхъяркими светодиодами с мощностью от 1 до 5 Вт. В таблице 1 представлены основные характеристики светодиодных драйверов.
Таблица 1. Основные характеристики светодиодных драйверов LM3402/LM3404/LM3405
| Параметры | LM3402/02HV | LM3404/04HV | LM3405/05А |
| Рабочий выходной ток, А | 0,5 | 1,20 | 1 |
Предельный ток (ном. ), А | 0,7 | 1,5 | 2,0 |
| Входное напряжение, В | 6…42 (02) | 6…42 (04) | 3…15 (05) |
| Встроенный мощный MOSFET-ключ | + | ||
| Частота преобразования | Регулируемая в диапазоне | Регулируемая в диапазоне | Фиксированная 1,6 MГц |
| Метод управления стабилизацией тока | CоT | По току с внутренней схемой коррекции цепи обратной связи | |
| Опорный источник напряжения, В | 0,205 | ||
| Корпус | MSOP-8 (MUA08A) | SO-8 | SOT23-6 |
| Защита от короткого замыкания и обрыва в выходной цепи | + | ||
| Защита от перегрева | + | ||
| Защита от низкого входного напряжения (ULVO) | + | ||
| Ограничение тока выходного ключа в каждом цикле импульсного преобразователя | + | ||
| Плавный запуск | + | ||
| Управление яркостью (dimming) | + | ||
| Режим shutdown | + | ||
| Рабочий диапазон температур, °C | –40…125 | ||
Особенности применения светодиодных источников света в бортовых системах транспортных средств
Наличие расширенного диапазона входных напряжений для светодиодных драйверов актуально при создании светодиодных систем освещения для транспортных средств.
табл. 2).
Таблица 2. Напряжения бортовых аккумуляторных сетей транспортных средств
| Бортовые сети транспортных средств | Напряжение, В |
| Самолетная сеть | 27 |
| Корабельная сеть | 24 |
| Автомобили легковые, грузовые, спецтехника | 12/24 |
| Трамвайная сеть освещения | 24 |
| Аккумуляторная сеть в поездах | 24 |
| Бортовая сеть освещения в скоростных поездах Evrostar | 72 |
В бортовых сетях часто случаются броски напряжения при коммутации нагрузки. Например, в автомобильной сети 12-В импульсы перенапряжения могут достигать 70 В.
Автомобильные электронные схемы, питаемые от аккумуляторной батареи 12 В, должны быть рассчитаны на более высокое напряжение 40 В и выше, чтобы противостоять напряжениям, возникающим, например, при коммутации индуктивной нагрузки. Повышенное напряжение в аккумуляторной сети возникает и в процессе подзарядки от генератора.
Модификации светодиодных драйверов LM3402HV и LM3404HV полностью соответствуют требованиям, предъявляемым к автомобильному электронному оборудованию как по части защиты от перенапряжений в цепи питания, так и по части обеспечения расширенного рабочего температурного режима –40…125°C.
Структура драйверов LM3402
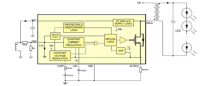
Драйвер LM3402 (см. рис. 2) является компактным, импульсным регулятором постоянного тока понижающего типа с эффективностью до 95% при выходном токе через светодиод 525 мA.
Рис. 2. Структурная схема драйвера LM3402 |
Микросхема имеет вход для управления яркостью (ШИМ-управление).
Опорное напряжение в цепи обратной связи уменьшено до 0,2 В. Диапазон входных напряжений LM3402 от 6 до 42 В. Более высоковольтная модификация LM3402HV имеет диапазон входных напряжений от 6 до 75 В.
Резистивный датчик тока включен последовательно в цепи светодиода. Выходной транзистор открывается, когда напряжение на резистивном токовом датчике ниже 0,2 В. Второй компаратор имеет порог 0,3 В и предназначен для отключения выходного каскада при обрыве цепи светодиода (светодиодов). В структуре драйвера есть и датчик для мониторинга максимального тока, протекающего через ключевой транзистор. Компаратор с порогом 0,735 А обеспечивает защиту от сверхтоков при коротком замыкании. В структуре микросхемы есть также модуль термозащиты с блокировкой рабочего режима.
Рабочая частота лежит в диапазоне от 10 кГц до 1 МГц и выбирается исходя из нескольких факторов. Она зависит от входного напряжения, топологии светодиодной нагрузки, а также от выбора КПД. Лучший КПД обеспечивается при низких частотах переключения, однако при более высоких частотах можно уменьшить размеры дросселя.
Но при высоких частотах переключения повышается уровень ЭМИ. Особенностью импульсных преобразователей LM340x является необязательность установки на выходе конденсатора, который обычно присутствует в таких схемах. Его установка, однако, может помочь снизить величину индуктивности дросселя. Схема включения драйвера показана на рисунке 3.
Рис. 3. Уменьшение напряжение обратной связи до 208 мВ дает снижение потребления на резистивном датчике Rsns до 0,5 А × 0,2 В = 0,1 Вт |
Установка тока через светодиод задается величиной резистора в цепи обратной связи R1.
IF = VFB/R1.
Встроенный источник опорного напряжения, используемый для работы схемы мониторинга выходного тока, имеет номинал всего 0,208 В, что дало возможность уменьшить сопротивление резистора датчика тока до 0,01…0,2 Ом, уменьшить мощность рассеивания на нем и увеличить КПД всей схемы управления.
Например, для тока 1 А можно использовать датчик тока с номиналом 0,2 Ом. Рассеиваемая мощность на резисторе датчика тока составит всего 208 мВт. Поэтому в качестве датчика тока можно использовать резисторы в корпусе 0805 мощностью рассеивания 250 мВт.
Структура драйверов LM3404 и LM3404HV
Драйверы LM3404 и LM3404HV схожи с LM3402/3402HV. Схемы их включения также аналогичны. Отличие заключается только в использовании более мощного встроенного MOSFET-ключа, обеспечивающего рабочие токи через светодиод до 1,2 А. Драйвер предназначен для управления светодиодами мощностью 3 и 5 Вт с рабочими токами 0,7…1 A. Драйвер LM3404 может с успехом использоваться и для питания последовательной цепочки мощных светодиодов. На рисунке 4 показана схема управления последовательной гирляндой, состоящей из 10 мощных светодиодов, от источника 48 В.
Рис. 4. Управление гирляндой из 10 последовательных светодиодов |
Прямое падение напряжения на цепочке светодиодов — около 35 В.
Расчетные параметры схемы: частота переключения транзистора 223 кГц, индуктивность дросселя 330 мкГн, КПД токового регулятора 96%.
Особенности драйвера LM3405
LM 3405 (см. рис. 5) отличается от драйверов LM3402/LM3404.
Рис. 5. Структурная схема светодиодного драйвера LM3405 |
Во-первых, не используется метод CоT, а вместо него используется токовый метод управления с внутренней компенсацией сигнала токового датчика. Во-вторых, в нем используется фиксированная высокая частота 1,6 МГц. Работа на фиксированной высокой частоте дает возможность использовать дроссель с малой индуктивностью, который имеет меньшие размеры и меньшую стоимость. В итоге, обеспечивается минимальная стоимость и минимальные размеры схемы управления.
В-третьих, значительно уменьшен диапазон входных напряжений до 3…15 В. Корпус TSOT-6 — самый миниатюрный из тройки драйверов. Для драйвера LM3405A диапазон немного расширен: от 3 до 22 В и используется другой корпус SOT23-6.
Сектор применения данного типа драйвера уже другой: светодиодные фонари, лампы-вспышки, индустриальные источники освещения как альтернатива галогеновым 12-В лампам, питаемым от понижаемого трансформатора 220/12 В. Драйвер, в частности, может быть использован в светодиодных лампах с цоколем EL16.
Ток потребления внутренней схемы управления драйвера составляет всего 1,8 мА. При токе 1 А на корпусе схемы рассеивается около 445 мВт. КПД преобразователя для одного светодиода 85% (напряжение 6 В), для двух светодиодов — 90% при входном напряжении 10 В, для трех светодиодов — 92% при входном напряжении 14 В. При повышении напряжения КПД уменьшается. Стабильная работа преобразователя обеспечивается при значениях тока через светодиод больших 200 мА, поэтому резистор R1 должен быть не более 1 Ом. Если требуется обеспечить ток через светодиод меньший 200 мА, то необходимо использовать управление яркостью через ШИМ-модуляцию. Диапазон управляющих сигналов ШИМ от 100 Гц до 5 кГц. Однако при частотах более 5 кГц сигнал ШИМ оказывает влияние на рабочий цикл схемы.
Рис. 6. Схема управления светодиодной лампой формата MR16 (VIN = 12 В AC, IF = 0,75 A) |
На рисунке 6 показан пример реализации схемы управления светодиодной лампы с цоколем MR16.
Управление яркостью светодиодных источников
Светодиодные светильники обеспечивают ряд функций, которые не могут быть реализованы для светильников с лампами накаливания. В первую очередь это возможность управления яркостью или диммирование (dimming) с сохранением спектра излучения во всем диапазоне регулировки яркости. В обычных лампах при уменьшении напряжения уменьшается не только яркость, но и меняется спектр, он смещается в сторону красного. В светодиодах яркость и спектр зависят от величины тока.
Особенно это актуально для мощных светодиодов белого свечения, в которых используются люминофорные слои. Для сохранения баланса белого требуется обеспечивать импульсную стабилизацию значения тока.
Для монохромных будет происходить смещение доминантной длины волны излучения, а для белых светодиодов — нарушение баланса белого и изменение цветовой температуры излучения.
На рисунке 7 показано смещение спектра белого светодиода мощностью 1 Вт при различных способах управления яркостью.
Рис. 7. Слева светодиод запитан постоянным током 50 мА (более желтый спектр) |
Слева — спектр светодиода при протекании постоянного тока 50 мА, справа — при питании светодиода импульсным током 300 мА со скважностью 1/6, частота ШИМ 500 Гц. Средний ток в обоих случаях одинаковый, а вот результат — разный. Спектр в данном варианте смещен в сторону голубого.
Управление яркостью — обеспечивается сигналом ШИМ, имеющим более низкочастотный диапазон по отношению к частоте переключения ключевого элемента. В итоге, сигнал ШИМ накладывается поверх импульсного регулирования тока. Низкая частота ШИМ не нарушает работу схемы регулирования тока.
При цифровой ШИМ-регулировке яркости интегрирование происходит в зрительной системе человека. При этом обеспечивается поддержание импульсов постоянного тока для всего диапазона яркостей. Изменяется только скважность. Сила тока задается внешним резистором.
Эффективность драйверов светодиодов понижающего типа
КПД драйвера зависит от многих факторов: частоты переключения, величины входного напряжения, разницы между входным напряжением и напряжением падения на цепочке светодиодов. Чем ближе напряжение на входе к напряжению на светодиодах, тем выше КПД.
Максимальная мощность, рассеиваемая на корпусе драйвера, — 448 мВт (при выходном токе 1 А).
Поскольку потери на драйвере и внешних элементах определяются только величиной тока и не зависят от числа включенных последовательно светодиодов, то КПД системы зависит от числа включенных светодиодов в последовательную цепочку (см. рис. 8).
Рис. 8. Эффективность драйвера в зависимости от входного напряжения и схемы включения светодиодов |
Чем больше светодиодов, тем больше КПД.
Расчет показывает, что при использовании последовательной схемы включения из 6 светодиодов КПД может достигать 91, 87% для схемы последовательно-параллельной ( 2 цепочки по 3 светодиода) и всего 83% для схемы, состоящей из 3 цепочек по 2 светодиода. Наименьший КПД (82%) получается при управлении одним светодиодом.
Для помощи разработчику доступна on-line-программа My Webench [10], которая позволяет оптимизировать выбор светодиодного драйвера под конкретный тип светодиода в зависимости от условий применения, а также рассчитать рабочие режимы и параметры схемы управления, подобрать номиналы и типы навесных компонентов (дросселей, конденсаторов, резисторов, диодов Шоттки).
Сравнение с аналогами
Светодиодные драйверы понижающего типа для мощных и сверхъярких светодиодов в настоящее время выпускают десятки производителей: Maxim, Analog Device, Texas Instruments, Allegro, Micrel, Zetex, Linear Technologies, Monolithic Power Systems и многие другие. Все серии драйверов, предназначенных для управления светодиодами с мощностью от 1 до 5 Вт, имеют практически одинаковый набор параметров в своих категориях мощности : у всех есть защита от перегрева и токовых перегрузок, работа в широком диапазоне температур, регулировка яркости.
Однако по диапазону входных напряжений выбор драйверов не так велик. Одним из конкурентов National Semiconductor в этом секторе является фирма Maxim. В частности, Maxim производит токовые драйверы понижающего типа, работающие в широком диапазоне входных напряжений. Светодиодный драйвер MAX16831 работает в диапазоне входных напряжений 5,4…76 В и обеспечивает выходной ток 1,4/2 А. Однако для работы этого драйвера требуются два внешних мощных MOSFET. В остальном драйвер имеет такие же, как и у драйверов серии LM340x, функции защиты от короткого замыкания, обрыва, перегрева, управление яркостью. В опорном источнике используется уровень напряжения даже меньше, чем у LM340x — всего 107 мВ. В другом понижающем стабилизаторе MAX16803, рассчитанном на ток 350 мА, используется низковольтный (204 мВ) опорный источник.
Литература
1. LM3402/LM3402HV 0.5A Constant Current Buck Regulator for Driving High Power LEDs Datasheet.
2. LM3404/04HV 1.0A Constant Current Buck Regulator for Driving High Power LEDs.
Datasheet.
3. LM3405A 1.6MHz, 1A Constant Current Buck LED Driver with Internal Compensation in Tiny SOT23 Package, Datasheet.
4. LM3405 1.6MHz, 1A Constant Current Buck Regulator for Powering LEDs. Datasheet.
5. Никитин А. Применение импульсных повышающих преобразователей фирмы National Semiconductor для управления светодиодами//Компоненты и технологии, 2007, №8.
6. Полищук А. Полупроводниковое освещение — уже реальность//Компоненты и технологии, 2007, №8.
7. Richardson C. LED Applications and Driving Techniques//National Semiconductor.
8. Koskela T. Color-Management LED Drivers Have a Bright Future//Applications Engineer National Semiconductor.
9. Давиденко Ю. Микросхемы электропитания светодиодов//Современная электроника, 2004, №12.
10. www.national.com/appinfo/webench/led/pled.html.
Драйверы для высоковольтных светодиодов — Inventronics
Inventronics предлагает драйверы для светодиодов с высоким входным напряжением мощностью от 40 Вт до 500 Вт, которые работают от сети 347 В переменного тока в Канаде и 480 В переменного тока в США.
Эти драйверы обеспечивают удобство и гибкость проекта благодаря большему количеству опций интеллектуального управления, нескольким вариантам диммирования и более компактному дизайну. Имея обширный портфель драйверов 347 В переменного тока и 480 В переменного тока, мы уверены, что у нас есть драйвер, который вам нужен для удовлетворения различных требований приложений.
Спецификация
Не рекомендуется для новой конструкции
Мы рекомендуем EBM-1K2SxxxMT или ESM-1K2SxxxMT в качестве замены
Сверхмощная серия EFD-1K2SxxxDT подходит для использования в Северной Америке. Они состоят из готовых к управлению программируемых драйверов светодиодов со степенью защиты IP67, которые предназначены для обеспечения расширенных функций для максимальной производительности, устраняя при этом необходимость в конструкции с несколькими драйверами. Они работают от 180-528 В переменного тока и обеспечивают полную мощность 1200 Вт в широком диапазоне выходного тока.
Они предназначены для обеспечения решений с высокой мощностью и идеально подходят для высоких мачт, аэропортов, аквакультуры, садоводства, портов и спортивного освещения.
Уровень мощности: 1200 W
. 10 В, ШИМ, несколько таймеров
Спецификация
Не рекомендуется для новой конструкции
Мы рекомендуем EBM-1K2SxxxMG или ESM-1K2SxxxMG в качестве замены Северная Америка). Они состоят из готовых к управлению программируемых драйверов светодиодов со степенью защиты IP67, которые предназначены для обеспечения расширенных функций для максимальной производительности, устраняя при этом необходимость в конструкции с несколькими драйверами. Они работают от 180-528 В переменного тока и обеспечивают полную мощность 1200 Вт в широком диапазоне выходного тока. Они предназначены для обеспечения решений с высокой мощностью и идеально подходят для высоких мачт, аэропортов, аквакультуры, садоводства, портов и спортивного освещения.
Уровень мощности: 1200 Вт
. 10 В, ШИМ, несколько таймеров
Спецификация
Серия ESC-075SxxxDT(ST) снята с производства. Вместо этого см. серию ESD-096SxxxDT. Серия ESC-075SxxxDT(ST) подходит для использования в Северной Америке. Они состоят из светодиодных драйверов постоянного тока мощностью 75 Вт со степенью защиты IP67, которые работают от 249-528 В переменного тока. Они идеально подходят для малоэтажного, зонального и уличного освещения.
. 10 В
Спецификация
Эта серия снята с производства. Вместо этого смотрите серию ESD-150SxxxDT. Серия ESC-150SxxxDT(ST) подходит для использования в Северной Америке. Они состоят из 150-ваттных светодиодных драйверов постоянного тока со степенью защиты IP67, которые работают от 249-528 В переменного тока. Они идеально подходят для освещения высоких пролетов, туннелей и дорог.
.
Спецификация
Не рекомендуется для новой конструкции
Мы рекомендуем ESM-100SxxxDT в качестве замены
Серия ESD-096SxxxDT подходит для использования в Северной Америке. Они состоят из готовых к управлению программируемых драйверов IP67, разработанных для предоставления расширенных функций для максимальной производительности. Работают с 249-528 В переменного тока и обеспечивают 96 Вт в широком диапазоне выходного тока. Они идеально подходят для малоэтажного, зонального и уличного освещения.
Уровень мощности: 96
. ШИМ, несколько таймеров
Спецификация
Серия ESD-150SxxxDT подходит для использования в Северной Америке. Они состоят из готовых к управлению программируемых драйверов IP67, разработанных для предоставления расширенных функций для максимальной производительности. Работают с 249-528 В переменного тока и обеспечивают 150 Вт в широком диапазоне выходного тока.
Они идеально подходят для освещения высоких пролетов, туннелей и дорог.
Уровень мощности: 150
. ШИМ, несколько таймеров
Спецификация
Серия ESD-240SxxxDT подходит для использования в Северной Америке. Они состоят из готовых к управлению программируемых драйверов IP67, разработанных для предоставления расширенных функций для максимальной производительности. Работают с 249-528 В переменного тока и обеспечивают 240 Вт в широком диапазоне выходного тока. Они идеально подходят для освещения высоких пролетов, высоких мачт, арен и проезжей части.
Уровень мощности: 240W
. ШИМ, традиционный таймер
Спецификация
Серия ESD-320SxxxDT подходит для использования в Северной Америке. Они состоят из готовых к управлению программируемых драйверов IP67, разработанных для предоставления расширенных функций для максимальной производительности.
Работают с 249-528 В переменного тока и обеспечивают 320 Вт в широком диапазоне выходного тока. Они идеально подходят для освещения высоких пролетов, высоких мачт, арен и проезжей части.
Уровень мощности: 320 W
. , ШИМ, традиционный таймер
Спецификация
Не рекомендуется для новой конструкции
Мы рекомендуем ESM-680SxxxMT в качестве замены
Серия ESD-600SxxxDT подходит для использования в Северной Америке. Они состоят из готовых к управлению программируемых драйверов IP67, разработанных для предоставления расширенных функций для максимальной производительности. Они работают от 249-528 В переменного тока и обеспечивают мощность 600 Вт в широком диапазоне выходного тока. Они идеально подходят для высоких мачт, развлечений, садоводства, аквакультуры и других мощных осветительных приборов. Серия ESD-600 — отличный вариант для замены нескольких маломощных драйверов.
. , Несколько таймеров
Спецификация
Не рекомендуется для новой конструкции
Мы рекомендуем ESM-680SxxxMG в качестве замены
Серия ESD-600SxxxDV подходит для использования во всем мире (кроме Северной Америки). Они состоят из готовых к управлению программируемых драйверов IP67, разработанных для предоставления расширенных функций для максимальной производительности. Работают с 249-528 В переменного тока и обеспечивают 600 Вт в широком диапазоне выходного тока. Они идеально подходят для высоких мачт, развлечений, садоводства, аквакультуры и других мощных осветительных приборов. Серия ESD-600 — отличный вариант для замены нескольких маломощных драйверов.
. , ШИМ, несколько таймеров
Спецификация
Серия ESM-150SxxxBT подходит для использования в Северной Америке. Они состоят из светодиодных драйверов IP66/IP67, которые предлагают беспроводное программирование NFC, мониторинг работоспособности драйвера с помощью DALI-2 D4i, гибкость дизайна и высокий уровень защиты от перенапряжения.
Они обеспечивают встроенный мониторинг мощности переменного тока, функции Always-On Auxiliary и Dim-to-Off для питания элементов управления низкого напряжения. Они работают от 249-528 В переменного тока и обеспечивают полную мощность 150 Вт в широком диапазоне выходного тока. Они идеально подходят для освещения высоких пролетов, площадей и дорог.
Уровень мощности: 150W
. -2, D4i, несколько таймеров
Спецификация
Серия ESM-150SxxxDG подходит для использования во всем мире. Они состоят из программируемых драйверов IP66/IP67, которые обеспечивают изолированное затемнение, гибкость дизайна, высокий уровень защиты от перенапряжения и глобальный кабель, который помогает сократить количество SKU для использования во всем мире. Работают с 249-528 В переменного тока и обеспечивают 150 Вт в широком диапазоне выходного тока. Они идеально подходят для освещения высоких пролетов, высоких мачт, арен и проезжей части.
Уровень мощности: 150W
. 1 — 10 В, 10 В ШИМ, несколько таймеров
Спецификация
Серия ESM-150SxxxDT подходит для использования в Северной Америке. Они состоят из программируемых драйверов IP66/IP67 UL Class P, которые обеспечивают изолированное диммирование, гибкость конструкции, высокий уровень защиты от перенапряжения и более компактный корпус. Работают с 249-528 В переменного тока и обеспечивают 150 Вт в широком диапазоне выходного тока. Они идеально подходят для освещения высоких пролетов, высоких мачт, арен и проезжей части.
Уровень мощности: 150W
. 1 — 10 В, 10 В ШИМ, несколько таймеров
Спецификация
Серия ESM-240SxxxBG подходит для использования во всем мире. Они состоят из светодиодных драйверов IP66/IP67, которые предлагают беспроводное программирование NFC, мониторинг состояния драйвера с помощью DALI-2 D4i, гибкость конструкции, высокий уровень защиты от перенапряжения и глобальный кабель, который помогает сократить количество SKU для использования во всем мире.
Они обеспечивают встроенный мониторинг мощности переменного тока, функции Always-On Auxiliary и Dim-to-Off для питания элементов управления низкого напряжения. Работают с 249-528 В переменного тока и обеспечивают полную мощность 240 Вт при широком диапазоне выходного тока. Они идеально подходят для освещения высоких пролетов, площадей и дорог.
Уровень мощности: 240W
. -2, D4i, несколько таймеров
Спецификация
Серия ESM-240SxxxDG подходит для использования во всем мире. Они состоят из программируемых драйверов IP66/IP67, которые обеспечивают изолированное затемнение, гибкость дизайна, высокий уровень защиты от перенапряжения и глобальный кабель, который помогает сократить количество SKU для использования во всем мире. Работают с 249-528 В переменного тока и обеспечивают 240 Вт в широком диапазоне выходного тока. Они идеально подходят для освещения высоких пролетов, высоких мачт, арен и проезжей части.
Уровень мощности: 240W
.
1 – 10 В, 10 В ШИМ, несколько таймеров
Спецификация
Серия ESM-240SxxxDT подходит для использования в Северной Америке. Они состоят из программируемых драйверов IP66/IP67 UL Class P, которые обеспечивают изолированное диммирование, гибкость конструкции, высокий уровень защиты от перенапряжения и более компактный корпус. Работают с 249-528 В переменного тока и обеспечивают 240 Вт в широком диапазоне выходного тока. Они идеально подходят для освещения высоких пролетов, высоких мачт, арен и проезжей части.
Уровень мощности: 240W
. 1 — 10 В, 10 В ШИМ, несколько таймеров
Спецификация
Серия ESM-240SxxxLG подходит для использования во всем мире. Они состоят из глобальных светодиодных драйверов IP66/IP67, которые предлагают беспроводное программирование NFC, мониторинг работоспособности драйвера с цифровым затемнением, изолированное затемнение, гибкость конструкции, высокий уровень защиты от перенапряжения и глобальный кабель, который помогает сократить SKU для использования во всем мире.
Они обеспечивают встроенный мониторинг мощности переменного тока и функцию Dim-to-Off для питания элементов управления низкого напряжения. Работают с 249-528 В переменного тока и обеспечивают полную мощность 240 Вт в широком диапазоне выходного тока. Они идеально подходят для освещения высоких пролетов, высоких мачт, садоводства и стадионов.
. 0–10 В, ШИМ, несколько таймеров, цифровое затемнение
Спецификация
Серия ESM-240SxxxLT подходит для использования в Северной Америке. Они состоят из драйверов светодиодов IP66/IP67 класса P, которые предлагают беспроводное программирование NFC, мониторинг работоспособности драйвера с цифровым затемнением, изолированное затемнение, гибкость дизайна, более компактный дизайн и высокий уровень защиты от перенапряжения на входе. Они обеспечивают встроенный мониторинг мощности переменного тока и функцию Dim-to-Off для питания элементов управления низкого напряжения. Работают с 249-528 В переменного тока и обеспечивают полную мощность 240 Вт при широком диапазоне выходного тока.
Они идеально подходят для освещения высоких пролетов, высоких мачт, садоводства и стадионов.
. 0–10 В, ШИМ, несколько таймеров, цифровое затемнение
Спецификация
Серия ESM-240SxxxMG подходит для использования во всем мире. Они состоят из глобальных драйверов светодиодов со степенью защиты IP66/IP67, которые обеспечивают программируемость, изолированное затемнение, низкий пусковой ток, высокий уровень защиты от перенапряжения и глобальный кабель, который помогает сократить SKU для использования во всем мире. Они обеспечивают функцию Dim-to-Off и вспомогательное питание для питания низковольтных элементов управления. Работают с 249-528 В переменного тока и обеспечивают полную мощность 240 Вт в широком диапазоне выходного тока. Они идеально подходят для освещения высоких пролетов, высоких мачт, садоводства и стадионов.
. Изолированный 0–10 В, ШИМ, несколько таймеров, цифровое затемнение
Спецификация
Серия ESM-240SxxxMT подходит для использования в Северной Америке.
Они состоят из драйверов светодиодов IP66/IP67 класса P, которые обеспечивают программируемость, изолированное затемнение, низкий пусковой ток и высокий уровень защиты от перенапряжения на входе. Они обеспечивают функцию Dim-to-Off и вспомогательное питание для питания низковольтных элементов управления. Работают с 249-528 В переменного тока и обеспечивают полную мощность 240 Вт при широком диапазоне выходного тока. Они идеально подходят для освещения высоких пролетов, высоких мачт, садоводства и стадионов.
. 0–10 В, ШИМ, несколько таймеров, цифровое затемнение
Спецификация
Серия ESM-320SxxxDG подходит для использования во всем мире. Они состоят из программируемых драйверов IP66/IP67, которые обеспечивают изолированное затемнение, гибкость дизайна, высокий уровень защиты от перенапряжения и глобальный кабель, который помогает сократить количество SKU для использования во всем мире. Работают с 249-528 В переменного тока и обеспечивают 320 Вт в широком диапазоне выходного тока.
Они идеально подходят для освещения высоких пролетов, высоких мачт, арен и проезжей части.
Уровень мощности: 320W
. 1 – 10 В, 10 В ШИМ, несколько таймеров
Спецификация
Серия ESM-320SxxxDT подходит для использования в Северной Америке. Они состоят из программируемых драйверов IP66/IP67 UL Class P, которые обеспечивают изолированное диммирование, гибкость конструкции, высокий уровень защиты от перенапряжения и более компактный корпус. Работают с 249-528 В переменного тока и обеспечивают 320 Вт в широком диапазоне выходного тока. Они идеально подходят для освещения высоких пролетов, высоких мачт, арен и проезжей части.
Уровень мощности: 320W
. 1 — 10 В, 10 В ШИМ, несколько таймеров
Спецификация
Серия ESM-320SxxxLG подходит для использования во всем мире. Они состоят из глобальных светодиодных драйверов IP66/IP67, которые предлагают беспроводное программирование NFC, мониторинг работоспособности драйвера с цифровым затемнением, изолированное затемнение, гибкость конструкции, высокий уровень защиты от перенапряжения и глобальный кабель, который помогает сократить SKU для использования во всем мире.
Они обеспечивают встроенный мониторинг мощности переменного тока и функцию Dim-to-Off для питания элементов управления низкого напряжения. Работают с 249-528 В переменного тока и обеспечивают полную мощность 320 Вт в широком диапазоне выходного тока. Они идеально подходят для освещения высоких пролетов, высоких мачт, садоводства и стадионов.
Уровень мощности: 320 W
. 0–10 В, ШИМ, несколько таймеров, цифровое затемнение
Спецификация
Серия ESM-320SxxxLT подходит для использования в Северной Америке. Они состоят из драйверов светодиодов IP66/IP67 класса P, которые предлагают беспроводное программирование NFC, мониторинг работоспособности драйвера с цифровым затемнением, изолированное затемнение, гибкость дизайна, более компактный дизайн и высокий уровень защиты от перенапряжения на входе. Они обеспечивают встроенный мониторинг мощности переменного тока и функцию Dim-to-Off для питания элементов управления низкого напряжения.
Работают с 249-528 В переменного тока и обеспечивают полную мощность 320 Вт в широком диапазоне выходного тока. Они идеально подходят для освещения высоких пролетов, высоких мачт, садоводства и стадионов.
Уровень мощности: 320 W
. 0–10 В, ШИМ, несколько таймеров, цифровое затемнение
Спецификация
Серия ESM-320SxxxMG подходит для использования во всем мире. Они состоят из глобальных драйверов светодиодов со степенью защиты IP66/IP67, которые обеспечивают программируемость, изолированное затемнение, низкий пусковой ток, высокий уровень защиты от перенапряжения и глобальный кабель, который помогает сократить SKU для использования во всем мире. Они обеспечивают функцию Dim-to-Off и вспомогательное питание для питания низковольтных элементов управления. Работают с 249-528 В переменного тока и обеспечивают полную мощность 320 Вт в широком диапазоне выходного тока. Они идеально подходят для освещения высоких пролетов, высоких мачт, садоводства и стадионов.
Уровень мощности: 320 W
. Изолированный 0–10 В, ШИМ, несколько таймеров, цифровое затемнение
Спецификация
Серия ESM-320SxxxMT подходит для использования в Северной Америке. Они состоят из драйверов светодиодов IP66/IP67 класса P, которые обеспечивают программируемость, изолированное затемнение, низкий пусковой ток и высокий уровень защиты от перенапряжения на входе. Они обеспечивают функцию Dim-to-Off и вспомогательное питание для питания низковольтных элементов управления. Работают с 249-528 В переменного тока и обеспечивают полную мощность 320 Вт в широком диапазоне выходного тока. Они идеально подходят для садоводства, высоких заливов, высоких мачт, садоводства и освещения стадионов.
. 0–10 В, ШИМ, несколько таймеров, цифровое затемнение
Спецификация
Серия ESM-680SxxxMG подходит для использования во всем мире. Они состоят из глобальных драйверов светодиодов со степенью защиты IP66/IP67, которые обеспечивают программируемость, изолированное затемнение, низкий пусковой ток, высокий уровень защиты от перенапряжения и глобальный кабель, который помогает сократить SKU для использования во всем мире.
Они обеспечивают функцию Dim-to-Off и вспомогательное питание для питания низковольтных элементов управления. Работают с 249-528 В переменного тока и обеспечивают полную мощность 680 Вт в широком диапазоне выходного тока. Они идеально подходят для освещения высоких пролетов, высоких мачт, садоводства и стадионов.
Уровень мощности: 680 W
. — 10 В, ШИМ, несколько таймеров, цифровое затемнение
Спецификация
Серия ESM-680SxxxMT подходит для использования в Северной Америке. Они состоят из драйверов светодиодов IP66/IP67 класса P, которые обеспечивают программируемость, изолированное затемнение, низкий пусковой ток и высокий уровень защиты от перенапряжения на входе. Они обеспечивают функцию Dim-to-Off и вспомогательное питание для питания низковольтных элементов управления. Работают с 249-528 В переменного тока и обеспечивают полную мощность 680 Вт в широком диапазоне выходного тока. Они идеально подходят для освещения высоких пролетов, высоких мачт, садоводства и стадионов.
Уровень мощности: 680 W
. 0–10 В, ШИМ, несколько таймеров, цифровое затемнение
Спецификация
Эта серия снята с производства. Серия ESV-150SxxxST подходит для использования в Северной Америке. Они состоят из драйверов светодиодов постоянного напряжения IP67 мощностью 150 Вт, которые работают от 249–528 В переменного тока. Они идеально подходят для освещения высоких пролетов, площадей и дорог.
. Спецификация Эта серия снята с производства. Вместо этого мы рекомендуем использовать серию ESV-320SxxxST. Серия ESV-300SxxxST подходит для использования в Северной Америке. Они состоят из светодиодных драйверов постоянного напряжения IP67 мощностью 300 Вт, работающих от 249–528 В переменного тока. Они идеально подходят для освещения высоких пролетов, площадей и дорог. . Спецификация Серия ESV-600SxxxST подходит для использования в Северной Америке. . Спецификация Серия ESV-600SxxxSV подходит для использования во всем мире (кроме Северной Америки). Они состоят из драйверов светодиодов постоянного напряжения мощностью 600 Вт со степенью защиты IP67, которые работают от 249 В.-528 В переменного тока. Они идеально подходят для садоводства, спорта и освещения арен. . Спецификация Эта серия снята с производства. Вместо этого см. серию ESM-150SxxxDT. ETC-150SxxxDT(ST) подходит для использования в Северной Америке. Они состоят из 150-ваттных светодиодных драйверов постоянного тока, работающих от 312–528 В переменного тока. Они идеально подходят для освещения высоких пролетов, туннелей и дорог. Уровень мощности: 150 Вт . Спецификация Серия LNT-350SxxxSTF подходит для использования во всем мире (кроме Северной Америки). Он состоит из регулируемого выходного тока с внешним резистором, неизолированных драйверов светодиодов IP20. Они работают от 342-457 В переменного тока и идеально подходят для высоких пролетов и садоводства. . Технический паспорт Этот продукт снят с производства. Уровень мощности: 40 W . Драйверы высоковольтных светодиодов HB со встроенным датчиком тока высокого напряжения MAX16833B Драйверы высоковольтных светодиодов HB со встроенным датчиком тока высокого напряжения | Аналоговые устройства Модели этого семейства больше не доступны. Rochester Electronics и Arrow Supply Assurance сотрудничают с Analog Devices, чтобы поставлять продукты, которые ранее были сняты с производства или устарели. {{#каждый список}} {{/каждый}} Оценочный комплект для MAX16833 MAX16833-MAX16833G: Драйверы высоковольтных светодиодов HB со встроенным датчиком тока на стороне высокого напряжения Лист технических данных (версия 15) Пошаговый процесс проектирования высоковольтного драйвера светодиодов высокой яркости MAX16833, часть 2 Пошаговый процесс проектирования высоковольтного драйвера светодиодов высокой яркости MAX16833, часть 1 Компания ADI всегда уделяла самое пристальное внимание поставке продуктов, отвечающих максимальным уровням качества и надежности. Мы достигаем этого путем включения проверок качества и надежности во все области проектирования продуктов и процессов, а также в производственный процесс. «Ноль дефектов» для поставляемой продукции всегда является нашей целью. Запрос уведомлений об изменении продукта/процесса Закрыть {{../labels.pcn}} {{../labels.title}} {{../labels.publicationDate}} {{../labels.pdn}} {{../labels.title}} {{../labels.publicationDate}} Цена указана за 1 шт.
Они состоят из светодиодных драйверов постоянного напряжения IP67 мощностью 600 Вт, которые работают от 249 В.-528 В переменного тока. Они идеально подходят для садоводства, спорта и освещения арен.
Серия LTC-040SxxxDSP(SSP) подходит для использования в Северной Америке. Они состоят из драйверов светодиодов постоянного тока IP66 мощностью 40 Вт, которые работают от 312–528 В переменного тока. Они идеально подходят для нисходящего, панельного и трубчатого освещения.
Включить JavaScript Жизненный цикл продукта
Устаревший

Запасные части
Данные о надежности
Технические статьи
10.2019
03.2013
{{#ifCond_pcn.
length 0}}
{{еще}}
{{/ifCond}} {{#ifCond pdn. {{#каждый ПК}} {{/каждый}} {{число}}
{{#ifCond применимо false}}
PDN больше не применим для этой части. Он был удален в этой версии PDN.
{{/ifCond}} {{#каждая ссылка}}
{{название}} {{Дата публикации}}
length 0}}
{{еще}}
{{/ifCond}} {{#каждое персональное имя}} {{/каждый}} {{число}}
{{#ifCond применимо false}}
PDN больше не применим для этой части. Он был удален в этой версии PDN.
{{/ifCond}} {{#каждая ссылка}}
{{название}} {{Дата публикации}} 

), А