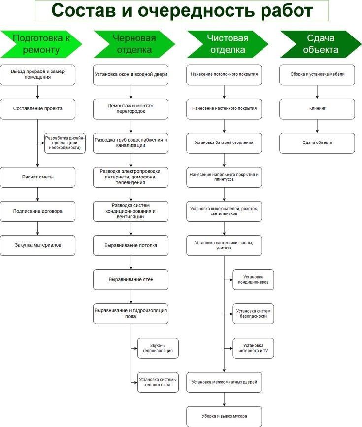
Этапы работ ремонт квартиры: Этапы ремонта квартиры: сроки и виды работ
15 этапов ремонта квартиры
1. Демонтаж
Если Вы являетесь обладателем квартиры в новостройке, то в соответствии с Вашим дизайн-проектом демонтаж, как правило, минимален. Если Вы ремонтируете квартиру из старого фонда, особенно «сталинку», то демонтажные работы могут составлять большой объем работ: это и снос зачастую ветхих перегородок, и утилизация засыпки между плитой перекрытия и чистовым полом. Одной из самых трудоемких работ является очистка стен и потолков от старых лакокрасочных покрытий, которые препятствуют нормальной адгезии (сцеплению) новой штукатурки и существующих поверхностей.
2. Замена окон (смотри подробнее http://ask-signal.ru/remont/blog1/zamena-okon.html )
После демонтажных работ при ремонте квартир можно приступать к замене окон.
При огромном их многообразии надо иметь ввиду их принципиальные различия. Для начала, все окна со стеклопакетами подразделяются на деревянные и пластиковые. Первые отличаются более высокой ценой, которая оправдана рядом их преимуществ: натуральностью, экологичностью материала, повышенной шумоизоляцией и благородным добротным видом.
В пластиковом профиле для квартир, как правило, достаточно 3-х камерных стеклопакетов. Марка профиля не настолько принципиально, но желательно брать окна известных производителей. Также нужно стараться избегать большого числа переплетов, но не забывать при этом о единообразии всего фасада дома. Очень важна качественная установка окон.
3.Ставим перегородки
(смотри подробнее http://ask-signal.ru/remont/blog1/tehnologiya-stroitelstva-mezhkomnatnyh-peregorodok-iz-pazogrebnevyh-plit.html )
После завершения демонтажных работ, руководствуясь планировочным решением дизайн-проекта, возводят все перегородки в квартире. Они могут быть из:
-гипсокартона,
-кирпича,
-пазогребневых блоков,
-пенобетонных блоков.
Преимущества гипсокартонных перегородок состоят в возможности их использования в изогнутых формах перегородок, при наличии деревянного межэтажного перекрытия ввиду их небольшого веса, отсутствии последующих штукатурных работ.
Кирпичные перегородки используют небольшими участками, где стены испытывают повышенные нагрузки.
В последние годы используют преимущественно такие современные материалы для перегородок, как пазогребневые или пенобетонные блоки. Они сочетают в себе хорошую прочность и экологичность при отсутствии перегрузки плиты перекрытия. Звукоизоляционные свойства у них несравненно выше, чем у перегородок из ГКЛ.
4. Прокладываем коммуникации
( смотри подробнее http://ask-signal.ru/remont/blog1/elektromontazhnye-raboty.html)
Коммуникации в квартире можно разбить на следующие группы:
-трассы для кондиционеров,
-трассы вентиляции,
-трассы электроснабжения,
-трассы отопления,
-трассы горячей и холодной воды.
Данные работы должны выполняться с четким соблюдением ГОСТов специалистами узкой квалификации с необходимым образованием и допусками к работам. Все трассы перед заливкой стяжки и штукатуркой фотографируются с прорисовкой привязок к стенам.
Материалы, из которых прокладываются данные трассы должны быть разрешены к использованию и согласовываться с заказчиками перед началом ремонта квартиры. Например, допущен к использованию электрокабель 2-х марок. Также чаще всего используются немецкие трубы для ГВС , ХВС и отопления из сшитого полиэтилена.
5. Устройство потолков
Потолки делятся на следующие категории:
-оштукатуренные «под ноль» существующие плиты перекрытия,
— подшитые гипсокартоном по каркасу,
-натяжные потолки.
Наилучшим решением является штукатурка существующих плит перекрытия «в ноль» современным экологичным материалом Ротбанд (Тиги Кнауф), при этом высота помещений остается максимальной при максимальной прочности потолка.
Потолки из гипсокартона существенно понижают помещение из-за необходимости устройства для них металлического каркаса, они имеют смысл при устройстве сложных дизайнерских потолков, а также в коридорах и санузлах, где понижение потолков архитектурно оправдано.
Натяжные потолки несмотря на гигиенические сертификаты иногда первые месяцы пахнут полимерами, хорошо «работают» при протечках, однако если случайно ткнуть снизу острым предметом, то идут на выброс. Подробнее
6.Устанавливаем входную металлическую дверь.
Основное ее назначение — защита от воров, поэтому рекомендуется установка не менее 2-х замков проверенного качества. Хорошо себя зарекомендовали замки MUL-T-LOCK и MOTTURA. Также в последние годы появились и другие хорошие марки. Не забудьте про броненакладки под личину замка. Ни один замок не может предохранить от проникновения опытного вора, однако при наличии броненакладки и хороших замков время вскрытия двери увеличивается. Если есть возможность, нужно оставить вторую дверь, которая также может закрываться и в то же время по дизайну повторяет обычные межкомнатные двери, что не будет противоречить общему дизайну интерьера квартиры. Подробнее
7. Выравниваем поверхности.
При ремонте квартир под чистовую отделку выравнивают:
- полы
- стены
- потолки
Как правило, устройство полов происходит за счет стяжки толщиной 40-50 мм, а дальнейшее выравнивание достигается за счет наливного пола до 10 мм. Если требуется большая толщина пола, то под стяжку устраивают так называемую «легкую» стяжку из пенобетона в смеси с керамзитом фракцией 10мм.
Пол – один из важнейших элементов в дизайне помещения. Важно, чтобы он был прочным и ровным, а еще он может быть теплым и комфортным. Устройство пола выполняется после штукатурки и состоит из нескольких этапов, которые могут выглядеть следующим образом: сначала укладывается гидро- и звукоизоляция, потом делается стяжка пола, затем предпринимается выравнивание и только после этого производится укладка напольного покрытия. Возможны и другие варианты, которые будут определяться как финишным напольным покрытием, так и пожеланиями клиента. Например, при устройстве теплого пола потребуется проводка нагревательных элементов.
Проект устройства пола
Прежде чем преступить к укладке напольных покрытий, необходимо разработать дизайн-проект, который будет содержать подробную информацию об устройстве пола. Составленный заранее проект позволит правильно рассчитать необходимый материал и подготовиться к порядку выполнения работ. Пол – это многослойная конструкция. Сооружать ее без четкого плана и выверенных размеров неэффективно. Неправильная укладка пола может стать причиной самых разных проблем: от раздражающего скрипа половиц до разбухания напольного покрытия.
Как лучше сделать: комбинированный пол
Интересным решением может стать комбинированный пол на кухне. Место, где готовится пища, особенно подвержено загрязнениям и попаданию воды. В этом случае можно использовать материалы, устойчивые к грязи, жиру и влаге, а также способные выдержать механическое воздействие. Например, от случайно упавшей кастрюли. Остальная часть кухонного пола выполняется из обычных материалов.
Стены и потолки выравниваются за счет их устройства из гипсокартона, либо путем оштукатуривания гипсовыми штукатурными составами, как правило, Ротбанд (ТИГИ КНАУФ).
Затем проводятся малярные подготовительные работы, которые включают в себя оклеивание поверхности сеткой, неоднократное шпаклевание и шкурение поверхности с промежуточным грунтованием. Если выбирать между гипсокартоном и штукатуркой, предпочтение нужно отдать последней.
8.Кладем плитку.
Для начала этой работы необходимо выбрать плитку. Плитка бывает 4-х видов:
-керамогранит;
-плитка керамическая;
-плитка из натурального камня;
-плитка металлическая.
Керамогранит появился около 4-х около 4-х десятилетий назад и прочно занял свое место. Его отличает высокая прочность и низкое водопоглощение (до 0.05%), благодаря чему его можно использовать для наружных работ — облицовки фасадов, балконов и т. п., он неплохо переносит отрицательные температуры.
-под камень;
-полированная;
-натуральная;
-рельефная.
Плитка из натурального камня по прочности и стоимости зачастую уступает керамограниту, однако являясь практически 100% творением природы, она неповторима в своей красоте и уникальном дизайне. Керамическая плитка самый распространенный материал для облицовки ванных комнат, полов в квартирах и частных домах. Она отличается огромным разнообразием дизайна. Приведем лишь некоторые из них.
Плитка в классическом стиле. Ее отличает натуральная текстура под камень или однотонная, декоры с классическим орнаментом, октогональная конфигурация и т.
д. Также возможен выбор ретифицированной плитки с возможностью укладки с минимальным швом (1-2 мм).
Метализированная плитка, особенно популярная в Европе используется в современных интерьерах.
Очень самобытная плитка в стиле кантри, обычно используется на кухонных фартуках.
В последние годы стало модно в дизайне плитки применять смешение различных стилей, например, средневековый орнамент помещать на современную поверхность.
Очень интересна плитка, имитирующая натуральный камень.
Также большой популярностью пользуются мозаичные плиточные ковры, они усложняют и украшают интерьер.
9. Клеим обои, наносим декоративные покрытия, красим стены и потолок.
Если стены и потолок подготовлены высококлассными профессионалами, Вам не страшны никакие обои — от самых тонких бумажных до бесшовных текстильных во всю стену. Сейчас их многообразие просто поражает: на любые вкус, цвет и кошелек.
Цены колеблются в разы, а также их дизайн и качество совершенно различны.
В последние годы стало модным использование для отделки стен различных декоративных покрытий. Это и венецианская штукатурка, и различные бархатистые покрытия, и эффект античных стен, и многое-многое другое.
Наиболее простой вид отделки стен — это их покраска, обычно она используется в современном стиле( минимализме). Потолки также красятся, хотя это зависит от общей концепции дизайна квартиры. В последнее время набирает популярность роспись стен и потолков.
Отделка стен и потолков по большей части определяет окончательный облик квартиры. Несмотря на то, что это считается финальным этапом отделки, многие детали определяются задолго до его начала. Так, если потолки или стены будут краситься, то следует учесть, что их поверхность должна быть идеально обработана – краска не прощает дефектов подготовки. Высокое качество поверхности достигается выравниванием штукатуркой или панельными материалами (при необходимости) и многократной шпаклевкой со шлифовкой каждого слоя.
Такая тщательность работ подразумевает их высокую стоимость. Материалы с рельефной поверхностью, напротив, позволяют замаскировать мелкие дефекты подготовки.
Таким образом, при составлении дизайн проекта квартиры, важно учесть такие нюансы, как первоначальное состояние стен и желаемую глубину ремонта. Зачастую, желание применить для отделки стен и потолков некоторые материалы и технологии может расходиться с запланированным бюджетом или сроками ремонта. Чтобы не нарваться на непредвиденные расходы, следует иметь четкий план действий. Отличным подспорьем служит грамотно составленный дизайн проект квартиры. Причем не просто взятый из интернета, даже в случае типовой планировки — он должен делаться с учетом нюансов конкретного объекта.
Для того чтобы сделанный ремонт долгое время радовал глаз, следует использовать только проверенные и зарекомендовавшие себя материалы. Мы сотрудничаем исключительно с зарекомендовавшими себя партнерами. Огромный выбор обоев предлагает компания DAYLIGHT, элементы декора и разые типы настенных и потолочных покрытий мы находим в компаниях «Baldini» и «Декорацца».
Из окрасочных материалов мы предпочитаем использовать краски COLOREX – множество типов и богатая палитра позволяют всегда добиваться желаемого результата.
Учитывая то, что ремонт делается на несколько лет, следует планировать «на перспективу». Так, если намечается появление маленького ребенка, то стоит подумать, прежде чем клеить дорогие обои. Краска или жидкие обои более практичны – поврежденный фрагмент легко может быть отремонтирован. Если сроки ремонта сжаты, то натяжной потолок более практичен и быстр в монтаже по сравнению с подвесным или окрашенным.
10. Подключаем сантехнику, устанавливаем розетки, выключатели, вешаем светильники.
Итак, плитка в санузлах постелена, следующий этап — подключаем сантехнику. Переходим в отделанные комнаты, где производим установку розеток, выключателей и навеску светильников, параллельно происходит проверка исправности всего оборудования, необходимая регулировка датчиков теплых полов и т.
п. После монтажа всего оборудования всю документацию по скрытому монтажу всех коммуникаций необходимо приобщить к общей документации.
11. Настилаем чистовой пол, ставим межкомнатные двери.
Приятно пройтись босиком по натуральному деревянному полу. Это результат профессионального устройства и правильного основания всего пола. Сам пол клеится 2-х компонентным клеем известных фирм на основание из фанеры и фиксируется паркетными саморезами. После настилки полов переходят к установке дверных коробок обычно рамными дюбелями, после чего устанавливаются наличники. В современном стиле, когда этого требует дизайн, используют скрытые двери без наличников.
12. Устанавливаем кухню.
На этом этапе завозится кухня, которая была изготовлена по тем размерам, которые были сняты в квартире замерщиком производителя кухни.
Далее изготавливается кухонная столешница, фактические размеры которой снимаются по установленной мебели. Некоторые допускают ошибку, заказывая импортную кухню уже вместе со столешницей.
В этом случае часто впоследствии ее надо дорабатывать, либо перезаказывать. Столешница может быть изготовлена из искусственного или натурального камня или облицовываться керамогранитом.
После установки столешницы производится окончательный монтаж и подключение кухонной техники.
13.Уборка помещений.
После монтажа кухонной мебели и окончания ремонта несмотря на предыдущие уборки требуется генеральная уборка всех помещений. Перед навеской штор в помещениях не должно оставаться даже немного пыли.
14. Установка мебели, навеска штор.
На этом этапе производится навеска всех штор и установка всей мебели. Ваши интерьеры в квартире практически приобретают законченный вид. Остаются лишь последние штрихи!
15. Декорирование.
Подобрать декор сложнее, чем шторы и мебель, в то же время, это один из самых важных этапов в создании современного интерьера Вашего дома. Поэтому, этим должен заниматься профессиональный дизайнер-художник.
Этапы ремонта квартир под ключ
34565
Ремонт состоит из множества задач. Но для контроля его качественного выполнения важно знать базовые этапы и их последовательность.
Составление проекта и выбор материалов
Проект должен быть утвержден до начала работ обеими сторонами – исполнителем и заказчиком. При этом необязательно сразу определяться с цветами и рисунками, достаточно выбрать тип материалов.
Какое будет напольное покрытие – ламинат, паркет, паркетная доска или линолеум? Какой вид отделки будет на стенах? Какого типа будут потолки? Какие будут двери? Это определит перечень работ, включаемых в проект.
Организация рабочего места
На объекте временно должны быть подключены: электроснабжение, освещение, водоснабжение и канализация.
Если во время ремонта мастера будут жить в квартире, то дополнительно нужно обустроить, как минимум, места для сна и отдыха, кухню.
Дополнительно:
- доукомплектовываются расходные инструменты – правило, шпатели, валики и т.
п. Эти вещи, как правило, покупаются под каждый новый ремонт; - первично закупаются базовые средства для уборки – ведра, мешки для мусора, укрывочная пленка, совки, веники и т.д.
Можно приступать к работе!
Демонтажные работы
Если требуется снос стен и перегородок, они удаляются. Дверные проемы расширяются.
Параллельно с этим выполняются следующие два этапа.
Ремонт начинается с демонтажных работ: сносятся стены, расширяются дверные проемы.
Подготовка балкона под остекление
Это нужно сделать до вызова замерщика пластиковых окон, чтобы он сразу зафиксировал итоговые размеры проемов на балконе. В противном случае вам придется оплачивать повторные выезд и доставку.
Замер пластиковых окон
Вместе с пластиковыми окнами замеряется и входная дверь. Это можно делать и во время демонтажных работ, не боясь пыли и грязи, поскольку окна и двери изготавливаются в среднем 1-2 недели. За это время даже сложные демонтажные работы, как правило, заканчиваются.
Подготовка замены вводных кранов и радиаторов
Необходимо согласовать даты, когда будет включаться подача холодной и горячей воды, будут отключаться стояки. Это определит время замены вводных кранов и радиаторов.
После демонтажных работ монтируются пластиковые трубы, если отопление на объекте прокладывается по полу.
Грунтование и окрашивание потолка
Обязательный шаг, если будут устанавливаться натяжные тканевые или пленочные потолки. Если этого не сделать, то при вибрациях, исходящих от соседей сверху, на тканевые потолки будут сыпаться частички грязи. Чтобы этого не происходило, поверхность потолка нужно связать грунтовкой и прокрасить.
На этом этапе заказчик должен утвердить все чистовые материалы: определиться с покрытием для стен, пола и потолка, выбрать межкомнатные двери и т.д. А также чистовую сантехнику, электрику.
Если будут устанавливаться тканевые или пленочные натяжные потолки, обязательно предварительное грунтование и окрашивание поверхности.
Возведение стен и перегородок
Далее возводятся стены и перегородки. Затем их грунтуют их и обрабатывают бетон-контактом, подготавливая к последующему оштукатуриванию.
Если на объекте необходима установка кондиционеров, на этом этапе заказчик выбирает компанию, которая будет их монтировать. И оборудование, ориентируясь на площадь помещения и доступный бюджет.
А также кухонную компанию, которая впоследствии будет изготавливать и монтировать встроенную кухню. Это важно, потому что в каждой кухонной фирме свои технические требования.
Все полученные рекомендации и технические требования передаются проектировщику, после чего в проект вносятся изменения. Когда приедут специалисты собирать кухню, мастерам ничего не нужно будет переделывать.
Гидроизоляция
До заливки стяжки производится гидроизоляция. Если нет требований от управляющей или эксплуатирующей компании делать это во всех помещениях, гидроизоляция выполняется только в ванной, санузле. Затем выравниваются все стены.
Подготовка к заливке стяжки
Полы во всех комнатах обрабатываются бетон-контактом или другим связующим грунтом.
Затем монтируются окна, входная дверь. Остекляется балкон.
До заливки стяжки вызывают специалистов:
- по кондиционерам – его задача расчертить на стенах будущие трассы;
- по видеонаблюдению;
- по спутниковому телевидению;
- от интернет-провайдера и т.д.
Все эти специалисты нужны на объекте, чтобы произвести замеры и дать четкие технические требования по используемым кабелям, а также рекомендации, как их нужно прокладывать.
Если вызывать каждую из этих фирм по отдельности и просить их проложить провода, можно существенно переплатить. Разумнее внести все это в проект и поручить это тем мастерам, которые будут делать всю основную электрику.
Заливка стяжки
Производится армирование будущей стяжки. Устанавливаются выравнивающие маяки, демпферная лента. Заливается стяжка. Если стяжка слишком толстая, ее делают с наполнителем.
Сразу после того как стяжка набрала базовую прочность и по ней можно ходить, производится замена стандартных радиаторов отопления на новые.
Также на этом этапе лучше провести первый выезд замерщика по кухне, чтобы получить рекомендации по расположению электроточек, по выводу горячей, холодной воды и канализационной трубы.
Все эти технические требования, вместе с другими рекомендациями менеджера кухонной компании, передаются проектировщику, и он вносит изменения в проект.
Штробление стен
Стены штробятся и режутся. Монтируется черновая электрика и сантехника. То есть то, что после ремонта видно не будет: кабели, трубы, подрозетники, муфты, распаечные коробки, фитинги и т.п.
Штробление стен под проводку.
Монтаж трассы кондиционера, установка внешних блоков
После того как электромонтаж закончен, на объекте прокладываются все трассы кондиционеров и навешиваются внешние блоки.
Производится монтаж системы «теплый пол» (как минимум в ванной, санузле) и слаботочных сетей.
То есть прокладываются все необходимые провода: для видеонаблюдения, спутникового телевидения, интернета и т.п.
Возведение фальшь-стен и сантехнических ниш
В современном ремонте принято скрывать радиаторы отопления за фальшь-стену, чтобы не портить интерьер трубами. Фальшь-стена возводится после монтажа трассы кондиционера, чтобы не приходилось ее разбирать для протяжки труб на улицу.
Затем возводятся потолочные короба с закладными для шкафов-купе и другой встроенной мебели, все короба вокруг коммуникаций.
В ванной, санузле (и на кухне, если требуется) создаются ниши для скрытых ревизионных люков. Они нужны для того, чтобы после облицовки стен плиткой доступ к инженерным коммуникациям был незаметным.
На этом же этапе можно сразу установить скрытые люки.
Для монтажа люка-невидимки возводится каркас из профиля.
Грунтование стен
После того как все стены на объекте сформированы, происходит грунтовка. Затем устанавливаются малярные уголки, все плоскости шпаклюются.
После того как шпаклевка высыхает и ошкуривается, она грунтуется еще раз. Затем снова шпаклюется и ошкуривается. В результате получаются ровные стены почти белого цвета.
Как только стены готовы, вызывают замерщика натяжных потолков. О том, что потолки будут натяжные, нужно договориться до начала всех работ, чтобы в проекте были указаны специальные закладные багеты для натяжного потолка.
Отделка балкона
Заниматься балконом до ошкуривания стен было бессмысленно – это очень пыльная работа. После отделки балкона формируются узлы примыкания.
Обустройство ванной, санузла
Монтируются ванна и инсталляция унитаза. Устанавливаются ревизионные люки, после чего вместе со стенами облицовываются керамической плиткой.
Облицовку лучше начинать от люка, чтобы не пришлось делать подрезку плитки в месте ревизионного проема. Если на люк приходится цельная плитка, он будет невидим в интерьере.
Люк «Евроформат», облицованный цельной плиткой. Невидим в интерьере!
Плиточные швы затираются через 1-3 дня – после высыхания клея.
Выравнивание стяжки
Стяжка по всей квартире очищается от шпаклевки, грунтуется, после чего на нее наливается тонкий слой самовыравнивающейся смеси.
Выравнивание стяжки.
Установка конструктивных элементов
Монтируются все подоконники и столешницы, затем утепленные пластиковые откосы, которые ставятся на них.
Грунтование стен
После завершения всех грязных работ, стены повторно грунтуются. Затем оклеиваются обоями.
На этом же этапе обои окрашиваются, если это необходимо.
Установка натяжных потолков и укладка напольного покрытия
Сначала устанавливается натяжной потолок, только после этого укладывается напольное покрытие. Во время монтажа натяжного потолка у мастера что-то может упасть и испортить напольный материал.
Монтаж межкомнатных дверей
Напольное покрытие уложено – можно монтировать межкомнатные двери и откосы входной двери, обрамлять арки и порталы.
Напомним, входная дверь ставится в самом начале ремонта, а межкомнатные – в самом конце.
Но откосы входной двери формируются из доборов межкомнатых. Выбирая входную дверь, вы должны заранее знать, какими будут межкомнатные, чтобы подобрать накладку входной двери в цвет выбранных откосов.
Установка плинтусов
Часто плинтуса устанавливают сразу после монтажа дверей – это нецелесообразно. Сначала собирается кухня, затем встроенная корпусную мебель – плинтуса должны примыкать и к ней.
Установка чистовой электрики и сантехники
Устанавливаются блоки кондиционеров. Ставятся выключатели, розетки.
Финишная прямая – установка чистовой электрики.
Не редко по завершении работ устанавливается и чистовая сантехника – некоторые заказчики не хотят, чтобы их раковиной и унитазом пользовался кто-то еще.
Заключительный этап – уборка. Мастера, ответственные за выгодную презентацию выполненных работ, вывозят мусор, очищают поверхности мебели и сантехники от строительной пыли.
Ремонт закончен, ключи передаются заказчику!
Читайте также:
1.
Топ-10 ошибок в ремонте ванной
2. Люк под плитку. Какой выбрать?
Задать вопрос
Комментарии для сайта Cackle
Поделиться:
Этапы ремонта квартиры в Москве фото и описание
В этой статье мы познакомим вас с основными этапами ремонтных работ в квартире. К большинству этапов наши специалисты подобрали качественные фотографии, а также имеется подробное описание некоторых технических моментов. Нужно сказать, что первый этап любого ремонта – это составление плана работ. Это может быть проект, который сделан своими руками, но может быть и документ, составленный профессионалами. Мы предлагаем последовательность ремонтных работ, которая считается самой оптимальной. Качество и оперативность работ в таком случае будет на высоком уровне. Во многом на ремонт влияют некоторые его особенности. Так, например, есть работы, которые допустимо выполнять параллельно, что при правильной организации позволяет быстро закончить ремонт.
Прежде, чем начать работы по ремонту, нужно проводить заранее подготовку. Подготовительные работы начинаются заблаговременно до начала ремонта. Первым делом, составляется проектная документация. В нее войдет план квартиры, план расстановки фурнитуры, выбор стройматериалов и отделочных материалов, рабочие и эскизные наброски. Примерно три месяца дизайнеры будут создавать проект. Но если ремонт намечается серьезный с перепланировкой, с перемещением несущих стен и так далее, то нужно изготовить рабочий чертеж для каждого раздела проекта. Кроме того, назначается строительная экспертиза. Проводится согласование в специальных службах, а с управляющей компанией подписывается договор. Практика показывает, что такие работы занимают минимум два с половиной месяца. Но можно и сэкономить средства, если не заказывать дизайнерский проект. И здесь важно понимать, что будут иметь место риски в процессе ремонта. Это значит, что все старания и финансовые вложения могут быть утрачены.
При проведении ремонтных работ невозможно не прибегать к демонтажу. К примеру, снять старые обои, убрать краску, лак, пол, ламинат и другие отделочные материалы – все это называется демонтажем. Все демонтажные работы преследуют одну цель – подготовить основу для новых работ по отделке. Так, основание нужно высушить, очистить от старых стройматериалов, которые раньше использовались. Важность демонтажных работ очень велика.
Монтаж перегородокБольшинство современных домов имеют перегородки, которые выполнены из пеноблока. Но есть и газобетон, а также кирпич, из которого тоже строят перегородки. Все строительные материалы имеют свои преимущества и недостатки. Однако оптимальный вариант для перегородок – это пеноблок, который имеет толщину более десяти сантиметров. Данный материал отвечает звукоизоляционным требованиям. Пеноблок устанавливается таким образом, что крепится только к полу и боковым стенкам. В любом случае между полотком и перегородкой будет проем в три сантиметра.
И его нужно оставлять для того чтобы перекрытие не давило на стенку. Рано или поздно любой дом оседает. Особенно важно выполнять это требование при строительстве новых домов. Дело в том, что новый дом «усаживается» примерно три года. На протяжении этого времени ремонт может быть испорчен. Каждый третий и пятый ряд при возведении перегородки нужно армировать.
Немаловажным этапом строительных работ является штукатурка. Используется в работах уровень. Есть такие помещения, где штукатурка выполняется в «угол», зачастую так делают в кухне и в ванной комнате. Если на полу будет стелиться плитка, то стены тоже штукатурятся в углы. В зависимости от погоды на улице и толщины слоя штукатурки зависит период высыхания отделочного материала. К примеру, если на улице будет 25 градусов, а слой штукатурки – 6 сантиметров, то сохнуть стены будут примерно три недели. Но если температура упадет до 15 градусов, то при аналогичном слое отделочного материала сохнуть стена будет немного больше.
Работы по штукатурке поверхностей подразумевают технологические особенности. Так, важно выполнять штукатурку в один слой. Если используется гипсовая штукатурка, то она застывает очень быстро. Однако сохнуть поверхность окончательно будет примерно три недели. Если нужно выполнить слой толщиной до 5 сантиметров, то работа делится на два этапа: сначала создается черновой слой, а потом аккуратно выполняется чистовой слой. При этом второй слой наносится спустя пару часов после нанесения первого. Как результат – имеется два слоя.
Однако в таком случае со временем стены начинают «шуметь» при простукивании. Обеспечивается это тем, что слои неравномерно высыхали. Может быть и так, что верхний слой начнет отслаиваться, поскольку ремонт в доме выполняют и соседи, которые используют различные машины, вызывающие вибрации. Потому специалисты рекомендуют проводить штукатурку единым слоем, чтобы не делать два слоя. И тут нужно отметить, что при штукатурке слоем больше чем 6 сантиметров, физически невозможно выполнить работы одним слоем.
В данной ситуации выполняется первый слой неравномерный, то есть шлепками раствора, выполняя насечки. Не дожидаясь, пока высохнет первый слой, нужно сразу наносить второй. Очень редко выполняется выравнивание потолка штукатуркой. Причиной тому является технологическая сложность работ, а также их высокая стоимость.
Профессионалы рекомендуют проводить установку систем кондиционирования сразу. Потом можно начинать монтаж прочих инженерных систем. Определяем место установки в помещении. Необходимо выполнить черновой чертеж установки трасс кондиционера. Учитывается дренажная система, установка внутреннего и внешнего блока. Внутренний блок кондиционера устанавливается в последнюю очередь. При установке кондиционера стоит основная задача – проложить систему так, чтобы в дальнейшем минимизировать риск ее повреждения.
Установка отопительной системыПосле того, как закончатся штукатурные работы, начинается установка системы отопления и прочих коммуникаций.
Если в квартире выполняется ремонт, то чаще всего просто меняют батареи. Но можно обновить и всю отопительную трассу, отдавая предпочтение коллекторной системе. Все подводящие трубы оснащаются запорной арматурой. При проведении финишных работ радиаторы можно снять. Если вы решили создать половое отопление, то система прокладывается тогда, когда выполняется стяжка пола. Возможно, половое отопление будет укладываться под плитку. Все зависит от того, какой нагревательный элемент будет выбран.
Параллельно с электромонтажными работами допускается выполнять монтаж водопровода. Тут определяется месторасположение каждого сантехнического прибора в ванной комнате и на кухне. После того, как будут выбраны элементы фаянса, их определяют в точную схему монтажа.
При установке системы водоснабжения потребуется выполнять штробы, устанавливать трубы, а также сооружать канализационную систему.
Установка электроприборовПосле того, как будут завершены все штукатурные работы, начинается выполнение электромонтажных работ.
Система электроснабжения монтируется по строгому плану. Все инженерные работы проводятся после штукатурки. Дело в том, что все работы, которые выполняются перед штукатуркой, не имеют высокой точности. Часто работа делится на этапы, что не лучшим образом сказывается на конечном результате. Бывает и так, что штукатурными работами нарушается целостность электрической системы.
После того, как завершаются штукатурные работы, наступает новый этап – выполнение цементно-песчаной стяжки пола. Для стяжки используется цемент марки М300. Дополнительно в раствор вносят пластификатор. Как только стяжка начинает высыхать, то давление на стены возрастает. Чтобы не возникало деформаций, по периметру пола укладывается уплотнитель, создается сантиметровый зазор. Стяжка должна высыхать постепенно, а не сразу. После того, как будет выполнена стяжка, окна в помещении нужно затемнить. Пол накрывается полиэтиленом, создается «парниковый эффект». К примеру, стяжка толщиной в 8 сантиметров «усаживается» не сильно.
Это значит, что после того, как пол высохнет, будут некоторые неровности.
Полное высыхание стяжки наступает спустя 20 суток. Если выполнено половое отопление из греющих труб, то его нельзя включать еще три недели после того, как высохнет стяжка. В противном случае пол деформируется. При выполнении стяжки, трубы нужно наполнить водой, чтобы давление в них было максимально приближено к оптимальной норме. Для того чтобы получить идеально ровный пол, поверхность выполняется методом налива.
Работа с гипсокартономПосле того, как будет выполнена стяжка, в помещении наблюдается повышенная влажность. Поэтому гипсокартонные работы выполняются с некоторым перерывом, достаточно одной недели. Желательно в работах использовать только такой гипсокартон, который имеет хорошую устойчивость к влажной среде. Гипсокартонные работы подразумевают точный монтаж не только самих листов материала, но и правильную установку каркаса. Если же он будет собран неправильно, то потолок или стена начнут трескаться.
Сложнее всего выполнять ремонт в ванной комнате. Кафель укладывается долго. Работа требует значительных физических усилий. Для того чтобы результат был отменным, нужно привлекать квалифицированных специалистов, которые все выполнят точно. Качество материала играет важную роль. Определить его у плитки, к сожалению, можно только в процессе работы. Бывает так, что разные пачки из одной партии имеют не одинаковое качество. Важно понимать, что чем красивее кафель, тем сложнее его укладывать на поверхности. Размер плитки – это еще один важный фактор при укладке. Так, 20х20 будет смотреться предпочтительнее, чем 20х40. Профессиональные плиточники знают все нюансы работ и могут подсказать, как правильно выбрать материал.
Малярные работыМалярные работы – это ключевой этап всего ремонта. Здесь присутствует множество работ, например, установка малярных уголков, наклеивание обоев, выполнение подвесных потолков, шпатлевание поверхностей, покраска.
Изначально рассмотрим технологию малярных работ по гипсокартону. Так, выполняется грунтовка поверхности, далее устанавливается малярный уголок. На гипсокартонных листах закрываются швы. Если вы клеите стеклохолст, то его нужно грунтовать. В конце выполняется финишная шпаклевка. Предшествовать может и черновая шпатлевка. Когда выполняются малярные работы, необходимо точно соблюдать сроки высыхания отделочных материалов.
Паркет и ламинатПосле того, как завершатся плиточные и малярные работы, начинается работа с деревом. Сразу нужно удалить влагу из помещения, только в готовом помещении можно приступать к установке ламината или паркета. Для напольного покрытия используется несколько видов звукоизолирующих материалов: вспененный полиэтилен, пробка и так далее.
Массив дерева или паркетная доска укладывается в два этапа. Изначально по бетону выполняется гидроизоляция. Потом укладывается фанера, которая нуждается в шлифовке. После того, как будут завершены все малярные работы, начинается монтаж напольного покрытия.
В конце пол накрывают бумагой, но не полиэтиленом. Поверхность должна получать определенное количество воздуха.
Как только завершаются плиточные работы, начинается монтаж фаянса. Сюда входят акриловые ванны, подключение устройства, которое сушит полотенца, монтаж смесителей, умывальника, унитаза и прочих сантехнических приборов.
Монтаж сантехники и электрооборудованияКогда завершены все плиточные работы, начинается монтаж сантехники и электрооборудования. Перед этим необходимо провести уборку. Там, где сантехнические приборы примыкают к плитке, выполняется герметизирующий слой. Гайки сантехнических приборов, которые имеют хромированное покрытие, затягиваются только ключами, которые имеют резиновые наконечники. Ванна и душевая кабинка устанавливается немного раньше. Если кафель кладется поверх борта ванны, то ванну нужно ставить так, чтобы некоторая площадь не была покрыта плиткой. В конце концов, завершаются облицовочные работы.
Электроприборы (выключатели, розетки, осветительные приборы) монтируются в последнюю очередь. Выключатели можно поставить сразу после штукатурки. Однако лицевые рамки ставятся после полного завершения малярных работ.
Финишные отделочные работыОтделка всех поверхностей в помещении называется финишной работой. Данный этап ремонта занимает значительный временной отрезок ремонтно-отделочных работ. К чистовым малярным работам относятся покраска поверхностей, наклеивание обоев, декоративная штукатурка. Красить поверхности нужно минимум в три слоя. Предварительно выжидаем, пока каждый слой высохнет. Несмотря на то, что при малярных работах появляется много влаги, до полного высыхания обоев запрещается открывать окна и создавать сквозняки. Монтаж карнизов, плинтусов, отделка поверхностей пластиком или металлом – все это финишные работы.
Теперь, когда вы знаете все этапы по ремонту квартиры, будет гораздо легче грамотно спланировать свое время.
Качество ремонта квартиры с гарантией
Ваше имя
Телефон
Ваш вопрос
важные вопросы ремонтаосновные этапы ремонтапоследовательность ремонтных работпоэтапный ремонт квартирыремонт квартирыремонт квартиры под ключ фоторемонт квартиры Фили Москваремонт квартиры этапыэтапы ремонтаэтапы ремонта квартирыэтапы ремонта квартиры Москва Филиэтапы ремонта квартиры описание2017-06-30
Квартирная реформа — 13 этапов работы!
5/5 — (1 голос)
13 шагов ремонта квартирыремонт квартиры – 13 шагов строительства!
Продолжая тему, рассмотренную в предыдущей статье о разрешении на работу по ремонту квартиры, давайте познакомимся с этапами реформы квартиры.
После получения разрешения на начало строительства строительная бригада может приступить к ремонтным работам.
13 шагов ремонта квартиры:
1- Защиты:
Всем известно, что ремонт подвержен грязи и пыли, предметы могут быть поцарапаны или испачканы.
Ограждения — это особая забота, которую подрядчик должен принять на этапах реконструкции, чтобы квартира была сдана в идеальных условиях использования и качестве существующей для использования.
Во избежание повторяющихся повреждений в период ремонта важно защитить существующее.
Защита, наиболее часто используемая при ремонте перед началом взлома, предназначена для полов, дверей, окон и стекол.
13 шагов ремонта квартиры – узнай, с чего начать!13 шагов ремонта квартиры – узнай, с чего начать! для защиты всех конструкций.Ничего не поделаешь, если лучшей альтернативой использования пространства является изменение первоначальной конфигурации планировки квартиры, перенос или удаление стен, то снос придется проводить в месте пересечения существующий.
Обратите внимание на метод строительства здания перед сносом, это один из этапов очень важного ремонта.
прочитайте внимательно мою предыдущую статью о предпроектных мерах которые нужно предпринять в первую очередь.
На проекте все препятствия, такие как снос стен и надстройка:
13 шагов ремонта квартиры – узнайте, с чего начать!2- Снос:
На данном этапе важно очень внимательно отнестись к размещению щебня внутри квартиры.
При ремонте квартиры всегда следует избегать скопления всего материала в одной точке, предпочтительно раскладывать мешки с отходами в нескольких местах внутри квартиры, чтобы избежать проблем или компромиссов со структурой здания, поскольку речь идет о ремонт в вертикальных кондоминиумах.
В одноэтажных домах эта забота не столь необходима, но в таунхаусах всегда хорошо принять ту же меру распределения веса щебня в разных местах на полу или спуститься на цокольный этаж, если это возможно .
13 шагов ремонта квартиры – Узнай, с чего начать! Организация мусорных конструкций.3- Выбросить:
Щебень — это материал, который часто можно повторно использовать в некоторых программах восстановления материалов для переработки в строительстве, но это все еще происходит очень редко.
Поэтому необходимо арендовать ведра, особенно те, которые разрешены для утилизации в надлежащем месте.
Мусор нельзя оставлять на тротуарах или на пустырях по соседству, эта процедура подлежит штрафу как со стороны кондоминиума, так и со стороны мэрии.
Правильная утилизация является важным вопросом, а также заботой об окружающей среде.
13 шагов ремонта квартиры – Шаг за шагом к ремонту для вас!
4- Реконструкция:
После сноса, если в проекте указано пристройку стены, пора строить заново!
Обычные кирпичные стены или гипсокартон делают новое закрытие окружающей среды, создавая новую архитектурную конфигурацию планировки.
В это время архитектор определяет в проекте лучший вариант реконструкции новой стены.
На фото ниже мы видим снос ниши HomeTheater и новое закрытие из гипсокартона.
13 шагов ремонта квартиры – Узнай, с чего начать!5- Инфраструктура здания:
Электромонтаж:
Любой ремонт квартир требует новых мест в электромонтаже, помимо прогнозирования автоматизации и инфраструктуры кондиционирования.
Для данного вида услуг необходимо будет нанять электрика , потому что именно он будет тянуть новые споты, розетку и освещение.
Среди этапов реконструкции именно на этом этапе прокладка сухих труб, так называемых трубопроводов для новых точек освещения с потолка из гипса, которые будут соединены и доставлены к покраске распределения.
13 шагов ремонта квартиры – узнай, с чего начать!13 шагов ремонта квартиры – узнай, с чего начать!Кондиционирование воздуха и автоматизация:
Электрик вместе с техником по автоматизации возьмут на себя эту часть проекта.
Чрезвычайно важно, чтобы на данном этапе реформы была обеспечена инфраструктура кондиционирования воздуха (не забудьте установить воздуховоды) и предусмотрели проходы для автоматизации, такой как диммеризация, автоматизация жалюзи, коробов потолок (если применимо), среди прочего.
Поэтому всегда полезно предварительно проконсультироваться с автоматикой и кондиционированием воздуха, чтобы установить специальные службы, а также правильно рассчитать нагрузку кондиционера, БТЕ и т. д., как это разрешено застройщиком ( см. руководство пользователя).
Трубопроводные установки кондиционирования воздуха.Гидравлическая установка:
Для замены спотов воды, унитазов, душевых, смесителей или добавления новых спотов гидравлики, а также установки спотов горячей воды, гигиенических душей и т.п. потребуется сантехник и пока мы находимся на этапе реформирования конструкции, пришло время внести любые изменения.
И сантехник, и электрик снесут всю вашу стену, чтобы выполнить новые работы, и лучше всего сделать это на этом этапе ремонта, до любой отделки, чтобы избежать переделки и, следовательно, потерь.
Для закрытия щелей вам понадобится каменщик .
проект гидравлики кухни
13 шагов ремонта квартиры – шаг за шагом ремонт.

6- Штукатурка:
облицовка гипсом это один из самых трудоемких этапов реформы. Однако после того, как он будет готов, именно он придаст всей прелести квартире. Штукатурка
O имеет цельную алюминиевую опорную основу, которая закреплена на пластинах и герметизирована своего рода гипсом.
В этой фазе вся инфра предыдущего предмета уже должна быть пройдена, а точки освещения по каналам.
Это штукатур , который изготовит табики, детали освещения, такие как отверстия в карнизе и занавес.
Этот этап ремонта действительно мучителен, потому что этот этап очень грязный, как и следующий этап, который мы вот-вот увидим. O штукатурный порошок, используемый для отделки, пропитывает все, это трудно…
Установка штукатурки в помещении7: Размягчение дверей и стен:
Когда строительная компания сдает проект, отделка, к сожалению, не 5 звезд. передается на тонкую пасту или штукатурку, а сверху наносится базовая краска.
Поэтому мы всегда размягчаем стены, то есть нанесением пасты с последующей шлифовкой.
Если не обращать внимания, то могут возникнуть даже проблемы с несовершенствами стен, которые будут отчетливо восприниматься при отражении света, как только включатся светильники.
С дверями то же самое, они отшлифованы, смягчены и перекрашены, чтобы придать окончательный вид лучшей отделке.
Как и установка штукатурки, обкатка очень грязная, поэтому самые грязные работы всегда выполняются перед окончательной отделкой.
13 шагов ремонта квартиры – Ремонт без страданий!
8- Установка столешниц из мрамора и гранита:
Перед началом установки покрытий рекомендуется установить все столешницы.
Некоторые виды камней также производят очень грязную пыль, поэтому камни лучше устанавливать перед облицовкой, в основном, стен, а также для безопасности, так как они будут закрепляться в них.
9- Покраска:
После размягчения стен мы можем приступить к покраске, которая еще не является завершающей фазой, а просто возможностью для предварительной отделки, пока другие этапы ремонта еще не завершены.
Этот первый слой краски предпочтительно наносить перед установкой покрытий, чтобы не испачкать пол.
После укладки полов можно продолжить окончательную покраску, пока мы защищаем уже уложенный пол.
10- Покрытие:
После проведения всех работ, вызывающих загрязнения, приступаем к укладке полов и плитки.
Потому что?
Во избежание загрязнения или окрашивания керамической или фарфоровой плитки.
В случае деревянных полов и их производных применяется тот же принцип: они будут укладываться последними во избежание проблем.
Защитите как можно лучше, на этом этапе важна покраска.
Ниже представлено изображение защиты стен во время чернового пола:
На изображении выше еще несколько слоев краски, но первый слой уже нанесен, поэтому мы всегда должны его защищать.
Очень важным пунктом, который необходимо проверить перед началом работ по укладке покрытий, является выравнивание пола., особенно в случае нового объекта, как и в случае выравнивания кладки, то же самое может произойти и с полом что может быть совершенно не по уровню.
На изображении ниже показана разница уровней между разными точками в одной и той же среде.
Почему это происходит?
Строители при сдаче квартиры сдают только с небольшой регулировкой, прямо из плиты а не с черновым полом как положено, требуя выравнивания пола.
Представьте себе укладку пола без проверки уровня, трагедия в том, что…
Следствием такого некачественного исполнения, скорее всего, будет также необходимость регулировки высоты дверей, так как они могут быть тугими и заподлицо с новый пол.
Будьте осторожны с этими данными при досмотре имущества.
Перепад уровня от входа в коридор до конца спальни Пара13 шагов ремонта квартиры – посмотрите до и после!
Качество регулировки уровня определяет хороший результат во время укладки покрытия.
Правда появится в конечном результате установки.
Посмотрите это видео ниже, показывающее, какой была квартира до описанного нами момента:
А вот фотографии до и после:
туалет
ванная комната пары
13 шагов ремонта квартиры – узнайте с чего начать! кухня11- Светильники:
После завершения штукатурки и первого слоя покраски можно приступать к установке светильников согласно проекту.
13 шагов ремонта квартиры – Узнай, с чего начать!И по его словам, теперь электрик может сделать отверстия ламп закладными, срезать штукатурку и установить лампы.
На этом этапе ремонта он также может установить розетки и выключатели, если он хочет закончить этот этап ремонта и оставить все в рабочем состоянии.
13 шагов ремонта квартиры – Узнай, с чего начать!12- Столярные и планировочные:
Это завершающий этап ремонта, где окончательно устанавливаются шкафы.
Это момент, когда конструкции чистые, практически без пыли, густой грязи, щебня, всего того, что загрязняет и загрязняет квартиру.
Установщики должны следить за тем, чтобы во время установки не поцарапать и не испачкать стены и полы, поэтому всегда нанимайте компании, которые гарантируют качество ручной сборки и защищают пол в процессе установки, до приемки и доставки из конструкций.
13 шагов ремонта квартиры – Узнай, с чего начать!13 — Уборка работы:
Хороший подрядчик всегда заботится о том, чтобы его постройки были как можно более чистыми, но чтобы жить в новом доме, вам нужно будет убирать всю квартиру.
Для этого этапа ремонта у вас есть 3 варианта
- Некоторые подрядчики выполняют для вас услуги по уборке, оставляя конструкции чистыми для дома;
- Вы можете нанять компанию, выполняющую данный вид услуг, или отдельного человека для уборки;
- Или, если ваши финансовые возможности ограничены, а уборка вам нравится, вы можете сделать уборку самостоятельно.

Сдача работ:
Когда вы начинаете ремонт, вы отдаете ключ от своей квартиры подрядчику, и этот ключ проходит через руки нескольких человек.
Для вашей безопасности во время доставки подрядчик запрашивает смену квартирного замка, и это происходит в вашем присутствии.
Подрядчик проверяет выполненные услуги, официально доставляет конструкции, а затем просто вызывает грузовик!
13 шагов ремонта квартиры – Узнай, с чего начать!13 шагов ремонта квартиры – Заключение:
Посмотрите, сколько нужно знать перед началом ремонта?
Но когда все готово, оно того стоит!
Всегда нанимайте качественных профессионалов со справочными службами, так как именно они позаботятся о том, чтобы все было так, как вы мечтали и планировали.
Если вы архитектор или дизайнер интерьеров, постарайтесь понять насколько важно знать и понимать все эти шаги . Пребывание только в дизайне, на бумаге, не сделает вас полноценным профессионалом и вряд ли вы сможете жить в этой профессии.
Нет смысла покупать самые лучшие или самые дорогие материалы, если качество изготовления низкое.
Подумай об этом!
Узнайте больше о ремонте квартир в этом видео, которое я подготовил для тех, кто хочет научиться делать ремонт в вертикальных кондоминиумах:
Вы собираетесь делать ремонт или вы профессионал? Ознакомьтесь с дополнительными советами:
- 8 советов, как отремонтировать ванную комнату и сделать ее великолепной!
- проект реформ: украшение бара
- 7 советов о том, как спроектировать или переоборудовать кухню для гурманов
- Что такое ВАЛ и для чего он нужен?
Понравился пост? Хотите узнать больше и погрузиться во всю вселенную ремонта и дизайна интерьера? тогда посетите здесь и получите больше информации о!
Итак, вам понравилась статья о Квартирной реформе – 13 этапов работы?
Затем проведите пальцем вниз и ознакомьтесь с другими советами, подобными этому, и не забудьте поделиться им с друзьями!
Хотите узнать больше о мире архитектуры и декора? Тогда украсьте легко, никаких тайн, ознакомьтесь с некоторыми из наших статей по адресу:
- Дом и сад
- Архитектура мира
- Украшение
Наш 19-этапный процесс и график капитального ремонта дома
Это то, чего вы и другие наши клиенты из округа Уэйк, Северная Каролина можете ожидать, когда мы полностью отремонтируем ваш дом
Полная реконструкция дома — отличный способ создать дом мечты! Но к этому трудно подготовиться, если вы не знаете шаги и сколько времени это может занять.
В этом посте вы можете узнать наш порядок работы по ремонту дома. Вы также можете узнать наш обычный график ремонта дома и основные причины, по которым он может измениться.
Но мы не знаем!
«Как мы можем подготовиться к этому, если мы не знаем, что и как долго?» — спрашивает Кристал.
Уилл кивает, потирая бороду. — Вы правы, милая. Мы не знаем процесса ремонта дома, поэтому мы не знаем, что произойдет в нашем доме. Мы не знаем сроков ремонта дома, поэтому не знаем, как долго это будет продолжаться».
«И это очень усложняет нам жизнь», — отмечает Кристал. «Ну, — Уилл разблокирует свой телефон и начинает печатать, — вот электронное письмо, которое нам прислал наш подрядчик. В нем есть сообщения в блогах, которые могут дать нам ответы».
Он продолжает просматривать электронную почту. «Вот она, вместе с затратами на ремонт дома!» — взволнованно говорит он. «Ремонт дома: как сделать и порядок работ. Давай проверим».
Вот что узнает пара:
Процесс ремонта дома
- Пройдите наш обычный процесс адаптации от заполнения контактной формы до пошагового руководства перед работой
- Заблокируйте все зоны, в которых мы не работаем, чтобы предотвратить распространение пыли.
Это может включать перегородки на молнии, создание отрицательного давления в вашем доме (именно здесь мы закрываем вентиляционные отверстия и устанавливаем специальный вентилятор для вытягивания воздуха из дома, что делает ваш дом чище), а также использование скруббера для фильтрации воздуха. любая оставшаяся пыль - Снос
- Черновые работы (каркасные, механические, сантехнические, электрические) и любые другие работы внутри стен
- Прохождение с вами, чтобы убедиться, что все находится там, где вы хотите
- Грубый осмотр из города или округа в зависимости от юрисдикции
- Изоляция при необходимости
- Гипсокартон
- Отделка (столярные работы, отделка, новые двери, окна и т. д., шкафы, напольная плитка)
- Столешницы
- Плитка
- 3
- 3
- Вызов мастеров для отделочных работ (электрики, сантехники, механики)
- Напольное покрытие, которое делается в последнюю очередь, чтобы не повредить его в процессе
- Маляры приходят, чтобы подкрасить что-либо
- Чистка сверху вниз
- Удаление подготовительных материалов
- Размещение с вами пошаговой инструкции
- 5-летняя гарантия начинается
Мы также будем приезжать к вам на дом каждые 6 месяцев в течение 2 лет, чтобы убедиться, что все в порядке хорошее состояние.
Сроки ремонта дома
Для ремонта всего дома площадью 2500 квадратных футов процесс может занять от 8 до 10 недель в зависимости от объема работ, заказов на изменение, повреждений, проверок, специальных работ, погоды и ошибок.
Если нет задержек, график ремонта дома выглядит примерно так:
Неделя 1 – подготовка площадки и снос
Неделя 2-3 – черновые работы Неделя 5 – Внутренняя отделка и отделка шкафов
Неделя 6 – покраска
Неделя 7 – отделка, освещение и сантехника0003
Основные причины, по которым временная шкала может измениться
Объем работ. Чем больше вы хотите, чтобы мы сделали, тем больше времени это займет. Сложные работы требуют больше времени, материалов и труда, в то время как менее сложные работы требуют меньше времени для выполнения.
Изменить заказы. Если вы хотите что-то изменить во время проекта, это может добавить время.
Например, нам может понадобиться заказать другой материал, который может быть недоступен.
Повреждения. Иногда материалы повреждаются во время доставки. Нам нужно будет получить новые, что может добавить больше времени. Мы также можем найти повреждения на этапе сноса. Если мы их найдем, мы прекратим работу и обсудим с вами ваши варианты.
Проверки. Городские и окружные инспекции имеют свои собственные возможности. Хотя обычно это происходит быстро, если у них есть много проектов для проверки, им может потребоваться больше времени, чтобы добраться до вашего.
Работа по специальности. Если у вас есть что-то нестандартное или особенное в вашем проекте, нам может потребоваться привлечь больше участников, чтобы закончить ваш проект.
Погода. Если вы заставите нас выполнять наружные работы, дождь и плохая погода не позволят нам выполнить эту часть. Придется ждать лучшей погоды.
Ошибки.
Это случается нечасто, но если что-то случится, мы приложим все усилия, чтобы вернуть все на круги своя.
Вам также может быть интересно узнать
«И теперь мы знаем, к какому сроку готовиться, пока ничто не изменит график», — говорит Уилл. «И мы знаем, что и когда произойдет», — говорит Кристал. Уилл улыбается. «В яблочко. Давайте посмотрим, что еще есть в этом блоге, что может помочь нам подготовиться к нашему проекту.
Скоро появятся новые посты о ремонте дома!
Контрольный список ремонта квартиры | Мистер и миссис Элиас
Когда дело доходит до ремонта квартиры, нет ничего более важного, чем тщательное планирование, поэтому этот контрольный список ремонта квартиры.
Ремонт квартиры на самом деле сложнее, чем дома. Для начала вам нужно работать с корпорацией владельцев, чтобы получить одобрение вашего проекта, иначе вы можете попасть в беду. Вы не можете начать сносить стены или даже устанавливать новые половицы, не выполнив соответствующие процедуры.
Вам также необходимо иметь бюджет для работы, который будет определять масштаб и объем вашего проекта.
Хорошей новостью является то, что мы работали над ремонтом бесчисленного количества квартир по всему Сиднею, а также со многими многоуровневыми менеджерами и корпорациями владельцев.
Мы поможем вам разобраться во всех правилах, касающихся пластов, и убедимся, что у нас все на месте, прежде чем начинать какие-либо работы. Секрет успешного ремонта квартиры заключается в следующем:
- Взаимодействуйте и общайтесь с вашей корпорацией собственников с первого дня, чтобы вы знали, что требуется и как работает процесс
- Представьте хорошо продуманные планы, которые помогут упростить процесс утверждения
- Управление работами согласно соответствующим подзаконным актам
Контрольный список ремонта квартиры: отметьте эти 8 пунктов, чтобы проект прошел гладко
Давайте начнем с рассмотрения всех пунктов, которые вам необходимо отметить, чтобы ремонт вашей квартиры прошел успешно.
Вот они:
1. Решите, чего вы хотите достичь, и соберите идеи
Первый шаг – решить, чего вы хотите достичь с помощью ремонта квартиры. Начните с того, что подумайте, чего вы хотите от каждой комнаты и какие функции должны быть в вашем списке.
Затем подумайте, как вы хотите использовать эти помещения и как они соотносятся с остальной частью вашей квартиры. Затем вы можете начать исследовать материалы, спецификации, приборы и фурнитуру, чтобы понять, как будет выглядеть ваш бюджет.
Что касается творчества, вы можете начать с создания доски настроения со всеми вашими любимыми отделками, материалами и техникой, а также черпать вдохновение и дизайнерские идеи для своего проекта на таких сайтах, как Houzz.
Поговорите с семьей, друзьями и коллегами и узнайте об их опыте — хорошем и плохом — чтобы помочь в планировании ремонта.
Мы работаем с вами, чтобы помочь спланировать ваш ремонт и определить, что достижимо в вашем бюджете.
2. Выбор подходящего строителя и руководителя проекта
Любые ремонтные или строительные работы в Новом Южном Уэльсе должны выполняться лицензированным строителем. Они также должны иметь действующую страховку; страхование гражданской ответственности и гарантийное страхование строителей – если это требуется.
Наем строителя без лицензии или без необходимого страхового покрытия создает проблемы и фактически является нарушением закона. Это может привести к штрафу или, что еще хуже, ваш проект может быть отложен или выполнен неправильно.
Мы полностью лицензированы и застрахованы. У нас есть страхование гражданской ответственности и все необходимые гарантии для работы на вашей работе; мы также используем сеть лицензированных торговцев и подрядчиков для всех наших проектов.
3. Подумайте обо всей логистике
Есть много практических вопросов, на которые вам нужно ответить, прежде чем начать ремонт вашей квартиры.
Это не то же самое, что работать в доме, где нет соседей и доступ обычно прямой.
Вам нужно продумать и спланировать многие аспекты логистики при ремонте квартиры, например, когда вам разрешено выполнять работы и шуметь.
Другие проблемы, возникающие в связи с подобным проектом, — это парковка для подрядчиков и грузовиков, а также куда будут поступать все отходы после ремонта.
Вам также необходимо с самого начала работать с Корпорацией владельцев, чтобы убедиться, что ваш проект одобрен.
Работая с вами, мы получим все ответы на эти вопросы и включим их в план вашего проекта. Это помогает обеспечить бесперебойную работу проекта и избежать задержек или конфликтов.
4. Работа с корпорацией собственников
Ремонт квартиры или квартиры подразумевает тесное сотрудничество с корпорацией собственников, обычно представленной комитетом или исполнительным комитетом.
Они управляют домом, в котором находится ваша квартира, и представляют всех владельцев, включая вас.
Они вместе со всеми владельцами участков несут ответственность за утверждение ремонта, поэтому вам нужно следовать процессу, чтобы ваш проект был одобрен.
У каждой страты немного разные правила — так называемые подзаконные акты, они требуют, чтобы вы представили свои планы на утверждение. Как правило, вам потребуется разрешение, если вы делаете ремонт кухни/ванной или вносите изменения в стены, полы, потолки, а также любые трубопроводы или вентиляционные каналы.
Одна из самых частых проблем, с которой люди сталкиваются, — это замена пола без разрешения.
Они также могут потребовать от вас предоставить информацию о подрядчиках, работающих над вашим ремонтом.
Поработав с сотнями многопрофильных компаний, в рамках нашего решения для вас мы предоставим вам подробный объем работ и Заявление о возможностях, которые значительно упростят получение одобрения на ваш ремонт.
5. Понимание устава вашей страты
Подзаконный акт необходим для одобрения ремонта вашей квартиры, когда он вносит существенные изменения в общее имущество на вашем участке или в здании.
В квартире общим имуществом обычно являются четыре основные стены – потолок, крыша и пол. Это также все внешние стены здания, а также такие зоны, как фойе, подъездные пути и тренажерный зал или бассейн.
Подзаконные акты обычно применяются, если вы выполняете какие-либо структурные работы на своем участке или работы, которые могут повлиять на общее имущество.
Например, ремонт вашей ванной комнаты повлияет на существующую гидроизоляцию, которая является общей собственностью, и для этого требуется новый подзаконный акт.
Это просто означает, что вы, как владелец, несете полную ответственность за работы, особенно если что-то пойдет не так, что повлияет на общее имущество.
Корпорация собственников должна принять специальное решение на общем собрании всех владельцев участков о создании подзаконных актов для вашего ремонта. Чтобы получить запрошенный подзаконный акт, 75 процентов владельцев участков должны одобрить ваш подзаконный акт.
Прочтите наш раздел о подзаконных актах о стратах, чтобы узнать больше о том, как они применяются к ремонту квартиры.
6. Косметические, мелкие или крупные работы?
Ремонт квартир в Новом Южном Уэльсе подразделяется на три класса – косметических, мелких и капитальных работ.
Эти классы определяют разрешения, необходимые в каждом случае, в зависимости от типа работ.
-Для косметических работ, таких как покраска и установка крючков для картин, обычно не требуется одобрение Корпорации владельцев.
— Для мелких работ, таких как укладка нового пола, обычно требуется разрешение.
-Для крупных работ, таких как крупные структурные проекты, вам всегда потребуется разрешение.
Каждый страт-план имеет свои законы и правила, касающиеся ремонта, поэтому мы рекомендуем обратиться к вашему страт-комитету на этапе планирования, чтобы вы знали, какие разрешения требуются для вашей работы.
7. Знайте пределы ремонта квартиры
Ремонт квартиры отличается от работы над домом, так как вы ограничены типом структурного ремонта, который вы можете сделать./fcc399edc58468d.s.siteapi.org/img/3a69ed6b5d5019bf25922cc0fff5245e7fa6445f.jpg)
Наиболее очевидными из них являются крупные проекты, такие как снос стен и изменение плана квартиры.
В большинстве случаев это невозможно, так как это повлияет на структурную целостность здания, так как многие внутренние стены, скорее всего, будут несущими.
Стоимость других проектов также может ограничить ремонт вашей квартиры, включая такие работы, как перенос сантехники и электрики в ваших стенах и полах.
Эти работы будут означать, что нам нужно заказать структурные чертежи и сделать рентгеновский снимок полов, чтобы определить расположение стальных опор и/или других услуг.
Наш инженер-строитель может помочь нам разобраться во всем этом и воплотить в жизнь ваш новый план этажа — просто помните о дополнительных расходах, связанных с этим.
8. Не забывайте о сообществе
Многоквартирные дома обычно представляют собой среду с высокой плотностью населения, поэтому помните о сообществе, когда придет время начинать свои работы.
Если подрядчики начнут отбойный молоток до каких-либо согласований или уведомлений, вряд ли ваши соседи обрадуются, если они ничего об этом не знают.
Ключ в том, чтобы расставить приоритеты в общении и работе, чтобы ограничить влияние работ на сообщество.
Хорошей отправной точкой является отправка всем соседям вежливого письма, чтобы они знали, когда будут проводиться работы, а также продолжительность работ и утвержденные часы работ. Мы действительно делаем это для вас.
Если подрядчикам необходимо припарковаться на территории общего пользования, убедитесь, что они находятся в месте для посетителей и не блокируют доступ для жителей.
В Сиднее также действуют правила, регулирующие шум от ремонтных и/или строительных работ, которые могут повлиять на соседей. Это означает, что существуют ограничения на использование электроинструментов.
Строительные работы, как правило, разрешены с 7:00 до 20:00 в будние дни и до полудня в субботу, хотя местные законы могут различаться, поэтому важно, чтобы вы знали, какое это время.
Из уважения к вашим соседям мы также применяем подход, ориентированный на сообщество, при выполнении любой работы в многослойном здании и взаимодействуем с ними до и во время работ. Они также поощряются к обратной связи с нами в любое время.
Сколько будет стоить ремонт моей квартиры?
Стоимость является очевидным фактором, когда речь заходит о любом ремонте, и это правильно.
Стоимость может решить любой проект, поэтому вы должны иметь четкое представление о том, сколько вы должны потратить.
Лучший способ окончательного составления бюджета — провести собственное исследование. Это означает знать, сколько вы должны потратить и чего вы хотите достичь. Организуйте и перечислите все в электронной таблице, в частности, материалы, фурнитуру и приспособления, которые вам нужны, а затем ходите по магазинам и ищите лучшую цену на эти товары.
С точки зрения общей картины, бюджет вашего проекта будет определяться:
- Площадью вашей квартиры
- Тип материала, который вы выбираете
- Фитинги и приборы, которые вы выбираете
- Насколько просты или сложны работы
Мы можем помочь рассчитать стоимость вашего ремонта — свяжитесь с нами, чтобы мы могли приехать к вам домой.
Затем мы можем разработать именно то, что вы хотите от вашего ремонта, разработать окончательный дизайн и бюджет.
Поставщики, которых мы рекомендуем
Готовы начать?
Мы находимся в Александрии, поэтому нам повезло, что у нас есть доступ к огромному количеству местных поставщиков, в том числе:
Appliances Online
Bunnings
Reece
Также можно просмотреть список других наших поставщиков здесь.
Почему для ремонта вашей квартиры выбирают нас?
Не заблуждайтесь, ремонт может быть стрессовым – вот тут-то мы и вступаем.
- Работая с вами на этапе планирования, мы разрабатываем подробный бюджет, учитывающий все, чтобы в дальнейшем не было никаких сюрпризов.
- Мы также управляем проектом вашего рено от начала до конца и реализуем ваш проект вовремя, в рамках бюджета и в соответствии с высокими стандартами.
- Вы имеете дело напрямую с нами, что означает отсутствие торговых представителей или погони за торговыми марками.

