Led driver своими руками: Светодиодный драйвер своими руками — легко и просто
Драйвер для светодиодов своими руками: простые схемы с описанием
Для применения светодиодов в качестве источников освещения обычно требуется специализированный драйвер. Но бывает так, что нужного драйвера под рукой нет, а требуется организовать подсветку, например, в автомобиле, или протестировать светодиод на яркость свечения. В этом случае можно сделать драйвер для светодиодов своими руками.
Содержание
- Как сделать драйвер для светодиодов
- Необходимые материалы и инструменты
- Схема простого драйвера для светодиода 1 Вт
- Схема мощного драйвера с входом ШИМ
- Особенности драйвера
- Принцип действия
- Сборка и настройка драйвера
- Заключение
Как сделать драйвер для светодиодов
В приведенных ниже схемах используются самые распространенные элементы, которые можно приобрести в любом радиомагазине. При сборке не требуется специальное оборудование, — все необходимые инструменты находятся в широком доступе.
Несмотря на это, при аккуратном подходе устройства работают достаточно долго и не сильно уступают коммерческим образцам.
Необходимые материалы и инструменты
Для того, чтобы собрать самодельный драйвер, потребуются:
- Паяльник мощностью 25-40 Вт. Можно использовать и большей мощности, но при этом возрастает опасность перегрева элементов и выхода их из строя. Лучше всего использовать паяльник с керамическим нагревателем и необгораемым жалом, т.к. обычное медное жало довольно быстро окисляется, и его приходится чистить.
- Флюс для пайки (канифоль, глицерин, ФКЭТ, и т.д.). Желательно использовать именно нейтральный флюс, — в отличие от активных флюсов (ортофосфорная и соляная кислоты, хлористый цинк и др.), он со временем не окисляет контакты и менее токсичен. Вне зависимости от используемого флюса после сборки устройства его лучше отмыть с помощью спирта. Для активных флюсов эта процедура является обязательной, для нейтральных — в меньшей степени.
- Припой.
Наиболее распространенным является легкоплавкий оловянно-свинцовый припой ПОС-61. Бессвинцовые припои менее вредны при вдыхании паров во время пайки, но обладают более высокой температурой плавления при меньшей текучести и склонностью к деградации шва со временем. - Небольшие плоскогубцы для сгибания выводов.
- Кусачки или бокорезы для обкусывания длинных концов выводов и проводов.
- Монтажные провода в изоляции. Лучше всего подойдут многожильные медные провода сечением от 0.35 до 1 мм2.
- Мультиметр для контроля напряжения в узловых точках.
- Изолента или термоусадочная трубка.
- Небольшая макетная плата из стеклотекстолита. Достаточно будет платы размерами 60х40 мм.
Схема простого драйвера для светодиода 1 Вт
Одна из самых простых схем для питания мощного светодиода представлена на рисунке ниже:
Как видно, помимо светодиода в нее входят всего 4 элемента: 2 транзистора и 2 резистора.
В роли регулятора тока, проходящего через led, здесь выступает мощный полевой n-канальный транзистор VT2. Резистор R2 определяет максимальный ток, проходящий через светодиод, а также работает в качестве датчика тока для транзистора VT1 в цепи обратной связи.
Чем больший ток проходит через VT2, тем большее напряжение падает на R2, соответственно VT1 открывается и понижает напряжение на затворе VT2, тем самым уменьшая ток светодиода. Таким образом достигается стабилизация выходного тока.
Питание схемы осуществляется от источника постоянного напряжения 9 — 12 В, ток не менее 500 мА. Входное напряжение должно быть минимум на 1-2 В больше падения напряжения на светодиоде.
Резистор R2 должен рассеивать мощность 1-2 Вт, в зависимости от требуемого тока и питающего напряжения. Транзистор VT2 – n-канальный, рассчитанный на ток не менее 500 мА: IRF530, IRFZ48, IRFZ44N. VT1 – любой маломощный биполярный npn: 2N3904, 2N5088, 2N2222, BC547 и т.д. R1 – мощностью 0.125 — 0.25 Вт сопротивлением 100 кОм.
Ввиду малого количества элементов, сборку можно производить навесным монтажом:
Еще одна простая схема драйвера на основе линейного управляемого стабилизатора напряжения LM317:
Здесь входное напряжение может быть до 35 В. Сопротивление резистора можно рассчитать по формуле:
R=1,2/I
где I – сила тока в амперах.
В этой схеме на LM317 будет рассеиваться значительная мощность при большой разнице между питающим напряжением и падением на светодиоде. Поэтому ее придется разместить на небольшом радиаторе. Резистор также должен быть рассчитан на мощность не менее 2 Вт.
Более наглядно эта схема рассмотрена в следующем видео:
Здесь показано, как подключить мощный светодиод, используя аккумуляторы напряжением около 8 В. При падении напряжения на LED около 6 В разница получается небольшая, и микросхема нагревается несильно, поэтому можно обойтись и без радиатора.
Обратите внимание, что при большой разнице между напряжением питания и падением на LED необходимо ставить микросхему на теплоотвод.
Схема мощного драйвера с входом ШИМ
Ниже показана схема для питания мощных светодиодов:
Драйвер построен на сдвоенном компараторе LM393. Сама схема представляет собой buck-converter, то есть импульсный понижающий преобразователь напряжения.
Особенности драйвера
- Напряжение питания: 5 — 24 В, постоянное;
- Выходной ток: до 1 А, регулируемый;
- Выходная мощность: до 18 Вт;
- Защита от КЗ по выходу;
- Возможность управления яркостью при помощи внешнего ШИМ сигнала (интересно будет почитать, как регулировать яркость светодиодной ленты через диммер).
Принцип действия
Резистор R1 с диодом D1 образуют источник опорного напряжения около 0.7 В, которое дополнительно регулируется переменным резистором VR1. Резисторы R10 и R11 служат датчиками тока для компаратора.
Как только напряжение на них превысит опорное, компаратор закроется, закрывая таким образом пару транзисторов Q1 и Q2, а те, в свою очередь, закроют транзистор Q3. Однако индуктор L1 в этот момент стремится возобновить прохождение тока, поэтому ток будет протекать до тех пор, пока напряжение на R10 и R11 не станет меньше опорного, и компаратор снова не откроет транзистор Q3.
Пара Q1 и Q2 выступает в качестве буфера между выходом компаратора и затвором Q3. Это защищает схему от ложных срабатываний из-за наводок на затворе Q3, и стабилизирует ее работу.
Вторая часть компаратора (IC1 2/2) используется для дополнительной регулировки яркости при помощи ШИМ. Для этого управляющий сигнал подается на вход PWM: при подаче логических уровней ТТЛ (+5 и 0 В) схема будет открывать и закрывать Q3. Максимальная частота сигнала на входе PWM — порядка 2 КГц. Также этот вход можно использовать для включения и отключения устройства при помощи пульта ДУ.
D3 представляет собой диод Шоттки, рассчитанный на ток до 1 А.
Если не удастся найти именно диод Шоттки, можно использовать импульсный диод, например FR107, но выходная мощность тогда несколько снизится.
Максимальный ток на выходе настраивается подбором R2 и включением или исключением R11. Так можно получить следующие значения:
- 350 мА (LED мощностью 1 Вт): R2=10K, R11 отключен,
- 700 мА (3 Вт): R2=10K, R11 подключен, номинал 1 Ом,
- 1А (5Вт): R2=2,7K, R11 подключен, номинал 1 Ом.
В более узких пределах регулировка производится переменным резистором и ШИМ – сигналом.
Сборка и настройка драйвера
Монтаж компонентов драйвера производится на макетной плате. Сначала устанавливается микросхема LM393, затем самые маленькие компоненты: конденсаторы, резисторы, диоды. Потом ставятся транзисторы, и в последнюю очередь переменный резистор.
Размещать элементы на плате лучше таким образом, чтобы минимизировать расстояние между соединяемыми выводами и использовать как можно меньше проводов в качестве перемычек.
При соединении важно соблюдать полярность подключения диодов и распиновку транзисторов, которую можно найти в техническом описании на эти компоненты. Также диоды можно проверить с помощью мультиметра в режиме измерения сопротивления: в прямом направлении прибор покажет значение порядка 500-600 Ом.
Для питания схемы можно использовать внешний источник постоянного напряжения 5-24 В или аккумуляторы. У батареек 6F22 («крона») и других слишком маленькая емкость, поэтому их применение нецелесообразно при использовании мощных LED.
После сборки нужно подстроить выходной ток. Для этого на выход припаиваются светодиоды, а движок VR1 устанавливается в крайнее нижнее по схеме положение (проверяется мультиметром в режиме «прозвонки»). Далее на вход подаем питающее напряжение, и вращением ручки VR1 добиваемся требуемой яркости свечения.
Список элементов:
Заключение
Первые две из рассмотренных схем очень просты в изготовлении, но они не обеспечивают защиты от короткого замыкания и обладают довольно низким КПД.
Для долговременного использования рекомендуется третья схема на LM393, поскольку она лишена этих недостатков и обладает более широкими возможностями по регулировке выходной мощности.
LED драйвер (driver) для светодиодов – схема, характеристики, как подобрать
Светодиодная иллюминация является относительно новым и перспективным направлением в обустройстве интерьеров и экстерьеров. При этом большая ответственность заключается в выборе комплектующих для такого искусственного источника. Правильно выбранная электроника, к которой относится и led driver, обеспечивает долговечную и бесперебойную эксплуатацию всего комплекса приборов.
Особенности работы
Схема светодиодного подключения подразумевает наличие источника тока постоянного типа. Соответственно к имеющимся лентам нужен источник питания не 220 В электросети, а значительно меньший уровень постоянного тока. Привести все к норме помогает led driver – специальный выпрямитель.
Для каждой цепи характерны физические параметры:
- своя мощность, Вт;
- сила тока, А;
- напряжение, В.

Поэтому необходимо рассчитать и выбрать соответствующий светодиодный драйвер. Нередко пользователи сталкиваются с тем, что готов проект схемы подключения, имеются в наличии светодиоды, а подобрать или купить оптимальный драйвер питания светодиодов нет возможности.
Фактически блок питания представляет собой небольшой по габаритам прибор, выдающий на контактах установленное производителями напряжение и силу тока. В идеале эти параметры не зависят от применяемой к нему нагрузки.
Подключение двух резисторов параллельно
Зная законы физики, можно рассчитать, что при подключении к источнику тока с напряжением 12В потребителя с сопротивлением 40 Ом (в качестве последнего может выступать резистор), то по цепи будет протекать 0,3 А. Если же в схеме будет участвовать пара таких параллельных резисторов, то ампераж поднимется до 0,6 А.
Подключение резистора 40 Ом
Драйвер для светодиода работает на поддержание стабильной силы тока. Значение напряжения в таком случае способно варьироваться.
При подключении к нему во время выдачи 0,3 А резистора на 40 Ом, потребитель будет питаться напряжением в 12 В. Если же добавить параллельно второй резистор, то напряжение упадет до 6 В, а сила тока останется 0,3А.
При подключении 2-х резисторов ток будет 300А, а напряжение 6В
Самые лучшие драйверы светодиодов обеспечивают любой нагрузке установленный производителями параметр тока, ни взирая на значительное падение напряжения. При этом потребители при опускании значения напряжения до 2 В и получении 0,3 А будут такими же яркими, как и при 3 В и 0,3 А.
Параметры для выбора
Грамотно выбрать драйвер для светодиодной ленты помогают технические параметры изделия. Одним из них является мощность. Она рассчитывается для любого источника питания. Мощность напрямую зависит от параметров компонентов и их количества. Допустимое максимальное значение указано на лицевой стороне упаковки или тыльной части самого изделия.
Мощность для силовых источников обязательно подбирается большей, чем имеющееся значение цепи.
В противном случае произойдет повышение температуры блока.
Также обращаем внимание на силу тока и напряжение. Каждый завод маркирует свои изделия, указывая номинальный ампераж. Для светодиодов своими силами подбираем соответствующий светодиодный драйвер. Наиболее популярными являются диоды, потребляющие 0,35 А или 0,7 А. При этом ленты производители предлагают 12 В либо 24 В. Маркировка на блоках питания проводится в виде напряжения и мощности.
Так как драйверы для светодиодов могут располагаться сейчас в любых условиях, то важно обратить внимание на влагозащищенность и класс герметичности.
Нередко приходится применять диоды во влажных условиях, например рядом с бассейном или непосредственно в нем. Тогда требуется обращать внимание на показатель IP, который указывает защиту от проникновения влаги. Значение IPX6 демонстрирует возможность временного затопления, а IPX9 позволяет выдерживать значительное давление.
ВИДЕО: Светодиоды — питание (LED-драйверы)
Варианты подключения
Разберем несколько примеров, как подобрать драйвер для светодиодов. Можно разобрать все на схеме из шести диодов. Они могут подключаться несколькими способами, давая нужный результат.
Последовательно
В подобном случае выбираем источник с 12 В напряжения и током 0,3 А. Основное достоинство метода заключено в том, что по всему контуру к потребителям поступает равный ампераж. При этом все элементы испускают одинаковую яркость. Минусом подключения является необходимость при значительном увеличении диодов иметь в наличии источник с большим номинальным напряжением.
Параллельно
В такой ситуации достаточно светодиодного драйвера, выдающего на контактах 6 В. Однако, ток, который потреблять будет схема повысится в два раза до 0,6 А в сравнении с аналогичным последовательным подключением. Минусы заключаются в том, что токи протекающие для каждого участка, физически будут иметь отличия из-за физических параметров диодов.
В результате получится небольшая разница в свечении участков.
Последовательно парами
В данных схемах, собранных своими руками, можно воспользоваться помощью драйверов для светодиодов, аналогичных параллельному соединению. При этом установится яркость равная для каждого участка цепи. В схеме имеется существенный минус. Он очевиден, так как при старте из-за небольших отличий в характеристиках какие-то элементы запустятся раньше других. В это время по ним станет поступать ток удвоенного номинала. Производители допускают кратковременное превышение значения, но применять на практике данную схему все же не рекомендуется. Перед тем, как подобрать драйвер для светодиодов, необходимо оценить все риски.
Соединять подобным образом более двух диодов ни в коем случае нельзя, ведь по каким-то из них пойдет чрезвычайно большой ампераж, что приведет к мгновенному выходу их из строя.
В приведенных примерах светодиодный драйвер брался в каждом случае с мощностью в 3,6 Вт.
Это значение не влияло на способы подключения. Исходя из реального примера видно, что подбирать источник питания необходимо в процессе приобретения диодов. Вероятность выбора на следующих этапах существенно снижает шансы найти нужный блок.
Классификация элементов
На прилавках можно обнаружить два основных типа драйверов для светодиодов:
- импульсный тип
- линейный.
Первые являются приборами, обеспечивающими на выходе каскад импульсов высокой частоты. Последнее поколение их использует принцип широтно-импульсной модуляции. Фактически усредненный параметр силы тока рассчитывается как отношение ширины импульса к их периоду. Параметр определяется коэффициентом заполнения.
Импульсные ориентированы на продуцирование высокочастотных импульсов тока
Линейные на выходе обеспечивают значение от генератора тока. Формируется стабилизация тока, а напряжение будет вариабельным. Все настройки проводятся в плавном режиме без образования электромагнитных высокочастотных помех.
Даже при относительно небольшом КПД (около 85%) и простоте конструкции их сфера деятельности ограничивается маломощными лентами или светодиодными лампами.
Линейные для подключения лед-элементов
ШИМ-драйверы являются более широко популярными из-за своих позитивных эксплуатационных характеристики:
- длительный срок работы;
- КПД до 95%;
- минимальные габариты.
Минусом для последних является высокий уровень помех, в отличие от линейных.
Дифференцируются драйверы по наличию или отсутствию гальванической развязки. В первом случае обеспечивается больший КПД, повышенная надежность и достаточная безопасность.
Для подключения к стандартной электросети светодиодов могут использоваться и тот, и другой тип драйверов, но преимущественными являются именно те, где есть гальваническая развязка. Именно она отвечает за безопасную эксплуатацию ламп. Если таковой развязки нет, всегда есть риск поражения током.
Срок эксплуатации
Даже сами производители заявляют о том, что драйвер служит меньше, чем оптика.
Если последняя рассчитана на 30 тысяч часов, то выпрямитель в лучшем случае проработает 1000 часов. Связан такой разрыв во времени со следующими обстоятельствами:
- перепады напряжения в электросети как в большую, так и в меньшую сторону более чем на 5%;
- разница рабочей температуры в процессе работы;
- повышенная влажность, если речь идет о таких помещениях;
- интенсивность – чем больше работает и меньше выключается, тем длительнее срок работы.
Первое, что принимает на себя основной удар — сглаживающий конденсатор, у которых при повышенной влажности, температуре и при скачках напряжения начинает интенсивно испаряться электролит. При его недостатке уровень пульсаций увеличивает, что и приводит к выходу из строя лед-драйвера.
Но самое интересное, что сокращает срок работы неполная загруженность. Если вы купили элемент на 150 ватт, а нагрузка не превышает 70, оставшиеся 80 будут возвращаться в сеть и провоцировать ее перегруз. Всегда правильно выбирайте рабочие элементы, чтобы максимально сопоставить эффективность и реальные условия.
ВИДЕО: Простой источник питания для светодиодов
Алгоритм поиска неисправности в драйвере LED лампы или Эркюль Пуаро отдыхает / Хабр
Недавно один знакомый попросил меня помочь с проблемой. Он занимается разработкой LED ламп, попутно ими приторговывая. У него скопилось некоторое количество ламп, работающих неправильно. Внешне это выражается так – при включении лампа вспыхивает на короткое время (менее секунды) на секунду гаснет и так повторяется бесконечно. Он дал мне на исследование три таких лампы, я проблему решил, неисправность оказалась очень интересной (прямо в стиле Эркюля Пуаро) и я хочу рассказать о пути поиска неисправности.
LED лампа выглядит вот так:
Рис 1. Внешний вид разобранной LED лампы
Разработчик применил любопытное решение – тепло от работающих светодиодов забирается тепловой трубкой и передается на классический алюминиевый радиатор.
Такое решение – разделить функциональные зоны излучения света, отвода тепла и генерации питающего тока – позволило получить высокие эксплуатационные характеристики лампы по надежности, долговечности и ремонтопригодности.
Минус таких ламп, как ни странно, прямо вытекает из ее плюсов – долговечная лампа не нужна производителям :). Историю о сговоре производителей ламп накаливания о максимальном сроке службы в 1000 часов все помнят?
Ну и не могу не отметить характерный внешний вид изделия. Мой «госконтроль» (жена) не разрешил мне ставить эти лампы в люстру, где они видны.
Вернемся к проблемам драйвера.
Вот так выглядит плата драйвера:
Рис 2.
Внешний вид платы LED драйвера со стороны поверхностного монтажа
И с обратной стороны:
Рис 3. Внешний вид платы LED драйвера со стороны силовых деталей
Изучение ее под микроскопом позволило определить тип управляющей микросхемы – это MT7930. Это микросхема контроля обратноходового преобразователя (Fly Back), обвешанная разнообразными защитами, как новогодняя елка – игрушками.
В МТ7930 встроены защиты:
• от превышения тока ключевого элемента
• понижения напряжения питания
• повышения напряжения питания
• короткого замыкания в нагрузке и обрыва нагрузки.
• от превышения температуры кристалла
Декларирование защиты от короткого замыкания в нагрузке для источника тока носит скорее маркетинговый характер 🙂
Принципиальной схемы на именно такой драйвер добыть не удалось, однако поиск в сети дал несколько очень похожих схем. Наиболее близкая приведена на рисунке:
Рис 4. LED Driver MT7930. Схема электрическая принципиальная
Анализ этой схемы и вдумчивое чтение мануала к микросхеме привело меня к выводу, что источник проблемы мигания – это срабатывание защиты после старта.
Т.е. процедура начального запуска проходит (вспыхивание лампы – это оно и есть), но далее преобразователь выключается по какой-то из защит, конденсаторы питания разряжаются и цикл начинается заново.
Внимание! В схеме присутствуют опасные для жизни напряжения! Не повторять без должного понимания что вы делаете!
Для исследования сигналов осциллографом надо развязать схему от сети, чтобы не было гальванического контакта. Для этого я применил разделительный трансформатор. На балконе в запасах были найдены два трансформатора ТН36 еще советского производства, датированные 1975 годом. Ну, это вечные устройства, массивные, залитые полностью зеленым лаком. Подключил по схеме 220 – 24 – 24 -220. Т.е. сначала понизил напряжение до 24 вольт (4 вторичных обмотки по 6.3 вольта), а потом повысил. Наличие нескольких первичных обмоток с отводами дало мне возможность поиграть с разными напряжениями питания – от 110 вольт до 238 вольт. Такое решение конечно несколько избыточно, но вполне пригодно для одноразовых измерений.
Рис 5. Фото разделительного трансформатора
Из описания старта в мануале следует, что при подаче питания начинает заряжаться конденсатор С8 через резисторы R1 и R2 суммарным сопротивлением около 600 ком. Два резистора применены из требований безопасности, чтобы при пробое одного ток через эту цепь не превысил безопасного значения.
Итак, конденсатор по питанию медленно заряжается (это время порядка 300-400 мс) и когда напряжение на нем достигает уровня 18,5 вольт – запускается процедура старта преобразователя. Микросхема начинает генерировать последовательность импульсов на ключевой полевой транзистор, что приводит к возникновению напряжения на обмотке Na. Это напряжение используется двояко – для формирования импульсов обратной связи для контроля выходного тока (цепь R5 R6 C5) и для формирования напряжения рабочего питания микросхемы (цепь D2 R9). Одновременно в выходной цепи возникает ток, который и приводит к зажиганию лампы.
Почему же срабатывает защита и по какому именно параметру?
Первое предположение
Срабатывание защиты по превышению выходного напряжения?
Для проверки этого предположения я выпаял и проверил резисторы в цепи делителя (R5 10 ком и R6 39 ком).
Я проверил осциллографом формы и напряжения сигналов во всех точках преобразователя и с удивлением убедился, что все они – полностью паспортные. Никаких отклонений от нормы…
Дал схеме поработать часок – все ОК.
А если дать ей остыть? После 20 минут в выключенном состоянии не работает.
Очень хорошо, видимо дело в нагреве какого-то элемента?
Но какого? И какие же параметры элемента могут уплывать?
В этой точке я сделал вывод, что на плате преобразователя имеется какой-то элемент, чувствительный к температуре. Нагрев этого элемента полностью нормализует работу схемы.
Что же это за элемент?
Второе предположение
Подозрение пало на трансформатор. Проблема мыслилась так – трансформатор из-за неточностей изготовления (скажем на пару витков недомотана обмотка) работает в области насыщения и из-за резкого падения индуктивности и резкого нарастания тока срабатывает защита по току полевого ключа.
Но насколько я знаю, параметры трансформатора при нагреве ухудшаются, т.е. поведение системы должно быть другим – включение, работа минут 5-10 и выключение. Трансформатор на плате весьма массивный и тепловая постоянная у него ну никак не менее единиц минут.
Может, конечно в нем есть короткозамкнутый виток, который исчезает при нагреве?
Перепайка трансформатора на гарантированно исправный была в тот момент невозможна (не привезли еще гарантированно рабочую плату), поэтому оставил этот вариант на потом, когда совсем версий не останется :). Плюс интуитивное ощущение – не оно. Я доверяю своей инженерной интуиции.
К этому моменту я проверил гипотезу о срабатывании защиты по току, уменьшив резистор ОС по току вдвое припайкой параллельно ему такого же – это никак не повлияло на моргание лампы.
Значит, с током полевого транзистора все нормально и превышения по току нет. Это было хорошо видно и по форме сигнала на экране осциллографа. Пик пилообразного сигнала составлял 1,8 вольта и явно не достигал значения в 2,4 вольта, при котором микросхема выключает генерацию.
К изменению нагрузки схема также оказалась нечувствительна – ни подсоединение второй головки параллельно, ни переключение прогретой головы на холодную и обратно ничего не меняло.
Третье предположение
Я исследовал напряжение питания микросхемы. При работе в штатном режиме все напряжения были абсолютно нормальными. В мигающем режиме тоже, насколько можно было судить по формам сигналов на экране осциллографа.
По прежнему, система мигала в холодном состоянии и начинала нормально работать при прогреве ножки трансформатора паяльником.
Секунд 15 погреть – и все нормально заводится.
Прогрев микросхемы паяльником ничего не давал.
И очень смущало малое время нагрева… что там может за 15 секунд измениться?
В какой-то момент сел и методично, логически отсек все гарантированно работающее. Раз лампа загорается — значит цепи запуска исправны.
Раз нагревом платы удается запустить систему и она часами работает — значит и силовые системы исправны.
Остывает и перестает работать — что-то зависит от температуры…
Трещина на плате в цепи обратной связи? Остывает и сжимается, контакт нарушается, нагревается, расширяется и контакт восстанавливается?
Пролазил тестером холодную плату — нет обрывов.
Что же еще может мешать переходу от режима запуска в рабочий режим?!!!
От полной безнадеги интуитивно припаял параллельно электролитическому конденсатору 10 мкф на 35 вольт по питанию микросхемы такой же.
И тут наступило счастье. Заработало!
Замена конденсатора 10 мкф на 22 мкф полностью решило проблему.
Вот он, виновник проблемы:
Рис 6. Конденсатор с неправильной емкостью
Теперь стал понятен механизм неисправности. Схема имеет две цепи питания микросхемы. Первая, запускающая, медленно заряжает конденсатор С8 при подаче 220 вольт через резистор в 600 ком. После его заряда микросхема начинает генерировать импульсы для полевика, запуская силовую часть схемы. Это приводит к генерации питания для микросхемы в рабочем режиме на отдельной обмотке, которое поступает на конденсатор через диод с резистором. Сигнал с этой обмотки также используется для стабилизации выходного тока.
Пока система не вышла в рабочий режим — микросхема питается запасенной энергией в конденсаторе. И ее не хватало чуть-чуть — буквально пары-тройки процентов.
Падения напряжения оказалось достаточно, чтобы система защиты микросхемы срабатывала по пониженному питанию и отключала все. И цикл начинался заново.
Отловить эту просадку напряжения питания осциллографом не получалось — слишком грубая оценка.
Мне казалось, что все нормально.
Прогрев же платы увеличивал емкость конденсатора на недостающие проценты — и энергии уже хватало на нормальный запуск.
Понятно, почему только некоторая часть драйверов отказала при полностью исправных элементах. Сыграло роль причудливое сочетание следующих факторов:
• Малая емкость конденсатора по питанию. Положительную роль сыграл допуск на емкость электролитических конденсаторов (-20% +80%), т.е. емкости номиналом 10 мкф в 80% случаев имеют реальную емкость около 18 мкф. Со временем емкость уменьшается из-за высыхания электролита.
• Положительная температурная зависимость емкости электролитических конденсаторов от температуры. Повышенная температура на месте выходного контроля — достаточно буквально пары-тройки градусов и емкости хватает для нормального запуска. Если предположить, что на месте выходного контроля было не 20 градусов, а 25-27, то этого оказалось достаточно для практически 100% прохождения выходного контроля.
Производитель драйверов сэкономил конечно, применив емкости меньшего номинала по сравнению с референс дизайн из мануала (там указано 22 мкф) но свежие емкости при повышенной температуре и с учетом разброса +80% позволили партию драйверов сдать заказчику.
Заказчик получил вроде бы работающие драйверы, которые со временем стали отказывать по непонятной причине. Интересно было бы узнать – инженеры производителя учли особенности поведения электролитических конденсаторов при повышении температуры и естественный разброс или это получилось случайно?
Как подключить светодиод к 220в: схемы, ошибки, нюансы, видео
Как сделать драйвер для светодиодов
В приведенных ниже схемах используются самые распространенные элементы, которые можно приобрести в любом радиомагазине. При сборке не требуется специальное оборудование, — все необходимые инструменты находятся в широком доступе. Несмотря на это, при аккуратном подходе устройства работают достаточно долго и не сильно уступают коммерческим образцам.
Определение степени повреждения
Прежде чем разбирать лампу, нужно проверить, действительно ли в ней проблема. Случается, что в момент включения отсутствует напряжение (220 вольт) на самом выключателе. Значит, причина кроется в электропроводке.
Но все же чаще выходит из строя именно лампа. В этом случае придется разобрать ее своими руками, аккуратно разъединив части корпуса.
Некоторые модели не предусматривают демонтаж, однако, умельцы нашли выход: можно разогреть корпус феном, чтобы клей рассохся. Теперь нужно оценить степень повреждения визуально: внешний вид элементов платы, качество пайки светодиодов, отсутствие нагара и расплавленных участков.
Если нет видимых деформаций, нужно искать причину неисправности посредством сопутствующего оборудования (тестер, мультиметр).
Необходимые материалы и инструменты
Для того, чтобы собрать самодельный драйвер, потребуются:
- Паяльник мощностью 25-40 Вт. Можно использовать и большей мощности, но при этом возрастает опасность перегрева элементов и выхода их из строя. Лучше всего использовать паяльник с керамическим нагревателем и необгораемым жалом, т.к. обычное медное жало довольно быстро окисляется, и его приходится чистить.

- Флюс для пайки (канифоль, глицерин, ФКЭТ, и т.д.). Желательно использовать именно нейтральный флюс, — в отличие от активных флюсов (ортофосфорная и соляная кислоты, хлористый цинк и др.), он со временем не окисляет контакты и менее токсичен. Вне зависимости от используемого флюса после сборки устройства его лучше отмыть с помощью спирта. Для активных флюсов эта процедура является обязательной, для нейтральных — в меньшей степени.
- Припой. Наиболее распространенным является легкоплавкий оловянно-свинцовый припой ПОС-61. Бессвинцовые припои менее вредны при вдыхании паров во время пайки, но обладают более высокой температурой плавления при меньшей текучести и склонностью к деградации шва со временем.
- Небольшие плоскогубцы для сгибания выводов.
- Кусачки или бокорезы для обкусывания длинных концов выводов и проводов.
- Монтажные провода в изоляции. Лучше всего подойдут многожильные медные провода сечением от 0.35 до 1 мм2.
- Мультиметр для контроля напряжения в узловых точках.

- Изолента или термоусадочная трубка.
- Небольшая макетная плата из стеклотекстолита. Достаточно будет платы размерами 60х40 мм.
Макетная плата из текстолита для быстрого монтажа
Основные причины поломок светодиодных ламп
В рассматриваемой схеме применены простейшие электронные компоненты, которые редко выходят из строя. По статистике чаще всего повреждается электролитический сглаживающий конденсатор. Проблемы возникают, если «экономно» применяют детали без запаса по номиналу напряжения.
Также встречается недостаточно качественные паяные соединения. Они разрушаются после нескольких циклов включения/выключения в результате температурного расширения/уменьшения. Ремонт светодиодных светильников может понадобится чаще, если они установлены в помещении с повышенной влажностью. В лампах этого типа нет контактных групп, которые повреждаются при образовании пленки из окислов. Поэтому здесь тоже причиной поломки будет бракованная пайка.
Иногда плохо организован отвод тепла.
В таких условиях светодиоды не способны выполнять свои функции длительное время. Недопустимо, если вместо металлического радиатора установлена пластиковая подделка. Такие изделия имеет смысл ремонтировать только с полной заменой негодных частей конструкции. При некомпетентной сборке «экономят» термопасту или не используют ее вовсе. В этом случае даже качественный алюминиевый радиатор не выполнит свои функции с максимальной эффективностью.
Схема простого драйвера для светодиода 1 Вт
Одна из самых простых схем для питания мощного светодиода представлена на рисунке ниже:
Как видно, помимо светодиода в нее входят всего 4 элемента: 2 транзистора и 2 резистора.
В роли регулятора тока, проходящего через led, здесь выступает мощный полевой n-канальный транзистор VT2. Резистор R2 определяет максимальный ток, проходящий через светодиод, а также работает в качестве датчика тока для транзистора VT1 в цепи обратной связи.
Чем больший ток проходит через VT2, тем большее напряжение падает на R2, соответственно VT1 открывается и понижает напряжение на затворе VT2, тем самым уменьшая ток светодиода.
Таким образом достигается стабилизация выходного тока.
Питание схемы осуществляется от источника постоянного напряжения 9 — 12 В, ток не менее 500 мА. Входное напряжение должно быть минимум на 1-2 В больше падения напряжения на светодиоде.
Резистор R2 должен рассеивать мощность 1-2 Вт, в зависимости от требуемого тока и питающего напряжения. Транзистор VT2 – n-канальный, рассчитанный на ток не менее 500 мА: IRF530, IRFZ48, IRFZ44N. VT1 – любой маломощный биполярный npn: 2N3904, 2N5088, 2N2222, BC547 и т.д. R1 – мощностью 0.125 — 0.25 Вт сопротивлением 100 кОм.
Ввиду малого количества элементов, сборку можно производить навесным монтажом:
Еще одна простая схема драйвера на основе линейного управляемого стабилизатора напряжения LM317:
Здесь входное напряжение может быть до 35 В. Сопротивление резистора можно рассчитать по формуле:
R=1,2/I
где I – сила тока в амперах.
В этой схеме на LM317 будет рассеиваться значительная мощность при большой разнице между питающим напряжением и падением на светодиоде.
Поэтому ее придется разместить на небольшом радиаторе. Резистор также должен быть рассчитан на мощность не менее 2 Вт.
Более наглядно эта схема рассмотрена в следующем видео:
Здесь показано, как подключить мощный светодиод, используя аккумуляторы напряжением около 8 В. При падении напряжения на LED около 6 В разница получается небольшая, и микросхема нагревается несильно, поэтому можно обойтись и без радиатора.
Обратите внимание, что при большой разнице между напряжением питания и падением на LED необходимо ставить микросхему на теплоотвод.
CL6807
По внутреннему устройству и принципу действия микросхема-драйвер светодиодов CL6807 полностью идентична рассмотренной выше PT4115. Имеются лишь некоторые отличия в технических характеристиках. Вот самые главные из них:
- напряжение питания 6-35В;
- максимальный ток нагрузки — 1А;
- имеет мягкий старт;
- максимальный КПД — 95%;
- выпускается в трех различных корпусах: SOT89-5, SOT23-5, SOP8 (цоколевка SOT89-5 полностью совпадает с PT4115).

Полная спецификация (даташит) доступна по ссылке.
Сопротивление токозадающего резистора (в Омах) рассчитывается точно по такой же формуле:
R = 0.1 / ILED [A]
Типовая схема включения выглядит так:
Как видите, все очень похоже на схему светодиодной лампы с драйвером на РТ4515. Описание работы, уровни сигналов, особенности используемых элементов и компоновки печатной платы точно такие же как у PT4115, поэтому повторяться не имеет смысла.
CL6807 продают по 12 руб/шт, надо только смотреть, чтоб не подсунули паяные (рекомендую брать тут).
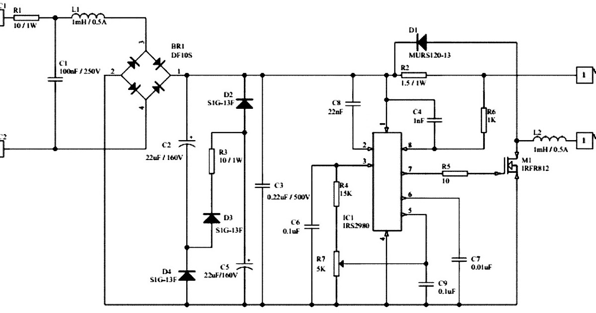
Схема мощного драйвера с входом ШИМ
Ниже показана схема для питания мощных светодиодов:
Драйвер построен на сдвоенном компараторе LM393. Сама схема представляет собой buck-converter, то есть импульсный понижающий преобразователь напряжения.
Особенности драйвера
- Напряжение питания: 5 — 24 В, постоянное;
- Выходной ток: до 1 А, регулируемый;
- Выходная мощность: до 18 Вт;
- Защита от КЗ по выходу;
- Возможность управления яркостью при помощи внешнего ШИМ сигнала (интересно будет почитать, как регулировать яркость светодиодной ленты через диммер).

Принцип действия
Резистор R1 с диодом D1 образуют источник опорного напряжения около 0.7 В, которое дополнительно регулируется переменным резистором VR1. Резисторы R10 и R11 служат датчиками тока для компаратора. Как только напряжение на них превысит опорное, компаратор закроется, закрывая таким образом пару транзисторов Q1 и Q2, а те, в свою очередь, закроют транзистор Q3. Однако индуктор L1 в этот момент стремится возобновить прохождение тока, поэтому ток будет протекать до тех пор, пока напряжение на R10 и R11 не станет меньше опорного, и компаратор снова не откроет транзистор Q3.
Пара Q1 и Q2 выступает в качестве буфера между выходом компаратора и затвором Q3. Это защищает схему от ложных срабатываний из-за наводок на затворе Q3, и стабилизирует ее работу.
Вторая часть компаратора (IC1 2/2) используется для дополнительной регулировки яркости при помощи ШИМ. Для этого управляющий сигнал подается на вход PWM: при подаче логических уровней ТТЛ (+5 и 0 В) схема будет открывать и закрывать Q3.
Максимальная частота сигнала на входе PWM — порядка 2 КГц. Также этот вход можно использовать для включения и отключения устройства при помощи пульта ДУ.
D3 представляет собой диод Шоттки, рассчитанный на ток до 1 А. Если не удастся найти именно диод Шоттки, можно использовать импульсный диод, например FR107, но выходная мощность тогда несколько снизится.
Максимальный ток на выходе настраивается подбором R2 и включением или исключением R11. Так можно получить следующие значения:
- 350 мА (LED мощностью 1 Вт): R2=10K, R11 отключен,
- 700 мА (3 Вт): R2=10K, R11 подключен, номинал 1 Ом,
- 1А (5Вт): R2=2,7K, R11 подключен, номинал 1 Ом.
В более узких пределах регулировка производится переменным резистором и ШИМ – сигналом.
Безопасность при подключении
При подключении к 220В следует учитывать, что выключатель освещения обычно размыкает фазный провод. Ноль при этом проводится общим по всему помещению. Кроме того, электросеть зачастую не имеет защитного заземления, поэтому даже на нулевом проводе присутствует некоторое напряжение относительно земли.
Также следует иметь в виду, что в некоторых случаях провод заземления подключается к батареям отопления или водопроводным трубам. Поэтому при одновременном контакте человека с фазой и батареей, особенно при монтажных работах в ванной комнате, есть риск попасть под напряжение между фазой и землей.
В связи с этим, при подключении в сеть лучше отключать и ноль, и фазу при помощи пакетного автомата во избежание поражения током при прикосновении к токоведущим проводам сети.
Сборка и настройка драйвера
Монтаж компонентов драйвера производится на макетной плате. Сначала устанавливается микросхема LM393, затем самые маленькие компоненты: конденсаторы, резисторы, диоды. Потом ставятся транзисторы, и в последнюю очередь переменный резистор.
Размещать элементы на плате лучше таким образом, чтобы минимизировать расстояние между соединяемыми выводами и использовать как можно меньше проводов в качестве перемычек.
При соединении важно соблюдать полярность подключения диодов и распиновку транзисторов, которую можно найти в техническом описании на эти компоненты.
Также диоды можно проверить с помощью мультиметра в режиме измерения сопротивления: в прямом направлении прибор покажет значение порядка 500-600 Ом.
Для питания схемы можно использовать внешний источник постоянного напряжения 5-24 В или аккумуляторы. У батареек 6F22 («крона») и других слишком маленькая емкость, поэтому их применение нецелесообразно при использовании мощных LED.
После сборки нужно подстроить выходной ток. Для этого на выход припаиваются светодиоды, а движок VR1 устанавливается в крайнее нижнее по схеме положение (проверяется мультиметром в режиме «прозвонки»). Далее на вход подаем питающее напряжение, и вращением ручки VR1 добиваемся требуемой яркости свечения.
Список элементов:
Устройство светодиодной лампочки на 220 Вольт
Самостоятельный ремонт светодиодной лампочки возможен, только если вы представляете себе из каких деталей она состоит и как все это работает. Это позволит самому искать неисправности. Устройство LED лампочки не слишком сложное.
Если смотреть снаружи, можно выделить три части:
- пластиковый или стеклянный светорассеиватель,
- металлический, пластиковый или керамический радиатор для отвода тепла,
- цоколь одного из стандартов.
Чтобы отремонтировать светодиодную лампочку своими руками, надо будет добраться до внутренностей — все проблемы сконцентрированы тут.
Составные части светодиодной лампы
Если разобрать LED лампу, внутри обнаружим электрическую часть, где и будем искать повреждения. Это:
- Преобразователь/стабилизатор напряжения или драйвер. Находится наполовину в цоколе, наполовину в радиаторе теплоотвода.
- Плата со светодиодами.
Как видите, не слишком сложно, хотя вариаций море. Например, в некоторых моделях драйвер распаян на той же плате, где крепятся светодиоды. Это «эконом» решение и встречается обычно в дешевых лампочках. В других светодиод один. Это, наоборот, дорогие модели, так как один большой и мощный светодиод стоит значительно больше, чем куча маленьких с той же (или большей) мощностью свечения.
Мощный led драйвер схема своими руками. Алгоритм поиска неисправности в драйвере LED лампы или Эркюль Пуаро отдыхает
Лидирующую позицию среди наиболее эффективных источников искусственного света занимают сегодня светодиоды. Это во многом является заслугой качественных источников питания для них. При работе совместно с правильно подобранным драйвером, светодиод длительно сохранит устойчивую яркость света, а срок службы светодиода окажется очень-очень долгим, измеряемым десятками тысяч часов.
Таким образом, правильно подобранный драйвер для светодиодов — залог долгой и надежной работы источника света. И в этой статье мы постараемся раскрыть тему того, как правильно выбрать драйвер для светодиода, на что обратить внимание, и какие вообще они бывают.
Драйвером для светодиодов называют стабилизированный источник питания постоянного напряжения или постоянного тока. Вообще, изначально, светодиодный драйвер — это , но сегодня даже источники постоянного напряжения для светодиодов называют светодиодными драйверами.
То есть можно сказать, что главное условие — это стабильные характеристики питания постоянным током.
Электронное устройство (по сути — стабилизированный импульсный преобразователь) подбирается под необходимую нагрузку, будь то набор отдельных светодиодов, собранных в последовательную цепочку, или параллельный набор таких цепочек, либо может быть лента или вообще один мощный светодиод.
Стабилизированный источник питания постоянного напряжения хорошо подойдет , LED-линеек, или для запитки набора из нескольких мощных светодиодов, соединенных по одному параллельно, — то есть когда номинальное напряжение светодиодной нагрузки точно известно, и достаточно только подобрать блок питания на номинальное напряжение при соответствующей максимальной мощности.
Обычно это не вызывает проблем, например: 10 светодиодов на напряжение 12 вольт, по 10 ватт каждый, — потребуют 100 ваттный блок питания на 12 вольт, рассчитанный на максимальный ток в 8,3 ампера. Останется подрегулировать напряжение на выходе при помощи регулировочного резистора сбоку, — и готово.
Для более сложных светодиодных сборок, особенно когда соединяется несколько светодиодов последовательно, необходим не просто блок питания со стабилизированным выходным напряжением, а полноценный светодиодный драйвер — электронное устройство со стабилизированным выходным током. Здесь ток является главным параметром, а напряжение питания светодиодной сборки может автоматически варьироваться в определенных пределах.
Для ровного свечения светодиодной сборки, необходимо обеспечить номинальный ток через все кристаллы, однако падение напряжения на кристаллах может у разных светодиодов отличаться (поскольку немного различаются ВАХ каждого из светодиодов в сборке), — поэтому напряжение не будет на каждом светодиоде одним и тем же, а вот ток должен быть одинаковым.
Светодиодные драйверы выпускаются в основном на питание от сети 220 вольт или от бортовой сети автомобиля 12 вольт. Выходные параметры драйвера указываются в виде диапазона напряжений и номинального тока.
Например, драйвер с выходом на 40-50 вольт, 600 мА позволит подключить последовательно четыре 12 вольтовых светодиода мощностью по 5-7 ватт. На каждом светодиоде упадет приблизительно по 12 вольт, ток через последовательную цепочку составит ровно по 600 мА, при этом напряжение 48 вольт попадает в рабочий диапазон драйвера.
Драйвер для светодиодов со стабилизированным током — это универсальный блок питания для светодиодных сборок, причем эффективность его получается довольно высокой и вот почему.
Мощность светодиодной сборки — критерий важный, но чем обусловлена эта мощность нагрузки? Если бы ток был не стабилизированным, то значительная часть мощности рассеялась бы на выравнивающих резисторах сборки, то есть КПД оказался бы низким. Но с драйвером, обладающим стабилизацией по току, выравнивающие резисторы не нужны, вот и КПД источника света получится в результате очень высоким.
Драйверы разных производителей отличаются между собой выходной мощностью, классом защиты и применяемой элементной базой.
Как правило, в основе — , со стабилизацией выхода по току и с защитой от короткого замыкания и перегрузки.
Питание от сети переменного тока 220 вольт или постоянного тока с напряжением 12 вольт. Самые простые компактные драйверы с низковольтным питанием могут быть выполнены на одной универсальной микросхеме, но надежность их, про причине упрощения, ниже. Тем не менее, такие решения популярны в автотюнинге.
Выбирая драйвер для светодиодов следует понимать, что применение резисторов не спасает от помех, как и применение упрощенных схем с гасящими конденсаторами. Любые скачки напряжения проходят через резисторы и конденсаторы, и нелинейная ВАХ светодиода обязательно отразится в виде скачка тока через кристалл, а это вредно для полупроводника. Линейные стабилизаторы — тоже не лучший вариант в плане защищенности от помех, к тому же эффективность таких решений ниже.
Лучше всего, если точное количество, мощность, и схема включения светодиодов будут заранее известны, и все светодиоды сборки будут одинаковой модели и из одной партии.
Затем выбирают драйвер.
На корпусе обязательно указывается диапазон входных напряжений, выходных напряжений, номинальный ток. Исходя из этих параметров выбирают драйвер. Обратите внимание на класс защиты корпуса.
Для исследовательских задач подходят, например, бескорпусные светодиодные драйверы, такие модели широко представлены сегодня на рынке. Если потребуется поместить изделие в корпус, то корпус может быть изготовлен пользователем самостоятельно.
Внимание, электрические схемы драйверов светодиодных ламп гальванически связаны с фазой электрической сети и поэтому следует соблюдать предельную осторожность. Прикосновение не защищенным участком тела человека к оголенным участкам схемы подключенной к электрической сети может нанести серьезный урон здоровью, вплоть до остановки сердца.
Приятель, занимающийся реализацией светодиодной техники, подарил мне большую коробку с неисправной светодиодной продукцией, в которой оказалось много светодиодных ламп .
Представилась возможность ознакомиться с внутренним устройством LED ламп и светильников разных производителей, изучить электрические принципиальные схемы, научиться их ремонтировать.
А главное, узнать основные причины выхода ламп из строя, потому что, как показала личная практика, заявленный срок службы светодиодных изделий производителями на практике пока не всегда подтверждается.
Прежде, чем браться за ремонт светодиодной лампы нужно представлять ее устройство. Вне зависимости от внешнего вида и типа применяемых светодиодов , все светодиодные лампы, в том числе и филаментные лампочки, устроены одинаково. Если удалить стенки корпуса лампы, то внутри можно увидеть драйвер, который представляет собой печатную плату с установленными на ней радиоэлементами.
Любая светодиодная лампа устроена и работает следующим образом. Питающее напряжение с контактов электрического патрона подается на выводы цоколя . К выводам цоколя припаяны два провода, через которые напряжение подается на вход драйвера.
Драйвер представляет собой электронный блок – генератор тока, который преобразует напряжение питающей сети в ток, необходимый для свечения светодиодов. С драйвера ток поступает на печатную плату, на которой распаяны светодиоды.
Иногда для рассеивания света или защиты от прикосновения человека к незащищенным проводникам платы со светодиодами ее закрывают рассеивающим защитным стеклом.
Устройство филаментной лампы
По внешнему виду филаментная лампа похожа на лампу накаливания. Устройство филаментных ламп отличается от светодиодных тем, что в качестве излучателей света в них используется не плата со светодиодами, а стеклянная герметичная заполненная газом колба, в которой размещены один или несколько филаментных стержней. Драйвер находится в цоколе.
Филаментный стержень представляет собой стеклянную или сапфировую трубку диаметром около 2 мм и длиной около 30 мм, на которой закреплены и соединены последовательно покрытые люминофором 28 миниатюрных светодиодов. Один филамент потребляет мощность около 1 Вт.
Филаментные лампы самостоятельному ремонту не подлежат, поэтому в этой статье не рассмотрены.
Примеры ремонта светодиодных ламп
Ремонт светодиодной лампы MR-16 с простым адаптером
Начал я сначала разбираться с лампами, в которых установлены современные SMD светодиоды и самый простой адаптер.
В дополнение оказалось, что лампы MR-16 разбирались без особых трудностей.
Из обозначения на этикетке следовало, что данная светодиодная лампа модели MR-16-2835-F27, источником света лампы являются светодиоды в количестве 27 штук типа SMD, излучающие световой поток 350 люмен. Лампа предназначена для питания от сети напряжением 220-240 В переменного тока, излучает натуральный белый свет цветовой температуры 4100 градусов Кельвина, потребляемая мощность 3,5 Вт, тип цоколя GU5,3 (два штырька на расстоянии 5,3 мм), угол светового потока составляет 120 градусов (узконаправленного света).
Внешний осмотр показал, что светодиодная лампа MR-16-2835-F27 сделана добротно, корпус выполнен из алюминия, цоколь съемный и привинчен к корпусу двумя винтами, защитное стекло натуральное и приклеено к корпусу в трех точках клеем.
Как разобрать LED лампу MR-16
Для определения причины выхода из строя ламп понадобилось их разобрать. Вопреки ожиданиям, лампочки разбирались без особых трудностей.
Корпус лампочки для лучшего отвода тепла был весь ребристый, и между ребрами была возможность надавить отверткой с узким лезвием на защищающее светодиоды стекло изнутри.
Прилагая значительное усилие в разных точках между ребрами корпуса по кругу, было найдено податливое место, и таким образом стекло удалось сорвать с места. Печатная плата со светодиодами тоже оказалась приклеенной и легко отделилась с помощью поддетой, как рычагом, за ее край отвертки.
Ремонт LED лампочки MR-16
Первой я вскрыл LED лампочку, в которой выгорел всего один светодиод, но до такой степени, что даже прогорела насквозь печатная плата, сделанная из стеклотекстолита.
Эту LED лампочку сразу решил использовать в качестве донора запчастей для ремонта остальных девяти, так как у многих из них были видны сгоревшие светодиоды. Это свидетельствовало о том, что драйверы у лампочек в порядке и причина выхода их из стоя, скорее всего, кроется в неисправности светодиодов.
Электрическая схема светодиодной лампы MR-16
Для облегчения ремонта полезно под рукой иметь электрическую схему LED лампочки.
Поэтому первое, что я сделал после полного разбора лампочки, нарисовал ее электрическую схему. В светодиодной лампочке MR-16 схема драйвера оказалась такой простой, какая только может быть.
Работает схема следующим образом. Переменное напряжение питающей сети 220 В подается через токоограничивающий конденсатор С1 на диодный мост VD1-VD4. С диодного моста выпрямленное постоянное напряжение подается на последовательно включенные светодиоды HL1-HL27. Количество последовательно включенных светодиодов в эту схему может достигать 80 штук. Электролитический конденсатор С2 служит для сглаживания пульсаций выпрямленного напряжения, тем самым исключается мерцание света с частотой 100 Гц. Чем его емкость больше, тем лучше.
R1 служит для разрядки конденсатора С1 для исключения удара током человека, в случае прикосновения к штырям цоколя при замене светодиодной лампы. R2 защищает конденсатор С2 от пробоя в случае обрыва в цепи светодиодов. R1 и R2 непосредственного участия в работе схемы не принимают.
На фотографии внешний вид драйвера с двух сторон. Красный это С1, цилиндр черного цвета это С2. Диодный мост применен в виде микросборки, черный прямоугольный корпус с четырьмя выводами.
Классическая схема драйвера светодиодных ламп мощностью до 5 Вт
В схеме светодиодной лампы MR-16 нет элементов защиты, нужен хотя бы один резистор в цепи подключения к сети номиналом 100-200 Ом. Не будет лишним и еще один такой же резистор, включенный последовательно со светодиодами, для их защиты от бросков тока.
На фотографии выше изображена классическая схема драйвера для LED лампы с двумя защитными резисторами от бросков тока. R2 защищает диодный мост, а R3 – конденсатор С2 и светодиоды. Такой драйвер хорошо подходит для светодиодных ламп мощностью до 5 Вт. Драйвер способен запитать лампочку, в которой установлено до 80 LED SMD3528. Если понадобится использовать драйвер для светодиодов, рассчитанных на меньший или больший ток, то конденсатор С1 нужно будет уменьшить или увеличить соответственно.
Для исключения мерцания света С2 тоже нужно будет увеличить. Чем емкость С2 будет больше, тем лучше.
Эту схему можно еще сделать проще, удалив все резисторы, а конденсатор С1 заменить сопротивлением, номинал и мощность которого можно рассчитать с помощью онлайн калькулятора .
Но коэффициент полезного действия (КПД) драйвера, собранного по такой схеме будет низкий и потери мощности составят более 50%. Например, для LED лампочки MR-16-2835-F27 понадобится резистор номиналом 6,1 кОм мощностью 4 ватта. Получится, что драйвер на резисторе будет потреблять мощность, превышающую мощность потребления светодиодами и его разместить в маленький корпус LED лампы, из-за выделения большего количества тепла, будет недопустимо.
Но если нет другого способа отремонтировать светодиодную лампу и очень надо, то драйвер на резисторе можно разместить в отдельном корпусе, все равно потребляемая мощность такой LED лампочки будет в четыре раза меньше, чем лампы накаливания. При этом надо заметить, что чем больше будет в лампочке последовательно включенных светодиодов, тем выше будет КПД.
При 80 последовательно соединенных светодиодов SMD3528 понадобится уже резистор номиналом 800 Ом мощностью всего 0,5 Вт. Емкость конденсатора С1 нужно будет увеличить до 4,7 µF. Повторно, обращаю Ваше внимание, что схема имеет гальваническую связь с электрической сетью и при ее повторении необходимо полностью исключить случайное прикосновение человека к ее оголенным участкам!
Поиск неисправных светодиодов
После снятия защитного стекла появляется возможность проверки светодиодов, без отклеивания печатной платы. В первую очередь проводится внимательный осмотр каждого светодиода. Если обнаружена даже самая маленькая черная точка, не говоря уже о почернении всей поверхности LED, то он точно неисправен.
При осмотре внешнего вида светодиодов, нужно внимательно осмотреть и качество паек их выводов. В одной из ремонтируемых лампочек оказалось плохо припаянных сразу четыре светодиода.
На фотографии лампочка, у которой на четырех LED были очень маленькие черные точки. Я сразу пометил неисправные светодиоды крестами, чтобы их было хорошо видно.
Неисправные светодиоды могут и не иметь изменений внешнего вида. Поэтому необходимо каждый LED проверить мультиметром или стрелочным тестером , включенным в режим измерения сопротивления, или с помощью дополнительного источника постоянного напряжением более 3 В с включенным последовательно токоограничивающим резистором номиналом 1 кОм. Подойдет блок питания, батарейка или аккумулятор.
Светодиод проверяется, как и обычный диод, в одну сторону сопротивление должно быть равно десяткам мегом, а если поменять щупы местами (при этом меняется полярность подачи напряжения на светодиод), то небольшим, при этом светодиод может тускло светиться.
При проверке и замене светодиодов лампу необходимо зафиксировать. Для этого можно использовать подходящего размера круглую банку.
Можно проверить исправность LED и без дополнительного источника постоянного тока. Но такой метод проверки возможен, если исправен драйвер лампочки. Для этого необходимо подать на цоколь LED лампочки питающее напряжение и выводы каждого светодиода последовательно закорачивать между собой перемычкой из провода или, например губками металлического пинцета.
Если вдруг все светодиоды, засветятся, значит, закороченный точно неисправен. Этот метод пригоден, если неисправен только один светодиод из всех в цепи. При таком способе проверки нужно учесть, что если драйвер не обеспечивает гальванической развязки с электросетью, как например, на приведенных выше схемах, то прикосновение рукой к пайкам LED опасно для жизни.
Если один или даже несколько светодиодов оказались неисправны и, заменить их нечем, то можно просто закоротить контактные площадки, к которым были припаяны светодиоды. Лампочка будет работать с таким же успехом, только уменьшится несколько световой поток.
Другие неисправности светодиодных ламп
Если проверка светодиодов показала их исправность, то значит, причина неработоспособности лампочки заключается в драйвере или в местах пайки токоподводящих проводников.
Например, в этой лампочке была обнаружена холодная пайка проводника, подающего питающее напряжение на печатную плату. Выделяемая из-за плохой пайки копоть даже осела на токопроводящие дорожки печатной платы.
Копоть легко удалилась протиркой ветошью, смоченной в спирте. Провод был выпаян, зачищен, залужен и вновь запаян в плату. С ремонтом этой лампочки повезло.
Из десяти отказавших лампочек только у одной был неисправен драйвер, развалился диодных мостик. Ремонт драйвера заключался в замене диодного моста четырьмя диодами IN4007, рассчитанными на обратное напряжение 1000 В и ток 1 А.
Пайка SMD светодиодов
Для замены неисправного LED его необходимо выпаять, не повредив печатные проводники. С платы донора тоже нужно выпаять на замену светодиод без повреждений.
Выпаивать SMD светодиоды простым паяльником, не повредив их корпус, практически невозможно. Но если использовать специальное жало для паяльника или на стандартное жало надеть насадку , сделанную из медной проволоки, то задача легко решается.
Светодиод имеют полярность и при запайке нужно правильно его установить на печатную плату. Обычно печатные проводники повторяют форму выводов на LED. Поэтому допустить ошибку можно только при невнимательности.
Для запайки светодиода достаточно установить его на печатную плату и прогреть паяльником мощностью 10-15 Вт его торцы с контактными площадками.
Если светодиод сгорел на уголь, и печатная плата под ним обуглилась, то прежде чем устанавливать новый светодиод нужно обязательно очистить это место печатной платы от гари, так она является проводником тока. При очистке можно обнаружить, что контактные площадки для пайки светодиода обгорели или отслоились.
В таком случае светодиод можно установить, припаяв его к соседним светодиодам, если печатные дорожки ведут к ним. Для этого можно взять отрезок тонкого провода, согнуть его вдвое или трое, в зависимости от расстояния между светодиодами, залудить и припаять к ним.
Ремонт светодиодной лампы серии «LL-CORN» (лампа-кукуруза)
E27 4,6 Вт 36x5050SMD
Устройство лампы, которая в народе называется лампа-кукуруза, изображенной на фотографии ниже отличается, от выше описанной лампы, поэтому и технология ремонта другая.
Конструкция ламп на LED SMD подобного типа очень удобна для ремонта, так как есть доступ для прозвонки светодиодов и их замены без разборки корпуса лампы.
Правда, я лампочку все равно разобрал для интереса, чтобы изучить ее устройство.
Проверка светодиодов LED лампы-кукурузы не отличается от выше описанной технологии, но надо учесть, что в корпусе светодиода SMD5050 размещено сразу три светодиода, обычно включаемые параллельно (на желтом круге видны три темные точки кристаллов), и при проверке должны светиться все три.
Неисправный светодиод можно заменить новым или закоротить перемычкой. На надежность работы лампы это не повлияет, только незаметно для глаза, уменьшится немного световой поток.
Драйвер этой лампы собран по простейшей схеме, без развязывающего трансформатора, поэтому прикосновение к выводам светодиодов при включенной лампе недопустимо. Лампы такой конструкции недопустимо устанавливать в светильники, к которым могут добраться дети.
Если все светодиоды исправны, значит, неисправен драйвер, и чтобы до него добраться лампу придется разбирать.
Для этого нужно снять ободок со стороны, противоположной цоколю.
Маленькой отверткой или лезвием ножа нужно, пробуя по кругу, найти слабое место, где ободок хуже всего приклеен. Если ободок поддался, то работая инструментом, как рычагом, ободок нетрудно отойдет по всему периметру.
Драйвер был собран по электрической схеме, как и у лампы MR-16 (первая схема на странице), только С1 стоял емкостью 1 µF, а С2 — 4,7 µF. Благодаря тому, что провода, идущие от драйвера к цоколю лампы, были длинными, драйвер легко вынулся из корпуса лампы. После изучения его схемы, драйвер был вставлен обратно в корпус, а ободок приклеен на место прозрачным клеем «Момент». Отказавший светодиод заменен исправным.
Ремонт светодиодной лампы «LL-CORN» (лампа-кукуруза)
E27 12 Вт 80x5050SMD
При ремонте более мощной лампы, 12 Вт, такой же конструкции отказавших светодиодов не оказалось и чтобы добраться до драйверов, пришлось вскрывать лампу по выше описанной технологии.
Эта лампа преподнесла мне сюрприз. Провода, идущие от драйвера к цоколю, оказались короткими, и извлечь драйвер из корпуса лампы для ремонта было невозможно.
Пришлось снимать цоколь.
Цоколь лампы был сделан из алюминия, закернен по окружности и держался крепко. Пришлось высверливать точки крепления сверлом 1,5 мм. После этого поддетый ножом цоколь легко снялся. Два провода были подсоединены к резьбе прижимом, а другие два запрессованные в центральный контакт цоколя. Пришлось эти провода перекусить.
Как и ожидалось, драйверов было два одинаковых, питающих по 43 диода. Они были закрыты термоусаживающейся трубкой и соединены вместе скотчем. Для того, чтобы драйвер можно было опять поместить в трубку, я обычно ее аккуратно разрезаю вдоль печатной платы со стороны установки деталей.
После ремонта драйвер окутывается трубкой, которая фиксируется пластмассовой стяжкой или заматывается несколькими витками нитки.
В электрической схеме драйвера этой лампы уже установлены элементы защиты, С1 для защиты от импульсных выбросав и R2,R3 для защиты от бросков тока. При проверке элементов сразу были обнаружены на обоих драйверах в обрыве резисторы R2.
Похоже, что на светодиодную лампу было подано напряжение, превышающее допустимое. После замены резисторов, под рукой на 10 Ом не оказалось, и я установил на 5,1 Ом, лампа заработала, и встал вопрос о подключении драйвера к цоколю.
Первое, что я сделал, заменил грубые и короткие провода драйвера для подключения к цоколю длинными. По питающему напряжению соединил драйверы между собой. Как присоединить провода к резьбовой части цоколя вопросов не возникало, достаточно зажать их между цоколем и пластмассовым корпусом. А вот с присоединением к центральному контакту возникли сложности. Он алюминиевый и припаяться к нему невозможно. Пришлось просверлить в этом контакте отверстие 2,5 мм, провод от драйвера припаять к пластинке из латуни и ее закрепить с помощью винта и гайки М2,5. Осталось надеть цоколь на корпус светодиодной лампы и закрепить его накерниванием. Лампа отремонтирована и готова для дальнейшей эксплуатации.
Ремонт LED лампы серии «LLB» E27 6 Вт 128-1
Еще пришлось ремонтировать две лампы серии «LLB» E27, как оказалось с одинаковыми неисправностями, обусловленными не качественной пайкой.
Внешний вид лампы на фото ниже.
Конструкция этой лампы с точки ремонтопригодности очень удачная, лампа легко разбирается, и не нужно ничего отдирать.
Достаточно одной рукой взяться за лампу в области цоколя, а второй против часовой стрелки провернуть на пару оборотов защитный плафон.
Светодиоды установлены на пяти отдельных печатных платах, спаянных между собой в виде прямоугольника. Прямоугольник, в свою очередь припаян к шестой, круглой печатной плате, на которой распаяна схема драйвера.
Для поиска неисправности лампы необходимо иметь доступ к выводам LED, а для этого необходимо снять одну из стенок. Для удобства ремонта и контроля необходимо снять плату, которая находится в точках подачи питающего напряжения с драйвера. На фото это стенка, параллельная корпусу токоограничивающего конденсатора и максимально удаленная от него.
По очереди прогреваются паяльником места пайки боковой платы сверху, и с небольшим усилием плата немного отводится в сторону. На фото плата отведена на большое расстояние для наглядности.
Затем места пайки этой печатной платы прогреваются со стороны круглой печатной платы, и боковая плата отсоединяется от остальных.
Теперь открылся доступ для проверки элементов драйвера и светодиодов. Драйвер в этой лампе собран по самому простому варианту. Проверка выпрямительных диодов драйвера и всех 128 светодиодов не выявила отказавших элементов.
Но когда я посмотрел качество соединительных паек плат на просвет, то обнаружил, что в некоторых местах пайки практически нет. Пропаял все места соединений печатных плат и еще дополнительно соединил все печатные дорожки соседних плат внутри по углам прямоугольника. На просвет хорошо видны печатные дорожки, и легко разобраться, какие из них можно соединять друг с другом.
Для проверки работоспособности лампы после пропайки контактов, на снятой печатной плате была сделана перемычка, эти печатные дорожки соединяла дорожка на квадратной печатной плате прямоугольника. Выпаянная сторона прямоугольника со светодиодами была подключена к схеме лампы двумя дополнительными временными проводами.
Подключение LED лампы к сети обрадовало ярким свечением всех светодиодов. Осталось запаять снятую печатную плату на место и закрутить плафон. Такая же работа была проделана и со второй лампой. Только искать отказавшие элементы я не стал, а сразу пропаял все соединения. Светодиодная лампа после этого сразу засветила.
Ремонт светодиодной лампы серии «LLB» LR-EW5N-5
Внешний вид лампочки этого типа внушает доверие. Алюминиевый корпус, качественное исполнение, красивый дизайн.
Конструкция лампочки такова, что разборка ее без применения значительных физических усилий невозможна. Так как ремонт любой светодиодной лампочки начинается с проверки исправности светодиодов, то первое что пришлось сделать, это снять пластмассовое защитное стекло.
Стекло фиксировалось без клея на проточке, сделанной в радиаторе буртиком внутри него. Для снятия стекла нужно концом отвертки, которая пройдет между ребрами радиатора, опереться за торец радиатора и как рычагом поднять стекло вверх.
Проверка светодиодов тестером показала их исправность, следовательно, неисправен драйвер, и надо до него добраться. Плата из алюминия была прикручена четырьмя винтами, которые я открутил.
Но вопреки ожиданиям, за платой оказалась плоскость радиатора, смазанная теплопроводящей пастой. Плату пришлось вернуть на место и продолжить разбирать лампу со стороны цоколя.
В связи с тем, что пластмассовая часть, к которой крепился радиатор, держалась очень крепко, решил пойти проверенным путем, снять цоколь и через открывшееся отверстие извлечь драйвер для ремонта. Высверлил места кернения, но цоколь не снимался. Оказалось, он еще держался на пластмассе за счет резьбового соединения.
Пришлось отделять пластмассовый переходник от радиатора. Держался он, так же как и защитное стекло. Для этого был сделан запил ножовкой по металлу в месте соединения пластмассы с радиатором и с помощью поворота отвертки с широким лезвием, детали были отделены друг от друга.
После отпайки выводов от печатной платы светодиодов драйвер стал доступен для ремонта.
Схема драйвера оказалась более сложной, чем у предыдущих лампочек, с разделительным трансформатором и микросхемой. Один из электролитических конденсаторов 400 V 4,7 µF был вздутый. Пришлось его заменить.
Проверка всех полупроводниковых элементов выявила неисправный диод Шоттки D4 (на фото внизу с лева). На плате стоял диод Шоттки SS110, заменил имеющимся аналогом 10 BQ100 (100 V, 1 А). Прямое сопротивление у диодов Шоттки в два раза меньше, чем у обыкновенных диодов. Светодиодная лампочка засветила. Такая же неисправность оказалась и у второй лампочки.
Ремонт светодиодной лампы серии «LLB» LR-EW5N-3
Эта светодиодная лампа по внешнему виду очень похожа на «LLB» LR-EW5N-5, но конструкция ее несколько отличается.
Если внимательно присмотреться, то видно, что на стыке между алюминиевым радиатором и сферическим стеклом, в отличие от LR-EW5N-5, имеется кольцо, в котором и закреплено стекло. Для снятия защитного стекла достаточно небольшой отверткой подцепить его в месте стыка с кольцом.
На алюминиевой печатной плате установлено три девяти кристальных сверх ярких LED. Плата прикручена к радиатору тремя винтами. Проверка светодиодов показала их исправность. Следовательно, нужно ремонтировать драйвер. Имея опыт ремонта похожей светодиодной лампы «LLB» LR-EW5N-5, я не стал откручивать винты, а отпаял токоподводящие провода, идущие от драйвера и продолжил разбирать лампу со стороны цоколя.
Пластмассовое соединительное кольцо цоколя с радиатором снялось с большим трудом. При этом часть его откололась. Как оказалось, оно было прикручено к радиатору тремя саморезами. Драйвер легко извлекся из корпуса лампы.
Саморезы, прикручивающие пластмассовое кольцо цоколя закрывает драйвер, и увидеть их сложно, но они находятся на одной оси с резьбой, к которой прикручена переходная часть радиатора. Поэтому тонкой крестообразной отверткой к ним можно добраться.
Драйвер оказался собран по трансформаторной схеме. Проверка всех элементов, кроме микросхемы, не выявила отказавших.
Следовательно, неисправна микросхема, в Интернете даже упоминание о ее типе не нашел. Светодиодную лампочку отремонтировать не удалось, пригодится на запчасти. Зато изучил ее устройство.
Ремонт светодиодной лампы серии «LLC» E14 3W1 M1
Эта светодиодная лампа по внешнему виду практически не отличается от лампочки накаливания. Единственное, что бросается в глаза, так это наличие широкого металлического кольца.
Для проверки светодиодов я начал разбирать лампу со стороны плафона. Плафон был к основанию приклеен эластичным компаундом. С большим трудом, раскачивая плафон, удалось его снять, как оказалось напрасно.
В лампе был установлен всего один светодиод мощностью 3,3 ватта, который можно было прозвонить со стороны цоколя.
К моему удивлению, цокольная часть лампочки была присоединена на резьбе, но левой. Поэтому нужно откручивать цоколь, если смотреть со стороны центрального контакта, вращая его против часовой стрелки. Пришлось долго размышлять, пока я догадался до этого.
Как только цоколь был откручен, стало ясно, почему лампочке не светила. Отвалился провод от резьбовой части цоколя. Так как цоколь был алюминиевый, то обойтись простой пайкой не представлялось возможным. Из личного опыта знаю, что припаянные провода к алюминию держатся весьма не надежно и могут в любой момент отвалиться, поэтому такой технологией никогда не пользуюсь.
Открепившийся провод пришлось сначала нарастить, припаяв дополнительный проводник длиной около 5 см. В резьбовой части в одной из точек кернения просверлить отверстие диаметром 2 мм, продеть в него изнутри провод и намотать пару его витков на винт. Винт вставить в отверстие закрутить в заведенную внутрь цоколя гайку.
Драйвер в этой LED лампочке установлен с разделительным трансформатором, но его вскрывать не пришлось. После закрутки в корпус цокольной части лампы она стала рабочей. Так что если будете ремонтировать лампочку серии «LLC» E14 3W1 M1, то сможете не допустить моих ошибок.
Ремонт светодиодной лампы серии «LL» GU10-3W
Разобрать перегоревшую светодиодную лампочку GU10-3W с защитным стеклом оказалось, на первый взгляд, невозможно.
Попытка извлечь стекло приводила к его надколу. При приложении больших усилий, стекло трескалось.
Кстати, в маркировке лампы буква G означает, что лампа имеет штыревой цоколь, буква U, что лампа относится к классу энергосберегающих лампочек, а цифра 10 – расстояние между штырями в миллиметрах.
Лампочки LED с цоколем GU10 имеют особые штыри и устанавливаются в патрон с поворотом. Благодаря расширяющимся штырям, LED лампа защемляется в патроне и надежно удерживается даже при тряске.
Для того чтобы разобрать эту LED лампочку пришлось в ее алюминиевом корпусе на уровне поверхности печатной платы сверлить отверстие диаметром 2,5 мм. Место сверления нужно выбрать таким образом, чтобы сверло при выходе не повредило светодиод. Если под рукой нет дрели, то отверстие можно проделать толстым шилом.
Далее в отверстие продевается маленькая отвертка и, действуя, как рычагом приподымается стекло. Снимал стекло у двух лампочек без проблем. Если проверка светодиодов тестером показала их исправность, то далее извлекается печатная плата.
После отделения платы от корпуса лампы, сразу стало очевидно, что как в одной, так и в другой лампе сгорели токоограничивающие резисторы. Калькулятор определил по полосам их номинал, 160 Ом. Так как резисторы сгорели в светодиодных лампочках разных партий, то очевидно, что их мощность, судя по размеру 0,25 Вт, не соответствует выделяемой мощности при работе драйвера при максимальной температуре окружающей среды.
Печатная плата драйвера была добротно залита силиконом, и я не стал ее отсоединять от платы со светодиодами. Обрезал выводы сгоревших резисторов у основания и к ним припаял более мощные резисторы, которые оказались под рукой. В одной лампе впаял резистор 150 Ом мощностью 1 Вт, во второй два параллельно 320 Ом мощностью 0,5 Вт.
Для того чтобы исключить случайное прикосновение вывода резистора, к которому подходит сетевое напряжение с металлическим корпусом лампы, он был заизолирован каплей силикона. Силикон водостойкий, отличный изолятор. Его я часто применяю для герметизации, изоляции и закрепления электропроводов и других деталей.
Силикон в продаже бывает жидким в тубах или твердым в виде стержней. Силикон в виде стержневой легко плавится при нагреве паяльником. Достаточно отрезать его кусочек, разместить в нужном месте и нагреть и силикон приобретает консистенцию майского меда. После остывания становится опять твердым.
После замены резисторов, работоспособность обеих лампочек восстановилась. Осталось только закрепить печатную плату и защитное стекло в корпусе лампы.
При ремонте светодиодных ламп для закрепления печатных плат и пластмассовых деталей я использовал жидкие гвозди «Монтаж» момент. Клей без запаха, хорошо прилипает к поверхностям любых материалов, после засыхания остается пластичным, имеет достаточную термостойкость.
Достаточно взять небольшое количество клея на конец отвертки и нанести на места соприкосновения деталей. Через 15 минут клей уже будет держать.
При приклейке печатной платы, чтобы не ждать, удерживая плату на месте, так как провода выталкивали ее, зафиксировал плату дополнительно в нескольких точках с помощью силикона.
После закрепления стекла с помощью жидких гвоздей светодиодная лампочка приняла первоначальный вид, только теперь стала работоспособной.
Светодиодная лампа начала мигать как стробоскоп
Пришлось ремонтировать пару светодиодных ламп с драйверами, собранными на микросхеме, неисправность которых заключалась в мигании света с частотой около одного герца, как в стробоскопе.
Один экземпляр светодиодной лампы начинал мигать сразу после включения в течении первых нескольких секунд и затем лампа начинала светить нормально. Со временем продолжительность мигания лампы после включения стала увеличиваться, и лампа стала мигать беспрерывно. Второй экземпляр светодиодной лампы стал мигать беспрерывно внезапно.
После разборки ламп оказалось, что в драйверах вышли из строя электролитические конденсаторы, установленные сразу после выпрямительных мостов. Определить неисправность было легко, так как корпуса конденсаторов были вздутые. Но даже если по внешнему виду конденсатор выглядит без внешних дефектов, то все равно ремонт светодиодной лампочки со стробоскопическим эффектом нужно начинать с его замены.
После замены электролитических конденсаторов исправными стробоскопический эффект исчез и лампы стали светить нормально.
Онлайн калькуляторы для определения номинала резисторов
по цветовой маркировке
При ремонте светодиодных ламп возникает необходимость в определении номинала резистора. По стандарту маркировка современных резисторов производиться путем нанесения на их корпуса колец разного цвета. На простые резисторы наносится 4 цветных кольца, а на резисторы повышенной точности номинала – 5 колец.
Преимущества светодиодных лап рассматривались неоднократно. Обилие положительных отзывов пользователей светодиодного освещения волей-неволей заставляет задуматься о собственных лампочках Ильича. Все было бы неплохо, но когда дело доходит до калькуляции переоснащения квартиры на светодиодное освещения, цифры немного «напрягают».
Для замены обыкновенной лампы на 75Вт идёт светодиодная лампочка на 15Вт, а таких ламп надо поменять десяток. При средней стоимости около 10 долларов за лампу бюджет выходит приличный, да и еще нельзя исключить риск приобретения китайского «клона» с жизненным циклом 2-3 года.
В свете этого многие рассматривают возможность самостоятельного изготовления этих девайсов.
Самый бюджетный вариант можно собирать своими руками из вот таких светодиодов. Десяток таких малюток стоит меньше доллара, а по яркости соответствует лампе накаливания на 75Вт. Собрать всё воедино не проблема, вот только напрямую в сеть их не подключишь – сгорят. Сердцем любой светодиодной лампы является драйвер питания. От него зависит, насколько долго и хорошо будет светить лампочка.
Что бы собрать светодиодную лампу своими руками на 220 вольт, разберёмся в схеме драйвера питания.
Параметры сети значительно превышают потребности светодиода. Что бы светодиод смог работать от сети требуется уменьшить амплитуду напряжения, силу тока и преобразовать переменное напряжение сети в постоянное.
Для этих целей используют делитель напряжения с резисторной либо ёмкостной нагрузкой и стабилизаторы.
Компоненты диодного светильника
Схема светодиодной лампы на 220 вольт потребует минимальное количество доступных компонентов.
- Светодиоды 3,3В 1Вт – 12 шт.;
- керамический конденсатор 0,27мкФ 400-500В – 1 шт.;
- резистор 500кОм — 1Мом 0,5 — 1Вт – 1 ш.т;
- диод на 100В – 4 шт.;
- электролитические конденсаторы на 330мкФ и 100мкФ 16В по 1 шт.;
- стабилизатор напряжения на 12В L7812 или аналогичный – 1шт.
Изготовление драйвера светодиодов на 220В своими руками
Схема лед драйвера на 220 вольт представляет собой не что иное, как импульсный блок питания.
В качестве самодельного светодиодного драйвера от сети 220В рассмотрим простейший импульсный блок питания без гальванической развязки. Основное преимущество таких схем – простота и надёжность. Но будьте осторожны при сборке, поскольку у такой схемы нет ограничения по отдаваемому току. Светодиоды будут отбирать свои положенные полтора ампера, но если вы коснётесь оголённых проводов рукой, ток достигнет десятка ампер, а такой удар тока очень ощутимый.
Схема простейшего драйвера для светодиодов на 220В состоит их трёх основных каскадов:
- Делитель напряжения на ёмкостном сопротивлении;
- диодный мост;
- каскад стабилизации напряжения.

Первый каскад – ёмкостное сопротивление на конденсаторе С1 с резистором. Резистор необходим для саморазрядки конденсатора и на работу самой схемы не влияет. Его номинал не особо критичен и может быть от 100кОм до 1Мом с мощностью 0,5-1 Вт. Конденсатор обязательно не электролитический на 400-500В (эффективное амплитудное напряжение сети).
При прохождении полуволны напряжения через конденсатор, он пропускает ток, пока не произойдет заряд обкладок. Чем меньше его ёмкость, тем быстрее происходит полная зарядка. При ёмкости 0,3-0,4мкФ время зарядки составляет 1/10 периода полуволны сетевого напряжения. Говоря простым языком, через конденсатор пройдет лишь десятая часть поступающего напряжения.
Второй каскад – диодный мост. Он преобразует переменное напряжение в постоянное. После отсечения большей части полуволны напряжения конденсатором, на выходе диодного моста получаем около 20-24В постоянного тока.
Третий каскад – сглаживающий стабилизирующий фильтр.
Конденсатор с диодным мостом выполняют функцию делителя напряжения. При изменении вольтажа в сети, на выходе диодного моста амплитуда так же будет меняться.
Что бы сгладить пульсацию напряжения параллельно цепи подключаем электролитический конденсатор. Его ёмкость зависит от мощности нашей нагрузки.
В схеме драйвера питающее напряжение для светодиодов не должно превышать 12В. В качестве стабилизатора можно использовать распространённый элемент L7812.
Собранная схема светодиодной лампы на 220 вольт начинает работать сразу, но перед включением в сеть тщательно изолируйте все оголённые провода и места пайки элементов схемы.
Вариант драйвера без стабилизатора тока
В сети существует огромное количество схем драйверов для светодиодов от сети 220В, которые не имеют стабилизаторов тока.
Проблема любого безтрансформаторного драйвера – пульсация выходного напряжения, следовательно, и яркости светодиодов. Конденсатор, установленный после диодного моста, частично справляется с этой проблемой, но решает её не полностью.
На диодах будет присутствовать пульсация с амплитудой 2-3В. Когда мы устанавливаем в схему стабилизатор на 12В, даже с учётом пульсации амплитуда входящего напряжения будет выше диапазона отсечения.
Диаграмма напряжения в схеме без стабилизатора
Диаграмма в схеме со стабилизатором
Поэтому драйвер для диодных ламп, даже собранный своими руками, по уровню пульсации не будет уступать аналогичным узлам дорогих ламп фабричного производства.
Как видите, собрать драйвер своими руками не представляет особой сложности. Изменяя параметры элементов схемы, мы можем в широких пределах варьировать значения выходного сигнала.
Если у вас возникнет желание на основе такой схемы собрать схему светодиодного прожектора на 220 вольт, лучше переделать выходной каскад под напряжение 24В с соответствующим стабилизатором, поскольку выходной ток у L7812 1,2А, это ограничивает мощность нагрузки в 10Вт. Для более мощных источников освещения требуется либо увеличить количество выходных каскадов, либо использовать более мощный стабилизатор с выходным током до 5А и устанавливать его на радиатор.
Неотъемлемой частью любой качественной лампы или светильника на светодиодах является драйвер. Применительно к освещению, под понятием «драйвер» следует понимать электронную схему, которая преобразует входное напряжение в стабилизированный ток заданной величины. Функциональность драйвера определяется шириной диапазона входных напряжений, возможностью регулировки выходных параметров, восприимчивостью к перепадам в питающей сети и эффективностью.
От перечисленных функций зависят качественные показатели светильника или лампы в целом, срок службы и стоимость. Все источники питания (ИП) для светодиодов условно разделяют на преобразователи линейного и импульсного типа. Линейные ИП могут иметь узел стабилизации по току или напряжению. Часто схемы такого типа радиолюбители конструируют своими руками на микросхеме LM317. Такое устройство легко собирается и имеет малую себестоимость. Но, ввиду очень низкого КПД и явного ограничения по мощности подключаемых светодиодов, перспективы развития линейных преобразователей ограничены.
Импульсные драйверы могут иметь КПД более 90% и высокую степень защиты от сетевых помех. Их мощность потребления в десятки раз меньше мощности, отдаваемой в нагрузку. Благодаря этому они могут изготавливаться в герметичном корпусе и не боятся перегрева.
Первые импульсные стабилизаторы имели сложное устройство без защиты от холостого хода. Затем они модернизировались и, в связи с бурным развитием светодиодных технологий, появились специализированные микросхемы с частотной и широтно-импульсной модуляцией.
Схема питания светодиодов на основе конденсаторного делителя
К сожалению, в конструкции дешёвых светодиодных ламп на 220В из Китая не предусмотрен ни линейный, ни импульсный стабилизатор. Мотивируясь исключительно низкой ценой готового изделия, китайская промышленность смогла максимально упростить схему питания. Называть её драйвером не корректно, так как здесь отсутствует какая-либо стабилизация. Из рисунка видно, что электрическая схема лампы рассчитана на работу от сети 220В.
Переменное напряжение понижается RC-цепочкой и поступает на диодный мост. Затем выпрямленное напряжение частично сглаживается конденсатором и через токоограничивающий резистор поступает на светодиоды. Данная схема не имеет гальванической развязки, то есть все элементы постоянно находятся под высоким потенциалом.
В результате частые просадки сетевого напряжения приводит к мерцанию светодиодной лампы. И наоборот, завышенное напряжение сети вызывает необратимый процесс старения конденсатора с потерей ёмкости, а, иногда, становится причиной его разрыва. Стоит отметить, что еще одной, серьезной отрицательной стороной данной схемы является ускоренный процесс деградации светодиодов вследствие нестабильного тока питания.
Схема драйвера на CPC9909
Современные импульсные драйверы для светодиодных ламп имеют несложную схему, поэтому ее можно легко смастерить даже своими руками. Сегодня, для построения драйверов, производится ряд интегральных микросхем, специально предназначенных для управления мощными светодиодами.
Чтобы упростить задачу любителям электронных схем, разработчики интегральных драйверов для светодиодов в документации приводят типичные схемы включения и расчеты компонентов обвязки.
Общие сведения
Американская компания Ixys наладила выпуск микросхемы CPC9909, предназначенной для управления светодиодными сборками и светодиодами высокой яркости. Драйвер на основе CPC9909 имеет небольшие габариты и не требует больших денежных вложений. ИМС CPC9909 изготавливается в планарном исполнении с 8 выводами (SOIC-8) и имеет встроенный стабилизатор напряжения.
Благодаря наличию стабилизатора рабочий диапазон входного напряжения составляет 12-550В от источника постоянного тока. Минимальное падение напряжения на светодиодах – 10% от напряжения питания. Поэтому CPC9909 идеальна для подключения высоковольтных светодиодов. ИМС прекрасно работает в температурном диапазоне от -55 до +85°C, а значит, пригодна для конструирования светодиодных ламп и светильников для наружного освещения.
Назначение выводов
Стоит отметить, что с помощью CPC9909 можно не только включать и выключать мощный светодиод, но и управлять его свечением. Чтобы узнать обо всех возможностях ИМС, рассмотрим назначение ее выводов.
- VIN. Предназначен для подачи напряжения питания.
- CS. Предназначен для подключения внешнего датчика тока (резистора), с помощью которого задаётся максимальный ток светодиода.
- GND. Общий вывод драйвера.
- GATE. Выход микросхемы. Подает на затвор силового транзистора модулированный сигнал.
- PWMD. Низкочастотный диммирующий вход.
- VDD. Выход для регулирования напряжения питания. В большинстве случаев подключается через конденсатор к общему проводу.
- LD. Предназначен для задания аналогового диммирования.
- RT. Предназначен для подключения время задающего резистора.
Схема и ее принцип работы
Типичное включение CPC9909 с питанием от сети 220В показано на рисунке. Схема способна управлять одним или несколькими мощными светодиодами или светодиодами типа High Brightness.
Схему можно легко собрать своими руками даже в домашних условиях. Готовый драйвер не нуждается в наладке с учетом грамотного выбора внешних элементов и соблюдением правил их монтажа.
Драйвер для светодиодной лампы на 220В на базе CPC9909 работает по методу частотно-импульсной модуляции. Это означает, что время паузы является постоянной величиной (time-off=const). Переменное напряжение выпрямляется диодным мостом и сглаживается емкостным фильтром C1, C2. Затем оно поступает на вход VIN микросхемы и запускает процесс формирования импульсов тока на выходе GATE. Выходной ток микросхемы управляет силовым транзистором Q1. В момент открытого состояния транзистора (время импульса «time-on») ток нагрузки протекает по цепи: «+диодного моста» – LED – L – Q1 – R S – «-диодного моста».
За это время катушка индуктивности накапливает энергию, чтобы отдать её в нагрузку во время паузы. Когда транзистор закрывается, энергия дросселя обеспечивает ток нагрузки в цепи: L – D1 – LED – L.
Процесс носит циклический характер, в результате чего ток через светодиод имеет пилообразную форму.
Наибольшее и наименьшее значение пилы зависит от индуктивности дросселя и рабочей частоты.
Частота импульсов определяется величиной сопротивления RT. Амплитуда импульсов зависит от сопротивления резистора RS. Стабилизация тока светодиода происходит путем сравнения внутреннего опорного напряжения ИМС с падением напряжения на R S . Предохранитель и терморезистор защищают схему от возможных аварийных режимов.
Расчет внешних элементов
Частотозадающий резистор
Длительность паузы выставляют внешним резистором R T и определяют по упрощенной формуле:
t паузы =R T /66000+0,8 (мкс).
В свою очередь время паузы связано с коэффициентом заполнения и частотой:
t паузы =(1-D)/f (с), где D – коэффициент заполнения, который представляет собой отношение времени импульса к периоду.
Датчик тока
Номинал сопротивления R S задает амплитудное значение тока через светодиод и рассчитывается по формуле: R S =U CS /(I LED +0.5*I L пульс), где U CS – калиброванное опорное напряжение, равное 0,25В;
I LED – ток через светодиод;
I L пульс – величина пульсаций тока нагрузки, которая не должна превышать 30%, то есть 0,3*I LED .
После преобразования формула примет вид: R S =0,25/1.15*I LED (Ом).
Мощность, рассеиваемая датчиком тока, определяется формулой: P S =R S *I LED *D (Вт).
К монтажу принимают резистор с запасом по мощности 1,5-2 раза.
Дроссель
Как известно, ток дросселя не может измениться скачком, нарастая за время импульса и убывая во время паузы. Задача радиолюбителя в том, чтобы подобрать катушку с индуктивностью, обеспечивающей компромисс между качеством выходного сигнала и её габаритами. Для этого вспомним об уровне пульсаций, который не должен превышать 30%. Тогда потребуется индуктивность номиналом:
L=(US LED *t паузы)/ I L пульс, где U LED – падение напряжения на светодиоде (-ах), взятое из графика ВАХ.
Фильтр питания
В цепи питания установлены два конденсатора: С1 – для сглаживания выпрямленного напряжения и С2 – для компенсации частотных помех. Так как CPC9909 работает в широком диапазоне входного напряжения, то в большой ёмкости электролитического С1 нет нужды.
Достаточно будет 22 мкФ, но можно и больше. Емкость металлопленочного С2 для схемы такого типа стандартная – 0,1 мкФ. Оба конденсатора должны выдерживать напряжение не менее 400В.
Однако, производитель микросхемы настаивает на монтаже конденсаторов С1 и С2 с малым эквивалентным последовательным сопротивлением (ESR), чтобы избежать негативного влияния высокочастотных помех, возникающих при переключении драйвера.
Выпрямитель
Диодный мост выбирают, исходя из максимального прямого тока и обратного напряжения. Для эксплуатации в сети 220В его обратное напряжение должно быть не менее 600В. Расчетная величина прямого тока напрямую зависит от тока нагрузки и определяется как: I AC =(π*I LED)/2√2, А.
Полученное значение необходимо умножить на два для повышения надежности схемы.
Выбор остальных элементов схемы
Конденсатор C3, установленный в цепи питания микросхемы должен быть ёмкостью 0,1 мкФ с низким значением ESR, аналогично C1 и C2. Незадействованные выводы PWMD и LD также через C3 соединяются с общим проводом.
Транзистор Q1 и диод D1 работают в импульсном режиме. Поэтому выбор следует делать с учетом их частотных свойств. Только элементы с малым временем восстановления смогут сдержать негативное влияние переходных процессов в момент переключения на частоте около 100 кГц. Максимальный ток через Q1 и D1 равен амплитудному значению тока светодиода с учетом выбранного коэффициента заполнения: I Q1 =I D1 = D*I LED , А.
Напряжение, прикладываемое к Q1 и D1, носит импульсный характер, но не более, чем выпрямленное напряжение с учетом емкостного фильтра, то есть 280В. Выбор силовых элементов Q1 и D1 следует производить с запасом, умножая расчетные данные на два.
Предохранитель (fuse) защищает схему от аварийного короткого замыкания и должен длительно выдерживать максимальный ток нагрузки, в том числе импульсные помехи.
I FUSE =5*I AC , А.
Установка терморезистора RTH нужна для ограничения пускового тока драйвера, когда фильтрующий конденсатор разряжен. Своим сопротивлением RTH должен защитить диоды мостового выпрямителя от пробоя в начальные секунды работы.
R TH =(√2*220)/5*I AC , Ом.
Другие варианты включения CPC9909
Плавный пуск и аналоговое диммирование
При желании CPC9909 может обеспечить мягкое включение светодиода, когда его яркость будет постепенно нарастать. Плавный пуск реализуется при помощи двух постоянных резисторов, подключенных к выводу LD, как показано на рисунке. Данное решение позволяет продлить срок службы светодиода.
Также вывод LD позволяет реализовывать функцию аналогового диммирования. Для этого резистор 2,2 кОм заменяют переменным резистором 5,1 кОм, тем самым плавно изменяя потенциал на выводе LD.
Импульсное димирование
Управлять свечением светодиода можно путем подачи импульсов прямоугольной формы на вывод PWMD (pulse width modulation dimming). Для этого задействуют микроконтроллер или генератор импульсов с обязательным разделением через оптопару.
Кроме рассмотренного варианта драйвера для светодиодных ламп, существуют аналогичные схемные решения от других производителей: HV9910, HV9961, PT4115, NE555, RCD-24 и пр.
Каждая из них имеет свои сильные и слабые места, но в целом, они успешно справляются с возложенной нагрузкой при сборке своими руками.
Читайте так же
Мы рассмотрим действительно простой и недорогой мощный светодиодный драйвер. Схема представляет собой источник постоянного тока, что означает, что он сохраняет яркость LED постоянной независимо от того, какое питание вы используете. Ели при ограничении тока небольших сверхярких светодиодов достаточно резистора, то для мощностей свыше 1-го ватта нужна специальная схема. В общем так питать светодиод лучше, чем с помощью резистора. Предлагаемый led драйвер идеально подходит особенно для , и может быть использован для любого их числа и конфигурации, с любым типом питания. В качестве тестового проекта, мы взяли LED элемент на 1 ватт. Вы можете легко изменить элементы драйвера на использование с более мощными светодиодами, на различные типы питания — БП, аккумуляторы и др.
Технические характеристики led драйвера:
Входное напряжение: 2В до 18В
— выходное напряжение: на 0,5 меньше, чем входное напряжение (0.
5V падение на полевом транзисторе)
— ток: 20 ампер
Детали на схеме:
R2: приблизительно в 100-омный резистор
R3: подбирается резистор
Q2: маленький NPN-транзистор (2N5088BU )
Q1: большой N-канальный транзистор (FQP50N06L )
LED: Luxeon 1-ватт LXHL-MWEC
Другие элементы драйвера:
В качестве источника питания использован трансформатор-адаптер, вы можете использовать батареи. Для питания одного светодиода 4 — 6 вольт достаточно. Вот почему эта схема удобна, что вы можете использовать широкий спектр источников питания, и он всегда будет светить одинаково. Радиатор не требуется, так как идёт около 200 мА тока. Если планируется больше тока, вы должны установить LED элемент и транзистор Q1 на радиатор.
Выбор сопротивления R3
— ток LED устанавливается с помощью R3, он приблизительно равен: 0.5 / R3
Мощность рассеиваемая на резисторе приблизительно: 0.
25 / R3
В данном случае установлен ток 225 мА с помощью R3 на 2,2 Ом. R3 имеет мощность 0,1 Вт, таким образом, стандартный 0,25 Вт резистор подходит отлично. Транзистор Q1 будет работать до 18 В. Если вы хотите больше, нужно изменить модель. Без радиаторов, FQP50N06L может рассеивать только около 0,5 Вт — этого достаточно для 200 мА тока при 3-х вольтовой разнице между источником питания и светодиодом.
Функции транзисторов на схеме:
— Q1 используется в качестве переменного резистора.
— Q2 используется в качестве токового датчика, а R3-это установочный резистор, который приводит к закрыванию Q2, когда течет повышенный ток. Транзистор создаёт обратную связь, которая непрерывно отслеживает текущие параметры тока и держит его точно в заданном значении.
Эта схема настолько проста, что нет смысла собирать её на печатной плате. Просто подключите выводы деталей навесным монтажом.
Возможно ли заменить драйвер в светодиодной лампе?
Сегодня светодиодные лампы есть едва ли не в каждом доме.
Но к сожалению, эти осветительные приборы нередко выходят из строя задолго до положенного им срока, и причин тому множество. Выбрасывать? Не стоит, можно произвести ремонт. Сегодня мы разберем до винтика несколько таких устройств, посмотрим, что у них внутри, и попробуем провести ремонт светодиодной лампы на 220 В своими руками.
Блок: 1/9 | Кол-во символов: 388
Источник: https://LampaExpert.ru/vidy-i-tipy-lamp/svetodiodnie/remont-svetodiodnoj-lampy-na-220v-svoimi-rukami
Содержание
- 1 Как устроены светодиодные лампы 220 В
- 2 Основные поломки светодиодной лампы и их обнаружение
- 3 Схемы драйверов и их принцип работы
- 3.1 Драйвер со стабилизацией тока
- 3.2 Драйвер со стабилизацией напряжения
- 3.3 Драйвер без стабилизации
- 4 Частые причины неисправностей
- 5 Причины выхода из строя
- 6 Ремонт светодиодной лампы с заменой радиоэлемента
- 7 Решение проблем с драйвером
- 8 Ремонт светодиодной лампы с заменой драйвера для светодиодов
- 9 Ремонт светодиодных ламп своими руками: пошаговая инструкция
- 10 Подводя итог о ремонте светодиодной лампы
- 11 Заключение
- 12 Техника безопасности при ремонте светодиодных лампочек на 220 В
- 13 Выводы и полезное видео по теме
- 14 Видео
Как устроены светодиодные лампы 220 В
Известно, что светодиоды не могут работать напрямую от сети 220 В.
Для этого им нужно дополнительное оборудование, которое, чаще всего, и выходит из строя. О нем сегодня и поговорим. Рассмотрим схему светодиодного драйвера, без которого невозможна работа осветительного прибора. Попутно и проведем ликбез для тех, кто ничего не понимает в радиоэлектронике.
Драйвер в светодиодной лампе выполняет основную работу
Схема драйвера светодиодной лампы 220 В состоит из:
- диодного моста;
- сопротивлений;
- резисторов.
Диодный мост служит для выпрямления тока (превращает его из переменного в постоянный). На графике это выглядит как отсекание полуволны синусоиды. Сопротивления ограничивают ток, а конденсаторы накапливают энергию, увеличивая частоту. Рассмотрим принцип действия на схеме светодиодной лампы на 220 В.
Блок: 2/7 | Кол-во символов: 837
Источник: https://homius.ru/remont-svetodiodnyih-lamp-svoimi-rukami.html
Основные поломки светодиодной лампы и их обнаружение
Так как сама светодиодная лампа состоит из радиоэлементов, то к ее основным неисправностям можно отнести неисправность именно тех самым радиоэлементов, из которых она состоит.
Пусть это покажется кому-то тавтологией, но именно такое заключение будет максимально близким к истине.
В светодиодной лампе могут быть микросхемы, транзисторы, трансформаторы, индуктивности, резисторы, диоды, светодиоды. О том, как проверять тот или иной радиоэлемент лучше взглянуть в специализированной рубрике нашего сайта «Радиоэлектроника». Ведь если мы сейчас начнем вам рассказывать об идентификации всех неисправностей каждого из нами перечисленного выше радиоэлемента, то это будет статья уже совсем другого содержания, нежели о ремонте светодиодной лампы.
Кратко лишь скажем, что есть неисправности, которые сразу «бросаются в глаза». Обычно это тепловые пробои и связанные с ними изменениями. Это обугливание радиодетали, ее вздутие, появление маленьких точечных отверстий. Вот взгляните на конденсатор.
Здесь сразу видно, что с ним что-то не то. Это тот самый вариант, когда драйвер для светодиодов можно починить. В итоге починим и саму лампу.
Второй вариант, это ремонт светодиодной лампы путем замены платы, питающей светодиоды.
Как вы уже догадались, такую плату называют драйвером. Этот вариант хорош тем, что такую плату можно приобрести в радиомагазинах, а затем ее просто взять или перепаять. А если вам сильно хочется, то можно даже самому собрать схему драйвера для светодиодов, и использовать именно ваш вариант для ремонта лампы.
Ну что же, давайте теперь обо всем этом по порядку.
Блок: 2/6 | Кол-во символов: 1651
Источник: http://xn——7kcglddctzgerobebivoffrddel5x.xn--p1ai/kommunikatsii/elektronika/751-kak-pochinit-svetodiodnuyu-lampu-svoimi-rukami-zamena-radioelementa-drajvera
Схемы драйверов и их принцип работы
Чтобы провести успешный ремонт, необходимо четко представлять, как лампа работает. Одним из основных узлов любой светодиодной лампы является драйвер. Схем драйверов для светодиодных ламп на 220 В существует множество, но условно их можно разделить на 3 типа:
- Со стабилизацией тока.
- Со стабилизацией напряжения.
- Без стабилизации.
Только устройства первого типа, по своей сути, являются драйверами.
Они ограничивают ток через светодиоды. Второй тип лучше назвать блоком питания для светодиодной ленты. Третий вообще как-то назвать сложно, но его ремонт, как я указывал выше, самый простой. Рассмотрим схемы ламп на драйверах каждого типа.
Драйвер со стабилизацией тока
Драйвер лампы, схему которой ты видишь ниже, собран на интегральном стабилизаторе тока SM2082D. Несмотря на кажущуюся простоту он является полноценным и качественным, да и ремонт его несложен.
Схема лампы LED-А60 на полноценном драйвере
Сетевое напряжение через предохранитель F подается на диодный мост VD1-VD4, а затем, уже выпрямленное, на сглаживающий конденсатор С1. Полученное таким образом постоянное напряжение поступает на светодиоды лампы HL1-HL14, включенные последовательно, и вывод 2 микросхемы DA1.
С первого же вывода этой микросхемы на светодиоды поступает напряжение, стабилизированное по току. Величина тока зависит от номинала резистора R2. Резистор R1 довольно большой величины, шунтирующий конденсатор, в процессе работы схемы не участвует.
Он нужен для того, чтобы быстро разрядить конденсатор, когда ты выкрутишь лампочку. В противном случае, взявшись за цоколь, ты рискуешь получить серьезный удар током, поскольку С1 останется заряженным до напряжения 300 В.
Драйвер со стабилизацией напряжения
Эта схема, в принципе, тоже довольно качественная, но подключать ее к светодиодам нужно несколько иначе. Как я уже говорил выше, такой драйвер правильнее было бы назвать блоком питания, поскольку он стабилизирует не ток, а напряжение.
Схема блока питания для светодиодной лампы
Здесь сетевое напряжение сначала поступает на балластный конденсатор С1, снижающий его до величины примерно 20 В, а затем уже на диодный мост VD1-VD4. Далее выпрямленное напряжение сглаживается конденсатором С2 и подается на интегральный стабилизатор напряжения. Снова сглаживается (С3) и через токоограничивающий резистор R2 питает цепочку светодиодов, включенных последовательно. Таким образом, даже при колебаниях сетевого напряжения ток через светодиоды останется постоянным.
Отличие этой схемы от предыдущей как раз в данном токоограничивающем резисторе. По сути, это схема светодиодной ленты с балластным блоком питания.
Драйвер без стабилизации
Драйвер, собранный по этой схеме, — чудо китайской схемотехники. Тем не менее, если в сети напряжение нормальной величины и не сильно скачет, он работает. Устройство собрано по простейшей схеме и не стабилизирует ни ток, ни напряжение. Оно просто понижает его (напряжение) до примерной нужной величины и выпрямляет.
Простейший драйвер светодиодной лампы 220 В
На этой схеме ты видишь уже знакомый тебе гасящий (балластный) конденсатор, зашунтированный для безопасности резистором. Далее напряжение поступает на выпрямительный мост, сглаживается конденсатором обидно малой емкости – всего 10 мкФ – и через токоограничивающий резистор поступает на цепочку светодиодов.
Что можно сказать о таком «драйвере»? Поскольку он ничего не стабилизирует, напряжение на светодиодах и, соответственно, ток через них напрямую зависят от входного напряжения.
Если оно завышено, то лампа быстро сгорит. Если «скачет», то будет мигать и лампочка.
Такое решение обычно используется в бюджетных лампах китайских производителей. Назвать его удачным, конечно, сложно, но оно встречается довольно часто и при нормальном напряжении в сети может работать достаточно долго. Кроме того, такие схемы легко поддаются ремонту.
Блок: 3/9 | Кол-во символов: 3830
Источник: https://LampaExpert.ru/vidy-i-tipy-lamp/svetodiodnie/remont-svetodiodnoj-lampy-na-220v-svoimi-rukami
Частые причины неисправностей
К выходу из строя светодиодной лампы часто приводят некорректная эксплуатация и резкие перепады напряжения в центральной электросети. Сами диодные элементы в этом случае сохраняют работоспособность, а вот драйвер может испортиться.
Заводской брак – вполне возможный вариант неисправности. В основном ему подвержены изделия-«безымянки», однако, и у брендовой продукции это может случиться, хотя, такие случаи крайне редки и обычно выявляются на этапе покупки
Если в самом светильнике не обеспечена качественная вентиляция, драйвер будет перегреваться.
В итоге это плохо отразится на его функционировании и спровоцирует поломку.
Удары и вибрации не нанесут повреждения диодам, а вот на драйвере скажутся самым негативным образом. Может нарушиться целостность конструкции и точность прилегания к плате рабочих элементов
Лампа начнет чувствительно мерцать и моргать, раздражая глаз, когда испортится токоограничивающий резистор, и совсем перестанет гореть, если выйдет из строя конденсатор.
Все эти моменты неприятны, но впадать в панику не стоит. Исправить неполадку без особых усилий получится дома своими руками.
Плохо подействует на Led-элемент и приведет к его выходу из строя неправильно организованная в доме или квартире электрическая система.
Плюс к тому она увеличит нагрузку на проводку и, возможно, создаст дополнительные проблемы в ближайшем будущем. Поэтому ее обустройство лучше доверить профессионалам.
Приобретая лампочку от известного бренда за низкую цену, стоит проявлять осторожность.
Продукция может оказаться фальсифицированной и не отработает заявленного производителем срока. Починка потребует финансовых затрат, времени, да и вряд ли оправдает себя в таком случае
В процессе эксплуатации в лампе может произойти нарушение базовой кристаллической структуры полупроводниковых диодов.
Провоцирует эту неполадку реакция на повышение уровня плотности инжектированного тока со стороны материала, из которого изготовлен полупроводник.
Когда пропайка краев осуществлена некачественно, отвод тепла теряет необходимую интенсивность и ослабевает. Проводник перегревается, в системе происходит перегрузка и короткое замыкание выводит лампу из строя.
Все эти мелочи не фатальны и подлежат незатратному по времени и финансам ремонту.
Блок: 3/8 | Кол-во символов: 2274
Источник: http://sovet-ingenera.com/elektrika/svetylnik/remont-svetodiodnyx-lamp-svoimi-rukami.html
Причины выхода из строя
Почему вообще сгорают светодиодные лампы, если, как заявляют производители светодиодов, ресурс светоизлучающих полупроводников составляет минимум 15-20 тысяч часов? Практически все драйверы не имеют механических элементов и контактов, значит, у них наработка на отказ должна быть не меньше.
Но лампы горят, порой не выработав даже свой гарантийный срок, и это факт. Причин поломки лампочки может быть несколько:
- Производственный брак. Увы, от этого никто не застрахован. Особенно, если производители комплектующих и светодиодов – наши китайские братья, работающие в гараже и на коленках.
- Неправильная эксплуатация. К примеру, плохая вентиляция в закрытом светильнике. В таких источниках света лампа перегревается, и тут уж выйти из строя может все что угодно – от драйвера до светодиодов. Сюда же можно отнести пыль, влагу, «искрящий» выключатель, выключатель с подсветкой и т. п.
Мнение эксперта
Алексей Бартош
Специалист по ремонту, обслуживанию электрооборудования и промышленной электроники.
Задать вопрос эксперту
Если в твоем выключателе стоит подсветка, то это верный путь к быстрой гибели светодиодной лампы. Либо снимай подсветку, либо вкрути в один из рожков люстры обычную лампочку накаливания любой, даже самой малой мощности.
Такая подсветка выключателя удобна, но вызывает «подмигивание» светодиодной лампы и сокращает срок ее службы в десятки раз
- Плохое питание. Если напряжение постоянно скачет или оно ненормально завышено, тут даже самый качественный драйвер может «потерять терпение». Сюда же отнесем постоянные выбросы напряжения, к примеру, при пуске мощных моторов или сварочного оборудования, и импульсные помехи.
В этой китайской лампе «драйвер» примостился прямо на плате со светодиодами, а радиатором тут даже не пахнет
Блок: 4/9 | Кол-во символов: 1758
Источник: https://LampaExpert.ru/vidy-i-tipy-lamp/svetodiodnie/remont-svetodiodnoj-lampy-na-220v-svoimi-rukami
Ремонт светодиодной лампы с заменой радиоэлемента
Разбираем корпус лампы, об этом мы упоминали чуть ранее, но все же повторимся…
Срезаем клей и выкручиваем крепеж.
Добираемся до схемы и соединительных проводов.
Здесь как раз продолжим рассматривать наш вариант, который мы затронули выше, с конденсатором.
Итак, если даже визуально видно, или вы определили неисправность радиоэлемента путем применения измерительного прибора, то деталь надо менять.
Берем паяльник и выпаиваем радиоэлемент. Здесь важно не перегреть соседние элементы, не сломать ножки, не нарушить контакты, не перегреть печатную плату, чтобы избежать отслоения фольги от текстолита. Меняем конденсатор.
Далее изолируем плату от возможного контакта с токопроводящими поверхностями и собираем все в обратном порядке.
При установке платы со светодиодами на место, необходимо обновить термопасту, которая обеспечивает передачу тепла от платы светодиодов, до радиатора рассеивающего тепло.
Перед склеиванием корпуса проверяем работоспособность и приклеиваем рассеиватель на лампу. Этот случай относился к ремонту лампы путем замены радиоэлемента.
Блок: 4/6 | Кол-во символов: 1137
Источник: http://xn——7kcglddctzgerobebivoffrddel5x.xn--p1ai/kommunikatsii/elektronika/751-kak-pochinit-svetodiodnuyu-lampu-svoimi-rukami-zamena-radioelementa-drajvera
Решение проблем с драйвером
Неполадки в драйвере – довольно распространенная проблема светодиодных ламп.
Чаще всего в драйвере горят резистор или конденсатор.
Имеющимися под рукой домашнего мастера измерительными приборами выявить уровень работоспособности этого элемента довольно проблематично. Поэтому рекомендуется его просто заменить на исправный с аналогичными параметрами.
Причинами, по которым выходит из строя конденсатор, могут стать изначальный заводской дефект или регулярный перегрев модуля в результате некачественного теплоотвода
Найти подходящую деталь в магазинах светотехники получается не всегда. Лучше сразу отправиться на радиорынок или в место продажи радиоэлектроники и там попытаться отыскать нужную вещь.
Когда она будет куплена, потребуется демонтировать неисправный узел, а на его место поставить рабочий элемент.
Для корректного проведения разборки и ремонта лампочек светодиодного типа не понадобится сложное, дорогостоящее оборудование. Устранить возникшие неполадки поможет минимальный набор простых инструментов.
Мультиметр позволит проверить наличие напряжения в цепи, даст возможность обнаружить наличие обрывов и покажет, насколько работоспособны остальные детали схемы.
Мультиметр представляет собой универсальный прибор, предназначенный для измерения основных базовых параметров различных электронных изделий. С его помощью можно узнать, в каком состоянии находятся светодиоды любого LED-изделия
Паяльный прибор с канифолью и припоем потребуется для восстановления обрывов, найденных в цепи, и последующей замены поврежденных деталей и элементов.
Температура разогрева в момент пайки не должна превышать 260°. Простой паяльник нагревается сильнее, поэтому на его жало нужно плотной спиралью намотать кусок медной жилы с сечением не более 4 мм. Чем сильнее удастся удлинить жало, тем ниже будет его рабочая температура
Отверткой небольших размеров удастся аккуратно отделить от корпуса лампы управляющие элементы, а тонким, прочным канцелярским ножиком получится деликатно отсоединить детали от монтажной печатной платы.
Блок: 7/8 | Кол-во символов: 2056
Источник: http://sovet-ingenera.com/elektrika/svetylnik/remont-svetodiodnyx-lamp-svoimi-rukami.
html
Ремонт светодиодной лампы с заменой драйвера для светодиодов
Если вы не хотите заниматься поиском сгоревшей радиодетали или у вас просто нет такой возможности. Скажем, нет в настоящее время мультиметра для проверки детали, то можно поступить несколько проще. Идете до ближайшего радиомагазина в вашем городе и покупаете так называемый драйвер. По сути, стабилизатор напряжения для светодиодов. Здесь важно выбрать стабилизатор, который будет обеспечивать работу светодиодов нужной мощности. То есть смотрим на заявленную мощность лампы и просим драйвер, который может обеспечить данную мощность. Теперь давайте вновь обратимся к конкретному случаю.
Откручиваем отражатель от корпуса.
Снимаем рассеиватели светодиодов.
Обрезаем провода от старого драйвера, лучше выпаять, чтобы обеспечить соединение между платой драйвера одним цельным проводом.
Припаиваем провода нового драйвера на место старых.
Здесь важно не перепутать вход и выход, иначе все сгорит, так и не заработав.
Еще раз все проверяем и собираем лампу обратно. При необходимости изолируем драйвер и наносим термопасту.
Этот вариант хорош тем, что здесь фактически необходимо перекусить провода на входе и на выходе у старого драйвера, подключить провода от новой платы и все. Лампу можно собирать обратно. Единственное ограничение, этот вариант не подойдет в случае, если неисправностью является перегоревший светодиод.
Если вам негде купить драйвер, а может просто хотите испытать свои силы в радиоконструировании, то вы можете сделать его сами. Благо некоторые из схем довольно простые в сборке, потребуют минимум радиоэлементов, и не нуждаются в наладке. Электросхемы драйверов для светодиодов, которые можно применить, в том числе и для светодиодной лампы, приведены в нашей статье «Драйверы для светодиодов своими руками». О самой же светодиодной лампе можно узнать подробнее «Светодиодная лампа».
Блок: 5/6 | Кол-во символов: 1895
Источник: http://xn——7kcglddctzgerobebivoffrddel5x.
xn--p1ai/kommunikatsii/elektronika/751-kak-pochinit-svetodiodnuyu-lampu-svoimi-rukami-zamena-radioelementa-drajvera
Ремонт светодиодных ламп своими руками: пошаговая инструкция
Рассмотрим на примере простой ремонт светодиодной лампы:
Как можно понять, ремонт светодиодной лампы 220 В своими руками не так уж и сложен. При отсутствии новых деталей можно воспользоваться сгоревшими лампочками, выпаяв элементы из них. Из 2-3 старых собирается один рабочий световой прибор.
Блок: 6/7 | Кол-во символов: 352
Источник: https://homius.ru/remont-svetodiodnyih-lamp-svoimi-rukami.html
Подводя итог о ремонте светодиодной лампы
Ремонт светодиодной лампы дело перспективное. Ведь не важно, будет ли это замена отдельного радиоэлемента или целого драйвера (платы), это все равно будет значительно дешевле, чем покупать новую светодиодную лампу. Единственная рекомендация, так это применение радиоэлементов с более высокими эксплуатационными показателями. Быть может это применение резисторов с большей мощностью, конденсаторов на большее напряжение или просто применение радиодеталей от известных и заслуженных брендов.
Это позволит максимально долго впоследствии не возвращаться к ремонту столь нужного в нашем обиходе осветительного прибора – светодиодной лампы.
Блок: 6/6 | Кол-во символов: 723
Источник: http://xn——7kcglddctzgerobebivoffrddel5x.xn--p1ai/kommunikatsii/elektronika/751-kak-pochinit-svetodiodnuyu-lampu-svoimi-rukami-zamena-radioelementa-drajvera
Заключение
Стоимость светодиодных ламп медленно, но верно снижается. Однако цена все же остается высокой. Не каждому по карману менять некачественные, но дешевые, лампы или покупать дорогостоящие. В этом случае ремонт таких осветительных приборов — неплохой выход. Если соблюдать правила и меры предосторожности, то экономия составит приличную сумму.
Лампа «кукуруза» дает больше света, но и потребление энергии у нее выше
Надеемся, что информация, изложенная в сегодняшней статье, будет полезна читателям. Вопросы, возникшие по ходу прочтения, можно задать в обсуждениях. Мы ответим на них как можно полно. Если у кого-либо был опыт подобных работ, будем благодарны, если Вы им поделитесь с другими читателями.
А напоследок, уже по традиции, короткое познавательное видео по сегодняшней теме:
Блок: 7/7 | Кол-во символов: 791
Источник: https://homius.ru/remont-svetodiodnyih-lamp-svoimi-rukami.html
Техника безопасности при ремонте светодиодных лампочек на 220 В
Поскольку мы проводим ремонт прибора, работающего от сети, то без техники безопасности никуда. Светодиодные лампы имеют бестрансформаторное питание, практически все элементы схемы во время работы прибора, включая светодиоды, находятся под опасным для жизни напряжением. Поэтому соблюдай следующие меры предосторожности:
- Все перепайки и измерения во время ремонта проводи только в отключенной лампе.
- Даже если конденсаторы зашунтированы разрядными резисторами, после выключения лампы разряди все конденсаторы вручную. Для этого достаточно на секунду закоротить выводы конденсатора любым металлическим инструментом с диэлектрической ручкой.
- Во время включения прибора после ремонта береги глаза.
Если что-то пойдет не так, любой из элементов может взорваться. Лучше отвернись, включи и поворачивайся. - Не оставляй без присмотра включенный паяльник и не клади его во время перерывов в ремонте на горючие предметы. 260 градусов – это относительно немного, но пожар устроить хватит.
На этом, пожалуй, можно закончить. Теперь ты знаешь, как устроена светодиодная лампа и как она работает. А при необходимости сможешь самостоятельно произвести ее ремонт.
Блок: 8/9 | Кол-во символов: 1205
Источник: https://LampaExpert.ru/vidy-i-tipy-lamp/svetodiodnie/remont-svetodiodnoj-lampy-na-220v-svoimi-rukami
Выводы и полезное видео по теме
Как устранить характерные поломки светодиодной лампочки с цоколем E27. Подробная инструкция по разборке изделия, интересные практические советы по использованию подручных инструментов.
Подсказки, как корректно снять с прибора колбу, не повредив ее в процессе.
Простой способ отремонтировать лампочку лед-типа без использования паяльника.
Вместо припаивания применяется специальная электропроводящая паста.
Полное описание работы на изделиях торговой марки «Космос», которой владеет KOSMOS Group, контролирующая около 25% отечественного рынка прогрессивной и экономной продукции для создания качественного освещения.
Как починить Led-лампочку типа «кукуруза». Особенности процесса разборки, конструкционные нюансы и прочие познавательные моменты. Существенное увеличение срока службы изделия после проведения всех работ.
Светодиодная лампочка – практичный источник освещения. Единственный минус этого изделия – высокая по сравнению с другими модулями цена. Правда, LED-приборы надежны и обычно полностью отрабатывают свой срок. А если вдруг в процессе эксплуатации возникнут поломки, большую часть из них можно будет устранить своими руками. Нужные инструменты найдутся у любого домашнего мастера, а выкроить время на ремонтные работы тоже не составит никакого труда.
Блок: 8/8 | Кол-во символов: 1308
Источник: http://sovet-ingenera.
com/elektrika/svetylnik/remont-svetodiodnyx-lamp-svoimi-rukami.html
Видео
Блок: 9/9 | Кол-во символов: 6
Источник: https://LampaExpert.ru/vidy-i-tipy-lamp/svetodiodnie/remont-svetodiodnoj-lampy-na-220v-svoimi-rukami
Как спроектировать простые схемы драйверов светодиодов
В этом посте мы обсудим, как разработать собственные простые схемы драйверов светодиодов в домашних условиях. Мы узнаем, как рассчитать конкретные конфигурации светодиодов для применения светодиодов с соответствующими блоками питания драйверов светодиодов. В этих источниках питания драйверов мы изучим две концепции: одну с использованием плат SMPS, а другую с использованием емкостных источников питания.
Содержание
Что такое драйвер светодиодов
Драйвер светодиодов представляет собой электронную схему, специально разработанную для безопасного управления или освещения набора светодиодов посредством контролируемого выходного тока и напряжения в соответствии со спецификациями светодиодов.
Поскольку светодиоды являются уязвимыми полупроводниковыми устройствами, они должны приводиться в действие с помощью источника питания с регулируемым током и напряжением. Таким образом, мы также можем сказать, что драйверы светодиодов — это в основном источники питания, специально разработанные для работы или освещения светодиодов с помощью контролируемых параметров, чтобы светодиоды светились оптимально без риска перенапряжения или перегрузки по току.
Это означает, что драйвер светодиодов должен иметь постоянное напряжение и постоянный ток, чтобы светодиоды никогда не подвергались воздействию аномальных условий напряжения или тока, а также никогда не перегорали и не портились со временем.
Самым большим врагом светодиодов является перегрев, который может привести к тепловому выходу светодиодов из строя. Перегрев может быть вызван перегрузкой по току или перенапряжению, и именно поэтому эти два параметра должны строго регулироваться в любой конкретной схеме драйвера светодиодов.
Параметры светодиодов
Прежде чем мы начнем изучать схемы драйверов светодиодов, было бы важно понять некоторые характеристики светодиодов, которые имеют решающее значение для разработки драйверов для них. Это номинальное прямое напряжение светодиода или рейтинг VF и номинальный прямой ток светодиода или рейтинг ПЧ.
Номинальное прямое напряжение светодиода (VF): По сути, это оптимальное номинальное напряжение светодиода, которое должно обеспечиваться драйвером или блоком питания для освещения светодиода с оптимальной яркостью. Это напряжение никогда не должно увеличиваться, чтобы обеспечить надлежащую безопасность светодиода.
Номинальный прямой ток светодиода (IF): Это максимальный рабочий ток светодиода, превышение которого может привести к износу или даже к необратимому повреждению светодиода.
Например, стандартный светодиод мощностью 1 Вт имеет номинальное прямое напряжение 3,3 В и прямой ток 0,303 Ампер.
Превышение прямого напряжения 3,3 В может привести к увеличению потребляемого тока, превышающему его максимально допустимое значение ПЧ 0,303 А. Это может привести к перегреву светодиода, что в конечном итоге приведет к его возгоранию и необратимому повреждению.
Прямой ток можно рассчитать, разделив мощность светодиода на его прямое напряжение. Для приведенного выше примера это IF = 1 / 3,3 = 0,303 A
При разработке драйвера светодиодов необходимо убедиться, что он обеспечивает светодиоды с правильным значением VF и параметрами ПЧ, чтобы светодиоды способны оптимально освещать без риска повреждения.
Теперь мы увидим, как параметры VF и IF, как описано выше, могут быть правильно реализованы с использованием правильной конфигурации светодиода и правильного расчета резистора светодиода.
Конфигурация светодиодов
При проектировании драйверов светодиодов конфигурация светодиодов должна быть правильно согласована с выходным напряжением драйвера, чтобы напряжение драйвера было равно спецификациям прямого напряжения конфигурации светодиодов.
Это гарантирует, что правильное количество прямого тока проходит через светодиоды. Однако всегда невозможно согласовать выходной сигнал драйвера с доступной конфигурацией светодиодов.
В случае, если выходное напряжение драйвера не совсем совпадает со спецификацией прямого напряжения светодиода, мы используем последовательный токоограничивающий резистор для регулировки напряжения и тока драйвера со светодиодом.
Example#1
Допустим, выходное напряжение драйвера составляет 12 В постоянного тока (с током 1 А), и мы хотим подключить к этому выходу постоянного тока светодиод мощностью 3 Вт. Предположим, у нас есть 3 светодиода мощностью 1 Вт с прямым напряжением 3,3 В каждый.
Мы хотим, чтобы прямое напряжение светодиодов как можно ближе соответствовало спецификации драйвера 12 В.
Поэтому мы добавляем 3 светодиода последовательно, чтобы общее прямое напряжение цепочки светодиодов стало 3,3 + 3,3 + 3,3 = 9.0,9 В. Это близко к 12 В, но все же не совсем равно.
Если мы подключим эту цепочку из 3 светодиодов напрямую к источнику питания 12 В драйвера, это приведет к тому, что каждый светодиод будет подвергаться прямому напряжению 12 / 3 = 4 В. Это выглядит слишком высоким для каждого из светодиодов, и это мгновенно сожжет всю цепочку из 3 светодиодов.
Чтобы предотвратить описанную выше проблему и обеспечить правильную работу цепочки из 3 светодиодов при напряжении 12 В от драйвера, мы добавили последовательный резистор с цепочкой светодиодов. Значение резистора рассчитывается с учетом общего прямого напряжения цепочки светодиодов, максимального тока цепочки светодиодов и входного напряжения питания от драйвера.
R = Напряжение питания — Суммарное прямое напряжение светодиода / Ток светодиода.
R = 12 — 9,9 / 0,303 (Все 3 светодиода будут иметь ток 0,303 А, поскольку они соединены последовательно.)
R = 6,93 Ом или 7 Ом.
Таким образом, нам потребуется резистор на 7 Ом, чтобы обеспечить безопасное использование 12 В с цепочкой из 3 светодиодов.
Мощность резистора можно рассчитать по формуле:
Вт = (Напряжение питания — Общее прямое напряжение светодиода) x Ток светодиода.
Вт = (12 — 9,9) x 0,303 = 0,63 Вт, или просто 1 Вт.
Пример №2
Давайте рассмотрим другой сценарий, в котором мы хотим настроить светодиод мощностью 6 Вт на выход драйвера 12 В, 1 А. Предполагая, что у нас есть 6 светодиодов мощностью 1 Вт, мы хотим убедиться, что общее прямое напряжение светодиодов как можно ближе к выходному напряжению 12 В постоянного тока.
Как и в предыдущем примере, последовательное подключение 3 светодиодов дает общее прямое напряжение 3,3 + 3,3 + 3,3 = 90,9 В. Поскольку у нас 6 светодиодов, значит, мы должны создать две такие цепочки по 3 светодиода в каждой цепочке.
После создания двух цепочек следующим шагом является расчет токоограничивающего резистора для двух цепочек светодиодов. Как было рассчитано в предыдущем примере, мы должны последовательно подключить резистор 7 Ом мощностью 1 Вт к каждой из двух цепочек светодиодов, а затем просто соединить две цепочки светодиодов параллельно.
Эта параллельная комбинация затем, наконец, может быть подключена к источнику питания 12 В для получения соответствующей конфигурации с источником питания.
Example#3
В приведенных выше двух примерах вычисления были довольно простыми, поскольку числа светодиодов были четными. Теперь давайте рассмотрим нечетную комбинацию светодиодов.
Предположим, мы хотим подключить светодиод мощностью 7 Вт к источнику питания 12 В драйвера.
Предположим, у нас есть 7 светодиодов мощностью 1 Вт для конфигурации светодиодов мощностью 7 Вт.
Выполняем те же процедуры, что и выше.
Сначала мы создаем две цепочки светодиодов, содержащие по 3 светодиода мощностью 1 Вт в каждой, а также последовательный резистор 7 Ом мощностью 1 Вт на каждой из цепочек.
Соединяем две вышеуказанные струны параллельно, как и раньше.
Для приведенной выше конфигурации мы используем 6 светодиодов, и обнаруживаем, что у нас остался еще один светодиод, который также необходимо включить в конструкцию.
У нас нет другого выхода, кроме как подключить один светодиод параллельно двум цепочкам.
Однако этому одиночному светодиоду также потребуется резистор, чтобы его прямое напряжение 3,3 В можно было согласовать с напряжением питания 12 В.
Мы используем ту же формулу, что и выше, для расчета ограничительного резистора для этой одиночной цепочки светодиодов:
R = Напряжение питания — Суммарное прямое напряжение светодиода / Ток светодиода.
R = 12 — 3,3/0,303 = 28,71 Ом или просто 30 Ом.
Мощность = 12 — 3,3 x 0,303 = 2,63 Вт или просто 3 Вт будет достаточно для .
С помощью описанных выше методов можно сконфигурировать любое количество светодиодов в комбинации последовательно/параллельно для соответствия любому конкретному выходу источника питания.
Теперь, возвращаясь к теме нашего светодиодного драйвера, в этом посте мы обсудим два простых метода проектирования светодиодных драйверов: 1) метод SMPS, 2) метод емкостного источника питания.
Предупреждение. Цепи, описанные ниже, не изолированы от сети переменного тока, поэтому прикасаться к ним чрезвычайно опасно, если они включены и разомкнуты. Вы должны быть предельно осторожны при построении и тестировании этих цепей и обязательно принять необходимые меры предосторожности. Автор не может нести ответственность за любой несчастный случай из-за какой-либо небрежности пользователя .
Драйверы светодиодов SMPS
Драйверы светодиодов SMPS построены с использованием технологии SMPS или технологии импульсного источника питания, которые на сегодняшний день являются наиболее эффективным типом источников питания из-за их низкого рассеивания и снижения потерь мощности.
Однако разработка источников питания SMPS непроста и требует большого количества расчетов, поэтому новички-любители могут счесть этот аспект SMPS нежелательным и неэффективным.
Таким образом, может показаться, что разработка драйверов светодиодов SMPS может быть действительно сложной задачей, и большинство энтузиастов или профессионалов в области электроники могут счесть это не таким уж предпочтительным.
Тем не менее, существует простой обходной путь, с помощью которого можно создать дешевые и быстрые драйверы светодиодов SMPS.
Приобретение готовых дешевых источников питания SMPS на рынке, а затем настройка светодиодного каскада на его выходе через схему управления током.
Пример дешевой платы SMPS на 12 В, 1 А, можно увидеть на следующем изображении:
Эти модули обеспечивают выходное напряжение 12 В постоянного тока, 1 А и мощность 12 Вт. Мы можем легко подключить правильно сконфигурированные цепочки светодиодов на выходе через каскад контроллера тока для преобразования этих плат SMPS в простые и безопасные драйверы светодиодов.
Зачем нам нужен контроллер тока
Нам нужен контроллер тока, чтобы гарантировать, что ток, подаваемый на светодиоды, не превысит допустимый предел, указанный в спецификациях светодиодов.
Регулятор тока необходим только для светодиодов высокой мощности или сильноточных светодиодов, как правило, для светодиодов со спецификацией тока выше 100 мА.
Для светодиодов с низким током ниже 100 мА ступень регулятора тока может не понадобиться, и ток можно регулировать просто с помощью расчетного последовательного резистора.
Вам может быть интересно, зачем может понадобиться регулятор тока для светодиодов высокой мощности, несмотря на то, что последовательно со светодиодами подключен токоограничивающий резистор?
Это происходит из-за значительного количества тепла, выделяемого светодиодами высокой мощности. Маломощные или слаботочные светодиоды не излучают слишком много тепла, поэтому последовательного резистора становится достаточно для управления током.
В светодиодах с большой мощностью или большим током, несмотря на последовательный резистор, выделяется очень большое количество тепла, что приводит к пропорциональному увеличению потребляемого светодиодом тока. Это, в свою очередь, приводит к выделению большего количества тепла и большему потреблению тока.
Ситуация окончательно становится неуправляемой, что приводит к перегоранию светодиода.
Это известно как ситуация с тепловым разгоном и часто встречается также в силовых транзисторах.
Ступень регулятора тока гарантирует, что ток, потребляемый светодиодом, никогда не превысит установленный предел. Этот предел обычно является самым высоким допустимым значением тока светодиода.
Наряду со ступенью контроллера тока, нам также необходимо установить светодиод высокой мощности над радиатором, чтобы гарантировать, что его температура никогда не станет слишком высокой, что в противном случае может привести к ухудшению срока службы светодиода.
Простая схема драйвера светодиодов SMPS мощностью 6 Вт
На следующем рисунке показан пример простого драйвера мощностью 6 Вт с использованием дешевой коммерческой платы SMPS.
Просто добавляя каскад контроллера тока между SMPS и светодиодами, мы превращаем схему SMPS в полностью совместимый модуль драйвера светодиодов для 6-ваттных светодиодов.
Список деталей
T1 = TIP122
T2 = 2N2222
R1 можно рассчитать по следующей формуле:0022
= (12 — 0,6) 1000 / (0,303 x 2) = 18811 = 18 К приблизительно.
Таким образом, R1 = 18 K
Мощность = P = V 2 / R = 12 2 / 18811 = 0,0076 Вт. Это означает, что резистора на 1/4 Вт будет достаточно.
R2 = 0,6 / максимальный постоянный ток = 0,6 / 0,606 = 0,99 Ом, или 1 Ом будет работать нормально.
Мощность = 0,6 x Максимальный постоянный ток = 0,6 x 0,606 = 0,36 Вт, или 1/2 ватта прекрасно справятся с этой задачей.
R3 и R4 уже рассчитаны ранее в Примере №2 выше.
12-ваттный драйвер светодиода SMPS Схема
С помощью тех же шагов, описанных выше, можно спроектировать 12-ваттный светодиод, как показано на следующей схеме: пример. Транзисторы управления током останутся прежними, так как TIP122 может выдерживать значительно более 1 ампер.
Поскольку максимальная мощность указанной платы SMPS составляет 12 Вт (12 В x 1 А), на ее выходе можно настроить светодиод мощностью не более 12 Вт. Для применения светодиодов более высокой мощности может потребоваться соответствующая модернизация модуля SMPS.
Приведенные выше примеры показывают нам, как любую готовую стандартную плату SMPS, приобретенную на рынке, можно легко преобразовать в полноценный работающий драйвер светодиодов путем соответствующей настройки схемы светодиода вместе с транзисторным каскадом управления током.
Тем не менее, те, кто не хочет использовать готовые платы SMPS, а хочет построить всю схему SMPS по отдельности, могут пройти по следующим ссылкам и попробовать представленные там конструкции.
2 Компактная схема 12 В 2 А SMPS для драйвера светодиодов
7-ваттная цепь драйвера светодиодов SMPS — с управлением по току
Сделайте это 3,3 В, 5 В, 9 В цепь SMPS
32 В, 3 А, цепь SMPS драйвера светодиодов
SMPS 50 Вт, цепь драйвера светодиодов уличного освещения
12 В, 1, 2 Amp MOSFET SMPS Circuit
5V, 12V Buck Converter Circuit SMPS 220V
Самая дешевая SMPS схема с использованием MJE13005
Простая 12V, 1A SMPS Circuit
Емкостный драйвер светодиодов
также широко известен как бестрансформаторный источник питания.
Он состоит из высоковольтного конденсатора, соединенного последовательно с одной из входных клемм сети для ограничения тока до желаемого более низкого уровня, в зависимости от номинала и конфигурации светодиодов.
Пониженный переменный ток выпрямляется с помощью мостового выпрямителя и фильтрующего конденсатора, как и в любой другой стандартной цепи питания переменного тока в постоянный.
Однако есть несколько серьезных проблем с емкостными блоками питания.
- Хотя ток ограничен, выходной сигнал емкостного источника питания всегда дает пиковые уровни среднеквадратичного значения переменного тока. Это означает, что если на входе 220 В переменного тока, то на выходе постоянного тока от емкостного источника питания будет 310 В постоянного тока.
- Всякий раз, когда включается емкостной источник питания, на выходе генерируется сильный импульсный ток, который может мгновенно сжечь любой светодиод, подключенный к его выходу.
- Ток от емкостного драйвера светодиодов должен быть ниже, поскольку более высокий ток приводит к пропорционально более высокому импульсному току при включении питания.
Как правило, характеристики выходного тока должны быть ниже 100 мА при разработке схем емкостных драйверов светодиодов.
Добавление стабилитрона к управляющему напряжению
Вышеуказанные две проблемы могут быть решены путем использования стабилитронов соответствующего номинала на выходе источника питания. Но добавление стабилитрона также означает ненужное рассеивание тепла и потерю мощности.
Предположим, у нас есть светодиодная конфигурация, общее прямое напряжение которой составляет 24 В, тогда мы можем включить стабилитрон, чтобы ограничить выходное напряжение источника питания до 24 В, используя стабилитрон на 24 В.
Однако это будет означать понижение 310 В постоянного тока до 24 В постоянного тока, что может привести к потере значительного количества энергии из-за рассеяния стабилитрона.
Это просто означает, что не существует простого и эффективного способа понизить выходное напряжение емкостного источника питания до более низкого уровня.
Поэтому кажется, что у нас нет другого выбора, кроме как использовать все 310 В постоянного тока от источника питания и настроить светодиоды, чтобы они соответствовали этим 310 В постоянного тока.
Для этого сначала делим 310 В на значение прямого падения напряжения светодиода.
310 / 3,3 = 93,93. Округление дает нам 94 числа светодиодов для конфигурации.
Чтобы оставить запас на случай низкого напряжения, мы уменьшили количество светодиодов примерно до 90.
Расчет ограничительного резистора
Мы используем ту же формулу для расчета ограничительного резистора:
R = Напряжение питания — Суммарное прямое напряжение светодиода / Ток светодиода.
R = 310 — (90 x 3,3) / 0,02 А (с использованием 5 мм светодиодов 20 мА для конфигурации)
R = 650 Ом0 x 3,3 x 20 мА = 0,26 Вт
Чтобы обеспечить лучшую защиту от импульсных токов включения, мы можем модернизировать резистор до 1 Вт резистора с проволочной обмоткой.
Окончательная конфигурация будет выглядеть так, как показано на следующем рисунке. Добавлен стабилитрон, чтобы гарантировать повышенную защиту от колебаний напряжения, а NTC обеспечивает усиленную защиту от импульсного тока при включении.
Как это работает
Обычно конденсатор 1 мкФ/400 В генерирует ток 50 мА. Итак, C1 здесь 1 мкФ/400 В, который может выдерживать нагрузку до 50 мА с выходным напряжением 310 В постоянного тока.
Первоначально конденсатор C1 полностью разряжен и действует как кратковременное короткое замыкание, пока полностью не зарядится и не стабилизируется.
Как только питание включается, NTC контролирует начальный скачок тока, и через несколько миллисекунд светодиоды загораются с полной яркостью. К этому моменту С1 уже стабилизируется и импульсный ток короткого замыкания устранен.
Однако в другом сценарии, если NTC не может контролировать скачок тока, стабилитрон включается при напряжении 300 В, что вызывает мгновенную зарядку конденсатора C1, что стабилизирует скачок тока через него, защищая светодиоды и стабилитрон.
диод.
Однако, если эффективность не важна, можно использовать другие конфигурации светодиодов с гораздо более низким прямым напряжением, с соответствующими стабилитронами для управления пиковым постоянным током от емкостного источника питания.
Пример конструкции показан на следующем рисунке.
Примечание. Удалите C2 из указанного положения и подключите его между эмиттером T1 и линией заземления.Как это работает
В приведенной выше схеме высокоемкостного драйвера светодиодов мы видим 5 параллельных цепочек светодиодов, каждая из которых имеет 10 светодиодов по 50 мА, соединенных последовательно.
Это означает, что общее потребление светодиодной сети составляет 50 x 5 = 250 мА.
Как описано ранее, учитывая, что 1 мкФ/400 В может генерировать ток 50 мА, для получения 250 мА нам потребуется C1, равный 5 мкФ/400 В.
количество тока включения, которое может легко вывести из строя светодиоды вместе со стабилитроном.
Помня об этой проблеме, мы представили транзисторный регулятор напряжения, который поддерживает стабилизацию выходного напряжения и, в свою очередь, предотвращает перегрузку по току на светодиодах.
Необходимо немного поэкспериментировать с резистором R3, чтобы убедиться, что транзистор способен обеспечить необходимые 250 мА для светодиодных цепочек.
В целом приведенная выше схема выглядит хорошо, однако она может быть крайне неэффективной из-за сильного рассеивания тепла транзистором.
Увеличение количества светодиодов в последовательных цепочках пропорционально повысит эффективность схемы. Однако для этого необходимо соответствующим образом изменить последовательный резистор, транзистор, значение стабилитрона.
Интересный способ управления импульсным током в цепях емкостных драйверов светодиодов
Как обсуждалось в предыдущих параграфах, основной проблемой сильноточных емкостных драйверов светодиодов является импульсный ток включения, который может мгновенно вывести из строя подключенные светодиоды.
Простым способом устранения вышеуказанной проблемы является использование стабилитрона, однако стабилитрон, являющийся полупроводниковым устройством, может сгореть во время резкого скачка напряжения при включении емкостного источника питания.
Новый способ решения этой проблемы — включение мини-реле слабого тока и переключение светодиодов через контакты реле.
Это обеспечивает несколько преимуществ общей конструкции. Сначала катушка реле поглощает весь первоначальный бросок тока включения и, кроме того, включает светодиоды с небольшой задержкой, дополнительно защищая от начального броска тока.
Полную схему устройства защиты от перенапряжения с задержкой включения реле для емкостных драйверов светодиодов можно увидеть на следующем рисунке.
Убедитесь, что реле рассчитано на минимальное напряжение 24 В с сопротивлением катушки 1 кОм или выше. Реле типа mini SPDT или SPST на 24 В прекрасно работают в вышеуказанном приложении.
Вам слово
Итак, что вы думаете о представленном выше подробном описании простых схем драйверов светодиодов? У вас есть какие-либо конкретные вопросы или какие-либо другие простые конструкции светодиодных драйверов, которыми вы хотели бы поделиться в этой статье? Пожалуйста, не стесняйтесь выражать свои ценные мысли и идеи в комментариях ниже.
Создание мощного самостоятельного светодиодного драйвера мощностью 150 Вт для управления большими осветительными панелями
Большинство моих недавних проектов были направлены на создание световой панели с высоким CRI (индексом цветопередачи) для кинематографии. Видеосветовая панель хорошего качества стоит дорого, и на то есть веские причины, но как производитель я предпочитаю покупать вещи, а не просто покупать их.
Моя цель состояла в том, чтобы собрать панель мощностью 300-320 Вт. Однако я пришел к выводу, что ограничение панели с таким количеством светодиодов заключается не в их управлении, а в переплавке платы. Типичная недорогая самодельная установка оплавления с переделанным тостером/печью для пиццы или сковородой просто не может вместить доску такого размера. Чтобы иметь возможность оплавлять плату, я строю печь оплавления в паровой фазе, которая будет иметь максимальный размер платы 230 мм на 180 мм в качестве еще одного проекта. Из-за этого я решил вместо этого разделить панель на две панели по 150-160 Вт. Это также должно дать мне некоторую дополнительную гибкость, так как теперь я могу разделить панели, чтобы предложить более творческие варианты освещения, не потребляя больше энергии. Я все еще планирую использовать все от блока питания 350 Вт 48 В, чтобы обе панели питались от одного и того же источника 48 В.
Этот проект доступен на GitHub, и вы можете свободно использовать его по своему усмотрению.
Если вам нужны компоненты, используемые в проекте, вы можете найти их в моей библиотеке Altium Designer с открытым исходным кодом.
Я хочу использовать Luminus Devices MP-3030-210H-40-95 для световых панелей. Это белый мощный светодиод с индексом цветопередачи 95 и прямым напряжением 6 вольт. Я хочу использовать максимально возможное напряжение, чтобы уменьшить потери и максимально снизить ток, тем самым уменьшив нагрев светодиодной панели. При поиске блока питания переменного/постоянного тока в диапазоне 300-400 Вт блок питания 48 В является самым дешевым у поставщиков, которых я использую.
В предыдущем проекте я пытался увидеть, как далеко может зайти монолитная микросхема драйвера, и 65 Вт действительно подталкивали ее, поэтому для моего окончательного решения драйвера я знаю, что мне нужен контроллер с внешними полевыми МОП-транзисторами.
Перебрав множество драйверов, я остановился на Analog Devices LT3756EMSE-2. Мало того, что он выглядит так, как будто у него отличная производительность, он также является очень хорошей отправной точкой для дизайна, упомянутого в одном из справочников по дизайну.
Я посмотрел на запуск драйвера, который может работать как в режиме понижения, так и в режиме повышения, в зависимости от того, какой из режимов обеспечивал лучшую производительность. В понижающем режиме драйверу требовалось 32 параллельных цепочки светодиодов для достижения желаемого напряжения, а это означало, что мне требовались компоненты с высоким номинальным током. Компоненты с более высоким номинальным током стоят дороже, чем компоненты с более высоким номинальным напряжением, поэтому я собираюсь использовать режим форсирования, который я изначально планировал.
Драйвер рассчитан на выходное напряжение 100 В, поэтому я планирую подключить 16 светодиодов последовательно, чтобы получить 96 В на цепочку. Это должно дать мне нагрузку 1,8 А для привода.
Резисторы измерения тока
LT3756EMSE-2 имеет два резистора измерения тока для контроля нагрузки.
Первый резистор, значение которого мне нужно рассчитать, включен последовательно со светодиодом для программирования тока через светодиод.
Контроллер светодиодов определяет падение тока на этом резисторе, расположенном на стороне высокого напряжения цепочки светодиодов. Драйвер ожидает падение на этом резисторе на 100 мВ, а поскольку я хочу подать 1,8 А в каждой цепи, небольшое применение закона Ома говорит мне, что мне нужен резистор на 56 мОм.
Резистор второго значения имеет формулу в техническом описании, а для добавочных резисторов это
Когда я подставляю свои значения, это дает мне резистор 20 мОм.
Этот чувствительный резистор используется для установки максимального тока переключения.
Я собираюсь использовать для конструкции резисторы типоразмера 2512. Они могут более чем справиться с током, а большой корпус поможет рассеивать тепло, сохраняя температуру моей платы.
Делители напряжения
Микросхема также имеет два интересующих нас делителя напряжения, первый из которых представляет собой типичный делитель блокировки при пониженном напряжении, отключающий драйвер, когда напряжение на выводе падает ниже 1,22 В.
Я устанавливаю это значение на 40 В для этого драйвера, так как я хочу допустить некоторое падение напряжения при включении драйвера до того, как регулятор AC-DC сможет наверстать упущенное. Функция плавного пуска LT3756 должна помочь уменьшить просадку напряжения при включении панели, убедившись, что напряжение ниже моего минимального установленного значения является явным признаком того, что что-то не так работает на регуляторе.
Второй делитель — установка выходного напряжения. Для этого я стремлюсь к 1,25 В на выводе. Я устанавливаю делитель на 96 В, что гарантирует, что драйвер не сможет превысить номинальное значение 100 В, при этом позволяя светодиодам работать на полной мощности.
Частота переключения
Есть несколько соображений относительно частоты переключения в этой конструкции, в первую очередь размер компонентов и тепловыделение от управления затвором полевых МОП-транзисторов. Более низкие частоты переключения позволят драйверу оставаться намного холоднее, поскольку ему не нужно подавать столько энергии на полевой МОП-транзистор, если он не быстро включает и выключает затвор.
Более низкая частота, как правило, более эффективна, но также требует более крупных компонентов. Я хотел бы, чтобы эта конструкция была очень эффективной, чтобы уменьшить количество тепла на плате, а также убедиться, что мне не нужно переходить на большой источник питания переменного/постоянного тока, чтобы иметь дело с неэффективной конструкцией. Светодиодная панель сама по себе будет довольно большой, а печатные платы дешевы, поэтому я не слишком беспокоюсь о размере платы драйвера для этого приложения.
Последнее соображение касается рабочего цикла. Если я хочу использовать диммирование с разрешением 3000:1, на которое способен драйвер, мне потребуется большой запас по минимальному времени включения драйвера, что также обеспечит более низкая частота переключения.
Учитывая, сколько факторов подталкивает меня к низкой частоте переключения, я рассмотрел несколько вариантов катушки индуктивности и обнаружил, что самая низкая частота переключения, подходящая для выбора катушки индуктивности, составляет около 250 кГц.
Если я пойду ниже этого, я не смогу найти подходящие катушки индуктивности у своих постоянных поставщиков.
Катушка индуктивности
Значение катушки индуктивности выбирается вместе с частотой коммутации. Существует много итераций взад и вперед, чтобы выбрать их вместе, чтобы убедиться, что дизайн выполним для источника деталей.
В техническом описании есть следующая формула для номинала катушки индуктивности:
Что дает мне
Правда, я решил эту задачу немного по-другому. Я искал максимальное значение, которое я мог найти для катушки индуктивности в практичном корпусе для поверхностного монтажа, чтобы рассчитать частоту переключения. Когда я узнал, что частота не будет работать, я решил соединить две катушки индуктивности последовательно, как это делал проект. Это, в свою очередь, позволило мне выбрать катушку индуктивности 47 мкГн, что близко к идеалу для конструкции на 250 кГц. Затем я убедился, что частота 250 кГц подходит для других конструктивных ограничений, установленных в техническом описании.
Таким образом, у меня остается огромный индуктор Wurth WE-HCF 7443634700, обеспечивающий минимальный ток насыщения 5 А при сохранении низкого сопротивления постоянному току. Две из этих катушек индуктивности 47 мкГн идеально соответствуют требованиям по индуктивности, а ток насыщения 8,5 А значительно выше минимального. При сопротивлении постоянному току 12,2 мОм они не должны перегреваться. Не говоря уже о том, что большой корпус также обеспечивает большую тепловую массу и действует как радиатор.
Переключение МОП-транзисторов
Согласно техническому описанию, нашей основной заботой о мощных полевых МОП-транзисторах будет зарядка затвора и напряжение сток-исток (VDSS). Я также хочу упаковку, с которой относительно легко иметь дело в количествах прототипов DIY. Хотя в техническом описании сопротивление RDS-ON не слишком упоминается, я не уверен, сколько медной площади у меня будет для отвода тепла, поэтому я также хочу, чтобы это значение было низким. В принципе, я хочу иметь все это без жертв!
Существует не так уж много полевых МОП-транзисторов, отвечающих моим требованиям, поэтому я решил использовать Infineon BSC060N10NS3GATMA1.
Прежде чем я подтвержу свой выбор, мне нужно убедиться, что микросхема драйвера справится с этим, поскольку заряд затвора, возможно, является основным недостатком MOSFET при 68 нКл. К счастью, я выбрал низкую частоту переключения, которая снижает ток, необходимый для управления затвором. Я также решил использовать пакет MSOP вместо QFN, так как MSOP имеет тепловое сопротивление (θJA) 43°C/Вт, что является более благоприятным по сравнению с 68°C/Вт QFN.
Мы можем рассчитать температуру перехода, создаваемую при возбуждении полевого транзистора, по формуле из таблицы данных. Я удалил параметр температуры окружающей среды, поэтому мы просто видим фактическое повышение температуры.
Драйвер может обеспечить максимальный ток покоя 1,5 мА, поэтому я буду использовать его в уравнении. С другими уже известными параметрами я получаю:
Когда драйвер готов работать при 125°C, это дает мне максимальную температуру окружающей среды/платы около 77°C. Драйвер выключится при температуре 165°C, позволяя плате достичь примерно 117°C, прежде чем мы перейдем к отключению из-за перегрева.
Я бы не ожидал, что температура окружающей среды превысит 77°C, так как на светодиодной панели будут установлены вентиляторы, которые также будут охлаждать плату драйвера.
Схема драйвера светодиодов высокой мощности
После расчета всех значений схему очень легко нарисовать. Самая большая проблема — просто попытаться сделать его разборчивым и понятным.
Пути утечки и зазоры
Поскольку я имею дело с напряжением 100 В на плате, я хотел добавить правила утечки и зазоры для конструкции платы, чтобы гарантировать, что все пойдет не так, как если бы компоненты или дорожки оказались слишком близко к друг друга под высоким напряжением.
Если вы читали другие мои проекты, то знаете, что я люблю онлайн-калькуляторы. Я использую Creepage.com для расчета требований к зазору и пути утечки для платы. Мой расчетный зазор составляет 0,5 мм, а путь утечки должен быть 1,4 мм. Учитывая зазор 0,195 мм между штырями корпуса MSOP, это больше, чем мне бы хотелось, поэтому я выбрал вариант «плата с покрытием», который снижает требования к пути утечки до всего 0,2 мм.
Конформное покрытие значительно упростит добавление в области платы, где у меня есть путь утечки менее 1,4 мм, чем если бы я проектировал плату для больших требований к утечке.
Учитывая требования к зазору и пути утечки, я добавляю директиву набора параметров к каждой цепи на схеме.
Я использую стиль Tiny, чтобы символ оставался маленьким. Сети с более низким потенциалом (такие как земля) и сети с относительно низким напряжением получают имя класса цепей «LP», в то время как сети с высоким напряжением добавляются к классу цепей, называемому «HV».
После размещения параметра вы можете использовать кнопку добавления в окне свойств, чтобы добавить класс цепей.
То же самое повторяется для сетей с низким потенциалом.
Добавив все компоненты на плату, я пытаюсь прикинуть схему расположения компонентов. Для конструкции, которая переключает довольно большую мощность, очень важно, чтобы токовая петля была как можно меньше, чтобы уменьшить электромагнитные помехи и обеспечить хорошую работу драйвера.
Эта плата будет состоять из четырех слоев. Несмотря на то, что это простая схема, я не хочу разрезать нижний слой для логических дорожек, чтобы обеспечить хороший тепловой путь для земли. Верхний слой не будет особенно эффективен для тепловых целей, так как будет разбит на большие многоугольники для проведения тока. 4-слойная плата не требует больших дополнительных затрат по сравнению с 2-слойной и обеспечивает хороший тепловой путь. Верхний внутренний слой также будет иметь сплошное заземление, обеспечивая защиту от высоких токов на верхнем слое и не создавая проблем с логическими сигналами на нижнем внутреннем слое. Кроме того, эта заземляющая пластина также поможет отвести часть тепла от микросхемы драйвера.
После нескольких макетов, которые меня не очень удовлетворили, я остановился на черновом макете ниже.
Я не большой поклонник того, что входной разъем (вверху справа) находится так далеко от регулятора, поэтому я добавлю много переходных отверстий вокруг заземления, чтобы обеспечить хороший обратный путь.
Прежде чем я слишком увлекусь компоновкой, мне нужно установить правила утечки и зазора для высоковольтных цепей.
Для питания я использую коннекторы JST PH, так как для них легко найти предварительно обжатые кабели (серия JST KH). Штыри для разъемов рассчитаны только на 1 ампер, поэтому, чтобы удовлетворить требования схемы, я использую 3 контакта для земли и 3 контакта для напряжения. Я рассматривал возможность использования чего-то вроде цилиндрических разъемов, припаянных непосредственно к плате, но разъемы JST PH будут работать хорошо и доставят гораздо меньше хлопот при сборке.
Создание правил утечки и зазора
Первое, что нам нужно, это новое правило для расстояния утечки. Вы можете перейти к правилам, перейдя в Дизайн -> Правила.
Я добавляю в проект новое правило пути утечки.
В свойствах нового правила я вижу свой расчетный путь утечки 0,2 мм (с конформным покрытием!). Обычно вы ожидаете, что правило утечки будет намного выше, чем правило зазора.
Затем мы можем сделать то же самое для зазора с расчетным минимальным расстоянием 0,5 мм.
Проблема с этими правилами заключается в том, что любой след, исходящий от водителя, будет немедленно нарушать правило, поскольку невозможно выполнить требования по разрешению.
На данный момент у меня есть несколько вариантов:
- Создайте правила для каждого исключения, чтобы четко определить, что может нарушать общее правило.
- Оставьте все как есть и тщательно проверяйте каждое нарушение правил проектирования, прежде чем подписывать проект.
- Создайте комнату для локального исключения.
Использование комнат для создания локальных исключений
Должен признаться, я не так часто использую комнаты в своих проектах, как следовало бы. Если вы смотрели другие мои проекты, то могли заметить, что я отключил генерацию комнат на уровне проекта для большинства дизайнов. Однако создание локализованных исключений из правил — это тот случай, когда комнаты действительно удобны!
По умолчанию комната автоматически содержит любой объект, находящийся в ней.
Для большинства объектов это означает, что весь объект должен находиться в пределах комнаты, однако для переходных отверстий это означает, что только центр переходного отверстия должен находиться на границе комнаты или в ее пределах. Я нашел это очень удобным позже в процессе планировки, чтобы ограничить размер комнаты.
Для начала я добавлю новую комнату. Для моих целей здесь мне просто нужна прямоугольная комната. Область, в которой мне нужно исключение, довольно мала и не требует сложной геометрии, как это позволяет полигон.
После размещения комнаты и присвоения ей имени «ClearanceException» мне нужно добавить новое исключение из правила очистки.
Я мог бы также добавить сюда новое правило утечки, чтобы я мог просто использовать конформное покрытие на самой микросхеме и иметь общее требование к утечке тока 1,4 мм для платы — однако для этого проекта я не чувствую необходимости этого делать. . Вы можете использовать тот же самый процесс, что и исключение для правила зазора, чтобы создать правило утечки, если вам нужно сделать это для ваших собственных проектов.
Я не мог вспомнить точный запрос, который нужно использовать для определения того, находится ли объект на доске в комнате или нет, к счастью, окно Query Helper имеет его в разделе «Проверки членства».
Наше исключение очистки имеет специальный запрос для WithinRoom(‘ClearanceException’) и проверку InNetClass.
При этом я устанавливаю зазор на 0,19 мм. Подушечки на посадочном месте имеют зазор 0,195 мм, поэтому 0,19 мм должны удовлетворять требованиям правил проектирования.
Наконец, мне нужно убедиться, что приоритет правил правильный. Исключения из правил всегда должны быть первыми. Чем шире область действия правила, тем ниже оно должно быть в списке приоритетов.
Оглядываясь назад на мою печатную плату с проделанной первоначальной разводкой, я вижу, что мои ярко-зеленые нарушения теперь исчезли.
Я буду сокращать комнату по мере продвижения макета, чтобы он покрывал только те части, к которым нужно применить исключение.
Продолжение компоновки
Теперь, когда на меня не смотрят ужасные нарушения правил, я могу продолжить компоновку и маршрутизацию.
Как обычно в проектах высокой мощности, я начинаю с «разводки» платы с помощью полигонов. Я решил использовать скругленные многоугольники для этой платы в основном для развлечения, но это действительно служит определенной цели — для цепей с более высоким напряжением твердый угол — это место для потенциального разряда, если паяльная маска немного тонкая или повреждена. Учитывая качество паяльной маски даже на самых дешевых платах, я должен признать, что в конечном итоге это в основном эстетический выбор.
Я поместил логический сигнал на нижний внутренний слой (середина 2) и попытался как можно меньше повредить нижнюю медную область, чтобы она могла служить хорошим большим радиатором для драйвера. Я попытался максимизировать медную площадь каждого верхнего полигона, который также будет отводить тепло.
В моем окончательном макете много переходных отверстий, многие из которых, вероятно, излишни. Я большой поклонник перебора. В верхней части доски нет насыпи грунта, так как это бесполезно.
Он не будет проводить много энергии или служить щитом для любых следов.
Power Simulation
В прошлом я писал отдельные статьи о моделировании сетей распределения электроэнергии для этого типа проекта, однако для этого проекта я просто хочу провести быструю проверку, поэтому я включу его в эта статья. Я моделирую только самый минимум, поэтому моя сеть питания довольно проста.
Глядя на плотность тока заземления и дорожки распределения питания, максимальное значение составляет 35 А/мм2, что намного ниже, чем мы видели на других платах. Этого должно быть более чем достаточно, а также уменьшить потери тепла на плоскостях, сохраняя температуру всей платы.
Несмотря на быструю настройку симуляции, знание того, что на этой плате нет сумасшедших точек с точки зрения плотности тока, является хорошим спокойствием.
Окончательные характеристики доски
Чтобы сделать эту доску пригодной для производства, нам необходимо убедиться, что на доске есть реперные точки для машины для захвата и размещения, которую можно использовать.
Чтобы плату можно было использовать, ее необходимо прикрепить к корпусу. Я добавил монтажные отверстия M3, так как простое использование зажимов из корпуса не идеально, учитывая вес катушек индуктивности. Из-за нехватки места в верхней части платы для крепежного винта я сделал вырез в контуре платы, который обеспечит достаточную площадь контакта для винта, чтобы плата не могла двигаться
Мне кажется, финальная доска выглядит неплохо. Я с нетерпением жду следующей разработки светодиодной панели и объединения всех моих последних проектов в законченный продукт.
Как упоминалось ранее, вы можете найти файлы дизайна для этого проекта на GitHub. Его можно использовать по своему усмотрению для любых целей в соответствии с лицензией MIT.
Это будет очень мощный драйвер светодиодного освещения, способный управлять более чем 100 мощными светодиодами. Учитывая напряжения на плате, если вы решите построить ее самостоятельно, вам следует считать конформное покрытие обязательным.
Если вы работаете с платой при температуре выше 77 ° C, вам следует подумать о радиаторе, по крайней мере, для микросхемы драйвера, а также, скорее всего, для полевых МОП-транзисторов и диода.
Руководство по изготовлению светодиодов COB
В этой главе мы создадим светодиодный светильник COB для выращивания растений из 8 светодиодов и регулируемого драйвера, предназначенный для обеспечения высокой эффективности.
Цель состоит в том, чтобы сделать светильник с наименьшим количеством компонентов, установленных на раме из алюминия с L-образным профилем. Модуль имеет один вход питания, совместимый со стандартным кабелем питания с 3 контактами. Светодиоды подключены к драйверу постоянного тока, охлаждаемому штыревыми радиаторами, которые рассчитаны на пассивное рассеивание тепла до 50 Вт, что позволяет использовать драйверы светодиодов до 2100 мА (даже больше с некоторым дополнительным воздушным потоком).
Обновление
Ищете новый источник света? Посмотрите на светодиодные ленты, которые превосходят эту сборку во всех отношениях: они эффективнее, легче и дешевле.
Все светодиоды соединены последовательно путем соединения положительной стороны драйвера с положительной стороной первого светодиода. Отрицательная сторона того же светодиода подключается к положительной стороне следующего светодиода, продолжайте до тех пор, пока не дойдете до последнего светодиода, подключите оставшуюся отрицательную клемму светодиода к отрицательной стороне драйвера. На приведенной ниже схеме подключения потенциометр и резистор необходимы только в том случае, если используется драйвер с внешней регулировкой. Получите внешний настраиваемый драйвер, если вы планируете также установить систему мониторинга и управления на основе Arduino.
Светодиодный початок
8 ПК, 3500K, Citizen CLU048-1212C4 Версия 6
EBAY.com
PIN FIN DIAT SIP W heat
Ebay.
com
LED holder
8pcs, Ideal holder 50-2204CT
Ebay.com
Thermal paste
Amazon.com, Amazon.de
COB светодиодов, на которых мы сосредоточены, имеют размер от 25×25 мм до 35×35 мм с типичным требованием прямого напряжения 36 В на чип. Точное требование к напряжению зависит от тока, который обеспечивает драйвер, и модели светодиода. Всегда сверяйтесь со спецификацией производителя для расчетов. Вот, например, характеристики светодиодов Citizen CLU048.
В этой сборке я использовал светодиодные COB Citizen CLU048 размером 28×28 мм и максимальным поддерживаемым током 2760 мА. На приведенных ниже графиках показано, как требуемое напряжение и относительный световой поток изменяются в зависимости от предоставленного тока.
Обратите внимание, что по мере того, как ток становится выше, требуемое напряжение увеличивается, а эффективность снижается. Световой поток не увеличивается с той же скоростью, что и ток: например, удвоение тока с 1050 мА до 2100 мА увеличивает светоотдачу только на 75%, остальная энергия переходит в тепло.
Драйвер
Выбор правильного драйвера зависит от тока, который вы хотите использовать для светодиодов, и прямого напряжения, требуемого чипом при выбранном токе. Мы собираемся использовать драйверы постоянного тока, которые могут регулировать свое выходное напряжение, чтобы всегда пропускать заданный ток через цепь. Для расчета общего требуемого напряжения умножьте количество светодиодов на прямое напряжение при выбранном токе. Ниже приведены некоторые образцы драйверов с типичными значениями тока и количеством светодиодных COB CLU048, которые они могут использовать. Найдите прямое напряжение для выбранного вами светодиодного COB и драйвера в спецификации производителя и соответствующим образом скорректируйте расчеты.
Легко видеть, что при использовании одного драйвера 1050 мА — это максимальный ток, который можно использовать с 8 светодиодами. При превышении этого тока необходимо либо уменьшить количество светодиодов, либо добавить второй драйвер. В конце этого руководства есть глава о том, как подключить несколько драйверов. В этой сборке я стремлюсь к высокой эффективности с одним драйвером постоянного тока мощностью 185 Вт — 700 мА с внутренней регулировкой. Прямое напряжение одного светодиода при этом токе составляет 34,3 В, что дает общее требуемое напряжение 274,4 В, это напряжение находится в пределах поддерживаемого драйвером диапазона 143 — 286 В.
Из этих примеров можно сделать вывод, что если сумма прямых напряжений превышает максимальное поддерживаемое напряжение, вам необходимо найти драйвер с большей мощностью или меньшим током или уменьшить количество светодиодов. Кроме того, убедитесь, что вы всегда подключаете как минимум столько COB последовательно, чтобы их общее требуемое прямое напряжение достигало минимального поддерживаемого напряжения драйвера.
Если вы подключите меньше, чем это, драйвер не сможет достаточно снизить напряжение и поджарить светодиоды.
Регулировка
Не регулируется : Хотя каждая серия HLG тем или иным образом регулируется, не все драйверы имеют эту опцию. Эти драйверы всегда работают при номинальном токе без возможности диммирования.
С внутренней регулировкой (серия A) : Верхний привод на фото. Под резиновой крышкой в правом верхнем углу встроен потенциометр для регулировки интенсивности света с помощью отвертки. Это делается путем изменения тока драйвера от 30% до 100%. Степень водонепроницаемости ниже из-за дополнительного отверстия (IP65).
Внешняя регулировка (серия B) : Обратите внимание на дополнительный кабель, выходящий из нижней правой части привода. Он подключен к линейному потенциометру на 100 кОм, используемому для затемнения света.
Он имеет более высокий класс водонепроницаемости: IP67 и более широкий диапазон диммирования: от 15% до 100%, но требует пайки.
В то время как лучшая водонепроницаемость регулируемого снаружи драйвера звучит великолепно, вам будет трудно найти водонепроницаемый потенциометр. И зачем вам тратить дополнительные деньги и усилия на создание схемы затемнения, если вы можете легко взломать внешнюю ручку на драйвере с внутренней регулировкой?
Драйвер с внутренней регулировкой — Cap Hack
Преобразование драйвера с внутренней регулировкой во внешне регулируемый на сегодняшний день является самым простым решением для диммирования. Вам понадобится только гвоздь, крышка воздушного клапана шины и немного смазки. Вам также понадобится клей, пила по металлу и рашпиль.
Сначала снимите резиновый колпачок с внутренней регулируемой отвертки и осторожно проткните его центр гвоздем толщиной 2 мм и длиной не менее 4 см.
Ручка регулятора будет сделана из крышки вентиля автомобильной покрышки. Наполните колпачок клеем, затем вращательным движением вставьте в него шляпку гвоздя. После того, как клей высохнет, срежьте излишки клея и вставьте сборку в привод. На этом этапе длина ногтя, вероятно, будет слишком большой.
Измерьте, сколько нужно отрезать, чтобы колпачок был на одном уровне с драйвером, добавьте еще 2 мм, так как конец нужно будет подпилить, чтобы он поместился во внутренний потенциометр. В моем случае ноготь пришлось обрезать до 4 см из которых торчало 3см из шляпки. После того, как гвоздь обрезан по размеру с помощью рашпиля, придайте его концу форму плоской отвертки. Перед тем, как вставить узел обратно в отвертку, нанесите немного смазки на гвоздь, чтобы он мог свободно вращаться внутри резинового колпачка.
Внешне регулируемый привод
С драйверами с внешней регулировкой диммирования проще всего добиться, подключив линейный потенциометр 100 кОм (килоом) между кабелями диммера.
Установка сопротивления на 100 кОм или выше обеспечит максимальную мощность, а уменьшение сопротивления приглушит свет. Не используйте диммер для полного выключения света путем установки потенциометра на 0 Ом, так как схема диммирования не предназначена для этого. Для защиты от случайного чрезмерного затемнения лучше всего иметь резистор 10 кОм последовательно с потенциометром, это ограничивает затемнение до 10%. Если вы хотите изучить другие варианты диммирования или полностью приглушить свет, обратитесь к руководству HLG здесь. Выберите версию с внешней регулировкой, если вы планируете перейти на систему управления и мониторинга на основе Arduino.
Металлический пленочный резистор
10K OHM Резистор (10 кОм)
Amazon.com, Amazon.de
Potentiometer
100K OHM (100 KOM), LINEMON
100K OHM (100 KOM).
Com, Amazon.de
Сплошная проволока
20 см, AWG 18 / 0,82 мм 2 Толстая Оставшиеся из световой сборки
Amazon.com, Amazon.de
592929292929292929292929292929292929292929292929292929292929292929292929292929292929292929292.0552 Потенциометр и резистор необходимо подключить последовательно между двумя кабелями диммера. Поскольку кабели диммера взаимозаменяемы, единственное, что нам нужно сделать правильно, это проводку потенциометра. Подсоедините центральную ножку к одному из кабелей диммера, а одну из боковых ножек к резистору. В зависимости от того, какую боковую ножку вы выберете, затемнение будет происходить по часовой или против часовой стрелки. Чтобы избежать диммирования менее 10%, которое может повредить драйвер, последовательно с потенциометром подключен резистор 10 кОм. Соединители для проводов в европейском стиле добавляются к кабелям для облегчения подключения модуля к кабелям диммера драйвера светодиодов.
Потенциометр был закреплен на раме с помощью стяжки шириной 2 мм.
Радиаторы
Я собираюсь использовать пассивные предварительно просверленные штифтовые радиаторы с держателями светодиодов. Таким образом, мне просто нужно вставить светодиоды в держатель, нанести термопасту, закрепить ее на радиаторе и вставить одножильные провода в разъемы держателя. Термопаста улучшает контакт охлаждающей поверхности и теплопередачу. Нанесите тонкий слой пасты на чип, а также на радиатор, а затем легкими вращательными движениями перед тем, как зафиксировать светодиод на месте, распределите пасту равномерно и убедитесь, что не осталось воздушных карманов.
Положительная сторона светодиодов отмечена на чипе как + , обязательно совместите ее с отметкой + держателя. На данный момент просто установите светодиодные COB на радиаторы, мы займемся проводкой в следующей главе.
Производители указывают максимальную температуру корпуса своих светодиодов около 85°C / 185 F, снижение температуры увеличивает срок службы светодиода.
К сожалению, большие кулеры стоят дорого, поэтому выбор кулеров разумного размера может значительно снизить общую стоимость. Например, радиаторы мощностью 50 Вт, диаметром 13 см и высотой 7 см слишком велики для 700 мА. Пассивный кулер мощностью 15 Вт может легко справиться с теплом, выделяемым одним светодиодом при таком токе. Переход на 2100 мА подтвердил бы наличие больших радиаторов, когда мощность 80 Вт потребляется на один светодиод.
Производители предлагают рассчитывать с коэффициентом нагрева 70%, что означает, что 70% энергии, используемой светодиодом, будет преобразовано в тепло. При токе 700 мА (0,7 А) прямое напряжение одного светодиода составит 34,3 В, а потребляемая мощность составит 34,3 x 0,7 = 24 Вт. 70% из этих 24 Вт будут преобразованы в тепло, то есть нам нужно направить 16 Вт тепла. Увеличение тока до 2100 мА повышает прямое напряжение до 38,2 В и мощность до 38,2 x 2,1 = 80,22 Вт, что означает, что 56 Вт тепла необходимо отвести от светодиода. Несмотря на то, что коэффициент нагрева 70% является наихудшим показателем, все же лучше немного увеличить размер кулеров и потратить на них немного больше денег, чем сжечь светодиоды или серьезно сократить срок их службы из-за слишком высокой температуры.
При таком количестве светодиодов индивидуальная установка каждого радиатора нецелесообразна. Управление кабелями и регулировка высоты были бы утомительны без рамы. Выше 4-5 светодиодов стоит рассмотреть рамочное исполнение. Алюминиевый L-образный профиль может обеспечить экономичную раму для светильников, с которой относительно легко работать. Для сборки я выбрал алюминиевые Г-образные профили 15 x 15 мм толщиной 2 мм и получил общую длину 7 метров.
Алюминиевый профиль L
15 x 15 мм, толщина 2 мм, 6 x 80 см + 2 x 50 см
Amazon.com, Amazon.de
Крючок с ушком + гайка с тонкой резьбой
4 шт., длина 45 мм, диаметр 4 мм (M4)
Amazon.
com, Amazon.de
8
8
8 шт., длина 10 мм, диаметр 4 мм (M4)
Amazon.com, Amazon.de
Стяжка-молния
10 шт., длина 5 мм, ширина 30 см
Amazon.com, Amazon.de
Моя цель состояла в том, чтобы иметь две опорные планки, которые удерживаются карабинными храповиками, и поместить между ними поперечные планки для удержания кулеров. Для моего ящика размером 52 x 86 см я обрезал опорные стержни до 50 см, а стержни держателя радиатора — до 80 см.
Подготовьте раму к сверлению, подложив под нее несколько старых деревянных досок. Измерив и убедившись, что средний ряд расположен по центру, используйте 4-миллиметровое сверло, чтобы сделать отверстия для винтов, которые будут удерживать раму вместе. Используйте винты с мелкой резьбой размера M4 и крючки вместе с шестигранными гайками M4.
Чтобы не поцарапать боковые стороны коробки, поместите самоклеящиеся резиновые прокладки по краям фонаря в сборе.
Чтобы радиаторы не скользили после установки, установите стяжки между направляющими и затяните их. Это прижмет направляющие к радиаторам, удерживая их на месте даже в перевернутом положении. Чтобы увеличить усилие зажима, после того, как стяжки застегнуты, прижмите их к радиаторам, чтобы стержни не могли так сильно изгибаться. Драйвер также крепится к центру рамы с помощью стяжек.
Сторона переменного тока
Разъем питания на стороне переменного тока состоит из кабеля питания ПК и водонепроницаемого разъема с винтовой фиксацией. Выберите кабель переменного тока достаточной длины, чтобы дотянуться до розетки даже при минимальной высоте освещения. Водонепроницаемые разъемы не требуют пайки, и их очень легко разобрать (разобрать) с помощью одной отвертки. Просто отрежьте разъем C13 от кабеля питания ПК, снимите изоляцию и сопоставьте цветовую маркировку кабеля с входом переменного тока светодиодного драйвера.
Внутри разъема есть метки для подключения разных проводов: L — Коричневый провод под напряжением, N — Нейтральный синий провод, G — Желтый/зеленый провод заземления. Работайте с электрическими устройствами только после их отключения от источника питания!
Светодиодный водитель
Meanwell HLG-185H-C700A, 185W 700MA Constant . 700 мА постоянный ток Внешне регулируемый
Amazon.com
3 -контактный разъем
IP68. 2 метра / 6 футов, штепсельная вилка, разъем C13
Amazon.com, Amazon.de
3-контактный разъем
Класс водонепроницаемости IP68 Винтовые разъемы, 3 контакта
Amazon.
com, Amazon.de
Заземление
Корпус драйвера светодиодов соединен с землей, чтобы корпус светодиодов также был заземлен, нам нужно добавить короткий провод, соединяющий корпус светодиода с алюминиевая рама. Заземление каркаса — важная мера безопасности, не пренебрегайте ею.
Сторона постоянного тока
Со стороны постоянного тока светодиоды соединяются между собой одножильными проводами AWG 18 / 0,82 мм 2 , а драйвер подключается с помощью быстроразъемных разъемов Wago. Держатель светодиода поддерживает провода между AWG 18 (0,82 мм 2 ) и AWG 24 (0,2 мм 2 ), старайтесь использовать более толстые провода калибра 0,82 мм 2 / AWG 18, так как их легче вставить в разъем. Будьте осторожны, чтобы не повредить изоляцию при прокладке проводов между светодиодами.
разъем сплайсинга
2 ПК, 2 штифта, Wago 221-412
Amazon.
com, Amazon.de1 2 Meters
. 2 толстый
Amazon.com, Amazon.de
При использовании драйвера постоянного тока светодиоды подключаются последовательно. Лучше всего начать с (+) кабеля постоянного тока вашего драйвера и подключить его к (+) полюсу первого светодиода COB. Затем соедините сторону (-) одного и того же светодиода со стороной (+) следующего светодиода, последовательно соединив все ваши светодиоды, используя этот процесс. Когда вы доберетесь до последнего светодиода в линии, просто подключите (-) сторону светодиода к (-) стороне постоянного тока драйвера.
Крепление
Для подвешивания сборки я использовал карабин с веревкой длиной 180 см. Один конец веревки привязывается к карабину, а другой конец продевается через храповик. Чтобы отрегулировать высоту, веревку протягивают дальше через храповик, сокращая расстояние между двумя карабинами и поднимая фонари.
Крюк с проушиной
2 шт., диаметр головки 19 мм
Amazon.com, Amazon.de
Трещотки для карабинов
2 шт., длина 180 см
Amazon.com, Amazon.de
Для освещения нужен таймер, на котором можно установить время включения и выключения. Как аналоговые, так и цифровые версии таймера являются одинаково хорошими решениями, но, на мой взгляд, цифровые таймеры лучше, поскольку они более точны и имеют тенденцию работать дольше. Цифровые таймеры можно настроить с точностью до минуты, а аналоговые обычно настраивают с шагом 30 минут. Пока они могут обеспечить ежедневное расписание, регулируемое по часам, все в порядке.
Ищите таймер со встроенным выключателем, чтобы вам не нужно было подключать выключатель питания к световому узлу.
Иногда один драйвер не может обеспечить достаточное напряжение для работы большого количества светодиодов. В качестве образцов я выбрал сильноточные драйверы, поскольку они поддерживают более низкое максимальное напряжение, и чаще всего возникает проблема недостаточного напряжения для питания всех светодиодов. Обратите внимание, что все эти конфигурации слишком мощны для гроубокса, они больше подходят для гроу-рума, где нужно покрыть гораздо большую площадь. В этом примере сборки я собираюсь использовать два драйвера на 700 мА просто потому, что они у меня были под рукой, и я все еще могу продемонстрировать с ними каждую часть многодрайверного источника света.
Хорошим примером фонаря с двумя драйверами может служить COB-светодиод с 8 светодиодами, управляемый двумя драйверами мощностью 320 Вт — 2100 мА. В этом случае драйверы полностью загружены на максимальную мощность, где они имеют наибольшую эффективность, а пассивные кулеры шириной 130 мм и высотой 7 мм все еще могут справляться с нагревом без активных вентиляторов.
Выше вы можете увидеть, как выглядит готовый драйвер и фонарь. Узел драйвера имеет один входной кабель переменного тока и два кабеля постоянного тока, выходящие из распределительной коробки. Внутри распределительной коробки у нас есть разъемы для сращивания проводов, кнопки питания для драйверов и потенциометр для регулировки внешнего диммируемого драйвера. Световая сборка имеет 10 светодиодов, соединенных в две цепи по 5-5 светодиодов.
Сборка
Распределительная коробка и приводы были установлены на листе твердой древесины, чтобы упростить сборку и установку в ящик для выращивания. При креплении драйверов следите за тем, чтобы под ними оставалось 5-10 мм свободного пространства. Зазор обеспечит дополнительный поток воздуха для охлаждения динамиков, я использовал самоклеющиеся резиновые ножки толщиной 4 мм. Распределительная коробка между драйверами предназначена для того, чтобы скрыть проводку драйверов, кнопки питания и диммирование.
Распределительная коробка
16 x 10 x 9 см
Amazon.com, Amazon.de
Шуруп для дерева
12 шт., длина 1 см, диаметр 4 мм (M2) 9057 Amazon.com,2 9057 de
Euro style wire connector
6 pairs
Amazon.com, Amazon.de
AC power extender
2 pcs, C14 and C13 connectors
Amazon.com, Amazon. de
Вход переменного тока, выход постоянного тока
Давайте заглянем внутрь распределительной коробки.
Слева — сторона питания переменного тока, куда входит один силовой кабель и разделяется на два для питания драйверов. С правой стороны находятся два силовых кабеля постоянного тока, выходящие из распределительной коробки и ведущие к узлу освещения. Сборка выполнена модульной с использованием удлинителей питания ПК. Входная сторона имеет вилку C14, а два выхода — вилки C13. Таким образом легко отключить свет от драйверов.
Пристальный взгляд на сторону переменного тока : Входящий силовой кабель переменного тока содержит 3 провода: Фаза (ACL, синий), Нейтраль (ACN, коричневый) и Земля (желтый/зеленый). Они связаны вместе с соответствующими входами питания драйверов A и B с использованием 3 соединительных разъемов. Примечание. На более позднем этапе провод заземления будет разделен, чтобы обеспечить заземление алюминиевой рамы.
Сторона постоянного тока : Кабель постоянного тока имеет два провода: один красный (+) и один черный (-).
Они подключаются напрямую к силовым кабелям, ведущим к световой сборке, с помощью разъемов проводов европейского типа. Провода заземления не используются на кабеле стороны постоянного тока. Провода диммера еще не подключены к потенциометру. Обратите внимание на два неподключенных зеленых кабеля заземления, идущих к светодиодным фонарям, они будут подключены к входящему заземлению переменного тока.
Важно правильно подключить кабели (+) и (-) к светодиодам, поскольку полярность не меняется. Светодиод не загорится при неправильном подключении.
Подключение светильников с 2 или более драйверами :
Подключение нескольких цепей ничем не отличается от настройки с одним драйвером, единственное отличие состоит в том, что мне нужно сделать больше петель. В этом образце сборки одна цепь соединена коричневыми проводами и подключена к драйверу A, а вторая цепь использует синие провода и подключена к драйверу B. COB светодиодов соединены между собой проводами AWG 18 / 0,82 мм 9.
0195 2 одножильные провода и разъем изготовлены из конца C14 удлинителя питания ПК.
Ниже вы можете увидеть комбинацию двух цепей в работе:
Потенциометр может быть установлен сбоку распределительной коробки. Минимальное сопротивление настройки: 10,2 кОм, максимальное сопротивление настройки: 108,9 кОм
Потенциометр припаян для увеличения сопротивления по часовой стрелке, это увеличивает интенсивность света.
Выключатели питания [дополнительно]
Этот раздел необходим только в том случае, если вы хотите иметь возможность индивидуального управления цепями, обычно обе цепи контролируются таймером, который питает распределительную коробку. Для независимого управления установите силовые коромысла сбоку распределительной коробки, выключатели сделайте круглыми, так как их легко установить с помощью дрели.
Клавиша питания переменного тока
2 шт.
, круглые
Amazon.com, Amazon.de
Соединитель проводов европейского типа
2 ПК
Amazon.com, Amazon.de
HEAT SHRINK TUBE
. изоляция термоусадочными трубками.
Разделение входящего кабеля переменного тока : У нас есть 3 входящие линии: под напряжением (ACL, синяя), нейтральная (ACN, коричневая) и земля (желтая/зеленая). Когда выключатели питания установлены, живые (коричневые) провода больше не подключаются напрямую к коричневым входам переменного тока драйвера, а через выключатели питания.
До выключателя питания переменного тока После установки выключателя переменного тока
Небольшое изменение, теперь кабели ACL (коричневые) идут к драйверам через переключатели питания.
Плата драйвера светодиодов на 10+ ампер. Драйвер для фонаря 17 мм
поиск
12,89 $
- Описание
- информация о продукте
ПЕРЕД ПОКУПКОЙ ПРОЧИТАЙТЕ ПОЛНОЕ ОПИСАНИЕ ИНСТРУКЦИИ. Вы должны знать, что делаете, чтобы правильно использовать этот драйвер.
Самый мощный светодиодный драйвер на рынке сегодня! Эта крошечная универсальная маленькая плата обладает большей мощностью, чем любой драйвер такого размера, и предлагает МАКСИМАЛЬНУЮ гибкость выходного сигнала.
Некоторое время использовался в собственных продуктах Adventure Sports, теперь доступен для пользователей DIY. Эта плата способна как к очень низкому выходу, так и к очень высокому.
Насколько высоко, полностью зависит от того, какие батареи и светодиодные излучатели используются.
Эта плата является линейной, что в основном означает прямой привод. Он может быть сконфигурирован для использования либо с одним литий-ионным аккумулятором 3,7 (или 3 нм) или с несколькими литий-ионными аккумуляторами.
Как это работает.
Для использования со светодиодами 3 В: Для Cree XML2, XPG2 или аналогичных выберите вариант 3 В. Любое количество излучателей может быть подключено в параллельно l и работает от одной литий-ионной батареи IMR 3,7 В, например, 18650 или 26650.
Для использования со светодиодами 6 В: Затем один излучатель или несколько излучателей могут быть подключены к параллельно l и питаться от двух литий-ионных элементов IMR, таких как 18650 или 26650.
Дополнительное использование для драйвера 6 В: конфигурации с более высоким напряжением.
Например, 3 XML2, подключенных к 9Серия 0021,
Примерами могут быть три XML2, управляемые 3x 3.7V lion. Два последовательно подключенных XHP70 с четырьмя литий-ионными аккумуляторами.
ПОМНИТЕ Этот драйвер НЕ доллар. Вы НЕ можете питать эмиттер с большим напряжением, используя это, чем в ситуации с прямым приводом без печатной платы. Установка двух 3,7 В 18650 за одним XML2 УБЬЕТ ВАШ СВЕТОДИОД.
Другие факторы: Этот драйвер хорошо подходит для использования в конфигурациях с высокой производительностью. Он был протестирован здесь, в Adventure Sport, мощностью более 125 Вт. Однако для этого у вас должен быть надлежащий теплоотвод для светодиодов и драйвера. Кроме того, ваши батареи должны быть в состоянии нести большую нагрузку. Если вам нужна помощь в выборе правильной настройки, пожалуйста, не стесняйтесь спрашивать перед покупкой.
Варианты покупки: Если вы выберете вариант 3 В, он будет поставляться с LVP (защита от низкого напряжения) для одного литий-ионного элемента. Выбор варианта 6V также даст вам LVP для 2 литий-ионных аккумуляторов. Вы можете использовать эту опцию для более высокого напряжения, как описано выше, просто у вас не будет LVP для большего количества ячеек.
Драйверы поставляются полностью собранными и запрограммированными. Дополнительные варианты покупки включают проволочные выводы и положительную пружину аккумулятора. Их можно приобрести вместе с водителем, но будет не прилагаются.
ПОЛЬЗОВАТЕЛЬСКИЙ ИНТЕРФЕЙС :
Не кто иной, как Dr.Jones Guppy2drv. Максимальная гибкость. Этот пользовательский интерфейс предлагает широкий выбор режимов. Что-то практически на любой случай.
Выбираемые пользователем группы:
- 1% — 25% — 100% | Память
- 1% — 25% — 100% | Нет памяти
- 100% — 25% — 1% | Нет памяти
- 1% — 25% — 100% — Строб | Нет памяти
- 1% — 25% — 100% — Строб | Память
- 10% — 100% | Память
- 10% — 100% | Нет памяти
- 100% — 10% | Нет памяти
- 100%
- 100% — Строб | Нет памяти
- Строб — 100% | Нет памяти
- МЛ — 2% — 25% — 100% | Память
- ML — 2% — 25% — 100% — Стробоскоп — Маяк | Нет памяти
- МЛ — 100% | Нет памяти
- 100% — МЛ | Нет памяти
- МЛ — 100% | Память
- МЛ — 1% — 5% — 15% — 40% — 100% | Память
- МЛ — 1% — 5% — 15% — 40% — 100% | Нет памяти
- 100% — 40% — 15% — 5% — 1% — МЛ | Нет памяти
- 100% — 40% — 15% — 5% — 1% — МЛ | Память
- 1% — 5% — 15% — 40% — 100% | Память
- 1% — 5% — 15% — 40% — 100% | Нет памяти
- 100% — 40% — 15% — 5% — 1% | Нет памяти
- 100% — 40% — 15% — 5% — 1% | Память
Guppydrv Инструкции
Для переключения групп режимов: быстро коснитесь переключателя 8 раз, затем свет перейдет в режим программирования и начнет мигать.
Когда фонарь находится в режиме программирования, коснитесь переключателя столько раз, сколько нужной группе режимов. Индикатор начнет мигать, и ваша группа режимов будет запомнена.
Пример: Чтобы выбрать группу режимов 3, быстро коснитесь переключателя 8 раз, чтобы войти в режим программирования. Как только свет войдет в режим программирования и существа начнут мигать, трижды коснитесь переключателя. Индикатор будет мигать, чтобы распознать изменение группы режимов.
Чтобы установить турботаймер: быстро коснитесь переключателя 8 раз, затем индикатор перейдет в режим программирования и начнет мигать. Когда фонарь находится в режиме программирования, коснитесь переключателя 30 раз, чтобы войти в режим установки турботаймера. Затем свет переключится на 100% мощности. Когда свет достигнет желаемой температуры для понижения турбонаддува, выключите свет. После этого будет установлен турботаймер. Турботаймер снижает яркость до 50% независимо от установленной группы режимов.
Чтобы отключить турботаймер, просто зайдите в программу и отключите его через >3 секунды.
Группу режимов также можно заблокировать, припаяв перемычку, как показано на рисунке 2.
Вот короткое видео о том, как работает этот пользовательский интерфейс.
https://www.youtube.com/watch?v=_ug0I8cDFOM
Обратите внимание: использование этого дайвера с литий-ионными или любыми аккумуляторами сопряжено с риском. Строительство мощных электрических установок может привести к пожару, травмам глаз, ожогам кожи и другим причинам. Adventure Sport Flashlights™ НЕ несет ответственности за несчастные случаи или ущерб, включая, помимо прочего, пожар или телесные повреждения, возникшие в результате использования или неправильного использования ее продуктов. Покупая вы соглашаетесь с этими условиями.
Мощность более 10 ампер
Группы режимов, выбираемые пользователем
3–16 В, настраиваемые
Для использования с Cree XML2, XHP50, XHP70 и другими
Один или несколько светодиодов
Как использовать драйверы светодиодных дисплеев
В электронике драйвер дисплея представляет собой интегральную схему, обеспечивающую интерфейс между микроконтроллером и устройством отображения, таким как светодиодная матрица.
Драйвер дисплея обычно принимает команды и данные, используя стандартный последовательный или параллельный интерфейс общего назначения. Затем он генерирует сигналы с подходящим напряжением, током, синхронизацией и демультиплексированием, чтобы на дисплее отображался нужный текст или изображение.
Драйверы светодиодов регулируют величину тока и напряжения, подаваемых на отдельные светоизлучающие диоды (СИД) на дисплее. Они также могут обеспечивать яркость, подсветку и управление цветом.
Типы драйверов светодиодных дисплеев
Драйверы светодиодных дисплеев можно разделить на следующие категории:
- Драйверы светодиодов белого света — подходят для управления светодиодными матрицами. Они обеспечивают белый свет для подсветки и обеспечивают очень низкий уровень шума. Типичный КПД достигает 90%.
- Драйверы светодиодов с широтно-импульсной модуляцией (ШИМ) — их можно запрограммировать через интерфейс, совместимый с I2C. ШИМ-драйверы светодиодов используются для приложений, требующих управления цветом, рисунком и интенсивностью.

- Драйверы RGB-светодиодов — используются для управления цветом RGB-светодиодов и светодиодных лент. Все функции контролируются программным обеспечением через внутренние регистры и интерфейс SPI.
- Драйверы постоянного тока для светодиодов — имеют внутреннюю схему, которая отслеживает контурный ток каждого светодиода и автоматически регулирует генерируемое выходное напряжение постоянного тока до минимального значения, необходимого для получения максимального прямого напряжения.
- Драйверы 7-сегментных светодиодных дисплеев — это драйверы светодиодных дисплеев, в которых используется комбинационная логическая схема, принимающая 4-битный двоично-десятичный вход и генерирующая семь выходных сигналов для управления семью отдельными сегментами дисплея.
Как работают светодиодные драйверы
Драйвер светодиодов необходим для одновременной работы и управления несколькими светодиодами. В отличие от большинства электронных устройств, светодиоды управляются током, а не напряжением.
Даже незначительное изменение напряжения может привести к огромному изменению тока. Следовательно, важно, чтобы регулировался ток возбуждения, а не напряжение. Драйверы светодиодов обычно представляют собой устройства с режимом переключения, которые преобразуют входное напряжение в напряжение, при котором ток, потребляемый светодиодами, равен току его возбуждения. Ток возбуждения регулируется для обеспечения оптимальной яркости, срока службы светодиодов и срока службы батареи. Ток возбуждения ниже максимального тока возбуждения светодиода может значительно продлить срок службы и срок службы батареи.
Светодиодный драйвер чем-то напоминает круиз-контроль в автомобиле. Это помогает контролировать ток, который идет на светодиод. Без драйвера светодиодов светодиоды стали бы слишком горячими и нестабильными, что привело бы к тепловому разгону, что привело бы к плохой работе или отказу. Это означает, что в светодиодном свете водитель делает всю тяжелую работу. Ваш светодиод сам по себе может быть лучшим, но он не останется таким, если у вас нет хорошего светодиодного драйвера.
Это связано с тем, что большинство светодиодных ламп работают от низкого напряжения постоянного тока. По сути, светодиодный драйвер помогает выпрямлять высокое напряжение переменного тока от сети питания до низкого напряжения постоянного тока для светодиодных ламп. Светодиоды на самом деле работают от постоянного тока при довольно низком напряжении — обычно от 2 до 4 В.
Драйвер светодиодного дисплея MAX7219
Драйвер 8-разрядного дисплея MAX7219 представляет собой компактный драйвер светодиодного дисплея с последовательным вводом/выводом и общим катодом, который может взаимодействовать с микропроцессором (µP) для управления 7-сегментными дисплеями до 8 разрядов, бар -графические дисплеи или 64 отдельных светодиода.
Использование для MAX7219:
- Преобразование последовательных данных в параллельные
- Уменьшение использования контактов ввода-вывода микроконтроллера или процессора
- Может управлять 64 светодиодами, используя только три контакта
- Предпочтительный выбор для управления 7-сегментными дисплеями.

- Может подключаться последовательно для управления большим количеством сегментов дисплея.
Вот как подключить его к 7-сегментному дисплею:
MAX7219 поставляется в 24-контактном DIP-корпусе:
Как использовать драйвер светодиодного дисплея MAX7219
ИС используется как любой сдвиговый регистр. Во-первых, мы будем отправлять последовательные данные на чип побитно, и как только все данные будут отправлены, мы скажем чипу переместить эти последовательные данные на выход, включив вывод CS. Данные передаются на микросхему через контакт DIN. Данные отправляются побитно, устанавливая часы чипа для каждого бита. Микросхема сохраняет последовательные данные в своих регистрах до тех пор, пока не будут получены все данные. После завершения отправки данных мы устанавливаем вывод CS для того, чтобы микросхема переместила все данные, хранящиеся в ее регистре, на выход. Данные выводятся в виде установки контактов DIG0-7 и SEG0-7 на высокий или низкий уровень.
Этот высокий и низкий сигнал используется для включения и выключения отдельных светодиодов на дисплее.Существует два способа программирования этого чипа. Один из них — следовать инструкциям, приведенным в техническом описании, для побитовой отправки данных. Второй способ заключается в использовании программных библиотек. В зависимости от используемого вами микроконтроллера, вероятно, существуют библиотеки для программирования MAX7219. Например, на платформе Arduino есть библиотека max7219. Использование библиотек — самый простой способ получить требуемый результат. С библиотеками вы можете просто ввести необходимые данные для отправки, не беспокоясь об отправке отдельных битов данных на чип.
Для получения дополнительной информации о программировании MAX7219 с помощью Arduino ознакомьтесь со следующими статьями:
- Как настроить семисегментный дисплей на Arduino
- Как настроить светодиодную матрицу на Arduino
Надеюсь, это поможет вам получить начали использовать драйвер светодиодного дисплея MAX7219 в своих электронных проектах.
Дайте нам знать в комментариях ниже, если у вас есть какие-либо вопросы.THE PULSAR Engineering
Опубликовано: 01.05.2017 | Категория: [»] Электроника .Введение
Должен сказать, что эта схема доставила мне немало хлопот и потребовала 3 серьезных изменений в конструкции, прежде чем я остановился на том, что работало удовлетворительно. Тем не менее, игра того стоила, поскольку эта небольшая печатная плата может заменить дорогие драйверы за небольшую часть цены. Схема показана на рисунке 1. Как обычно, Gerber-файлы для воспроизведения печатной платы находятся в конце поста.
Рисунок 1 – Фотография схемыКак следует из названия поста, представленная здесь схема представляет собой драйвер мощного светодиода, который может подавать ток до 1 А при прямом напряжении максимум около 4 Вольт. Как правило, он был разработан для работы со светодиодными источниками [∞] Thorlabs, такими как M625L3 (центральная длина волны 625 нм, выходная оптическая мощность 700 мВт при типичном токе 1 А).
Кроме того, а также из-за того, что постоянный светодиодный драйвер мало используется в оптике, схема принимает входной сигнал модуляции в диапазоне 0–5 В на частоте до 20 кГц. Небольшое предупреждение еще:Хотя схема была разработана для работы со светодиодами от поставщиков оптических компонентов, использование представленной здесь схемы должно выполняться пользователем на свой страх и риск. Я не несу никакой ответственности за возможный ущерб, вызванный использованием или неправильным использованием информации, представленной здесь. Мощные светодиоды опасны для глаз и кожи, и меры защиты должны быть обеспечены в любое время.
Кроме того, все тесты проводились здесь при максимальном токе 0,5 А, чтобы сохранить некоторый запас прочности. Работа при токе 1 ампер является теоретической и фактически не тестировалась. Всегда консультируйтесь со спецификацией вашего светодиода с точки зрения максимального прямого тока и падения напряжения, прежде чем включать его в цепь.
Наконец, обратите внимание, что данный драйвер предназначен для управления светодиодами, а не лазерами. В настоящее время я также работаю над лазерным драйвером, но для защиты лазера от повреждений из-за перегрузок по току, переходных процессов и тепловых ударов требуется гораздо больше функций.Теперь, когда мы закончили с предупреждениями о безопасности, давайте проанализируем, как на самом деле работает схема.
Схемотехника
Общий принцип работы показан на рис. 2 и может быть разделен на пять отдельных блоков: вход модуляции, компаратор, драйвер, датчик тока и мощность. поставлять.
Рисунок 2 – Принцип работыСначала на схему подается входной сигнал модуляции в диапазоне 0-5 Вольт, к которому я также добавляю постоянное смещение через триммер на тот случай, если я хочу иметь постоянный сигнал без модуляции. Затем этот сигнал обрезается как по амплитуде, так и по полосе пропускания и сравнивается с выходным сигналом каскада измерения тока, который преобразует количество ампер, поступающих на светодиод, в напряжение в диапазоне 0–5 вольт, где 5 вольт представляют собой максимально допустимый ток.
Затем выход компаратора подается на каскад драйвера, чтобы позволить большему или меньшему току течь на светодиод. Когда сигнал модуляции выше, чем измеренный ток, компаратор выдает положительный сигнал, который позволяет большему току течь в светодиод. Когда сигнал модуляции меньше измеренного тока, компаратор выдает отрицательный сигнал, который позволяет меньшему току протекать через светодиод.Пусть начинается с входного каскада модуляции. Эта часть схемы показана на рис. 3.
Рис. 3. Стадия модуляции схемыВход модуляции подается через разъем BNC J 2 . Если вы хотите уменьшить шум на входе, вы можете припаять резисторы R 18 и R 19 , которые будут создавать нагрузку 50 Ом (не забудьте обеспечить сигнал, который может работать с нагрузкой 50 Ом). Если вы используете для модуляции источник с высоким импедансом, просто удалите резистор R 9.1313 18 и Р 19 из схемы. U 1:B монтируется как инвертирующий усилитель с коэффициентом усиления -1 (через R 9 и R 10 ), чтобы изменить знак сигнала модуляции.
Я вернусь к этому через минуту.Вторая часть схемы (вверху на рис. 3) обеспечивает смещение 0–5 В, которое нужно добавить к выходу модуляции. R 16 , D 9 и C 8 обеспечивают стабильное опорное напряжение 5 В с использованием стабилитрона MMSZ5231B (любой другой стабилитрон на 5 В может выполнять эту работу, если они находятся в корпусе 1206 SMD) и конденсатора для очистки вне сигнала. Эта ссылка затем отправляется на триммер RV 9.1313 2 для регулировки выхода от 0 до 5 Вольт. Поскольку подстроечный резистор имеет сопротивление 100 кОм, эффект ограничения тока очень мал из-за R 16 , который составляет всего 1 кОм. Затем этот сигнал отправляется на аналоговый переключатель U 6 (DG469), который позволяет выбирать между 0 (земля) и сигналом триммера (0-5 В) в зависимости от состояния кнопки переключателя SW 2 . D 8 позволяет видеть состояние кнопки и включается при выборе входа смещения.
Выходной сигнал каскада инвертора (вход модуляции) и смещение затем отправляются на каскад вычитания (U 1:A ) для получения окончательного сигнала модуляции.
Однако, поскольку мы изменили знак входа модуляции, используя U 1:B , результирующий выход фактически будет суммой смещения и сигнала модуляции, подаваемого на разъем J 2 . Я не уверен, что это самый простой способ реализовать дополнение, но он работал, поэтому я решил оставить его таким. Обратите внимание, что для получения правильного математического сложения важно, чтобы все резисторы (включая R 9 и R 10 ) до 1% или выше. В противном случае ввод команды будет немного отличаться от сигнала модуляции, представленного в J 2 .Наконец, сигнал подается на каскад нижних частот, изготовленный R 3 и C 2 , который ограничивает полосу пропускания примерно до 15 кГц. D 1 также уменьшите сигнал до максимума 5 В, чтобы предотвратить отправку команды, превышающей максимально допустимый ток светодиода. Однако при тестировании схемы я обнаружил странное поведение этой последней части, потому что она всегда обрезает мой сигнал примерно до 4,4 В вместо 5 Вольт.
Это тот же стабилитрон, который вырабатывает опорное напряжение 5 В, поэтому, если у вас есть идеи, почему это происходит, поделитесь со мной информацией :-).Фиксированный сигнал затем поступает в часть схемы, показанной на Рисунке 4, в части формирователя-датчика-компаратора. , который на самом деле является вычитателем с коэффициентом усиления 10 (резисторы R 21 /R 22 и R 13 /R 20 ). R 23 был добавлен, чтобы соответствовать импедансу R 3 . Выход компаратора поступает на ФНЧ, выполненный из резисторов R 2 и конденсатор C 1 , которые будут подробно описаны позже. Драйвер Q 1 представляет собой простой силовой транзистор BDX53C, защищенный диодами D 2 и D 7 от обратного смещения из-за потенциально отрицательного выхода каскада компаратора. Светодиод подключен к разъему J 1 и его ток фиксируется коллекторным током транзистора Q 1 .
Этот ток коллектора прямо пропорционален току, протекающему через базу транзистора, который в свою очередь пропорционален выходу каскада компаратора, деленному на R 2 и демпфирован C 1 . Таким образом, в первом приближении ток, протекающий через светодиод, линейно пропорционален выходному каскаду компаратора.По мере прохождения тока через светодиод возникает небольшое падение напряжения на чувствительном резисторе R 1 , который имеет низкое значение (обычно 0,1 Ом). Это падение напряжения измеряется приборным усилителем U 2 (АД620А), умножается на некоторый коэффициент усиления, фиксируемый резистором R 5 , и поступает на компаратор U 9:А . Важно выбрать резистор с достаточно низким значением для измерения тока, чтобы его падение напряжения было незначительным по отношению к шине питания, используемой для питания светодиода. Поддержание его на низком уровне также предотвращает нагрев чувствительного резистора из-за эффекта Джоуля, который может повлиять на его свойства измерения тока или даже разрушить его.
При 1 А мощность, рассеиваемая резистором, составляет 0,1 Вт, что составляет менее половины его номинальной мощности. В конце концов, несколько резисторов можно спаять параллельно, чтобы уменьшить мощность, рассеиваемую каждым из них. Однако важно не выбирать слишком низкое значение ( напр. 0,01 Ом или менее), так как падение напряжения при 1 А будет намного меньше, что потребует более высокого коэффициента усиления для усилителя U 2 и, следовательно, более высокого уровня шума на его выходе. Кроме того, низкое значение резисторов, сопротивление точек пайки и дорожек может стать существенным и изменить характеристику измерения тока.При реализации схемы я решил оставить максимальный ток на уровне 0,5 А из соображений безопасности. Поскольку максимальное напряжение модуляции было выбрано равным 5 Вольт (я использовал 5 Вольт, потому что это типичный выход микроконтроллеров, таких как Arduinos или PIC, но вы можете изменить это значение, если хотите), усиление, необходимое для U 2 is V max / (R 1 * I max ) = 5 / (0,1 * 0,5) = 100.
103, что достаточно близко к нашей цели. Фактический максимальный ток при 5 В будет зависеть от фактического усиления измерения тока и, следовательно, от точного значения компонентов R 1 и R 5 . Здесь не было важно точно контролировать токи, поэтому я не реализовал триммер настройки усиления для датчика тока. Чтобы увеличить максимальный ток до 1 Ампер, либо припаяйте второй резистор 0,1 Ом параллельно R 1 или заменить резистор R 5 на 1 кОм (больше шума). В обратном случае, чтобы снизить максимальный ток, скажем, до 0,1 А, вы можете заменить R 1 на два резистора по 1 Ом, включенных параллельно, или заменить R 5 на 100 Ом.Наконец, микросхема AD620 может иметь некоторое смещение выходного напряжения, которое хорошо компенсировать. Если вы этого не сделаете, то у вас может быть небольшой ток, протекающий в ваш светодиод, когда ввод команды равен нулю, или, наоборот, требуется ненулевое значение команды для достижения нулевого тока в вашем светодиоде.
Для компенсации смещения я использовал триммер RV 9.1313 1 с резисторами R 7 и R 8 для создания напряжения смещения, регулируемого в пределах ±2 В. Для регулировки триммера поставьте команду на ноль (без модуляции) и следите за выходом U 2 (вывод 6). Затем настройте RV 1 , пока выход U 2 не станет равным нулю. Теперь я бы рекомендовал изменить R7 и R8 на большие значения, такие как 220 кОм, и использовать многооборотный триммер, потому что такие пределы смещения слишком высоки по сравнению с максимальным теоретическим смещением AD620 (я думаю, что перепутал мкВ с мВ). в первоначальном дизайне…!).Прежде чем перейти к источнику питания, я должен сделать несколько замечаний по поводу обратной связи компаратора.
Возможно, вы видели драйвер тока, который напрямую подключает датчик тока к каскаду компаратора без резисторов R 21 /R 22 и R 13 /R 20 , и у вас может возникнуть соблазн сделать это здесь.
Я сделал это первым, и хотя в PSPICE все было хорошо, это была катастрофа, когда я сделал первую печатную плату. На практике такая схема сразу станет неустойчивой и начнет колебаться. Это связано с тем, что полоса пропускания линии обратной связи меньше полосы пропускания привода (U 2 ограничен частотой 120 кГц при коэффициенте усиления 100 согласно паспорту). Когда это происходит, петля обратной связи становится нестабильной, и цепь начинает колебаться. Я предполагаю, что PSPICE либо слишком демпфирует свою симуляцию, либо моя версия не имеет правильной модели микросхемы AD620. Обратите внимание, что это не первый раз, когда у меня возникают проблемы с осцилляциями в PSPICE, как я показал здесь [»].Чтобы избежать колебаний, мы должны сделать полосу пропускания драйвера меньше ширины полосы обратной связи. Для этого я установил на компараторе коэффициент усиления 10 (вместо высокого коэффициента усиления операционного усилителя ~10 5 ), заменив его ступенью вычитания.
Затем низкочастотный эффект R 2 /C 1 предотвращает колебание, уменьшая полосу пропускания прямого привода.Чтобы лучше понять, какие значения R 2 /C 1 выбрать, мы должны написать передаточное уравнение эквивалентной разомкнутой системы:
Первый член — это обратная связь усиления 103 и полосой пропускания 120 кГц. Второй член представляет собой коэффициент усиления 10 и полосу пропускания 3 МГц/10 компаратора. Третье слагаемое — это фильтр нижних частот, сделанный R 2 /C 1 и коэффициент усиления, связанный с R 2 , а также коэффициент усиления транзистора h FE ≈4000. При R 2 = 10 кОм и C 1 = 100 нФ мы получаем диаграмму Боде на рис. 5. Чтобы быть стабильным, коэффициент усиления при фазовом сдвиге 180° должен быть ниже 0 дБ, что имеет место здесь. Однако существует очень небольшой запас, и если вы предпочитаете, вы можете увеличить R 2 до 22 кОм, если заметите, что ваша схема колеблется.
Рисунок 5 – График Боде разомкнутого контура для R2=10 кОм и C1=100 нФ
Однако это будет сделано за счет ширины полосы модуляции. Также, если вы решили увеличить коэффициент усиления по току (резистор R 5 ) вам также придется увеличить значение R 2 .Теперь обсудим последнюю часть схемы, которая представляет собой источник питания, показанный на рисунке 6. схема
Для источника питания требуется вход 15 В постоянного тока, 1,5 А или более, из которого он вырабатывает нерегулируемое напряжение -15 В с помощью переключающего инвертора U 3 (TC962). Затем положительные и отрицательные шины питания очищаются с помощью линейных стабилизаторов напряжения MC78M12 и MC79.M12 к низкошумному источнику питания ±12 В, который используется всеми микросхемами. Как обычно, рядом с каждой ИС установлены развязывающие конденсаторы емкостью 100 нФ, чтобы убрать как можно больше шума. Особенностью этого блока питания является регулятор напряжения U 8 , который является переключаемой версией стабилизатора 7805 (каталожный номер V7805-1000R).
Его роль заключается в создании выходного напряжения +5 В с высокой эффективностью для питания светодиода. Чтобы понять, почему нам нужно использовать переключаемую версию 7805, мы должны посмотреть на потери мощности в схеме.Типичные мощные светодиоды имеют прямое падение напряжения около 3–4 В и требуют входного тока до 1 А. Это означает, что если мы используем напрямую нерегулируемый вход +15 Вольт от источника питания, мы получим падение ~11 Вольт на переходе конденсатор-эмиттер транзистора Q 1 . При токе в 1 ампер это составляет 11 ватт рассеиваемой электрической мощности, из-за чего наш транзистор будет сильно нагреваться. Чтобы уменьшить потери мощности на переходе конденсатор-эмиттер, нам нужно понизить нерегулируемое напряжение, которое питает светодиод, до чего-то близкого к максимальному прямому напряжению нашего светодиода (около 4 Вольт). Здесь я решил снизить напряжение до +5 Вольт. Однако, если мы используем обычный регулятор 7805, мы переносим проблему на сам регулятор 7805, потому что ему придется иметь дело с падением 15-5=10 Вольт при 1 А, что по-прежнему приводит к рассеиванию большой мощности.
Чтобы решить эту проблему, я использовал переключаемую версию регулятора 7805, которая не имеет такой же проблемы с рассеиванием тепла из-за другой схемы регулирования напряжения. С таким регулятором, как V7805-1000R, наша схема может обрабатывать токи до 1 А с очень небольшими потерями мощности. Типичные потери тепла при Q 1 будет составлять от 1 до 2 Вт, в зависимости от используемого светодиода.Тем не менее, чтобы избежать проблем с нагревом, я предусмотрел место для размещения радиатора для подключения к транзисторам BDX53C. Однако это не должно быть обязательным, и вы можете пропустить его, если хотите, если только вы не используете схему на 1 А, где я бы рекомендовал использовать радиатор. Просто обязательно проверьте ожидаемые тепловые потери, посмотрев на прямое падение напряжения светодиода, который вы используете в этом случае. Также не используйте другие элементы и не замыкайте разъем J 9.1313 1 , так как это увеличит потери мощности на Q 1 до 5 Вт.

Эксперименты и результаты
Теоретическое усиление схемы измерения тока должно составлять 10,3 В/А при R 1 = 0,1 Ом и R 5 = 470 Ом. Это было подтверждено экспериментально путем шунтирования разъема J 2 мультиметром в режиме измерения тока и измерения выходного напряжения на контакте 6 U 2 . При 184,7 мА (мой мультиметр ограничен 200 мА), U 2 показал выходное напряжение 1,797 В, что дает усиление 9,73 В/А (ошибка 5% от теоретического усиления). Это находится в пределах ожидаемого диапазона ошибок, учитывая, что я использовал резисторы 5%. Кроме того, я не знаю, какова погрешность мультиметра, поэтому здесь важно отметить, что нет существенной разницы между теоретическим значением и экспериментальным.
Для измерения шума цепи при токе я установил триммер RV 2 на максимальную команду, установил осциллограф в режим переменного тока и измерил шум на выводе 6 U 2 .
При полосе пропускания 100 МГц шум составлял 6,641 мВ (среднеквадратичное значение), что эквивалентно 0,6 мА. При токе 400 мА это около 0,2% шума. По сравнению с Thorlabs LEDD1B, он примерно в 10 раз лучше, так как последний имеет ток пульсаций около 8 мА.Полоса модуляции измерялась с помощью генератора синусоидальных колебаний (Protek 9205) и по выходу датчика тока (U 2 контакт 6) до тех пор, пока сигнал не начнет падать. Я измерил максимальную частоту 20 кГц с затуханием -3 дБ. Обратите внимание, что на этой предельной частоте будет некоторый фазовый сдвиг. Я бы рекомендовал использовать схему с модуляцией максимум 1 кГц, если вы не хотите никаких неприятных эффектов.
Наконец, я проверил профиль температуры в установившемся режиме с включенным радиатором при шунтировании J 2 при 0,5 А, и результаты можно увидеть на рисунке 7. Как видно, температура не превышает 50°C. что делает схему безопасной в использовании.
Рисунок 7 – Температурный профиль с радиатором при шунтировании J2Ресурсы
Вы можете загрузить Gerber-файлы печатной платы (рис.
Рисунок 8 — Печатная плата схемы
8) [∞] здесь и спецификацию материалов [∞] здесь. Это слегка переработанная версия той, которую я использую для этого поста (небольшое исправление на U 9).1313 1:B , который я ранее неправильно подключил как неинвертирующий усилитель), но на этот раз он должен работать нормально.[⇈] Начало страницы
Вам также может понравиться:
[»] Драйверы OpenRAMAN LD & TEC
[»] Кондуктометрия своими руками
[»] Низкий уровень шума, регулируемый Усиление, фотодиодный усилитель
[»] Обзор драйвера лазера Thorlabs LD1255R
[»] Игра для стрельбы по электронным мишеням для страйкбола
Copyright The Pulsar (C) 2005-2022. Все содержимое этого веб-сайта, включая текст, изображения, формулы и файлы, является собственностью The Pulsar, если прямо не указано иное. Вам разрешено печатать, распространять адрес страницы и отображать содержимое. Все другие виды использования запрещены.


В противном случае произойдет повышение температуры блока.