Проверка мощных транзисторов: Станция диагностики мощных транзисторов
Прибор для проверки коэффициента усиления мощных и маломощных транзисторов своими руками
Прибор для проверки коэффициента усиления мощных и маломощных транзисторов своими руками
Хотя сейчас много в продаже различных приборов и мультиметров, измеряющих коэффициент усиления транзисторов, но любителям что-нибудь мастерить и паять можно порекомендовать несколько несложных схем и доработку.
Данный прибор для проверки транзисторов позволяет точно замерять ряд следующих параметров…
- Коэффициент усиления h31э маломощных транзисторов.
- Коэффициент усиления h31э мощных транзисторов.
- Минимальное напряжение питания коллекторной цепи, при котором сохраняется линейный динамический режим работы маломощных транзисторов.
- Минимальное напряжение питания коллекторной цепи, при котором сохраняется линейный динамический режим работы мощных транзисторов.
- Полярность и соответствие выводов маломощных транзисторов.
- Полярность и соответствие выводов мощных транзисторов.

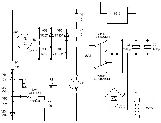
Принципиальная схема прибора
Работа схемы в режиме измерения коэффициента транзисторов
Эта схема стабилизирует в проверяемом транзисторе ток Б/Э, при этом транзистор открывается и начинает течь ток К/Э, который вызывает падение напряжения на нагрузочных резисторах 36 и 360 ом, для мощных и маломощных транзисторов соответственно. Миллиамперметр при этом измеряет ток или напряжение базы транзистора.
h31э = Iэ/Iб, у нас ток эмиттера стабилизирован, при таком режиме измеряя базовый ток можно легко высчитать h31э и сразу отградуировать шкалу миллиамперметра в единицы коэффициента усиления транзистора.
В режиме вольтметра в цепи базы можно находить минимальное напряжение, при котором базовые и эмиттерные токи проверяемого транзистора перестают зависеть от коллекторного напряжения. Этот параметр важен для оптимизации питающих напряжений усилителей НЧ, транзисторных каскадов отвечающих за линейность преобразуемых сигналов, полу мостовых и мостовых инверторов, и т.
д.
Преобразователь напряжения выполнен на двухтактном микроконтроллере электронных пускорегулирующих аппаратов ЭПРА 1211ЕУ1, по типовой схеме включения. Микросхема представляет специализированный микроконтроллер с питанием от 3 до 24 Вольт, с малой потребляемой мощностью, выполненного на полевых транзисторах. Данный контроллер имеет двухтактный выходной каскад с защитным интервалом, содержит малое количество навесных элементов, имеет два вывода для защиты по питанию, вывод для выбора рабочей частоты, максимальный выходной ток 250 мА.
Преобразователь вырабатывает постоянное напряжение 25-30 Вольт для обеспечения режима измерения минимального напряжения, при котором базовые и эмиттерные токи проверяемого транзистора перестают зависеть от коллекторного напряжения.
Обозначение и краткое описание параметров и режимов транзисторов
Для понимания процесса измерения параметров транзисторов, необходимо знать по каким критериям оцениваются измеряемые параметры.
Параметры четырехполюсника взаимосвязаны по определенным системам уравнений, описывающих происходящие процессы.
Если в данное время чаще пользуются одна система, это не значит, что других систем не существует.
Виды систем параметров транзисторов
Существует несколько признанных систем параметров транзисторов.
1. Когда в базовых переменных взяты токи, такая система будет называться, система z — параметров.
Z-система применяется для области низких частот, потому что в ней не учтены реактивные элементы.
По ней измеряются характеристические сопротивления в режиме холостого хода по переменному току, поэтому она вошла в историю как система параметров холостого хода.
В z-системе значения параметров обозначаются буквами r и z.
2. Если в базовых переменных взяты напряжения, такая система будет называться — система y — параметров.
Здесь параметры выражаются в виде полных проводимостей и определяются в режиме короткого замыкания. В y-системе для низких частот параметры определяются активной составляющей проводимости.
В y-системе значения параметров обозначаются буквами g.
Систему y-параметров удобно применять для характеристики параметров плоскостных транзисторов, так как при этом не нужно создавать режима холостого хода. Режим короткого замыкания по переменному току в этой системе создается шунтированием выхода конденсатором.
В этой системе возникают трудности при измерении проводимости обратной связи g12, Потому что для этого измерения необходимо создать режим короткого замыкания на входе транзистора.
Y-систему удобно применять для расчетов, особенно если есть необходимость сравнить транзисторный каскад с ламповым. Параметры этой системы наиболее близки к параметрам электронных ламп.
Эту систему можно назвать системой режима короткого замыкания.
3. Если в базовых переменных взяты входные токи и выходные напряжения, такая система будет называться — система h — параметров. Она же смешанная система.
Смешанная система является наиболее удобной для определения параметров транзисторов.
В h-системе значения параметров обозначаются буквами hб, hэ, hк, для базовых, эмиттерных и коллекторных цепей соответственно.
Коэффициент передачи тока или коэффициент усиления по току.
Коэффициентом передачи тока называют отношение тока коллектора к вызвавшему его току базы.
Коэффициент передачи тока h31 в системе h параметров имеет следующие обозначения:
· h31б коэффициент передачи тока в схемах с общей базой, это hб параметры.
· h31э коэффициент передачи тока в схемах с общим эмиттером, это hэ параметры.
· h31к коэффициент передачи тока в схемах с общим коллектором, это hк параметры.
Но для коэффициента передачи тока есть общее обозначение, применяемое во всех трех приведенных системах параметров, обозначаемое греческими буквами Альфа и Бэта, которое имеет следующий вид.
· Греческой буквой Альфа, обозначается коэффициент усиления по току для транзисторов, включенных по схеме с общей базой — ОБ. Он же обозначается как -h31б. Альфа = — h31б.
· Греческой буквой Бэта, обозначается коэффициент усиления по току для транзисторов, включенных по схеме с общим эмиттером — ОЭ.
Он же обозначается как -h31б. Вэта = h31э.
Справка
Транзисторы, у которых между коллектором и эмиттером включен диод, защищающий транзистор от инверсных (обратных) токов, возникающих в результате переходного процесса при работе на индуктивную нагрузку и при возникающем изменении полярности питающего напряжения. Такие транзисторы не пригодны для использования в инверторных мостовых схемах.
Испытатель для транзисторов
Данный прибор работает без единой поломки с 1981 года, за период эксплуатации не было ни одного экземпляра транзистора, которого этот прибор не смог проверить.
Предлагаемый испытатель транзисторов может с достаточной для схем точностью определять величину усиления транзисторов до 1000 единиц. Это позволяет определять коэффициент усиления составных транзисторов. Прибор точно проверяет усиление транзисторов любой мощности без дополнительных коммутаций.
Прибор позволяет очень быстро проводить следующие измерения:
- Проверку работоспособности транзистора.

- Определения коэффициента усиления одиночных транзисторов.
- Определения коэффициента усиления составных транзисторов.
- Определения проводимости транзистора.
- Определения соответствия выводов транзистора.
- Подбор транзисторов с одинаковым коэффициентом усиления.
Параметры мультивибратора подобраны таким образом, что генерация импульсов возможна только тогда, когда суммарное сопротивление резисторов, включенных в цепь базы испытуемого транзистора, численно равно или чуть меньше значения его коэффициента h31э. Если сопротивление в цепи базы транзистора V1 больше его коэффициента передачи по току, генерация не возникает, и звука нет.
Структуру проверяемых транзисторов устанавливают переключателем S1.
Переменный резистор R3, должен быть группы «А», с линейной зависимостью характеристики.
В приборе примененные транзисторы можно заменить на следующие.
V2 — КТ315, V3 — ГТ404, V4 — ГТ402 или их импортные аналоги.
Чем больше усиление транзистора, тем дольше будет слышен звук в динамике.
Схема была опубликована в журнале «Radioamatater» Югославия и в журнале «Радио» №10, за 1981 год.
Спасибо за внимание. Удачи!
Автор:Белецкий А. И.
Доработка испытателя транзисторов
Для данного испытателя транзисторов можно сделать две доработки (сайт:domcxem.ru).
Введена проверка полевых транзисторов и унифицированный звуковой сигнализатор.
Доработанная схема испытателя транзисторов.
1) Отдельная фиксируемая кнопка включает в «базу» проверяемого транзистора резистор, сопротивлением 100 КОм, заземленный с другой стороны. Так измеритель может проверять полевые транзисторы с p-n переходом и p или n каналом (КП103 КП303 и им подобные).
Также, без переделки, в этом режиме можно проверять МОП транзисторы с изолированным затвором n- и p- типа (IRF540, IRF9540 и т.п.)
2) В коллектор второго транзистора измерительного мультивибратора (выход НЧ сигнала) я включил детектор с удвоением, по обычной схеме нагруженный на базу КТ 315-го. Таким образом, К- Э переход этого ключевого транзистора замыкается, когда в измерительном мультивибраторе возникает генерация (определён коэффициент передачи). Ключевой транзистор, открываясь, заземляет эмиттер ещё одного транзистора, на котором собран простейший генератор с резонатором на трёхвыводном пьезоэлементе – типовая схема генератора вызывного сигнала «китайского» телефона. Фрагмент схемы мультиметра – узел проверки транзисторов – приведён на рисунке, выше.
Такое схемное нагромождение было вызвано желанием использовать тот же вызывной генератор в узле сигнализации перегрузки по току лабораторного блока питания, так как первый, собранный мной, по упомянутой схеме, испытатель параметров транзисторов, был встроен в ЛБП.
Второй измеритель был встроен самодельный в многофункциональный стрелочный мультиметр, где один трёхвыводной пьезоизлучатель использовался как сигнализатор в режиме «пробник» (звуковая проверка короткого замыкания) и испытатель транзисторов.
Теоретически (я не пробовал), этот испытатель можно переделать для проверки мощных транзисторов, уменьшив, например, на порядок сопротивления резисторов в обвязке проверяемого транзистора.
Так же, возможно зафиксировать резистор в базовой цепи (1 или 10 кОм) и изменять сопротивление в коллекторной цепи (для мощных транзисторов).
P.S. Смотрите также: прибор для проверки величин допустимых напряжений и напряжений утечек транзисторов, диодов, конденсаторов и других радиодеталей.
Метки: [ устройства ]
ПОДЕЛИТЕСЬ СО СВОИМИ ДРУЗЬЯМИ:
П О П У Л Я Р Н О Е:
- Устройство для приготовления «живой» и «мертвой» воды
- Пистолет для герметика из трёх деталей
- Автомобильный водяной антистатик своими руками
«ЖИВАЯ» И «МЁРТВАЯ» ВОДА СВОИМИ РУКАМИ
Конечно, это в сказках только бывает «живая», «мертвая» вода, — скажет любой читатель, прочитав заголовок этой статьи.
С одной стороны — да, но с другой прочитайте эту статью дальше и вы многое узнаете…
Подробнее…
Простой пневмопистолет для герметика своими руками
Когда под рукой нет пистолета для герметика (или пользоваться им неудобно, некоторые пишут в интернете: «устаешь давить на курок при большом объеме работ, а пистолета с электроприводом нет»), приходится придумывать, как выдавить силикон из тубы подручным способом.
Подробнее…
Приходит весна, устанавливается тёплая и сухая погода. Автолюбителям все чаще приходится сталкиваться с таким явлением, как удар электрическим током при прикосновении к кузову автомобиля.
Что такое статическое электричество и как образуется электрический заряд на кузове автомобиля объяснять не буду. Автолюбитель сейчас грамотный, сам всё знает и понимает. Напомню лишь о неприятностях, которые представляет накопленный электрический заряд:
Подробнее…
Популярность: 8 010 просм.
3 простых способа проверки транзистора
3 простых способа проверки транзистора — полезная информация от интернет-магазина электронных компонентов «Чип-Проф»Обратный звонок
+7 (921) 576-47-07
Пн — пт с 10:00 до 17:00
Search
- Главная
- Полезная информация
- 3 простых способа проверки транзистора
Транзисторы — незаменимые электронные компоненты, без которых не обходится сегодня ни одна мало-мальски сложная схема.
По своей сути они являются полупроводниковыми ключами, которые управляют более мощной нагрузкой. Наверняка у каждого радиолюбителя в ящиках хранится несколько десятков старых транзисторов, выбросить которые не поднимается рука. Что ж, быть может, пора проверить их работоспособность и всё же сделать небольшую ревизию?
Способ № 1
Самый простой способ проверить транзистор на предмет работоспособности — это прозвонить его мультиметром. Однако многие радиолюбители скептически относятся к этому способу, предпочитая воочию лицезреть работу устройства, а не ориентироваться на коэффициент усиления в его числовом представлении на экране. Кроме того, далеко не все электронные компоненты можно протестировать с помощью цифрового мультиметра. Биполярные транзисторы, к примеру, проверить очень легко, а вот полевые — нет. Описанный ниже способ позволяет с высокой точностью тестировать любые транзисторы, независимо от их маркировки и номинала.
Как видите, схема очень проста.
Она включает в себя:
- токоискатель;
- трансформатор;
- резистор.
При выборе трансформатора лучше отдать предпочтение модели с двумя вторичными обмотками, а на роль токоискателя отлично подойдёт неоновая лампочка. Что до резистора, то его сопротивление должно лежать в диапазоне от 70 до 550 Ом. Если под рукой нет подходящего источника питания, на его роль подойдёт обычная пальчиковая батарейка. Для проверки полевых трансформаторов можно увеличить напряжение путём последовательного подключения нескольких батареек. О работоспособности транзистора будет свидетельствовать свечение неоновой лампочки.
Способ № 2
В данной схеме используется светодиод 3 мм, а транзистор выступает в роли управляемого электричеством ключа. При замыкании контакта светодиод должен включаться, а при размыкании — выключаться. Если это происходит, значит все электронные компоненты схемы, включая транзистор, полностью исправны.
Способ № 3
Иногда случается так, что в схему нужно включить биполярный транзистор, но данного электронного компонента нет под рукой. В таком случае вам поможет следующая схема.
В данной схеме используются два полупроводниковых диода, которые моделируют работу транзистора биполярного типа. Проверить работу такого самосборного транзистора очень просто: достаточно прозвонить каждую пару контактов в двух направлениях.
Назад
- Источник питания
- Переключатели
- Светодиоды
- Конденсаторы
- Резисторы
- Микросхемы
- Транзисторы
- Диоды
- Конвертеры
- Фильтры
- Индуктивность
- Генераторы
- Преобразователи
- Соединители
- Дроссели
- Микроконтроллеры
- Трансформаторы
Наши партнеры
Покупателям
- Войти
- Зарегистрироваться
- Оплата и доставка
- Полезная информация
Тестирование транзисторов — транзисторы с биполярным соединением
Транзисторы с биполярным соединением
Существует несколько различных способов проверки транзисторов.
Их можно протестировать
а в схеме, методом замещения, или с транзистором
тестер или омметр. С помощью большинства тестеров транзисторов можно проверить
транзистор в цепи или вне ее.
Существует четыре основных теста, необходимых для транзисторов при практическом поиске и устранении неисправностей: усиление, утечка, пробой и время переключения. Для обслуживания и ремонта, однако проверки двух-трех параметров обычно достаточно, чтобы определить требуется ли замена транзистора.
Поскольку охватить все различные типы тестеров транзисторов нецелесообразно. а поскольку к каждому тестеру прилагается собственное руководство по эксплуатации, будем двигаться дальше на то, что вы будете чаще использовать для проверки транзисторов — омметр.
С помощью омметра можно выполнить два теста: коэффициент усиления и сопротивление перехода. Тесты сопротивления перехода транзистора выявит утечку, короткое замыкание и обрыв.
Тест коэффициента усиления транзистора
Базовый тест коэффициента усиления транзистора можно выполнить с помощью омметра и простой тестовой схемы.
Тестовую схему можно составить всего из пары резисторов и переключателя, как показано на рисунке.
на рисунке ниже. Принцип теста заключается в том, что мало или совсем нет
ток будет течь в транзисторе между эмиттером и коллектором до тех пор, пока эмиттер-база
соединение смещено вперед. Единственная предосторожность, которую вы должны соблюдать, связана с омметром.
В счетчике можно использовать любую внутреннюю батарею при условии, что ее емкость не превышает
максимальное напряжение пробоя коллектор-эмиттер.
Проверка коэффициента усиления транзистора с помощью омметра.
Когда переключатель на рисунке выше находится в разомкнутом положении, как показано, напряжение отсутствует.
применяется к базе транзистора PNP, а переход эмиттер-база не
смещен в прямом направлении. Следовательно, омметр должен показывать высокое сопротивление.
Когда ключ замкнут, цепь эмиттер-база смещена в прямом направлении.
напряжением на R 1 и R 2 . Актуально сейчас
течет в цепи эмиттер-коллектор, что приводит к снижению показаний сопротивления
на омметре.
Чтобы проверить NPN-транзистор с помощью этой схемы, просто поменяйте местами выводы омметра. и выполните процедуру, описанную ранее.
Проверка сопротивления перехода транзистора
Омметр можно использовать для проверки транзистора на утечку (нежелательное протекание тока)
путем измерения прямой линии база-эмиттер, база-коллектор и коллектор-эмиттер
и обратные сопротивления.
Для простоты рассмотрим тестируемый транзистор на каждом изображении на рисунке ниже. как два диода, соединенных встречно. Следовательно, каждый диод будет иметь низкое прямое сопротивление и высокое обратное сопротивление. Измеряя эти сопротивления с помощью омметра, как показано на рисунке, можно определить, Транзистор пропускает ток через свои переходы. При изготовлении этих измерений, избегайте использования глюкометра с высоким напряжением внутренней батареи. Это условие может повредить маломощный транзистор.
Проверка утечки транзистора с помощью омметра.
Теперь рассмотрим возможные проблемы с транзисторами, которые могли бы существовать, если бы указанное
показания на рисунке выше не получены.
Список этих проблем
представлен в таблице ниже.
| ПОКАЗАНИЯ СОПРОТИВЛЕНИЯ | ПРОБЛЕМЫ | |
|---|---|---|
| ВПЕРЕД | НАЗАД | Транзистор: |
| НИЗКИЙ (НЕ ЗАКОРАЧЕН) | НИЗКИЙ (НЕ ЗАКОРАЧЕН) | УТЕЧКА |
| НИЗКИЙ (ЗАКОРАЧЕННЫЙ) | НИЗКИЙ (ЗАКОРАЧЕН) | ЗАМЫКАННЫЙ |
| ВЫСОКИЙ | ВЫСОКИЙ | ОТКРЫТ* |
| *Кроме испытания коллектор-эмиттер. | ||
К настоящему времени вы должны признать, что транзистор, используемый на рисунке выше, представляет собой PNP. транзистор. Если вы хотите проверить NPN-транзистор на утечку, выполните следующие действия. идентичен тому, который использовался для тестирования PNP, за исключением того, что полученные показания обратные.
При проверке транзисторов (PNP или NPN) следует помнить, что фактическая
значения сопротивления зависят от шкалы омметра и напряжения батареи.
Типичный
прямое и обратное сопротивления незначительны. Лучший показатель для
показывает, хороший транзистор или плохой, это отношение прямого к обратному
сопротивление. Если тестируемый вами транзистор показывает соотношение не менее 30 к 1,
наверное это хорошо. Многие транзисторы имеют отношение 100 к 1 или больше.
Проект 31 — Полнофункциональный тестер транзисторов
Project 31 — Полнофункциональный тестер транзисторов| Эллиот Саунд Продактс | Проект 31 |
© Октябрь 1999 г., Род Эллиотт (ESP)
Обновлено в мае 2022 г.
Введение
При сборке усилителей или любых других силовых каскадов часто необходимо тестировать транзисторы, чтобы убедиться, что они (все еще) работают, или для некоторых эзотерических конструкций может даже потребоваться соответствие определенным характеристикам. Не думайте, что, поскольку ваш мультиметр (или небольшой «автоматический» тестер компонентов) может тестировать транзисторы, он способен тестировать силовые устройства, потому что это не так.
Ток коллектора обычно ограничивается максимум несколькими миллиамперами, и это совершенно бесполезно для силового транзистора, который может не показывать никакого полезного коэффициента усиления, пока он не будет проводить где-то между 10 и 100 мА.
Представленный здесь дизайн — именно то, что вам нужно, и дает возможность протестировать:
- Усиление (также обозначаемое как h FE , β или бета)
- Коэффициент усиления при различных токах коллектора до 5А
- Напряжение пробоя (с или без R или — значение выбирается)
Как и в случае с некоторыми другими моими проектами, это не особенно дешевое строительство, но если мой собственный блок хоть что-нибудь прослужит много лет. (На самом деле мой был у меня так долго, что в переменном источнике высокого напряжения использовался клапан — его только недавно заменили транзистором.) Эта конструкция на самом деле лучше, чем мой существующий блок — у него больший источник питания и более гибкая в эксплуатации.
В конце этой статьи есть несколько фотографий моего устройства, чтобы вы могли получить некоторое представление о том, как оно может выглядеть после завершения. Имейте в виду, что этот тестер отличается от моего (у него больше возможностей), поэтому не пытайтесь проводить прямое сравнение переключений. У моего (к сожалению) нет отдельных переключателей диапазона тока базы и тока коллектора, и в результате он несколько менее полезен. Возможно, мне придется сделать один из них в следующий раз.
Предупреждение
Вначале я должен сделать одну оговорку. Как и любое подобное коммерческое предложение, этот тестер способен как взорвать транзистор, так и проверить его. Пользователь несет полную ответственность за правильность настроек перед нажатием переключателя усиления. Автор не несет абсолютно никакой ответственности за любой ущерб, прямой или косвенный, который может быть нанесен тестируемому устройству или оператору из-за использования или невозможности использования описанного проекта.
Например, если вы оставите базовый ток равным 10 мА, а диапазон токов коллектора, скажем, 1 А или более, при попытке протестировать маломощный транзистор он, скорее всего, немедленно выйдет из строя. Всегда проверяйте диапазоны перед нажатием кнопки тестирования!
Описание
Базовый метод проверки коэффициента усиления транзистора показан на рис. 1, и хотя он не является идеальным, его гораздо проще реализовать, чем использование фиксированного тока коллектора. Результаты более чем приемлемые, и благодаря конструкции этого устройства можно наблюдать падение коэффициента усиления и другие нежелательные явления вплоть до максимального тока.
Рис. 1. Базовый метод тестирования транзисторов
Переключение диапазонов конечного блока и другие функциональные блоки показаны на рисунке 2, и легко увидеть, что он почти полностью состоит из переключателей и резисторов. Печатная плата не требуется, так как большинство резисторов должны быть подключены непосредственно к переключателям или могут быть установлены на полосках с бирками, как я сделал в своем исходном устройстве.
Рис. 2. Переключение функций для тестера
Диапазон измерителя простирается от максимальной чувствительности измерителя 100 мкА с шагом в декаду до 1 А. Максимальный диапазон был намеренно ограничен до 5 А — даже при таком токе транзистор будет рассеивать до 20 Вт в худшем случае, поэтому тестируемое устройство должно быть установлено на радиаторе, или тест должен быть очень коротким, иначе транзистор перегреется и может (будет) выйти из строя или сильно испортиться.
В «нормальном» режиме (испытание коэффициента усиления) счетчик подключен параллельно шунтирующему резистору, выбранному переключателем «Диапазон». Схема измерения предназначена для обеспечения полной шкалы при входном напряжении 10 В, что соответствует диапазонам тока. При измерении напряжения пробоя измеритель серии , от источника переменного высокого напряжения до коллектора проверяемого транзистора. При нажатии кнопки «Проверка напряжения» измеритель считывает напряжение между коллектором и эмиттером.
Это тогда в параллельно с переменным высоковольтным питанием, с напряжением, зажатым напряжением пробоя транзистора.
Номинальная мощность резисторов
Важны номинальные мощности различных шунтирующих резисторов измерителя. Резистор на 2 Ом (диапазон 5 А) лучше всего сделать из пяти резисторов по 10 Ом 10 Вт, соединенных параллельно. Рассеиваемая мощность составит максимум около 70 Вт, но будет использоваться только в течение короткого времени, иначе транзистор перегреется и выйдет из строя. Установите резисторы на секцию радиатора с помощью алюминиевой скобы, убедившись, что скоба и радиатор имеют хороший тепловой контакт. Используйте немного термопасты, чтобы убедиться, что отведено как можно больше тепла. Не используйте тот же радиатор, что и регулятор мощности. Дополнительное тепло от резисторов слишком сильно повысит температуру и поставит под угрозу срок службы полупроводников.
Резистор на 10 Ом (диапазон 1А) тоже должен быть на 10 Ватт, но не нуждается в радиаторе (хотя его монтаж с остальными не помешает).
Вы должны держать его подальше от других компонентов, потому что он будет очень горячим.
100 Ом (диапазон 100 мА) может быть блоком мощностью 5 Вт и будет работать довольно прохладно (в худшем случае рассеивание всего 1,6 Вт), а все остальные резисторы должны быть типа 1/2 Вт. Поскольку абсолютная точность не слишком важна, допуск 5 % — это нормально, но при желании можно использовать и 1 %.
Функции переключателей
Различные переключатели и функции:
Диапазон Выберите диапазон измерения тока коллектора. Резисторы действуют как шунты счетчика и масштабируются для обеспечения максимальной ток (даже от закороченного транзистора) лишь немного превышает указанный диапазон. Напряжение коллектора номинально составляет 12 В, но по мере увеличения тока устройства оно будет падать. При максимальном показании измерителя транзистор будет иметь коллекторное напряжение около 2В. Нет необходимости поддерживать постоянное напряжение, так как изменение коэффициента усиления в зависимости от напряжения обычно невелико. не хорошо. Конструкция стала бы намного сложнее, если бы использовался источник постоянного напряжения.
R-be Устанавливает базовое сопротивление эмиттера для испытаний напряжения пробоя. Многие транзисторы имеют широкий разброс напряжения пробоя между коллектором и коллектором. и эмиттер, в зависимости от сопротивления между эмиттером и базой. Это позволяет выбрать значение и выполнить сравнительные тесты. Базовый ток Установите базовый ток, который будет использоваться для проверки усиления. Он находится в диапазоне от 1 мкА до 100 мА с десятичным шагом и позволяет протестировать все транзисторы от малосигнальных устройств до сильноточных (в том числе Дарлингтона) силовых транзисторов. Коэффициент усиления Это кнопочный переключатель мгновенного действия, который отключает сопротивление эмиттер-база и подает выбранный ток базы. Коэффициент усиления транзистора вычисляется по показаниям счетчика. См. Использование тестера ниже.
NPN / PNP Переключает все напряжения, чтобы можно было проверить транзисторы PNP и NPN. Высокое напряжение Отключайте источник высокого напряжения, когда он не используется (и обязательно ! ) Проверка напряжения (Кнопка мгновенного действия) Измерьте приложенное напряжение пробоя Диапазон напряжения Переключение с полной шкалы 100 В на полную шкалу 500 В (требуется немного вычислений в уме или пользовательская шкала измерителя)
Рис. 3. Переключение NPN/PNP
На Рисунке 3 показано переключение для NPN и PNP (все должно быть перепутано в полярности), а также измеритель и его калибровочные резисторы и защитные диоды.
Они будут работать, когда напряжение на измерителе превысит 0,65 В, поэтому, если используется такое же движение измерителя (или схожее), возможен максимальный ток перегрузки 170 мкА. Хотя это заставит иглу сильно качаться против упоров, это не повредит механизму.
Я использовал аналоговые счетчики, потому что их гораздо проще реализовать, хотя они обычно несколько дороже, чем цифровые панельные счетчики. Последним требуется плавающее питание, и они легко повреждаются блуждающими высокими напряжениями. Высокое напряжение используется для проверки напряжения пробоя транзистора и дает неприятный укус, поэтому я предлагаю вам относиться к нему с большим уважением.
Движение измерителя представляет собой стандартную единицу измерения 100 мкА, и я основывал значения резисторов на указанном сопротивлении измерителя 3,9.00 Ом. Если измеритель, который вы используете, отличается, то вы должны внести некоторые коррективы в резисторы 82k и 15k. Цель их состоит в том, чтобы вся цепь имела сопротивление 100k.
Поскольку для полной шкалы на шунтирующих резисторах вырабатывается напряжение 10 В, это означает, что 10 В и 100 кОм = 100 мкА. Конечно, вы можете использовать многооборотный подстроечный резистор, чтобы при желании можно было откалибровать измеритель.
Если сложить значения, мы получим 3,9 тыс., 15 тыс. и 82 тыс., что в сумме составит 100,9 тыс. (лучше 1%), что более чем достаточно для данного приложения.
Резистор 4 МОм (отмечен *) может быть изготовлен из 3,9 МОм последовательно с 100 кОм. Это должно быть достаточно точным, иначе показания напряжения измерителя не будут полезны. Обратите внимание, что защитные диоды счетчика отключены в режиме проверки напряжения, но остаются подключенными к остальной части схемы переключения счетчика. Это делается для того, чтобы ток нагрузки в сети высокого напряжения не изменился при нажатии кнопки проверки напряжения. Если бы этого не было сделано, нагрузка счетчика исчезла бы, а показания напряжения были бы бессмысленными.
Обратите внимание, что переключатель диапазонов рассчитан на ток до 5 А.
Это, вероятно, на самом пределе возможностей переключателя (в зависимости от используемого устройства), но, поскольку ток прерывистый, он будет иметь долгую и плодотворную жизнь в любом случае. Обычно я никогда не буду работать с чем-либо на (или выше) его пределов, но стоимость альтернативы слишком ужасна, чтобы ее можно было даже представить.
Блок питания
Блок питания не сложный, но потребуется некоторая изобретательность, чтобы убедиться, что напряжения соответствуют указанным. Использование второго трансформатора, как показано, не самый эффективный способ создания источника питания высокого напряжения / низкого тока, но, безусловно, самый простой и надежный, и поэтому я решил сделать это таким образом.
Основной блок вполне обычный (ну почти), и для установки напряжения используется регулятор 7812. Это усиливается диодом до 12,6 В (приблизительно), чтобы обеспечить точность базовых токов, и использует обходной транзистор для обеспечения максимального тока 5 А, на который я рассчитывал.
Ограничение тока не используется, так как оно не требуется — даже если счетчик работает в диапазоне 5 А, прямое короткое замыкание может потреблять максимум около 6,3 А, что вполне соответствует возможностям источника питания.
Рис. 4. Блок питания
Регулятор и силовой транзистор должны быть установлены на радиаторе. Хотя он не должен быть массовым (тесты обычно непродолжительны), я полагаю, что единица измерения 1°C/Ватт была бы идеальной. Регулятор нужно изолировать от радиатора слюдяной шайбой, но силовой транзистор рекомендую монтировать напрямую для наиболее эффективной теплоотдачи. При таком расположении радиатор будет работать при напряжении около 25 В над землей, поэтому рекомендуется внутренний монтаж. Убедитесь, что поток воздуха достаточен для надлежащего охлаждения.
Некоторые подходящие высоковольтные транзисторы для питания высокого напряжения включают 2N6517C, KSP44TF, ZTX458 и STX83003. Они доступны с 2015 года, но вам, возможно, все еще придется их искать.
Первоначально предложенные транзисторы больше не доступны. Другие подходящие устройства включают BUL310FP или 2SC3749M. Транзистор должен иметь номинальное напряжение не менее 400 В, а рассеиваемая мощность в худшем случае составит около 250 мВт. Также можно использовать высоковольтный полевой МОП-транзистор (например, IRF840), но вы должны использовать .0021 добавьте 12-вольтовый стабилитрон между выводами затвора и истока, иначе он будет разрушен — возможно, вы его используете впервые!
Помните, что этот транзистор работает с максимальным напряжением более 300 В, поэтому не пытайтесь использовать какое-либо устройство с номинальным напряжением менее 350 В (минимум). Убедитесь, что он предназначен для работы с низким током — многие сильноточные транзисторы имеют очень низкий коэффициент усиления при малых токах. Я должен признать, что BF338, который я использовал (больше не доступен), на самом деле рассчитан только на 225 В, но одна из действительно приятных особенностей такого тестера заключается в том, что вы можете выбрать транзисторы, которые часто значительно лучше, чем их характеристики.
Даже не рассматривайте его как альтернативу предлагаемым устройствам, если вы не можете проверить его напряжение пробоя.
Последовательный резистор к линии питания HV+ является компромиссом. Он должен быть достаточно высоким, чтобы предотвратить повреждение транзистора (или пользователя), но также должен быть достаточно низким, чтобы обеспечить рабочий ток пробоя. Обычно вам нужно около 50-100 мкА или около того, чтобы проверить напряжение пробоя транзистора. Если ток слишком велик, проверяемый транзистор может быть поврежден.
В источнике высокого напряжения используется второй трансформатор, и я полагаю, что достаточно напряжения около 300 В постоянного тока. Нет никаких причин, по которым это значение нельзя увеличить (кроме поиска подходящего транзистора), но для работы со звуком это обычно не требуется. Имейте в виду, что высокое напряжение может вас убить, поэтому не относитесь к нему небрежно, пока тестер строится.
Все диоды в цепи должны быть 1N4007 (1000 В) и использовать мостовой выпрямитель на 10 А или 25 А.
Убедитесь, что все подключения к сети надежно изолированы, чтобы предотвратить случайное прикосновение. Это включает в себя участок высокого напряжения, который по-прежнему опасен во всех точках цепи. Цепь резистора/диода и светодиода (внизу слева) можно подключить ко вторичной обмотке (входная сторона) высоковольтного трансформатора, чтобы указать, что высоковольтное питание включено.
ПРЕДУПРЕЖДЕНИЕ
Даже в собранном и собранном блоке максимальный ток составляет примерно 600 мкА — такая величина тока потенциально опасна, особенно если за ней 300 В. ЭТО МОЖЕТ УБИТЬ ТЕБЯ !!!Никогда не используйте тестер с включенным источником высокого напряжения, за исключением случаев, когда это необходимо для испытаний на пробой, и всегда проверяйте, чтобы напряжение было установлено на минимум сразу после испытаний. Не пренебрегайте этими предупреждениями.
Выбор трансформатора для источника высокого напряжения немного сложен, так как трансформаторы, которые вы можете получить, зависят от того, где вы живете (у меня оказался под рукой старый силовой трансформатор лампового усилителя, но вам может не повезти).
Цепь высоковольтного выпрямителя представляет собой удвоитель напряжения, поэтому после первичного преобразователя (используемого в качестве вторичного) вторичное напряжение составляет около 110 В переменного тока, а вторичное (используется в качестве первичный ) 15В. Это обеспечит номинальное постоянное напряжение около 310 В, но оно может сильно варьироваться в зависимости от используемого трансформатора. При использовании трансформатора с первичным напряжением 230В удвоитель напряжения можно заменить мостовым выпрямителем.
ПРИМЕЧАНИЕ . Если вы находитесь в США или другой стране с напряжением 110 В, не поддавайтесь даже малейшему искушению использовать питание от сети без трансформатора для получения питания высокого напряжения. если ты
сделать это, вы создадите возмутительно опасный запас, который почти гарантированно убьет вас рано или поздно (вероятно, бывший ! ). Даже с трансформатором
этот источник по своей сути опасен — этого нельзя избежать, и его следует всегда использовать с большой осторожностью.![]() |
Мощность главного трансформатора должна быть не менее 100 ВА (предпочтительно 150 ВА или около того), а вторичное напряжение должно составлять 15 В. Для выбора второго трансформатора…
- Если в США (или вы можете приобрести трансформаторы на 110 В), используйте вторичную обмотку на 15 В. Поскольку вторая трансмиссия работает в обратном направлении, это даст вам 110 В, которые вам нужны.
- В Европе потребуется трансформатор с вторичным напряжением около 30В. Поскольку он подключен к источнику переменного тока 15 В, вторичное напряжение будет около 110 В переменного тока.
- В Австралии, Новой Зеландии и других бывших странах с 240 В (в основном сейчас номинально 230 В) вам все равно понадобится трансформатор на 30 В, но выходное напряжение будет
быть выше, чем должно быть. Экспериментирование с последовательным резистором в линии 15 В переменного тока — это один из методов, или вы можете просто смириться с более высоким напряжением.

Мощность второго трансформатора должна быть около 10 ВА, чтобы обеспечить достаточный ток для питания высокого напряжения. Вероятно, потребуются некоторые эксперименты, поскольку я не могу предсказать, что вы можете (или не можете) получить в свои руки.
Глядя на схему, вы увидите, что нет общего соединения между низковольтным и высоковольтным источниками питания. Это преднамеренно. Общее соединение выполняется в зависимости от положения переключателя NPN/PNP, поэтому не соединяют минусы двух источников питания!
Хотя это и не показано в предполагаемых положениях, вы должны использовать светодиоды в качестве индикаторов питания. Стандартный светодиод с параллельным диодом и последовательным резистором 2к2 (как показано внизу слева) следует использовать для основного индикатора питания (непосредственно через обмотку 15В), а другой — через обмотку 15В (или 30В) второго трансформатора. как индикатор высокого напряжения.
Использование тестера
Поскольку он такой всеобъемлющий, это не самый простой в использовании тестер в мире.
Положительным моментом является то, что он очень гибкий и позволяет выполнять полные тесты практически любого биполярного транзистора. Он не подходит для полевых МОП-транзисторов, поскольку процессы тестирования совершенно другие, но вы можете провести некоторые элементарные тесты, если напряжение затвора 12 В в порядке. Я не претендую на это, так как я не проводил никаких испытаний MOSFET со своим собственным блоком (я не могу, потому что он немного отличается от этой конструкции и использует источник высокого напряжения для базового тока — это мгновенно уничтожит устройство! ).
Прежде чем начать
Всегда устанавливайте переключатель диапазона на 100 мкА при подключении транзистора. Если он подключен неправильно или закорочен, вы не причините никакого вреда. Только когда вы убедитесь, что у вас правильные соединения и полярность, вы можете попытаться пойти дальше. При малых токах большинство транзисторов переживут всевозможные издевательства, при больших токах умирают.
Коэффициент усиления при тестировании
В зависимости от транзистора выберите подходящий диапазон тока коллектора. Например, если вы выбираете 10 мА, всегда начинайте с базового тока при минимальной настройке 1 мкА. Если вы обнаружите, что вам нужно увеличить базовый ток до 100 мкА, показания полной шкалы на тестере указывают на усиление 100.
Для всех транзисторов всегда устанавливайте диапазон тока коллектора на значение, подходящее для устройства, и начинайте с наименьшего значения тока базы. Увеличивайте его до тех пор, пока показания прибора не превысят 10 мкА на шкале прибора. Поскольку все диапазоны выражены в декадах, с помощью мысленного расчета легко определить коэффициент усиления тестового компонента.
Например, если базовый ток равен 10 мкА, а счетчик показывает 35 в диапазоне 10 мА (т. е. 3,5 мА), коэффициент усиления равен 350. Если переключатели диапазона и базового тока находятся в минимальном положении (100 мкА и 1 мкА соответственно), полный шкала на измерителе показывает усиление 100.
Проверка пробивного напряжения
Опять же, имейте в виду, что напряжение потенциально опасно. Установите переключатель Range в положение 100 мкА, а переключатель R-be в положение Open. Медленно увеличивайте напряжение, наблюдая за показаниями мультиметра. Обычно вы увидите постепенное увеличение тока, которое внезапно резко возрастет. Это BV ceo (напряжение пробоя, коллектор-эмиттер с открытой базой). Нажмите кнопку «Проверка напряжения», чтобы считать напряжение (вам может потребоваться изменить диапазон — счетчик откалиброван от 0 до 100 В и от 0 до 500 В, как показано на рисунке, поэтому для диапазона х5 потребуется некоторая арифметика в уме).
В качестве альтернативы можно использовать второе движение измерителя для измерения напряжения, или вы можете использовать мультиметр в контрольных точках эмиттера и коллектора. Это наиболее точно (но такая точность и не нужна, так как мудрый проектировщик не будет эксплуатировать устройство слишком близко к его измеренным характеристикам — которые в некоторых случаях превысят спецификацию на 100% и более).
Во многих случаях напряжение пробоя транзистора может быть указано некоторым значением сопротивления между эмиттером и базой — это BV cer (напряжение пробоя, с заданным сопротивлением от эмиттера до базы). Эта конструкция допускает сопротивление от 100 кОм до 0 Ом в десятичных диапазонах, и я обнаружил, что этого вполне достаточно для испытаний промышленного типа. При замыкании эмиттера на базу напряжение пробоя примерно соответствует указанному BV cbo (напряжение пробоя, коллектор на базу, эмиттер открыт).
Мой существующий тестер транзисторов
| | На фотографиях мой собственный тестер, который немного отличается от представленного здесь. Он не такой всеобъемлющий и не может делать некоторые изящные вещи, включенные в новый дизайн. На верхнем рисунке показано внутреннее устройство тестера. Хорошо видны два силовых трансформатора, а также регулятор (крайний справа) и крышка основного фильтра. Этому подразделению уже более 40 лет, и оно все еще набирает силу. Мне приходилось исправлять это пару раз, причем одно «исправление» состояло в том, чтобы заменить высоковольтный буфер клапана на транзистор, и регулятор также однажды вышел из строя. Вам должна понравиться идея использования лампы в тестере транзисторов, но когда он был построен, высоковольтных транзисторов не существовало. Клапан был 12AU7 с обеими секциями, соединенными параллельно, и использовался как катодный повторитель. Переключение никогда не вызывало проблем, но, в отличие от нового дизайна, здесь для калибровки используются подстроечные потенциометры. Маркировочная полоска, которую я использовал для крепления всех резисторов и подстроечных резисторов, видна в верхней части фотографии, но для этого требуется слишком много проводов. Новый дизайн требует очень немногого — всего несколько межсоединений тут и там между переключателями, с резисторами, подключенными непосредственно к каждому переключателю.
На втором фото показана передняя часть устройства, на которую вручную нанесена надпись Letraset, нанесенная втиранием, и которая покрыта прозрачным лаком. Это длилось довольно хорошо, учитывая все обстоятельства. При сборке нового устройства я предлагаю вам использовать транзисторную розетку (если вы можете ее достать — у меня есть такая, но она модифицирована) для маломощных сигнальных транзисторов, а также использовать зажимные штыревые/банановые розетки для проводов, чтобы подключиться к силовые устройства. Соединительные штифты обеспечивают гораздо большую гибкость при использовании тестера, а со свободными выводами вы сможете тестировать транзисторы, все еще установленные на радиаторе (однако они не должны оставаться подключенными к остальной части схемы — это НЕ внутрисхемный тестер). |
Удачных испытаний транзисторов.
Основной индекс Указатель проектов
Уведомление об авторских правах. Эта статья, включая, помимо прочего, весь текст и диаграммы, является интеллектуальной собственностью Рода Эллиотта и © 1999-2022.
|



Нет необходимости поддерживать постоянное напряжение, так как изменение коэффициента усиления в зависимости от напряжения обычно невелико.
не хорошо. Конструкция стала бы намного сложнее, если бы использовался источник постоянного напряжения.
Коэффициент усиления транзистора вычисляется по показаниям счетчика. См. Использование тестера ниже.

Все переключение находится на передней панели и состоит в основном из поворотных переключателей. Внимательные могут заметить реле, спрятанное в верхнем левом углу панели. Это было использовано, потому что я не мог достать подходящий кнопочный переключатель, когда собирал тестер, поэтому дополнительное переключение было получено с помощью реле.
Они нуждаются в периодической настройке, чтобы восстановить точность, но, как видно на схемах, этого удалось полностью избежать благодаря новому дизайну (и это тоже хорошо). Опять же, когда устройство было построено, 1% резисторы были практически недоступны, а стандартный допуск, который у меня был в то время, составлял 5%.
Не используйте простые разъемы типа «банан», как это сделал я, — вы пожалеете об этом, потому что они неприятны, если вы хотите использовать провода с двусторонними зажимами. Мое устройство только что получило обновление — гнездо ZIF (нулевое усилие вставки), подключенное E-B-C-E-B, что позволяет использовать любую из трех возможных распиновок транзисторов.