Расчет драйвера для светодиодов: Как подобрать драйвер (блок питания) для светодиодов (для самодельной фитолампы или светильника)
Как подобрать драйвер (блок питания) для светодиодов (для самодельной фитолампы или светильника)
Комментарии 2015.02.21
Когда Вы определились с количеством диодов, которое Вам необходимо, следующим шагом идет подбор драйвера (блока питания) для светодиодов.
Здесь все довольно просто: у каждого драйвера в описании указаны пределы выходного напряжения, например, для драйвера WTF-E83600A они составляют 60-83В.
Полезные ссылки:
- Комплектующие для сборки самодельных фитоламп
- Фото и видео примеры самодельных фитоламп для растений
У каждого диода, в свою очередь, в описании указано падение напряжения при разных токах. Например, для красного диода 660 нм при токе 600 мА оно составит 2,5 В:
Количество диодов, которое можно подключить на драйвер, суммарным падением напряжения должно укладываться в пределы выходного напряжения драйвера.
То есть на драйвер 50Вт 600 мА с выходным напряжением 60-83 В можно подключить от 24 до 33 красных диодов 660 нм. (То есть 2,5*24 = 60, 2,5*33 = 82,5).
Другой пример:
Хотим собрать биколорную лампу красный + синий. Выбрали соотношение красного к синему 3:1 и хотим рассчитать, какой драйвер нужно взять для 42 красных и 14 синих диодов. Считаем: 42*2,5 + 14*3,5 = 154 В. Значит, нам потребуется два драйвера 50 Вт 600 мА, на каждый будет приходиться 21 красных и 7 синих диодов, суммарное падение напряжения на каждом получится по 77 В, что попадает в его выходное напряжение.
Теперь несколько важных пояснений:
1) Не стоит искать драйвер мощностью более 50 Вт: они есть, но они менее эффективны, чем аналогичный набор драйверов меньшей мощности. Более того, они будут сильно греться, что потребует от Вас дополнительных расходов на более мощное охлаждение. Кроме тго, драйвера мощностью более 50Вт как правило сильно дороже, например драйвер на 100Вт может быть дороже чем 2 драйвера по 50Вт.
2) Ток у драйверов бывает разный: 300 мА, 600 мА, 750 мА — это ходовые. Других вариантов довольно много.
По большому счету, более эффективным с точки зрения КПД на 1 Вт будет использование драйвера на 300 мА, также он не будет сильно нагружать светодиоды, и они будут меньше греться и дольше прослужат. Но главный минус таких драйверов, что диоды будут работать «вполсилы», и поэтому их потребуется примерно в два раза больше, чем для аналога с 600 мА.
Драйвер с током 750 мА будет питать диоды на пределе возможностей, поэтому диоды будут очень сильно греться, и им потребуется очень мощное, хорошо продуманное охлаждение. Но даже несмотря на это, они в любом случае деградируют от перегрева раньше среднего срока «жизни» светодиодных ламп работающих например на 500-600 мА токе.
Поэтому мы рекомендуем использовать драйверы с током 600 мА. Они получаются самым оптимальным решением с точки зрения соотношения цена-эффективность-срок службы.
3) Мощность диодов указывается номинальная, то есть максимально возможная. Но на максимум они никогда не запитываются (почему — см. п.2). Реальную мощность диода рассчитать очень просто: необходимо ток используемого драйвера умножить на падение напряжения диода. Например, при подключении драйвера на 600 mA к красному диоду 660 нм мы получим реальное напряжение на диоде: 0,6(А) * 2,5(В) = 1,5 Вт.
Читайте также:
Что не рекомендуется подключать к терморегуляторамПолное руководство по изучению и выбору светодиодного драйвера
Комментарии:
Напишите ваш вопрос или комментарийкак подобрать (расчет) + подключение и проверка
На чтение 9 мин Просмотров 4.6к. Опубликовано Обновлено
Содержание
- Светодиодный драйвер — что это такое
- Как работает драйвер
- Виды
- Импульсная стабилизация
- Линейный стабилизатор
- Как подобрать
- Как рассчитать
- Как подключить к светодиодам
- Как проверить драйвер светодиодной лампы
- Срок службы
Светодиоды представляют собой универсальные и экономичные источники освещения, которые вошли в каждый дом. С помощью современных светодиодных ламп организовывают освещение квартир, домов, офисов, общественных зданий и улиц. Важнейшим элементом любого прибора, работающего на светодиодах является драйвер. Компонент имеет ряд особенностей, которые важно учитывать при использовании электроприборов.
Светодиодный драйвер — что это такое
Прямой перевод слова «драйвер» означает «водитель». Таким образом, драйвер любой светодиодной лампы выполняет функцию управления подающимся на устройство напряжением и регулирует параметры освещения.
Светодиоды это электрические приборы, способные излучать свет в некотором спектре. Чтобы прибор работал правильно, необходимо подавать на него исключительно постоянное напряжение с минимальными пульсациями. Условие особенно актуально для мощных светодиодов. Даже минимальные перепады напряжения способны вывести прибор из строя. Незначительное снижение входного напряжения мгновенно отразится на параметрах светоотдачи. Превышение установленного значения приводит к перегреву кристалла и его перегоранию без возможности восстановления.
Как работает драйвер
LED-драйвер – источник постоянного тока, который создает на выходе напряжение. В идеале оно не должно зависеть от подаваемой на драйвер нагрузки. Сеть переменного тока характеризуется нестабильностью и нередко в ней наблюдаются значительные перепады параметров. Стабилизатор должен сглаживать перепады и предотвращать их негативное влияние.
К примеру, подключая к источнику напряжения 12 В резистор на 40 Ом можно получить стабильный показатель тока в 300 мА.
Если подключить параллельно два одинаковых резистора на 40 Ом, ток на выходе будет составлять уже 600 мА. Такая схема достаточно проста и характерна для самых дешевых электрических приборов. Она не способна автоматически поддерживать нужную силу тока и противостоять пульсациям напряжения в полной мере.
Виды
Драйверы питания для светодиодов делят на две большие группы: линейные и импульсные, по принципу работы.
Импульсная стабилизация
Импульсная стабилизация отличается надежностью и эффективностью при работе с диодами практически любой мощности.
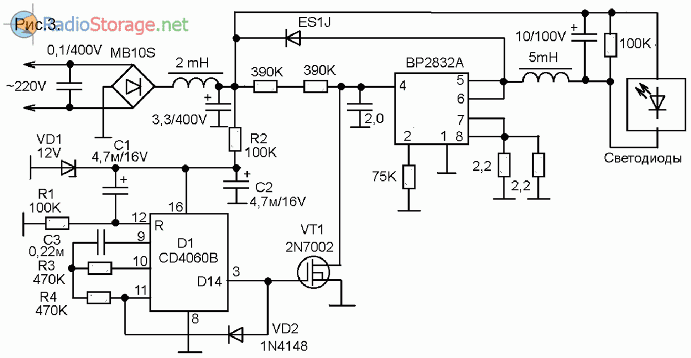
Рисунок 3. Схема импульсной стабилизации светодиодной цепи.Регулирующим элементом является кнопка, схема дополнена накопительным конденсатором. После подачи напряжения нажимается кнопка, заставляющая конденсатор накапливать энергию. Затем кнопка размыкается, а постоянное напряжение от конденсатора поступает на осветительное оборудование. Как только конденсатор разрядится, процедура повторяется.
Рост напряжения позволяет сократить время зарядки конденсатора. Подача напряжения запускается специальным транзистором или тиристором.
Все происходит автоматически со скоростью около сотен тысяч замыканий в секунду. КПД в данном случае нередко достигает впечатляющего показателя в 95%. Схема эффективна даже при использовании высокомощных светодиодов, поскольку потери энергии в процессе работы оказываются незначительными.
Читайте также
Схема и подключения плавного розжига и затухания светодиодов
Линейный стабилизатор
Линейный принцип регулировки тока иной. Простейшая схема подобной цепи представлена на рисунке ниже.
Рисунок 4. Схема использования линейного стабилизатора.В цепь установлен резистор, ограничивающий ток. Если меняется напряжение питания, смена сопротивления резистора позволит снова выставить нужное значение тока. Линейный стабилизатор автоматически следит за проходящим через светодиод током и при необходимости регулирует его при помощи переключателя резистора.
Процесс протекает крайне быстро и помогает оперативно реагировать на малейшие колебания сети.
Подобная схема проста и эффективна, однако имеется недостаток — бесполезное рассеивание мощности проходящего через регулирующий элемент тока. По этой причине вариант оптимален при использовании с небольшим рабочим током. Использование высокомощных диодов может привести к тому, что элемент регулировки будет потреблять больше энергии, чем сама лампа.
Читайте также
Виды светодиодов, которые используются в лампах на 220 Вольт
Как подобрать
Чтобы подобрать светодиодный драйвер, необходимо рассматривать комплексно характеристики прибора:
- напряжение на входе и выходе;
- выходной ток;
- мощность;
- уровень защиты от вредных воздействий.
Для начала определяют источник питания. Используются стандартная сеть с переменным напряжением, аккумулятор, блок питания и многое другое. Главное, чтобы входное напряжение было в указанном в паспорте устройства диапазоне.
Ток также должен соответствовать входной сети и подсоединенной нагрузке.
Производители выпускают устройства в корпусах или без них. Корпуса эффективно защищают от влаги, пыли и негативных воздействий окружающей среды. Однако для встраивания прибора непосредственно в лампу корпус не обязательный компонент.
Как рассчитать
Для правильной организации электрической цепи важно рассчитать выходные параметры. На основе полученных данных реализуется подбор конкретной модели.
Расчет начинается с рассмотрения светодиодов с учетом их напряжения и тока.
Характеристики можно увидеть в документах. К примеру, используются диоды напряжением 3,3 В с током 300 мА. Необходимо создать светильник, в котором три светодиода расположены один за другим последовательно. Рассчитывается падение напряжение в цепи: 3,3 * 3 = 9,9 В. Ток в данном случае остается постоянным. Значит пользователю потребуется драйвер с выходным напряжением 9,9 В и силой тока 300 мА.
Конкретно такой блок найти не удастся, поскольку современные приборы рассчитаны на использование в некотором диапазоне. Ток прибора может быть немного меньше, лампа будет менее яркой. Превышать ток запрещено, поскольку такой подход способен вывести прибор из строя.
Теперь требуется определить мощность устройства. Хорошо, если она будет превышать нужный показатель на 10-20%. Расчет мощности осуществляется по формуле, умножая рабочее напряжение на ток: 9,9 * 0,3 = 2,97 Вт.
Рисунок 7. Плата драйвера.Как подключить к светодиодам
Подключить драйвер к светодиодам можно даже без специальных навыков.
Контакты и разъемы обозначены маркировкой на корпусе.
Маркировкой INPUT помечены контакты входного тока, OUTPUT обозначает выход. Важно соблюдать полярность. Если подключаемое напряжение постоянное, то контакт «+» нужно подключить к положительному полюсу батареи.
При использовании переменного напряжения учитывают маркировку входных проводов. На «L» подается фаза, на «N» – ноль. Фазу можно найти индикаторной отверткой.
Если присутствуют маркировки «~», «АС» или отсутствуют обозначения, соблюдение полярности не обязательно.
Рисунок 6. Подключение диодов последовательно.При подключении светодиодов к выходу полярность важно соблюдать в любом случае. В данном случае «плюс» от драйвера подключается к аноду первого светодиода цепи, а «минус» к катоду последнего.
Рисунок 7. Параллельное подключение.Наличие в цепи большого количества светодиодов может вызвать необходимость разбить их на несколько групп, соединенных параллельно. Мощность будет складываться из мощностей всех групп, тогда как рабочее напряжение окажется равным показателю одной группы в цепи.
Токи в данном случае также складываются.
Как проверить драйвер светодиодной лампы
Проверить работу драйвера светодиода можно подключив светильник к сети. Надо только убедиться в исправности осветительного прибора и отсутствии пульсаций.
Существует способ проверить драйвер и без светодиода. На него подается 220 В и измеряются показатели на выходе. Показатель должен быть постоянным, по значению немного больше указанного на блоке. Например указанные на блоке значения 28-38 В обозначают выходное напряжение без нагрузки около 40 В.
Рисунок 8. Проверка исправности светодиода.Описанный способ проверки не дает полного представления об исправности драйвера. Нередко приходится сталкиваться с исправными блоками, которые не включаются вхолостую или же работают нестабильно без нагрузки. Выходом представляется подключение к прибору специального загрузочного резистора. Выбрать сопротивление резистора можно по закону Ома с учетом указанных на блоке показателей.
Срок службы
Драйверы имеют свой ресурс.
Чащ всего производители гарантируют 30 тыс. часов работы драйвера при интенсивной эксплуатации.
На срок службы также будут влиять перепады напряжения в сети, температура, влажность.
Значительно сократить ресурс прибора может недостаточная загруженность. Если драйвер рассчитан на 200 Вт, а функционирует при 90 Вт, большая часть свободной мощности вызывает перегрузку сети. Возникают сбои, мерцания, лампа может перегореть в течение года.
Также будет интересно: Проверка светодиодной лампы на работоспособность мультиметром.
Расчет количества светодиодов — статья
Расчет количества светодиодов
Выбор правильного драйвера для вашего приложения
Выяснение того, какой драйвер лучше всего подходит для вашего приложения, может быть довольно неприятно, если ваша сфера деятельности не связана с электротехникой! Это сводится к следующему: если вы знаете, какой тип светодиода вы будете использовать в своем приложении, вы можете выбрать правильный драйвер в его рабочем окне.
Рисунок 1 – Пример графика, иллюстрирующего рабочее окно драйвера светодиодов:
Если вы слышите этот термин и видите диаграмму выше, чешете голову – НЕ ПАНИКУЙТЕ! Получите таблицы данных как светодиода, так и светодиодного драйвера и выполните проверку напряжения, тока и мощности.
Проверка напряжения, тока и мощности
Из таблицы данных светодиодов и драйверов светодиодов найдите следующие данные:
Светодиод: прямое напряжение (Вƒ) ) и максимальной выходной мощности ( W )
Позвольте нам провести вас через это упражнение, используя SOLOdrive 560/S мощностью 50 Вт в качестве предпочтительного драйвера светодиодов и обычный светодиод с прямым напряжением 3,5 В.
Переднее напряжение светодиода: 3,5 В
Solodrive 560/S ‘Максимальное прямое напряжение на светодиодный выход: 55V
. Solodrive 560/S Шаг 1: Проверка напряжения
Глядя на данные прямого напряжения, можно предположить, что можно подключить 55 В / 3,5 В = примерно 15 светодиодов к светодиодному выходу.
Поскольку SOLOdrive 560/S имеет два выхода для светодиодов, и каждый из них предлагает 55 В, это будет равно 2 × 15 светодиодов = 30 светодиодов.Рис. 2. SOLOdrive 560/S, расчет светодиода на основе данных о прямом напряжении:
Однако есть два других элемента, которые играют важную роль в этом уравнении: ток, при котором вы хотите управлять светодиодом, и максимальная мощность , выдаваемая драйвером светодиода.
Шаг 2: Проверка тока и мощности
Предположим, что ваше приложение требует, чтобы вы управляли светодиодами при 0,7 А, чтобы достичь желаемого светового потока.
Помните, что у вас есть 15 светодиодов с напряжением 3,5 В, подключенным к каждому светодиодному выходу. Это означает, что светодиоды фактически потребляют 15 × 3,5 В = 52,5 В от напряжения, предлагаемого каждым выходом светодиода.
Умножив это общее прямое напряжение, используемое светодиодами, на ток, установленный для выхода светодиода, вы получите общую мощность, запрашиваемую с этого выхода светодиода: Напряжение ( В ) × Ток ( А ) = Мощность ( Вт )
Пример тока и мощности светодиода
Таким образом, если выходной ток светодиода в нашем примере действительно установлен на 0,7 А (700 мА), светодиоды будут использовать:
Выход светодиода 1: 52,5 В × 0,7 А = 36,75 Вт
Выходная мощность светодиода 2: 52,5 В × 0,7 А = 36,75 Вт
Общая выходная мощность: 73,5 Вт
Поскольку 73,5 Вт превышает максимальную выходную мощность драйвера светодиода, составляющую 50 Вт, 7 4 0, у вас есть 3 варианта: 900 : Connect Less LEDs
Если вы не хотите отклоняться от выходного тока 0,7A: CONNECT LESS LEDs:Напряжение ( В ) × Ток ( А ) 0 9 9 Вт Вт 7 ( В ) = Мощность ( Вт ) / Ток ( А )
Напряжение ( В ) = 50 Вт / 0,7 А = 71,4 В В наличии.
Разделенное на прямое напряжение светодиода 3,5 В, это означает, что вы можете подключить максимум 20 светодиодов (вместо 30).Вариант 2: эксплуатация светодиодов при меньшем токе
Если 30 светодиодов важнее количества светового потока: РАБОТАЕТ СВЕТОДИОДЫ ПРИ МЕНЬШЕМ ТОКЕ.
Выходной ток светодиода SOLOdrive 560/S можно изменить на другое значение с помощью программного обеспечения TOOLbox pro и FluxTool: Ток ( А ) = Мощность ( Вт ) / Напряжение ( В )
Ток ( А ) = 25 Вт / 52,5 В = 0,476 А для выхода светодиода 1Выберите вариант драйвера с разной вместимостью
Если вы хотите придерживаться выходного тока светодиода 0,7 А и всего 30 светодиодов: ВЫБЕРИТЕ ДРАЙВЕР СИД С ДРУГОЙ МОЩНОСТЬЮ.В линейке SOLOdrive это будет означать выбор драйвера светодиодов мощностью 100 Вт, который поддерживает необходимые 73,5 Вт.
Свяжитесь с нами
Свяжитесь с намиКак мне определить, какой драйвер мне нужен для моего светодиодного освещения?
Перейти к содержимомуОпубликовано: 8 мая 2018 г.

Поделись этой историей, выбери свою платформу!
Существует распространенное заблуждение, что решение о том, какой светодиодный драйвер вам потребуется для светодиодного освещения, является сложным и математически сложным процессом. Это не вариант. Это на самом деле очень просто вычислить, и каждый может это сделать.
Посмотрите наше видео о том, как правильно выбрать драйвер для светодиодного освещения
Вот краткое руководство, которое покажет вам, как это сделать: продукт. Эта деталь всегда будет указана на нашем сайте и в нашей брошюре под каждым продуктом.
Например, если вы собираетесь использовать отрезок светодиодной ленты, скажем, вы решили использовать ленту мощностью 9,6 Вт, это означает, что мощность выбранной вами ленты составляет 9,6 Вт на метр . Если вы собираетесь использовать 2 метра ленты, вам нужно будет сделать этот простой расчет:
Это даст вам мощность, которая потребуется вашей ленте.
Вы должны всегда выбирать драйвер с более высокой мощностью, чем эта сумма, поэтому для этого примера вы должны приобрести драйвер мощностью 30 Вт или выше.Если вы купите драйвер с меньшей мощностью, чем освещение, которое вам нужно, то освещение не будет работать. Если, например, ваша общая мощность составила 30 Вт точно или немного меньше, лучше всего выбрать следующий размер, просто чтобы быть в безопасности.
Вот еще один пример:
Представьте, что вы собираетесь установить серию прожекторов; вам нужно 6 всего для пространства, которое вы освещаете. Свет, который вы выбрали, составляет 0,18 Вт. Расчет, который вам нужно будет выполнить:
Таким образом, вы можете выбрать драйвер 8 Вт или выше.
Последний пример:
Если вы собираетесь использовать один драйвер для управления несколькими осветительными приборами, например: светодиодной лентой и прожекторами , вы должны снова выполнить те же расчеты, но сложить все итоговые суммы вместе.


Поскольку SOLOdrive 560/S имеет два выхода для светодиодов, и каждый из них предлагает 55 В, это будет равно 2 × 15 светодиодов = 30 светодиодов.
Разделенное на прямое напряжение светодиода 3,5 В, это означает, что вы можете подключить максимум 20 светодиодов (вместо 30).
Вы должны всегда выбирать драйвер с более высокой мощностью, чем эта сумма, поэтому для этого примера вы должны приобрести драйвер мощностью 30 Вт или выше.