Стабилизатор напряжения трехфазный схема: Трехфазный стабилизатор напряжения: схемы подключения, выбор
Трехфазный стабилизатор напряжения: схемы подключения, выбор
Качество электроэнергии это не абстрактное понятие, а набор определенных показателей, регулируемых нормами ГОСТа 32144-2013. Соответственно, производители электрооборудования, для обеспечения функциональности своей продукции, также должны ориентироваться на нормированные характеристики питающих сетей. Но что делать в случаях перепадов или скачков напряжения в электрической сети, проявление которых не поддается прогнозированию? Самый оптимальный вариант решения задачи – установить трехфазный стабилизатор напряжения.
Устройство и принцип работы
Практикуется два варианта исполнения трехфазных стабилизаторов:
- Единая конструкция, включающая в себя три контура стабилизации, независимых друг от друга.
- Три однофазных стабилизатора (одного типа), подключенных «звездой» и размещенных в одной стойке.
Единые конструкции, как правило, применяются для стабилизации питания маломощных потребителей.
В этом случае моноблочная конструкция обойдется дешевле модульных стабилизаторов, не если выйдет из строя один из контуров нормализации напряжения, в ремонт придется сдавать всю установку.
Основное преимущество модульной конструкции заключается в том, что при неисправности одного из блоков стабилизации функция «байпас» включает подачу питание напрямую, минуя проблемный модуль. Это позволяет не прерывать подачу электроэнергии, пока производится ремонт и не требует доставки в мастерскую всей конструкции.
Что касается принципа работы трехфазных стабилизаторов, то он такой же, как у однофазных приборов, которые мы уже рассматривали, в одной из предыдущих публикаций.
Типы трехфазных стабилизаторов напряжения
Классификация приборов, обеспечивающих нормализацию качества электроэнергии, производится в зависимости от их принципа действия и способа управления. На текущий момент применяются следующие виды стабилизаторов:
- Электронные (тиристорные), устройства данной группы управляются автоматически, то есть отсутствует необходимость настройки пользователем.
Широко применяются для защиты бытовых электрических приборов от перекоса фаз, скачков напряжения и т.д. - Сервоприводные (электромеханические), трехфазные модели выпускаются под рабочее напряжение 0,4-11,0 кВ, как правило, предназначены для промышленного использования.
- Релейные, в настоящее время данный вид стабилизаторов вытесняется более современными моделями с электронными ключами.
- Феррорезонансные.
- Инверторные.
Кратко опишем особенности перечисленных выше видов.
Релейные
В основу работы приборов данной группы заложен дискретный принцип нормализации электроэнергии. Для этого осуществляется переключение между обмотками блоков трансформаторов, чтобы повысить или понизить уровень выходных напряжений, с целью максимального приближения к номинальным параметрам. Коммутация обмоток осуществляется при помощи силовых реле, за работу которых отвечает электронный блок управления.
Ниже представлено фото релейного однофазного модуля с обозначением основных элементов.
Основные элементы релейного стабилизатораОбозначения:
- А – Электронный блок контроля работы.
- В – Блок коммутации.
- С – Стабилизирующий трансформатор.
Тиристорные
В качестве базовой основы данного вида стабилизаторов используется тот же принцип что и у релейных модификаций. Единственное отличие заключается в блоке коммутации, где вместо силовых реле используются электронные ключи – тиристоры или симисторы (сдвоенные тиристоры), что отразилось в названии приборов этого типа.
Устройство стабилизатора Vektor Energy на электронных ключахОбозначения:
- А – Автотрансформатор.
- В – Электронные ключи (в данной модели используются симисторы).
- С – Блок управления.
Иногда тиристорные стабилизаторы называют электронными, что тоже считается правильным, поскольку тиристоры, по сути, являются электронными ключами.
Электромеханические
Основным элементом данной конструкции является автотрансформатор, снабженный подвижным токосъемником. За счет перемещения последнего производится плавное управление коэффициентом трансформации, что позволяет корректировать линейное напряжение в однофазных и трехфазных сетях, обеспечивая высокую точность стабилизации.В ранних моделях данного вида управление выходным напряжением осуществлялась вручную. Сегодня этот процесс полностью автоматизирован, перемещение токосъемника по обмотке автотрансформатора обеспечивает сервопривод, управляемый электронным контролером. Ниже представлено изображение трехфазного стабилизатора электромеханического типа и основные элементы одного из его модулей.
Особенности конструкции релейного стабилизатораОбозначения:
- А – Сервопривод, перемещающий токосъемник.
- В – Плата управления.
- С – Токосъемный механизм.
- D – Автотрансформатор.
Феррорезонансные
Данный вид можно без преувеличения назвать прародителем бытовых нормализаторов напряжения.
В основу работы этого прибора заложен феррорезонансный эффект, в ходе которого устанавливается электромагнитное взаимодействие двух дросселей с насыщаемым и не насыщаемым сердечниками. Основные элементы такой конструкции представлены ниже.
Основные элементы феррорезонансного стабилизатораОбозначения:
- A – Трансформатор.
- В – Дроссель с насыщаемым сердечником (выходной).
- С – Дроссель с не насыщаемым сердечником (входной).
- D – Сглаживающий конденсатор.
Инверторные
Это наиболее современная разработка нормализаторов питания. Принцип работы таких устройств коренным образом отличается от более ранних модификаций. В основу положено двойное преобразование. То есть, на первом этапе входной переменный ток преобразуется в постоянный. На втором этапе производится обратное инвертирование в синусоидальное напряжение с максимальным приближением к номинальным параметрам электрической сети.
Обозначения:
- А – Входной фильтр.
- B – Блок преобразования и коррекции сетевого напряжения.
- С – Управляющий блок и входящие в него исполнительные элементы.
- D – Контролер управления электронными ключами.
- Е – Сглаживающий емкостной фильтр.
- F – Инверторный преобразователь.
Гибридные приборы
Гибридные типы устройств комбинируют в себе свойства двух стабилизаторов, например, электромеханического и тиристорного. При небольших скачках напряжения нормализация осуществляется при помощи электромеханической составляющей, когда уровень превышает рабочий диапазон, электронные ключи осуществляют перекоммутацию обмоток трансформатора. Благодаря такой комбинации гибридные стабилизаторы позволяют использовать преимущества того или иного способа нормализации напряжения, правда, следует учитывать, что недостатки тоже суммируются.
Преимущества и недостатки
Предлагаем ознакомиться с плюсами и минусами различных типов нормализаторов напряжения, перечисленных выше.
- Преимущества, к таковым следует отнести: относительно невысокую стоимость и быстродействие (в пределах 20,0 – 40,0 мс).
- Недостатки:
- Не подходит для промышленного применения из-за недостаточной выходной мощности.
- Большая дискретность и погрешность, последняя может быть на уровне 7,5%.
- Небольшой уровень перегрузочной устойчивости (около 120%-160%).
- Применение механических контактов существенно сокращает срок эксплуатации (как правило, не более 5-ти лет).
Теперь рассмотрим особенности моделей, в которых применяются электронные ключи:
- Плюсы:
- Достаточно высокое быстродействие (около 20-ти мс).
- Большой рабочий ресурс (порядка 10-и – 20-и лет).
- Основные минусы: высокая дискретность и низкая устойчивость к перегрузке.
У электромеханических приборов также имеются свои сильные и слабые стороны, к первым можно отнести:
- Плавное изменение уровня напряжения.

- Высокая скорость быстродействия и низкая погрешность стабилизации.
- Перегрузочная устойчивость может составлять 500%-1000%.
- Широкий диапазон рабочей температуры (от -25°С до 55°С ) и большой эксплуатационный ресурс (30 лет и более).
Что касается недостатков, то у электромеханических моделей их всего два: значительный вес и высокая стоимость.
У феррорезонансных стабилизаторов напряжения самый продолжительный срок эксплуатации (до 50-и лет), небольшой уровень погрешности (порядка 1%) и вполне приемлемая перегрузочная устойчивость (до 300%). Но данному виду присущи специфические недостатки, а именно характерный гул при работе, большой вес и габариты, а также сравнительно высокая стоимость.
Инверторные модели обладают более широким диапазоном входных напряжений, чем у других модификаций нормализаторов. Помимо этого они обеспечивают высокую точность выходного напряжения (погрешность составляет не более 1%) и его плавное регулирование. Инверторные приборы обладают небольшим весом, малыми габаритами и значительным рабочим ресурсом (до 25-и лет эксплуатации).
К сожалению, относительно небольшой запас выходной мощности не позволяет использовать такие модели на промышленных предприятиях и объектах.
Что касается гибридных моделей, то их достоинства и недостатки определяются составляющими.
Схемы подключения
Подключение стабилизаторов на 3 фазы осуществляется в соответствии с прилагающийся инструкцией, пример типовой схемы показан ниже.
Типовое подключение 3-х фазного стабилизатораПри подключении 3 однофазных блоков для нормализации сети 380 В, или более высокого напряжения, питающего промышленное оборудование, может быть задействована схема подключения, представленная ниже.
Подключение 3-х однофазных блоков стабилизацииОбратим внимание, что обеспечить надежную защиту техники, запитанной от 3-х фазной сети, стабилизируемой от трех отдельных однофазных устройств, необходимо использовать блок синхронизации. Пример такого подключения показан ниже.
Подключение 3-х модулей с применением блока синхронизацииОбозначения:
- А – Электросчетчик.

- В – Блок синхронизации.
- С – Распределительный шкаф, для подключения нагрузки.
- D, Е, F – Однофазные модули нормализации напряжения.
Как выбрать – основные критерии
Перечисли факторы, требующие особого внимания при выборе стабилизатора:
- Тип электросети, в зависимости от этого используют однофазные или трехфазные нормализаторы.
- Качество электроэнергии. То есть, в насколько широком диапазоне происходят колебания напряжения. Соответственно, выбирается модель с соответствующими показателями.
- Суммарная мощность нагрузки должна соответствовать номинальной мощности нормализатора. Например, если общая нагрузка 3 кВт, то прибор должен быть рассчитан на мощность 3 и более киловатт. Для повышенной надежности защиты электроприборов рекомендуется иметь запас по мощности.
- С какой скоростью прибор регулирует напряжение, если этот параметр критичен, следует отдать предпочтение релейным, тиристорным или инверторным моделям.

- Точность параметров выходного напряжения (величина погрешности), при повышенных требованиях рекомендуется использовать высокоточные трехфазные феррорезонансные или инверторные нормализаторы. Они обеспечивают высочайший уровень точности.
Рекомендуем с осторожностью относиться к изделиям неизвестных китайских брендов, низкая цена – единственное их достоинство. При этом, в большинстве своем, они не могут обеспечить стабильное напряжение при приближении к номинальной нагрузке.
Типовые часто задаваемые вопросы от читателей
Как подобрать стабилизатор напряжения для водяного насоса мощностью 1,3 кВт?
Чтобы подобрать наиболее подходящий в вашем случае тип стабилизатора напряжения рекомендую отталкиваться от основных рабочих параметров. Для этого рассмотрите наиболее важные критерии:
Мощность стабилизатора напряжения – дефицит мощности приведет к недееспособности устройства при подключении слишком большой нагрузки, а ее чрезмерный избыток приведет к необоснованным затратам.
Поэтому вы должны определиться –к стабилизатору будет подключаться только насос, тогда хватит и 2 кВт мощности. Если вы планируете запитать от него весь дом или группу бытовых приборов, то мощность стабилизатора напряжения выбирается по их суммарной нагрузке.
Диапазон стабилизации – определяет минимальный и максимальный предел напряжения, в рамках которых стабилизатор напряжения может выдавать требуемые 230 В для питания нагрузки. Поэтому предварительно вы должны сориентироваться, до какого предела опускается или выше какого поднимается напряжение в домашней цепи. Оба этих параметра не должны выходить за пределы диапазона стабилизации.
Тип стабилизации – чтобы выбрать из представленных на рынке вариантов также стоит обратиться к параметрам напряжения в домашней цепи. Если отсутствуют значительные скачки, снижение или нарастание напряжения происходит плавно, то можно приобрести более дешевые модели ступенчатых стабилизаторов, к примеру, электронный.
Если для вашего района характерны коммутационные переходные процессы, существенная просадка напряжения, то лучше взять бесступенчатый стабилизатор напряжения с двойной трансформацией.
Подключение трехфазного стабилизатора напряжения: схема и инструкция
- Статья
- Видео
Нестабильность сетевого напряжения питания характеризует системы электроснабжения многих регионов. Особенно актуальна эта проблема для районов, удаленных от крупных узлов генерации электроэнергии, напряжение в которые поступает по протяженным линиям электропередачи. Применение стабилизатора напряжения (СН) в таких ситуациях является лучшим решением, позволяющим обеспечить допустимые нормы параметров электропитания и обезопасить электрооборудование от скачков напряжения. Для дома вполне хватит устройства мощностью до 15 кВт. Если к объекту подведено три фазы, имеющие напряжение 380 вольт, необходимо подключить аппарат, рассчитанный на 3 фазы. О том, как выполнить подключение трехфазного стабилизатора напряжения для дома, мы расскажем далее.
- Схемы монтажа
- Общие правила подключения
Схемы монтажа
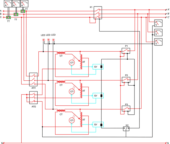
Конструктивно трехфазный стабилизатор, рассчитанный на напряжение 380 вольт, представляет собой три однофазных устройства, каждое из которых стабилизирует однофазное напряжение. Подключение стабилизатора, работающего в трехфазной сети, следует производить строго в соответствии с прилагаемой инструкцией, которую нужно тщательно изучить, прежде чем начинать монтаж. По способу подключения, встречаются два вида устройств. Схема включения этих устройств имеет различия. Трехфазный стабилизатор первого типа содержит три модуля на три клеммы, к которым производится подключение проводов. К этим клеммам следует подключить вход и выход фазного провода, а также нулевой провод, который является общим для ввода питания, трех модулей стабилизации и цепей питания нагрузки. Каждый модуль подключен к однофазной сети. Схема, иллюстрирующая подключение устройства этого типа приведена ниже:
Трехфазный стабилизатор на напряжение 380 вольт второго типа, также содержит в своем составе три однофазных стабилизатора, каждый из которых имеет четыре клеммы для подключения проводов.
Кроме входа и выхода фазного провода, к модулям стабилизатора этого типа следует подключить также вход и выход нулевого провода. Таким образом, в этой схеме, нулевой провод ввода питания не связан с нулевым проводом стабилизированной электрической сети. Подключение стабилизатора такого типа показано на схеме ниже. Красным цветом нарисованы провода фазы, синим цветом – нулевые провода.
Также рекомендуем просмотреть видео, на котором предоставлена схема подключения стабилизатора напряжения к сети 380 Вольт:
Общие правила подключения
Трехфазный стабилизатор напряжения необходимо после распаковки подвергнуть внешнему осмотру и проверке на наличие механических и иных повреждений до того, как осуществлять его подключение. Если транспортировка изделия производилась при отрицательной температуре, следует выдержать прибор в помещении, где он будет установлен, необходимое количество времени, чтобы исчезла наледь, а также испарился конденсат на деталях.
Подключение прибора должно выполняться специалистом, обладающим необходимой квалификацией. Если в инструкции изложены требования к персоналу, осуществляющему подключение, их следует соблюсти. Требования, как правило, заключаются в наличии аттестации на определенную группу по электробезопасности. Само подключение трехфазного стабилизатора должно выполняться в строгом соответствии с электрической схемой, прилагающейся к изделию.
Вначале производится установка стабилизатора на место, где он будет функционировать. Аппарат должен устанавливаться в сухом помещении, где он не будет подвержен воздействию токопроводящей пыли. В процессе работы следует обеспечить доступ воздуха к вентиляционным отверстиям в кожухе устройства, для нормального охлаждения электрических элементов, которые содержит схема стабилизатора. Среда в месте, где производится установка стабилизатора, не должна содержать агрессивных веществ, способных разрушить изоляцию и металлические части прибора. Диапазон температуры окружающего воздуха, атмосферное давление и влажность должны соответствовать значениям, указанным в инструкции по эксплуатации.
Необходимо помнить о том, что нарушение условий установки и эксплуатации влекут за собой отказ в гарантийном ремонте и обслуживании.
Подключение входных цепей питания, по которым подается сетевое напряжение, должно быть выполнено через переключатель (автоматический выключатель), номинальный ток которого выбирается по току нагрузки, подключенной к стабилизатору. Автоматический выключатель должен обеспечивать защиту от коротких замыканий токовой отсечкой, а также защитой от тока перегрузки, имеющей выдержку времени.
Цепи защитного заземления, выполненного в соответствии с ПУЭ, должны быть подключены к предназначенной для этого клемме. Трехфазный стабилизатор на напряжение 380 вольт, может нормально функционировать только при наличии нулевого провода, то есть, электрическая сеть, подводимая к устройству, должна быть четырехпроводной. Сечение проводников, которыми осуществляется подключение входных цепей, а также стабилизированных выходов, необходимо выбрать по току нагрузки.
Для этого можно воспользоваться таблицей из ПУЭ. О том, как рассчитать сечение кабеля по току, мы рассказывали в отдельной статье.
Напоследок рекомендуем просмотреть видео, на котором наглядно показаны общие правила монтажа СН:
Вот по такой инструкции производится подключение трехфазного стабилизатора напряжения для дома. Надеемся, предоставленные советы и схемы монтажа помогли вам разобраться в вопросе!
Будет полезно прочитать:
- Как собрать трехфазный щит учета
- Устройства защиты от перенапряжения в сети
- Лучшие стабилизаторы напряжения для дома
Стабилизаторы напряжения, вариаторы, защита
Релейные стабилизаторы напряжения
Стабилизаторы напряжения серводвигателей
Тиристорные (бесконтактные) стабилизаторы напряжения
Трехфазные стабилизаторы напряжения
Стабилизаторы большой мощности
Трансформаторы Variac
Потеря защиты нейтрали
Вы можете ознакомиться с ассортиментом SUNTEK (стабилизаторы напряжения, вариационные трансформаторы) в удобном формате PDF — каталог продукции SUNTEK
More Info
Variac transformer SUNTEK 500VA 0-300 Volt (2A)
Regular Price:
$ 50
View More
More Info
Loss of neutral protection 40A
Regular Price:
$ 24
Подробнее
Подробнее
Релейный стабилизатор напряжения SUNTEK 1500 ВА
Обычная цена:
$ 66
Подробнее
Подробнее
Подробнее0021
Обычная цена:
$ 78
Просмотр Подробнее
Подробнее,
Variac Transformer Suntek 3000VA 0-300 Вольт (12A)
Обычная цена:
$ 962118
.
Стабилизатор напряжения SUNTEK 11000 ВА EM
Обычная цена:
$ 368
Подробнее
Подробнее
Реле стабилизатора напряжения SUNTEK 12500 ВА
6 Обычная цена:$0021
Просмотр Подробнее
Дополнительная информация
Variac Transformer Suntek Red 2000VA 0-300 Вольт (8A)
Обычная цена:
$ 93
Просмотр Подробнее
Подробнее
VARIAC CRAVERS (20a)
Обычная цена:
$ 196
Посмотреть больше
Подробнее
Стабилизатор эстафеты Suntek 20000VA
Обычная цена:
$ 688
Подробнее
$ 688
.
Первый вопрос, который возникает у любого пользователя сайта — что за фирма? Насколько интересно с ней иметь дело? А раз вы на этой странице, то у вас возникают такие вопросы.
Не будем вас мучить и рассказать о себе.
Отправной точкой нашей деятельности было, пожалуй, наше образование. Мы технические специалисты с разным образованием. Фундаментальной наукой нашего образования является физика. Так что же могут придумать люди с таким образованием? Конечно, что-то техническое. Наш собственный бренд SUNTEK является воплощением наших технических разработок.
Наши преимущества
Доставка по всему миру
2 года гарантии
Заводское производство
Квалифицированный персонал
Смотреть все продукты Видео
Какой стабилизатор напряжения оптимален для компьютера?
Подробнее
Как не сломать вариатор
Подробнее
Стабилизатор напряжения для телевизора, нужен он или нет?
Подробнее
Преимущества стабилизаторов серводвигателей
Подробнее
Подробнее Статьи
Подпишитесь на нашу рассылку
Хотите быть в курсе всех событий? Заинтересованы в новых продуктах? Распродажи и акции? Скидки? Подпишитесь на наши новости.
Мы ненавязчивы, только самое полезное!
Подключение трехфазного стабилизатора напряжения: схема и инструкция
Нестабильность сетевого напряжения характеризует системы электроснабжения многих регионов. Эта проблема особенно актуальна для районов, удаленных от крупных энергоблоков, напряжение на которые подается по протяженным линиям электропередач. Использование стабилизатора напряжения (СН) в таких ситуациях является оптимальным решением для обеспечения допустимых норм параметров мощности и защиты электрооборудования от скачков напряжения. Для дома вполне достаточно устройства мощностью до 15 кВт. Если к объекту подключены три фазы, имеющие напряжение 380 вольт, необходимо подключить аппарат, рассчитанный на 3 фазы. О том, как подключить трехфазный стабилизатор напряжения для дома, расскажем далее.
- Монтажные схемы
- Общие правила подключения
Схемы монтажа
Конструктивно стабилизатор трехфазный, рассчитанный на напряжение 380 вольт, состоит из трех однофазных устройств, каждое из которых стабилизирует однофазное напряжение.
Подключение стабилизатора, работающего в трехфазной сети, должно осуществляться строго в соответствии с прилагаемой инструкцией, которую необходимо внимательно изучить перед началом монтажа. По способу подключения различают два типа устройств. Принципиальная схема этих устройств имеет отличия. Трехфазный стабилизатор первого типа содержит три модуля с тремя клеммами, к которым подключаются провода. К этим клеммам подключите вход и выход фазного провода, а также нулевой провод, общий для ввода питания, трех модулей стабилизации и цепей питания нагрузки. Каждый модуль подключен к однофазной сети. Схема, иллюстрирующая подключение этого типа устройств, показана ниже:
Трехфазный стабилизатор на напряжение 380 вольт второго типа также содержит три однофазных стабилизатора, каждый из которых имеет по четыре вывода для подключения проводов. Кроме входа и выхода фазного провода, к модулям стабилизатора этого типа следует подключать также вход и выход нулевого провода. Таким образом, в данной схеме нулевой провод силового ввода не соединен с нулевым проводом стабилизированной электрической сети.
Подключение этого типа стабилизатора показано на схеме ниже. Фазные провода красные, нулевые провода синие.
Также рекомендуем посмотреть видео, на котором представлена схема подключения стабилизатора напряжения к сети 380 Вольт:
Общие правила подключения
После распаковки трехфазный стабилизатор напряжения необходимо осмотреть и проверены на наличие механических и других повреждений перед распаковкой. Если изделие перевозилось при отрицательной температуре, устройство следует выдержать в помещении, где оно будет установлено, необходимое количество времени, чтобы сошёл лёд, и испарился конденсат на деталях.
Устройство должно быть подключено квалифицированным специалистом. Если в инструкциях указаны требования к персоналу, выполняющему подключение, их следует соблюдать. Требования, как правило, заключаются в наличии аттестации на определенную группу по электробезопасности.
Подключение самого трехфазного стабилизатора должно осуществляться в строгом соответствии с электрической схемой, прилагаемой к изделию.
Сначала стабилизатор устанавливается в то место, где он будет функционировать. Устройство должно быть установлено в сухом помещении, где на него не будет воздействовать токопроводящая пыль. Во время работы к вентиляционным отверстиям в корпусе устройства должен подаваться воздух для нормального охлаждения электрических элементов, содержащих схему стабилизатора. Среда в месте установки стабилизатора не должна содержать агрессивных веществ, способных разрушить изоляцию и металлические части прибора. Диапазон температуры окружающей среды, атмосферного давления и влажности должен соответствовать значениям, указанным в инструкции по эксплуатации. Необходимо помнить, что нарушение условий монтажа и эксплуатации влечет за собой отказ в гарантийном ремонте и обслуживании.
Подключение вводных силовых цепей, по которым подается сетевое напряжение, должно производиться через выключатель (автоматический выключатель), номинальный ток которого выбирается по току нагрузки, подключаемой к стабилизатору.
Автоматический выключатель должен обеспечивать защиту от коротких замыканий отсечкой по току, а также защиту от перегрузки по току, имеющую выдержку времени.
Цепи защитного заземления, выполненные в соответствии с ПУЭ, должны быть подключены к клемме, предназначенной для этой цели. Трехфазный стабилизатор на напряжение 380 вольт может нормально функционировать только при наличии нулевого провода, то есть электрическая сеть, подводимая к устройству, должна быть четырехпроводной. Сечение проводников, соединяющих входные цепи, а также стабилизированные выходы, необходимо выбирать по току нагрузки. Для этого можно воспользоваться таблицей из ПУЭ. О том, как рассчитать сечение кабеля по току, мы рассказали в отдельной статье.
Напоследок рекомендуем посмотреть видео, где наглядно показаны общие правила установки ЦЗ:
Вот по такой инструкции подключается трехфазный стабилизатор напряжения для дома.
