Tip127 транзистор как проверить: Как проверить транзистор мультиметром: инструкции, фото, видео
Как проверить транзистор мультиметром: инструкции, фото, видео
Транзистор — радиокомпонент различных схем. Электронику сложно представить без такого маленького, но очень важного элемента, который, к сожалению, часто ломается. Проверить его работоспособность легко с помощью всем известного измерительного устройства. Из этой статьи вы узнаете, как проверить транзистор мультиметром, и сможете сделать это своими руками.
Contents
- 1 Первые шаги
- 2 Как проверить мультиметром работоспособность биполярного транзистора
- 2.1 Подготовка к измерению
- 2.2 Измерение
- 3 Как проверить мультиметром полевой транзистор
- 4 Как проверить транзистор мультиметром не выпаивая
- 4.1 Вопрос — ответ
Первые шаги
Первое, что нужно сделать, — определить характеристики транзистора и его тип. Помогает в этом обычная маркировка. Вбейте её в браузер и найдете техническое описание, в котором содержится информация о типе, цоколевке и т.
п. Иное название технической документации от производителя — даташит, поэтому не пугайтесь, если встретите такое слово. И не переживайте, если даташит будет на другом языке, необходимые обозначения вы сможете распознать. В крайнем случае — онлайн-переводчик вам в помощь.
После того, как становится понятно, что за элемент пред вами, необходимо его выпаять. О том, как прозвонить транзистор мультиметром не выпаивая и можно ли это сделать, мы расскажем ниже.
Транзисторы разделяются на несколько типов, поэтому ход проверки каждого из них немного отличается. Мы рассмотрим каждый вариант.
Как проверить мультиметром работоспособность биполярного транзистора
Посмотрим на определение: биполярный транзистор – полупроводниковая деталь, которая состоит из трех чередующихся областей полупроводника с разным типом проводимости (р-п-р или п-р-п) с выводом от каждой области.
То есть у такого транзистора 3 отвода: коллектор, эмиттер, база. На последний подаётся несильный ток, изменяющий сопротивление на участке эмиттер-коллектор.
В результате этого процесса меняется протекающий ток. Он “бежит” в едином направлении, определяемом разновидностью перехода.
Есть 2 p-n перехода:
- Обратная проводимость или n-p-n.
- Прямая или p-n-p.
Посмотрите видео, как определить транзистор мультиметром:
С проверкой мультиметром транзистора биполярного затруднений нет. Проще всего описать pn как более привычный для электриков диод, за счет чего системы pnp и npn приобретают такой вид:
Подготовка к измерению
Перед началом измерений нужно:
- Расставить щупы по своим местам. Советуем внимательно изучить инструкцию к мультиметру, чтобы знать, какое гнездо для чего предназначено. Обычно для черного щупа предназначено отверстие с надписью «СОМ», а для красного «VΩmA».
Если на вашем мультиметре есть такие гнёзда, подключаем. - Выбираем нужную функцию: проверка сопротивления. Во втором случае можно поставить предел 2кОм. Режим проверки сопротивления, по сути, — омметр. Поэтому, если вы ищите, как проверить транзистор омметром, но у вас нет отдельно такого прибора, смело используйте мультиметр с данной функцией.
Измерение
Теперь можно начинать проверку. Сначала протестируем проводимость pnp:
- Наконечник черного провода соединить с выводом «Б», красного с «Э».
- Посмотреть на экран тестера. Значения от 0,6 до 1,3 кОм указывают на нормальную работоспособность.
- Так же проверить значения между выводами «Б» и «К». Нормальные значения находятся в тех же пределах.
Если на каком-то из этих этапов или на обоих вы видите минимальное значение, это указывает на пробой.
Как омметром проверить исправность транзистора дальше:
- Поменять полярность, то есть переставить щупы.

- Провести повторное тестирование. Если с транзистором всё в порядке, вы увидите сопротивление, которое стремится к минимуму. Если видите 1, это значит, что тестируемая величина выше возможностей элемента, то есть в цепочке обрыв, придётся менять транзистор.
Теперь будем проверять транзистор обратной проводимости. Для этого:
- Присоединить алый провод к «Б».
- Протестировать сопротивление другим наконечником. Для этого по очереди прикоснитесь к «К» и «Э». Полученные цифры должны быть на минимуме.
- Изменить полярность.
- Провести повторное тестирование. Если вы видите показания 0,6 до 1,3 кОм, всё в порядке.
Вкратце суть проверки транзистора омметром показана на картинке:
Как проверить мультиметром полевой транзистор
Полезное видео о том, как прозванивать транзисторы мультиметром:
Такой элемент считается полупроводниковым полностью управляемым ключом.
Управление осуществляется электрическим полем, в чем и заключается отличительная особенность таких элементов от биполярных, управляемых током. Электрополе формируется под действием напряжение, которое приложено к затвору относительно истока.
Полевые транзисторы также называются униполярными («УНО» — один). В соответствии с видом канала ток выполняется лишь одним типом носителей: дырками или электронами. Такие элементы разделяются на:
- Элементы с управляющим p-n-переходом. Рабочие выводы присоединяются к полупроводниковой пластинке p- или n-типа.
- С изолированным затвором.
Чтобы протестировать полевой транзистор, нужно присоединить щупы нашему измерителю так же, как при измерении биполярных транзисторов. После этого выбираем режим прозвонки.
Инструкция проверки элемента n-типа:
- Черным кабелем прикасаемся до «с», красным до «и».
- Смотрим на показания сопротивления встроенного диода. Запомните или запишите значение.

- Открываем переход, то есть красный кабель должен дотронуться до отвода «з».
- Повторно делаем измерение из первого пункта. Значение должно уменьшиться — это указывает на то, что полевик частично открылся.
- Закрываем компонент, то есть присоединяем черный кабель к «з».
- Проделываем пункт первый и смотрим на дисплей. Должно быть исходное значение — это указывает на закрытие, то есть элемент работоспособен.
Чтобы проверить элементы p-типа, проделайте всё так же, но прежде измените полярность щупов.
Теперь вы знаете, как прозвонить транзистор мультиметром.
Стоит отметить, что биполярные транзисторы с изолированным затвором, нужно проверять по вышеописанной схеме для полевого устройства. Учитывайте, что сток и исток — это коллектор и эмиттер.
Как проверить транзистор мультиметром не выпаивая
Если вы думаете, как проверить транзистор мультиметром на плате, то помните, что таким способом могут определяться только биполярные элементы.
Но мы советуем вам и этого не делать, потому что в некоторых случаях p-n переход детали шунтируется низкоомным сопротивлением. Из-за этого результат вряд ли будет точным. Значит, выпаивание — это необходимость.
Это тот минимум, который вам нужно было узнать о проверке транзистора мультиметром не выпаивая.
Мы надеемся, что наша статья была вам полезна. Заглядывайте и в другие материалы нашего блога. Мы припасли для вас много важной информации!
Желаем безопасных и точных измерений!
Вопрос — ответ
Вопрос: Как прозвонить транзистор цифровым мультиметром?
Имя: Рамиль
Ответ: Первое, что нужно сделать, — определить характеристики транзистора и его тип. Помогает в этом обычная маркировка. Транзисторы разделяются на несколько типов, поэтому ход проверки каждого из них немного отличается.
Вопрос: Как правильно проверить транзистор мультиметром не выпаивая?
Имя: Максим
Ответ: Таким способом можно протестировать только биполярные элементы.
Но и этого лучше не делать, потому что в некоторых случаях p-n переход детали шунтируется низкоомным сопротивлением. Из-за этого результат вряд ли будет точным.
Вопрос: Как можно определить полевой транзистор мультиметром?
Имя: Артём
Ответ: Чтобы протестировать полевой транзистор, нужно подключить щупы к нашему измерителю так же, как при измерении биполярных транзисторов. После этого выбрать режим прозвонки и присоединять кабели в определенном порядке.
Вопрос:
Как точнее проверить исправность транзистора мультиметром?Имя: Никита
Ответ: Многое зависит от вида транзистора. Мультиметром можно протестировать биполярные и полевые транзисторы. В первом случае можно проверять обратную и прямую проводимость. Для тестирования pnp нужно наконечник черного провода соединить сначала с выводом «Б», красного с «Э».
Вопрос: Как проверить транзистор с помощью омметра?
Имя: Камиль
Ответ: Омметр измеряет сопротивление.
Вам не обязательно иметь такой прибор, достаточно использовать мультиметр с функцией омметра. Правильное использование заключается в расстановке щупов, выборе режима омметра. Затем нужно правильно соединять провода с транзистором.
Как проверить транзистор мультиметром: инструкции, видео
Полупроводниковые элементы используются практически во всех электронных схемах. Те, кто называют их наиболее важными и самыми распространенными радиодеталями абсолютно правы. Но любые компоненты не вечны, перегрузка по напряжению и току, нарушение температурного режима и другие факторы могут вывести их из строя. Расскажем (не перегружая теорией), как проверить работоспособность различных типов транзисторов (npn, pnp, полярных и составных) пользуясь тестером или мультиметром.
С чего начать?
Прежде, чем проверить мультиметром любой элемент на исправность, будь то транзистор, тиристор, конденсатор или резистор, необходимо определить его тип и характеристики.
Сделать это можно по маркировке. Узнав ее, не составит труда найти техническое описание (даташит) на тематических сайтах. С его помощью мы узнаем тип, цоколевку, основные характеристики и другую полезную информацию, включая аналоги для замены.
Например, в телевизоре перестала работать развертка. Подозрение вызывает строчный транзистор с маркировкой D2499 (кстати, довольно распространенный случай). Найдя в интернете спецификацию (ее фрагмент показан на рисунке 2), мы получаем всю необходимую для тестирования информацию.
Рисунок 2. Фрагмент спецификации на 2SD2499Большая вероятность, что найденный даташит будет на английском, ничего страшного, технический текст легко воспринимается даже без знания языка.
Определив тип и цоколевку, выпаиваем деталь и приступаем к проверке. Ниже приведены инструкции, с помощью которых мы будем тестировать наиболее распространенные полупроводниковые элементы.
Проверка биполярного транзистора мультиметром
Это наиболее распространенный компонент, например серии КТ315, КТ361 и т.
С тестированием данного типа проблем не возникнет, достаточно представить pn переход в как диод. Тогда структуры pnp и npn будут иметь вид двух встречно или обратно подключенных диодов со средней точкой (см. рис.3).
Рисунок 3. «Диодные аналоги» переходов pnp и npnПрисоединяем к мультиметру щупы, черный к «СОМ» (это будет минус), а красный к гнезду «VΩmA» (плюс). Включаем тестирующее устройство, переводим его в режим прозвонки или измерения сопротивления (достаточно установить предел 2кОм), и приступаем к тестированию. Начнем с pnp проводимости:
- Присоединяем черный щуп к выводу «Б», а красный (от гнезда «VΩmA») к ножке «Э». Смотрим на показания мультиметра, он должен отобразить величину сопротивления перехода. Нормальным считается диапазон от 0,6 кОм до 1,3 кОм.
- Таким же образом проводим измерения между выводами «Б» и «К». Показания должны быть в том же диапазоне.
Если при первом и/или втором измерении мультиметр отобразит минимальное сопротивление, значит в переходе(ах) пробой и деталь требует замены.
- Меняем полярность (красный и черный щуп) местами и повторяем измерения. Если электронный компонент исправный, отобразится сопротивление, стремящееся к минимальному значению. При показании «1» (измеряемая величина превышает возможности устройства), можно констатировать внутренний обрыв в цепи, следовательно, потребуется замена радиоэлемента.
Тестирование устройства обратной проводимости производится по такому же принципу, с небольшим изменением:
- Красный щуп подключаем к ножке «Б» и проверяем сопротивление черным щупом (прикасаясь к выводам «К» и «Э», поочередно), оно должно быть минимальным.
- Меняем полярность и повторяем измерения, мультиметр покажет сопротивление в диапазоне 0,6-1,3 кОм.
Отклонения от этих значений говорят о неисправности компонента.
Проверка работоспособности полевого транзистора
Этот тип полупроводниковых элементов также называют mosfet и моп компонентами.
На рисунке 4 показано графическое обозначение n- и p-канальных полевиков в принципиальных схемах.
Для проверки этих устройств подключаем щупы к мультиметру, таким же образом, как и при тестировании биполярных полупроводников, и устанавливаем тип тестирования «прозвонка». Далее действуем по следующему алгоритму (для n-канального элемента):
- Касаемся черным проводом ножки «с», а красным – вывода «и». Отобразится сопротивление на встроенном диоде, запоминаем показание.
- Теперь необходимо «открыть» переход (получится только частично), для этого щуп с красным проводом соединяем с выводом «з».
- Повторяем измерение, проведенное в п. 1, показание изменится в меньшую сторону, что говорит о частичном «открытии» полевика.
- Теперь необходимо «закрыть» компонент, с этой целью соединяем отрицательный щуп (провод черного цвета) с ножкой «з».
- Повторяем действия п. 1, отобразится исходное значение, следовательно, произошло «закрытие», что говорит об исправности компонента.

Для тестирования элементов p-канального типа последовательность действий остается той же, за исключением полярности щупов, ее нужно поменять на противоположную.
Заметим, что биполярные элементы, у которых изолированный затвор (IGBT), тестируются также, как описано выше. На рисунке 5 показан компонент SC12850, относящийся к этому классу.
Рис 5. IGBT транзистор SC12850Для тестирования необходимо выполнить те же действия, что и для полевого полупроводникового элемента, с учетом, что сток и исток последнего будут соответствовать коллектору и эмиттеру.
В некоторых случаях потенциала на щупах мультиметра может быть недостаточно (например, чтобы «открыть» мощный силовой транзистор), в такой ситуации понадобится дополнительное питание (хватит 12 вольт). Подключать его нужно через сопротивление 1500-2000 Ом.
Проверка составного транзистора
Такой полупроводниковый элемент еще называют «транзистор Дарлингтона», по сути это два элемента, собранные в одном корпусе.
Проверить такой элемент мультиметром не получится, потребуется сделать простейший пробник, его схема показана на рисунке 7.
Рис. 7. Схема для проверки составного транзистораОбозначение:
- Т – тестируемый элемент, в нашем случае КТ827А.
- Л – лампочка.
- R – резистор, его номинал рассчитываем по формуле h31Э*U/I, то есть, умножаем величину входящего напряжения на минимальное значение коэффициента усиления (для КТ827A — 750), полученный результат делим на ток нагрузки. Допустим, мы используем лампочку от габаритных огней автомобиля мощностью 5 Вт, ток нагрузки составит 0,42 А (5/12). Следовательно, нам понадобится резистор на 21 кОм (750*12/0,42).
Тестирование производится следующим образом:
- Подключаем к базе плюс от источника, в результате должна засветиться лампочка.

- Подаем минус – лампочка гаснет.
Такой результат говорит о работоспособности радиодетали, при других результатах потребуется замена.
Как проверить однопереходной транзистор
В качестве примера приведем КТ117, фрагмент из его спецификации показан на рисунке 8.
Рис 8. КТ117, графическое изображение и эквивалентная схемаПроверка элемента осуществляется следующим образом:
Переводим мультиметр в режим прозвонки и проверяем сопротивление между ножками «Б1» и «Б2», если оно незначительное, можно констатировать пробой.
Как проверить транзистор мультиметром, не выпаивая их схемы?
Этот вопрос довольно актуальный, особенно в тех случаях, если необходимо тестировать целостность smd элементов. К сожалению, только биполярные транзисторы можно проверить мультиметром не выпаивая из платы. Но даже в этом случае нельзя быть уверенным в результате, поскольку не редки случаи, когда p-n переход элемента зашунтирован низкоомным сопротивлением.
Транзистор TIP127 Распиновка, эквивалент и характеристики
← Предыдущая страница
Следующая страница →
Транзистор TIP127 представляет собой транзистор Дарлингтона PNP BJT. Этот транзистор необходим в электронных лабораториях, потому что его также можно использовать в приложениях общего назначения, где требуется высокий коэффициент усиления. Транзистор TIP127 может управлять нагрузкой до 5 А, напряжение коллектора и эмиттера этого транзистора составляет 100 В, благодаря чему он может легко управлять нагрузкой до 100 В постоянного тока. Кроме того, максимальный коэффициент усиления по постоянному току этого транзистора составляет 1000, а максимальное рассеивание коллектора — 65 Вт, благодаря чему его также можно использовать в целях усиления звука и других сигналов.
Конфигурация контактов TIP127 Распиновка транзистора.
Конфигурация выводов транзистора TIP127 приведена ниже.
Характеристики транзистора TIP127- Тип упаковки: TO-220
- Тип транзистора: PNP
- Максимальный коллектор
- Максимальное напряжение коллектора и эмиттера (В CE ): – 100 В
- Максимальное напряжение между коллектором и базой (V CB ): – 100 В
- Максимальное напряжение эмиттер-база (VEBO): – 5 В
- Максимальное рассеивание коллектора (шт.): 65 Вт
- Минимальное и максимальное усиление постоянного тока (h FE ): 1000
- Макс. температура хранения и рабочая температура: от -65 до +150 по Цельсию
дополнение TIP127 – TIP122
Эквивалентный Транзистора PNPАльтернативная кончика
Как Мы можем использовать транзистор TIP127NPN Транзисторы TIP127 PNP можно использовать в различных приложениях.
Пара транзисторов, соединенных внутри как Дарлингтон, увеличивает коэффициент усиления транзистора и производительность, независимо от того, используется ли он в качестве переключателя или усилителя, в обеих ситуациях пара Дарлингтона обеспечивает большую чувствительность к слабому сигналу. Если вы хотите использовать его в качестве переключателя, то этот транзистор может работать в режиме полного насыщения, подавая на его базу всего 120 мА. С выходным током 5 А вы можете управлять различными устройствами и частями в своих электронных приложениях. Транзистор TIP127 PNP также можно использовать в качестве другого аудиоусилителя для усиления и управления динамиком напрямую для небольшого звука, исходящего от любого устройства. Распиновка транзистора TIP127 также может использоваться в качестве предусилителя звука или усиления любого сигнала.
- Привод Нагрузка до 5 А
- Каскады усилителя звука
- Усилитель мощности звука
- Аудио предусилители
- Можно использовать на выходе микроконтроллера
Для обеспечения долговременной работы транзистора TIP127 рекомендуется не подключать нагрузку более 5 А через этот транзистор.
Не подключайте нагрузку более -100 В через этот транзистор и используйте подходящий базовый резистор с транзистором. Всегда необходимо проверять распиновку перед установкой в схему и не хранить при температуре ниже -65°С и выше +150°С.
TIP127 PNP-транзистор: схема расположения выводов, техническое описание, эквивалент [видео и часто задаваемые вопросы]
Обзор продуктаTIP127 представляет собой транзистор с парой Дарлингтона PNP-типа. Он предназначен для универсального усиления привода и меньшего количества переключений скоростей. Он существует в каскадной схеме ТО-220. Соответствующий NPN-транзистор — TIP122.
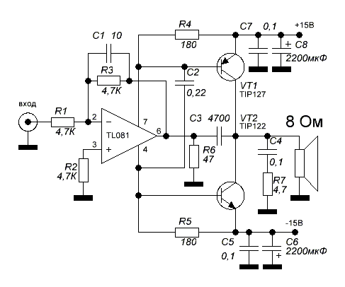
Схема мини-усилителя – мощность 100 Вт постоянного тока, 12 В (наконечник 122 и наконечник 127)
Catalog
Product Overview |
TIP127 Pinouts |
TIP127 Features |
TIP127 Applications |
TIP127 Equivalent circuit |
Модели TIP127 CAD |
Дополнительный NPN-транзистор |
Замена и эквивалент для TIP127 |
TIP127 Parameter |
Where We Can Use it & How to Use |
How to Safely Long Run in a Circuit |
TIP127 VS TIP127G |
TIP127 Производитель |
TIP127 DataShiefte |
9000 3 TIP1277. 0140 |
Распиновка TIP127
Это основная распиновка TIP3055, которая четко определена ниже.
| Номер штифта | Тип | Параметры |
| Штифт №1 | Излучатель | Ток создается эмиттером, он характерно связан с землей. |
| Штифт №2 | База | Выполняет смещение транзистора и работает для включения или выключения транзистора. |
| Штифт №3 | Коллектор | Движение тока в коллекторе, классически связанном с нагрузкой |
Посмотрим схему распиновки.
TIP127 Выводы
TIP127 Особенности Особенности
Некоторые из TIP1 являются важными2. Это PNP-транзистор.
- Напряжение на клеммах (C-E) минус сто (-100) вольт.

- Напряжение, которое он использует в точке (C-E), составляет минус (100) вольт.
- Напряжение на эмиттере и базе минус пять (-5) вольт Напряжение эмиттер-база:
- Используется ток на коллекторе минус пять (-5) ампер.
- Рассеиваемая мощность на клемме коллектора составляет шестьдесят пять (65) Вт.
- Это Прирост тысяч (1000).
- Температурный диапазон рабочего и складского пересечения от минус шестидесяти пяти до плюс пятидесяти градусов Цельсия (от -65 до +150 °С).
- Предлагается в корпусе ТО-220.
TIP127 Приложения
Ниже приведены некоторые важные приложения TIP127 с подробным описанием.
- Используется для питания устройств с большим током, таких как нагрузки, работающие от тока до пяти ампер.
- Работает как выключатель, потребляющий промежуточную мощность во время работы.
- Используется в таких схемах, где требуется более высокое усиление.

- Он также используется в схемах двигателей для управления их скоростью.
- Он также используется в схемах инвертора и других схемах выпрямителя.
TIP127 Эквивалентная схема
Ниже приведена схема эквивалентной схемы TIP127.
TIP127 Эквивалентная схема
TIP127 Модели САПР
Ниже приведены символ TIP127, посадочное место и 3D-модель.
TIP127 Symbol
TIP127 Footprint
TIP127 3D Model
Complementary NPN transistor
The TIP122 is a complementary NPN transistor for Совет127.
Замена и эквивалент для TIP127
Вы можете заменить TIP127 на 2N6042, 2N6042G, 2SB1020, 2SB1020A, 2SB1227, 2SB1228, 2SB1252, 2SB1252-P, 2SB1252-Q, 2SB1626, 2SB126-O, 2SB12666666666666666666666666666666666666666666.
, 2SB601-L, 2SB601-M, 2SB673, 2SB885, 2SB886, BDT62B, BDT62C, BDT64B, BDT64C, BDW47, BDW47G, BDW48, MJF127, MJF127G, MJF6668, MJF6668G, TIP107, TIP107G, TIP127G, TIP137, TIP137G, TIP147T or TTB1020B .
TIP127 Параметр
| ТИП | ОПИСАНИЕ |
| Производитель | онсеми |
| Пакет | Трубка |
| Статус детали | Устаревший |
| Тип транзистора | ПНП — Дарлингтон |
| Токосъемник (Ic) (макс.) | 5 А |
| Пробой напряжения — коллектор-эмиттер (макс.) | 100 В |
| Насыщенность Vce (макс.) @ Ib, Ic | 4 В при 20 мА, 5 А |
| Отсечка тока коллектора (макс.) | 500 мкА |
Коэффициент усиления по постоянному току (hFE) (мин. ) при Ic, Vce | 1000 при 3А, 3В |
| Мощность — макс. | 2 Вт |
| Рабочая температура | -65°C ~ 150°C (ТДж) |
| Тип крепления | Сквозное отверстие |
| Упаковка/кейс | ТО-220-3 |
| Комплект поставки поставщика | ТО-220 |
| Базовый номер продукта | ТИП127 |
Где мы можем его использовать и как использовать
Транзистор TIP127 можно использовать в самых разных областях. Пара транзисторов, соединенных со стороной Дарлингтона, увеличивает коэффициент усиления и производительность транзистора, независимо от того, используется ли он в качестве переключателя или усилителя, в обоих случаях пара Дарлингтона обеспечивает большую чувствительность к слабому сигналу.
Если вы хотите использовать его в качестве переключателя, его можно использовать в режиме полного насыщения, подавая на базу только 120 мА.
С выходным током 5 А вы можете управлять множеством устройств и компонентов в своих электронных приложениях.
Помимо вышеперечисленных применений, его также можно использовать в качестве отдельного аудиоусилителя для усиления и управления динамиком непосредственно для небольшого звука, исходящего от любых устройств, или его также можно использовать в каскадах аудиоусилителя. Его также можно использовать в качестве предусилителя звука или усиления любого сигнала.
Как обеспечить безопасную длительную работу в цепи
Для обеспечения долговременной работы с TIP127 рекомендуется не использовать нагрузку более 5 А через этот транзистор. Не подключайте нагрузку более -100В через этот транзистор. Используйте подходящий базовый резистор с транзистором. Всегда проверяйте распиновку перед установкой в цепь. Не храните и не используйте при температуре ниже -65 по Цельсию и выше +150 по Цельсию.
TIP127 VS TIP127G
| ТИП127 | ТИП127Г | |
| Код жизненного цикла детали | Передано | Активный |
| Изготовитель | SAMSUNG SEMICONDUCTOR INC | НА ПОЛУПРОВОДНИКЕ |
| Код комплекта деталей | ФМ | ТО-220АБ |
| Описание упаковки | ФЛАНЕЦ, R-PSFM-T3 | ФЛАНЕЦ, R-PSFM-T3 |
| Количество контактов | 3 | 3 |
| Достичь кода соответствия | неизвестно | не соответствует |
| Код ECCN | EAR99 | EAR99 |
| Максимальный ток коллектора (IC) | 5 А | 5 А |
| Максимальное напряжение коллектор-эмиттер | 120 В | 100 В |
| Конфигурация | ДАРЛИНГТОН | DARLINGTON СО ВСТРОЕННЫМ ДИОДОМ И РЕЗИСТОРОМ |
| Минимальное усиление постоянного тока (hFE) | 1000 | 1000 |
| Код JEDEC-95 | ТО-220АБ | ТО-220АБ |
| JESD-30 Код | Р-ПСФМ-Т3 | Р-ПСФМ-Т3 |
| Количество элементов | 1 | 1 |
| Количество клемм | 3 | 3 |
| Максимальная рабочая температура | 150°С | 150°С |
| Материал корпуса упаковки | ПЛАСТИК/ЭПОКСИД | ПЛАСТИК/ЭПОКСИД |
| Форма упаковки | ПРЯМОУГОЛЬНЫЙ | ПРЯМОУГОЛЬНЫЙ |
| Тип упаковки | ФЛАНЕЦ | ФЛАНЕЦ |
| Полярность/Тип канала | ПНП | ПНП |
Максимальная рассеиваемая мощность (абс. ) | 65 Вт | 65 Вт |
| Квалификационный статус | Не соответствует требованиям | Неквалифицированный |
| Поверхностный монтаж | НЕТ | НЕТ |
| Терминальная форма | СКВОЗНОЕ | СКВОЗНОЕ |
| Положение терминала | ОДИНОЧНЫЙ | ОДИНОЧНЫЙ |
| Применение транзистора | ПЕРЕКЛЮЧЕНИЕ | УСИЛИТЕЛЬ |
| Материал транзисторного элемента | СИЛИКОН | СИЛИКОН |
| Базовый номер соответствует | 52 | 1 |
TIP127 Производитель
Компания STMicroelectronics является результатом брака в 1987 году между известными полупроводниковыми компаниями SGS Microelettronica из Франции и Thomson-CSF Semiconductor. Что касается технологического процесса, ST лидирует с передовой технологией FD-SOI (полностью обедненный кремний на изоляторе).
TIP127 DataSheet
Использование предупрежденийПримечание: пожалуйста, проверьте их параметристы и приколоть настройки, прежде чем заменить их в заместителе.
TIP127 FAQ
① В чем разница между tip127 и tip122?
TIP122FP TIP127FP ® COMPLEMENTARY SILICON POWER DARLINGTON TRANSISTORS STMicroelectronics PREFERRED SALESTYPES FULLY INSULATED PACKAGE (U.L. COMPLIANT) FOR EASY MOUNTING DESCRIPTION The TIP122FP is a silicon Epitaxial-Base NPN power transistor in monolithic Darlington configuration mounted in Jedec TO-220FP fully 3 2 molded изолированный пакет.
② Какой тип транзистора у UTC tip127?
UTC TIP127 ЭПИТАКСИАЛЬНЫЙ ПЛАНАРНЫЙ ТРАНЗИСТОР PNP ЭПИТАКСИАЛЬНЫЙ ТРАНЗИСТОР PNP ОПИСАНИЕ UTC TIP127 представляет собой эпитаксиальный транзистор PNP, разработанный для использования в низкоскоростных усилителях общего назначения.

0140
) при Ic, Vce
)