Зачем нужна стрелка в системе отопления: Гидравлическая стрелка в системе отопления Статьи
Для чего нужен гидравлический разделитель в системе отопления? | Блог
Оглавление
Что такое гидрострелка и где её устанавливают
Устройство, принцип работы, назначение
Устройство
Принцип работы
Назначение
Подключение
Что такое гидрострелка и где её устанавливают
Гидравлический разделитель монтируется в магистраль между первичным контуром котла и контуром теплопотребления. Через патрубки разделителя проходят трубы подачи и обратки.
Рис. Гидравлическая стрелка с горизонтально расположенным коллектором на 5 контуров
Устройство, принцип работы, назначение
Основные задачи гидравлического разделителя – исключить влияние насосов контуров отопления друг на друга в процессе переключения между режимами работы и защитить котел от холодной обратки.
Устройство
Конструкция представляет собой прямоугольный или круглый трубчатый корпус. Расположение устройства не имеет значения.
Рис. Гидравлический разделитель 4 м3/час, тип: SDG-0015 STOUT вертикального расположения
Вертикальный монтаж намного удобнее. Вверху можно расположить автоматический отводчик для спуска воздуха, а внизу кран для сгона шлама, скапливаемого внизу.
От корпуса прибора отходят 4 патрубка. Два патрубка подключены к циркуляционному котловому контуру, а два к вторичному отходящему контуру теплопотребления.
В некоторых случаях в корпусе располагаются фильтрующие сетки. Первая (верхняя) сепарирует воздух. Вторая (нижняя) отделяет шлам. Однако чаще всего устройство выпускается пустым, без сеток, потому что они очень быстро засоряются и не несут своей функции.
Принцип работы
Чтобы понять зачем нужна гидравлическая стрелка, разберемся с режимами работы системы, в которой она будет задействована.
Режим работы заключается в соотношении расходов тепла от теплоносителя контура котла к расходам температуры системы теплопотребления. В теории соотношение бывает, как одинаковым, что маловероятно, так и нет. Расход температуры от котла может быть больше или меньше.
Первый режим
Даже при идеально подобранном сопротивлении контуров и производительности насоса, расходы можно уравнять, но идеально одинакового режима все равно не будет. Потому что при закрытой вдруг термоголовке или включении бойлера равенство исчезает. То есть равенства между температурой теплоносителя котла и расхода температуры системы на практике нет.
Второй режим работы – аварийный.
В случае неравенства расходов теплогенератор начинает работать в конденсационном режиме. В стандартном котле в камере сгорания появляется конденсат. Главный минус – котел лопнет.
Второй недостаток. Невозможность отправить в систему теплопотребления тепло, отданное теплогенератором, потому что нагретый теплоноситель все время смешивается с жидкостью в обратке.
Последний режим – оптимальный.
Лишний теплоноситель в процессе возврата нагревает жидкость в обратке, когда она остыла, чтобы при возвращении не навредила теплогенератору.
Назначение
Теоретически гидрострелка призвана поддержать правильный режим работы котла. Разница протоков теплогенератора с потребительскими контурами обеспечит движение теплоносителя в гидравлической стрелке сверху вниз с небольшой расчетной скоростью одна десятая метра в секунду (дециметр в секунду).
Если ее умножить на площадь сечения разделителя, то можно вычислить объем возвращенного в обратку теплоносителя.
Полученный результат обеспечит подогрев обратного коллектора и предотвратит температурный шок теплогенератора.
Однако нужно ли гидравлическое разделение – это вопрос, ведь сколько тепла производит котел, столько и получает потребитель.
Обычный байпас – трубка с краном между подачей и обраткой, по которой перемещается нагретая жидкость, легко защитит котел.
Подключение
Гидрострелка нужна для единственной цели. Она требуется для корректной работы контуров отопления, в которых есть насосы. Если насос в системе один, роль гидравлической стрелки – нулевая.
Рассмотрим пример с двумя насосами разной производительности, которые работают в системе. Один из насосов превышает параметрами другой.
Более мощный насос в трубе подачи будет создавать разряжение, а в обратке – более высокое, чем по норме, давление. Это чревато тем, что насос с более низкой производительностью не сможет запустить свой контур и забрать себе теплоноситель, чтобы потом отправить его в обратку. Контур отопления не работает.
Подключение гидрострелки производится в участок магистрали с нулевым сопротивлением, которое уравняет давление в коллекторах, а насос будет свободно работать.
На сайте компании STOUT представлены несколько моделей гидравлических стрелок, которые выполнят свою роль в системе отопления с несколькими отопительными контурами и насосами.
Все модели обеспечены сопроводительной документацией с подробным описанием подключения и устройства.
Поделиться:
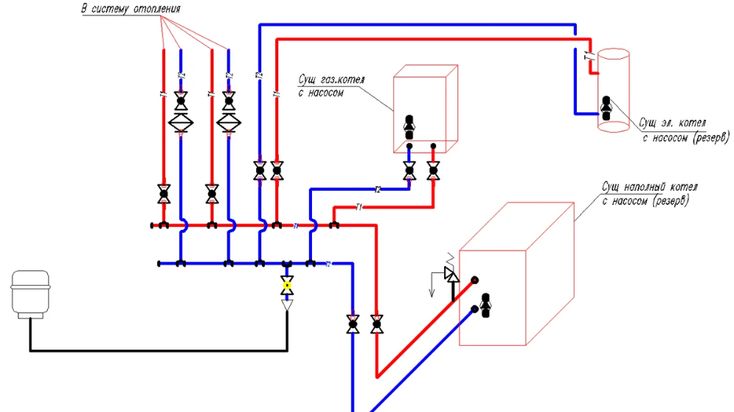
Гидрострелка
Современная система отопления состоит из множества элементов. Среди них и гидравлическая стрелка. Зачем нужна гидравлическая стрелка?
Без нее мощная отопительная система не сможет функционировать нормально. Дело в том, что расход теплоносителя сильно увеличивается, если в доме имеются и радиаторы, и бойлеры, и система теплые полы. Гидрострелка позволяет стабилизировать работу системы отопления. Если выразиться проще, то данный отопительный элемент способствует согласованной работе всех деталей в системе.
Монтаж гидрострелки
Монтаж гидрострелки выполняется в таких вариантах, как:
- Когда один настенный котел обеспечивает работу разветвленной системы со значительным расходом теплоносителя.
- Когда система включает в себя два котла настенного типа.
- Когда в состав системы входит сразу два типа котлов – настенный и напольный. При этом напольный котел, как правило, является резервным. Следовательно, работает только один котел – настенный.
Гидравлическая стрелка «Теплофорум» представляет собой трубу, у которой есть шесть патрубков. К боковым патрубкам подсоединяют трубы для подачи теплового носителя и его возврата к котлу для повторного нагрева. К самому верхнему патрубку подсоединяют автоматический воздухоотводчик. К самому нижнему подсоединяют сливной кран. Последний нужен для удаления грязного осадка из гидрострелки. Внутри гидравлической стрелки полностью отсутствуют какие-либо элементы.
Гидрострелка для отопления может работать в трех вариантах:
- Когда и котел, и система тратят одинаковое количество теплового носителя. В данном случае тепловой носитель поступает прямо в систему. Там он распределяется по контурам с помощью насосов, а после снова возвращается в котел через гидравлическую стрелку.
- Когда теплоноситель больше расходится через отопительную систему, чем через котел. В этом случае гидрострелка поставляет к котлу столько теплоносителя, сколько ему требуется для нормальной работы. В свою очередь система отопления возьмет столько теплоносителя, сколько требуется ей.
- Когда расход в системе отопления уменьшился без видимых причин. В таком случае стабильную работу котла обеспечивает именно гидрострелка, которая позволит ему вовремя нагреваться и отключаться.
Так как внутренний диаметр гидравлической стрелки намного больше, чем диаметр труб, то поток теплового носителя в ней становится медленнее. Из-за этого воздух, растворенный в тепловом носителе, собирается в верхней части оборудования. Именно поэтому гидрострелку оснащают автоматическим воздухоотводчиком. Также гидравлическая стрелка оснащена отсечным клапаном. Он размещается непосредственно под воздухоотводчиком.
Что касается грязного осадка в гидравлической стрелке, то удаляется он с помощью шарового крана. Грязь обязательно будет присутствовать в теплоносителе. Данного недостатка избежать не получится никак. Иногда кран нужно будет открывать, чтобы вся грязь вытекла из гидрострелки.
Часто гидрострелку укомплектовывают манометром и тонометром. Однако их наличие не всегда необходимо. В любом случае тонометры и манометры можно приобрести в любое время. Монтаж гидрострелки может выполняться и вертикально, и горизонтально. Больше того, данное оборудование можно устанавливать даже под наклоном. Гидравлическая стрелка будет функционировать исправно в любом положении. Главное, чтобы колпачок воздухоотводчика был направлен вверх, а грязь оседала именно в нижней части оборудования.
Направление печного фильтра — какой путь правильный в 2022 году?
Фильтр для печи в вашем доме маленький, но мощный.
Несмотря на скромный размер, фильтр печи играет жизненно важную роль в исправности системы отопления, вентиляции и кондиционирования воздуха в вашем доме и качестве воздуха в помещении.
Если в вашем доме есть система центрального отопления, вентиляции и кондиционирования воздуха, вы можете использовать термины « воздушный фильтр » и « топочный фильтр » взаимозаменяемо, когда речь идет о ее компонентах.
При централизованном ОВКВ ваш кондиционер и печь работают через одну и ту же систему и используют одни и те же фильтры.
Знаете ли вы, что фильтр печи , направление , играет решающую роль в улучшении качества воздуха в вашем доме?
В то время как центральная система HVAC упрощает работу, вам нужно знать, что вы ищете, прежде чем покупать следующий фильтр.
⭐ Правильный способ установки фильтра печиТочное местонахождение фильтра зависит от устройства, но в качестве общего руководства по поиску фильтра можно использовать следующее:
- Для горизонтальных кондиционеров (воздух проходит через блок горизонтально), найдите фильтр сбоку блока.

- Для блоков с вертикальным восходящим потоком (отработанный воздух поступает снизу блока), найдите фильтр в нижней дверце.
- Для агрегатов с вертикальным нисходящим потоком (отработанный воздух поступает сверху агрегата) найдите фильтры (для этих агрегатов обычно требуется два фильтра) на верхней дверце.
Если вы помните заранее,
Отложите его после удаления старого фильтра и возьмите новый фильтр.
Проверьте вдоль картонных краев фильтра стрелку.
Стрелка укажет направление потока воздуха через вашу систему отопления и охлаждения.
Стрелка на фильтрах печи должна указывать на систему печи и в сторону от обратного канала.
Сторона вашего фильтра с каркасом должна быть обращена наружу , в сторону от устройства.
Следите за стрелкой направления фильтра! ✔️ СОВЕТ ПРОФЕССИОНАЛА: сделайте себе одолжение! Отметьте это!Возьмите несмываемый маркер и нарисуйте собственную стрелку направления воздушного потока на блоке HVAC рядом с дверцей доступа к фильтру печи.
Нарисуйте его в том же направлении, что и стрелка на следующем фильтре. Это поможет вам вспомнить, в каком направлении должен двигаться фильтр, когда вы замените его через несколько месяцев.
Убедитесь, что две стрелки идут в одном направлении! ⭐ Какой путь входит ли воздушный фильтр?Направление установки воздушного фильтра имеет значение .
Если вы установите воздушный фильтр или фильтр печи напротив того, что должно быть, ваша система HVAC будет подвергаться ненужному износу.
Мусор будет скапливаться в вашем фильтре быстрее, заставляя ваш блок работать усерднее, чтобы обогреть или охладить ваш дом.
Отопление и кондиционирование воздуха играют решающую роль в комфорте вашего дома.
Таким образом, устанавливая фильтры воздушной печи в неправильном направлении, вы оказываете медвежью услугу не только своей воздушной системе; но вы также негативно влияете на благополучие всех, кто живет под вашей крышей.
Правильное направление фильтра печи обеспечивает более эффективную и действенную работу систем отопления, вентиляции и кондиционирования воздуха .
Неправильно установленный фильтр
Этот фильтр был установлен неправильно и в итоге попал в корпус вентилятора. ⭐ Как узнать, что мой фильтр нуждается в замене?Фильтр печи часто является первым шагом в поиске и устранении неисправностей ОВКВ .
Если вы заметили уменьшение потока воздуха из-за возврата, возможно, ваш фильтр нуждается в замене.
Возвратные воздуховоды забирают воздух из вашего дома и пропускают его через фильтр.
Фильтры для печей улавливают многие содержащиеся в воздухе частицы, которые препятствуют потоку воздуха и влияют на качество воздуха в вашем доме.
Признаки засорения воздушного фильтра включают снижение энергоэффективности , которое вы заметите в своем следующем счете за коммунальные услуги.
Вы также можете заметить, что кондиционер отключается до того, как он достигнет температуры, установленной на термостате, снижается давление воздуха в обратном канале или дует холодный воздух, когда он должен быть теплым, и наоборот.
Вы можете заметить разницу! ⭐ Как часто нужно менять фильтр?Общее правило заключается в том, что чем толще воздушный фильтр, тем реже требуется его замена .
Однако реальный ответ зависит от вашего дома и образа жизни. Большинство фильтров необходимо менять каждые 30–90 дней.
Те, у кого дома есть домашние животные, должны заменять воздушный фильтр чаще, чем те, у кого нет домашних животных, из-за шерсти и перхоти, которые они производят.
Замена воздушных фильтров должна быть частью программы планового технического обслуживания вашего дома .
Надлежащее техническое обслуживание фильтра означает, что вы продлите срок службы вашей печи и кондиционера, что позволит вам отложить перспективу установки новой системы HVAC в отдаленном будущем.
⭐ Какие фильтры самые лучшие?Рейтинг фильтров печи Оценка фильтров по их способности улавливать частицы воздуха .
Это известно как рейтинговая система MERV (минимальное отчетное значение эффективности).
Фильтры с более высоким рейтингом MERV лучше всего предотвращают проникновение частиц в ваш дом.
✅ СОВЕТ ПРОФЕССИОНАЛА: Гофрированные фильтры лучше всего подходят для дома. Узнайте больше о качестве воздуха в помещении и фильтрах прямо здесь: Направляющая для воздушного фильтра
Чтобы определить идеальный для вас фильтр, найдите правильный размер, который вам нужен (он указан на вашем текущем воздушном фильтре или в руководстве пользователя вашей печи или кондиционера), сравните рейтинги и стоимость MERV и рассмотрите любой специальные потребности вашего дома .
У вас есть домашние животные? Вы боретесь с аллергией?
Лучшие воздушные фильтры беспрепятственно пропускают воздух через вентиляционную установку, выдувая самый чистый воздух в ваш дом.
⭐ Найдите подходящий фильтр для дома!Свяжитесь с подрядчиком Phyxter, чтобы получить обслуживание системы ОВК в вашем доме в тот же день.
Наши специалисты предлагают дружелюбный и профессиональный сервис, на который вы можете положиться во всех ваших потребностях в обогреве и охлаждении.
Чтобы узнать больше о фильтрах и улучшить качество воздуха в помещении, ознакомьтесь с нашей следующей статьей: Руководство по воздушным фильтрам. Рейтинги фильтров MERV и их значение для домовладельцев.
Если вы живете в Северном или Центральном регионе Оканагана, вы можете найти нас в Верноне и Келоуне.
Воздушный фильтр Направление стрелки | Спрингфилд, Миссури
Знаете ли вы, в каком направлении вставляете воздушный фильтр?
Нередко домовладелец не знает, как установить воздушный фильтр своей печи.
В конце концов, каждая печь уникальна. То, как вы установили фильтр в свою последнюю систему отопления, вероятно, отличается от того, как настроена ваша новая система. Если вы новичок в домашнем обслуживании, возможно, вы впервые меняете воздушный фильтр и считаете, что это не очевидно.
В Jon Wayne Heating & Air мы видим причины, по которым домовладельцы должны регулярно менять свои воздушные фильтры. Мы ремонтировали системы отопления на юге Миссури на протяжении десятилетий и видели проблемы, вызванные отсутствием чистого воздушного фильтра, установленного в домашней системе отопления, вентиляции и кондиционирования воздуха.
По данным Министерства энергетики США, печь, работающая с грязным или забитым воздушным фильтром, может привести к увеличению потребления энергии в доме на 5–15 процентов!
Возможные проблемы из-за отсутствия чистого фильтра:
- Более высокие счета за электроэнергию
- Неприятный запах
- Плохое качество воздуха в помещении
- Дом не отапливается должным образом
- Печь сломалась на много лет раньше, чем следовало бы
Что мы имеем в виду, когда говорим о направлении воздушного потока? Это просто направление, в котором воздух движется через систему отопления и охлаждения вашего дома.
Многие считают воздушные фильтры печными фильтрами, но в большинстве систем эти воздушные фильтры предназначены как для печи, так и для кондиционирования воздуха. Вот почему вы должны убедиться, что в вашей системе установлен чистый воздушный фильтр круглый год.
Одна часть вашей печи нагревает воздух. Вентилятор нагнетает этот теплый воздух через вашу систему HVAC в воздуховоды. Именно так нагретый воздух проходит вверх через вентиляционные отверстия.
Как узнать, в каком направлении движется воздушный поток: Если у вас уже есть фильтр в системе, просто посмотрите, в каком направлении указывает стрелка на этом фильтре. Вставьте сменный фильтр так, чтобы стрелка указывала в том же направлении.
В некоторых случаях это не работает:
- Фильтр воздушной печи еще не установлен
- Вы вынули воздушный фильтр, прежде чем увидели, в каком направлении указывает стрелка
- Вы сомневаетесь в правильности установки существующего воздушного фильтра
Стрелка должна указывать на блок (технически она будет указывать на компонент двигателя вентилятора в вашей домашней системе).
Он также будет направлен в сторону от обратного воздуховода. Если ваше устройство находится на потолке, обычно оно должно указывать на потолок.
Вы можете обратиться к руководству по эксплуатации вашей печи за инструкциями со стрелками, если оно у вас еще есть.
Нельзя неправильно устанавливать воздушный фильтр. Неправильная установка снижает надлежащий поток воздуха. Это может привести к неэффективному нагреву, а также к множеству возможных проблем с печью в будущем, большинство из которых будет намного дороже, чем стоимость замены воздушного фильтра.
Постоянное решение проблемы путаницы с направлением воздушного потока
Наш лучший совет, чтобы избежать этой проблемы в будущем, требует только маркера. Как только вы определили правильное направление стрелки вашего воздушного фильтра, нарисуйте стрелку с постоянным рынком в этом направлении на вашей печи . Поэтому, даже если кто-то забудет проверить стрелку перед удалением фильтра, эта метка всегда будет там, чтобы указать вам правильное направление.

