ΠΠΎΠΌΠ° Π½Π° ΠΏΡΠΎΠ΅ΠΊΡ β ΠΊΠ°ΠΊ ΡΠ΄Π΅Π»Π°ΡΡ ΠΏΡΠΎΠ΅ΠΊΡ Π΄ΠΎΠΌΠ° ΡΠ°ΠΌΠΎΠΌΡ
ΠΡΠΎΠ΅ΠΊΡΡ Π΄ΠΎΠΌΠΎΠ² ΠΈ ΠΊΠΎΡΡΠ΅Π΄ΠΆΠ΅ΠΉ Π΄Π»Ρ ΡΡΡΠΎΠΈΡΠ΅Π»ΡΡΡΠ²Π°
ΠΠ½Π΄ΠΈΠ²ΠΈΠ΄ΡΠ°Π»ΡΠ½ΠΎΠ΅ ΠΏΡΠΎΠ΅ΠΊΡΠΈΡΠΎΠ²Π°Π½ΠΈΠ΅ Π·Π°Π³ΠΎΡΠΎΠ΄Π½ΡΡ Π΄ΠΎΠΌΠΎΠ²
ΠΡΠΈ ΠΈΠ½Π΄ΠΈΠ²ΠΈΠ΄ΡΠ°Π»ΡΠ½ΠΎΠΌ ΠΏΡΠΎΠ΅ΠΊΡΠΈΡΠΎΠ²Π°Π½ΠΈΠΈ Π±ΡΠ΄ΡΡ ΡΡΡΠ΅Π½Ρ Π²ΡΠ΅ Π²Π°ΡΠΈ ΠΏΠΎΠΆΠ΅Π»Π°Π½ΠΈΡ. ΠΠΎ Π²ΡΠ΅ΠΌΡ ΡΠ°Π·ΡΠ°Π±ΠΎΡΠΊΠΈ ΠΌΡΒ Π±ΡΠ΄Π΅ΠΌ Π΄Π΅ΡΠΆΠ°ΡΡ ΡΒ Π²Π°ΠΌΠΈ ΠΊΠΎΠ½ΡΠ°ΠΊΡ ΠΈΒ ΡΠΎΠ³Π»Π°ΡΠΎΠ²ΡΠ²Π°ΡΡ ΠΊΠ°ΠΆΠ΄ΡΠΉ ΡΡΠ°ΠΏ, ΠΏΠΎΠΊΠ° ΠΎΠ½ Π½Π΅ Π±ΡΠ΄Π΅Ρ ΡΠΎΠΎΡΠ²Π΅ΡΡΡΠ²ΠΎΠ²Π°ΡΡ Π²Π°ΡΠΈΠΌ ΠΎΠΆΠΈΠ΄Π°Π½ΠΈΡΠΌ.
ΠΡΒ ΠΏΠΎΠ»ΡΡΠ°Π΅ΡΠ΅ ΠΊΠΎΠΌΠΏΠ»Π΅ΠΊΡ Π°ΡΡ ΠΈΡΠ΅ΠΊΡΡΡΠ½ΠΎ-ΠΈΠ½ΠΆΠ΅Π½Π΅ΡΠ½ΡΡ ΡΠ΅ΡΠ΅Π½ΠΈΠΉ, ΠΊΠΎΡΠΎΡΡΠΉ ΡΠΎΠΎΡΠ²Π΅ΡΡΡΠ²ΡΠ΅Ρ:
- Π½ΠΎΡΠΌΠ°ΠΌ Π°ΡΡ ΠΈΡΠ΅ΠΊΡΡΡΠ½ΠΎΠ³ΠΎ ΠΈΒ Π³ΡΠ°Π΄ΠΎΡΡΡΠΎΠΈΡΠ΅Π»ΡΠ½ΠΎΠ³ΠΎ Π·Π°ΠΊΠΎΠ½ΠΎΠ΄Π°ΡΠ΅Π»ΡΡΡΠ²Π°Β Π Π€;
- ΡΡΠ°Π½Π΄Π°ΡΡΠ°ΠΌ Π²Β ΠΎΠ±Π»Π°ΡΡΠΈ ΠΏΡΠΎΠ΅ΠΊΡΠΈΡΠΎΠ²Π°Π½ΠΈΡ ΠΈΒ ΡΡΡΠΎΠΈΡΠ΅Π»ΡΡΡΠ²Π°;
- Π‘ΠΠΈΠΠ°ΠΌ ΠΈΒ Π³ΡΠ°Π΄ΠΎΡΡΡΠΎΠΈΡΠ΅Π»ΡΠ½ΡΠΌ Π½ΠΎΡΠΌΠ°ΡΠΈΠ²Π°ΠΌ;
- Π½Π΅ΠΎΠ±Ρ ΠΎΠ΄ΠΈΠΌΡΠΌ ΡΠ°Π½ΠΈΡΠ°ΡΠ½ΠΎ-Π³ΠΈΠ³ΠΈΠ΅Π½ΠΈΡΠ΅ΡΠΊΠΈΠΌ, ΠΏΡΠΎΡΠΈΠ²ΠΎΠΏΠΎΠΆΠ°ΡΠ½ΡΠΌ ΠΈΒ ΡΠΊΠΎΠ»ΠΎΠ³ΠΈΡΠ΅ΡΠΊΠΈΠΌ ΡΡΠ΅Π±ΠΎΠ²Π°Π½ΠΈΡΠΌ;
- ΡΡΠ΅Π±ΠΎΠ²Π°Π½ΠΈΡΠΌ ΠΏΠΎΒ Π±Π΅Π·ΠΎΠΏΠ°ΡΠ½ΠΎΡΡΠΈ ΠΈΒ Π½Π°Π΄Π΅ΠΆΠ½ΠΎΡΡΠΈ Π·Π΄Π°Π½ΠΈΠΉ, ΠΈΠ½ΠΆΠ΅Π½Π΅ΡΠ½ΡΡ ΠΊΠΎΠΌΠΌΡΠ½ΠΈΠΊΠ°ΡΠΈΠΉ ΠΈΒ ΡΠΎΠΎΡΡΠΆΠ΅Π½ΠΈΠΉ.
12Β Π»Π΅Ρ
ΠΡ ΠΏΡΠΎΠ΅ΠΊΡΠΈΡΡΠ΅ΠΌ ΠΈ ΡΡΡΠΎΠΈΠΌ Ρ 2006 Π³ΠΎΠ΄Π°.
>600 ΠΏΡΠΎΠ΅ΠΊΡΠΎΠ²
ΠΡΒ ΡΠ°Π·ΡΠ°Π±ΠΎΡΠ°Π»ΠΈ ΡΒ Π½ΡΠ»Ρ Π·Π°Β Π²ΡΠ΅ΠΌΡ ΡΠ°Π±ΠΎΡΡ ΠΊΠΎΠΌΠΏΠ°Π½ΠΈΠΈ.
287Β Π³ΠΎΡΠΎΠ΄ΠΎΠ²
2Β Π΄Π½Ρ
Π‘ΡΠ΅Π΄Π½Π΅Π΅ Π²ΡΠ΅ΠΌΡ ΠΊΡΡΡΠ΅ΡΡΠΊΠΎΠΉ Π΄ΠΎΡΡΠ°Π²ΠΊΠΈ ΠΏΠΎΒ Π ΠΎΡΡΠΈΠΈ.
ΠΡΠ±ΠΈΡΠ°ΠΉΡΠ΅ ΠΊΠ°ΡΠ΅ΡΡΠ²Π΅Π½Π½ΡΠΉ ΡΠ΅ΡΠ²ΠΈΡ!
ΠΠΎΠ·ΠΌΠΎΠΆΠ½ΠΎΡΡΡ ΠΈΠ·ΠΌΠ΅Π½Π΅Π½ΠΈΠΉ
ΠΠ½Π΅ΡΠ΅ΠΌ ΠΈΠ·ΠΌΠ΅Π½Π΅Π½ΠΈΡ Π² Π»ΡΠ±ΠΎΠΉ Π½Π°Ρ ΠΏΡΠΎΠ΅ΠΊΡ ΠΏΠΎΠ΄ Π²Π°ΡΠΈ ΠΏΠΎΠΆΠ΅Π»Π°Π½ΠΈΡ.
ΠΠΎΠ΄Π΄Π΅ΡΠΆΠΊΠ° ΠΏΡΠΈ ΡΡΡΠΎΠΈΡΠ΅Π»ΡΡΡΠ²Π΅
ΠΡΠ»ΠΈ Π² Ρ ΠΎΠ΄Π΅ ΡΡΡΠΎΠΈΡΠ΅Π»ΡΡΡΠ²Π° Ρ ΠΠ°Ρ Π²ΠΎΠ·Π½ΠΈΠΊΠ½ΡΡ Π²ΠΎΠΏΡΠΎΡΡ, Π½Π°ΡΠΈ ΡΠΏΠ΅ΡΠΈΠ°Π»ΠΈΡΡΡ ΠΏΠΎΠΌΠΎΠ³ΡΡ ΠΠ°ΠΌ.
Π£Π΄ΠΎΠ±Π½Π°Ρ ΠΎΠΏΠ»Π°ΡΠ° Π±Π΅Π· ΡΠΈΡΠΊΠΎΠ²
ΠΡΡΡ Π²ΠΎΠ·ΠΌΠΎΠΆΠ½ΠΎΡΡΡ ΠΎΠΏΠ»Π°ΡΠΈΡΡ ΠΏΡΠΎΠ΅ΠΊΡ Π±Π΅Π· ΡΠΈΡΠΊΠΎΠ² — ΠΊΡΡΡΠ΅ΡΡ Π² ΠΌΠΎΠΌΠ΅Π½Ρ Π΄ΠΎΡΡΠ°Π²ΠΊΠΈ.
Π§Π°ΡΡΠ½ΡΠ΅ Π΄ΠΎΠΌΠ°, ΠΏΠΎΡΡΡΠΎΠ΅Π½Π½ΡΠ΅ ΠΏΠΎ Π½Π°ΡΠΈΠΌ ΠΏΡΠΎΠ΅ΠΊΡΠ°ΠΌ
dobrovdome.ru
ΠΡΠΎΠ΅ΠΊΡ Π΄ΠΎΠΌΠ° ΡΠ²ΠΎΠΈΠΌΠΈ ΡΡΠΊΠ°ΠΌΠΈ
ΠΏΡΠΎΠ΅ΠΊΡ Π΄ΠΎΠΌΠ°
ΠΡΠΎΠ΅ΠΊΡ Π½Π΅ΠΎΠ±Ρ ΠΎΠ΄ΠΈΠΌΠΎ ΠΏΠΎΠ΄Π³ΠΎΡΠΎΠ²ΠΈΡΡ ΠΈΠ·Π½Π°ΡΠ°Π»ΡΠ½ΠΎ, ΠΏΡΠ΅ΠΆΠ΄Π΅ ΡΠ΅ΠΌ Π½Π°ΡΠΈΠ½Π°ΡΡ Π»ΡΠ±ΠΎΠ΅ ΡΡΡΠΎΠΈΡΠ΅Π»ΡΡΡΠ²ΠΎ. ΠΠ΅ ΠΈΠΌΠ΅Π΅Ρ Π·Π½Π°ΡΠ΅Π½ΠΈΡ, Π±ΡΠ΄Π΅Ρ ΡΡΠΎ ΠΎΠ³ΡΠΎΠΌΠ½ΡΡ ΡΠ°Π·ΠΌΠ΅ΡΠΎΠ² ΠΊΠΎΡΡΠ΅Π΄ΠΆ Π·Π° Π³ΠΎΡΠΎΠ΄ΠΎΠΌ Π»ΠΈΠ±ΠΎ Π½Π΅Π±ΠΎΠ»ΡΡΠΎΠΉ Π΄ΠΎΠΌΠΈΠΊ Π½Π° Π΄Π°ΡΠ½ΠΎΠΌ ΡΡΠ°ΡΡΠΊΠ΅, Π»ΡΠ±ΡΠ΅ ΠΌΡΡΠ»ΠΈ ΡΠ»Π΅Π΄ΡΠ΅Ρ ΡΠ½Π°ΡΠ°Π»Π° ΡΠ΅Π°Π»ΠΈΠ·ΠΎΠ²Π°ΡΡ Π½Π° Π±ΡΠΌΠ°Π³Π΅.
ΠΡΠΈ ΡΠ°Π·ΡΠ°Π±ΠΎΡΠΊΠ΅ ΠΏΡΠΎΠ΅ΠΊΡΠ° Ρ Π²Π°Ρ Π΅ΡΡΡ Π²ΠΎΠ·ΠΌΠΎΠΆΠ½ΠΎΡΡΡ ΡΠΎΡΠ½ΠΎ Π²ΡΡΡΠΈΡΠ°ΡΡ ΠΈΡΠΎΠ³ΠΎΠ²ΡΡ ΡΡΠΎΠΈΠΌΠΎΡΡΡ ΡΡΡΠΎΠΉΠΌΠ°ΡΠ΅ΡΠΈΠ°Π»ΠΎΠ² ΠΈ ΡΠ°Π±ΠΎΡ, ΡΡΠΎ ΠΏΠΎΠΌΠΎΠΆΠ΅Ρ Π²Π°ΠΌ Π·Π°ΠΊΠΎΠ½ΡΠΈΡΡ ΠΏΠΎΡΡΡΠΎΠΉΠΊΡ Π² ΠΏΡΠ΅Π΄ΠΏΠΎΠ»Π°Π³Π°Π΅ΠΌΡΠ΅ ΡΡΠΎΠΊΠΈ ΠΈ ΠΆΠΈΡΡ Π² Π½ΠΎΠ²ΠΎΠΌ Π΄ΠΎΠΌΠ΅.
Π‘Π΅ΠΉΡΠ°Ρ Π΅ΡΡΡ Π±ΠΎΠ»ΡΡΠΎΠ΅ ΠΊΠΎΠ»ΠΈΡΠ΅ΡΡΠ²ΠΎ ΠΊΠΎΠΌΠΏΠ°Π½ΠΈΠΉ, ΠΊΠΎΡΠΎΡΡΠ΅ ΠΌΠΎΠ³ΡΡ ΠΏΡΠ΅Π΄Π»ΠΎΠΆΠΈΡΡ ΡΡΠ»ΡΠ³ΠΈ Π΄Π»Ρ ΡΠ°ΡΡΠ΅ΡΠ° Π²Π°ΡΠΈΡ ΠΏΡΠΎΠ΅ΠΊΡΠΎΠ² Π»ΠΈΠ±ΠΎ ΡΠΆΠ΅ ΡΠ΅Π°Π»ΠΈΠ·ΡΡΡ Π³ΠΎΡΠΎΠ²ΡΠ΅. ΠΡ ΡΡΠΎΠΈΠΌΠΎΡΡΡ Π²Π΅ΡΡΠΌΠ° Π²ΡΡΠΎΠΊΠ°Ρ, ΠΈ Π±ΠΎΠ»ΡΡΠ°Ρ ΡΠ°ΡΡΡ ΡΠ°ΠΌΠΎΠ·Π°ΡΡΡΠΎΠΉΡΠΈΠΊΠΎΠ², ΠΆΠ΅Π»Π°Ρ ΡΡΠΊΠΎΠ½ΠΎΠΌΠΈΡΡ Π΄Π΅Π½ΡΠ³ΠΈ, Π½Π΅ ΠΈΠΌΠ΅ΡΡ ΠΆΠ΅Π»Π°Π½ΠΈΡ ΠΏΡΠ΅Π΄Π°ΡΡ ΡΡΠΎΠΌΡ ΠΎΡΠΎΠ±ΠΎΠ΅ Π·Π½Π°ΡΠ΅Π½ΠΈΠ΅. ΠΠ° ΡΠ°ΠΌΠΎΠΌ Π΄Π΅Π»Π΅ ΠΌΠΎΠΆΠ½ΠΎ ΠΈ ΡΠ°ΠΌΠΎΡΡΠΎΡΡΠ΅Π»ΡΠ½ΠΎ ΡΠΎΠ·Π΄Π°ΡΡ ΠΏΡΠΎΠ΅ΠΊΡ Π΄ΠΎΠΌΠ°, Π½ΠΎ Π·Π΄Π΅ΡΡ Π½Π΅ΠΎΠ±Ρ ΠΎΠ΄ΠΈΠΌΠΎ Π·Π½Π°ΡΡ ΠΎ ΡΠΎΠΌ, ΡΡΠΎ Π΅ΡΡΡ ΠΌΠΎΠΌΠ΅Π½ΡΡ, Π½Π° ΠΊΠΎΡΠΎΡΡΠ΅ Π½Π΅ΠΎΠ±Ρ ΠΎΠ΄ΠΈΠΌΠΎ ΠΎΠ±ΡΠ°ΡΠ°ΡΡ Π±ΠΎΠ»ΡΡΠΎΠ΅ Π²Π½ΠΈΠΌΠ°Π½ΠΈΠ΅.
ΡΠ°Π·ΡΠ°Π±ΠΎΡΠΊΠ° ΠΏΠ»Π°Π½Π°
ΠΠ΅ΡΠ΅Π΄ ΡΠ΅ΠΌ ΠΊΠ°ΠΊ Π½Π°ΡΠ°ΡΡ ΡΠ°ΠΌΡ ΡΠ°Π±ΠΎΡΡ ΠΏΠΎ ΠΏΡΠΎΠ΅ΠΊΡΠΈΡΠΎΠ²Π°Π½ΠΈΡ Π΄ΠΎΠΌΠ°, ΡΠ»Π΅Π΄ΡΠ΅Ρ ΠΎΠΏΡΠ΅Π΄Π΅Π»ΠΈΡΡΡΡ Ρ ΡΠ΅ΠΌ, Π΄Π»Ρ ΡΠ΅Π³ΠΎ ΠΎΠ½ ΠΏΡΠ΅Π΄Π½Π°Π·Π½Π°ΡΠ°Π΅ΡΡΡ:
- Π±ΡΠ΄Π΅Ρ ΡΡΠ° ΠΏΠΎΡΡΡΠΎΠΉΠΊΠ° Π»Π΅ΡΠ½Π΅ΠΉ Π΄Π°ΡΠ΅ΠΉ ΠΈΠ»ΠΈ Π΄ΠΎΠΌ Π±ΡΠ΄Π΅Ρ ΠΎΡΠ½ΠΎΠ²Π°ΡΠ΅Π»ΡΠ½ΡΠΌ Π΄Π» ΠΏΡΠΎΠΆΠΈΠ²Π°Π½ΠΈΡ Π² Π½Π΅ΠΌ Π²Π΅ΡΡ Π³ΠΎΠ΄;
- ΠΏΠΎΠ½ΡΡΡ Π΄Π»Ρ ΡΠ΅Π±Ρ Π±ΡΠ΄ΡΡ Π»ΠΈ Π΅ΡΠ΅ ΠΏΠΎΡΡΡΠΎΠΉΠΊΠΈ Π½Π° ΡΡΠ°ΡΡΠΊΠ΅;Β
- Π±ΡΠ΄Π΅ΡΠ΅ Π»ΠΈ Π²Ρ ΡΡΡΠΎΠΈΡΡ Π³Π°ΡΠ°ΠΆ ΠΈ ΡΠΊΠΎΠ»ΡΠΊΠΎ ΠΌΠ°ΡΠΈΠ½ Π² Π½Π΅ΠΌ Π΄ΠΎΠ»ΠΆΠ½ΠΎ ΠΏΠΎΠΌΠ΅ΡΡΠΈΡΡΡΡ, Π³Π΄Π΅ Π±ΡΠ΄Π΅Ρ ΡΠ°ΡΠΏΠΎΠ»Π°Π³Π°ΡΡΡΡ Π±Π°Π½Ρ, ΡΠΊΠ²Π°ΠΆΠΈΠ½Π°, ΡΠ΅ΠΏΡΠΈΠΊΠ° ΠΈ Π΄ΡΡΠ³ΠΈΠ΅ ΠΎΠ±ΡΠ΅ΠΊΡΡ, ΠΊΠΎΡΠΎΡΡΠ΅ ΠΌΠΎΠ³ΡΡ Π²Π»ΠΈΡΡΡ Π½Π° ΡΠ°Π·ΠΌΠ΅ΡΡ Π΄ΠΎΠΌΠ° ΠΈ Π΅Π³ΠΎ Π½Π°ΠΈΠ»ΡΡΡΠ΅Π΅ ΡΠ°ΡΠΏΠΎΠ»ΠΎΠΆΠ΅Π½ΠΈΠ΅ Π½Π° Π·Π΅ΠΌΠ΅Π»ΡΠ½ΠΎΠΌ ΡΡΠ°ΡΡΠΊΠ΅;
- Π½Π°Ρ ΠΎΠ΄ΠΈΡΡΡ Π»ΠΈ ΡΡΠ°ΡΡΠΎΠΊ ΠΏΠΎΠ΄ Π½Π°ΠΊΠ»ΠΎΠ½ΠΎΠΌ ΠΈ Π³Π΅ΠΎΠ΄Π΅Π·ΠΈΡΠ΅ΡΠΊΠ°Ρ ΡΠΊΡΠΏΠ΅ΡΡΠΈΠ·Π° ΡΠ°ΠΊΠΆΠ΅ ΡΡΠ°Π½ΡΡ ΡΠ°ΠΊΡΠΎΡΠΎΠΌ, ΠΊΠΎΡΠΎΡΡΠ΅ ΠΏΠΎΠ²Π»ΠΈΡΡΡ Π½Π° ΡΠ°ΡΠΏΠΎΠ»ΠΎΠΆΠ΅Π½ΠΈΠ΅ Π΄ΠΎΠΌΠ°.
ΠΡΠΈ Π²ΡΠ΅ ΠΌΠΎΠΌΠ΅Π½ΡΡ Π½Π΅ΠΎΠ±Ρ ΠΎΠ΄ΠΈΠΌΠΎ ΡΡΠΈΡΡΠ²Π°ΡΡ, ΠΎΡΠ½ΠΎΠ²ΡΠ²Π°ΡΡΡ Π½Π° ΠΏΠΎΠ»ΡΡΠ΅Π½Π½ΡΡ ΠΈΠ½ΡΠΎΡΠΌΠ°ΡΠΈΡ, ΡΠ°Π·ΡΠ°Π±Π°ΡΡΠ²Π°Π΅ΡΡΡ Π³Π΅Π½Π΅ΡΠ°Π»ΡΠ½ΡΠΉ ΠΏΠ»Π°Π½ Π²ΡΠ΅Π³ΠΎ ΡΡΠ°ΡΡΠΊΠ°. ΠΡΠΈ ΠΏΠΎΠΌΠΎΡΠΈ ΠΏΠΎΠ΄ΠΎΠ±Π½ΠΎΠ³ΠΎ ΠΏΠ»Π°Π½Π° Π²Ρ ΡΠΌΠΎΠΆΠ΅ΡΠ΅ ΠΏΡΠ΅ΠΊΡΠ°ΡΠ½ΠΎ ΡΡΠΊΠΎΠ½ΠΎΠΌΠΈΡΡ ΠΌΠ½ΠΎΠ³ΠΎ Π²ΡΠ΅ΠΌΠ΅Π½ΠΈ ΠΈ Π΄Π΅Π½Π΅Π³. ΠΡΠ»ΠΈ ΠΎΡΠΈΠ΅Π½ΡΠΈΡΠΎΠ²Π°ΡΡΡΡ ΠΏΠΎ ΡΠ°Π·ΠΌΠ΅ΡΠΊΠ΅, ΡΠΎ ΠΌΠΎΠΆΠ½ΠΎ ΡΡΠ°Π·Ρ ΠΏΠΎΠ΄Π³ΠΎΡΠΎΠ²ΠΈΡΡ ΡΡΠΎΡΠ½ΠΊΡ Π΄Π»Ρ Π°Π²ΡΠΎ, ΠΏΠΎΡΡΠ°Π²ΠΈΡΡ ΡΠ΅ΠΏΡΠΈΠΊ ΠΈ ΡΠ΄Π΅Π»Π°ΡΡ ΡΠΊΠ²Π°ΠΆΠΈΠ½Ρ.
ΠΏΡΠΎΠ΅ΠΊΡΠΈΡΠΎΠ²Π°Π½ΠΈΠ΅ Π΄ΠΎΠΌΠ°
Π’Π΅ΠΏΠ΅ΡΡ ΠΌΠΎΠΆΠ½ΠΎ Π½Π°ΡΠΈΠ½Π°ΡΡ ΡΠΎΠ·Π΄Π°Π²Π°ΡΡ ΠΏΡΠΎΠ΅ΠΊΡ Π΄ΠΎΠΌΠ°. ΠΡ ΡΠΆΠ΅ Π·Π½Π°Π΅ΡΠ΅ ΠΏΡΠΈΠ±Π»ΠΈΠ·ΠΈΡΠ΅Π»ΡΠ½ΠΎ, ΠΊΠ°ΠΊΠΈΠ΅ ΠΎΠ½ Π±ΡΠ΄Π΅Ρ ΠΈΠΌΠ΅ΡΡ ΡΠ°Π·ΠΌΠ΅ΡΡ ΠΈ, Π³Π΄Π΅ Π±ΡΠ΄Π΅Ρ ΡΠ°ΡΠΏΠΎΠ»Π°Π³Π°ΡΡΡΡ.
Β
Β
ΠΡΠΊΠΈΠ·Π½ΡΠΉ ΠΏΡΠΎΠ΅ΠΊΡ
ΡΡΠΊΠΈΠ·Π½ΡΠΉ ΠΏΡΠΎΠ΅ΠΊΡ
Π’Π°ΠΊΠΎΠΉ ΠΏΡΠΎΠ΅ΠΊΡ Π²Ρ ΠΌΠΎΠΆΠ΅ΡΠ΅ ΡΠΎΠ·Π΄Π°ΡΡ ΡΠ°ΠΌΠΈ, ΠΈ ΠΏΠΎ Π½Π΅ΠΌΡ Π°ΡΡ ΠΈΡΠ΅ΠΊΡΠΎΡ Π±ΡΠ΄Π΅Ρ Π΄Π΅Π»Π°ΡΡ ΠΏΠ»Π°Π½ΠΈΡΠΎΠ²ΠΊΡ, ΠΈ ΠΎΠ±Π΄ΡΠΌΡΠ²Π°ΡΡ ΠΏΡΠΎΡΡΡΠ°Π½ΡΡΠ²Π΅Π½Π½ΡΠ΅ ΠΈ ΡΡΠΈΠ»Π΅Π²ΡΠ΅ ΡΠ΅ΡΠ΅Π½ΠΈΡ.
Π’Π°ΠΊΠΎΠ³ΠΎ ΡΠΈΠΏΠ° ΡΠ΅ΡΡΠ΅ΠΆΠΈ Π±ΡΠ΄ΡΡ Π²ΠΊΠ»ΡΡΠ°ΡΡ ΠΈ ΠΏΠ»Π°Π½ ΠΏΠΎ Π·Π°ΡΡΡΠΎΠΉΠΊΠ΅, ΠΊΡΠΎΠ²Π»Π΅ ΠΈ ΡΡΠ°ΠΆΠ½ΠΎΡΡΠΈ Π΄ΠΎΠΌΠ°. ΠΠΎΠΌΠΈΠΌΠΎ ΡΡΠΎΠ³ΠΎ Π±ΡΠ΄Π΅Ρ ΠΎΡΠΎΠ±ΡΠ°ΠΆΠ΅Π½ ΠΈ Π²ΠΈΠ΄ ΡΠ°ΡΠ°Π΄Π°, ΠΏΠΎΠΏΠ΅ΡΠ΅ΡΠ½ΡΠΉ ΠΈ ΠΏΡΠΎΠ΄ΠΎΠ»ΡΠ½ΡΠΉ ΡΠ°Π·ΡΠ΅Π· ΠΏΠΎΡΡΡΠΎΠΉΠΊΠΈ. ΠΠ° Π½Π΅ΠΌ ΡΠ°ΠΊΠΆΠ΅ ΠΎΡΠΌΠ΅ΡΠ°ΡΡ Ρ ΠΊΠ°ΠΊΠΈΠ΅ ΠΌΠ°ΡΠ΅ΡΠΈΠ°Π»Ρ Π±ΡΠ΄ΡΡ ΠΈΡΠΏΠΎΠ»ΡΠ·ΠΎΠ²Π°Π½Ρ Π΄Π»Ρ ΠΏΠΎΡΡΡΠΎΠΉΠΊΠΈ Π΄ΠΎΠΌΠ°, Π΅Π³ΠΎ ΠΎΡΠΎΠ±Π΅Π½Π½ΠΎΡΡΠΈ Π² ΠΊΠΎΠ½ΡΡΡΡΠΊΡΠΈΠΈ Π²ΡΠ΅Ρ Π΄Π΅ΡΠ°Π»Π΅ΠΉ. Π ΡΠΆΠ΅ ΠΎΡΠ½ΠΎΠ²ΡΠ²Π°ΡΡΡ Π½Π° ΠΏΠΎΠ΄ΡΠΎΠ±Π½ΠΎΠΌ ΠΏΡΠΎΠ΅ΠΊΡΠ΅ ΡΡΠΊΠΈΠ·Π½ΠΎΠ³ΠΎ ΡΠΈΠΏΠ°, Π±ΡΠ΄Π΅Ρ ΡΠΎΠ·Π΄Π°Π½ ΡΠ°Π±ΠΎΡΠΈΠΉ, ΠΊΠΎΡΠΎΡΡΠΉ Π±ΡΠ΄Π΅Ρ ΡΠ²ΠΎΠ΅Π³ΠΎ ΡΠΎΠ΄Π° ΡΡΠΊΠΎΠ²ΠΎΠ΄ΡΡΠ²ΠΎΠΌ Π΄Π»Ρ Π±ΡΠΈΠ³Π°Π΄Ρ ΡΡΡΠΎΠΈΡΠ΅Π»Π΅ΠΉ.Β
Β
Β

ΡΠ°Π±ΠΎΡΠΈΠΉ ΠΏΡΠΎΠ΅ΠΊΡ
ΠΡΡ ΠΈΡΠ΅ΠΊΡΡΡΠ½ΡΠΉ ΡΡΠ°ΠΏ ΠΏΡΠΎΠ΅ΠΊΡΠ°
Π°ΡΡ ΠΈΡΠ΅ΠΊΡΡΡΠ½ΡΠΉ ΠΏΡΠΎΠ΅ΠΊΡ
ΠΡΠΎΠ΅ΠΊΡ Π°ΡΡ ΠΈΡΠ΅ΠΊΡΡΡΠ½ΠΎΠ³ΠΎ ΡΠΈΠΏΠ° ΡΠ²Π»ΡΠ΅ΡΡΡ Π½Π°ΠΈΠ±ΠΎΠ»Π΅Π΅ ΠΏΡΠΈΡΡΠ½ΡΠΌ ΠΌΠΎΠΌΠ΅Π½ΡΠΎΠΌ ΠΏΡΠΈ ΠΏΡΠΎΠ²Π΅Π΄Π΅Π½ΠΈΠΈ ΠΏΠ»Π°Π½ΠΈΡΠΎΠ²Π°Π½ΠΈΡ Π΄ΠΎΠΌΠ°. ΠΠ΄Π΅ΡΡ ΠΏΡΠΎΡΠΈΡΠΎΠ²ΡΠ²Π°ΡΡ ΠΌΠ΅ΡΡΠΎΡΠ°ΡΠΏΠΎΠ»ΠΎΠΆΠ΅Π½ΠΈΠ΅ Π²ΡΠ΅Ρ ΠΊΠΎΠΌΠ½Π°Ρ ΠΈ ΠΈΡ ΠΏΠ»ΠΎΡΠ°Π΄Ρ, Π΄ΠΎΠ±Π°Π²Π»ΡΡΡ Π΄ΠΎΠΏΠΏΠΎΠΌΠ΅ΡΠ΅Π½ΠΈΡ, ΠΈ ΠΏΠΎΠΌΠ΅ΡΠ°ΡΡ ΠΌΠ΅ΡΡΠ°, Π² ΠΊΠΎΡΠΎΡΡΡ Π±ΡΠ΄ΡΡ ΡΠ°ΡΠΏΠΎΠ»ΠΎΠΆΠ΅Π½Ρ ΠΎΠΊΠ½Π° Π»ΠΈΠ±ΠΎ Π΄Π²Π΅ΡΠΈ.
ΠΠ° ΡΡΠΎΠΌ ΡΡΠ°ΠΏΠ΅ ΡΠ»Π΅Π΄ΡΠ΅Ρ ΡΡΠΈΡΡΠ²Π°ΡΡ ΠΈ ΡΠΈΠΏ ΠΌΠ°ΡΠ΅ΡΠΈΠ°Π»Π°, ΠΈΠ· ΠΊΠΎΡΠΎΡΠΎΠ³ΠΎ Π±ΡΠ΄Π΅Ρ Π²ΠΎΠ·Π²ΠΎΠ΄ΠΈΡΡΡΡ Π΄ΠΎΠΌ. ΠΡ ΡΡΠΎΠ³ΠΎ Π±ΡΠ΄Π΅Ρ Π·Π°Π²ΠΈΡΠ΅ΡΡ, ΠΊΠ°ΠΊΡΡ ΡΠΎΠ»ΡΠΈΠ½Ρ Π±ΡΠ΄ΡΡ ΠΈΠΌΠ΅ΡΡ ΡΡΠ΅Π½Ρ, ΡΠ°Π·ΠΌΠ΅ΡΠ½ΠΎΡΡΡ ΠΎΠΊΠΎΠ½, Π΄Π²Π΅ΡΠ΅ΠΉ, ΡΠΊΠ»ΠΎΠ½ ΠΊΡΡΡΠΈ.Β Π ΡΠ΅Π·ΡΠ»ΡΡΠ°ΡΠ΅ Ρ Π²Π°Ρ Π±ΡΠ΄Π΅Ρ Π½Π΅ΡΠΊΠΎΠ»ΡΠΊΠΎ ΡΠ΅ΡΡΠ΅ΠΆΠ΅ΠΉ, Π³Π΄Π΅ Π±ΡΠ΄ΡΡ ΠΈΠΌΠ΅ΡΡΡΡ Π·Π°ΠΏΠΈΡΠΊΠΈ Ρ ΠΏΠΎΡΡΠ½Π΅Π½ΠΈΡΠΌΠΈ. ΠΡ ΠΌΠΎΠΆΠ΅ΡΠ΅ ΡΠ΄Π΅Π»Π°ΡΡ Π²ΡΠ΅ ΡΡΠΊΠ°ΠΌΠΈ Π½Π° Π±ΡΠΌΠ°Π³Π΅ Π»ΠΈΠ±ΠΎ ΠΆΠ΅ ΠΈΡΠΏΠΎΠ»ΡΠ·ΠΎΠ²Π°ΡΡ ΡΠΏΠ΅ΡΠΈΠ°Π»ΡΠ½ΡΠ΅ ΠΏΡΠΎΠ³ΡΠ°ΠΌΠΌΡ Π½Π° ΠΠ.Β
Β
Β
ΠΡΠ°ΠΏ ΠΊΠΎΠ½ΡΡΡΡΠΊΡΠΈΠ²Π½ΠΎΠ³ΠΎ ΡΠΈΠΏΠ° Π² ΠΏΡΠΎΠ΅ΠΊΡΠΈΡΠΎΠ²Π°Π½ΠΈΠΈ
ΠΊΠΎΠ½ΡΡΡΡΠΊΡΠΈΠ²Π½ΠΎΠ΅ ΠΏΡΠΎΠ΅ΠΊΡΠΈΡΠΎΠ²Π°Π½ΠΈΠ΅
ΠΠ° Π΄Π°Π½Π½ΠΎΠΌ ΡΡΠ°ΠΏΠ΅ Π½Π΅ΠΎΠ±Ρ ΠΎΠ΄ΠΈΠΌΠΎ ΡΠ°ΡΡΡΠΈΡΠ°ΡΡ Π²ΡΠ΅ Π΄Π΅ΡΠ°Π»ΠΈ Π΄ΠΎΠΌΠ°. ΠΠ°ΠΊΠΎΠΉ Π±ΡΠ΄Π΅Ρ ΠΈΡΠΏΠΎΠ»ΡΠ·ΠΎΠ²Π°ΡΡΡΡ ΡΡΠ½Π΄Π°ΠΌΠ΅Π½Ρ ΠΈ Π½Π° ΠΊΠ°ΠΊΡΡ Π³Π»ΡΠ±ΠΈΠ½Ρ Π΅Π³ΠΎ Π½Π΅ΠΎΠ±Ρ ΠΎΠ΄ΠΈΠΌΠΎ ΡΠ³Π»ΡΠ±Π»ΡΡΡ. ΠΠ°ΠΊΠΎΠΉ ΡΠ»Π΅Π΄ΡΠ΅Ρ Π΄Π΅Π»Π°ΡΡ Β«ΠΏΠΈΡΠΎΠ³Β» Π΄Π»Ρ ΡΡΠ΅Π½ΠΎΠΊ, ΠΏΠΎΠ΄Π±ΠΈΡΠ°ΡΡΡΡ ΠΏΠ΅ΡΠ΅ΠΊΡΡΡΠΈΡ ΠΌΠ΅ΠΆΠ΄Ρ ΡΡΠ°ΠΆΠ°ΠΌΠΈ, Π° ΡΠ°ΠΊΠΆΠ΅ ΠΏΡΠΎΠ²ΠΎΠ΄ΡΡΡΡ ΡΠ°ΡΡΠ΅ΡΡ ΠΏΠΎ ΡΠ°ΡΠΏΠΎΠ»ΠΎΠΆΠ΅Π½ΠΈΡ ΡΡΡΠΎΠΏΠΈΠ» ΠΈ Π³Π΄Π΅ Π±ΡΠ΄Π΅Ρ ΡΠ°ΡΠΏΠΎΠ»ΠΎΠΆΠ΅Π½ Π΄ΡΠΌΠΎΡ ΠΎΠ΄. Π ΡΠ΅Π·ΡΠ»ΡΡΠ°ΡΠ΅ Π²Ρ ΠΏΠΎΠ»ΡΡΠ°Π΅ΡΠ΅ ΡΠ΅ΡΡΠ΅ΠΆΠΈ ΠΏΠΎ ΠΊΠΎΠ½ΡΡΡΡΠΊΡΠΈΠΈ ΡΡΠ΅Π½ΠΎΠΊ, ΠΏΠ»Π°Π½ ΡΠΈΡΡΠ΅ΠΌΡ ΡΡΡΠΎΠΏΠΈΠ», ΠΌΠ΅ΠΆΡΡΠ°ΠΆΠ½ΡΡ Π»Π΅ΡΡΠ½ΠΈΡΡ, ΠΏΠ΅ΡΠ΅ΠΌΡΡΠΊΠΈ, Π±Π°Π»ΠΊΠΈ ΠΈ ΠΌΠ½ΠΎΠ³ΠΎΠ΅ Π΄ΡΡΠ³ΠΎΠ΅. ΠΡΠ΅ ΠΌΠ°ΡΠ΅ΡΠΈΠ°Π»Ρ ΡΠ»Π΅Π΄ΡΠ΅Ρ ΠΏΡΠΎΡΡΠΈΡΡΠ²Π°ΡΡ, ΡΡΠΎΠ±Ρ Π²Ρ ΡΠ΄Π΅Π»Π°Π»ΠΈ Π·Π°ΠΊΡΠΏΠΊΠΈ Π²ΡΠ΅Π³ΠΎ Π½Π΅ΠΎΠ±Ρ ΠΎΠ΄ΠΈΠΌΠΎΠ³ΠΎ ΠΈ Π² Π½ΡΠΆΠ½ΠΎΠΌ ΠΎΠ±ΡΠ΅ΠΌΠ΅.
Β
Β
ΠΡΠΎΠ΅ΠΊΡ ΠΈΠ½ΠΆΠ΅Π½Π΅ΡΠ½ΠΎ-ΡΠ΅Ρ Π½ΠΈΡΠ΅ΡΠΊΠΎΠ³ΠΎ ΠΏΠ»Π°Π½Π°
ΠΈΠ½ΠΆΠ΅Π½Π΅ΡΠ½ΠΎ-ΡΠ΅Ρ Π½ΠΈΡΠ΅ΡΠΊΠΈΠΉ ΠΏΠ»Π°Π½
ΠΡΠΎ Π²Π΅ΡΡΠΌΠ° Π²Π°ΠΆΠ½ΡΠΉ ΡΡΠ°ΠΏ, ΠΊΠΎΡΠΎΡΡΠΉ Π½Π΅ Π²ΠΎ Π²ΡΠ΅Ρ ΠΏΠ»Π°Π½Π°Ρ ΡΠΎΠΎΡΡΠΆΠ΅Π½ΠΈΠΉ ΠΌΠΎΠΆΠ½ΠΎ Π½Π°ΠΉΡΠΈ ΠΈ Π²ΡΡΡΠ΅ΡΠΈΡΡ, Π½ΠΎ Π±Π΅Π· ΡΠ°ΠΊΠΎΠ³ΠΎ ΠΏΡΠΎΠ΅ΠΊΡΠ° Π½Π΅ Π²ΡΠΉΠ΄Π΅Ρ Π²ΡΡΡΡΠΎΠΈΡΡ Π΄ΠΎΠΌ Π²ΡΡΠΎΠΊΠΎΠ³ΠΎ ΠΊΠ°ΡΠ΅ΡΡΠ²Π°. Π Π½Π΅Π³ΠΎ Π²Ρ ΠΎΠ΄ΠΈΡ ΠΏΡΠΎΠ΅ΠΊΡΠΈΡΠΎΠ²Π°Π½ΠΈΠ΅ ΠΈ ΡΠ°ΡΡΠ΅Ρ:
- ΠΊΠ°Π½Π°Π»ΠΈΠ·Π°ΡΠΈΠΎΠ½Π½ΠΎΠΉ ΡΠΈΡΡΠ΅ΠΌΡ;
- ΡΠ½Π°Π±ΠΆΠ΅Π½ΠΈΡ Π²ΠΎΠ΄ΠΎΠΉ;
- Π²Π΅Π½ΡΠΈΠ»ΡΡΠΈΠΈ;
- ΡΡ Π΅ΠΌΠ° ΠΎΡΠΎΠΏΠ»Π΅Π½ΠΈΡ;
- ΡΠ»Π΅ΠΊΡΡΠΎΠΏΡΠΎΠ²ΠΎΠ΄ΠΊΠ° ΠΈ ΠΎΠ±ΠΎΡΡΠ΄ΠΎΠ²Π°Π½ΠΈΠ΅.
Π ΡΡΠΎΠΌ ΠΏΡΠΎΠ΅ΠΊΡΠ΅ Π΄ΠΎΠ»ΠΆΠ΅Π½ ΠΈΠΌΠ΅ΡΡΡΡ ΠΏΠ»Π°Π½ ΠΏΠΎΡΡΠ°ΠΏΠ½ΠΎΠ³ΠΎ Π²ΡΠΏΠΎΠ»Π½Π΅Π½ΠΈΡ ΡΠ°Π±ΠΎΡ ΠΏΠΎ ΠΏΡΠΎΠ²Π΅Π΄Π΅Π½ΠΈΡ ΠΊΠΎΠΌΠΌΡΠ½ΠΈΠΊΠ°ΡΠΈΠΉ, ΠΊΠΎΡΠΎΡΡΠ΅ Π½ΡΠΆΠ½Ρ Π΄Π»Ρ ΠΆΠΈΠ·Π½ΠΈ. Π ΠΏΡΠΎΠ΅ΠΊΡΠ΅ ΡΠ°Π±ΠΎΡΠ΅Π³ΠΎ ΡΠΈΠΏΠ° ΠΏΠΎΠ΄ΡΠΎΠ±Π½ΠΎ Π΄ΠΎΠ»ΠΆΠ½Π° Π±ΡΡΡ ΡΠ°ΡΠΏΠΈΡΠ°Π½Π° Π²ΡΡ ΠΈΠ½ΡΠΎΡΠΌΠ°ΡΠΈΡ ΠΏΡΠΎ ΡΠ°ΡΡΠ΅ΡΠ½ΡΡ ΠΌΠΎΡΠ½ΠΎΡΡΡ ΡΠΎΠΎΡΡΠΆΠ΅Π½ΠΈΡ, ΠΏΡΠΎ ΡΠ°Π·ΡΠ°Π±ΠΎΡΠΊΡ ΡΠ»Π΅ΠΊΡΡΠΎΠΏΡΠΎΠ²ΠΎΠ΄ΠΊΠΈ ΠΈ ΠΏΡΠΎ ΡΠΈΡΡΠ΅ΠΌΡ Π·Π°Π·Π΅ΠΌΠ»Π΅Π½ΠΈΡ Π΄Π»Ρ ΡΠΎΠ³ΠΎ, ΡΡΠΎΠ±Ρ Π·Π°ΡΠΈΡΠΈΡΡ Π΄ΠΎΠΌ ΠΎΡ ΠΌΠΎΠ»Π½ΠΈΠΈ. Π ΠΎΡΠ΄Π΅Π»ΡΠ½ΠΎΠΌ ΡΠ°Π·Π΄Π΅Π»Π΅ Π²ΡΠ½ΠΎΡΠΈΡΡΡ ΠΌΠΎΠ½ΡΠ°ΠΆ ΡΠΈΡΡΠ΅ΠΌΡ ΠΏΠΎ ΠΎΡ ΡΠ°Π½Π΅ Π΄ΠΎΠΌΠ°.
ΠΠΈΠ·Π°ΠΉΠ½-ΠΏΡΠΎΠ΅ΠΊΡ Π΄ΠΎΠΌΠ°
Π΄ΠΈΠ·Π°ΠΉΠ½-ΠΏΡΠΎΠ΅ΠΊΡ Π΄ΠΎΠΌΠ°
ΠΡΠΎ ΡΡΠ°ΠΏ ΡΠ²Π»ΡΠ΅ΡΡΡ Π·Π°Π²Π΅ΡΡΠ°ΡΡΠΈΠΌ Π²ΠΎ Π²ΡΠ΅ΠΌΡ ΠΏΡΠΎΠ΅ΠΊΡΠΈΡΠΎΠ²Π°Π½ΠΈΡ. ΠΠ΄Π΅ΡΡ Π½Π΅ΠΎΠ±Ρ ΠΎΠ΄ΠΈΠΌΠΎ ΠΎΠΏΡΠ΅Π΄Π΅Π»ΠΈΡΡΡΡ Ρ ΡΠ²Π΅ΡΠΎΠ²ΠΎΠΉ Π³Π°ΠΌΠΌΠΎΠΉ:
- ΡΠ°ΡΠ°Π΄Π°;
- ΠΊΡΡΡΠΈ;
- ΡΡΠ΅Π½ Π΄ΠΎΠΌΠ°;
- ΠΎΡΠ΄Π΅Π»ΠΊΠΎΠΉ Π²Π½ΡΡΡΠΈ ΠΏΠΎΠΌΠ΅ΡΠ΅Π½ΠΈΠΉ.
Π’Π°ΠΊΠΆΠ΅ ΡΠ»Π΅Π΄ΡΠ΅Ρ ΠΏΡΠΎΠ΄ΡΠΌΠ°ΡΡ ΠΏΡΠΈ ΠΏΡΠΎΠ΅ΠΊΡΠΈΡΠΎΠ²Π°Π½ΠΈΠΈ ΠΏΡΠΎ ΡΡΠΈΠ»Ρ ΠΈ Π΄ΠΈΠ·Π°ΠΉΠ½ Π²ΡΠ΅Ρ ΠΏΠΎΠΌΠ΅ΡΠ΅Π½ΠΈΠΉ ΠΈ ΠΊΠ°ΠΊ Π±ΡΠ΄Π΅Ρ ΡΠ°ΡΠΏΠΎΠ»ΠΎΠΆΠ΅Π½Π° ΠΌΠ΅Π±Π΅Π»Ρ.
Π‘ΠΎΠ·Π΄Π°Π²Π°ΡΡ ΠΏΡΠΎΠ΅ΠΊΡ ΡΠ²ΠΎΠΈΠΌΠΈ ΡΡΠΊΠ°ΠΌΠΈ Π΄Π»Ρ ΡΠ°ΡΡΠ½ΡΡ Π·Π°ΡΡΡΠΎΠΉΡΠΈΠΊΠΎΠ² Π½Π°ΠΌΠ½ΠΎΠ³ΠΎ ΡΠ°ΡΠΈΠΎΠ½Π°Π»ΡΠ½Π΅Π΅ ΡΠΎΠ³Π΄Π°, ΠΊΠΎΠ³Π΄Π° Π²ΡΠ΅ ΡΡΡΠΎΠΈΡΠ΅Π»ΡΠ½ΡΠ΅ ΡΠ°Π±ΠΎΡΡ ΠΎΠ½ Π±ΡΠ΄Π΅Ρ ΠΏΡΠΎΠ΄Π΅Π»ΡΠ²Π°ΡΡ ΡΠ°ΠΌ. ΠΠΎΠ³Π΄Π° ΠΏΡΠΎΠ΅ΠΊΡ Π±ΡΠ΄Π΅Ρ Π½Π° ΡΡΠΊΠ°Ρ , Π½Π΅ ΡΠΏΠ΅ΡΠΈΠ°Π»ΠΈΡΡΡ Π±ΡΠ΄Π΅Ρ ΠΎΡΠ΅Π½Ρ ΡΡΠΆΠ΅Π»ΠΎ Π² Π½Π΅ΠΌ ΡΠ°Π·Π±ΠΈΡΠ°ΡΡΡΡ ΠΈ ΠΏΠΎΠ½ΡΡΡ Π²ΡΠ΅ ΡΠΎΡΠ½ΠΎΡΡΠΈ, ΡΡΠΎ ΡΠ°ΠΌ Π΅ΡΡΡ.
Β
ΡΡΠ°ΠΏΡ ΠΏΡΠΎΠ΅ΠΊΡΠΈΡΠΎΠ²Π°Π½ΠΈΡ
Π ΠΏΡΠΎΠ΅ΠΊΡΡ Π½Π΅ΠΎΠ±Ρ ΠΎΠ΄ΠΈΠΌΠΎ ΠΏΠΎΠ΄Ρ ΠΎΠ΄ΠΈΡΡ ΠΊΠΎΠΌΠΏΠ»Π΅ΠΊΡΠ½ΠΎ, ΠΏΠΎΡΠΎΠΌΡ ΠΊΠ°ΠΊ ΡΠ»Π΅Π΄ΡΠ΅Ρ ΡΡΠ΅ΡΡΡ Π²ΡΠ΅ ΠΈΠ½ΠΆΠ΅Π½Π΅ΡΠ½ΡΠ΅ ΠΈ ΠΊΠΎΠ½ΡΡΡΡΠΊΡΠΈΠ²Π½ΡΠ΅ ΠΎΡΠΎΠ±Π΅Π½Π½ΠΎΡΡΠΈ ΠΏΠΎΡΡΡΠΎΠΉΠΊΠΈ. ΠΠ»Ρ ΡΠΎΠ³ΠΎ ΡΡΠΎΠ±Ρ Π²ΡΡΡΡΠΎΠΈΡΡ Π΄ΠΎΠΌ, ΠΎ ΠΊΠΎΡΠΎΡΠΎΠΌ Π²Ρ ΠΌΠ΅ΡΡΠ°Π΅ΡΠ΅, Π²ΠΎ Π²ΡΠ΅ΠΌΡ ΠΏΡΠΈΠΎΠ±ΡΠ΅ΡΠ΅Π½ΠΈΡ Π·Π΅ΠΌΠ΅Π»ΡΠ½ΠΎΠ³ΠΎ Π½Π°Π΄Π΅Π»Π°, Π½ΡΠΆΠ½ΠΎ ΠΏΠΎΠ΄ΡΠΌΠ°ΡΡ ΠΏΡΠΎ Π²ΠΎΠ·ΠΌΠΎΠΆΠ½ΠΎΡΡΡ ΡΡΡΡΠΎΠΉΡΡΠ²Π° Π²ΠΎΠ΄ΠΎΡΠ½Π°Π±ΠΆΠ΅Π½ΠΈΡ, ΡΠ»Π΅ΠΊΡΡΠΎΠΏΡΠΎΠ²ΠΎΠ΄ΠΊΠΈ ΠΈ ΠΊΠ°Π½Π°Π»ΠΈΠ·Π°ΡΠΈΠΎΠ½Π½ΠΎΠΉ ΡΠΈΡΡΠ΅ΠΌΡ. ΠΠ°ΠΊ Π±Ρ ΡΡΠ°ΡΠ΅Π»ΡΠ½ΠΎ Π²Ρ Π½Π΅ ΡΠ°Π±ΠΎΡΠ°Π»ΠΈ Π½Π°Π΄ ΠΏΡΠΎΠ΅ΠΊΡΠΎΠΌ, Π½Π΅ ΡΠ²Π»ΡΡΡΡ ΡΠΏΠ΅ΡΠΈΠ°Π»ΠΈΡΡΠΎΠΌ, Π²Ρ ΠΌΠΎΠΆΠ΅ΡΠ΅ Π½Π΅ ΡΡΠ΅ΡΡΡ Π½Π΅ΠΊΠΎΡΠΎΡΡΡ ΠΌΠΎΠΌΠ΅Π½ΡΠΎΠ². Π Π²ΠΎ Π²ΡΠ΅ΠΌΡ ΠΏΠΎΡΡΡΠΎΠΉΠΊΠΈ ΠΌΠΎΠ³ΡΡ Π²ΠΎΠ·Π½ΠΈΠΊΠ°ΡΡ ΠΌΠΎΠΌΠ΅Π½ΡΡ, ΠΊΠΎΠ³Π΄Π° Π½Π° Ρ ΠΎΠ΄Ρ ΠΏΡΠΈΠ΄Π΅ΡΡΡ ΠΏΠ΅ΡΠ΅Π΄Π΅Π»ΡΠ²Π°ΡΡ Π»ΠΈΠ±ΠΎ Π΄ΠΎΠ΄Π΅Π»ΡΠ²Π°ΡΡ ΠΎΡΠ΄Π΅Π»ΡΠ½ΡΠ΅ Π΄Π΅ΡΠ°Π»ΠΈ ΠΊΠΎΠ½ΡΡΡΡΠΊΡΠΈΠΈ.
ΠΠΎΠ²Π΅ΠΉΡΠΈΠ΅ ΠΌΠ°ΡΠ΅ΡΠΈΠ°Π»Ρ ΠΈ Π΄ΠΎΡΡΡΠΏΠ½ΠΎΡΡΡ Π΄Π°Π½Π½ΡΡ Π½Π°ΠΌΠ½ΠΎΠ³ΠΎ ΠΌΠΎΠ³ΡΡ ΡΠΏΡΠΎΡΠΈΡΡ ΡΠ°Π±ΠΎΡΡ Π΄Π»Ρ Π·Π°ΡΡΡΠΎΠΉΡΠΈΠΊΠΎΠ². Π ΠΏΡΠΈΠΌΠ΅ΡΡ, Π² ΠΈΠ½ΡΠ΅ΡΠ½Π΅ΡΠ΅ ΠΈΠΌΠ΅Π΅ΡΡΡ ΠΎΠ³ΡΠΎΠΌΠ½ΡΠΉ Π²ΡΠ±ΠΎΡ ΡΠΈΠΏΠΎΠ²ΡΡ ΠΈ Π±Π΅ΡΠΏΠ»Π°ΡΠ½ΡΡ ΠΏΡΠΎΠ΅ΠΊΡΠΎΠ². ΠΠΎ ΡΡΠΎΠΈΡ ΠΏΠΎΠ½ΠΈΠΌΠ°ΡΡΒ ΠΈ ΡΠΎΡ ΡΠ°ΠΊΡ, ΡΡΠΎ Π΄Π΅ΠΉΡΡΠ²ΠΈΡΠ΅Π»ΡΠ½ΠΎ ΠΊΠ°ΡΠ΅ΡΡΠ²Π΅Π½Π½ΠΎ Π²ΡΠΏΠΎΠ»Π½Π΅Π½Π½ΡΡ ΡΠ°Π±ΠΎΡΡ Π½ΠΈΠΊΡΠΎ Π½Π΅ Π±ΡΠ΄Π΅Ρ ΠΎΡΠ΄Π°Π²Π°ΡΡ Π²Π°ΠΌ Π±Π΅ΡΠΏΠ»Π°ΡΠ½ΠΎ. Π’Π°ΠΊΠΎΠ³ΠΎ ΡΠΈΠΏΠ° ΠΏΡΠΎΠ΅ΠΊΡΡ ΠΏΠΎΡΡΠ΅Π±ΡΡΡ Ρ ΠΎΡΠΎΡΠ΅ΠΉ Π΄ΠΎΡΠ°Π±ΠΎΡΠΊΠΈ Π»ΠΈΠ±ΠΎ Π±ΡΠ΄ΡΡ Π½Π΅ ΠΏΠΎΠ»Π½ΠΎΡΡΡΡ Π·Π°Π²Π΅ΡΡΠ΅Π½Π½ΡΠΌΠΈ.
ΠΡΠ΅ ΠΎΠ΄ΠΈΠ½ Π²Π°ΡΠΈΠ°Π½Ρ β ΡΡΠΎ Β ΠΏΡΠΈΠΎΠ±ΡΠ΅ΡΠ΅Π½ΠΈΠ΅ ΡΠΆΠ΅ Π³ΠΎΡΠΎΠ²ΠΎΠ³ΠΎ ΠΊΠΎΠΌΠΏΠ»Π΅ΠΊΡΠ° Π΄Π»Ρ ΠΏΠΎΡΡΡΠΎΠΉΠΊΠΈ Π΄ΠΎΠΌΠ° ΠΏΡΡΠΌΠΎ Ρ Π·Π°Π²ΠΎΠ΄Π°. Π ΡΠ°ΠΊΠΎΠΉ ΠΊΠΎΠΌΠΏΠ»Π΅ΠΊΡ Π²Ρ ΠΎΠ΄ΡΡ Π΄Π²Π΅ OSB ΠΏΠ»ΠΈΡΡ, ΠΌΠ΅ΠΆΠ΄Ρ ΠΊΠΎΡΠΎΡΡΠΌΠΈ ΡΠ°ΡΠΏΠΎΠ»Π°Π³Π°Π΅ΡΡΡ ΡΠ»ΠΎΠΉ ΠΏΠ΅Π½ΠΎΠΏΠ»Π°ΡΡΠ°. ΠΠΎΠ΄ΠΎΠ±ΡΠ°Π² Π½Π΅ΠΎΠ±Ρ ΠΎΠ΄ΠΈΠΌΡΠΉ ΡΠΈΠΏ ΠΏΡΠΎΠ΅ΠΊΡΠ° Π΄Π»Ρ ΠΊΠ°ΡΠΊΠ°ΡΠ½ΠΎΠ³ΠΎ Π΄ΠΎΠΌΠ° Ρ ΠΊΠΎΠΌΠΏΠ°Π½ΠΈΠΈ-ΠΏΡΠΎΠΈΠ·Π²ΠΎΠ΄ΠΈΡΠ΅Π»Ρ, Π΅Π³ΠΎ Π²ΡΠΏΡΡΠΊΠ°ΡΡ ΡΠ°ΠΊΠΈΠΌ ΠΎΠ±ΡΠ°Π·ΠΎΠΌ, ΡΡΠΎΠ±Ρ ΡΡΠΈΡΡΠ²Π°ΡΡ Π²ΡΠ΅ ΠΎΠΊΠΎΠ½Π½ΡΠ΅ ΠΈ Π΄Π²Π΅ΡΠ½ΡΠ΅ ΠΏΡΠΎΠ΅ΠΌΡ, Π° Π·Π° ΠΎΡΠ΄Π΅Π»ΡΠ½ΡΡ ΠΏΠ»Π°ΡΡ ΠΈ ΠΏΠ΅ΡΠ΅Π³ΠΎΡΠΎΠ΄ΠΊΠΈ ΠΌΠ΅ΠΆΠ΄Ρ ΠΊΠΎΠΌΠ½Π°ΡΠ°ΠΌΠΈ.
ΠΠ°ΠΊΠ°Π·ΡΠΈΠΊ Π΄ΠΎΠ»ΠΆΠ΅Π½ ΠΏΡΠΎΡΡΠΎ ΠΏΡΠΎΠ²Π΅ΡΡΠΈ ΡΠ°Π±ΠΎΡΡ ΠΏΠΎ ΡΠ±ΠΎΡΠΊΠ΅ ΠΏΠΎ ΠΈΠ½ΡΡΡΡΠΊΡΠΈΠΈ, ΠΊΠΎΡΠΎΡΠ°Ρ Π½Π°ΠΏΠΎΠΌΠΈΠ½Π°Π΅Ρ ΠΊΠΎΠ½ΡΡΡΡΠΊΡΠΎΡ. Π Π»ΡΠ±ΠΎΠΉ ΡΠΈΡΡΠ°ΡΠΈΠΈ Π½Π°ΡΠ°Π»ΡΠ½ΠΎΠΉ ΡΠΎΡΠΊΠΎΠΉ ΠΏΡΠΈ ΡΠ°Π·ΡΠ°Π±ΠΎΡΠΊΠ΅ ΠΏΡΠΎΠ΅ΠΊΡΠ° Π»ΡΠ±ΠΎΠ³ΠΎ ΡΠΈΠΏΠ° ΡΠ²Π»ΡΠ΅ΡΡΡ Π±ΡΠ΄ΠΆΠ΅Ρ Π΄Π»Ρ ΠΏΠΎΡΡΡΠΎΠΉΠΊΠΈ.
ΠΏΡΠΎΠ΅ΠΊΡ Π΄ΠΎΠΌΠ° ΠΈΠ· Π΄Π΅ΡΠ΅Π²Π°
ΠΠΎ Π²ΡΠ΅ΠΌΡ ΡΠ°Π·ΡΠ°Π±ΠΎΡΠΊΠΈ ΠΏΡΠΎΠ΅ΠΊΡΠ° Π΄Π»Ρ Π΄ΠΎΠΌΠ° ΠΈΠ· Π±ΡΡΡΠ° Π»ΠΈΠ±ΠΎ ΡΡΠ±Π»Π΅Π½Π½ΠΎΠ³ΠΎ, Π½Π΅ΠΎΠ±Ρ ΠΎΠ΄ΠΈΠΌΠΎ ΡΡΠΈΡΡΠ²Π°ΡΡ Π½Π΅ΠΊΠΎΡΠΎΡΡΠ΅ Π½ΡΠ°Π½ΡΡ, ΠΊΠΎΡΠΎΡΡΠ΅ Π² ΠΈΡΠΎΠ³Π΅ ΠΌΠΎΠ³ΡΡ ΠΏΠΎΠ²Π»ΠΈΡΡΡ Π½Π° ΠΎΠΊΠΎΠ½ΡΠ°ΡΠ΅Π»ΡΠ½ΡΠΉ ΡΠ΅Π·ΡΠ»ΡΡΠ°Ρ:
- ΠΎΠ±ΡΡΠ½ΠΎ Π±ΡΠ΅Π²Π½Π° Π»ΠΈΠ±ΠΎ Π±ΡΡΡ Π΄Π»Ρ Π΄ΠΎΠΌΠ° ΠΈΡΠΏΠΎΠ»ΡΠ·ΡΡΡΡΡ Π΄Π»ΠΈΠ½ΠΎΠΉ Π² 6 ΠΌΠ΅ΡΡΠΎΠ². ΠΠΎ Π²ΡΠ΅ΠΌΡ ΠΏΠΎΡΡΡΠΎΠΉΠΊΠΈ Π±ΠΎΠ»ΡΡΠΎΠ³ΠΎ ΠΏΡΠΎΡΡΠΎΡΠ½ΠΎΠ³ΠΎ Π΄ΠΎΠΌΠ° ΡΠ°ΠΊΠΈΡ ΡΠ°Π·ΠΌΠ΅ΡΠΎΠ² Π±ΡΠ²Π°Π΅Ρ Π½Π΅Π΄ΠΎΡΡΠ°ΡΠΎΡΠ½ΠΎ ΠΈ ΡΠΎΠ³Π΄Π° Π½Π΅ΠΎΠ±Ρ ΠΎΠ΄ΠΈΠΌΠΎ ΡΠΎΡΡΡΠΊΠΎΠ²ΡΠ²Π°ΡΡ Π±ΡΠ΅Π²Π½Π°. ΠΡΠΎΠ΄Π΅Π»Π°ΡΡ ΡΠ°ΠΊΡΡ ΡΠ°Π±ΠΎΡΡ Π½Π° ΠΎΡΠΊΡΡΡΡΡ ΡΡΠ΅Π½ΠΊΠ°Ρ ΠΌΠΎΠ΄Π½ΠΎ ΡΠΊΠ°Π·Π°ΡΡ Π½Π΅ ΠΏΡΠ΅Π΄ΡΡΠ°Π²Π»ΡΠ΅ΡΡΡ Π²ΠΎΠ·ΠΌΠΎΠΆΠ½ΡΠΌ, ΡΠ°ΠΊ ΡΡΠΎ ΡΠ»Π΅Π΄ΡΠ΅Ρ ΡΠ°ΡΡΡΠΈΡΠ°ΡΡ ΡΡΡΠΊΠΈ Π½Π° ΠΏΠ΅ΡΠ΅ΡΡΠ±Π°Ρ ΠΈ ΠΈΡ Π΄ΠΎΠΏΠΎΠ»Π½ΠΈΡΠ΅Π»ΡΠ½ΠΎ Π½ΡΠΆΠ½ΠΎ ΡΡΠ΅ΠΏΠ»ΡΡΡ;
- Π΄Π»Ρ ΡΠΎΠ³ΠΎ ΡΡΠΎΠ±Ρ ΠΎΠ±Π΅ΡΠΏΠ΅ΡΠΈΡΡ ΠΏΡΠ°Π²ΠΈΠ»ΡΠ½ΡΡ ΡΡΠ°Π΄ΠΊΡ ΠΈ Π½Π΅ΠΎΠ±Ρ ΠΎΠ΄ΠΈΠΌΡΡ ΠΆΠ΅ΡΡΠΊΠΎΡΡΡ Π²ΡΠ΅ΠΉ ΠΏΠΎΡΡΡΠΎΠΉΠΊΠΈ, ΡΡΡΠΊΠΈ ΡΠ»Π΅Π΄ΡΠ΅Ρ ΡΠ°Π·ΠΌΠ΅ΡΠ°ΡΡ Π² ΡΠ°Ρ ΠΌΠ°ΡΠ½ΠΎΠΌ ΠΏΠΎΡΡΠ΄ΠΊΠ΅ Π² ΠΊΠ°ΠΆΠ΄ΠΎΠΌ ΠΈΠ· ΠΏΠΎΡΠ»Π΅Π΄ΡΡΡΠΈΡ Π²Π΅Π½ΡΠΎΠ² Π±ΡΠ΅Π²Π½Π°. Π ΠΈΡ ΡΠ»Π΅Π΄ΡΠ΅Ρ ΡΠ°ΡΠΏΡΠ΅Π΄Π΅Π»ΡΡΡ ΡΠ°ΠΊΠΈΠΌ ΠΎΠ±ΡΠ°Π·ΠΎΠΌ, ΡΡΠΎΠ±Ρ ΠΎΠ½ΠΈ ΡΠ°ΡΠΏΠΎΠ»Π°Π³Π°Π»ΠΈΡΡ Π² Π½Π΅ΡΠΊΠΎΠ»ΡΠΊΠΈΡ ΠΏΠ΅ΡΠ΅ΡΡΠ±Π°Ρ ;
- ΠΌΠ΅ΡΠΎΠ΄ΠΈΠΊΠ° ΡΠ±ΠΎΡΠΊΠΈ Π΄ΠΎΠΌΠ° ΠΈΠ· Π±ΡΠ΅Π²Π΅Π½ ΠΏΡΠ΅Π΄ΠΏΠΎΠ»Π°Π³Π°Π΅Ρ Π»ΠΈΡΡ ΡΠ΅ΡΠ½ΠΎΠ΅ ΡΠΈΡΠ»ΠΎ ΡΠ³Π»ΠΎΠ²;
- Π²ΠΎ Π²ΡΠ΅ΠΌΡ ΠΏΡΠΎΠ΅ΠΊΡΠΈΡΠΎΠ²Π°Π½ΠΈΡ Π²ΠΎ Π²Π½ΠΈΠΌΠ°Π½ΠΈΠ΅ Π±Π΅ΡΠ΅ΡΡΡ Π³ΡΠ°ΠΌΠΎΡΠ½ΠΎΠ΅ ΡΠ°ΡΠΏΡΠ΅Π΄Π΅Π»Π΅Π½ΠΈΠ΅ Π½Π°Π³ΡΡΠ·ΠΊΠΈ Π½Π° Π²ΡΠ΅ Π΄Π΅ΡΠ°Π»ΠΈ Π½Π΅ΡΡΡΠ΅Π³ΠΎ ΡΠΈΠΏΠ°;
- Π΅ΡΠ»ΠΈ ΠΎΠΏΠΈΡΠ°ΡΡΡΡ Π½Π° Π½Π°ΡΠ°Π»ΡΠ½ΡΡ Π΄Π»ΠΈΠ½Ρ Π² 6 ΠΌΠ΅ΡΡΠΎΠ², ΡΠΎ ΠΏΡΠΎΠ΅ΠΊΡ ΡΠ»Π΅Π΄ΡΠ΅Ρ ΡΠΎΠ·Π΄Π°Π²Π°ΡΡ, ΡΡΠΈΡΡΠ²Π°Ρ ΠΌΠΈΠ½ΠΈΠΌΠ°Π»ΡΠ½ΡΠΉ ΠΎΠ±ΡΠ΅ΠΌ ΠΎΡΡ ΠΎΠ΄ΠΎΠ²;
- ΠΏΠ΅ΡΠ΅Π³ΠΎΡΠΎΠ΄ΠΊΠΈ ΠΈΠ· Π±ΡΠ΅Π²Π΅Π½ Π½Π° Π²ΡΠΎΡΠΎΠΌ ΡΡΠ°ΠΆΠ΅ Π½Π΅ΠΎΠ±Ρ ΠΎΠ΄ΠΈΠΌΠΎ ΡΠ°ΡΠΏΠΎΠ»Π°Π³Π°ΡΡ ΠΈΠΌΠ΅Π½Π½ΠΎ Π½Π°Π΄ ΡΡΠ΅Π½Π°ΠΌΠΈ Π½Π΅ΡΡΡΠ΅Π³ΠΎ ΡΠΈΠΏΠ°, Π² Π΄ΡΡΠ³ΠΎΠΌ ΡΠ»ΡΡΠ°Π΅ ΠΈΡ Π·Π°ΠΌΠ΅Π½ΡΡΡ Π½Π° ΡΡΠΎΠ»Π±Ρ ΠΈΠ· Π±ΡΡΡΠ°, ΠΊΠΎΡΠΎΡΡΠ΅ ΠΈΠΌΠ΅ΡΡ ΠΌΠ΅Π½ΡΡΡΡ ΠΌΠ°ΡΡΡ Π»ΠΈΠ±ΠΎ ΠΆΠ΅ ΠΎΠ±ΡΠ΅Π·Π°Π½Π½ΡΠ΅ Π΄ΠΎΡΠΊΠΈ;
- Π΅ΡΠ»ΠΈ Π²Ρ ΠΏΡΠ΅Π΄ΠΏΠΎΠ»Π°Π³Π°Π΅ΡΠ΅ ΠΏΠΎΡΡΡΠΎΠΉΠΊΡ ΠΌΠ°Π½ΡΠ°ΡΠ΄Π½ΠΎΠ³ΠΎ Π²ΡΠΎΡΠΎΠ³ΠΎ ΡΡΠ°ΠΆΠ°, ΡΠΎ Π»Π΅ΡΡΠ½ΠΈΡΠ° Π½Π΅ Π΄ΠΎΠ»ΠΆΠ½Π° Π±ΡΡΡ ΡΠ°ΡΠΏΠΎΠ»ΠΎΠΆΠ΅Π½Π° ΡΡΠ΄ΠΎΠΌ ΡΠΎ ΡΡΠ΅Π½ΠΎΠΉ, ΠΊΠΎΡΠΎΡΠ°Ρ ΡΠ²Π»ΡΠ΅ΡΡΡ ΠΎΠΏΠΎΡΠΎΠΉ Π΄Π»Ρ ΡΠΊΠ°ΡΠ° ΠΊΡΠΎΠ²Π»ΠΈ.
Π΄ΠΈΠ·Π°ΠΉΠ½ ΠΈΠ½ΡΠ΅ΡΡΠ΅ΡΠ° Π² ΠΏΡΠΎΠ³ΡΠ°ΠΌΠΌΠ΅
ΠΠΎΠ²Π΅ΠΉΡΠΈΠ΅ ΠΏΡΠΎΠ³ΡΠ°ΠΌΠΌΡ Π΄Π΅Π»Π°ΡΡ Π·Π°Π΄Π°ΡΠΈ ΠΏΠΎ ΠΏΡΠΎΠ΅ΠΊΡΠΈΡΠΎΠ²Π°Π½ΠΈΡ ΡΠ²ΠΎΠΈΠΌΠΈ ΡΡΠΊΠ°ΠΌΠΈ Π½Π°ΠΌΠ½ΠΎΠ³ΠΎ ΠΏΡΠΎΡΠ΅. ΠΡΠΈ ΠΏΠΎΠΌΠΎΡΠΈ ΠΏΠΎΠ΄ΠΎΠ±Π½ΡΡ ΠΏΡΠΎΠ³ΡΠ°ΠΌΠΌ ΠΌΠΎΠΆΠ½ΠΎ ΡΠΎΠ·Π΄Π°ΡΡ 3D ΠΌΠΎΠ΄Π΅Π»Ρ, ΠΊΠΎΡΠΎΡΠ°Ρ Π±ΡΠ΄Π΅Ρ ΡΠ°ΡΡΠΌΠ°ΡΡΠΈΠ²Π°ΡΡΡΡ ΡΠΎ Π²ΡΠ΅Ρ ΡΡΠΎΡΠΎΠ½ ΠΈ Π΅Π΅ ΠΌΠΎΠΆΠ½ΠΎ ΠΏΡΠΈΠ±Π»ΠΈΠ·ΠΈΡΡ Π»ΠΈΠ±ΠΎ ΠΎΡΠ΄Π°Π»ΠΈΡΡ. ΠΠΎΠ»ΡΡΠ°Ρ ΡΠ°ΡΡΡ ΠΈΠ· Π½ΠΈΡ Π°Π΄Π°ΠΏΡΠΈΡΠΎΠ²Π°Π½Ρ Π΄Π»Ρ ΠΎΠ±ΡΡΠ½ΡΡ ΠΏΠΎΠ»ΡΠ·ΠΎΠ²Π°ΡΠ΅Π»Π΅ΠΉ ΠΈ Π½ΠΈΠΌΠΈ ΠΌΠΎΠΆΠ½ΠΎ ΠΏΠΎΠ»ΡΠ·ΠΎΠ²Π°ΡΡΡΡ Π±Π΅ΡΠΏΠ»Π°ΡΠ½ΠΎ. ΠΠ°Π²Π°ΠΉΡΠ΅ ΡΠ°ΡΡΠΌΠΎΡΡΠΈΠΌ Π½Π°ΠΈΠ±ΠΎΠ»Π΅Π΅ ΠΏΠΎΠΏΡΠ»ΡΡΠ½ΡΠ΅.
ΠΠ°Π²Π΅ΡΠ½ΠΎΠ΅, ΡΠ°ΠΌΠΎΠΉ Π°ΠΊΡΡΠ°Π»ΡΠ½ΠΎΠΉ ΠΌΠΎΠΆΠ½ΠΎ Π½Π°Π·Π²Π°ΡΡ ΠΏΡΠΎΠ³ΡΠ°ΠΌΠΌΡ ΠΏΠΎΠ΄ Π½Π°Π·Π²Π°Π½ΠΈΠ΅ΠΌ Google SketchUp. ΠΠ½Π° ΡΠ°ΠΌΠ°Ρ ΠΏΡΠΎΡΡΠ°Ρ Π² ΠΏΡΠΈΠΌΠ΅Π½Π΅Π½ΠΈΠΈ, Π½ΠΎ ΠΏΡΠΈ ΡΡΠΎΠΌ ΠΈΠΌΠ΅Π΅Ρ ΠΌΠ½ΠΎΠΆΠ΅ΡΡΠ²ΠΎ ΡΡΠ½ΠΊΡΠΈΠΉ.
ΠΡΠΈ ΠΏΠΎΠΌΠΎΡΠΈ Π΄Π°Π½Π½ΠΎΠΉ ΠΏΡΠΎΠ³ΡΠ°ΠΌΠΌΡ Π²Ρ ΠΌΠΎΠΆΠ΅ΡΠ΅ ΡΠΎΠ·Π΄Π°Π²Π°ΡΡ Π½Π΅ ΡΠΎΠ»ΡΠΊΠΎ ΠΏΡΠΎΠ΅ΠΊΡ 3D, Π½ΠΎ ΠΈ ΠΎΡΠΎΡΠΌΠΈΡΡ Π΄ΠΈΠ·Π°ΠΉΠ½ ΠΈΠ½ΡΠ΅ΡΡΠ΅ΡΠ° ΠΈ Π΄ΠΈΠ·Π°ΠΉΠ½ Π»Π°Π½Π΄ΡΠ°ΡΡΠ° Π²Π°ΡΠ΅Π³ΠΎ Π΄Π²ΠΎΡΠ°. ΠΠ½Π° ΠΈΠΌΠ΅Π΅Ρ ΠΎΠ³ΡΠΎΠΌΠ½ΠΎΠ΅ ΠΊΠΎΠ»ΠΈΡΠ΅ΡΡΠ²ΠΎ ΡΠ΅ΠΊΡΡΡΡ ΠΈ Π²Π΅ΡΡΠΌΠ° ΡΠ΄ΠΎΠ±Π½Π° Π΄Π»Ρ ΡΠΎΠ·Π΄Π°Π½ΠΈΡ ΠΏΡΠΎΠ΅ΠΊΡΠΎΠ² ΡΠ°Π·Π»ΠΈΡΠ½ΡΡ ΠΊΠΎΠ½ΡΡΡΡΠΊΡΠΈΠΉ, ΠΏΡΠΈ ΠΊΠΎΡΠΎΡΠΎΠΌ Π½Π΅ΠΎΠ±Ρ ΠΎΠ΄ΠΈΠΌΠΎ ΠΏΡΠΎΠ²ΠΎΠ΄ΠΈΡΡ ΡΠ°ΡΡΠ΅ΡΡ ΡΠΎΡΠ½ΡΠ΅ Π΄ΠΎ ΠΎΠ΄Π½ΠΎΠ³ΠΎ ΠΌΠΈΠ»Π»ΠΈΠΌΠ΅ΡΡΠ°. Π‘Π°ΠΌΠΎΠ΅ Π³Π»Π°Π²Π½ΠΎΠ΅ Π΅Π΅ Π΄ΠΎΡΡΠΎΠΈΠ½ΡΡΠ²ΠΎ β ΡΡΠΎ ΡΠΎ, ΡΡΠΎ ΠΎΠ½Π° ΡΠΎΠ²Π΅ΡΡΠ΅Π½Π½ΠΎ Π±Π΅ΡΠΏΠ»Π°ΡΠ½Π°.
Π’Π°ΠΊΠΎΠΉ ΠΆΠ΅ ΠΏΠΎΠΏΡΠ»ΡΡΠ½ΠΎΠΉ ΡΠ²Π»ΡΠ΅ΡΡΡ ΠΏΡΠΎΠ³ΡΠ°ΠΌΠΌΠ° Arcone. ΠΠΎ ΡΠ°Π±ΠΎΡΠ°ΡΡ Π½Π° Π΄Π°Π½Π½ΠΎΠΌ ΠΏΡΠΎΠ³ΡΠ°ΠΌΠΌΠ½ΠΎΠΌ ΠΎΠ±Π΅ΡΠΏΠ΅ΡΠ΅Π½ΠΈΠΈ ΠΌΠΎΠΆΠ½ΠΎ ΡΠΎΠ»ΡΠΊΠΎ ΠΏΠΎΡΠ»Π΅ ΡΠΎΠ³ΠΎ, ΠΊΠ°ΠΊ Π²Ρ ΠΎΡΠ²ΠΎΠΈΡΠ΅ ΠΊΡΡΡ ΠΎΠ±ΡΡΠ΅Π½ΠΈΡ. ΠΠ½Π° ΠΎΡΠΊΡΡΠ²Π°Π΅Ρ Π²ΠΎΠ·ΠΌΠΎΠΆΠ½ΠΎΡΡΡ ΡΠΎΠ·Π΄Π°ΡΡ 3D ΠΌΠΎΠ΄Π΅Π»Ρ Π΄ΠΎΠΌΠ° ΠΈ ΠΏΠΎΠΌΠ΅ΡΠ΅Π½ΠΈΠΉ Π²Π½ΡΡΡΠΈ Π½Π΅Π³ΠΎ. Π’Π°ΠΊΠΆΠ΅ ΠΌΠΎΠΆΠ½ΠΎ ΡΠ²ΠΈΠ΄Π΅ΡΡ ΠΈ ΠΎΡΠ²Π΅ΡΠ΅Π½ΠΈΠ΅ Π² ΠΊΠΎΠΌΠ½Π°ΡΠ°Ρ , ΠΌΠ΅ΡΡΠΎΡΠ°ΡΠΏΠΎΠ»ΠΎΠΆΠ΅Π½ΠΈΠ΅ ΠΎΠΊΠΎΠ½.
ΠΡΠ΅ ΠΎΠ΄Π½ΠΎΠΉ Π½Π΅ ΠΌΠ΅Π½Π΅Π΅ Π°ΠΊΡΡΠ°Π»ΡΠ½ΠΎΠΉ ΠΏΡΠΎΠ³ΡΠ°ΠΌΠΌΠΎΠΉ ΠΌΠΎΠΆΠ½ΠΎ Π½Π°Π·Π²Π°ΡΡ ArchiCAD. Π’Π°ΠΊΠΎΠΉ ΠΏΡΠΎΠ³ΡΠ°ΠΌΠΌΠΎΠΉ ΠΏΠΎΠ»ΡΠ·ΡΡΡΡΡΒ ΠΊΠ°ΠΊ Π»ΡΠ±ΠΈΡΠ΅Π»ΠΈ, ΡΠ°ΠΊ ΠΈ ΡΠΏΠ΅ΡΠΈΠ°Π»ΠΈΡΡΡ. ΠΠ½Π° ΠΏΡΠ΅Π΄ΡΡΠ°Π²Π»ΡΠ΅Ρ ΡΠΎΠ±ΠΎΠΉ ΡΠ΅Π»ΡΠΉ Π½Π°Π±ΠΎΡ ΠΈΠ½ΡΡΡΡΠΌΠ΅Π½ΡΠΎΠ² Π΄Π»Ρ ΡΠΎΠ³ΠΎ, ΡΡΠΎΠ±Ρ ΠΌΠΎΠΆΠ½ΠΎ Π±ΡΠ»ΠΎ ΠΏΡΠΎΠΈΠ·Π²ΠΎΠ΄ΠΈΡΡ ΠΏΡΠΎΠ΅ΠΊΡΠΈΡΠΎΠ²Π°Π½ΠΈΠ΅ ΡΠΎΠΎΡΡΠΆΠ΅Π½ΠΈΠΉ ΠΈ ΡΠ°Π·ΡΠ°Π±Π°ΡΡΠ²Π°ΡΡ ΠΈΡ Π΄ΠΈΠ·Π°ΠΉΠ½. ΠΠ½Π° Π΄Π°Π΅Ρ Π²ΠΎΠ·ΠΌΠΎΠΆΠ½ΠΎΡΡΡ ΡΠ°Π·ΡΠ°Π±Π°ΡΡΠ²Π°ΡΡ Π½Π΅ ΡΠΎΠ»ΡΠΊΠΎ ΠΏΡΠ΅ΠΊΡΠ°ΡΠ½ΡΠ΅ ΠΌΠΎΠ΄Π΅Π»ΠΈ, Π½ΠΎ ΠΈ ΠΈΡΠΏΠΎΠ»ΡΠ·ΠΎΠ²Π°ΡΡ ΠΈ Π²Π΅ΡΡΠΈ Π»ΡΠ±ΡΠ΅ ΡΠ΅Ρ Π½ΠΈΡΠ΅ΡΠΊΠΈΠ΅ ΠΈ ΡΡΡΠΎΠΈΡΠ΅Π»ΡΠ½ΡΠ΅ Π΄ΠΎΠΊΡΠΌΠ΅Π½ΡΡ. ΠΠ΅ΡΡΠΈΡ Ρ Π»ΠΈΡΠ΅Π½Π·ΠΈΠ΅ΠΉ ΠΏΠ»Π°ΡΠ½Π°Ρ.
ΡΠΎΠ·Π΄Π°Π½ΠΈΠ΅ ΠΏΡΠΎΠ΅ΠΊΡΠ° Π΄ΠΎΠΌΠ°
ΠΡΠ²ΠΎΠ΄:
ΠΡΠ»ΠΈ ΠΏΠΎΠ΄Π²ΠΎΠ΄ΠΈΡΡ ΠΈΡΠΎΠ³ΠΈ, ΡΠΎ ΡΡΠΎΠΈΡ ΡΠΊΠ°Π·Π°ΡΡ ΠΎ ΡΠΎΠΌ, ΡΡΠΎ ΡΠΎΠ·Π΄Π°Π½ΠΈΠ΅ ΠΏΡΠΎΠ΅ΠΊΡΠΎΠ² ΠΏΠΎ ΠΏΠΎΡΡΡΠΎΠΉΠΊΠ΅ Π΄ΠΎΠΌΠΎΠ² Π·Π°Π½ΡΡΠΈΠ΅ ΠΎΡΠ΅Π½Ρ ΠΊΡΠΎΠΏΠΎΡΠ»ΠΈΠ²ΠΎΠ΅ ΠΈ ΡΠ»ΠΎΠΆΠ½ΠΎΠ΅. ΠΡΠΊΠΈΠ·Ρ ΠΌΠΎΠΆΠ½ΠΎ ΡΠ°Π·ΡΠ°Π±ΠΎΡΠ°ΡΡ ΠΈ ΡΠ°ΠΌΠΈΠΌ, Π½ΠΎ ΠΏΡΠΈ ΡΡΠΎΠΌ Π½Π΅ ΡΡΠΎΠΈΡ ΡΠΎΡΠΎΠΏΠΈΡΡΡΡ ΠΈ ΠΏΡΠΎΠ΄ΡΠΌΡΠ²Π°ΡΡ ΠΈ ΡΠ°ΡΡΠΌΠ°ΡΡΠΈΠ²Π°ΡΡ ΡΠ°ΠΌΡΠ΅ ΡΠ°Π·Π½ΠΎΠΎΠ±ΡΠ°Π·Π½ΡΠ΅ Π²Π°ΡΠΈΠ°Π½ΡΡ. Π ΡΠ°Π±ΠΎΡΠΈΠ΅ ΠΌΠΎΠΌΠ΅Π½ΡΡ Π»ΡΡΡΠ΅ ΠΎΡΡΠ°Π²ΠΈΡΡ Π΄Π»Ρ ΡΠΏΠ΅ΡΠΈΠ°Π»ΠΈΡΡΠΎΠ². Π’Π°ΠΊΠΆΠ΅ Π²Ρ Π½Π΅ ΠΎΠ±ΠΎΠΉΠ΄Π΅ΡΠ΅ΡΡ ΠΈ Π±Π΅Π· ΡΡΠ»ΡΠ³ Π°ΡΡ ΠΈΡΠ΅ΠΊΡΠΎΡΠ° ΠΈ Π²ΠΎ Π²ΡΠ΅ΠΌΡ ΠΏΠΎΠ΄Π³ΠΎΡΠΎΠ²ΠΊΠΈ ΠΏΡΠΎΠ΅ΠΊΡΠΎΠ² Π΄Π»Ρ Π°Π΄ΠΌΠΈΠ½ΠΈΡΡΡΠ°ΡΠΈΠ²Π½ΡΡ ΠΎΡΠ³Π°Π½ΠΎΠ² ΠΈΠ»ΠΈ Π΄Π»Ρ ΡΠΎΠ³ΠΎ, ΡΡΠΎΠ±Ρ Π²Π°ΠΌ Π²ΡΠ΄Π°Π»ΠΈ ΡΠ°Π·ΡΠ΅ΡΠ΅Π½ΠΈΠ΅ Π½Π° ΠΏΠΎΡΡΡΠΎΠΉΠΊΡ.
www.xn——8kcg4aacboreodxjfen5a.xn--p1ai
| ΠΡΠΎΠ΅ΠΊΡ |
|
|
| ΠΠΎΠ΄Π³ΠΎΡΠΎΠ²ΠΈΡΠ΅Π»ΡΠ½ΡΠΉ ΡΡΠ°ΠΏ |
|
|
| ΠΠΎΠ½ΠΎΠ»ΠΈΡΠ½ΡΠΉ ΠΆΠ΅Π»Π΅Π·ΠΎΠ±Π΅ΡΠΎΠ½Π½ΡΠΉ Π»Π΅Π½ΡΠΎΡΠ½ΡΠΉ ΡΡΠ½Π΄Π°ΠΌΠ΅Π½Ρ | ΠΠ°ΡΠ΅ΡΠΈΠ°Π»: Π±Π΅ΡΠΎΠ½, Π°ΡΠΌΠ°ΡΡΡΠ°, ΠΎΠΏΠ°Π»ΡΠ±ΠΊΠ°, ΡΠ°ΡΡ
ΠΎΠ΄Π½ΡΠ΅ ΠΌΠ°ΡΠ΅ΡΠΈΠ°Π»Ρ. Π Π°Π±ΠΎΡΡ: Π·Π΅ΠΌΠ»ΡΠ½ΡΠ΅ ΡΠ°Π±ΠΎΡΡ, Π°ΡΠΌΠ°ΡΡΡΠ½ΡΠ΅ ΡΠ°Π±ΠΎΡΡ, ΠΎΠΏΠ°Π»ΡΠ±ΠΎΡΠ½ΡΠ΅ ΡΠ°Π±ΠΎΡΡ, Π±Π΅ΡΠΎΠ½ΠΈΡΠΎΠ²Π°Π½ΠΈΠ΅, Π΄Π΅ΠΌΠΎΠ½ΡΠ°ΠΆ ΠΎΠΏΠ°Π»ΡΠ±ΠΊΠΈ, Π³ΠΈΠ΄ΡΠΎΠΈΠ·ΠΎΠ»ΡΡΠΈΠΎΠ½Π½ΡΠ΅ ΡΠ°Π±ΠΎΡΡ. ΠΠΎΡΡΠ°Π²ΠΊΠ° ΡΡΡΠΎΠΉΠΌΠ°ΡΠ΅ΡΠΈΠ°Π»ΠΎΠ², ΡΠ°Π±ΠΎΡΠ° ΡΠ΅Ρ Π½ΠΈΠΊΠΈ. |
ΠΠΎΠ·ΠΌΠΎΠΆΠ½ΠΎ Π²ΡΠΏΠΎΠ»Π½Π΅Π½ΠΈΠ΅ Π΄ΡΡΠ³ΠΈΡ Π²ΠΈΠ΄ΠΎΠ² ΡΡΠ½Π΄Π°ΠΌΠ΅Π½ΡΠ°: ΠΌΠΎΠ½ΠΎΠ»ΠΈΡΠ½Π°Ρ ΠΏΠ»ΠΈΡΠ°, ΡΠ²Π°ΠΉΠ½ΠΎ-ΡΠΎΡΡΠ²Π΅ΡΠΊΠΎΠ²ΠΎΠ³ΠΎ, ΡΠΎΠΊΠΎΠ»ΡΠ½ΡΠΉ ΡΡΠ°ΠΆ. |
| Π¦ΠΎΠΊΠΎΠ»Ρ |
ΠΠΎΠ½ΠΎΠ»ΠΈΡΠ½ΡΠΉ ΠΆΠ΅Π»Π΅Π·ΠΎΠ±Π΅ΡΠΎΠ½Π½ΡΠΉ ΡΠΎΠΊΠΎΠ»Ρ ΠΠΎΡΡΠ°Π²ΠΊΠ° ΡΡΡΠΎΠΉΠΌΠ°ΡΠ΅ΡΠΈΠ°Π»ΠΎΠ², ΡΠ°Π±ΠΎΡΠ° ΡΠ΅Ρ Π½ΠΈΠΊΠΈ. |
|
| ΠΠΎΠ½ΠΎΠ»ΠΈΡΠ½ΡΠΉ ΠΆΠ΅Π»Π΅Π·ΠΎΠ±Π΅ΡΠΎΠ½Π½ΡΠΉ ΠΏΠΎΠ» | ΠΠ°ΡΠ΅ΡΠΈΠ°Π»: Π±Π΅ΡΠΎΠ½, Π°ΡΠΌΠ°ΡΡΡΠ°, ΠΏΠ΅ΡΠΎΠΊ, Π³ΠΈΠ΄ΡΠΎΠΈΠ·ΠΎΠ»ΡΡΠΈΡ, ΡΠ°ΡΡ
ΠΎΠ΄Π½ΡΠ΅ ΠΌΠ°ΡΠ΅ΡΠΈΠ°Π»Ρ. Π Π°Π±ΠΎΡΡ: Π²Π²ΠΎΠ΄ ΠΊΠΎΠΌΠΌΡΠ½ΠΈΠΊΠ°ΡΠΈΠΉ, ΠΎΠ±ΡΠ°ΡΠ½Π°Ρ Π·Π°ΡΡΠΏΠΊΠ°, ΡΠΏΠ»ΠΎΡΠ½Π΅Π½ΠΈΠ΅ ΠΎΡΠ½ΠΎΠ²Π°Π½ΠΈΡ, Π³ΠΈΠ΄ΡΠΎΠΈΠ·ΠΎΠ»ΡΡΠΈΠΎΠ½Π½ΡΠ΅ ΡΠ°Π±ΠΎΡΡ, Π°ΡΠΌΠ°ΡΡΡΠ½ΡΠ΅ ΡΠ°Π±ΠΎΡΡ, Π±Π΅ΡΠΎΠ½Π½ΡΠ΅ ΡΠ°Π±ΠΎΡΡ. ΠΠΎΡΡΠ°Π²ΠΊΠ° ΡΡΡΠΎΠΉΠΌΠ°ΡΠ΅ΡΠΈΠ°Π»ΠΎΠ², ΡΠ°Π±ΠΎΡΠ° ΡΠ΅Ρ Π½ΠΈΠΊΠΈ. |
|
| ΠΠ»Π°Π΄ΠΊΠ° ΡΡΠ°ΠΆΠ΅ΠΉ | ΠΡΠ½ΠΎΠ²Π½ΡΠ΅ ΠΌΠ°ΡΠ΅ΡΠΈΠ°Π»Ρ:
Π Π°Π±ΠΎΡΡ: ΠΊΠ»Π°Π΄ΠΊΠ° ΠΊΠΈΡΠΏΠΈΡΠ°, ΠΌΠΎΠ½ΡΠ°ΠΆ ΡΡΠ΅ΠΏΠ»ΠΈΡΠ΅Π»Ρ, ΠΌΠΎΠ½ΡΠ°ΠΆ ΠΌΠΎΠ½ΠΎΠ»ΠΈΡΠ½ΡΡ ΠΆΠ΅Π»Π΅Π·ΠΎΠ±Π΅ΡΠΎΠ½Π½ΡΡ ΠΏΠ΅ΡΠ΅ΠΌΡΡΠ΅ΠΊ, ΠΌΠΎΠ½ΡΠ°ΠΆ ΠΌΠ΅ΡΠ°Π»Π»ΠΈΡΠ΅ΡΠΊΠΈΡ ΠΏΠ΅ΡΠ΅ΠΌΡΡΠ΅ΠΊ, ΡΠ±ΠΎΡΠΊΠ° ΠΈ ΡΠ°Π·Π±ΠΎΡΠΊΠ° Π»Π΅ΡΠΎΠ², ΡΠΊΠ»Π°Π΄ΠΊΠ° Π³ΠΈΠ΄ΡΠΎΠΈΠ·ΠΎΠ»ΡΡΠΈΠΈ, ΠΏΠΎΠ΄ΡΠ΅ΠΌΡ ΠΌΠ°ΡΠ΅ΡΠΈΠ°Π»ΠΎΠ² Π½Π° ΡΡΠ°ΠΆΠΈ. ΠΠΎΡΡΠ°Π²ΠΊΠ° ΡΡΡΠΎΠΉΠΌΠ°ΡΠ΅ΡΠΈΠ°Π»ΠΎΠ², ΡΠ°Π±ΠΎΡΠ° ΡΠ΅Ρ Π½ΠΈΠΊΠΈ. |
|
| ΠΠ΅ΡΠ΅ΠΊΡΡΡΠΈΠ΅ (ΠΆΠ΅Π»Π΅Π·ΠΎΠ±Π΅ΡΠΎΠ½Π½ΡΠ΅ ΠΏΠ»ΠΈΡΡ + ΠΌΠΎΠ½ΠΎΠ»ΠΈΡΠ½ΡΠ΅ ΡΡΠ°ΡΡΠΊΠΈ) | ΠΠ°ΡΠ΅ΡΠΈΠ°Π»: ΠΏΠ»ΠΈΡΡ ΠΏΠ΅ΡΠ΅ΠΊΡΡΡΠΈΡ, ΡΠ΅ΠΌΠ΅Π½Ρ, ΠΏΠ΅ΡΠΎΠΊ, Π°ΡΠΌΠ°ΡΡΡΠ°, Π±Π΅ΡΠΎΠ½, ΠΎΠΏΠ°Π»ΡΠ±ΠΊΠ°, ΡΠ°ΡΡ
ΠΎΠ΄Π½ΡΠ΅ ΠΌΠ°ΡΠ΅ΡΠΈΠ°Π»Ρ. Π Π°Π±ΠΎΡΡ: ΠΌΠΎΠ½ΡΠ°ΠΆ ΠΏΠ»ΠΈΡ ΠΏΠ΅ΡΠ΅ΠΊΡΡΡΠΈΡ, ΠΎΠΏΠ°Π»ΡΠ±ΠΎΡΠ½ΡΠ΅ ΡΠ°Π±ΠΎΡΡ, Π°ΡΠΌΠ°ΡΡΡΠ½ΡΠ΅ ΡΠ°Π±ΠΎΡΡ, Π±Π΅ΡΠΎΠ½Π½ΡΠ΅ ΡΠ°Π±ΠΎΡΡ. ΠΠΎΡΡΠ°Π²ΠΊΠ° ΡΡΡΠΎΠΉΠΌΠ°ΡΠ΅ΡΠΈΠ°Π»ΠΎΠ², ΡΠ°Π±ΠΎΡΠ° ΡΠ΅Ρ Π½ΠΈΠΊΠΈ. |
ΠΡΠΈΠΌΠ΅Π½ΡΠ΅ΡΡΡ Π΄Π»Ρ 2Ρ ΠΈ 3Ρ ΡΡΠ°ΠΆΠ½ΡΡ Π΄ΠΎΠΌΠΎΠ². ΠΠΎΠ·ΠΌΠΎΠΆΠ½ΠΎ Π²ΡΠΏΠΎΠ»Π½Π΅Π½ΠΈΠ΅ ΠΌΠΎΠ½ΠΎΠ»ΠΈΡΠ½ΠΎΠ³ΠΎ ΠΆΠ΅Π»Π΅Π·ΠΎΠ±Π΅ΡΠΎΠ½Π½ΠΎΠ³ΠΎ ΠΏΠ΅ΡΠ΅ΠΊΡΡΡΠΈΡ. |
| ΠΠΎΠ½ΠΎΠ»ΠΈΡΠ½Π°Ρ ΠΆΠ΅Π»Π΅Π·ΠΎΠ±Π΅ΡΠΎΠ½Π½Π°Ρ Π»Π΅ΡΡΠ½ΠΈΡΠ° | ΠΠ°ΡΠ΅ΡΠΈΠ°Π»: Π°ΡΠΌΠ°ΡΡΡΠ°, Π±Π΅ΡΠΎΠ½, ΠΎΠΏΠ°Π»ΡΠ±ΠΊΠ°, ΡΠ°ΡΡ
ΠΎΠ΄Π½ΡΠ΅ ΠΌΠ°ΡΠ΅ΡΠΈΠ°Π»Ρ. Π Π°Π±ΠΎΡΡ: ΠΎΠΏΠ°Π»ΡΠ±ΠΎΡΠ½ΡΠ΅ ΡΠ°Π±ΠΎΡΡ, Π°ΡΠΌΠ°ΡΡΡΠ½ΡΠ΅ ΡΠ°Π±ΠΎΡΡ, Π±Π΅ΡΠΎΠ½Π½ΡΠ΅ ΡΠ°Π±ΠΎΡΡ. ΠΠΎΡΡΠ°Π²ΠΊΠ° ΡΡΡΠΎΠΉΠΌΠ°ΡΠ΅ΡΠΈΠ°Π»ΠΎΠ², ΡΠ°Π±ΠΎΡΠ° ΡΠ΅Ρ Π½ΠΈΠΊΠΈ. |
ΠΡΠΈΠΌΠ΅Π½ΡΠ΅ΡΡΡ Π΄Π»Ρ 2Ρ ΠΈ 3Ρ ΡΡΠ°ΠΆΠ½ΡΡ Π΄ΠΎΠΌΠΎΠ² |
| ΠΡΠΎΠ²Π»Ρ ΠΌΠ΅ΡΠ°Π»Π»ΠΎΡΠ΅ΡΠ΅ΠΏΠΈΡΠ° | ΠΠ°ΡΠ΅ΡΠΈΠ°Π» ΠΊΡΠΎΠ²Π»ΠΈ ΡΠΊΠΎΠ½ΠΎΠΌ ΠΊΠ»Π°ΡΡΠ°: Π΄ΠΎΡΠΊΠ° ΠΎΠ±ΡΠ΅Π·Π½Π°Ρ 1ΠΉ ΡΠΎΡΡ, Π°Π½ΡΠΈΡΠ΅ΠΏΡΠΈΠΊ, Π³ΠΈΠ΄ΡΠΎΠΈΠ·ΠΎΠ»ΡΡΠΈΡ, ΠΏΠ°ΡΠΎΠΈΠ·ΠΎΠ»ΡΡΠΈΡ, ΡΡΠ΅ΠΏΠ»ΠΈΡΠ΅Π»Ρ, ΠΊΡΠ΅ΠΏΡΠΆ (Π°Π½ΠΊΠ΅ΡΠ°, ΡΠ³ΠΎΠ»ΠΊΠΈ, ΡΠΏΠΈΠ»ΡΠΊΠΈ), ΠΏΡΠΎΡΠ»ΠΈΡΡ Π½Π° ΡΠ²Π΅ΡΡ, ΡΠ°ΡΠΎΠ½Π½ΡΠ΅ ΡΠ»Π΅ΠΌΠ΅Π½ΡΡ, Π²ΠΎΠ΄ΠΎΡΡΠΎΡΠ½Π°Ρ ΡΠΈΡΡΠ΅ΠΌΠ°, ΠΌΠ΅ΡΠ°Π»Π»ΠΎΡΠ΅ΡΠ΅ΠΏΠΈΡΠ°, ΡΠ°ΡΡ
ΠΎΠ΄Π½ΡΠ΅ ΠΌΠ°ΡΠ΅ΡΠΈΠ°Π»Ρ. Π Π°Π±ΠΎΡΡ: Π°Π½ΡΠΈΡΠ΅ΠΏΡΠΈΡΠΎΠ²Π°Π½ΠΈΠ΅ Π»Π΅ΡΠ°, ΠΌΠΎΠ½ΡΠ°ΠΆ ΡΡΡΠΎΠΏΠΈΠ»ΡΠ½ΠΎΠΉ ΡΠΈΡΡΠ΅ΠΌΡ, ΠΏΠΎΡΠΎΠ»ΠΎΡΠ½ΡΡ Π»Π°Π³ ΠΈ ΠΎΠ±ΡΠ΅ΡΡΡΠΊΠΈ, ΡΠ°Π±ΠΎΡΡ ΠΏΠΎ Π³ΠΈΠ΄ΡΠΎΠΈΠ·ΠΎΠ»ΡΡΠΈΠΈ, ΠΏΠ°ΡΠΎΠΈΠ·ΠΎΠ»ΡΡΠΈΠΈ ΠΈ ΡΡΠ΅ΠΏΠ»Π΅Π½ΠΈΡ, ΠΌΠΎΠ½ΡΠ°ΠΆ ΡΠ°ΡΠΎΠ½Π½ΡΡ ΡΠ»Π΅ΠΌΠ΅Π½ΡΠΎΠ² ΠΈ Π²ΠΎΠ΄ΠΎΡΡΠΎΡΠ½ΠΎΠΉ ΡΠΈΡΡΠ΅ΠΌΡ, ΠΌΠΎΠ½ΡΠ°ΠΆ ΠΌΠ΅ΡΠ°Π»Π»ΠΎΡΠ΅ΡΠ΅ΠΏΠΈΡΡ. ΠΠΎΡΡΠ°Π²ΠΊΠ° ΡΡΡΠΎΠΉΠΌΠ°ΡΠ΅ΡΠΈΠ°Π»ΠΎΠ², ΡΠ°Π±ΠΎΡΠ° ΡΠ΅Ρ Π½ΠΈΠΊΠΈ. |
ΠΠΎΠ·ΠΌΠΎΠΆΠ½ΠΎ Π²ΡΠΏΠΎΠ»Π½Π΅Π½ΠΈΠ΅ ΠΊΡΠΎΠ²Π»ΠΈ ΠΈΠ· Π³ΠΈΠ±ΠΊΠΎΠΉ ΡΠ΅ΡΠ΅ΠΏΠΈΡΡ, ΠΊΠ΅ΡΠ°ΠΌΠΈΡΠ΅ΡΠΊΠΎΠΉ ΡΠ΅ΡΠ΅ΠΏΠΈΡΡ. |
| ΠΠ±ΡΠ΅Π΅ | ΠΠΎΠ΄ΡΠΎΠ±Π½ΡΠ΅ ΡΠ°Π±ΠΎΡΡ: ΠΏΠΎΠ³ΡΡΠ·ΠΎΡΠ½ΠΎ-ΡΠ°Π·Π³ΡΡΠ·ΠΎΡΠ½ΡΠ΅ ΡΠ°Π±ΠΎΡΡ ΠΈ ΡΠ±ΠΎΡΠΊΠ° ΠΌΡΡΠΎΡΠ°. Π Π°ΡΡ ΠΎΠ΄Ρ Π½Π° ΠΈΠ½ΠΆΠ΅Π½Π΅ΡΠ½ΠΎ-ΡΠ΅Ρ Π½ΠΈΡΠ΅ΡΠΊΠΈΠΉ ΠΏΠ΅ΡΡΠΎΠ½Π°Π». |
www.ccnova.ru
ΠΡΠΎΠ΅ΠΊΡΡ Π΄ΠΎΠΌΠΎΠ² Π² Π‘Π°Π½ΠΊΡ-ΠΠ΅ΡΠ΅ΡΠ±ΡΡΠ³Π΅.
Β«ΠΠ·Π±ΡΠΊΠ° Π‘ΡΡΠΎΠΈΡΠ΅Π»ΡΡΡΠ²Π°Β» Π·Π°ΡΠ΅ΠΊΠΎΠΌΠ΅Π½Π΄ΠΎΠ²Π°Π»Π° ΡΠ΅Π±Ρ ΠΊΠ°ΠΊ Π½Π°Π΄Π΅ΠΆΠ½Π°Ρ ΠΈ ΠΏΡΠΎΡΠ΅ΡΡΠΈΠΎΠ½Π°Π»ΡΠ½Π°Ρ ΠΊΠΎΠΌΠΏΠ°Π½ΠΈΡ Π² ΠΎΠ±Π»Π°ΡΡΠΈ ΠΏΡΠΎΠ΅ΠΊΡΠΈΡΠΎΠ²Π°Π½ΠΈΡ ΠΈ ΡΡΡΠΎΠΈΡΠ΅Π»ΡΡΡΠ²Π° Π·Π°Π³ΠΎΡΠΎΠ΄Π½ΡΡ Π΄ΠΎΠΌΠΎΠ² Π² Π‘Π°Π½ΠΊΡ-ΠΠ΅ΡΠ΅ΡΠ±ΡΡΠ³Π΅. Π ΡΡΠΎΠΌ ΡΠ°Π·Π΄Π΅Π»Π΅ ΠΌΡ ΠΏΡΠ΅Π΄Π»Π°Π³Π°Π΅ΠΌ Π²Π°ΠΌ ΠΏΠΎΠ·Π½Π°ΠΊΠΎΠΌΠΈΡΡΡΡ Ρ ΡΠΎΠ·Π΄Π°Π½Π½ΡΠΌΠΈ Π½Π°ΠΌΠΈ ΠΏΡΠΎΠ΅ΠΊΡΠ°ΠΌΠΈ Π΄ΠΎΠΌΠΎΠ² ΠΈ ΠΏΠΎΠΏΡΠ»ΡΡΠ½ΡΠΌΠΈ ΡΠΈΠΏΠΎΠ²ΡΠΌΠΈ ΠΏΡΠΎΠ΅ΠΊΡΠ°ΠΌΠΈ ΠΎΡ Π½Π°ΡΠΈΡ ΠΏΠ°ΡΡΠ½Π΅ΡΠΎΠ², ΠΏΠΎ ΠΌΠ½ΠΎΠ³ΠΈΠΌ ΠΈΠ· ΠΊΠΎΡΠΎΡΡΡ Π½Π°ΡΠ° ΠΊΠΎΠΌΠΏΠ°Π½ΠΈΡ ΠΏΠΎΡΡΡΠΎΠΈΠ»Π° Π·Π°Π³ΠΎΡΠΎΠ΄Π½ΡΠ΅ Π΄ΠΎΠΌΠ°.
ΠΠΎΠΈΡΠΊ ΠΏΡΠΎΠ΅ΠΊΡΠ° Π΄ΠΎΠΌΠ°:
ΠΠ°ΡΠ΅ΡΠΈΠ°Π» Π½Π°ΡΡΠΆΠ½ΡΡ ΡΡΠ΅Π½:ΠΡΠΎΠ΅ΠΊΡΡ Π΄ΠΎΠΌΠΎΠ² ΠΎΡ ΠΊΠΎΠΌΠΏΠ°Π½ΠΈΠΈ Β«ΠΠ·Π±ΡΠΊΠ° Π‘ΡΡΠΎΠΈΡΠ΅Π»ΡΡΡΠ²Π°Β»
ΠΠ΄Π΅ΡΡ Π²Ρ ΠΌΠΎΠΆΠ΅ΡΠ΅ ΡΠ²ΠΈΠ΄Π΅ΡΡ ΠΎΡΠΈΠ³ΠΈΠ½Π°Π»ΡΠ½ΡΠ΅ ΡΡΠΊΠΈΠ·Ρ Π΄ΠΎΠΌΠΎΠ² ΠΎΡ Π½Π°ΡΠΈΡ Π°ΡΡ ΠΈΡΠ΅ΠΊΡΠΎΡΠΎΠ², ΠΏΠΎΠ·Π½Π°ΠΊΠΎΠΌΠΈΡΡΡΡ Ρ Π°Π²ΡΠΎΡΡΠΊΠΈΠΌΠΈ Π°ΡΡ ΠΈΡΠ΅ΠΊΡΡΡΠ½ΡΠΌΠΈ ΡΠ΅ΡΠ΅Π½ΠΈΡΠΌΠΈ, ΡΠ°Π·ΡΠ°Π±ΠΎΡΠ°Π½Π½ΡΠΌΠΈ Π΄Π»Ρ Π½Π°ΡΠΈΡ Π·Π°ΠΊΠ°Π·ΡΠΈΠΊΠΎΠ², Π° ΡΠ°ΠΊΠΆΠ΅ ΠΏΠΎΡΠ΅ΡΠΏΠ½ΡΡΡ ΠΈΠ΄Π΅Ρ Π΄Π»Ρ ΡΠ²ΠΎΠ΅Π³ΠΎ Π·Π°Π³ΠΎΡΠΎΠ΄Π½ΠΎΠ³ΠΎ Π΄ΠΎΠΌΠ° ΠΈ Π·Π°ΠΊΠ°Π·Π°ΡΡ ΠΈΠ½Π΄ΠΈΠ²ΠΈΠ΄ΡΠ°Π»ΡΠ½ΡΠΉ ΠΏΡΠΎΠ΅ΠΊΡ.
ΠΠ»Π°Π³ΠΎΠ΄Π°ΡΡ Π³ΡΠ°ΠΌΠΎΡΠ½ΠΎ ΠΏΠΎΡΡΡΠΎΠ΅Π½Π½ΠΎΠΉ ΡΠ°Π±ΠΎΡΠ΅ Π°ΡΡ ΠΈΡΠ΅ΠΊΡΠΎΡΠ° Ρ Π·Π°ΠΊΠ°Π·ΡΠΈΠΊΠΎΠΌ ΡΠΎΠ·Π΄Π°Π΅ΡΡΡ ΡΠ½ΠΈΠΊΠ°Π»ΡΠ½ΡΠΉ ΠΎΠ±ΡΠ°Π· Π΄ΠΎΠΌΠ°, ΠΊΠΎΡΠΎΡΡΠΉ Π²ΠΎΠΏΠ»ΠΎΡΠ°Π΅Ρ ΠΈΠ½ΡΠ΅ΡΠ΅ΡΠ½ΡΡ ΠΈ ΠΏΡΠΎΠ΄ΡΠΌΠ°Π½Π½ΡΡ ΠΊΠΎΠ½ΡΠ΅ΠΏΡΠΈΡ, ΠΎΠ±Π»Π°Π΄Π°Π΅Ρ Π½Π΅ΠΎΠ±Ρ ΠΎΠ΄ΠΈΠΌΡΠΌ ΡΡΠ½ΠΊΡΠΈΠΎΠ½Π°Π»ΡΠ½ΡΠΌ Π½Π°Π±ΠΎΡΠΎΠΌ ΠΏΠΎΠΌΠ΅ΡΠ΅Π½ΠΈΠΉ ΠΈ Π³ΡΠ°ΠΌΠΎΡΠ½ΠΎΠΉ ΠΈΡ Π²Π·Π°ΠΈΠΌΠΎΡΠ²ΡΠ·ΡΡ, Π° Π³Π»Π°Π²Π½ΠΎΠ΅ ΡΡΠΈΡΡΠ²Π°Π΅Ρ Π²ΡΠ΅ ΡΡΠ΅Π±ΠΎΠ²Π°Π½ΠΈΡ Π·Π°ΠΊΠ°Π·ΡΠΈΠΊΠ°, ΠΎΠ±ΡΠ°Π· ΠΆΠΈΠ·Π½ΠΈ Π΅Π³ΠΎ ΡΠ΅ΠΌΡΠΈ, ΠΈ ΡΠΎΠΎΡΠ²Π΅ΡΡΡΠ²ΡΠ΅Ρ Π΅Π³ΠΎ ΡΡΡΠ΅ΡΠΈΡΠ΅ΡΠΊΠΈΠΌ ΠΈ Π²ΠΊΡΡΠΎΠ²ΡΠΌ ΠΏΡΠ΅Π΄ΠΏΠΎΡΡΠ΅Π½ΠΈΡΠΌ.
ΠΡΠΎΠ΅ΠΊΡΡ Π·Π°Π³ΠΎΡΠΎΠ΄Π½ΡΡ Π΄ΠΎΠΌΠΎΠ² ΠΎΡ Π½Π°ΡΠΈΡ ΠΏΠ°ΡΡΠ½Π΅ΡΠΎΠ²
ΠΡΠΎ ΡΠΈΠΏΠΎΠ²ΡΠ΅, ΡΠΈΡΠΎΠΊΠΎ ΡΠ°ΡΠΏΡΠΎΡΡΡΠ°Π½Π΅Π½Π½ΡΠ΅ ΡΠ΅ΡΠ΅Π½ΠΈΡ ΠΎΡ Π½Π°ΡΠΈΡ ΠΏΠ°ΡΡΠ½ΡΡΠΎΠ², ΠΊΠΎΡΠΎΡΡΠ΅ Π²ΠΊΠ»ΡΡΠ°ΡΡ Π² ΡΠ΅Π±Ρ Π°ΡΡ ΠΈΡΠ΅ΠΊΡΡΡΠ½ΠΎ-ΡΡΡΠΎΠΈΡΠ΅Π»ΡΠ½ΡΠ΅ ΡΠ΅ΡΡΠ΅ΠΆΠΈ. ΠΡ ΠΏΡΠΈΠΎΠ±ΡΠ΅ΡΠ°Π΅ΠΌ ΡΡΡ Π΄ΠΎΠΊΡΠΌΠ΅Π½ΡΠ°ΡΠΈΡ Ρ Π½Π°ΡΠΈΡ ΠΏΠ°ΡΡΠ½Π΅ΡΠΎΠ² ΠΈ ΠΌΠΎΠΆΠ΅ΠΌ Π²Π½Π΅ΡΡΠΈ Π² Π½ΠΈΡ Π½Π΅Π±ΠΎΠ»ΡΡΠΈΠ΅ ΠΊΠΎΡΡΠ΅ΠΊΡΠΈΡΠΎΠ²ΠΊΠΈ ΠΏΠΎ ΠΆΠ΅Π»Π°Π½ΠΈΡ ΠΊΠ»ΠΈΠ΅Π½ΡΠ°. Π ΡΠ΅ΡΠ΅Π½ΠΈΠ΅ 1β2 Π΄Π½Π΅ΠΉ ΠΈΠ½ΠΆΠ΅Π½Π΅Ρ-ΡΠΌΠ΅ΡΡΠΈΠΊ ΠΌΠΎΠΆΠ΅Ρ Π²ΡΠΏΠΎΠ»Π½ΠΈΡΡ ΠΏΡΠ΅Π΄Π²Π°ΡΠΈΡΠ΅Π»ΡΠ½ΡΡ ΠΎΡΠ΅Π½ΠΊΡ ΡΡΠΎΠΈΠΌΠΎΡΡΠΈ ΡΡΡΠΎΠΈΡΠ΅Π»ΡΡΡΠ²Π° Π΄ΠΎΠΌΠ°. ΠΠΎΠ΄ΡΠΎΠ±Π½Π°Ρ ΡΠΌΠ΅ΡΠ° Π³ΠΎΡΠΎΠ²ΠΈΡΡΡ Π½Π° ΠΎΡΠ½ΠΎΠ²Π΅ ΡΠ°Π±ΠΎΡΠΈΡ ΡΠ΅ΡΡΠ΅ΠΆΠ΅ΠΉ ΠΏΠΎ Π²ΡΠ±ΡΠ°Π½Π½ΠΎΠΌΡ ΠΊΠ»ΠΈΠ΅Π½ΡΠΎΠΌ ΠΏΡΠΎΠ΅ΠΊΡΡ Π΄ΠΎΠΌΠ°. ΠΠ° ΡΡΠΎ ΡΡΠ΅Π±ΡΠ΅ΡΡΡ ΠΎΠΊΠΎΠ»ΠΎ 2 Π½Π΅Π΄Π΅Π»Ρ.
ΠΡΡ ΠΈΡΠ΅ΠΊΡΡΡΠ½ΡΠ΅ ΡΡΠΈΠ»ΠΈ
ΠΡ Π½Π°ΠΏΠΎΠ»Π½ΡΠ΅ΠΌ Π΄Π°Π½Π½ΡΠΉ ΡΠ°Π·Π΄Π΅Π» Π°Π²ΡΠΎΡΡΠΊΠΈΠΌΠΈ ΡΡΠ°ΡΡΡΠΌΠΈ Π½Π°ΡΠΈΡ Π°ΡΡ ΠΈΡΠ΅ΠΊΡΠΎΡΠΎΠ², Π³Π΄Π΅ ΠΎΠ½ΠΈ ΡΠ°ΡΡΠΊΠ°Π·ΡΠ²Π°ΡΡ ΠΎ ΡΠ°Π·Π»ΠΈΡΠ½ΡΡ ΡΡΠΈΠ»ΡΡ ΠΈ ΡΠ΅Π½Π΄Π΅Π½ΡΠΈΡΡ ΡΠΎΠ²ΡΠ΅ΠΌΠ΅Π½Π½ΠΎΠΉ Π°ΡΡ ΠΈΡΠ΅ΠΊΡΡΡΡ. ΠΠ°Π΄Π΅Π΅ΠΌΡΡ, ΡΡΠΎ ΠΎΠ½ ΠΏΠΎΡΠ»ΡΠΆΠΈΡ Π΄Π»Ρ Π²Π°Ρ ΠΈΡΡΠΎΡΠ½ΠΈΠΊΠΎΠΌ Π²Π΄ΠΎΡ Π½ΠΎΠ²Π΅Π½ΠΈΡ ΠΈ ΠΏΠΎΠΌΠΎΠΆΠ΅Ρ ΡΠΎΡΠΈΠ΅Π½ΡΠΈΡΠΎΠ²Π°ΡΡΡΡ ΠΏΡΠΈ Π²ΡΠ±ΠΎΡΠ΅ ΡΡΠΈΠ»Ρ ΠΠ°ΡΠ΅Π³ΠΎ Π΄ΠΎΠΌΠ°.
Π΄ΡΡΠ³ΠΈΠ΅ ΡΡΠΈΠ»ΠΈ
Π¦Π΅Π½Ρ Π½Π° ΡΠ°Π·ΡΠ°Π±ΠΎΡΠΊΡ ΠΏΡΠΎΠ΅ΠΊΡΠ° Π·Π°Π³ΠΎΡΠΎΠ΄Π½ΠΎΠ³ΠΎ Π΄ΠΎΠΌΠ°
ΠΡΠΈ ΡΠ°ΡΡΠ΅ΡΠ°Ρ ΠΏΡΠΈΠ½ΠΈΠΌΠ°ΡΡΡΡ Π²ΠΎ Π²Π½ΠΈΠΌΠ°Π½ΠΈΠ΅ ΡΠ»Π΅Π΄ΡΡΡΠΈΠ΅ ΡΠ°ΠΊΡΠΎΡΡ:
- ΠΏΠ»ΠΎΡΠ°Π΄Ρ Π΄ΠΎΠΌΠ°;
- ΠΎΡΠΎΠ±Π΅Π½Π½ΠΎΡΡΠΈ ΠΈ ΡΠ΅Π»ΡΠ΅Ρ ΡΡΠ°ΡΡΠΊΠ°;
- ΡΠ²ΠΎΠΉΡΡΠ²Π° Π³ΡΡΠ½ΡΠ°;
- Π·Π°ΡΡΠ°ΡΡ Π½Π° Π²ΡΠ±ΡΠ°Π½Π½ΡΠ΅ ΠΌΠ°ΡΠ΅ΡΠΈΠ°Π»Ρ;
- ΡΠ»ΠΎΠΆΠ½ΠΎΡΡΡ ΠΊΠΎΠ½ΡΡΡΡΠΊΡΠΈΠ²Π½ΡΡ ΡΠ΅ΡΠ΅Π½ΠΈΠΉ.
Π‘ΡΠΎΠΈΠΌΠΎΡΡΡ ΠΈΠ½Π΄ΠΈΠ²ΠΈΠ΄ΡΠ°Π»ΡΠ½ΠΎΠ³ΠΎ (Π°Π²ΡΠΎΡΡΠΊΠΎΠ³ΠΎ) ΠΏΡΠΎΠ΅ΠΊΡΠΈΡΠΎΠ²Π°Π½ΠΈΡ ΡΠΎΡΡΠ°Π²Π»ΡΠ΅Ρ ΠΎΡ 1400 ΡΡΠ±/ΠΌ2 ΠΎΠ±ΡΠ΅ΠΉ ΠΏΠ»ΠΎΡΠ°Π΄ΠΈ Π΄ΠΎΠΌΠ°.
www.azbuka-stroy.ru
ΠΡΠΎΠ΅ΠΊΡΠΈΡΠΎΠ²Π°Π½ΠΈΠ΅ Π΄ΠΎΠΌΠ° ΡΠ²ΠΎΠΈΠΌΠΈ ΡΡΠΊΠ°ΠΌΠΈ — ΠΈΠ½ΡΡΡΡΠΊΡΠΈΠΈ!
ΠΠ½ΠΎΠ³ΠΈΠ΅ ΠΈΠ· Π½Π°Ρ ΠΌΠ΅ΡΡΠ°ΡΡ ΠΎ ΡΠΎΠ±ΡΡΠ²Π΅Π½Π½ΠΎΠΌ Π·Π°Π³ΠΎΡΠΎΠ΄Π½ΠΎΠΌ Π΄ΠΎΠΌΠ΅, ΠΊΡΠ΄Π° ΠΌΠΎΠΆΠ½ΠΎ Π±ΡΠ»ΠΎ Π±Ρ ΠΏΡΠΈΠ΅Ρ Π°ΡΡ Π½Π° Π²ΡΡ ΠΎΠ΄Π½ΡΠ΅ ΠΈ ΠΎΡΠ΄ΠΎΡ Π½ΡΡΡ ΠΎΡ Π½Π°Π·ΠΎΠΉΠ»ΠΈΠ²ΠΎΠΉ ΠΈ ΡΡΠΌΠ½ΠΎΠΉ Π³ΠΎΡΠΎΠ΄ΡΠΊΠΎΠΉ ΠΆΠΈΠ·Π½ΠΈ. Π Π΅ΡΠ»ΠΈ Π³ΠΎΠ²ΠΎΡΠΈΡΡ ΠΎ ΡΠ°ΠΌΠΎΡΡΠΎΡΡΠ΅Π»ΡΠ½ΠΎΠΌ ΡΡΡΠΎΠΈΡΠ΅Π»ΡΡΡΠ²Π΅ ΡΠ°ΠΊΠΎΠ³ΠΎ Π΄ΠΎΠΌΠ°, ΡΠΎ ΡΠ°ΠΌΡΠΌ ΡΠ»ΠΎΠΆΠ½ΡΠΌ ΡΡΠ°ΠΏΠΎΠΌ Π±ΡΠ΄Π΅Ρ, ΠΏΠΎΠΆΠ°Π»ΡΠΉ, ΠΏΠΎΠ΄Π±ΠΎΡ ΠΏΠΎΠ΄Ρ ΠΎΠ΄ΡΡΠ΅Π³ΠΎ ΠΏΡΠΎΠ΅ΠΊΡΠ°, ΠΏΠΎΠ»Π½ΠΎΡΡΡΡ ΡΠΎΠΎΡΠ²Π΅ΡΡΡΠ²ΡΡΡΠ΅Π³ΠΎ ΡΡΠ΅Π±ΠΎΠ²Π°Π½ΠΈΡΠΌ ΠΈ ΠΏΠΎΠΆΠ΅Π»Π°Π½ΠΈΡΠΌ Π±ΡΠ΄ΡΡΠ΅Π³ΠΎ Π²Π»Π°Π΄Π΅Π»ΡΡΠ°. Π‘Π°ΠΌΠΎΡΡΠΎΡΡΠ΅Π»ΡΠ½ΠΎ ΡΠΏΡΠΎΠ΅ΠΊΡΠΈΡΠΎΠ²Π°ΡΡ Π΄ΠΎΠΌ Π΄ΠΎΡΡΠ°ΡΠΎΡΠ½ΠΎ ΡΠ»ΠΎΠΆΠ½ΠΎ, ΡΡΠ° ΠΏΡΠΎΡΠ΅Π΄ΡΡΠ° ΡΡΠ΅Π±ΡΠ΅Ρ ΠΎΠΏΡΠ΅Π΄Π΅Π»Π΅Π½Π½ΡΡ Π·Π½Π°Π½ΠΈΠΉ ΠΈ Π½Π°Π²ΡΠΊΠΎΠ².

ΠΡΠΎΠ΅ΠΊΡΠΈΡΠΎΠ²Π°Π½ΠΈΠ΅ Π΄ΠΎΠΌΠ° ΡΠ²ΠΎΠΈΠΌΠΈ ΡΡΠΊΠ°ΠΌΠΈ
Π‘ΠΎΠ΄Π΅ΡΠΆΠ°Π½ΠΈΠ΅ ΠΏΠΎΡΠ°Π³ΠΎΠ²ΠΎΠΉ ΠΈΠ½ΡΡΡΡΠΊΡΠΈΠΈ:
ΠΠΎΠ·ΠΌΠΎΠΆΠ½ΡΠ΅ Π²Π°ΡΠΈΠ°Π½ΡΡ
ΠΠ½Π°ΡΠ°Π»Π΅ Π½ΡΠΆΠ½ΠΎ Π²ΡΡΡΠ½ΠΈΡΡ, ΠΊΠ°ΠΊΠΈΠΌ Π΄ΠΎΠ»ΠΆΠ΅Π½ Π±ΡΡΡ Π·Π°Π³ΠΎΡΠΎΠ΄Π½ΡΠΉ ΠΊΠΎΡΡΠ΅Π΄ΠΆ. Π’ΡΠ΅Π±ΠΎΠ²Π°Π½ΠΈΠΉ ΠΌΠΎΠΆΠ΅Ρ Π±ΡΡΡ Π΄ΠΎΡΡΠ°ΡΠΎΡΠ½ΠΎ ΠΌΠ½ΠΎΠ³ΠΎ, Π½ΠΎ Π²ΡΠ΅ ΠΎΠ½ΠΈ ΡΠ²ΠΎΠ΄ΡΡΡΡ ΠΊ ΡΡΠ΅ΠΌ Π²Π°ΠΆΠ½ΡΠΌ ΠΌΠΎΠΌΠ΅Π½ΡΠ°ΠΌ:
- ΠΏΠΎΠ»ΠΈΡΡΠ½ΠΊΡΠΈΠΎΠ½Π°Π»ΡΠ½
ΠΎΡΡΠΈ; - ΠΏΡΠΎΡΡΠΎΡΠ΅ ΠΊΠΎΠ½ΡΡΡΡΠΊΡΠΈΠΈ;
- ΡΡΡΠ΅ΡΠΈΡΠ½ΠΎΡΡΠΈ.
Π ΠΠ½ΡΠ΅ΡΠ½Π΅ΡΠ΅ Π΅ΡΡΡ ΠΌΠ°ΡΡΠ° ΡΠΆΠ΅ Π³ΠΎΡΠΎΠ²ΡΡ ΠΏΡΠΎΠ΅ΠΊΡΠΎΠ², ΠΊΠ°ΠΊ ΡΠΈΠΏΠΎΠ²ΡΡ , ΡΠ°ΠΊ ΠΈΠ½Π΄ΠΈΠ²ΠΈΠ΄ΡΠ°Π»ΡΠ½ΡΡ . ΠΠΎ ΠΏΡΠΈ Π²ΡΠ±ΠΎΡΠ΅ ΡΠΎΠ³ΠΎ ΠΈΠ»ΠΈ ΠΈΠ½ΠΎΠ³ΠΎ ΠΈΠ· Π½ΠΈΡ ΡΠΎΡΠΎΠΏΠΈΡΡΡΡ Π½Π΅ ΡΡΠΎΠΈΡ, ΠΏΡΠ΅ΠΆΠ΄Π΅ Π²ΡΠ΅Π³ΠΎ, ΡΡΠΎΠΈΡ ΠΎΠΏΡΠ΅Π΄Π΅Π»ΠΈΡΡΡΡ β Π΄Π΅ΠΉΡΡΠ²ΠΈΡΠ΅Π»ΡΠ½ΠΎ Π»ΠΈ ΡΠ°ΠΊ Π½ΡΠΆΠ΅Π½ ΠΈΠΌΠ΅Π½Π½ΠΎ ΠΈΠ½Π΄ΠΈΠ²ΠΈΠ΄ΡΠ°Π»ΡΠ½ΡΠΉ ΠΏΡΠΎΠ΅ΠΊΡ?

Π’ΠΈΠΏΠΎΠ²ΠΎΠΉ ΠΏΡΠΎΠ΅ΠΊΡ
ΠΠ°ΠΆΠ½ΠΎ! Π’Π°ΠΊΠΈΠ΅ ΠΏΡΠΎΠ΅ΠΊΡΡ ΠΈΡΠΏΠΎΠ»ΡΠ·ΡΡΡΡΡ ΠΏΡΠ΅ΠΈΠΌΡΡΠ΅ΡΡΠ²Π΅Π½Π½ΠΎ Π΄Π»Ρ Π½Π΅ΡΡΠ°Π½Π΄Π°ΡΡΠ½ΡΡ ΡΡΠ°ΡΡΠΊΠΎΠ², Π³Π΄Π΅ ΡΡΡΠΎΠΈΡΠ΅Π»ΡΡΡΠ²ΠΎ ΡΠΈΠΏΠΎΠ²ΠΎΠ³ΠΎ Π΄ΠΎΠΌΠ° ΠΏΡΠΎΠ±Π»Π΅ΠΌΠ°ΡΠΈΡΠ½ΠΎ ΠΈΠ»ΠΈ Π΄Π°ΠΆΠ΅ Π½Π΅Π²ΠΎΠ·ΠΌΠΎΠΆΠ½ΠΎ.
ΠΠΏΡΠΈΠΌΠ°Π»ΡΠ½ΡΠΌ Π²Π°ΡΠΈΠ°Π½ΡΠΎΠΌ (Π² ΠΏΠ»Π°Π½Π΅ Π²ΡΠ΅ΠΌΠ΅Π½ΠΈ ΠΈ ΡΠΈΠ½Π°Π½ΡΠΎΠ²) Π±ΡΠ΄Π΅Ρ ΠΏΠΎΠΊΡΠΏΠΊΠ° ΡΡΠ°Π½Π΄Π°ΡΡΠ½ΠΎΠ³ΠΎ ΠΏΡΠΎΠ΅ΠΊΡΠ° Ρ ΠΏΠΎΡΠ»Π΅Π΄ΡΡΡΠ΅ΠΉ ΠΏΡΠΈΠ²ΡΠ·ΠΊΠΎΠΉ ΠΊ ΠΊΠΎΠ½ΠΊΡΠ΅ΡΠ½ΠΎΠΌΡ ΡΡΠ°ΡΡΠΊΠΎΠΌ ΠΎΠΏΡΡΠ½ΡΠΌ Π°ΡΡ ΠΈΡΠ΅ΠΊΡΠΎΡΠΎΠΌ. ΠΠΎ ΡΡΠΎ ΠΏΡΠΈ ΡΡΠ»ΠΎΠ²ΠΈΠΈ, ΡΡΠΎ ΠΏΠΎΡΡΠ΅Π±ΡΠ΅ΡΡΡ Π»ΠΈΡΡ Π»Π΅Π³ΠΊΠ°Ρ ΠΊΠΎΡΡΠ΅ΠΊΡΠΈΡΠΎΠ²ΠΊΠ°, Π° Π΅ΡΠ»ΠΈ Π½ΡΠΆΠ½ΠΎ ΠΏΠΎΠ»Π½ΠΎΡΡΡΡ ΠΌΠ΅Π½ΡΡΡ ΠΏΡΠΎΠ΅ΠΊΡ, ΡΠΎ Π»ΡΡΡΠ΅ ΡΡΠ°Π·Ρ Π·Π°ΠΊΠ°Π·ΡΠ²Π°ΡΡ ΠΈΠ½Π΄ΠΈΠ²ΠΈΠ΄ΡΠ°Π»ΡΠ½ΡΠΉ Π²Π°ΡΠΈΠ°Π½Ρ.
ΠΡΠ»ΠΈ ΠΏΠ»Π°Π½ΠΈΡΡΠ΅ΡΡΡ ΠΏΡΠΎΠ΅ΠΊΡΠΈΡΠΎΠ²Π°Π½ΠΈΠ΅ Π΄ΠΎΠΌΠ° ΡΠ²ΠΎΠΈΠΌΠΈ ΡΡΠΊΠ°ΠΌΠΈ, ΡΠΎ Π²ΡΡΠ΄ Π»ΠΈ ΠΏΠΎΠ»ΡΡΠΈΡΡΡ ΠΎΠ±ΠΎΠΉΡΠΈΡΡ Π±Π΅Π· ΠΊΠ²Π°Π»ΠΈΡΠΈΡΠΈΡΠΎΠ²Π°Π½Π½ΠΎ
- ΠΠΎΠΆΠ½ΠΎ ΠΎΠ±ΡΠ°ΡΠΈΡΡΡΡ ΠΊ Π΄ΠΈΠ·Π°ΠΉΠ½Π΅ΡΠ°ΠΌ, ΠΊΠΎΡΠΎΡΡΠ΅ ΡΠ΄Π΅Π»Π°ΡΡ ΡΡΠΊΠΈΠ· Π΄ΠΎΠΌΠ°, Π½ΠΎ Π±Π΅Π· ΠΊΠ°ΠΊΠΈΡ -Π»ΠΈΠ±ΠΎ ΡΠ΅Ρ Π½ΠΈΡΠ΅ΡΠΊΠΈΡ Π΄Π΅ΡΠ°Π»Π΅ΠΉ. Π‘ ΡΠ°ΠΊΠΈΠΌ ΡΡΠΊΠΈΠ·ΠΎΠΌ ΠΌΠΎΠΆΠ½ΠΎ Π±Π΅Π· ΠΏΡΠΎΠ±Π»Π΅ΠΌ ΠΏΠΎΡΡΡΠΎΠΈΡΡ Π½Π΅Π±ΠΎΠ»ΡΡΠΎΠΉ Π΄Π°ΡΠ½ΡΠΉ Π΄ΠΎΠΌΠΈΠΊ, Π½ΠΎ ΡΠΎΠ»ΡΠΊΠΎ ΡΠ°ΠΌΠΎΠΉ ΠΏΡΠΈΠΌΠΈΡΠΈΠ²Π½ΠΎΠΉ ΠΏΠ»Π°Π½ΠΈΡΠΎΠ²ΠΊΠΈ.
- ΠΡΡΠ³ΠΎΠΉ ΡΠΏΠΎΡΠΎΠ± ΡΡΠΊΠΎΠ½ΠΎΠΌΠΈΡΡ β ΠΏΠΎΠΏΡΠΎΡΠΈΡΡ ΠΏΠΎΠΌΠΎΡΠΈ Ρ ΡΡΡΠ΄Π΅Π½ΡΠΎΠ²-ΠΏΡΠΎΠ΅ΠΊΡ
ΠΈΡΠΎΠ²ΡΠΈΠΊΠΎΠ², ΡΠΆΠ΅ ΠΎΠ·Π½Π°ΠΊΠΎΠΌΠΈΠ²ΡΠΈΡ ΡΡ Ρ ΠΎΡΠ½ΠΎΠ²Π°ΠΌΠΈ ΠΏΡΠΎΡΠ΅ΡΡΠΈΠΈ.
ΠΠ°ΠΆΠ½ΠΎ! ΠΠ½Π΅ Π·Π°Π²ΠΈΡΠΈΠΌΠΎΡΡΠΈ ΠΎΡ ΡΠΎΠ³ΠΎ, ΠΊΡΠΎ ΠΈ ΠΊΠ°ΠΊ ΡΠΎΡΡΠ°Π²Π»ΡΠ» ΠΏΡΠΎΠ΅ΠΊΡ, ΡΡΡΠΎΠΈΡΠ΅Π»ΡΡΡΠ²ΠΎ Π½ΡΠΆΠ½ΠΎ Π΄ΠΎΠ²Π΅ΡΠΈΡΡ ΠΊΠ²Π°Π»ΠΈΡΠΈΡΠΈΡΠΎΠ²Π°Π½Π½ΠΎ
ΠΌΡ ΠΏΡΠΎΡΠ°Π±Ρ, ΡΠΏΠΎΡΠΎΠ±Π½ΠΎΠΌΡ Β«Π½Π° Π³Π»Π°Π·Β» ΠΎΠΏΡΠ΅Π΄Π΅Π»ΠΈΡΡ, ΡΡΠΎ ΠΈΠΌΠ΅Π½Π½ΠΎ Π½ΡΠΆΠ½ΠΎ ΡΠ΄Π΅Π»Π°ΡΡ Π΄Π»Ρ Π²ΠΎΠΏΠ»ΠΎΡΠ΅Π½ΠΈΡ ΡΠΎΠΉ ΠΈΠ»ΠΈ ΠΈΠ½ΠΎΠΉ Π΄Π΅ΡΠ°Π»ΠΈ.
ΠΡΠ»ΠΈ ΡΡΠΎΠ³ΠΎ Π½Π΅ ΡΠ΄Π΅Π»Π°ΡΡ, ΡΠΎ Π² ΡΠ»ΡΡΠ°Π΅ ΡΠ°Π·ΡΡΡΠ΅Π½ΠΈΡ Π΄ΠΎΠΌΠ° Π²ΠΈΠ½ΠΈΡΡ Π±ΡΠ΄Π΅Ρ Π½Π΅ΠΊΠΎΠ³ΠΎ, ΠΏΠΎΡΠΊΠΎΠ»ΡΠΊΡ ΠΏΠΎ Π·Π°ΠΊΠΎΠ½Ρ ΠΏΡΠΎΡΠ°Π± Π½Π΅ ΠΌΠΎΠΆΠ΅Ρ ΠΎΡΠ²Π΅ΡΠ°ΡΡ Π·Π° ΡΠΎΠΎΡΠ²Π΅ΡΡΡΠ²ΠΈΠ΅ ΠΏΡΠΎΠ΅ΠΊΡΠ° Π΄ΠΎΠΌΠ° ΡΡΠ΅Π±ΠΎΠ²Π°Π½ΠΈΡΠΌ ΡΠ΅Ρ Π½ΠΈΠΊΠΈ Π±Π΅Π·ΠΎΠΏΠ°ΡΠ½ΠΎΡΡΠΈ.

ΠΡΠΎΠ΅ΠΊΡΠΈΡΠΎΠ²Π°Π½ΠΈΠ΅ Π΄ΠΎΠΌΠ°
Π‘ΠΎΡΡΠ°Π²Π»Π΅Π½ΠΈΠ΅ ΠΏΡΠΎΠ΅ΠΊΡΠ° ΠΏΡΠΈ ΠΏΠΎΠΌΠΎΡΠΈ Π°ΡΡ ΠΈΡΠ΅ΠΊΡΠΎΡΠ°
ΠΡΠ»ΠΈ ΠΊ ΠΏΡΠΎΠ΅ΠΊΡΠΈΡΠΎΠ²Π°Π½ΠΈΡ Π΄ΠΎΠΌΠ° Π±ΡΠ» ΠΏΡΠΈΠ²Π»Π΅ΡΠ΅Π½ Π°ΡΡ ΠΈΡΠ΅ΠΊΡΠΎΡ, ΡΠΎ Π½ΡΠΆΠ½ΠΎ ΠΏΠΎΠΌΠ½ΠΈΡΡ ΠΎΠ± ΠΎΡΠ½ΠΎΠ²Π½ΡΡ ΡΡΠ΅Π±ΠΎΠ²Π°Π½ΠΈΡΡ ΠΈ ΠΏΠΎ Π²ΠΎΠ·ΠΌΠΎΠΆΠ½ΠΎΡΡΠΈ Π²ΡΠΏΠΎΠ»Π½ΠΈΡΡ ΠΈΡ .
- ΠΡΠΆΠ½ΠΎ ΠΏΡΠ΅Π΄ΠΎΡΡΠ°Π²ΠΈΡΡ Π°ΡΡ
ΠΈΡΠ΅ΠΊΡΠΎΡΡ ΠΏΠ»Π°Π½ ΡΡΠ°ΡΡΠΊΠ°, ΡΠ΅Π·ΡΠ»ΡΡΠ°ΡΡ Π³Π΅ΠΎΠ»ΠΎΠ³ΠΈΡΠ΅ΡΠΊΠΈΡ
ΠΈΡΡΠ»Π΅Π΄ΠΎΠ²Π°Π½ΠΈΠΉ, Π΄Π΅ΡΠ°Π»ΡΠ½ΠΎΠ΅ ΠΎΠΏΠΈΡΠ°Π½ΠΈΠ΅ Π²ΡΠ΅Ρ
ΠΈΠΌΠ΅ΡΡΠΈΡ
ΡΡ ΡΠ»Π΅ΠΌΠ΅Π½ΡΠΎΠ² Π»Π°Π½Π΄ΡΠ°ΡΡΠ° (Π»Π΅ΡΠ°, ΠΏΡΠΎΡΠ΅Π»ΠΎΡΠ½ΡΡ
Π΄ΠΎΡΠΎΠ³, Π²ΠΎΠ΄ΠΎΠ΅ΠΌΠΎΠ² ΠΈ Ρ. Π΄.), ΡΠΏΠΎΡΠΎΠ±Π½ΡΡ
ΠΏΠΎΠ²Π»ΠΈΡΡΡ Π½Π° ΠΌΠ΅ΡΡΠΎΡΠ°ΡΠΏΠΎΠ»ΠΎΠΆΠ΅Π½ΠΈ
Π΅ Π΄ΠΎΠΌΠ°. - Π’Π°ΠΊΠΆΠ΅ Π½ΡΠΆΠ½ΠΎ ΡΠ²Π΅Π΄ΠΎΠΌΠΈΡΡ ΠΈΡΠΏΠΎΠ»Π½ΠΈΡΠ΅Π»Ρ ΠΎΠ±ΠΎ Π²ΡΠ΅Ρ
ΠΎΠ³ΡΠ°Π½ΠΈΡΠ΅Π½ΠΈΡΡ
, Π½Π°Π»Π°Π³Π°Π΅ΠΌΡΡ
ΡΠΏΡΠ°Π²Π»ΡΡΡΠ΅ΠΉ ΠΊΠΎΠΌΠΏΠ°Π½ΠΈΠ΅ΠΉ ΠΈΠ»ΠΈ Π·Π°ΠΊΠΎΠ½ΠΎΠ΄Π°ΡΠ΅Π»ΡΡΡΠ²ΠΎ
ΠΌ. ΠΡΠΎ ΠΌΠΎΠΆΠ΅Ρ Π±ΡΡΡ, ΠΊ ΠΏΡΠΈΠΌΠ΅ΡΡ, Π·Π°ΠΏΡΠ΅Ρ Π½Π° ΡΡΡΠΎΠΈΡΠ΅Π»ΡΡΡΠ²ΠΎ Π² Π²ΠΎΠ΄ΠΎΠΎΡ ΡΠ°Π½Π½ΠΎΠΉ Π·ΠΎΠ½Π΅, ΡΡΠ΅Π±ΠΎΠ²Π°Π½ΠΈΡ ΠΊ ΠΏΡΠΎΡΠ½ΠΎΡΡΠΈ ΡΠ°ΡΠ°Π΄Ρ, Π²ΡΡΠΎΡΠ΅ Π΄ΠΎΠΌΠ°. - Π Π±ΠΎΠ»ΡΡΠΈΠ½ΡΡΠ²Π΅ ΡΠ»ΡΡΠ°Π΅Π² Π²Π²ΠΎΠ΄Ρ ΠΊΠΎΠΌΠΌΡΠ½ΠΈΠΊΠ°ΡΠΈΠΉ Π½ΡΠΆΠ½ΠΎ ΠΏΠΎΠ΄ΠΊΠ»ΡΡΠ°ΡΡ Π·Π° ΡΠ²ΠΎΠΉ ΡΡΠ΅Ρ. ΠΡΠΎ ΠΊΠ°ΡΠ°Π΅ΡΡΡ ΠΈ Π³Π°Π·ΠΎΡΠ½Π°Π±ΠΆΠ΅Π½ΠΈΡ, ΠΊΠΎΡΠΎΡΡΠΌ Π΄ΠΎΠ»ΠΆΠ½Ρ Π·Π°Π½ΠΈΠΌΠ°ΡΡΡΡ ΠΈΡΠΊΠ»ΡΡΠΈΡΠ΅Π»ΡΠ½ΠΎ ΡΠΏΠ΅ΡΠΈΠ°Π»ΠΈΠ·ΠΈΡΠΎΠ²Π°Π½Π½
ΡΠ΅ ΠΊΠΎΠΌΠΏΠ°Π½ΠΈΠΈ. - ΠΠΎ ΡΠΎΠ³ΠΎ ΠΊΠ°ΠΊ ΠΏΡΠΈΡΡΡΠΏΠΈΡΡ ΠΊ ΡΠ°Π±ΠΎΡΠ΅, Π°ΡΡ ΠΈΡΠ΅ΠΊΡΠΎΡ ΠΏΡΠ΅Π΄Π»ΠΎΠΆΠΈΡ Π·Π°ΠΊΠ°Π·ΡΠΈΠΊΡ Π·Π°ΠΏΠΎΠ»Π½ΠΈΡΡ ΡΠ°ΠΊ Π½Π°Π·ΡΠ²Π°Π΅ΠΌΡΠΉ ΠΎΠΏΡΠΎΡΠ½ΡΠΉ Π»ΠΈΡΡ, Π³Π΄Π΅ Π±ΡΠ΄ΡΡ ΡΠΊΠ°Π·Π°Π½Ρ ΠΎΡΠ½ΠΎΠ²Π½ΡΠ΅ ΡΡΠ΅Π±ΠΎΠ²Π°Π½ΠΈΡ ΠΊ ΠΏΡΠΎΠ΅ΠΊΡΡ. ΠΡΠ΅ ΡΡΠΈ ΠΌΠΎΠΌΠ΅Π½ΡΡ ΠΎΠ±ΠΎΡΠ΄Π½ΠΎ ΡΠΎΠ³Π»Π°ΡΠΎΠ²ΡΠ²Π°ΡΡΡΡ Π² ΠΏΠΈΡΡΠΌΠ΅Π½Π½ΠΎΠΌ Π²ΠΈΠ΄Π΅.
- ΠΠ½ΠΎΠ³Π΄Π° Π°ΡΡ ΠΈΡΠ΅ΠΊΡΠΎΡ ΡΠ°ΠΌ ΠΏΡΠ΅Π΄Π»Π°Π³Π°Π΅Ρ Π²Π½Π΅ΡΡΠΈ ΠΎΠΏΡΠ΅Π΄Π΅Π»Π΅Π½Π½ΡΠ΅ ΠΊΠΎΡΡΠ΅ΠΊΡΠΈΠ²Ρ. Π―ΡΠΊΠΈΠΌ ΠΏΡΠΈΠΌΠ΅ΡΠΎΠΌ ΡΠ°ΠΊΠΈΡ ΠΊΠΎΡΡΠ΅ΠΊΡΠΈΠ²ΠΎΠ² ΠΌΠΎΠΆΠ΅Ρ Π±ΡΡΡ ΡΠΏΠ°Π»ΡΠ½Ρ Π΄Π»Ρ ΠΏΠΎΠΆΠΈΠ»ΡΡ ΡΠ»Π΅Π½ΠΎΠ² ΡΠ΅ΠΌΡΠΈ, ΠΊΠΎΡΠΎΡΡΡ ΠΏΠ΅ΡΠ΅Π½ΠΎΡΡΡ ΡΠΎ Π²ΡΠΎΡΠΎΠ³ΠΎ Π½Π° ΠΏΠ΅ΡΠ²ΡΠΉ ΡΡΠ°ΠΆ, ΡΡΠΎΠ±Ρ Π½Π΅ ΠΏΡΠΈΡΠ»ΠΎΡΡ ΡΠ°ΡΡΠΎ ΠΏΠ΅ΡΠ΅Π΄Π²ΠΈΠ³Π°ΡΡΡΡ ΠΏΠΎ Π»Π΅ΡΡΠ½ΠΈΡΠ΅.
- ΠΠ°ΠΊΠ°Π·ΡΠΈΠΊΠΈ Π½Π΅ΡΠ΅Π΄ΠΊΠΎ ΠΏΡΠ΅Π½Π΅Π±ΡΠ΅ΠΆΠΈΡΠ΅Π»ΡΠ½ΠΎ ΠΎΡΠ½ΠΎΡΡΡΡΡ ΠΊ Π΄ΠΎΠΊΡΠΌΠ΅Π½ΡΠ°ΠΌ, ΡΡΠΎ Π² ΠΊΠΎΡΠ½Π΅ Π½Π΅ΠΏΡΠ°Π²ΠΈΠ»ΡΠ½ΠΎ. ΠΠ΅ΠΎΠ±Ρ ΠΎΠ΄ΠΈΠΌΠΎ ΡΡΠ°ΡΠ΅Π»ΡΠ½ΠΎ ΠΈΠ·ΡΡΠ°ΡΡ ΠΈ Π·Π°ΠΏΠΎΠ»Π½ΡΡΡ ΠΎΠΏΡΠΎΡΠ½ΡΠΉ Π»ΠΈΡΡ β ΡΡΠΎ ΠΏΠΎΠ·Π²ΠΎΠ»ΠΈΡ Π·Π½Π°ΡΠΈΡΠ΅Π»ΡΠ½ΠΎ ΡΠΎΠΊΡΠ°ΡΠΈΡΡ Π²ΡΠ΅ΠΌΡ ΡΠΎΡΡΠ°Π²Π»Π΅Π½ΠΈΡ ΠΏΡΠΎΠ΅ΠΊΡΠ°.
- Π‘ΠΎΠ·Π΄Π°Π½ΠΈΠ΅ ΠΈΠ½Π΄ΠΈΠ²ΠΈΠ΄ΡΠ°Π»ΡΠ½ΠΎΠ³ΠΎ ΠΏΡΠΎΠ΅ΠΊΡΠ° Π·Π°Π½ΠΈΠΌΠ°Π΅Ρ ΠΌΠ½ΠΎΠ³ΠΎ Π²ΡΠ΅ΠΌΠ΅Π½ΠΈ β Π² ΡΡΠ΅Π΄Π½Π΅ΠΌ Π΄Π»Ρ ΡΡΠΎΠ³ΠΎ Π½ΡΠΆΠ½ΠΎ ΡΡΠΈ ΠΌΠ΅ΡΡΡΠ°. ΠΡΠΎΡ ΠΌΠΎΠΌΠ΅Π½Ρ ΡΠ²Π»ΡΠ΅ΡΡΡ Π΄ΠΎΠΏΠΎΠ»Π½ΠΈΡΠ΅Π»ΡΠ½ΡΠΌ ΡΡΠΈΠΌΡΠ»ΠΎΠΌ ΠΊ ΡΠ°ΠΌΠΎΡΡΠΎΡΡΠ΅Π»ΡΠ½ΠΎΠΌΡ ΡΠΎΡΡΠ°Π²Π»Π΅Π½ΠΈΡ ΠΏΡΠΎΠ΅ΠΊΡΠ°.
ΠΠ°ΠΆΠ½ΠΎ! ΠΠ½ΠΎΠ³Π΄Π° Π·Π°ΠΊΠ°Π·ΡΠΈΠΊ ΠΏΠΎΡΠ»Π΅ ΠΎΠ·Π½Π°ΠΊΠΎΠΌΠ»Π΅Π½ΠΈΡ Ρ Π³ΠΎΡΠΎΠ²ΡΠΌ ΠΏΡΠΎΠ΅ΠΊΡΠΎΠΌ ΠΆΠ΅Π»Π°Π΅Ρ Π²Π½Π΅ΡΡΠΈ ΠΊΠΎΡΡΠ΅ΠΊΡΠΈΠ²Ρ ΠΈΠ»ΠΈ Π΄ΠΎΠΏΠΎΠ»Π½Π΅Π½ΠΈΡ. Π Π°Π·ΡΠΌΠ΅Π΅ΡΡΡ, ΡΡΠΎ ΡΠΎΠΆΠ΅ ΡΠ²Π΅Π»ΠΈΡΠΈΡ ΡΡΠΎΠΊ ΡΠΎΡΡΠ°Π²Π»Π΅Π½ΠΈΡ.

Π‘ΠΎΡΡΠ°Π²Π»Π΅Π½ΠΈΠ΅ ΠΏΡΠΎΠ΅ΠΊΡΠ° ΠΏΡΠΈ ΠΏΠΎΠΌΠΎΡΠΈ Π°ΡΡ ΠΈΡΠ΅ΠΊΡΠΎΡΠ°
ΠΡΠΎΠ΅ΠΊΡ ΡΠ²ΠΎΠΈΠΌΠΈ ΡΡΠΊΠ°ΠΌΠΈ
ΠΠ°ΠΊ Π³ΠΎΠ²ΠΎΡΠΈΠ»ΠΎΡΡ ΡΠ°Π½Π΅Π΅, ΠΏΡΠΎΠ΅ΠΊΡ Π΄ΠΎΠΌΠ° Ρ ΠΏΡΠΈΠΌΠΈΡΠΈΠ²Π½ΠΎΠΉ ΠΏΠ»Π°Π½ΠΈΡΠΎΠ²ΠΊΠΎΠΉ ΠΌΠΎΠΆΠ½ΠΎ ΡΠΎΡΡΠ°Π²ΠΈΡΡ ΡΠ²ΠΎΠΈΠΌΠΈ ΡΡΠΊΠ°ΠΌΠΈ. ΠΠ»Ρ ΡΠΎΠ·Π΄Π°Π½ΠΈΡ ΡΡΠΊΠΈΠ·Π° Β«Π΄ΠΎΠΌΠ° ΠΌΠ΅ΡΡΡΒ» ΠΏΠΎΡΡΠ΅Π±ΡΡΡΡΡ ΡΠΎΠ»ΡΠΊΠΎ Π±ΡΠΌΠ°Π³Π° ΠΈ ΠΊΠ°ΡΠ°Π½Π΄Π°Ρ, Π½ΠΈΠΊΠ°ΠΊΠΈΠ΅ ΡΠΏΠ΅ΡΠΈΡΠΈΡΠ΅ΡΠΊΠΈΠ΅ Π½Π°Π²ΡΠΊΠΈ ΠΈΠ»ΠΈ Π΄ΠΈΠΏΠ»ΠΎΠΌ Π°ΡΡ
ΠΈΡΠ΅ΠΊΡΠΎΡΠ° Π½Π΅ Π½ΡΠΆΠ½Ρ. ΠΠΈΠΆΠ΅ ΠΏΡΠΈΠ²Π΅Π΄Π΅Π½Π° ΠΏΠΎΡΠ»Π΅Π΄ΠΎΠ²Π°ΡΠ΅Π»ΡΠ½ΠΎΡ
ΠΡΠ°ΠΏ 1. ΠΠ΅ΠΎΠ»ΠΎΠ³ΠΈΡΠ΅ΡΠΊΠ°Ρ ΡΠ°Π·Π²Π΅Π΄ΠΊΠ°
ΠΠ΅ΠΎΠ»ΠΎΠ³ΠΎΡΠ°Π·Π²Π΅Π΄ΠΊΠ°
ΠΡΠΎΠ΅ΠΊΡΠΈΡΠΎΠ²Π°Π½ΠΈΠ΅ Π΄ΠΎΠ»ΠΆΠ½ΠΎ Π½Π°ΡΠΈΠ½Π°ΡΡΡΡ Ρ Π³Π΅ΠΎΡΠ°Π·Π²Π΅Π΄ΠΊΠΈ ΡΡΠ°ΡΡΠΊΠ°. ΠΡΠΎ ΠΏΠΎΠ·Π²ΠΎΠ»ΠΈΡ ΠΏΠΎΠ»ΡΡΠΈΡΡ ΡΠΎΡΠ½ΡΡ ΠΈΠ½ΡΠΎΡΠΌΠ°ΡΠΈΡ ΠΎ ΡΠ²ΠΎΠΉΡΡΠ²Π°Ρ ΠΏΠΎΡΠ²Ρ ΠΈ Π³Π»ΡΠ±ΠΈΠ½Π΅ Π·Π°Π»Π΅Π³Π°Π½ΠΈΡ ΠΏΠΎΠ΄Π·Π΅ΠΌΠ½ΡΡ Π²ΠΎΠ΄ (ΠΏΠΎΡΠ»Π΅Π΄Π½Π΅Π΅ Π½Π΅ΠΎΠ±Ρ ΠΎΠ΄ΠΈΠΌΠΎ ΠΏΡΠΈ ΠΏΠ»Π°Π½ΠΈΡΠΎΠ²ΠΊΠ΅ ΡΡΠ½Π΄Π°ΠΌΠ΅Π½ΡΠ° ΠΈ ΠΏΠΎΠ΄Π²Π°Π»ΡΠ½ΠΎΠ³ΠΎ ΠΏΠΎΠΌΠ΅ΡΠ΅Π½ΠΈΡ). Π Π°Π·Π²Π΅Π΄ΠΊΡ ΠΆΠ΅Π»Π°ΡΠ΅Π»ΡΠ½ΠΎ ΠΏΡΠΎΠ²ΠΎΠ΄ΠΈΡΡ Π²Π΅ΡΠ½ΠΎΠΉ, ΠΊΠΎΠ³Π΄Π° ΠΏΠΎΠ΄Π·Π΅ΠΌΠ½ΡΠ΅ Π²ΠΎΠ΄Ρ ΠΏΠΎΠ΄Π½ΠΈΠΌΠ°ΡΡΡΡ Π½Π° ΡΠ°ΠΌΡΠΉ Π²ΡΡΠΎΠΊΠΈΠΉ ΡΡΠΎΠ²Π΅Π½Ρ.
ΠΡΠ°ΠΏ 2. ΠΠΏΡΠ΅Π΄Π΅Π»Π΅Π½ΠΈΠ΅ ΠΌΠ°ΡΡΡΠ°Π±Π°

ΠΡΠΊΠΈΠ·
ΠΠ½Π°ΡΠ°Π»Π΅ Π±Π΅ΡΠ΅ΡΡΡ Π»ΠΈΡΡ Π±ΡΠΌΠ°Π³ΠΈ Π² ΠΊΠ»Π΅ΡΠΎΡΠΊΡ. ΠΠΎΠΏΡΡΡΠΈΠΌ, ΠΎΠ΄ΠΈΠ½ ΠΌΠ΅ΡΡ ΡΡΠ°ΡΡΠΊΠ° β ΡΡΠΎ Π΄Π²Π΅ ΠΊΠ»Π΅ΡΠΎΡΠΊΠΈ. Π ΡΠ°ΠΊΠΎΠΌ ΡΠ»ΡΡΠ°Π΅ ΠΌΠ°ΡΡΡΠ°Π± Π±ΡΠ΄Π΅Ρ 1:100, ΡΠΎ Π΅ΡΡΡ, 1 ΠΌΠΌ Π² ΠΏΡΠΎΠ΅ΠΊΡΠ΅ Π±ΡΠ΄Π΅Ρ ΡΠ°Π²Π½ΡΡΡΡΡ 10 ΡΠΌ Π² ΠΆΠΈΠ·Π½ΠΈ.
ΠΡΠ°ΠΏ 3. Π Π°Π·ΠΌΠ΅ΡΠΊΠ° ΠΊΠΎΠ½ΡΡΡΠ° ΡΡΠ°ΡΡΠΊΠ°
ΠΠ°Π»Π΅Π΅ Π½ΡΠΆΠ½ΠΎ Π½Π°ΡΠ΅ΡΡΠΈΡΡ ΠΊΠΎΠ½ΡΡΡ ΡΡΠ°ΡΡΠΊΠ° ΡΠΎ Π²ΡΠ΅ΠΌΠΈ ΠΏΡΠΈΠ»Π΅Π³Π°ΡΡΠΈΠΌΠΈ ΠΏΠΎΡΡΡΠΎΠΉΠΊΠ°ΠΌΠΈ, ΡΡΠΎΠ±Ρ ΠΏΡΠ°Π²ΠΈΠ»ΡΠ½ΠΎ ΠΎΠΏΡΠ΅Π΄Π΅Π»ΠΈΡΡ ΠΌΠ΅ΡΡΠΎΡΠ°ΡΠΏΠΎΠ»ΠΎΠΆΠ΅Π½ΠΈ
ΠΠ°ΠΆΠ½ΠΎ! ΠΡΠΆΠ½ΠΎ Π±ΡΡΡ Π³ΠΎΡΠΎΠ²ΡΠΌ ΠΊ ΠΌΠ½ΠΎΠ³ΠΎΠΊΡΠ°ΡΠ½ΠΎΠΌΡ ΠΈΡΠΏΠΎΠ»ΡΠ·ΠΎΠ²Π°Π½ΠΈΡ ΡΡΠ»Π΅ΡΠΊΠΈ, Π²Π΅Π΄Ρ Π²ΡΠ΅ Π½ΡΠΆΠ½ΠΎ ΡΠ΄Π΅Π»Π°ΡΡ Π² ΡΠΎΠΎΡΠ²Π΅ΡΡΡΠ²ΠΈΠΈ Ρ ΠΌΠ°ΡΡΡΠ°Π±ΠΎΠΌ.

Π‘Ρ Π΅ΠΌΠ° ΠΏΠ΅ΡΠ²ΠΎΠ³ΠΎ ΡΡΠ°ΠΆΠ°
ΠΡΠ°ΠΏ 4. ΠΠ°ΡΠ°Π»ΠΎ ΠΏΠ»Π°Π½ΠΈΡΠΎΠ²ΠΊΠΈ
ΠΠΎΠΏΡΡΡΠΈΠΌ, Π² Π΄ΠΎΠΌΠ΅ Π±ΡΠ΄ΡΡ Π΄Π²Π° ΡΡΠ°ΠΆΠ°, Π΄Π²Π΅ ΡΠΏΠ°Π»ΡΠ½ΠΈ, Π΄Π²Π° ΡΡΠ°Π»Π΅ΡΠ°, Π³ΠΎΡΡΠΈΠ½Π°Ρ, ΠΊΡΡ Π½Ρ ΠΈ ΠΏΠΎΠ΄Π²Π°Π».
ΠΡΠ»ΠΈ ΡΡΠ΄ΠΎΠΌ Π΅ΡΡΡ ΠΊΠ°ΠΊΠΈΠ΅-Π½ΠΈΠ±ΡΠ΄Ρ ΡΠΎΠΎΡΡΠΆΠ΅Π½ΠΈΡ, ΡΠΎ Π½ΡΠΆΠ½ΠΎ, ΡΡΠΎΠ±Ρ ΠΌΠ΅ΠΆΠ΄Ρ Π½ΠΈΠΌΠΈ ΠΈ Π΄ΠΎΠΌΠΎΠΌ Π±ΡΠ»ΠΎ ΠΌΠΈΠ½ΠΈΠΌΡΠΌ ΡΡΠΈ ΠΌΠ΅ΡΡΠ° β ΡΡΠΎ Π½Π΅ΠΎΠ±Ρ ΠΎΠ΄ΠΈΠΌΠΎ Π΄Π»Ρ ΠΏΠΎΠΆΠ°ΡΠ½ΠΎΠΉ Π±Π΅Π·ΠΎΠΏΠ°ΡΠ½ΠΎΡΡΠΈ.
ΠΡΠ°ΠΏ 5. ΠΠΎΠ΄Π²Π°Π»ΡΠ½ΠΎΠ΅ ΠΏΠΎΠΌΠ΅ΡΠ΅Π½ΠΈΠ΅
ΠΠ°Π»Π΅Π΅ Π½ΡΠΆΠ½ΠΎ ΠΏΡΠΈΡΡΡΠΏΠΈΡΡ ΠΊ ΠΏΠ»Π°Π½ΠΈΡΠΎΠ²ΠΊΠ΅ ΠΏΠΎΠ΄Π²Π°Π»ΡΠ½ΠΎΠ³ΠΎ ΠΏΠΎΠΌΠ΅ΡΠ΅Π½ΠΈΡ. ΠΡΠ»ΠΈ ΡΡΠΎΠ²Π΅Π½Ρ ΠΏΠΎΠ΄Π·Π΅ΠΌΠ½ΡΡ Π²ΠΎΠ΄ Π΄ΠΎΡΡΠ°ΡΠΎΡΠ½ΠΎ Π²ΡΡΠΎΠΊ, ΡΠΎ ΠΎΠ±ΡΡΡΡΠΎΠΉΡΡΠ²ΠΎ ΠΏΠΎΠ΄Π²Π°Π»Π° ΡΠ²Π΅Π»ΠΈΡΠΈΡ ΠΎΠ±ΡΡΡ ΡΡΠΎΠΈΠΌΠΎΡΡΡ ΠΏΡΠΈΠΌΠ΅ΡΠ½ΠΎ Π½Π° ΡΡΠ΅ΡΡ. ΠΠΎΡΡΠΎΠΌΡ ΠΆΠ΅Π»Π°ΡΠ΅Π»ΡΠ½ΠΎ Π²ΠΌΠ΅ΡΡΠΎ ΡΡΠΎΠ³ΠΎ ΠΏΡΠΎΡΡΠΎ ΡΠ΄Π΅Π»Π°ΡΡ Π΄ΠΎΠΏΠΎΠ»Π½ΠΈΡΠ΅Π»ΡΠ½ΠΎΠ΅ ΠΏΠΎΠΌΠ΅ΡΠ΅Π½ΠΈΠ΅, Π½ΠΎ ΠΏΡΠΈ ΡΡΠ»ΠΎΠ²ΠΈΠΈ, ΡΡΠΎ ΠΏΠ»ΠΎΡΠ°Π΄Ρ ΡΡΠ°ΡΡΠΊΠ° ΠΏΠΎΠ·Π²ΠΎΠ»ΡΠ΅Ρ ΡΡΠΎ.
ΠΡΠ°ΠΏ 6. ΠΠ΅ΡΠ²ΡΠΉ ΡΡΠ°ΠΆ
ΠΠΎΡΠ»Π΅ ΠΎΠΏΡΠ΅Π΄Π΅Π»Π΅Π½ΠΈΡ Π²ΡΡΠΎΡΡ ΠΈ Π²ΠΈΠ΄Π° ΡΡΠ½Π΄Π°ΠΌΠ΅Π½ΡΠ° ΡΠ΅ΡΠ°Π΅ΡΡΡ Π²ΠΎΠΏΡΠΎΡ ΡΠΎ ΡΡΡΠΎΠΉΠΌΠ°ΡΠ΅ΡΠΈΠ°Π»ΠΎΠΌ, ΠΊΠΎΡΠΎΡΡΠΉ Π±ΡΠ΄Π΅Ρ ΠΈΡΠΏΠΎΠ»ΡΠ·ΠΎΠ²Π°Π½ Π΄Π»Ρ Π²ΠΎΠ·Π²Π΅Π΄Π΅Π½ΠΈΡ Π΄ΠΎΠΌΠ°. ΠΠ°Π»ΡΡΠ΅ ΡΠΈΡΡΠ΅ΡΡΡ Ρ ΠΎΠ»Π», Ρ Π½ΠΈΠΌ ΡΡΡΠΊΡΡΡΡΡ Π³ΠΎΡΡΠΈΠ½Π°Ρ Ρ ΠΊΡΡ Π½Π΅ΠΉ, Π° Π² ΠΎΠ±ΡΠ°Π·ΠΎΠ²Π°Π½Π½ΠΎΠΌ Β«ΠΊΠ°ΡΠΌΠ°Π½Π΅Β» ΡΠ°Π·ΠΌΠ΅ΡΠ°Π΅ΡΡΡ ΡΡΠ°Π»Π΅Ρ.
ΠΠ°ΡΠ΅ΠΌ Π½ΡΠΆΠ½ΠΎ ΠΏΠΎΡΠΌΠΎΡΡΠ΅ΡΡ, ΡΡΠΎ ΠΏΠΎΠ»ΡΡΠΈΠ»ΠΎΡΡ. Π‘ΡΠ°Π·Ρ ΠΎΠ³ΠΎΠ²ΠΎΡΠΈΠΌΡΡ, ΡΡΠΎ ΡΠ°ΡΡΡΡΠ°ΠΈΠ²Π°ΡΡΡΡ ΠΏΡΠΈ ΡΡΠΎΠΌ Π½Π΅ ΡΡΠΎΠΈΡ, Π²Π΅Π΄Ρ ΡΡΠΎ Π»ΠΈΡΡ ΡΠ΅ΡΠ½ΠΎΠ²ΠΎΠΉ ΡΡΠΊΠΈΠ·.

ΠΡΠΏΡΠ°Π²Π»Π΅Π½Π½ΡΠΉ ΡΡΠΊΠΈΠ·
ΠΠΎΠ»ΡΡΠΈΠ»ΠΎΡΡ Π΄ΠΎΡΡΠ°ΡΠΎΡΠ½ΠΎ Ρ ΠΎΡΠΎΡΠΎ, Π½ΠΎ ΠΊΠΎΠ΅-ΡΡΠΎ ΠΌΠΎΠΆΠ½ΠΎ ΠΏΠΎΠ΄ΠΏΡΠ°Π²ΠΈΡΡ.
- ΠΡΡ Π½Ρ ΠΈ ΡΡΠ°Π»Π΅Ρ Π½ΡΠΆΠ½ΠΎ ΡΠ°ΡΠΏΠΎΠ»ΠΎΠΆΠΈΡΡ ΠΏΠΎ ΡΠΎΡΠ΅Π΄ΡΡΠ²Ρ β ΡΡΠΎ ΠΎΠ±Π»Π΅Π³ΡΠΈΡ ΠΏΠ»Π°Π½ΠΈΡΠΎΠ²ΠΊΡ ΠΊΠΎΠΌΠΌΡΠ½ΠΈΠΊΠ°ΡΠΈΠΉ. Π ΠΏΠ΅ΡΠ²ΠΎΠΌ Π²Π°ΡΠΈΠ°Π½ΡΠ΅ ΠΏΡΠΎΠ΅ΠΊΡΠ° ΡΡΠΈ ΠΏΠΎΠΌΠ΅ΡΠ΅Π½ΠΈΡ ΡΠ°ΡΠΏΠΎΠ»ΠΎΠΆΠ΅Π½Ρ Π΄Π°Π»Π΅ΠΊΠΎ Π΄ΡΡΠ³ ΠΎΡ Π΄ΡΡΠ³Π°.
- Π Π³ΠΎΡΡΠΈΠ½ΠΎΠΉ ΠΎΠ±ΡΡΠ½ΠΎ ΡΠΎΠ±ΠΈΡΠ°Π΅ΡΡΡ ΠΌΠ½ΠΎΠ³ΠΎ Π»ΡΠ΄Π΅ΠΉ, ΠΏΠΎΡΡΠΎΠΌΡ Π΅Π΅ ΠΏΠ»ΠΎΡΠ°Π΄Ρ Π΄ΠΎΠ»ΠΆΠ½Π° Π±ΡΡΡ ΡΠΎΠΎΡΠ²Π΅ΡΡΡΠ²ΡΡΡΠ΅ΠΉ. Π‘Π»Π΅Π΄ΡΠ΅Ρ Π½Π΅ΡΠΊΠΎΠ»ΡΠΊΠΎ ΡΠΌΠ΅Π½ΡΡΠΈΡΡ Ρ ΠΎΠ»Π» ΠΈ ΡΠ°ΡΡΠΈΡΠΈΡΡ ΡΠ΅ΠΌ ΡΠ°ΠΌΡΠΌ Π³ΠΎΡΡΠΈΠ½ΡΡ.
- Π’Π°ΠΊΠΆΠ΅ Π½ΡΠΆΠ½Π° Π»Π΅ΡΡΠ½ΠΈΡΠ° Π½Π° Π²ΡΠΎΡΠΎΠΉ ΡΡΠ°ΠΆ, ΠΏΠΎΡΡΠΎΠΌΡ ΠΈ Π΄Π»Ρ Π½Π΅Π΅ Π½ΡΠΆΠ½ΠΎ ΠΏΠΎΠ΄ΡΡΠΊΠ°ΡΡ ΠΌΠ΅ΡΡΠΎ.
- ΠΠ° ΠΏΠ΅ΡΠ²ΠΎΠΌ ΡΡΠΊΠΈΠ·Π΅ Π½Π΅ Π±ΡΠ»ΠΎ Π²ΡΠΏΠΎΠΌΠΎΠ³Π°ΡΠ΅Π»ΡΠ½ΡΡ ΠΏΠΎΠΌΠ΅ΡΠ΅Π½ΠΈΠΉ β ΡΠ°ΠΊΠΈΡ , ΠΊ ΠΏΡΠΈΠΌΠ΅ΡΡ, ΠΊΠ°ΠΊ ΠΊΠΎΡΠ΅Π»ΡΠ½Π°Ρ.
ΠΠΎΠ·ΠΌΠΎΠΆΠ½ΠΎ, ΠΏΠΎΡΡΠ΅Π±ΡΠ΅ΡΡΡ ΠΈΠ·ΠΌΠ΅Π½Π΅Π½ΠΈΠ΅ ΠΏΠΎΠ΄Π²Π°Π»Π°. ΠΠΎ Π²ΡΠΎΡΠΎΠΌ Π²Π°ΡΠΈΠ°Π½ΡΠ΅ ΡΡΠΊΠΈΠ·Π° ΠΏΠΎΡΠ²ΠΈΠ»ΠΈΡΡ Π½Π΅ΠΊΠΎΡΠΎΡΡΠ΅ ΠΈΠ·ΠΌΠ΅Π½Π΅Π½ΠΈΡ.
- Π‘ΡΠΎΠ»ΠΎΠ²ΡΡ ΠΏΠΎΠΌΠ΅Π½ΡΠ»ΠΈ ΠΌΠ΅ΡΡΠ°ΠΌΠΈ Ρ ΠΊΡΡ Π½Π΅ΠΉ, Ρ. ΠΊ. Π²ΡΡ ΠΎΠ΄ ΠΈΠ· Π³ΠΎΡΡΠΈΠ½ΠΎΠΉ Π΄ΠΎΠ»ΠΆΠ΅Π½ Π²Π΅ΡΡΠΈ ΠΈΠΌΠ΅Π½Π½ΠΎ Π² ΡΡΠΎΠ»ΠΎΠ²ΡΡ, Π³Π΄Π΅ Π±ΡΠ΄Π΅Ρ ΡΠΎΠ±ΠΈΡΠ°ΡΡΡΡ ΡΠ΅ΠΌΡΡ.
- ΠΠ·ΠΌΠ΅Π½ΠΈΠ»ΠΈΡΡ ΡΠ°Π·ΠΌΠ΅ΡΡ ΡΠ°Π½ΡΠ·Π»Π°. ΠΠ°Π½Π½ΡΡ ΠΊΠΎΠΌΠ½Π°ΡΡ Π±ΡΠ»ΠΎ ΡΠ΅ΡΠ΅Π½ΠΎ ΡΠ°ΡΠΏΠΎΠ»ΠΎΠΆΠΈΡΡ Π½Π° Π²ΡΠΎΡΠΎΠΌ ΡΡΠ°ΠΆΠ΅, ΠΏΠΎΡΡΠΎΠΌΡ ΡΠ²ΠΎΠ±ΠΎΠ΄Π½ΠΎΠ΅ ΠΏΡΠΎΡΡΡΠ°Π½ΡΡΠ²ΠΎ ΠΏΠ΅ΡΠ²ΠΎΠ³ΠΎ Π±ΡΠ»ΠΎ ΡΡΠΊΠΎΠ½ΠΎΠΌΠ»Π΅Π½ΠΎ Π² ΠΏΠΎΠ»ΡΠ·Ρ ΠΊΠΎΡΠ΅Π»ΡΠ½ΠΎΠΉ.
- ΠΠΎΡΠ²ΠΈΠ»Π°ΡΡ Π»Π΅ΡΡΠ½ΠΈΡΠ°.
- Π£Π²Π΅Π»ΠΈΡΠΈΠ»Π°ΡΡ Π³ΠΎΡΡΠΈΠ½Π°Ρ.
ΠΡΠ°ΠΏ 7. ΠΡΠΎΡΠΎΠΉ ΡΡΠ°ΠΆ

Π‘Ρ Π΅ΠΌΠ° 2 ΡΡΠ°ΠΆΠ°
ΠΠ° Π²ΡΠΎΡΠΎΠΌ ΡΡΠ°ΠΆΠ΅ Π²ΡΠ΅ Π½Π°ΠΌΠ½ΠΎΠ³ΠΎ ΠΏΡΠΎΡΠ΅. Π’ΡΠ°Π»Π΅Ρ ΡΠ°ΡΠΏΠΎΠ»ΠΎΠΆΠ΅Π½ Π² ΡΠΎΠΌ ΠΆΠ΅ ΠΌΠ΅ΡΡΠ΅, ΡΡΠΎΠ±Ρ Π½Π΅ Π²ΠΎΠ·Π½ΠΈΠΊΠ»ΠΎ ΠΏΡΠΎΠ±Π»Π΅ΠΌ ΠΏΡΠΈ ΠΏΠΎΠ΄Π²Π΅Π΄Π΅Π½ΠΈΠΈ ΠΊΠΎΠΌΠΌΡΠ½ΠΈΠΊΠ°ΡΠΈΠΉ. Π‘ΡΠ΅Π½Π° ΠΌΠ΅ΠΆΠ΄Ρ ΡΠΏΠ°Π»ΡΠ½Π΅ΠΉ ΠΈ ΠΊΠΎΠΌΠ½Π°ΡΠΎΠΉ ΠΎΡΠ΄ΡΡ Π° Π½Π΅ΡΠΊΠΎΠ»ΡΠΊΠΎ ΠΏΠ΅ΡΠ΅ΠΌΠ΅ΡΠ°Π΅ΡΡΡ Π² ΠΏΠΎΠ»ΡΠ·Ρ ΡΠΏΠ°Π»Π΅Π½.
Π’Π°ΠΊΠΆΠ΅ Π½Π΅ΠΎΠ±Ρ ΠΎΠ΄ΠΈΠΌΠΎ ΡΠ°ΡΠΏΠ»Π°Π½ΠΈΡΠΎΠ²Π°ΡΡ Π²ΡΠ΅ ΠΎΠΊΠ½Π° ΠΈ Π²Ρ ΠΎΠ΄Π½ΡΡ Π΄Π²Π΅ΡΡ.
ΠΡΠ°ΠΏ 8. ΠΡΡΡΠ°
ΠΡΠΈ ΠΏΡΠΎΠ΅ΠΊΡΠΈΡΠΎΠ²Π°Π½ΠΈΠΈ ΠΊΡΡΡΠΈ ΡΠ»Π΅Π΄ΡΠ΅Ρ ΠΏΠΎΠΌΠ½ΠΈΡΡ ΠΎΠ± ΠΎΠ΄Π½ΠΎΠΌ ΠΏΡΠΎΡΡΠΎΠΌ ΠΏΡΠ°Π²ΠΈΠ»Π΅: ΡΠ΅ΠΌ Π±ΠΎΠ»ΡΡΠ΅ ΠΈΠ·Π³ΠΈΠ±ΠΎΠ² ΠΈ ΡΠΎΠ΅Π΄ΠΈΠ½Π΅Π½ΠΈΠΉ, ΡΠ΅ΠΌ Π²ΡΡΠ΅ ΡΡΠΎΠΈΠΌΠΎΡΡΡ Π΄ΠΎΠΌΠ°. Π ΡΠΎΠΌΡ ΠΆΠ΅, ΡΠ»ΠΈΡΠΊΠΎΠΌ ΡΠ»ΠΎΠΆΠ½Π°Ρ ΠΊΡΡΡΠ° Π±ΡΠ΄Π΅Ρ Π½Π΅Π½Π°Π΄Π΅ΠΆΠ½ΠΎΠΉ ΠΈ ΡΠΎ Π²ΡΠ΅ΠΌΠ΅Π½Π΅ΠΌ Π² ΠΌΠ΅ΡΡΠ°Ρ ΠΈΠ·Π³ΠΈΠ±ΠΎΠ² ΠΎΠ±ΡΠ°Π·ΡΡΡΡΡ ΡΠ΅ΡΠΈ.
ΠΡΠ°ΠΏ 9. Π’Π΅ΡΠΌΠΎΠΈΠ·ΠΎΠ»ΡΡΠΈΡ
Π‘ ΡΠ΅Π»ΡΡ ΡΠ½ΠΈΠΆΠ΅Π½ΠΈΡ ΡΠ΅ΠΏΠ»ΠΎΠΏΠΎΡΠ΅ΡΡ Π²ΡΠ΅ Π½Π΅ΠΆΠΈΠ»ΡΠ΅ ΠΏΠΎΠΌΠ΅ΡΠ΅Π½ΠΈΡ Π½ΡΠΆΠ½ΠΎ ΡΠ°Π·ΠΌΠ΅ΡΡΠΈΡΡ Π² ΡΠ΅Π²Π΅ΡΠ½ΠΎΠΉ ΡΠ°ΡΡΠΈ Π΄ΠΎΠΌΠ°. ΠΠΎΠΌΠΈΠΌΠΎ ΡΠΎΠ³ΠΎ, ΡΠ΅ΡΠΌΠΎΠΈΠ·ΠΎΠ»ΡΡΠΈΡ Π²ΠΎ ΠΌΠ½ΠΎΠ³ΠΎΠΌ Π·Π°Π²ΠΈΡΠΈΡ ΠΎΡ ΠΊΠ°ΡΠ΅ΡΡΠ²Π° ΠΈΡΠΏΠΎΠ»ΡΠ·ΡΠ΅ΠΌΡΡ
Π΄Π»Ρ ΡΡΠ΅ΠΏΠ»Π΅Π½ΠΈΡ ΠΌΠ°ΡΠ΅ΡΠΈΠ°Π»ΠΎΠ², Π° ΡΠ°ΠΊΠΆΠ΅ ΠΎΡ ΠΌΠ΅ΡΡΠΎΡΠ°ΡΠΏΠΎΠ»ΠΎΠΆΠ΅Π½ΠΈ
ΠΠ°ΠΆΠ½ΠΎ! ΠΠ΅ΡΠΌΠΎΡΡΡ Π½Π° ΡΠΎ, ΡΡΠΎ Π½Π° Π±ΡΠΌΠ°Π³Π΅ Π΄ΠΎΠΌ Π²ΡΠ³Π»ΡΠ΄ΠΈΡ ΠΈΠ΄Π΅Π°Π»ΡΠ½ΠΎ, Π±ΡΠ΄ΡΡΠΈ ΡΠΆΠ΅ Π²ΡΡΡΡΠΎΠ΅Π½Π½ΡΠΌ ΠΎΠ½ ΠΌΠΎΠΆΠ΅Ρ ΡΠΆΠ΅ Π½Π΅ ΠΏΠΎΠ½ΡΠ°Π²ΠΈΡΡΡΡ. ΠΠΌΠ΅ΡΡΠ΅ Ρ ΡΠ΅ΠΌ, ΠΏΠΎ Π½Π΅Π΄ΠΎΡΠ°Π±ΠΎΡΠ°Π½Π½ΠΎΠΌΡ ΠΈ Β«ΡΡΡΠΎΠΌΡΒ» ΡΡΠΊΠΈΠ·Ρ ΠΌΠΎΠΆΠ½ΠΎ ΠΏΠΎΡΡΡΠΎΠΈΡΡ Π²ΠΏΠΎΠ»Π½Π΅ ΠΏΡΠΈΠ»ΠΈΡΠ½ΡΠΉ ΠΊΠΎΡΡΠ΅Π΄ΠΆ, ΠΊΠΎΡΠΎΡΡΠΉ ΠΏΡΠΎΡΠ»ΡΠΆΠΈΡ Π½Π΅ ΠΎΠ΄Π½ΠΎ Π΄Π΅ΡΡΡΠΈΠ»Π΅ΡΠΈΠ΅.
ΠΡΠ°ΠΏ 10. Π£ΡΠ²Π΅ΡΠΆΠ΄Π΅Π½ΠΈΡ
ΠΡΠ°ΠΊ, ΠΏΡΠΎΠ΅ΠΊΡ ΠΏΡΠ°ΠΊΡΠΈΡΠ΅ΡΠΊΠΈ Π³ΠΎΡΠΎΠ², ΠΎΡΡΠ°Π΅ΡΡΡ ΠΎΡΠ½Π΅ΡΡΠΈ Π΅Π³ΠΎ Π² Π°ΡΡ ΠΈΡΠ΅ΠΊΡΡΡΡ Π½Π° ΡΡΠ²Π΅ΡΠΆΠ΄Π΅Π½ΠΈΠ΅. Π‘ΠΊΠΎΡΠ΅Π΅ Π²ΡΠ΅Π³ΠΎ, Π² Π²Π΅Π΄ΠΎΠΌΡΡΠ²Π΅ ΠΏΡΠ΅Π΄Π»ΠΎΠΆΠ°Ρ Π½Π΅ΡΠΊΠΎΠ»ΡΠΊΠΎ Π΅Π³ΠΎ Π΄ΠΎΡΠ°Π±ΠΎΡΠ°ΡΡ β ΠΎΡΠΊΠ°Π·ΡΠ²Π°ΡΡΡΡ Π½Π΅ ΡΡΠΎΠΈΡ. ΠΠΎΠΌΠΈΠΌΠΎ ΡΠ°ΠΌΠΎΠ³ΠΎ ΠΏΡΠΎΠ΅ΠΊΡΠ°, Π² Π°ΡΡ ΠΈΡΠ΅ΠΊΡΡΡΡ Π½ΡΠΆΠ½ΠΎ ΠΏΡΠ΅Π΄ΠΎΡΡΠ°Π²ΠΈΡΡ:
- ΡΡ
Π΅ΠΌΡ ΡΠ°Π·Π²ΠΎΠ΄ΠΊΠΈ ΡΠ»Π΅ΠΊΡΡΠΎΡΠ΅ΡΠΈ;

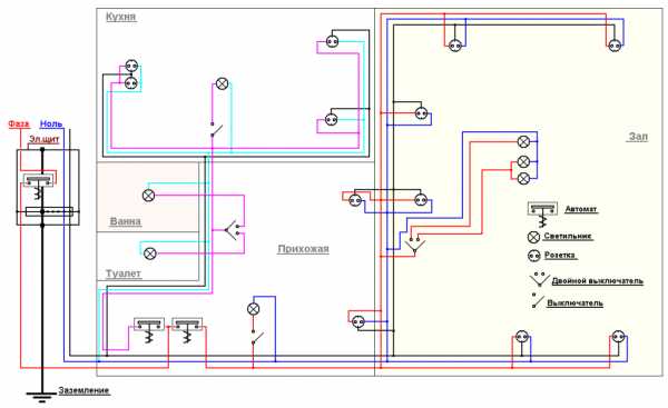
ΠΠ»Π°Π½ ΠΏΡΠΎΠ²ΠΎΠ΄ΠΊΠΈ Π΄ΠΎΠΌΠ°
- ΡΡ
Π΅ΠΌΡ Π²ΠΎΠ΄ΠΎΠΎΠ±Π΅ΡΠΏΠ΅ΡΠ΅Π½ΠΈΡ;

ΠΠΎΠ½ΡΠ°ΠΆΠ½Π°Ρ ΡΡ Π΅ΠΌΠ° Π²ΠΎΠ΄ΠΎΡΠ½Π°Π±ΠΆΠ΅Π½ΠΈΡ
- ΠΊΠ°Π½Π°Π»ΠΈΠ·Π°ΡΠΈΠΎΠ½Π½ΡΠ΅ ΠΏΡΠΈΠ±ΠΎΡΡ ΠΈ ΠΈΡ
ΠΏΠΎΠ΄ΠΊΠ»ΡΡΠ΅Π½ΠΈΠ΅;

Π Π°Π·Π²ΠΎΠ΄ΠΊΠ° ΠΊΠ°Π½Π°Π»ΠΈΠ·Π°ΡΠΈΠΈ
- ΠΎΡΠΎΠΏΠΈΡΠ΅Π»ΡΠ½ΠΎΠ΅ ΠΎΠ±ΠΎΡΡΠ΄ΠΎΠ²Π°Π½ΠΈΠ΅ (ΠΈΠ· ΡΠ°ΡΡΠ΅ΡΠ° ΠΎΠ±ΡΠ΅ΠΉ ΠΏΠ»ΠΎΡΠ°Π΄ΠΈ Π΄ΠΎΠΌΠ°).

ΠΠ²ΡΡ ΡΡΡΠ±Π½Π°Ρ ΡΠΈΡΡΠ΅ΠΌΠ° ΠΎΡΠΎΠΏΠ»Π΅Π½ΠΈΡ
ΠΠ°ΠΆΠ½ΠΎ! Π ΠΈΡΡΠ½ΠΊΠΈ Π΄ΠΎΠ»ΠΆΠ½Ρ ΡΠΎΠΏΡΠΎΠ²ΠΎΠΆΠ΄Π°ΡΡΡΡ ΡΠ΅Π°Π»ΡΠ½ΠΎΠΉ ΡΠΌΠ΅ΡΠΎΠΉ Π½Π° ΡΡΡΠΎΠΉΠΌΠ°ΡΠ΅ΡΠΈΠ°Π»Ρ.

ΠΡΠΎΠ΅ΠΊΡ Π΄ΠΎΠΌΠ° ΡΠ²ΠΎΠΈΠΌΠΈ ΡΡΠΊΠ°ΠΌΠΈ
ΠΡΠ²ΠΎΠ΄Ρ
ΠΡΠΎΠ΅ΠΊΡΠΈΡΠΎΠ²Π°Π½ΠΈΠ΅ Π΄ΠΎΠΌΠ°, ΠΊΠ°ΠΊ ΠΈ Π»ΡΠ±ΠΎΠ΅ Π΄ΡΡΠ³ΠΎΠ΅ Π²Π°ΠΆΠ½ΠΎΠ΅ ΠΌΠ΅ΡΠΎΠΏΡΠΈΡΡΠΈΠ΅, ΡΠ»Π΅Π΄ΡΠ΅Ρ ΠΏΡΠΎΠ΄ΡΠΌΠ°ΡΡ Π·Π°ΡΠ°Π½Π΅Π΅, Ρ. ΠΊ. ΠΎΡ ΡΡΠΎΠ³ΠΎ ΠΌΠΎΠΆΠ΅Ρ Π·Π°Π²ΠΈΡΠ΅ΡΡ Π±ΡΠ΄ΡΡΠ΅Π΅. Π ΠΏΡΠΈΠ²Π΅Π΄Π΅Π½Π½ΠΎΠΌ Π²ΡΡΠ΅ ΠΏΡΠΎΠ΅ΠΊΡΠ΅ ΡΠΆΠ΅ ΡΡΡΠ΅Π½Π° Π²ΠΎΠ·ΠΌΠΎΠΆΠ½ΠΎΡΡΡ ΡΠΎΡΡΠ° ΡΠΈΡΠ»Π΅Π½Π½ΠΎΡΡΠΈ ΡΠ΅ΠΌΠ΅ΠΉΡΡΠ²Π° (Π½Π° Π²ΡΠΎΡΠΎΠΌ ΡΡΠ°ΠΆΠ΅ Π΄Π²Π΅ ΡΠΏΠ°Π»ΡΠ½ΠΈ β ΠΎΠ΄Π½Π° ΠΈΠ· Π½ΠΈΡ Π΄Π΅ΡΡΠΊΠ°Ρ).
ΠΠΈΠ΄Π΅ΠΎ β ΠΡΠΎΠ΅ΠΊΡΠΈΡΠΎΠ²Π°Π½ΠΈΠ΅ Π΄ΠΎΠΌΠ° ΡΠ²ΠΎΠΈΠΌΠΈ ΡΡΠΊΠ°ΠΌΠΈ
svoimi-rykami.ru
ΠΡΠΎΠ΅ΠΊΡ Π΄ΠΎΠΌΠ° ΠΈ ΠΊΠΎΡΡΠ΅Π΄ΠΆΠ° Π½Π° 3 ΡΠ΅ΠΌΡΠΈ
Π Π½Π°ΡΠ΅ Π²ΡΠ΅ΠΌΡ ΡΠΈΡΠΎΠΊΠΎ ΡΠ°ΡΠΏΡΠΎΡΡΡΠ°Π½Π΅Π½ΠΎ ΠΈΠ½Π΄ΠΈΠ²ΠΈΠ΄ΡΠ°Π»ΡΠ½ΠΎΠ΅ ΠΆΠΈΠ»ΠΈΡΠ½ΠΎΠ΅ ΡΡΡΠΎΠΈΡΠ΅Π»ΡΡΡΠ²ΠΎ. ΠΡΠΎ ΡΠ²ΡΠ·Π°Π½ΠΎ Ρ ΡΠ΅ΠΌ, ΡΡΠΎ ΠΆΠΈΡΠ΅Π»ΠΈ Π³ΠΎΡΠΎΠ΄ΠΎΠ² Ρ ΠΎΡΡΡ ΡΠΉΡΠΈ ΠΎΡ Π³ΠΎΡΠΎΠ΄ΡΠΊΠΎΠΉ ΡΡΠ΅ΡΡ, ΡΡΠ°ΡΡ Π±Π»ΠΈΠΆΠ΅ ΠΊ ΠΏΡΠΈΡΠΎΠ΄Π΅, ΠΈΠΌΠ΅ΡΡ Π½Π΅ΠΎΡΠ΄ΠΈΠ½Π°ΡΠ½ΠΎΠ΅ ΠΊΠΎΠΌΡΠΎΡΡΠ½ΠΎΠ΅ ΠΆΠΈΠ»ΡΠ΅. Π’Π°ΠΊΠΈΠΌ ΡΠΏΠ°ΡΠ΅Π½ΠΈΠ΅ΠΌ Π΄Π»Ρ Ρ ΠΎΠ·ΡΠ΅Π² Π³ΠΎΡΠΎΠ΄ΡΠΊΠΈΡ ΠΊΠ²Π°ΡΡΠΈΡ ΡΡΠ°Π»ΠΎ Π²ΠΎΠ·Π²Π΅Π΄Π΅Π½ΠΈΠ΅ ΠΌΠ°Π»ΠΎΡΡΠ°ΠΆΠ½ΡΡ ΠΆΠΈΠ»ΡΡ Π΄ΠΎΠΌΠΎΠ². ΠΠ½ΠΈ ΡΠ°Π·Π½ΡΡΡΡ ΠΏΠΎ ΡΡΠΎΠΈΠΌΠΎΡΡΠΈ, ΠΌΠΎΠ³ΡΡ Π±ΡΡΡ ΡΠΊΠΎΠ½ΠΎΠΌ ΠΊΠ»Π°ΡΡΠ° Π»ΠΈΠ±ΠΎ ΠΎΡΠΈΠ΅Π½ΡΠΈΡΠΎΠ²Π°Π½Ρ Π½Π° ΡΠ»ΠΈΡΡ, Π½ΠΎ Π²ΡΠ΅Π³Π΄Π° ΠΎΡΠ»ΠΈΡΠ°ΡΡΡΡ ΠΊΡΠ°ΡΠΎΡΠΎΠΉ, ΠΈΠΌΠ΅ΡΡ ΠΈΠ½ΡΠ΅ΡΠ΅ΡΠ½ΡΠ΅ ΠΏΡΠΎΠ΅ΠΊΡΡ ΠΈ ΠΎΡΠΈΠ³ΠΈΠ½Π°Π»ΡΠ½ΡΠ΅ ΠΊΠΎΠ½ΡΡΡΡΠΊΡΠΈΠ²Π½ΡΠ΅ ΡΠ΅ΡΠ΅Π½ΠΈΡ.
ΠΡΠΈΠΌΠ΅Ρ ΠΏΡΠΎΠ΅ΠΊΡΠ° Π΄ΠΎΠΌΠ° Π½Π° ΡΡΠΈ ΡΠ΅ΠΌΡΠΈΠΠ΅ΡΠ½ΡΡΡΡΡ ΠΊ ΠΎΠ³Π»Π°Π²Π»Π΅Π½ΠΈΡΠ‘ΠΎΠ΄Π΅ΡΠΆΠ°Π½ΠΈΠ΅ ΠΌΠ°ΡΠ΅ΡΠΈΠ°Π»Π°
ΠΠ»Π°ΡΡΠΈΡΠΈΠΊΠ°ΡΠΈΠΈ ΠΈΠ½Π΄ΠΈΠ²ΠΈΠ΄ΡΠ°Π»ΡΠ½ΡΡ ΡΡΡΠΎΠ΅Π½ΠΈΠΉ
ΠΠΎ ΡΠ°ΡΠΏΠΎΠ»ΠΎΠΆΠ΅Π½ΠΈΡ ΠΆΠΈΠ»ΡΡ ΡΡΡΠΎΠ΅Π½ΠΈΠΉ ΠΈΡ ΠΏΠΎΠ΄ΡΠ°Π·Π΄Π΅Π»ΡΡΡ ΡΠ»Π΅Π΄ΡΡΡΠΈΠΌ ΠΎΠ±ΡΠ°Π·ΠΎΠΌ:
ΠΠΎ ΠΊΠΎΠ»ΠΈΡΠ΅ΡΡΠ²Ρ ΠΊΠ²Π°ΡΡΠΈΡ ΠΈΠ½Π΄ΠΈΠ²ΠΈΠ΄ΡΠ°Π»ΡΠ½ΡΠ΅ Π΄ΠΎΠΌΠ° Π΄Π΅Π»ΡΡΡΡ ΡΠ°ΠΊ:
- ΠΎΠ΄Π½ΠΎΠΊΠ²Π°ΡΡΠΈΡΠ½ΡΠ΅;
- Π΄Π²ΡΡ ΠΊΠ²Π°ΡΡΠΈΡΠ½ΡΠ΅;
- ΠΌΠ½ΠΎΠ³ΠΎΠΊΠ²Π°ΡΡΠΈΡΠ½ΡΠ΅, ΠΊΠΎΡΠΎΡΡΠ΅ ΠΈΠΌΠ΅ΡΡ ΡΡΠΈ ΠΈ Π±ΠΎΠ»ΡΡΠ΅ ΠΊΠ²Π°ΡΡΠΈΡ.
ΠΠΎΠΌ Π½Π° 3 ΡΠ΅ΠΌΡΠΈ ΡΠ²Π»ΡΠ΅ΡΡΡ ΡΠΈΠΏΠΈΡΠ½ΡΠΌ ΠΏΡΠ΅Π΄ΡΡΠ°Π²ΠΈΡΠ΅Π»Π΅ΠΌ ΠΌΠ½ΠΎΠ³ΠΎΠΊΠ²Π°ΡΡΠΈΡΠ½ΠΎΠ³ΠΎ ΠΆΠΈΠ»ΠΎΠ³ΠΎ ΡΡΡΠΎΠ΅Π½ΠΈΡ Π±Π»ΠΎΠΊΠΈΡΠΎΠ²Π°Π½Π½ΠΎΠ³ΠΎ ΡΠΈΠΏΠ°. Π Π½Π΅ΠΊΠΎΡΠΎΡΡΡ ΠΈΡΡΠΎΡΠ½ΠΈΠΊΠ°Ρ Π΄ΠΎΠΌΠ° Π½Π° ΡΡΠΈ Ρ ΠΎΠ·ΡΠΈΠ½Π° Π½Π°Π·ΡΠ²Π°ΡΡΡΡ ΡΡΠΈΠΏΠ»Π΅ΠΊΡΡ. ΠΠ½Π΅ΡΠ½Π΅ ΠΎΠ½ΠΈ ΠΌΠΎΠ³ΡΡ Π²ΡΠ³Π»ΡΠ΄Π΅ΡΡ ΡΠΎΠ²Π΅ΡΡΠ΅Π½Π½ΠΎ ΠΏΠΎ-ΡΠ°Π·Π½ΠΎΠΌΡ β Π½Π°ΠΏΠΎΠΌΠΈΠ½Π°ΡΡ ΡΠ°ΡΡΠ½ΡΠ΅ ΠΆΠΈΠ»ΠΈΡΠ° Π΄ΠΎΠΌΠ° Π»ΠΈΠ±ΠΎ ΠΏΠΎΡ ΠΎΠ΄ΠΈΡΡ Π½Π° ΠΌΠ½ΠΎΠ³ΠΎΠΊΠ²Π°ΡΡΠΈΡΠ½ΡΠ΅ Π΄ΠΎΠΌΠ° Ρ ΡΠ°Π·Π΄Π΅Π»ΡΠ½ΡΠΌΠΈ Π²ΡΡ ΠΎΠ΄Π°ΠΌΠΈ Π½Π° ΠΏΡΠΈΠ΄ΠΎΠΌΠΎΠ²ΡΠ΅ ΡΡΠ°ΡΡΠΊΠΈ.
ΠΡΠΎΠ΅ΠΊΡ Π΄ΠΎΠΌΠ° Π½Π° 3 ΡΠ΅ΠΌΡΠΈ Ρ ΡΠ°Π·Π΄Π΅Π»ΡΠ½ΡΠΌΠΈ Π²ΡΡ
ΠΎΠ΄Π°ΠΌΠΈΠΡΠ΅ ΡΡΠΎ Π·Π°Π²ΠΈΡΠΈΡ ΠΎΡ ΡΠΎΠ³ΠΎ, ΠΊΠ°ΠΊ ΡΠ΄Π΅Π»Π°Π½ ΠΏΡΠΎΠ΅ΠΊΡ β Ρ ΠΈΠ½Π΄ΠΈΠ²ΠΈΠ΄ΡΠ°Π»ΡΠ½ΡΠΌΠΈ Π²Ρ ΠΎΠ΄Π°ΠΌΠΈ Π² ΠΊΠ°ΠΆΠ΄ΠΎΠ΅ ΠΆΠΈΠ»ΡΠ΅ ΠΈΠ»ΠΈ Π΄ΠΎΠΌ ΡΠ½Π°Π±ΠΆΠ΅Π½ ΠΎΠ±ΡΠ΅ΠΉ Π»Π΅ΡΡΠ½ΠΈΡΠ½ΠΎΠΉ ΠΏΠ»ΠΎΡΠ°Π΄ΠΊΠΎΠΉ.
ΠΠ΅ΡΠ½ΡΡΡΡΡ ΠΊ ΠΎΠ³Π»Π°Π²Π»Π΅Π½ΠΈΡΠ§ΡΠΎ ΡΠ°ΠΊΠΎΠ΅ Π±Π»ΠΎΠΊΠΈΡΠΎΠ²Π°Π½Π½ΠΎΠ΅ ΠΆΠΈΠ»ΠΎΠ΅ ΡΡΡΠΎΠ΅Π½ΠΈΠ΅
ΠΠ»ΠΎΠΊΠΈΡΠΎΠ²Π°Π½Π½ΡΠ΅ Π΄ΠΎΠΌΠ° β ΡΡΠΎ Π·Π΄Π°Π½ΠΈΡ, Π³Π΄Π΅ ΠΆΠΈΠ»ΡΠ΅ ΡΡΠ΅ΠΉΠΊΠΈ-Π±Π»ΠΎΠΊΠΈ ΡΠ°ΡΠΏΠΎΠ»Π°Π³Π°ΡΡΡΡ ΡΡΠ΄Π°ΠΌΠΈ ΠΏΠΎΠ΄ ΠΎΠ΄Π½ΠΎΠΉ ΠΊΡΡΡΠ΅ΠΉ, ΠΈΠΌΠ΅ΡΡ ΠΎΠ±ΡΠΈΠ΅ ΠΌΠ΅ΠΆΠ΄Ρ Π±Π»ΠΎΠΊΠ°ΠΌΠΈ ΡΠΎΡΡΠ΅Π²ΡΠ΅ ΡΡΠ΅Π½Ρ ΠΈ ΠΈΠ½Π΄ΠΈΠ²ΠΈΠ΄ΡΠ°Π»ΡΠ½ΡΠ΅ Π²ΡΡ ΠΎΠ΄Ρ ΠΈΠ· ΠΊΠ°ΠΆΠ΄ΠΎΠΉ ΠΊΠ²Π°ΡΡΠΈΡΡ.
ΠΠ»ΠΎΠΊΠΈΡΠΎΠ²Π°Π½Π½ΡΠ΅ Π΄ΠΎΠΌΠ° ΠΌΠΎΠ³ΡΡ ΡΠΎΠ΄Π΅ΡΠΆΠ°ΡΡ ΠΎΡ ΠΎΠ΄Π½ΠΎΠ³ΠΎ Π΄ΠΎ ΡΡΠ΅Ρ ΡΡΠ°ΠΆΠ΅ΠΉ ΠΈ ΠΈΠΌΠ΅ΡΡ Π² ΡΠΎΡΡΠ°Π²Π΅ ΠΎΠ΄Π½ΠΎΠ³ΠΎ ΠΈ Π±ΠΎΠ»ΡΡΠ΅ Π±Π»ΠΎΠΊΠΎΠ²-ΠΊΠ²Π°ΡΡΠΈΡ (Π½Π΅Π΄Π΅Π»ΠΈΠΌΡΡ ΡΠ»Π΅ΠΌΠ΅Π½ΡΠΎΠ²).
ΠΡΠΈ ΡΡΡΠΎΠ΅Π½ΠΈΡ Π½Π°ΠΏΠΎΠΌΠΈΠ½Π°ΡΡ ΡΠ°ΡΡΠ½ΡΠ΅ ΠΆΠΈΠ»ΡΠ΅ Π΄ΠΎΠΌΠ°, ΡΠΎΠ»ΡΠΊΠΎ ΠΈΠΌΠ΅ΡΡ ΠΌΠ΅Π½ΡΡΡΡ ΠΏΡΠΈΠ»Π΅Π³Π°ΡΡΡΡ ΡΠ΅ΡΡΠΈΡΠΎΡΠΈΡ, Π½Π° ΠΊΠΎΡΠΎΡΠΎΠΉ ΠΌΠΎΠ³ΡΡ Π±ΡΡΡ ΡΠ°Π·Π±ΠΈΡΡ ΠΊΠ»ΡΠΌΠ±Π° ΠΈΠ»ΠΈ ΠΎΠ³ΠΎΡΠΎΠ΄.
Π‘ΡΡΡΠΊΡΡΡΠ½Π°Ρ Π΅Π΄ΠΈΠ½ΠΈΡΠ° β Π±Π»ΠΎΠΊ ΡΠ²Π»ΡΠ΅ΡΡΡ Π·Π°ΠΊΠΎΠ½ΡΠ΅Π½Π½ΡΠΌ Π°ΡΡ ΠΈΡΠ΅ΠΊΡΡΡΠ½ΡΠΌ ΡΠ»Π΅ΠΌΠ΅Π½ΡΠΎΠΌ. ΠΠΈΠ»ΠΎΠΉ Π΄ΠΎΠΌ Β«Π½Π°Π±ΠΈΡΠ°Π΅ΡΡΡΒ» ΠΈΠ· Π½Π΅ΡΠΊΠΎΠ»ΡΠΊΠΈΡ ΠΎΠ΄Π½ΠΎΡΠΈΠΏΠ½ΡΡ ΠΈΠ»ΠΈ ΡΠ°Π·Π»ΠΈΡΠ½ΡΡ ΠΏΠΎ Π²ΠΈΠ΄Π°ΠΌ ΠΈ ΡΡΠ°ΠΆΠ½ΠΎΡΡΠΈ Π±Π»ΠΎΠΊΠΎΠ².
ΠΠ»ΠΎΠΊΠΈ ΠΏΠΎΠ΄ΡΠ°Π·Π΄Π΅Π»ΡΡΡΡΡ Π½Π° ΡΠ°ΠΊΠΈΠ΅ Π²ΠΈΠ΄Ρ:
ΠΠΎ ΡΡΠ°ΠΆΠ½ΠΎΡΡΠΈ ΠΈΡ ΠΌΠΎΠΆΠ½ΠΎ ΠΊΠ»Π°ΡΡΠΈΡΠΈΡΠΈΡΠΎΠ²Π°ΡΡ ΡΠ°ΠΊ:
- ΠΠ΄Π½ΠΎΡΡΠ°ΠΆΠ½ΡΠ΅ β ΠΏΡΠΎΠ΅ΠΊΡΡ ΠΏΡΠ΅Π΄ΡΡΠΌΠ°ΡΡΠΈΠ²Π°ΡΡ ΠΎΠ΄Π½ΠΎΡΠΈΠΏΠ½ΡΠ΅ ΠΏΠ»Π°Π½ΠΈΡΠΎΠ²ΠΊΠΈ Ρ ΠΊΠΎΠ»ΠΈΡΠ΅ΡΡΠ²ΠΎΠΌ ΠΊΠΎΠΌΠ½Π°Ρ ΠΎΡ ΠΎΠ΄Π½ΠΎΠΉ Π΄ΠΎ ΡΡΠ΅Ρ ;
- ΠΠ²ΡΡ ΡΡΠ°ΠΆΠ½ΡΠ΅ Π±Π»ΠΎΠΊΠΈ Ρ ΡΠ°ΡΠΏΠΎΠ»ΠΎΠΆΠ΅Π½ΠΈΠ΅ΠΌ ΠΊΠ²Π°ΡΡΠΈΡ ΠΏΠΎΡΡΠ°ΠΆΠ½ΠΎ β ΠΏΡΠΈΠΌΠ΅Π½ΡΠ΅ΡΡΡ Π΄Π»Ρ ΠΏΠΎΡΡΡΠΎΠΉΠΊΠΈ Π½Π΅Π±ΠΎΠ»ΡΡΠΈΡ ΠΏΠΎ ΡΠ°Π·ΠΌΠ΅ΡΠ°ΠΌ ΠΊΠ²Π°ΡΡΠΈΡ. ΠΠ΅Π΄ΠΎΡΡΠ°ΡΠΊΠΎΠΌ ΡΠ°ΠΊΠΎΠΉ ΠΏΠ»Π°Π½ΠΈΡΠΎΠ²ΠΊΠΈ ΡΠ²Π»ΡΠ΅ΡΡΡ Π·Π°ΡΡΡΠ΄Π½Π΅Π½Π½ΡΠΉ Π΄Π»Ρ Ρ ΠΎΠ·ΡΠ΅Π² Π²Π΅ΡΡ Π½ΠΈΡ ΡΡΠ°ΠΆΠ΅ΠΉ Π΄ΠΎΡΡΡΠΏ ΠΊ ΠΏΡΠΈΠ΄ΠΎΠΌΠΎΠ²ΠΎΠΉ ΡΠ΅ΡΡΠΈΡΠΎΡΠΈΠΈ ΠΈ ΠΎΡΡΡΡΡΡΠ²ΠΈΠ΅ Ρ Π½ΠΈΡ ΠΏΠΎΠ΄Π²Π°Π»Π°;
- ΠΠ²ΡΡ ΡΡΠ°ΠΆΠ½ΡΠ΅ Π±Π»ΠΎΠΊΠΈ Ρ ΡΠ°ΡΠΏΠΎΠ»ΠΎΠΆΠ΅Π½ΠΈΠ΅ΠΌ ΠΊΠ²Π°ΡΡΠΈΡ Π² Π΄Π²ΡΡ ΡΡΠΎΠ²Π½ΡΡ β Π½Π°ΠΈΠ±ΠΎΠ»Π΅Π΅ Π²ΠΎΡΡΡΠ΅Π±ΠΎΠ²Π°Π½Π½ΡΠΉ ΡΠΈΠΏ. ΠΠ½ ΠΏΠΎΠ·Π²ΠΎΠ»ΡΠ΅Ρ ΠΏΡΠΎΠ²Π΅ΡΡΠΈ ΡΠ΅ΡΠΊΠΎΠ΅ Π·ΠΎΠ½ΠΈΡΠΎΠ²Π°Π½ΠΈΠ΅ ΡΠΈΠΏΠ° ΠΊΠΎΡΡΠ΅Π΄ΠΆ.
Π Π½Π°ΡΡΠΎΡΡΠ΅Π΅ Π²ΡΠ΅ΠΌΡ Π±Π»ΠΎΠΊΠΈΡΠΎΠ²Π°Π½Π½ΡΠ΅ Π΄ΠΎΠΌΠ° ΡΡΠ°Π»ΠΈ Π½Π°ΠΈΠ»ΡΡΡΠΈΠΌ ΡΠ΅ΡΠ΅Π½ΠΈΠ΅ΠΌ Π΄Π»Ρ Π·Π°ΡΡΡΠΎΠΉΠΊΠΈ ΠΊΠΎΡΡΠ΅Π΄ΠΆΠ½ΡΡ ΠΏΠΎΡΠ΅Π»ΠΊΠΎΠ².
ΠΡΠΈΠΌΠ΅Ρ ΠΏΡΠΎΠ΅ΠΊΡΠ° ΠΏΠΎΡΠ΅Π»ΠΊΠ° ΡΠΎΡΡΠΎΡΡΠ΅Π³ΠΎ ΠΈΠ· Π±Π»ΠΎΡΠ½ΡΡ
Π΄ΠΎΠΌΠΎΠ²ΠΠ΅ΡΠ½ΡΡΡΡΡ ΠΊ ΠΎΠ³Π»Π°Π²Π»Π΅Π½ΠΈΡΠΡΠΎΠ΅ΠΊΡΠΈΡΠΎΠ²Π°Π½ΠΈΠ΅ Π΄ΠΎΠΌΠ° Π½Π° ΡΡΠΈ ΡΠ΅ΠΌΡΠΈ
ΠΠ»Π°Π½ΠΈΡΠΎΠ²ΠΊΠΈ ΠΆΠΈΠ»ΠΈΡ Π½Π° 3 ΡΠ΅ΠΌΡΠΈ ΠΌΠΎΠ³ΡΡ Π±ΡΡΡ ΠΎΠ΄ΠΈΠ½Π°ΠΊΠΎΠ²ΡΠΌΠΈ, Π° ΠΌΠΎΠ³ΡΡ ΠΈ ΡΡΡΠ΅ΡΡΠ²Π΅Π½Π½ΠΎ ΡΠ°Π·Π»ΠΈΡΠ°ΡΡΡΡ, ΡΡΠΎ ΡΠΎΠ·Π΄Π°Π΅Ρ ΠΌΠ½ΠΎΠΆΠ΅ΡΡΠ²Π΅Π½Π½ΡΠ΅ ΡΡΠ»ΠΎΠ²ΠΈΡ Π΄Π»Ρ ΠΈΠ½Π΄ΠΈΠ²ΠΈΠ΄ΡΠ°Π»ΡΠ½ΠΎΠ³ΠΎ Π²ΡΠ±ΠΎΡΠ°.
Π§Π°ΡΠ΅ Π²ΡΠ΅Π³ΠΎ ΠΏΡΠΎΠ΅ΠΊΡ ΡΠ°ΠΊΠΎΠ³ΠΎ Π΄ΠΎΠΌΠ° ΡΠΎΠ΄Π΅ΡΠΆΠΈΡ ΠΎΠ΄ΠΈΠ½ ΠΈΠ»ΠΈ Π΄Π²Π° ΡΡΠ°ΠΆΠ° Ρ ΠΈΡΠΏΠΎΠ»ΡΠ·ΠΎΠ²Π°Π½ΠΈΠ΅ΠΌ ΡΠΎΠΊΠΎΠ»ΡΠ½ΠΎΠ³ΠΎ. Π’ΠΎ Π΅ΡΡΡ ΠΆΠΈΠ»ΡΠ΅ ΠΊΠΎΠΌΠ½Π°ΡΡ Π·Π°Π½ΠΈΠΌΠ°ΡΡ Π΄Π²Π° ΠΈΠ»ΠΈ ΡΡΠΈ ΡΡΠΎΠ²Π½Ρ.
ΠΡΠΈ ΠΏΡΠΎΠ΅ΠΊΡΠΈΡΠΎΠ²Π°Π½ΠΈΠΈ Π±Π»ΠΎΠΊΠΈΡΠΎΠ²Π°Π½Π½ΡΡ Π΄ΠΎΠΌΠΎΠ² ΠΏΡΠΈΠ½ΡΡΠΎ ΠΎΡΡΡΠ΅ΡΡΠ²Π»ΡΡΡ Π·ΠΎΠ½ΠΈΡΠΎΠ²Π°Π½ΠΈΠ΅, ΡΠΎ Π΅ΡΡΡ ΡΠ°Π·Π΄Π΅Π»Π΅Π½ΠΈΠ΅ Ρ ΠΎΠ·ΡΠΉΡΡΠ²Π΅Π½Π½ΠΎΠΉ ΡΠ°ΡΡΠΈ ΠΈ ΡΠΏΠ°Π»ΡΠ½ΡΡ ΠΏΠΎΠΌΠ΅ΡΠ΅Π½ΠΈΠΉ.
Π’Π°ΠΊΠΎΠ΅ Π·ΠΎΠ½ΠΈΡΠΎΠ²Π°Π½ΠΈΠ΅ Π½Π°Π·ΡΠ²Π°ΡΡ ΠΊΠΎΡΡΠ΅Π΄ΠΆΠ½ΡΠΌ, ΡΠ°ΠΊ ΠΊΠ°ΠΊ ΠΏΠ΅ΡΠ²ΠΎΠ½Π°ΡΠ°Π»ΡΠ½ΠΎ ΠΎΠ½ΠΎ ΠΏΡΠΈΠΌΠ΅Π½ΡΠ»ΠΎΡΡ Π² Π΄ΠΎΠΌΠ°Ρ ΡΠΈΠΏΠ° ΠΊΠΎΡΡΠ΅Π΄ΠΆ. ΠΠ°ΠΏΡΠΈΠΌΠ΅Ρ, Π΅ΡΠ»ΠΈ ΠΏΡΠ΅Π΄ΡΡΠΌΠ°ΡΡΠΈΠ²Π°Π΅Ρ ΠΏΡΠΎΠ΅ΠΊΡ, Π² Π΄Π²ΡΡ ΡΡΠ°ΠΆΠ½ΠΎΠΌ Π±Π»ΠΎΠΊΠΈΡΠΎΠ²Π°Π½Π½ΠΎΠΌ Π΄ΠΎΠΌΠ΅ Π½Π° 3 ΡΠ΅ΠΌΡΠΈ Π½Π° ΠΏΠ΅ΡΠ²ΠΎΠΌ ΡΡΠ°ΠΆΠ΅ ΠΌΠΎΠ³ΡΡ ΡΠ°ΡΠΏΠΎΠ»Π°Π³Π°ΡΡΡΡ ΠΊΡΡ Π½Ρ, Ρ ΠΎΠ»Π», ΡΡΠΎΠ»ΠΎΠ²Π°Ρ, Π³ΠΎΡΡΠΈΠ½Π°Ρ, ΡΠ°Π½ΡΠ·Π΅Π», Π° Π½Π° Π²ΡΠΎΡΠΎΠΌ β ΡΠ°Π½ΡΠ·Π΅Π», ΠΊΠ°Π±ΠΈΠ½Π΅Ρ, Π΄Π΅ΡΡΠΊΠ°Ρ ΠΊΠΎΠΌΠ½Π°ΡΠ° ΠΈ ΡΠΏΠ°Π»ΡΠ½ΠΈ. Π¦ΠΎΠΊΠΎΠ»ΡΠ½ΡΠΉ ΡΡΠ°ΠΆ ΠΌΠΎΠ³ΡΡ Π·Π°Π½ΠΈΠΌΠ°ΡΡ Π³Π°ΡΠ°ΠΆ, ΡΡΠ΅Π½Π°ΠΆΠ΅ΡΠ½ΡΠΉ Π·Π°Π», ΠΊΠ»Π°Π΄ΠΎΠ²Π°Ρ ΠΈΠ»ΠΈ ΠΊΠΎΡΠ΅Π»ΡΠ½Π°Ρ. Π ΡΠ»ΠΈΡΠ½ΡΡ Π΄ΠΎΠΌΠ°Ρ ΡΠ°ΠΌ ΠΆΠ΅ ΠΌΠΎΠΆΠ½ΠΎ ΠΏΡΠ΅Π΄ΡΡΠΌΠΎΡΡΠ΅ΡΡ Π±Π°ΡΡΠ΅ΠΉΠ½, ΡΠ°ΡΠ½Ρ ΠΈ Π±ΠΈΠ»ΡΡΡΠ΄Π½ΡΡ.
ΠΠ΅ΡΠ½ΡΡΡΡΡ ΠΊ ΠΎΠ³Π»Π°Π²Π»Π΅Π½ΠΈΡΠΠ»ΡΡΡ Π±Π»ΠΎΠΊΠΈΡΠΎΠ²Π°Π½Π½ΡΡ Π΄ΠΎΠΌΠΎΠ² Π½Π° ΡΡΠΈ Ρ ΠΎΠ·ΡΠΈΠ½Π°
- ΠΠΎΠΌΠ° ΡΡΠΎΠ³ΠΎ ΡΠΈΠΏΠ° ΠΎΡΠ»ΠΈΡΠ°ΡΡΡΡ ΠΎΡ Π΄ΡΡΠ³ΠΈΡ ΠΌΠ½ΠΎΠ³ΠΎΠΊΠ²Π°ΡΡΠΈΡΠ½ΡΡ Π΄ΠΎΠΌΠΎΠ² ΡΠ΅ΠΌ, ΡΡΠΎ Π΄Π°ΡΡ Π²ΠΎΠ·ΠΌΠΎΠΆΠ½ΠΎΡΡΡ ΡΠΎΠ·Π΄Π°Π½ΠΈΡ ΠΏΠΎΠ΄ΡΠΎΠ±Π½ΡΡ Ρ ΠΎΠ·ΡΠΉΡΡΠ²Π΅Π½Π½ΡΡ ΠΏΠΎΠΌΠ΅ΡΠ΅Π½ΠΈΠΉ ΡΠΈΠΏΠ° ΠΏΠΎΠ΄Π²Π°Π»Π°.
- ΠΠ»ΠΎΠΊΠΈΡΠΎΠ²Π°Π½Π½ΡΠ΅ ΡΡΡΠΎΠ΅Π½ΠΈΡ Π½Π΅ ΠΈΠΌΠ΅ΡΡ ΠΎΠ³ΡΠ°Π½ΠΈΡΠ΅Π½ΠΈΠΉ ΠΎΡΠΈΠ΅Π½ΡΠΈΡΠΎΠ²ΠΊΠΈ ΠΏΠΎ ΡΡΠΎΡΠΎΠ½Π°ΠΌ ΡΠ²Π΅ΡΠ°, ΡΡΠΎ ΠΏΠΎΠ·Π²ΠΎΠ»ΡΠ΅Ρ ΡΠΎΠ·Π΄Π°Π²Π°ΡΡ ΡΠ°Π·Π½ΠΎΠΏΠ»Π°Π½ΠΎΠ²ΡΠ΅ ΠΏΡΠΎΠ΅ΠΊΡΡ ΠΈ ΠΎΡΠ»ΠΈΡΠ½ΠΎ Π²ΡΠΏΠΎΠ»Π½ΡΠ΅Ρ ΡΡΠ»ΠΎΠ²ΠΈΡ ΠΈΠ½ΡΠΎΠ»ΡΡΠΈΠΈ ΠΈ ΠΎΡΠ²Π΅ΡΠ΅Π½Π½ΠΎΡΡΠΈ.
- ΠΠ»Π°Π³ΠΎΠ΄Π°ΡΡ ΠΊΠΎΠ½ΡΡΡΡΠΊΡΠΈΠ²Π½ΡΠΌ ΡΠ΅ΡΠ΅Π½ΠΈΡΠΌ ΠΌΠΎΠ³ΡΡ Π²ΠΎΠ·Π²ΠΎΠ΄ΠΈΡΡΡΡ Π½Π° ΡΡΠ°ΡΡΠΊΠ°Ρ
Ρ ΠΊΡΡΡΡΠΌ ΡΠΊΠ»ΠΎΠ½ΠΎΠΌ. Π ΡΡΠΎΠΌ ΡΠ»ΡΡΠ°Π΅ ΠΎΠ½ΠΈ ΠΈΠΌΠ΅ΡΡ ΡΠ΅ΡΡΠ°ΡΠ½ΡΠΉ ΡΠΈΠΏ.
ΠΠ»Π°Π½ΠΈΡΠΎΠ²ΠΊΠ° Π΄ΠΎΠΌΠ° Π½Π° ΡΡΠΈ ΡΠ΅ΠΌΡΠΈ - ΠΠ²Π°ΡΡΠΈΡΡ Π² Π·Π΄Π°Π½ΠΈΡΡ Π½Π° ΡΡΠΈ Ρ ΠΎΠ·ΡΠΈΠ½Π° ΠΎΠ±ΠΎΡΡΠ΄ΠΎΠ²Π°Π½Ρ Π΄Π²ΡΠΌΡ Π²ΡΡ ΠΎΠ΄Π°ΠΌΠΈ: ΡΠ°ΡΠ°Π΄Π½ΡΠΌ β Π½Π° Π»ΠΈΡΠ΅Π²ΡΡ ΡΠ°ΡΡΡ Π΄ΠΎΠΌΠ° ΠΈ Π²ΡΠΏΠΎΠΌΠΎΠ³Π°ΡΠ΅Π»ΡΠ½ΡΠΌ β Π½Π° ΡΡ ΡΠ°ΡΡΡ ΡΡΠ°ΡΡΠΊΠ°, ΡΡΠΎ ΡΠ°ΡΠΏΠΎΠ»ΠΎΠΆΠ΅Π½Π° Π·Π° Π΄ΠΎΠΌΠΎΠΌ.
- ΠΠ°ΡΡΡΠΎΠΉΠΊΠ° ΡΠ΅ΡΡΠΈΡΠΎΡΠΈΠΉ ΠΌΠ½ΠΎΠ³ΠΎΠΊΠ²Π°ΡΡΠΈΡΠ½ΡΠΌΠΈ, Π² ΡΠΎΠΌ ΡΠΈΡΠ»Π΅ ΠΈ Π½Π° ΡΡΠ΅Ρ Ρ ΠΎΠ·ΡΠ΅Π², Π΄ΠΎΠΌΠ°ΠΌΠΈ ΠΏΠΎΠ·Π²ΠΎΠ»ΡΠ΅Ρ ΡΠΊΠΎΠ½ΠΎΠΌΠΈΡΡ Π·Π΅ΠΌΠ΅Π»ΡΠ½ΡΠ΅ ΡΡΠ°ΡΡΠΊΠΈ, ΡΡΠ΅Π΄ΡΡΠ²Π° Π½Π° ΠΏΠΎΠ΄Π²ΠΎΠ΄ΠΊΡ ΠΈΠ½ΠΆΠ΅Π½Π΅ΡΠ½ΡΡ ΡΠ΅ΡΠ΅ΠΉ.
- ΠΡΠΎΡ ΠΎΠ΄Π½ΡΠ΅ ΠΊΠΎΠΌΠ½Π°ΡΡ Π² ΡΡΠΈΡ ΠΊΠ²Π°ΡΡΠΈΡΠ°Ρ ΠΈΡΠΊΠ»ΡΡΠ°ΡΡΡΡ, Π° ΡΠΎΠ²ΠΌΠ΅ΡΠ΅Π½Π½ΡΠ΅ ΡΠ°Π½ΠΈΡΠ°ΡΠ½ΡΠ΅ ΡΠ·Π»Ρ ΡΠ°Π·ΡΠ΅ΡΠ΅Π½ΠΎ ΡΡΡΡΠ°ΠΈΠ²Π°ΡΡ ΡΠΎΠ»ΡΠΊΠΎ Π² ΠΎΠ΄Π½ΠΎΠΊΠΎΠΌΠ½Π°ΡΠ½ΡΡ ΠΊΠ²Π°ΡΡΠΈΡΠ°Ρ .
- Π’Π°ΠΊΠΈΠ΅ Π΄ΠΎΠΌΠ° ΡΠ΄ΠΎΠ±Π½Ρ Π΄Π»Ρ ΠΏΡΠΎΠΆΠΈΠ²Π°Π½ΠΈΡ Π±ΠΎΠ»ΡΡΠΈΡ ΡΠΎΠ΄ΡΡΠ²Π΅Π½Π½ΡΡ ΡΠ΅ΠΌΠ΅ΠΉ ΠΈΠ»ΠΈ ΠΎΡΠ³Π°Π½ΠΈΠ·Π°ΡΠΈΠΈ Π±ΠΈΠ·Π½Π΅ΡΠ°: ΡΠ΄Π°ΡΠΈ Π² Π°ΡΠ΅Π½Π΄Ρ, ΡΠΎΠ·Π΄Π°Π½ΠΈΡ ΡΠ°ΡΡΠ½ΡΡ ΠΌΠΈΠ½ΠΈ-Π³ΠΎΡΡΠΈΠ½ΠΈΡ, ΠΏΠ°Π½ΡΠΈΠΎΠ½Π°ΡΠΎΠ² ΠΈΠ»ΠΈ Π΄ΠΎΠΌΠΎΠ² ΠΎΡΠ΄ΡΡ Π°.
ΠΠ΅Π΄ΠΎΡΡΠ°ΡΠΊΠΈ Π΄ΠΎΠΌΠΎΠ² Π½Π° ΡΡΠΈ Ρ ΠΎΠ·ΡΠΈΠ½Π°
- ΠΠ΅ΡΠΌΠΎΡΡΡ Π½Π° ΡΠΊΠΎΠ½ΠΎΠΌΠΈΡΠ½ΠΎΡΡΡ ΠΌΠ°Π»ΠΎΡΡΠ°ΠΆΠ½ΡΡ ΠΌΠ½ΠΎΠ³ΠΎΠΊΠ²Π°ΡΡΠΈΡΠ½ΡΡ Π·Π°ΡΡΡΠΎΠ΅ΠΊ, ΠΎΠ½ΠΈ Π²ΡΠ΅ ΠΆΠ΅ ΠΏΡΠΎΠΈΠ³ΡΡΠ²Π°ΡΡ ΠΈΠ½Π΄ΠΈΠ²ΠΈΠ΄ΡΠ°Π»ΡΠ½ΡΠΌ ΠΎΠ΄Π½ΠΎΠΊΠ²Π°ΡΡΠΈΡΠ½ΡΠΌ Π΄ΠΎΠΌΠ°ΠΌ, ΠΏΡΠ΅ΠΆΠ΄Π΅ Π²ΡΠ΅Π³ΠΎ ΠΈΠ·-Π·Π° ΠΎΡΡΡΡΡΡΠ²ΠΈΡ ΡΠ΅Π΄ΠΈΠ½Π΅Π½ΠΈΡ ΠΈ ΡΠΎΠ±ΡΡΠ²Π΅Π½Π½ΠΎΠ³ΠΎ ΠΏΡΠΎΡΡΡΠ°Π½ΡΡΠ²Π°.
- ΠΠΎΠ±Π°Π²Π»ΡΡΡ ΠΌΠΈΠ½ΡΡΡ ΠΈ Π²ΠΎΠ·Π½ΠΈΠΊΠ°ΡΡΠΈΠ΅ ΠΏΡΠΎΠ±Π»Π΅ΠΌΡ Ρ Π·Π΅ΠΌΠ»Π΅ΠΉ, ΡΠ²Π»ΡΡΡΠ΅ΠΉΡΡ ΠΎΠ±ΡΠ΅ΠΉ ΠΏΡΠΈΠ΄ΠΎΠΌΠΎΠ²ΠΎΠΉ ΡΠ΅ΡΡΠΈΡΠΎΡΠΈΠ΅ΠΉ.
- Π’Π°ΠΊΠΆΠ΅ ΠΌΠΎΠ³ΡΡ Π²ΠΎΠ·Π½ΠΈΠΊΠ°ΡΡ Π²ΠΎΠΏΡΠΎΡΡ ΠΏΠΎ ΡΠΎΠ΄Π΅ΡΠΆΠ°Π½ΠΈΡ ΠΎΠ±ΡΠΈΡ ΠΏΠ»ΠΎΡΠ°Π΄Π΅ΠΉ, Π½Π°ΠΏΡΠΈΠΌΠ΅Ρ, ΠΊΡΡΡΠΈ.
- ΠΠ΅Π΄ΠΎΡΡΠ°ΡΠΊΠΎΠΌ ΠΌΠΎΠΆΠ΅Ρ ΡΠ²ΠΈΡΡΡΡ ΠΈ ΡΠΎ, ΡΡΠΎ Π±ΡΠ΄Π΅Ρ ΠΎΡΡΡΡΡΡΠ²ΠΎΠ²Π°ΡΡ Π±Π»ΠΈΠ·ΠΎΡΡΡ ΡΡΠ°Π½ΡΠΏΠΎΡΡΠ½ΡΡ ΠΏΡΡΠ΅ΠΉ, Π΅ΡΠ»ΠΈ ΠΏΠΎΡΡΡΠΎΠΈΡΡ Π΄ΠΎΠΌ Π·Π° Π³ΠΎΡΠΎΠ΄ΠΎΠΌ.
- ΠΠΎΠΆΠ΅Ρ ΠΏΠΎΡΡΠΈΡΡ Π²ΠΏΠ΅ΡΠ°ΡΠ»Π΅Π½ΠΈΠ΅ ΠΌΠ°Π»ΡΠΉ ΡΠ°Π·ΠΌΠ΅Ρ Π·Π΅ΠΌΠ΅Π»ΡΠ½ΠΎΠ³ΠΎ ΡΡΠ°ΡΡΠΊΠ°.
ΠΡΠΈΠ³ΠΈΠ½Π°Π»ΡΠ½ΡΠΉ ΠΏΡΠΎΠ΅ΠΊΡ Π΄ΠΎΠΌΠ° Π½Π° ΡΡΠΈ Ρ
ΠΎΠ·ΡΠΈΠ½Π°Π ΡΠ΅Π»ΠΎΠΌ ΠΌΠΎΠΆΠ½ΠΎ ΠΎΡΠΌΠ΅ΡΠΈΡΡ, ΡΡΠΎ ΡΠΊΠ°Π·Π°Π½Π½ΡΠ΅ Π½Π΅Π΄ΠΎΡΡΠ°ΡΠΊΠΈ Π½Π΅ ΠΏΠΎΠΊΡΡΠ²Π°ΡΡ Π²ΡΠ΅Ρ ΠΏΠ»ΡΡΠΎΠ² ΠΆΠΈΠ»ΡΡ Π±Π»ΠΎΠΊΠΈΡΠΎΠ²Π°Π½Π½ΡΡ Π΄ΠΎΠΌΠΎΠ², ΠΊΠΎΡΠΎΡΡΠ΅ ΠΌΠΎΠΆΠ½ΠΎ Π½Π°Π·Π²Π°ΡΡ ΡΠ½ΠΈΠ²Π΅ΡΡΠ°Π»ΡΠ½ΡΠΌ Π²ΠΈΠ΄ΠΎΠΌ ΠΆΠΈΠ»ΡΡ. Π’Π°ΠΊΠΎΠΉ ΡΠΈΠΏ Π·Π΄Π°Π½ΠΈΠΉ ΠΌΠΎΠΆΠ½ΠΎ ΠΏΠΎΡΡΡΠΎΠΈΡΡ Π½Π° Π»ΡΠ±ΠΎΠΌ Π»Π°Π½Π΄ΡΠ°ΡΡΠ΅ ΠΈ ΡΡΠΎ ΡΠΊΠΎΠ½ΠΎΠΌΠΈΡΠ΅ΡΠΊΠΈ Π²ΡΠ³ΠΎΠ΄Π½ΠΎ. ΠΡΠΎΠΌΠ΅ ΡΠΎΠ³ΠΎ, Π±Π»Π°Π³ΠΎΠ΄Π°ΡΡ ΡΠ°Π·Π»ΠΈΡΠ½ΡΠΌ ΠΊΠΎΠ½ΡΡΡΡΠΊΡΠΈΠ²Π½ΡΠΌ ΡΠ΅ΡΠ΅Π½ΠΈΡΠΌ, ΡΠ»ΠΈΡΠ° ΠΏΡΠΈΠΎΠ±ΡΠ΅ΡΠ°Π΅Ρ Π½Π΅ΠΏΠΎΠ²ΡΠΎΡΠΈΠΌΡΠΉ ΠΈ ΠΊΡΠ°ΡΠΈΠ²ΡΠΉ Π²ΠΈΠ΄.
proekt-sam.ru
ΠΡΠΎΠ΅ΠΊΡΡ Π΄ΠΎΠΌΠΎΠ²: ΠΈΠ½Π΄ΠΈΠ²ΠΈΠ΄ΡΠ°Π»ΡΠ½ΡΠ΅ ΠΈ ΡΠΈΠΏΠΎΠ²ΡΠ΅
ΠΠΠΠΠ«Π ΠΠΠΠΠΠΠΠ£ΠΠΠ¬ΠΠ«Π
ΠΠ ΠΠΠΠ’ ΠΠΠΠΒ Β
ΠΠ‘ΠΠΠ
ΠΠ Π₯ΠΠ’ΠΠΠ’Π£Π ΠΠΠ Π ΠΠ¨ΠΠΠΠ
ΠΠΠΠ‘Π’Π Π£ΠΠ’ΠΠΠΠΠ Π ΠΠ¨ΠΠΠΠ
ΠΠΠΠΠΠΠ ΠΠΠ Π ΠΠ¨ΠΠΠΠ
ΠΎΡ 790 ΡΡΠ±/ΠΌ2
+ΠΠ Π₯ΠΠ’ΠΠΠ’Π£Π ΠΠ«Π ΠΠΠ‘ΠΠΠ Π’
Π ΠΠΠΠΠ ΠΠ!
Π£ΠΠΠΠ’Π¬ ΠΠΠ’ΠΠΠ
Π Π°Π±ΠΎΡΠ°Π΅ΠΌ ΠΏΠΎ Π²ΡΠ΅ΠΉ Π ΠΎΡΡΠΈΠΈ
ΠΈ Π‘ΠΠ
Π’ΠΎΠ»ΡΠΊΠΎ Π·Π° 2014 Π³ΠΎΠ΄ Π·Π°ΠΊΠ°Π·Π°Π½ΠΎ
Π±ΠΎΠ»Π΅Π΅ 307 ΠΏΡΠΎΠ΅ΠΊΡΠΎΠ²
ΠΈΠ· 98 Π³ΠΎΡΠΎΠ΄ΠΎΠ² Π ΠΎΡΡΠΈΠΈ
Π Π΅Π·ΡΠ»ΡΡΠ°Ρ ΡΠΎΠΎΡΠ²Π΅ΡΡΡΠ²ΡΠ΅Ρ
Π²Π°ΡΠ΅ΠΌΡ Π·Π°ΠΌΡΡΠ»Ρ
ΠΡΠΎΠ΅ΠΊΡΠΈΡΡΠ΅ΠΌ ΡΡΡΠ½ΡΠ΅, ΡΠ΅ΠΏΠ»ΡΠ΅
ΠΈ ΠΊΠΎΠΌΡΠΎΡΡΠ½ΡΠ΅ Π΄ΠΎΠΌΠ°
ΠΠ°ΡΠ°Π½ΡΠΈΡ ΠΊΠ°ΡΠ΅ΡΡΠ²Π°
ΠΏΡΠΎΠ΅ΠΊΡΠΎΠ²
Π‘ΡΡΠΎΠ³Π°Ρ ΠΏΡΠΎΠ²Π΅ΡΠΊΠ° ΠΊΠ°ΠΆΠ΄ΠΎΠ³ΠΎ
ΠΏΡΠΎΠ΅ΠΊΡΠ° Π΄Π²ΡΠΌΡ ΡΠ°Π·Π½ΡΠΌΠΈ
ΠΈΠ½ΠΆΠ΅Π½Π΅ΡΠ°ΠΌΠΈ
ΠΠΎΠ»ΡΡΠΈΡΠ΅ ΠΏΠΎΠ΄Π±ΠΎΡΠΊΡ ΠΈΠ· 10 Π»ΡΡΡΠΈΡ
ΠΏΡΠΎΠ΅ΠΊΡΠΎΠ²
ΠΏΠΎΠ΄ Π²Π°Ρ ΡΡΡΠΎΠΈΡΠ΅Π»ΡΠ½ΡΠΉ Π±ΡΠ΄ΠΆΠ΅Ρ Π·Π° 20 ΠΌΠΈΠ½ΡΡ!
ΠΠΎΠ»ΡΡΠΈΡΡ ΠΏΠΎΠ΄Π±ΠΎΡΠΊΡ
ΠΡΠΎΠ΅ΠΊΡΡ Π΄ΠΎΠΌΠΎΠ²: ΠΏΠΎΡΡΡΠΎΠΈΡΡ Π΄ΠΎΠΌ ΠΈ ΡΠ»ΠΎΠΆΠΈΡΡΡΡ Π² Π±ΡΠ΄ΠΆΠ΅Ρ
ΠΡΠΎΠ΅ΠΊΡΡ Π΄ΠΎΠΌΠΎΠ² ΡΠΎΠ·Π΄Π°Π½Ρ Π΄Π»Ρ ΡΠΎΠ³ΠΎ, ΡΡΠΎΠ±Ρ ΡΠ΅ΡΠ°ΡΡ Π±ΠΎΠ»ΡΡΡΡ ΡΠ°ΡΡΡ Π·Π°Π΄Π°Ρ ΠΏΠΎ ΡΡΡΠΎΠΈΡΠ΅Π»ΡΡΡΠ²Ρ Π΄ΠΎΠΌΠ°. ΠΠΎΠ»Π½ΡΠΉ ΠΏΡΠΎΠ΅ΠΊΡ Π΄ΠΎΠΌΠ° β ΡΡΠΎ Π²Π°Ρ ΠΏΡΠΎΠ΄ΡΠΌΠ°Π½Π½ΡΠΉ ΠΈ ΠΏΡΠΎΡΡΠΈΡΠ°Π½Π½ΡΠΉ Π΄ΠΎ ΠΌΠ΅Π»ΠΎΡΠ΅ΠΉ ΠΏΠ»Π°Π½ ΡΡΡΠΎΠΈΡΠ΅Π»ΡΡΡΠ²Π°. ΠΠΌΠ΅Ρ Π½Π° ΡΡΠΊΠ°Ρ Π²ΡΡ ΠΈΠ½ΡΠΎΡΠΌΠ°ΡΠΈΡ ΠΎ Π΄ΠΎΠΌΠ΅, Π»Π΅Π³ΠΊΠΎ ΡΠ·Π½Π°ΡΡ ΡΠΎΡΠ½ΡΡ ΡΡΠΎΠΈΠΌΠΎΡΡΡ ΡΠ°Π±ΠΎΡ ΠΈ ΠΌΠ°ΡΠ΅ΡΠΈΠ°Π»ΠΎΠ² Π΄Π»Ρ ΡΡΡΠΎΠΈΡΠ΅Π»ΡΡΡΠ²Π°, ΠΏΠΎΠ»ΡΡΠΈΡΡ ΠΏΠΎΠ»Π½ΡΡ ΡΠΌΠ΅ΡΡ ΠΈ Π³Π°ΡΠ°Π½ΡΠΈΡ Π½Π΅ ΡΠ²Π΅Π»ΠΈΡΠ΅Π½ΠΈΡ ΡΡΠΎΠΈΠΌΠΎΡΡΠΈ Π² ΠΏΡΠΎΡΠ΅ΡΡΠ΅ ΡΡΡΠΎΠΈΡΠ΅Π»ΡΡΡΠ²Π°.ΠΠΎΠΌΠΈΠΌΠΎ ΠΏΠ»Π°Π½ΠΈΡΠΎΠ²ΠΎΠΊ ΠΈ Π²Π½Π΅ΡΠ½Π΅Π³ΠΎ Π²ΠΈΠ΄Π° Π΄ΠΎΠΌΠ°, Π² ΠΏΡΠΎΠ΅ΠΊΡΠ°Ρ ΡΠΎΠ΄Π΅ΡΠΆΠΈΡΡΡ Π²Π°ΠΆΠ½Π°Ρ ΡΡΡΠΎΠΈΡΠ΅Π»ΡΠ½Π°Ρ ΠΈΠ½ΡΠΎΡΠΌΠ°ΡΠΈΡ:
- ΡΠ°ΡΠΏΠΎΠ»ΠΎΠΆΠ΅Π½ΠΈΠ΅ Π΄ΠΎΠΌΠ° Π½Π° ΡΡΠ°ΡΡΠΊΠ΅;
- ΠΈΠ½ΠΆΠ΅Π½Π΅ΡΠ½ΡΠ΅ ΡΠ°ΡΡΠ΅ΡΡ ΠΊΠΎΠ½ΡΡΡΡΠΊΡΠΈΠΉ ΠΈ ΡΠ·Π»ΠΎΠ² Π΄ΠΎΠΌΠ° β ΡΡΠ½Π΄Π°ΠΌΠ΅Π½ΡΠ°, ΡΡΠ΅Π½, ΠΊΡΠΎΠ²Π»ΠΈ, Π»Π΅ΡΡΠ½ΠΈΡ;
- ΠΊΠΎΠ»ΠΈΡΠ΅ΡΡΠ²ΠΎ ΠΈ Π½Π°Π·Π²Π°Π½ΠΈΠ΅ Π½Π΅ΠΎΠ±Ρ ΠΎΠ΄ΠΈΠΌΡΡ ΠΌΠ°ΡΠ΅ΡΠΈΠ°Π»ΠΎΠ² Π΄Π»Ρ ΡΡΡΠΎΠΈΡΠ΅Π»ΡΡΡΠ²Π° Π΄ΠΎΠΌΠ° ΠΏΠΎΠ΄ ΠΊΠ»ΡΡ;
- ΠΏΠΎΠ΄ΡΠΎΠ±Π½ΠΎΠ΅ ΠΎΠΏΠΈΡΡΠ²Π°Π½ΠΈΠ΅ ΡΠ΅Ρ Π½ΠΎΠ»ΠΎΠ³ΠΈΠΈ ΠΊΠ°ΠΆΠ΄ΠΎΠ³ΠΎ ΡΡΠ°ΠΏΠ° ΡΡΡΠΎΠΈΡΠ΅Π»ΡΡΡΠ²Π° Π΄ΠΎΠΌΠ°;
- ΡΠ΅ΡΡΠ΅ΠΆΠΈ Ρ ΡΠΊΠ°Π·Π°Π½ΠΈΡΠΌΠΈ ΠΈ ΡΠ΅ΠΊΠΎΠΌΠ΅Π½Π΄Π°ΡΠΈΡΠΌΠΈ ΠΏΠΎ Π²ΡΠΏΠΎΠ»Π½Π΅Π½ΠΈΡ ΡΡΡΠΎΠΈΡΠ΅Π»ΡΠ½ΡΡ ΡΠ°Π±ΠΎΡ.
ΠΡΠΎΠ΅ΠΊΡΡ Π΄ΠΎΠΌΠΎΠ² Π±ΡΠ²Π°ΡΡ ΡΠΈΠΏΠΎΠ²ΡΠ΅ ΠΈ ΠΈΠ½Π΄ΠΈΠ²ΠΈΠ΄ΡΠ°Π»ΡΠ½ΡΠ΅. Π’ΠΈΠΏΠΎΠ²ΡΠ΅ ΠΏΡΠΎΠ΅ΠΊΡΡ Π΄ΠΎΠΌΠΎΠ² ΡΠΆΠ΅ ΡΠ°Π·ΡΠ°Π±ΠΎΡΠ°Π½Ρ ΠΈ ΠΈΠΌΠ΅ΡΡΡΡ Π² Π½Π°Π»ΠΈΡΠΈΠΈ. ΠΠ½Π΄ΠΈΠ²ΠΈΠ΄ΡΠ°Π»ΡΠ½ΡΠ΅ ΠΏΡΠΎΠ΅ΠΊΡΡ ΡΠΎΠ·Π΄Π°ΡΡΡΡ ΠΊΠ°ΠΆΠ΄ΡΠΉ ΡΠ°Π· Ρ Π½ΡΠ»Ρ, ΠΈΡΡ ΠΎΠ΄Ρ ΠΈΠ· ΠΏΠΎΠΆΠ΅Π»Π°Π½ΠΈΠΉ ΠΊΠ»ΠΈΠ΅Π½ΡΠ°.
ΠΠΎΡΠΌΠΎΡΡΠΈΡΠ΅, ΠΊΠ°ΠΊΠΎΠΉ Π΄ΠΎΠΌ Π²Ρ ΠΏΠΎΡΡΡΠΎΠΈΡΠ΅,
Π·Π°ΠΊΠ°Π·Π°Π² ΠΏΡΠΎΠ΅ΠΊΡ Π΄ΠΎΠΌΠ° Ρ Π½Π°Ρ
projektdoma.com
