Электрика своими руками в загородном доме – Электрика в загородном доме: Практическое руководство: victorborisov — LiveJournal
Электрика в загородном доме: Практическое руководство: victorborisov — LiveJournal

С электромонтажными работами в частном секторе в нашей стране скорее плохо, чем хорошо. Для большинства горе-электриков защита человека от поражения электрическим током, а имущества от пожара, к огромному сожалению ничего не значат. При этом складывается такое впечатление, что рядовые пользователи прогуливали уроки физики в школе и совершенно не понимают что такое электрический ток. Зато они очень хорошо верят маркетологическим уловкам и с радостью набрасываются на «брендовую» автоматику, отвергая любую иную.
Предлагаю пошагово разобраться во всех вопросах электроснабжения частного загородного дома на примере однофазного ввода. Также это руководство можно применить и к использованию в квартире. Сразу отмечу, что конкретно мое решение тех или иных узлов является оптимальным балансом между функциональностью и ценой, но без ущерба безопасности!
Я надеюсь нет необходимости пересказывать полный курс физики и объяснять что такое переменный электрический ток. Также опустим моменты, как этот электрический ток появился на электростанции и через повышающий трансформатор попал в линию электропередачи. Замечу лишь тот важный нюанс, что вся система электроснабжения в России является трехфазной. Однофазное напряжение 220 вольт в вашей розетке это лишь фазное напряжение на одной из трех фаз. А линейное напряжение будет составлять 380 вольт. Это обстоятельство следует учитывать ввиду такого явления, как «перекос фаз», которое тем не менее актуально исключительно при старой проводке, не рассчитанной на современные нагрузки.
2. Итак, понижающий трансформатор в СНТ. По трём проводам приходит высокое напряжение 10 кВ. Дальше расходится 4 провода (3 фазных и один нулевой проводник) по СНТ. На фото вы видите современный трансформатор и отводы в виде СИП провода. В настоящий момент воздушные линии в нашем СНТ проходят модернизацию.
3. При однофазном вводе к каждому потребителю подключается два проводника: фазный и нулевой. На фото вы можете видеть старые алюминиевые провода на ближайшей к дому опоре. Отвод в дом уже сделан с помощью провода СИП. Особое внимание на тот факт, что все опоры воздушной линии должны иметь повторное заземление нулевого проводника (правое верхнее фото). Нужно это для того, чтобы исключить аварийные ситуации, как например «обрыв нуля». При этом следует с особым вниманием отнестись к своему собственному заземлению при отсутствии повторных заземлений на промежуточных опорах, иначе в аварийной ситуации ваше собственное заземление может оказаться единственным для всего поселка.
4. Ближе к делу. Последний участок воздушной линии от ближайшего столба до здания протягивается проводом СИП, в нашем случае 2х16. Расшифровывается как самонесущий изолированный провод, он алюминиевый с сечением 16 мм². Для удобства монтажа и прокладки в месте анкерного крепления с помощью специальных зажимов (провод СИП подразумевает монтаж линии под напряжением, на специальных зажимах гайка не находится под напряжением, а также имеет срывную резьбу, гарантирующую необходимое усилие затягивания) переходит в ВВГ сечением не менее 10 мм². Именно в таком виде два провода попадают в вводной щиток. В щитке у нас стоит вводной двухполюсный автомат и ограничитель перенапряжений (обязательно на конечной опоре при воздушном вводе), которое защитит сеть при попадании молнии в фазный проводник воздушной линии. Подключается он перед автоматом к фазному проводнику. Здесь же в щитке происходит подключение заземления строго ДО вводного автомата. Мы рассматриваем схему заземления TN-C-S, так как система ТТ все-таки создана для мобильных зданий, а не постоянных строений и у нее есть свои особенности по требованиям к безопасности. Недостатков у системы TN-C-S при правильном монтаже нет. Даже если углубляться в эту тему, если вы сделаете ТТ, то это будет только ваш конечный участок, в то время как вся воздушная линия от трансформатора будет TN-C.
5. Обязательное заземление. Три уголка со стенкой 50 мм (толщина стали 5 мм), длиной по 2 метра вбиваются кувалдой в землю и свариваются между с собой в форме треугольника. До стены дома идет стальная полоса шириной 40 мм. Последний метр до щитка делается с помощью медного проводника сечением не менее 16 мм². Занижать сечение категорически нельзя, в случае какой-либо аварии на линии ваше заземление может стать единственным для всей линии/улицы/квартала. Коммутация в щитке такова. Совмещенный PEN (Protected Earth + Neutral) проводник с воздушной линии разделяется на двух шинах на N и PE. После этого коммутируется вводной автомат, рядом с ним ограничитель перенапряжений. С автомата силовая линия идет на электрический счетчик. Непосредственно в дом уходит трехжильный медный провод с сечением каждой жилы 6 мм². Фазный и нулевой проводник идут со счетчика, заземляющий с соответствующей шины.
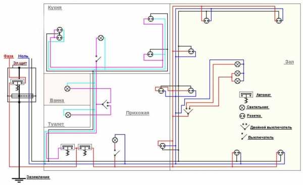
6. Переходим к внутренней проводке дома. Повторюсь, что при проектировании электрической сети использовался принцип разумной достаточности. Конечно можно было сделать в 2 раза больше розеток и на столько же увеличить количество силовых линий, но я считаю что в этом совершенно нет необходимости. Пояснения к схеме: красные квадраты — распределительные коробки, желтые круги — лампы. Синим обозначена проводка в стяжке, красным — в стенах. Везде в доме используется только светодиодное освещение (суммарное потребление всех включенных одновременно ламп не дотягивает и до 300 ватт). Освещение запитано от силовой линии на конкретную комнату, не вижу практической необходимости в разделении, к тому же это существенно увеличивает объем монтажных работ. На схеме отмечены все существующие в доме потребители. Если есть вопросы — спрашивайте.
7. Итак, приступим. Это временная электрика на период строительных работ. Переходим к прокладке силовых линий. Всего их 10 шт. Часть из них пойдет по стенам, часть в полу в гофре.
8. Начнём с напольных силовых линий. Используем кабель NYM сечением 3х2,5 мм² в гофре (серая гофра не горит вообще, черная не поддерживает горение и имеет защиту от ультрафиолета — в стяжке особо не принципиально что использовать, найти прочную серую не так просто, а мягкую я бы затоптал пока велись подготовительные работы). Часто задаваемый вопрос — почему не ВВГ? С точки зрения эксплуатационных характеристик они полностью идентичны, но NYM имеет преимущество в виде тройной изоляции, в то время как и имеет недостаток — не стойкая к ультрафиолету оболочка. Поэтому для открытой проводки ВВГ предпочтительнее. В остальном NYM удобнее, в том числе из-за своей круглой формы (круглый ВВГ тоже существует, но найти его в наличии крайне затруднительно). В гофру диаметром 16 мм круглый NYM протягивается элементарно, что крайне удобно. На память стоит задокументировать трассы прокладки линий по полу, хотя нигде кроме дверных порогов нет даже теоретической вероятности, что вам потребуется что-то вбить в бетонную стяжку пола.
9. Уголок кухонной зоны. Газобетон просто превосходный материал для обработки — штробить стены можно хоть обыкновенной отверткой. Итак, сверлим отверстия под монтажные и распределительные коробки. Провод в стенах из НЕГОРЮЧИХ оснований прокладывается в том виде, в каком он есть. Никакие гофры не требуются. Всё внимание на трассы. Силовые линии прокладываются только под прямыми углами. Основная линия идет вдоль пола на высоте 20-30 см, далее к розеткам и выключателям поднимается строго ВЕРТИКАЛЬНО. Диагональная прокладка запрещена и опасна риском попасть в провод, например при вбивании гвоздя в стену (а так вы точно знаете что нельзя вбивать гвозди ровно под розетками и над выключателями). К стене кабель крепится с помощью пластиковых круглых скоб (сверлится два отверстия, вставляется скоба).
10. Напольная стяжка залита. Вопрос на каком этапе прокладывать кабель по стене — исключительно из ваших личных предпочтений. Кто-то сначала штукатурит стены, потом делает штробу, прокладывает кабель и заделывает штробу обратно. Я предпочитаю делать проводку до оштукатуривания стен. Этот способ может показаться неудобным т.к. потребуется повышенное внимание во время штукатурных работ к точкам с монтажными коробками (надо их чем-то заткнуть, а потом расковырять). Обратите внимание на левый угол — все коммутации на проходных линиях розеток сделаны не в подрозетниках, а в отдельных распределительных коробках.
11. Повторюсь с типом проводов. NYM идеальный и универсальный кабель. Сечение выбирается в соответствии с нагрузкой. Обычно используют кабель 3х2,5 мм². Для мощных потребителей, типа электрической варочной панели может потребоваться провод с сечением жил 4 мм². Для линий освещения, где в моём случае используются светодиоды (максимальное энергопотребление в самой большой комнате 80 ватт) я использую кабель ПУНП 2х1,5 мм² (заземление в осветительной сети не нужно, его некуда подключать). Вообще, нормативы запрещают применять ПУНП по причине того, что технические условия допускают занижать сечение жил до 30% по сравнению с нормативами, а при повальной экономии везде и во всём это может являться причиной пожара из-за превышения допустимой нагрузки. В моём случае, моя максимальная нагрузка более чем в 30 раз меньше, чем способен безопасно пропустить кабель с сечением 1,5 мм². Поэтому большее сечение не требуется, а для монтажа осветительной линии этот кабель удобнее всего. Да, имейте ввиду, что для стационарной проводки используют только жесткий кабель с моножилой. Подрозетники и распределительные коробки монтируются в стену на строительный гипс (алебастр), как самый быстросохнущий раствор.
12. Теперь непосредственно этап сборки и монтажа силовых линий. Потребуется несколько удобных инструментов. Самый верхний используется для обжимки наконечников многожильных кабелей, например ПВ3 (в настоящее время заменяется ПуГВ), которые применяются при сборке электрического щитка. Средний инструмент полезен для быстрой зачистки оболочки кабеля NYM — зажал, провернул, потянул. Внизу простой инструмент для зачистки конечных жил, не совсем удобный, но для разовой работы более, чем достаточно.
13. Еще обязательно иметь такую вещь, как индикаторная отвертка. Их есть две разновидности. Оригинальный прибор с неоновой лампочкой без источника питания способен определять только фазное напряжение. Это же простой китайский прибор с источником питания имеет более расширенный функционал и позволяет определять не только фазу (важно! для определения фазы нельзя касаться пальцами колпачка отвертки), но и целостность линии, а также место обрыва проводника. Справа первоначальная заготовка для электрического щитка. При коммутации важно распределить все таким образом, чтобы было интуитивно понятно где что находится.
1
victorborisov.livejournal.com
Электрика дачного домика своими руками.
Починить электропроводку, заменить розетку или выключатель, заново поменять электропровода и полностью сделать всю электрику – легко, знание законов Ома и Кирхгофа не обязательно, но помнить об этих людях надо, ведь они были первопроходцами в электротехнике. Здесь некогда заниматься теорией, для этого есть учебники. Будем просто прокладывать свет, чтобы не наступил его конец. Советую всё сделать своими руками, тогда впотьмах никогда не останетесь, любую неисправность отыщите с лёгкостью. Расскажу, как начать с нуля и не запутаться в проводах. Когда я вижу схемы электропроводки, клубки проводов, свисающих со стен, иногда это напоминает внутренности подводной лодки, то тоже немного побаиваюсь, но, думаю, такие фото приводятся специально, чтобы отпугнуть, чтобы обратиться к помощи специалиста и не постоять за ценой.
| Так было. |
| Так стало. |
И так, первое с чего начнём практиковаться — это проложим свет. Где будут, какие лампочки или выключатели уже решено. Пока делаем свет, ещё есть время подумать, где и сколько будет розеток.
Глава первая. Да
будет свет!
Здесь всё просто, ничего сложного, очень простенькая схема. Выключатель и лампочка
(абажур или люстра).
Воспроизведём на бумаге эскиз комнат и обозначим места, где будут осветительные лампы и выключатели. Для выключателей выбираем удобные места, как правило, рядом с дверью, вошёл и включил свет.
![]() |
| Монтажная схема. В кружках выполнено соединение проводов. Пунктирными линиями обозначены две распределительные коробки. |
| Электрическая схема. |
Закрепляем в отмеченных местах выключатели. Крепим крючки для светильников, устанавливаем распределительные коробки, пеналы для проводов или протягиваем провода через гофрированные трубки, предварительно вымерев расстояние с небольшим запасом, устанавливаем крепёж для трубок.
| Три коричневых фазных провода соединяются вместе. Три нулевых провода синего цвета соединяются вместе. |
|
| Коричневый фазный провод соединится с выключателем, а с противоположного конца выключателя -синий вернётся в коробку. От лампы вернётся коричневый провод и соединится с синим. |
| Соединение обматывается изоляционной лентой. |
| На ленту желательно одеть термоусадочную трубку. |
Такое соединение обёртывается изоляционной лентой и неплохо бы одеть на него термоусадочную трубку. Сделать паяное соединение просто.
Это почти картина.В любой работе есть приятные моменты.Сначала провода надо очистить от изоляции. Обычно это делают острым лезвием ножа, надрезая изоляцию провода наискосок, но в этом случае можно повредить внутренние жилки. Простое решение, нагреть изоляцию по кругу обжигалкой или керном паяльника, (после этой операции необходимо заново заточить керн). Очищенные от изоляции многожильные провода распрямить в одной плоскости веером, наложить в той же плоскости друг на друга, чуть сместив центры, чтобы жилки пересеклись, скрутить вручную, а затем с помощью плоскогубцев. Скрутку с помощью тонкой кисточки смачиваете раствором канифоли на спирту, а затем, соединив трубчатый припой с жалом паяльника (60 Ватт), проводите по скрутке. Должна образоваться блестящая поверхность с выраженным рельефом скрученных проводов, в обиходе такая пайка называется скелетной, это значит, что отлично соблюдена технология процесса. Не снимая остатки канифоли можно изолировать провода. |
| Провода соединяются в одной плоскости и скручиваются. |
Если такой процесс монтажа не нравится, то рекомендую использовать разъёмы от фирмы WAGO, однако, зачищенный многожильный провод рекомендую скрутить и пропаять. При использовании разъёмов места пайки в данном случае необходимо промыть растворителем, например ацетоном. Такая технология необходима, чтобы забыть о первой фотографии.
![]() |
| Соединения на разъёмах. |
![]() |
| Монтажная схема проводки освещения с использованием разъёмов. |
| Автоматический выключатель разрывает коричневый фазный провод. |
Нет ничего сложного, когда всё делаешь сам!
И только теперь займемся расчетом.
Пусть в каждой комнате горит эквивалент лампочек в 500 Ватт (люстра 5 ламп по сто свечей), ну так захотелось, может праздник какой. Комнаты четыре, значит общая мощность 2000 Ватт. Считать ничего не будем, для этого есть ГОСТы. Ближайшему значению мощности (2400 Ватт), согласно таблице, для открытой проводки, выполненной многожильным проводом, соответствует сечение провода в 0,5 мм, при токе в 11 А. Однако народ не рискует, и выбирает провода большего сечения от 1 до 1,5 мм, с запасом, на всякий случай, скорее не по электрическим соображениям, а по механическим, вдруг порвётся. Автоматический выключатель (предохранитель) ставит на меньший ток, чтобы абажур не оплавился. Я не против, я тоже как все.
Свет можно провести и
трёхжильным проводом, который в дальнейшем будет использоваться для розеток.
Третий провод, зелёный с желтой полосой, не используйте, но он может
потребоваться, если будете ставить двух клавишный выключатель.
Продолжение следует.
dedclub.blogspot.com
Электропроводка в доме своими руками. Как устроить в частном деревянном доме.
Электропроводка в доме своими руками
Электропроводке в доме выполняется согласно составленному электрическому чертежу, в котором указываются места расположения точек подключения, узлов выдачи энергии и используемые для этого кабели. Следует понимать, что в зависимости от нагрузки бытовых приборов, рассчитывается толщина и тип проводки.
Чтобы выполнить работы своими руками необходимо запастись специальным инструментом. Если проводка планируется выполняться скрытого типа, необходим штроборез, который отличается от болгарки наличием двух алмазных дисков, движение которых прорезает в стене специальный паз. Для проводки открытого типа необходимо запастись поддерживающими навесными крепежами.
Передача электроэнергии возможна только по материалу, который является хорошим проводником и при этом удовлетворяет требования безопасности. Большинство минеральных солей хорошо проводят в ток, но для проводки используется только металл или специальный сплав, который внешне защищен изоляцией.
При монтаже линии проводки менять направление провода можно только под прямым углом. Делается это для того, чтобы исключить появление статического напряжение между близко расположенными элементами сети. В деревянных домах рекомендуется укладывать проводку открытого типа на роликах проводами ПВ, АПВ, АПР, ППВ, АППВ и АПН.
В кирпичных зданиях под штукатурку можно укладывать проводку закрытого типа проводами АППВС, АПН и АПВ. Закрытая проводка выглядит более эстетично, но ее монтаж лучше делать только в тех зданиях, которые построены из негорючих материалов.
При выходе из строя такой проводки ремонт осложняется доступом, поскольку нужно прозванивать участки проводки, чтобы выявить место аварии. В результате такого ремонта практически вся стена, по которой идет проводка, будет испорчена. После ремонта придется восстанавливать внешний вид внутренней отделки. Если в качестве отделки используется покраска или листовой материал, работы упрощаются. При отделке обоями – восстановить прежний вид сложно.
Электрика в доме своими руками
Самый ответственный момент при подключении электроэнергии – это подключится к внешнему источнику энергии. Ток к частному дому подводится по столбам, на которых имеется пять проводов. Самый нижний провод является «землей», второй снизу обычно выполняет осветительную функцию, а вот три верхних провода – это фазы.
К дому необходимо подключить всего два провода. Это «земля» и одна из фаз. Три фазных провода существуют для того чтобы снизить нагрузку или заменить сеть в аварийной ситуации. Перед подключением следует узнать, к которому фазному проводу подключено большинство соседей. На этот провод будет максимальная нагрузка, поэтому подключаться лучше к более свободной фазе.

Электрика в доме не должна вызывать чувство дискомфорта из-за расположенных проводов, вся проводка должна быть неподвижна и максимально скрыта от глаз. При проектировании схемы электропроводки учитываются архитектурные особенности здания. Если в доме планируется подвесной потолок, всю проводку можно спрятать там. Во-первых, будет отличный доступ во время ремонта, во-вторых, такая проводка визуально не портит помещение.
Чаще всего для крепления проводки внутри здания используют фарфоровые ролики типа РШ и РП. Они предназначены для жилых помещений с нормальным внутренним климатом. При прокладке провода в помещениях с повышенным влажностным режимом, необходимо использовать ролики типа РС.
Для того чтобы проводка не провисала и прочно держалась, ролики устанавливают через каждые 400 мм. Расположение крепежных элементов должно быть указано в проекте.
Электропроводка в деревянном доме может быть выполнена скрытым способом. Для этого необходимо использовать провод ПРД и нанести на древесину слой несгораемого материала. Делается это для защиты дерева от возгорания при появлении теплового поля в проводке или просто банальной искры при замыкании.
В качестве несгораемого материала можно использовать строительную штукатурку или асбест. Материал нужно нанести на дерево толщиной не меньше 5 мм. С каждой стороны закрепляемого провода, подстилающий слой должен выступать не меньше, чем на 3-5 мм.
Схема электропроводки в доме своими руками
Схема электропроводки представляет собой точное расположение жил проводки с указанием расположения осветительных приборов и розеток. На чертеже указывается марка провода, который подбирается для помещения. Отклоняться от проектных рекомендаций крайне не рекомендуется. Все заменители могут не выдержать напряжения в доме, в итоге устройство защитного отключения будет срабатывать слишком часто, что вредно для бытовой аппаратуры.

Сердечник токоведущей жилы может быть медным или алюминиевым. Каждый из них по-своему обозначается на схеме. Алюминиевым проводам дают маркировку А, а медные называют ПР, ПВ или ПРГ. Также на схеме электропроводки можно увидеть информацию об изоляции токопроводящей жили, которая может быть резиновой (Р), полихлорвиниловой (В), полиэтиленовой (П) или бумажной (без маркировки).
К условному обозначению провода добавляют букву Г, если провод считается гибким, жила которого собрана из переплетения множества тонких нитей. Правильно читая схему электропроводки, можно найти всю необходимую информацию для того чтобы провести электрику в дом.
Как провести электропроводку в доме своими руками?
Чтобы провести электропроводку в дом и подключится к питанию недостаточно просто развести кабель по дому, необходимо установить вводное устройство. В качестве такого устройства в частном доме применяется распределительный щиток.
Все подобные щитки изготавливаются в соответствии с ГОСТ 9413-69. Они не только распределяют подачу тока, но также защищают квартирную сеть от перегрузок, влияния короткого замыкания. Дополнительная функция такого щитка – это учет потребляемой энергии.

В щитке нужно предусмотреть установку электрического счетчика. Для частного дома вполне подойдет однофазный счетчик типа СО. Чтобы подключить однофазный счетчик, в проекте внутренней электропроводки должна быть указана схема подключения применяемого счетчика.
Если следовать всем проектным рекомендациям провести проводку в доме можно за несколько дней, после чего сделать тестовый запуск подачи энергии и проверить всю сеть на исправность. В случае нерабочих отдельных элементов, например розеток, необходимо отключить питание и проверить правильность подключения элементов отдачи тока.
Монтаж электропроводки в доме своими руками
Монтаж электропроводки в доме своими руками подразумевает самостоятельную установку электрических розеток. На крышке розетки обычно указывается допустимое напряжение и сила тока, которые не навредят используемому элементу. В частных домах и коттеджах максимальная нагрузка на розетку не должна превышать 1500 Вт.
Необходимо так планировать подключение бытовых приборов, чтобы распределить нагрузку на сеть, не давая усиленного действия конкретно на одну точку. Переходники на большое количество розеток вредны тем, что пользователи не задумываются, как сильно включение нескольких приборов грузит всю проводку.

В зависимости от нагрузки рассчитывается срок жизни розетки. Учитывая правила охраны труда, следует устанавливать розетки на расстоянии не менее 500 мм от обустройства квартиры с металлической поверхностью.
Для монтажа розетки в стене делается специальное углубление, внутри которого помещается коробка с начинкой розетки. К месту соединения подводится провод разводки. Учитывая то, что со временем в месте соединения провод будет нагорать, его придется зачищать и немного откусывать, рекомендуется сделать небольшой напуск подходящего провода на мероприятия будущего ремонта.
Схемы электропроводки в частном доме своими руками
Схемы электропроводки должны отвечать требованиям безопасности и свободного доступа для ремонта. В местах, где проводка проходит перекрытия или стены, проводку следует устанавливаться внутри защитных труб с закрывающимися крышками. Это позволит легко заменить поврежденные участки проводки.

Для того чтобы сделать проводку дома своими руками достаточно хорошо изучить схему электропроводки. Выполнять работы по монтажу проводок без чертежей не рекомендуется.
Вам понравится
svoimirukami.lesstroy.net



