Электропроводка в загородном доме – Электрика в загородном доме: Практическое руководство: victorborisov — LiveJournal
Проводка в загородном доме: что нужно предусмотреть

Монтируем проводку в частном доме
Как сделать проводку в доме? Такой вопрос неизбежно становится перед каждым счастливым обладателем новостроя, или несчастным, решившимся на капитальный ремонт. Весь процесс монтажа можно условно разделить на несколько стадий.
Это расчет и планирование схемы электрической сети дома, подключение здания к электрической сети, установка распределительных щитов и непосредственно монтаж распределительной сети. Каждый из этих этапов имеет собственные нюансы, о которых мы и поговорим в нашей статье.
Планирование электрической сети дома
Самым первым этапом в любом начинании, является планирование, и электрическая сеть дома не является исключением. Поэтому методом подсчёта мы должны определить суммарную мощность нашей электрической сети.
Это необходимо для правильного выбора мощности подключения распределительных щитов. А распределение нагрузок по типу и месту установки электрооборудования, позволит нам гарантировать безопасность нашей внутридомовой сети.
Расчет суммарной нагрузки дома
Исходя из всего этого, нам, прежде всего, следует определиться с суммарной предполагаемой нагрузкой нашего дома. Для этого нам необходимо знать мощность всех электроприборов. На первый взгляд это кажется практически нереальным, но не пугайтесь!
Расчет будет производиться весьма приблизительный и, если вы не учтете даже десяток ламп или несколько не самых крупных бытовых приборов, это существенно не отразится на расчете.

Приблизительная мощность различных электроприборов
Итак:
- Начнем с крупных бытовых приборов, которые будут работать постоянно или достаточно часто. Это разнообразные системы обогрева, бойлеры, электрические печи, насосное оборудование.
- Нам необходимо посчитать номинальный ток каждой из этих электрических установок. Конечно, можно сложить их суммарную мощность, а затем перевести ее в ток. Но нам придётся производить расчёт групп, и все равно придётся считать номинальный ток для каждой из электроустановок.
- Перевод мощности электроприборов в номинальный ток, осуществляется при помощи формулы Ома – I=P/U. Где I – это наш номинальный ток, Р – номинальная мощность прибора, а U – номинальное напряжение, которое для однофазной сети составляет 220В.
Обратите внимание! Поборники справедливости сейчас заклеймят нас в непрофессионализме, и будут правы, ведь для переменной сети в эту формулу необходимо еще добавить cosα. Но для нашего упрощенного расчета он вряд ли сыграет существенную роль, поэтому мы его проигнорировали. Хотя, если у вас планируется установка мощного индукционного оборудования, то его обязательно стоит учесть.

Закон Ома
- После того как подсчитаны основные электроприемники, приступаем к подсчету остальных электрических приборов в доме. Делать это лучше по комнатам. Например, возьмем зал. Здесь у нас будет одна люстра на 10 ламп, и три дополнительных светильника. Сейчас все используют лампы «экономки» или диодные лампы (см. Покупаем бытовые светодиодные лампы освещения вместе). Их мощность до 10Вт. Если вы используете лампы накаливания, то мощность каждой такой лампы до 100Вт.

Подсчитываем электроприборы в каждой отдельной комнате
- После этого подсчитываем мощность других приборов. В зале у нас будет стоять телевизор, акустическая система, проектор, возможно что-то ещё. Считаем необходимый для них номинальный ток. В итоге мы прорабатываем сразу несколько задач – определяемся с количеством розеток и подсчитываем суммарную нагрузку комнаты.
- Эту же процедуру проделываем для остальных комнат. Кроме того, свой дом предполагает наличие подсобного хозяйства, и даже если его пока нет, то наверняка вы рассчитываете его обустроить. Поэтому его так же следует посчитать и учесть — даже то, что в самых далеких планах.
- В сумме у нас получится умопомрачительная сумма в 15 — 20кВт, а то и более. Но не пугайтесь. Вам не нужен ввод на 63А – 100А, цена которого мягко говоря «кусается». Ведь не все эти электроприборы будут работать одновременно. Вам нужно трезво оценить ситуацию, и предположить наиболее нагруженный вариант электроснабжения дома.
- Если же даже трезво оценив ситуацию, вы предполагаете нагрузку более 63А, то вам следует задуматься о трехфазном способе подключения. Конечно, он имеет массу ограничений, одно из которых 3 группа по электробезопасности у обслуживающего данную электрическую сеть оборудования. Но преимуществ у него очень много. Особенно в качестве подключения мощного электрического оборудования.
Проектирование схемы электроснабжения дома
Любая электропроводка в загородном доме начинается с распределительного щита. Данных устройств может быть 1, 2 или более. Тут все зависит от суммарной нагрузки. Обычно таких щитов 1 или 2.
Первый питает нагрузки в самом доме, а второй — нагрузки подсобных хозяйств и наружного освещения. В некоторых случаях, питание подсобного хозяйства и наружного освещения разделяется.

Распределительный щит на дом
Правила установки распределительных щитов мы обсудим позже, пока же обсудим, как будет обустроена наша распределительная сеть. Согласно п.9.6. ВСН 59 – 88, сеть освещения и сеть питания розеток в 6 или 10 А, должны быть запитаны от автоматов с номинальным током в 16А.
Исходя из этого, всю суммарную нагрузку дома мы должны разделить на несколько групп, номинальный ток которых не будет превышать 16А. Для подключения мощных электроприемников, допускается их питание от автоматических выключателей в 25А.

На фото вариант схемы питания частного дома
Исходя из этого, у нас сразу образовывается несколько групп. Это питание электрических систем отопления, водонагревателей и другого электрооборудования мощностью в 2кВт и более. Их обычно подключают отдельным автоматом с соответствующим номинальным током.
Принцип формирования остальных групп, может быть организован двумя способами. Первый способ – по виду нагрузки, второй способ – по расположению электрооборудования.
Давайте рассмотрим каждый из этих вариантов:
- В первом случае формирование групп предлагается выполнять, исходя из характера нагрузок. То есть для сети освещения одна группа, для питания розеток другая.
- Во втором случае, и розетки, и освещение в одной-двух комнатах объединяются в одну группу. Главным здесь является принцип территориального размещения, когда все оборудование комнаты питается от одного автомата.

План освещения дома
Каждый из этих способов имеет своих приверженцев. Автор этих строк отдает предпочтение второму варианту. Сейчас объясню почему. Дело в том, что в случае применения первого варианта, в каждой распределительной коробке у вас будет несколько групповых проводов.
Это создает неудобства при монтаже и во время ремонта. В случае отключения одного автомата, у вас гаснет свет по всему дому или в его части.
При подключении же по второму варианту, свет исчезнет только в одной или двух комнатах. Да это и просто экономичнее. Ведь проводов в этом случае потребуется значительно меньше. Но выбор конечно за вами.

Вариант электропитания дома
В итоге, у вас получится 5 – 10 групп, в зависимости от площади дома и количества бытовых приборов. При формировании групп так же следует учитывать, что одновременно все электрооборудование в каждой отдельной комнате использоваться вряд ли будет. Поэтому расчет следует вести, исходя из наиболее вероятных вариантов максимальной нагрузки каждой отдельной группы.
Вот теперь мы знаем, как провести проводку в доме. Ведь мы уже определились с количеством электроприемников в каждой комнате, питанием этих электрических точек, и точкой подключения.
Осталось определиться с местом установки распределительных шкафов, способом прокладки провода, и другими чисто техническими деталями. Эти вопросы мы рассмотрим в следующих разделах нашей статьи.
Монтаж электропроводки в доме
Монтаж проводки для любого дома состоит из нескольких этапов. Первым из них, является подключение дома к электрической сети общего пользования. Затем, необходимо установить распределительный шкаф. И последним этапом осуществляется непосредственно монтаж провода к каждой электрической точке.
Подключение дома к электрической сети
Подключение дома к электрической сети общего пользования, осуществляется при наличии проекта, точно установленной мощности, наличия поверенного счетчика и выполнения остальных необходимых условий. Подключение выполняют представители энергосбыта.
У них может быть своя местная инструкция, которая содержит дополнения или дополнительные требования. Но в целом, эти требования примерно одинаковы для любых регионов нашей страны.
![]() Установка счетчика на столбе | При подключении существует несколько вариантов ввода питания на дом. Во-первых, он зависит от места установки счетчика – это может быть столб, может быть стена дома, а может быть распределительный щит внутри дома. Выбор варианта зависит от требований энергосбыта. |
![]() Установка счетчика на фасаде дома | Во-вторых, он зависит от способа монтажа провода от столба к дому. Если счетчик установлен на столбе, то возможно использование кабельной линии от него к распределительному шкафу. Если счетчик установлен на доме, то обычно подключение выполняется воздушной линией с использование провода СИП (см. Как выполняется ввод в дом проводом СИП). |
![]() Нормы подключения дома воздушной линией | Если монтаж выполняется воздушной линией, то нижняя часть провеса провода должна находится на высоте не ниже 2,75м. При этом ввод не может осуществляться через крышу. Исключение составляют только здания с высотой меньше 2,75 метра. От места прохода провода через стену до козырька крыши, должно быть не менее 20 см. |
![]() Подключение дома кабельной линией | Если монтаж выполняется кабельной линией, то в дом кабель должен заходить на глубине в пределах 0,5м – 2м. Причем труба должна быть выполнена таким образом, дабы исключить попадание скапливающейся воды в дом. |
![]() Монтаж провода по фасаду дома | Если кабель от воздушной или кабельной линии монтируется по фасаду дома для подключения к счетчику, то здесь так же есть определенные правила:
|
Установка распределительного щита
Одним из основных компонентов домашней электрической сети, является распределительный щит. Устанавливается он сразу после счетчика, либо счетчик устанавливается в данном шкафу.
В данном устройстве собраны все защитные и управляющие коммутационные аппараты, поэтому его установке следует уделить максимально пристальное внимание.
Итак:
- Начнем наш разговор с самого шкафа. В нем должны быть расположены вводной автомат, счетчик, шины питания групповых автоматов, сами групповые автоматические выключатели, устройства УЗО при их наличии. Это могут быть и другие защитные аппараты — такие как разнообразные контролеры качества электроэнергии, пускатели, импульсные реле, а иногда и трансформаторы как на видео.

Пластиковый распределительный щит
- При установке шкафа на несгораемой поверхности, такой как бетон, кирпич и тому подобное, он может быть выполнен из пластика. Если же шкаф устанавливается на деревянные или другие сгораемые поверхности, он должен быть изготовлен из железа.
- Возможны варианты установки пластикового распределительного шкафа на деревянные поверхности. Но это возможно только при условии обеспечения несгораемой прослойки между шкафом и стеной, которая должна выступать за пределы шкафа не менее чем на 10 см.

Распределительный щит для установки счетчика
- Если счетчик установлен внутри шкафа, то к последнему предъявляются дополнительные требования. Прежде всего, это отдельная ниша для установки счетчика. Эта ниша должна быть оборудована стеклом для считывания показаний счетчика без открытия дверей. Кроме того, дверца счетчика должна иметь замок, исключающий вмешательство в работу счетчика посторонних лиц.

Навесной распределительный щит
- Теперь, что касается места установки распределительного щита. Он должен быть установлен в сухом помещении, выше уровня возможного подтопления здания. В данном помещении не должны пролегать или находиться газовые трубы, или другие огнеопасные вещества. Пролегающие в этом помещении водопроводы и системы отопления не, должны иметь отпаек, кроме отпаек к регистрам в данном помещении – а так же запорной арматуры и фланцев.
- Распределительные щиты не должны устанавливаться на чердаках, в помещениях под ванными комнатами, душевыми, кухнями, парными и другими особо влажными помещениями. При этом обязательно должен быть обеспечен свободный доступ к щиту, а также обеспечено освещение в данной комнате.

Встраиваемый распределительный щит
Проводка электричества в доме может быть выполнена скрытым и открытым способом, и распределительные щиты могут быть встроенными и навесными. Встроенные щиты устанавливаются в специальную нишу в стене, и обычно применяются совместно со скрытой проводкой.
Навесные шкафы устанавливаются просто на стене, и чаще применяются вместе с проводкой открытого типа. Но это не является правилом, и любые шкафы могут применяться для проводок любого типа.
Монтаж проводки по дому
Вот мы и подошли к заключительному, но одному из самых трудоемких вопросов монтажа проводки по дому. Как мы уже отмечали выше, проводка может быть выполнена скрытым и открытым способом.
И прежде всего, давайте разберем: когда и какой способ применять:
- Скрытой называется проводка, которая выполнена внутри ниш строительных конструкций, под слоем штукатурки и другими покрытиями, которые позволяют полностью скрыть ее от посторонних глаз.
- Открытым, соответственно, называется способ, когда проводка проложена по стенам, потолку или фасадам дома. Для защиты провода или кабеля от механических повреждений применяются лотки, трубы, плинтуса и другие изделия.

Скрытая проводка в деревянном доме
Выбор варианта монтажа осуществляется, исходя из местных условий и требований ПУЭ. Эти требования зависят от типа материала, по которому будет проложена проводка. Если это сгораемые материалы, то к ним предъявляются одни требования, к несгораемым материалам они значительно ниже.
Тем не менее, любой тип проводки можно смонтировать в любом помещении. Вопрос только в стоимости и трудозатратах.
Дабы не вдаваться в подробности: в каком случае и какой способ нужно применять, скажем лишь одно. Для деревянных домов обычно применяют открытую проводку, для кирпичных, бетонных и тому подобных домов, применяют скрытую проводку. Если вас интересуют этот вопрос более подробно, то в одной из предыдущих статей мы детально разбирали все нюансы способов монтажа.
Пришло время выбрать провод для проводки в доме. Для этого нам следует знать целый ряд параметров.
Это номинальная токовая нагрузка провода, способ монтажа, количество проводов в одном пучке, материал проводника. А уже потом можно производить выбор в соответствии со специальной таблицей ПУЭ. Более подробно данный вопрос мы так же уже рассматривали в одной из предыдущих статей.

Таблица выбора сечения проводов
Обратите внимание! Материал проводника с 2001 года перестал быть неизвестной величиной. С вводом в действие новых норм ПУЭ, для жилых помещений допускается применять только провода с медными проводниками. Обратите внимание еще и на то, что нормы ПУЭ устанавливают и минимально допустимые сечения для проводов разного назначения. Так, групповой провод не должен быть меньше чем 1,5 мм2, а ответвление к светильнику не может быть тоньше чем 0,75 мм2.
Определившись со способом монтажа и сечением провода, можно поговорить и о схеме монтажа. От группового автомата в распределительном щите наш групповой провод прокладывается до распределительной коробки. Здесь производятся подключения ко всем, или части электрических точек.
Если данная группа питает еще какие-то электроприборы, то групповой провод прокладывается до следующей распределительной коробки. Обычно на один групповой провод, имеется от одной до трех распределительных коробок. А уже от распределительной коробки, провод прокладывается непосредственно к розетке или выключателю.

Распределительная коробка
Несколько слов давайте скажем и о правилах монтажа проводки по дому. Если монтируется скрытая проводка, то групповой и распределительные проводники, прокладываются в так называемых штробах. Их выбивают в стене, потолке или стяжке пола.
При этом запрещается использовать для монтажа проводки температурные швы между плитами. После монтажа, провод должен заштукатуриваться слоем не менее 1 см.
Если монтируется открытая проводка, то она прокладывается в коробах либо трубах по поверхности стен или потолка. Иногда для этого используют плинтуса, но это должны быть специальные плинтуса, выполненные из материалов, не поддерживающих горение. Обычно групповые линии монтируют на высоте 10 – 20 см от потолка, со спусками к розеткам и выключателям.

Открытая проводка
Отдельные правила монтажа имеются для таких помещений как ванная комната (см. Электропроводка в ванной: как проложить правильно), парные, бассейны и другие, особо влажные помещения. Для них, кабель для проводки в доме не должен иметь металлической брони. В таких помещениях не должно быть распределительных коробок, а сама компоновка электрических точек должна отвечать определенным требованиям.
Отдельные требования предъявляются и к наружной проводке. Это и монтаж по фасаду дома, и правила по обустройству воздушных линий, и нормы прокладки кабельных линий под землей. Вообще, наружная проводка — это отдельная тема для разговора, и мы ее уже разбирали в предыдущих статьях на нашем сайте.
Теперь что касается места установки распределительных коробок. Обычно их монтируют над выключателем. А выключатель освещения комнаты согласно норм ВСН 59 – 88 следует устанавливать на стене в 10 – 20 см от входа со стороны дверной ручки. Соответственно, распределительная коробка монтируется над выключателем на высоте 10 – 20 см от потолка. Диаметр распределительной коробки зависит от количества подключений и не нормируется.

Монтаж проводки в жилых помещениях
Что касается норм установки электрических точек. Где устанавливается выключатель, мы уже сказали. А высота его установки составляет 60 – 80 см от пола.
Розетки должны устанавливаться в местах удобных для их обслуживания. Поэтому, розетки для подключения бытовых приборов можно расположить на высоте 20 см от пола. А для подключения кондиционера или вытяжки в кухне — на высоте 20 см от потолка. Главное требование — не размещать их ближе чем в 60 см от запорной арматуры по воде или отоплению.
Вывод
Как видите, даже обычная замена проводки в доме — это достаточно трудоемкое, и требующее качественной подготовки занятие. И чем качественней вы выполните подготовительные мероприятия, тем меньше проблем возникнет в процессе монтажа и эксплуатации.
Поэтому, прежде чем приступать непосредственно к работе, советуем вам тщательно ознакомиться со всеми этапами работ. Тем более, что правила монтажа для каждой отдельной комнаты достаточно доходчиво и дотошно описаны на страницах нашего сайта.
elektrik-a.su
Лучший проект электропроводки в частном доме

Схема электрической сети частного дома
Проектирование электропроводки в частном доме дело достаточно хлопотное, но вполне осуществимое даже без наличия специальных знаний. Достаточно лишь взвешенно подойти к данному вопросу. Ну а наши советы, приведенные в этой статье, позволят вам пошагово создать собственный проект электропроводки для любого частного дома.
Схема электрической сети дома
Любая разработка проекта электрической сети начинается с определения суммарной мощности потребителя, в данном случае нашего дома, и ее схемы питания. И если суммарная мощность потребителя в нашем случае определяется энергоснабжающей компанией, которая устанавливает лимит потребления, то схему внутренней электрической сети мы вправе проектировать самостоятельно.

Электрическая схема распределительного щита частного дома
Итак:
- Устройство электропроводки в частном доме выглядит следующим образом. На наружной стене дома энергоснабжающая компания устанавливает вводной автомат и счетчик. Подключение этих электрических аппаратов так же выполняет энергоснабжающая компания.
- А вот после счетчика, ввод в дом, подключение к распределительному щиту и разводку по дому мы уже выполняем самостоятельно. И здесь мы вправе выбирать удобную нам схему электроснабжения.
- Обычно схема электроснабжения дома выглядит следующим образом. Кабель или СИП провод от счетчика подключается непосредственно на шины нашего распределительного щита. От этих шин запитываются отдельные группы электроснабжения. Каждая группа имеет свой силовой автоматический выключатель, установленный на фазном проводе. Нулевой и защитный провод каждой группы не должны иметь коммутационных аппаратов.
Обратите внимание! Нулевой провод отдельных групп может иметь коммутационный аппарат, только в случае подключения через автомат УЗО. Автомат УЗО может устанавливаться как на отдельную группу, так и в качестве вводного для всех групп. Вопрос выбора места установки УЗО не нормируется нормами ПУЭ и остается спорным вопросом. Но исходя из опыта эксплуатации и личного мнения автора этих строк советуем вам устанавливать их отдельно для каждой группы.
- Далее провод или кабель от каждого группового автомата монтируется к распределительным коробкам. На каждую группу может быть от одной до нескольких распределительных коробок.
- От распределительных коробок электропроводка распределяется к конечным потребителям – розеткам и выключателям.
Проектирование электрической сети дома
Исходя из приведенной общей схемы электроснабжения дома, для проектирования электрической сети нам прежде всего необходимо рассчитать количество групп и распределить по ним нагрузки. Дабы сделать это нам необходимо определиться со способом монтажа проводки и подсчитать возможную нагрузку наших потребителей.
Выбор способа монтажа электропроводки
Начнем с выбора способа монтажа электрической сети. Электропроводка частного дома может быть выполнена открытым и скрытым способом. И от правильного выбора зависит не только количество групп, сечение проводов и суммарная стоимость монтажа, но и внешний вид всего дома.

На фото открытая электропроводка в деревянном доме
Итак:
- Прежде всего отметим, что любой вид монтажа проводки может быть реализован в доме любой конструкции и из любых строительных материалов. Вопрос только в стоимости монтажных работ. Мы не будем приводить нормы монтажа для разных видов проводки в разных условиях. Эту информацию вы можете найти в других статьях на нашем сайте. Остановимся только на общепринятых нормах.
- Открытая проводка нашла широкое применение в домах из горючих материалов. В первую очередь это дерево, СИП панели и другие виды горючих стройматериалов. Для таких домов цена монтажа открытой проводки зачастую значительно ниже. Скрытая же проводка потребует немалых финансовых вливаний, а ее монтаж трудоемок.
- Скрытая проводка применяется преимущественно в домах их кирпича, пеноблоков и других не горючих материалов. Ведь такой вид проводки позволяет полностью скрыть инженерные сети, в то же время в домах из не горючих материалов она не предъявляет особых требований.
Расчет суммарной нагрузки дома
На следующем этапе проектирования вам необходимо рассчитать суммарную нагрузку по дому и по отдельным электроприемникам. Это необходимо для последующего формирования групп.
- Для этого нам прежде всего необходимо определиться с количеством электроточек и их максимальной потребляемой мощностью. Это зачастую становится самой серьезной проблемой для не профессионалов, но де-факто в этом нет нечего сложного.
- Каждая розетка или выключатель в доме смонтирован для определённого электроприбора или группы электроприборов. Нам достаточно выбрать наиболее мощный из них и в дальнейшем вести расчет для него.
- Мощность электроприбора можно посмотреть в паспорте прибора. Так же ее может содержать инструкция по эксплуатации. Если у вас нет не того не другого, то примерную мощность вы можете узнать в нашей таблице.

Таблица мощностей электроприборов
- Но в большинстве случаев мощность приборов указывается в Ваттах, а нам ее необходимо перевести в Амперы. Для этого можно воспользоваться законом Ома — . Вообще это упрощенный вариант формулы, но для наших целей этого вполне достаточно. Исходя из этой формулы у нас получается, что электроприбор мощностью в 1кВт для сети напряжением 220В потребляет электрический ток примерно в 4,5А.
Распределение нагрузок по группам
После того как мы рассчитали суммарную нагрузку по дому и для каждой отдельной электроточки, мы можем приступать к непосредственному созданию групп.
Итак:
- Согласно п.9.6 ВСН 59 – 88 номинальная мощность автоматических выключателей для питания групповых линий розеток и сети освещения не должна превышать 16А. Отталкиваясь от этого пункта распределяем наши нагрузки на отдельные группы.
Обратите внимание! Для питания мощных электроприемников таких как электрическая печь допускается установка групповых автоматов с номиналом в 25А.
- Распределение нагрузки по группам следует производить исходя из их расположения и типа нагрузки. Так достаточно часто групповые линии сети освещения отделяют от групп питания розеток. Но это не является обязательным, а в некоторых случаях не целесообразно.

Схема совмещенной электрической группы
- Так же стоит помнить, что электропроводка в частном доме самому монтировать не легко. Поэтому не стоит располагать разные электроприемники одной группы в разных частях дома. Обычно это 1 – 2 смежных комнаты.
- Еще одним аспектом на который стоит обратить внимание, это п.7.2 ВСН 59 – 88. Он требует подключение розеток на кухне и в жилых комнатах к разным группам. Достаточно часто в розеточную группу кухни включают и розетку в ванной комнате.
Обратите внимание! Розетки в ванной комнате допускается устанавливать только при наличии в группе в которой установлена розетка автомата УЗО. При этом согласно ПУЭ номинальный ток утечки для такого коммутационного устройства нормируется током утечки в 30мА.
- В итоге у нас может получиться от 3 до 7 групп в зависимости от суммарной нагрузки. У некоторых может получиться более 10 групп. Но тут все уже зависит от размеров дома и количества электроприборов. Но согласно технических условий вводной автомат, который установлен на дом, редко превышает значения в 25А иногда 40А.
- Об этом следует помнить и при разделении нагрузки по группам своими руками. Ведь вероятность того, что все электрические приборы будут работать одновременно достаточно низка. Поэтому следует трезво подойти к этому вопросу и выполнить распределение более взвешенно с учетом такого фактора как коэффициент использования.
Выбор электропроводки
Перед тем как самому провести электропроводку в частном доме стоит побеспокоится и о расчете ее сечения. Ведь именно от этого фактора зависит ее долговечность и пожарная безопасность. Особенно актуален данный вопрос для домов из горючих материалов.
- Согласно п.7.1.34 ПУЭ в жилых домах с 2001 года следует применять только медные кабели и провода. До этого допускались провода из алюминия, которые часто можно встретить в старых домах.
- Что касается сечения проводов, то оно должно выбираться исходя из нагрузки на групповой линии. Но дабы не делать массу расчетов и упростить выбор, можно исходить из номинальных параметров групповых автоматов.
- Кроме того, при выборе сечения проводки следует учитывать способ прокладки проводов. Ведь теплоотдача для проводов, проложенных скрытым и открытым способом разная. В связи с этим хоть и незначительно, но в зависимости от нагрузки их сечение отличается.
- Выбор производим по табл.1.3.4 ПУЭ. Кроме нагрузок и способа прокладки она учитывает и такой параметр как вид провода.

Таблица выбора сечения медного провода
- Но как бы не была выбрана электропроводка самому в частном доме следует помнить, что сечение должно быть не меньше приведенного в табл. 7.1.1 ПУЭ. Для групповых линий она должна быть не менее 1,5 мм2.
Вывод
В нашей статье мы привели основные этапы проектирования электрической сети в частном доме. Как видите в этом нет нечего сложного, а видео на нашем сайте еще больше должно облегчить эту задачу. Главное подойти к этому вопросу внимательно и взвешенно и у вас наверняка все получится.
elektrik-a.su
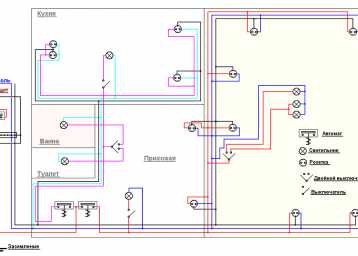
Cхемы разводки электрики загородного дома
Cхемы разводки электрики загородного дома
Если сравнивать нагрузку на электрическую сеть сегодня и, скажем, 20 лет назад, то можно увидеть, что на сегодняшний день она в разы превышает показатели тех времен. В первую очередь это связано с технологическим прогрессом, который принес в наши дома множество электрических приборов, без которых мы не можем себе представить комфортное существование, а 20 лет назад не могли себе представить существование таких приборов.
В итоге нагрузка на сеть значительно увеличилась, а провода электрической сети, особенно в домах, дата постройки которых приходится на 80-е годы прошлого столетия, являются ровесниками самого дома. Мало того, что они не рассчитаны на нагрузки современных реалий, за это время они значительно поизносились и обветшали. Так что вопрос о замене такой проводки стоит остро, так как неисправности в электрической сети могут привести к пожару.
Электромонтажные работы в частном загородном доме является очень важным и ответственным заданием, так как от правильности выполненной работы зависит надежность и безопасность будущей сети электроснабжения дома. Поэтому подобные работы требуют от мастера определенных навыков, знаний и умений. Электрик должен досконально знать правила разводки электропроводки, уметь читать, а также создавать схемы разводки электрики загородного дома и, само собой, иметь немалый опыт непосредственного монтажа электрической сети. Ниже приведены правила и рекомендации по правильному выполнению электропроводки в частном загородном доме.
Пример проекта электроснабжения дома
Какие либо строительные работы, а также строительные материалы регламентируются требованиями и правилами СНиП (строительные нормы и правила) и ГОСТ (Государственный стандарт). Проектирование и монтаж электрической сети также регламентируется нормативными документами – ПУЭ (правила устройства электроустановок). Донный документ предписывает правильность выполнения работ с электрооборудованием. Без изучения данной литературы выполнение, каких-либо работ по монтажу электрической сети может быть опасно для жизни. Ниже мы приведем выписку из правил устройств электроустановок основных требований при выполнении монтажных работ по электроснабжению жилых домов:
— электрические счетчики, распределительные коробки, выключатели, розетки должны находиться в легкодоступных местах;
— выключатели монтируются на высоте 60-150 см от пола. Установка выключателей также предполагает места, в которых открытая дверь не мешает доступу к ним. Провода подаются на выключатели с потолка;
— розетки монтируются на высоте 50-80 см от пола. Эти требования обусловлены возможными ситуациями затопления здания. Установка розеток выполняется на расстоянии не ближе чем 50 см к заземленным предметам (электрические и газовые электроплиты, батареи). Провода на розетки прокладываются с пола;
— нормы предписываю наличие 1-й розетки на 6м² жилой площади (но это количество может быть увеличено). На кухнях количество розеток должно быть не меньше 3-х. Для монтажа розеток в ванных комнатах их необходимо выводить на отдельный трансформатор;
— выполнение прокладки проводов по стенам проводится исключительно по горизонтали или вертикали;
— прокладка проводов предусматривает расстояние не ближе 15 см от карнизов и балок перекрытия, дверных проемов, окон, 15см от потолка, 15 см от пола, 40 см от газовых труб;
— выполняя прокладку провода, не должно быть соприкосновений с металлическими строительными конструкциями;
— прокладывая несколько проводов параллельно расстояние между ними не должно быть меньше 3 мм;
— соединения и разводка проводов происходит исключительно в распределительных коробках, соединения тщательно изолируются. Соединения алюминиевых и медных проводов категорически запрещаются.
— нулевые провода и заземление крепятся к приборам болтовым соединением.
Схемы разводки электрики
Прежде чем выполнять монтаж, необходимо составить четкий план выполняемых работ, а также создать схему будущей разводки. Данный документ является основой проводки в частном загородном доме. Создание проекта электрической сети требует специальных навыков и знаний, поэтому данную работу выполняют специалисты высокого класса, так как от грамотности выполненного проекта будет зависить здоровье, а то жизни проживающих в доме людей.
Выполняя написание электрической схемы загородного дома необходимо придерживаться общепринятых обозначений, дабы схема была читаема не только для проектанта, но и для других специалистов. Ниже приводим пример таких обозначений:
Именно такими обозначениями отмечаются на типовом проекте электроснабжения загородного дома места установки выключателей, розеток люстр. Основная задача подобного чертежа заключается в визуализации будущей системы проводов, то есть необходимо заранее понимать, где и как будут проходить кабельные трассы. Поэтому перед тем как выполнять чертеж проводки, для начала нужно нарисовать схему размещения мебели и бытовых приборов, с учетом возможных будущих перестановок. Если этого не делать, по окончании ремонта может оказаться, что одна из розеток закрыта шкафом или телевизор находится в нескольких метрах от розетки.
После того как мы определились с расположением мебели и местом установки электрических точек, необходимо выполнить разводку проводов по точкам. Существует несколько способов подключения: параллельный, последовательный и смешанный. Далее необходимо разбить всех наших потребителей электрической сети на группы, к примеру, это можно сделать так:
— свет на кухне, в коридоре и в жилых комнатах;
— свет в ванной комнате и туалете;
— питание розеток в коридоре и жилых комнатах;
— питание розеток на кухне;
— питание электроплиты.
Варианты распределения на группы могут быть различны.
Провода для розеток удобнее всего проложить под полом, для освещения в плитах перекрытия. Также очень важно правильно рассчитать необходимое сечение проводов и мощность автоматов для каждой группы, эту информацию вы можете найти в статье: «Расчет электропроводки по мощности».
Ниже вы можете воспользоваться онлайн-калькулятором для рассчёта стоимости проектирования сетей электроснабжения:
Поделитесь ссылкой
Дата публикации: 03.10.2014
energy-systems.ru
Электропроводка в коттедже | Электрика в квартире, ремонт бытовых электроприборов
Автор DUNDUK На чтение 4 мин. Опубликовано
На сегодняшний день уже трудно себе представить любой загородный дом без электричества, будь то маленький дачный домик или большой и шикарный коттедж. Наличие освещения и массы бытовых электрических приборов значительно облегчает жизнь и быт любого человека. Соответственно правильное устройство электропроводки в коттедже – это залог безопасности и комфорта в нем.
Между частными домами (дача, загородный дом, коттедж) и городскими квартирами существуют небольшие отличия в плане электрофикации и монтажа проводки. В первую очередь это способ подключения. В квартире подключение осуществляется от электрического щита, расположенного на лестничной площадке. В частном доме – от линии электропередач (ЛЭП) или же от трансформаторной подстанции (КТП). Т.е. питание электричеством дома осуществляется от воздушной, а не кабельной линии. При этом в частном доме можно установить резервный источник питания (миниэлектростанция).
Как правильно производится электропроводка в коттедже? Первое, что необходимо сделать — это выполнить проект электрической проводки, который можно либо заказать в проектной организации, либо выполнить самостоятельно.
Расчет электрической проводки
Прежде чем сделать расчет нужного вам количества электрического провода, электроустановочных изделий, оборудования и выполнения монтажа проводки в коттедже, необходимо составить проект-схему предстоящих работ.
Первым делом чертится план коттеджа с внутренними помещениями, где учитывается габаритная мебель, оконные и дверные проемы, плюс источник электропитания (вводной автомат, электрощит). После этого наносят предполагаемые точки электроустановочных приборов (розетки, выключатели, распределительные коробки) и осветительные приборы. На плане лучше использовать общепринятые обозначениями, чтобы со временем, при замене электропроводки или проведении ремонта, можно было без проблем разобраться в чертежах.
Далее выполняется монтажная схема, на которой вычерчиваются линии прокладки проводов и кабелей в масштабе с нанесением размеров. Для удобства провода освещения, линии розеток, заземления, силовые кабели обозначают разными цветами.
Основные требования к монтажу электропроводки в коттедже:
- провода прокладывают строго вертикально или горизонтально;
- не допускать пересечения проводов друг с другом;
- к выключателям провод подводится сверху, а к розеткам – снизу;
- выключатели и розетки монтируются на одной высоте (выключатели — 0,80-0,90 м, розетки — 0,25-0,30 м от уровня чистого пола).
Для коттеджа чертятся и схемы заземления и молниезащиты, если таковые имеются (что очень желательно). Рекомендуется заземление молниеотвода объединять с заземлением бытовых электроприборов. Более подробно о заземлении частного дома можно узнать здесь, а о молниезащите вот тут.
Монтаж проводки в коттедже
Существует два способа монтажа электрической проводки в частном доме: скрытая (провод монтируется внутри стены) и открытая (провод монтируется на поверхности стен или потолков, такой способ чаще всего используется в деревянных домах).
Скрытая проводка более надежна и безопасна в эксплуатации, т. к. она защищена от механических повреждений и не имеет доступа воздуха, что не приводит к возникновению открытого огня. А вот большим преимуществом открытого способа является его легкая доступность к проводам при ремонте или их замене.
С появлением коробов, кабель-каналов, плинтусов с кабель-каналами, подвесных потолков со съемными элементами появилась возможность соединять два способа монтажа проводки, при этом сохраняя внешний вид и безопасность помещения.
При монтаже все электрические провода укладываются с небольшим запасом в 10 см. Это поможет в дальнейшем осуществлять их ремонт, а также ремонт и установку подключенного к ним электрооборудования и приборов.
Перед монтажом выключателей, розеток и осветительных приборов нужно проверить соединения проводов на отсутствие замыканий и обрывов. После завершения всех монтажных работ необходимо еще раз проверить всю сеть на работоспособность.
Нюансы монтажа электропроводки в коттедже
Разводка электропроводки в частном доме требует правильного размещения энергоносителей. Так, распределительный щит всегда монтируется в прихожей, примерно на высоте человеческого роста – на высоте до 170 см. А вот электросчетчик можно разместить на высоте от 80 до 170 см от пола, как самому хозяину будет удобно. Рядом не должны располагаться устройства, требующие заземления. Правило относительно заземления касается и распределительной коробки. Монтируется она под потолком и не должна маскироваться шпатлевкой или обоями.
Розетки и выключатели, входящие в схему электропроводки в частном доме также размещаются по правилам. Розетки должны находиться минимум в 30 и максимум в 80 см от пола. Расстояние от заземленных приборов – от 50 см. Количество розеток прописано в правилах пожарной безопасности: от 1 шт. на каждые 6 м2 площади. Выключатели могут быть размещены там, где вам удобно, за исключением санузлов. Относительно заземленных приборов – правила те же, что и для розеток.
elektrikdom.com
Проводка в дачном доме своими руками – особенности организации и последовательность монтажа
Содержание статьи (кликабельно):
- Влияние старых ЛЭП на дачную проводку.
- Как влияет на проводку временное пользование дачей?
- Важность мощности приборов в создании проводки.
- Как определить сечение вводного кабеля?
- Как планировать ветки проводки?
- От чего зависят маршруты контуров?
- Составляющие элементы контуров.
- Инструменты и материалы для монтажа.
- Последовательность монтажа.
- Видео. Проводка в дачной комнате
Для многих людей слово «дача» ассоциируется с отдыхом и провождением времени на чистом воздухе. Соответственно, каждый хочет иметь свою собственную дачу. Для удовлетворения этого желания осуществляется ее покупка или же строительство.
Дача также должна обеспечивать для ее владельцев оптимальный комфорт. Конечно, достижение этого комфорта невозможно без наличия электроэнергии, которая подается на дачный участок и в каждую комнату по проводам. В этой статье мы рассмотрим особенности проводки в дачном доме и расскажем о том, как можно установить электропроводку своими руками.
Электропроводка в дачном доме зависит от его особенностей и тех зданий, которые находятся на дачной территории. Соответственно, проводку можно разделить на две части внешнюю (подает ток на внешние осветительные приборы и дополнительные здания) и внутреннюю (находится внутри самого дачного дома).
Такой же особенностью и характеризуется любой частный дом. Однако есть признаки, которые отличают дачный дом от любого частного дома. Они также отражаются в организации проводки в доме, который мы называем дачным.
Этими признаками являются:
- Размещение в тех местах, в которых существуют старые ЛЭП.
- Временное использование дачного дома.
Как влияет местоположения дачи на проводку?
Подключение частного дома к электроопоре
Каждому известно, что дачи находятся за городом. Все линии электропередач в этих местах являются очень старыми и рассчитаны на небольшие уровни мощности.
Данный факт вполне понятен, поскольку 30 и более лет назад количество используемых электроприборов было меньшим. Сегодня же мы используем не только большее количество электроприборов, но и более мощные приборы.
В результате возрастает нагрузка на эти ЛЭП. Следствием этого является падение напряжения и наличие большого количества перебоев. Проблему с перегрузкой ЛЭП обостряют и новые дачные дома, которых раньше не было, и которые не учитывались при прокладке ЛЭП.
Итак, проводка, а также вся электросеть дачного дома должна справляться с перебоями, а также отключать подачу тока на случай выхода напряжения за очень высокий или низкий уровень. Защита от этих явлений осуществляется с помощью монтажа надежных и качественных автоматических выключателей.
Влияние влаги на проводку
Вторая особенность дачного дома заключается в том, что он используется временно. В большинстве случаев дачные дома используются в течение лета. В холодное время дачи, если можно так сказать, оставляются на произвол судьбы. То есть в это время владельцы к ним практически не наведываются. Как же этот факт сказывается на проводке?
Здесь стоит сказать о том, что в холодное время растет сырость в дачных домах. По сути дела сырость является повышенной влажностью. А влага – это главный враг электричества. В результате на проводах, их соединениях и во внутренних контактах розеток накапливается влага. В некоторых случаях оседает конденсат. Это проявляется тогда, когда владелец приехал в свой загородный дом и начал отапливать его.
Влага и конденсат приводят к окислению и разрушению контактов. При этом ситуация усугубляется тогда, когда через эти контакты начинает проходить мощный ток. В результате они сильно нагреваются. Конечным итогом этого является преждевременный выход из строя электропроводки и появление потребности в установке новой.
Единственным вариантом предупреждения этой проблемы является соблюдение одинаковой температуры в дачном доме. Но, нет смысла отапливать дом, если в нем никто не живет.
В итоге специалисты рекомендуют прокладывать проводку открытым способом. Это позволит осуществлять быструю замену поврежденных проводов и не возникнет потребность в разрушении штукатурки, чтобы устанавливать новую проводку.
Еще одной особенностью загородного дома является то, что участок, на котором он находится, является изолированным. Это означает то, что для заземления проводки электричества возле дома, который является загородным, нужно монтировать заземляющий контур. Также обязательной и является защита от молний.
Важность мощности приборов
Стоит также упомянуть и о том факторе, который напрямую влияет на создание проводки. Этот фактор представляет собой мощность электроприборов, которые будут использоваться в дачном доме.
Он очень важен, поскольку от него зависят характеристики вводного кабеля и общего автоматического выключателя. Кроме этого он влияет на количество ветвей самой проводки и на характеристики кабелей, которые будут образовывать будущую проводку.
Полезный совет: перед тем, как составлять схему и начинать монтаж новой проводки в дачном доме, стоит спланировать все электроприборы, которые будут использоваться. Здесь можно включать фантазию, поскольку с каждым годом могут покупаться новые приборы. Фантазия является полезной с той точки зрения, что позволит создать проводку с запасом, то есть такую домашнюю сеть, которая будет актуальной и через 20 лет
.
Как вы поняли, эти особенности напрямую влияют на организацию электрической проводки в дачном доме и территории, прилегающей к нему. Теперь рассмотрим, как можно организовать самую проводку и как составить ее схему?
Определение сечения вводного провода
Начнем с источника тока. Этим источником является ЛЭП. Также может быть трансформатор. Соответственно, к дачному дому должен подходить кабель от столба ЛЭП. Этот кабель должен иметь такое сечение, которое позволит выдержать нагрузку всех дачных электроприборов.
Для того чтобы определить это сечение, нужно подсчитать общую мощность всех электроприборов. Далее эту мощность делят на 220 или 380 вольт (это зависит от количества фаз). Полученное число будет силой тока, которую должен выдерживать вводный кабель.
Далее с помощью специальной таблицы (приводится ниже) определяют поперечное сечение.

Таблица определения сеченияч
Здесь следует обратить внимание на один факт. Если ЛЭП сделана из алюминиевых проводов, то в качестве вводного кабеля вам надо использовать алюминиевый кабель. Дальнейшую разводку можно осуществлять с помощью медных кабелей.
Еще один нюанс: в большинстве случаев, компании, которые обслуживают ЛЭП и дают разрешение на подключение, устанавливают максимальный лимит мощности для отдельного дачного дома.
В этом случае, сечение вводного кабеля, номинальный ток общего автоматического выключателя (АВ) и оборудования защитного отключения (УЗО) будут зависеть от лимита мощности.
Вводный кабель может проводиться воздушным или подземным путем. Это уже зависит от вас. Этот кабель должен подключаться к счетчику, общему АВ и общему УЗО. Все эти три элемента должны находиться в одном общем щитке.
Их рекомендуется размещать в хозяйственном доме, гараже или специальном помещении. Их размещение, а также вводный кабель обозначаются на схеме.
Недалеко от этого щитка монтируется еще один. Второй щиток является распределительным, и именно от него будут отходить все ветви (контуры) проводки, которые будут монтироваться в загородном доме.

Схема проводки в доме
Его размещение также указывается на схеме.
Как планировать ветки проводки?
От этого щитка и будут отходить все ветви проводки.
Будет хорошо, если планировать большее количество таких ветвей, чем нужно. В начале ненужные ветви могут быть отключенными. Однако потом когда возникнет в них потребность, их можно включить. Гораздо худшим вариантом является создание слишком малого количества контуров. Это приведет к перегрузке отдельных кабелей. Этого допускать не следует.
В тех случаях, если электросеть является однофазной, максимальная нагрузка на одну ветвь должна равняться двум киловаттам. При наличии трехфазной сети нагрузка на одну ветку должна равняться шести киловаттам.
Планирование ветвей проводки является непростым, особенно для тех людей, которые делают его впервые. Что же сделать, чтобы этот процесс был сделан на высоком уровне? Выше мы рекомендовали составить список электроприборов.
Теперь нужно обозначить их места нахождения на плане дачного дома и дачной территории. В этот список также должно входить и осветительное оборудование.
По завершении этого процесса вы будете знать:
- места размещения розеток (должны находиться за электроприборами), светильников и выключателей;
- общую мощность приборов в определенной комнате.
Знание мест размещения выключателей и розеток позволит спланировать маршруты прохождения каждого контура. Эти маршруты будут указываться на схеме. По сути дела они будут соединять распределительный щиток и отдельную розетку или отдельный выключатель.
В каждую комнату должны идти как минимум два контура: один используется для розеток, другой — для светильников. Для того чтобы сэкономить на электрокабеле, желательно после входа контура в отдельную комнату монтировать распределительную коробку.
От этой коробки будут отходить параллельные провода к каждой розетке (если контур предназначен для них) или каждому светильнику (если ветвь предназначена для светильников).
Полезный совет: не рекомендуется в одну комнату прокладывать одну ветку для розеток и светильников. Это потому, что светильники потребляют меньшую мощность, чем электроприборы, подключенные к розеткам.
Итак, вы поняли, что от распределительного щитка в одну комнату идет отдельная ветвь на освещение и отдельная ветка на розетки. В месте, где эти ветви вошли в комнату монтируют распределительную коробку и от нее прокладывают кабели к конкретному потребителю (розетке или светильнику).
Соединение в этих коробках стоит делать с помощью специальных клемм. Как мы уже отмечали, такие соединения являются наиболее уязвимыми. Поэтому не следует применять простое скручивание проводов. Хотя есть исключение. Если скрутить и запаять соединение, то оно будет служить долгое время и главное будет надежным.
Прохождение маршрутов проводки и местонахождение распределительной коробки в дачном доме обозначают на схеме.
От чего зависят маршруты контуров?
Здесь надо сказать, что есть два фактора, который влияют на маршруты всех кабелей. Ими являются:
- материал, из которого сделан дачный дом;
- способ монтажа (открытый или скрытый).
В том случае, если дачный дом является деревянным, то скрытая проводка будет проходить через перекрытие (пол или потолок) и далее будет подниматься к розеткам или опускаться к выключателям и светильникам.
Согласно ПУЭ такая проводка должна находиться только в металлических трубах или металлических лотках. Соответственно, такой маршрут обозначают на схеме.
Если дачный дом сделан из кирпича, то скрытая проводка может проходить по стенам. При этом она должна находиться на 15-30 сантиметров ниже потолка или на 30 сантиметров выше уровня пола, а также в 15-ти сантиметрах от угла стены, оконного и дверного проемов.
В тех ситуациях, когда планируется открытая проводка, то она может прокладываться таким образом, чтобы сэкономить кабель. Конечно, он должен располагаться в горизонтальном или вертикальном положении. Углы сгибов должны равняться 90 градусов.
Открытую проводку можно делать с помощью кабель-каналов, гофротруб, металлотруб, или же путем монтажа кабеля на стену. Последний вариант для деревянной дачи недопустим.
Согласно правилам, нужно исключить контакт кабеля с деревом, ведь в случае короткого замыкания дерево быстро загорится.
Открытый кабель можно монтировать только на фарфоровых роликах или изоляторах.
Полезный совет: открытый монтаж проводки своими руками является более предпочтительным, поскольку проводка электрики в загородном доме подвергается воздействию влаги. Однако если нет желания искажать вид интерьера, то скрытую под штукатуркой проводку следует помещать в пластиковые трубы. В результате провод будет свободно размещаться в середине трубы и в случае необходимости его можно легко извлечь и заменить.
Составляющие разных контуров
Теперь вы знаете, что нужно учитывать при проектировании маршрутов проводки. Проводка будет состоять из медных кабелей, который должны иметь определенное сечение.
Если ветвь предназначена для светильников, то это сечение не должно быль меньшим, чем 1,5 кв. миллиметра. При этом ветвь должна иметь АВ на 10А и УЗО. АВ и УЗО размещаются в распределительном щитке.
Для контуров, которые будут подключать розетки, используется медный провод с сечением 2,5 кв. миллиметра. Сечение может быть и больше. Его определяют, учитывая мощность подключенных приборов. Об алгоритме определения сечения мы уже рассказали.
АВ должен быть рассчитанным на 25 ампер. Для устройств, которые имеют большую мощность, делают отдельные ветви проводки. Так, должны быть свои ветви для отопительной техники, электроплиты, стиральной машины, кондиционера. Сечение кабелей и номинальные токи АВ, УЗО зависят от характеристик конкретных приборов.
Все кабели должны быть трех- или пятижильными. Это зависит от количества фаз.
Все эти контуры обозначают на схеме. Также на ней обозначают ветки для дополнительных зданий и наружного освещения. Эти ветви также должны обладать УЗО и АВ.
Инструменты и материалы
После составления схемы приступают к монтажу проводки. Эту процедуру осуществляют с помощью таких инструментов:
- Дрели со сверлами по дереву или по кирпичу, или же по камню.
- Болгарки, оснащенной алмазным кругом (для создания штроб в кирпичном доме).
- Перфоратора с бурами для кирпича.
- Набора отверток и гаечных ключей.
- Монтажного ножа.
- Бокорезов.
- Пассатижей.
- Индикаторов фазного провода и для определения целостности цепи.
- Плоскогубцев и клещей.
Что касается материалов, то они должны быть представлены:
- Электропроводами.
- Монтажными и распределительными коробками.
- Изолентой.
- Клеммниками
- Фарфоровыми роликами (если в дачном доме будет монтироваться ретро проводка).
- Розетками.
- Выключателями.
Последовательность монтажа
Если дача является старой и проводка в ней меняется, то сначала полностью отключают старую проводку. При этом выводят отдельную временную розетку, к которой будут подключаться необходимые электроприборы.
Далее, если надо делают штробы, устанавливают монтажные и распределительные коробки. Потом прокладывают и соединяют провода. Следующий этап заключается в проверке каждой ветви на короткое замыкание и сопротивление изоляции. После этого, можно заштукатуривать или скрывать кабели, а также подключать к распределительному щитку и к общей сети.
Проводка в комнате на даче. Видео:
Составление схемы электропроводки однокомнатной квартиры, подбор нужного оборудования
Кабель канал Legrand поможет организовать любые кабели в офисе
Виды и области применения металлических кабель-каналов
Как правильно составить схему проводки в частном доме, также провести ее правильный и надежный монтажelectricadom.com
пошаговая инструкция по монтажу, правила и требования к прокладке проводки в частном доме
Содержание статьи
Каждый хозяин должен знать, как монтируется электропроводка в деревянном доме своими руками, пошаговая инструкция которой не является сложной. Без электричества подобное осуществить не получится. Монтаж электрической проводки лучше доверить специалистам, однако если было принято решение выполнить данную работу, то будет необходима подробная инструкция.

Схема электрической проводки
Монтаж проводки в деревянном доме следует начинать с составления схемы. Проект можно подготовить самостоятельно, однако если нет опыта, лучше доверить выполнение данной работы специалистам. Проект будет состоять из схемы электропроводки и расчета необходимого количества материалов.

Он позволит правильно сделать проводку, при этом будут учтены все требования ГОСТа. В процессе составления схемы следует обратить внимание на такие рекомендации:
- Точки электричества схемы должны размещаться в месте, к которому всегда есть доступ.
- Выключатели следует размещать так, чтобы их не закрывали шкафчики, вешалки и двери. Расстояние от пола должно быть более 100 см. Выключатели должны устанавливаться на идентичной высоте.
- Розетки нужно размещать так, чтобы все электрические приборы могли работать без удлинителя. Розетки размещаются на расстоянии 30-45 см от пола. На 6 м² должна приходиться как минимум одна розетка. Данные детали можно устанавливать на расстоянии минимум 50 см от конструкций из металла.
- В схеме прокладки электропроводки допускаются лишь горизонтальные или вертикальные линии. Главная линия должна быть расположена на расстоянии 7-12 см от карнизных свесов и реек. Разводка кабеля может быть нижней или верхней.
- Все провода в комнатах следует соединять исключительно в специальных коробках.
Какие детали надо будет подготовить?
Перед тем как сделать проводку в деревянном доме, следует подготовить все необходимые элементы.

Прежде всего будут нужны приспособления с изоляцией на рукоятках для защиты. Электрощиток может изготавливаться из пластмассы или металла. Если планируется выполнить электропроводку в деревянном доме, то нужно использовать металлический щиток. Закрепляется он внутри помещения. Размер конструкции будет зависеть от количества электрокабелей, которые будут прокладываться.
Далее нужно подготовить электрический кабель. Сечение рассчитывается исходя из мощности электрической энергии в доме. Открытая или скрытая электропроводка в деревянном доме своими руками выполняется с использованием медного трехжильного кабеля ВВГ. В нем должен быть шнур для заземления.
Понадобится подготовить розетки и выключатели. Выбирать данные элементы нужно исходя из личных предпочтений и дизайна частного дома. Для построек из дерева подходят элементы с контактными группами из бронзы и латуни. Детали могут быть накладными или встроенными. Выбирать надо исходя из того, что будет выполняться — скрытая проводка в деревянном доме или открытая.
Внутренняя проводка в срубе не может быть выполнена, поэтому нужно приобрести плинтусы с каналами для кабеля. Чтобы была сделана открытая проводка, необходимы специальные коробки, зажимы с изоляцией, ваги и изолента.
Электрический счетчик рекомендуется выбирать с классом точности минимум 2,0. Для собственного частного дома рекомендуется выбирать двухтарифный счетчик.

Список элементов, которые надо будет подготовить:
- шуруповерт;
- щиток;
- электрокабель;
- коробки;
- изолента;
- счетчик;
- самонарезающие винты;
- лента из алюминия;
- клипсы;
- гофра.
Монтаж электропроводки в деревянном доме своими руками можно выполнять исключительно после того, как будут подготовлены все элементы.
Электрическая проводка в доме из дерева
Говоря о том, как провести проводку в деревянном доме, стоит знать, что процесс прокладки электропроводки состоит из таких этапов:
- Прежде всего выполняется прокладка электрокабеля.
- Далее монтируются распределительные коробки.
- На следующем этапе устанавливаются розетки.
- После этого монтируются выключатели.
- Затем выполняется монтаж осветительных приборов.
- Выполняется установка электрического щитка.
- В конце устанавливается контур заземления.
Как прокладывать кабель и устанавливать коробки?
Говоря о том, как проложить кабель правильно, стоит знать, что проводка электрокабеля выполняется в кабельных каналах плинтуса. Есть другой метод — установка на бочонки из керамики, однако удобнее всего укладывать электрокабель в плинтус.

С внешней стороны кабельные каналы не монтируются, в данном случае прокладка кабеля осуществляется в трубках из меди.
В случае внутреннего монтажа электропроводки кабель надо будет разрезать на отрезки. После укладки кабеля замки закрывать на данном этапе не нужно.
В местах, где от электрокабеля разветвления питания уходят к выключателям, осветительным приборам и розеткам, понадобится установить коробки. Внутри короба элементы можно зафиксировать следующим образом:
- Использование СИЗ. В данном случае кабель надо будет зачистить на 3 см, скрутить, установить на СИЗ и закрутить. Концы электрокабеля надо уложить в коробе так, чтобы они не контактировали между собой.
- Скрепление вагами. Понадобится подготовить ваги с необходимым количеством углублений для шнуров. Говоря о том, как правильно проложить кабель, стоит знать, что нужно лишь зачистить провод на 12 мм, после чего вставить в углубления до щелчка. Концы нужно развести и закрепить так, чтобы они не контактировали между собой.
- Бюджетным вариантом является соединение проводов с помощью скрутки и изоленты. Провода следует зачистить и скрутить между собой, после чего закрыть изолентой все оголенное основание. Провода укладываются в коробе так, чтобы они не соприкасались.
Установка розеток и осветительных приборов
Розетки в здании из дерева нужно крепить прямо к стенкам. Под розетки надо будет уложить материал для изоляции. В данном случае можно использовать асбест или алюминий. Розетки фиксируются крепко, чтобы они не двигались.
В процессе монтажа электрокабеля с несколькими проводами в розетки нужно подключать все.
Провода желтого и зеленого цвета надо зажать в контакт заземления, остальные зажимаются в контакт питания.

Выключатели монтируются по тому же методу, что и розетки. Светильники должны размещаться как внутри деревянного дома, так и снаружи. Для внутреннего освещения в большинстве случаев используются:
- встроенные осветительные устройства;
- накладные приспособления;
- уличные конструкции.
Любой светильник можно подключить с помощью проводов желтого и зеленого цвета. На конструкции прибора есть контакты для подобного соединения.
Заключение
От правильности установки щитка зависит работоспособность всей конструкции.

В щитке устанавливаются такие элементы:
- счетчик;
- шина заземления;
- автоматы отключения;
- нулевая шина;
- фаза и ноль, которые подсоединяются к автомату.
Автомат устанавливается с учетом лимита электрической энергии. Он указывается в договоре между энергетическим предприятием и пользователем. Автоматы устанавливаются согласно используемой мощности.
В постройке из дерева обязательно следует сделать заземление. Для этого надо отступить от угла здания и вырыть канавку длиной 3 м. Рекомендуемая глубина канавки — 0,5 м. В крайней точке ямы понадобится вбить 3 прутка из металла. С помощью проволоки из металла понадобится соединить элементы между собой. Далее провод нужно провести на стенку здания и приварить болт диаметром 8 мм. С помощью гайки нужно прикрепить к проводу РЕ кабель. Если планируется устанавливать систему для отвода грома, то ее тоже нужно закрепить на данной конструкции. В конце канаву нужно засыпать слоем песка. Сверху понадобится уложить слой почвы.
Говоря о том, как правильно провести проводку в деревянном доме, стоит знать, что сделать это несложно. Особое внимание нужно уделить изоляции всех элементов системы, так как от этого будет зависеть безопасность жильцов частного дома. Также важно учесть все требования ГОСТа.
chudesniydom.ru
Электропроводка в загородном доме своими руками 1
Современный городской житель, проведя рабочую неделю в загазованном мегаполисе, стремится выбраться за город, чтобы отдохнуть на свежем воздухе от городской суеты и шума. Однако все мы привыкли к определенному уровню комфорта: свет, тепло, телевизор, Интернет, бытовая техника. Даже за городом большинство из нас не представляет нормальной жизни без электричества.
С другой стороны, именно за городом, нас чаще всего подстерегает опасность пожаров по причине неполадок в электропроводке. Как же превратить электричество в надежного друга, который будет верно служить дому и его обитателям?
Если вы не электрик…
Инженерное обеспечение – один из самых сложных вопросов при строительстве деревянных домов. А самая важная часть в устройстве домовой инженерии – электрическая распределительная сеть. Электричество несет в дома свет и тепло, возможность подключения огромного количества полезных приборов, облегчающих жизнь и украшающих досуг. Но это электричество, такое незаменимое, может оказаться и опасным врагом. Устанавливая причины пожара, эксперты более чем в 50% случаев выносят вердикт: «пожар произошел из-за неисправности электропроводки».
К сожалению, не существует нормативного документа, в котором бы просто, доступно и четко излагалась информация о том, как сделать электропроводку в деревянном доме. Некоторую информацию можно отыскать в ПУЭ (Правилах устройства электроустановок), различных ГОСТах и СНИПах. Только информация эта размыта и разбросана по различным разделам, а из-за применения технических терминов человеку с непрофильным образованием вообще кажется «китайской грамотой».
Первое, что необходимо сделать – это запросить «Технические условия для присоединения к электрическим сетям» у сетевой организации. В ТУ должны быть указаны выделяемая мощность, точка подключения и необходимые мероприятия для осуществления этого самого присоединения.
Если вы не электрик и не имеете навыков работы с электричеством, лучше всего найти профессионалов, которые сделают проводку в вашем доме с соблюдением норм и правил. И, конечно же, начать нужно с разработки проекта. Поверьте, проект будет необходим, даже если у вас маленький домик в садоводстве, и всей проводки – это свет в двух-трех комнатах и пять-шесть розеток. Пусть это будет хотя бы эскизный проект, по которому можно будет рассчитать сечение проводов, потребляемую мощность. Проект поможет в дальнейшем уменьшить эксплуатационные расходы и облегчит обслуживание электросети в вашем доме.
С чего начать?
Вы заказали работу профессионалам, — и правильно сделали. Но практика показывает, что будет лучше, если вы, как заказчик, будете иметь по возможности полное представление, о том, как должны проводиться работы. Хотя бы схематически. Впрочем, эта статья поможет и тем, кто решил делать электропроводку своими руками.
Итак, имея на руках проект можно приступать непосредственно к созданию электрической сети. Начать лучше с электрического ввода. Ответвление от магистральной воздушной линии выполняется обычно проводом СИП-4 (самонесущий изолированный провод) сечением согласно ПУЭ не менее 16 кв. мм. Токопроводящая жила у СИП из алюминия, а изоляция из сшитого светостабилизированного полиэтилена. Срок службы качественного СИП более 25 лет.
Вообще-то ответвление от ВЛ (воздушной линии) потребуется гораздо раньше, еще на этапе подготовки фундамента для будущего дома. Ведь необходимость куда-то подключить строительный электроинструмент возникнет сразу же. Конечно, можно попросить соседей, но едва ли они будут рады увеличению счета за электроэнергию из-за использования вашего электроинструмента.
Вводить СИП непосредственно внутрь дома нельзя, действующие ПУЭ запрещают прокладывать провода с алюминиевыми жилами по сгораемым конструкциям. Поэтому необходимо перейти на кабель с медными жилами. Наилучший вариант — кабель с изоляцией из малодымящегося пластиката, не распространяющего горение. В зависимости от вводимой мощности подбирается сечение жил кабеля, но не менее 10 кв. мм. Местом перехода может служить вводной щиток, установленный на фасаде или на столбе от которого выполняется ответвление. Во вводном щитке устанавливается вводной автомат, который не только защищает кабельную линию, но и услужит ограничителем потребляемой мощности. Поэтому сетевая организация, скорее всего его опломбирует.
Качественная автоматика – залог безопасности
Далее нужно установить распределительный щит, в который устанавливается счетчик, автоматы защитного отключения по группам потребителей, устройства защитного отключения (УЗО) или автоматы дифференциального тока. Существует достаточно большое количество моделей счетчиков, в зависимости от способа монтажа счетчика подбирается корпус щита, в который монтируются DIN-рейки для установки автоматов и УЗО модульной конструкции, шин зануления и заземления. Счетчик также может устанавливаться на DIN-рейку. Количество автоматов подбирается в зависимости от количества групп потребителей электроэнергии. Если в городских квартирах таких групп 2-3 (одна – свет, вторая – розетки), то в загородном доме логичнее распределить нагрузку по помещениям. Это сократит расходы на кабель и в случае неисправности позволит быстрее обнаружить и устранить неполадки. Размер щита следует выбирать с учетом дальнейшего развития и установки дополнительных автоматов. Дачное строительство – процесс почти бесконечный!
Автоматику, устанавливаемую в щите, следует выбирать только проверенных производителей. Эти приборы отвечают за вашу безопасность и безопасность вашего имущества.
Важней всего проводка в доме
А теперь поговорим непосредственно о проводке в доме. На этапе проектирования распределительной сети необходимо определиться с видом проводки. Согласно ПУЭ она может быть двух видов: открытая и скрытая. При открытой проводке провода прокладываются открыто по стенам дома или в коробах, электротехнических плинтусах, трубах, закрепленных непосредственно на стене. Скрытая проводка – это когда электрические кабели убираются в каналы, подготовленные в стенах заранее. Также на этапе проектирования необходимо достаточно точно разместить все электроприемники на плане дома. Это нужно для того, чтобы правильно установить розетки и выключатели, а также наметить каналы для скрытой проводки. Важно не допустить на этом этапе ошибок, иначе в дальнейшем будет очень сложно что-либо переделать, не нанеся ущерба внешнему виду и внутреннему дизайну дома.
Внимательно отнеситесь к выбору материалов для проводки. Излишне говорить, что все кабели и провода должны быть в оболочке из негорючего материала, на маркировке должны быть буквы «НГ», а желательно еще и не дымящего и не выделяющего при горении галогенов. Коробки, подрозетники, корпуса щитов тоже должны быть из негорючего материала.
При прокладке кабелей следует обратить внимание на то, чтобы на всем протяжении линии от распределительного устройства до электроприемника не было сростков и соединений. Поскольку из-за окисления жил кабеля в местах их соединения ухудшается проводимость электрического тока, возрастает сопротивление, а значит, это соединение начнет нагреваться. Соединять жилы кабелей следует с помощью специальных клемников, но ни в коем случае не скруткой. Винтовые клемники требуют периодического контроля и подтяжки. Сейчас большое распространение получили пружинные клемники. Стоят они немного дороже, но качество контакта в них намного выше при правильном подборе, и в дальнейшем они не требуют обслуживания.
При монтаже электропроводки в деревянном доме следует учитывать то, что стены из дерева со временем терпят усадку, происходит небольшое смещение венцов, что может привести к повреждению электрических кабелей. Поэтому места прохождения через стены усиливаются стальными трубами. И еще одно – при выполнении скрытой проводки в деревянном доме все проходы и каналы с кабелем должны обязательно закрываться негорючими заглушками, чтобы устранить приток воздуха по ним к месту возможного горения и препятствовать распространению огня.
Напоследок важный совет: зафиксируйте, где проходят кабели, для того чтобы в дальнейшем не повредить проводку. Достаточно, даже просто сфотографировать проложенный кабель. Потом, перед тем, как забить в это место гвоздь или вкрутить шуруп достаточно взглянуть на фото и избежать больших неприятностей. Пусть ваш дом будет светлым, теплым и комфортным!
Текст:
Алексей Никифоров, генеральный директор компании «Клевер-Н»
Землевладелец №1-2 (78) 2013
Похожие статьи:
www.zs-z.ru





