Π€Π°ΡΠ°Π΄ ΠΈ ΠΏΠ»Π°Π½ Π΄ΠΎΠΌΠ° β ΠΠΎΡΠΎΠ²ΡΠ΅ ΠΏΡΠΎΠ΅ΠΊΡΡ Π·Π°Π³ΠΎΡΠΎΠ΄Π½ΡΡ Π΄ΠΎΠΌΠΎΠ² ΠΈ ΠΊΠΎΡΡΠ΅Π΄ΠΆΠ΅ΠΉ: ΡΠ΅Π½Ρ, ΡΠΎΡΠΎ, ΡΠ΅ΡΡΠ΅ΠΆΠΈ
ΠΠ΄Π½ΠΎΡΡΠ°ΠΆΠ½ΡΠΉ ΠΆΠΈΠ»ΠΎΠΉ Π΄ΠΎΠΌ ΠΏΠ»Π°Π½ ΡΠ°ΡΠ°Π΄ ΡΠ°Π·ΡΠ΅Π· ΠΊΠΎΠΌΠΏΠ°Ρ. Π§Π΅ΡΡΠ΅ΠΆΠΈ ΡΠ°ΡΠ°Π΄ΠΎΠ² Π·Π΄Π°Π½ΠΈΠΉ. Π€Π°ΡΠ°Π΄Ρ Π΄ΠΎΠΌΠΎΠ² ΠΏΠ»Π°Π½Ρ
Π€Π°ΡΠ°Π΄ Π΄ΠΎΠΌΠ° — ΠΊΠ°ΠΊ ΡΠ΄Π΅Π»Π°ΡΡ ΠΊΡΠ°ΡΠΈΠ²ΠΎ ΠΈ ΡΡΠΈΠ»ΡΠ½ΠΎ? 110 ΡΠΎΡΠΎ Π½ΠΎΠ²ΠΈΠ½ΠΎΠΊ Π΄ΠΈΠ·Π°ΠΉΠ½Π°
ΠΠ°ΡΡΠ΄Ρ Ρ ΡΠ°ΠΊΠΈΠΌΠΈ Π΄ΠΎΡΡΠΎΠΈΠ½ΡΡΠ²Π°ΠΌΠΈ ΠΊΠΎΡΡΠ΅Π΄ΠΆΠ°, ΠΊΠ°ΠΊ ΡΠ΄ΠΎΠ±ΡΡΠ²ΠΎ ΠΈ Π½Π°Π΄Π΅ΠΆΠ½ΠΎΡΡΡ, Π½Π΅ΠΌΠ°Π»ΡΡ ΡΠΎΠ»Ρ ΠΈΠ³ΡΠ°Π΅Ρ Π΅ΡΠ΅ ΠΈ Π΅Π³ΠΎ Π²Π½Π΅ΡΠ½ΡΡ ΠΏΡΠΈΠ²Π»Π΅ΠΊΠ°ΡΠ΅Π»ΡΠ½ΠΎΡΡΡ. Π Π²ΠΈΠ·ΡΠ°Π»ΡΠ½ΠΎΠ΅ Π²ΠΎΡΠΏΡΠΈΡΡΠΈΠ΅ Π·Π΄Π°Π½ΠΈΡ Π²ΡΠ΅Π³Π΄Π° Π·Π°Π²ΠΈΡΠΈΡ ΠΎΡ ΠΎΠ±Π»ΠΈΠΊΠ° Π΅Π³ΠΎ ΡΠ°ΡΠ°Π΄ΠΎΠ². ΠΠ· ΠΊΠ°ΠΊΠΈΡ ΡΠΎΡΡΠ°Π²Π»ΡΡΡΠΈΡ ΡΠΊΠ»Π°Π΄ΡΠ²Π°Π΅ΡΡΡ ΡΡΠΎΡ ΠΎΠ±Π»ΠΈΠΊ? ΠΡΡΡ Π½Π΅ΡΠΊΠΎΠ»ΡΠΊΠΎ ΠΌΠΎΠΌΠ΅Π½ΡΠΎΠ², Π½Π° ΠΊΠΎΡΠΎΡΡΠ΅ ΡΡΠΎΠΈΡ ΠΎΠ±ΡΠ°ΡΠΈΡΡ Π²Π½ΠΈΠΌΠ°Π½ΠΈΠ΅.
ΠΡΠ°ΡΠΊΠΎΠ΅ ΡΠΎΠ΄Π΅ΡΠΆΠΈΠΌΠΎΠ΅ ΡΡΠ°ΡΡΠΈ:
ΠΡΠΎΠΏΠΎΡΡΠΈΠΈ ΡΠ°ΡΠ°Π΄ΠΎΠ² Π·Π΄Π°Π½ΠΈΡ
ΠΠ°ΡΠ°ΡΡΡΡ ΠΊΠΎΡΡΠ΅Π΄ΠΆ β ΡΡΠΎ Π½Π΅ ΠΏΡΠΎΡΡΠΎ ΠΏΡΡΠΌΠΎΡΠ³ΠΎΠ»ΡΠ½Π°Ρ ΠΊΠΎΡΠΎΠ±ΠΎΡΠΊΠ°, Π½ΠΎ Π±ΠΎΠ»Π΅Π΅ ΡΠ»ΠΎΠΆΠ½ΡΠΉ ΠΊΠΎΠΌΠΏΠ»Π΅ΠΊΡ, Π²ΠΊΠ»ΡΡΠ°ΡΡΠΈΠΉ Π² ΡΠ΅Π±Ρ ΡΡΠΊΠ΅ΡΡ, Π±Π°Π»ΠΊΠΎΠ½Ρ, ΡΠ΅ΡΡΠ°ΡΡ, Π²ΠΎΠ·ΠΌΠΎΠΆΠ½ΠΎ, ΠΏΡΠΈΡΡΡΠΎΠΉΠΊΠΈ. ΠΠ·Π°ΠΈΠΌΠ½ΠΎΠ΅ ΡΠ°ΡΠΏΠΎΠ»ΠΎΠΆΠ΅Π½ΠΈΠ΅ Π²ΡΠ΅Ρ ΡΡΠΈΡ ΡΠ°ΡΡΠ΅ΠΉ ΠΈ Π·Π°Π΄Π°Π΅Ρ ΠΎΡΠ½ΠΎΠ²Ρ Π΄Π»Ρ Π²Π½Π΅ΡΠ½Π΅Π³ΠΎ Π²ΠΈΠ΄Π° ΡΠΎΠΎΡΡΠΆΠ΅Π½ΠΈΡ. Π’ΠΎ, Π½Π°ΡΠΊΠΎΠ»ΡΠΊΠΎ ΠΎΠ½ΠΈ Π³Π°ΡΠΌΠΎΠ½ΠΈΡΠ½ΠΎ ΡΠΎΠΎΡΠ½ΠΎΡΡΡΡΡ Π΄ΡΡΠ³ Ρ Π΄ΡΡΠ³ΠΎΠΌ, Π²ΠΎ ΠΌΠ½ΠΎΠ³ΠΎΠΌ ΠΎΠΏΡΠ΅Π΄Π΅Π»ΡΠ΅Ρ ΠΊΠ°ΡΠ΅ΡΡΠ²ΠΎ ΡΠ°ΡΠ°Π΄ΠΎΠ².

ΠΡΠ΅ ΠΎΠ΄Π½ΠΈΠΌ Π²Π°ΠΆΠ½ΡΠΌ Π°ΡΠΏΠ΅ΠΊΡΠΎΠΌ Π°ΡΡ ΠΈΡΠ΅ΠΊΡΡΡΠ½ΠΎΠ³ΠΎ ΡΠ΅ΡΠ΅Π½ΠΈΡ Π·Π΄Π°Π½ΠΈΡ ΡΠ²Π»ΡΠ΅ΡΡΡ ΠΏΠΎΠ»ΠΎΠΆΠ΅Π½ΠΈΠ΅, ΡΠ°Π·ΠΌΠ΅Ρ ΠΈ ΡΠΎΡΠΌΠ° ΠΎΠΊΠΎΠ½Π½ΡΡ ΠΈ Π΄Π²Π΅ΡΠ½ΡΡ ΠΏΡΠΎΠ΅ΠΌΠΎΠ². ΠΠΎΡΡΠ΅Π΄ΠΆ Ρ Π±ΠΎΠ»ΡΡΠΈΠΌΠΈ Π²ΠΈΡΡΠ°ΠΆΠ°ΠΌΠΈ, Π·Π°Π½ΠΈΠΌΠ°ΡΡΠΈΠΌΠΈ Π·Π½Π°ΡΠΈΡΠ΅Π»ΡΠ½ΡΡ ΡΠ°ΡΡΡ ΠΏΠ»ΠΎΡΠΊΠΎΡΡΠΈ ΡΡΠ΅Π½, Π±ΡΠ΄Π΅Ρ ΠΊΠ°Π·Π°ΡΡΡΡ Π±ΠΎΠ»Π΅Π΅ Π»Π΅Π³ΠΊΠΈΠΌ, ΡΠ΅ΠΌ Π΄ΠΎΠΌ Ρ ΡΠ·Π΅Π½ΡΠΊΠΈΠΌΠΈ ΠΎΠΊΠΎΡΠΊΠ°ΠΌΠΈ-Π±ΠΎΠΉΠ½ΠΈΡΠ°ΠΌΠΈ.

Π’Π°ΠΊ ΠΆΠ΅ Π²Π°ΠΆΠ½ΠΎ Π½Π΅ Π·Π°Π±ΡΠ²Π°ΡΡ, ΡΡΠΎ Ρ ΡΠ°ΡΠ°Π΄Π° Π΄Π²ΡΡ ΡΡΠ°ΠΆΠ½ΠΎΠ³ΠΎ Π΄ΠΎΠΌΠ° Π±ΡΠ΄ΡΡ ΠΈΠ½ΡΠ΅ ΠΏΡΠΎΠΏΠΎΡΡΠΈΠΈ, Π½Π΅ΠΆΠ΅Π»ΠΈ, ΠΊ ΠΏΡΠΈΠΌΠ΅ΡΡ, Ρ ΠΎΠ΄Π½ΠΎΡΡΠ°ΠΆΠ½ΠΎΠ³ΠΎ. ΠΡΠΎ ΡΠΎΠΆΠ΅ Π²Π΅ΡΠΎΠΌΠΎΠ΅ ΠΎΠ±ΡΡΠΎΡΡΠ΅Π»ΡΡΡΠ²ΠΎ, Π²Π»ΠΈΡΡΡΠ΅Π΅ Π½Π° ΡΠΎ, ΠΊΠ°ΠΊΠΈΠΌ Π² ΡΠ΅Π·ΡΠ»ΡΡΠ°ΡΠ΅ ΡΡΠ°Π½Π΅Ρ ΠΊΠΎΡΡΠ΅Π΄ΠΆ.
ΠΠ±Π»ΠΈΡΠΎΠ²ΠΎΡΠ½ΡΠ΅ ΠΌΠ°ΡΠ΅ΡΠΈΠ°Π»Ρ
Π ΠΏΡΠΎΡΠ»ΠΎΠΌ Π²Π½Π΅ΡΠ½ΠΈΠΉ ΠΎΠ±Π»ΠΈΠΊ Π·Π΄Π°Π½ΠΈΡ Π² ΠΏΠ΅ΡΠ²ΡΡ ΠΎΡΠ΅ΡΠ΅Π΄Ρ Π·Π°Π²ΠΈΡΠ΅Π» ΠΎΡ ΠΈΡΠΏΠΎΠ»ΡΠ·ΡΠ΅ΠΌΠΎΠ³ΠΎ Π΄Π»Ρ Π΅Π³ΠΎ ΡΡΡΠΎΠΈΡΠ΅Π»ΡΡΡΠ²Π° ΠΌΠ°ΡΠ΅ΡΠΈΠ°Π»Π°. ΠΡΠ»ΠΈ ΡΡΠ΅Π½Ρ Π±ΡΠ»ΠΈ ΡΠ»ΠΎΠΆΠ΅Π½Ρ ΠΈΠ· ΠΊΠΈΡΠΏΠΈΡΠ°, ΡΠΎ ΠΈ ΠΈΡ ΠΏΠΎΠ²Π΅ΡΡ Π½ΠΎΡΡΡ Π² Π±ΠΎΠ»ΡΡΠΈΠ½ΡΡΠ²Π΅ ΡΠ»ΡΡΠ°Π΅Π² ΠΏΡΠ΅Π΄ΡΡΠ°Π²Π»ΡΠ»Π° ΡΠΎΠ±ΠΎΠΉ ΡΠΎΡ ΠΆΠ΅ ΡΠ°ΠΌΡΠΉ ΠΊΠΈΡΠΏΠΈΡ.

ΠΠ΄Π½Π°ΠΊΠΎ ΡΠΎΠ²ΡΠ΅ΠΌΠ΅Π½Π½ΡΠ΅ ΡΠ΅Ρ Π½ΠΎΠ»ΠΎΠ³ΠΈΠΈ ΠΏΠΎΠ·Π²ΠΎΠ»ΡΡΡ ΡΠΎΠ·Π΄Π°Π²Π°ΡΡ Π±ΠΎΠ»Π΅Π΅ ΡΠΎΠ½ΠΊΠΈΠ΅, Π΄Π΅ΡΠ΅Π²ΡΠ΅, Π½ΠΎ ΠΏΡΠΈ ΡΡΠΎΠΌ ΠΏΡΠΎΡΠ½ΡΠ΅ ΠΈ ΡΠ΅ΠΏΠ»ΡΠ΅ ΡΡΠ΅Π½Ρ β Π·Π° ΡΡΠ΅Ρ ΠΏΡΠΈΠΌΠ΅Π½Π΅Π½ΠΈΡ ΠΌΠ½ΠΎΠ³ΠΎΡΠ»ΠΎΠΉΠ½ΡΡ ΠΊΠΎΠ½ΡΡΡΡΠΊΡΠΈΠΉ ΠΈΠ· ΡΠ°Π·Π½ΡΡ ΡΠ»Π΅ΠΌΠ΅Π½ΡΠΎΠ². ΠΡΠΎ Π·Π½Π°ΡΠΈΡ, ΡΡΠΎ ΡΠ°ΡΠ°Π΄ ΠΊΠΈΡΠΏΠΈΡΠ½ΠΎΠ³ΠΎ Π΄ΠΎΠΌΠ° ΠΌΠΎΠΆΠ΅Ρ Π΄Π΅ΠΌΠΎΠ½ΡΡΡΠΈΡΠΎΠ²Π°ΡΡ, Π½Π°ΠΏΡΠΈΠΌΠ΅Ρ, ΠΎΡΠ΅Π½Ρ ΡΡΡΠ΅ΠΊΡΠ½ΡΡ ΠΈ ΡΠ΅Π°Π»ΠΈΡΡΠΈΡΠ½ΡΡ ΠΎΡΠ΄Π΅Π»ΠΊΡ ΠΏΠΎΠ΄ Π΄Π΅ΡΠ΅Π²ΠΎ.

Π Π½Π°ΠΎΠ±ΠΎΡΠΎΡ β ΠΊΠΎΡΡΠ΅Π΄ΠΆ, ΠΊΠ°ΠΆΡΡΠΈΠΉΡΡ Π½Π° ΠΏΠ΅ΡΠ²ΡΠΉ Π²Π·Π³Π»ΡΠ΄ ΠΊΠΈΡΠΏΠΈΡΠ½ΡΠΌ, Π½Π° ΡΠ°ΠΌΠΎΠΌ Π΄Π΅Π»Π΅ ΠΌΠΎΠΆΠ΅Ρ Π±ΡΡΡ ΠΏΠΎΡΡΡΠΎΠ΅Π½, Π½Π°ΠΏΡΠΈΠΌΠ΅Ρ, ΠΈΠ· ΠΆΠ΅Π»Π΅Π·ΠΎΠ±Π΅ΡΠΎΠ½Π°.

Π ΠΎΠ±ΡΠ΅ΠΌ, ΠΈΠ· ΡΠ΅Π³ΠΎ Π±Ρ Π½Π΅ Π±ΡΠ»ΠΎ ΡΠΊΠΎΠ½ΡΡΡΡΠΈΡΠΎΠ²Π°Π½ΠΎ ΠΠ°ΡΠ΅ ΠΆΠΈΠ»ΠΈΡΠ΅, Π²ΡΠ΅Π³Π΄Π° ΠΌΠΎΠΆΠ½ΠΎ ΡΠΊΠΎΡΡΠ΅ΠΊΡΠΈΡΠΎΠ²Π°ΡΡ Π΅Π³ΠΎ Π²ΠΈΠ΄ ΠΏΡΠΈ ΠΏΠΎΠΌΠΎΡΠΈ ΠΏΡΠ°Π²ΠΈΠ»ΡΠ½ΠΎ ΠΏΠΎΠ΄ΠΎΠ±ΡΠ°Π½Π½ΡΡ ΠΎΠ±Π»ΠΈΡΠΎΠ²ΠΎΡΠ½ΡΡ ΠΌΠ°ΡΠ΅ΡΠΈΠ°Π»ΠΎΠ². Π‘Π΅ΠΉΡΠ°Ρ Π² ΡΠ²ΠΎΠ±ΠΎΠ΄Π½ΠΎΠΌ Π΄ΠΎΡΡΡΠΏΠ΅ Π΅ΡΡΡ ΠΎΡΠ΅Π½Ρ ΠΌΠ½ΠΎΠ³ΠΎ Π²Π°ΡΠΈΠ°Π½ΡΠΎΠ². ΠΠ°ΡΠΈΠ½Π°Ρ ΠΎΡ ΡΡΠ°Π΄ΠΈΡΠΈΠΎΠ½Π½ΠΎΠΉ ΡΡΡΠΊΠ°ΡΡΡΠΊΠΈ ΠΈ Π·Π°ΠΊΠ°Π½ΡΠΈΠ²Π°Ρ ΠΊΠ΅ΡΠ°ΠΌΠΎΠ³ΡΠ°Π½ΠΈΡΠ½ΠΎΠΉ ΠΏΠ»ΠΈΡΠΊΠΎΠΉ, ΡΠ°ΠΉΠ΄ΠΈΠ½Π³ΠΎΠΌ, Π΄Π΅ΠΊΠΎΡΠ°ΡΠΈΠ²Π½ΡΠΌ ΠΊΠ°ΠΌΠ½Π΅ΠΌ.

ΠΡ ΠΏΡΠΈΠΌΠ΅Π½ΡΡΡ ΠΏΠΎ ΠΎΡΠ΄Π΅Π»ΡΠ½ΠΎΡΡΠΈ β ΠΈΠ»ΠΈ Π² ΡΠΎΡΠ΅ΡΠ°Π½ΠΈΠΈ Π΄ΡΡΠ³ Ρ Π΄ΡΡΠ³ΠΎΠΌ. ΠΠ° Π½Π΅ΠΊΠΎΡΠΎΡΡΡ ΠΈΠ· Π²ΠΎΠ·ΠΌΠΎΠΆΠ½ΡΡ ΡΠΏΠΎΡΠΎΠ±ΠΎΠ² ΠΎΠ±Π»ΠΈΡΠΎΠ²ΠΊΠΈ ΡΡΠΎΠΈΡ ΠΎΡΡΠ°Π½ΠΎΠ²ΠΈΡΡΡΡ ΠΏΠΎΠ΄ΡΠΎΠ±Π½Π΅Π΅.

Π¨ΡΡΠΊΠ°ΡΡΡΠΊΠ° Π΄Π»Ρ ΡΠ°ΡΠ°Π΄Π° Π΄ΠΎΠΌΠ°
ΠΡΠΎ ΠΏΠΎΠΊΡΡΡΠΈΠ΅ ΠΎΠ±Π»Π°Π΄Π°Π΅Ρ Π·Π½Π°ΡΠΈΡΠ΅Π»ΡΠ½ΡΠΌ Ρ ΡΠ΄ΠΎΠΆΠ΅ΡΡΠ²Π΅Π½Π½ΡΠΌ ΠΏΠΎΡΠ΅Π½ΡΠΈΠ°Π»ΠΎΠΌ β Ρ Π΅Π³ΠΎ ΠΏΠΎΠΌΠΎΡΡΡ ΠΌΠΎΠΆΠ½ΠΎ Π·Π°Π΄Π°ΡΡ ΠΎΠ³ΡΠΎΠΌΠ½ΠΎΠ΅ ΠΊΠΎΠ»ΠΈΡΠ΅ΡΡΠ²ΠΎ ΡΠ°ΠΊΡΡΡ ΠΈ ΠΎΡΡΠ΅Π½ΠΊΠΎΠ² Π² ΡΠ°ΠΌΡΡ ΡΠ°Π·Π½ΡΡ ΡΠΎΡΠ΅ΡΠ°Π½ΠΈΡΡ . Π¨ΡΡΠΊΠ°ΡΡΡΠΊΠ° ΠΏΠΎΠ·Π²ΠΎΠ»ΡΠ΅Ρ ΡΠ΅Π°Π»ΠΈΠ·ΠΎΠ²Π°ΡΡ Π»ΡΠ±ΠΎΠ΅ ΠΊΠΎΠ»ΠΎΡΠΈΡΡΠΈΡΠ΅ΡΠΊΠΎΠ΅ ΡΠ΅ΡΠ΅Π½ΠΈΠ΅. ΠΡΠΈ ΡΡΠΎΠΌ ΡΠ°Π±ΠΎΡΠ°ΡΡ Ρ Π½Π΅ΠΉ ΠΎΡΠ½ΠΎΡΠΈΡΠ΅Π»ΡΠ½ΠΎ Π»Π΅Π³ΠΊΠΎ β ΠΌΠΎΠΆΠ½ΠΎ ΠΎΡΡΡΠΊΠ°ΡΡΡΠΈΡΡ ΡΠ°ΡΠ°Π΄ Π½Π΅ ΠΏΡΠΈΠ±Π΅Π³Π°Ρ ΠΊ ΠΏΠΎΠΌΠΎΡΠΈ ΡΠΏΠ΅ΡΠΈΠ°Π»ΠΈΡΡΠΎΠ². Π ΡΡΠΎΠΈΠΌΠΎΡΡΡ Ρ ΡΡΠΎΠ³ΠΎ ΠΌΠ°ΡΠ΅ΡΠΈΠ°Π»Π° Π²ΠΏΠΎΠ»Π½Π΅ Π΄Π΅ΠΌΠΎΠΊΡΠ°ΡΠΈΡΠ½Π°Ρ.

ΠΡΡΡ Ρ ΡΡΡΠΊΠ°ΡΡΡΠΊΠΈ ΠΈ ΡΠ΅ΡΡΠ΅Π·Π½ΡΠΉ Π½Π΅Π΄ΠΎΡΡΠ°ΡΠΎΠΊ β ΠΎΠ½Π° Π½Π΅ΡΡΡΠΎΠΉΡΠΈΠ²Π° ΠΊ Π²ΠΎΠ·Π΄Π΅ΠΉΡΡΠ²ΠΈΡΠΌ ΠΎΠΊΡΡΠΆΠ°ΡΡΠ΅ΠΉ ΡΡΠ΅Π΄Ρ. ΠΠ»Π°ΠΆΠ½ΠΎΡΡΡ, ΡΠ΅Π·ΠΊΠΈΠ΅ ΠΏΠ΅ΡΠ΅ΠΏΠ°Π΄Ρ ΡΠ΅ΠΌΠΏΠ΅ΡΠ°ΡΡΡ ΠΌΠΎΠ³ΡΡ Π²ΡΠ·Π²Π°ΡΡ ΠΏΠΎΡΠ²Π»Π΅Π½ΠΈΠ΅ ΡΡΠ΅ΡΠΈΠ½ ΠΈ ΠΎΡΡΠ»ΠΎΠ΅Π½ΠΈΡ. Π€Π°ΡΠ°Π΄Π½ΠΎΠ΅ ΠΏΠΎΠΊΡΡΡΠΈΠ΅ ΠΏΡΠΈΠ΄Π΅ΡΡΡ ΡΠ°ΡΡΠΎ ΠΎΠ±Π½ΠΎΠ²Π»ΡΡΡ.
ΠΠ°ΡΠΎ Π΄Π°Π½Π½ΡΠΉ ΠΌΠ°ΡΠ΅ΡΠΈΠ°Π» Ρ ΠΎΡΠΎΡΠΎ Π²ΠΏΠΈΡΡΠ²Π°Π΅ΡΡΡ ΠΏΡΠ°ΠΊΡ
skalice.ru
ΠΠ΄Π½ΠΎΡΡΠ°ΠΆΠ½ΡΠΉ ΠΆΠΈΠ»ΠΎΠΉ Π΄ΠΎΠΌ ΠΏΠ»Π°Π½ ΡΠ°ΡΠ°Π΄ ΡΠ°Π·ΡΠ΅Π· ΠΊΠΎΠΌΠΏΠ°Ρ. Π§Π΅ΡΡΠ΅ΠΆΠΈ ΡΠ°ΡΠ°Π΄ΠΎΠ² Π·Π΄Π°Π½ΠΈΠΉ
ΠΠ°ΠΆΠ½ΠΎ! Π‘ΠΎΠ·Π΄Π°Π²Π°Ρ ΡΠ΅ΡΡΠ΅ΠΆ Π΄ΠΎΠΌΠ°, Π½Π΅ΠΎΠ±Ρ ΠΎΠ΄ΠΈΠΌΠΎ ΠΈΡΡ ΠΎΠ΄ΠΈΡΡ ΠΈΠ· ΠΊΠΎΠ»ΠΈΡΠ΅ΡΡΠ²Π° ΡΠ΅Π»ΠΎΠ²Π΅ΠΊ, ΠΊΠΎΡΠΎΡΡΠ΅ Π±ΡΠ΄ΡΡ Π² Π½Π΅ΠΌ ΠΏΡΠΎΠΆΠΈΠ²Π°ΡΡ. ΠΠ΅Π»Π°ΡΠ΅Π»ΡΠ½ΠΎ ΠΏΡΠ΅Π΄ΡΡΠΌΠΎΡΡΠ΅ΡΡ ΡΠ°ΠΊΠΆΠ΅ ΠΎΠ΄Π½Ρ ΠΈΠ»ΠΈ Π΄Π²Π΅ Π³ΠΎΡΡΠ΅Π²ΡΡ ΠΊΠΎΠΌΠ½Π°ΡΡ.
Π‘Π°ΠΌΠΎΡΡΠΎΡΡΠ΅Π»ΡΠ½Π°Ρ ΠΏΠ»Π°Π½ΠΈΡΠΎΠ²ΠΊΠ° Π΄ΠΎΠΌΠ° ΠΌΠΎΠΆΠ΅Ρ Π±ΡΡΡ Π²ΡΠΏΠΎΠ»Π½Π΅Π½Π° Π² ΡΠ»Π΅Π΄ΡΡΡΠΈΡ Π²Π°ΡΠΈΠ°Π½ΡΠ°Ρ :
- ΠΠ°ΠΈΠ±ΠΎΠ»Π΅Π΅ ΠΏΡΠΎΡΡΠΎΠΉ Π²Π°ΡΠΈΠ°Π½Ρ. ΠΠ»Π°Π½ Π·Π΄Π°Π½ΠΈΡ ΡΠΈΡΡΠ΅ΡΡΡ Π½Π° Π»ΠΈΡΡΠ΅ ΠΎΡ ΡΡΠΊΠΈ. Π ΡΠ°ΠΊΠΎΠΌ ΡΠ»ΡΡΠ°Π΅ Π½ΡΠΆΠ½Π° ΠΌΠΈΠ»Π»ΠΈΠΌΠ΅ΡΡΠΎΠ²Π°Ρ Π±ΡΠΌΠ°Π³Π°. ΠΡΠ»ΠΈ Π΅Π΅ Π½Π΅Ρ, ΡΠΎ ΠΌΠΎΠΆΠ½ΠΎ ΠΈΡΠΏΠΎΠ»ΡΠ·ΠΎΠ²Π°ΡΡ Π»ΠΈΡΡ, ΠΈΠΌΠ΅ΡΡΠΈΠΉ ΠΊΠ»Π΅ΡΡΠ°ΡΡΡ ΡΠ°Π·Π»ΠΈΠ½ΠΎΠ²ΠΊΡ.
Π‘ΠΎΠ²Π΅Ρ! ΠΡΡΠ΅ΠΎΠΏΠΈΡΠ°Π½Π½ΡΠΉ Π²Π°ΡΠΈΠ°Π½Ρ ΠΏΠΎΠ΄Ρ ΠΎΠ΄ΠΈΡ Π΄Π»Ρ Π»ΡΠ΄Π΅ΠΉ, ΠΈΠΌΠ΅ΡΡΠΈΡ Π½Π°Π²ΡΠΊΠΈ ΡΠ΅ΡΡΠ΅Π½ΠΈΡ. Π ΠΏΡΠΎΡΠΈΠ²Π½ΠΎΠΌ ΡΠ»ΡΡΠ°Π΅ ΠΏΠ»Π°Π½ΠΈΡΠΎΠ²ΠΊΠ° Π±ΡΠ΄Π΅Ρ ΠΈΠΌΠ΅ΡΡ ΠΎΠ³ΡΠ΅Ρ ΠΈ ΠΈ Π½Π΅ΡΠΎΡΠ½ΠΎΡΡΠΈ.
- ΠΠ°ΠΈΠ±ΠΎΠ»Π΅Π΅ ΡΠΎΡΠ½ΡΠΉ Π²Π°ΡΠΈΠ°Π½Ρ. ΠΠ°ΠΈΠ±ΠΎΠ»Π΅Π΅ ΠΎΡΠ΅Π²ΠΈΠ΄Π½ΡΠΌ Π²Π°ΡΠΈΠ°Π½ΡΠΎΠΌ Π΄Π»Ρ ΡΠΎΠ·Π΄Π°Π½ΠΈΡ ΠΏΠ»Π°Π½ΠΈΡΠΎΠ²ΠΊΠΈ Π΄ΠΎΠΌΠ° ΡΠ²Π»ΡΠ΅ΡΡΡ ΠΈΡΠΏΠΎΠ»ΡΠ·ΠΎΠ²Π°Π½ΠΈΠ΅ ΠΏΡΠΎΠ΅ΠΊΡΠΈΡΠΎΠ²ΠΎΡΠ½ΠΎΠΉ ΠΊΠΎΠΌΠΏΡΡΡΠ΅ΡΠ½ΠΎΠΉ ΠΏΡΠΎΠ³ΡΠ°ΠΌΠΌΡ. Π’Π°ΠΊΠΈΠ΅ ΠΏΡΠΎΠ³ΡΠ°ΠΌΠΌΡ ΠΏΠΎΠ·Π²ΠΎΠ»ΡΡΡ Π½Π΅ ΡΠΎΠ»ΡΠΊΠΎ ΡΠ΄Π΅Π»Π°ΡΡ ΠΎΡΠ½ΠΎΠ²Π½ΡΠ΅ Π½Π°Π±ΡΠΎΡΠΊΠΈ, Π½ΠΎ ΠΈ ΡΠΎΠ·Π΄Π°ΡΡ ΠΏΠΎΠ»Π½ΠΎΡΠ΅Π½Π½ΡΠΉ ΡΠ΅ΡΡΠ΅ΠΆ Π΄Π²ΡΡ ΡΡΠ°ΠΆΠ½ΠΎΠ³ΠΎ Π΄ΠΎΠΌΠ°, ΡΠΎΠΎΡΠ²Π΅ΡΡΡΠ²ΡΡΡΠΈΠΉ Π²ΡΠ΅ΠΌ ΡΡΡΠΎΠΈΡΠ΅Π»ΡΠ½ΡΠΌ Π½ΠΎΡΠΌΠ°ΠΌ.
Π‘ΠΎΠ²Π΅Ρ! ΠΠΎ ΠΈΠ·Π±Π΅ΠΆΠ°Π½ΠΈΠ΅ Π²ΠΎΠ·ΠΌΠΎΠΆΠ½ΡΡ ΠΎΡΠΈΠ±ΠΎΠΊ Π² ΡΠ°ΡΡΠ΅ΡΠ°Ρ ΠΆΠ΅Π»Π°ΡΠ΅Π»ΡΠ½ΠΎ ΠΏΠΎΠ»ΡΠ·ΠΎΠ²Π°ΡΡΡΡ ΡΠΎΠ»ΡΠΊΠΎ Π»ΠΈΡΠ΅Π½Π·ΠΈΠΎΠ½Π½ΡΠΌ ΡΠΎΡΡΠΎΠΌ.
- ΠΠ°ΠΈΠ±ΠΎΠ»Π΅Π΅ ΡΠ²ΠΎΡΡΠ΅ΡΠΊΠΈΠΉ Π²Π°ΡΠΈΠ°Π½Ρ β ΡΡΠΎ ΠΈΡΠΏΠΎΠ»ΡΠ·ΠΎΠ²Π°Π½ΠΈΠ΅ 3D-ΡΠ΅Π΄Π°ΠΊΡΠΎΡΠ°. Π’Π°ΠΊΠΎΠΉ ΠΏΡΠΎΠ΅ΠΊΡ ΠΏΠΎΠ»ΡΡΠ°Π΅ΡΡΡ ΡΡΠ΅Ρ ΠΌΠ΅ΡΠ½ΡΠΌ ΠΈ ΠΎΡΠ»ΠΈΡΠ½ΠΎ ΠΏΠ΅ΡΠ΅Π΄Π°Π΅Ρ Π½Π΅ ΡΠΎΠ»ΡΠΊΠΎ ΡΠ°Π·ΠΌΠ΅ΡΡ ΠΈ ΡΠ°ΡΠΏΠΎΠ»ΠΎΠΆΠ΅Π½ΠΈΠ΅ ΠΊΠΎΠΌΠ½Π°Ρ, Π½ΠΎ ΠΈ Π΄ΠΈΠ·Π°ΠΉΠ½Π΅ΡΡΠΊΠΈΠ΅ ΠΈΠ΄Π΅ΠΈ Π°Π²ΡΠΎΡΠ°.
ΠΠΈΠ΄Π΅ΠΎ-ΠΈΠ½ΡΡΡΡΠΊΡΠΈΡ ΠΎ ΠΏΠΎΡΡΠ°ΠΏΠ½ΠΎΠΉ ΡΠ°ΠΌΠΎΡΡΠΎΡΡΠ΅Π»ΡΠ½ΠΎΠΉ ΠΏΠ»Π°Π½ΠΈΡΠΎΠ²ΠΊΠ΅ ΠΆΠΈΠ»ΠΎΠ³ΠΎ Π΄ΠΎΠΌΠ° Π² ΠΎΠ΄Π½ΠΎΠΉ ΠΈΠ· ΡΠΏΠ΅ΡΠΈΠ°Π»ΠΈΠ·ΠΈΡΠΎΠ²Π°Π½Π½ΡΡ ΠΏΡΠΎΠ³ΡΠ°ΠΌΠΌ
ΠΠ°ΠΊ Π²ΡΠ³Π»ΡΠ΄ΠΈΡ ΠΏΠΎΠ»Π½ΡΠΉ ΠΏΡΠΎΠ΅ΠΊΡ Π΄ΠΎΠΌΠ°
ΠΠΎΠ»Π½ΡΠΉ ΠΏΡΠΎΠ΅ΠΊΡ Π΄ΠΎΠΌΠ° ΠΏΡΠ΅Π΄ΠΏΠΎΠ»Π°Π³Π°Π΅Ρ Π½Π΅ ΡΠΎΠ»ΡΠΊΠΎ Π²Π½Π΅ΡΠ½ΠΈΠΉ Π²ΠΈΠ΄ ΠΈ ΠΏΠ»Π°Π½ΠΈΡΠΎΠ²ΠΊΡ, Π½ΠΎ ΠΈ ΠΏΠΎΠ»Π½ΠΎΠ΅ ΠΎΠΏΠΈΡΠ°Π½ΠΈΠ΅ Π²ΡΠ΅Ρ ΠΏΠ°ΡΠ°ΠΌΠ΅ΡΡΠΎΠ² ΠΏΠΎΡΡΡΠΎΠΉΠΊΠΈ, ΠΈΠ½ΠΆΠ΅Π½Π΅ΡΠ½ΡΠ΅ ΠΊΠΎΠΌΠΌΡΠ½ΠΈΠΊΠ°ΡΠΈΠΈ ΠΈ Ρ Π°ΡΠ°ΠΊΡΠ΅ΡΠΈΡΡΠΈΠΊΠΈ ΡΡΡΠΎΠΉΠΌΠ°ΡΠ΅ΡΠΈΠ°Π»ΠΎΠ². ΠΠ½ΡΠΌΠΈ ΡΠ»ΠΎΠ²Π°ΠΌΠΈ β ΡΡΠΎ ΠΏΠΎΠ»Π½ΠΎΠ΅ ΡΡΠΊΠΎΠ²ΠΎΠ΄ΡΡΠ²ΠΎ ΠΊ Π΄Π΅ΠΉΡΡΠ²ΠΈΡ Π΄Π»Ρ ΡΡΡΠΎΠΈΡΠ΅Π»Π΅ΠΉ, ΠΊΠΎΡΠΎΡΠΎΠ΅ ΠΌΠΎΠΆΠ΅Ρ Π΄Π°ΡΡ Π·Π½Π°ΡΡΠ΅ΠΌΡ ΡΠ΅Π»ΠΎΠ²Π΅ΠΊΡ ΠΏΠΎΠ»Π½ΡΡ ΠΈΠ½ΡΠΎΡΠΌΠ°ΡΠΈΡ ΠΎ Π±ΡΠ΄ΡΡΠ΅ΠΉ ΠΏΠΎΡΡΡΠΎΠΉΠΊΠ΅.
Π’Π°ΠΊΠΈΠΌ ΠΎΠ±ΡΠ°Π·ΠΎΠΌ, ΠΏΠΎΠ»Π½ΡΠ΅ ΠΏΡΠΎΠ΅ΠΊΡΡ Π΄ΠΎΠΌΠΎΠ² Π²ΠΊΠ»ΡΡΠ°ΡΡ Π² ΡΠ΅Π±Ρ:
- ΠΡΡ ΠΈΡΠ΅ΠΊΡΡΡΠ½ΠΎΠ΅ ΠΎΠΏΠΈΡΠ°Π½ΠΈΠ΅ ΡΡΡΠΎΠ΅Π½ΠΈΡ . Π‘ΡΠ΄Π° Π²Ρ ΠΎΠ΄ΡΡ ΡΠ΅ΡΡΠ΅ΠΆΠΈ ΡΠ°ΡΠ°Π΄Π° Π΄ΠΎΠΌΠ° Ρ ΡΠ°Π·ΠΌΠ΅ΡΠ°ΠΌΠΈ Π²Π½ΡΡΡΠ΅Π½Π½ΠΈΡ ΠΏΠΎΠΌΠ΅ΡΠ΅Π½ΠΈΠΉ. ΠΠ΄Π΅ΡΡ ΠΎΠ±ΠΎΠ·Π½Π°ΡΠ°ΡΡΡΡ ΡΠ°Π·ΠΌΠ΅ΡΡ ΠΈ ΡΠ°ΡΠΏΠΎΠ»ΠΎΠΆΠ΅Π½ΠΈΠ΅ ΠΎΠΊΠΎΠ½, Π΄Π²Π΅ΡΠ΅ΠΉ, ΠΏΡΠΈΡΡΡΡΡΠ²ΡΡΡ Π²ΡΠ΅ Ρ ΠΎΠ·ΡΠΉΡΡΠ²Π΅Π½Π½ΡΠ΅ ΠΈ ΠΆΠΈΠ»ΡΠ΅ ΠΏΠΎΠΌΠ΅ΡΠ΅Π½ΠΈΡ.
- Π Π°ΡΡΠ΅Ρ ΠΊΠΎΠ½ΡΡΡΡΠΊΡΠΈΠ²Π½ΡΡ Π½ΡΠ°Π½ΡΠΎΠ² , Π²ΠΊΠ»ΡΡΠ°Ρ ΡΡΡΠΎΠΏΠΈΠ»ΡΠ½ΡΠ΅ ΠΊΠΎΠ½ΡΡΡΡΠΊΡΠΈΠΈ, ΠΊΠΎΡΠΎΠ±ΠΊΡ Π΄ΠΎΠΌΠ°, ΡΡΠ½Π΄Π°ΠΌΠ΅Π½Ρ ΠΈ ΠΊΡΠΎΠ²Π»Ρ. ΠΡΠ΅ ΡΡΠΈ ΡΠ»Π΅ΠΌΠ΅Π½ΡΡ Π΄ΠΎΠ»ΠΆΠ½Ρ Π±ΡΡΡ ΠΈΠ·ΠΎΠ±ΡΠ°ΠΆΠ΅Π½Ρ Π½Π° ΡΠ΅ΡΡΠ΅ΠΆΠ°Ρ ΡΡ Π΅ΠΌΠ°ΡΠΈΡΠ½ΠΎ Ρ ΠΏΡΠΈΠ»ΠΎΠΆΠ΅Π½ΠΈΠ΅ΠΌ ΡΠ°ΡΡΠ΅ΡΠΎΠ² ΠΈ ΠΏΠΎΠ΄ΡΠΎΠ±Π½ΠΎΠΉ ΡΠ°Π·ΠΌΠ΅ΡΠΊΠΈ.
ΠΠ±ΡΠ°Π±ΠΎΡΠΊΠ° ΡΠ°ΡΠ°Π΄Π° Π³ΠΈΠ΄ΡΠΎΡΠΎΠ±ΠΈΠ·Π°ΡΠΎΡΠΎΠΌ
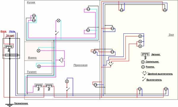
- Π‘Ρ Π΅ΠΌΠ° ΡΠ»Π΅ΠΊΡΡΠΎΡΠ΅ΡΠΈ . ΠΠ΄Π΅ΡΡ ΠΌΠ°ΠΊΡΠΈΠΌΠ°Π»ΡΠ½ΠΎ ΠΏΠΎΠ΄ΡΠΎΠ±Π½ΠΎ ΠΎΠΏΠΈΡΡΠ²Π°Π΅ΡΡΡ ΠΏΠΎΠ΄ΠΊΠ»ΡΡΠ΅Π½ΠΈΠ΅ Π΄ΠΎΠΌΠ°, ΠΎΡΠΎΠ±Π΅Π½Π½ΠΎΡΡΠΈ ΡΠ»Π΅ΠΊΡΡΠΈΡΠ΅ΡΠΊΠΎΠΉ ΡΠ°Π·Π²ΠΎΠ΄ΠΊΠΈ ΡΠΎ ΡΡ Π΅ΠΌΠ°ΠΌΠΈ ΠΏΡΠΎΡ ΠΎΠΆΠ΄Π΅Π½ΠΈΡ ΡΠ»Π΅ΠΊΡΡΠΎΠΏΡΠΎΠ²ΠΎΠ΄ΠΊΠΈ, ΡΠ°ΡΠΏΠΎΠ»ΠΎΠΆΠ΅Π½ΠΈΠ΅ΠΌ ΡΠΎΠ·Π΅ΡΠΎΠΊ ΠΈ Ρ. Π΄.
- ΠΠ½ΠΆΠ΅Π½Π΅ΡΠ½ΡΠ΅ Π½ΡΠ°Π½ΡΡ . Π‘ΡΠ΄Π° Π²Ρ ΠΎΠ΄ΠΈΡ ΠΏΠ»Π°Π½ ΡΡΠ°ΠΆΠ° Ρ ΠΏΡΠΎΠΊΠ»Π°Π΄ΠΊΠΎΠΉ ΠΆΠΈΠ·Π½Π΅Π½Π½ΠΎ Π²Π°ΠΆΠ½ΡΡ ΠΊΠΎΠΌΠΌΡΠ½ΠΈΠΊΠ°ΡΠΈΠΉ β Π²Π΅Π½ΡΠΈΠ»ΡΡΠΈΠΈ, Π²ΠΎΠ΄ΠΎΠΏΡΠΎΠ²ΠΎΠ΄Π°, ΠΊΠ°Π½Π°Π»ΠΈΠ·Π°ΡΠΈΠΈ, ΠΎΡΠΎΠΏΠ»Π΅Π½ΠΈΡ, Π³Π°Π·Π° ΠΈ Ρ. Π΄.
Π’Π°ΠΊΠΈΠΌ ΠΎΠ±ΡΠ°Π·ΠΎΠΌ, ΠΏΡΠΎΠ΅ΠΊΡΡ Π΄ΠΎΠΌΠΎΠ² Π½Π΅ ΠΎΠ³ΡΠ°Π½ΠΈΡΠΈΠ²Π°ΡΡΡΡ ΠΎΠ΄Π½ΠΈΠΌ Π»ΠΈΡΡ ΡΠ΅ΡΡΠ΅ΠΆΠΎΠΌ, ΠΊΠ°ΠΊ ΠΏΡΠ΅Π΄ΠΏΠΎΠ»Π°Π³Π°ΡΡ Π½Π΅ΠΊΠΎΡΠΎΡΡΠ΅ Π»ΡΠ΄ΠΈ, Π½Π΅ΠΎΡΠ²Π΅Π΄ΠΎΠΌΠ»Π΅Π½Π½ΡΠ΅ Π²ΠΎ Π²ΡΠ΅Ρ Π½ΡΠ°Π½ΡΠ°Ρ Π΄Π°Π½Π½ΠΎΠ³ΠΎ ΠΏΡΠΎΡΠ΅ΡΡΠ°. ΠΠΎΡΡΠΎΠΌΡ ΠΎΡΠΊΠ°Π·Π°Π²ΡΠΈΡΡ ΠΎΡ ΡΡΠ»ΡΠ³ ΠΏΡΠΎΡΠ΅ΡΡΠΈΠΎΠ½Π°Π»ΡΠ½ΠΎΠ³ΠΎ ΠΏΡΠΎΠ΅ΠΊΡΠΈΡΠΎΠ²ΡΠΈΠΊΠ°, ΡΠ»Π΅Π΄ΡΠ΅Ρ ΠΏΠΎΠ½ΠΈΠΌΠ°ΡΡ, ΡΡΠΎ ΠΏΠ΅ΡΠ΅Π΄ ΡΡΡΠΎΠΈΡΠ΅Π»ΡΡΡΠ²ΠΎΠΌ Π΄ΠΎΠΌΠ° Π½Π΅ΠΎΠ±Ρ ΠΎΠ΄ΠΈΠΌΠΎ ΠΏΠΎΠ»Π½ΠΎΠ΅ ΡΠΎΡΡΠ°Π²Π»Π΅Π½ΠΈΠ΅ ΠΏΡΠΎΠ΅ΠΊΡΠ½ΠΎΠΉ Π΄ΠΎΠΊΡΠΌΠ΅Π½ΡΠ°ΡΠΈΠΈ.
ΠΠ°ΠΊ ΡΠΎΠ·Π΄Π°Π΅ΡΡΡ ΠΏΠ»Π°Π½ Π΄ΠΎΠΌΠ°
ΠΠ»Π°Π½ΠΈΡΠΎΠ²ΠΊΠ° Π·Π΄Π°Π½ΠΈΡ Π±Π°Π·ΠΈΡΡΠ΅ΡΡΡ Π½Π° ΡΡΠΊΠΎΠΏΠΈΡΠ½ΡΡ ΠΈΠ»ΠΈ ΡΠ»Π΅ΠΊΡΡΠΎΠ½Π½ΡΡ ΡΠ΅ΡΡΠ΅ΠΆΠ°Ρ , Π΄Π»Ρ ΠΏΡΠ°Π²ΠΈΠ»ΡΠ½ΠΎΠ³ΠΎ Π²ΡΠΏΠΎΠ»Π½Π΅Π½ΠΈΡ ΠΊΠΎΡΠΎΡΡΡ Π½Π΅ΠΎΠ±Ρ ΠΎΠ΄ΠΈΠΌΠΎ ΡΠΎΠ±Π»ΡΠ΄Π°ΡΡ ΡΠ°ΠΊΡΡ ΠΏΠΎΡΠ»Π΅Π΄ΠΎΠ²Π°ΡΠ΅Π»ΡΠ½ΠΎΡΡΡ Π΄Π΅ΠΉΡΡΠ²ΠΈΠΉ:

- ΠΠ° ΠΌΠΈΠ»Π»ΠΈΠΌΠ΅ΡΡΠΎΠ²ΠΎΠΉ Π±ΡΠΌΠ°Π³Π΅ Π·Π°Π΄Π°Π΅ΡΡΡ Π½Π΅ΠΎΠ±Ρ ΠΎΠ΄ΠΈΠΌΡΠΉ ΠΌΠ°ΡΡΡΠ°Π±.
- Π§Π΅ΡΡΡΡΡΡ ΠΎΡΠΈ Π΄ΠΎΠΌΠ°.
- ΠΠ°Π»Π΅Π΅ Π½Π΅ΠΎΠ±Ρ ΠΎΠ΄ΠΈΠΌΠΎ Π½Π°ΡΠ΅ΡΡΠΈΡΡ ΡΡΠ΅Π½Ρ.
- Π§Π΅ΡΡΠΈΠΌ Π²Π½ΡΡΡΠ΅Π½Π½ΠΈΠ΅ ΠΏΠ΅ΡΠ΅Π³ΠΎΡΠΎΠ΄ΠΊΠΈ.
- Π’Π΅ΠΏΠ΅ΡΡ Π½Π΅ΠΎΠ±Ρ ΠΎΠ΄ΠΈΠΌΠΎ ΡΠ°Π·ΠΌΠ΅ΡΡΠΈΡΡ Π½Π° ΡΠ΅ΡΡΠ΅ΠΆΠ΅ ΠΎΠΊΠ½Π° ΠΈ Π΄Π²Π΅ΡΠΈ.
- ΠΠ»Ρ ΠΊΠ°ΠΆΠ΄ΠΎΠ³ΠΎ ΠΏΠΎΠΌΠ΅ΡΠ΅Π½ΠΈΠ΅ ΡΠΊΠ°Π·ΡΠ²Π°Π΅ΡΡΡ Π½Π°Π·Π²Π°Π½ΠΈΠ΅ ΠΈ ΠΏΠ»ΠΎΡΠ°Π΄Ρ.
Π‘ΠΎΠ²Π΅Ρ! Π Π°Π·ΡΠ°Π±ΠΎΡΠΊΠ° ΠΏΠ»Π°Π½Π° ΠΈΠ½ΠΆΠ΅Π½Π΅ΡΠ½ΡΡ ΠΊΠΎΠΌΠΌΡΠ½ΠΈΠΊΠ°ΡΠΈΠΉ, ΡΡ Π΅ΠΌΠ° ΡΠ°ΡΠΏΠΎΠ»ΠΎΠΆΠ΅Π½ΠΈΡ ΡΠ»Π΅ΠΊΡΡΠΎΡΠ΅ΡΠΈ ΠΈ Ρ. Π΄. Π΄ΠΎΠ»ΠΆΠ½Π° ΠΎΡΡΡΠ΅ΡΡΠ²Π»ΡΡΡΡΡ ΡΠΏΠ΅ΡΠΈΠ°Π»ΠΈΡΡΠΎΠΌ. ΠΠΎΡΡΠΎΠΌΡ ΠΏΡΠΈ ΠΎΡΡΡΡΡΡΠ²ΠΈΠΈ Π·Π½Π°Π½ΠΈΠΉ Π² ΡΡΠΈΡ ΠΎΡΡΠ°ΡΠ»ΡΡ Π½Π΅ΠΎΠ±Ρ ΠΎΠ΄ΠΈΠΌΠΎ ΠΏΡΠΎΠΊΠΎΠ½ΡΡΠ»ΡΡΠΈΡΠΎΠ²Π°ΡΡΡΡ Ρ ΠΎΠΏΡΡΠ½ΡΠΌ ΠΏΡΠΎΠ΅ΠΊΡΠΈΡΠΎΠ²ΡΠΈΠΊΠΎΠΌ, ΠΊΠΎΡΠΎΡΡΠΉ ΠΏΠΎΠ·Π²ΠΎΠ»ΠΈΡ ΠΈΠ·Π±Π΅ΠΆΠ°ΡΡ Π³ΡΡΠ±ΡΡ ΠΎΡΠΈΠ±ΠΎΠΊ. ΠΠ°ΠΈΠ±ΠΎΠ»Π΅Π΅ Π½Π΅ΠΏΡΠΈΡΡΠ½ΠΎΠΉ ΡΠ²Π»ΡΠ΅ΡΡΡ ΡΠΈΡΡΠ°ΡΠΈΡ, ΠΊΠΎΠ³Π΄Π° ΠΏΡΠΎΠ΅ΠΊΡ Π±ΡΠ» Π΄ΠΎΠΏΡΡΠ΅Π½ ΠΊ ΡΡΡΠΎΠΈΡΠ΅Π»ΡΡΡΠ²Ρ, Π΄ΠΎΠΌ ΠΏΠΎΡΡΡΠΎΠ΅Π½, ΠΈ Π»ΠΈΡΡ ΠΏΠΎΡΠΎΠΌ Π½Π°ΡΠΈΠ½Π°ΡΡ ΠΏΡΠΎΡΠ²Π»ΡΡΡΡΡ ΡΠ΅Ρ Π½ΠΈΡΠ΅ΡΠΊΠΈΠ΅ Π½Π΅Π΄ΠΎΡΠ΅ΡΡ, ΡΡΡΡΠ°Π½ΠΈΡΡ ΠΊΠΎΡΠΎΡΡΠ΅ ΠΎΡΠ΅Π½Ρ ΡΠ»ΠΎΠΆΠ½ΠΎ.
ΠΡΠΏΠΎΠ»ΡΠ·ΠΎΠ²Π°Π½ΠΈΠ΅ ΠΏΡΠΎΠ³ΡΠ°ΠΌΠΌΡ Π΄Π»Ρ ΠΏΡΠΎΠ΅ΠΊΡΠΈΡΠΎΠ²Π°Π½ΠΈΡ Π΄ΠΎΠΌΠ°
ΠΠ° ΡΠ΅Π³ΠΎΠ΄Π½ΡΡΠ½ΠΈΠΉ Π΄Π΅Π½Ρ ΡΡΡΠ΅ΡΡΠ²ΡΠ΅Ρ ΠΌΠ½ΠΎΠΆΠ΅ΡΡΠ²ΠΎ ΠΊΠΎΠΌΠΏΡΡΡΠ΅ΡΠ½ΡΡ ΠΏΡΠΎΠ³ΡΠ°ΠΌΠΌ, ΠΏΡΠ΅Π΄Π½Π°Π·Π½Π°ΡΠ΅Π½Π½ΡΡ Π΄Π»Ρ ΠΏΡΠΎΠ΅ΠΊΡΠΈΡΠΎΠ²Π°Π½ΠΈΡ Π·Π΄Π°Π½ΠΈΠΉ. ΠΡΡΡΠ΅ΡΠ°ΡΡΡΡ ΡΡΠ΅Π΄ΠΈ Π½ΠΈΡ ΠΊΠ°ΠΊ Π»ΡΠ±ΠΈΡΠ΅Π»ΡΡΠΊΠΈΠ΅, ΠΊΠΎΡΠΎΡΡΠ΅ Π½Π΅Π»ΡΠ·Ρ ΡΠ°ΡΡΠΌΠ°ΡΡΠΈΠ²Π°ΡΡ Π² ΠΊΠ°ΡΠ΅ΡΡΠ²Π΅ ΡΠ΅ΡΡΠ΅Π·Π½ΠΎΠ³ΠΎ ΠΈΠ½ΡΡΡΡΠΌΠ΅Π½ΡΠ°, ΡΠ°ΠΊ ΠΈ ΠΏΡΠΎΡΠ΅ΡΡΠΈΠΎΠ½Π°Π»ΡΠ½ΡΠ΅ ΠΏΡΠΎΠ³ΡΠ°ΠΌΠΌΡ, ΠΈΡΠΏΠΎΠ»ΡΠ·ΡΠ΅ΠΌΡΠ΅ ΡΠΏΠ΅ΡΠΈΠ°Π»ΠΈΡΡΠ°ΠΌΠΈ ΠΏΠΎ Π²ΡΠ΅ΠΌΡ ΠΌΠΈΡΡ. Π Π½ΠΈΠΌ ΠΎΡΠ½ΠΎΡΡΡΡΡ: AutoCad, ΠΠΎΠΌΠΏΠ°Ρ 3D ΠΈ ΠΏΡΠΎΡΠΈΠ΅.
ΠΠΎΠΌΠΏΠ»Π΅ΠΊΡ ΡΠ΅ΡΡΠ΅ΠΆΠ΅ΠΉ, ΡΠ°Π·ΡΠ°Π±ΠΎΡΠ°Π½Π½ΡΠΉ Π² ΡΠ°ΠΊΠΎΠΉ ΠΏΡΠΎΠ³ΡΠ°ΠΌΠΌΠ΅, ΠΎΠ±Π»Π°Π΄Π°Π΅Ρ ΡΠ΅Π»ΡΠΌ ΡΡΠ΄ΠΎΠΌ ΠΏΡΠ΅ΠΈΠΌΡΡΠ΅ΡΡΠ²:
- ΠΠΎΠ»Π΅Π΅ Π±ΡΡΡΡΡΠΉ ΠΏΡΠΎΡΠ΅ΡΡ ΡΠΎΠ·Π΄Π°Π½ΠΈΡ ΠΏΠ»Π°Π½Π°.
- ΠΡΠΎΠ³ΡΠ°ΠΌΠΌΠ° ΠΌΠΈΠ½ΠΈΠΌΠΈΠ·ΠΈΡΡΠ΅Ρ Π²ΠΎΠ·ΠΌΠΎΠΆΠ½ΡΠ΅ Π½Π΅ΡΠΎΡΠ½ΠΎΡΡΠΈ Π² ΡΠ°ΡΡΠ΅ΡΠ°Ρ .
- ΠΠΎΠ·ΠΌΠΎΠΆΠ½ΠΎΡΡΡ ΡΠΎΠ·Π΄Π°Π½ΠΈΡ ΡΡΠ΅Ρ ΠΌΠ΅ΡΠ½ΠΎΠΉ ΠΌΠΎΠ΄Π΅Π»ΠΈ Π΄ΠΎΠΌΠ°.

- ΠΠΈΡΡΡΠ°Π»ΡΠ½ΠΎΠ΅ ΠΏΠ»Π°Π½ΠΈΡΠΎΠ²Π°Π½ΠΈΠ΅ Π½Π΅ ΡΠΎΠ»ΡΠΊΠΎ ΠΏΠΎΠΌΠ΅ΡΠ΅Π½ΠΈΠΉ, Π½ΠΎ ΠΈ ΠΈΠ½ΠΆΠ΅Π½Π΅ΡΠ½ΡΡ ΡΠ΅ΡΠ΅ΠΉ.
- ΠΡΡΡΡΠΎΠ΅ ΠΎΡΠ²ΠΎΠ΅Π½ΠΈΠ΅ Π΄Π°ΠΆΠ΅ ΡΠ΅ΠΌΠΈ ΠΏΠΎΠ»ΡΠ·ΠΎΠ²Π°ΡΠ΅Π»ΡΠΌΠΈ, ΠΊΡΠΎ Π½Π΅ Π·Π½Π°ΠΊΠΎΠΌ Ρ Π°Π·Π°ΠΌΠΈ ΡΠ΅ΡΡΠ΅Π½ΠΈΡ.
- Π¨ΠΈΡΠΎΠΊΠ°Ρ ΡΡΠ½ΠΊΡΠΈΠΎΠ½Π°Π»ΡΠ½ΠΎΡΡΡ ΠΈ Π±ΠΎΠ»ΡΡΠΎΠΉ Π½Π°Π±ΠΎΡ ΠΈΠ½ΡΡΡΡΠΌΠ΅Π½ΡΠΎΠ² Π΄Π»Ρ Π²ΠΎΠΏΠ»ΠΎΡΠ΅Π½ΠΈΡ Π»ΡΠ±ΡΡ ΡΠ΅Ρ Π½ΠΈΡΠ΅ΡΠΊΠΈΡ ΠΈ Π΄ΠΈΠ·Π°ΠΉΠ½Π΅ΡΡΠΊΠΈΡ ΡΠ΅ΡΠ΅Π½ΠΈΠΉ.
- ΠΠ½ΠΎΠΆΠ΅ΡΡΠ²ΠΎ ΡΡΠΎΠΊΠΎΠ² ΠΈ ΠΏΠΎΠ»Π΅Π·Π½ΡΡ ΡΠΎΠ²Π΅ΡΠΎΠ² ΠΏΠΎ ΡΠ°Π±ΠΎΡΠ΅ ΠΏΡΠΎΠ³ΡΠ°ΠΌΠΌ Π² ΠΈΠ½ΡΠ΅ΡΠ½Π΅ΡΠ΅.
- ΠΠ°Π»ΠΈΡΠΈΠ΅ Π²ΡΡΡΠΎΠ΅Π½Π½ΡΡ Π±ΠΈΠ±Π»ΠΈΠΎΡΠ΅ΠΊ, Π² ΠΊΠΎΡΠΎΡΡΡ ΡΠΎΠ΄Π΅ΡΠΆΠΈΡΡΡ ΠΌΠ΅Π±Π΅Π»Ρ, Π°ΡΡ ΠΈΡΠ΅ΠΊΡΡΡΠ½ΡΠ΅ ΡΠ»Π΅ΠΌΠ΅Π½ΡΡ ΠΈ Π΄Π°ΠΆΠ΅ ΠΎΡΠ΄Π΅Π»ΠΎΡΠ½ΡΠ΅ ΠΌΠ°ΡΠ΅ΡΠΈΠ°Π»Ρ, ΡΡΠΎ ΠΏΠΎΠ·Π²ΠΎΠ»ΡΠ΅Ρ Π½Π΅ ΡΠΎΠ»ΡΠΊΠΎ ΡΠΎΠ·Π΄Π°ΡΡ ΡΠ΅ΡΡΠ΅ΠΆ, Π½ΠΎ ΠΈ ΠΏΡΠ΅Π΄ΡΡΠ°Π²ΠΈΡΡ Π²Π½Π΅ΡΠ½ΠΈΠΉ Π²ΠΈΠ΄ Π±ΡΠ΄ΡΡΠ΅Π³ΠΎ Π΄ΠΎΠΌΠ°. ΠΡΠΎ ΠΎΡΠ΅Π½Ρ Π²Π°ΠΆΠ½ΠΎ Π΄Π»Ρ ΡΠΎΠ³ΠΎ, ΡΡΠΎΠ±Ρ ΡΠ°ΡΡΠΌΠΎΡΡΠ΅ΡΡ ΠΏΡΠΎΠ΅ΠΊΡ Ρ ΡΠΎΡΠΊΠΈ Π·ΡΠ΅Π½ΠΈΡ ΡΠ΄ΠΎΠ±ΡΡΠ²Π°, ΡΡΡΠ° ΠΈ Ρ. Π΄.
Π‘ΠΎΠ·Π΄Π°Π²Π°Ρ ΡΠ΅ΡΡΠ΅ΠΆ Π΄ΠΎΠΌΠ°, ΡΠ»Π΅Π΄ΡΠ΅Ρ ΡΡΠ΅ΡΡΡ ΡΠ»Π΅Π΄ΡΡΡΠΈΠ΅ ΡΠ΅ΠΊΠΎΠΌΠ΅Π½Π΄Π°ΡΠΈΠΈ ΠΎΡ ΡΠΏΠ΅ΡΠΈΠ°Π»ΠΈΡΡΠΎΠ²:
- ΠΠΎΠ»ΠΈΡΠ΅ΡΡΠ²ΠΎ ΠΏΠΎΠΌΠ΅ΡΠ΅Π½ΠΈΠΉ, ΡΡΠΈΡΡΠ²Π°Ρ ΠΈΡ ΡΡΠ½ΠΊΡΠΈΠΎΠ½Π°Π»ΡΠ½ΠΎΠ΅ Π½Π°Π·Π½Π°ΡΠ΅Π½ΠΈΠ΅ ΠΈ ΡΠ°ΡΠΏΠΎΠ»ΠΎΠΆΠ΅Π½ΠΈΠ΅ ΠΎΡΠ½ΠΎΡΠΈΡΠ΅Π»ΡΠ½ΠΎ Π΄ΡΡΠ³ Π΄ΡΡΠ³Π°. ΠΠ΄Π΅ΡΡ ΡΠ»Π΅Π΄ΡΠ΅Ρ ΠΏΡΠ΅Π΄ΡΡΠΌΠΎΡΡΠ΅ΡΡ Π½Π΅ ΡΠΎΠ»ΡΠΊΠΎ ΠΎΡΠ½ΠΎΠ²Π½ΡΠ΅ ΠΊΠΎΠΌΠ½Π°ΡΡ, ΠΎΡΠ²Π΅Π΄Π΅Π½Π½ΡΠ΅ Π΄Π»Ρ ΠΊΠ°ΠΆΠ΄ΠΎΠ³ΠΎ ΡΠ»Π΅Π½Π° ΡΠ΅ΠΌΡΠΈ ΠΈ ΡΡΠ½ΠΊΡΠΈΠΎΠ½Π°Π»ΡΠ½ΡΠ΅ ΠΏΠΎΠΌΠ΅ΡΠ΅Π½ΠΈΡ (Π²Π°Π½Π½Π°Ρ, ΡΡΠ°Π»Π΅Ρ, ΠΊΡΡ Π½Ρ), Π½ΠΎ ΡΠ°ΠΊΠΆΠ΅ ΠΈ ΠΊΠΎΠΌΠ½Π°ΡΡ, Π³Π΄Π΅ Π±ΡΠ΄Π΅Ρ ΡΠΎΠ±ΠΈΡΠ°ΡΡΡΡ Π²ΡΡ ΡΠ΅ΠΌΡΡ (Π·Π°Π», Π³ΠΎΡΡΠΈΠ½Π°Ρ), ΠΏΡΠΈΡ ΠΎΠΆΡΡ, Π²Π΅ΡΠ°Π½Π΄Ρ, ΠΊΠ»Π°Π΄ΠΎΠ²ΡΡ ΠΈ Ρ. Π΄.
- Π£Π²Π»Π΅ΡΠ΅Π½ΠΈΡ ΠΊΠ°ΠΆΠ΄ΠΎΠ³ΠΎ ΠΈΠ· ΡΠ»Π΅Π½ΠΎΠ² ΡΠ΅ΠΌΡΠΈ ΡΠ°ΠΊΠΆΠ΅ ΡΠ»Π΅Π΄ΡΠ΅Ρ ΡΡΠΈΡΡΠ²Π°ΡΡ ΠΏΡΠΈ ΠΏΠ»Π°Π½ΠΈΡΠΎΠ²ΠΊΠ΅ Π΄ΠΎΠΌΠ°. Π ΠΏΡΠΈΠΌΠ΅ΡΡ, Π² Π½Π΅ΠΊΠΎΡΠΎΡΡΡ Π΄ΠΎΠΌΠ°Ρ ΠΈΠΌΠ΅Π΅ΡΡΡ ΡΠ²ΠΎΠΉ Π±Π°ΡΡΠ΅ΠΉΠ½, ΡΡΠ΅Π½Π°ΠΆΠ΅ΡΠ½ΡΠΉ Π·Π°Π», ΠΎΡΠ΄Π΅Π»ΡΠ½Π°Ρ Π±ΠΈΠ±Π»ΠΈΠΎΡΠ΅ΠΊΠ°, ΡΠ°ΡΠ½Π°, ΠΌΠ°ΡΡΠ΅ΡΡΠΊΠ°Ρ ΠΈ Ρ. Π΄.
- ΠΠΈΡΠ½ΡΠ΅ ΠΊΠΎΠΌΠ½Π°ΡΡ Π»ΡΡΡΠ΅ Π΄Π΅Π»Π°ΡΡ Π½Π΅Π±ΠΎΠ»ΡΡΠΈΠΌΠΈ ΠΈ ΡΡΡΠ½ΡΠΌΠΈ, Π° Π·Π°Π», Π³Π΄Π΅ ΡΠΎΠ±ΠΈΡΠ°Π΅ΡΡΡ Π²ΡΡ ΡΠ΅ΠΌΡΡ, Π½Π°ΠΏΡΠΎΡΠΈΠ², Π΄ΠΎΠ»ΠΆΠ΅Π½ Π±ΡΡΡ ΠΏΡΠΎΡΡΠΎΡΠ½ΡΠΌ.
- ΠΠ΅ΡΡΠΊΡΡ ΡΠ»Π΅Π΄ΡΠ΅Ρ ΡΠ°ΡΠΏΠΎΠ»ΠΎΠΆΠΈΡΡ ΡΡΠ΄ΠΎΠΌ Ρ ΡΠΎΠ΄ΠΈΡΠ΅Π»ΡΡΠΊΠΎΠΉ ΡΠΏΠ°Π»ΡΠ½Π΅ΠΉ.
ΠΠ°ΠΊ ΡΠ΄Π΅Π»Π°ΡΡ Ρ ΠΎΡΠΎΡΠΈΠΉ Π΄ΠΈΠ·Π°ΠΉΠ½-ΠΏΡΠΎΠ΅ΠΊΡ? ΠΠΎΠ΄Π³ΠΎΡΠΎΠ²ΠΊΠ° 3D-ΠΌΠΎΠ΄Π΅Π»ΠΈ ΠΈ ΡΠ΅ΠΊΡΠ΅ΡΡ Π³ΡΠ°ΠΌΠΎΡΠ½ΠΎΠ³ΠΎ ΠΏΡΠΎΠ΅ΠΊΡΠΈΡΠΎΠ²Π°Π½ΠΈΡ. ΠΠΈΠ΄Π΅ΠΎ ΠΎΡ ΠΠ»Π΅ΠΊΡΠ΅Ρ ΠΠ΅ΠΌΡΠΊΠΎΠ²Π°
Π‘ΠΎΠ²Π΅Ρ! ΠΡΠ»ΠΈ Π² ΡΠ΅ΠΌΡΠ΅ Π΅ΡΡΡ ΠΌΠ°Π»Π΅Π½ΡΠΊΠΈΠ΅ Π΄Π΅ΡΠΈ ΠΈΠ»ΠΈ ΠΏΠΎΠΆΠΈΠ»ΡΠ΅ Π»ΡΠ΄ΠΈ, ΡΡΠΎ ΡΠ°ΠΊΠΆΠ΅ ΡΠ»Π΅Π΄ΡΠ΅Ρ ΡΡΠΈΡΡΠ²Π°ΡΡ ΠΏΡΠΈ ΠΏΠ»Π°Π½ΠΈΡΠΎΠ²ΠΊΠ΅ Π΄ΠΎΠΌΠ°. ΠΠΎΠ·ΠΌΠΎΠΆΠ½ΠΎ Π² ΡΠ°ΠΊΠΎΠΌ ΡΠ»ΡΡΠ°Π΅ Π»ΡΡΡΠ΅ Π±ΡΠ΄Π΅Ρ ΠΎΡΠΊΠ°Π·Π°ΡΡΡΡ ΠΎΡ Π²ΡΠΎΡΠΎΠ³ΠΎ ΡΡΠ°ΠΆΠ° ΠΈΠ»ΠΈ ΠΆΠ΅ ΡΡΡΠ°Π½ΠΎΠ²ΠΈΡΡ Π½Π°ΠΈΠ±ΠΎΠ»Π΅Π΅ Π±Π΅Π·ΠΎΠΏΠ°ΡΠ½ΡΠ΅ Π»Π΅ΡΡΠ½ΠΈΡΡ Ρ ΡΠ΄ΠΎΠ±Π½ΡΠΌΠΈ ΠΏΠ΅ΡΠΈΠ»Π°ΠΌΠΈ ΠΈ Π³Π»ΡΠ±ΠΎΠΊΠΈΠΌΠΈ ΡΡΡΠΏΠ΅Π½ΡΠΌΠΈ. ΠΠ΅ Π΄ΠΎΠΏΡΡΠΊΠ°ΡΡΡΡ ΠΊΠΎΠ½ΡΡΡΡΠΊΡΠΈΠΈ ΡΠΈΠΏΠ° Β«Π³ΡΡΠΈΠ½ΡΠΉ ΡΠ°Π³Β».
ΠΠ»Ρ ΠΊΠΎΠΌΠΏΠ°ΠΊΡΠ½ΠΎΠ³ΠΎ ΡΠ°Π·ΠΌΠ΅ΡΠ΅Π½ΠΈΡ Π²ΠΎΠ΄ΠΎΠΏΡΠΎΠ²ΠΎΠ΄Π° ΠΈ ΠΊΠ°Π½Π°Π»ΠΈΠ·Π°ΡΠΈΠΎΠ½Π½ΠΎΠΉ ΡΠΈΡΡΠ΅ΠΌΡ ΠΆΠ΅Π»Π°ΡΠ΅Π»ΡΠ½ΠΎ ΡΠ°ΡΠΏΠΎΠ»Π°Π³Π°ΡΡ ΠΊΡΡ Π½Ρ, Π±ΠΎΠΉΠ»Π΅Ρ ΠΈ Π·Π°Π½ΡΠ·Π΅Π» Π² ΠΎΠ΄Π½Ρ Π»ΠΈΠ½ΠΈΡ.- ΠΠ»Ρ ΡΡΡΠ΅ΠΊΡΠΈΠ²Π½ΠΎΠ³ΠΎ ΡΠΎΡ ΡΠ°Π½Π΅Π½ΠΈΡ ΡΠ΅ΠΏΠ»Π° Π² Π·ΠΈΠΌΠ½Π΅Π΅ Π²ΡΠ΅ΠΌΡ ΠΆΠ΅Π»Π°ΡΠ΅Π»ΡΠ½ΠΎ Π½Π°Π»ΠΈΡΠΈΠ΅ Π² Π΄ΠΎΠΌΠ΅ ΡΡΠ΅ΠΏΠ»Π΅Π½Π½ΠΎΠΉ Π²Π΅ΡΠ°Π½Π΄Ρ ΠΈΠ»ΠΈ ΡΠ°ΠΌΠ±ΡΡΠ°.
- ΠΡΡΡΠ΅ΡΡΠ²Π»ΡΡ ΡΠ°ΡΡΠ΅Ρ ΠΏΠ»ΠΎΡΠ°Π΄ΠΈ Π·Π΄Π°Π½ΠΈΡ, Π½Π΅ΠΎΠ±Ρ ΠΎΠ΄ΠΈΠΌΠΎ ΡΡΠ΅ΡΡΡ, ΡΡΠΎ Π½Π° ΠΎΠ΄Π½ΠΎΠ³ΠΎ Π²Π·ΡΠΎΡΠ»ΠΎΠ³ΠΎ ΡΠ΅Π»ΠΎΠ²Π΅ΠΊΠ° Π΄ΠΎΠ»ΠΆΠ½ΠΎ ΠΏΡΠΈΡ ΠΎΠ΄ΠΈΡΡΡΡ ΠΌΠΈΠ½ΠΈΠΌΡΠΌ 8 ΠΌ2 ΠΆΠΈΠ»ΠΎΠ³ΠΎ ΠΏΡΠΎΡΡΡΠ°Π½ΡΡΠ²Π°.

Π‘ΠΎΠ²Π΅Ρ! ΠΠΎΠ»ΠΎΠ΄ΡΠΌ ΡΠ΅ΠΌΡΡΠΌ ΡΠ»Π΅Π΄ΡΠ΅Ρ ΠΏΡΠΎΠ΄ΡΠΌΠ°ΡΡ Π²Π΅ΡΠΎΡΡΠ½ΠΎΡΡΡ ΠΏΠΎΠΏΠΎΠ»Π½Π΅Π½ΠΈΡ ΡΠ΅ΠΌΠ΅ΠΉΡΡΠ²Π° Π΅ΡΠ΅ Π½Π° ΡΡΠ°ΠΏΠ΅ ΠΏΡΠΎΠ΅ΠΊΡΠΈΡΠΎΠ²Π°Π½ΠΈΡ Π΄ΠΎΠΌΠ°.
- ΠΠ΅Π»Π°ΡΠ΅Π»ΡΠ½ΠΎ, ΡΡΠΎΠ±Ρ ΡΠ°ΡΠΏΠΎΠ»ΠΎΠΆΠ΅Π½ΠΈΠ΅ ΠΎΠΊΠΎΠ½ Π±ΡΠ»ΠΎ ΡΠΆΠ½ΡΠΌ ΠΈΠ»ΠΈ Π²ΠΎΡΡΠΎΡΠ½ΡΠΌ.
ΠΠ°ΠΊΠ»ΡΡΠ΅Π½ΠΈΠ΅
ΠΠ½ΠΎΠ³ΠΈΠ΅ Π»ΡΠ΄ΠΈ ΠΈΠ½ΡΠ΅ΡΠ΅ΡΡΡΡΡΡ ΡΠ΅ΠΌ, ΠΊΠ°ΠΊ ΡΠ΄Π΅Π»Π°ΡΡ ΠΏΠ»Π°Π½ ΠΈΠ»ΠΈ ΡΠ΅ΡΡΡΠΆ ΡΠ°ΠΌΠΎΡΡΠΎΡΡΠ΅Π»ΡΠ½ΠΎ, ΠΎΠ΄Π½Π°ΠΊΠΎ Π΄Π°Π»Π΅ΠΊΠΎ Π½Π΅ Π²ΡΠ΅ ΠΏΠΎΠ½ΠΈΠΌΠ°ΡΡ, Π½Π°ΡΠΊΠΎΠ»ΡΠΊΠΎ ΠΎΡΠ²Π΅ΡΡΡΠ²Π΅Π½Π½ΡΠΌ ΡΠ²Π»ΡΠ΅ΡΡΡ ΡΡΠ°ΠΏ ΠΏΡΠΎΠ΅ΠΊΡΠΈΡΠΎΠ²Π°Π½ΠΈΡ. ΠΡΡΠ΅ Π±ΡΠ»ΠΈ ΡΠ°ΡΡΠΌΠΎΡΡΠ΅Π½Ρ ΠΎΡΠ½ΠΎΠ²Π½ΡΠ΅ Π½ΡΠ°Π½ΡΡ ΡΠΎΠ·Π΄Π°Π½ΠΈΡ ΠΏΠΎΠ»Π½ΠΎΠ³ΠΎ ΠΏΡΠΎΠ΅ΠΊΡΠ° Π΄ΠΎΠΌΠ°. ΠΠ΄Π΅ΡΡ ΡΠ»Π΅Π΄ΡΠ΅Ρ ΠΏΠΎΠ½ΠΈΠΌΠ°ΡΡ, ΡΡΠΎ ΠΏΡΠΎΠ΅ΠΊΡΠΈΡΠΎΠ²Π°Π½ΠΈΠ΅ Π΄ΠΎΠΌΠ° ΡΡΠ΅Π±ΡΠ΅Ρ ΠΊΠΎΠΌΠΏΠ»Π΅ΠΊΡΠ½ΠΎΠ³ΠΎ ΠΏΠΎΠ΄Ρ ΠΎΠ΄Π° ΠΈ Π²Π½ΠΈΠΌΠ°Π½ΠΈΡ ΠΊ ΡΠ΅Π»ΠΎΠΌΡ ΡΡΠ΄Ρ ΠΎΡΠΎΠ±Π΅Π½Π½ΠΎΡΡΠ΅ΠΉ.
ΠΠ»Π°Π²Π½Π°Ρ ΡΡΠ½ΠΊΡΠΈΡ, ΠΊΠΎΡΠΎΡΡΡ Π²ΡΠΏΠΎΠ»Π½ΡΡΡ ΡΠ΅ΡΡΠ΅ΠΆΠΈ ΡΠ°ΡΠ°Π΄ΠΎΠ² Π·Π΄Π°Π½ΠΈΠΉ β ΡΡΠΎ Π΄Π°ΡΡ ΠΏΡΠ΅Π΄ΡΡΠ°Π²Π»Π΅Π½ΠΈΠ΅ ΡΠ΅ΠΌ, ΠΊΡΠΎ ΠΈΡ ΠΈΠ·ΡΡΠ°Π΅Ρ ΠΈ ΡΠ°Π±ΠΎΡΠ°Π΅Ρ Ρ Π½ΠΈΠΌΠΈ ΠΎ ΡΠΎΠΌ, ΠΊΠ°ΠΊΠΎΠΉ ΠΈΠΌΠ΅Π½Π½ΠΎ Π²Π½Π΅ΡΠ½ΠΈΠΉ Π²ΠΈΠ΄ ΠΈΠΌΠ΅Π΅Ρ ΡΠΎΠΎΡΡΠΆΠ΅Π½ΠΈΠ΅, ΠΊΠ°ΠΊΠΎΠ²Ρ Π΅Π³ΠΎ Π°ΡΡ ΠΈΡΠ΅ΠΊΡΡΡΠ½ΡΠ΅ ΠΎΡΠΎΠ±Π΅Π½Π½ΠΎΡΡΠΈ, ΠΈ Π² ΠΊΠ°ΠΊΠΎΠΌ ΡΠΎΠΎΡΠ½ΠΎΡΠ΅Π½ΠΈΠΈ ΠΌΠ΅ΠΆΠ΄Ρ ΡΠΎΠ±ΠΎΠΉ Π½Π°Ρ ΠΎΠ΄ΡΡΡΡ ΠΎΡΠ΄Π΅Π»ΡΠ½ΡΠ΅ Π΅Π³ΠΎ ΡΠ»Π΅ΠΌΠ΅Π½ΡΡ. Π Π°Π·Π»ΠΈΡΠ°ΡΡ ΡΠ»Π΅Π΄ΡΡΡΠΈΠ΅ ΡΠ°Π·Π½ΠΎΠ²ΠΈΠ΄Π½ΠΎΡΡΠΈ ΡΠ°ΡΠ°Π΄ΠΎΠ² :
- ΠΠ»Π°Π²Π½ΡΠΉ
- ΠΠ²ΠΎΡΠΎΠ²ΡΠΉ
- ΠΠΎΠΊΠΎΠ²ΠΎΠΉ (ΡΠΎΡΡΠ΅Π²ΠΎΠΉ)
ΠΠ»Π°Π²Π½ΡΠΌ ΡΠ°ΡΠ°Π΄ΠΎΠΌ Π² ΡΠΎΠ²ΡΠ΅ΠΌΠ΅Π½Π½ΠΎΠΌ ΡΡΡΠΎΠΈΡΠ΅Π»ΡΡΡΠ²Π΅ ΠΈ Π°ΡΡ ΠΈΡΠ΅ΠΊΡΡΡΠ΅ Π½Π°Π·ΡΠ²Π°Π΅ΡΡΡ ΡΠΎΡ Π²ΠΈΠ΄ Π·Π΄Π°Π½ΠΈΡ, ΠΊΠΎΡΠΎΡΡΠΉ ΠΎΡΠΊΡΡΠ²Π°Π΅ΡΡΡ Π½Π° Π½Π΅Π³ΠΎ ΡΠΎ ΡΡΠΎΡΠΎΠ½Ρ ΠΏΠ»ΠΎΡΠ°Π΄ΠΈ ΠΈΠ»ΠΈ ΠΆΠ΅ ΡΠ»ΠΈΡΡ. Π§ΡΠΎ ΠΊΠ°ΡΠ°Π΅ΡΡΡ Π΄ΡΡΠ³ΠΈΡ ΡΠ°Π·Π½ΠΎΠ²ΠΈΠ΄Π½ΠΎΡΡΠ΅ΠΉ ΡΠ°ΡΠ°Π΄ΠΎΠ², ΡΠΎ ΠΈΡ Π½Π°ΠΈΠΌΠ΅Π½ΠΎΠ²Π°Π½ΠΈΡ ΠΏΡΠΎΠΈΡΡ ΠΎΠ΄ΡΡ ΠΎΡ ΠΈΡ ΠΌΠ΅ΡΡΠΎΠΏΠΎΠ»ΠΎΠΆΠ΅Π½ΠΈΡ Π² ΡΠ°ΠΌΠΎ
starer.ru
Π½Π° ΡΡΠΎ ΠΎΠ±ΡΠ°ΡΠΈΡΡ Π²Π½ΠΈΠΌΠ°Π½ΠΈΠ΅, ΠΎΡΠΎΠ±Π΅Π½Π½ΠΎΡΡΠΈ ΠΏΡΠΎΠ΅ΠΊΡΠΈΡΠΎΠ²Π°Π½ΠΈΡ ΡΠ²ΠΎΠΈΠΌΠΈ ΡΡΠΊΠ°ΠΌΠΈ
ΠΡΠΎΠ΅ΠΊΡΠΈΡΠΎΠ²Π°Π½ΠΈΠ΅ ΡΠ΅ΡΡΠ΅ΠΆΠ° ΠΊΠΎΡΡΠ΅Π΄ΠΆΠ° ΠΈΠ»ΠΈ ΡΠ°ΡΡΠ½ΠΎΠ³ΠΎ Π΄ΠΎΠΌΠ° Π½Π°ΡΠΈΠ½Π°Π΅ΡΡΡ ΡΒ ΠΏΠ»Π°Π½ΠΈΡΠΎΠ²ΠΊΠΈ. ΠΒ ΠΏΠ΅ΡΠ²ΡΡ ΠΎΡΠ΅ΡΠ΅Π΄Ρ Π²ΡΠ±ΠΈΡΠ°Π΅ΡΡΡ ΡΡΠ°ΡΡΠΎΠΊ, Π½Π°Β ΠΊΠΎΡΠΎΡΠΎΠΌ Π½Π΅ΠΎΠ±Ρ ΠΎΠ΄ΠΈΠΌΠΎ ΠΎΠΏΡΠ΅Π΄Π΅Π»ΠΈΡΡ ΠΎΡΠΈΠ΅Π½ΡΠ°ΡΠΈΡ Π·Π΄Π°Π½ΠΈΡ ΡΠΎΠΎΡΠ²Π΅ΡΡΡΠ²Π΅Π½Π½ΠΎ ΡΡΠΎΡΠΎΠ½Π°ΠΌ ΡΠ²Π΅ΡΠ°.
ΠΠ°ΠΆΠ½ΠΎ! Π‘ΠΎΠ·Π΄Π°Π²Π°Ρ ΡΠ΅ΡΡΠ΅ΠΆ Π΄ΠΎΠΌΠ°, Π½Π΅ΠΎΠ±Ρ ΠΎΠ΄ΠΈΠΌΠΎ ΠΈΡΡ ΠΎΠ΄ΠΈΡΡ ΠΈΠ·Β ΠΊΠΎΠ»ΠΈΡΠ΅ΡΡΠ²Π° ΡΠ΅Π»ΠΎΠ²Π΅ΠΊ, ΠΊΠΎΡΠΎΡΡΠ΅ Π±ΡΠ΄ΡΡ Π²Β Π½Π΅ΠΌ ΠΏΡΠΎΠΆΠΈΠ²Π°ΡΡ. ΠΠ΅Π»Π°ΡΠ΅Π»ΡΠ½ΠΎ ΠΏΡΠ΅Π΄ΡΡΠΌΠΎΡΡΠ΅ΡΡ ΡΠ°ΠΊΠΆΠ΅ ΠΎΠ΄Π½Ρ ΠΈΠ»ΠΈ Π΄Π²Π΅ Π³ΠΎΡΡΠ΅Π²ΡΡ ΠΊΠΎΠΌΠ½Π°ΡΡ.
Π‘Π°ΠΌΠΎΡΡΠΎΡΡΠ΅Π»ΡΠ½Π°Ρ ΠΏΠ»Π°Π½ΠΈΡΠΎΠ²ΠΊΠ° Π΄ΠΎΠΌΠ° ΠΌΠΎΠΆΠ΅Ρ Π±ΡΡΡ Π²ΡΠΏΠΎΠ»Π½Π΅Π½Π° Π²Β ΡΠ»Π΅Π΄ΡΡΡΠΈΡ Π²Π°ΡΠΈΠ°Π½ΡΠ°Ρ :
- ΠΠ°ΠΈΠ±ΠΎΠ»Π΅Π΅ ΠΏΡΠΎΡΡΠΎΠΉ Π²Π°ΡΠΈΠ°Π½Ρ. ΠΠ»Π°Π½ Π·Π΄Π°Π½ΠΈΡ ΡΠΈΡΡΠ΅ΡΡΡ Π½Π°Β Π»ΠΈΡΡΠ΅ ΠΎΡΒ ΡΡΠΊΠΈ. ΠΒ ΡΠ°ΠΊΠΎΠΌ ΡΠ»ΡΡΠ°Π΅ Π½ΡΠΆΠ½Π° ΠΌΠΈΠ»Π»ΠΈΠΌΠ΅ΡΡΠΎΠ²Π°Ρ Π±ΡΠΌΠ°Π³Π°. ΠΡΠ»ΠΈ Π΅Π΅Β Π½Π΅Ρ, ΡΠΎΒ ΠΌΠΎΠΆΠ½ΠΎ ΠΈΡΠΏΠΎΠ»ΡΠ·ΠΎΠ²Π°ΡΡ Π»ΠΈΡΡ, ΠΈΠΌΠ΅ΡΡΠΈΠΉ ΠΊΠ»Π΅ΡΡΠ°ΡΡΡ ΡΠ°Π·Π»ΠΈΠ½ΠΎΠ²ΠΊΡ.
Π‘ΠΎΠ²Π΅Ρ! ΠΡΡΠ΅ΠΎΠΏΠΈΡΠ°Π½Π½ΡΠΉ Π²Π°ΡΠΈΠ°Π½Ρ ΠΏΠΎΠ΄Ρ ΠΎΠ΄ΠΈΡ Π΄Π»Ρ Π»ΡΠ΄Π΅ΠΉ, ΠΈΠΌΠ΅ΡΡΠΈΡ Π½Π°Π²ΡΠΊΠΈ ΡΠ΅ΡΡΠ΅Π½ΠΈΡ. ΠΒ ΠΏΡΠΎΡΠΈΠ²Π½ΠΎΠΌ ΡΠ»ΡΡΠ°Π΅ ΠΏΠ»Π°Π½ΠΈΡΠΎΠ²ΠΊΠ° Π±ΡΠ΄Π΅Ρ ΠΈΠΌΠ΅ΡΡ ΠΎΠ³ΡΠ΅Ρ ΠΈ ΠΈΒ Π½Π΅ΡΠΎΡΠ½ΠΎΡΡΠΈ.
- ΠΠ°ΠΈΠ±ΠΎΠ»Π΅Π΅ ΡΠΎΡΠ½ΡΠΉ Π²Π°ΡΠΈΠ°Π½Ρ. ΠΠ°ΠΈΠ±ΠΎΠ»Π΅Π΅ ΠΎΡΠ΅Π²ΠΈΠ΄Π½ΡΠΌ Π²Π°ΡΠΈΠ°Π½ΡΠΎΠΌ Π΄Π»Ρ ΡΠΎΠ·Π΄Π°Π½ΠΈΡ ΠΏΠ»Π°Π½ΠΈΡΠΎΠ²ΠΊΠΈ Π΄ΠΎΠΌΠ° ΡΠ²Π»ΡΠ΅ΡΡΡ ΠΈΡΠΏΠΎΠ»ΡΠ·ΠΎΠ²Π°Π½ΠΈΠ΅ ΠΏΡΠΎΠ΅ΠΊΡΠΈΡΠΎΠ²ΠΎΡΠ½ΠΎΠΉ ΠΊΠΎΠΌΠΏΡΡΡΠ΅ΡΠ½ΠΎΠΉ ΠΏΡΠΎΠ³ΡΠ°ΠΌΠΌΡ. Π’Π°ΠΊΠΈΠ΅ ΠΏΡΠΎΠ³ΡΠ°ΠΌΠΌΡ ΠΏΠΎΠ·Π²ΠΎΠ»ΡΡΡ Π½Π΅Β ΡΠΎΠ»ΡΠΊΠΎ ΡΠ΄Π΅Π»Π°ΡΡ ΠΎΡΠ½ΠΎΠ²Π½ΡΠ΅ Π½Π°Π±ΡΠΎΡΠΊΠΈ, Π½ΠΎΒ ΠΈΒ ΡΠΎΠ·Π΄Π°ΡΡ ΠΏΠΎΠ»Π½ΠΎΡΠ΅Π½Π½ΡΠΉ ΡΠ΅ΡΡΠ΅ΠΆ Π΄Π²ΡΡ ΡΡΠ°ΠΆΠ½ΠΎΠ³ΠΎ Π΄ΠΎΠΌΠ°, ΡΠΎΠΎΡΠ²Π΅ΡΡΡΠ²ΡΡΡΠΈΠΉ Π²ΡΠ΅ΠΌ ΡΡΡΠΎΠΈΡΠ΅Π»ΡΠ½ΡΠΌ Π½ΠΎΡΠΌΠ°ΠΌ.
Π‘ΠΎΠ²Π΅Ρ! ΠΠΎΒ ΠΈΠ·Π±Π΅ΠΆΠ°Π½ΠΈΠ΅ Π²ΠΎΠ·ΠΌΠΎΠΆΠ½ΡΡ ΠΎΡΠΈΠ±ΠΎΠΊ Π²Β ΡΠ°ΡΡΠ΅ΡΠ°Ρ ΠΆΠ΅Π»Π°ΡΠ΅Π»ΡΠ½ΠΎ ΠΏΠΎΠ»ΡΠ·ΠΎΠ²Π°ΡΡΡΡ ΡΠΎΠ»ΡΠΊΠΎ Π»ΠΈΡΠ΅Π½Π·ΠΈΠΎΠ½Π½ΡΠΌ ΡΠΎΡΡΠΎΠΌ.
- ΠΠ°ΠΈΠ±ΠΎΠ»Π΅Π΅ ΡΠ²ΠΎΡΡΠ΅ΡΠΊΠΈΠΉ Π²Π°ΡΠΈΠ°Π½ΡΒ β ΡΡΠΎ ΠΈΡΠΏΠΎΠ»ΡΠ·ΠΎΠ²Π°Π½ΠΈΠ΅ 3D-ΡΠ΅Π΄Π°ΠΊΡΠΎΡΠ°. Π’Π°ΠΊΠΎΠΉ ΠΏΡΠΎΠ΅ΠΊΡ ΠΏΠΎΠ»ΡΡΠ°Π΅ΡΡΡ ΡΡΠ΅Ρ ΠΌΠ΅ΡΠ½ΡΠΌ ΠΈΒ ΠΎΡΠ»ΠΈΡΠ½ΠΎ ΠΏΠ΅ΡΠ΅Π΄Π°Π΅Ρ Π½Π΅Β ΡΠΎΠ»ΡΠΊΠΎ ΡΠ°Π·ΠΌΠ΅ΡΡ ΠΈΒ ΡΠ°ΡΠΏΠΎΠ»ΠΎΠΆΠ΅Π½ΠΈΠ΅ ΠΊΠΎΠΌΠ½Π°Ρ, Π½ΠΎΒ ΠΈΒ Π΄ΠΈΠ·Π°ΠΉΠ½Π΅ΡΡΠΊΠΈΠ΅ ΠΈΠ΄Π΅ΠΈ Π°Π²ΡΠΎΡΠ°.
ΠΠΈΠ΄Π΅ΠΎ-ΠΈΠ½ΡΡΡΡΠΊΡΠΈΡ ΠΎ ΠΏΠΎΡΡΠ°ΠΏΠ½ΠΎΠΉ ΡΠ°ΠΌΠΎΡΡΠΎΡΡΠ΅Π»ΡΠ½ΠΎΠΉ ΠΏΠ»Π°Π½ΠΈΡΠΎΠ²ΠΊΠ΅ ΠΆΠΈΠ»ΠΎΠ³ΠΎ Π΄ΠΎΠΌΠ° Π² ΠΎΠ΄Π½ΠΎΠΉ ΠΈΠ· ΡΠΏΠ΅ΡΠΈΠ°Π»ΠΈΠ·ΠΈΡΠΎΠ²Π°Π½Π½ΡΡ ΠΏΡΠΎΠ³ΡΠ°ΠΌΠΌ
ΠΠ°ΠΊ Π²ΡΠ³Π»ΡΠ΄ΠΈΡ ΠΏΠΎΠ»Π½ΡΠΉ ΠΏΡΠΎΠ΅ΠΊΡ Π΄ΠΎΠΌΠ°
ΠΠΎΠ»Π½ΡΠΉ ΠΏΡΠΎΠ΅ΠΊΡ Π΄ΠΎΠΌΠ° ΠΏΡΠ΅Π΄ΠΏΠΎΠ»Π°Π³Π°Π΅Ρ Π½Π΅Β ΡΠΎΠ»ΡΠΊΠΎ Π²Π½Π΅ΡΠ½ΠΈΠΉ Π²ΠΈΠ΄ ΠΈΒ ΠΏΠ»Π°Π½ΠΈΡΠΎΠ²ΠΊΡ, Π½ΠΎΒ ΠΈΒ ΠΏΠΎΠ»Π½ΠΎΠ΅ ΠΎΠΏΠΈΡΠ°Π½ΠΈΠ΅ Π²ΡΠ΅Ρ ΠΏΠ°ΡΠ°ΠΌΠ΅ΡΡΠΎΠ² ΠΏΠΎΡΡΡΠΎΠΉΠΊΠΈ, ΠΈΠ½ΠΆΠ΅Π½Π΅ΡΠ½ΡΠ΅ ΠΊΠΎΠΌΠΌΡΠ½ΠΈΠΊΠ°ΡΠΈΠΈ ΠΈΒ Ρ Π°ΡΠ°ΠΊΡΠ΅ΡΠΈΡΡΠΈΠΊΠΈ ΡΡΡΠΎΠΉΠΌΠ°ΡΠ΅ΡΠΈΠ°Π»ΠΎΠ². ΠΠ½ΡΠΌΠΈ ΡΠ»ΠΎΠ²Π°ΠΌΠΈΒ β ΡΡΠΎ ΠΏΠΎΠ»Π½ΠΎΠ΅ ΡΡΠΊΠΎΠ²ΠΎΠ΄ΡΡΠ²ΠΎ ΠΊΒ Π΄Π΅ΠΉΡΡΠ²ΠΈΡ Π΄Π»Ρ ΡΡΡΠΎΠΈΡΠ΅Π»Π΅ΠΉ, ΠΊΠΎΡΠΎΡΠΎΠ΅ ΠΌΠΎΠΆΠ΅Ρ Π΄Π°ΡΡ Π·Π½Π°ΡΡΠ΅ΠΌΡ ΡΠ΅Π»ΠΎΠ²Π΅ΠΊΡ ΠΏΠΎΠ»Π½ΡΡ ΠΈΠ½ΡΠΎΡΠΌΠ°ΡΠΈΡ ΠΎΒ Π±ΡΠ΄ΡΡΠ΅ΠΉ ΠΏΠΎΡΡΡΠΎΠΉΠΊΠ΅.
Π’Π°ΠΊΠΈΠΌ ΠΎΠ±ΡΠ°Π·ΠΎΠΌ, ΠΏΠΎΠ»Π½ΡΠ΅ ΠΏΡΠΎΠ΅ΠΊΡΡ Π΄ΠΎΠΌΠΎΠ² Π²ΠΊΠ»ΡΡΠ°ΡΡ Π²Β ΡΠ΅Π±Ρ:
- ΠΡΡ ΠΈΡΠ΅ΠΊΡΡΡΠ½ΠΎΠ΅ ΠΎΠΏΠΈΡΠ°Π½ΠΈΠ΅ ΡΡΡΠΎΠ΅Π½ΠΈΡ. Π‘ΡΠ΄Π° Π²Ρ ΠΎΠ΄ΡΡ ΡΠ΅ΡΡΠ΅ΠΆΠΈ ΡΠ°ΡΠ°Π΄Π° Π΄ΠΎΠΌΠ° ΡΒ ΡΠ°Π·ΠΌΠ΅ΡΠ°ΠΌΠΈ Π²Π½ΡΡΡΠ΅Π½Π½ΠΈΡ ΠΏΠΎΠΌΠ΅ΡΠ΅Π½ΠΈΠΉ. ΠΠ΄Π΅ΡΡ ΠΎΠ±ΠΎΠ·Π½Π°ΡΠ°ΡΡΡΡ ΡΠ°Π·ΠΌΠ΅ΡΡ ΠΈΒ ΡΠ°ΡΠΏΠΎΠ»ΠΎΠΆΠ΅Π½ΠΈΠ΅ ΠΎΠΊΠΎΠ½, Π΄Π²Π΅ΡΠ΅ΠΉ, ΠΏΡΠΈΡΡΡΡΡΠ²ΡΡΡ Π²ΡΠ΅ Ρ ΠΎΠ·ΡΠΉΡΡΠ²Π΅Π½Π½ΡΠ΅ ΠΈΒ ΠΆΠΈΠ»ΡΠ΅ ΠΏΠΎΠΌΠ΅ΡΠ΅Π½ΠΈΡ.
- Π Π°ΡΡΠ΅Ρ ΠΊΠΎΠ½ΡΡΡΡΠΊΡΠΈΠ²Π½ΡΡ Π½ΡΠ°Π½ΡΠΎΠ², Π²ΠΊΠ»ΡΡΠ°Ρ ΡΡΡΠΎΠΏΠΈΠ»ΡΠ½ΡΠ΅ ΠΊΠΎΠ½ΡΡΡΡΠΊΡΠΈΠΈ, ΠΊΠΎΡΠΎΠ±ΠΊΡ Π΄ΠΎΠΌΠ°, ΡΡΠ½Π΄Π°ΠΌΠ΅Π½Ρ ΠΈΒ ΠΊΡΠΎΠ²Π»Ρ. ΠΡΠ΅ ΡΡΠΈ ΡΠ»Π΅ΠΌΠ΅Π½ΡΡ Π΄ΠΎΠ»ΠΆΠ½Ρ Π±ΡΡΡ ΠΈΠ·ΠΎΠ±ΡΠ°ΠΆΠ΅Π½Ρ Π½Π°Β ΡΠ΅ΡΡΠ΅ΠΆΠ°Ρ ΡΡ Π΅ΠΌΠ°ΡΠΈΡΠ½ΠΎ ΡΒ ΠΏΡΠΈΠ»ΠΎΠΆΠ΅Π½ΠΈΠ΅ΠΌ ΡΠ°ΡΡΠ΅ΡΠΎΠ² ΠΈΒ ΠΏΠΎΠ΄ΡΠΎΠ±Π½ΠΎΠΉ ΡΠ°Π·ΠΌΠ΅ΡΠΊΠΈ.

ΠΠ±ΡΠ°Π±ΠΎΡΠΊΠ° ΡΠ°ΡΠ°Π΄Π° Π³ΠΈΠ΄ΡΠΎΡΠΎΠ±ΠΈΠ·Π°ΡΠΎΡΠΎΠΌ
- Π‘Ρ Π΅ΠΌΠ° ΡΠ»Π΅ΠΊΡΡΠΎΡΠ΅ΡΠΈ. ΠΠ΄Π΅ΡΡ ΠΌΠ°ΠΊΡΠΈΠΌΠ°Π»ΡΠ½ΠΎ ΠΏΠΎΠ΄ΡΠΎΠ±Π½ΠΎ ΠΎΠΏΠΈΡΡΠ²Π°Π΅ΡΡΡ ΠΏΠΎΠ΄ΠΊΠ»ΡΡΠ΅Π½ΠΈΠ΅ Π΄ΠΎΠΌΠ°, ΠΎΡΠΎΠ±Π΅Π½Π½ΠΎΡΡΠΈ ΡΠ»Π΅ΠΊΡΡΠΈΡΠ΅ΡΠΊΠΎΠΉ ΡΠ°Π·Π²ΠΎΠ΄ΠΊΠΈ ΡΠΎΒ ΡΡ Π΅ΠΌΠ°ΠΌΠΈ ΠΏΡΠΎΡ ΠΎΠΆΠ΄Π΅Π½ΠΈΡ ΡΠ»Π΅ΠΊΡΡΠΎΠΏΡΠΎΠ²ΠΎΠ΄ΠΊΠΈ, ΡΠ°ΡΠΏΠΎΠ»ΠΎΠΆΠ΅Π½ΠΈΠ΅ΠΌ ΡΠΎΠ·Π΅ΡΠΎΠΊ ΠΈΒ Ρ.Β Π΄.
- ΠΠ½ΠΆΠ΅Π½Π΅ΡΠ½ΡΠ΅ Π½ΡΠ°Π½ΡΡ. Π‘ΡΠ΄Π° Π²Ρ ΠΎΠ΄ΠΈΡ ΠΏΠ»Π°Π½ ΡΡΠ°ΠΆΠ° ΡΒ ΠΏΡΠΎΠΊΠ»Π°Π΄ΠΊΠΎΠΉ ΠΆΠΈΠ·Π½Π΅Π½Π½ΠΎ Π²Π°ΠΆΠ½ΡΡ ΠΊΠΎΠΌΠΌΡΠ½ΠΈΠΊΠ°ΡΠΈΠΉΒ β Π²Π΅Π½ΡΠΈΠ»ΡΡΠΈΠΈ, Π²ΠΎΠ΄ΠΎΠΏΡΠΎΠ²ΠΎΠ΄Π°, ΠΊΠ°Π½Π°Π»ΠΈΠ·Π°ΡΠΈΠΈ, ΠΎΡΠΎΠΏΠ»Π΅Π½ΠΈΡ, Π³Π°Π·Π° ΠΈΒ Ρ.Β Π΄.
Π’Π°ΠΊΠΈΠΌ ΠΎΠ±ΡΠ°Π·ΠΎΠΌ, ΠΏΡΠΎΠ΅ΠΊΡΡ Π΄ΠΎΠΌΠΎΠ² Π½Π΅Β ΠΎΠ³ΡΠ°Π½ΠΈΡΠΈΠ²Π°ΡΡΡΡ ΠΎΠ΄Π½ΠΈΠΌ Π»ΠΈΡΡ ΡΠ΅ΡΡΠ΅ΠΆΠΎΠΌ, ΠΊΠ°ΠΊ ΠΏΡΠ΅Π΄ΠΏΠΎΠ»Π°Π³Π°ΡΡ Π½Π΅ΠΊΠΎΡΠΎΡΡΠ΅ Π»ΡΠ΄ΠΈ, Π½Π΅ΠΎΡΠ²Π΅Π΄ΠΎΠΌΠ»Π΅Π½Π½ΡΠ΅ Π²ΠΎΒ Π²ΡΠ΅Ρ Π½ΡΠ°Π½ΡΠ°Ρ Π΄Π°Π½Π½ΠΎΠ³ΠΎ ΠΏΡΠΎΡΠ΅ΡΡΠ°. ΠΠΎΡΡΠΎΠΌΡ ΠΎΡΠΊΠ°Π·Π°Π²ΡΠΈΡΡ ΠΎΡΒ ΡΡΠ»ΡΠ³ ΠΏΡΠΎΡΠ΅ΡΡΠΈΠΎΠ½Π°Π»ΡΠ½ΠΎΠ³ΠΎ ΠΏΡΠΎΠ΅ΠΊΡΠΈΡΠΎΠ²ΡΠΈΠΊΠ°, ΡΠ»Π΅Π΄ΡΠ΅Ρ ΠΏΠΎΠ½ΠΈΠΌΠ°ΡΡ, ΡΡΠΎ ΠΏΠ΅ΡΠ΅Π΄ ΡΡΡΠΎΠΈΡΠ΅Π»ΡΡΡΠ²ΠΎΠΌ Π΄ΠΎΠΌΠ° Π½Π΅ΠΎΠ±Ρ ΠΎΠ΄ΠΈΠΌΠΎ ΠΏΠΎΠ»Π½ΠΎΠ΅ ΡΠΎΡΡΠ°Π²Π»Π΅Π½ΠΈΠ΅ ΠΏΡΠΎΠ΅ΠΊΡΠ½ΠΎΠΉ Π΄ΠΎΠΊΡΠΌΠ΅Π½ΡΠ°ΡΠΈΠΈ.
ΠΠ°ΠΊ ΡΠΎΠ·Π΄Π°Π΅ΡΡΡ ΠΏΠ»Π°Π½ Π΄ΠΎΠΌΠ°
ΠΠ»Π°Π½ΠΈΡΠΎΠ²ΠΊΠ° Π·Π΄Π°Π½ΠΈΡ Π±Π°Π·ΠΈΡΡΠ΅ΡΡΡ Π½Π°Β ΡΡΠΊΠΎΠΏΠΈΡΠ½ΡΡ ΠΈΠ»ΠΈ ΡΠ»Π΅ΠΊΡΡΠΎΠ½Π½ΡΡ ΡΠ΅ΡΡΠ΅ΠΆΠ°Ρ , Π΄Π»Ρ ΠΏΡΠ°Π²ΠΈΠ»ΡΠ½ΠΎΠ³ΠΎ Π²ΡΠΏΠΎΠ»Π½Π΅Π½ΠΈΡ ΠΊΠΎΡΠΎΡΡΡ Π½Π΅ΠΎΠ±Ρ ΠΎΠ΄ΠΈΠΌΠΎ ΡΠΎΠ±Π»ΡΠ΄Π°ΡΡ ΡΠ°ΠΊΡΡ ΠΏΠΎΡΠ»Π΅Π΄ΠΎΠ²Π°ΡΠ΅Π»ΡΠ½ΠΎΡΡΡ Π΄Π΅ΠΉΡΡΠ²ΠΈΠΉ:

Π§Π΅ΡΡΠ΅ΠΆ Π΄ΠΎΠΌΠ° Π½Π°Β Π±ΡΠΌΠ°Π³Π΅
- ΠΠ°Β ΠΌΠΈΠ»Π»ΠΈΠΌΠ΅ΡΡΠΎΠ²ΠΎΠΉ Π±ΡΠΌΠ°Π³Π΅ Π·Π°Π΄Π°Π΅ΡΡΡ Π½Π΅ΠΎΠ±Ρ ΠΎΠ΄ΠΈΠΌΡΠΉ ΠΌΠ°ΡΡΡΠ°Π±.
- Π§Π΅ΡΡΡΡΡΡ ΠΎΡΠΈ Π΄ΠΎΠΌΠ°.
- ΠΠ°Π»Π΅Π΅ Π½Π΅ΠΎΠ±Ρ ΠΎΠ΄ΠΈΠΌΠΎ Π½Π°ΡΠ΅ΡΡΠΈΡΡ ΡΡΠ΅Π½Ρ.
- Π§Π΅ΡΡΠΈΠΌ Π²Π½ΡΡΡΠ΅Π½Π½ΠΈΠ΅ ΠΏΠ΅ΡΠ΅Π³ΠΎΡΠΎΠ΄ΠΊΠΈ.
- Π’Π΅ΠΏΠ΅ΡΡ Π½Π΅ΠΎΠ±Ρ ΠΎΠ΄ΠΈΠΌΠΎ ΡΠ°Π·ΠΌΠ΅ΡΡΠΈΡΡ Π½Π°Β ΡΠ΅ΡΡΠ΅ΠΆΠ΅ ΠΎΠΊΠ½Π° ΠΈΒ Π΄Π²Π΅ΡΠΈ.
- ΠΠ»Ρ ΠΊΠ°ΠΆΠ΄ΠΎΠ³ΠΎ ΠΏΠΎΠΌΠ΅ΡΠ΅Π½ΠΈΠ΅ ΡΠΊΠ°Π·ΡΠ²Π°Π΅ΡΡΡ Π½Π°Π·Π²Π°Π½ΠΈΠ΅ ΠΈΒ ΠΏΠ»ΠΎΡΠ°Π΄Ρ.
Π‘ΠΎΠ²Π΅Ρ! Π Π°Π·ΡΠ°Π±ΠΎΡΠΊΠ° ΠΏΠ»Π°Π½Π° ΠΈΠ½ΠΆΠ΅Π½Π΅ΡΠ½ΡΡ ΠΊΠΎΠΌΠΌΡΠ½ΠΈΠΊΠ°ΡΠΈΠΉ, ΡΡ Π΅ΠΌΠ° ΡΠ°ΡΠΏΠΎΠ»ΠΎΠΆΠ΅Π½ΠΈΡ ΡΠ»Π΅ΠΊΡΡΠΎΡΠ΅ΡΠΈ ΠΈΒ Ρ.Β Π΄. Π΄ΠΎΠ»ΠΆΠ½Π° ΠΎΡΡΡΠ΅ΡΡΠ²Π»ΡΡΡΡΡ ΡΠΏΠ΅ΡΠΈΠ°Π»ΠΈΡΡΠΎΠΌ. ΠΠΎΡΡΠΎΠΌΡ ΠΏΡΠΈ ΠΎΡΡΡΡΡΡΠ²ΠΈΠΈ Π·Π½Π°Π½ΠΈΠΉ Π²Β ΡΡΠΈΡ ΠΎΡΡΠ°ΡΠ»ΡΡ Π½Π΅ΠΎΠ±Ρ ΠΎΠ΄ΠΈΠΌΠΎ ΠΏΡΠΎΠΊΠΎΠ½ΡΡΠ»ΡΡΠΈΡΠΎΠ²Π°ΡΡΡΡ ΡΒ ΠΎΠΏΡΡΠ½ΡΠΌ ΠΏΡΠΎΠ΅ΠΊΡΠΈΡΠΎΠ²ΡΠΈΠΊΠΎΠΌ, ΠΊΠΎΡΠΎΡΡΠΉ ΠΏΠΎΠ·Π²ΠΎΠ»ΠΈΡ ΠΈΠ·Π±Π΅ΠΆΠ°ΡΡ Π³ΡΡΠ±ΡΡ ΠΎΡΠΈΠ±ΠΎΠΊ. ΠΠ°ΠΈΠ±ΠΎΠ»Π΅Π΅ Π½Π΅ΠΏΡΠΈΡΡΠ½ΠΎΠΉ ΡΠ²Π»ΡΠ΅ΡΡΡ ΡΠΈΡΡΠ°ΡΠΈΡ, ΠΊΠΎΠ³Π΄Π° ΠΏΡΠΎΠ΅ΠΊΡ Π±ΡΠ» Π΄ΠΎΠΏΡΡΠ΅Π½ ΠΊΒ ΡΡΡΠΎΠΈΡΠ΅Π»ΡΡΡΠ²Ρ, Π΄ΠΎΠΌ ΠΏΠΎΡΡΡΠΎΠ΅Π½, ΠΈΒ Π»ΠΈΡΡ ΠΏΠΎΡΠΎΠΌ Π½Π°ΡΠΈΠ½Π°ΡΡ ΠΏΡΠΎΡΠ²Π»ΡΡΡΡΡ ΡΠ΅Ρ Π½ΠΈΡΠ΅ΡΠΊΠΈΠ΅ Π½Π΅Π΄ΠΎΡΠ΅ΡΡ, ΡΡΡΡΠ°Π½ΠΈΡΡ ΠΊΠΎΡΠΎΡΡΠ΅ ΠΎΡΠ΅Π½Ρ ΡΠ»ΠΎΠΆΠ½ΠΎ.
ΠΡΠΏΠΎΠ»ΡΠ·ΠΎΠ²Π°Π½ΠΈΠ΅ ΠΏΡΠΎΠ³ΡΠ°ΠΌΠΌΡ Π΄Π»Ρ ΠΏΡΠΎΠ΅ΠΊΡΠΈΡΠΎΠ²Π°Π½ΠΈΡ Π΄ΠΎΠΌΠ°
ΠΠ°Β ΡΠ΅Π³ΠΎΠ΄Π½ΡΡΠ½ΠΈΠΉ Π΄Π΅Π½Ρ ΡΡΡΠ΅ΡΡΠ²ΡΠ΅Ρ ΠΌΠ½ΠΎΠΆΠ΅ΡΡΠ²ΠΎ ΠΊΠΎΠΌΠΏΡΡΡΠ΅ΡΠ½ΡΡ ΠΏΡΠΎΠ³ΡΠ°ΠΌΠΌ, ΠΏΡΠ΅Π΄Π½Π°Π·Π½Π°ΡΠ΅Π½Π½ΡΡ Π΄Π»Ρ ΠΏΡΠΎΠ΅ΠΊΡΠΈΡΠΎΠ²Π°Π½ΠΈΡ Π·Π΄Π°Π½ΠΈΠΉ. ΠΡΡΡΠ΅ΡΠ°ΡΡΡΡ ΡΡΠ΅Π΄ΠΈ Π½ΠΈΡ ΠΊΠ°ΠΊ Π»ΡΠ±ΠΈΡΠ΅Π»ΡΡΠΊΠΈΠ΅, ΠΊΠΎΡΠΎΡΡΠ΅ Π½Π΅Π»ΡΠ·Ρ ΡΠ°ΡΡΠΌΠ°ΡΡΠΈΠ²Π°ΡΡ Π²Β ΠΊΠ°ΡΠ΅ΡΡΠ²Π΅ ΡΠ΅ΡΡΠ΅Π·Π½ΠΎΠ³ΠΎ ΠΈΠ½ΡΡΡΡΠΌΠ΅Π½ΡΠ°, ΡΠ°ΠΊ ΠΈΒ ΠΏΡΠΎΡΠ΅ΡΡΠΈΠΎΠ½Π°Π»ΡΠ½ΡΠ΅ ΠΏΡΠΎΠ³ΡΠ°ΠΌΠΌΡ, ΠΈΡΠΏΠΎΠ»ΡΠ·ΡΠ΅ΠΌΡΠ΅ ΡΠΏΠ΅ΡΠΈΠ°Π»ΠΈΡΡΠ°ΠΌΠΈ ΠΏΠΎΒ Π²ΡΠ΅ΠΌΡ ΠΌΠΈΡΡ. ΠΒ Π½ΠΈΠΌ ΠΎΡΠ½ΠΎΡΡΡΡΡ: AutoCad, ΠΠΎΠΌΠΏΠ°Ρ 3DΒ ΠΈΒ ΠΏΡΠΎΡΠΈΠ΅.
ΠΠΎΠΌΠΏΠ»Π΅ΠΊΡ ΡΠ΅ΡΡΠ΅ΠΆΠ΅ΠΉ, ΡΠ°Π·ΡΠ°Π±ΠΎΡΠ°Π½Π½ΡΠΉ Π²Β ΡΠ°ΠΊΠΎΠΉ ΠΏΡΠΎΠ³ΡΠ°ΠΌΠΌΠ΅, ΠΎΠ±Π»Π°Π΄Π°Π΅Ρ ΡΠ΅Π»ΡΠΌ ΡΡΠ΄ΠΎΠΌ ΠΏΡΠ΅ΠΈΠΌΡΡΠ΅ΡΡΠ²:
- ΠΠΎΠ»Π΅Π΅ Π±ΡΡΡΡΡΠΉ ΠΏΡΠΎΡΠ΅ΡΡ ΡΠΎΠ·Π΄Π°Π½ΠΈΡ ΠΏΠ»Π°Π½Π°.
- ΠΡΠΎΠ³ΡΠ°ΠΌΠΌΠ° ΠΌΠΈΠ½ΠΈΠΌΠΈΠ·ΠΈΡΡΠ΅Ρ Π²ΠΎΠ·ΠΌΠΎΠΆΠ½ΡΠ΅ Π½Π΅ΡΠΎΡΠ½ΠΎΡΡΠΈ Π²Β ΡΠ°ΡΡΠ΅ΡΠ°Ρ .
- ΠΠΎΠ·ΠΌΠΎΠΆΠ½ΠΎΡΡΡ ΡΠΎΠ·Π΄Π°Π½ΠΈΡ ΡΡΠ΅Ρ ΠΌΠ΅ΡΠ½ΠΎΠΉ ΠΌΠΎΠ΄Π΅Π»ΠΈ Π΄ΠΎΠΌΠ°.

Π‘ΠΎΠ·Π΄Π°Π½ΠΈΠ΅ ΡΠ΅ΡΡΠ΅ΠΆΠ° Π²Β ΠΏΡΠΎΠ³ΡΠ°ΠΌΠΌΠ΅ ΠΠ²ΡΠΎΠΊΠ°Π΄
Π’ΡΠ΅Ρ ΠΌΠ΅ΡΠ½ΡΠΉ ΠΏΠ»Π°Π½ Π΄ΠΎΠΌΠ° Π²Β ΠΠΎΠΌΠΏΠ°Ρ 3D
- ΠΠΈΡΡΡΠ°Π»ΡΠ½ΠΎΠ΅ ΠΏΠ»Π°Π½ΠΈΡΠΎΠ²Π°Π½ΠΈΠ΅ Π½Π΅Β ΡΠΎΠ»ΡΠΊΠΎ ΠΏΠΎΠΌΠ΅ΡΠ΅Π½ΠΈΠΉ, Π½ΠΎΒ ΠΈΒ ΠΈΠ½ΠΆΠ΅Π½Π΅ΡΠ½ΡΡ ΡΠ΅ΡΠ΅ΠΉ.
- ΠΡΡΡΡΠΎΠ΅ ΠΎΡΠ²ΠΎΠ΅Π½ΠΈΠ΅ Π΄Π°ΠΆΠ΅ ΡΠ΅ΠΌΠΈ ΠΏΠΎΠ»ΡΠ·ΠΎΠ²Π°ΡΠ΅Π»ΡΠΌΠΈ, ΠΊΡΠΎ Π½Π΅Β Π·Π½Π°ΠΊΠΎΠΌ ΡΒ Π°Π·Π°ΠΌΠΈ ΡΠ΅ΡΡΠ΅Π½ΠΈΡ.
- Π¨ΠΈΡΠΎΠΊΠ°Ρ ΡΡΠ½ΠΊΡΠΈΠΎΠ½Π°Π»ΡΠ½ΠΎΡΡΡ ΠΈΒ Π±ΠΎΠ»ΡΡΠΎΠΉ Π½Π°Π±ΠΎΡ ΠΈΠ½ΡΡΡΡΠΌΠ΅Π½ΡΠΎΠ² Π΄Π»Ρ Π²ΠΎΠΏΠ»ΠΎΡΠ΅Π½ΠΈΡ Π»ΡΠ±ΡΡ ΡΠ΅Ρ Π½ΠΈΡΠ΅ΡΠΊΠΈΡ ΠΈΒ Π΄ΠΈΠ·Π°ΠΉΠ½Π΅ΡΡΠΊΠΈΡ ΡΠ΅ΡΠ΅Π½ΠΈΠΉ.
- ΠΠ½ΠΎΠΆΠ΅ΡΡΠ²ΠΎ ΡΡΠΎΠΊΠΎΠ² ΠΈΒ ΠΏΠΎΠ»Π΅Π·Π½ΡΡ ΡΠΎΠ²Π΅ΡΠΎΠ² ΠΏΠΎΒ ΡΠ°Π±ΠΎΡΠ΅ ΠΏΡΠΎΠ³ΡΠ°ΠΌΠΌ Π²Β ΠΈΠ½ΡΠ΅ΡΠ½Π΅ΡΠ΅.
- ΠΠ°Π»ΠΈΡΠΈΠ΅ Π²ΡΡΡΠΎΠ΅Π½Π½ΡΡ Π±ΠΈΠ±Π»ΠΈΠΎΡΠ΅ΠΊ, Π²Β ΠΊΠΎΡΠΎΡΡΡ ΡΠΎΠ΄Π΅ΡΠΆΠΈΡΡΡ ΠΌΠ΅Π±Π΅Π»Ρ, Π°ΡΡ ΠΈΡΠ΅ΠΊΡΡΡΠ½ΡΠ΅ ΡΠ»Π΅ΠΌΠ΅Π½ΡΡ ΠΈΒ Π΄Π°ΠΆΠ΅ ΠΎΡΠ΄Π΅Π»ΠΎΡΠ½ΡΠ΅ ΠΌΠ°ΡΠ΅ΡΠΈΠ°Π»Ρ, ΡΡΠΎ ΠΏΠΎΠ·Π²ΠΎΠ»ΡΠ΅Ρ Π½Π΅Β ΡΠΎΠ»ΡΠΊΠΎ ΡΠΎΠ·Π΄Π°ΡΡ ΡΠ΅ΡΡΠ΅ΠΆ, Π½ΠΎΒ ΠΈΒ ΠΏΡΠ΅Π΄ΡΡΠ°Π²ΠΈΡΡ Π²Π½Π΅ΡΠ½ΠΈΠΉ Π²ΠΈΠ΄ Π±ΡΠ΄ΡΡΠ΅Π³ΠΎ Π΄ΠΎΠΌΠ°. ΠΡΠΎ ΠΎΡΠ΅Π½Ρ Π²Π°ΠΆΠ½ΠΎ Π΄Π»Ρ ΡΠΎΠ³ΠΎ, ΡΡΠΎΠ±Ρ ΡΠ°ΡΡΠΌΠΎΡΡΠ΅ΡΡ ΠΏΡΠΎΠ΅ΠΊΡ ΡΒ ΡΠΎΡΠΊΠΈ Π·ΡΠ΅Π½ΠΈΡ ΡΠ΄ΠΎΠ±ΡΡΠ²Π°, ΡΡΡΠ° ΠΈΒ Ρ.Β Π΄.
ΠΠ΅ΠΊΠΎΡΠΎΡΡΠ΅ ΡΠΎΠ²Π΅ΡΡ ΠΏΠΎΒ ΠΏΠ»Π°Π½ΠΈΡΠΎΠ²ΠΊΠ΅ Π΄ΠΎΠΌΠ°
Π‘ΠΎΠ·Π΄Π°Π²Π°Ρ ΡΠ΅ΡΡΠ΅ΠΆ Π΄ΠΎΠΌΠ°, ΡΠ»Π΅Π΄ΡΠ΅Ρ ΡΡΠ΅ΡΡΡ ΡΠ»Π΅Π΄ΡΡΡΠΈΠ΅ ΡΠ΅ΠΊΠΎΠΌΠ΅Π½Π΄Π°ΡΠΈΠΈ ΠΎΡΒ ΡΠΏΠ΅ΡΠΈΠ°Π»ΠΈΡΡΠΎΠ²:
- ΠΠΎΠ»ΠΈΡΠ΅ΡΡΠ²ΠΎ ΠΏΠΎΠΌΠ΅ΡΠ΅Π½ΠΈΠΉ, ΡΡΠΈΡΡΠ²Π°Ρ ΠΈΡ Β ΡΡΠ½ΠΊΡΠΈΠΎΠ½Π°Π»ΡΠ½ΠΎΠ΅ Π½Π°Π·Π½Π°ΡΠ΅Π½ΠΈΠ΅ ΠΈΒ ΡΠ°ΡΠΏΠΎΠ»ΠΎΠΆΠ΅Π½ΠΈΠ΅ ΠΎΡΠ½ΠΎΡΠΈΡΠ΅Π»ΡΠ½ΠΎ Π΄ΡΡΠ³ Π΄ΡΡΠ³Π°. ΠΠ΄Π΅ΡΡ ΡΠ»Π΅Π΄ΡΠ΅Ρ ΠΏΡΠ΅Π΄ΡΡΠΌΠΎΡΡΠ΅ΡΡ Π½Π΅Β ΡΠΎΠ»ΡΠΊΠΎ ΠΎΡΠ½ΠΎΠ²Π½ΡΠ΅ ΠΊΠΎΠΌΠ½Π°ΡΡ, ΠΎΡΠ²Π΅Π΄Π΅Π½Π½ΡΠ΅ Π΄Π»Ρ ΠΊΠ°ΠΆΠ΄ΠΎΠ³ΠΎ ΡΠ»Π΅Π½Π° ΡΠ΅ΠΌΡΠΈ ΠΈΒ ΡΡΠ½ΠΊΡΠΈΠΎΠ½Π°Π»ΡΠ½ΡΠ΅ ΠΏΠΎΠΌΠ΅ΡΠ΅Π½ΠΈΡ (Π²Π°Π½Π½Π°Ρ, ΡΡΠ°Π»Π΅Ρ, ΠΊΡΡ Π½Ρ), Π½ΠΎΒ ΡΠ°ΠΊΠΆΠ΅ ΠΈΒ ΠΊΠΎΠΌΠ½Π°ΡΡ, Π³Π΄Π΅ Π±ΡΠ΄Π΅Ρ ΡΠΎΠ±ΠΈΡΠ°ΡΡΡΡ Π²ΡΡ ΡΠ΅ΠΌΡΡ (Π·Π°Π», Π³ΠΎΡΡΠΈΠ½Π°Ρ), ΠΏΡΠΈΡ ΠΎΠΆΡΡ, Π²Π΅ΡΠ°Π½Π΄Ρ, ΠΊΠ»Π°Π΄ΠΎΠ²ΡΡ ΠΈΒ Ρ.Β Π΄.
- Π£Π²Π»Π΅ΡΠ΅Π½ΠΈΡ ΠΊΠ°ΠΆΠ΄ΠΎΠ³ΠΎ ΠΈΠ·Β ΡΠ»Π΅Π½ΠΎΠ² ΡΠ΅ΠΌΡΠΈ ΡΠ°ΠΊΠΆΠ΅ ΡΠ»Π΅Π΄ΡΠ΅Ρ ΡΡΠΈΡΡΠ²Π°ΡΡ ΠΏΡΠΈ ΠΏΠ»Π°Π½ΠΈΡΠΎΠ²ΠΊΠ΅ Π΄ΠΎΠΌΠ°. ΠΒ ΠΏΡΠΈΠΌΠ΅ΡΡ, Π²Β Π½Π΅ΠΊΠΎΡΠΎΡΡΡ Π΄ΠΎΠΌΠ°Ρ ΠΈΠΌΠ΅Π΅ΡΡΡ ΡΠ²ΠΎΠΉ Π±Π°ΡΡΠ΅ΠΉΠ½, ΡΡΠ΅Π½Π°ΠΆΠ΅ΡΠ½ΡΠΉ Π·Π°Π», ΠΎΡΠ΄Π΅Π»ΡΠ½Π°Ρ Π±ΠΈΠ±Π»ΠΈΠΎΡΠ΅ΠΊΠ°, ΡΠ°ΡΠ½Π°, ΠΌΠ°ΡΡΠ΅ΡΡΠΊΠ°Ρ ΠΈΒ Ρ.Β Π΄.
- ΠΠΈΡΠ½ΡΠ΅ ΠΊΠΎΠΌΠ½Π°ΡΡ Π»ΡΡΡΠ΅ Π΄Π΅Π»Π°ΡΡ Π½Π΅Π±ΠΎΠ»ΡΡΠΈΠΌΠΈ ΠΈΒ ΡΡΡΠ½ΡΠΌΠΈ, Π°Β Π·Π°Π», Π³Π΄Π΅ ΡΠΎΠ±ΠΈΡΠ°Π΅ΡΡΡ Π²ΡΡ ΡΠ΅ΠΌΡΡ, Π½Π°ΠΏΡΠΎΡΠΈΠ², Π΄ΠΎΠ»ΠΆΠ΅Π½ Π±ΡΡΡ ΠΏΡΠΎΡΡΠΎΡΠ½ΡΠΌ.
- ΠΠ΅ΡΡΠΊΡΡ ΡΠ»Π΅Π΄ΡΠ΅Ρ ΡΠ°ΡΠΏΠΎΠ»ΠΎΠΆΠΈΡΡ ΡΡΠ΄ΠΎΠΌ ΡΒ ΡΠΎΠ΄ΠΈΡΠ΅Π»ΡΡΠΊΠΎΠΉ ΡΠΏΠ°Π»ΡΠ½Π΅ΠΉ.
ΠΠ°ΠΊ ΡΠ΄Π΅Π»Π°ΡΡ Ρ ΠΎΡΠΎΡΠΈΠΉ Π΄ΠΈΠ·Π°ΠΉΠ½-ΠΏΡΠΎΠ΅ΠΊΡ? ΠΠΎΠ΄Π³ΠΎΡΠΎΠ²ΠΊΠ° 3D-ΠΌΠΎΠ΄Π΅Π»ΠΈ ΠΈ ΡΠ΅ΠΊΡΠ΅ΡΡ Π³ΡΠ°ΠΌΠΎΡΠ½ΠΎΠ³ΠΎ ΠΏΡΠΎΠ΅ΠΊΡΠΈΡΠΎΠ²Π°Π½ΠΈΡ. ΠΠΈΠ΄Π΅ΠΎ ΠΎΡ ΠΠ»Π΅ΠΊΡΠ΅Ρ ΠΠ΅ΠΌΡΠΊΠΎΠ²Π°
Π‘ΠΎΠ²Π΅Ρ! ΠΡΠ»ΠΈ Π²Β ΡΠ΅ΠΌΡΠ΅ Π΅ΡΡΡ ΠΌΠ°Π»Π΅Π½ΡΠΊΠΈΠ΅ Π΄Π΅ΡΠΈ ΠΈΠ»ΠΈ ΠΏΠΎΠΆΠΈΠ»ΡΠ΅ Π»ΡΠ΄ΠΈ, ΡΡΠΎ ΡΠ°ΠΊΠΆΠ΅ ΡΠ»Π΅Π΄ΡΠ΅Ρ ΡΡΠΈΡΡΠ²Π°ΡΡ ΠΏΡΠΈ ΠΏΠ»Π°Π½ΠΈΡΠΎΠ²ΠΊΠ΅ Π΄ΠΎΠΌΠ°. ΠΠΎΠ·ΠΌΠΎΠΆΠ½ΠΎ Π²Β ΡΠ°ΠΊΠΎΠΌ ΡΠ»ΡΡΠ°Π΅ Π»ΡΡΡΠ΅ Π±ΡΠ΄Π΅Ρ ΠΎΡΠΊΠ°Π·Π°ΡΡΡΡ ΠΎΡΒ Π²ΡΠΎΡΠΎΠ³ΠΎ ΡΡΠ°ΠΆΠ° ΠΈΠ»ΠΈΒ ΠΆΠ΅ ΡΡΡΠ°Π½ΠΎΠ²ΠΈΡΡ Π½Π°ΠΈΠ±ΠΎΠ»Π΅Π΅ Π±Π΅Π·ΠΎΠΏΠ°ΡΠ½ΡΠ΅ Π»Π΅ΡΡΠ½ΠΈΡΡ ΡΒ ΡΠ΄ΠΎΠ±Π½ΡΠΌΠΈ ΠΏΠ΅ΡΠΈΠ»Π°ΠΌΠΈ ΠΈΒ Π³Π»ΡΠ±ΠΎΠΊΠΈΠΌΠΈ ΡΡΡΠΏΠ΅Π½ΡΠΌΠΈ. ΠΠ΅Β Π΄ΠΎΠΏΡΡΠΊΠ°ΡΡΡΡ ΠΊΠΎΠ½ΡΡΡΡΠΊΡΠΈΠΈ ΡΠΈΠΏΠ° Β«Π³ΡΡΠΈΠ½ΡΠΉ ΡΠ°Π³Β».
- ΠΠ»Ρ ΠΊΠΎΠΌΠΏΠ°ΠΊΡΠ½ΠΎΠ³ΠΎ ΡΠ°Π·ΠΌΠ΅ΡΠ΅Π½ΠΈΡ Π²ΠΎΠ΄ΠΎΠΏΡΠΎΠ²ΠΎΠ΄Π° ΠΈΒ ΠΊΠ°Π½Π°Π»ΠΈΠ·Π°ΡΠΈΠΎΠ½Π½ΠΎΠΉ ΡΠΈΡΡΠ΅ΠΌΡ ΠΆΠ΅Π»Π°ΡΠ΅Π»ΡΠ½ΠΎ ΡΠ°ΡΠΏΠΎΠ»Π°Π³Π°ΡΡ ΠΊΡΡ Π½Ρ, Π±ΠΎΠΉΠ»Π΅Ρ ΠΈΒ Π·Π°Π½ΡΠ·Π΅Π» Π²Β ΠΎΠ΄Π½Ρ Π»ΠΈΠ½ΠΈΡ.
- ΠΠ»Ρ ΡΡΡΠ΅ΠΊΡΠΈΠ²Π½ΠΎΠ³ΠΎ ΡΠΎΡ ΡΠ°Π½Π΅Π½ΠΈΡ ΡΠ΅ΠΏΠ»Π° Π²Β Π·ΠΈΠΌΠ½Π΅Π΅ Π²ΡΠ΅ΠΌΡ ΠΆΠ΅Π»Π°ΡΠ΅Π»ΡΠ½ΠΎ Π½Π°Π»ΠΈΡΠΈΠ΅ Π²Β Π΄ΠΎΠΌΠ΅ ΡΡΠ΅ΠΏΠ»Π΅Π½Π½ΠΎΠΉ Π²Π΅ΡΠ°Π½Π΄Ρ ΠΈΠ»ΠΈ ΡΠ°ΠΌΠ±ΡΡΠ°.
- ΠΡΡΡΠ΅ΡΡΠ²Π»ΡΡ ΡΠ°ΡΡΠ΅Ρ ΠΏΠ»ΠΎΡΠ°Π΄ΠΈ Π·Π΄Π°Π½ΠΈΡ, Π½Π΅ΠΎΠ±Ρ ΠΎΠ΄ΠΈΠΌΠΎ ΡΡΠ΅ΡΡΡ, ΡΡΠΎ Π½Π°Β ΠΎΠ΄Π½ΠΎΠ³ΠΎ Π²Π·ΡΠΎΡΠ»ΠΎΠ³ΠΎ ΡΠ΅Π»ΠΎΠ²Π΅ΠΊΠ° Π΄ΠΎΠ»ΠΆΠ½ΠΎ ΠΏΡΠΈΡ ΠΎΠ΄ΠΈΡΡΡΡ ΠΌΠΈΠ½ΠΈΠΌΡΠΌ 8Β ΠΌ2Β ΠΆΠΈΠ»ΠΎΠ³ΠΎ ΠΏΡΠΎΡΡΡΠ°Π½ΡΡΠ²Π°.

ΠΠ»Π°Π½ Π΄ΠΎΠΌΠ° ΡΒ ΠΌΠ°Π½ΡΠ°ΡΠ΄ΠΎΠΉ ΠΈΒ Π³Π°ΡΠ°ΠΆΠΎΠΌ
Π‘ΠΎΠ²Π΅Ρ! ΠΠΎΠ»ΠΎΠ΄ΡΠΌ ΡΠ΅ΠΌΡΡΠΌ ΡΠ»Π΅Π΄ΡΠ΅Ρ ΠΏΡΠΎΠ΄ΡΠΌΠ°ΡΡ Π²Π΅ΡΠΎΡΡΠ½ΠΎΡΡΡ ΠΏΠΎΠΏΠΎΠ»Π½Π΅Π½ΠΈΡ ΡΠ΅ΠΌΠ΅ΠΉΡΡΠ²Π° Π΅ΡΠ΅ Π½Π°Β ΡΡΠ°ΠΏΠ΅ ΠΏΡΠΎΠ΅ΠΊΡΠΈΡΠΎΠ²Π°Π½ΠΈΡ Π΄ΠΎΠΌΠ°.
- ΠΠ΅Π»Π°ΡΠ΅Π»ΡΠ½ΠΎ, ΡΡΠΎΠ±Ρ ΡΠ°ΡΠΏΠΎΠ»ΠΎΠΆΠ΅Π½ΠΈΠ΅ ΠΎΠΊΠΎΠ½ Π±ΡΠ»ΠΎ ΡΠΆΠ½ΡΠΌ ΠΈΠ»ΠΈ Π²ΠΎΡΡΠΎΡΠ½ΡΠΌ.
ΠΠ°ΠΊΠ»ΡΡΠ΅Π½ΠΈΠ΅
ΠΠ½ΠΎΠ³ΠΈΠ΅ Π»ΡΠ΄ΠΈ ΠΈΠ½ΡΠ΅ΡΠ΅ΡΡΡΡΡΡ ΡΠ΅ΠΌ, ΠΊΠ°ΠΊ ΡΠ΄Π΅Π»Π°ΡΡ ΠΏΠ»Π°Π½ ΠΈΠ»ΠΈ ΡΠ΅ΡΡΡΠΆ ΡΠ°ΠΌΠΎΡΡΠΎΡΡΠ΅Π»ΡΠ½ΠΎ, ΠΎΠ΄Π½Π°ΠΊΠΎ Π΄Π°Π»Π΅ΠΊΠΎ Π½Π΅Β Π²ΡΠ΅ ΠΏΠΎΠ½ΠΈΠΌΠ°ΡΡ, Π½Π°ΡΠΊΠΎΠ»ΡΠΊΠΎ ΠΎΡΠ²Π΅ΡΡΡΠ²Π΅Π½Π½ΡΠΌ ΡΠ²Π»ΡΠ΅ΡΡΡ ΡΡΠ°ΠΏ ΠΏΡΠΎΠ΅ΠΊΡΠΈΡΠΎΠ²Π°Π½ΠΈΡ. ΠΡΡΠ΅ Π±ΡΠ»ΠΈ ΡΠ°ΡΡΠΌΠΎΡΡΠ΅Π½Ρ ΠΎΡΠ½ΠΎΠ²Π½ΡΠ΅ Π½ΡΠ°Π½ΡΡ ΡΠΎΠ·Π΄Π°Π½ΠΈΡ ΠΏΠΎΠ»Π½ΠΎΠ³ΠΎ ΠΏΡΠΎΠ΅ΠΊΡΠ° Π΄ΠΎΠΌΠ°. ΠΠ΄Π΅ΡΡ ΡΠ»Π΅Π΄ΡΠ΅Ρ ΠΏΠΎΠ½ΠΈΠΌΠ°ΡΡ, ΡΡΠΎ ΠΏΡΠΎΠ΅ΠΊΡΠΈΡΠΎΠ²Π°Π½ΠΈΠ΅ Π΄ΠΎΠΌΠ° ΡΡΠ΅Π±ΡΠ΅Ρ ΠΊΠΎΠΌΠΏΠ»Π΅ΠΊΡΠ½ΠΎΠ³ΠΎ ΠΏΠΎΠ΄Ρ ΠΎΠ΄Π° ΠΈΒ Π²Π½ΠΈΠΌΠ°Π½ΠΈΡ ΠΊΒ ΡΠ΅Π»ΠΎΠΌΡ ΡΡΠ΄Ρ ΠΎΡΠΎΠ±Π΅Π½Π½ΠΎΡΡΠ΅ΠΉ.
Π Π΅ΠΉΡΠΈΠ½Π³: 4 ΠΈΠ· 5 Β Β Β ΠΠΎΠ»ΠΎΡΠΎΠ²: 0Β Β Β ΠΡΠΎΡΠΌΠΎΡΡΠΎΠ²: 15802ΠΠΊΠΎΠ½ΡΠ°ΠΊΡΠ΅
ΠΠΎΠΉ ΠΌΠΈΡ
ΠΠ΄Π½ΠΎΠΊΠ»Π°ΡΡΠ½ΠΈΠΊΠΈ
Π€ΡΠΉΡΠ±ΡΠΊ
Π’Π²ΠΈΡΡΠ΅Ρ
ΠΡΠ³Π»+
skyfasad.ru
ΠΡΠΈΠΌΠ΅Ρ Π΄ΠΈΠ·Π°ΠΉΠ½-ΠΏΡΠΎΠ΅ΠΊΡΠ° ΡΠ°ΡΠ°Π΄ΠΎΠ² Π΄ΠΎΠΌΠ°
1. ΠΠ±ΡΠ΅Π΅ ΡΠΎΠ΄Π΅ΡΠΆΠ°Π½ΠΈΠ΅ ΡΠ°Π·Π΄Π΅Π»Π°.

2. ΠΠ±ΠΌΠ΅ΡΠ½ΡΠΉ ΠΏΠ»Π°Π½ ΠΏΠ΅ΡΠ²ΠΎΠ³ΠΎ ΡΡΠ°ΠΆΠ°. Π€Π°ΠΊΡΠΈΡΠ΅ΡΠΊΠΈΠ΅ ΡΠ°Π·ΠΌΠ΅ΡΡ ΠΈ ΠΏΡΠΈΠ²ΡΠ·ΠΊΠΈ ΡΠ»Π΅ΠΌΠ΅Π½ΡΠΎΠ² ΠΏΠ΅ΡΠ²ΠΎΠ³ΠΎ ΡΡΠ°ΠΆΠ° (ΠΎΠΊΠΎΠ½, Π΄Π²Π΅ΡΠ΅ΠΉ ΠΈ Ρ.Π΄.).

3. ΠΠ±ΠΌΠ΅ΡΠ½ΡΠΉ ΠΏΠ»Π°Π½ Π²ΡΠΎΡΠΎΠ³ΠΎ ΡΡΠ°ΠΆΠ°. Π€Π°ΠΊΡΠΈΡΠ΅ΡΠΊΠΈΠ΅ ΡΠ°Π·ΠΌΠ΅ΡΡ ΠΈ ΠΏΡΠΈΠ²ΡΠ·ΠΊΠΈ ΡΠ»Π΅ΠΌΠ΅Π½ΡΠΎΠ² ΠΏΠ΅ΡΠ²ΠΎΠ³ΠΎ ΡΡΠ°ΠΆΠ° (ΠΎΠΊΠΎΠ½, Π΄Π²Π΅ΡΠ΅ΠΉ ΠΈ Ρ.Π΄.).

4. Π‘Ρ
Π΅ΠΌΠ° Π΄ΠΎΡΠ°Π±ΠΎΡΠΊΠΈ ΠΏΠ΅ΡΠ²ΠΎΠ³ΠΎ ΡΡΠ°ΠΆΠ°. Π‘Ρ
Π΅ΠΌΠ° Π²ΠΎΠ·Π²Π΅Π΄Π΅Π½ΠΈΡ Π½Π΅ΠΎΠ±Ρ
ΠΎΠ΄ΠΈΠΌΡΡ
ΡΡΡΠΎΠΈΡΠ΅Π»ΡΠ½ΡΡ
ΠΊΠΎΠ½ΡΡΡΡΠΊΡΠΈΠΉ β Π·Π°ΠΊΠ»Π°Π΄ΠΊΠΈ ΠΎΠΊΠΎΠ½Π½ΡΡ
ΠΏΡΠΎΠ΅ΠΌΠΎΠ², ΡΠ΅ΡΡΠ°ΡΡ, ΠΊΠΎΠ»ΠΎΠ½Π½Ρ ΠΈ Ρ.Π΄.

5. Π‘Ρ
Π΅ΠΌΠ° Π΄ΠΎΡΠ°Π±ΠΎΡΠΊΠΈ Π²ΡΠΎΡΠΎΠ³ΠΎ ΡΡΠ°ΠΆΠ°. Π‘Ρ
Π΅ΠΌΠ° Π²ΠΎΠ·Π²Π΅Π΄Π΅Π½ΠΈΡ Π½Π΅ΠΎΠ±Ρ
ΠΎΠ΄ΠΈΠΌΡΡ
ΡΡΡΠΎΠΈΡΠ΅Π»ΡΠ½ΡΡ
ΠΊΠΎΠ½ΡΡΡΡΠΊΡΠΈΠΉ β Π·Π°ΠΊΠ»Π°Π΄ΠΊΠΈ ΠΎΠΊΠΎΠ½Π½ΡΡ
ΠΏΡΠΎΠ΅ΠΌΠΎΠ², ΡΠ΅ΡΡΠ°ΡΡ ΠΈ Ρ.Π΄.

6. Π¦Π²Π΅ΡΠ½ΡΠ΅ ΡΠ°ΡΠ°Π΄Ρ (4 ΡΡ) ΠΏΠΎΠΊΠ°Π·ΡΠ²Π°ΡΡ Π΄ΠΎΠΌ ΡΠΎ Π²ΡΠ΅Ρ
ΡΠ΅ΡΡΡΠ΅Ρ
ΡΡΠΎΡΠΎΠ½ ΡΠΆΠ΅ Ρ ΠΏΡΠΈΠΌΠ΅Π½Π΅Π½ΠΈΠ΅ΠΌ ΠΎΡΠ΄Π΅Π»ΠΎΡΠ½ΡΡ
ΠΌΠ°ΡΠ΅ΡΠΈΠ°Π»ΠΎΠ². ΠΠΌΠ΅Π½Π½ΠΎ ΡΠ°ΠΊ Π±ΡΠ΄Π΅Ρ Π²ΡΠ³Π»ΡΠ΄Π΅ΡΡ ΠΠ°Ρ Π΄ΠΎΠΌ Π² ΡΠ΅Π°Π»ΡΠ½ΠΎΡΡΠΈ ΡΠΎ Π²ΡΠ΅Ρ
ΡΡΠΎΡΠΎΠ½ ΡΠ²Π΅ΡΠ°.

7. Π¦Π²Π΅ΡΠ½ΡΠ΅ ΡΠ°ΡΠ°Π΄Ρ (4 ΡΡ) ΠΏΠΎΠΊΠ°Π·ΡΠ²Π°ΡΡ Π΄ΠΎΠΌ ΡΠΎ Π²ΡΠ΅Ρ
ΡΠ΅ΡΡΡΠ΅Ρ
ΡΡΠΎΡΠΎΠ½ ΡΠΆΠ΅ Ρ ΠΏΡΠΈΠΌΠ΅Π½Π΅Π½ΠΈΠ΅ΠΌ ΠΎΡΠ΄Π΅Π»ΠΎΡΠ½ΡΡ
ΠΌΠ°ΡΠ΅ΡΠΈΠ°Π»ΠΎΠ². ΠΠΌΠ΅Π½Π½ΠΎ ΡΠ°ΠΊ Π±ΡΠ΄Π΅Ρ Π²ΡΠ³Π»ΡΠ΄Π΅ΡΡ ΠΠ°Ρ Π΄ΠΎΠΌ Π² ΡΠ΅Π°Π»ΡΠ½ΠΎΡΡΠΈ ΡΠΎ Π²ΡΠ΅Ρ
ΡΡΠΎΡΠΎΠ½ ΡΠ²Π΅ΡΠ°

8. Π¦Π²Π΅ΡΠ½ΡΠ΅ ΡΠ°ΡΠ°Π΄Ρ (4 ΡΡ) ΠΏΠΎΠΊΠ°Π·ΡΠ²Π°ΡΡ Π΄ΠΎΠΌ ΡΠΎ Π²ΡΠ΅Ρ
ΡΠ΅ΡΡΡΠ΅Ρ
ΡΡΠΎΡΠΎΠ½ ΡΠΆΠ΅ Ρ ΠΏΡΠΈΠΌΠ΅Π½Π΅Π½ΠΈΠ΅ΠΌ ΠΎΡΠ΄Π΅Π»ΠΎΡΠ½ΡΡ
ΠΌΠ°ΡΠ΅ΡΠΈΠ°Π»ΠΎΠ². ΠΠΌΠ΅Π½Π½ΠΎ ΡΠ°ΠΊ Π±ΡΠ΄Π΅Ρ Π²ΡΠ³Π»ΡΠ΄Π΅ΡΡ ΠΠ°Ρ Π΄ΠΎΠΌ Π² ΡΠ΅Π°Π»ΡΠ½ΠΎΡΡΠΈ ΡΠΎ Π²ΡΠ΅Ρ
ΡΡΠΎΡΠΎΠ½ ΡΠ²Π΅ΡΠ°

9. Π¦Π²Π΅ΡΠ½ΡΠ΅ ΡΠ°ΡΠ°Π΄Ρ (4 ΡΡ) ΠΏΠΎΠΊΠ°Π·ΡΠ²Π°ΡΡ Π΄ΠΎΠΌ ΡΠΎ Π²ΡΠ΅Ρ
ΡΠ΅ΡΡΡΠ΅Ρ
ΡΡΠΎΡΠΎΠ½ ΡΠΆΠ΅ Ρ ΠΏΡΠΈΠΌΠ΅Π½Π΅Π½ΠΈΠ΅ΠΌ ΠΎΡΠ΄Π΅Π»ΠΎΡΠ½ΡΡ
ΠΌΠ°ΡΠ΅ΡΠΈΠ°Π»ΠΎΠ². ΠΠΌΠ΅Π½Π½ΠΎ ΡΠ°ΠΊ Π±ΡΠ΄Π΅Ρ Π²ΡΠ³Π»ΡΠ΄Π΅ΡΡ ΠΠ°Ρ Π΄ΠΎΠΌ Π² ΡΠ΅Π°Π»ΡΠ½ΠΎΡΡΠΈ ΡΠΎ Π²ΡΠ΅Ρ
ΡΡΠΎΡΠΎΠ½ ΡΠ²Π΅ΡΠ°

10. ΠΠ±ΡΠΈΠ΅ Π²ΠΈΠ΄Ρ. ΠΠ΅ΡΠΊΠΎΠ»ΡΠΊΠΎ Π½Π°ΠΈΠ±ΠΎΠ»Π΅Π΅ Ρ
Π°ΡΠ°ΠΊΡΠ΅ΡΠ½ΡΡ
ΠΈΠ·ΠΎΠ±ΡΠ°ΠΆΠ΅Π½ΠΈΠΉ Π²Π°ΡΠ΅Π³ΠΎ Π΄ΠΎΠΌΠ° Ρ ΡΠ°Π·Π½ΡΡ
ΡΡΠΎΡΠΎΠ½ Π΄Π»Ρ Π±ΠΎΠ»ΡΡΠ΅Π³ΠΎ ΠΏΠΎΠ½ΠΈΠΌΠ°Π½ΠΈΡ Π²Π½Π΅ΡΠ½Π΅Π³ΠΎ Π²ΠΈΠ΄Π° ΠΠ°ΡΠ΅Π³ΠΎ Π±ΡΠ΄ΡΡΠ΅Π³ΠΎ Π΄ΠΎΠΌΠ°.

11. ΠΠ±ΡΠΈΠ΅ Π²ΠΈΠ΄Ρ. ΠΠ΅ΡΠΊΠΎΠ»ΡΠΊΠΎ Π½Π°ΠΈΠ±ΠΎΠ»Π΅Π΅ Ρ
Π°ΡΠ°ΠΊΡΠ΅ΡΠ½ΡΡ
ΠΈΠ·ΠΎΠ±ΡΠ°ΠΆΠ΅Π½ΠΈΠΉ Π²Π°ΡΠ΅Π³ΠΎ Π΄ΠΎΠΌΠ° Ρ ΡΠ°Π·Π½ΡΡ
ΡΡΠΎΡΠΎΠ½ Π΄Π»Ρ Π±ΠΎΠ»ΡΡΠ΅Π³ΠΎ ΠΏΠΎΠ½ΠΈΠΌΠ°Π½ΠΈΡ Π²Π½Π΅ΡΠ½Π΅Π³ΠΎ Π²ΠΈΠ΄Π° ΠΠ°ΡΠ΅Π³ΠΎ Π±ΡΠ΄ΡΡΠ΅Π³ΠΎ Π΄ΠΎΠΌΠ°.

12. ΠΠ±ΡΠΈΠ΅ Π²ΠΈΠ΄Ρ. ΠΠ΅ΡΠΊΠΎΠ»ΡΠΊΠΎ Π½Π°ΠΈΠ±ΠΎΠ»Π΅Π΅ Ρ
Π°ΡΠ°ΠΊΡΠ΅ΡΠ½ΡΡ
ΠΈΠ·ΠΎΠ±ΡΠ°ΠΆΠ΅Π½ΠΈΠΉ Π²Π°ΡΠ΅Π³ΠΎ Π΄ΠΎΠΌΠ° Ρ ΡΠ°Π·Π½ΡΡ
ΡΡΠΎΡΠΎΠ½ Π΄Π»Ρ Π±ΠΎΠ»ΡΡΠ΅Π³ΠΎ ΠΏΠΎΠ½ΠΈΠΌΠ°Π½ΠΈΡ Π²Π½Π΅ΡΠ½Π΅Π³ΠΎ Π²ΠΈΠ΄Π° ΠΠ°ΡΠ΅Π³ΠΎ Π±ΡΠ΄ΡΡΠ΅Π³ΠΎ Π΄ΠΎΠΌΠ°.

13. Π€Π°ΡΠ°Π΄Ρ 1 ΠΈ 2Β ΡΠΎΠ΄Π΅ΡΠΆΠ°Ρ ΡΡ
Π΅ΠΌΡ ΡΠ°Π·ΠΌΠ΅ΡΠ΅Π½ΠΈΡ Π²ΡΠ΅Ρ
Π΄Π΅ΠΊΠΎΡΠ°ΡΠΈΠ²Π½ΡΡ
ΡΠ»Π΅ΠΌΠ΅Π½ΡΠΎΠ².

14. Π€Π°ΡΠ°Π΄Ρ 3 ΠΈ 4Β ΡΠΎΠ΄Π΅ΡΠΆΠ°Ρ ΡΡ
Π΅ΠΌΡ ΡΠ°Π·ΠΌΠ΅ΡΠ΅Π½ΠΈΡ Π²ΡΠ΅Ρ
Π΄Π΅ΠΊΠΎΡΠ°ΡΠΈΠ²Π½ΡΡ
ΡΠ»Π΅ΠΌΠ΅Π½ΡΠΎΠ².

15. Π‘ΠΏΠ΅ΡΠΈΡΠΈΠΊΠ°ΡΠΈΡ ΠΏΡΠΎΡΠΈΠ»Π΅ΠΉ Π΄Π΅ΠΊΠΎΡΠ°ΡΠΈΠ²Π½ΡΡ
ΡΠ»Π΅ΠΌΠ΅Π½ΡΠΎΠ². ΠΠ½Π΅ΡΠ½ΠΈΠΉ Π²ΠΈΠ΄, ΠΌΠ°ΡΠΊΠ°, Π°ΡΡΠΈΠΊΡΠ»Ρ ΠΈ ΠΊΠΎΠ»ΠΈΡΠ΅ΡΡΠ²ΠΎ ΠΏΡΠΈΠΌΠ΅Π½ΡΠ΅ΠΌΡΡ
Π² ΠΎΡΠ΄Π΅Π»ΠΊΠ΅ Π΄Π΅ΠΊΠΎΡΠ°ΡΠΈΠ²Π½ΡΡ
ΡΠ»Π΅ΠΌΠ΅Π½ΡΠΎΠ².

16.ΠΡΠΊΠΈΠ·Ρ ΠΊΠΎΠ²Π°Π½Π½ΡΡ
ΠΈΠ·Π΄Π΅Π»ΠΈΠΉ. ΠΠ½Π΅ΡΠ½ΠΈΠΉ Π²ΠΈΠ΄ ΠΈ ΠΏΠΎΠ΄ΡΠΎΠ±Π½ΡΠ΅ ΡΠ°Π·ΠΌΠ΅ΡΡ ΠΈΠ½Π΄ΠΈΠ²ΠΈΠ΄ΡΠ°Π»ΡΠ½ΡΡ
ΡΠ»Π΅ΠΌΠ΅Π½ΡΠΎΠ² β Π² Π΄Π°Π½Π½ΠΎΠΌ ΠΏΡΠΎΠ΅ΠΊΡΠ΅ ΠΊΠΎΠ²Π°Π½Π½ΡΡ
ΠΈΠ·Π΄Π΅Π»ΠΈΠΉ.

17. ΠΠ±ΡΠ΅ΠΌ ΠΎΡΠ½ΠΎΠ²Π½ΡΡ
ΠΎΡΠ΄Π΅Π»ΠΎΡΠ½ΡΡ
ΠΌΠ°ΡΠ΅ΡΠΈΠ°Π»ΠΎΠ². Π‘ΠΏΠ΅ΡΠΈΡΠΈΠΊΠ°ΡΠΈΡ ΠΏΡΠΈΠΌΠ΅Π½ΡΠ΅ΠΌΡΡ
ΠΎΡΠ΄Π΅Π»ΠΎΡΠ½ΡΡ
ΠΌΠ°ΡΠ΅ΡΠΈΠ°Π»ΠΎΠ², Ρ ΡΠΊΠ°Π·Π°Π½ΠΈΠ΅ΠΌ ΠΌΠ°ΡΠΊΠΈ, Π°ΡΡΠΈΠΊΡΠ»Π°, ΠΊΠΎΠ»ΠΈΡΠ΅ΡΡΠ²Π°, Π° ΡΠ°ΠΊΠΆΠ΅ ΡΠ΅ΠΊΠΎΠΌΠ΅Π½Π΄Π°ΡΠΈΠΉ ΠΏΠΎ ΠΈΡ
ΠΏΡΠΈΠΌΠ΅Π½Π΅Π½ΠΈΡ.

newhome63.ru
Π³ΠΎΡΠΎΠ²ΡΠ΅ ΠΈ ΡΠΈΠΏΠΎΠ²ΡΠ΅. ΠΠ°ΡΠ°Π»ΠΎΠ³ ΡΠΎΠ΄Π΅ΡΠΆΠΈΡ ΠΏΠ»Π°Π½ΠΈΡΠΎΠ²ΠΊΠΈ, ΠΏΠ»Π°Π½Ρ ΠΈ ΡΠ΅ΡΡΠ΅ΠΆΠΈ
ΠΡΠΎΠ΅ΠΊΡΡ Π΄ΠΎΠΌΠΎΠ² Ρ ΡΠ°ΡΠ°Π΄Π°ΠΌΠΈ ΠΈΠ· ΠΊΠΈΡΠΏΠΈΡΠ°: ΡΠΎΡΠΎ, ΠΊΠ°ΡΠ°Π»ΠΎΠ³
Π ΠΊΠΎΠ»Π»Π΅ΠΊΡΠΈΠΈ ΠΊΠΎΠΌΠΏΠ°Π½ΠΈΠΈ Z500, ΠΎΠ±Π½ΠΎΠ²Π»Π΅Π½Π½ΠΎΠΉ Π² 2018 Π³ΠΎΠ΄Ρ, ΠΏΡΠ΅Π΄ΡΡΠ°Π²Π»Π΅Π½Ρ Π°ΡΡ ΠΈΡΠ΅ΠΊΡΡΡΠ½ΡΠ΅ ΠΏΡΠΎΠ΅ΠΊΡΡ Π½Π° Π»ΡΠ±ΠΎΠΉ Π²ΠΊΡΡ. ΠΠ»Ρ ΡΠ΅Π°Π»ΠΈΠ·Π°ΡΠΈΠΈ ΠΏΠΎΠ΄ ΠΊΠ»ΡΡ Π½Π° ΡΠ²ΠΎΠ΅ΠΌ Π·Π΅ΠΌΠ΅Π»ΡΠ½ΠΎΠΌ Π½Π°Π΄Π΅Π»Π΅ ΠΊΠ»ΠΈΠ΅Π½ΡΡ ΠΌΠΎΠ³Ρ Π²ΡΠ±ΡΠ°ΡΡ ΠΈΠ· ΠΊΠ°ΡΠ°Π»ΠΎΠ³Π° ΠΈ ΠΊΡΠΏΠΈΡΡ ΠΏΠ»Π°Π½Ρ Π΄ΠΎΠΌΠΎΠ² Ρ ΡΠ°ΡΠ°Π΄Π°ΠΌΠΈ ΠΈΠ· ΠΊΠΈΡΠΏΠΈΡΠ° (ΡΠΎΡΠΎ, Π²ΠΈΠ΄Π΅ΠΎ, ΡΡ Π΅ΠΌΡ, ΡΠ΅ΡΡΠ΅ΠΆΠΈ, ΡΡΠΊΠΈΠ·Ρ ΡΠ°Π·ΠΌΠ΅ΡΠ΅Π½Ρ Π½Π° ΡΠ°ΠΉΡΠ΅ Π² ΡΡΠΎΠΌ ΡΠ°Π·Π΄Π΅Π»Π΅), ΠΊΠΎΡΠΎΡΡΠ΅ ΠΎΡΡΠ°ΡΡΡΡ Π΄ΠΎΡΡΠ°ΡΠΎΡΠ½ΠΎ ΠΏΠΎΠΏΡΠ»ΡΡΠ½ΡΠΌΠΈ ΡΡΠ΅Π΄ΠΈ ΡΠΎΠ²ΡΠ΅ΠΌΠ΅Π½Π½ΡΡ Π·Π°ΡΡΡΠΎΠΉΡΠΈΠΊΠΎΠ². Β
ΠΠ»Π°Π½ΠΈΡΠΎΠ²ΠΊΠ° Π΄ΠΎΠΌΠΎΠ² Ρ ΡΠ°ΡΠ°Π΄Π°ΠΌΠΈ ΠΈΠ· ΠΊΠΈΡΠΏΠΈΡΠ°, ΠΊΠΎΡΠΎΡΡΠ΅ Π²ΠΎΠ·Π²Π΅Π΄Π΅Π½Ρ ΠΏΠΎ ΠΏΡΠΎΠ΅ΠΊΡΠ°ΠΌ Z500, ΡΡΠ³ΠΎΠ½ΠΎΠΌΠΈΡΠ½Π° ΠΈ ΡΡΠ½ΠΊΡΠΈΠΎΠ½Π°Π»ΡΠ½Π°, Π° Π΄ΠΈΠ·Π°ΠΉΠ½ Π½Π΅ΠΎΠ±ΡΡΠ΅Π½ ΠΈ ΠΎΡΠΈΠ³ΠΈΠ½Π°Π»Π΅Π½.
ΠΠ»Π°Π½Ρ ΠΏΡΠΎΠ΅ΠΊΡΠΎΠ² Π΄ΠΎΠΌΠΎΠ² Ρ ΡΠ°ΡΠ°Π΄Π°ΠΌΠΈ ΠΈΠ· ΠΊΠΈΡΠΏΠΈΡΠ°: Π΄ΠΎΠ³ΠΎΠ²ΠΎΡ, ΠΎΠΏΠ»Π°ΡΠ°, ΡΡΠΎΠΊΠΈ, ΠΏΠΎΠ»ΡΡΠ΅Π½ΠΈΠ΅ Π΄ΠΎΠΊΡΠΌΠ΅Π½ΡΠ°ΡΠΈΠΈ
ΠΠ°ΠΊ ΡΠΎΠ»ΡΠΊΠΎ ΠΌΡ ΠΏΠΎΠ»ΡΡΠ°Π΅ΠΌ Π·Π°ΠΊΠ°Π· ΠΎΡ ΠΊΠ»ΠΈΠ΅Π½ΡΠ° Π½Π° ΠΏΠΎΠΊΡΠΏΠΊΡ Π³ΠΎΡΠΎΠ²ΠΎΠ³ΠΎ ΠΏΡΠΎΠ΅ΠΊΡΠ°, Π΅ΠΌΡ ΠΎΡΠΏΡΠ°Π²Π»ΡΠ΅ΡΡΡ ΡΡΠ΅Ρ Π½Π° ΠΎΠΏΠ»Π°ΡΡ ΠΈ Π΄ΠΎΠ³ΠΎΠ²ΠΎΡ. ΠΡΠΎΠΈΠ·Π²Π΅ΡΡΠΈ ΠΎΠΏΠ»Π°ΡΡ (ΠΏΠΎΠ»Π½ΡΡ ΡΡΠΎΠΈΠΌΠΎΡΡΡ), Π²ΡΠ±ΡΠ°Π½Π½ΠΎΠ³ΠΎ ΠΏΡΠΎΠ΅ΠΊΡΠ° ΠΊΠΎΡΡΠ΅Π΄ΠΆΠ°, ΠΊΠ»ΠΈΠ΅Π½Ρ ΠΌΠΎΠΆΠ΅Ρ Π°Π±ΡΠΎΠ»ΡΡΠ½ΠΎ Π² Π»ΡΠ±ΠΎΠΌ ΠΊΠΎΠΌΠΌΠ΅ΡΡΠ΅ΡΠΊΠΎΠΌ ΡΠΎΡΡΠΈΠΉΡΠΊΠΎΠΌ Π±Π°Π½ΠΊΠ΅. ΠΠΎΠ΄ΠΏΠΈΡΠ°Π² Π΄ΠΎΠ³ΠΎΠ²ΠΎΡ, Π·Π°ΡΡΡΠΎΠΉΡΠΈΠΊ Π΄ΠΎΠ»ΠΆΠ΅Π½ ΠΎΡΠΏΡΠ°Π²ΠΈΡΡ Π΅Π³ΠΎ ΠΎΠ±ΡΠ°ΡΠ½ΠΎ Π½Π°ΠΌ. ΠΠ»Ρ ΡΡΠΎΠ³ΠΎ ΠΌΠΎΠΆΠ½ΠΎ ΠΈΡΠΏΠΎΠ»ΡΠ·ΠΎΠ²Π°ΡΡ ΠΈ ΡΠ»Π΅ΠΊΡΡΠΎΠ½Π½ΡΡ ΠΏΠΎΡΡΡ, Π½ΠΎ Π²Π°ΠΆΠ½ΠΎ, ΡΡΠΎΠ± Π±ΡΠ»ΠΎ ΡΠ΅ΡΠΊΠΎ Π²ΠΈΠ΄Π½ΠΎ Π½Π° ΡΠΎΡΠΎ ΠΈΠ»ΠΈ ΠΎΡΡΠΊΠ°Π½ΠΈΡΠΎΠ²Π°Π½Π½ΠΎΠΌ ΠΈΠ·ΠΎΠ±ΡΠ°ΠΆΠ΅Π½ΠΈΠΈ ΠΏΠΎΠ΄ΠΏΠΈΡΡ ΠΊΠ»ΠΈΠ΅Π½ΡΠ°.
ΠΠΎΠ»ΡΡΠΈΠ² ΠΏΠΎΠ΄ΠΏΠΈΡΠ°Π½Π½ΡΠΉ Π΄ΠΎΠ³ΠΎΠ²ΠΎΡ, ΠΌΡ Π½Π°ΡΠΈΠ½Π°Π΅ΠΌ ΠΏΠΎΠ΄Π³ΠΎΡΠ°Π²Π»ΠΈΠ²Π°ΡΡ ΠΏΡΠΎΠ΅ΠΊΡΠ½ΡΡ Π΄ΠΎΠΊΡΠΌΠ΅Π½ΡΠ°ΡΠΈΡ. ΠΠ»ΠΈΡΠ΅Π»ΡΠ½ΠΎΡΡΡ Π΄Π°Π½Π½ΠΎΠ³ΠΎ ΡΡΠ°ΠΏΠ° ΠΌΠΎΠΆΠ΅Ρ Π±ΡΡΡ ΠΎΡ 3 Π΄Π½Π΅ΠΉ Π΄ΠΎ ΠΌΠ΅ΡΡΡΠ°. ΠΡΠ»ΠΈ ΠΊΠ»ΠΈΠ΅Π½Ρ Π·Π°Ρ ΠΎΡΠ΅Ρ Π²Π½Π΅ΡΡΠΈ ΠΈΠ·ΠΌΠ΅Π½Π΅Π½ΠΈΡ Π² ΠΏΠ»Π°Π½Ρ Π΄ΠΎΠΌΠΎΠ² Ρ ΡΠ°ΡΠ°Π΄Π°ΠΌΠΈ ΠΈΠ· ΠΊΠΈΡΠΏΠΈΡΠ°, ΡΡΠΎΠΊΠΈ ΠΏΠΎΠ΄Π³ΠΎΡΠΎΠ²ΠΊΠΈ Π΄ΠΎΠΊΡΠΌΠ΅Π½ΡΠ°ΡΠΈΠΈ ΠΏΠΎ ΠΏΡΠΎΠ΅ΠΊΡΡ ΠΌΠΎΠ³ΡΡ ΡΠ²Π΅Π»ΠΈΡΠΈΡΡΡΡ.Β
ΠΡΠΎΠ΅ΠΊΡΡ Π΄ΠΎΠΌΠΎΠ² Ρ ΡΠ°ΡΠ°Π΄Π°ΠΌΠΈ ΠΈΠ· ΠΊΠΈΡΠΏΠΈΡΠ° (2 ΡΠΊΠ·Π΅ΠΌΠΏΠ»ΡΡΠ° ΠΏΡΠΎΠ΅ΠΊΡΠ½ΠΎΠΉ Π΄ΠΎΠΊΡΠΌΠ΅Π½ΡΠ°ΡΠΈΠΈ ΠΈ ΠΎΡΠΈΠ³ΠΈΠ½Π°Π»Ρ Π°ΠΊΡΠ° ΠΏΡΠΈΠ΅ΠΌΠ°-ΠΏΠ΅ΡΠ΅Π΄Π°ΡΠΈ ΠΈ Π΄ΠΎΠ³ΠΎΠ²ΠΎΡΠ°) ΠΏΠΎ ΡΠ΅ΡΡΠΈΡΠΎΡΠΈΠΈ Π ΠΎΡΡΠΈΠΈ Π΄ΠΎΡΡΠ°Π²Π»ΡΡΡΡΡ Π±Π΅ΡΠΏΠ»Π°ΡΠ½ΠΎ ΠΊΡΡΡΠ΅ΡΠΎΠΌ.Β
ΠΠΎ Π·Π°Π²Π΅ΡΡΠ΅Π½ΠΈΡ ΡΠ΅Π°Π»ΠΈΠ·Π°ΡΠΈΠΈ, ΠΏΡΠΈΠΎΠ±ΡΠ΅ΡΠ΅Π½Π½ΠΎΠ³ΠΎ Π² Π½Π°ΡΠ΅ΠΉ ΠΊΠΎΠΌΠΏΠ°Π½ΠΈΠΈ ΠΏΡΠΎΠ΅ΠΊΡΠ° ΡΠ°ΡΡΠ½ΠΎΠ³ΠΎ Π΄ΠΎΠΌΠ°, ΠΊΠ°ΠΆΠ΄ΡΠΉ ΠΊΠ»ΠΈΠ΅Π½Ρ ΠΌΠΎΠΆΠ΅Ρ ΠΏΠΎΠ»ΡΡΠ°ΡΡ Π±Π΅ΡΠΏΠ»Π°ΡΠ½ΡΠ΅ ΠΊΠΎΠ½ΡΡΠ»ΡΡΠ°ΡΠΈΠΈ ΡΠΏΠ΅ΡΠΈΠ°Π»ΠΈΡΡΠΎΠ² ΠΏΠΎ ΡΠΊΠ°ΠΉΠΏ, ΡΠ΅Π»Π΅ΡΠΎΠ½Ρ, ΡΠ».ΠΏΠΎΡΡΠ΅ ΠΈΠ»ΠΈ Π²ΠΎΡΠΏΠΎΠ»ΡΠ·ΠΎΠ²Π°ΡΡΡΡ ΠΎΠ½Π»Π°ΠΉΠ½-ΠΊΠΎΠ½ΡΡΠ»ΡΡΠ°ΡΠΈΠ΅ΠΉ Π½Π° ΡΠ°ΠΉΡΠ΅. Β
ΠΠ»Π°Π½Ρ Π΄ΠΎΠΌΠΎΠ² Ρ ΡΠ°ΡΠ°Π΄Π°ΠΌΠΈ ΠΈΠ· ΠΊΠΈΡΠΏΠΈΡΠ°: Π΄ΠΎΠΏΠΎΠ»Π½Π΅Π½ΠΈΡ
ΠΠ° ΠΎΡΠ΄Π΅Π»ΡΠ½ΡΡ ΡΠ΅Π½Ρ ΡΠΏΠ΅ΡΠΈΠ°Π»ΠΈΡΡΡ Π½Π°ΡΠ΅ΠΉ ΠΊΠΎΠΌΠΏΠ°Π½ΠΈΠΈ Π²ΡΠΏΠΎΠ»Π½ΡΡ Π΄Π»Ρ ΠΠ°Ρ ΡΡΠ΄ Π΄ΠΎΠΏΠΎΠ»Π½ΠΈΡΠ΅Π»ΡΠ½ΡΡ ΡΡΠ»ΡΠ³, ΠΊΠΎΡΠΎΡΡΠ΅ ΠΏΠΎΠ·Π²ΠΎΠ»ΡΡΡ ΡΠ΄Π΅Π»Π°ΡΡ Π½ΠΎΠ²ΡΠΉ Π΄ΠΎΠΌ ΠΌΠ°ΠΊΡΠΈΠΌΠ°Π»ΡΠ½ΠΎ ΠΊΠΎΠΌΡΠΎΡΡΠ½ΡΠΌ, ΡΠΊΠΎΠ½ΠΎΠΌΠΈΡΠ½ΡΠΌ ΠΈ Π½Π°Π΄Π΅ΠΆΠ½ΡΠΌ.Β
Π’Π°ΠΊ ΠΏΠ»Π°Π½ΠΈΡΠΎΠ²ΠΊΠ° ΠΏΡΠΎΠ΅ΠΊΡΠΎΠ² Π΄ΠΎΠΌΠΎΠ² Ρ ΡΠ°ΡΠ°Π΄Π°ΠΌΠΈ ΠΈΠ· ΠΊΠΈΡΠΏΠΈΡΠ° ΠΌΠΎΠΆΠ΅Ρ Π±ΡΡΡ ΠΎΡΠΊΠΎΡΡΠ΅ΠΊΡΠΈΡΠΎΠ²Π°Π½Π° Β ΠΏΡΠΈ ΠΏΠΎΠΌΠΎΡΠΈ ΡΡΠ»ΡΠ³ΠΈ Β«ΠΠ½Π΅ΡΠ΅Π½ΠΈΠ΅ ΠΈΠ·ΠΌΠ΅Π½Π΅Π½ΠΈΠΉΒ».Β Β«ΠΠ΄Π°ΠΏΡΠ°ΡΠΈΡ ΡΡΠ½Π΄Π°ΠΌΠ΅Π½ΡΠ°Β» — ΠΏΡΠΈ ΡΠ°Π·ΡΠ°Π±ΠΎΡΠΊΠ΅ ΡΡΠ½Π΄Π°ΠΌΠ΅Π½ΡΠ° ΠΏΡΠΎΠ΅ΠΊΡΠ° Π΄ΠΎΠΌΠ° Ρ ΡΠ°ΡΠ°Π΄Π°ΠΌΠΈ ΠΈΠ· ΠΊΠΈΡΠΏΠΈΡΠ° Π±ΡΠ΄ΡΡ ΡΡΡΠ΅Π½Ρ ΠΈΠ½Π΄ΠΈΠ²ΠΈΠ΄ΡΠ°Π»ΡΠ½ΡΠ΅ ΠΎΡΠΎΠ±Π΅Π½Π½ΠΎΡΡΠΈ ΠΠ°ΡΠ΅Π³ΠΎ Π·Π΅ΠΌΠ΅Π»ΡΠ½ΠΎΠ³ΠΎ ΡΡΠ°ΡΡΠΊΠ°. Π’Π°ΠΊΠΆΠ΅ ΡΠΏΠ΅ΡΠΈΠ°Π»ΠΈΡΡΡ ΡΠ°Π·ΡΠ°Π±ΠΎΡΠ°ΡΡ Π½Π΅ΠΏΠΎΠ²ΡΠΎΡΠΈΠΌΡΠΉ Π΄ΠΈΠ·Π°ΠΉΠ½ Π΄ΠΎΠΌΠΎΠ² Ρ ΡΠ°ΡΠ°Π΄Π°ΠΌΠΈ ΠΈΠ· ΠΊΠΈΡΠΏΠΈΡΠ°, Π»Π°Π½Π΄ΡΠ°ΡΡΠ½ΡΠΉ Π΄ΠΈΠ·Π°ΠΉΠ½, ΠΎΠ±Π΅ΡΠΏΠ΅ΡΠ°Ρ Ρ ΠΎΡΠΎΡΡΡ Π·Π°ΡΠΈΡΡ ΠΠ°ΡΠ΅Π³ΠΎ ΠΆΠΈΠ»ΠΎΠ³ΠΎ Π΄ΠΎΠΌΠ° ΠΎΡ ΠΎΠ±Π»Π΅Π΄Π΅Π½Π΅Π½ΠΈΡ, ΠΌΠΎΠ»Π½ΠΈΠΉ ΠΈ Π΄ΡΡΠ³ΠΈΡ ΠΊΠ»ΠΈΠΌΠ°ΡΠΈΡΠ΅ΡΠΊΠΈΡ ΡΠ²Π»Π΅Π½ΠΈΠΉ. ΠΡΠ»ΠΈ ΠΈΠ· ΠΏΡΠ΅Π΄Π»ΠΎΠΆΠ΅Π½Π½ΡΡ ΡΠΈΠΏΠΎΠ²ΡΡ Π²Π°ΡΠΈΠ°Π½ΡΠΎΠ² Π²Ρ Π½ΠΈΡΠ΅Π³ΠΎ Π½Π΅ ΡΠΌΠΎΠ³Π»ΠΈ Π²ΡΠ±ΡΠ°ΡΡ, ΠΌΠΎΠΆΠ΅ΡΠ΅ Π·Π°ΠΊΠ°Π·Π°ΡΡ ΡΠ°Π·ΡΠ°Π±ΠΎΡΠΊΡ Π°Π²ΡΠΎΡΡΠΊΠΎΠ³ΠΎ ΠΏΡΠΎΠ΅ΠΊΡΠ°. ΠΡΠΎΠΌΠ΅ ΡΠΎΠ³ΠΎ, ΠΌΡ Π³ΠΎΡΠΎΠ²Ρ Π²Π°ΠΌ ΠΏΡΠ΅Π΄ΠΎΡΡΠ°Π²ΠΈΡΡ ΠΎΡΠ½ΠΎΠ²Ρ Π΄Π»Ρ ΡΠΎΡΡΠ°Π²Π»Π΅Π½ΠΈΡ ΡΠΌΠ΅ΡΡ.ΒΠΠ΅Π»Π°Π΅ΠΌ Π½Π°ΠΉΡΠΈ Π»ΡΡΡΠΈΠΉ Π΄Π»Ρ Π²Π°Ρ ΠΏΡΠΎΠ΅ΠΊΡ Π΄ΠΎΠΌΠ° Ρ ΡΠ°ΡΠ°Π΄Π°ΠΌΠΈ ΠΈΠ· ΠΊΠΈΡΠΏΠΈΡΠ°!Β
z500proekty.ru
