Схемы разводки электропроводки в частном доме – Электропроводка в частном доме – от схемы до монтажа
Схема электропроводки в доме — 110 фото правильного размещения основных элементов
К проведению электричества в доме следует отнестись с должными вниманием и ответственностью. Особенно важно это в случае, если работа будет проводиться хозяином дома самостоятельно. Стоит также перед началом работы просмотреть фото схем электропроводки.

Как действовать
В частных домах проводить электричество лучше перед отделочными работами. Начать можно сразу после того, как будут доделаны стены и покрыта крыша. Начало электропроводки стоит начать с выбора, двухфазным (то есть на 220 Ватт) или трехфазным (380 Ватт) будет ввод. После чего следует разработать схему разводки электропроводки.

Также нужно рассчитать, оборудование какой мощности потребуется и приступать к подаче документов и получению проектного плана. При этом вряд ли технические условия позволят выделить мощность от 5 килоВатт. После этого можно выбирать все составляющие и комплектующие, покупать их, а также счетчик, автоматы и кабели.
Все описанные манипуляции стоит относить к подготовительным. Далее можно переходить к непосредственному подведению электричества к дому.

Самостоятельно этого сделать нельзя, такие действия может выполнять только специализированная организация, владелец дома может решить только, какого типа будет подводка – она может осуществляться по воздуху или под землей.

Затем осуществляется установка автомата и счетчика. После установки щитка электроэнергия заводится непосредственно в дом. При этом следует помнить о схеме подключения электропроводки в частном доме.

После того, как будет закончено подведение электричества к дому, можно приступить к прокладыванию кабеля в самом помещении непосредственно. Также устанавливаются и подключаются розетки и выключатели.
Следующий этап электропроводки в доме – заземление и подключение электричества. После этого систему следует протестировать, затем можно будет получать акт. Получение последнего означает, что электроэнергию можно подключать и использовать.

Такая последовательность действий не является обязательной, это скорее общий порядок. Каждый конкретный случай требует учёта всех нюансов, также важны технические условия, а также проект. Также, важно заметить, что документы лучше начать готовить заранее, к тому же, подготавливать технические условия можно в течение двух лет.

Выбор типа
Частный дом может быть оснащен однофазным или трехфазным напряжением. Первый вариант предполагает напряжение в 220 Ватт, в соответствии с установленными нормами может быть предоставлено максимум от 10 до 15 килоВатт. Второй вариант предполагает, что к дому подводится напряжение в 380 Ватт. А максимально для этого варианта предоставляется 15 килоВатт.
Трехфазное соединение используют, если предполагается подключение оборудования с большой мощностью, например, электрических плит, отопительных котлов или духовок. В то же время, подключение трехфазного подвода предполагает соблюдение более высоких требований, поскольку травмоопасность будет более высокой.

В связи с этим, если в доме отопление не будет электрическим, то устанавливать три фазы не обязательно. Такого подхода следует придерживаться и при установлении электропроводки в гараже. Если оборудование не требует высокого напряжения, то и трехфазную сеть подключать не нужно.

После определения типа, можно разрабатывать план, по которому будет осуществляться электрификация. В таком плане нужно будет указать каждый из электрических приборов и места их расположения, определиться с выключателями и розетками.

После определения с необходимыми электроприборами, следует рассчитать, какое напряжение они потребуют. После определяются группы потребления, в соответствии с чем к разным комнатам будут подводиться разное количество линий.
После описанных манипуляций, стоит определиться с расположением щитка, которое регулируется только в части расположения на относительном состоянии от системы трубопровода. Затем устанавливается автомат и электричество подается в дом.

Если проводка была сделана самостоятельно, то нужно обратиться к специалистам, чтобы была проверена безопасность соединения. Некоторые отличия будет иметь электропроводка в квартире, что обязательно нужно учитывать.

Фото схемы электропроводки в доме






































Также рекомендуем посетить:
mojdominfo.ru
Схема электропроводки в частном доме своими руками.
В настоящее время ни один частный дом не обходится без электропроводки, однако не стоит забывать, что в основе лежит правильный монтаж. Для этого вам понадобится правильно составленная схема электропроводки. Монтаж электропроводки будет включать в себя несколько этапов.
Первым делом это разработка идей и подходов, которые в будущем будут использоваться. После чего создается проект подключения вашего частного дома к сети с подсчетом расходов.
Перед началом любых электромонтажных работ необходимо составить схему электропроводки. Если у вас имеется четкая и принципиальная схема под рукой, монтажные работы пройдут намного быстрее и четче.Зачем необходимо делать схему электропроводки?
Первым делом схема электропроводки в частном доме помогает узнать наименование и количество необходимого материала. Если быть точнее, то это нам помогает увидеть на схеме длину проводки, тем самым купить необходимое количество провода, а так же количество розеток, выключателей, распределительных коробок и другое.
Помимо этого, схема разводки для электропроводки помогает обозначить четкое местоположение для силовых элементов, предназначенных для проводки, к ним относятся: распределительный щит, приборы учета, а так же автоматические выключатели и другие. При большей детализации можно составить схемы соединения проводов в распределительных коробках и распределительных щитах.
к содержанию ↑Как составить схему электропроводки в частном доме?
Получение электроэнергии в частном доме обычно осуществляется через воздушную линию 0,4 кВ. На вводный электрощит с воздушной опоры линии приходит как совмещенный рабочий PEN и нулевой защитный, так и фазный провод L.
В последнее время набирает тенденции установка электрощита снаружи здания, такое электроснабжение частного дома практикуют энергосберегающие организации. В это время в вводном электрощите устанавливают сам электросчетчик, а так же специальный автоматический выключатель.
После этого прокладывается питающий кабель или привод с вводного щита уже внутрь дома к внутреннему электрощиту.
Установив этот внутренний электрощит, вы начинаете электроснабжение самого дома. Стоит помнить, что схема электропроводки частного дома должна быть выполнена с максимальной надежностью, что бы это обеспечить происходит разделение пользователей на группы. Если не знаете, что такое узо в электрике, то рекомендуется изучить этот вопрос.
Существует несколько групп потребителей:
Розеточная группа
Освящение
Хозяйственные нужды (сюда входят все пристройки, гаражи и т. д.)
Силовая группа ( для стиральных машин, котлов, бойлеров)
Внутренний щиток так же оборудован отдельной защитой, которая предусмотрена для каждой группы.
Если дом достаточно большой в размере и имеет несколько этажей, то тогда можно разбить потребителей по этажам. Так же можно разбивать потребителей пополам или отдельно каждую комнату.

схема распределения и подключения проводке в доме при наличии однофазного питания
Вводный автомат
Электросчетчик
Однополосный автомат
Нулевая шина
Шина заземления
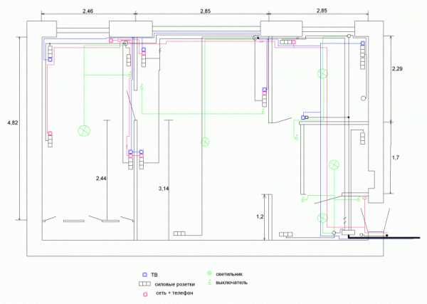
Для составления плана электропроводки вам так же понадобится план самого дома. С помощью него можно отображать план проводки в доме.
размещение электропроводки на плане дома
к содержанию ↑Если к вашему дому подходит трехфазное питание, то это означает, что с опоры на ваш вводный щиток будет выходить сразу три фазы, а так же совмещенный нулевой защитный и тот же рабочий провод.
Как осуществлять монтаж электропроводки в доме?
Все кабеля и провода от электрощита находящегося внутри дома должны разводиться строго по проекту. Выполняя электропроводку в доме своими руками, стоит руководствоваться не только проектом, но и советами профессионалов. Здесь так же есть свои нюансы, для облегчения ремонтных работ в будущем и для удобства в пользовании необходимо проводить проводку так, что бы она была по максимум доступной. Это позволит в любой момент удалить или заменить любой кабель без производства дополнительных ремонтных работ после устранения неполадок. Что бы обеспечить быструю и легкую замены проводку, проходящую сквозь стены ее необходимо сделать доступной. Все кабеля и провода проводятся через стены и перегородки в специальных патрубках. Оставшийся зазор между кабелем и трубой необходимо уплотнить, можно выполнять различными смесями: цемент с песком, глина с песком и другие.
Проводку в частном доме можно прокладывать двумя способами, оставляя ее открытой или скрывая.
Открытая электропроводка
В таком случае всю проводку по дому разводим открыто на стенах, при этом закрывая ее различными коробами, плинтусами, пластиковых каналах. Выполняя монтаж электропроводки в деревянном доме, стоит обратить внимание именно на этот метод. Применяя такой способ, вы можете прокладывать на любой высоте свой кабель, провод, такая величина не нормируется и может быть различной. Если вы решили выполнить открытую проводку в специальных плинтусах или коробах, то так же стоит помнить, что не стоит смешивать осветительные, слаботочные, а так же силовые провода. Сам короб так же должен плотно прилегать к строительной конструкции, на которую он закреплен, максимальный зазор в этой ситуации может достигать 2 мм. Так же короб должен обладать изоляционными свойствами и быть сделанным из самозатухающих или несгораемых материалов. Если в доме предусмотрена система планировки гибкого монтажа светильников, то так же можно применять модули кабельных каналов.
Скрытая электропроводка
Так же разводка проводки может быть скрыта. В этом случае все кабеля и провода в доме прокладываются в специально оставленных отверстиях. К примеру, их можно размещать под штукатуркой, в пустотах конструкций, внутри сборной перегородки и других. Самым рациональным будет прокладка всех кабелей в полу, так же возможен вариант прокладки в навесном потолке.
Если вы собираетесь осуществлять монтаж электропроводки своими руками под штукатуркой или в специальных вырезанных бороздах в стенах, то в этом случае все провода должны иметь хороший изоляционный слой, который будет их защищать от механических повреждений. Однако, выбрав этот метод, лучше всего прикиньте, что в будущем если вы соберетесь делать демонтаж проводки, то предстоит грандиозный ремонт, который обойдется в копеечку. Так же при такой прокладке стоит прокладывать все кабеля либо строго вертикально, либо строго горизонтально. Кабель должен быть удален от плиты перекрытия как минимум на 200мм. Если перегородка имеет толщину более 80 мм, то кабель можно прокладывать по кратчайшему расстоянию. Так же стоит позаботиться о креплении, оно должно прижимать кабель плотно к месту крепления каждые 0,5-1,2м.
При прокладке проводки в навесных потолках или внутри других строительных конструкциях стоит делать акцент на специальные защитные трубки. Они должны не распространять горение и быть с низким дымо- и газовыделением. Особое внимание стоит уделять прокладке электропроводки в деревянном доме, что бы исключить вероятность возгорания. Если вы собираетесь прокладывать проводку в помещениях с высокой влажностью, к примеру в сауне, то нужно обязательно применять специальные поливинилхлоридные трубки, а так же кабель должен быть в поливинилхлоридной оболочке.
Перед тем, как приступать к монтажным работам, необходимо провести все подготовительные работы. А именно, сделать заготовку, разметку и пробивку, что является основой любых электромонтажных работ. Первым делом определить место ввода кабеля и установки электрооборудования, розеток, выключателей и др. Сам щиток необходимо расположить неподалеку от места ввода, при этом его необходимо расположить в отапливаемом помещении на высоте 1,5-1,7 метра от пола.
Видео о том как спроектировать схему электропроводки в частном доме
karkasnik.su
Схема электропроводки в частном доме: зачем и как
Невозможно приступить к началу монтажных работ, не имея в наличии схемы электрической проводки в частном доме. Принципиальная схема электроснабжения позволит избежать ошибок в монтаже, а значит, переделок и дополнительных трат.
Схема электропроводки в частном доме: для чего?
Ответ на вопрос «Для чего нужна схема электрической проводки в частном доме» лежит на поверхности. Во-первых, необходимо составить перечень необходимых материалов и расходников. При наличии схемы не составит труда просчитать необходимую длину проводов различного сечения, требуемое число распределительных коробок, розеток, выключателей и определить места их разметки.
Во-вторых, схема разводки электропроводки понадобится для того, чтобы определить точки расположения силовых элементов в проводке – это распредщит, приборы учета, автоматические выключатели, точки ввода питающих кабелей и пр.
Как сделать схему электрической проводки в доме
Чтобы сделать схему электрической проводки в частном доме, необходимо определиться с питанием. В подавляющем большинстве случаев оно подводится по воздушной линии на 0,4 кВ, питание однофазное. Стоит учитывать, что согласно требованиям энергосберегающих организаций приборы учета необходимо устанавливать во дворе/улице на вводном электрощите, там же можно установить не только электросчетчик, но и вводной автоматический выключатель, как вариант, возможна установка вводного селективного УЗО. К внутреннему электрощиту внутри дома питающий провод прокладывается с вводного щита.
Так, в доме проводка с внутреннего электрощита разбивается на группы, число которых обусловливается количеством групп потребителей. В подавляющем большинстве случаев это освещение, розетки, хозяйственные нужды (гараж, пристройки, подвал) и силовая группа (котел или бойлер, стиральная машина и т.д.) Также во внутреннем электрощите необходимо предусмотреть установку автоматических устройств защиты (УЗО) для каждой группы потребителей.
Далее для составления схемы электропроводки в частном доме потребуется план самого дома. Если дом одноэтажный то имеет смысл разбить проводку на группы по половине дома или на каждую комнату, если этажей несколько, то можно разбить потребителей для каждого этажа.
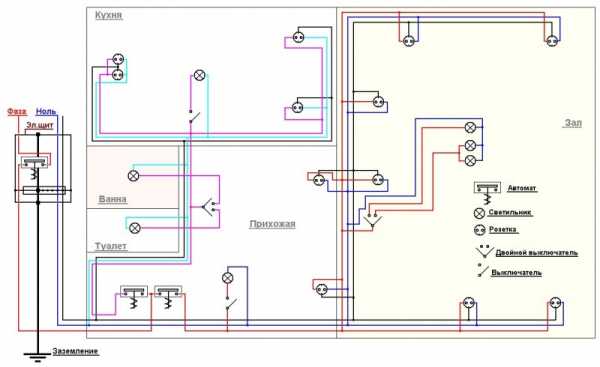
Пример готовой схемы электропроводки
Пример готовой схемы электропроводки в частном доме выглядит так.

Вид, мощность и количество потребителей электроэнергии обусловливают количество контуров, которое придется выделить в домашней электропроводке. Лучше, если контуров будет больше, чем меньше, в противном случае нагрузка будет неправильно распределяться. При достаточном количестве контуров короткое замыкание в одном из контуров не скажется на электропитании потребителей других контуров, а потому без электроэнергии останется лишь небольшое число потребителей.
Если привести пример такой ситуации, то авария насоса в стиральной машине не приведет к прекращению энергоснабжения гаража, а замыкание в розетке в коридоре не станет причиной отсутствия света в соседней комнате – это стоит учесть в схеме электрической проводки в частном доме. Заменить одну розетку или поменять(перепаять) один контур не представляет сложности, тогда как ремонтные работы по всему дому потребуют значительных трат.
При разработке схемы электрической проводки стоит учесть, что для потребителей большой мощности лучше установить отдельный контур и подвести провод большого сечения – к примеру, такого подхода требуют колодезный насос, электрическая плита.
Вообще, все контуры, подводящие питание к трехфазным приемникам тока на 380 В, выполняются пятижильными, тогда как для подведения бытового тока достаточно трехжильного контура.
Еще один нюанс, который стоит учесть – при использовании электрических обогревательных приборов в доме вместо контура, предназначенного для питания системы автоматики индивидуального отопления, стоит организовать отдельный контур/контуры питания радиаторов.
Видео
positroika-doma.ru
