Устройство заземления в частном доме своими руками – Как сделать заземление в частном доме своими руками
Заземление частного дома своими руками
Правильно обустроенная система заземления частного дома – это гарантия безопасности как самого строения и всего, что в нем находится, так и его жильцов. Создание контура заземления – вполне простая работа. Справиться с ее выполнением можно самостоятельно.

Монтаж заземления частного дома
Содержание пошаговой инструкции:
Виды заземления
Существует защитное и рабочее заземление. Главное предназначение защитного заземления – обеспечение надежной защиты жильцов от поражения электротоком, а электрической техники – от поломки при разного рода сбоях в сети. Если система включает в себя молниеотвод, наличие которого крайне желательно в частных домовладениях, заземление будет защищать и от поражения молнией.
Различные виды контуров заземления
Рабочее же заземление отвечает преимущественно за защиту электроприборов от поломки при разного рода чрезвычайных ситуациях. В частном строительстве оно активируется исключительно при возникновении сбоев.
Для большинства предметов домашней бытовой техники и электроники достаточно обыкновенного заземления посредством современной евророзетки. Однако кое-что рекомендуется заземлять «наглухо», а именно:
- стиральную машинку. Такая техника имеет серьезную электрическую емкость. В условиях повышенной влажности машинка может относительно безопасно, но все равно неприятно «щипаться»;
- микроволновку. Главным рабочим органом микроволновых печей являются высокомощные магнетроны. Если в розетке произойдет сбой, микроволновка начнет «сифонить» на крайне неблагоприятном для человека уровне. Задние панели многих СВЧ печек оснащаются специальной клеммой для отдельного заземлителя;
- электрические духовки, индукционные плиты (современные встраиваемые варочные поверхности). Особенности конструкции этих изделий таковы, что вероятность пробоя остается на довольно высоком уровне, поэтому отдельное заземление лишним определенно не будет;
- персональный компьютер. Попытки производителей сделать компьютерные блоки питания максимально компактными привели к тому, что уровень нормальной рабочей утечки упомянутых агрегатов находится на уровне стильной машины, а то и выше. Подобные воздействия крайне негативно отражаются на производительнос
ти и состоянии элементов компьютера. Подключить глухое заземление можно к любому крепежному винту на задней части системного блока.
Из чего состоит система заземления?

Схема работы защитного заземления
Система заземления состоит из ряда важных элементов. Первый из них – заземлитель. Обычно их несколько. Представляют собой металлические проводники, вбитые или врытые в грунт.
Оптимальная длина заземлителя – 200-300 см. Конкретные рекомендации по количеству и длине заземлителей уточняются в отдельном порядке в представительств
Вторым важным элементом системы заземления дома является металлосвязь. Этот агрегат представляет собой металлическую конструкцию, обеспечивающую соединение верхних концов заземлителей.
Металлосвязь заводится в дом как шина заземления. В частном доме может одновременно присутстовать несколько вводов заземляющих шин, однако одна из них должна в обязательно порядке заземлять вводно-распредел
В комплексе металлосвязь и заземлители складываются в контур заземления.
Электроустановки соединяются с заземляющей шиной посредством заземляющих проводников. Существуют проводники гибкого и жесткого типа.
В случае использования гибких проводников важно, чтобы их сечение составляло не меньше 4 мм2.
Заземляющий проводник можно переносить на заземляющую шину. К этой шине проводники подсоединяются через контактные площадки. Они выглядят как блестящие места покрытые смазкой с предварительно подготовленными отверстиями для болтов.
Благодаря смазке будет предотвращаться окисление и развитие электрокоррозии. Контактные площадки могут иметь различные обозначения, обычно это черные косые полосы. Запрещается выполнять сплошное окрашивание заземляющих шин.
Измерение электросопротивле

Конструкция заземляющего устройства
Неправильное заземление
В соответствии с требованиями соответствующих нормативных документов запрещается выполнять заземление электрических установок на любого рода трубопроводы.
Правльное (справа) и неправильное (слева и в центре) подключения к заземлению
- Заземлять на водяные трубы тоже нельзя. Последствия могут быть самыми печальными, вплоть до летального исхода во время принятия душа – с электричеством шутки плохи.
- Проводники запрещается подключать на неподготовленные площадки заземляющей шины. Проблема в том, что для каждого металла характерен свой показатель электрохимическо
го потенциала. Вне помещения элементы контура будут подвергаться воздействию влаги. - На неподготовленных участках это приведет к развитию электрокоррозии. Процесс распространится внутрь проводника. В случае аварии пораженный проводник моментально отгорает и становится попросту бесполезным.
- Запрещается выполнять последовательное заземление электроприборов, т.е. друг через друга. В случае поломки одного прибора неизбежно будут повреждены остальные установки.
- Нельзя подключать на одну площадку заземляющей шины более одного проводника. Это приведет к появлению потенциально опасных ситуаций.

Непригодное по ПУЭ заземление
Нюансы заземления частного дома

Подключение элементов заземления к распределительному щитку
Существует несколько вариантов обустройства контура заземления. Конкретный способ выбирается с учетом типа грунта на участке и особенностей дома. Вне зависимости от выбранного метода заземлители рекомендуется изготавливать из труб, один из концов которых предварительно сплющен в острие.
На нижнем участке каждой трубы (длина участка должна составлять порядка 50 см) делается вразброс 10-15 отверстий диаметром порядка 5-7 мм.
В жаркую погоду внутрь труб заземлителей рекомендуется заливать соляной раствор. Для его приготовления достаточно растворить половину пачки соли на ведро чистой воды. Этот раствор будет способствовать поддержанию сопротивления на нормальном уровне.
Шины заземления также остаются одинаковыми вне зависимости от выбранного метода. От использования оцинкованной стали для создания металлосвязи следует воздерживаться – материал очень быстро утратит свои эксплуатационные свойства.
Контур заземления своими руками

Заземление частного дома
Ознакомившись с теоретической частью, можете приступать к созданию контура заземления. Работа сравнительно простая и выполняется в несколько шагов.
Первый шаг. Рассчитайте контур. Для этого вам нужно узнать значение сопротивления почвы на вашем участке. Данную информацию узнавайте в соответствующей справочной литературе или местных службах. В той же службе вам могут дать рекомендованные параметры контура. Это избавит вас от лишних хлопот, ведь расчетные формулы довольно сложные и объемные.
Второй шаг. Подберите подходящее место для устройства контура. Контур устанавливайте в каком-нибудь малопосещаемом месте, минимальное расстояние от фундамента строения – 100 см.
Третий шаг. Заготовьте электроды. Их можно изготовить из стальных уголков. Минимальная ширина изделия – 5 см, оптимальная длина – 250-300 см.
Четвертый шаг. Выройте квадратную либо треугольную яму глубиной порядка 100 см. Электроды будут размещаться в углах котлована. Поэтому глубину и ширину ямы подбирайте так, чтобы расстояние между установленными электродами равнялось длине данных изделий.

Траншея для контура заземления
Пятый шаг. Вбейте подготовленные электроды по углам вырытой ямы. В этом вам поможет кувалда.
Шестой шаг. Приварите полосу металла к штырям электродов. Сварное соединение должно быть надежным и качественным. Места сварки обязательно обработайте антикоррозийным составом, к примеру, битумной мастикой.

Контур заземления частного дома
Седьмой шаг. Дотяните металлическую полоску до вводного щита. Далее вам нужно будет подсоединить к полосе шину заземления.
При отсутствии возможности использования полноценной шины подсоедините к металлической полосе качественный медный провод. Сечение этого провода должно составлять не менее 10 мм2. Для крепления провода используйте болт с гайкой. Место подсоединения полосы металла и медного провода обработайте антикоррозийным средством.
Восьмой шаг. Заройте яму. Основательно утрамбуйте засыпанную почву.
Контроль заземления после монтажа
После того как заземляющий контур будет готов, его следует обязательно проверить ради собственной же безопасности. Делается это путем измерения сопротивления растекания электрического тока в грунте и уровня сопротивления металлосвязи.
Профессиональные электрики делают это с помощью специальных приборов. Вы же можете сделать это при помощи инструмента под названием меггер. Специализированн
Мегаомметр Megger
Эти ручные электроиндукцион
Единственное – металлосвязь с помощью меггера замерить нельзя. Однако при условии качественного соединения и правильного подключения проблем с этими участками не возникает в течение десятков лет.
Для определения сопротивления нужно, чтобы пара измерительных электродов находилась на расстоянии порядка 12-15 м от края металлосвсязи. Электроды должны быть тщательно зачищенными. Измерение проводится на электродах, заглубленных в грунт примерно на 70-100 см и установленных на расстоянии около 150 см.
Важно соблюдать полярность подсоединения меггера. Защитное заземление дома должно быть способным выдержать удар молнии. Простые молнии имеют отрицательную полярность. Существуют и положительные молнии, когда толстый столб огня бьет из земли в направлении неба. Однако такие природные явления встречаются крайне редко и имеют такую разрушительную силу, что ни одно заземление не поможет.

70 молний во время шторма на острове Икария, Греция
Непосредственно же измерение с помощью мегомметра выполняется так: вы берете инструмент, крутите его ручку и изучаете показания стрелки на предустановленно

Измерение сопротивления растекания заземления меггером
Ни в коем случае не измеряйте заземление с использованием миллиамперметра, сетевого напряжения и специального гасящего резистора – это смертельно опасная затея.
Таким образом, монтаж заземления является крайне важным этапом обустройства частного дома. Уделите должное внимание этой процедуре, и ваш дом станет не только удобным и комфортным, но и полностью безопасным.
Удачной работы!
Видео – Заземление частного дома своими руками
svoimi-rykami.ru
Заземление дома своими руками | Строительный портал

Еще совсем недавно защитное заземление оборудовалось только на промышленных предприятиях и других объектах, где используют мощные электроустановки. Чтобы защитить своих работников от случайного пробоя на корпус, в обязательном порядке каждая установка и прибор заземлялись. Но время не стоит на месте. Сегодня наши дома напичканы мощной бытовой техникой: холодильники, морозильные камеры, микроволновые печи, индукционные плиты, системы «теплый пол» и многое другое. А ведь все это является источником повышенной опасности. В случае нарушения их изоляции «тесное общение» с мощными приборами может стать фатальным. Именно поэтому, чтобы обезопасить всех обитателей жилища, в загородных домах обязательно необходимо оборудовать электрическое заземление. Его обустройство можно доверить профессионалам, а можно выполнить самостоятельно.
- Для чего необходимо защитное заземление
- Что собой представляет контур заземления
- Как произвести расчет заземления
- Как сделать заземление в частном доме своими руками
Для чего необходимо защитное заземление
В профессиональной литературе указано, что защитное заземление – это соединение нетоковедущих частей электроустановок с землей (грунтом), которое выполняют преднамеренно. При этом в нормальном состоянии данные части электроприборов и установок не находятся под напряжением. Но если вдруг произойдет частичное разрушение изоляционного слоя, металлический корпус прибора может оказаться под напряжением.
Если объяснять более доступным языком, то придется вспомнить школьный курс физики. Как нам известно из оного, ток имеет свойство течь в ту сторону, где наименьшее сопротивление. Когда на токоведущих частях электроприборов нарушается изоляция, ток начинает искать место, где сопротивление самое низкое. Так он доходит до корпуса прибора, в результате чего корпус оказывается под напряжением. Эту ситуацию называют «пробоем на корпус». Помимо того, что ток на корпусе может нанести вред самому прибору или нарушить его функциональность, если в такой момент человек или животное дотронутся до корпуса прибора, они получат удар током. Это может повлечь печальные последствия.
Защитное заземление выполняется для того, чтобы отвести ток в землю (грунт). При этом крайне важно сделать контур заземления с таким низким сопротивлением, чтобы ток, который распределяется в обратно пропорциональной зависимости между человеком и заземляющим устройством, прошел через человека в предельно допустимых нормах, а большая часть была перенаправлена в землю.
Что собой представляет контур заземления

Самый распространенный вариант контура заземления – заглубленные в грунт электроды, соединенные между собой в какой-либо контур, который может представлять собой любую геометрическую фигуру – треугольник, квадрат или другую, но также соединение может производиться в один ряд. Вариант обустройства зависит от того, насколько он удобен для монтажа, и от размеров территории, которую можно использовать под контур. Иногда контур заземления выполняют по периметру здания. Полученная конструкция присоединяется к щитку, для чего используется кабель заземления.
Расстояние от заземляющего контура до дома не должно быть слишком большим, оптимальным считается 4 – 6 м. Нельзя располагать контур ближе 1 м к дому, нежелательно дальше 10 м.
Важно! Контур заземления в обязательном порядке обустраивается ниже уровня промерзания грунта, т.е. на глубине не менее 0,8 м.
Глубина, на которую необходимо заглублять электроды, зависит от структуры грунта и насыщенности его водой и может составлять от 1,5 м до 3 м и более. Если грунтовые воды находятся близко к поверхности почвы, грунт насыщен водой, то глубина будет небольшой. В противном случае придется забивать стержни глубоко в грунт либо обустраивать другой вариант системы заземления.
Контур заземления из черного металлопроката

В качестве заземляющих электродов можно использовать любые стержни из черного металла. Это может быть стальной уголок (чаще всего используется), труба, двутавр, арматура с гладкой структурой. Принцип выбора прост – удобство забивания в грунт. Т.е. можно выбрать любую форму, главное, чтобы сечение металла было не менее 1,5 см2.
Количество стержней – электродов можно определить опытным путем или произвести расчеты, но самым распространенным является треугольный контур заземления с электродами в вершинах треугольника. Между собой стержни соединены металлическими полосами, такая же полоса ведет и к распределительному щитку.
Расстояние между стержнями может быть от 1,2 м до 3 м и более. Это зависит от сопротивления грунта.
Важно! Перед тем как делать заземление в своем доме, посоветуйтесь с обычными электриками в вашем районе. Спросите у них, какие чаще всего конструкции, и с какими характеристиками обустраивают в вашем регионе. На какую глубину ставить электроды, как далеко выносить от дома, какое расстояние между стержнями делать. Это значительно облегчит вашу задачу.
Модульные системы заземления

Помимо того, что можно оборудовать контур заземления из подручного материала, на рынке появились готовые модульные системы заземления.
В комплект входят стержни из высококачественной стали, сверху они покрыты медью. Диаметр стержней около 14 мм, длина до 1,5 м. С обеих сторон на стержне есть нарезка омедненной резьбы. Элементы соединяются между собой с помощью латунных муфт. Для заглубления стержней в грунт есть наконечники, которые навинчиваются на резьбовое соединение. Таких наконечников несколько видов для разных грунтов. Еще в комплекте есть зажимы для соединения вертикальных (стержней) и горизонтальных (полос) элементов. Для защиты конструкции от коррозии используется специальная паста, которой обрабатываются все элементы системы.
У готовых модульных систем заземления есть несколько существенных преимуществ:
- Путем соединения вертикальных элементов можно осуществить заглубление на 50 м;
- Стержни не сильно поддаются коррозии благодаря медному напылению и нержавеющей стали;
- Не требуются сварочные работы;
- Обустройство может сэкономить площадь, т.к. всю систему можно оборудовать на 1 м2;
- Для монтажа не требуется специальное оборудование;
- Долговечные.
Выбор системы заземления, самодельная или готовая модульная, зависит только от финансового бюджета и личных предпочтений. Но в любом случае перед обустройством необходимо произвести расчеты заземления.
Как произвести расчет заземления
Для тех, кто не любит лишних сложностей, существует вариант выполнения заземления опытным путем. Можно обустроить треугольный контур на оптимальном расстоянии от дома, использовать металлические стержни длиной 3 м, расстояние между стержнями сделать от 1,5 до 2 м, соединить их между собой и произвести замер сопротивления контура. Требования к заземлению таковы: сопротивление заземляющего контура должно быть в диапазоне от 4 до 10 Ом. А общее правило – чем меньше значение сопротивления, тем лучше. Если результат замеров нашего контура не удовлетворяет требованиям, то добавляем еще электроды и соединяем с уже установленными. Снова производим замеры. И так повторяем до тех пор, пока наш контур не будет иметь сопротивление 4 Ом.
Более правильным решением будет все же произвести все необходимые расчеты до начала монтажа контура. Самое главное – определить количество требуемых электродов и длину горизонтального заземлителя (полосы). Все это напрямую зависит от свойств грунта, а точнее его сопротивления.
Первым делом определяем сопротивление одного стержня.

Значение удельного сопротивления грунта для расчетов можно брать из таблицы.
Если же грунт неоднородный, тогда его сопротивление рассчитывается по формуле:

Значение сезонного климатического коэффициента можно брать из таблицы:
Если не брать в расчет сопротивление горизонтального заземлителя (полосы), то количество электродов можно найти по формуле:


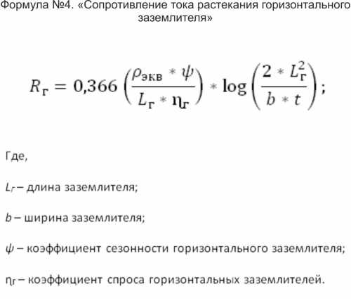
Находим сопротивление растекания горизонт. заземлителя:

Длину заземлителя находим по таким формулам:

Теперь можно рассчитать сопротивление электродов:

Окончательное количество электродов:

Коэффициент спроса можно узнать из таблицы:

Показатель коэффициента использования обозначает влияние токов друг на друга, которое зависит от расположения вертикальных заземлителей. При параллельном соединении электродов токи, проходящие по ним, влияют друг на друга. Чем меньше делается расстояние между вертикальными электродами, тем больше сопротивление всего контура. Именно поэтому иногда советуют разносить стержни друг от друга на расстояние, равное их длине, например, 3м.
Полученное в ходе расчетов значение количества электродов округляется до целого числа в большую сторону. Расчеты готовы, можно приступать к монтажу.
Как сделать заземление в частном доме своими руками
Монтаж заземления рекомендуется начинать в теплое время года. Во-первых, так легче производить земляные работы. Во-вторых, более точным и максимальным будет значение сопротивления грунта. Для качественного заземления это очень важно. А то можно сделать заземление, когда грунт временно насыщен водой, и его сопротивление будет 4 Ом, а потом наступит засуха и его сопротивление увеличится до 20 Ом. Лучше сразу учесть максимальное значение.
Мы будем рассматривать обустройство контура заземления из металлопроката в виде треугольника:

- Первым делом выбираем удобное место. Копаем траншею в виде треугольника. Оптимальная глубина от 0,7 до 1 м, ширина 0,5 – 0,7 м. Длина каждой линии такая, как мы определили в ходе расчетов (длина горизонтального заземлителя).
- От одного из углов (любого) копаем траншею, ведущую к силовому щитку возле дома.
- Вертикальные заземлители – электроды вбиваем в вершины треугольника. Можно использовать стальной уголок 50*50 или любой другой стержневой металлопрокат. Для удобства забивания в грунт конец стержня заостряем болгаркой. Если грунт слишком твердый, чтобы забивать в него электроды, тогда бурим скважины.
- Стержни заглубляем так, чтобы их верхушка торчала из земли. Если нам пришлось бурить скважины, то вставляя в них электроды, засыпаем их грунтом вперемешку с солью.
- Стальную полосу (минимум 40*5 мм) привариваем к стержням таким образом, чтобы образовался треугольник. Одну полосу ведем по траншее к силовому шкафу.
- В частный дом заземление заводим через щиток. Для этого полосу присоединяем к проводу заземления или непосредственно силовому щитку болтом 10 мм. Болт в обязательном порядке привариваем к полосе.

- Следующий этап – проверка заземления. Для этого потребуется прибор «Омметр», стоит он немало. Ради того, чтобы раз – два за всю жизнь проверить сопротивление, покупать его накладно. Поэтому приглашаем для проверки сопротивления контура специалистов из энергоуправления. Помимо того, что они произведут замеры, также заполнят паспорт контура заземления. Если показатели сопротивления соответствуют норме, тогда можно закапывать контур. Если же нет – тогда вбиваем дополнительные электроды.
- Засыпаем траншею. Используем для этого однородный грунт без примесей щебня или строительного мусора.
Важно! В засушливую погоду контур заземления рекомендуют поливать водой со шланга, так его сопротивление уменьшается.

Для более качественного срабатывания автомата отключения выполняют еще и заземление нейтрали. На входе в здание нейтраль соединяют с повторным заземлением. Дело в том, что в частные дома электричество приходит по воздуху. Для опор ЛЭП 6 – 10 кВт выполняется повторное заземление нейтрали, а вот для ЛЭП 0,4 кВт – практически никогда энергокомпании этого не делают. Чтобы нагрузка распределилась правильно, необходимо повторно заземлить опору возле дома (желательно, чтобы все соседские тоже были заземлены). И это заземление не объединять с контуром.
Если Вы не уверены, что все сделаете правильно, можете обратиться в специализированные организации, которые выполнят и все необходимые расчеты, и монтаж со знанием дела. Если же Вы ярый хозяйственник, который привык все делать собственноручно, что ж, дерзайте. Только помните – Ваше творение призвано защищать всю семью.
strport.ru
Заземление в частном доме своими руками
Для устройства заземления в загородном доме или на даче вам потребуется немного терпения, строительных материалов, минимум инструментов, и чуточку знаний, полученных из данной статьи. Мы с не будем размышлять о том, какое бывает заземление и какие варианты заземления не следует брать на вооружение. Также, не будем забивать голову информацией об эквивалентном удельном сопротивлении грунта и значениями расчетных климатических коэффициентов сезонности сопротивления грунта.
Мы пойдём исключительно оптимальным путём – возьмём успешный опыт уже свершившегося монтажа заземления, которое выполнено на основании утверждённого проекта, его проверили и дали соответствующее разрешение на эксплуатацию компетентные службы.
Для начала, приблизительно подсчитаем что нам требовалось:
- Сварочный аппарат и маска для сварки.
- Кувалда 5-8 кг.
- Лопата (штыковая и совковая).
Материалы
- Уголок стальной 50 х 50 х 4 мм Х 3 м – 3 шт.
- Уголок стальной 50 х 50 х 4 мм Х 1.5 м – 3 шт.
- Прут стальной D – 14 мм – длина — от места монтажа заземляющего контура до дома + высота до фронтона + отдельный прут от заземляющего контура до дома и вверх до конька (при монтаже молниезащиты).
- Электроды 3 мм.
- Провод 4 х 4 мм 2 – длина, от распайки с прутом, до щита.
- Гофрированная труба для кабеля – длина, от распайки с прутом, до щита.
- Клемма для соединения прута и провода.
Прокладка наружной части заземления
Начнем с того, что у нас получилось. Это загородный дом в деревне, то есть, требования к электричеству и защите на высоком уровне.

- Провода со столба, запитывающие дом.
- Прут 14 мм. Выходит из земли и поднимается к месту распайки и к молниезащите.
- Место распайки (подключения) заземления, и питающих проводов со столба.
- кабель 4 х 4 мм в гофрированной трубе идущий на щит в доме (3 фазы, ноль с землёй в одной жиле)
- Молниезащита.

Провода, идущие со столба на дом.

2 прута, приваренные к заземляющему контуру и выходящие из земли. 1 на щит, 2-й на молниезащиту.

- Провод в гофре – земля с нолём и 3 фазы, заходящий в дом.
- Деревянные подкладки для кабеля и заземляющих прутов – во избежание непосредственного контакта с домом.

Молниезащита, устроенная на коньке дома.

Стрелкой показан заземляющий прут, который выходит из земли и поднимается к коньку, для соединения с тросом молниезащиты. Для устройства молниезащиты, был использован стальной трос, диаметр – 8 мм, натяжение между опорами достигается за счёт дверной пружины.

Место распайки проводов. 1 – 3 фазы; 2 – ноль соединённый с землёй.

Это то же место распайки с более близкого ракурса.

Провод 4 х 4 мм. В гофре, заходящий с улицы в дом, на электрический щит.

Электрический щит. Отдельно мы видим земляную жилу, которая контактирует со щитом за счёт штатного болтового соединения, находящегося на дверце щита.
А теперь то, что у нас осталось за кадром, то есть под землёй.
Устройство заземляющего контура

Там, где решили закопать заземляющий контур, по форме равностороннего треугольника отрываем ров — наружные размеры 1.8 х 1.8 х 1.8 м, ширина – 40-50 см, глубина 1 м.

Точно разметив три точки, между которыми расстояние по 1.5 метра забиваем электроды — 3 стальных, 3-х метровых уголка. Тут придётся действительно потрудиться. Уголки с одной стороны можно заточить при помощи болгарки – для лучшего входа в грунт. Забивать уголки нужно строго вертикально. Утопить их потребуется на половину высоты рва, то есть на полметра от уровня земли, получится глубже – пожалуйста, только неудобно будет проводить сварочные работы.

Тщательно привариваем три полутораметровых уголка к забитым в грунт электродам — уголкам, хорошо провариваем все прилегающие плоскости.

Затем, нужно замерить сопротивление нашего заземления. Для справки – максимальное, допустимое сопротивление для однофазной системы электропроводки – 30 Ом. Специальные, компетентные в этом вопросе службы, забивают в землю 2 электрода и проверяют своим прибором. Нам же, для уверенности, что контакт нашего контура с землёй хороший и сопротивление не превышает допустимые параметры, то есть, наши труды не напрасны и устройство заземления своими руками в вашем частном доме будет действительно надежным,необходимо сделать следующее:
Найти в доме ближайшую к месту закопанной стальной конструкции розетку и с помощью индикатора определить фазу.
Проверка сопротивления заземления

Затем взять лампу с патроном и один из контактов лампы запитать от фазы в розетке, а второй присоединить к заземляющему контуру. Если лампа горит ярко, то значит связь с землёй хорошая и сопротивление не превышает допустимые значения. В случае, если лампа горит тускло или вообще не горит, значит сопротивление превышает допустимые значения, такое заземление дом защищать не будет. Нужно будет увеличивать площадь заземляющего контура и снова проверять.

Если же проверка удалась– лампа горит ярко, сопротивление допустимое, то привариваем один конец металлического 14-ти мм прута к стальному уголку заземляющего контура и прокладываем его к дому в земле. Затем поднимаем под фронтон и коммутируем с жилой не менее 4-х квадратов по меди и прокладываем в щит. В щите подсоединяем землю к корпусу щита при помощи штатного, болтового соединения и распределяем землю по бытовым приборам и розеткам. В ров возвращаем выкопанный грунт.

Устройство молниезащиты, когда заземляющий контур уже готов, займёт немного времени и убережет вас от возможных неприятностей.
Типичная ошибка устройства заземления
На данном видео устройство заземления выполнено, скажем, на троечку с плюсом. В качестве электродов или забиваемого в грунт металла не используют арматуру или рифлёный металл, так как он по своим свойствам не способен находится долго в агрессивной среде – это ведёт к его неизбежно быстрой коррозии, соответственно, такое заземление достаточно быстро выйдет из строя. При использовании прута, оправдвнна только гладкая поверхность. А способ забивания металла в грунт при помощи перфоратора, прямо скажем – порадовал, за это респект автору.
Как выглядит контур заземления
В этом видеосюжете очень наглядно показано то, как нужно устраивать заземляющий контур. К данному материалу нет никаких замечаний. Спасибо автору за тольковое объяснение.
В заключение
Мы выяснили, как создать заземляющий контур, проверить сопротивление и проложить кабель с контура до электрического щита. Соблюдайте технику безопасности при производстве работ и не пренебрегайте технологией выполнения работ и качеством применяемых материалов.
После того, как заземление в частном доме готово, вам нужно узнать, как подключить УЗО и дополнить защиту вашего дома этим полезным устройством.
Работа участвует в конкурсе.
Автор: Александр Мищев
tolkostroyka.ru
Как сделать контур заземления в частном доме своими руками: требования к монтажу устройства
Человек XXI века настолько свыкся с электричеством, что совершенно забывает об опасности, которая в нем таится. Современные электроприборы повышают ее многократно. Чтобы всегда чувствовать себя в безопасности, следует заземлить бытовую технику.
1
Контур заземления – как работает и в чем отличие от зануления
В большинстве старых построек подача напряжения в дом осуществляется по двум проводам, из которых один фазный, а другой – нулевой. Между ними возникает разница потенциалов, которую именуют напряжением, и составляет оно обычно 220 Вольт. Все электроприборы подключаются к розетке двухконтактной вилкой. Но современные приборы на вилке имеют еще один контакт, который называется «земля».
В обычном доме с двухпроводной системой он бесполезен, а в современных квартирах служит для заземления приборов. С 1997 года во всех новостройках применяется трехпроводная система с дополнительным проводом заземления. В старых домах частного сектора остается по-прежнему два провода без заземления. Но смонтировать его своими силами совсем не трудно, и тогда можно быть уверенным в собственной безопасности.

В ряде случаев возникает ситуация, когда фазное напряжение замыкает на корпус, и бытовой прибор оказывается под напряжением, опасным человека. Причем не обязательно касаться поверхности, достаточно встать на мокрое место возле бойлера или стиральной машины. Особая опасность исходит со стороны бытовой техники, которая одновременно подключена к сети и водопроводу.
Следует заземлить следующую технику:
- 1. Стиральную машину, которая обладает большой собственной электрической емкостью и во влажном помещении даже заземленная через евророзетку может щипаться. Подключенная к водопроводу из металлических труб она представляет повышенную опасность. То же самое относится к бойлеру.
- 2. Микроволновую печь, в которой используются сверхвысокие частоты. Если в розетке плохие контакты, она начинает испускать лучи на уровне, опасном для здоровья. На многих изделиях сзади есть специальное место для заземления.
- 3. Варочные панели, электроплиты, электродуховки. Имеют большую мощность, условия работы внутренней проводки крайне тяжелые, высока вероятность пробоя.
- 4. Персональный компьютер, блок питания которого дает большую утечку. От этого снижается производительность.
Когда прибор заземлен, то в момент касания к нему человека, он не ощутит удара. Назначение заземления – отвести ток, который пробивает на корпус, в землю. Именно поэтому при касании к неисправному, но заземленному электроприбору напряжение на корпусе не опасно для человека. Он не становится единственным проводником тока, через который тот начинает стекать в слой земли.

Зануление тоже предназначено для предотвращения поражения человека. Но подключается и работает оно по другому принципу. Если прибор оказывается под напряжением, он отключается. Многое зависит от приборов отключения, которые применяются. Это могут быть плавкие предохранители или автоматическое устройство. В любом случае они защитят человека.
Для лиц, имеющих поверхностное представление об электротехнике, проще сделать контур заземления, поскольку для его монтажа требуется больше навыков слесаря и сварщика, чем электрика.
2
Элементы заземления – используемые материалы
Контур заземления в частном доме состоит из проводника и заземлителя, который располагается в самой земле. Для проводника заземления используется токопроводящая жила, которая соединяет шину на щитке с заземлителем. Ее сечение зависит от фазного провода. Если он на вводе имеет сечение до 16 мм2, то заземляющий должен быть с таким же сечением или большим. При больших размерах фазного провода, сечение идущего на контур заземления может составлять половину. Материалы обоих проводников должны совпадать.
От верхней части заземлителей к щитку идет металлосвязь, которая заземляет его корпус. Образуется прочная металлическая конструкция, которая на щите крепится через болт, а на стержне сваркой.
Сам заземлитель имеет чрезвычайно простую конструкцию: горизонтальные проводники, проложенные в земле и вертикальные заземляющие электроды. Российские и международные требования допускают использовать в качестве материала для них сталь, черную или с различным покрытием, медь – луженую, оцинкованную или без покрытия. Стержни должны не менее чем на полметра входить в почву, которая никогда не промерзает и не пересыхает. Чтобы они гарантированно находились в постоянно увлажненной земле, их длина должна составлять 2–3 м.
Допускается различная форма элементов: полоска, пруток, уголок, труба. Для каждого из материалов существуют ограничения в отношении минимального размера. Например, стальная полоса не может быть тоньше 4 мм, независимо от ее ширины. Такие условия диктуются необходимостью противостояния коррозии. Монтаж стальных деталей производится сваркой, болты быстро разрушаются.
Стальные материалы должны соответствовать следующим требованиям:
- прутки для стержней иметь диаметр от 16 мм и выше:
- горизонтальные – не менее 10 мм;
- стальные трубы диаметром 32 мм и больше.
Для надежного заземления сечение материала должно постоянно увеличиваться вдвое. Например, если пруток от шины к горизонтальным полосам 5 мм2, то они уже должны быть 10 мм2, а стержни – 20 мм2.
3
Ошибки в устройстве – чего нельзя делать
Вертикальных стержней должно быть несколько, одного, вбитого в грунт, недостаточно. Сопротивление земли находится в сильной зависимости от площади заземлителя, которая контактирует с ней. У одного заземлителя она недостаточна для обеспечения надежной защиты. Если разнести два и больше стержня на 1–2 м, между ними возникает потенциал, площадь эффективного контакта возрастает в сотни раз. Слишком далеко разносить тоже нельзя: разорвется потенциальная поверхность, останутся просто отдельные заземлители.
Если ВЩ расположен в доме, и нет возможности подвести к нему стальную шину, используется соединение медным проводником. Существует ошибочное мнение, что достаточно закрепить опрессованный наконечник болтом, покрыв защитной токопроводящей смазкой. Она способна предохранить от коррозии только в сухом помещении. Следует обеспечить защиту шины от влаги, расположив ее на стене и закрыв в металлическом ящике.
Увлажнение способствует образованию гальванической пары и электрокоррозии, которая распространяется и под изоляцию. В аварийной ситуации происходит мгновенное перегорание контакта, тем более нельзя крепить заземляющий проводник непосредственно к заземлителю и засыпать грунтом.
Также недопустимо последовательное заземление приборов и подключение нескольких заземляющих проводников к одному контакту заземляющей шины. Это грозит тем, что авария одной установки вызовет цепную реакцию, потянет за собой другие.
Не следует использовать в качестве материала металлоизделия с упрочненной поверхностью вроде арматуры, рельс, швеллера. Повышенная плотность их поверхности препятствует созданию хорошего контакта с грунтом. Также нельзя окрашивать металл, надеясь противостоять коррозии. Ее, может, и не будет, но утрачивается всякий смысл в таком заземлении. Краска препятствует надежному контакту металла с землей.
Самый большой враг заземления – коррозия, которая иногда через несколько лет способна свести его эффективность к нулю. Поэтому перед вкапыванием стальные изделия следует покрывать специальным защитным токопроводящим покрытием.
4
Установка заземлительных частей – определение схемы и сборка
Перед началом работ определяемся со схемой. Их существует достаточно много, но наиболее распространенных – две: замкнутая и линейная. Каждый вариант требует примерно одинакового расхода материалов, все дело в надежности.
Замкнутая схема выполняется чаще всего как треугольник, хотя может иметь и другой вид. Она надежна в своем функционировании. При повреждении одной перемычки между штырями она продолжает работать. Для частного дома рекомендуется использовать замкнутую схему – треугольник.

При линейном способе все стержни располагаются по линии, соединяясь последовательно. Недостаток в том, что повреждение одной перемычки снижает эффективность, а если она первая, то полностью пропадает работоспособность.
Для создания контура заземления требуется вбить в грунт вертикально три штыря и соединить их заземлителями, расположенными горизонтально. Кроме того, от заземлителя следует подвести металлический прут или ленту для соединения с электрощитом. Вертикальные заземлители выполняем из стальных уголков 50×50×5 мм, горизонтальные – из стальных полос 40×4 мм. Контур и вводной щит соединяем прутком не менее 8 мм2. Можно использовать и другие материалы, о которых рассказано выше, но мы покажем изготовление на примере этих материалов.
Отступив от фундамента около одного метра, размечаем треугольник, имеющий стороны 1,2 м. По линиям разметки выкапываем траншею на глубину до 1 м. Ширину делаем достаточной для того, чтобы заниматься сварочными работами. Это траншея для горизонтальных линий заземления.

Концы угольников обрезаем болгаркой под острым углом, чтобы легче было забивать. Устанавливаем их по вершинам треугольника и бьем кувалдой. Идут они довольно легко, и через несколько минут первый готов, то же самое проделываем и с остальными двумя. Если есть бур, можно просверлить колодец, чтобы меньше забивать. Над нижним уровнем траншеи стержни должны выступать сантиметров на 30.
Когда они все окажутся в земле, приступаем к соединению горизонтальными полосами, чтобы создать замкнутый контур. Применяя обычную сварку, привариваем полосы к уголкам. Используем именно сварку, потому что болтовое соединение в земле быстро разрушится. Потеря контакта приведет к утрате заземлением своей функциональности.
Если нет никакой возможности применить сварку, можно использовать болты, но только над поверхностью грунта. Их обрабатывают токопроводящей смазкой, периодически подтягивают и опять смазывают.
Собранный контур соединяем со щитком. Привариваем к уголку проволоку из стали, прокладываем по дну траншеи к электрощитку. На другом конце привариваем шайбу для создания надежного контакта в месте соединения с ВЩ. Если нет прута подходящего сечения, используем такую же полосу, что и для горизонтальных перемычек. Она даже предпочтительнее, с землей у нее большая площадь контакта, но с ней труднее работать. В крайнем случае, если не удается изогнуть полосу под нужным углом, разрезаем ее на части и свариваем из отдельных элементов.
Готовый контур заземления обрабатываем антикоррозийным составом, после чего можно засыпать землей. Изготовленная таким способом конструкция прослужит десятки лет.
5
Подключение потребителей – изменения в схеме проводки
Одним монтажом внешнего заземляющего устройства дело не ограничивается. Если в доме имеются три провода, то проблем никаких не возникает. Но со старой двухпроводной схемой придется повозиться. Ведь она не предусмотрена для подключения заземления.
Существует несколько вариантов, из которых можно выбрать наиболее подходящий:
- 1. Устанавливаем новые евророзетки, проводим от них к щитку отдельные заземляющие провода. Через электрощит подключаем их на шину заземления.
- 2. Полностью отключаем старую проводку. Отсоединяем ее от электрощита и оставляем в стене, а новую прокладываем поверх нее в пластиковых кожухах. Для розеток и выключателей используем старые гнезда.
- 3. Меняем двухпроводную схему на трехпроводную. Старую можно не удалять, а оставить для освещения и подключения маломощных приборов. Трехпроводную монтируем отдельно после установки нового щита.
Но на вводе у нас осталось два провода, с подключением по системе TN-C. На трансформаторной подстанции нейтраль заземлена, по воздуху подходит фаза L и другая жила, которая совмещает в себе нулевую защиту с рабочим проводом, помечается на схемах PEN. Собственный контур заземления теперь следует подключить к домашней сети. Для этого существует два способа:
- переделать систему с TN-C на TN-C-S;
- подключить по системе ТТ.
В двухпроводной системе TN-C нет отдельного защитного проводника. Чтобы переделать ее на TN-C-S, применяем разделение совмещенного PEN провода на два отдельных: защитный РЕ и рабочий N. Для его определения воспользуемся индикатором: на фазном он будет светиться, а на нужном нам PEN свечение отсутствует.
В электрическом вводном щите устанавливаем шину, металлически связанную с его корпусом. Она будет служить шиной заземления РЕ, подключаем к ней провод PEN, который идет с улицы. Устанавливаем в щите еще две шины, изолированные от корпуса. К одной из них делаем перемычку, это будет шина нулевого рабочего провода N. На вторую изолированную шину подключаем фазу L.
Применение системы ТТ не требует разделения PEN провода. При такой схеме между контуром заземления и PEN проводником отсутствует электрическая связь. Два провода входят в дом через шины, изолированные от корпуса ВЩ. Заземляется сам электрощит.

ТТ имеет преимущества перед TN-C-S системой, которая требует разделения PEN провода. Если отгорит ноль со стороны входа в системе TN-C-S, все приборы окажутся заземленными на контур, что при некоторых обстоятельствах может вызвать негативные последствия. При системе ТТ у провода PEN отсутствует всякая связь с домашним заземлением, на корпусах приборов гарантированно не будет напряжения.
Применение схемы ТТ требует обязательного наличия УЗО – устройств защитного отключения. Нелишними они будут и в системе TN-C-S. Особенно полезными окажутся в ситуации, когда наблюдается неравномерная нагрузка фаз, и на нулевом проводнике появляется небольшое напряжение. Когда сеть электрически связана с защитным проводником, оно может появиться и на корпусе прибора. Именно тогда должна сработать защита.
Из рассмотренного выше делаем вывод, что для дома со старой проводкой лучшим вариантом является применение схемы ТТ, а внутри лучше смонтировать отдельные подводы для заземления мощных приборов.
obustroen.ru
Заземление частного дома своими руками

Устройство заземления частного дома своими руками
Для любого строения всегда делается заземление,будь-то многоэтажный жилой дом, общественное здание в городской застройке или частный малоэтажный дом.
В частном строительстве,на коттеджах,на дачах и ,особенно,на участках садоводческих товариществ,этот важный аспект совсем упускается из виду.
Тем более,что заземление частного дома своими руками сделать достаточно просто.
В любом строении,будь то коттедж,садовый домик или баня имеется куча современных электрических приборов от мелких кухонных: чайник,плита,духовка,мультиварка и т.п., до крупных бытовых,типа:
- стиральной машины,
- водонагреватель,
- камина,
- котла,
- банная каменка
Любой из электрических приборов может выйти из строя.Например,в случае повреждения изоляции в водонагревателе вода может быть под напряжением и тогда, при помывке посуды, вас начинает бить током….
Или в котле, при пробивке тенов на массу, возникает разность потенциалов и такая утечка тока опасна для человека.
И котел,и водонагреватель необходимо заземлять.
Как сделать заземление в частном доме своими руками:
- сделать контур заземления вне здания, к которому в дальнейшем будет выведен внутренний контур
- сделать контур заземления внутри здания,к которому будут подключены заземляющие проводники от каждого прибора
- стационарное электрическое оборудование дома с помощью заземляющего проводника подключить к внутреннему контуру заземления
Контур заземления делается в земле:
- выкапывается траншея глубиной 0,5м в виде равнобедренного треугольника со сторонами, желательно равными размерам вертикальных заземлителей,но не менее 1.2м
- забиваются в углах треугольника в землю три вертикальных заземлителя на глубину 2-3м. В качестве таких заземлителей используются или равнополочные уголки 50х50ммх4(5)мм,которые необходимо заострить,чтобы они легче заходили в грунт. Можно арматуру Д16мм или трубу диаметром не менее 32мм (согласно ПУЭ)
- вертикальные заземлители соединяются между собой горизонтальными заземлителями-полосой сечением не менее 160 мм2(40х4мм,хотя в ПУЭ минимальное сечение 100 мм2) с помощью сварки
- от вертикального контура в здание через стену вводится заземляющий проводник сечением 100 мм2 (например,полоса(шинка) 20х5мм). Можно применять арматуру Д10мм.
- все засыпается обратно землей
Размеры заземлителей и заземляющих проводников согласно ПУЭ главы 1.7 «Заземление и защитные меры электробезопасности»:

Размеры вертикальных и горизонтальных заземлителей,согласно ПУЭ
Во влажных грунтах достаточно заглубиться вертикальными штырями(заземлителями) на 1,5-2м, а вот в сухих грунтах придется «копать глубже».
В результате в контуре заземления должно быть не более 4 Ом
Устройство заземления в доме в 2-х вариантах:
- можно подсоединить горизонтальный заземляющий проводник от внешнего контура к распределительному шкафу,а уж все остальное оборудование подключать к шкафу трехжильным кабелем,в котором желтая жила с полоской предназначена для заземления.
- можно провести горизонтальный заземлитель(полоса 50х2 мм) по стенам всего дома и к нему уже подсоединять все оборудование. Так делалось раньше,когда не использовались трехжильные кабели. И сейчас эту схему применяют в общественных и производственных зданиях,где очень много приборов и оборудования.
В частном доме проще всего применять трехжильный кабель.Если уж этого не сделано сразу,тогда нужно заземление делать отдельным медным проводом.
Для надежности дополнительно желательно отдельным медным проводом заземлять металлические корпуса оборудования и приборов.
В щитке(шкафу) нулевой провод и провод заземления нужно соединить перемычкой,что дает дополнительную гарантию безопасности.Детали соединения чисто монтажные: лучше использовать две шинки и соединить медным проводом на 16мм2.
Приборы,работающие во влажных помещениях и работающие с водой,такие ,как водоподогреватель, должны подключаться через УЗО.
В таком строение ,как отдельно стоящая баня,которое не считается капитальным,но является по пожарным нормам более опасным сооружением ,чем кирпичный дом(в бане соединены и огонь и вода),желательно заземлить все подряд электрические приборы,потому что приборам и оборудованию (электрическая каменка,водоподогреватель) приходится работать в среде не только с повышенной влажностью,но и высокой температурой.
Заземление частного дома своими руками необходимо сделать сразу же,как только вы подключили дом к электричеству и, поставили распределительный шкафчик.
banjstroi.ru
Заземление в частном доме своими руками 220в: схемы, функции
Современный и удобный дом немыслим без электрооборудования. Мы подчас и не замечаем, что большая работа для нас выполняется посредством использования устройств с электрическим приводом. Особенно когда не видны провода, выключатели и другие компоненты электрических схем. У нас может автоматически включаться вентилятор в воздуховоде, воспламеняться фитиль в газовом котле, регулироваться температура теплого пола. С помощью электричества вокруг нас создается комфорт, но оставаясь всегда рядом, электричество несет в себе определенные опасности. Чтобы снизить уровень такой опасности, изготовьте заземление в своем частном доме своими руками для защиты сети напряжением 220 В.

Опасности электрического тока
Главная опасность — это опасность поражения током при прикосновении к токоведущим частям электроустановок.
Поражение током влечет за собой расстройство нервной и сердечной деятельности, в некоторых случаях возникает неконтролируемое сокращение мышц, которое может привести к «прилипанию» к проводнику с током. Человек остается подверженным воздействию электрического тока длительное время, что пагубно сказывается на жизненных функциях организма.
Очень опасным воздействием электрического тока является короткое замыкание.
Оно происходит в том случае, когда токоведущие провода соединяются между собой непосредственно, без какой–либо полезной нагрузки в виде, например, лампочки или нагревателя. При этом ток в проводниках очень сильно возрастает, и они нагреваются. Появляются искры. Нагрев может быть настолько сильным, что находящиеся рядом с проводами предметы воспламеняются, и возникает пожар.
Вообще говоря, наряду с полезными свойствами, у электричества и много опасностей. Для того, чтобы сделать наши с вами дома безопасными, создается проектная и конструкторская документация, которая проходит экспертизу на предмет соблюдения действующих норм проектирования электрооборудования объектов.

Но в частом доме и разработчиком и экспертом одновременно является хозяин. Он решает как и где разместить необходимые в доме электро-приборы, он обеспечивает условия их безопасной эксплуатации.
Функции заземления
Каким бы талантливым строителем или хозяином Вы ни были, работа с электричеством требует определенных познаний, взять которые можно только из учебников, книг и различных руководств. В работе с электричеством многое не очевидно, как, например, в работе с древесиной или с камнем.
Здесь мы поясним для Вас назначение заземления, принцип его работы, и подскажем способы его выполнения в частном доме.

В частном доме заземление в первую очередь необходимо для обеспечения электробезопасности при использовании электроприборов. Будем придерживаться случая, когда в Вашем доме используется электрооборудование, работающее от сети напряжением 220 В с частотой 50 Гц, т.е. самые обычные электроприборы. Для справки ск ажем, что существует электрооборудование напряжением 380 В, а также масса другого электрооборудования, работающего в сетях, отличающихся от сетей напряжением 220 В и частотой 50 Гц. Но для создания комфорта и уюта в частном доме такой сети вполне достаточно.
Поставщик электроэнергии обеспечил подвод к Вашему дому электросети указанного типа. Это два провода, которые протянуты от опоры линии электропередачи к Вашему дому. Ввод этих проводов в дом делается таким образом, чтобы обеспечить целостность изоляции проводов, защиту конструкций дома от возможного нагрева проводов, попадания влаги внутрь дома и с соблюдением ряда других условий.

На этом все. Внутренняя проводка лежит целиком на совести хозяина дома. Давайте вместе создадим условия для безопасной эксплуатации электроприборов.
Защитная роль заземления заключается в том, что оно исключает появление напряжения там, где его не должно быть.
Например, на корпусе стиральной машины. Внутри нее присутствует большое количество различных проводов, клемм, контактов. Все они крепятся, естественно, к металлическому корпусу. Повреждение одного из них, или так называемый электрический пробой, приводит к тому, что напряжение с электрического провода передается на корпус. Прикоснувшись к нему, можно получить удар током, последствия которого описаны выше. Если корпус стиральной машины будет заземлен, напряжение на нем в любом случае будет нулевым, и даже при повреждении электрической схемы машины прикосновение к корпусу не принесет вреда.
Итак, заземление – это подключение электрооборудования к проводнику с нулевым напряжением (потенциалом). Естественно, речь идет о подключении предназначенных для этого частей электроприборов, например, корпусов, шасси, внешних оболочек. Тем, кто желает получить углубленные познания в области обеспечения необходимых параметров заземляющих устройств, рекомендуем обратиться к Правилам устройства электроустановок (ПУЭ).
Создание заземления
Принцип создания точки с нулевым потенциалом заключается в обеспечении электрического соединения с объектом, физические свойства которого обеспечивают сохранение на его поверхности нулевого электрического потенциала. Таким объектом является Земля. Конечно, Земля с большой буквы обычно обозначает планету в целом, но в данном случае хоть речь и не идет о событиях космического масштаба, имеется в виду, что объект такой массы и объема способен поглотить любой электрический ток и сохранить нулевой потенциал.
Технически создание заземляющего устройства с определенными характеристиками является делом, требующим внимания и некоторых математических расчетов. Но имеющаяся практика дает основания указать приемлемые способы создания заземляющих устройств для частных домов, которые будут обладать требуемым характеристиками. Об устройстве заземления целесообразно позаботиться с начала строительства дома.
Обзор заземлителей
Естественные — железобетонный фундамент дома, подземные металлические конструкции, находящиеся в земле.
Искусственные:
- заглубленные — детали из полосовой стали, уложенные на дно котлована по периметру фундамента.
- вертикальные — забитые в грунт отрезки угловой стали;
- горизонтальные — детали из круглой или полосовой стали, уложенные горизонтально в траншею.
Заземлители изготавливают из круглой стали диаметром 10-16 мм, полосовой стали сечением 40х4 мм и угловой стали сечением 50х50х5 мм.
Заземление своими руками
Таким образом, для изготовления заземления в частном доме своими руками можно порекомендовать следующие способы.

В качестве заземляющего устройства можно использовать заглубленный железобетонный фундамент и металлические подземные коммуникации,как указано выше. Но такая возможность представляется только в больших домах, построенных на территориях с развитой структурой коммуникаций.
К заземлителю необходимо с помощью сварки присоединить заземляющий проводник, который вводится в дом. Главное при этом обеспечить защиту места соединения заземляющего проводника с заземлителем от коррозии и обеспечить доступ к этому месту для проведения периодического контроля состояния соединения. Остальное может быть сделано по усмотрению хозяина дома, на основе технической эстетики.
Для небольшого частного дома необходимо устроить искусственный заземлитель.
Тип заземлителя может быть выбран произвольно из представленного выше перечня.
Например, решили изготовить заземлитель из вертикально забиваемых отрезков угловой стали. Приготовьте три уголка сечением 50х50х5 мм длиной не менее 2,5 м, заострите их с одной стороны для улучшения вхождения в грунт.

Такой заземлитель может быть размещен в нескольких метрах от дома. Лучше выполнять его в местах, где земля меньше прогревается и высыхает.
Три полосы стали нужно забить в грунт. В точках забива надо вырыть небольшие углубления и соединить эти углубления между собой канавкой. Это необходимо, что потом засыпать детали заземлителя, что обеспечит лучшую сохранность соединений от коррозии.
Расстояние между забитыми полосами стали должно быть не менее 2,5 м. Точки забива могут быть расположены в линию или в вершинах треугольника. Принципиально это не важно.
Забитые в грунт полосы стали необходимо соединить между собой стальной полосой сечением 40х4 мм. Соединять при помощи сварки. Эта же полоса должна быть подведена к дому. Ее необходимо соединить с проводником, который будет вводиться в дом и использоваться в доме в качестве заземляющего проводника. Для соединения с проводом на конце полосы приваривается стальной болт. Это соединение тоже необходимо защитить от коррозии, прокрасив, например, битумным лаком.

В целом, изготовление заземления в частном доме своими руками представляет собой достаточно сложный и трудоемкий технологический процесс. Его ни в коем случае нельзя упрощать с целью скорейшего завершения работ или их удешевления.
В завершении надо отметить, что в роли заземляющего проводника можно с успехом использовать и нулевой рабочий проводник. Но надежность такого заземления целиком и полностью зависит от качества работы поставщика электрической энергии и организации, обслуживающей вашу электросеть.
couo.ru
Как сделать контур заземления, заземление дома, на даче своими руками
Энергообеспеченность нашей жизни возрастает с каждым годом. Появляются новые все более мощные бытовые приборы, и все чаще возникают вопросы — как сделать заземление в доме, на даче своими руками и как правильно подключить заземление. Недавно о заземлении электроприборов речь шла разве только на каких-то производственных объектах, магазинах, а сейчас контур заземления далеко не праздная коммуникация для обычного жилого или дачного дома и сделать его можно своими руками.
Содержание
1. Подключение провода заземления.
2. Контур заземления своими руками.
3. Советы по устройству контура заземления своими руками.
4. Вопросы по устройству заземления (контура заземления).
Подключение провода заземления
При подключении электрических приборов к каждой розетке, помимо проводов питания (в быту применяется однофазный переменный ток, соответственно провода будут «ноль» и «фаза»), необходимо подвести и третий провод. Если нулевой и фазный провод имеют свое начало на щите учета, то третий провод, провод заземления подключается непосредственно к контуру заземления. Распределительный щит при этом, заземляется в первую очередь.
Если вы интересуетесь, как сделать контур заземления своими руками, то у нас для вас две новости, хорошая — устройство контура заземления работа не сложная, плохая — что бы узнать, правильно ли сделан контур, необходим специальный прибор — омметр, замеряющий сопротивление выполненного изделия. Покупать этот прибор для использования один раз бессмысленно, да и стоит он недешево.
Выходом может послужить обращение в специализированную фирму или к знакомому электрику, как минимум, вам подскажут в каком направлении двигаться. Или взять на время, у кого-нибудь омметр с соответствующими приспособлениями — обычно это два электрода разносимые на расстояние до 25 метров, между которыми и контуром собственно и делаются замеры. Произвести замер не сложно, у вас на это уйдет вряд ли больше часа, с учетом времени нужного на изучение инструкции к прибору.
Контур заземления своими руками
Контур заземления в самом простом и обычно достаточном для заземления частного дома, (дачи) варианте, представляет собой три стальных электрода вбитых на глубину полтора — два метра. Между собой эти электроды соединяются на сварке с помощью стальной полосы 40 х 4 мм, в крайнем случае, арматурой диаметром 12 — 14 мм. К одному из этих стержней — электродов, приваривается болт с гайкой, к которому будет прикрепляться провод заземления. Иногда, если контур выносится на небольшое (три — пять метров) расстояние от дома, соединение контура и щита учета выполняется такой же металлической полосой. В этом случае, полоса обычно крепится к щиту болтом диаметром не менее 10 мм. При этом к полосе болт должен быть приварен.
Разноска электродов в зависимости от вида грунта может колебаться от метра до трех. В общем виде, чем более грунт насыщен водой, тем ближе можно ставить электроды и тем на меньшую глубину их можно забивать.
Кстати, что бы не экспериментировать, можно не полениться и сходить в ближайшее энергоуправление и, не заходя в высокие кабинеты, поговорить с дежурными электриками, какие характеристики контуров заземления обычны для вашего региона.
Сейчас в продаже имеются различные типы готовых комплектов для устройства контура заземления. Как правило, это стальные омедненные электроды, собираемые на резьбовых соединениях. Эффективность такого набора высока, но к сожалению и цена еще выше!
Советы по устройству контура заземления своими руками
Есть одна хитрость при устройстве заземления на даче или в загородном доме — даже если грунты с точки зрения устройства заземления выглядят очень плачевно (примером таких грунтов могут служить супеси, мергели, известняки, песчаные грунты, грунты, имеющие низкую влажность), электропроводность их можно повысить. Для этого в месте устройства контура, в грунте сверлят несколько скважин, в которые заливают крепкий соляной раствор.
Устраивая заземление в доме или на даче, иногда электроды не забивают, а закладывают в предварительно пробуренные скважины. В этом случае, после монтажа электродов, заполнить скважины можно грунтом (предпочтительно суглинком), смешанным с солью. Эти мероприятия достаточно хорошо снижают сопротивления вашего заземляющего контура, но, к сожалению и не менее хорошо содействуют коррозии электродов. Тем не менее, даже в этом случае контур заземления сделанный своими руками прослужит вам долгие годы, обеспечивая безопасность для вас и ваших близких.
Вопросы по устройству заземления (контура заземления)
Так же на сайте есть информация о том как сделать зануление, установить розетки и выключатели, устроить проводку. Задавайте вопросы в комментариях либо по почте. Присылайте Ваши работы, фотографии, мы опубликуем их на сайте. Заказывайте работы специалистам! Поддерживайте проект! Успехов Вам, Добра Вашему Дому!
Оставляйте ваши советы и комментарии ниже. Подписывайтесь на новостную рассылку. Успехов вам, и добра вашей семье!chonemuzhik.ru
