Схема терморегулятора теплого пола – Простой терморегулятор для тёплого пола
Установка терморегулятора теплого пола — схема подключения, советы. — СамСтрой
- Главная
- НОВОСТИ
- АРХИТЕКТУРА
- ВИДЕО
- ДИЗАЙН
- ДИЗАЙНЕРЫ
- ИНСТРУМЕНТЫ
- НЕДВИЖИМОСТЬ
- ФОРУМ
- ОБЪЯВЛЕНИЯ
- ВОПРОСЫ
- Задать вопрос
- КНИГИ
- СТРОИТЕЛЬСТВО
- ДИЗАЙН
- АРХИТЕКТУРА
- ЛАНДШАФТ
- ПРОЕКТЫ
- Каталог предприятий
- Добавить предприятие
Поиск
- АРХИТЕКТУРА
- СОВРЕМЕННЫЕ ТЕХНОЛОГИИ
- РЕМОНТ
- СТРОИТЕЛЬСТВО
- ДИЗАЙН
- НЕДВИЖИМОСТЬ
- УМНЫЙ ДОМ
- 3D ТЕХНОЛОГИИ
- Главная
- НОВОСТИ
Простой секрет, который позволит защитить дом или офис от грабителей
Сундук в интерьере комнат
Как рассчитать размеры деревянных балок перекрытия

Как правильно рассчитать угол наклона крыши
Как правильно укладывать поликарбонат
ВсеАРХИТЕКТУРАВИДЕОДИЗАЙНДИЗАЙНЕРЫИНСТРУМЕНТЫ
- НЕДВИЖИМОСТЬ
- ФОРУМ
- ОБЪЯВЛЕНИЯ
- ВОПРОСЫ
- Задать вопрос
- КНИГИ
- СТРОИТЕЛЬСТВО
- ДИЗАЙН
- АРХИТЕКТУРА
- ЛАНДШАФТ
- ПРОЕКТЫ
- Каталог предприятий
- Добавить предприятие
- НОВОСТИ
- СОВРЕМЕННЫЕ ТЕХНОЛОГИИ
824
samstroy.com
Cхема подключения терморегулятора теплого пола
Стандартная схема подключения электронного терморегулятора теплого пола, вне зависимости от производителя, выглядит следующим образом:

Условные обозначения на схеме:
N – Рабочий ноль
N LOAD – Один из концов нагревательного кабеля, какой именно из двух значения не имеет. В системах теплого пола Devi, концы нагревательного кабеля? которые подключаются в терморегулятор, для удобства, имеют различную цветовую маркировку – один голубой, второй черный, можете воспользоваться этой подсказкой и подключить в клемму N LOAD голубой провод, но если вы перепутаете, ничего страшного не произойдет.

L – Фаза
L LOAD – Второй (оставшийся не подключенным) конец нагревательного кабеля теплого пола. В случае теплого пола DEVI – в черной оплетке.
NTS – под этой маркировкой находятся сразу две клеммы, к ним подключается датчик температуры теплого пола. С терморегулятором DEVI D535, используемом в качестве примера у нас, идет датчик температуры, с жилами белого и черного цвета. Порядок подключения проводов датчика к клеммам NTS терморегулятора значения не имеет.
Защитный ноль или заземление питающего кабеля подключается напрямую к экрану обоих вводных кабелей теплого пола, при этом, в данном случае, соединение происходит вне терморегулятора (для соединения мы рекомендуем пользоваться клеммами WAGO или аналогичными). В терморегуляторах иных производителе встречается наличие отдельной клеммы заземления, наряду со стандартными, указанными выше.
Итак, подведем итог, для подключения терморегулятора к теплому полу, согласно стандартной монтажной схеме представленной выше, необходимо чтобы были подведены:
— Питающий кабель с тремя жилами:
Фаза – любая цветная жила отличная от остальных, обычно белая, коричневая или черная
Рабочий ноль (ноль или нейтраль) – голубая жила или бело-голубая
Защитный ноль (заземление) – желто-зеленая жила
— Нагревательный кабель теплого пола, состоящий из двух проводов с защитным экраном.
— Датчик температуры теплого пола. Располагается в гофрированной трубе, идущей к месту установки теплого пола, с жилами белого и черного цвета.

Представленная схема подключения теплого пола к терморегулятору самая распространенная, гарантирующая полноценную работу всей системы. Кроме такого типа,так же существуют терморегуляторы теплого пола с дополнительными возможностями. Так, например, есть терморегулятор с клеммой для подключения внешнего таймера.

Где:
L с месяцем – клемма для подключения таймера, дающего возможность, например, понижать температуру теплого пола в ночные часы.
Маркировки остальных клемм полностью совпадают с описанными выше.
Если вы столкнулись с какой-либо трудностью при подключении терморегулятора к теплому полу, вы можете задать свой вопрос в комментариях к статье, мы постараемся помочь! Так же обязательно пишите замечания, дополнения и любые пожелания по теме статьи.
rozetkaonline.ru
Терморегулятор для теплого пола — схема и подключение
Стандартный комплект обогревательных систем для пола включает в себя резистивный нагревательный элемент и инструкцию по монтажу. Чуть реже в поставку может быть включен внешний температурный датчик и гофра для его укладки.
Терморегулятор для теплого пола в стандартный комплект не включается, что откладывает дополнительные обязательства по его приобретению на заказчика или исполнителя монтажных работ.
Общая информация и выполняемые функции
Терморегулятор – это внешнее устройство, отвечающее за контроль температуры окружающего пространства около нагревательных элементов. Контроль температуры нагрева осуществляется посредством снятия показаний внешним температурным датчиком, который располагается в непосредственной близости от резистивных элементов.
Конструктивно термостат может быть выполнен и похож на обычный включатель, регуляторный блок прямоугольной формы или напоминать устройство отдаленно напоминающее современные термостанции.
С функциональной точки зрения термостат отвечает за непосредственное включение и выключение системы, общую настройку и автоматическое снижение мощности, поддержку температуры, контроль электроэнергии и т. д.
Основные типы от механического до программируемого с полным спектром функций
Современные регуляторные блоки позволяют экономить до 40-50% электроэнергии за счет постоянного контроля и учета температуры нагрева. На практике это выглядит так – по достижению определенной температуры в непосредственной близости от нагревательных элементов, устройство отключает питание системы или снижает его до такого уровня, которого будет достаточно для ее поддержки в течение работы теплого пола.
Более дорогие устройства с расширенным функционалом, как правило, имеют несколько датчиков (выносной и встроенный), что по заверениям производителя позволяет проводить более “тонкую” регулировку, тем самым добиваясь более высоких показателей экономии.
По способу монтажа терморегуляторы разделяются на встраиваемые и накладные. Встраиваемые монтируются в розеточную коробку или специальное обустроенное отверстие. Накладной крепиться на поверхности стены.
Основные разновидности и конструктивные особенности
Классификация термостатов для теплого пола может быть выполнена с учетом целого рядка показателей, особенности и факторов. Наиболее распространена классификация по способу регулировку или способу ввода.

Основные виды терморегуляторов для теплого пола
На основе этого можно выделить следующие группы устройств:
- Механические – самые простые устройства, выпускаемые во встраиваемом корпусе с круговым переключателем на лицевой стороне. Управление осуществляется путем поворота переключателя по часовой стрелке. Может иметь несколько “ступеней” регулировки, обозначаемых цифровым списком или соответствующими маркерами (от 1 до 5). По части функций выполняет только ручное включение и отключение. Уровень экономии электроэнергии минимален или вовсе отсутствует.
- Цифровые – более современные устройства, позволяющие проводить более точную регулировку. Выполняются в виде встраиваемых и накладных конструкций с кнопочной или сенсорной системой ввода. Благодаря использованию цифровых табло и кнопок, возможно выставление температуры с точностью до 1 °C. В качестве дополнительных функций присутствует автоматическое отключение и подача питания при снижении температуры на 2-3 °C, что гарантирует достаточно высокий уровень экономии электроэнергии.
- Программируемые – наиболее дорогие, но и более современные терморегуляторы. Производятся в различном форм-факторе от миниатюрных встраиваемых моделей до достаточно больших панелей с сенсорным экраном. Позволяют проводить точную и “умную” настройку работы теплого пола путем ввода графика работы по часам или времени суток, что позволяет экономить максимальное количество энергии.
Существуют и комбинированные устройства в виде простого регуляторного блока с внешней системой управления в виде внешнего пульта. То есть само устройство выполняется в виде механического термостата, который служит для ручного включения и отключения системы.
Более ”тонкая” настройка производиться на внешнем пульте управления. Такой подход позволяет избавиться от монтажа заметных конструкций на плоскость стены, что является оптимальным решением для помещений с уникальным дизайном интерьера.
Как выбрать подходящий терморегулятор
Выбор подходящего терморегулятора должен происходить с учетом целого ряда факторов и характеристик обогревательной системы. В первую очередь, это соответствие термостата общей мощности пола, которая складывается из площади укладки и мощности пола на квадратный/погонный метр.
Наиболее распространены устройства с мощностью до 3,6 КВт, что примерно равно теплому полу мощностью 130-150 Вт, уложенному в помещении площадью до 20-25 м2. Существуют устройства с более высокой активной нагрузкой, но их использование в бытовых целях не оправдано, так как даже обычные устройства обеспечивают необходимый запас мощности в 15-20%.
Выбирая терморегулятор по наличию дополнительных функций, датчиков или программ регуляции, нужно помнить, что их наличии напрямую влияет на стоимость. Причем практически всегда не адекватно, что повышает стоимость термостата в несколько раз.

Современный программируемый термостат торговой марки Thermoreg
К таким функциям можно отнести датчик температуры окружающего воздуха, встроенный в корпус регулятора. Практической нужды и пользы от такого решения мало, а прибавка в стоимости может быть вполне существенной.
Например, терморегулятор для теплого пола торговой марки Devireg 130 с датчиком пола обойдется в 3990 р., а аналогичное устройство с наличием обоих датчиков будет стоить уже 4890 р.
Дополнительно стоит рассмотреть практическую пользу от с сенсорной системы ввода. К примеру, для семьи с ребенком такое решение может оказаться не лучшим выбором, так как такие термостаты требуют довольно бережного отношения к лицевой панели.
Принадлежности к классу программируемых терморегуляторов также не всегда является конкурентным преимуществом того или иного устройства. Это связано с тем, что укладка теплого пола является дополнительной системой обогрева помещения и используется только в ограниченном числе случаев, что подразумевает ручное включение/отключение системы и не требует применения дополнительных функций.

Общая схема подвода монтажных концов к клеммам
Практическую же пользу от дополнительных параметров можно ощутить при использовании теплого пола, как основного источника тепла, хоть это и не является рациональным решением. Но в таком случае, наличие функции “отложенного старта” и понижение температуры в ночное время суток позволяет не только экономить электроэнергию, но задавать оптимальное время эффективной работы всей системы.
В большинстве случаев, при выборе регулятора будет достаточно рассмотреть только соответствие по мощности и удобству регулировки.
Общая информация по установке
Монтаж терморегулятора не является особой сложной задачей и выполняется своими руками без наличия особых навыков. Непосредственная установка выполняться после ознакомления с инструкцией, которая прилагается к любому фирменному устройству от ведущих производителей.
Практические у всех видов терморегуляторов существуют перечень рекомендаций производителя, которые желательно соблюдать при монтаже. В основном это расстояние от пола, которое варьируется от 70 до 120 см и зависит от длины кабеля с датчиком.

Примерная последовательность разметки и устройства коммуникаций под регулятор
Для проведения работ потребуется подготовить перфоратор, электрическую дрель, шуруповерт, отвертку, зубило, молоток, шпатель, цементно-песчаный раствор и принадлежности для уборки.
Общая последовательность монтажа будет состоять из следующих этапов:
- Определяется место под установку устройства. Желательно, чтобы это был открытый для подвода силового кабеля участок стены. Наиболее удобно использовать место около основных включателей комнатного освещения. Если терморегулятор двухзонный, то есть будет регулировать температуру в двух помещениях одновременно, то целесообразно произвести установку в прихожей или коридоре. В ванной комнате и санузлах монтаж не проводиться.
- Производится разметка по плоскости стены. Для накладного термостата размечаются места под крепления дюбелей-саморезов. Далее просверливаются отверстия, забиваются пластиковые дюбеля и прикручивается монтажный короб под проводку. Для встраиваемых устройств обозначается контур под штробу и розеточное отверстие, после чего выбиваются коммуникации под проводку. Желательно, что штроба была чуть шире гофрированного кабеля, который используется при монтаже.
- Датчик с проводом пропускается через защитную гофру и закрывается на конце пластиковой заглушкой. Гофрированная трубка укладывается в штробу. Нижний конец с заглушкой подводится к месту расположения нагревательных элементов, а монтажные концы выводятся к монтажным клеммам термостата. Штроба затирается цементно-песчаным раствором или штукатуркой.
- Выполняется подводка силового кабеля к подразеточному отверстию. Далее осуществляется вывод монтажных концов и установка подразетника.

Подготовка и подвод датчика к подразетнику

Подвод силового кабеля и заземление
По окончанию монтажных работ производится разборка терморегулятора. Для некоторых моделей это снятие лицевой крышки, у некоторых пластикового контура и т.д. Далее необходимо внимательно изучить инструкцию и найти в ней схему подключения термостата.
Краткая схема подключения регулятора

Стандартные обозначения на задней панели терморегулятора
Перед тем, как подключить терморегулятор выполняется частичное или полное обесточивание квартиры. Для подключения используется схема, указанная в инструкции к устройству.
Для большинства типов, подключение теплого пола к терморегулятору состоит из последовательного подключения силового кабеля, монтажных концов и датчика температуры.
Обозначения той или иной монтажной клеммы указаны на обратной стороне термостата.

Подключение и фиксация проводов в монтажных клеммах
Стандартными являются следующие обозначения:
- N – ноль;
- N LOAD – любой из монтажных концов теплого пола. Принципиальной разницы, какой конец кабеля подключается, нет. Например, у систем Devireg для данной клеммы соответствует синий конец провода, но если будет подсоединен конец другого цвета, ничего от этого не измениться;
- L – фаза;
- L LOAD – второй монтажный конец от системы “теплый пол”;
- NTS – клеммы для подключения датчика температуры. Концы от датчика маркируются двумя цветами, но при подключении это не учитывается. Порядок подсоединения, как и в случае выше, не играет никакой роли.
Заземление подключается к экрану обоих монтажных кабелей от теплого пола в специальную клемму. При ее отсутствии (для некоторых типов термостатов) рекомендуется использовать внешние соединительные клеммы от различных производителей (WAGO, СК TBM, СК КБМ).
В итоге, по стандартной схеме потребуется подсоединить и зафиксировать в клемме фазу (белый, коричневый или черная жила), ноль (голубая жила) и заземление (желто-зеленая жила), концы от обогревательной системы и датчика.
Читайте также:
otdelkaexp.ru
принцип работы, установка, схема подключения
Вы ищете средство, что экономить электроэнергию при эксплуатации теплого пола? Для этого существует идеальное решение – терморегулятор для теплого пола. Термостат будет эффективно регулировать и поддерживать заданную температуру. Конечно, это все при условии правильного выбора этого устройства и его монтажа.
Каким же образом терморегулятор для водяного теплого пола делает их экономически выгодными? Дело в том, что он не только, как может показаться, регулирует температуру, но и позволяет в ручном или автоматическом режиме устанавливать временной интервал нагревания. Термостат для водяных плов с обогревом обеспечивает изменение температуры в помещении в тепловом промежутке от 5 до 45 градусов. И делает это достаточно оперативно.
Предназначение
Основная задача, которую выполняет терморегулятор для водяного теплого пола – уменьшение или увеличение объема горячего теплоносителя из центральной системы отопления. Для нагревательных кабелей, работающих на электрической энергии, устройство регулирует мощность тока. Данные о текущих показателях температуры поступают от термодатчика. В водяном отоплении он устанавливается во входящий патрубок гребенки, для электрического – между кабелями нагрева.
Так как большинство моделей рассчитаны для комплектации электрических систем отопления, рассмотрим технические характеристики этой группы товаров:
- Номинальная мощность. Выбор и монтаж терморегулятора теплого пола может осуществляться только после расчета мощности всей системы. Рекомендуется выбирать модель с небольшим запасом.
- Способ регулирования температуры – автоматический или ручной.

- Различия по способу монтажа — накладные или встраиваемые.
- Возможность подключения нескольких датчиков температуры. Двухзонный терморегулятор для теплого пола считывает показания нагрева электрических элементов из воздуха в помещении. Такие устройства работают полностью автоматически, но имеют более высокую стоимость, чем модели с меньшими функциями.
Виды термостатов

Терморегулятор для водяных теплых полов можно классифицировать по разным показателям: типу, виду датчика, месту размещения и т. д. Однако, самым существенным признаком, конечно, является принцип действия.

- Электронно-механический. Он работает по принципу, аналогичному работе обычного утюга – без задания конкретной температуры. После того как температура в комнате нагреется до установленной, рег
prestigpol.ru
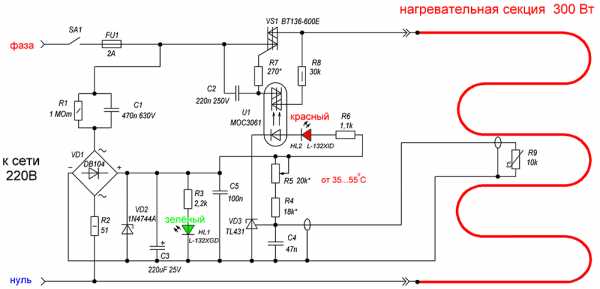
Терморегулятор для тёплого пола — Меандр — занимательная электроника
В дождливую, снежную или слякотную погоду, всегда требуется после улицы, просушить обувь. Чтобы каждый раз не носить мокрую обувь к батарее, было решено сделать маломощный тёплый пол для сушки обуви в прихожей, возле входной двери. Как известно для контроля температуры тёплых полов необходим терморегулятор, его можно купить, но гораздо приятнее собрать устройство самостоятельно.
Схема
Технические характеристики:
Максимальный коммутируемый ток: в зависимости от применённого симистора и его охлаждения.
Рабочее напряжение: ~230В
Диапазон температур при указанных номиналах: +35…+55°C
Датчик температуры: выносной, тип NTC (отрицательного температурного коэффициента)
Работа терморегулятора
В момент включения устройства, сетевое переменное напряжение, через бестрансформаторный блок питания (R1,R2,C1,C3,C5,VD1,VD2) выпрямляется и стабилизируется до 15В, зелёный светодиод индуцирует наличие напряжения. Делитель состоящий из R4,R5 и R9 задаёт порог включения/отключения терморегулятора, и поскольку пол холодный , R9 (термистор) имеет максимальное сопротивление около 10 кОм, при этом на регулирующий вход стабилитрона TL431, через R4,R5 поступает напряжение выше 2,5В, стабилитрон открыт. Ток проходит по цепочке VD3,R6,HL2,U1, оптосимистор открыт, красный диод идицирует об этом. Открытый оптосимистор U1 образует делитель R7,R8,C2, симистор VS1 включается , пол нагревается. В момент, когда температура пола увеличивается, сопротивление датчика R9 (термистор) уменьшается и в итоге наступает момент, когда напряжение на регулирующем входе стабилитрона становится ниже опорного 2,5В, TL431 закрыт, вслед за ним закрывается оптосимистор и симистор, красный светодиод гаснет ,нагрев секции отключен. По мере остывания пола на несколько градусов процесс повторяется, устройство поддерживает заданную температуру.
Настройка и установка
R4 задаёт максимальную температуру, чем ниже сопротивление R4 ,тем будет выше максимальная температура нагрева нагревательной секции. От сопротивления R5 зависет регулируемая ширина диапазона температуры, чем выше номинал сопротивления R5 ,тем шире диапазон регулирования температуры. R9 (термистор) является датчиком температуры, он уменьшает своё сопротивление при повышении температуры, таким образом он контролирует вкл/откл терморегулятора в зависимости от температуры пола. С помощью R7 можно регулировать мощность на выходе трморегулятора.
Порог включения/отключения терморегулятора следует настраивать после установки датчика R9. Выводы датчика нужно изолировать, например термоусадочной трубкой.
Датчик следует устанавливать вблизи нагревательной секции, например между витков нагревательного кабеля.
Все кабеля и датчик нужно зашпаклевать, а концы вывести в распред.коробку. В дальнейшем на это пол ляжет кафельная плитка.
В моём случае, корпус терморегулятора изготовлен из ненужной розетки RJ-45
Плата разведена и подогнана для конкретного случая. И да, советую применить угловые винтовые клемники с прямыми клемниками будет очень неудобно.
Мощность нагревательной секции 300Вт, симистор необходимо установить через слюдяную прокладку на подходящий по габаритам радиатор, площадью 50см2 . Если мощность нагревательной секции не превышает 150Вт, то можно обойтись без радиатора.
Далее, измеряем температуру нагрева пола в разных положения регулятора, наносим на панель цифры и надписи.
Всем удачи! Берегите здоровье!
Печатная плата
cxem.net
Возможно, вам это будет интересно:
meandr.org
Схема терморегулятора для теплого пола на микроконтроллере PIC16f84
На данный момент теплые полы довольно популярны, и их устройство можно обнаружить во многих квартирах, а так же в частных домах. Система тёплых полов практична и безотказна, но блок управления, а именно терморегулятор для теплого пола, обладает отдельными недостатками.
Надёжные цифровые терморегуляторы достаточно дорогие. В тоже время не дорогие по цене электро-механические не имеют необходимую надёжность. Схема терморегулятора для теплого пола на микроконтроллере PIC16f84, приведенная в этой статье, избавлена от всех этих недостатков.
Описание схемы терморегулятора на микроконтроллере PIC16f84
За основу терморегулятора был взят микроконтроллер PIC16F84A. Измерительным компонентом схемы служит датчик температуры DS1621 имеющий интерфейс l2C. Он рассчитан на измерение температуры в диапазоне от -55 до +125°С. При подаче питания на устройство, микроконтроллер на первом этапе проводит инициализацию внутренних регистров температурного датчика, на втором проводит его настройку.

По окончании инициализации микроконтроллер считывает из своей энергонезависимой памяти запрограммированное значение температуры. После этого терморегулятор производит циклический опрос температурного датчика и отображает замеренное значение температуры на светодиодном индикаторе HG1- HG3. Индикация получается динамическая.
Для обозначения десятых долей градуса, десятичная точка у индикатора HG2 включена через резистор R14 на общий провод. В итоге сравнения установленного и фактического значений температуры программа выдает низкий или высокий уровень сигнала на выходе 2 (RА3) микроконтроллера PIC16f84.
Непосредственно этот сигнал управляет включением и выключением терморегулятора. В качестве узла управления нагревательным элементом можно использовать схему оптосимистор, или любой другой коммутатор необходимой мощности.
Необходимую температуру, которую должен поддерживать термостат теплых полов, можно программировать в память микроконтроллера PIC16F84A с шагом 0,5 гр. Цельсия. Выбор необходимого значения температуры производится кнопками SB1 (плюс) и SB2 (минус), а ее запись в энергонезависимую память DD1 производится путем нажатия и удержания более 1 секунды кнопки SB3 (запись).
Датчик DS1621 необходимо поместить в подходящую по размеру трубку и расположить вблизи с нагревательным кабелем теплых полов. Соединение датчика и терморегулятора необходимо произвести четырехпроводным плоским или же можно использовать две витые пары длинной до двух метров.
Схема подключения терморегулятора для теплого пола к нагревательному элементу
Электрическую развязку цепей термостата и нагревательного элементом теплых полов можно осуществить при помощи недорогого оптосимистора MOC3041. Ниже приведена схема подключения в связке с симистором BT139.

Внимание! Так как элементы термостата для теплых полов находятся под напряжением электросети, то следует соблюдать меры электробезопасности при наладке прибора.
Скачать прошивку (1,1 Mb, скачано: 1 693)
www.joyta.ru
Для чего нужен терморегулятор теплого пола. Подключение теплого пола. Схема и виды терморегуляторов, способы их монтажа.
Уж сколько раз твердили миру, что самонадеянность при ведении электромонтажных работ может оказать дурную услугу. И уж если вы решились на подключение терморегулятора для «теплого пола», полистайте для начала «Справочник электротехнический». Скучно и непонятно? Тогда срочно найдите телефон специализированной фирмы!
Виды и способы монтажа терморегуляторов
Основным элементом, без которого «теплый пол» просто немыслим, является терморегулятор. Терморегулятором представляет электронный прибор, благодаря которому осуществляется контроль температурного режима обогревательной системы.

Поэтому вопрос: «Для чего необходим регулятор» не должен возникать. Именно терморегулятор для электрического теплого пола позволяет достигать комфортной температуры без участия в процессе управления человека.
Виды терморегуляторов
Следует различать следующие виды терморегуляторов:
• по типу управления
• по способу монтажа
• по количеству контролируемых помещений.

Тип управления терморегулятора может быть непрограммируемым и программируемым. Непрограммируемый (аналоговый) терморегулятор поддерживает необходимый температурный режим механическим вращением ручки.

Устройство имеет минимальный набор: индикаторы включения – выключения элементов нагрева и шкалу, на которой отображается визуально процесс работоспособности системы. Аналогичным принципом управления отличаются электронно-механические терморегуляторы.
Терморегулятор программируемый для теплого пола представляет более сложную систему, оснащенную:
• дисплеем
• клавиатурой
• временным таймером.

Владелец программируемого терморегулятора имеет возможность программировать параметры системы, включая температурный режим, а также скорость нагрева или охлаждения системы. Программируемый терморегулятор позволяет существенно экономить электроэнергию, особенно в часы, когда дома никого нет, и система просто находится в «спящем» режиме. Так, например терморегулятор для теплого пола legrand имеет в наличии многочисленные опции, которые позволяют задавать программирование режима на несколько дней, отображая при этом процесс выполнения программы на дисплей.

Максимальная точность программируемой регулировки предоставляет шанс беззаботного время препровождения владельцу теплого пола с программируемым терморегулятором.
Способы монтажа
Способ монтажа терморегулятора позволяет встраивать его в стандартный монтажный короб с типом зажима проводов под винт, либо крепить терморегулятор непосредственно на поверхность стен. Этот способ является идеальным вариантом схемы подключения терморегулятора теплого пола для деревянных домов и коттеджей.

электрический «теплый пол»
По количеству контролируемых терморегулятором помещений имеется возможность установки одноканальной системы, которая контролирует нагрев единственного помещения, а также многоканальной системы, способной осуществлять контроль за двумя-тремя комнатами.
Например, терморегулятор для теплого пола devi электромеханического исполнения предназначен для подключения всех типов кабелей нагревательных: DEVI, Nexans, а также нагревательных матов – Millimat, DTIR-150.Терморегулятор оснащен контролем обрыва датчика температуры провода, а также светодиодной индикацией.

система водяной «теплый пол»
Для систем электрический и водяной «теплый пол» работа терморегулятора отличается разительным образом. В системе электрический «теплый пол» терморегулятор воздействует на систему подогрева активным образом, регулируя напряжение. Терморегуляторы для системы водяного теплого пола являют собой некое связующее звено между сервоприводом в распределительном коллекторе и краном, обеспечивающем циркуляцию нагретой воды.

Терморегулятор для водяных теплых полов подает команды сервоприводу, отвечающему за циркуляцию воды в отопительном контуре. На этом миссия терморегулятора заканчивается. Поэтому реакция на команды терморегуляторов в различных системах различна. Реакция терморегулятора в электрической системе мгновенная, как результат – изменение температуры системы. Реакция водяного терморегулятора имеет временной запас, рассчитанный на заполнение системы необходимым объемом нагретого теплоносителя.

Конструкция терморегуляторов для системы водяного «теплого пола» похожа на конструкцию терморегуляторов электрического.
Выбор и подключение терморегулятора зависит от множества значимых факторов и зависит от конкретного технического решения обустройства теплых полов. Поэтому, предоставьте функции подключения терморегулятора специализированной фирме.

Как осуществить подключение терморегулятора теплого пола
Подключение терморегулятора осуществляется на стадии монтажа системы.
Подключение к сети можно произвести напрямую от электрощита и через обыкновенную розетку. При непосредственном подключении для защиты терморегулятора должен быть предусмотрен выключатель автомат.

При подключении терморегулятора через розетку необходимо учитывать нагрузку электроприборов, питающихся от этой розетки. Тип электропроводки для подключения терморегулятора предусматривается открытый или скрытый.

Желание произвести подключение терморегулятора и системы похвально, однако рекомендуется доверить данную работу специалистам. Специалисты по монтажу превосходно разбираются в общей схеме подключения терморегулятора и осуществят монтаж, установку и подключение в кратчайшие сроки. Напомним, что терморегулятор будет отслеживать температуру при наличии установленного датчика температуры.

Схема подключения терморегулятора от производителя изображена на корпусе. Независимо от типа управления любая модель имеет распределительную колодку для подсоединения проводов электрических. Это семиконтактная колодка со следующими функциями контактов:
• 1 контакт предназначен для подключения фазы от розетки или распредщитка
• 2 контакт осуществляет подключение нулевого кабеля
• 3 контакт предназначен для подсоединения кабеля, который ведет непосредственно к теплому полу
• 4 контакт предназначен для подсоединения фазы теплого пола
• 5 контакт – резервный
• 6 и 7 контакты предназначены для магистрального сообщения проводов датчика.

Не помешает помнить, что провода для установки терморегулятора отличают по цвету: белый, черный или коричневый провод это L (фаза), провод синего цвета это N (ноль), провод желтого или зеленого цвета это земля.
Последовательность подключения терморегулятора следующая:
• подключение к гнездам 1 и 2 сетевого провода, номиналом 220 В. К контакту 1 подключают L фазу, к контакту 2 — N ноль.
• подключение нагревательного кабеля пола: на 3 контакт подводится N ноль, на 4 контакт — провод L фаза.
• подключение встроенного температурного датчика пола осуществляется к 6 и 7 без соблюдения принципа полярности.
Подключение кабельного нагревательного пола и терморегулятора показано здесь.
svouimirukami.ru

