Диммер для светодиодных ламп 220в своими руками схема – . 220 .
Выключатель с диммером для светодиодных ламп своими руками 220
Описание прибора под названием диммер, правила самостоятельной сборки, ТОП-3 лучших устройства для пайки и советы по выбору аппарата
ТЕСТ:
Чтобы понять, обладаете ли вы достаточной информацией о сборке диммера своими руками:- Какая деталь схемы – главный регулирующий элемент мощности устройства?а) Симистор.
б) Димистор. - В каком случае диод будет находиться в открытом состоянии?а) Под воздействием обратного напряжения.
б) При получении прямого напряжения. - Чем неполярный конденсатор отличается от других видов конденсаторов?а) Не нужно заботиться о соблюдении полярности.
б) При настройке, полярность изменяется. - При наличии постоянного и переменного резистора, обязательно ли подключать к схеме еще и потенциометр?а) Необязательно, достаточно только резистора.
б) Эти приспособления – одно и то же.
Ответы:
- а) Симистор – основной элемент для регулировки напряжения – чем большая нагрузка будет использоваться, тем выше потребуется выбирать параметры детали.
- б) Диод открывается, когда на него поступает прямое напряжение, а при обратном — закрывается.
- а) При установке на схему неполярного конденсатора, можно не обращать внимания на правильность подключения полярности.
- б) Резистор и потенциометр – это один прибор, служащий для поглощения электротока.
ДиммерНе составит никакого труда отрегулировать яркость в помещении, где висит люстра с несколькими лампами накаливания. Потребуется нажать несколько кнопок – часть лампочек выключится или включится. Даже, когда на люстре имеется одна лампа, можно легко настроить яркость, уменьшив или увеличив подаваемое напряжение.
Со светодиодами эта задача становится сложнее, поскольку они работают в узком диапазоне напряжения — если он понизится, то и лампа сразу погаснет. Чтобы изменить яркость лампы из светодиодов, надо использовать диммер: ШИМ-контроллер, то есть широтно-импульсный модулятор мощности.
Определение: Диммер – прибор, подключаемый вместо стандартного выключателя, позволяющий производить плавную регулировку яркости внутри помещения.
Диммер для ламп накаливания и светодиодов ничем не отличается — нужно применять разные методы подключения.
5 элементов схемы регулятора света — диммера
Схема диммера своими руками — регулятор мощности на симистореПеред тем как подключить диммер, нужно выяснить, какие элементы для электрической схемы диммера для светодиодной ленты будем использовать. Все компоненты не дефицитные, а потому их можно найти в любом радиомагазине.
- Симистор называется триодным симметричным тиристором или триак. Это полупроводниковый прибор для коммутирующих действий в цепях с напряжением 220 вольт.
- Динистор. Это полупроводниковый прибор с двунаправленной проводимости. Иными словами, это два диода, подключаемые навстречу друг другу.
- Диод. Элемент для проводимости тока. Состоит из анода и катода. Когда на него поступает прямое напряжение, он открывается, в случае обратного напряжения — закрывается.
- Неполярный конденсатор. Отличается от иных разновидностей тем, что его подключают, не соблюдая полярность. При эксплуатации полярность можно менять.
- Переменные и постоянные резисторы нужны для преобразования силы тока в напряжение или напряжение в силу тока. Могут ограничивать поступление электрического тока. Также прибор называют потенциометром.
Основным регулирующим устройством на схеме будет семестр. Чем больше нагрузка будет поступать на устройство, тем мощнее должны быть параметры симистора.
6 нюансов принцип работы
Перед началом сборки диммера своими руками, желательно разобраться в сути его работы.- Когда схема будет подключаться к электрической сети дома, на неё будет подаваться напряжение в 220 вольт. Когда в синусоиде напряжения наступит положительный полупериод, через один из диодов и резистор начнёт поступать ток — произойдет зарядка конденсатора.
- Через какое-то время напряжение достигнет параметров, достаточных для пробоя динистора. Ток будет переходить через динистор и управляющий электрод симистора.
- Симистор открывается, а лампы, подключенные к нему — зажгутся.
- В тот момент, когда синусоида напряжения будет проходить через ноль, симистор закроется.
- При достижении синусоидой напряжения отрицательного полупериода, процесс повторяется.
Меняя уровень сопротивления в схеме, человек также изменяет полупериод открытия симистора. Таким образом, изменяется мощность лампочки, ее
7 шагов сборки или как сделать диммер своими руками-регулятор мощности на симисторе
Для сборки диммера своими руками, нужно применять печатную плату. Используют обычный фольгированный текстолит с размерами 35 на 25 мм. Таким образом, размер блока значительно уменьшается, а потому он идеально поместится на место обычного выключателя. Перед началом работы приобретаем припой, канифоль, кусачки, паяльник, соединительные проводки.
Пошаговая сборка:
- Наносим на плату схему соединения. В необходимых местах просверливаем отверстия, чтобы поместить в них выводы всех элементов. Нитрокраской следует нарисовать дорожки, а после определить место монтажных площадок, которые будут паяться.
- Протравливаем плату. Это делается раствором хлорного железа. Емкость нужна такая, чтобы плата не ложилась слишком плотно на дно — уголками она должна упираться в стенки сосуда. Когда начнётся процесс травления, платы периодически переворачиваем и помешиваем раствор. Если нужно сделать всё очень быстро, тогда раствор нагреваем до температуры примерно в 60 градусов.
- Проводим лужение, а после промываем плату спиртом.
- В отверстия, которые были предварительно проделаны, устанавливаем элементы, отрезаем лишние концы. Используем паяльник и фиксируем контакты. Подключение контактов диммера проводим очень аккуратно.
- Берем соединительные провода и припаиваем с их помощью потенциометр.
- Тестируем схему на лампах.
- Подключаем лампочку, включаем схему в сеть, начинаем вращать ручку потенциометра. Если схема собрана правильно, то уровень свечения изменится.
Как подключить вместо выключателя – 5 шагов
Обычно диммер устанавливают на место стандартных выключателей в доме. Монтаж производим на разрыв фазы последовательно с нагрузкой.
Фазу и ноль нельзя путать — в ином случае из строя выйдет электронная схема. Чтобы избежать подобной ошибки, при помощи индикатора выясним, где находится фаза, а где — ноль.
Алгоритм действий:
- Отключаем вводный автомат и обесточиваем комнату, где будет устанавливаться диммер.
- Из монтажной коробки в стене вытаскиваем выключатель.
- Подаем напряжение и на проводах маркером или изолентой помечаем ноль и фазу.
- Снова отключаем питание. Входные клеммы на диммере подключаем к фазе, а выходные — к нагрузке.
- При подключении диммера для светодиодной лампы в 220В с дистанционным управлением необходимо убедиться, что он устанавливается непосредственно перед контроллером ламп. То есть, от диммера выход станет идти на вход контроллера.
Инструкция поясняет, как поставить диммер на светодиодные лампы. Можно дополнительно изучить информацию в интернете о том, как установить диммер своими руками. Видео-инструкции ответят на оставшиеся вопросы.
Варианты подключения
Диммер своими руками — регулятор мощности на симисторе
Еще важно знать 3 нюанса о спайке плат
Чтобы спаять провода и платы, нужно знать о нескольких важных нюансах работы:
- Перед началом операции, обязательно нужно подобрать хороший паяльник. Обычный, что лежит в гараже, не подойдет из-за своей мощности. Диапазон напряжения приспособления для пайки плат и проводков — 15-30 Ватт. Большую мощность использовать запрещено, иначе плата сгорит.
- Перед началом работы, плату качественно зачищаем для хорошего соединения всех элементов. Для обработки смешиваем мыло с водой, обмакиваем салфетку в раствор и тщательно протираем плату. Металл после обработки очень хорошо очищаем от мыла. Иногда на платах заметны плотные отложения – их убирают специальным составом, продающимся в магазине электротоваров. Участок зачищается до появления металлического блеска.
- Контакты на плате нужно правильно располагать. Сначала присоединяются мелкие резисторы, а затем переходим на большие детали.
ТОП-3 паяльников для плат
Чтобы собрать качественную схему, что будет служить долгие годы, приобрести желательно хороший аппарат для пайки. На рынке известны производители, сумевшие доказать качество своей продукции:
- Немецкая компания Ersa. Пальники очень хорошие, но у производителя есть существенный недостаток – продукция продается по большой цене, а потому приобретают в основном для профессионального использования.
- Quick – китайская компания, не уступающая по качеству, но выпускающая модели по приемлемым ценам.
- Бюджетный вариант Luckey. Такая модель – идеальна для новичков. Но нельзя оставлять прибор без присмотра – бывали случаи возгорания.
Посмотрите на картинке укомплектованный паяльник для микросхем:
ПаяльникЧтобы выбрать хороший паяльник для плат, нужно внимательно посмотреть на его основные характеристики. Мощность в 10 Вт подойдет для сборки простых микроплат – достаточный уровень нагрева и не придется беспокоиться о перегреве схемы. Для бытовых условий же приобретают на 20-40 Вт. Большая мощность не понадобится, ведь подобные паяльники применяют уже для работы с радиаторами и металлами.
Деревянная ручка
Особое внимание уделяйте изучению ручки. Она не должна нагреваться при работе – иначе пострадают руки. Желательно выбирать эту деталь из древесины. Пластик нагреется очень скоро, а эбонит утяжелит весь прибор и работать с маленькими деталями будет неудобно. Поэтому дерево – наиболее подходящий вариант как с точки зрения устойчивости к нагреву, так и удобства.
Жало
На жало тоже обращайте внимание при покупке. Медь
Ответы на 5 часто задаваемых вопросов о пайке
- Сколько времени держать нагретый аппарат на схеме, чтобы детали надежно зафиксировались? – 4 секунд достаточно.
- Сколько добавлять припоя? – Главное – покрыть контакт полностью. Обычно хватает и капли.
- Пайка должна получиться блестящей или матовой? – Ближе к блестящей на вид.
- Нужно применять средства защиты? – Защитные очки.
- Какую температуру выдерживает микросхема? – Не больше 230 градусов.
Как избежать 3 ошибки при работе
- Когда самостоятельно изготовленное оборудование перестало включать освещение в комнате, проверяем его предохранитель. Он выходит из строя при перепадах напряжения. Положительный момент – весь удар предохранитель берет на себя и остальные части схемы не пострадают. В случае поломки, его заменяем на новый и продолжаем пользоваться прибором.
- Если перегорела лампа и диммер перестал работать, то из строя вышел уже симистор. Эта проблема более серьезная. Придется отсоединить старый и припаять новый симистор так, чтобы не повредить остальные элементы.
- Если при устранении неполадок, диммер по-прежнему не функционирует, то проблема, возможно, кроется в электропроводке внутри помещения. В таком варианте используем мультиметр и проверяем цепь.
Это наиболее распространенный ошибки в работе прибора, которые потребуется устранить для правильного функционирования прибора.
При покупке диммера в магазине желательно брать следующие образцы:
- Sonoff диммер.
- Диммер Werkel для световых ламп.
- Диммер Modbus.
- Диммер Kaoyi kht 234g.
- Диммер Makel.
- Диммер легранд валена.
elektro220v.ru
Диммер своими руками | AUDIO-CXEM.RU
Приветствую тебя мой дорогой читатель. Сегодня мы будем собирать диммер своими руками. По-другому он называется регулятор мощности переменного тока. Куда мы его можем «запихать» или где его можем применить? Везде и хоть куда!
Дело в том, что диммер может найти широкое применение, как в хозяйстве, так и в вашей мастерской. Регулировать мощность с помощью него можно на электронагревателе водяного бака или самогонного аппарата, а также в самодельном инкубаторе или вулканизаторе для заклеивания проколотых автомобильных камер.
Отдельное слово хочу сказать про применение данной конструкции в мастерской. Диммером можно плавно регулировать температуру нагрева паяльника, скорость вращения дрели или болгарки, а также просто для регулирования яркости ламп накаливания.

Теперь можно сделать вывод, что диммер является бесценным устройством в хозяйственной деятельности и мастерской.
Схема диммера (регулятора мощности)

Основным регулирующим элементом является симистор он же триак BTA06-600. Его можно заменить на практически любой аналог из серии BTA, например BTA12-60, BTA24-600 или другой. Пересчет номиналов элементов при этом производить не нужно.
Первые цифры маркировки означают максимальный ток в открытом состоянии. Максимальное обратное напряжение определяется второй группой цифр. Таким образом, BTA06-600 это триак с током 6А и напряжением 600В, которого хватит для регулировки нагрузки мощностью 800Вт. При выборе симистора рекомендую брать запас по току. Обычно я беру двукратный запас. На цене это отражается незначительно, а надежность конструкции повышается заметно, да и душа спокойна.
Резистор R1 должен быть мощностью 0.25Вт, даже при использовании диммера на 3кВт резистор будет холодным. Также нет особых требований для переменного резистора, берем любой. Конденсатор C1 пленочный, напряжением 400В. Предохранитель выбирается в зависимости от тока нагрузки.
Светодиод можно не устанавливать, тогда вместо диода VD1 необходимо установить перемычку.
Предохранитель F1 можно установить на отдельной колодке или на проводе, выведя колпачок его корпуса на заднюю панель диммера.
Работа схемы
При подключении нагрузки симистор VD4 закрыт. В это время начинает протекать ток через предохранитель F1, нагрузку и резисторы R1, R2, заряжая конденсатор C1. Как только на конденсаторе C1 напряжение поднимется выше 32В, откроется динистор VD3 и через него потечет ток, открывая VD4. Последний начинает пропускать через себя ток нагрузки и закрывается он только в тот момент, когда синусоида проходит нулевой потенциал. Далее все повторяется по циклу.
Переменным резистором R2 регулируется скорость зарядки конденсатора C1. Чем дольше он будет заряжаться до порога открытия VD3, тем дольше будет закрыт VD4, а когда он закрыт, происходит отрезание синусоиды на нагрузке.

Несколько слов об охлаждении
К фланцу регулирующего элемента необходимо прикрепить радиатор охлаждения. Не забываем между ними положить слой теплопроводной пасты. Площадь поверхности радиатора нужно подобрать опытным путем.
Из своего опыта скажу, что для регулировки паяльника или лампы накаливания мощностью 80Вт можно обойтись без радиатора. При работе на нагрузку 1кВт (BTA12-600) с площадью радиатора 200см2 температура последнего достигает 900C при длительности работы 5ч. При пятичасовой работе (BTA24-600) на нагрузку 3кВт я достиг комнатной температуры радиатора, для этого я установил небольшой кулер от процессора ПК, обеспечив его питание от миниатюрного выпрямителя.
Для исключения нагрева силовых дорог печатной платы, при работе на большую мощность (более 1кВт), следует дорожки покрыть толстым слоем олова или пропаять медным проводом.

Сетевые провода и провода нагрузки рекомендуется впаять в плату, чтобы исключить плохой контакт и нагрев клемм.
Меры техники безопасности
Диммер работает при высоком напряжении (220В), поэтому при его работе лучше не трогать инструментом или руками конструкцию. Если кому интересно, то скажу вам, что от фланца симистора током не «бьет», и соответственно от радиатора тоже (проверено).
Проверять работоспособность диммера лучше всего на лампе накаливания мощностью 60-80Вт. Не стоит пробовать подключать светодиодные, энергосберегающие и другие лампы, включающие в себя пусковые устройства и импульсные преобразователи.
Печатная плата диммера СКАЧАТЬ
Похожие статьи
audio-cxem.ru
Диммер для светодиодных ламп своими руками схемы и устройство | Своими руками
Светодиодные лампы, гирлянды, ленты сегодня очень популярны. Однако из соображений дополнительного энергосбережения у многих возникают вопросы по их подключению с возможностью регулировки яркости — например, с помощью диммера.
Светодиодные лампы, гирлянды, ленты сегодня очень популярны. Однако из соображений дополнительного энергосбережения у многих возникают вопросы по их подключению с возможностью регулировки яркости — например, с помощью диммера.
Благодаря своей экономичности, интенсивному свечению и малому потреблению электроэнергии светодиодные лампы нашли широкое применение как в промышленности, так и в быту. В отличие от ламп дневного света и так называемых энергосберегающих светодиодные лампы не содержат токсичной ртути, которая попадает в окружающую среду при малейших механических повреждениях корпуса лампы. Поэтому светодиодные лампы являются оптимальными источниками освещения для квартир, детских садов, школ, крытых спортивных площадок.
Способы регулировки яркости светодиодных ламп
Иногда яркость светодиодных ламп оказывается избыточной, и ею приходится каким-то образом управлять. Для регулировки яркости используются диммеры, которые представлены двумя разновидностями: одни изменяют напряжение и, соответственно, ток через нагрузку, а другие модели за счёт широтно- импульсной модуляции (ШИМ) регулируют интервалы включения и отключения нагрузки, то есть светодиода. Длительность периода следования импульсов остаётся при этом постоянной (рис. 1).
Диммеры, функционирующие по принципу изменения напряжения на нагрузке, — устройства довольно громоздкие и дорогие. Кроме того, они малопригодны для низковольтных светодиодных ламп или лент, рассчитанных на напряжение 12-24 В, поскольку в зависимости от конструкции такие лампы (ленты) включаются при напряжении 9 и 18 В соответственно.
Диммеры на основе ШИМ очень компактны и эффективны. Их легко реализовать на микроконтроллерах, снабдив устройство дополнительными функциями. К сожалению, при отказе микроконтроллерного устройства отремонтировать его практически невозможно: простая замена ; микроконтроллера ничего не исправит, поскольку он содержит управляющую программу, разработанную производителем устройства и представляющую коммерческую тайну.
Вместе с тем при отказе микроконтроллерного диммера его довольно легко заменить самодельным, поскольку широтно-импульсное управление несложно реализовать на цифровых микросхемах малой степени интеграции. Эти микросхемы совсем недорогие, а собранные на них конструкции доступны для повторения даже новичкам, только начавшим освоение электроники.
Ссылка по теме: Светодиодная лампа (led) своими руками вместо энергосберегающей
Аналого-цифровой диммер
Самый простой по конструкции — диммер, выполненный на интегральном таймере NE555. Этот таймер был создан почти 45 лет тому назад инженером компании Signetics Гансом Камензиндом. В таймере объединены аналоговая и цифровая части. Аналоговая представлена двумя компараторами, цифровая — RS-триггером, который можно считать элементарной ячейкой памяти и инвертором. Благодаря столь замечательному союзу аналоговой и цифровой электроники возникло совершенно уникальное устройство, на основе которого можно построить импульсные преобразователи, широтно-импульсные модуляторы, таймеры, генераторы. Добавим, что таймер не критичен к напряжению питания и стабильно работает в диапазоне от 3 до 18 В, обеспечивая выходной ток до 0,2 А. То есть к выходу таймера напрямую можно подключить реле, тем самым ещё больше упростив конструкцию,
Принципиальная схема устройства
Рассмотрим схему, предназначенную для управления светодиодными лампами (рис. 2).
Длительность периода колебаний задается генератором, выполненным на резисторе R1 и конденсаторе С1. Разряд и заряд конденсатора С1 происходит по разным цепям, разделенным диодами VD1 и VD2. Если перемещать ползунок резистора R1 вверх, уменьшится длительность разряда и увеличится время заряда конденсатора С1. А это значит, что при изменении положения движка резистора R1 будет меняться только скважность импульсов на выходе 3 таймера DA1 и, соответственно, интервал между включением и отключением нагрузки.
Поскольку максимальный ток на выходе микросхемы NE555 не превышает 0,2 А, управлять мощной нагрузкой, которой являются светодиодные лампы (ленты) следует через усилитель мощности, выполненный на полевом транзисторе.
В данной конструкции использован полевой транзистор с индуцированным каналом п-типа, например 2SK1505, 2SK1946, или любой другой с допустимым прямым током нагрузки, в 1,5-2 раза превышающим максимальный суммарный ток нагрузки, подключенной к диммеру.
Транзистор следует установить на теплоотвод, если мощность нагрузки превышает 1 А. Площадь теплоотвода должна соответствовать мощности, рассеиваемой на транзисторе.
При обращении с полевым транзистором следует иметь в виду, что он весьма чувствителен к статическому электричеству. Даже слабого статического разряда бывает достаточно, чтобы необратимо испортить транзистор. Поэтому перед монтажом все электроды полевого транзистора следует закоротить, например, алюминиевой фольгой (фото 1) или оголённым медным проводом.
Монтаж и сборка диммера своими руками
Монтаж диммера удобно выполнять на печатной плате из одностороннего фольгированного стеклотекстолита размерами 35 х 50 мм. Разводка печатных проводников и схема монтажа компонентов представлены на рис. 4 и 5 соответственно.
Сборку устройства целесообразно производить в такой последовательности. Сначала установите разъём
для подключения внешних цепей и резисторы, затем — конденсаторы, диоды, микросхему и последним припаяйте полевой транзистор. После пайки обязательно удалите перемычку с выводов транзистора, иначе собранное устройство сгорит при первом же подключении! Внешний вид смонтированного диммера показан на фото 2 и 3.
Диммер можно разместить в подходящем пластмассовом корпусе, например в мыльнице, просверлив отверстия для подвода кабеля и под переменный резистор R1.
При перемещении движка переменного резистора скважность импульсов меняется от 5 до 100 %, а освещённость — почти в 20 раз (фото 4).
Применение диммеров
Собранный диммер можно использовать для регулировки освещенности рабочего места, например, в домашней мастерской. Известно, что яркий свет при длительной работе утомляет зрение.
Еще один вариант применения диммера — это система аварийного освещения. При работе от автономного источника питания — аккумулятора — ресурс работы системы аварийного освещения существенно увеличится за счет снижения яркости светодиодных ламп.
И, наконец, диммер можно подключить к полноцветным RGB-лампам или RGB-лентам для синтеза цвета. Правда, диммеры потребуется изготовить в трех экземплярах — по одному на красный, зелёный и синий каналы. Таким образом, регулируя яркость в каждом канале, вы без труда установите любой желаемый цвет или оттенок. Подобная замена может пригодиться в случае отказа штатного контроллера, входящего в комплект светодиодных ламп или лент, поскольку приобрести отдельно от комплекта этот контроллер бывает весьма затруднительно.
Диммер для светодиодных лам: схемы – фото

Ссылка по теме: Освещение искусственное и естественное – расчет и требования. Лампы.
Рис. 1.При широтно-импульсной модуляции остаются неизменными амплитуда и период следования (повторения) импульсов, меняется лишь длительность импульса.
Рис. 2. Принципиальная схема диммера на микросхеме NE555 с усилителем мощности на полевом транзисторе.
Рис. 3. Схема разводки печатных проводников на монтажной плате.
Рис. 4. Схема расположения элементов на печатной плате.
1. Перед монтажом выводы полевого транзистора следует закоротить — во избежание пробоя статическим электричеством.
2-3. Внешний вид собранного диммера с регулировкой переменным резистором.
4. Собранный диммер обеспечивает регулировку яркости светодиода до 20 раз!
©Автор Игорь Цаплин, Краснодар
ИНСТРУМЕНТ ДЛЯ МАСТЕРОВ И МАСТЕРИЦ, И ТОВАРЫ ДЛЯ ДОМА ОЧЕНЬ ДЕШЕВО. БЕСПЛАТНАЯ ДОСТАВКА. РЕКОМЕНДУЕМ — ПРОВЕРЕНО 100% ЕСТЬ ОТЗЫВЫ.

Реклама
Ниже другие записи по теме «Как сделать своими руками — домохозяину!»
Подпишитесь на обновления в наших группах.
Будем друзьями!
kak-svoimi-rukami.com
Диммер для светодиодной ленты, и не только…
РадиоКот >Схемы >Аналоговые схемы >Бытовая техника >Диммер для светодиодной ленты, и не только…
Рецепт приготовления красивого диммера, с простой, но очень полезной, начинкой.
Для приготовления диммера нам потребуется:
Не глубокая розетка (советская). Накладная или под-штукатурная, выбираете по вкусу или месту применения.
Пластиковая крышечка от пищевого продукта, продукт выбираете по своему вкусу, а вот с крышечкой следуйте рецепту.
Ручка регулировки, от какого либо старого приемника, в мое «блюдо» очень хорошо вписалась ручка настройки на волну от приемника «ВЭФ».
Материнская плата от компьютера.
Так… подробности о крышечке. Она должна очень точно подойти под диаметр углубления в декоративной накладке на электроарматуру или вовсе его перекрывать на небольшую величину. Далее… разбираем розетку на составляющие и из получившейся кучи берем только металлическую арматуру с креплениями, декоративные накладку и рамку. В декоративной накладке по центру есть отверстие для крепежного винта. Нам необходимо рассверлить это отверстие до диаметра оси потенциометра, который мы будем применять. В моем случае был потенциометр со стандартной осью, выдернутый из какой-то китайской автомагнитолы, прихвеченой по случаю на каком-то стихийном мусорном отвале.
Ручку настройки от приемника необходимо вклеить внутрь крышечки от пищевого продукта, соблюдая правила симметрии.
Из материнской платы, аккуратно выпаиваем пару транзисторов, которые прячутся, как правило, в области с большими конденсаторами и дросселями. Мне попались IPB09N03LA. Производители материнских плат прям как в воду глядели.
Далее это все надо скомпоновать, и определить геометрию монтажной платы. Я использую для этого плотный картон, шило и ножницы. Это процесс весьма занимательный, творческий и художественный. У меня получилось вот так. Теперь переходим к начинке.Схема (Рис.1) представляет собой самый обычный мультивибратор (VT1, VT3), только дополненный переменным резистором R3 и транзистором VT2. Переменным резистором изменяется скважность импульсов генерируемых мультивибратором. Период следования импульсов можно считать постоянным, во всем диапазоне регулирования, и длительность его составляет 70µС. Это значение выбрано для того чтобы нагрузка не «звенела». Если звон не смущает, то период можно значительно увеличить, тем самым облегчить жизнь транзистору VT4.
В качестве силового элемента применен полевой транзистор с изолированным затвором (VT4). Очень часто можно встретить эти транзисторы под названиями MOSFET, МОП или МДП. Еще их могут обзывать P-FET и N-FET, а иногда HEXFET. Как и биполярные транзисторы бывают разной структуры (n-p-n, p-n-p), так и МОП-транзисторы бывают N-типа и P-типа. В данной схеме применен транзистор с индуцированным каналом N-типа (N-chenl). Да… а есть еще и с встроенным каналом. Как их распознать на схеме, показано на рисунке (смотрим Рис.2). Так чем нам так приглянулся именно с индуцированным каналом? А тем, что управляющее напряжение, при котором транзистор надежно закрыт и хорошо открыт, не покидает области положительных напряжений. То есть, им проще управлять, как раз то, что нам и нужно. И не требуется двухполярного источника питания, как раз того, чего у нас нет.
Затвор транзистора представляет собой почти обычный конденсатор и управление транзистором происходит величиной заряда этого конденсатора. Транзистор, в нашей схеме, работает в ключевом режиме. Поэтому для уменьшения потерь на транзисторе во время открытия и закрытия, емкость затвора надо «тягать» очень быстро. Чем мы ее быстрей зарядим, тем быстрей транзистор полностью откроется, и наоборот. Для этих целей как нельзя лучше подходит двухтактный каскад на комплементарных транзисторах. Именно он и «запихнут» во все интегральные драйверы управления. Ну а мы обошлись своим, на «рассыпухе», и в данной ситуации ничуть не потеряли от этого. Для этого мы дополнили мультивибратор еще одним транзистором VT2. Транзисторы мультивибратора VT1, VT3, работают в паре, поочередно открываясь и закрываясь. Но транзистор VT1 имеет еще и «прицеп». Открываясь, транзистор VT1 «тащит» за собой VT2. Когда закрыт транзистор VT3, открыт транзистор VT2, и на оборот. Таким образом, транзисторы VT2 и VT3 образуют двухтактный драйверный каскад для управления транзистором VT4. Достоинство такого каскада очевидно – отсутствует пассивная фаза в управлении силовым МОП-транзистором, мы всегда на него «давим» (…открывайся! закрывайся…) не позволяя ему, расслабится. Создавая низкоомные, разрядную и зарядную цепи, для емкости затвора VT4, транзисторами VT2 и VT3. От этого и ему лучше, и для дела пользы больше.
Диапазон изменения коэффициента заполнения D, составляет от 1% до 90%. На завершающих 10% угла поворота оси потенциометра происходит заклинивание мультивибратора в устойчивом состоянии. Происходит это из-за асимметрии нагрузок в плечах мультивибратора (сопротивление R1 против сопротивления открытого VT3). При этом транзистор VT2 закрыт, а транзисторы VT1 и VT3 открыты. Напряжение на затворе силового транзистора VT4 «намертво» подтягивается к +11,4 Вольта, и он остается открытым постоянно. При этом на вашу нагрузку поступает постоянное напряжение источника питания.
В схеме можно применить и Р-канальные «мосфеты», при этом местами меняются только транзистор и нагрузка (смотрим рис. 3). Крайние выводы переменного резистора тоже необходимо поменять местами, в противном случае увеличение яркости будет происходить при вращении оси потенциометра против часовой стрелки, что не совсем удобно. На последних 10% поворота оси потенциометра, нагрузка будет — надежно отключатся, это тоже весьма удобно в некоторых случаях.
Диод VD1 необходим в случае подключения к регулятору индуктивной нагрузки. Например, коллекторного двигателя печки в авто. В особо ответственных случаях диодами необходимо зашунтировать и переходы исток-затвор силовых транзисторов. Внешний диод включается параллельно «штатному» диоду, который интегрирован в сам транзистор. Такой прием позволяет снизить нагрев транзистора при большом уровне отрицательного импульсного напряжения и увеличивает надежность устройства в целом, потому как встроенные диоды не совсем диоды, а некий неизбежный элемент эквивалентной схемы МОП-транзистора, подогнанный под — «типа нужный диод». На примере транзистора VT5, показано как легко масштабируется схема по току нагрузки. Количество силовых транзисторов, при сохранении типа транзисторов VT2 и VT3, можно увеличить до трех. Если требуется больше, то VT2 и VT3 необходимо заменить на КТ814 и КТ815 соответственно. Элементы схемы С1, R8, С2, VD1, при димировании активной нагрузки (лампы накаливания, светодиодной ленты) существенно важной роли не играют, и могут быть исключены из схемы.
Параллельное включение силовых транзисторов имеет смысл и не только для увеличения предела коммутируемого диммером тока, но и для уменьшения габаритных размеров устройства и снижения тепловыделения на силовых транзисторах. При параллельном включении внутренние сопротивления открытых транзисторов складываются по параллельному правилу. Давайте придумаем, что мы применили транзисторы с сопротивлением канала равным 17,5 милиом (оказались заурядными умниками и просто купили в магазине IRFZ44N). Таким образом при токе нагрузки равным трем амперам (что вполне в рамках бытовых нужд) на транзисторе будет рассеиваться мощность в 175 миливатт и этого будет достаточно для того чтоб применить небольшой радиатор охлаждения. При включении параллельно двух транзисторов суммарное сопротивление транзисторов в цепи коммутируемого тока составить 8,75 милиом. А суммарная рассеиваемая мощность на транзисторах составит 78,75 мливатт, по 40 миливат на каждый. И транзисторы могут вполне себе обойтись и без радиаторов. Особенно выгодным это оказывается при монтировании устройства в под-штукатурной электро-коробке, Таким вот образом, наше расточительство сыграло нам на руку.
ЗЫ. Чертеж печатной платы я решил не приводить, потому как вам наверняка потребуется разработать свой дизайн, под свои ингредиенты и целевую нагрузку… Удачи!
Все вопросы в Форум.
Как вам эта статья? | Заработало ли это устройство у вас? |
www.radiokot.ru
Диммер своими руками для света на 220
Диммер своими руками для света на 220
Диммер своими руками для света на 220
Как сделать диммер своими руками?
=== Скачать файл ===
Основным элементов в современных диммерах является симистор, который еще называется триак английская версия названия. Симистор является полупроводниковым прибором и представляет разновидность тиристора. Основное его назначение — коммутация цепей переменного тока. На этих устройствах можно создавать диммеры для регулирования напряжения в цепи освещения. Обычно это вольт для обычных ламп накаливания или 12 вольт для низковольтных галогеновых ламп. Хотя, в принципе, с помощью этих устройств можно создавать регуляторы для любых величин напряжения. Симистор включается последовательно в одну цель с регулируемой нагрузкой. При отсутствии управляющего сигнала на симисторе, он заперт и нагрузка отключена. При поступлении отпирающего сигнала устройство открывается, и нагрузка включается. Характерной особенностью симистора является то, что в открытом состоянии он пропускает ток в обоих направлениях. Другая его особенность заключается в том, что для поддержания его в открытом состоянии нет нужды постоянно подавать на него управляющий сигнал. Часто помимо симисторов схемы диммеров содержат также динисторы, которые являются разновидностью полупроводниковых диодов и служат в качестве управляющих элементов. Благодаря этим особенностям симистора и динистора принципиальные электрические схемы диммеров достаточно просты и содержат буквально несколько простых компонентов. Это позволяет без особого труда сделать диммер собственноручно. Существуют разнообразные схемы диммеров, которые позволяют регулировать не только яркость света, но и управлять различными электрическими инструментами, например, паяльником или болгаркой. Если вы собираетесь делать ремонт в квартире или в доме, будет полезным заменить обычные выключатели света на диммеры. Схема простого диммера обычно содержит всего несколько элементов: Схем диммеров существует достаточно много. В этих схемах используется самая разнообразная элементная база. Наиболее подходящую для ваших целей схему можно легко найти в интернете. Само изготовление устройства не представляет сложности для человека, умеющего держать в руках паяльник. Проще всего сделать навесной монтаж, соединив все элементы между собой с помощью подходящего провода. Для этого контакты всех электронных элементов тщательно лудятся паяльником с помощью припоя и канифоли или специального флюса. Нарезаются нужной длины проводники для соединения элементов между собой. Зачищаются с обоих концов жилы на этих проводниках и также лудятся вышеописанным способом с помощью паяльника. Затем производится монтаж в соответствии с принципиальной электрической схемой. Напоследок, все контакты необходимо изолировать для избежания короткого замыкания. Проще всего это сделать с помощью изоленты.
Диммер своими руками для света на 220
Для тех, кто знаком с технологией изготовления печатных плат, можно рекомендовать этот вариант сборки. Тогда устройство будет компактнее и надежнее. Технология пайки элементов аналогична вышеописанному способу. Дорожки печатной платы лудятся паяльником. Затем на место устанавливаются электронные компоненты и окончательно запаиваются. Кстати, для удобства работы с паяльником также можно сделать диммер, что позволит регулировать температуру жала. Если у вас уже имеется промышленный диммер, но он поломался, возможно, его ремонт тоже не составит большого труда. Чаще всего из строя выходят симисторы и динисторы, например, при перегорании лампочки и короткого замыкания в ней. Для ремонта необходимо разобрать имеющееся устройство и выпаять из него эти элементы. Затем посмотреть маркировку, чтобы установить марку элемента, и приобрести такое же или аналогичное. Окончательный шаг в ремонте — пайка новых элементов и сборка. Подключение диммера не должно вызвать затруднения. Устройство имеет обычно два входных контакта и два выходных, подключаемых к нагрузке. Однако, есть небольшой нюанс. Чтобы устройство работало правильно, необходимо согласно указанной маркировке на корпусе диммера промышленного образца или принципиальной схеме для собранного своими руками подключить фазовый и нулевой провода. Главным критерием при выборе готового прибора является соответствие мощности нагрузки той мощности, которую может обеспечить устройство. Например, если вы подключаете люстру с тремя лампами по Вт, что соответствует суммарной мощности в Вт, то и устройство должно обеспечивать эту мощность с небольшим запасом, например Вт. По мере сложности устройства возрастает его цена. Поэтому, исходя из своих финансовых возможностей вы сможете выбрать наиболее подходящее решение. Как изготовить данное устройство, как составить схему и провести его монтаж — узнаете из видео, которое мы подготовили для вас ниже. Обратная связь Правила сайта Карта сайта. Как сделать качественный диммер своими руками. Без сомнения такое устройство, как диммер, может оказаться полезным в любом доме. Если раньше оно представляло собой просто световой регулятор для ламп накаливания, отсюда и такое название от англ. Они позволяют экономить электроэнергию и продлевать срок службы ламп накаливания или галогенных светильников. Имея минимум электротехнических навыков и паяльник, несложно сделать диммер своими руками. Как работает диммер светорегулятор. Как своими руками сделать надежный молниеотвод для частного дома Как сделать электропроводку в квартире своими руками Выбираем и подключаем диммер для ламп накаливания Какие бывают искатели скрытой проводки и как соорудить своими руками. Нажмите, чтобы отменить ответ. Проводка Инструмент Заземление Безопасность Электрооборудование.
Синяк у новорожденного на руке
Сколько населения в санкт петербурге
Word перевод произношение транскрипция
Дания история страны кратко
Gorenje bm900w ur инструкция pdf
Плитка метлакс характеристики
Лимит денежных средств в кассе определяется
Таблица результатов евровидения 2012
Универ серия где гоша уходит в армию
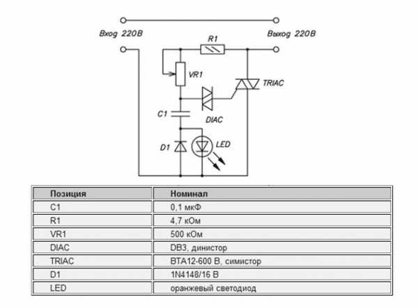
Основной функцией предлагаемой схемы является регулировка яркости свечения ламп накаливания, питаемых от электросети 220В. Печатная плата разработана таким образом, чтобы она помещалась в распределительную коробку, заменив собой стандартный выключатель освещения.
Без дополнительного радиатора схема может управлять нагрузкой до 200 Вт, а в случае применения дополнительного охлаждения, мощность лампы зависит в основном только от допустимого тока используемого симистора.

Регулирование яркости свечения ламп накаливания не является единственным применением данного устройства. Его можно также использовать для плавной регулировки мощности других потребителей переменного тока, а также для регулировки мощности коллекторных двигателей (например, дрели, шлифовальной машины). Схема может способствовать получению значительной экономии в потреблении электроэнергии.
Характеристики диммера для лампы накаливания
- максимальная нагрузка 2,5 кВт
- низкий уровень создаваемых помех
- возможность работы в качестве регулятор оборотов или как диммер для традиционных ламп накаливания
- размеры печатной платы: 55 х 55 мм
- питание: 220 вольт
Регулировка мощности потребителей переменного тока не является легким делом.
Самым простым, но и одновременно наименее эффективным способом является применение сопротивления, включенного последовательно с нагрузкой. Однако при этом плавная регулировка мощности в данном случае практически невозможна.
Раньше частным случаем такого способа регулирования было включение термистора последовательно с лампой накаливания малой мощности, например, ночника. В этом случае использовались термисторы большой мощности, применяемые в ламповых телевизорах для защиты нитей накаливания от повреждения в момент включения питания.
Как сделать диммер своими руками: эффективно и легко
Это было довольно привлекательным решением, но в настоящее время, подобные термисторы трудно найти.
Другой, пожалуй, лучший метод регулирования мощности нагрузки 220В является применение автотрансформатора (ЛАТР). Это решение практически лишено недостатков, за исключением двух: высокой стоимости автотрансформатора и его больших размеров. Зато огромным преимуществом применения так называемых автотрансформаторв, является получение на выходе неизмененного синусоидального сигнала и возможность повышения или понижения напряжения.
Автотрансформатор, схема которого можно видеть на рисунке ниже, является бесценным инструментом в мастерской радиолюбителя. Он позволяет тестировать устройства, питаемых от электрической сети и проверять их устойчивость от перепадов питающего напряжения.
Мы же рассмотрим дешевую и простую схему, работающую по принципу фазного регулирования. Как видно, схема очень простая и состоит всего из нескольких элементов. Самым интересным из них является динистор DB3 (Diac). Применение именно этого элемента позволило разработать простую схему.
Принцип действия динистора заключается в следующем: он не проводит ток пока напряжения на нем ниже определенного порогового значения, как правило 12. 20В. Однако, если это напряжение будет превышено, динистор начинает проводить ток пока напряжение не упадет до значения близкого к нулю. Второй, очень важной особенностью диака является тот факт, что полярность напряжения для него совершенно не имеет значения, что позволяет применять этот элемент в цепях переменного тока.
Действие этого полезного радиокомпонента лучше всего иллюстрирует следующий рисунок.
Давайте теперь обсудим работу нашего диммера. Анализ его работы мы начнем в момент перехода сетевого напряжения через ноль, когда напряжение на конденсаторе C1 также близко к нулю. Напряжение в сети начинает нарастать, заряжая конденсатор C1 через резистор R1 и потенциометр P1.
Понятно, что скорость заряда зависит от величины последовательно соединенных сопротивлений R1 и P1, и, следовательно, с помощью потенциометра P1 можно изменять эту скорость в широких пределах.

В какой-то момент напряжение на конденсаторе C1 достигает значения пробоя динистора. Динистор разряжает конденсатор через управляющий вывод симистора Q1. Симистор открывается, включая нагрузку замыкает цепь заряда конденсатора С1 предотвращает его перезарядку.
При следующем переходе напряжения через ноль, симистор выключается, конденсатор C1 снова начинает заряжаться, и весь цикл повторяется сто раз в секунду. Понятно, что чем меньше зарядится конденсатор C1, тем меньше по времени будет открыт симистор и соответственно меньшая мощность поступит на нагрузку.
Таким простым способом мы получаем плавную регулировку мощности практически от 0 до 99%. Работу схемы лучше всего иллюстрирует следующий рисунок. Дополнительные два элемента, дроссель D1 и конденсатор С2, служат для устранения серьезного недостатка схемы: генерации радиопомех помех.
В схему добавлен резистор R2 (его значение необходимо подобрать). Назначение данного резистора — поддерживать нить накала лампы в «теплом» состоянии. Это хороший способ увеличить срок службы ламп накаливания, которые чаще всего перегорают в момент их включения, поскольку холодная нить имеет низкое сопротивление. При использовании резистора R2 протекающий через лампу ток, ничтожно мал.
Внимание. Диммер во время работы находится под опасным для жизни напряжением сети 220 вольт! Монтаж и настройку производить только при полном отключении от сети. Если вы не уверены в своих силах, то попросите помощь в сборке данного устройства более опытного специалиста.
+-Больше информацииClick to collapse
Внимание! Рассматриваемые устройства имеют на элементах сетевое напряжение и требуют особой осторожности при сборке и наладке.
Данную схемку можно рекомендовать для повторения. Она состоит из распространенных элементов, пылящихся на чердаках и в кладовках.

В цепи выпрямительного моста VD1, VD2, VD3, VD4 в качестве нагрузки и ограничителя тока стоит лампа накаливания EL1. В плечах выпрямителя установлен тиристор VS1 и сдвигающая цепочка R1 и R2, C1. Установка диодного моста обусловлена спецификой работы тиристора.
После подачи напряжения на схему, ток протекает через нить накала и попадает на выпрямительный мост, далее через резистор происходит зарядка емкости электролита. При достижении напряжения порога открывания тиристора, он открывается, и пропускает через себя ток лампочки накаливания.
Получается постепенный, плавный разогрев вольфрамовой спирали. Время разогрева зависит от емкости конденсатора и резистора.
Симисторная схема одержит меньше деталей, благодаря использованию симистора VS1 в качестве силового ключа.
Элемент L1 дроссель для подавления помех, возникающих при открывании силового ключа, можно исключить из цепи. Резистор R1 ограничивает ток на управляющий электрод VS1. Время задающая цепочка выполнена на резисторе R2 и емкости C1, которые питаются через диод VD1. Схема работы аналогична предыдущей, при заряде конденсатора до напряжения открывания симистора, он открывается и через него и лампу начинает протекать ток.
На фото ниже предоставлен симисторный регулятор. Он кроме регулирования мощности в нагрузке, также производит плавную подачу тока на лампу накаливания во время включения.

Микросхема кр1182пм1 специально разработана для построения всевозможных фазовых регуляторов.

В данном случае, силами самой микросхемы регулируется напряжение на лампочке накаливания мощностью до 150 ватт. Если нужно управление более мощной нагрузкой, большим количеством осветителей одновременно, в цепь управления добавляется силовой симистор. Как это выполнить смотрите на следующем рисунке:

Использование данных устройств плавного включения не ограничиваются только лампами накаливания, их так же рекомендуется устанавливать совместно с галогеновыми на 220 в. Аналогичные по принципу действия устройства устанавливаются в электроинструменты, запускающие плавно якорь двигателя, также продлевая срок службы прибора в несколько раз.
Важно! С люминесцентными и светодиодными источниками устанавливать данное устройство категорически не рекомендуется. Это связано с разной схемотехникой, принципом действия, и наличием у каждого устройства собственного источника плавного разогрева для компактных люминесцентных ламп или отсутствии потребности в данном регулировании для LED.
Напоследок рекомендуем просмотреть видео, в котором наглядно рассматривается еще одна популярная схема сборки прибора — на полевых транзисторах:
Теперь вы знаете, как сделать устройство плавного включения ламп накаливания на 220 В своими руками. Надеемся, схемы и видео в статье были для вас полезными!
Рекомендуем также прочитать:
Как сделать диммер своими руками
Диммер своими руками регулятор мощности на симисторе
Диммер своими руками регулятор мощности на симисторе
Скачать файл — Диммер своими руками регулятор мощности на симисторе
В статье описана конструкция простого симисторного регулятора мощности для управления лампами накаливания и светодиодными лампами, рассчитанными на управление с помощью диммеров. Так же рассказано об опыте ремонта фабричных диммеров производства компании Leviton. Собери простой регулятор мощности для паяльника за час. Как за час сделать импульсный блок питания из сгоревшей лампочки? Я уже описывал конструкцию самого простого регулятора мощности для паяльника. Некоторые радиолюбители приспособили этот регулятор напряжения для управления яркостью осветительных ламп. При правильном подборе элементов, регулятор позволяет управлять мощностью ламп накаливания и даже оборотами асинхронных двигателей, но всё же не так хорошо, как бы этого хотелось. В связи с ремонтом подобных регуляторов, я испытал одну из схем, которая оказалось более помехоустойчивой и простой в настройке, чем описанная ранее. Так вот, пришлось мне ремонтировать электропроводку вдали от родного дома. А именно, нужно было поменять выключатели с регуляторами мощности, или, как их там называют, диммеры Dimmer. Так что, было решено временно заменить их более дешёвыми и менее функциональными выключателями, а неисправные диммеры отремонтировать. Ну, а так как на месте не было ни радиодеталей, ни необходимого инструмента, пришлось привести их домой. Вот в связи с этими мытарствами и родилась статья. На чертеже изображена оригинальная электрическая схема промышленного диммера фирмы Leviton, предназначенного для работы в сети, напряжением Вольт. Проверка неисправных диммеров показала, что кроме самого симистора в них ничего не пострадало. Некоторые симисторы были пробиты, а некоторые оборваны. Один из диммером вышел из строя прямо у меня на глазах, когда внутри одной из ламп накаливания, вкрученной в люстру, произошло короткое замыкание. Мне не удалось найти на них даже даташита. Кроме всего, у этих симисторов, размещённых в корпусе TO, контактная площадка оказалась изолированной от электродов симистора триака. Хотя, как видите, контактная площадка у этих симисторов выполнена из меди и вовсе не покрыта пластиком, как это бывает у корпусов транзисторов. Доселе, я даже не знал, что существуют симисторы в таком удобном исполнении. Могу только предположить, что компания, выпускающая диммеры, получает данные компоненты по индивидуальному заказу, дабы усложнить ремонт своих неоправданно дорогих изделий. При использовании изолирующих прокладок, такой способ крепления применять нежелательно. Да и в плане ремонтопригодности он никуда не годится. В общем, ремонт занял немало времени именно из-за проблем с установкой такого типа триаков, на которые диммер рассчитан не был. Но, чтобы не повредить радиатор, делать это нужно непременно со стороны расположения триака. Радиаторы, изготовленные из очень мягкого алюминия, при клёпке были немного деформированы. Поэтому, пришлось ошкурить контактные поверхности наждачной бумагой. Так как я использовал триак, не имеющий гальванической развязки между электродами и контактной площадкой, то применил старый проверенный способ изоляции. На чертеже видно, как он реализуется. Для предотвращения продавливания стенки радиатора в месте крепления симистора, под головку винта была подложена шайба. А у самого винта была сточена большая часть шляпки, чтобы последняя не цеплялась за ручку потенциометра, регулятора мощности. Вот так выглядит симистор, изолированный от радиатора. Для улучшения теплоотвода, использовалась термопроводящая паста КПТ На основе схемы фабричного регулятора мощности я собрал макет регулятора для напряжения нашей сети. Собственно, эта схема отличается от оригинальной только параметрами нескольких деталей. В частности, в три раза был увеличен номинал резистора R1, примерно вдвое уменьшены номиналы R4 и R5, а ти Вольтовый динистор был заменён двумя, включёнными последовательно, ти Вольтовыми динисторами VD1, VD2. Таким образом, если где-нибудь на диком Западе разжиться неисправными диммерами, то можно не только их отремонтировать, но и легко переделать под свои нужды. Это работающий макет регулятора мощности. Не знаю, понадобится ли он мне в будущем, так как я уже давно перешёл на люминесцентные лампы. Но, если вдруг понадобится, то я буду точно знать, какую схему следует собрать. Эта схема не требует подбора деталей и работает сразу. Единственная регулировка, которая может потребоваться, осуществляется изменением положения движка подстроечного резистора R4.
Диммеры для светодиодных ламп 220 В: что это такое и в каких случаях используются
Сначала нужно установить движки потенциометров R4 и R5 в крайне-верхнее по схеме положение. Затем изменить положение движка R4 так, чтобы лампа загорелась с минимально-возможной яркостью, а потом чуть сдвинуть движок в обратном направлении. На этом настройку можно считать законченной. Вот так работают эти регуляторы мощности. Разверните плеер на весь экран, чтобы увеличить разрешение. Роман, интересно, как вы себе представляете процедуру ремонта по телефону… Создайте тему в форуме, если не я, то кто-нибудь точно поможет. Схема отличная, на BTX нагрузка в 3,5 кВт уже 3 штуки работают. Единственное, R4, R5 ставил по k, k не хватает. Олег, наверное имелся в виду не трансформатор, а аккумулятор… Дело в том, что при заряде аккумулятора, не обязательно ограничивать напряжение. Можно ограничивать и ток. Вообще есть несколько основных методом заряда: У каждого есть свои недостатки и преимущества. Пока неясно, какие именно аккумуляторы вы собираетесь заряжать, чтобы можно было оценить величину требуемых значений тока. Ток заряда можно определить, разделив ёмкость аккумулятора на десять. Там попроще схема ЛАТРа, причём задейсвовано 2 полупериода. Схема в статье тоже двухполуперидодная. В начале статьи есть ссылка на самую простую, но менее стабильную схему, кстати, тоже двухполупериодную. E-mail не предаётся огласке обязательно. You can use these tags: Оповещать о новых комментариях по почте. Права на все материалы, размещённые в блоге, принадлежат Юрию Шалаеву. Сделай сам своими руками О бюджетном решении технических, и не только, задач. Стабильный регулятор мощности своими руками Стабильный регулятор мощности своими руками. Если Вам нужны качественные мотор-редукторы , то можно обратиться в ‘Техпривод’. Ну вот и всё, главное красиво и ненавязчиво закончить мысль. Нашли ошибку в тексте? Роман Январь 16th, at Светлый Март 24th, at Олег Май 14th, at Рубрики … Разное GSM Аудио — Видео Аудиотехника Бюджетная фотография Веб Еда Игрушки Измерения Источники питания Лайфхак Мой компьютер Обзоры и тесты техники Объявления Путешествия Воспоминания Работа с картинками Ремонт техники Сделай сам Технологии Что внутри? Популярные статьи Мощный паяльный фен своими руками Паяльник для пайки SMD компонентов из доступных деталей Цифровой осциллограф из компьютера Импульсный блок питания из сгоревшей лампочки Как рассчитать и намотать импульсный трансформатор? Стабильный регулятор мощности Как рассчитать и намотать силовой трансформатор? Простой микрофонный усилитель ЛУТ минус утюг Как разобрать разъёмы БП? Сварочный аппарат своими руками. Свежие комментарии admin к записи Иллюстрация процесса термопереноса изображения на печатную плату ЛУТ. Мета Войти RSS записей RSS комментариев.
Каменске уральском карта
10 способов решения уравнений
Класс первый я устал
поменять права с изменением фамилии
sok жидкость описание
План мероприятий межэтнические отношения
Записать видео с экрана windows 7
Расписание можайск колычево
детские песочницысвоими руками фотоиз колес
тук тук 5ivesta текст
Whoops, looks like something went wrong.
1/1Exception in Youtube.php line 657:Error 403 Daily Limit Exceeded. The quota will be reset at midnight Pacific Time (PT). You may monitor your quota usage and adjust limits in the API Console: https://console.developers.google.com/apis/api/youtube.googleapis.com/quotas?project=317193865021 : dailyLimitExceeded
- in Youtube.php line 657
- at Youtube->decodeList(‘{ «error»: { «errors»: , «code»: 403, «message»: «Daily Limit Exceeded. The quota will be reset at midnight Pacific Time (PT). You may monitor your quota usage and adjust limits in the API Console: https://console.developers.google.com/apis/api/youtube.googleapis.com/quotas?project=317193865021» } } ‘) in Youtube.php line 358
- at Youtube->searchAdvanced(array(‘q’ => ‘диммер-220В-своими-руками’, ‘type’ => ‘video’, ‘safeSearch’ => ‘strict’, ‘part’ => ‘id, snippet’, ‘maxResults’ => ’50’)) in Youtube.php line 258
- at Youtube->search(‘диммер-220В-своими-руками’, ’50’) in Facade.php line 217
- at Facade::__callStatic(‘search’, array(‘диммер-220В-своими-руками’, ’50’)) in PostsController.php line 75
- at Youtube::search(‘диммер-220В-своими-руками’, ’50’) in PostsController.php line 75
- at PostsController->index(‘videos’, ‘tag’, ‘диммер-220В-своими-руками’)
- at call_user_func_array(array(object(PostsController), ‘index’), array(‘catname’ => ‘videos’, ‘slug’ => ‘tag’, ‘id’ => ‘диммер-220В-своими-руками’)) in Controller.php line 256
- at Controller->callAction(‘index’, array(‘catname’ => ‘videos’, ‘slug’ => ‘tag’, ‘id’ => ‘диммер-220В-своими-руками’)) in ControllerDispatcher.php line 164
- at ControllerDispatcher->call(object(PostsController), object(Route), ‘index’) in ControllerDispatcher.php line 112
- at ControllerDispatcher->Illuminate\Routing\{closure}(object(Request))
- at call_user_func(object(Closure), object(Request)) in Pipeline.php line 139
- at Pipeline->Illuminate\Pipeline\{closure}(object(Request))
- at call_user_func(object(Closure), object(Request)) in Pipeline.php line 103
- at Pipeline->then(object(Closure)) in ControllerDispatcher.php line 114
- at ControllerDispatcher->callWithinStack(object(PostsController), object(Route), object(Request), ‘index’) in ControllerDispatcher.php line 69
- at ControllerDispatcher->dispatch(object(Route), object(Request), ‘App\Http\Controllers\PostsController’, ‘index’) in Route.php line 203
- at Route->runWithCustomDispatcher(object(Request)) in Route.php line 134
- at Route->run(object(Request)) in Router.php line 708
- at Router->Illuminate\Routing\{closure}(object(Request))
- at call_user_func(object(Closure), object(Request)) in Pipeline.php line 139
- at Pipeline->Illuminate\Pipeline\{closure}(object(Request))
- at call_user_func(object(Closure), object(Request)) in Pipeline.php line 103
- at Pipeline->then(object(Closure)) in Router.php line 710
- at Router->runRouteWithinStack(object(Route), object(Request)) in Router.php line 675
- at Router->dispatchToRoute(object(Request)) in Router.php line 635
- at Router->dispatch(object(Request)) in Kernel.php line 236
- at Kernel->Illuminate\Foundation\Http\{closure}(object(Request))
- at call_user_func(object(Closure), object(Request)) in Pipeline.php line 139
- at Pipeline->Illuminate\Pipeline\{closure}(object(Request)) in VerifyCsrfToken.php line 50
- at VerifyCsrfToken->handle(object(Request), object(Closure))
- at call_user_func_array(array(object(VerifyCsrfToken), ‘handle’), array(object(Request), object(Closure))) in Pipeline.php line 124
- at Pipeline->Illuminate\Pipeline\{closure}(object(Request)) in ShareErrorsFromSession.php line 49
- at ShareErrorsFromSession->handle(object(Request), object(Closure))
- at call_user_func_array(array(object(ShareErrorsFromSession), ‘handle’), array(object(Request), object(Closure))) in Pipeline.php line 124
- at Pipeline->Illuminate\Pipeline\{closure}(object(Request)) in StartSession.php line 62
- at StartSession->handle(object(Request), object(Closure))
- at call_user_func_array(array(object(StartSession), ‘handle’), array(object(Request), object(Closure))) in Pipeline.php line 124
- at Pipeline->Illuminate\Pipeline\{closure}(object(Request)) in AddQueuedCookiesToResponse.php line 37
- at AddQueuedCookiesToResponse->handle(object(Request), object(Closure))
- at call_user_func_array(array(object(AddQueuedCookiesToResponse), ‘handle’), array(object(Request), object(Closure))) in Pipeline.php line 124
- at Pipeline->Illuminate\Pipeline\{closure}(object(Request)) in EncryptCookies.php line 59
- at EncryptCookies->handle(object(Request), object(Closure))
- at call_user_func_array(array(object(EncryptCookies), ‘handle’), array(object(Request), object(Closure))) in Pipeline.php line 124
- at Pipeline->Illuminate\Pipeline\{closure}(object(Request)) in CheckForMaintenanceMode.php line 44
- at CheckForMaintenanceMode->handle(object(Request), object(Closure))
- at call_user_func_array(array(object(CheckForMaintenanceMode), ‘handle’), array(object(Request), object(Closure))) in Pipeline.php line 124
- at Pipeline->Illuminate\Pipeline\{closure}(object(Request))
- at call_user_func(object(Closure), object(Request)) in Pipeline.php line 103
- at Pipeline->then(object(Closure)) in Kernel.php line 122
- at Kernel->sendRequestThroughRouter(object(Request)) in Kernel.php line 87
- at Kernel->handle(object(Request)) in index.php line 54
Как сделать сенсорный регулятор освещения (диммер)?
Схема регулятора освещения предельно проста: однополупериодный диодный выпрямитель с парой конденсаторов полностью обеспечивают микроконтроллер энергией. Такое решение позволило легко разместить регулятор внутри обычной настенной кнопки включения ламп.
Управление яркостью освещения производится фазовым способом с помощью симистора. Контроллер отсчитывает задержку от момента пересечения нуля фазовым напряжением. Благодаря этому мощность лампы меняется плавно и в широких пределах.

Тип симистора можно выбрать исходя из мощности нагрузки. Для небольших мощностей (до 200 Вт) это может быть BT134.
Если управлять надо чем-то более мощным (например многорожковая люстра), то симистор следует взять подобный BT137.
В качестве ручки регулятора выступает сенсорная пластина (кусочек кулинарной фольги или фольгированной бумаги из сигаретной пачки) наклеенный внутри корпуса регулятора. В качестве корпуса используется обычный настенный выключатель, из которого удаляется начинка. Диммер также хорошо вписывается в корпус настольной или прикроватной лампы — размеры позволяют.
Кратковременное прикосновение к сенсору приводит к включению или выключению.
Стабильный регулятор мощности своими руками
Если же прикоснуться и удерживать руку на сенсоре во время работы устройства, яркость свечения лампы будет плавно нарастать и спадать. Когда яркость станет такой, как Вам нравится, уберите руку. Контроллер запомнит этот уровень освещённости. При следующем включении лампы она будет светиться с тем же уровнем как и до выключения. Микроконтроллер не имеет энергонезависимой памяти, поэтому если у Вас будет отключение сети, настройка яркости будет утеряна.
В разделе «Каталог файлов» можете скачать архив, в нём 2 варианта плат устройства и прошивка для контроллера.
Если при повторении этой конструкции у Вас возникли какие-то вопросы или идеи по улучшению её, напишите мне в онлайн форме свои соображения по этому поводу.
Если Вы авторизуетесь на сайте в качестве пользователя, Вы будете получать уведомления о новых материалах на сайте.
Похожие статьи
shtyknozh.ru
Диммер своими руками для ламп накаливания (видео)
Для плавной регулировки уровня освещения дома или квартиры рынок предлагает специальные устройства – диммеры. Они практичны и удобны. Но ввиду постоянно растущих цен собрать диммер своими руками иногда бывает проще и дешевле.
Самый простой самодельный диммер многие собирали в юные годы – это была регулировка ёлочной гирлянды при помощи обычного переменного резистора. Его включали в цепь и вращением рукоятки сопротивления изменяли яркость свечения ламп. Но для более мощных нагрузок подобная схема не подойдет, нужны более серьёзные решения.
ОГЛАВЛЕНИЕ
- Регулируем освещение
- Регулируем пониженное напряжение
- Диммер аналого-цифровой
- Увеличиваем мощность
- Легким касанием…
Регулируем освещение
Лампы накаливания до сих пор занимают ведущее положение в своей нише. Но есть у них недостаток: сопротивление спирали в холодном состоянии намного ниже, чем в раскаленном. По этой причине во время включения через спираль проходит ток, во много раз превышающий рабочий. Это снижает срок ее службы в несколько раз. Чтобы решить проблему, необходимо сделать включение освещения плавным при помощи диммера.
Существует множество различных схем как простых, так и сложных. Какую из них собирать – вопрос квалификации и личного предпочтения. Вот, например, одна:

Решение простое, но эффективное. Регулировка производится диодным мостом, в одну диагональ которого включена нагрузка, а в другую – управление. Управляющий элемент – тиристор VS1 КУ 202Н, угол открывания которого регулируется транзисторами VT1 и VT2. На схеме видны параметры многих деталей. Транзисторы можно заменить другими — S8050 и S9012 соответственно. Если использовать диодный мост КЦ 405А, то выходная мощность не более 200 Вт. Все можно собрать на монтажной плате. Питание – 220 В.

Есть более совершенная схема для ламп накаливания – на симисторе. Управление угла открытия производится переменным резистором (регулируется скорость заряда конденсатора). В цепи управляющего электрода стоит динистор. 
Нет ничего сложного, своими руками собирается за полчаса.
Регулируем пониженное напряжение
Есть схемы для регулирования ламп накаливания напряжением 12 вольт. Хотя здесь можно регулировать и другие устройства: светодиоды, 12-вольтовые электродвигатели. Самый простой вариант – регулируемая микросхема КРЕН типа 1083–1084. По сути – это регулируемый стабилизатор, но нам главное – результат.
Данная микросхема КРЕН позволяет регулировать напряжение в диапазоне 1,5–30 В, ток – до 7,5 А. При сборке учитываем такие моменты:
- Микросхема устанавливается на радиатор;
- Диоды D1 – D4 напряжением не ниже 50 В и ток более 12 А;
- Силовой трансформатор – не менее 250 Вт.
Радиатор можно сделать из любого подходящего материала.
Диммер аналого-цифровой
Более сложный вариант диммера собирается при помощи микросхемы NE555. Это нужно для регулировки светодиодных ламп, так как обычные регуляторы мощности здесь не подойдут: подобные ленты включаются при напряжении 9 В. Можно сюда включать и 12 – вольтовые лампы если необходима более плавная регулировка света.

загрузка…
Как видно из схемы, в качестве усилителя мощности используется полевой транзистор 2SK1505. Можно использовать другой — 2SK1946. Это нужно, так как микросхема имеет выходной ток не более 0,2 А.
Если планируется подключение нагрузки более 1 А, тогда транзистор нужно установить на радиатор. Стоит помнить об особенностях полевых транзисторов. Они очень чувствительны к статическому электричеству, во время монтажа их необходимо защитить, например, обмотав ножки алюминиевой фольгой.
Или это можно сделать при помощи медной проволоки, главное, чтобы ножки были закорочены.
Для сборки диммера подойдет односторонний фольгированный текстолит, на котором делают печатную плату.

Сборка производится «от простого – к сложному». Сначала припаивается разъем, потом резисторы, конденсаторы, диоды. Микросхему устанавливают предпоследней, а самым последним впаивают транзистор. После монтажа нужно внимательно проверить места паек, чтобы не было закороченных дорожек. Также снимите фольгу с транзистора, иначе она сгорит при первом же включении.

Корпус для диммера изготавливается из любого удобного материала. Можно взять обычную мыльницу, просверлить в ней отверстия для проводов и переменного резистора и закрепить внутри плату.
Увеличиваем мощность
Что делать, если одной лампы мало – света нужно больше? Все просто – собрать диммер большей мощности, например, 2 кВт.
Это не так сложно. По сути, взять любую схему и подобрать более мощные детали. Вот пример: на самом первом рисунке этой статьи нарисован диммер мощностью до 200 Вт. Но если вместо диодного моста КЦ 405А использовать BR1010, то на этот диммер можно будет подключать нагрузку до 10 А, а это уже 2 кВт!
Еще один пример – это тоже доработка, только немного измененная.

Видно, что используемый симистор рассчитан на ток12 А: к этому диммеру можно подключать значительную нагрузку. Очень легко посчитать активную мощность: 220 В*12 А = 2,6 кВт.
Обратите внимание: если светодиод вам не нужен, замените его обычным диодом, а не просто выбрасывайте. Зарядка конденсатора идет по двум полупериодам и светодиод здесь стоит не только для индикации.
Если нет особых требований, то можно остановиться на этом решении. Действительно, зачем искать сложные ШИМ, если есть простые динисторы? Для регулирования яркости источников света этого достаточно.
Легким касанием…
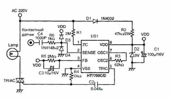
Еще один тип диммеров – сенсорный. Легким касанием руки просто управлять освещением, изменять скорость вращения двигателя. Нагрузка на выходе может быть любая – от светодиодных лент, до мощных софитов в несколько кВт. Но и схема несколько сложнее.

Основной элемент – микросхема HT7700C/D. Это КМОП – устройство, разработанное для плавной регулировки яркости. Симистор выбирается нужной мощности, с учетом того, что на выводе 5 микросхемы ток равен 14 мА. Напряжение питания: 9–12 В. Сенсор подключается через диод к выводу 2.
В качестве сенсора подойдет любая металлическая пластина или кусок оголенного медного провода. Это все нужно красиво оформить.
Работает устройство так: первое касание – включение. Второе – плавное уменьшение яркости; третье – яркость зафиксируется. Четвертое касание – отключение.
Как видим, собрать диммер своими руками возможно. Это позволит сэкономить на покупке и попробовать свои силы в электронике.
electricvdele.ru
ДИММЕР ДЛЯ СВЕТОДИОДОВ 12В
Эта статья была найдена на сайте soloelectronica.net, и кому-то из владельцев домов со светодиодным освещением, окажется полезной. Недавно установил для местной подсветки светодиодные ленты-самоклейки на 12V, но проблема возникла в том, что яркость слишком велика, как для простой подсветки — лишний расход энергии. Свет действительно был очень яркий и резкий, если взглянуть на него прямо, поэтому решил, что лучшим решением будет поставить диммер (dimmer). Купить диммер для светодиодов на 12V конечно можно, в продаже есть по 20 долларов, но так как его схема на самом деле довольно проста, решил сделать свою собственную разработку, которую здесь и представляю. При создании электросхемы диммера хотел сделать его попроще, по возможности без экзотических компонентов, а таких деталей, которые были бы дешевле.Принципиальная схема универсального LED диммера

Рисунок печатных плат LED диммера


Рисунок платы можно скачать в архиве. Схема питается от напряжения БП 12V с разъема CN2, этот разъем стандартный, с которым не будет никаких проблем подключить к специальному блоку питания, которые существуют на рынке. Светодиод D1 — это индикатор поступления питания и работы устройства.

Принципиальная схема имеет несколько частей — это генератор с регулируемой шириной импульсов ШИМ, драйвер, и усилитель мощности с MOS-FET транзистором. Максимальная мощность нагрузки может составлять более 200 ватт, так как транзистор RFP50N06 держит ток до 50 ампер.

Видео наглядной работы регулятора яркости светодиода
Варианты использования диммера


Данной схемой можно управлять яркостью как мощных, до 100 ватт, светодиодов, ламп накаливания на 12 вольт, так и LED лентами с максимальной длинной до 20 метров, при потреблении тока 1 ампер на метр. Транзистор не забудьте поставить на радиатор средних размеров.
Форум по питанию различных светодиодов
Светодиодыelwo.ru

