Диммеры что это – Диммер: назначение, устройство и виды
Диммер: назначение, устройство и виды
Содержание страницы
Что означает слово диммер? Оно произошло от английского глагола dim – затемнять.
Диммер предназначен для регулирования электрической мощности, проще говоря, это светорегулятор.
Обычно он применяется для управления осветительными приборами, с его помощью можно менять яркость светодиодных, галогеновых и обычных ламп накаливания.
Элементарным диммером является обычный реостат, изобретённый ещё в 19 веке. Он способен менять силу тока и напряжение в электрической цепи с помощью изменения сопротивления. Реостат состоит из проводящего элемента и регулирующего устройства. Например, нам нужно уменьшить яркость света. Для этого мы уменьшаем напряжение, но при этом вырастают сила тока и сопротивление. Устройство сильно нагреется, что снизит его КПД. Поэтому применение реостата экономически невыгодно.

В качестве светорегуляторов возможно применение автотрансформаторов. Они имеют довольно высокий КПД, выдают напряжение с частотой 50 Гц. Но автотрансформаторы имеют большие размеры и ощутимый вес, поэтому управлять ими достаточно сложно. Да и стоимость их немалая.
Поэтому наилучшим вариантом является применение электрического диммера. Это обусловлено его экономической выгодой и компактными размерами. Также он отличается устройством и принципом действия.
Применение
В быту довольно часто возникают ситуации, когда требуется уменьшить яркость света:
- в некоторых помещениях применяют неяркое освещение для экономии энергии
- яркий свет требуется уменьшить в спальне или в другой комнате перед сном
- изменение освещения часто обусловлено дизайнерским решением
Во многих бытовых и производственных помещениях сейчас используют светодиодные лампы, которые возможно настроить на различные режимы освещения. Таким образом можно решить сразу две задачи:
- подобрать наилучшее световое решение для конкретного помещения
- сэкономить электроэнергию
Современный дизайн больших комнат предусматривает выделение отдельных зон стены или потолка с помощью освещения. Решить такую задачу поможет диммер, который увеличит подсветку в нужном месте и тем самым расставит правильные акценты.
С помощью этого метода дизайнеры превращают обычные комнаты в шикарные залы для приёма гостей, а стандартные квартиры в роскошные апартаменты.

Диммеры очень удобны для проведения различных мероприятий, праздников и торжеств. Например, когда гости сидят за столом, нужен яркий свет. А если пришло время танцев, свет можно и приглушить.
Светодиодная подсветка очень востребована на кухне, когда нужно осветить рабочую зону, а основное освещение может быть неярким.
Яркий свет не нужен во время романтического ужина, а вот на деловом обеде, наоборот, уместно яркое освещение.
Важно! Диммеры – это очень удобное устройство, необходимое и в быту, и на производстве. И не зря они получили такое широкое распространение в последнее время.

Устройство и принцип действия
Давайте подробнее изучим устройство и принцип действия этого прибора. Основным элементом электронного диммера является так называемый ключ, иначе его называют выключатель или переключатель. Ключом управляет полупроводниковый транзистор, симистор или тиристор.
Ток, протекающий в сети, имеет форму синусоиды. Чтобы изменить яркость, синусоиду нужно обрезать. Электронный ключ как бы отсекает участки синусоиды, уменьшая тем самым напряжение в осветительном приборе. В зависимости от того, какая часть синусоиды отсекается, различают регулирование :
- по переднему фронту
- по заднему фронту
Эти способы используют для регулирования разных ламп:
- Светодиодные и галогенные лампы регулируются способом по заднему фронту
- При регулировании люминесцентных и светодиодных ламп напряжением 220 V применяется метод по переднему фронту.
Для ламп накаливания приемлем и тот, и другой способ. Также диммеры защищают от короткого замыкания. Для уменьшения электромагнитных помех в схему включают индуктивно – ёмкостный фильтр или дроссель .

Преимущества и недостатки
Самые первые регуляторы предназначались только для управления уровнем освещения. Сейчас ситуация изменилась, диммеры выполняют ещё ряд функций:
- автоматический выключатель
- плавное включение и отключение ламп, что позволяет избежать частого перегорания
- автоматическое включение и выключение света в доме, что создаёт эффект присутствия хозяев в доме
Современные диммеры могут управляться дистанционно, например, через радио- или инфракрасный канал.
Как и любой прибор, диммер имеет свои недостатки:
- От него не работают люминесцентные лампы
- Генерирует электромагнитные помехи
- Выдаёт на выходе напряжение несинусоидальной формы
- К нему нельзя подключать понижающий трансформатор
- При подключении к лампам накаливания выдаёт низкий КПД
Какими бывают диммеры
Современные производители предлагают нам разнообразный ассортимент этих приборов.Классифицируются они по нескольким параметрам.
Способ регулирования
В зависимости от того, каким способом осуществляется регулирование, диммеры делятся на :
- сенсорные
- механические
- дистанционные
- аккустические

Самые простые – механические. В свою очередь, они делятся на следующие виды:
- Модульные. Применяются для освещения в местах общественного пользования – подъезды, коридоры, лестничные площадки. Модульные диммеры вмонтированы в распредщиток, управляются с помощью кнопочных или одноклавишных выключателей.
- Моноблочные. Служат в качестве выключателей.
- Блочный. Применяются в виде блока розетка-выключатель.

Способ управления
Для бытовых нужд обычно используют моноблочные модели. В зависимости от способа управления они подразделяются на следующие типы:
- Поворотный. Имеет вращающуюся ручку, при вращении которой увеличивается степень яркости.
- Клавишный. Состоит из двух клавиш, одна из которых включает-выключает прибор, а другая регулирует степень освещения.
- Поворотно-нажимной. Выглядит, как поворотный, но для включения нужно нажать на ручку.

В последнее время широкое распространение получили сенсорные модели. Управление осуществляется прикосновением к сенсорным кнопкам. Эти регуляторы имеют современный и лаконичный дизайн, который прекрасно впишется в любой стиль интерьера.
Диммеры с дистанционным управлением – модель для ленивых, так как регулирование осуществляется пультом из разных мест.
Аккустические диммеры обычно применяются в системе “умный дом”. Управляются они голосовыми командами или хлопками в ладоши.
Типы управляемых ламп
Также диммеры подразделяются в зависимости от типа ламп, которыми они управляют:
- Для обычных ламп накаливания и для галогенных ламп, работающих от напряжения 220В, применяются самые простые светорегуляторы. Принцип работы элементарный – с изменением напряжения меняется и мощность освещения.
- Для галогеновых ламп, которые работают от напряжения 12В или 24В, необходим понижающий трансформатор. Поэтому регулятор выбирается в зависимости от типа трансформатора.
- Для светодиодных ламп используются самые сложные и дорогие диммеры, так как нужна импульсная модуляция частоты тока.
Важно! Для люминесцентных и энергосберегающих ламп использовать светорегуляторы вообще не рекомендуется, так как это очень сложный процесс.
В электрической цепи диммер устанавливается последовательно с выключателем или вместо него.

Диммирование светодиодных ламп 220 вольт
Светорегулятор для светодиодных ламп обладает целым рядом положительных характеристик, а именно:
- Экономит электроэнергию
- Может усиливать световые акценты отдельных элементов интерьера, что способствует оригинальности дизайна помещения
- Создаёт нужный световой режим в любое время суток
- Меняет световую нагрузку плавно, без резких скачков
- Может применяться для охраны объекта. Возможно применять специальную схему, при которой свет будет попеременно включаться и выключаться в разных комнатах, создавая эффект присутствия хозяев дома
- Защищает от скачков напряжения
- Продлевает срок службы лампы
Прочитав этот список, можно сделать вывод о целесообразности приобретения и установки диммера, несмотря на материальные затраты и некоторые сложности с подключением.

Устройство и принцип работы
Диммеры для светодиодных ламп мало чем отличаются от светорегуляторов для других видов освещения.

Проще говоря, диммер можно назвать многофункциональным выключателем. Основная функция этого выключателя – регулирование мощности освещения. В конструкцию современного диммера включены различные микросхемы, которые и позволяют ему нести различные функциональные нагрузки.
Выбираем модель
Мы уже знаем, что регуляторы бывают механические, сенсорные, аккустические и дистанционные. Самыми долговечными и наиболее высококачественными считаются сенсорные. Конечно, главным критерием выбора являются ваши финансы. Но при любом раскладе не рекомендуем приобретать дешёвые китайские изделия. Хорошие отзывы имеет продукция следующих прозводителей : «SchneiderElectric»,«ABB»,«Lezard».
Совместимость светодиодных ламп с диммерами

На смену обычным лампам накаливания и люминесцентным пришло новое поколение – светодиодные лампы.Как обычные лампы накаливания, так и люминесцентные , имеют ряд недостатков. В лампах накаливания большая часть энергии тратится на нагрев вольфрамовой спирали, и только 5% идёт на освещение. Недостатком люминесцентных ламп является содержание паров ртути. У светодиодных же ламп все эти недостатки отсутствуют. Также светодиодные лампы обладают рядом преимуществ, а именно :
- светодиодная лампа потребляет в несколько раз меньше энергии по сравнению с лампами накаливания и люминесцентными
- непрерывное свечение может длиться 5 лет
- могут работать от разного входного напряжения
- почти не нагреваются
- не мерцают
- не шумят
- не выделяют ультрафиолетовое и инфракрасное излучение.
Подробнее об этих лампах можно прочитать здесь . А мы рассмотрим применение светорегуляторов для таких ламп. Самые первые светодиодные лампы нельзя было регулировать с помощью диммеров. Но те времена давно прошли. Сейчас появились такие модели светодиодных ламп, как LED DIM. Они могут работать через обычный регулятор для ламп накаливания. Кроме того, их можно подключать в одну цепь с лампами накаливания. По возможности управления с помощью диммера светодиодные лампы делятся на :
- Регулируемые, то есть совмещаемые с диммером
- Нерегулируемые, при подключении с диммером они сгорят
- Требующие специального регулятора
Приобретая светодиодную лампу, обязательно проконсультируйтесь с продавцом по поводу возможности подключения диммера.
Также внимательно прочитайте инструкцию на упаковке. Обычно производители сообщают там всю необходимую информацию. Мы советуем вам приобретать лампы от фирмы « Gauss», они хорошо себя зарекомендовали и работают от напряжения 220В.
Подведём итоги : диммер в быту полезен, его использование помогает создать уют и комфорт для человека.
Также он выгоден с экономической точки зрения. А тандем диммера и светодиодной лампы усиливает все положительные моменты в несколько раз. Поэтому вывод однозначен – приобретаем, оно того стоит!

moskvacenter.com
3 вида диммеров — какой лучше выбрать, проблема подключения со светодиодными лампами.
Диммеры это устройства, которые позволяют не только включать и выключать свет, но и регулировать яркость источников освещения. Играя со светом, можно существенным образом изменить обстановку в одном и том же помещении.
Например, из яркого зала для приема гостей, сделать танцпол с приглушенным светом и цветомузыкой. А когда все гости разошлись, вернуться обратно к обычной комнате для семейного просмотра телевизора.
Применение и экономия энергии
А еще диммеры здорово продлевают срок службы лампочек и светодиодов.
Вы наверняка замечали, что чаще всего лампочки перегорают в момент включения света. Если же их включать через регулятор, выставленный не на максимально возможную мощность, а чуть ниже, то вы забудете что такое замена ламп в светильниках.
Еще диммеры очень любят все дизайнеры, ведь с их помощью любой светильник превращается в элемент декора.
Здесь уже не столь важен яркий свет, а требуется только небольшое свечение самой спирали.
Правда сделать все это можно и гораздо проще, просто изменив схему подключения ламп.
При этом многие заблуждаются, думая что уменьшив яркость лампочек с помощью диммера на 50%, они тут же начнут экономить эл.энергию в два раза. Как бы не так.
Экономия в этом случае составит максимум 15%, а то и меньше. Это вам не последовательное подключение ламп, когда большая часть энергии превращается не в свет, а в тепло.
Благодаря чему можно самостоятельно смастерить экономный инфракрасный обогреватель.
Разновидности и отличия
Существует множество моделей диммеров для регулировки яркости светодиодного и другого освещения.
- механические
- электронные контактные

- электронные бесконтактные

Механический собран на основе потенциометра. Правда напрямую к нему нагрузка не подключена.
Сигнал идет через схему управления, а далее задействуется силовой элемент. Это может быть тиристор, либо дроссель.
Электронные диммеры подразделяются на два вида:
- бесконтактный
В бесконтактных, связь осуществляется чаще всего при помощи ультразвуковой или инфракрасной технологии.
Еще все модели делятся на подвиды с управлением или отсечкой по переднему и заднему фронту.

Подавляющее большинство — это модели с отсечкой по переднему фронту. Они более «грубые» и создают больше помех для драйвера лампы. С отсечкой по заднему фронту считаются более щадящими для светильников, но и стоят гораздо дороже.
Для различия всегда внимательно ознакамливайтесь с техдокументацией к изделиям, либо обращайте внимание на надписи.
Давайте подробнее рассмотрим наиболее распространенные из диммеров.
Диммер с поворотным выключателем
Такие модели самые распространенные и иногда снабжаются еще и пультом дистанционного управления.
Вращением вручную круглого переключателя, устанавливается необходимая в данный момент интенсивность освещения.
Правда когда есть в наличии инфракрасный пульт, мало кто в дальнейшем дотрагивается до этого колесика. Однако обратите внимание, что инфракрасный пульт работает только в зоне прямой видимости диммера и его луч должен быть непосредственно направлен на корпус регулятора.
Расстояние взаимодействия — около 5 метров.
Монтируются такие регуляторы в стену, наподобие комнатных выключателей. И устанавливаются в такую же монтажную коробку.
Никакой прокладки дополнительной проводки не требуется.
Вообще они могут быть рассчитаны на разное напряжение от 12 или 24в до 220 вольт.
При низком напряжении, в схеме подключения диммер идет после блока питания.
Как выбрать мощность диммера
При выборе обращайте внимание на технические характеристики, а именно на максимальную мощность, которую можно подключить через эти устройства. Они также как и выключатели, способны пропустить через себя определенный максимальный ток.
В противном случае, подключив мощную светодиодную ленту на основе SMD 5630 или SMD 5730, либо сверхяркие люстры со множеством лампочек, стабильной работы от устройства вы не дождетесь.
Чтобы правильно подобрать диммер по мощности, просто сложите нагрузку всех светильников или led лент, которые будут через него подключаться и добавьте сверху 20%.
Если при этом два диммера будут расположены в одной рамке вместе, максимально допустимую нагрузку подключаемую через них, нужно снизить на 25%.
Есть и другие требования снижения нагрузки в зависимости от условий монтажа диммера. Они сведены в общей таблице ниже.
Модели для регулировки подсветки на 220в, идут как правило на нагрузку от 300 до 1000Вт. А низковольтные 12 вольтовые — до 100Вт.
Почему жужжит диммер или лампа
Зачем обязательно нужно брать запас по мощности? Дело в том, что при подключении даже через качественное устройство 100% возможной нагрузки, с дальнейшим понижением яркости до минимума, есть вероятность того, что диммер будет работать с неприятным жужжанием.
Из-за этого звука просто невозможно будет находиться в комнате. Еще один неприятный момент — это жужжание светильника.
Как правило, издают такие звуки дросселя или стабилизаторы в блоках питания. У них меняется режим работы при диммировании и они начинают издавать посторонние высокочастотные вибрации.
Поэтому не экономьте и всегда делайте выбор с запасом по ваттам. И дело здесь в первую очередь не в контактах, а в той микросхеме, которая присутствует внутри корпуса.
А еще в качественных моделях от известных брендов, например Schneider Electric, Legrand, и даже в недорогих Makel, внутри встраиваются предохранители для защиты устройства от перегрузки.
Их даже может быть два штуки — один рабочий, другой запасной.
К некоторым разновидностям можно подключить дополнительный переключатель для включения света из других мест.
Это подойдет для больших комнат и помещений. Низковольтные диммеры на 12, 24в используют для подключения светодиодной ленты на потолке, либо настенных светильников соответствующего напряжения.
Поворотно-нажимные и кнопочные виды
Кроме простых поворотных, встречаются и поворотно-нажимные модели. В них, нажимая на круглую рукоятку, вы полностью включаете и выключаете свет.
А уже поворачивая ее, меняете яркость светильника.
Такие виды более привычны и удобны. Не нужно делать целый круг колесиком, чтобы выключить свет.
Есть кнопочные разновидности вообще без каких-либо колесиков и круглых ручек.
Внешне их можно даже не отличить от простых выключателей света. Коротким нажатием на клавишу светильник включается и отключается.
Чтобы изменить яркость, нужно прижать клавишу и удерживать ее в таком положении некоторое время. Часто они дублируются второй кнопкой, которая запоминает две выставленные сцены освещения.
И вам уже не придется каждый раз подгадывать тот полумрак, при котором так удобно было смотреть телевизор или отходить ко сну.
Более современными и функциональными диммерами можно управлять даже через смартфон.
Через программу также выставляется таймер и расписание освещения.
Это очень актуально для подсветки растений или аквариумов с зеленью и рыбками.
Диммируемые светодиодные лампы
При выборе диммеров нужно всегда помнить про типы ламп, которые используются в ваших светильниках.
Например светодиодные, должны обязательно иметь возможность диммирования. У них на упаковке и корпусе нарисован специальный значок.
Также и сами диммеры могут подойти не для всех разновидностей лампочек. Лучше ищите стандартные модели, которые изначально поддерживают все типы ламп.
Если же подключать светодиодные лампы не рассчитанные на диммирование, это может привести не только к их нестабильной работе, но и перегоранию.
Конечно драйвер в лампе будет стараться компенсировать колебание напряжения до оптимального рабочего тока светодиодов. Но как он поведет себя при длительной работе, никто гарантировать не может.
В третьих, при выборе очень внимательно нужно подходить к такому параметру, как минимальная мощность диммирования.
Диммер и минимальная мощность ламп
Светодиодное освещение намного экономичнее обычных ламп накаливания.
Поэтому для них подбирайте менее мощные модели, от этого чувствительность регулировки увеличится. К примеру у вас есть старая люстра и диммер под нее вместо выключателя.
Если все лампы накаливания в люстре заменить на диммируемые светодиодные, но при этом не поменять сам диммер, то с высокой вероятностью можно сказать, что люстра нормально работать не будет.
Вместо уменьшения яркости, лампочки даже могут начать моргать.
Дело здесь в том, что старый регулятор был рассчитан на минимальную мощность от 60 или 100вт, а после замены всех ламп, эта мощность резко упала в несколько раз.
Поэтому вам потребуется и соответствующий регулятор, с пределами регулировки на минимальных нагрузках от 20 или даже 5Вт. 
Регулировка яркости на лампочках для подвесного потолка
Еще одна неприятность заключается в том, что не всегда можно найти хорошие диммируемые светодиодные лампочки. В особенности это касается формата GX53.
Во-первых, из-за их дороговизны, а во-вторых по причине пульсаций. Дело в том, что при уменьшении яркости через диммер, у таких ламп резко повышается коэффициент пульсаций.
Это становится видно даже невооруженным глазом. И чем больше лампа в диаметре, тем этот эффект заметнее.
На небольших лампочках с цоколями Е14, G5.3 это еще не так бросается в глаза, а вот на широких GX53 это настоящая беда.
Но в любом случае, даже при выборе светодиодного освещения и димеров под них, не забывайте про 20% запас от суммарной нагрузки.
Сенсорный диммер для светодиодных лент
Этот маленький девайс стал широко применяться при подключении светодиодных лент. Благодаря своим габаритам, его можно смонтировать непосредственно в корпус алюминиевого профиля.
Подключение происходит путем напайки проводов от светодиодной ленты с одной стороны и проводов питания от блока с другой.
На плате имеется сенсорная площадка реагирующая на легкие нажатия. Коротким нажатием подсветка включается или выключается. Длительное нажатие дает возможность плавно регулировать световой поток от минимального до максимального.
Рассчитаны такие экземпляры обычно на напряжение 12 или 24 вольта.
Есть модели на которые вообще не нужно нажимать. Они реагируют на приближение предмета или руки, так называемые смарт диммеры.
Они представляют из себя светорегуляторы на основе инфракрасного сенсора и микроконтроллера. Микроконтроллер отвечает за плавное включение-выключение подсветки.
Такие девайсы и светодиодные ленты очень удобно монтировать на кухне в рабочей зоне столешницы, в шкафчиках или в подсветке пола.
Еще их применяют в лабораториях и на других промышленных объектах, где требуется минимизировать контакты рук с любыми поверхностями.
Радиоуправляемый диммер
Здесь управление световым потоком происходит только через пульт. Никаких ручек, колесиков и т.п.
Однако в отличие от инфракрасных диммеров, у радиоуправляемых есть возможность посылать сигнал сквозь различные препятствия — перегородки, навесной потолок, и даже через стену в соседнюю комнату.
Такими моделями запитываются одноцветные светодиодные ленты.
Если для RGB вариантов есть специальные контроллеры, которые помогают менять не только цвета, но и интенсивность подсветки, то для одноцветных SMD лент, такие диммеры лучшее решение.
Это бывает очень удобно, когда вообще не хочется изменять дизайн на стенах и втыкать туда дополнительные элементы. Диммер прячется за потолком или другими перегородками, либо вообще монтируется непосредственно в электрощиток в коридоре квартиры.
Заказать себе с доставкой на дом качественные диммеры, от давно зарекомендовавших себя брендов — Schneider Electric, Legrand, Werkel можно здесь.
Другие не менее полезные и шикарные модели (с европейским сертификатом соответствия), можно подобрать у наших китайских товарищей отсюда.
svetosmotr.ru
что это, принцип действия светорегулятора, преимущества и недостатки, область применения, схема подключения устройства
Диммер (dim — затемнять) – электронное устройство, также называемое светорегулятором или вариатором. Прибор используется в изменении электрической мощности и с целью регулирования яркости света, который излучают лампы накаливания или светодиоды.
Что такое диммер
Простейший световой регулятор является переменным резистором, включая реостат, но таким вариатором выделяются значительные показатели мощности, чем обусловливается очень низкий коэффициент полезного действия в условиях слишком сильного нагрева устройства.

Вариатор повышает экономичность приборов
Стандартным регулятором светового потока также вполне может служить автомобильный трансформатор.
История изобретения и совершенствования прибора
Первые механические светорегуляторы были изобретены Гранвиллом Вудсом более века назад, и активно использовались для осуществления плавного и медленного затемнения в театральном освещении. Чуть позже появились реостаты. Такие электрические аппараты, изобретённые Иоганном Поггендорфом, применялись для регулирования силы токовых показателей и напряжения внутри электрической цепи. Прибор был представлен проводящим элементом и специальным устройством, плавно или ступенчато регулирующим электрическое сопротивление.
Самые первые вариаторы отличались механическим способом управления и были способны на выполнение только изменения яркость осветительного прибора. Наиболее современные и многофункциональные световые регуляторы оснащаются микроконтроллером, а также обладают целым набором расширенных функций, представленных:
- управлением яркостью освещения;
- автоматическим отключением;
- имитацией присутствия людей;
- плавным включением и отключением света;
- различными режимами затемнения или мигания;
- дистанционным управлением.
К категории наиболее компактных и очень экономичных приборов вполне заслуженно относятся электронные устройства. Все самые современные электронные вариаторы имеют силовой элемент в виде полупроводникового симисторного или транзисторного ключа, но значительная часть таких приборов выдаёт на выходе отсечённые участки синусоиды.

Осветительный прибор с регулятором может стать многофункциональным
По этой причине подключать к таким регуляторам любые устройства, нуждающиеся в питании от токовых показателей с низкими показателями коэффициента гармоник категорически нельзя. Важно помнить, что дешёвые и некачественные электронные регуляторы лишены специального фильтра, поэтому способны на генерирование слишком сильных электромагнитных помех.
Область применения
Современные световые регуляторы находят широкое применение в бытовых условиях и промышленной сфере. Основное назначение такого устройства представлено экономией электрической энергии, изменением показателей яркости освещения в условиях современных дизайнерских решений, применением освещения при проведении торжеств.

Светорегулятор можно совмещать с системами безопасности
Использование регулятора светового потока в лампах накаливания при условии незначительного уровня яркости вечером или ночью является малоэффективным. Кроме того, эксплуатация контролёров при использовании светодиодных лент позволяет легко скорректировать цветность излучаемого светового потока, уровень яркости, а также способствует созданию динамичных световых эффектов не только в жилых помещениях, но и при обустройстве рекламных щитов и современных магазинных витрин.
Устройство светорегулятора
Рассмотреть стандартную схему устройства регулятора проще всего на примере поворотного вариатора, конструкция которого характеризуется простотой исполнения, но может отличаться качеством сборки и количеством комплектующих элементов.

Мощность симистора должна быть выше нагрузки на 20–50%
Схема симисторного регулятора, как правило, одинаковая, а основное отличие представлено наличием некоторых дополнительных элементов, обеспечивающих более устойчивую работу в условиях низкого выходного напряжения.

Симистор должен сохранять работоспособность при напряжении 400 В
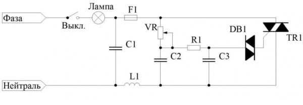
Реальная схема диммера указана с учётом отличий некоторых параметров в приборах, которые выпускаются разными производителями. При этом симисторы могут быть любыми, но напрямую зависят от показателей мощности нагрузки. На величину резисторов и конденсаторов оказывают влияние начальная и конечная точки зажигания.
Принцип действия
Регулирование мощности разных типов осветительных приборов, включая галогенные, люминесцентные светильники и лампы накаливания, отличается, поэтому вариаторы, используемые в каждом конкретном случае, имеют разный принцип действия.
- Схема разогрева нити накала в зависимости от уровня напряжения, подающегося со светового регулятора и изменяющего яркость свечения, используется на галогенных светильниках и лампах накаливания с рабочим напряжением 220 В.
- Схема с трансформатором, преобразующим уровень напряжение, который выдаётся световым регулятором до показателей 12–24 В. предназначается для функционирования низковольтных галогенных ламп. В этом случае используется электронный и регулируемый тип трансформатора, обеспечивающий «мягкий» вариант включения, что важно для нагрева ламповой нити и помогает предотвратить перегрузку.
В схемах для использования в любых лампах с электронным дросселем, посредством вариатора преобразуется напряжение сети до показателей 0–10 В. Таким напряжением, подаваемым на электроды светового прибора, регулируются показатели мощности в создаваемом между ними электрическом разряде, что и позволяет управлять силой газового свечения.
Преимущества и недостатки применения
Наиболее мощные и самые современные устройства обладают целым набором выполняемых функций:
- автоматическим отключением света;
- программной установкой включения и выключения освещения;
- подсвечиванием кнопки или клавиши;
- устойчивостью к высокомощным нагрузкам;
- максимальным и минимальным уровнем в настраиваемых показателях яркости;
- режимом имитации присутствия человека;
- подключением в условиях сгорания фазного провода;
- наличием встроенного предохранителя поплавкового типа;
- функцией памяти на установленные параметры яркости;
- фиксацией в памяти сразу нескольких уровней освещения;
- очень широким диапазоном используемых напряжений в пределах 0–220 В;
- защитой от перегрева и возникновения короткого замыкания;
- высокой устойчивостью к температурным резким перепадам.
В любом случае преимуществ использования современных регуляторов, значительно больше, чем недостатков, которые являются в большинстве случаев незначительными.
Классификация приборов
Все современные световые регуляторы классифицируются по типу корпуса, а также в соответствии с характеристиками управления и основными видовым особенностям светильников, в которые предполагается монтировать такое устройство.
По способу осуществления регулировки
В зависимости от способа управления различаются световые регуляторы механического и электронного, контактного и бесконтактного, а также дистанционного и акустического типа.
Механический

Снижение мощности электроприбора достигается обрезкой синусоиды тока
Механические приборы основаны на потенциометрах, подключаемыми не в непосредственном виде к уровню нагрузки, а передающими сигнал посредством схемы управления на любой тип силового элемента, представленного реостатом, дросселем или тиристором. Преимуществом является простота и доступная стоимость.
Сенсорный

В старых лампах накаливания применяется метод изменения напряжения для управления яркостью
Сенсорные модели представлены поворотными и нажимными клавишами, а для некоторых видов характерно наличие функции управления сразу несколькими осветительными приборами с простым изменением цветности. Преимущества связаны с отсутствием склонности прибора к изнашиванию или заклиниванию.
Акустический

Современные приборы регулируют яркость при помощи широтно-импульсной модуляции
Акустический прибор срабатывает посредством воздействия на датчик команд или шума, в условиях подачи, так называемой голосовой команды. Такие модели современного светорегулятора обладают небольшим недостатком, который предполагает изменение яркости света при непроизвольном движении животных или падении бытовых предметов.
Дистанционный

Реостаты старых моделей не экономят электроэнергию, а рассеивают ее в виде тепла
Дистанционные модели функционируют за счёт ДУ-пульта, что позволяет отрегулировать уровень освещения без необходимости использовать традиционный выключатель. Работа основана на излучении инфракрасных (IR) или стандартных радиоволн (RF), но пульт управления нуждается в своевременной замене элементов питания.
По типу исполнения
Современные световые регуляторы отличаются также по типу исполнения и могут быть предназначены для нескольких видов использования.
Модульный

Синусоида при правильной работе регулятора чередует короткие импульсы с длительными паузами
Модульный вариант регулирует уровень освещённости в общественных местах, представленных лестничными клетками, коридорами и подъездами. Такой тип регуляторов монтируется внутри распределительного щитка. Непосредственное регулирование осветительных приборов в этом случае осуществляется кнопочным или одноклавишным выключателем.
Моноблочный

Увеличение длительности пауз между импульсами уменьшает интенсивность свечения прибора
Моноблочный вариант стандартно монтируется на участке разрыва фазы электрической цепи, идущей к нагрузочной части осветительных приборов и при этом используется в качестве традиционного выключателя.
Блочный

Лампы со световым регулятором могут работать в диапазоне 10–100% от своей мощности
Блочные модели предполагают фиксацию светового регулятора непосредственно с выключателем в виде стандартного блока «розетка-выключатель».
По способу управления
В бытовых условиях наиболее широкое применение нашли классические и доступные по цене моноблочные регуляторы светового потока, которые традиционно различаются способом управления.
Поворотный

Правильный подбор и установка регулятора значительно увеличат срок его службы
Поворотный вариант исполнения имеет вращающуюся ручку, которая при установке в крайнее левое положение отключает освещение. Постепенный поворот ручки вправо увеличивает яркость лампы.
Клавишный

Основные компоненты вариатора: триак, узел формирования импульса, диак (динистор)
Клавишный вариант исполнения внешним видом очень напоминает обычные двухклавишные выключатели. Посредством клавиш осуществляется включение и отключение осветительного прибора, а также регулируется мощность освещения.
Поворотно-нажимной

Дополнительные части вариатора: резисторы и конденсаторы
Поворотно — нажимной вариант исполнения имеет принцип действия, аналогичный поворотному устройству, но для включения системы освещения требуется немного «утапливать» ручку.
По типу регулируемых ламп
Регуляторы света также должны подбираться в зависимости от того, какой тип осветительных приборов предполагается задействовать в системе освещения.
Для ламп накаливания

Симистор играет роль пропускного механизма для электричества
Для ламп накаливания и галогенных источников света высокого напряжения применяются самые простые устройства, изменяющие напряжение и регулирующие показатели мощности свечения нити накала.
Электронные для светодиодных ламп

Направление движения тока определяют катод и анод, меняющиеся местами
Для светодиодных ламп требуется устанавливать регуляторы, имеющие импульсную модуляцию токовой частоты.
Для галогенных ламп
Для галогенных светильников низкого напряжения вариатор должен иметь понижающий трансформатор или выбирается устройство в соответствии с типом уже имеющегося трансформатора с маркировкой С или RL.
Схемы подключения
Существует несколько вариантов подключения устройства электронного типа, что объясняется техническими особенностями используемой системы освещения.
Подключение вместо обычного выключателя
Если присутствует однофазная сеть, то стандартная схема подключения сходна с установкой обычного выключателя, но важно помнить, что такие регуляторы монтируются исключительно в месте разрыва фазного провода.
- Демонтировать выключатель и отключить электрические провода от клемм.

Точность перемещения тока обеспечивается многослойной конструкцией из проводников
Определить место размещения фазного провода.

Динистор производит переключение направления тока
Разобрать устанавливаемый регулятор света.

На удобство пользования вариатором влиет его внешний вид, размещение и тип управления
Выполнить подключение устройства в соответствии с приведённой схемой установки.

Устройства с механическим управлением легче собирать и стоят они значительно дешевле
Установить регулятор и зафиксировать его при помощи саморезов, после чего подключить электрическое питание и проверить работоспособность монтируемого устройства.

Поворотно-нажимные конструкции регуляторов считаются одними из самых удобных
Подключение к светодиодной ленте (для мини-диммера)
Принципиальных отличий в подключении мини-диммера к светодиодной ленте нет. Основная особенность монтажа состоит в том, что регулятор устанавливается непосредственно перед контроллером светодиодной лампы или ленты в соответствии с приведённой ниже схемой.

Дистанционные команды подаются при помощи инфракрасного или радиосигнала
Видео: как подключить вариатор
Популярные производители
При выборе светового регулятора нужно обращать внимание на дополнения, маркировку или наносимые обозначения:
- латинская буква R обозначает, что этот тип устройства рассчитан на лампы накаливания, имеющие омную или резистивную нагрузку;
- латинская буква L обозначает, что этот тип устройства допускается к работе с трансформаторами, в условиях индуктивной нагрузки;
- латинская буква С обозначает, что этот тип устройства допускается к работе с электронными трансформаторами при ёмкостной нагрузке.
В соответствии с многочисленными отзывами определился рейтинг лучших брендов вариаторов от наиболее достойных и хорошо зарекомендовавших себя производителей.
Таблица: рейтинг востребованных моделей
Диммеры с голосовым и дистанционным управлением, имитирующие присутствие и снабжённые таймером автоматического выключения популярны и востребованы даже в помещениях с вполне традиционными лампами накаливания. Удобство и практичность их применения очевидны.
Но при выборе нужно обязательно учитывать все недостатки таких электронных приборов, а также следует помнить, что в процессе регулирования мощности лампы накаливания, происходят ощутимые изменения не только в яркости света, но и в его цветовой температуре, поэтому свечение приобретает не слишком приятный красный оттенок.
Оцените статью: Поделитесь с друзьями!stanok.guru
что это такое, виды диммеров
Многие люди сегодня еще не знают, диммер что это за устройство. В этой статье мы постараемся дать исчерпывающее пояснение, а также рассмотрим несколько схем его подключения.
На прилавках магазинов светотехники имеется большой выбор диммеров. Это устройство предназначено для плавного регулирования яркости освещения, и чаще всего устанавливается вместо обычного выключателя.
Виды диммеров
Классификация светорегуляторов производится по нескольким параметрам. Рассмотрим их подробнее.
Тип исполнения
Здесь различают три вида диммеров:
- Модульные устройства устанавливают в распределительном щитке. Их используют для включения и регулировки освещения в общественных местах: коридорах, подъездах, лестницах;
- Установка диммера с выключателем производится в специальную коробку, в которую обычно монтируют розетку. Органом управления обычно выступает кнопка;
- Моноблочный светорегулятор устанавливается вместо выключателя. Поэтому проблем, как установить диммер такого типа чаще всего не возникает. Благодаря своей популярности получил несколько подвидов, различающихся по способу управления.
Тип управления
Моноблочные диммеры, применяемые в быту, выпускаются с несколькими вариантами управления:
- Поворотные устройства снабжены вращающейся ручкой. Крайнее левое положение выключает освещение, а при повороте ручки вправо, яркость лампы увеличивается;
- Поворотно-нажимные светорегуляторы имеют такой же принцип работы. Отличие заключается в том, что для включения света ручку необходимо слегка утопить;
- Клавишное устройство полностью копирует внешний вид двухклавишного размыкателя. При этом одна клавиша отвечает за включение и отключение освещения, а другая регулирует его яркость.
В последнее время появились сенсорные диммеры, которые быстро завоевали популярность благодаря своему современному внешнему виду. Такие регуляторы отлично вписываются в любой интерьер, особенно если он выполнен в стиле хай-тек. Наиболее удобными вполне заслуженно считаются светорегуляторы с дистанционным управлением. Пульт позволяет регулировать яркость освещения из любой точки комнаты. Некоторые модели также имеют функцию выключателя.

Тип регулируемых ламп
На первый взгляд может показаться странным, но для каждого вида ламп применяются различные регуляторы. Прежде всего, это объясняется разнообразием и конструктивными особенностями современных ламп.
Для ламп накаливания используются самые простые диммеры, принцип действия которых предельно прост: изменением напряжения регулируется яркость свечения нити накаливания. Кроме этого, такой регулятор яркости подходит для галогенных ламп, работающих от напряжения 220V. Стоит отметить, что принципиальная схема данного диммера не отличается сложностью.
Для регулировки яркости галогенных ламп работающих на напряжении 12 и 24V, применяются светорегуляторы, устройство которых несколько сложнее. Идеальная схема диммера должна включать в себя понижающий трансформатор. Если это невозможно, нужно выбирать регулятор в зависимости от используемого трансформатора. Для обмоточного трансформатора используют устройство регулировки с маркировкой RL, а для электронного трансформатора – с обозначением C.
voltland.ru
Типы диммеров. Как выбрать диммер.
Искусственное освещение стало частью нашей повседневной жизни и незаменимым помощником в увеличении продолжительности светового дня. С внедрением новых научных разработок в различные сферы производства электричество и высокотехнологические приспособления для организации искусственного освещения широко внедряются в наш быт.
Привычные выключатели сменились на более компактные и умные светорегуляторы, или, как их еще называют, диммеры. Модернизированные диммеры, помимо регулировки яркости света, наделены дополнительными функциями и возможностями. Теперь с их помощью можно выстроить тип освещения от приглушенного до более яркого, а управление стало достаточно прогрессивным: от обычного хлопка в ладоши до голосовых команд. Пульт дистанционного управления или смартфон минимизируют ваши хлопоты и объединят управление всеми функциями светорегулятора в единое целое.
Современные экономичные диммеры Schneider Electric способны выполнять многие функции: от управления яркостью света, осуществления автоматического отключения по таймеру и имитации присутствия человека в помещении до плавного включения и выключения световых приборов и установки режимов мигания и затемнения.
По своим функциям и характеристикам — виду управления, типу корпуса и применению различных видов ламп — диммеры подразделяются на несколько категорий.
Различия по типу управления
По типу управления диммеры Schneider Electric, представленные в сериях Merten, Unica, Glossa, Odace, Sedna, W59, Дуэт, Этюд, Прима, Рондо, Altira и новая серия электроустановочных изделий Blanca, бывают трех видов:
- поворотные. Для включения света необходимо повернуть рукоятку в сторону увеличения яркости и вращением отрегулировать свет, для выключения повернуть обратно рукоятку до характерного щелчка;
- поворотно-нажимные. Нажимая на рукоятку, мы можем включить или выключить свет, а, поворачивая колесико, можем без труда регулировать яркость. Такой вид считается одним из наиболее удобных;
- кнопочные диммеры внешне похожи на обычные выключатели. При помощи короткого нажатия свет включается или выключается, а длинным удержанием изменяется яркость. В технических решениях ряда кнопочных диммеров разработчики пошли еще дальше: у них появилась возможность запоминания до двух сцен яркости светильника. Ими можно управлять через bluetooth с помощью бесплатного приложения Wiser Room для планшетов или мобильных телефонов, а через специальное приложение выстраивать расписание и таймер включения и выключения светильников.
Варианты исполнения по типу корпуса
По типу корпуса и, соответственно, типу монтажа выделяют настенные, щитовые и приборные светорегуляторы:
- настенные внешне представляют собой аналог знакомых нам выключателей и применяются таким же образом. При установке для обеспечения работоспособности и предотвращении преждевременного выхода из строя, важно соблюдать полярность коммутации;
- приборные светорегуляторы монтируются под подвесными или натяжными потолками, а также в монтажную коробку. В этом случае, как правило, требуется использование пульта дистанционного управления;
- щитовые светорегуляторы «Шнайдер электрик» представлены в модульной серии Acti 9. Для регулировки мощности и яркости света на общих лестничных клетках и коридорах применяют модульные диммеры, которые обычно монтируются в электрощитках при помощи DIN-рейки. Управление производится посредством специально вынесенной кнопки или дистанционного пульта.
Оптимизация подключаемых нагрузок
Если первые светорегуляторы были разработаны только для ламп накаливания, то современные диммеры Schneider Electric в зависимости от конструкции можно использовать с любыми типами ламп: традиционными «лампочками ильича», энергосберегающими, галогенными, люминесцентными и светодиодными. В ассортименте продукции «Шнайдер электрик» представлены
- универсальные диммеры для ламп накаливания и трансформаторов с активной, индуктивной или емкостной нагрузкой. Такой диммер при подключении сам распознает тип нагрузки и задействует определенный тип управления. Однако важно помнить, что вся одномоментно подключаемая нагрузка должна быть единообразной;
- механизмы светорегуляторов, рассчитанные на активную, индуктивную или емкостную нагрузку;
- для включения люминесцентных ламп или электронных трансформаторов следует использовать электронные потенциометры, являющиеся еще одним вариантом диммеров.
Интегрировав светорегулятор в систему «умный дом», вы сможете устанавливать расписание и время включения и выключения света, а, объединив несколько светорегуляторов на одном пульте, комнату можно разделить на несколько зон для работы, сна и развлечений с разными световыми эффектами. Кроме того, вы всегда сможете гармонично подсветить любой элемент вашего интерьера: картину в красивой раме, напольную вазу, привезенную из очередного путешествия, или просто любой другой предмет, который будет говорить о вашей индивидуальности и изысканности.
Какой диммер купить для вашей системы освещения, подскажут специалисты интернет-магазина Schneider-24.ru. Мы можем предложить покупателю светорегуляторы разных систем по оптимальным и удобным для клиента ценам.
Если вас заинтересовало наше предложение, но еще остались некоторые вопросы, предлагаем вам видео, в котором специалист Schneider Electric демонстрирует основные преимущества и возможности светорегуляторов.
schneider-24.ru
Диммеры (Dimmer). Виды и работа. Управление и установка
Диммеры, или светорегуляторы – это электронные устройства для изменения параметров электрической мощности, подаваемой на лампы освещения. Благодаря их применения осуществляется регулировка яркости света.
Как работают диммеры
Принцип устройства диммера может быть разным в зависимости от того для каких лампочек он применяется. Каждая разновидность ламп имеет свои технические особенности, которым должен соответствовать регулятор. Самые простые диммеры используются для питания ламп накаливания. В большинстве светорегуляторов применяется дроссельный тип регулировки. В таких устройствах возбуждаются электромагнитные волны с широким диапазоном частот. Они воздействуют на ток в проводах соединяющих диммер с регулируемой нагрузкой.
Устройства для ламп накаливания просто меняют параметры напряжения, в результате чего нить лампочки разогревается по-разному. При регулировке меняется не только яркость, но и цветовая температура свечения. Стоит отметить, что уменьшив подачу напряжения на лампу накаливания на 50%, экономия на потреблении энергии составит только 15%.
В случае работы с экономками или светодиодными лампами потребуется свой тип диммера. Если применять обычное устройство, то энергосберегающая лампа начинает мигать, поэтому такое освещение плохо влияет на органы зрения и может спровоцировать головную боль. При такой регулировке может сломаться как сам светорегулятор, так и лампочка. В случае со светодиодными лампами имеющийся в них драйвер компенсирует недостатки напряжения, которые создает диммер, поэтому лампочка горит одинаково ярко.
Для подключения современных типов ламп требуется или применение специализированных диммеров, или использование особых лампочек, драйвер которых предусматривает подключения через светорегулятор. Такие осветительные приборы удастся применять в уже сформированных системах, изначально рассчитанных под лампы накаливания.
Способы управления диммерами
Существуют 4 способа, которыми осуществляется управление светорегуляторами:
- Механический.
- Электронный.
- Акустический.
- Дистанционный.
Механический способ является самым распространенным. Он предусматривает применение поворотной ручки. Такие устройства стоят дешевле всего и являются довольно надежными. Наличие регулировочного колесика подразумевает включение в схему диммера потенциометра, подключенного в цепь силового элемента, в качестве которого может применяться дроссель, реостат или другое устройство.
Электронные диммеры не имеют регулировочного колесика. Управление в них осуществляется с помощью кнопок или сенсора. Такие устройства имеют в своем составе датчики, считывающие нажатия на кнопки, после чего осуществляется смена параметров подаваемого напряжения.
Акустические светорегуляторы реагируют на звуковые сигналы управления. В их качестве может применяться голосовая команда или громкий хлопок. Такие устройства менее популярны, поскольку регулировка с помощью шума может быть неприемлемой, к примеру, в ночное время, когда нужно включить неяркий свет ночника. Кроме этого такие диммеры могут улавливать в разговорной речи команды, в то время как они не отдавались и были частью сказанных фраз.
Дистанционные оснащаются пультом управления, с помощью которого можно находясь вдали от регулятора переключать режимы освещения. Для передачи сигнала могут применяться различные технологии, каждая из которых имеет свои преимущества и недостатки. Это может быть инфракрасный луч, радиоволны или wi-fi сигнал.
Нередко можно встретить комбинированные устройства, в конструкции которых предусматривается сразу несколько способов регулировки. Обычно это дистанционные или акустические приборы, которые дополнительно можно настраивать вручную, к примеру, когда не хочется шуметь или сели батарейки на пульте.
Виды диммеров представленных в продаже
В магазинах можно встретить диммеры следующих видов:
- Поворотные.
- Поворотно-нажимные.
- Клавишные.
- Сенсорные.
- С пультом дистанционного управления.
- Модульные.
- Управляемые через wi-fi.
- Переносные.
- Розеточные.
Поворотные
Являются самыми дешевыми. Это механические устройства, которые подразумевают настройка путем вращения колесика находящегося на корпусе. Чем больше выкручивать регулятор вправо, тем ярче свет. Чтобы его полностью выключить, нужно повернуть колесико влево до щелчка. Это вполне приемлемые к использованию светорегуляторы, но все же у них имеется большой недостаток – каждый раз приходится сбивать настройки. То есть, выставив оптимальный режим свечения всех ламп, зафиксировав регулятор в нужном положении, при выключении диммера придется повернуть колесико, а при последующем включении снова проводить настройку.
Поворотно-нажимные
Самые популярные среди механических устройств. Их неоспоримым преимуществом является сохранение уже выбранных настроек яркости освещения. У них предусматривается такой же принципы регулировки, как и у поворотных диммеров, при этом для включения нужно нажать на регулируемую кнопку. Она нажимается в любом положении. Таким образом, при последующем включении уровень яркости будет на том же уровне, что и при отключении.
Клавишные
Это электронные светорегуляторы, у которых управление осуществляется с помощью одной или нескольких кнопок. Если применяется одна клавиша, то для включения света на нее нужно быстро нажать один раз, после чего осуществлять регулировку вдавливанием кнопку вверху или внизу. Также может предусматриваться отдельная кнопка регулировки, действующая аналогичным образом, что и качелька громкости на смартфонах. Третий варианта управления предусматривает применение одной клавиши включения и двух кнопок со стрелочками вверх и вниз, которые будут настраивать яркость.
Сенсорные
Работают аналогичным образом с клавишными устройствами, за тем исключением, что вместо кнопок палец прикасается к чувствительному сенсору. Сенсорная панель может действовать не только по принципу касания как к кнопке, но и проведения пальцами по кругу, как бы имитируя вращения поворотного светорегулятора.
Диммеры с пультом дистанционного управления
Являются одними из самых удобных. Связь от таких приборов осуществляется путем передачи инфракрасного сигнала или радиоволны. Радиоканал является наиболее приемлемым, поскольку позволяет осуществлять регулировку с любой точки комнаты или даже с другого помещения. Достаточно нажать на клавишу направив пульт даже в противоположную сторону от диммера. В случае же с инфракрасным каналом необходимо чтобы между дистанционным пультом и светорегулятором была прямая видимость. Если на пути следования сигнала окажется препятствие, будь то даже лист бумаги, то команда не будет принята.
Модульные
Устанавливаются прямо в распределительном щите на DIN-рейку. Они являются самыми крупными. Такие устройства могут предусматривать различные способы регулировки. Она может осуществляться кнопками, расположенными на блоке, или даже дистанционным пультом. Приборы данного класса являются самыми мощными, и могут работать с крупными лампами. Их нередко можно встретить в теплицах, где с помощью таких систем осуществляется настройка оптимального свечения, учитывая проникающую способность солнечных лучей сквозь стеклянный потолок или стены. Также модульное оборудование применяется в производственных цехах. В этом случае дополнительное ламповое освещение выставляется с учетом яркости света проникающего сквозь окна, что позволяет снизить энергозатраты на освещение в солнечные дни. Менее мощное оборудование модульного типа используется в системе умный дом.
Управление через wi-fi
Оснащается пультом дистанционного управления, но основное его преимущество заключается в возможности регулировки яркости с помощью планшета или смартфона. На них устанавливается специализированное приложение, поставляемое производителем диммера. Работа с такими устройствами намного более удобная, поскольку отпадает необходимость постоянно искать дистанционный пульт. Приложение по регулировке света может быть установлено на сколько угодно смартфонов, что дает возможность каждому члену семьи корректировать яркость света под себя.
Подвесные диммеры
Используются на светильниках и настольных лампах. Они являются самыми маленькими и работают по механическому способу управления. Регулировка у них осуществляется как путем вращения колесика, так и перекатыванием зафиксированного в корпусе шарика.
Переносные
Представляют собой крупную розетку с вилкой, на корпусе которой имеется колесико, как у поворотного диммера. Достоинством таких устройств является отсутствие необходимости их монтажа. Обычно диммерами такого типа пользуются для регулировки временного освещения. Также это оборудование можно встретить в брудерах по выращиванию цыплят, аквариумах и т.д.
Подключение светорегулятора
Процесс установки диммера ничем не отличается от монтажа обыкновенного выключателя. На лампочку подается нулевой провод, а на светорегулятор фаза. Ее жила входит в один канал устройства, а через второй уже выходит провод прямо на патрон лампы. Таким образом, можно просто демонтировать имеющийся выключатель и вместо него установить любой светорегулятор, кроме модульного, переносного или розеточного.
Диммеры отличаются по мощности, поэтому необходимо чтобы она была на 20% выше чем фактический уровень требуемый для ламп, подключенных к регулятору.
Похожие темы:
electrosam.ru
Диммер: устройство, принцип работы, назначение
Что такое диммер, как работает и где применяется это устройство? На этот вопрос готов ответить далеко не каждый человек, не обладающий знаниями основ электротехники, не смотря на то, что в повседневной деятельности с этим устройством приходится сталкиваться довольно часто. Диммер – это прибор, главное назначение которого производить регулировку яркости свечения электрических световых приборов. Подразделяются устройства на две основных группы, в зависимости от типа обслуживаемых ламп. На практике находят применение светорегуляторы, предназначенные для ламп накаливания или для светодиодных ламп. Одна группа объединяет регуляторы освещения, принцип действия которых основан на применении переменного резистора, работа другой обеспечивается за счет полупроводникового прибора, симистора. Далее мы подробнее рассмотрим устройство, принцип работы и назначение диммеров.
Светорегулятор на резисторе
Применяется данный прибор, в большинстве случаев, в качестве регулятора освещения ламп накаливания. Рассмотрим, как устроен и из чего состоит этот диммер. В данном случае функцию главного рабочего органа регулятора освещения исполняет реостат или переменный резистор. Принцип действия такого устройства объясняется положениями закона Ома. Увеличение сопротивления резистора ведет к понижению величины тока в цепи осветительного прибора, что, в конечном счете, снижает интенсивность накала спирали лампы. Несмотря на простоту конструкции диммера на резисторе, данное устройство имеет существенный недостаток — потребляемая мощность остается неизменной в независимости от интенсивности освещения. Увеличение сопротивления резистора вызовет падение тока на нити накаливания ламы, но вместе с тем общая токовая нагрузка цепи не изменится в меньшую сторону, излишки затраченной энергии буду выделяться в виде тепла на реостате. Очень актуально в вопросах использования переносных светильников, оснащенных лампами накаливания. Уменьшение яркости свечения абсолютно не способствует экономии зарядки батареи фонаря.

Светорегуляторы, принцип работы которых заключается в использования резистора, не часто, но находят применение для регулировки свечения полупроводниковых лам. В электротехнике такой способ управления получил название аналоговый. Аналоговый способ управления не нашел широкого применения по причинам низкой экономичности, а также вследствие высокой чувствительности полупроводниковых приборов и устройств к изменениям токовых нагрузок.
Диммер на симисторе
Реалии современной жизни диктуют необходимость основательного перехода на рельсы энергосберегающих технологий, в свете этих веяний происходит активное внедрение полупроводниковых осветительных приборов. Для регулировки режимов работы светодиодных ламп особой популярностью пользуются диммеры, принцип действия которых основан на применении широтно-полюсной модуляции (ШИМ), генераторами которой являются устройства собранные на симисторе. В процессе работы с выхода ШИМ-генератора на светодиодный прибор подается электрический сигнал с частотой в пределах 200 Гц. Изменение яркости свечения лампы зависит от периода времени и длины положительного импульса напряжения. Что самое важное, значение тока и заданной частоты при этом остается неизменным. Графически это выглядит следующим образом:

Устройство диммеров на симисторах несколько сложнее, чем у регуляторов с применением переменных резисторов, но сложность конструкции сполна перекрывается неоспоримыми преимуществами, которыми наделен данный прибор:
- Процесс регулировки работы полупроводниковых светильников происходит при рациональном расходе электроэнергии. Увеличение яркости лампы не требует повышения токовой нагрузки.
- Устройство регулятора освещения позволяет предусмотреть возможность включения и управления, как с места установки прибора, так и при помощи дистанционного управления.
О том, как сделать диммер своими руками, мы рассказывали в отдельной статье, с которой настоятельно рекомендуем ознакомиться.
Конструктивные особенности регуляторов освещения
Конструктивно диммеры исполнены, как комнатные выключатели, парк этих регуляторов очень разнообразен. Они могут быть предназначены, как для скрытой, так и для наружной проводки или же устанавливаться на din-рейку в распределительном щите. Благодаря современным разработкам доступны самые разнообразные способы управления:
- Регулировка кнопкой, клавишей, регулировочным колесом.
- Система сенсорного управления.
- Пульт дистанционного управления.
- Управление с использованием системы wi-fi, а также возможность совмещения со смартфоном или планшетом.
- Акустическая система управления, реагирование на определенные звуковые сигналы.
Установить диммер в своем доме предельно просто, эти устройства широко представлены в специализированных торговых сетях. Благодаря своим конструктивным особенностям диммеры легко ставятся вместо традиционных выключателей, при этом имеют такую же схему подключения. Приобретая полупроводниковые лампы, следует обратить внимание на то, чтобы они были совместимы с диммерами, о чем должна говорить маркировка на упаковке «dimmable».
Напоследок рекомендуем просмотреть полезное видео по теме:
Вот мы и рассмотрели устройство, назначение и принцип работы диммеров. Надеемся, теперь вам стало понятно, как устроены регуляторы освещения и для чего они применяются.
Рекомендуем также прочитать:
samelectrik.ru
