ΠΡΠ°ΠΉΠ²Π΅Ρ Π΄Π»Ρ ΡΠ²Π΅ΡΠΎΠ΄ΠΈΠΎΠ΄ΠΎΠ² 12Π² ΡΠ²ΠΎΠΈΠΌΠΈ ΡΡΠΊΠ°ΠΌΠΈ β Π‘Ρ Π΅ΠΌΡ ΠΏΠΎΠ΄ΠΊΠ»ΡΡΠ΅Π½ΠΈΡ ΡΠ²Π΅ΡΠΎΠ΄ΠΈΠΎΠ΄ΠΎΠ² ΠΊ 220Π ΠΈ 12Π
Π‘Ρ Π΅ΠΌΡ ΠΏΠΎΠ΄ΠΊΠ»ΡΡΠ΅Π½ΠΈΡ ΡΠ²Π΅ΡΠΎΠ΄ΠΈΠΎΠ΄ΠΎΠ² ΠΊ 220Π ΠΈ 12Π

Π Π°ΡΡΠΌΠΎΡΡΠΈΠΌ ΡΠΏΠΎΡΠΎΠ±Ρ Π²ΠΊΠ»ΡΡΠ΅Π½ΠΈΡ Π»Π΅Π΄ Π΄ΠΈΠΎΠ΄ΠΎΠ² ΡΡΠ΅Π΄Π½Π΅ΠΉ ΠΌΠΎΡΠ½ΠΎΡΡΠΈ ΠΊ Π½Π°ΠΈΠ±ΠΎΠ»Π΅Π΅ ΠΏΠΎΠΏΡΠ»ΡΡΠ½ΡΠΌ Π½ΠΎΠΌΠΈΠ½Π°Π»Π°ΠΌ 5Π, 12 Π²ΠΎΠ»ΡΡ, 220Π. ΠΠ°ΡΠ΅ΠΌ ΠΈΡ ΠΌΠΎΠΆΠ½ΠΎ ΠΈΡΠΏΠΎΠ»ΡΠ·ΠΎΠ²Π°ΡΡ ΠΏΡΠΈ ΠΈΠ·Π³ΠΎΡΠΎΠ²Π»Π΅Π½ΠΈΠΈ ΡΠ²Π΅ΡΠΎΠΌΡΠ·ΡΠΊΠ°Π»ΡΠ½ΡΡ ΡΡΡΡΠΎΠΉΡΡΠ², ΠΈΠ½Π΄ΠΈΠΊΠ°ΡΠΎΡΠΎΠ² ΡΡΠΎΠ²Π½Ρ ΡΠΈΠ³Π½Π°Π»Π°, ΠΏΠ»Π°Π²Π½ΠΎΠ΅ Π²ΠΊΠ»ΡΡΠ΅Π½ΠΈΠ΅ ΠΈ Π²ΡΠΊΠ»ΡΡΠ΅Π½ΠΈΠ΅. ΠΠ°Π²Π½ΠΎ ΡΠΎΠ±ΠΈΡΠ°ΡΡΡ ΡΠ΄Π΅Π»Π°ΡΡ ΠΏΠ»Π°Π²Π½ΡΠΉ ΠΈΡΠΊΡΡΡΡΠ²Π΅Π½Π½ΡΠΉ ΡΠ°ΡΡΠ²Π΅Ρ , ΡΡΠΎΠ±Ρ ΡΠΎΠ±Π»ΡΠ΄Π°ΡΡ ΡΠ°ΡΠΏΠΎΡΡΠ΄ΠΎΠΊ Π΄Π½Ρ. Π ΡΠΎΠΌΡ ΠΆΠ΅ ΡΠΌΡΠ»ΡΡΠΈΡ ΡΠ°ΡΡΠ²Π΅ΡΠ° ΠΏΠΎΠ·Π²ΠΎΠ»ΡΠ΅Ρ ΠΏΡΠΎΡΡΠΏΠ°ΡΡΡΡ Π³ΠΎΡΠ°Π·Π΄ΠΎ Π»ΡΡΡΠ΅ ΠΈ Π»Π΅Π³ΡΠ΅.
ΠΡΠΎ ΠΏΠΎΠ΄ΠΊΠ»ΡΡΠ΅Π½ΠΈΠ΅ ΡΠ²Π΅ΡΠΎΠ΄ΠΈΠΎΠ΄ΠΎΠ² ΠΊ 12 ΠΈ 220Π ΡΠΈΡΠ°ΠΉΡΠ΅ Π² ΠΏΡΠ΅Π΄ΡΠ΄ΡΡΠ΅ΠΉ ΡΡΠ°ΡΡΠ΅, ΡΠ°ΡΡΠΌΠΎΡΡΠ΅Π½Ρ Π²ΡΠ΅ ΡΠΏΠΎΡΠΎΠ±Ρ ΠΎΡ ΡΠ»ΠΎΠΆΠ½ΡΡ Π΄ΠΎ ΠΏΡΠΎΡΡΡΡ , ΠΎΡ Π΄ΠΎΡΠΎΠ³ΠΈΡ Π΄ΠΎ Π΄Π΅ΡΡΠ²ΡΡ .
Π‘ΠΎΠ΄Π΅ΡΠΆΠ°Π½ΠΈΠ΅
- 1. Π’ΠΈΠΏΡ ΡΡ Π΅ΠΌ
- 2. ΠΠ±ΠΎΠ·Π½Π°ΡΠ΅Π½ΠΈΠ΅ Π½Π° ΡΡ Π΅ΠΌΠ΅
- 3. ΠΠΎΠ΄ΠΊΠ»ΡΡΠ΅Π½ΠΈΠ΅ ΡΠ²Π΅ΡΠΎΠ΄ΠΈΠΎΠ΄Π° ΠΊ ΡΠ΅ΡΠΈ 220Π², ΡΡ Π΅ΠΌΠ°
- 4. ΠΠΎΠ΄ΠΊΠ»ΡΡΠ΅Π½ΠΈΠ΅ ΠΊ ΠΏΠΎΡΡΠΎΡΠ½Π½ΠΎΠΌΡ Π½Π°ΠΏΡΡΠΆΠ΅Π½ΠΈΡ
- 5. Π‘Π°ΠΌΡΠΉ ΠΏΡΠΎΡΡΠΎΠΉ Π½ΠΈΠ·ΠΊΠΎΠ²ΠΎΠ»ΡΡΠ½ΡΠΉ Π΄ΡΠ°ΠΉΠ²Π΅Ρ
- 6. ΠΡΠ°ΠΉΠ²Π΅ΡΠ° Ρ ΠΏΠΈΡΠ°Π½ΠΈΠ΅ΠΌ ΠΎΡ 5Π Π΄ΠΎ 30Π
- 7. ΠΠΊΠ»ΡΡΠ΅Π½ΠΈΠ΅ 1 Π΄ΠΈΠΎΠ΄Π°
- 8. ΠΠ°ΡΠ°Π»Π»Π΅Π»ΡΠ½ΠΎΠ΅ ΠΏΠΎΠ΄ΠΊΠ»ΡΡΠ΅Π½ΠΈΠ΅
- 9. ΠΠΎΡΠ»Π΅Π΄ΠΎΠ²Π°ΡΠ΅Π»ΡΠ½ΠΎΠ΅ ΠΏΠΎΠ΄ΠΊΠ»ΡΡΠ΅Π½ΠΈΠ΅
- 10. ΠΠΎΠ΄ΠΊΠ»ΡΡΠ΅Π½ΠΈΠ΅ RGB LED
- 11. ΠΠΊΠ»ΡΡΠ΅Π½ΠΈΠ΅ COB Π΄ΠΈΠΎΠ΄ΠΎΠ²
- 12. ΠΠΎΠ΄ΠΊΠ»ΡΡΠ΅Π½ΠΈΠ΅ SMD5050 Π½Π° 3 ΠΊΡΠΈΡΡΠ°Π»Π»Π°
- 13. Π‘Π²Π΅ΡΠΎΠ΄ΠΈΠΎΠ΄Π½Π°Ρ Π»Π΅Π½ΡΠ° 12Π SMD5630
- 14. Π‘Π²Π΅ΡΠΎΠ΄ΠΈΠΎΠ΄Π½Π°Ρ Π»Π΅Π½ΡΠ° RGB 12Π SMD5050
Π’ΠΈΠΏΡ ΡΡ Π΅ΠΌ

Π‘Ρ Π΅ΠΌΠ° ΠΏΠΎΠ΄ΠΊΠ»ΡΡΠ΅Π½ΠΈΡ ΡΠ²Π΅ΡΠΎΠ΄ΠΈΠΎΠ΄ΠΎΠ² Π±ΡΠ²Π°Π΅Ρ Π΄Π²ΡΡ ΡΠΈΠΏΠΎΠ², ΠΊΠΎΡΠΎΡΡΠ΅ Π·Π°Π²ΠΈΡΡΡ ΠΎΡ ΠΈΡΡΠΎΡΠ½ΠΈΠΊΠ° ΠΏΠΈΡΠ°Π½ΠΈΡ:
- ΡΠ²Π΅ΡΠΎΠ΄ΠΈΠΎΠ΄Π½ΡΠΉ Π΄ΡΠ°ΠΉΠ²Π΅Ρ ΡΠΎ ΡΡΠ°Π±ΠΈΠ»ΠΈΠ·ΠΈΡΠΎΠ²Π°Π½Π½ΡΠΌ ΡΠΎΠΊΠΎΠΌ;
- Π±Π»ΠΎΠΊ ΠΏΠΈΡΠ°Π½ΠΈΡ ΡΠΎ ΡΡΠ°Π±ΠΈΠ»ΠΈΠ·ΠΈΡΠΎΠ²Π°Π½Π½ΡΠΌ Π½Π°ΠΏΡΡΠΆΠ΅Π½ΠΈΠ΅ΠΌ.
Π ΠΏΠ΅ΡΠ²ΠΎΠΌ Π²Π°ΡΠΈΠ°Π½ΡΠ΅ ΠΏΡΠΈΠΌΠ΅Π½ΡΠ΅ΡΡΡ ΡΠΏΠ΅ΡΠΈΠ°Π»ΠΈΠ·ΠΈΡΠΎΠ²Π°Π½Π½ΡΠΉΒ ΠΈΡΡΠΎΡΠ½ΠΈΠΊ, ΠΊΠΎΡΠΎΡΡΠΉ ΠΈΠΌΠ΅Π΅Ρ ΠΎΠΏΡΠ΅Π΄Π΅Π»Π΅Π½Π½ΡΠΉ ΡΡΠ°Π±ΠΈΠ»ΠΈΠ·ΠΈΡΠΎΠ²Π°Π½Π½ΡΠΉ ΡΠΎΠΊ, Π½Π°ΠΏΡΠΈΠΌΠ΅Ρ 300ΠΌΠ. ΠΠΎΠ»ΠΈΡΠ΅ΡΡΠ²ΠΎ ΠΏΠΎΠ΄ΠΊΠ»ΡΡΠ°Π΅ΠΌΡΡ LED Π΄ΠΈΠΎΠ΄ΠΎΠ² ΠΎΠ³ΡΠ°Π½ΠΈΡΠ΅Π½ΠΎ ΡΠΎΠ»ΡΠΊΠΎ Π΅Π³ΠΎ ΠΌΠΎΡΠ½ΠΎΡΡΡΡ. Π Π΅Π·ΠΈΡΡΠΎΡ (ΡΠΎΠΏΡΠΎΡΠΈΠ²Π»Π΅Π½ΠΈΠ΅) Π½Π΅ ΡΡΠ΅Π±ΡΠ΅ΡΡΡ.
ΠΠΎ Π²ΡΠΎΡΠΎΠΌ Π²Π°ΡΠΈΠ°Π½ΡΠ΅ ΡΡΠ°Π±ΠΈΠ»ΡΠ½ΠΎ ΡΠΎΠ»ΡΠΊΠΎ Π½Π°ΠΏΡΡΠΆΠ΅Π½ΠΈΠ΅. ΠΠΈΠΎΠ΄ ΠΈΠΌΠ΅Π΅Ρ ΠΎΡΠ΅Π½Ρ ΠΌΠ°Π»ΠΎΠ΅ Π²Π½ΡΡΡΠ΅Π½Π½Π΅Π΅ ΡΠΎΠΏΡΠΎΡΠΈΠ²Π»Π΅Π½ΠΈΠ΅, Π΅ΡΠ»ΠΈ Π΅Π³ΠΎ Π²ΠΊΠ»ΡΡΠΈΡΡ Π±Π΅Π· ΠΎΠ³ΡΠ°Π½ΠΈΡΠ΅Π½ΠΈΡ ΠΠΌΠΏΠ΅Ρ, ΡΠΎ ΠΎΠ½ ΡΠ³ΠΎΡΠΈΡ. ΠΠ»Ρ Π²ΠΊΠ»ΡΡΠ΅Π½ΠΈΡΒ Π½Π΅ΠΎΠ±Ρ
ΠΎΠ΄ΠΈΠΌΠΎ ΠΈΡΠΏΠΎΠ»ΡΠ·ΠΎΠ²Π°ΡΡ ΡΠΎΠΊΠΎΠΎΠ³ΡΠ°Π½ΠΈΡΠΈΠ²Π°ΡΡΠΈΠΉ ΡΠ΅Π·ΠΈΡΡΠΎΡ.
Π Π°ΡΡΠ΅Ρ ΡΠ΅Π·ΠΈΡΡΠΎΡΠ° Π΄Π»Ρ ΡΠ²Π΅ΡΠΎΠ΄ΠΈΠΎΠ΄Π° ΠΌΠΎΠΆΠ½ΠΎ ΡΠ΄Π΅Π»Π°ΡΡ Π½Π° ΡΠΏΠ΅ΡΠΈΠ°Π»ΡΠ½ΠΎΠΌ ΠΊΠ°Π»ΡΠΊΡΠ»ΡΡΠΎΡΠ΅.
ΠΠ°Π»ΡΠΊΡΠ»ΡΡΠΎΡ ΡΡΠΈΡΡΠ²Π°Π΅Ρ 4 ΠΏΠ°ΡΠ°ΠΌΠ΅ΡΡΠ°:
- ΡΠ½ΠΈΠΆΠ΅Π½ΠΈΠ΅ Π½Π°ΠΏΡΡΠΆΠ΅Π½ΠΈΡ Π½Π° ΠΎΠ΄Π½ΠΎΠΌ LED;
- Π½ΠΎΠΌΠΈΠ½Π°Π»ΡΠ½ΡΠΉ ΡΠ°Π±ΠΎΡΠΈΠΉ ΡΠΎΠΊ;
- ΠΊΠΎΠ»ΠΈΡΠ΅ΡΡΠ²ΠΎ LED Π² ΡΠ΅ΠΏΠΈ;
- ΠΊΠΎΠ»ΠΈΡΠ΅ΡΡΠ²ΠΎ Π²ΠΎΠ»ΡΡ Π½Π° Π²ΡΡ ΠΎΠ΄Π΅ Π±Π»ΠΎΠΊΠ° ΠΏΠΈΡΠ°Π½ΠΈΡ.
Π Π°Π·Π½ΠΈΡΠ° ΠΊΡΠΈΡΡΠ°Π»Π»ΠΎΠ²
ΠΡΠ»ΠΈ Π²Ρ ΠΈΡΠΏΠΎΠ»ΡΠ·ΡΠ΅ΡΠ΅ Π½Π΅Π΄ΠΎΡΠΎΠ³ΠΈΠ΅ LED ΡΠ»Π΅ΠΌΠ΅Π½ΡΡ ΠΊΠΈΡΠ°ΠΉΡΠΊΠΎΠ³ΠΎ ΠΏΡΠΎΠΈΠ·Π²ΠΎΠ΄ΡΡΠ²Π°, ΡΠΎ ΡΠΊΠΎΡΠ΅Π΅ Π²ΡΠ΅Π³ΠΎ Ρ Π½ΠΈΡ Π±ΡΠ΄Π΅Ρ Π±ΠΎΠ»ΡΡΠΎΠΉ ΡΠ°Π·Π±ΡΠΎΡ ΠΏΠ°ΡΠ°ΠΌΠ΅ΡΡΠΎΠ². ΠΠΎΡΡΠΎΠΌΡ ΡΠ΅Π°Π»ΡΠ½ΠΎΠ΅ Π·Π½Π°ΡΠ΅Π½ΠΈΠ΅ ΠΠΌΠΏΠ΅Ρ ΡΠ΅ΠΏΠΈ Π±ΡΠ΄Π΅Ρ ΠΎΡΠ»ΠΈΡΠ°ΡΡΡ ΠΈ ΠΏΠΎΡΡΠ΅Π±ΡΠ΅ΡΡΡ ΠΊΠΎΡΡΠ΅ΠΊΡΠΈΡΠΎΠ²ΠΊΠ° ΡΡΡΠ°Π½ΠΎΠ²Π»Π΅Π½Π½ΠΎΠ³ΠΎ ΡΠΎΠΏΡΠΎΡΠΈΠ²Π»Π΅Π½ΠΈΡ. Π§ΡΠΎΠ±Ρ ΠΏΡΠΎΠ²Π΅ΡΠΈΡΡ Π½Π°ΡΠΊΠΎΠ»ΡΠΊΠΎ Π²Π΅Π»ΠΈΠΊ ΡΠ°Π·Π±ΡΠΎΡ ΠΏΠ°ΡΠ°ΠΌΠ΅ΡΡΠΎΠ², Π½Π΅ΠΎΠ±Ρ ΠΎΠ΄ΠΈΠΌΠΎ Π²ΠΊΠ»ΡΡΠΈΡΡ Π²ΡΠ΅ ΠΏΠΎΡΠ»Π΅Π΄ΠΎΠ²Π°ΡΠ΅Π»ΡΠ½ΠΎ. ΠΠΎΠ΄ΠΊΠ»ΡΡΠ°Π΅ΠΌ ΠΏΠΈΡΠ°Π½ΠΈΠ΅ ΡΠ²Π΅ΡΠΎΠ΄ΠΈΠΎΠ΄ΠΎΠ² ΠΈΒ Π·Π°ΡΠ΅ΠΌ ΠΏΠΎΠ½ΠΈΠΆΠ°Π΅ΠΌ Π½Π°ΠΏΡΡΠΆΠ΅Π½ΠΈΠ΅ Π΄ΠΎ ΡΠ΅Ρ ΠΏΠΎΡ, ΠΊΠΎΠ³Π΄Π° ΠΎΠ½ΠΈ Π±ΡΠ΄ΡΡ Π΅Π΄Π²Π° ΡΠ²Π΅ΡΠΈΡΡΡΡ. ΠΡΠ»ΠΈ Ρ Π°ΡΠ°ΠΊΡΠ΅ΡΠΈΡΡΠΈΠΊΠΈ ΠΎΡΠ»ΠΈΡΠ°ΡΡΡΡ ΡΠΈΠ»ΡΠ½ΠΎ, ΡΠΎ ΡΠ°ΡΡΡ LED Π±ΡΠ΄Π΅Ρ ΡΠ°Π±ΠΎΡΠ°ΡΡ ΡΡΠΊΠΎ, ΡΠ°ΡΡΡ ΡΡΡΠΊΠ»ΠΎ.
ΠΡΠΎ ΠΏΡΠΈΠ²ΠΎΠ΄ΠΈΡ ΠΊ ΡΠΎΠΌΡ, ΡΡΠΎ Π½Π° Π½Π΅ΠΊΠΎΡΠΎΡΡΡ ΡΠ»Π΅ΠΌΠ΅Π½ΡΠ°Ρ ΡΠ»Π΅ΠΊΡΡΠΈΡΠ΅ΡΠΊΠΎΠΉ ΡΠ΅ΠΏΠΈ ΠΌΠΎΡΠ½ΠΎΡΡΡ Π±ΡΠ΄Π΅Ρ Π²ΡΡΠ΅, ΠΈΠ·-Π·Π° ΡΡΠΎΠ³ΠΎ ΠΎΠ½ΠΈ Π±ΡΠ΄ΡΡ ΡΠΈΠ»ΡΠ½Π΅Π΅ Π½Π°Π³ΡΡΠΆΠ΅Π½Ρ.Β Π’Π°ΠΊ ΠΆΠ΅ Π±ΡΠ΄Π΅Ρ ΠΏΠΎΠ²ΡΡΠ΅Π½Π½ΡΠΉ Π½Π°Π³ΡΠ΅Π², ΡΡΠΈΠ»Π΅Π½Π½Π°Ρ Π΄Π΅Π³ΡΠ°Π΄Π°ΡΠΈΡ, Π½ΠΈΠΆΠ΅ Π½Π°Π΄Π΅ΠΆΠ½ΠΎΡΡΡ.
ΠΠ±ΠΎΠ·Π½Π°ΡΠ΅Π½ΠΈΠ΅ Π½Π° ΡΡ Π΅ΠΌΠ΅

ΠΠ»Ρ ΠΎΠ±ΠΎΠ·Π½Π°ΡΠ΅Π½ΠΈΡ Π½Π° ΡΡ Π΅ΠΌΠ΅ ΠΈΡΠΏΠΎΠ»ΡΠ·ΡΠ΅ΡΡΡ Π΄Π²Π΅ Π²ΡΡΠ΅ΡΠΊΠ°Π·Π°Π½Π½ΡΠ΅ ΠΏΠΈΠΊΡΠΎΠ³ΡΠ°ΠΌΠΌΡ. ΠΠ²Π΅ ΠΏΠ°ΡΠ°Π»Π»Π΅Π»ΡΠ½ΡΠ΅ ΡΡΡΠ΅Π»ΠΎΡΠΊΠΈ ΡΠΊΠ°Π·ΡΠ²Π°ΡΡ, ΡΡΠΎ ΡΠ²Π΅ΡΠΈΡ ΠΎΡΠ΅Π½Ρ ΡΠΈΠ»ΡΠ½ΠΎ, ΠΊΠΎΠ»ΠΈΡΠ΅ΡΡΠ²ΠΎ Π·Π°ΠΉΡΠΈΠΊΠΎΠ² Π² Π³Π»Π°Π·Π°Ρ Π½Π΅ ΡΠΎΡΡΠΈΡΠ°ΡΡ.
ΠΠΎΠ΄ΠΊΠ»ΡΡΠ΅Π½ΠΈΠ΅ ΡΠ²Π΅ΡΠΎΠ΄ΠΈΠΎΠ΄Π° ΠΊ ΡΠ΅ΡΠΈ 220Π², ΡΡ Π΅ΠΌΠ°

ΠΠ»Ρ ΠΏΠΎΠ΄ΠΊΠ»ΡΡΠ΅Π½ΠΈΡ ΠΊ ΡΠ΅ΡΠΈ 220 Π²ΠΎΠ»ΡΡ ΠΈΡΠΏΠΎΠ»ΡΠ·ΡΠ΅ΡΡΡ Π΄ΡΠ°ΠΉΠ²Π΅Ρ, ΠΊΠΎΡΠΎΡΡΠΉ ΡΠ²Π»ΡΠ΅ΡΡΡ ΠΈΡΡΠΎΡΠ½ΠΈΠΊΠΎΠΌ ΡΡΠ°Π±ΠΈΠ»ΠΈΠ·ΠΈΡΠΎΠ²Π°Π½Π½ΠΎΠ³ΠΎ ΡΠΎΠΊΠ°.
Π‘Ρ Π΅ΠΌΠ° Π΄ΡΠ°ΠΉΠ²Π΅ΡΠ° Π΄Π»Ρ ΡΠ²Π΅ΡΠΎΠ΄ΠΈΠΎΠ΄ΠΎΠ² Π±ΡΠ²Π°Π΅Ρ Π΄Π²ΡΡ Π²ΠΈΠ΄ΠΎΠ²:
- ΠΏΡΠΎΡΡΠ°Ρ Π½Π° Π³Π°ΡΡΡΠ΅ΠΌ ΠΊΠΎΠ½Π΄Π΅Π½ΡΠ°ΡΠΎΡΠ΅;
- ΠΏΠΎΠ»Π½ΠΎΡΠ΅Π½Π½Π°Ρ Ρ ΠΈΡΠΏΠΎΠ»ΡΠ·ΠΎΠ²Π°Π½ΠΈΠ΅ΠΌ ΠΌΠΈΠΊΡΠΎΡΡ Π΅ΠΌ ΡΡΠ°Π±ΠΈΠ»ΠΈΠ·Π°ΡΠΎΡΠ°;
Π‘ΠΎΠ±ΡΠ°ΡΡ Π΄ΡΠ°ΠΉΠ²Π΅Ρ Π½Π° ΠΊΠΎΠ½Π΄Π΅Π½ΡΠ°ΡΠΎΡΠ΅ ΠΎΡΠ΅Π½Ρ ΠΏΡΠΎΡΡΠΎ, ΡΡΠ΅Π±ΡΠ΅ΡΡΡ ΠΌΠΈΠ½ΠΈΠΌΡΠΌ Π΄Π΅ΡΠ°Π»Π΅ΠΉ ΠΈ Π²ΡΠ΅ΠΌΠ΅Π½ΠΈ. ΠΠ°ΠΏΡΡΠΆΠ΅Π½ΠΈΠ΅ 220Π ΡΠ½ΠΈΠΆΠ°Π΅ΡΡΡ Π·Π° ΡΡΡΡ Π²ΡΡΠΎΠΊΠΎΠ²ΠΎΠ»ΡΡΠ½ΠΎΠ³ΠΎ ΠΊΠΎΠ½Π΄Π΅Π½ΡΠ°ΡΠΎΡΠ°, ΠΊΠΎΡΠΎΡΠΎΠ΅ Π·Π°ΡΠ΅ΠΌ Π²ΡΠΏΡΡΠΌΠ»ΡΠ΅ΡΡΡ ΠΈ Π½Π΅ΠΌΠ½ΠΎΠ³ΠΎ ΡΡΠ°Π±ΠΈΠ»ΠΈΠ·ΠΈΡΡΠ΅ΡΡΡ. ΠΠ½Π° ΠΈΡΠΏΠΎΠ»ΡΠ·ΡΠ΅ΡΡΡ Π² Π΄Π΅ΡΠ΅Π²ΡΡ ΡΠ²Π΅ΡΠΎΠ΄ΠΈΠΎΠ΄Π½ΡΡ Π»Π°ΠΌΠΏΠ°Ρ . ΠΡΠ½ΠΎΠ²Π½ΡΠΌ Π½Π΅Π΄ΠΎΡΡΠ°ΡΠΊΠΎΠΌ ΡΠ²Π»ΡΠ΅ΡΡΡ Π²ΡΡΠΎΠΊΠΎΠΉ ΡΡΠΎΠ²Π΅Π½Ρ ΠΏΡΠ»ΡΡΠ°ΡΠΈΠΉ ΡΠ²Π΅ΡΠ°, ΠΊΠΎΡΠΎΡΡΠΉ ΠΏΠ»ΠΎΡ ΠΎ Π΄Π΅ΠΉΡΡΠ²ΡΠ΅Ρ Π½Π° Π·Π΄ΠΎΡΠΎΠ²ΡΠ΅. ΠΠΎ ΡΡΠΎ ΠΈΠ½Π΄ΠΈΠ²ΠΈΠ΄ΡΠ°Π»ΡΠ½ΠΎ, Π½Π΅ΠΊΠΎΡΠΎΡΡΠ΅ ΡΡΠΎΠ³ΠΎ Π²ΠΎΠΎΠ±ΡΠ΅ Π½Π΅ Π·Π°ΠΌΠ΅ΡΠ°ΡΡ. Π’Π°ΠΊ ΠΆΠ΅ ΡΡ Π΅ΠΌΡ ΡΠ»ΠΎΠΆΠ½ΠΎ ΡΠ°ΡΡΡΠΈΡΡΠ²Π°ΡΡ ΠΈΠ·-Π·Π° ΡΠ°Π·Π±ΡΠΎΡΠ° Ρ Π°ΡΠ°ΠΊΡΠ΅ΡΠΈΡΡΠΈΠΊ ΡΠ»Π΅ΠΊΡΡΠΎΠ½Π½ΡΡ ΠΊΠΎΠΌΠΏΠΎΠ½Π΅Π½ΡΠΎΠ².

ΠΠΎΠ»Π½ΠΎΡΠ΅Π½Π½Π°Ρ ΡΡ Π΅ΠΌΠ° Ρ ΠΈΡΠΏΠΎΠ»ΡΠ·ΠΎΠ²Π°Π½ΠΈΠ΅ΠΌ ΡΠΏΠ΅ΡΠΈΠ°Π»ΠΈΠ·ΠΈΡΠΎΠ²Π°Π½Π½ΡΡ ΠΌΠΈΠΊΡΠΎΡΡ Π΅ΠΌ ΠΎΠ±Π΅ΡΠΏΠ΅ΡΠΈΠ²Π°Π΅Ρ Π»ΡΡΡΡΡ ΡΡΠ°Π±ΠΈΠ»ΡΠ½ΠΎΡΡΡ Π½Π° Π²ΡΡ ΠΎΠ΄Π΅ Π΄ΡΠ°ΠΉΠ²Π΅ΡΠ°. ΠΡΠ»ΠΈ Π΄ΡΠ°ΠΉΠ²Π΅Ρ Ρ ΠΎΡΠΎΡΠΎ ΡΠΏΡΠ°Π²Π»ΡΠ΅ΡΡΡ Ρ Π½Π°Π³ΡΡΠ·ΠΊΠΎΠΉ, ΡΠΎ ΠΊΠΎΡΡΡΠΈΡΠΈΠ΅Π½Ρ ΠΏΡΠ»ΡΡΠ°ΡΠΈΠΉ Π±ΡΠ΄Π΅Ρ Π½Π΅ Π²ΡΡΠ΅ 10%, Π°Β Π² ΠΈΠ΄Π΅Π°Π»Π΅ 0%. Π§ΡΠΎΠ±Ρ Π½Π΅ Π΄Π΅Π»Π°ΡΡ Π΄ΡΠ°ΠΉΠ²Π΅Ρ ΡΠ²ΠΎΠΈΠΌΠΈ ΡΡΠΊΠ°ΠΌΠΈ, ΠΌΠΎΠΆΠ½ΠΎ Π²Π·ΡΡΡ ΠΈΠ· Π½Π΅ΠΈΡΠΏΡΠ°Π²Π½ΠΎΠΉ Π»Π°ΠΌΠΏΠΎΡΠΊΠΈ ΠΈΠ»ΠΈ ΡΠ²Π΅ΡΠΈΠ»ΡΠ½ΠΈΠΊΠ°, Π΅ΡΠ»ΠΈ ΠΏΡΠΎΠ±Π»Π΅ΠΌΠ° Ρ Π½ΠΈΡ Π±ΡΠ»Π° Β Π½Π΅ Ρ ΠΏΠΈΡΠ°Π½ΠΈΠ΅ΠΌ.

ΠΡΠ»ΠΈ Ρ Π²Π°Ρ Π΅ΡΡΡ Π±ΠΎΠ»Π΅Π΅ ΠΌΠ΅Π½Π΅Π΅ ΠΏΠΎΠ΄Ρ ΠΎΠ΄ΡΡΠΈΠΉ ΡΡΠ°Π±ΠΈΠ»ΠΈΠ·Π°ΡΠΎΡ, Π½ΠΎ ΡΠΈΠ»Π° ΡΠΎΠΊΠ° ΠΌΠ΅Π½ΡΡΠ΅ ΠΈΠ»ΠΈ Π±ΠΎΠ»ΡΡΠ΅, ΡΠΎ Π΅Ρ ΠΌΠΎΠΆΠ½ΠΎ ΠΏΠΎΠ΄ΠΊΠΎΡΡΠ΅ΠΊΡΠΈΡΠΎΠ²Π°ΡΡ Ρ ΠΌΠΈΠ½ΠΈΠΌΡΠΌ ΡΡΠΈΠ»ΠΈΠΉ. ΠΠ°ΠΉΠ΄ΠΈΡΠ΅ ΡΠ΅Ρ Π½ΠΈΡΠ΅ΡΠΊΠΈΠ΅ Ρ Π°ΡΠ°ΠΊΡΠ΅ΡΠΈΡΡΠΈΠΊΠΈ Π½Π° ΠΌΠΈΠΊΡΠΎΡΡ Π΅ΠΌΡ ΠΈΠ· Π΄ΡΠ°ΠΉΠ²Π΅ΡΠ°. Π§Π°ΡΠ΅ Π²ΡΠ΅Π³ΠΎ ΠΊΠΎΠ»ΠΈΡΠ΅ΡΡΠ²ΠΎ ΠΠΌΠΏΠ΅Ρ Π½Π° Π²ΡΡ ΠΎΠ΄Π΅ Π·Π°Π΄Π°ΡΡΡΡ ΡΠ΅Π·ΠΈΡΡΠΎΡΠΎΠΌ ΠΈΠ»ΠΈ Π½Π΅ΡΠΊΠΎΠ»ΡΠΊΠΈΠΌΠΈ ΡΠ΅Π·ΠΈΡΡΠΎΡΠ°ΠΌΠΈ, Π½Π°Ρ ΠΎΠ΄ΡΡΠΈΠΌΠΈΡΡ ΡΡΠ΄ΠΎΠΌ Ρ ΠΌΠΈΠΊΡΠΎΡΡ Π΅ΠΌΠΎΠΉ. ΠΠΎΠ±Π°Π²ΠΈΠ² ΠΊ Π½ΠΈΠΌ Π΅ΡΠ΅ ΡΠΎΠΏΡΠΎΡΠΈΠ²Π»Π΅Π½ΠΈΠ΅ ΠΈΠ»ΠΈ ΡΠ±ΡΠ°Π² ΠΎΠ΄ΠΈΠ½ ΠΈΠ· Π½ΠΈΡ ΠΌΠΎΠΆΠ½ΠΎ ΠΏΠΎΠ»ΡΡΠΈΡΡ Π½Π΅ΠΎΠ±Ρ ΠΎΠ΄ΠΈΠΌΡΡ ΡΠΈΠ»Ρ ΡΠΎΠΊΠ°. ΠΠ΄ΠΈΠ½ΡΡΠ²Π΅Π½Π½ΠΎΠ΅ Π½Π΅Π»ΡΠ·Ρ ΠΏΡΠ΅Π²ΡΡΠ°ΡΡ ΡΠΊΠ°Π·Π°Π½Π½ΡΡ Β ΠΌΠΎΡΠ½ΠΎΡΡΡ.

ΠΠΎΠ΄ΠΊΠ»ΡΡΠ΅Π½ΠΈΠ΅ ΠΊ ΠΏΠΎΡΡΠΎΡΠ½Π½ΠΎΠΌΡ Π½Π°ΠΏΡΡΠΆΠ΅Π½ΠΈΡ

ΠΠ°Π»Π΅Π΅ Π±ΡΠ΄ΡΡ ΡΠ°ΡΡΠΌΠΎΡΡΠ΅Π½Ρ Β ΡΡ Π΅ΠΌΡ ΠΏΠΎΠ΄ΠΊΠ»ΡΡΠ΅Π½ΠΈΡ ΡΠ²Π΅ΡΠΎΠ΄ΠΈΠΎΠ΄ΠΎΠ² ΠΊ ΠΏΠΎΡΡΠΎΡΠ½Π½ΠΎΠΌΡ Π½Π°ΠΏΡΡΠΆΠ΅Π½ΠΈΡ. ΠΠ°Π²Π΅ΡΠ½ΡΠΊΠ° Ρ Π²Π°Ρ Π΄ΠΎΠΌΠ° Π½Π°ΠΉΠ΄ΡΡΡΡ Π±Π»ΠΎΠΊΠΈ ΠΏΠΈΡΠ°Π½ΠΈΡ ΡΠΎ ΡΡΠ°Π±ΠΈΠ»ΠΈΠ·ΠΈΡΠΎΠ²Π°Π½Π½ΡΠΉ Β ΠΏΠΎΠ»ΡΡΠ½ΡΠΌ Π½Π°ΠΏΡΡΠΆΠ΅Π½ΠΈΠ΅ΠΌ Π½Π° Π²ΡΡ ΠΎΠ΄Π΅. ΠΠ΅ΡΠΊΠΎΠ»ΡΠΊΠΎ ΠΏΡΠΈΠΌΠ΅ΡΠΎΠ²:
- 3,7Π β Π°ΠΊΠΊΡΠΌΡΠ»ΡΡΠΎΡΡ ΠΎΡ ΡΠ΅Π»Π΅ΡΠΎΠ½ΠΎΠ²;
- 5Π β Π·Π°ΡΡΠ΄Π½ΡΠ΅ ΡΡΡΡΠΎΠΉΡΡΠ²Π° Ρ USB;
- 12Π β Π°Π²ΡΠΎΠΌΠΎΠ±ΠΈΠ»Ρ, ΠΏΡΠΈΠΊΡΡΠΈΠ²Π°ΡΠ΅Π»Ρ, Π±ΡΡΠΎΠ²Π°Ρ ΡΠ»Π΅ΠΊΡΡΠΎΠ½ΠΈΠΊΠ°, ΠΊΠΎΠΌΠΏΡΡΡΠ΅Ρ;
- 19Π β Π±Π»ΠΎΠΊΠΈ ΠΎΡ Π½ΠΎΡΡΠ±ΡΠΊΠΎΠ², Π½Π΅ΡΠ±ΡΠΊΠΎΠ², ΠΌΠΎΠ½ΠΎΠ±Π»ΠΎΠΊΠΎΠ².
Π‘Π°ΠΌΡΠΉ ΠΏΡΠΎΡΡΠΎΠΉ Π½ΠΈΠ·ΠΊΠΎΠ²ΠΎΠ»ΡΡΠ½ΡΠΉ Π΄ΡΠ°ΠΉΠ²Π΅Ρ

ΠΡΠΎΡΡΠ΅ΠΉΡΠ°Ρ ΡΡ Π΅ΠΌΠ° ΡΡΠ°Π±ΠΈΠ»ΠΈΠ·Π°ΡΠΎΡΠ° ΡΠΎΠΊΠ° Π΄Π»Ρ ΡΠ²Π΅ΡΠΎΠ΄ΠΈΠΎΠ΄ΠΎΠ² ΡΠΎΡΡΠΎΠΈΡ ΠΈΠ· Π»ΠΈΠ½Π΅ΠΉΠ½ΠΎΠΉ ΠΌΠΈΠΊΡΠΎΡΡ Π΅ΠΌΡ LM317 ΠΈΠ»ΠΈ Π΅Π³ΠΎ Π°Π½Π°Π»ΠΎΠ³ΠΎΠ². ΠΠ° Π²ΡΡ ΠΎΠ΄Π΅ ΡΠ°ΠΊΠΈΡ ΡΡΠ°Π±ΠΈΠ»ΠΈΠ·Π°ΡΠΎΡΠΎΠ² ΠΌΠΎΠΆΠ΅Ρ Π±ΡΡΡ ΠΎΡ 0,1Π Π΄ΠΎ 5Π. ΠΡΠ½ΠΎΠ²Π½ΡΠ΅ Π½Π΅Π΄ΠΎΡΡΠ°ΡΠΊΠΈ ΡΡΠΎ Π½Π΅Π²ΡΡΠΎΠΊΠΈΠΉ ΠΠΠ ΠΈ ΡΠΈΠ»ΡΠ½ΡΠΉ Π½Π°Π³ΡΠ΅Π². ΠΠΎ ΡΡΠΎ ΠΊΠΎΠΌΠΏΠ΅Π½ΡΠΈΡΡΠ΅ΡΡΡ ΠΌΠ°ΠΊΡΠΈΠΌΠ°Π»ΡΠ½ΠΎΠΉ ΠΏΡΠΎΡΡΠΎΡΠΎΠΉ ΠΈΠ·Π³ΠΎΡΠΎΠ²Π»Π΅Π½ΠΈΡ.
ΠΡ ΠΎΠ΄Π½ΠΎΠ΅ Π΄ΠΎ 37Π, Π΄ΠΎ 1,5 ΠΠΌΠΏΠ΅ΡΠ° Π΄Π»Ρ ΠΊΠΎΡΠΏΡΡΠ° ΡΠΊΠ°Π·Π°Π½Π½ΠΎΠ³ΠΎ Π½Π° ΠΊΠ°ΡΡΠΈΠ½ΠΊΠ΅.
ΠΠ»Ρ ΡΠ°ΡΡΡΡΡΠ° ΡΠΎΠΏΡΠΎΡΠΈΠ²Π»Π΅Π½ΠΈΡ, Π·Π°Π΄Π°ΡΡΠ΅Π³ΠΎ ΡΠ°Π±ΠΎΡΠΈΠΉ ΡΠΎΠΊ ΠΈΡΠΏΠΎΠ»ΡΠ·ΡΠΉΡΠ΅ ΠΊΠ°Π»ΡΠΊΡΠ»ΡΡΠΎΡ ΡΡΠ°Π±ΠΈΠ»ΠΈΠ·Π°ΡΠΎΡ ΡΠΎΠΊΠ° Π½Π° LM317 Π΄Π»Ρ ΡΠ²Π΅ΡΠΎΠ΄ΠΈΠΎΠ΄ΠΎΠ².
ΠΡΠ°ΠΉΠ²Π΅ΡΠ° Ρ ΠΏΠΈΡΠ°Π½ΠΈΠ΅ΠΌ ΠΎΡ 5Π Π΄ΠΎ 30Π

ΠΡΠ»ΠΈ Ρ Π²Π°Ρ Π΅ΡΡΡ ΠΏΠΎΠ΄Ρ ΠΎΠ΄ΡΡΠΈΠΉ ΠΈΡΡΠΎΡΠ½ΠΈΠΊ ΠΏΠΈΡΠ°Π½ΠΈΡ ΠΎΡ ΠΊΠ°ΠΊΠΎΠΉ Π»ΠΈΠ±ΠΎ Π±ΡΡΠΎΠ²ΠΎΠΉ ΡΠ΅Ρ Π½ΠΈΠΊΠΈ, ΡΠΎ Π΄Π»Ρ Π²ΠΊΠ»ΡΡΠ΅Π½ΠΈΡ Π»ΡΡΡΠ΅ ΠΈΡΠΏΠΎΠ»ΡΠ·ΠΎΠ²Π°ΡΡ Π½ΠΈΠ·ΠΊΠΎΠ²ΠΎΠ»ΡΡΠ½ΡΠΉ Π΄ΡΠ°ΠΉΠ²Π΅Ρ. ΠΠ½ΠΈ Π±ΡΠ²Π°ΡΡ ΠΏΠΎΠ²ΡΡΠ°ΡΡΠΈΠ΅ ΠΈ ΠΏΠΎΠ½ΠΈΠΆΠ°ΡΡΠΈΠ΅. Β ΠΠΎΠ²ΡΡΠ°ΡΡΠΈΠΉ Π΄Π°ΠΆΠ΅ ΠΈΠ· 1,5Π ΡΠ΄Π΅Π»Π°Π΅Ρ 5Π, ΡΡΠΎΠ±Ρ ΡΠ²Π΅ΡΠΎΠ΄ΠΈΠΎΠ΄Π½Π°Ρ ΡΠ΅ΠΏΡ ΡΠ°Π±ΠΎΡΠ°Π»Π°. ΠΠΎΠ½ΠΈΠΆΠ°ΡΡΠΈΠΉ ΠΈΠ· 10Π-30Π ΡΠ΄Π΅Π»Π°Π΅Ρ Π±ΠΎΠ»Π΅Π΅ Π½ΠΈΠ·ΠΊΠΎΠ΅, Π½Π°ΠΏΡΠΈΠΌΠ΅Ρ 15Π.
Π Π±ΠΎΠ»ΡΡΠΎΠΌ Π°ΡΡΠΎΡΡΠΈΠΌΠ΅Π½ΡΠ΅ ΠΎΠ½ΠΈ ΠΏΡΠΎΠ΄Π°ΡΡΡΡ Ρ ΠΊΠΈΡΠ°ΠΉΡΠ΅Π², Π½ΠΈΠ·ΠΊΠΎΠ²ΠΎΠ»ΡΡΠ½ΡΠΉ Π΄ΡΠ°ΠΉΠ²Π΅Ρ ΠΎΡΠ»ΠΈΡΠ°Π΅ΡΡΡ Π΄Π²ΡΠΌΡ ΡΠ΅Π³ΡΠ»ΡΡΠΎΡΠ°ΠΌΠΈ ΠΎΡ ΠΏΡΠΎΡΡΠΎΠ³ΠΎ ΡΡΠ°Π±ΠΈΠ»ΠΈΠ·Π°ΡΠΎΡΠ° ΠΠΎΠ»ΡΡ.
Π Π΅Π°Π»ΡΠ½Π°Ρ ΠΌΠΎΡΠ½ΠΎΡΡΡ ΡΠ°ΠΊΠΎΠ³ΠΎ ΡΡΠ°Π±ΠΈΠ»ΠΈΠ·Π°ΡΠΎΡΠ° Π±ΡΠ΄Π΅Ρ Π½ΠΈΠΆΠ΅, ΡΠ΅ΠΌ ΡΠΊΠ°Π·Π°Π» ΠΊΠΈΡΠ°Π΅Ρ. Π£ ΠΏΠ°ΡΠ°ΠΌΠ΅ΡΡΠ°Ρ ΠΌΠΎΠ΄ΡΠ»Ρ ΠΏΠΈΡΡΡ Ρ Π°ΡΠ°ΠΊΡΠ΅ΡΠΈΡΡΠΈΠΊΡ ΠΌΠΈΠΊΡΠΎΡΡ Π΅ΠΌΡ ΠΈ Π½Π΅ Π²ΡΠ΅ΠΉ ΠΊΠΎΠ½ΡΡΡΡΠΊΡΠΈΠΈ. ΠΡΠ»ΠΈ ΡΡΠΎΠΈΡ Π±ΠΎΠ»ΡΡΠΎΠΉ ΡΠ°Π΄ΠΈΠ°ΡΠΎΡ, ΡΠΎ ΡΠ°ΠΊΠΎΠΉ ΠΌΠΎΠ΄ΡΠ»Ρ ΠΏΠΎΡΡΠ½Π΅Ρ 70% β 80% ΠΎΡ ΠΎΠ±Π΅ΡΠ°Π½Π½ΠΎΠ³ΠΎ. ΠΡΠ»ΠΈ ΡΠ°Π΄ΠΈΠ°ΡΠΎΡΠ° Π½Π΅Ρ, ΡΠΎ 25% β 35%.

ΠΡΠΎΠ±Π΅Π½Π½ΠΎ ΠΏΠΎΠΏΡΠ»ΡΡΠ½Ρ ΠΌΠΎΠ΄Π΅Π»ΠΈ Π½Π° LM2596, ΠΊΠΎΡΠΎΡΡΠ΅ ΡΠΆΠ΅ ΠΏΡΠΈΠ»ΠΈΡΠ½ΠΎ ΡΡΡΠ°ΡΠ΅Π»ΠΈ ΠΈΠ·-Π·Π° Π½ΠΈΠ·ΠΊΠΎΠ³ΠΎ ΠΠΠ. ΠΡΠ΅ ΠΎΠ½ΠΈ ΡΠΈΠ»ΡΠ½ΠΎ Π³ΡΠ΅ΡΡΡΡ, ΠΏΠΎΡΡΠΎΠΌΡ Π±Π΅Π· ΡΠΈΡΡΠ΅ΠΌΡ ΠΎΡ Π»Π°ΠΆΠ΄Π΅Π½ΠΈΡ Π½Π΅ Π΄Π΅ΡΠΆΠ°Ρ Π±ΠΎΠ»Π΅Π΅ 1 ΠΠΌΠΏΠ΅ΡΠ°.
ΠΠΎΠ»Π΅Π΅ ΡΡΡΠ΅ΠΊΡΠΈΠ²Π½Ρ XL4015, XL4005, ΠΠΠ Π³ΠΎΡΠ°Π·Π΄ΠΎ Π²ΡΡΠ΅. ΠΠ΅Π· ΡΠ°Π΄ΠΈΠ°ΡΠΎΡΠ° ΠΎΡ Π»Π°ΠΆΠ΄Π΅Π½ΠΈΡ Π²ΡΠ΄Π΅ΡΠΆΠΈΠ²Π°ΡΡ Π΄ΠΎ 2,5Π. ΠΡΡΡ ΡΠΎΠ²ΡΠ΅ΠΌ ΠΌΠΈΠ½ΠΈΠ°ΡΡΡΠ½ΡΠ΅ ΠΌΠΎΠ΄Π΅Π»ΠΈ Π½Π° MP1584 ΡΠ°Π·ΠΌΠ΅ΡΠΎΠΌ 22ΠΌΠΌ Π½Π° 17ΠΌΠΌ.
ΠΠΊΠ»ΡΡΠ΅Π½ΠΈΠ΅ 1 Π΄ΠΈΠΎΠ΄Π°

Π§Π°ΡΠ΅ Π²ΡΠ΅Π³ΠΎ ΠΈΡΠΏΠΎΠ»ΡΠ·ΡΡΡΡΡ 12 Π²ΠΎΠ»ΡΡ, 220 Π²ΠΎΠ»ΡΡ ΠΈ 5Π. Π’Π°ΠΊΠΈΠΌ ΠΎΠ±ΡΠ°Π·ΠΎΠΌ Π΄Π΅Π»Π°Π΅ΡΡΡ ΠΌΠ°Π»ΠΎΠΌΠΎΡΠ½Π°Ρ ΡΠ²Π΅ΡΠΎΠ΄ΠΈΠΎΠ΄Π½Π°Ρ ΠΏΠΎΠ΄ΡΠ²Π΅ΡΠΊΠ° Π½Π°ΡΡΠ΅Π½Π½ΡΡ Π²ΡΠΊΠ»ΡΡΠ°ΡΠ΅Π»Π΅ΠΉ Π½Π° 220Π. Π Π·Π°Π²ΠΎΠ΄ΡΠΊΠΈΡ ΡΡΠ°Π½Π΄Π°ΡΡΠ½ΡΡ Π²ΡΠΊΠ»ΡΡΠ°ΡΠ΅Π»ΡΡ ΡΠ°ΡΠ΅ Π²ΡΠ΅Π³ΠΎ ΡΡΠ°Π²ΠΈΡΡΡ Π½Π΅ΠΎΠ½ΠΎΠ²Π°Ρ Π»Π°ΠΌΠΏΠ°.
ΠΠ°ΡΠ°Π»Π»Π΅Π»ΡΠ½ΠΎΠ΅ ΠΏΠΎΠ΄ΠΊΠ»ΡΡΠ΅Π½ΠΈΠ΅
ΠΡΠΈ ΠΏΠ°ΡΠ°Π»Π»Π΅Π»ΡΠ½ΠΎΠΌ ΡΠΎΠ΅Π΄ΠΈΠ½Π΅Π½ΠΈΠΈΒ ΠΆΠ΅Π»Π°ΡΠ΅Π»ΡΠ½ΠΎ Π½Π° ΠΊΠ°ΠΆΠ΄ΡΡ ΠΏΠΎΡΠ»Π΅Π΄ΠΎΠ²Π°ΡΠ΅Π»ΡΠ½ΡΡ ΡΠ΅ΠΏΡ Π΄ΠΈΠΎΠ΄ΠΎΠ² ΠΈΡΠΏΠΎΠ»ΡΠ·ΠΎΠ²Π°ΡΡ ΠΎΡΠ΄Π΅Π»ΡΠ½ΡΠΉ ΡΠ΅Π·ΠΈΡΡΠΎΡ, ΡΡΠΎΠ±Ρ ΠΏΠΎΠ»ΡΡΠΈΡΡ ΠΌΠ°ΠΊΡΠΈΠΌΠ°Π»ΡΠ½ΡΡ Π½Π°Π΄Π΅ΠΆΠ½ΠΎΡΡΡ. ΠΡΡΠ³ΠΎΠΉ Π²Π°ΡΠΈΠ°Π½Ρ, ΡΡΠΎ ΡΡΠ°Π²ΠΈΡΡ ΠΎΠ΄Π½ΠΎ ΠΌΠΎΡΠ½ΠΎΠ΅ ΡΠΎΠΏΡΠΎΡΠΈΠ²Π»Π΅Π½ΠΈΠ΅ Π½Π° Π½Π΅ΡΠΊΠΎΠ»ΡΠΊΠΎ LED. ΠΠΎ ΠΏΡΠΈ Π²ΡΡ ΠΎΠ΄Π΅ ΠΎΠ΄Π½ΠΎΠ³ΠΎ LED ΠΈΠ· ΡΡΡΠΎΡ ΡΠ²Π΅Π»ΠΈΡΠΈΡΡΡ ΡΠΎΠΊ Π½Π° Π΄ΡΡΠ³ΠΈΡ ΠΎΡΡΠ°Π²ΡΠΈΡ ΡΡ. ΠΠ° ΡΠ΅Π»ΡΡ Π±ΡΠ΄Π΅Ρ Π²ΡΡΠ΅ Π½ΠΎΠΌΠΈΠ½Π°Π»ΡΠ½ΠΎΠ³ΠΎ ΠΈΠ»ΠΈ Π·Π°Π΄Π°Π½Π½ΠΎΠ³ΠΎ, ΡΡΠΎ Π·Π½Π°ΡΠΈΡΠ΅Π»ΡΠ½ΠΎ ΡΠΎΠΊΡΠ°ΡΠΈΡ ΡΠ΅ΡΡΡΡ ΠΈ ΡΠ²Π΅Π»ΠΈΡΠΈΡ Π½Π°Π³ΡΠ΅Π².
Π Π°ΡΠΈΠΎΠ½Π°Π»ΡΠ½ΠΎΡΡΡ ΠΏΡΠΈΠΌΠ΅Π½Π΅Π½ΠΈΠΉ ΠΊΠ°ΠΆΠ΄ΠΎΠ³ΠΎ ΡΠΏΠΎΡΠΎΠ±Π°Β ΡΠ°ΡΡΡΠΈΡΡΠ²Π°ΡΡ ΠΈΡΡ ΠΎΠ΄Ρ ΠΈΠ· ΡΡΠ΅Π±ΠΎΠ²Π°Π½ΠΈΠΉ ΠΊ ΠΈΠ·Π΄Π΅Π»ΠΈΡ.
ΠΠΎΡΠ»Π΅Π΄ΠΎΠ²Π°ΡΠ΅Π»ΡΠ½ΠΎΠ΅ ΠΏΠΎΠ΄ΠΊΠ»ΡΡΠ΅Π½ΠΈΠ΅

ΠΠΎΡΠ»Π΅Π΄ΠΎΠ²Π°ΡΠ΅Π»ΡΠ½ΠΎΠ΅ ΠΏΠΎΠ΄ΠΊΠ»ΡΡΠ΅Π½ΠΈΠ΅ ΠΏΡΠΈ ΠΏΠΈΡΠ°Π½ΠΈΠΈ ΠΎΡ 220Π² ΠΈΡΠΏΠΎΠ»ΡΠ·ΡΡΡ Π² ΡΠΈΠ»Π°ΠΌΠ΅Π½ΡΠ½ΡΡ Π΄ΠΈΠΎΠ΄Π°Ρ ΠΈ ΡΠ²Π΅ΡΠΎΠ΄ΠΈΠΎΠ΄Π½ΡΡ Π»Π΅Π½ΡΠ°Ρ Π½Π° 220 Π²ΠΎΠ»ΡΡ.Β Π Π΄Π»ΠΈΠ½Π½ΠΎΠΉ ΡΠ΅ΠΏΠΎΡΠΊΠ΅ ΠΈΠ· 60-70 LED Π½Π° ΠΊΠ°ΠΆΠ΄ΠΎΠΌΒ ΠΏΠ°Π΄Π°Π΅Ρ 3Π, ΡΡΠΎ ΠΈ ΠΏΠΎΠ·Π²ΠΎΠ»ΡΠ΅Ρ ΠΏΠΎΠ΄ΡΠΎΠ΅Π΄ΠΈΠ½ΡΡΡ Π½Π°ΠΏΡΡΠΌΡΡΒ ΠΊ Π²ΡΡΠΎΠΊΠΎΠΌΡ Π½Π°ΠΏΡΡΠΆΠ΅Π½ΠΈΡ. ΠΠΎΠΏΠΎΠ»Π½ΠΈΡΠ΅Π»ΡΠ½ΠΎ ΠΈΡΠΏΠΎΠ»ΡΠ·ΡΠ΅ΡΡΡ ΡΠΎΠ»ΡΠΊΠΎ Π²ΡΠΏΡΡΠΌΠΈΡΠ΅Π»Ρ ΡΠΎΠΊΠ°, Π΄Π»Ρ ΠΏΠΎΠ»ΡΡΠ΅Π½ΠΈΡ ΠΏΠ»ΡΡΠ° ΠΈ ΠΌΠΈΠ½ΡΡΠ°.
Π’Π°ΠΊΠΎΠ΅ ΡΠΎΠ΅Π΄ΠΈΠ½Π΅Π½ΠΈΠ΅ ΠΏΡΠΈΠΌΠ΅Π½ΡΡΡ Π² Π»ΡΠ±ΠΎΠΉ ΡΠ²Π΅ΡΠΎΡΠ΅Ρ Π½ΠΈΠΊΠ΅:
- ΡΠ²Π΅ΡΠΎΠ΄ΠΈΠΎΠ΄Π½ΡΠ΅ Π»Π°ΠΌΠΏΠ°Ρ Π΄Π»Ρ Π΄ΠΎΠΌΠ°;
- led ΡΠ²Π΅ΡΠΈΠ»ΡΠ½ΠΈΠΊΠΈ;
- Π½ΠΎΠ²ΠΎΠ³ΠΎΠ΄Π½ΠΈΠ΅ Π³ΠΈΡΠ»ΡΠ½Π΄Ρ Π½Π° 220Π;
- ΡΠ²Π΅ΡΠΎΠ΄ΠΈΠΎΠ΄Π½ΡΠ΅ Π»Π΅Π½ΡΡ Π½Π° 220.
Π Π»Π°ΠΌΠΏΠ°Ρ Π΄Π»Ρ Π΄ΠΎΠΌΠ° ΠΎΠ±ΡΡΠ½ΠΎ ΠΈΡΠΏΠΎΠ»ΡΠ·ΡΠ΅ΡΡΡ Π΄ΠΎ 20 LED Π²ΠΊΠ»ΡΡΠ΅Π½Π½ΡΡ ΠΏΠΎΡΠ»Π΅Π΄ΠΎΠ²Π°ΡΠ΅Π»ΡΠ½ΠΎ, Π½Π°ΠΏΡΡΠΆΠ΅Π½ΠΈΠ΅ Π½Π° Π½ΠΈΡ ΠΏΠΎΠ»ΡΡΠ°Π΅ΡΡΡ ΠΎΠΊΠΎΠ»ΠΎ 60Π. ΠΠ°ΠΊΡΠΈΠΌΠ°Π»ΡΠ½ΠΎΠ΅ ΠΊΠΎΠ»ΠΈΡΠ΅ΡΡΠ²ΠΎ ΠΈΡΠΏΠΎΠ»ΡΠ·ΡΠ΅ΡΡΡ Π² ΠΊΠΈΡΠ°ΠΉΡΠΊΠΈΡ Π»Π°ΠΌΠΏΠΎΡΠΊΠ°Ρ ΠΊΡΠΊΡΡΡΠ·Π°Ρ , ΠΎΡ 30 Π΄ΠΎ 120 ΡΡΡΠΊ LED. ΠΡΠΊΡΡΡΠ·Ρ Π½Π΅ ΠΈΠΌΠ΅ΡΡ Π·Π°ΡΠΈΡΠ½ΠΎΠΉ ΠΊΠΎΠ»Π±Ρ, ΠΏΠΎΡΡΠΎΠΌΡ ΡΠ»Π΅ΠΊΡΡΠΈΡΠ΅ΡΠΊΠΈΠ΅ ΠΊΠΎΠ½ΡΠ°ΠΊΡΡ Π½Π° ΠΊΠΎΡΠΎΡΡΡ Π΄ΠΎ 180Π ΠΏΠΎΠ»Π½ΠΎΡΡΡΡ ΠΎΡΠΊΡΡΡΡ.
Π‘ΠΎΠ±Π»ΡΠ΄Π°ΠΉΡΠ΅ ΠΎΡΡΠΎΡΠΎΠΆΠ½ΠΎΡΡΡ, Π΅ΡΠ»ΠΈ Π²ΠΈΠ΄ΠΈΡΠ΅ Π΄Π»ΠΈΠ½Π½ΡΡ ΠΏΠΎΡΠ»Π΅Π΄ΠΎΠ²Π°ΡΠ΅Π»ΡΠ½ΡΡ ΡΠ΅ΠΏΠΎΡΠΊΡ, ΠΊ ΡΠΎΠΌΡ ΠΆΠ΅ Π½Π° Π½ΠΈΡ Π½Π΅ Π²ΡΠ΅Π³Π΄Π° Π΅ΡΡΡ Π·Π°Π·Π΅ΠΌΠ»Π΅Π½ΠΈΠ΅.Β ΠΠΎΠΉ ΡΠΎΡΠ΅Π΄ ΡΡ Π²Π°ΡΠΈΠ» ΠΊΡΠΊΡΡΡΠ·Ρ Π³ΠΎΠ»ΡΠΌΠΈ ΡΡΠΊΠ°ΠΌΠΈ ΠΈ ΠΏΠΎΡΠΎΠΌ ΡΠ°ΡΡΠΊΠ°Π·ΡΠ²Π°Π» ΡΠ²Π»Π΅ΠΊΠ°ΡΠ΅Π»ΡΠ½ΡΠ΅ ΡΡΠΈΡ ΠΈ ΠΈΠ· Π½Π΅Ρ ΠΎΡΠΎΡΠΈΡ ΡΠ»ΠΎΠ².
ΠΠΎΠ΄ΠΊΠ»ΡΡΠ΅Π½ΠΈΠ΅ RGB LED

ΠΠ°Π»ΠΎΠΌΠΎΡΠ½ΡΠ΅ ΡΡΡΡ ΡΠ²Π΅ΡΠ½ΡΠ΅ RGB ΡΠ²Π΅ΡΠΎΠ΄ΠΈΠΎΠ΄Ρ ΡΠΎΡΡΠΎΡΡ ΠΈΠ· ΡΡΡΡ Π½Π΅Π·Π°Π²ΠΈΡΠΈΠΌΡΡ ΠΊΡΠΈΡΡΠ°Π»Π»ΠΎΠ², Π½Π°Ρ ΠΎΠ΄ΡΡΠΈΡ ΡΡ Π² ΠΎΠ΄Π½ΠΎΠΌ ΠΊΠΎΡΠΏΡΡΠ΅. ΠΡΠ»ΠΈ 3 ΠΊΡΠΈΡΡΠ°Π»Π»Π° (ΠΊΡΠ°ΡΠ½ΡΠΉ, Π·Π΅Π»Π΅Π½ΡΠΉ, ΡΠΈΠ½ΠΈΠΉ) Π²ΠΊΠ»ΡΡΠΈΡΡ ΠΎΠ΄Π½ΠΎΠ²ΡΠ΅ΠΌΠ΅Π½Π½ΠΎ, ΡΠΎ ΠΏΠΎΠ»ΡΡΠΈΠΌ Π±Π΅Π»ΡΠΉ ΡΠ²Π΅Ρ.
Π£ΠΏΡΠ°Π²Π»Π΅Π½ΠΈΠ΅ ΠΊΠ°ΠΆΠ΄ΡΠΌ ΡΠ²Π΅ΡΠΎΠΌ ΠΏΡΠΎΠΈΡΡ ΠΎΠ΄ΠΈΡ Π½Π΅Π·Π°Π²ΠΈΡΠΈΠΌΠΎ ΠΎΡ Π΄ΡΡΠ³ΠΈΡ ΠΏΡΠΈ ΠΏΠΎΠΌΠΎΡΠΈ RGB ΠΊΠΎΠ½ΡΡΠΎΠ»Π»Π΅ΡΠ°. Π Π±Π»ΠΎΠΊΠ΅ ΡΠΏΡΠ°Π²Π»Π΅Π½ΠΈΡ Π΅ΡΡΡ Π³ΠΎΡΠΎΠ²ΡΠ΅ ΠΏΡΠΎΠ³ΡΠ°ΠΌΠΌΡ ΠΈ ΡΡΡΠ½ΡΠ΅ ΡΠ΅ΠΆΠΈΠΌΡ.
ΠΠΊΠ»ΡΡΠ΅Π½ΠΈΠ΅ COB Π΄ΠΈΠΎΠ΄ΠΎΠ²

Π‘Ρ Π΅ΠΌΡ ΠΏΠΎΠ΄ΠΊΠ»ΡΡΠ΅Π½ΠΈΡ ΡΠ°ΠΊΠΈΠ΅ ΠΆΠ΅, ΠΊΠ°ΠΊ Ρ ΠΎΠ΄Π½ΠΎΠΊΡΠΈΡΡΠ°Π»ΡΠ½ΡΡ ΠΈ ΡΡΠ΅Ρ ΡΠ²Π΅ΡΠ½ΡΡ ΡΠ²Π΅ΡΠΎΠ΄ΠΈΠΎΠ΄ΠΎΠ² SMD5050, SMD 5630, SMD 5730. ΠΠ΄ΠΈΠ½ΡΡΠ²Π΅Π½Π½ΠΎΠ΅ ΠΎΡΠ»ΠΈΡΠΈΠ΅, Π²ΠΌΠ΅ΡΡΠΎ 1 Π΄ΠΈΠΎΠ΄Π° Π²ΠΊΠ»ΡΡΠ΅Π½Π° ΠΏΠΎΡΠ»Π΅Π΄ΠΎΠ²Π°ΡΠ΅Π»ΡΠ½Π°Ρ ΡΠ΅ΠΏΡ ΠΈΠ· Π½Π΅ΡΠΊΠΎΠ»ΡΠΊΠΈΡ ΠΊΡΠΈΡΡΠ°Π»Π»ΠΎΠ².
ΠΠΎΡΠ½ΡΠ΅ ΡΠ²Π΅ΡΠΎΠ΄ΠΈΠΎΠ΄Π½ΡΠ΅ ΠΌΠ°ΡΡΠΈΡΡ ΠΈΠΌΠ΅ΡΡ Π² ΡΠ²ΠΎΡΠΌ ΡΠΎΡΡΠ°Π²Π΅ ΠΌΠ½ΠΎΠΆΠ΅ΡΡΠ²ΠΎ ΠΊΡΠΈΡΡΠ°Π»Π»ΠΎΠ² Π²ΠΊΠ»ΡΡΠ΅Π½Π½ΡΡ ΠΏΠΎΡΠ»Π΅Π΄ΠΎΠ²Π°ΡΠ΅Π»ΡΠ½ΠΎ ΠΈ ΠΏΠ°ΡΠ°Π»Π»Π΅Π»ΡΠ½ΠΎ. ΠΠΎΡΡΠΎΠΌΡ ΠΏΠΈΡΠ°Π½ΠΈΠ΅ ΡΡΠ΅Π±ΡΠ΅ΡΡΡ ΠΎΡ 9 Π΄ΠΎ 40 Π²ΠΎΠ»ΡΡ, Π·Π°Π²ΠΈΡΠΈΡ ΠΎΡ ΠΌΠΎΡΠ½ΠΎΡΡΠΈ.
ΠΠΎΠ΄ΠΊΠ»ΡΡΠ΅Π½ΠΈΠ΅ SMD5050 Π½Π° 3 ΠΊΡΠΈΡΡΠ°Π»Π»Π°

ΠΡ ΠΎΠ±ΡΡΠ½ΡΡ Π΄ΠΈΠΎΠ΄ΠΎΠ² SMD5050 ΠΎΡΠ»ΠΈΡΠ°Π΅ΡΡΡ ΡΠ΅ΠΌ, ΡΡΠΎ ΡΠΎΡΡΠΎΠΈΡ ΠΈΠ· 3 ΠΊΡΠΈΡΡΠ°Π»Π»ΠΎΠ²Β Π±Π΅Π»ΠΎΠ³ΠΎ ΡΠ²Π΅ΡΠ°, ΠΏΠΎΡΡΠΎΠΌΡ ΠΈΠΌΠ΅Π΅Ρ 6 Π½ΠΎΠΆΠ΅ΠΊ. Β Π’ΠΎ Π΅ΡΡΡ ΠΎΠ½ ΡΠ°Π²Π΅Π½ ΡΡΡΠΌ SMD2835, ΡΠ΄Π΅Π»Π°Π½Π½ΡΠΌ Π½Π° ΡΡΠΈΡ ΠΆΠ΅ ΠΊΡΠΈΡΡΠ°Π»Π»Π°Ρ .
ΠΡΠΈ ΠΏΠ°ΡΠ°Π»Π»Π΅Π»ΡΠ½ΠΎΠΌ Π²ΠΊΠ»ΡΡΠ΅Π½ΠΈΠΈ Ρ ΠΈΡΠΏΠΎΠ»ΡΠ·ΠΎΠ²Π°Π½ΠΈΠ΅ΠΌ ΠΎΠ΄Π½ΠΎΠ³ΠΎ ΡΠ΅Π·ΠΈΡΡΠΎΡΠ° Π½Π°Π΄Π΅ΠΆΠ½ΠΎΡΡΡ Π±ΡΠ΄Π΅Ρ Π½ΠΈΠΆΠ΅. ΠΡΠ»ΠΈ ΠΎΠ΄ΠΈΠ½ ΠΈΡ ΠΊΡΠΈΡΡΠ°Π»Π»ΠΎΠ² Π²ΡΡ ΠΎΠ΄ΠΈΡ ΠΈΠ· ΡΡΡΠΎΡ, ΡΠΎ ΡΠ²Π΅Π»ΠΈΡΠΈΠ²Π°Π΅ΡΡΡ ΡΠΈΠ»Π° ΡΠΎΠΊΠ° ΡΠ΅ΡΠ΅Π· ΠΎΡΡΠ°Π²ΡΠΈΠ΅ΡΡ 2. ΠΡΠΎ ΠΏΡΠΈΠ²ΠΎΠ΄ΠΈΡ ΠΊ ΡΡΠΊΠΎΡΠ΅Π½Π½ΠΎΠΌΡ Π²ΡΠ³ΠΎΡΠ°Π½ΠΈΡ ΠΎΡΡΠ°Π²ΡΠΈΡ ΡΡ.
ΠΡΠΈ ΠΈΡΠΏΠΎΠ»ΡΠ·ΠΎΠ²Π°Π½ΠΈΠΈ ΠΎΡΠ΄Π΅Π»ΡΠ½ΠΎΠ³ΠΎ ΡΠΎΠΏΡΠΎΡΠΈΠ²Π»Π΅Π½ΠΈΡ Π΄Π»Ρ ΠΊΠ°ΠΆΠ΄ΠΎΠ³ΠΎ ΠΊΡΠΈΡΡΠ°Π»Π»Π°, Π²ΡΡΠ΅ ΡΠΊΠ°Π·Π°Π½Π½ΡΠΉ Π½Π΅Π΄ΠΎΡΡΠ°ΡΠΎΠΊ ΡΡΡΡΠ°Π½ΡΠ΅ΡΡΡ. ΠΠΎ ΠΏΡΠΈ ΡΡΠΎΠΌ Π² 3 ΡΠ°Π·Π° Π²ΠΎΠ·ΡΠ°ΡΡΠ°Π΅Ρ ΠΊΠΎΠ»ΠΈΡΠ΅ΡΡΠ²ΠΎ ΠΈΡΠΏΠΎΠ»ΡΠ·ΡΠ΅ΠΌΡΡ ΡΠ΅Π·ΠΈΡΡΠΎΡΠΎΠ² ΠΈ ΡΡ Π΅ΠΌΠ° ΠΏΠΎΠ΄ΠΊΠ»ΡΡΠ΅Π½ΠΈΡ ΡΠ²Π΅ΡΠΎΠ΄ΠΈΠΎΠ΄Π° ΡΡΠ°Π½ΠΎΠ²ΠΈΡΡΡ ΡΠ»ΠΎΠΆΠ½Π΅ΠΉ. ΠΠΎΡΡΠΎΠΌΡ ΠΎΠ½ΠΎ Π½Π΅ ΠΈΡΠΏΠΎΠ»ΡΠ·ΡΠ΅ΡΡΡ Π² ΡΠ²Π΅ΡΠΎΠ΄ΠΈΠΎΠ΄Π½ΡΡ Π»Π΅Π½ΡΠ°Ρ ΠΈ Π»Π°ΠΌΠΏΠ°Ρ .

Π‘Π²Π΅ΡΠΎΠ΄ΠΈΠΎΠ΄Π½Π°Ρ Π»Π΅Π½ΡΠ° 12Π SMD5630

ΠΠ°Π³Π»ΡΠ΄Π½ΡΠΌ ΠΏΡΠΈΠΌΠ΅ΡΠΎΠΌ ΠΏΠΎΠ΄ΠΊΠ»ΡΡΠ΅Π½ΠΈΡ ΡΠ²Π΅ΡΠΎΠ΄ΠΈΠΎΠ΄Π° ΠΊ 12 Π²ΠΎΠ»ΡΡΠ°ΠΌ ΡΠ²Π»ΡΠ΅ΡΡΡ ΡΠ²Π΅ΡΠΎΠ΄ΠΈΠΎΠ΄Π½Π°Ρ Π»Π΅Π½ΡΠ°. ΠΠ½Π° ΡΠΎΡΡΠΎΠΈΡ ΠΈΠ· ΡΠ΅ΠΊΡΠΈΠΉ ΠΏΠΎ 3 Π΄ΠΈΠΎΠ΄Π° ΠΈ 1 ΡΠ΅Π·ΠΈΡΡΠΎΡΠ°, Π²ΠΊΠ»ΡΡΠ΅Π½Π½ΡΡ ΠΏΠΎΡΠ»Π΅Π΄ΠΎΠ²Π°ΡΠ΅Π»ΡΠ½ΠΎ. ΠΠΎΡΡΠΎΠΌΡ ΡΠ°Π·ΡΠ΅Π·Π°ΡΡ Π΅Ρ ΠΌΠΎΠΆΠ½ΠΎ ΡΠΎΠ»ΡΠΊΠΎ Π² ΡΠΊΠ°Π·Π°Π½Π½ΡΡ ΠΌΠ΅ΡΡΠ°Ρ ΠΌΠ΅ΠΆΠ΄Ρ ΡΡΠΈΠΌΠΈ ΡΠ΅ΠΊΡΠΈΡΠΌΠΈ.

Β
Π‘Π²Π΅ΡΠΎΠ΄ΠΈΠΎΠ΄Π½Π°Ρ Π»Π΅Π½ΡΠ° RGB 12Π SMD5050

Π RGB Π»Π΅Π½ΡΠ΅ ΠΈΡΠΏΠΎΠ»ΡΠ·ΡΠ΅ΡΡΡ ΡΡΠΈ ΡΠ²Π΅ΡΠ°, ΠΊΠ°ΠΆΠ΄ΡΠΉ ΡΠΏΡΠ°Π²Π»ΡΠ΅ΡΡΡ ΠΎΡΠ΄Π΅Π»ΡΠ½ΠΎ, Π΄Π»Ρ ΠΊΠ°ΠΆΠ΄ΠΎΠ³ΠΎ ΡΠ²Π΅ΡΠ° ΡΡΠ°Π²ΠΈΡΡΡ ΡΠ΅Π·ΠΈΡΡΠΎΡ. Π Π°Π·ΡΠ΅Π·Π°ΡΡ ΠΌΠΎΠΆΠ½ΠΎ ΡΠΎΠ»ΡΠΊΠΎ ΠΏΠΎ ΡΠΊΠ°Π·Π°Π½Π½ΠΎΠΌΡ ΠΌΠ΅ΡΡΡ, ΡΡΠΎΠ±Ρ Π² ΠΊΠ°ΠΆΠ΄ΠΎΠΉ ΡΠ΅ΠΊΡΠΈΠΈ Π±ΡΠ»ΠΎ ΠΏΠΎ 3 SMD5050 ΠΈ ΠΎΠ½Π° ΠΌΠΎΠ³Π»Π° ΠΏΠΎΠ΄ΠΊΠ»ΡΡΠ°ΡΡΡ ΠΊ 12 Π²ΠΎΠ»ΡΡ.

led-obzor.ru
Π‘Π°ΠΌΠΎΠ΄Π΅Π»ΡΠ½ΡΠΉ Π΄ΡΠ°ΠΉΠ²Π΅Ρ Π΄Π»Ρ ΠΌΠΎΡΠ½ΡΡ ΡΠ²Π΅ΡΠΎΠ΄ΠΈΠΎΠ΄ΠΎΠ²
Π‘Π²Π΅ΡΠΎΠ΄ΠΈΠΎΠ΄Ρ Π΄Π»Ρ ΡΠ²ΠΎΠ΅Π³ΠΎ ΠΏΠΈΡΠ°Π½ΠΈΡ ΡΡΠ΅Π±ΡΡΡ ΠΏΡΠΈΠΌΠ΅Π½Π΅Π½ΠΈΡ ΡΡΡΡΠΎΠΉΡΡΠ², ΠΊΠΎΡΠΎΡΡΠ΅ Π±ΡΠ΄ΡΡ ΡΡΠ°Π±ΠΈΠ»ΠΈΠ·ΠΈΡΠΎΠ²Π°ΡΡ ΡΠΎΠΊ, ΠΏΡΠΎΡ ΠΎΠ΄ΡΡΠΈΠΉ ΡΠ΅ΡΠ΅Π· Π½ΠΈΡ . Π ΡΠ»ΡΡΠ°Π΅ ΠΈΠ½Π΄ΠΈΠΊΠ°ΡΠΎΡΠ½ΡΡ ΠΈ Π΄ΡΡΠ³ΠΈΡ ΠΌΠ°Π»ΠΎΠΌΠΎΡΠ½ΡΡ ΡΠ²Π΅ΡΠΎΠ΄ΠΈΠΎΠ΄ΠΎΠ² ΠΌΠΎΠΆΠ½ΠΎ ΠΎΠ±ΠΎΠΉΡΠΈΡΡ ΡΠ΅Π·ΠΈΡΡΠΎΡΠ°ΠΌΠΈ. ΠΡ Π½Π΅ΡΠ»ΠΎΠΆΠ½ΡΠΉ ΡΠ°ΡΡΠ΅Ρ ΠΌΠΎΠΆΠ½ΠΎ Π΅ΡΠ΅ ΡΠΏΡΠΎΡΡΠΈΡΡ, Π²ΠΎΡΠΏΠΎΠ»ΡΠ·ΠΎΠ²Π°Π²ΡΠΈΡΡ «ΠΠ°Π»ΡΠΊΡΠ»ΡΡΠΎΡΠΎΠΌ ΡΠ²Π΅ΡΠΎΠ΄ΠΈΠΎΠ΄ΠΎΠ²».
ΠΠ»Ρ ΠΈΡΠΏΠΎΠ»ΡΠ·ΠΎΠ²Π°Π½ΠΈΡ ΠΌΠΎΡΠ½ΡΡ ΡΠ²Π΅ΡΠΎΠ΄ΠΈΠΎΠ΄ΠΎΠ² Π½Π΅ ΠΎΠ±ΠΎΠΉΡΠΈΡΡ Π±Π΅Π· ΠΈΡΠΏΠΎΠ»ΡΠ·ΠΎΠ²Π°Π½ΠΈΡ ΡΠΎΠΊΠΎΡΡΠ°Π±ΠΈΠ»ΠΈΠ·ΠΈΡΡΡΡΠΈΡ ΡΡΡΡΠΎΠΉΡΡΠ² β Π΄ΡΠ°ΠΉΠ²Π΅ΡΠΎΠ². ΠΡΠ°Π²ΠΈΠ»ΡΠ½ΡΠ΅ Π΄ΡΠ°ΠΉΠ²Π΅ΡΠ° ΠΈΠΌΠ΅ΡΡ ΠΎΡΠ΅Π½Ρ Π²ΡΡΠΎΠΊΠΈΠΉ ΠΠΠ — Π΄ΠΎ 90-95%. ΠΡΠΎΠΌΠ΅ ΡΠΎΠ³ΠΎ, ΠΎΠ½ΠΈ ΠΎΠ±Π΅ΡΠΏΠ΅ΡΠΈΠ²Π°ΡΡ ΡΡΠ°Π±ΠΈΠ»ΡΠ½ΡΠΉ ΡΠΎΠΊ ΠΈ ΠΏΡΠΈ ΠΈΠ·ΠΌΠ΅Π½Π΅Π½ΠΈΠΈ Π½Π°ΠΏΡΡΠΆΠ΅Π½ΠΈΡ ΠΈΡΡΠΎΡΠ½ΠΈΠΊΠ° ΠΏΠΈΡΠ°Π½ΠΈΡ. Π ΡΡΠΎ ΠΌΠΎΠΆΠ΅Ρ Π±ΡΡΡ Π°ΠΊΡΡΠ°Π»ΡΠ½ΠΎ, Π΅ΡΠ»ΠΈ ΡΠ²Π΅ΡΠΎΠ΄ΠΈΠΎΠ΄ ΠΏΠΈΡΠ°Π΅ΡΡΡ, Π½Π°ΠΏΡΠΈΠΌΠ΅Ρ, ΠΎΡ Π°ΠΊΠΊΡΠΌΡΠ»ΡΡΠΎΡΠΎΠ². Π‘Π°ΠΌΡΠ΅ ΠΏΡΠΎΡΡΡΠ΅ ΠΎΠ³ΡΠ°Π½ΠΈΡΠΈΡΠ΅Π»ΠΈ ΡΠΎΠΊΠ° — ΡΠ΅Π·ΠΈΡΡΠΎΡΡ — ΠΎΠ±Π΅ΡΠΏΠ΅ΡΠΈΡΡ ΡΡΠΎ Π½Π΅ ΠΌΠΎΠ³ΡΡ ΠΏΠΎ ΡΠ²ΠΎΠ΅ΠΉ ΠΏΡΠΈΡΠΎΠ΄Π΅.
ΠΠ΅ΠΌΠ½ΠΎΠ³ΠΎ ΠΎΠ·Π½Π°ΠΊΠΎΠΌΠΈΡΡΡΡ Ρ ΡΠ΅ΠΎΡΠΈΠ΅ΠΉ Π»ΠΈΠ½Π΅ΠΉΠ½ΡΡ ΠΈ ΠΈΠΌΠΏΡΠ»ΡΡΠ½ΡΡ ΡΡΠ°Π±ΠΈΠ»ΠΈΠ·Π°ΡΠΎΡΠΎΠ² ΡΠΎΠΊΠ° ΠΌΠΎΠΆΠ½ΠΎ Π² ΡΡΠ°ΡΡΠ΅ «ΠΡΠ°ΠΉΠ²Π΅ΡΠ° Π΄Π»Ρ ΡΠ²Π΅ΡΠΎΠ΄ΠΈΠΎΠ΄ΠΎΠ²».
ΠΠΎΡΠΎΠ²ΡΠΉ Π΄ΡΠ°ΠΉΠ²Π΅Ρ, ΠΊΠΎΠ½Π΅ΡΠ½ΠΎ, ΠΌΠΎΠΆΠ½ΠΎ ΠΊΡΠΏΠΈΡΡ. ΠΠΎ Π³ΠΎΡΠ°Π·Π΄ΠΎ ΠΈΠ½ΡΠ΅ΡΠ΅ΡΠ½Π΅Π΅ ΡΠ΄Π΅Π»Π°ΡΡ Π΅Π³ΠΎ ΡΠ²ΠΎΠΈΠΌΠΈ ΡΡΠΊΠ°ΠΌΠΈ. ΠΠ»Ρ ΡΡΠΎΠ³ΠΎ ΠΏΠΎΡΡΠ΅Π±ΡΡΡΡΡ Π±Π°Π·ΠΎΠ²ΡΠ΅ Π½Π°Π²ΡΠΊΠΈ ΡΡΠ΅Π½ΠΈΡ ΡΠ»Π΅ΠΊΡΡΠΈΡΠ΅ΡΠΊΠΈΡ ΡΡ Π΅ΠΌ ΠΈ Π²Π»Π°Π΄Π΅Π½ΠΈΡ ΠΏΠ°ΡΠ»ΡΠ½ΠΈΠΊΠΎΠΌ. Π Π°ΡΡΠΌΠΎΡΡΠΈΠΌ Π½Π΅ΡΠΊΠΎΠ»ΡΠΊΠΎ ΠΏΡΠΎΡΡΡΡ ΡΡ Π΅ΠΌ ΡΠ°ΠΌΠΎΠ΄Π΅Π»ΡΠ½ΡΡ Π΄ΡΠ°ΠΉΠ²Π΅ΡΠΎΠ² Π΄Π»Ρ ΠΌΠΎΡΠ½ΡΡ ΡΠ²Π΅ΡΠΎΠ΄ΠΈΠΎΠ΄ΠΎΠ².

ΠΡΠΎΡΡΠΎΠΉ Π΄ΡΠ°ΠΉΠ²Π΅Ρ. Π‘ΠΎΠ±ΡΠ°Π½ Π½Π° ΠΌΠ°ΠΊΠ΅ΡΠΊΠ΅, ΠΏΠΈΡΠ°Π΅Ρ ΠΌΠΎΠ³ΡΡΠΈΠΉ Cree MT-G2
ΠΡΠ΅Π½Ρ ΠΏΡΠΎΡΡΠ°Ρ ΡΡ Π΅ΠΌΠ° Π»ΠΈΠ½Π΅ΠΉΠ½ΠΎΠ³ΠΎ Π΄ΡΠ°ΠΉΠ²Π΅ΡΠ° Π΄Π»Ρ ΡΠ²Π΅ΡΠΎΠ΄ΠΈΠΎΠ΄Π°. Q1 β N-ΠΊΠ°Π½Π°Π»ΡΠ½ΡΠΉ ΠΏΠΎΠ»Π΅Π²ΠΎΠΉ ΡΡΠ°Π½Π·ΠΈΡΡΠΎΡ Π΄ΠΎΡΡΠ°ΡΠΎΡΠ½ΠΎΠΉ ΠΌΠΎΡΠ½ΠΎΡΡΠΈ. ΠΠΎΠ΄ΠΎΠΉΠ΄Π΅Ρ, Π½Π°ΠΏΡΠΈΠΌΠ΅Ρ, IRFZ48 ΠΈΠ»ΠΈ IRF530. Q2 β Π±ΠΈΠΏΠΎΠ»ΡΡΠ½ΡΠΉ npn-ΡΡΠ°Π½Π·ΠΈΡΡΠΎΡ. Π― ΠΈΡΠΏΠΎΠ»ΡΠ·ΠΎΠ²Π°Π» 2N3004, ΠΌΠΎΠΆΠ½ΠΎ Π²Π·ΡΡΡ Π»ΡΠ±ΠΎΠΉ ΠΏΠΎΡ ΠΎΠΆΠΈΠΉ. Π Π΅Π·ΠΈΡΡΠΎΡ R2 β ΡΠ΅Π·ΠΈΡΡΠΎΡ ΠΌΠΎΡΠ½ΠΎΡΡΡΡ 0.5-2ΠΡ, ΠΊΠΎΡΠΎΡΡΠΉ Π±ΡΠ΄Π΅Ρ ΠΎΠΏΡΠ΅Π΄Π΅Π»ΡΡΡ ΡΠΈΠ»Ρ ΡΠΎΠΊΠ° Π΄ΡΠ°ΠΉΠ²Π΅ΡΠ°. Π‘ΠΎΠΏΡΠΎΡΠΈΠ²Π»Π΅Π½ΠΈΠ΅ R2 2.2ΠΠΌ ΠΎΠ±Π΅ΡΠΏΠ΅ΡΠΈΠ²Π°Π΅Ρ ΡΠΎΠΊ Π² 200-300ΠΌΠ. ΠΡ ΠΎΠ΄Π½ΠΎΠ΅ Π½Π°ΠΏΡΡΠΆΠ΅Π½ΠΈΠ΅ Π½Π΅ Π΄ΠΎΠ»ΠΆΠ½ΠΎ Π±ΡΡΡ ΠΎΡΠ΅Π½Ρ Π±ΠΎΠ»ΡΡΠΈΠΌ β ΠΆΠ΅Π»Π°ΡΠ΅Π»ΡΠ½ΠΎ Π½Π΅ ΠΏΡΠ΅Π²ΡΡΠ°ΡΡ 12-15Π. ΠΡΠ°ΠΉΠ²Π΅Ρ Π»ΠΈΠ½Π΅ΠΉΠ½ΡΠΉ, ΠΏΠΎΡΡΠΎΠΌΡ ΠΠΠ Π΄ΡΠ°ΠΉΠ²Π΅ΡΠ° Π±ΡΠ΄Π΅Ρ ΠΎΠΏΡΠ΅Π΄Π΅Π»ΡΡΡΡΡ ΠΎΡΠ½ΠΎΡΠ΅Π½ΠΈΠ΅ΠΌ VLED / VIN, Π³Π΄Π΅ VLED β ΠΏΠ°Π΄Π΅Π½ΠΈΠ΅ Π½Π°ΠΏΡΡΠΆΠ΅Π½ΠΈΡ Π½Π° ΡΠ²Π΅ΡΠΎΠ΄ΠΈΠΎΠ΄Π΅, Π° VIN β Π²Ρ ΠΎΠ΄Π½ΠΎΠ΅ Π½Π°ΠΏΡΡΠΆΠ΅Π½ΠΈΠ΅. Π§Π΅ΠΌ Π±ΠΎΠ»ΡΡΠ΅ Π±ΡΠ΄Π΅Ρ ΡΠ°Π·Π½ΠΈΡΠ° ΠΌΠ΅ΠΆΠ΄Ρ Π²Ρ ΠΎΠ΄Π½ΡΠΌ Π½Π°ΠΏΡΡΠΆΠ΅Π½ΠΈΠ΅ΠΌ ΠΈ ΠΏΠ°Π΄Π΅Π½ΠΈΠ΅ΠΌ Π½Π° ΡΠ²Π΅ΡΠΎΠ΄ΠΈΠΎΠ΄Π΅ ΠΈ ΡΠ΅ΠΌ Π±ΠΎΠ»ΡΡΠ΅ Π±ΡΠ΄Π΅Ρ ΡΠΎΠΊ Π΄ΡΠ°ΠΉΠ²Π΅ΡΠ°, ΡΠ΅ΠΌ ΡΠΈΠ»ΡΠ½Π΅Π΅ Π±ΡΠ΄Π΅Ρ Π³ΡΠ΅ΡΡΡΡ ΡΡΠ°Π½Π·ΠΈΡΡΠΎΡ Q1 ΠΈ ΡΠ΅Π·ΠΈΡΡΠΎΡ R2. Π’Π΅ΠΌ Π½Π΅ ΠΌΠ΅Π½Π΅Π΅, V IN Π΄ΠΎΠ»ΠΆΠ½ΠΎ Π±ΡΡΡ Π±ΠΎΠ»ΡΡΠ΅ VLED Π½Π°, ΠΊΠ°ΠΊ ΠΌΠΈΠ½ΠΈΠΌΡΠΌ, 1-2Π.
ΠΠ»Ρ ΡΠ΅ΡΡΠΎΠ² Ρ ΡΠΎΠ±ΡΠ°Π» ΡΡ Π΅ΠΌΡ Π½Π° ΠΌΠ°ΠΊΠ΅ΡΠ½ΠΎΠΉ ΠΏΠ»Π°ΡΠ΅ ΠΈ Π·Π°ΠΏΠΈΡΠ°Π» ΠΌΠΎΡΠ½ΡΠΉ ΡΠ²Π΅ΡΠΎΠ΄ΠΈΠΎΠ΄ CREE MT-G2. ΠΠ°ΠΏΡΡΠΆΠ΅Π½ΠΈΠ΅ ΠΈΡΡΠΎΡΠ½ΠΈΠΊΠ° ΠΏΠΈΡΠ°Π½ΠΈΡ — 9Π, ΠΏΠ°Π΄Π΅Π½ΠΈΠ΅ Π½Π°ΠΏΡΡΠΆΠ΅Π½ΠΈΡ Π½Π° ΡΠ²Π΅ΡΠΎΠ΄ΠΈΠΎΠ΄Π΅ — 6Π. ΠΡΠ°ΠΉΠ²Π΅Ρ Π·Π°ΡΠ°Π±ΠΎΡΠ°Π» ΡΡΠ°Π·Ρ. Π Π΄Π°ΠΆΠ΅ Ρ ΡΠ°ΠΊΠΈΠΌ Π½Π΅Π±ΠΎΠ»ΡΡΠΈΠΌ ΡΠΎΠΊΠΎΠΌ (240ΠΌΠ) ΠΌΠΎΡΡΠ΅Ρ ΡΠ°ΡΡΠ΅ΠΈΠ²Π°Π΅Ρ 0,24 * 3 = 0,72 ΠΡ ΡΠ΅ΠΏΠ»Π°, ΡΡΠΎ ΡΠΎΠ²ΡΠ΅ΠΌ Π½Π΅ ΠΌΠ°Π»ΠΎ.
Π‘Ρ Π΅ΠΌΠ° ΠΎΡΠ΅Π½Ρ ΠΏΡΠΎΡΡΠ° ΠΈ Π΄Π°ΠΆΠ΅ Π² Π³ΠΎΡΠΎΠ²ΠΎΠΌ ΡΡΡΡΠΎΠΉΡΡΠ²Π΅ ΠΌΠΎΠΆΠ΅Ρ Π±ΡΡΡ ΡΠΎΠ±ΡΠ°Π½Π° Π½Π°Π²Π΅ΡΠ½ΡΠΌ ΠΌΠΎΠ½ΡΠ°ΠΆΠΎΠΌ.
Π‘Ρ Π΅ΠΌΠ° ΡΠ»Π΅Π΄ΡΡΡΠ΅Π³ΠΎ ΡΠ°ΠΌΠΎΠ΄Π΅Π»ΡΠ½ΠΎΠ³ΠΎ Π΄ΡΠ°ΠΉΠ²Π΅ΡΠ° ΡΠ°ΠΊΠΆΠ΅ ΠΏΡΠ΅Π΄Π΅Π»ΡΠ½ΠΎ ΠΏΡΠΎΡΡΠ°. ΠΠ½Π° ΠΏΡΠ΅Π΄ΠΏΠΎΠ»Π°Π³Π°Π΅Ρ ΠΈΡΠΏΠΎΠ»ΡΠ·ΠΎΠ²Π°Π½ΠΈΠ΅ ΠΌΠΈΠΊΡΠΎΡΡ Π΅ΠΌΡ ΠΏΠΎΠ½ΠΈΠΆΠ°ΡΡΠ΅Π³ΠΎ ΠΏΡΠ΅ΠΎΠ±ΡΠ°Π·ΠΎΠ²Π°ΡΠ΅Π»Ρ Π½Π°ΠΏΡΡΠΆΠ΅Π½ΠΈΡ LM317. ΠΠ°Π½Π½Π°Ρ ΠΌΠΈΠΊΡΠΎΡΡ Π΅ΠΌΠ° ΠΌΠΎΠΆΠ΅Ρ Π±ΡΡΡ ΠΈΡΠΏΠΎΠ»ΡΠ·ΠΎΠ²Π°Π½Π° ΠΊΠ°ΠΊ ΡΡΠ°Π±ΠΈΠ»ΠΈΠ·Π°ΡΠΎΡ ΡΠΎΠΊΠ°.

ΠΡΠ΅ Π±ΠΎΠ»Π΅Π΅ ΠΏΡΠΎΡΡΠΎΠΉ Π΄ΡΠ°ΠΉΠ²Π΅Ρ Π½Π° ΠΌΠΈΠΊΡΠΎΡΡ Π΅ΠΌΠ΅ LM317
ΠΡ
ΠΎΠ΄Π½ΠΎΠ΅ Π½Π°ΠΏΡΡΠΆΠ΅Π½ΠΈΠ΅ ΠΌΠΎΠΆΠ΅Ρ Π±ΡΡΡ Π΄ΠΎ 37Π, ΠΎΠ½ΠΎ Π΄ΠΎΠ»ΠΆΠ½ΠΎ Π±ΡΡΡ ΠΊΠ°ΠΊ ΠΌΠΈΠ½ΠΈΠΌΡΠΌ Π½Π° 3Π Π²ΡΡΠ΅ ΠΏΠ°Π΄Π΅Π½ΠΈΡ Π½Π°ΠΏΡΡΠΆΠ΅Π½ΠΈΡ Π½Π° ΡΠ²Π΅ΡΠΎΠ΄ΠΈΠΎΠ΄Π΅. Π‘ΠΎΠΏΡΠΎΡΠΈΠ²Π»Π΅Π½ΠΈΠ΅ ΡΠ΅Π·ΠΈΡΡΠΎΡΠ° R1 ΡΠ°ΡΡΡΠΈΡΡΠ²Π°Π΅ΡΡΡ ΠΏΠΎ ΡΠΎΡΠΌΡΠ»Π΅ R1 = 1.2 / I, Π³Π΄Π΅ I β ΡΡΠ΅Π±ΡΠ΅ΠΌΠ°Ρ ΡΠΈΠ»Π° ΡΠΎΠΊΠ°. Π’ΠΎΠΊ Π½Π΅ Π΄ΠΎΠ»ΠΆΠ΅Π½ ΠΏΡΠ΅Π²ΡΡΠ°ΡΡ 1.5Π. ΠΠΎ ΠΏΡΠΈ ΡΠ°ΠΊΠΎΠΌ ΡΠΎΠΊΠ΅ ΡΠ΅Π·ΠΈΡΡΠΎΡ R1 Π΄ΠΎΠ»ΠΆΠ΅Π½ Π±ΡΡΡ ΡΠΏΠΎΡΠΎΠ±Π΅Π½ ΡΠ°ΡΡΠ΅ΡΡΡ 1.5 * 1.5 * 0.8 = 1.8 ΠΡ ΡΠ΅ΠΏΠ»Π°. ΠΠΈΠΊΡΠΎΡΡ
Π΅ΠΌΠ° LM317 ΡΠ°ΠΊΠΆΠ΅ Π±ΡΠ΄Π΅Ρ ΡΠΈΠ»ΡΠ½ΠΎ Π³ΡΠ΅ΡΡΡΡ ΠΈ Π±Π΅Π· ΡΠ°Π΄ΠΈΠ°ΡΠΎΡΠ° Π½Π΅ ΠΎΠ±ΠΎΠΉΡΠΈΡΡ. ΠΡΠ°ΠΉΠ²Π΅Ρ ΡΠ°ΠΊΠΆΠ΅ Π»ΠΈΠ½Π΅ΠΉΠ½ΡΠΉ, ΠΏΠΎΡΡΠΎΠΌΡ Π΄Π»Ρ ΡΠΎΠ³ΠΎ, ΡΡΠΎΠ±Ρ ΠΠΠ Π±ΡΠ» ΠΌΠ°ΠΊΡΠΈΠΌΠ°Π»ΡΠ½ΡΠΌ, ΡΠ°Π·Π½ΠΈΡΠ° V
ΠΠ° ΡΠΎΠΉ ΠΆΠ΅ ΠΌΠ°ΠΊΠ΅ΡΠ½ΠΎΠΉ ΠΏΠ»Π°ΡΠ΅ Π±ΡΠ»Π° ΡΠΎΠ±ΡΠ°Π½Π° ΡΡ Π΅ΠΌΠ° Ρ Π΄Π²ΡΠΌΡ ΠΎΠ΄Π½ΠΎΠ²Π°ΡΡΠ½ΡΠΌΠΈ ΡΠ΅Π·ΠΈΡΡΠΎΡΠ°ΠΌΠΈ ΡΠΎΠΏΡΠΎΡΠΈΠ²Π»Π΅Π½ΠΈΠΌ 2.2 ΠΠΌ. Π‘ΠΈΠ»Π° ΡΠΎΠΊΠ° ΠΏΠΎΠ»ΡΡΠΈΠ»Π°ΡΡ ΠΌΠ΅Π½ΡΡΠ΅ ΡΠ°ΡΡΠ΅ΡΠ½ΠΎΠΉ, ΠΏΠΎΡΠΊΠΎΠ»ΡΠΊΡ ΠΊΠΎΠ½ΡΠ°ΠΊΡΡ Π² ΠΌΠ°ΠΊΠ΅ΡΠΊΠ΅ Π½Π΅ ΠΈΠ΄Π΅Π°Π»ΡΠ½Ρ ΠΈ Π΄ΠΎΠ±Π°Π²Π»ΡΡΡ ΡΠΎΠΏΡΠΎΡΠΈΠ²Π»Π΅Π½ΠΈΡ.
Π‘Π»Π΅Π΄ΡΡΡΠΈΠΉ Π΄ΡΠ°ΠΉΠ²Π΅Ρ ΡΠ²Π»ΡΠ΅ΡΡΡ ΠΈΠΌΠΏΡΠ»ΡΡΠ½ΡΠΌ ΠΏΠΎΠ½ΠΈΠΆΠ°ΡΡΠΈΠΌ. Π‘ΠΎΠ±ΡΠ°Π½ ΠΎΠ½ Π½Π° ΠΌΠΈΠΊΡΠΎΡΡ Π΅ΠΌΠ΅ QX5241.

ΠΡΠ°ΠΉΠ²Π΅Ρ Π΄Π»Ρ ΠΌΠΎΡΠ½ΡΡ ΡΠ²Π΅ΡΠΎΠ΄ΠΈΠΎΠ΄ΠΎΠ² Π½Π° ΠΌΠΈΠΊΡΠΎΡΡ Π΅ΠΌΠ΅ QX5241
Π‘Ρ Π΅ΠΌΠ° ΡΠ°ΠΊΠΆΠ΅ ΠΏΡΠΎΡΡΠ°, Π½ΠΎ ΡΠΎΡΡΠΎΠΈΡ ΠΈΠ· ΡΡΡΡ Π±ΠΎΠ»ΡΡΠ΅Π³ΠΎ ΠΊΠΎΠ»ΠΈΡΠ΅ΡΡΠ²Π° Π΄Π΅ΡΠ°Π»Π΅ΠΉ ΠΈ Π·Π΄Π΅ΡΡ ΡΠΆΠ΅ Π±Π΅Π· ΠΈΠ·Π³ΠΎΡΠΎΠ²Π»Π΅Π½ΠΈΡ ΠΏΠ΅ΡΠ°ΡΠ½ΠΎΠΉ ΠΏΠ»Π°ΡΡ Π½Π΅ ΠΎΠ±ΠΎΠΉΡΠΈΡΡ. ΠΡΠΎΠΌΠ΅ ΡΠΎΠ³ΠΎ ΡΠ°ΠΌΠ° ΠΌΠΈΠΊΡΠΎΡΡ Π΅ΠΌΠ° QX5241 Π²ΡΠΏΠΎΠ»Π½Π΅Π½Π° Π² Π΄ΠΎΡΡΠ°ΡΠΎΡΠ½ΠΎ ΠΌΠ΅Π»ΠΊΠΎΠΌ ΠΊΠΎΡΠΏΡΡΠ΅ SOT23-6 ΠΈ ΡΡΠ΅Π±ΡΠ΅Ρ Π²Π½ΠΈΠΌΠ°Π½ΠΈΡ ΠΏΡΠΈ ΠΏΠ°ΠΉΠΊΠ΅.
ΠΡ ΠΎΠ΄Π½ΠΎΠ΅ Π½Π°ΠΏΡΡΠΆΠ΅Π½ΠΈΠ΅ Π½Π΅ Π΄ΠΎΠ»ΠΆΠ½ΠΎ ΠΏΡΠ΅Π²ΡΡΠ°ΡΡ 36Π, ΠΌΠ°ΠΊΡΠΈΠΌΠ°Π»ΡΠ½ΡΠΉ ΡΠΎΠΊ ΡΡΠ°Π±ΠΈΠ»ΠΈΠ·Π°ΡΠΈΠΈ β 3Π. ΠΡ ΠΎΠ΄Π½ΠΎΠΉ ΠΊΠΎΠ½Π΄Π΅Π½ΡΠ°ΡΠΎΡ Π‘1 ΠΌΠΎΠΆΠ΅Ρ Π±ΡΡΡ Π»ΡΠ±ΡΠΌ β ΡΠ»Π΅ΠΊΡΡΠΎΠ»ΠΈΡΠΈΡΠ΅ΡΠΊΠΈΠΌ, ΠΊΠ΅ΡΠ°ΠΌΠΈΡΠ΅ΡΠΊΠΈΠΌ ΠΈΠ»ΠΈ ΡΠ°Π½ΡΠ°Π»ΠΎΠ²ΡΠΌ. ΠΠ³ΠΎ Π΅ΠΌΠΊΠΎΡΡΡ β Π΄ΠΎ 100ΠΌΠΊΠ€, ΠΌΠ°ΠΊΡΠΈΠΌΠ°Π»ΡΠ½ΠΎΠ΅ ΡΠ°Π±ΠΎΡΠ΅Π΅ Π½Π°ΠΏΡΡΠΆΠ΅Π½ΠΈΠ΅ β Π½Π΅ ΠΌΠ΅Π½Π΅Π΅ ΡΠ΅ΠΌ Π² 2 ΡΠ°Π·Π° Π±ΠΎΠ»ΡΡΠ΅, ΡΠ΅ΠΌ Π²Ρ ΠΎΠ΄Π½ΠΎΠ΅. ΠΠΎΠ½Π΄Π΅Π½ΡΠ°ΡΠΎΡ Π‘2 ΠΊΠ΅ΡΠ°ΠΌΠΈΡΠ΅ΡΠΊΠΈΠΉ. ΠΠΎΠ½Π΄Π΅Π½ΡΠ°ΡΠΎΡ Π‘3 β ΠΊΠ΅ΡΠ°ΠΌΠΈΡΠ΅ΡΠΊΠΈΠΉ, Π΅ΠΌΠΊΠΎΡΡΡ 10ΠΌΠΊΠ€, Π½Π°ΠΏΡΡΠΆΠ΅Π½ΠΈΠ΅ β Π½Π΅ ΠΌΠ΅Π½Π΅Π΅ ΡΠ΅ΠΌ Π² 2 ΡΠ°Π·Π° Π±ΠΎΠ»ΡΡΠ΅, ΡΠ΅ΠΌ Π²Ρ ΠΎΠ΄Π½ΠΎΠ΅. Π Π΅Π·ΠΈΡΡΠΎΡ R1 Π΄ΠΎΠ»ΠΆΠ΅Π½ ΠΈΠΌΠ΅ΡΡ ΠΌΠΎΡΠ½ΠΎΡΡΡ Π½Π΅ ΠΌΠ΅Π½Π΅Π΅ ΡΠ΅ΠΌ 1ΠΡ. ΠΠ³ΠΎ ΡΠΎΠΏΡΠΎΡΠΈΠ²Π»Π΅Π½ΠΈΠ΅ ΡΠ°ΡΡΡΠΈΡΡΠ²Π°Π΅ΡΡΡ ΠΏΠΎ ΡΠΎΡΠΌΡΠ»Π΅ R1 = 0.2 / I, Π³Π΄Π΅ I β ΡΡΠ΅Π±ΡΠ΅ΠΌΡΠΉ ΡΠΎΠΊ Π΄ΡΠ°ΠΉΠ²Π΅ΡΠ°. Π Π΅Π·ΠΈΡΡΠΎΡ R2 — Π»ΡΠ±ΠΎΠΉ ΡΠΎΠΏΡΠΎΡΠΈΠ²Π»Π΅Π½ΠΈΠ΅ΠΌ 20-100ΠΊΠΠΌ. ΠΠΈΠΎΠ΄ Π¨ΠΎΡΡΠΊΠΈ D1 Π΄ΠΎΠ»ΠΆΠ΅Π½ Ρ Π·Π°ΠΏΠ°ΡΠΎΠΌ Π²ΡΠ΄Π΅ΡΠΆΠΈΠ²Π°ΡΡ ΠΎΠ±ΡΠ°ΡΠ½ΠΎΠ΅ Π½Π°ΠΏΡΡΠΆΠ΅Π½ΠΈΠ΅ β Π½Π΅ ΠΌΠ΅Π½Π΅Π΅ ΡΠ΅ΠΌ Π² 2 ΡΠ°Π·Π° ΠΏΠΎ Π·Π½Π°ΡΠ΅Π½ΠΈΡ Π±ΠΎΠ»ΡΡΠ΅ Π²Ρ ΠΎΠ΄Π½ΠΎΠ³ΠΎ. Π ΡΠ°ΡΡΡΠΈΡΠ°Π½ Π΄ΠΎΠ»ΠΆΠ΅Π½ Π±ΡΡΡ Π½Π° ΡΠΎΠΊ Π½Π΅ ΠΌΠ΅Π½Π΅Π΅ ΡΡΠ΅Π±ΡΠ΅ΠΌΠΎΠ³ΠΎ ΡΠΎΠΊΠ° Π΄ΡΠ°ΠΉΠ²Π΅ΡΠ°. ΠΠ΄ΠΈΠ½ ΠΈΠ· Π²Π°ΠΆΠ½Π΅ΠΉΡΠΈΡ ΡΠ»Π΅ΠΌΠ΅Π½ΡΠΎΠ² ΡΡ Π΅ΠΌΡ β ΠΏΠΎΠ»Π΅Π²ΠΎΠΉ ΡΡΠ°Π½Π·ΠΈΡΡΠΎΡ Q1. ΠΡΠΎ Π΄ΠΎΠ»ΠΆΠ΅Π½ Π±ΡΡΡ N-ΠΊΠ°Π½Π°Π»ΡΠ½ΡΠΉ ΠΏΠΎΠ»Π΅Π²ΠΈΠΊ Ρ ΠΌΠΈΠ½ΠΈΠΌΠ°Π»ΡΠ½ΠΎ Π²ΠΎΠ·ΠΌΠΎΠΆΠ½ΡΠΌ ΡΠΎΠΏΡΠΎΡΠΈΠ²Π»Π΅Π½ΠΈΠ΅ΠΌ Π² ΠΎΡΠΊΡΡΡΠΎΠΌ ΡΠΎΡΡΠΎΡΠ½ΠΈΠΈ, Π±Π΅Π·ΡΡΠ»ΠΎΠ²Π½ΠΎ, ΠΎΠ½ Π΄ΠΎΠ»ΠΆΠ΅Π½ Ρ Π·Π°ΠΏΠ°ΡΠΎΠΌ Π²ΡΠ΄Π΅ΡΠΆΠΈΠ²Π°ΡΡ Π²Ρ ΠΎΠ΄Π½ΠΎΠ΅ Π½Π°ΠΏΡΡΠΆΠ΅Π½ΠΈΠ΅ ΠΈ Π½ΡΠΆΠ½ΡΡ ΡΠΈΠ»Ρ ΡΠΎΠΊΠ°. Π₯ΠΎΡΠΎΡΠΈΠΉ Π²Π°ΡΠΈΠ°Π½Ρ β ΠΏΠΎΠ»Π΅Π²ΡΠ΅ ΡΡΠ°Π½Π·ΠΈΡΡΠΎΡΡ SI4178, IRF7201 ΠΈ Π΄Ρ. ΠΡΠΎΡΡΠ΅Π»Ρ L1 Π΄ΠΎΠ»ΠΆΠ΅Π½ ΠΈΠΌΠ΅ΡΡ ΠΈΠ½Π΄ΡΠΊΡΠΈΠ²Π½ΠΎΡΡΡ 20-40ΠΌΠΊΠΠ½ ΠΈ ΠΌΠ°ΠΊΡΠΈΠΌΠ°Π»ΡΠ½ΡΠΉ ΡΠ°Π±ΠΎΡΠΈΠΉ ΡΠΎΠΊ Π½Π΅ ΠΌΠ΅Π½Π΅Π΅ ΡΡΠ΅Π±ΡΠ΅ΠΌΠΎΠ³ΠΎ ΡΠΎΠΊΠ° Π΄ΡΠ°ΠΉΠ²Π΅ΡΠ°.
ΠΠΎΠ»ΠΈΡΠ΅ΡΡΠ²ΠΎ Π΄Π΅ΡΠ°Π»Π΅ΠΉ ΡΡΠΎΠ³ΠΎ Π΄ΡΠ°ΠΉΠ²Π΅ΡΠ° ΡΠΎΠ²ΡΠ΅ΠΌ Π½Π΅Π±ΠΎΠ»ΡΡΠΎΠ΅, Π²ΡΠ΅ ΠΎΠ½ΠΈ ΠΈΠΌΠ΅ΡΡ ΠΊΠΎΠΌΠΏΠ°ΠΊΡΠ½ΡΠΉ ΡΠ°Π·ΠΌΠ΅Ρ. Π ΠΈΡΠΎΠ³Π΅ ΠΌΠΎΠΆΠ΅Ρ ΠΏΠΎΠ»ΡΡΠΈΡΡΡΡ Π΄ΠΎΡΡΠ°ΡΠΎΡΠ½ΠΎ ΠΌΠΈΠ½ΠΈΠ°ΡΡΡΠ½ΡΠΉ ΠΈ, Π²ΠΌΠ΅ΡΡΠ΅ Ρ ΡΠ΅ΠΌ, ΠΌΠΎΡΠ½ΡΠΉ Π΄ΡΠ°ΠΉΠ²Π΅Ρ. ΠΡΠΎ ΠΈΠΌΠΏΡΠ»ΡΡΠ½ΡΠΉ Π΄ΡΠ°ΠΉΠ²Π΅Ρ, Π΅Π³ΠΎ ΠΠΠ ΡΡΡΠ΅ΡΡΠ²Π΅Π½Π½ΠΎ Π²ΡΡΠ΅, ΡΠ΅ΠΌ Ρ Π»ΠΈΠ½Π΅ΠΉΠ½ΡΡ Π΄ΡΠ°ΠΉΠ²Π΅ΡΠΎΠ². Π’Π΅ΠΌ Π½Π΅ ΠΌΠ΅Π½Π΅Π΅, ΡΠ΅ΠΊΠΎΠΌΠ΅Π½Π΄ΡΠ΅ΡΡΡ ΠΏΠΎΠ΄Π±ΠΈΡΠ°ΡΡ Π²Ρ ΠΎΠ΄Π½ΠΎΠ΅ Π½Π°ΠΏΡΡΠΆΠ΅Π½ΠΈΠ΅ Π²ΡΠ΅Π³ΠΎ Π½Π° 2-3Π Π±ΠΎΠ»ΡΡΠ΅, ΡΠ΅ΠΌ ΠΏΠ°Π΄Π΅Π½ΠΈΠ΅ Π½Π°ΠΏΡΡΠΆΠ΅Π½ΠΈΡ Π½Π° ΡΠ²Π΅ΡΠΎΠ΄ΠΈΠΎΠ΄Π°Ρ . ΠΡΠ°ΠΉΠ²Π΅Ρ ΠΈΠ½ΡΠ΅ΡΠ΅ΡΠ΅Π½ Π΅ΡΠ΅ ΠΈ ΡΠ΅ΠΌ, ΡΡΠΎ Π²ΡΡ ΠΎΠ΄ 2 (DIM) ΠΌΠΈΠΊΡΠΎΡΡ Π΅ΠΌΡ QX5241 ΠΌΠΎΠΆΠ΅Ρ Π±ΡΡΡ ΠΈΡΠΏΠΎΠ»ΡΠ·ΠΎΠ²Π°Π½ Π΄Π»Ρ Π΄ΠΈΠΌΠΌΠΈΡΠΎΠ²Π°Π½ΠΈΡ β ΡΠ΅Π³ΡΠ»ΠΈΡΠΎΠ²Π°Π½ΠΈΡ ΡΠΈΠ»Ρ ΡΠΎΠΊΠ° Π΄ΡΠ°ΠΉΠ²Π΅ΡΠ° ΠΈ, ΡΠΎΠΎΡΠ²Π΅ΡΡΡΠ²Π΅Π½Π½ΠΎ, ΡΡΠΊΠΎΡΡΠΈ ΡΠ²Π΅ΡΠ΅Π½ΠΈΡ ΡΠ²Π΅ΡΠΎΠ΄ΠΈΠΎΠ΄Π°. ΠΠ»Ρ ΡΡΠΎΠ³ΠΎ Π½Π° ΡΡΠΎΡ Π²ΡΡ ΠΎΠ΄ Π½ΡΠΆΠ½ΠΎ ΠΏΠΎΠ΄Π°Π²Π°ΡΡ ΠΈΠΌΠΏΡΠ»ΡΡΡ (Π¨ΠΠ) Ρ ΡΠ°ΡΡΠΎΡΠΎΠΉ Π΄ΠΎ 20ΠΠΡ. Π‘ ΡΡΠΈΠΌ ΡΠΌΠΎΠΆΠ΅Ρ ΡΠΏΡΠ°Π²ΠΈΡΡΡΡ Π»ΡΠ±ΠΎΠΉ ΠΏΠΎΠ΄Ρ ΠΎΠ΄ΡΡΠΈΠΉ ΠΌΠΈΠΊΡΠΎΠΊΠΎΠ½ΡΡΠΎΠ»Π»Π΅Ρ. Π ΠΈΡΠΎΠ³Π΅ ΠΌΠΎΠΆΠ΅Ρ ΠΏΠΎΠ»ΡΡΠΈΡΡΡΡ Π΄ΡΠ°ΠΉΠ²Π΅Ρ Ρ Π½Π΅ΡΠΊΠΎΠ»ΡΠΊΠΈΠΌΠΈ ΡΠ΅ΠΆΠΈΠΌΠ°ΠΌΠΈ ΡΠ°Π±ΠΎΡΡ.
ΠΠΎΡΠΎΠ²ΡΠ΅ ΠΈΠ·Π΄Π΅Π»ΠΈΡ Π΄Π»Ρ ΠΏΠΈΡΠ°Π½ΠΈΡ ΠΌΠΎΡΠ½ΡΡ ΡΠ²Π΅ΡΠΎΠ΄ΠΈΠΎΠ΄ΠΎΠ² ΠΌΠΎΠΆΠ½ΠΎ ΠΏΠΎΡΠΌΠΎΡΡΠ΅ΡΡ Π·Π΄Π΅ΡΡ.
Π‘ΡΡΠ΅ΡΡΠ²ΡΠ΅Ρ ΠΎΠ³ΡΠΎΠΌΠ½ΠΎΠ΅ ΠΊΠΎΠ»ΠΈΡΠ΅ΡΡΠ²ΠΎ ΠΏΡΠΈΠ½ΡΠΈΠΏΠΈΠ°Π»ΡΠ½ΡΡ ΡΡ Π΅ΠΌ ΡΡΠ°Π±ΠΈΠ»ΠΈΠ·Π°ΡΠΎΡΠΎΠ² ΡΠΎΠΊΠ°, ΠΊΠΎΡΠΎΡΡΠ΅ ΠΌΠΎΠ³ΡΡ Π±ΡΡΡ ΠΈΡΠΏΠΎΠ»ΡΠ·ΠΎΠ²Π°Π½Ρ ΠΊΠ°ΠΊ Π΄ΡΠ°ΠΉΠ²Π΅ΡΠ° Π΄Π»Ρ ΠΌΠΎΡΠ½ΡΡ ΡΠ²Π΅ΡΠΎΠ΄ΠΈΠΎΠ΄ΠΎΠ². ΠΡΠΎΠΈΠ·Π²ΠΎΠ΄ΠΈΡΡΡ ΡΠ°ΠΊΠΆΠ΅ Π±Π΅ΡΡΠΈΡΠ»Π΅Π½Π½ΠΎΠ΅ ΠΊΠΎΠ»ΠΈΡΠ΅ΡΡΠ²ΠΎ ΡΠΏΠ΅ΡΠΈΠ°Π»ΠΈΠ·ΠΈΡΠΎΠ²Π°Π½Π½ΡΡ ΠΌΠΈΠΊΡΠΎΡΡ Π΅ΠΌ, Π½Π° Π±Π°Π·Π΅ ΠΊΠΎΡΠΎΡΡΡ ΠΌΠΎΠΆΠ½ΠΎ ΡΠΎΠ±ΠΈΡΠ°ΡΡ Π΄ΡΠ°ΠΉΠ²Π΅ΡΠ° ΡΠ°ΠΌΠΎΠΉ ΡΠ°Π·Π½ΠΎΠΉ ΡΠ»ΠΎΠΆΠ½ΠΎΡΡΠΈ β Π²ΡΠ΅ ΠΎΠ³ΡΠ°Π½ΠΈΡΠΈΠ²Π°Π΅ΡΡΡ ΡΠΎΠ»ΡΠΊΠΎ ΠΠ°ΡΠΈΠΌ ΠΆΠ΅Π»Π°Π½ΠΈΠ΅ΠΌ ΠΈ ΠΏΠΎΡΡΠ΅Π±Π½ΠΎΡΡΡΠΌΠΈ. ΠΡ ΡΠ°ΡΡΠΌΠΎΡΡΠ΅Π»ΠΈ ΡΠΎΠ»ΡΠΊΠΎ ΡΠ°ΠΌΡΠ΅ ΠΏΡΠΎΡΡΡΠ΅ ΡΠ°ΠΌΠΎΠ΄Π΅Π»ΡΠ½ΡΠ΅ Π΄ΡΠ°ΠΉΠ²Π΅ΡΠ°. Π§ΠΈΡΠ°ΠΉΡΠ΅ ΡΠ°ΠΊΠΆΠ΅ ΡΡΠ°ΡΡΡ, Π² ΠΊΠΎΡΠΎΡΠΎΠΉ ΡΠ°ΡΡΠΌΠ°ΡΡΠΈΠ²Π°Π΅ΡΡΡ ΡΡ Π΅ΠΌΠ° Π΄ΡΠ°ΠΉΠ²Π΅ΡΠ° Π΄Π»Ρ ΡΠ²Π΅ΡΠΎΠ΄ΠΈΠΎΠ΄Π° ΠΎΡ ΡΠ΅ΡΠΈ Π² 220Π.
www.flashled.com.ua
Π Π°Π΄ΠΈΠΎΠΠΎΡ :: Π‘Π΅ΡΠ΅Π²ΠΎΠΉ Π΄ΡΠ°ΠΉΠ²Π΅Ρ ΠΌΠΎΡΠ½ΠΎΠ³ΠΎ ΡΠ²Π΅ΡΠΎΠ΄ΠΈΠΎΠ΄Π°
Π Π°Π΄ΠΈΠΎΠΠΎΡ >Π‘Ρ Π΅ΠΌΡ >ΠΠΈΡΠ°Π½ΠΈΠ΅ >ΠΡΠ΅ΠΎΠ±ΡΠ°Π·ΠΎΠ²Π°ΡΠ΅Π»ΠΈ ΠΈ UPS >Π‘Π΅ΡΠ΅Π²ΠΎΠΉ Π΄ΡΠ°ΠΉΠ²Π΅Ρ ΠΌΠΎΡΠ½ΠΎΠ³ΠΎ ΡΠ²Π΅ΡΠΎΠ΄ΠΈΠΎΠ΄Π°
ΠΠ΄ΡΠ°Π²ΡΡΠ²ΡΠΉΡΠ΅ ΡΠ²Π°ΠΆΠ°Π΅ΠΌΡΠ΅ ΠΊΠΎΡΡ. Π₯ΠΎΡΡ ΠΏΡΠ΅Π΄ΡΡΠ°Π²ΠΈΡΡ Π²Π°ΠΌ ΡΡ Π΅ΠΌΡ, ΠΊΠΎΡΠΎΡΠ°Ρ ΠΌΠΎΠΆΠ΅Ρ ΠΈΡΠΏΠΎΠ»ΡΠ·ΠΎΠ²Π°ΡΡΡΡ Π΄Π»Ρ ΠΏΠΈΡΠ°Π½ΠΈΡ ΠΌΠΎΡΠ½ΡΡ ΡΠ²Π΅ΡΠΎΠ΄ΠΈΠΎΠ΄ΠΎΠ². Π Π΄Π°Π½Π½ΠΎΠΉ ΡΡΠ°ΡΡΠ΅ ΠΏΠΎΡΡΠ°ΡΠ°ΡΡΡ ΠΏΠΎΠΊΠ°Π·Π°ΡΡ ΠΈ ΠΎΠΏΠΈΡΠ°ΡΡ ΡΡ Π΅ΠΌΡ, ΠΎΠ±ΡΡΡΠ½ΠΈΡΡ ΠΌΠ΅ΡΠΎΠ΄ΠΈΠΊΡ ΠΏΡΠ°Π²ΠΈΠ»ΡΠ½ΠΎΠΉ Π½Π°ΡΡΡΠΎΠΉΠΊΠΈ ΡΠ°Π±ΠΎΡΡ Ρ ΠΈΡΠΏΠΎΠ»ΡΠ·ΠΎΠ²Π°Π½ΠΈΠ΅ΠΌ ΠΎΡΡΠΈΠ»Π»ΠΎΠ³ΡΠ°ΡΠ°.
ΠΠΎΠΊΡΠΏΠ°Π» ΡΠ΅Π±Π΅ Π²ΠΎΡ ΡΠ°ΠΊΠΎΠΉ ΡΠ²Π΅ΡΠΎΠ΄ΠΈΠΎΠ΄. (ΠΠ° ΡΠΎΡΠΎ Ρ ΡΠΆΠ΅ ΠΏΡΠΈΠΊΡΡΡΠΈΠ» Π΅Π³ΠΎ ΠΊ ΡΠ°Π΄ΠΈΠ°ΡΠΎΡΡ Π΄Π»Ρ ΠΎΡ Π»Π°ΠΆΠ΄Π΅Π½ΠΈΡ)
Π’Π°ΠΊΠΈΠ΅ ΡΠ²Π΅ΡΠΎΠ΄ΠΈΠΎΠ΄Ρ Π΅ΡΡΡ ΡΠ°Π·Π»ΠΈΡΠ½ΠΎΠΉ ΠΌΠΎΡΠ½ΠΎΡΡΠΈ. ΠΠ°Π½Π½ΡΠΉ ΡΠΊΠ·Π΅ΠΌΠΏΠ»ΡΡ 10W. Π Π΅ΠΊΠΎΠΌΠ΅Π½Π΄ΡΠ΅ΠΌΡΠΉ ΠΏΡΠΎΠΈΠ·Π²ΠΎΠ΄ΠΈΡΠ΅Π»Π΅ΠΌ ΡΠΎΠΊ 1 ΠΠΌΠΏΠ΅Ρ, ΠΏΠ°Π΄Π΅Π½ΠΈΠ΅ Π½Π°ΠΏΡΡΠΆΠ΅Π½ΠΈΡ Π½Π° Π½Π΅ΠΌ ΠΎΡ 10 Π΄ΠΎ 12 Π²ΠΎΠ»ΡΡ. ΠΠΎΡΡΠΎΠΌΡ Π±ΡΠ΄Π΅ΠΌ ΡΠΎΠ±ΠΈΡΠ°ΡΡ ΠΈΠΌΠΏΡΠ»ΡΡΠ½ΡΠΉ ΠΈΡΡΠΎΡΠ½ΠΈΠΊ ΠΏΠΈΡΠ°Π½ΠΈΡ, ΡΠ°ΡΡΡΠΈΡΠ°Π½Π½ΡΠΉ Π½Π° ΠΏΠΎΠ΄Π΄Π΅ΡΠΆΠ°Π½ΠΈΠ΅ ΡΠΎΠΊΠ° ΡΠ΅ΡΠ΅Π· ΡΠ²Π΅ΡΠΎΠ΄ΠΈΠΎΠ΄ Π² ΠΏΡΠ΅Π΄Π΅Π»Π°Ρ 1 ΠΠΌΠΏΠ΅Ρ ΠΈ Π½Π°ΠΏΡΡΠΆΠ΅Π½ΠΈΠ΅ 12 Π²ΠΎΠ»ΡΡ.
ΠΡΠ° ΠΆΠ΅ ΡΡ Π΅ΠΌΠ° ΡΡΠΏΠ΅ΡΠ½ΠΎ ΠΌΠΎΠΆΠ΅Ρ ΡΠ°Π±ΠΎΡΠ°ΡΡ ΠΈ ΠΊΠ°ΠΊ Π·Π°ΡΡΠ΄Π½ΠΎΠ΅ ΡΡΡΡΠΎΠΉΡΡΠ²ΠΎ Π΄Π»Ρ Π½Π΅Π±ΠΎΠ»ΡΡΠΈΡ Π°ΠΊΠΊΡΠΌΡΠ»ΡΡΠΎΡΠΎΠ² (ΠΊ ΠΏΡΠΈΠΌΠ΅ΡΡ, ΡΠ°ΠΊΠΈΡ , ΠΊΠΎΡΠΎΡΡΠ΅ ΠΈΡΠΏΠΎΠ»ΡΠ·ΡΡΡΡΡ Π² UPS). Π ΡΠΎΠΌ, ΡΡΠΎ Π½ΡΠΆΠ½ΠΎ ΠΈΠ·ΠΌΠ΅Π½ΠΈΡΡ Π² Π΄Π°Π½Π½ΠΎΠΉ ΡΡ Π΅ΠΌΠ΅ Π΄Π»Ρ ΠΈΡΠΏΠΎΠ»ΡΠ·ΠΎΠ²Π°Π½ΠΈΡ Π΅Π΅ Π² ΠΊΠ°ΡΠ΅ΡΡΠ²Π΅ Π·Π°ΡΡΠ΄Π½ΠΎΠ³ΠΎ ΡΡΡΡΠΎΠΉΡΡΠ²Π° Π² ΠΊΠΎΠ½ΡΠ΅ ΡΡΠ°ΡΡΠΈ.
ΠΡΠΈΡΡΡΠΏΠΈΠΌ ΠΊ ΠΈΠ·ΡΡΠ΅Π½ΠΈΡ ΡΡ
Π΅ΠΌΡ
Β Π₯ΠΎΡΠ΅Π»ΠΎΡΡ Π±Ρ ΠΎΡΠΌΠ΅ΡΠΈΡΡ, ΡΡΠΎ ΡΡΠ° ΡΡ Π΅ΠΌΠ° (ΠΊΠ°ΠΊ ΠΈ Π²ΡΠ΅ ΠΎΠ±ΡΠ°ΡΠ½ΠΎΡ ΠΎΠ΄ΠΎΠ²ΡΠ΅ Π±Π»ΠΎΠΊΠΈ ΠΏΠΈΡΠ°Π½ΠΈΡ) Π½Π΅ Π±ΠΎΠΈΡΡΡ ΠΊΠΎΡΠΎΡΠΊΠΎΠ³ΠΎ Π·Π°ΠΌΡΠΊΠ°Π½ΠΈΡ Π½Π° Π²ΡΡ ΠΎΠ΄Π΅. ΠΠ΅ ΠΌΠΎΠΆΠ½ΠΎ ΠΈΡΠΏΠΎΠ»ΡΠ·ΠΎΠ²Π°ΡΡ ΠΈ ΠΊΠ°ΠΊ ΠΎΠ±ΡΡΠ½ΡΠΉ Π±Π»ΠΎΠΊ ΠΏΠΈΡΠ°Π½ΠΈΡ, ΠΈΡΠΊΠ»ΡΡΠΈΠ² ΠΈΡ ΡΡ Π΅ΠΌΡ ΡΡΠ½Ρ Ri, ΡΡΠ°Π½Π·ΠΈΡΡΠΎΡ VT2, ΠΊΠΎΠ½Π΄Π΅Π½ΡΠ°ΡΠΎΡ C12 ΠΈ ΡΠ΅Π·ΠΈΡΡΠΎΡ R12, ΠΏΠΎΡΡΠ°Π²ΠΈΠ² Π²ΠΌΠ΅ΡΡΠΎ ΡΡΠ½ΡΠ° ΠΏΠ΅ΡΠ΅ΠΌΡΡΠΊΡ. Π Π΄Π°ΠΆΠ΅ ΡΠΎΠ³Π΄Π° ΡΡ Π΅ΠΌΠ° Π½Π΅ Π±ΠΎΠΈΡΡΡ ΠΠ β Π²ΡΠ΅ Π΄Π΅Π»ΠΎ Π² ΡΠΎΠΌ, ΡΡΠΎ ΠΏΠ΅ΡΠ΅Π΄Π°ΡΠ° ΡΠ½Π΅ΡΠ³ΠΈΠΈ Π² Π½Π°Π³ΡΡΠ·ΠΊΡ ΠΏΡΠΎΠΈΡΡ ΠΎΠ΄ΠΈΡ Π²ΠΎ Π²ΡΠ΅ΠΌΡ ΠΎΠ±ΡΠ°ΡΠ½ΠΎΠ³ΠΎ Ρ ΠΎΠ΄Π° (Π² ΡΡΠΎ Π²ΡΠ΅ΠΌΡ ΡΠΈΠ»ΠΎΠ²ΠΎΠΉ ΡΡΠ°Π½Π·ΠΈΡΡΠΎΡ Π·Π°ΠΊΡΡΡ), Π° Π²ΠΎ Π²ΡΠ΅ΠΌΡ ΠΏΡΡΠΌΠΎΠ³ΠΎ Ρ ΠΎΠ΄Π° (Π΄Π°ΠΆΠ΅ Π΅ΡΠ»ΠΈ Π½Π° Π²ΡΡ ΠΎΠ΄Π΅ ΠΊΠΎΡΠΎΡΠΊΠΎΠ΅ Π·Π°ΠΌΡΠΊΠ°Π½ΠΈΠ΅) ΡΠΎΠΊ ΡΠ΅ΡΠ΅Π· ΡΡΠ°Π½Π·ΠΈΡΡΠΎΡ Π½Π΅ ΠΏΡΠ΅Π²ΡΡΠΈΡ ΠΌΠ°ΠΊΡΠΈΠΌΠ°Π»ΡΠ½ΡΠΉ, ΡΠ°ΠΊ ΠΊΠ°ΠΊ ΠΌΠΈΠΊΡΠΎΡΡ Π΅ΠΌΠ° KA3845 (UC3845β¦) ΡΠ»Π΅Π΄ΠΈΡ Π·Π° ΠΏΠ°Π΄Π΅Π½ΠΈΠ΅ΠΌ Π½Π°ΠΏΡΡΠΆΠ΅Π½ΠΈΡ Π½Π° ΠΈΡΡΠΎΠΊΠΎΠ²ΠΎΠΌ ΡΠ΅Π·ΠΈΡΡΠΎΡΠ΅ ΠΊΠ»ΡΡΠ°.
Β
ΠΡΠΈΠ½ΡΠΈΠΏ ΡΠ°Π±ΠΎΡΡ CC-CV (Constant current, constant voltage).
ΠΡΠΈ Π²ΠΊΠ»ΡΡΠ΅Π½ΠΈΠΈ Π² ΡΠ΅ΡΡ ΠΠΠ (ΠΈΠΌΠΏΡΠ»ΡΡΠ½ΡΠΉ ΠΈΡΡΠΎΡΠ½ΠΈΠΊ ΠΏΠΈΡΠ°Π½ΠΈΡ) Ρ ΠΌΠ°Π»ΠΎΠΉ Π½Π°Π³ΡΡΠ·ΠΊΠΎΠΉ, Π½Π°ΠΏΡΡΠΆΠ΅Π½ΠΈΠ΅ Π½Π° Π²ΡΡ ΠΎΠ΄Π΅ Π±ΡΠ΄Π΅Ρ ΡΠ°Π²Π½ΠΎ 12 Π²ΠΎΠ»ΡΡ (Π·Π°Π΄Π°Π΅ΡΡΡ Π΄Π΅Π»ΠΈΡΠ΅Π»Π΅ΠΌ Π½Π° ΡΠ΅Π·ΠΈΡΡΠΎΡΠ°Ρ R10 ΠΈ R11 Π² ΡΠ΅ΠΏΠΈ ΡΠΏΡΠ°Π²Π»ΡΠ΅ΠΌΠΎΠ³ΠΎ ΡΡΠ°Π±ΠΈΠ»ΠΈΡΡΠΎΠ½Π° VD6).
ΠΠ³ΡΠ°Π½ΠΈΡΠ΅Π½ΠΈΠ΅ Π²ΡΡ ΠΎΠ΄Π½ΠΎΠ³ΠΎ ΡΠΎΠΊΠ° Π·Π°Π΄Π°Π΅ΡΡΡ ΡΡΠ½ΡΠΎΠΌ Ri. ΠΡΠΈ ΠΏΡΠ΅Π²ΡΡΠ΅Π½ΠΈΠΈ Π½Π΅ΠΊΠΎΡΠΎΡΠΎΠ³ΠΎ ΠΏΠΎΡΠΎΠ³Π°, ΠΏΠ°Π΄Π΅Π½ΠΈΡ Π½Π°ΠΏΡΡΠΆΠ΅Π½ΠΈΡ Π½Π° ΡΡΠΎΠΌ ΡΠ΅Π·ΠΈΡΡΠΎΡΠ΅ Ρ Π²Π°ΡΠΈΡ Π΄Π»Ρ ΠΎΡΠΊΡΡΡΠΈΡ ΡΡΠ°Π½Π·ΠΈΡΡΠΎΡΠ° VT2, ΠΊΠΎΡΠΎΡΡΠΉ Π²ΠΊΠ»ΡΡΠ΅Π½, ΠΊΠ°ΠΊ ΠΈ TL431, Π² ΡΠ΅ΠΏΡ ΠΎΠΏΡΠΎΠΏΠ°ΡΡ PC817, ΠΏΡΠΈ ΡΡΠΎΠΌ Π²ΡΡ ΠΎΠ΄Π½ΠΎΠ΅ Π½Π°ΠΏΡΡΠΆΠ΅Π½ΠΈΠ΅ ΡΠΌΠ΅Π½ΡΡΠ°Π΅ΡΡΡ, Π° Π·Π½Π°ΡΠΈΡ, ΡΠΌΠ΅Π½ΡΡΠ°Π΅ΡΡΡ ΠΈ ΡΠΎΠΊ. Π’Π°ΠΊΠΈΠΌ ΠΎΠ±ΡΠ°Π·ΠΎΠΌ, ΠΏΡΠΎΠΈΡΡ ΠΎΠ΄ΠΈΡ ΡΡΠ°Π±ΠΈΠ»ΠΈΠ·Π°ΡΠΈΡ Π²ΡΡ ΠΎΠ΄Π½ΠΎΠ³ΠΎ ΡΠΎΠΊΠ°. ΠΡΠΈ ΡΠΎΠΏΡΠΎΡΠΈΠ²Π»Π΅Π½ΠΈΠΈ ΡΠ΅Π·ΠΈΡΡΠΎΡΠ° Ri 0,6 ΠΠΌ Π²ΡΡ ΠΎΠ΄Π½ΠΎΠΉ ΡΠΎΠΊ Π±ΡΠ΄Π΅Ρ ΡΠ°Π²Π΅Π½ 1 Π°ΠΌΠΏΠ΅ΡΡ (Π½Π° ΡΠ°ΠΌΠΎΠΌ Π΄Π΅Π»Π΅, Π²ΠΎΠ·ΠΌΠΎΠΆΠ½ΠΎ, ΠΏΠΎΡΡΠ΅Π±ΡΠ΅ΡΡΡ ΠΏΠΎΠ΄Π±ΠΎΡ Π½ΠΎΠΌΠΈΠ½Π°Π»Π°, ΡΠ°ΠΊ ΠΊΠ°ΠΊ Ρ Π΄Π΅ΡΠ°Π»Π΅ΠΉ ΠΌΠΎΠΆΠ΅Ρ Π±ΡΡΡ ΠΎΡΠΊΠ»ΠΎΠ½Π΅Π½ΠΈΠ΅ ΠΎΡ Π½ΠΎΠΌΠΈΠ½Π°Π»Π°).
Π ΡΠ°ΠΊ Π²ΠΎΡ ΠΎΠ½Π° ΡΡΠ° ΡΡ Π΅ΠΌΠ°:
Π’ΡΠ°Π½Π·ΠΈΡΡΠΎΡ VT2, Π½Π° ΡΠ°ΠΌΠΎΠΌ Π΄Π΅Π»Π΅, Π½Π΅ ΠΎΠ±ΡΠ·Π°ΡΠ΅Π»ΡΠ½ΠΎ 2SC1815, ΠΏΡΠΎΡΡΠΎ ΡΠ°ΠΊΠΈΠ΅ ΠΎΡΠ΅Π½Ρ ΡΠ°ΡΡΠΎ ΠΈΡΠΏΠΎΠ»ΡΠ·ΡΡΡΡΡ Π² ATX Π±Π»ΠΎΠΊΠ°Ρ ΠΏΠΈΡΠ°Π½ΠΈΡ, Π° ΠΌΠ½ΠΎΠ³ΠΈΠ΅ Π΄Π΅ΡΠ°Π»ΠΈ ΡΠ½ΡΡΡ ΠΈΠΌΠ΅Π½Π½ΠΎ Ρ Π½ΠΈΡ .
ΠΠΎΠ½Π΄Π΅Π½ΡΠ°ΡΠΎΡ C12 Π½ΡΠΆΠ΅Π½ Π΄Π»Ρ ΡΠΎΠ³ΠΎ, ΡΡΠΎΠ±Ρ ΡΡ Π΅ΠΌΠ° Π½Π΅ ΡΠ΅Π°Π³ΠΈΡΠΎΠ²Π°Π»Π° Π½Π° ΠΏΡΠΈΠΊΠΎΡΠ½ΠΎΠ²Π΅Π½ΠΈΡ ΠΊ Π²ΡΡ ΠΎΠ΄Π½ΡΠΌ ΠΏΡΠΎΠ²ΠΎΠ΄Π°ΠΌ, ΡΡΠΎΡ Π½ΠΎΠΌΠΈΠ½Π°Π» ΠΌΠΎΠΆΠ½ΠΎ ΠΈΠ·ΠΌΠ΅Π½ΠΈΡΡ β Ρ ΠΏΠΎΠ΄Π±ΠΈΡΠ°Π» ΠΌΠΈΠ½ΠΈΠΌΠ°Π»ΡΠ½ΡΡ Π΅ΠΌΠΊΠΎΡΡΡ ΠΏΡΠΈ ΠΊΠΎΡΠΎΡΠΎΠΉ Π΄Π°Π½Π½ΡΠΉ ΡΡΡΠ΅ΠΊΡ ΠΈΡΡΠ΅Π·Π°Π΅Ρ, ΠΌΠΎΠΆΠ½ΠΎ ΠΈΡΠΏΠΎΠ»ΡΠ·ΠΎΠ²Π°ΡΡ Π²ΠΏΠ»ΠΎΡΡ Π΄ΠΎ 0.1ΠΌΠΊΠ€, Π½ΠΎ ΠΆΠ΅Π»Π°ΡΠ΅Π»ΡΠ½ΠΎ ΠΌΠ΅Π½ΡΡΠ΅.
Π Π΅Π·ΠΈΡΡΠΎΡ R12 ΠΎΠ³ΡΠ°Π½ΠΈΡΠΈΠ²Π°Π΅Ρ ΡΠΎΠΊ Π±Π°Π·Ρ ΡΡΠ°Π½Π·ΠΈΡΡΠΎΡΠ° VT2.
ΠΡΠΈΡΡΡΠΏΠΈΠΌ ΠΊ ΠΈΠ·ΡΡΠ΅Π½ΠΈΡ ΠΏΡΠΈΠ½ΡΠΈΠΏΠΈΠ°Π»ΡΠ½ΠΎΠΉ ΡΡ Π΅ΠΌΡ Π·Π°ΡΡΠ΄Π½ΠΎΠ³ΠΎ ΡΡΡΡΠΎΠΉΡΡΠ²Π°.
ΠΠΎ Π²Ρ ΠΎΠ΄Ρ ΡΡΠΎΠΈΡ ΠΏΡΠ΅Π΄ΠΎΡ ΡΠ°Π½ΠΈΡΠ΅Π»Ρ Π½Π° 1 Π°ΠΌΠΏΠ΅Ρ (Π΄ΡΠΌΠ°Ρ, ΡΡΠΎ Π΅Π³ΠΎ ΠΏΡΠ΅Π΄Π½Π°Π·Π½Π°ΡΠ΅Π½ΠΈΠ΅ ΡΡΠ½ΠΎ), NTC ΡΠ΅Π·ΠΈΡΡΠΎΡ (Π΄Π»Ρ ΠΎΠ³ΡΠ°Π½ΠΈΡΠ΅Π½ΠΈΡ ΠΏΡΡΠΊΠΎΠ²ΠΎΠ³ΠΎ ΡΠΎΠΊΠ°, ΠΌΠΎΠΆΠ½ΠΎ ΠΈΡΠΏΠΎΠ»ΡΠ·ΠΎΠ²Π°ΡΡ Π»ΡΠ±ΠΎΠΉ Ρ ΡΠΎΠΏΡΠΎΡΠΈΠ²Π»Π΅Π½ΠΈΠ΅ΠΌ 5-10 ΠΠΌ). ΠΡΠΈ Π²ΠΊΠ»ΡΡΠ΅Π½ΠΈΠΈ Π² ΡΠ΅ΡΡ, ΠΏΠΎΠΊΠ° Π·Π°ΡΡΠΆΠ°Π΅ΡΡΡ ΠΊΠΎΠ½Π΄Π΅Π½ΡΠ°ΡΠΎΡ Π‘1 ΠΏΠΎΡΠ»Π΅ Π΄ΠΈΠΎΠ΄Π½ΠΎΠ³ΠΎ ΠΌΠΎΡΡΠ° VDS1, ΡΡ Π΅ΠΌΠ° ΠΏΠΎΡΡΠ΅Π±Π»ΡΠ΅Ρ Π·Π½Π°ΡΠΈΡΠ΅Π»ΡΠ½ΡΠΉ ΡΠΎΠΊ, ΠΈ ΡΡΠΎΠ±Ρ Π΅Π³ΠΎ ΠΎΠ³ΡΠ°Π½ΠΈΡΠΈΡΡ, Π½ΡΠΆΠ΅Π½ NTC ΡΠ΅Π·ΠΈΡΡΠΎΡ. ΠΠΎΠΆΠ½ΠΎ ΠΊΠΎΠ½Π΅ΡΠ½ΠΎ ΠΏΠΎΡΡΠ°Π²ΠΈΡΡ Π±ΠΎΠ»Π΅Π΅ ΠΌΠΎΡΠ½ΡΠΉ Π΄ΠΈΠΎΠ΄Π½ΡΠΉ ΠΌΠΎΡΡ, Π½ΠΎ ΡΡΠΎ ΡΠ²Π΅Π»ΠΈΡΠΈΠ²Π°Π΅Ρ Π³Π°Π±Π°ΡΠΈΡΡ ΠΈ ΡΡΠΎΠΈΠΌΠΎΡΡΡ. ΠΠΈΠΎΠ΄Π½ΡΠΉ ΠΌΠΎΡΡ Ρ ΠΌΠ΅Π½Ρ RS206, ΠΎΠΏΡΡΡ ΠΆΠ΅ ΡΡΠΎ Π½Π΅ ΠΎΠ±ΡΠ·Π°ΡΠ΅Π»ΡΠ½ΠΎ, ΠΌΠΎΠΆΠ½ΠΎ ΠΏΡΠΈΠΌΠ΅Π½ΠΈΡΡ Π»ΡΠ±ΠΎΠΉ Π½Π° ΡΠΎΠΊ ΠΏΡΠΈΠΌΠ΅ΡΠ½ΠΎ 2Π β Π½Ρ ΡΡΠΎΠ± Ρ Π½Π΅Π±ΠΎΠ»ΡΡΠΈΠΌ Π·Π°ΠΏΠ°ΡΠΎΠΌ.
Π Π΅Π·ΠΈΡΡΠΎΡ R1 ΠΎΠ±Π΅ΡΠΏΠ΅ΡΠΈΠ²Π°Π΅Ρ Π½Π°ΡΠ°Π»ΡΠ½ΠΎΠ΅ Π½Π°ΠΏΡΡΠΆΠ΅Π½ΠΈΠ΅ ΠΏΠΈΡΠ°Π½ΠΈΡ ΠΌΠΈΠΊΡΠΎΡΡ Π΅ΠΌΡ, ΠΏΠΎΡΠ»Π΅ Π·Π°ΠΏΡΡΠΊΠ° ΠΎΠ½Π° ΠΏΠΈΡΠ°Π΅ΡΡΡ Ρ Π΄ΠΎΠΏΠΎΠ»Π½ΠΈΡΠ΅Π»ΡΠ½ΠΎΠΉ ΠΎΠ±ΠΌΠΎΡΠΊΠΈ ΡΡΠ°Π½ΡΡΠΎΡΠΌΠ°ΡΠΎΡΠ°. Π‘ΠΌΠΎΡΡΠΈΠΌ Π½Π° 4 ΠΈ 8 Π²ΡΠ²ΠΎΠ΄ ΠΌΠΈΠΊΡΠΎΡΡ Π΅ΠΌΡ β ΡΠ΅Π·ΠΈΡΡΠΎΡ R3 ΠΈ ΠΊΠΎΠ½Π΄Π΅Π½ΡΠ°ΡΠΎΡ C5 Π·Π°Π΄Π°ΡΡ ΡΠ°ΡΡΠΎΡΡ Π½Π° Π²ΡΡ ΠΎΠ΄Π΅ ΠΌΠΈΠΊΡΠΎΡΡ Π΅ΠΌΡ (6 Π²ΡΠ²ΠΎΠ΄) ΠΏΡΠΈΠΌΠ΅ΡΠ½ΠΎ 110 ΠΊΠΡ, ΠΈΠΌΠ΅Π½Π½ΠΎ Π½Π° Π½Π΅Π΅ ΡΠ°ΡΡΡΠΈΡΡΠ²Π°Π΅ΠΌ ΡΡΠ°Π½ΡΡΠΎΡΠΌΠ°ΡΠΎΡ. Π‘ΡΠ°Π±ΠΈΠ»ΠΈΡΡΠΎΠ½ VD4 Π·Π°ΡΠΈΡΠ°Π΅Ρ Π½Π°Π³ΡΡΠ·ΠΊΡ ΠΎΡ ΠΏΠ΅ΡΠ΅Π½Π°ΠΏΡΡΠΆΠ΅Π½ΠΈΡ ΠΏΡΠΈ Π½Π΅ΠΈΡΠΏΡΠ°Π²Π½ΠΎΡΡΠΈ ΠΠ‘ (ΠΠ±ΡΠ°ΡΠ½ΠΎΠΉ Π‘Π²ΡΠ·ΠΈ).
Π ΠΈΡΡΠΎΠΊΠ΅ ΡΠΈΠ»ΠΎΠ²ΠΎΠ³ΠΎ ΡΡΠ°Π½Π·ΠΈΡΡΠΎΡΠ° VT1 ΡΡΠΎΠΈΡ ΡΠ΅Π·ΠΈΡΡΠΎΡ R6 ΡΠΎΠΏΡΠΎΡΠΈΠ²Π»Π΅Π½ΠΈΠ΅ΠΌ 2,2 ΠΠΌΠ° β ΠΎ Π½Π΅ΠΌ ΡΠ°ΡΡΠΊΠ°ΠΆΡ ΠΏΠΎΠ·ΠΆΠ΅.
Π ΡΠ΅ΠΏΠΎΡΠΊΠ΅ RCD ΠΊΠ»Π°ΠΌΠΏΠ΅ΡΠ° (R7 C13 VD3) ΡΠ°ΠΊΠΆΠ΅ ΡΠ°ΡΡΠΊΠ°ΠΆΡ ΠΏΠΎΠΏΠΎΠ·ΠΆΠ΅.
Π ΡΠ΅ΠΏΠ΅ΡΡ ΠΏΠ΅ΡΠ°ΡΠΊΠ°.
Π€Π°ΠΉΠ» Π² ΡΠΎΡΠΌΠ°ΡΠ΅ ΠΏΡΠΎΠ³ΡΠ°ΠΌΠΌΡ Sprint Layout ΠΌΠΎΠΆΠ½ΠΎ ΡΠΊΠ°ΡΠ°ΡΡ Π² ΠΊΠΎΠ½ΡΠ΅ ΡΡΠ°ΡΡΠΈ.
ΠΡΠΊΡΡΠ²Π°Π΅ΠΌ Π½ΡΠΆΠ½ΡΠΉ ΡΠ°ΠΉΠ» Ρ ΠΏΠΎΠΌΠΎΡΡΡ ΠΏΡΠΎΠ³ΡΠ°ΠΌΠΌΡ Sprint Layout 5.0, ΠΏΠΎΡΠ»Π΅ ΠΎΡΠΊΡΡΡΠΈΡ ΠΌΠΎΠΆΠ½ΠΎ ΡΠ°ΡΠΏΠ΅ΡΠ°ΡΠ°ΡΡ ΠΏΠ΅ΡΠ°ΡΠ½ΡΡ ΠΏΠ»Π°ΡΡ Π΄Π»Ρ ΠΏΠΎΠ²ΡΠΎΡΠ΅Π½ΠΈΡ ΠΊΠΎΠ½ΡΡΡΡΠΊΡΠΈΠΈ. ΠΠ°Π»Π΅Π½ΡΠΊΠ°Ρ ΠΏΠΎΠ΄ΡΠΊΠ°Π·ΠΊΠ°: ΠΡΠΈ Π½Π°Π²Π΅Π΄Π΅Π½ΠΈΠΈ ΠΊΡΡΡΠΎΡΠΎΠΌ ΠΌΡΡΠΈ Π½Π° Π΄Π΅ΡΠ°Π»ΠΈ Π²ΡΠΏΠ»ΡΠ²Π°ΡΡ ΠΈΡ Π½ΠΎΠΌΠΈΠ½Π°Π»Ρ. Π Π°Π·ΠΌΠ΅Ρ ΠΏΠ»Π°ΡΡ 70ΠΌΠΌ Π½Π° 45ΠΌΠΌ.
Π Π°ΡΡΠ΅Ρ ΡΡΠ°Π½ΡΡΠΎΡΠΌΠ°ΡΠΎΡΠ° Π²Π΅Π»ΡΡ ΠΏΡΠΎΠ³ΡΠ°ΠΌΠΌΠΎΠΉ ΡΠ²Π°ΠΆΠ°Π΅ΠΌΠΎΠ³ΠΎ Π‘ΡΠ°ΡΠΈΡΠΊΠ° (Starichok51), Π° ΠΈΠΌΠ΅Π½Π½ΠΎ ΠΠ΅Π½ΠΈΡΠ΅Π½ΠΊΠΎ ΠΠ»Π°Π΄ΠΈΠΌΠΈΡΠ°, Π΅Π³ΠΎ ΠΏΡΠΎΠ³ΡΠ°ΠΌΠΌΡ Π΅ΡΡΡ Π½Π° ΡΠΎΡΡΠΌΠ΅. Π₯ΠΎΡΡ ΠΏΠΎΠ±Π»Π°Π³ΠΎΠ΄Π°ΡΠΈΡΡ ΠΠ»Π°Π΄ΠΈΠΌΠΈΡΠ° Π·Π° ΠΎΠ³ΡΠΎΠΌΠ½ΡΡ ΠΏΠΎΠΌΠΎΡΡ Π² Π½Π°ΠΏΠΈΡΠ°Π½ΠΈΠΈ ΡΡΠ°ΡΡΠΈ!
Π‘ΡΡΠ»ΠΊΠ° Π½Π° ΡΠ΅ΠΌΡ ΠΡΠΎΠ³ΡΠ°ΠΌΠΌΡ ΡΠ°ΡΡΠ΅ΡΠ° ΡΡΠ°Π½ΡΡΠΎΡΠΌΠ°ΡΠΎΡΠΎΠ² ΠΈ Π΄ΡΠΎΡΡΠ΅Π»Π΅ΠΉ
ΠΠ»Ρ Π΄Π°Π»ΡΠ½Π΅ΠΉΡΠ΅ΠΉ ΡΠ°Π±ΠΎΡΡ Π½Π°ΠΌ ΠΏΠΎΠ½Π°Π΄ΠΎΠ±ΠΈΡΡΡ ΠΏΡΠΎΠ³ΡΠ°ΠΌΠΌΠ° Flyback Ρ ΠΏΠ΅ΡΠ²ΠΎΠΉ ΡΡΡΠ°Π½ΠΈΡΡ ΡΠ΅ΠΌΡ, ΠΏΠΎΡΡΠΎΠΌΡ ΡΠΊΠ°ΡΠΈΠ²Π°Π΅ΠΌ Π΅Π΅.
Π‘ΠΊΡΠΈΠ½ΡΠΎΡ ΡΠ°ΡΡΠ΅ΡΠ° ΡΡΠ°Π½ΡΡΠΎΡΠΌΠ°ΡΠΎΡΠ°
Π’ΡΠ°Π½ΡΡΠΎΡΠΌΠ°ΡΠΎΡ β ΡΠ΅ΡΠ΄Π΅ΡΠ½ΠΈΠΊ EE19 (Π’Π°ΠΊΠΈΠ΅ ΡΠ΅ΡΠ΄Π΅ΡΠ½ΠΈΠΊΠΈ Π²ΠΎ ΠΌΠ½ΠΎΠ³ΠΈΡ ΠΠ’Π₯ Π±Π»ΠΎΠΊΠ°Ρ ΠΈΠΌΠ΅ΡΡΡΡ, Π½ΡΠΆΠ½ΠΎ Π΅Π³ΠΎ ΡΠ°Π·ΠΎΠ±ΡΠ°ΡΡ ΠΈ ΠΏΠ΅ΡΠ΅ΠΌΠΎΡΠ°ΡΡ).
ΠΠ΅ΡΠΎΠ΄ΠΎΠ² Π΄Π»Ρ ΡΠ°Π·Π±ΠΎΡΠ° ΡΡΠ°Π½ΡΡΠΎΡΠΌΠ°ΡΠΎΡΠ° Π½Π΅ΡΠΊΠΎΠ»ΡΠΊΠΎ:
ΠΠΈΠΏΡΡΠ΅Π½ΠΈΠ΅ β ΠΎΠΏΡΡΠΊΠ°Π΅ΠΌ ΡΡΠ°Π½ΡΡΠΎΡΠΌΠ°ΡΠΎΡ Π² ΡΠ°ΠΉΠ½ΠΈΠΊ ΠΈ ΠΊΠΈΠΏΡΡΠΈΠΌ, Π²ΡΡΠ°ΡΠΊΠΈΠ²Π°Π΅ΠΌ, ΠΏΡΠΎΠ±ΡΠ΅ΠΌ ΡΠ°Π·ΠΎΠ±ΡΠ°ΡΡ, Π΅ΡΠ»ΠΈ ΡΠ΅ΡΠ΄Π΅ΡΠ½ΠΈΠΊ Π΅ΡΠ΅ Π½Π΅ ΡΠ°ΡΠΊΠ»Π΅ΠΈΠ²Π°Π΅ΡΡΡ, ΡΠΎ ΠΏΡΠΎΡΠ΅Π΄ΡΡΡ ΠΏΠΎΠ²ΡΠΎΡΡΠ΅ΠΌ. ΠΡΠΆΠ½ΠΎ Π΄ΠΎΠ±ΠΈΡΡΡΡ ΡΠ°Π·ΠΌΡΠ³ΡΠ΅Π½ΠΈΡ ΠΊΠ»Π΅Ρ, ΠΊΠΎΡΠΎΡΡΠΌ ΡΠΊΠ»Π΅Π΅Π½Ρ ΠΏΠΎΠ»ΠΎΠ²ΠΈΠ½ΠΊΠΈ ΡΠ΅ΡΠ΄Π΅ΡΠ½ΠΈΠΊΠ°. ΠΡΠΈ ΡΠ°ΡΠΊΠ»Π΅ΠΈΠ²Π°Π½ΠΈΠΈ Π½Π΅ ΡΠΏΠ΅ΡΠΈΠΌ β Π΅ΡΠ»ΠΈ Π½Π΅ ΠΏΠΎΠ΄Π΄Π°Π΅ΡΡΡ, ΡΠΎ ΡΠΈΠ»ΡΠ½ΠΎ ΠΊΠΎΠ²ΡΡΡΡΡ Π½Π΅ ΡΡΠΎΠΈΡ, ΡΠ°ΠΊ ΠΊΠ°ΠΊ ΡΠ΅ΡΡΠΈΡ ΠΎΡΠ΅Π½Ρ Ρ ΡΡΠΏΠΊΠΈΠΉ.
ΠΠ°ΠΌΠ°ΡΠΈΠ²Π°Π½ΠΈΠ΅ β Π½ΡΠΆΠ½ΠΎ ΠΎΠΏΡΡΡΠΈΡΡ ΡΠ΅ΡΠ΄Π΅ΡΠ½ΠΈΠΊ Π² Π΅ΠΌΠΊΠΎΡΡΡ ΠΈ Π·Π°Π»ΠΈΡΡ Π°ΡΠ΅ΡΠΎΠ½ΠΎΠΌ, ΠΆΠ΅Π»Π°ΡΠ΅Π»ΡΠ½ΠΎ Π³Π΅ΡΠΌΠ΅ΡΠΈΡΠ½ΡΡ Π΅ΠΌΠΊΠΎΡΡΡ, ΡΡΠΎΠ±Ρ ΠΌΠ΅Π½ΡΡΠ΅ Π·Π°ΠΏΠ°Ρ Π° Π±ΡΠ»ΠΎ. ΠΡΡΠ°Π΅ΡΡΡ ΠΆΠ΄Π°ΡΡ — Π»ΡΡΡΠ΅ ΠΎΡΡΠ°Π²Π»ΡΡΡ Π½Π° Π½ΠΎΡΡ, ΡΡΠΎΠ±Ρ ΡΠΎΡΠ½ΠΎ ΡΠ°ΡΠΊΠ»Π΅ΠΈΠ»ΡΡ.
ΠΠΈΠΊΡΠΎΠ²ΠΎΠ»Π½ΠΎΠ²ΠΊΠ° β Π½Π΅ΠΊΠΎΡΠΎΡΡΠ΅ ΡΠ°Π·Π±ΠΈΡΠ°ΡΡ ΡΡΠ°Π½ΡΡΠΎΡΠΌΠ°ΡΠΎΡ, ΠΏΠΎΠ»ΠΎΠΆΠΈΠ² Π΅Π³ΠΎ Π² ΠΌΠΈΠΊΡΠΎΠ²ΠΎΠ»Π½ΠΎΠ²ΠΊΡ ΠΈ Π²ΠΊΠ»ΡΡΠΈΠ² Π½Π° Π½Π΅ΡΠΊΠΎΠ»ΡΠΊΠΎ ΡΠ΅ΠΊΡΠ½Π΄ Π΄Π»Ρ ΡΠ°Π·ΠΎΠ³ΡΠ΅Π²Π° (ΠΏΡΠΈ ΡΡΠΎΠΌ ΠΆΠ΅Π»Π°ΡΠ΅Π»ΡΠ½ΠΎ, ΡΡΠΎΠ±Ρ Π΅ΡΠ΅ ΡΡΠ°ΠΊΠ°Π½ Ρ Π²ΠΎΠ΄ΠΎΠΉ ΡΡΠ΄ΠΎΠΌ Π±ΡΠ»), ΠΏΠΎΡΠΎΠΌ Π²ΡΡΠ°ΡΠΊΠΈΠ²Π°ΡΡ ΠΈ ΠΏΡΠΎΠ±ΡΡΡ ΡΠ°Π·ΠΎΠ±ΡΠ°ΡΡ.
P/s ΠΌΠ΅ΡΠΎΠ΄ ΡΠ°Π·Π±ΠΎΡΠΊΠΈ ΡΡΠ°Π½ΡΡΠΎΡΠΌΠ°ΡΠΎΡΠ° Ρ ΠΏΠΎΠΌΠΎΡΡΡ ΠΌΠΈΠΊΡΠΎΠ²ΠΎΠ»Π½ΠΎΠ²ΠΊΠΈ Ρ Π±Ρ Π½Π΅ ΡΠ΅ΠΊΠΎΠΌΠ΅Π½Π΄ΠΎΠ²Π°Π», Π΅ΡΡΡ Π²ΠΎΠ·ΠΌΠΎΠΆΠ½ΠΎΡΡΡ ΡΠΆΠ΅ΡΡ Π΅Π΅. Π₯ΠΎΡΡ ΡΠ°ΠΊΠΎΠΉ ΠΌΠ΅ΡΠΎΠ΄ ΡΠΎΠΆΠ΅ ΠΎΠΏΠΈΡΡΠ²Π°ΡΡ Π² ΠΈΠ½ΡΠ΅ΡΠ½Π΅ΡΠ΅ ΠΈ ΠΏΠΈΡΡΡ, ΡΡΠΎ ΠΏΡΠΎΠ±Π»Π΅ΠΌ Π½Π΅Ρ. Π― ΠΆΠ΅ Π΅Π³ΠΎ ΡΡΡ ΡΠΊΠ°Π·Π°Π», ΡΡΠΎΠ±Ρ ΠΊΠΎΠ»Π»Π΅ΠΊΡΠΈΡ Π±ΡΠ»Π° ΠΏΠΎΠ»Π½ΠΎΠΉ.
Π’ΡΠ°Π½ΡΡΠΎΡΠΌΠ°ΡΠΎΡ ΡΠ°Π·ΠΎΠ±ΡΠ°Π»ΠΈ, ΡΠ΅ΠΏΠ΅ΡΡ Π½ΡΠΆΠ½ΠΎ Π½Π°ΠΌΠΎΡΠ°ΡΡ ΠΏΠΎΠ΄ Π½Π΅ΠΎΠ±Ρ ΠΎΠ΄ΠΈΠΌΡΠ΅ Π½ΡΠΆΠ΄Ρ. ΠΠ»Ρ ΡΡΠΎΠ³ΠΎ Π±Π΅ΡΠ΅ΠΌ ΠΏΡΠΎΠ³ΡΠ°ΠΌΠΌΡ ΡΠ°ΡΡΠ΅ΡΠ° ΡΡΠ°Π½ΡΡΠΎΡΠΌΠ°ΡΠΎΡΠ° Π΄Π»Ρ ΠΎΠ±ΡΠ°ΡΠ½ΠΎΡ ΠΎΠ΄ΠΎΠ²ΠΎΠ³ΠΎ ΠΠΠ, Π½Π°Π·ΡΠ²Π°Π΅ΡΡΡ Flyback β ΡΡΡΠ»ΠΊΡ Π½Π° ΡΠ΅ΠΌΡ, Π³Π΄Π΅ ΠΌΠΎΠΆΠ½ΠΎ ΡΠΊΠ°ΡΠ°ΡΡ ΡΠΌΠΎΡΡΠ΅ΡΡ Π²ΡΡΠ΅.
Π ΠΏΡΠΎΠ³ΡΠ°ΠΌΠΌΠ΅ Π½ΡΠΆΠ½ΠΎ Π²ΡΠ±ΡΠ°ΡΡ Π½Π΅ΠΎΠ±Ρ
ΠΎΠ΄ΠΈΠΌΡΠΉ ΡΠ΅ΡΠ΄Π΅ΡΠ½ΠΈΠΊ ΠΈ ΡΠΊΠ°Π·ΡΠ²Π°ΡΡ
ΠΌΠΈΠ½ΠΈΠΌΠ°Π»ΡΠ½ΠΎΠ΅ ΠΈ ΠΌΠ°ΠΊΡΠΈΠΌΠ°Π»ΡΠ½ΠΎΠ΅ Π½Π°ΠΏΡΡΠΆΠ΅Π½ΠΈΠ΅ Π² ΡΠ΅ΡΠΈ.
Π§Π°ΡΡΠΎΡΠ° ΠΏΡΠ΅ΠΎΠ±ΡΠ°Π·ΠΎΠ²Π°Π½ΠΈΡ β Ρ ΡΠΊΠ°Π·Π°Π» 110 ΠΊΠΡ (Π·Π°Π΄Π°Π΅ΡΡΡ ΡΠ΅Π·ΠΈΡΡΠΎΡΠΎΠΌ R3 ΠΈ ΠΊΠΎΠ½Π΄Π΅Π½ΡΠ°ΡΠΎΡΠΎΠΌ Π‘5), ΠΡΡΠ°ΠΆΠ΅Π½Π½ΠΎΠ΅ Π½Π°ΠΏΡΡΠΆΠ΅Π½ΠΈΠ΅ — ΠΌΠΎΠΆΠ½ΠΎ ΡΠ°ΠΊ ΠΈ ΠΎΡΡΠ°Π²ΠΈΡΡ 125 Π²ΠΎΠ»ΡΡ
ΠΠ°ΠΊΡΠΈΠΌΠ°Π»ΡΠ½ΠΎΠ΅ Π΄ΠΎΠΏΡΡΡΠΈΠΌΠΎΠ΅ Π½Π°ΠΏΡΡΠΆΠ΅Π½ΠΈΠ΅ Π½Π° ΠΊΠ»ΡΡΠ΅ β ΡΠΌΠΎΡΡΠΈΠΌ Π΄Π°ΡΠ°ΡΠΈΡ Π½Π° ΠΈΠΌΠ΅ΡΡΠΈΠΉΡΡ ΡΡΠ°Π½Π·ΠΈΡΡΠΎΡ, Π·Π½Π°ΡΠ΅Π½ΠΈΠ΅ Vdss
Π‘ΠΎΠΏΡΠΎΡΠΈΠ²Π»Π΅Π½ΠΈΠ΅ ΠΊΠ°Π½Π°Π»Π° Rds(on) — ΡΠΌΠΎΡΡΠΈΠΌ Π΄Π°ΡΠ°ΡΠΈΡ Π½Π° ΠΈΠΌΠ΅ΡΡΠΈΠΉΡΡ ΡΡΠ°Π½Π·ΠΈΡΡΠΎΡ, Π·Π½Π°ΡΠ΅Π½ΠΈΠ΅ Rds(on)
ΠΠ»ΠΎΡΠ½ΠΎΡΡΡ ΡΠΎΠΊΠ° β Ρ ΠΏΠΎΡΡΠ°Π²ΠΈΠ» 5Π/ΠΌΠΌ2 (ΡΡΠΎ Π·Π½Π°ΡΠ΅Π½ΠΈΠ΅ Π·Π°Π²ΠΈΡΠΈΡ ΠΎΡ ΡΡΠ»ΠΎΠ²ΠΈΠΉ ΠΎΡ Π»Π°ΠΆΠ΄Π΅Π½ΠΈΡ ΠΈ ΡΠ°Π·ΠΌΠ΅ΡΠΎΠ² ΡΠ΅ΡΠ΄Π΅ΡΠ½ΠΈΠΊΠ°. ΠΡΠΈ Π΅ΡΡΠ΅ΡΡΠ²Π΅Π½Π½ΠΎΠΌ ΠΎΡ Π»Π°ΠΆΠ΄Π΅Π½ΠΈΠΈ ΡΠ»Π΅Π΄ΡΠ΅Ρ Π²ΡΠ±ΠΈΡΠ°ΡΡ 4-6Π/ΠΌΠΌ2. ΠΡΠ»ΠΈ Π΅ΡΡΡ ΠΈΡΠΊΡΡΡΡΠ²Π΅Π½Π½Π°Ρ Π²Π΅Π½ΡΠΈΠ»ΡΡΠΈΡ, ΡΠΎ ΠΌΠΎΠΆΠ½ΠΎ Π·Π°Π΄Π°Π²Π°ΡΡ Π²ΡΡΠ΅, Π΄ΠΎ 8-10Π/ΠΌΠΌ2. Π‘Π»Π΅Π΄ΡΠ΅Ρ ΡΡΠΈΡΡΠ²Π°ΡΡ ΡΡΠΎ Π΄Π»Ρ ΠΌΠ°Π»Π΅Π½ΡΠΊΠΈΡ ΡΠ΅ΡΠ΄Π΅ΡΠ½ΠΈΠΊΠΎΠ² ΠΌΠΎΠΆΠ½ΠΎ Π·Π°Π΄Π°Π²Π°ΡΡ ΠΏΠ»ΠΎΡΠ½ΠΎΡΡΡ ΡΠΎΠΊΠ° Π²ΡΡΠ΅, Π° Π΄Π»Ρ Π±ΠΎΠ»ΡΡΠΈΡ β ΠΌΠ΅Π½ΡΡΠ΅. ΠΠ°Π²ΠΈΡΠΈΡ ΠΎΡ ΡΡΠ»ΠΎΠ²ΠΈΡ ΠΎΡ Π»Π°ΠΆΠ΄Π΅Π½ΠΈΡ ΠΎΠ±ΠΌΠΎΡΠΎΠΊ, Π² Π±ΠΎΠ»ΡΡΠΈΡ ΡΠ΅ΡΠ΄Π΅ΡΠ½ΠΈΠΊΠ°Ρ ΡΡΠ»ΠΎΠ²ΠΈΡ ΠΎΡ Π»Π°ΠΆΠ΄Π΅Π½ΠΈΡ Ρ ΡΠΆΠ΅, ΠΏΠΎΡΡΠΎΠΌΡ ΠΏΠ»ΠΎΡΠ½ΠΎΡΡΡ ΡΠΎΠΊΠ° Π½ΡΠΆΠ½ΠΎ Π²ΡΠ±ΠΈΡΠ°ΡΡ Π½ΠΈΠΆΠ΅).
ΠΠ΅ΡΠ°Π·ΡΡΠ²Π½ΠΎΡΡΡ ΡΠΎΠΊΠ° β Π»ΡΡΡΠ΅ Π·Π°Π΄Π°Π²Π°ΡΡ ΡΠ°Π²Π½ΠΎΠ΅ 0, ΡΡΠΎ ΡΠΎΠΎΡΠ²Π΅ΡΡΡΠ²ΡΠ΅Ρ ΡΠ°Π·ΡΡΠ²Π½ΠΎΠΌΡ ΡΠΎΠΊΡ.
ΠΠΈΠ°ΠΌΠ΅ΡΡ ΠΏΡΠΎΠ²ΠΎΠ΄Π° ΠΏΠ΅ΡΠ²ΠΈΡΠ½ΠΎΠΉ ΠΎΠ±ΠΌΠΎΡΠΊΠΈ β Π΅ΡΠ»ΠΈ ΠΏΠΎΡΡΠ°Π²ΠΈΡΡ Π³Π°Π»ΠΎΡΠΊΡ βΠΡΠΏΠΎΠ»ΡΠ·ΠΎΠ²Π°ΡΡ Π΄ΠΈΠ°ΠΌΠ΅ΡΡΡ ΠΏΡΠΎΠ²ΠΎΠ΄ΠΎΠ²β, ΡΠΎ ΠΏΡΠΈ ΡΠ°ΡΡΠ΅ΡΠ΅ ΠΏΡΠΎΠ³ΡΠ°ΠΌΠΌΠ° Π±ΡΠ΄Π΅Ρ ΠΎΠΏΠΈΡΠ°ΡΡΡΡ Π½Π° Π΄Π°Π½Π½ΠΎΠ΅ Π·Π½Π°ΡΠ΅Π½ΠΈΠ΅. Π‘Π½Π°ΡΠ°Π»Π° ΡΡΡ Π³Π°Π»ΠΎΡΠΊΡ Π»ΡΡΡΠ΅ Π½Π΅ ΡΡΠ°Π²ΠΈΡΡ, ΡΡΠΎΠ±Ρ ΠΏΡΠΎΠ³ΡΠ°ΠΌΠΌΠ° ΡΠ°ΠΌΠ° ΡΠ΅ΠΊΠΎΠΌΠ΅Π½Π΄ΠΎΠ²Π°Π»Π° Π΄ΠΈΠ°ΠΌΠ΅ΡΡ ΠΏΡΠΎΠ²ΠΎΠ΄Π°. Π ΠΏΠΎΡΠΎΠΌ ΠΌΠΎΠΆΠ½ΠΎ ΠΏΠΎΠ΄ΠΎΠ±ΡΠ°ΡΡ ΠΈΠ· ΠΈΠΌΠ΅ΡΡΠΈΡ ΡΡ ΠΏΡΠΎΠ²ΠΎΠ΄ΠΎΠ² ΠΏΠΎΠ΄Ρ ΠΎΠ΄ΡΡΠΈΠ΅ Π΄ΠΈΠ°ΠΌΠ΅ΡΡΡ Π²Π·Π°ΠΌΠ΅Π½ ΡΠ΅ΠΊΠΎΠΌΠ΅Π½Π΄ΠΎΠ²Π°Π½Π½ΡΡ .
ΠΡΠΎΡΠΈΡΠ½ΡΠ΅ ΠΎΠ±ΠΌΠΎΡΠΊΠΈ
Π£ΠΊΠ°Π·ΡΠ²Π°Π΅ΠΌ Π½Π΅ΠΎΠ±Ρ ΠΎΠ΄ΠΈΠΌΠΎΠ΅ Π½Π°ΠΏΡΡΠΆΠ΅Π½ΠΈΠ΅, ΡΠΎΠΊ, ΠΏΠ°Π΄Π΅Π½ΠΈΠ΅ Π½Π°ΠΏΡΡΠΆΠ΅Π½ΠΈΠ΅ Π½Π° Π΄ΠΈΠΎΠ΄Π΅.
Π ΠΌΠΎΠ΅ΠΌ ΡΠ»ΡΡΠ°Π΅:
Π²ΡΡ ΠΎΠ΄Π½Π°Ρ ΠΎΠ±ΠΌΠΎΡΠΊΠ° ΠΏΠΈΡΠ°Π½ΠΈΡ 12 Π²ΠΎΠ»ΡΡ, 1 Π°ΠΌΠΏΠ΅Ρ, 0,8 Π²ΠΎΠ»ΡΡ
ΠΎΠ±ΠΌΠΎΡΠΊΠ° ΠΏΠΈΡΠ°Π½ΠΈΡ ΠΌΠΈΠΊΡΠΎΡΡ Π΅ΠΌΡ 15 Π²ΠΎΠ»ΡΡ, 0,01Π°ΠΌΠΏΠ΅Ρ, 0,8 Π²ΠΎΠ»ΡΡ
Β
ΠΡΠΈ Π½Π°ΠΆΠ°ΡΠΈΠΈ ΠΊΠ½ΠΎΠΏΠΊΠΈ Π Π°ΡΡΡΠΈΡΠ°ΡΡ ΠΏΡΠΎΠ³ΡΠ°ΠΌΠΌΠ° Π²ΡΠ΄Π°Π΅Ρ Π½Π°ΠΌ ΡΠ»Π΅Π΄ΡΡΡΠΈΠ΅ Π΄Π°Π½Π½ΡΠ΅:
ΠΠ΅ΡΠ²ΠΈΡΠ½Π°Ρ ΠΎΠ±ΠΌΠΎΡΠΊΠ° — 136 Π²ΠΈΡΠΊΠΎΠ² ΠΏΡΠΎΠ²ΠΎΠ΄ΠΎΠΌ 0,18 ΠΌΠΌ ΠΎΠ΄Π½Π° ΠΆΠΈΠ»Π°,
ΠΡΠΎΡΠΈΡΠ½Π°Ρ ΠΎΠ±ΠΌΠΎΡΠΊΠ° β 14 Π²ΠΈΡΠΊΠΎΠ² ΠΏΡΠΎΠ²ΠΎΠ΄ΠΎΠΌ 0,35 ΠΌΠΌ ΡΡΠΈ ΠΆΠΈΠ»Ρ (ΠΌΠΎΡΠ°Π΅ΡΡΡ ΡΡΠ°Π·Ρ ΡΡΠ΅ΠΌΡ ΠΏΡΠΎΠ²ΠΎΠ΄Π°ΠΌΠΈ ΡΠΊΠ°Π·Π°Π½Π½ΠΎΠ³ΠΎ Π΄ΠΈΠ°ΠΌΠ΅ΡΡΠ°)
ΠΠ±ΠΌΠΎΡΠΊΠ° ΠΏΠΈΡΠ°Π½ΠΈΡ ΠΌΠΈΠΊΡΠΎΡΡ Π΅ΠΌΡ — 18 Π²ΠΈΡΠΊΠΎΠ² ΠΏΡΠΎΠ²ΠΎΠ΄ΠΎΠΌ 0,07 ΠΌΠΌ Π² ΠΎΠ΄Π½Ρ ΠΆΠΈΠ»Ρ
Β
ΠΠΈΠ°ΠΌΠ΅ΡΡ ΠΏΡΠΎΠ²ΠΎΠ΄Π° ΠΌΠΎΠΆΠ½ΠΎ Π²ΡΠ±ΡΠ°ΡΡ Π½Π΅ΠΌΠ½ΠΎΠ³ΠΎ Π±ΠΎΠ»ΡΡΠ΅ — Π³Π»Π°Π²Π½ΠΎΠ΅, ΡΡΠΎΠ±Ρ ΠΏΡΠΈ Π½Π°ΠΌΠΎΡΠΊΠ΅ Π²ΡΠ΅ ΠΎΠ±ΠΌΠΎΡΠΊΠΈ ΠΏΠΎΠΌΠ΅ΡΡΠΈΠ»ΠΈΡΡ Π² ΠΎΠΊΠ½ΠΎ ΡΠ΅ΡΠ΄Π΅ΡΠ½ΠΈΠΊΠ°. ΠΡΠΎΠ³ΡΠ°ΠΌΠΌΠ° ΠΏΠΎΠΊΠ°Π·ΡΠ²Π°Π΅Ρ ΠΠΎΡΡΡΠΈΡΠΈΠ΅Π½Ρ Π·Π°ΠΏΠΎΠ»Π½Π΅Π½ΠΈΡ ΠΎΠΊΠ½Π°, ΠΏΡΠΈ Π·Π½Π°ΡΠ΅Π½ΠΈΠΈ Π΄ΠΎ 0,3 ΠΏΡΠΎΠ²ΠΎΠ΄ Π΄ΠΎΠ»ΠΆΠ΅Π½ ΠΏΠΎΠΌΠ΅ΡΡΠΈΡΡΡΡ Π² ΠΎΠΊΠ½ΠΎ, Π½ΠΎ Π²ΡΠ΅ Π·Π°Π²ΠΈΡΠΈΡ ΠΎΡ ΡΠΎΠ³ΠΎ, ΠΊΠ°ΠΊ Π±ΡΠ΄Π΅ΡΠ΅ ΠΌΠΎΡΠ°ΡΡ ΡΡΠ°Π½ΡΡΠΎΡΠΌΠ°ΡΠΎΡ. ΠΠΈΡΠΊΠΈ Π½ΡΠΆΠ½ΠΎ ΡΠΊΠ»Π°Π΄ΡΠ²Π°ΡΡ ΠΏΠ»ΠΎΡΠ½ΠΎ, Π²ΠΈΡΠΎΠΊ ΠΊ Π²ΠΈΡΠΊΡ. ΠΡΠ»ΠΈ ΠΌΠΎΡΠ°ΡΡ Π½Π΅ ΠΎΡΠ΅Π½Ρ Π°ΠΊΠΊΡΡΠ°ΡΠ½ΠΎ, ΡΠΎ ΠΏΡΠΎΠ²ΠΎΠ΄ ΠΌΠΎΠΆΠ΅Ρ Π½Π΅ ΠΏΠΎΠΌΠ΅ΡΡΠΈΡΡΡΡ, ΠΏΠΎΡΡΠΎΠΌΡ ΡΡΡ ΡΠΎΠ»ΡΠΊΠΎ ΡΡΠ΅Π½ΠΈΡΠΎΠ²ΠΊΠ°β¦
Β
Π§ΡΠΎΠ±Ρ Π±ΡΠ»Π° ΠΊΠ°ΠΊ ΠΌΠΎΠΆΠ½ΠΎ ΠΌΠ΅Π½ΡΡΠ΅ ΠΈΠ½Π΄ΡΠΊΡΠΈΠ²Π½ΠΎΡΡΡ ΡΠ°ΡΡΠ΅ΡΠ½ΠΈΡ, Ρ ΠΊΠΎΡΠΎΡΠΎΠΉ ΠΏΠΎΡΠΎΠΌ ΠΏΡΠΈΠ΄Π΅ΡΡΡ Π±ΠΎΡΠΎΡΡΡΡ Ρ ΠΏΠΎΠΌΠΎΡΡΡ RCD ΠΊΠ»Π°ΠΌΠΏΠ΅ΡΠ°, ΠΌΠΎΡΠ°ΡΡ ΡΡΠ°Π½ΡΡΠΎΡΠΌΠ°ΡΠΎΡ Π½ΡΠΆΠ½ΠΎ ΡΠ°ΠΊ: ΠΏΠΎΠ»ΠΎΠ²ΠΈΠ½Π° ΠΏΠ΅ΡΠ²ΠΈΡΠΊΠΈ, Π²ΡΠΎΡΠΈΡΠΊΠ°, ΠΎΠ±ΠΌΠΎΡΠΊΠ° ΠΏΠΈΡΠ°Π½ΠΈΡ ΠΌΠΈΠΊΡΠΎΡΡ Π΅ΠΌΡ, Π²ΡΠΎΡΠ°Ρ ΠΏΠΎΠ»ΠΎΠ²ΠΈΠ½Π° ΠΏΠ΅ΡΠ²ΠΈΡΠΊΠΈ. ΠΠ΅ Π·Π°Π±ΡΠ²Π°Π΅ΠΌ ΠΏΡΠΎ ΠΌΠ΅ΠΆΡΠ»ΠΎΠΉΠ½ΡΡ ΠΈΠ·ΠΎΠ»ΡΡΠΈΡ. ΠΠΎΡΠ»Π΅ Π½Π°ΠΌΠΎΡΠΊΠΈ Π½ΡΠΆΠ½ΠΎ Π²ΡΡΡΠ°Π²ΠΈΡΡ Π·Π°Π·ΠΎΡ ΡΠ΅ΡΠ΄Π΅ΡΠ½ΠΈΠΊΠ° (ΠΡΠ»ΠΈ ΡΠ΅ΡΠ΄Π΅ΡΠ½ΠΈΠΊ Ρ Π·Π°Π·ΠΎΡΠΎΠΌ ΠΏΠΎ ΡΠ΅Π½ΡΡΠ°Π»ΡΠ½ΠΎΠΌΡ ΠΊΠ΅ΡΠ½Ρ, ΡΠΎ Π·Π°Π·ΠΎΡ Π½ΡΠΆΠ΅Π½ Π½Π΅ ΠΌΠ΅Π½Π΅Π΅ 0,3 ΠΌΠΌ β Π² ΡΠΊΡΠΈΠ½ΡΠΎΡΠ΅ ΡΠΊΠ°Π·Π°Π½ΠΎ, Π΅ΡΠ»ΠΈ Π±Π΅Π· Π·Π°Π·ΠΎΡΠ° Π² ΡΠ΅Π½ΡΡΠ°Π»ΡΠ½ΠΎΠΌ ΠΊΠ΅ΡΠ½Π΅, ΡΠΎ Π½ΡΠΆΠ½ΠΎ Π²ΡΡΡΠ°Π²ΠΈΡΡ Π·Π°Π·ΠΎΡ 0,15 ΠΌΠΌ ΠΏΠΎ ΠΊΡΠ°ΠΉΠ½ΠΈΠΌ). Π‘Π°ΠΌΠΎΠ΅ ΠΈΠ΄Π΅Π°Π»ΡΠ½ΠΎΠ΅ ΡΠ΅ΡΠ΅Π½ΠΈΠ΅ ΠΏΡΠΈ ΠΏΠΎΠ΄Π±ΠΎΡΠ΅ Π·Π°Π·ΠΎΡΠ° β ΠΈΠ·ΠΌΠ΅ΡΡΡΡ ΠΈΠ½Π΄ΡΠΊΡΠΈΠ²Π½ΠΎΡΡΡ ΠΏΠ΅ΡΠ²ΠΈΡΠΊΠΈ, ΠΈ Π·Π°Π·ΠΎΡΠΎΠΌ ΠΏΠΎΠ΄ΠΎΠ³Π½Π°ΡΡ Π½Π΅ΠΎΠ±Ρ ΠΎΠ΄ΠΈΠΌΡΡ Π²Π΅Π»ΠΈΡΠΈΠ½Ρ ΠΈΠ½Π΄ΡΠΊΡΠΈΠ²Π½ΠΎΡΡΠΈ. ΠΠ΅ ΠΏΡΡΠ°Π΅ΠΌ Π½Π°ΡΠ°Π»Π° ΠΈ ΠΊΠΎΠ½ΡΡ ΠΎΠ±ΠΌΠΎΡΠΎΠΊ (ΠΎΡΠΌΠ΅ΡΠ΅Π½Ρ ΡΠΎΡΠΊΠ°ΠΌΠΈ), Π΄Π»Ρ ΡΡΠΎΠ³ΠΎ Π½ΡΠΆΠ½ΠΎ ΠΌΠΎΡΠ°ΡΡ Π²ΡΠ΅ ΠΎΠ±ΠΌΠΎΡΠΊΠΈ Π² ΠΎΠ΄Π½Ρ ΡΡΠΎΡΠΎΠ½Ρ.
ΠΠΎΠ½Π΄Π΅Π½ΡΠ°ΡΠΎΡ ΡΠΈΠ»ΡΡΡΠ° ΠΏΠΈΡΠ°Π½ΠΈΡ 22ΠΌΠΊΠ€, ΡΠ΅ΠΊΠΎΠΌΠ΅Π½Π΄ΠΎΠ²Π°Π½Π½ΠΎΠ΅ Π·Π½Π°ΡΠ΅Π½ΠΈΠ΅ ΠΏΡΠΎΠ³ΡΠ°ΠΌΠΌΠ° ΡΠ°ΡΡΠ΅ΡΠ° ΡΠ°ΠΊΠΆΠ΅ Π²ΡΠ΄Π°Π΅Ρ.
Π Π΅Π·ΠΈΡΡΠΎΡ Π² ΠΈΡΡΠΎΠΊΠ΅ ΡΠΈΠ»ΠΎΠ²ΠΎΠ³ΠΎ ΡΡΠ°Π½Π·ΠΈΡΡΠΎΡΠ°, ΠΏΠΎ ΡΡ Π΅ΠΌΠ΅ 2,2 ΠΠΌΠ° β ΡΡΠΎ ΡΠΎΠΎΡΠ²Π΅ΡΡΡΠ²ΡΠ΅Ρ ΡΠΎΠΊΡ ΡΠ΅ΡΠ΅Π· ΡΡΠ°Π½Π·ΠΈΡΡΠΎΡ 0,45Π. Π‘ΠΎΠΏΡΠΎΡΠΈΠ²Π»Π΅Π½ΠΈΠ΅ ΡΠ΅Π·ΠΈΡΡΠΎΡΠ° = 1 / ΠΠΌΠΏΠ»ΠΈΡΡΠ΄Π° ΡΠΎΠΊΠ° ΡΡΠ°Π½Π·ΠΈΡΡΠΎΡΠ°, (Π°ΠΌΠΏΠ»ΠΈΡΡΠ΄Ρ ΡΠΌΠΎΡΡΠΈΠΌ ΠΏΠΎ ΠΏΡΠΎΠ³ΡΠ°ΠΌΠΌΠ΅ ΡΠ°ΡΡΠ΅ΡΠ°). ΠΡΠ»ΠΈ Π½Π΅Ρ ΠΏΠΎΠ΄Ρ ΠΎΠ΄ΡΡΠ΅Π³ΠΎ Π½ΠΎΠΌΠΈΠ½Π°Π»Π° ΡΠ΅Π·ΠΈΡΡΠΎΡΠ° (ΠΏΡΠΈ ΡΡΠ»ΠΎΠ²ΠΈΠΈ ΡΡΠΎ Π±ΡΠ΄Π΅ΡΠ΅ Π΄Π΅Π»Π°ΡΡ ΡΠ°ΡΡΠ΅Ρ ΠΏΠΎΠ΄ ΡΠ²ΠΎΠΈ Π½ΡΠΆΠ΄Ρ), ΡΠΎ ΠΌΠΎΠΆΠ½ΠΎ Π²Π·ΡΡΡ ΡΡΡΡ ΠΌΠ΅Π½ΡΡΠ΅, Π½ΠΎ ΡΠΈΠ»ΡΠ½ΠΎ Π½Π΅ Π·Π°Π½ΠΈΠΆΠ°Π΅ΠΌ β ΠΏΠΎΠΌΠ½ΠΈΠΌ, ΡΡΠΎ ΡΡΠΎΡ ΡΠ΅Π·ΠΈΡΡΠΎΡ ΠΎΠ³ΡΠ°Π½ΠΈΡΠΈΠ²Π°Π΅Ρ ΡΠΎΠΊ ΡΠ΅ΡΠ΅Π· ΠΊΠ»ΡΡ ΠΈ Π΅Π³ΠΎ Π½Π΅Π»ΡΠ·Ρ ΠΏΡΠ΅Π²ΡΡΠ°ΡΡ.
Π‘ΠΈΠ»ΠΎΠ²ΠΎΠΉ ΡΡΠ°Π½Π·ΠΈΡΡΠΎΡ VT1 βΠΏΠΎΠ»Π΅Π²ΠΈΠΊ 2N60, ΠΌΠΎΠΆΠ½ΠΎ ΠΏΡΠΈΠΌΠ΅Π½ΠΈΡΡ ΠΈ Π΄ΡΡΠ³ΠΈΠ΅ ΠΏΠΎΠ΄Ρ ΠΎΠ΄ΡΡΠΈΠ΅ ΠΏΠΎ ΠΏΠ°ΡΠ°ΠΌΠ΅ΡΡΠ°ΠΌ. Π― ΡΠ½ΠΈΠΌΠ°Π» Π΅Π³ΠΎ ΡΠ°ΠΊΠΆΠ΅ Ρ Π±Π»ΠΎΠΊΠ° ΠΠ’Π₯ (Π² Π΄Π΅ΠΆΡΡΠΊΠ΅ ΡΡΠΎΡΡβ¦ ΠΈΠ½ΠΎΠ³Π΄Π° ΡΠ°ΠΌ ΠΈΡΠΏΠΎΠ»ΡΠ·ΡΡΡΡΡ Π±ΠΈΠΏΠΎΠ»ΡΡΠ½ΠΈΠΊΠΈ β ΠΈΡΠ΅ΠΌ Π΄Π°ΡΠ°ΡΠΈΡ Π½Π° ΠΈΠΌΠ΅ΡΡΠΈΠΉΡΡ ΡΡΠ°Π½Π·ΠΈΡΡΠΎΡ, ΡΡΠΎΠ±Ρ Π½Π΅ Π²ΠΎΡΠΊΠ½ΡΡΡ Π½Π΅ΡΠ°ΡΠ½Π½ΠΎ Π±ΠΈΠΏΠΎΠ»ΡΡΠ½ΠΈΠΊ Π² ΡΡΡ ΡΡ Π΅ΠΌΡ)
ΠΠ±ΡΠ°ΡΠ½Π°Ρ ΡΠ²ΡΠ·Ρ β ΠΎΠΏΡΠΎΠΏΠ°ΡΠ°. Π£ ΠΌΠ΅Π½Ρ pc817 β Π΄ΡΠΌΠ°Ρ, Π½Π°ΠΉΡΠΈ ΡΠ°ΠΊΡΡ Π½Π΅Ρ ΠΏΡΠΎΠ±Π»Π΅ΠΌ.
ΠΡΡ ΠΎΠ΄Π½ΠΎΠΉ Π΄ΠΈΠΎΠ΄ ΡΠΎΡΠΊΠΈ ΠΈΠ»ΠΈ Π»ΡΠ±ΠΎΠΉ Π±ΡΡΡΡΠΎΠ΄Π΅ΠΉΡΡΠ²ΡΡΡΠΈΠΉ, ΡΠ°ΡΡΡΠΈΡΠ°Π½Π½ΡΠΉ Π½Π° ΡΠΎΠΊ Π²ΡΡΠ΅ ΡΠ΅ΠΌ ΠΌΠ°ΠΊΡΠΈΠΌΠ°Π»ΡΠ½ΠΎ ΠΏΠΎΡΡΠ΅Π±Π»ΡΠ΅ΠΌΡΠΉ Π½Π°Π³ΡΡΠ·ΠΊΠΎΠΉ ΠΈ ΠΎΠ±ΡΠ°ΡΠ½ΡΠΌ Π½Π°ΠΏΡΡΠΆΠ΅Π½ΠΈΠ΅ΠΌ ΡΠ°Π²Π½ΡΠΌ ΠΈΠ»ΠΈ Π²ΡΡΠ΅ ΡΠ΅ΠΌ Ud ΠΎΠ±ΡΠ°Ρ. (ΡΠΌΠΎΡΡΠΈΠΌ Π² ΠΏΡΠΎΠ³ΡΠ°ΠΌΠΌΠ΅ ΡΠ°ΡΡΠ΅ΡΠ°). Π Π΄Π°Π½Π½ΠΎΠΉ ΡΡ Π΅ΠΌΠ΅ ΠΌΠΎΠΆΠ½ΠΎ ΠΈΡΠΏΠΎΠ»ΡΠ·ΠΎΠ²Π°ΡΡ ΡΡΠΎ-Π½ΠΈΠ±ΡΠ΄Ρ ΡΠΈΠΏΠ° MBR3100, MBR1660 ΠΈ Ρ.ΠΏ. β ΡΠΌΠΎΡΡΠ΅ΡΡ, ΡΡΠΎ Π΅ΡΡΡ Π² ΠΏΡΠΎΠ΄Π°ΠΆΠ΅ ΠΈΠ»ΠΈ Π² Π½Π°Π»ΠΈΡΠΈΠΈ.
ΠΠΎΡ ΠΌΡ ΠΈ Π½Π°ΠΌΠΎΡΠ°Π»ΠΈ ΠΈ Π·Π°ΠΏΠ°ΡΠ»ΠΈ ΡΡΠ°Π½ΡΡΠΎΡΠΌΠ°ΡΠΎΡ, ΡΠ΅ΠΏΠ΅ΡΡ Π²ΠΎΠ·ΡΠΌΠ΅ΠΌΡΡ Π·Π° RCD ΠΊΠ»Π°ΠΌΠΏΠ΅Ρ.
Π ΠΏΡΠΎΠ³ΡΠ°ΠΌΠΌΠ΅ ΡΠ°ΡΡΠ΅ΡΠ° ΠΈΠ· ΠΌΠ΅Π½Ρ ΠΌΠΎΠΆΠ½ΠΎ Π²ΡΠ·Π²Π°ΡΡ Π²ΡΠΏΠΎΠΌΠΎΠ³Π°ΡΠ΅Π»ΡΠ½ΡΡ ΠΏΡΠΎΠ³ΡΠ°ΠΌΠΌΡ ΡΠ°ΡΡΠ΅ΡΠ° RCD ΠΊΠ»Π°ΠΌΠΏΠ΅ΡΠ°.
ΠΈΠ»ΠΈ
ΠΠ΅ΡΡ Π½ΠΈΠΉ ΡΠΈΡΡΠ½ΠΎΠΊ Π² ΠΏΠΎΠ»ΠΎΠΆΠ΅Π½ΠΈΠΈ ΠΏΠ΅ΡΠ΅ΠΊΠ»ΡΡΠ°ΡΠ΅Π»Ρ ΠΠΌΠΏΠ»ΠΈΡΡΠ΄Π° Π²ΡΠ±ΡΠΎΡΠ°, Π½ΠΈΠΆΠ½ΠΈΠΉ ΡΠΈΡΡΠ½ΠΎΠΊ Π² ΠΏΠΎΠ»ΠΎΠΆΠ΅Π½ΠΈΠΈ ΠΠΌΠΊΠΎΡΡΡ ΠΊΠΎΠ½Π΄Π΅Π½ΡΠ°ΡΠΎΡΠ°.
ΠΡΡΠ°Π½ΠΎΠ²ΠΈΠΌΡΡ ΠΏΠΎΠ΄ΡΠΎΠ±Π½Π΅Π΅ Π½Π° ΠΏΠΎΠ»ΡΡ
ΠΏΡΠΎΠ³ΡΠ°ΠΌΠΌΡ.
ΠΡΡΠ°ΠΆΠ΅Π½Π½ΠΎΠ΅ Π½Π°ΠΏΡΡΠΆΠ΅Π½ΠΈΠ΅ β Π±Π΅ΡΠ΅ΠΌ ΠΈΠ· ΡΠ΅Π·ΡΠ»ΡΡΠ°ΡΠΎΠ² ΡΠ°ΡΡΠ΅ΡΠ° ΡΡΠ°Π½ΡΡΠΎΡΠΌΠ°ΡΠΎΡΠ°
ΠΠΌΠΏΠ»ΠΈΡΡΠ΄Π° Π²ΡΠ±ΡΠΎΡΠ° β ΠΆΠ΅Π»Π°Π΅ΠΌΠΎΠ΅ Π½Π°ΠΏΡΡΠΆΠ΅Π½ΠΈΠ΅ Π²ΡΠ±ΡΠΎΡΠ° ΠΎΡ ΡΠ½Π΅ΡΠ³ΠΈΠΈ, Π·Π°ΠΏΠ°ΡΠ΅Π½Π½ΠΎΠΉ Π² ΠΈΠ½Π΄ΡΠΊΡΠΈΠ²Π½ΠΎΡΡΠΈ ΡΠ°ΡΡΠ΅ΡΠ½ΠΈΡ ΠΏΠ΅ΡΠ²ΠΈΡΠ½ΠΎΠΉ ΠΎΠ±ΠΌΠΎΡΠΊΠΈ, Π½Π°Π΄ ΠΎΡΡΠ°ΠΆΠ΅Π½Π½ΡΠΌ Π½Π°ΠΏΡΡΠΆΠ΅Π½ΠΈΠ΅ΠΌ
Β Π‘ ΠΏΡΠ°Π²ΠΎΠΉ ΡΡΠΎΡΠΎΠ½Ρ ΠΌΠΎΠΆΠ½ΠΎ ΠΏΠΎΡΡΠ°Π²ΠΈΡΡ Π³Π°Π»ΠΎΡΠΊΡ Π΄Π»Ρ ΡΠ°ΡΡΠ΅ΡΠ° Π΅ΠΌΠΊΠΎΡΡΠΈ ΠΊΠ»Π°ΠΌΠΏΠ΅ΡΠ° ΠΏΠΎ Π·Π°Π΄Π°Π½Π½ΠΎΠΉ Π°ΠΌΠΏΠ»ΠΈΡΡΠ΄Π΅ Π²ΡΠ±ΡΠΎΡΠ° Π»ΠΈΠ±ΠΎ ΡΠ°ΡΡΠ΅Ρ Π°ΠΌΠΏΠ»ΠΈΡΡΠ΄Ρ Π²ΡΠ±ΡΠΎΡΠ° ΠΏΠΎ Π·Π°Π΄Π°Π½Π½ΠΎΠΉ Π΅ΠΌΠΊΠΎΡΡΠΈ. ΠΠΌΠΏΠ»ΠΈΡΡΠ΄Ρ Π²ΡΠ±ΡΠΎΡΠ° ΠΌΠΎΠΆΠ½ΠΎ Π²ΡΠ±ΠΈΡΠ°ΡΡ 100-110 Π²ΠΎΠ»ΡΡ.
ΠΠΌΠΏΠ»ΠΈΡΡΠ΄Π° ΡΠΎΠΊΠ° β Π°ΠΌΠΏΠ»ΠΈΡΡΠ΄Π° ΡΠΎΠΊΠ° Π² ΠΏΠ΅ΡΠ²ΠΈΡΠ½ΠΎΠΉ ΠΎΠ±ΠΌΠΎΡΠΊΠ΅, Π±Π΅ΡΠ΅ΠΌ ΠΈΠ· ΡΠ΅Π·ΡΠ»ΡΡΠ°ΡΠΎΠ² ΡΠ°ΡΡΠ΅ΡΠ° ΡΡΠ°Π½ΡΡΠΎΡΠΌΠ°ΡΠΎΡΠ°
Π§Π°ΡΡΠΎΡΠ° ΠΏΡΠ΅ΠΎΠ±ΡΠ°Π·ΠΎΠ²Π°Π½ΠΈΡ β Π»ΡΡΡΠ΅ Π²Π²ΠΎΠ΄ΠΈΡΡ ΡΠ΅Π°Π»ΡΠ½ΡΡ ΡΠ°ΡΡΠΎΡΡ ΠΏΡΠ΅ΠΎΠ±ΡΠ°Π·ΠΎΠ²Π°Π½ΠΈΡ, Π° Π½Π΅ ΡΠ°ΡΡΠ΅ΡΠ½ΡΡ (ΠΏΡΠΈ ΠΎΡΡΡΡΡΡΠ²ΠΈΠΈ Π²ΠΎΠ·ΠΌΠΎΠΆΠ½ΠΎΡΡΠΈ ΠΈΠ·ΠΌΠ΅ΡΠΈΡΡ ΡΠ°ΡΡΠΎΡΡ ΠΌΠΎΠΆΠ½ΠΎ ΠΏΠΎΠ΄ΡΡΠ°Π²ΠΈΡΡ ΡΠ°ΡΡΠ΅ΡΠ½ΡΡ, Π½ΠΎ ΡΠΎΠ³Π΄Π° ΡΠ°ΡΡΠ΅Ρ ΠΌΠΎΠΆΠ΅Ρ Π±ΡΡΡ Π½Π΅ ΡΠΎΠ²ΡΠ΅ΠΌ ΡΠΎΡΠ½ΡΠΉ)
ΠΠ½Π΄ΡΠΊΡΠΈΠ²Π½ΠΎΡΡΡ ΡΠ°ΡΡΠ΅ΡΠ½ΠΈΡ β ΠΈΠ½Π΄ΡΠΊΡΠΈΠ²Π½ΠΎΡΡΡ ΡΠ°ΡΡΠ΅ΡΠ½ΠΈΡ ΠΏΠ΅ΡΠ²ΠΈΡΠ½ΠΎΠΉ ΠΎΠ±ΠΌΠΎΡΠΊΠΈ, Π»ΠΈΠ±ΠΎ ΠΈΠ·ΠΌΠ΅ΡΡΠ΅ΠΌ ΠΏΡΠΈ Π·Π°ΠΊΠΎΡΠ°ΡΠΈΠ²Π°Π½ΠΈΠΈ ΠΠ‘ΠΠ₯ Π²ΡΠΎΡΠΈΡΠ½ΡΡ ΠΎΠ±ΠΌΠΎΡΠΎΠΊ, Π»ΠΈΠ±ΠΎ ΠΏΠΎΠ»ΡΠ·ΡΠ΅ΠΌΡΡ ΠΏΡΠ΅Π΄Π²Π°ΡΠΈΡΠ΅Π»ΡΠ½ΡΠΌΠΈ ΡΠ°ΡΡΠ΅ΡΠ°ΠΌΠΈ ΠΏΠΎ ΠΏΠ΅ΡΠΈΠΎΠ΄Π°ΠΌ ΡΠ²ΠΎΠ±ΠΎΠ΄Π½ΡΡ ΠΊΠΎΠ»Π΅Π±Π°Π½ΠΈΠΉ
ΠΠΊΠ²ΠΈΠ²Π°Π»Π΅Π½ΡΠ½Π°Ρ Π΅ΠΌΠΊΠΎΡΡΡ — ΡΡΠΎ ΡΡΠΌΠΌΠ° Π½Π΅ΡΠΊΠΎΠ»ΡΠΊΠΈΡ Π΅ΠΌΠΊΠΎΡΡΠ΅ΠΉ: Π²ΡΡ ΠΎΠ΄Π½Π°Ρ Π΅ΠΌΠΊΠΎΡΡΡ ΠΊΠ»ΡΡΠ°, Π΅ΠΌΠΊΠΎΡΡΡ ΠΏΠ΅ΡΠ²ΠΈΡΠ½ΠΎΠΉ ΠΎΠ±ΠΌΠΎΡΠΊΠΈ, Π΅ΠΌΠΊΠΎΡΡΡ ΠΌΠΎΠ½ΡΠ°ΠΆΠ°, Π² ΠΎΠ±ΡΠ΅ΠΌ Π²ΡΠ΅ Π΅ΠΌΠΊΠΎΡΡΠΈ, ΠΊΠΎΡΠΎΡΡΠ΅ ΡΡΠ°ΡΡΠ²ΡΡΡ Π² ΠΊΠΎΠ»Π΅Π±Π°ΡΠ΅Π»ΡΠ½ΠΎΠΌ ΠΏΡΠΎΡΠ΅ΡΡΠ΅.
ΠΡΠΈ Π½Π°ΠΆΠ°ΡΠΈΠΈ ΠΊΠ½ΠΎΠΏΠΊΠΈ Π Π°ΡΡΡΠΈΡΠ°ΡΡ, ΠΏΡΠΎΠ³ΡΠ°ΠΌΠΌΠ° Π²ΡΠ΄Π°ΡΡ Π½Π°ΠΌ Π»ΠΈΠ±ΠΎ Π΅ΠΌΠΊΠΎΡΡΡ ΠΊΠΎΠ½Π΄Π΅Π½ΡΠ°ΡΠΎΡΠ°, ΡΠΎΠΏΡΠΎΡΠΈΠ²Π»Π΅Π½ΠΈΠ΅ ΡΠ΅Π·ΠΈΡΡΠΎΡΠ° ΠΈ ΠΌΠΎΡΠ½ΠΎΡΡΡ ΡΠ°ΡΡΠ΅ΠΈΠ²Π°Π΅ΠΌΡΡ Π½Π° Π½Π΅ΠΌ, ΠΌΠ°ΡΠΊΡ βΠΌΠ΅Π΄Π»Π΅Π½Π½ΠΎΠ³ΠΎβ Π΄ΠΈΠΎΠ΄Π° ΠΈ ΡΠΎΠΏΡΠΎΡΠΈΠ²Π»Π΅Π½ΠΈΠ΅ ΡΠ΅Π·ΠΈΡΡΠΎΡΠ° ΠΈ ΠΌΠΎΡΠ½ΠΎΡΡΡ ΡΠ°ΡΡΠ΅ΠΈΠ²Π°Π΅ΠΌΡΡ Π½Π° Π½Π΅ΠΌ ΠΏΡΠΈ ΠΈΡΠΏΠΎΠ»ΡΠ·ΠΎΠ²Π°Π½ΠΈΠΈ βΠ±ΡΡΡΡΠΎΠ³ΠΎβ Π΄ΠΈΠΎΠ΄Π°, Π»ΠΈΠ±ΠΎ ΡΠ΅ ΠΆΠ΅ Π΄Π°Π½Π½ΡΠ΅, Π½ΠΎ Ρ ΡΠΊΠ°Π·Π°Π½ΠΈΠ΅ΠΌ Π² ΡΠ΅Π·ΡΠ»ΡΡΠ°ΡΠ°Ρ Π°ΠΌΠΏΠ»ΠΈΡΡΠ΄Ρ Π²ΡΠ±ΡΠΎΡΠ° (ΠΠ°Π²ΠΈΡΠΈΡ ΠΎΡ ΠΏΠΎΠ»ΠΎΠΆΠ΅Π½ΠΈΡ ΠΏΠ΅ΡΠ΅ΠΊΠ»ΡΡΠ°ΡΠ΅Π»Ρ)
Β
ΠΠ°Π»Π΅Π΅ ΡΠ°ΡΡΠΌΠΎΡΡΠΈΠΌ Π½ΠΈΠΆΠ½ΡΡ ΡΠ°ΡΡΡ ΠΏΠΎΠ΄ΠΏΡΠΎΠ³ΡΠ°ΠΌΠΌΡ ΡΠ°ΡΡΠ΅ΡΠ°.
Π Π°ΡΡΠ΅Ρ ΡΠΊΠ²ΠΈΠ²Π°Π»Π΅Π½ΡΠ½ΠΎΠΉ Π΅ΠΌΠΊΠΎΡΡΠΈ ΠΈ ΠΈΠ½Π΄ΡΠΊΡΠΈΠ²Π½ΠΎΡΡΠΈ ΡΠ°ΡΡΠ΅ΡΠ½ΠΈΡ
Β
ΠΠ½Π΄ΡΠΊΡΠΈΠ²Π½ΠΎΡΡΡ L1 β ΠΏΠΎΠ»Π½Π°Ρ ΠΈΠ½Π΄ΡΠΊΡΠΈΠ²Π½ΠΎΡΡΡ ΠΏΠ΅ΡΠ²ΠΈΡΠ½ΠΎΠΉ ΠΎΠ±ΠΌΠΎΡΠΊΠΈ ΡΡΠ°Π½ΡΡΠΎΡΠΌΠ°ΡΠΎΡΠ°
ΠΠ΅ΡΠΈΠΎΠ΄ ΠΊΠΎΠ»Π΅Π±Π°Π½ΠΈΠΉ ΠΏΠΎ L1 β ΠΏΠ΅ΡΠΈΠΎΠ΄ ΡΠ²ΠΎΠ±ΠΎΠ΄Π½ΡΡ ΠΊΠΎΠ»Π΅Π±Π°Π½ΠΈΠΉ ΠΏΠΎ ΠΏΠΎΠ»Π½ΠΎΠΉ ΠΈΠ½Π΄ΡΠΊΡΠΈΠ²Π½ΠΎΡΡΠΈ ΠΏΠ΅ΡΠ²ΠΈΡΠ½ΠΎΠΉ ΠΎΠ±ΠΌΠΎΡΠΊΠΈ ΠΏΠΎΡΠ»Π΅ ΠΎΠΊΠΎΠ½ΡΠ°Π½ΠΈΡ ΠΏΠ΅ΡΠ΅Π΄Π°ΡΠΈ ΡΠ½Π΅ΡΠ³ΠΈΠΈ. ΠΡΠΈ ΡΠ²ΠΎΠ±ΠΎΠ΄Π½ΡΠ΅ ΠΊΠΎΠ»Π΅Π±Π°Π½ΠΈΡ ΠΌΠΎΠΆΠ½ΠΎ ΡΠ²ΠΈΠ΄Π΅ΡΡ ΡΠΎΠ»ΡΠΊΠΎ Π² ΡΠ΅ΠΆΠΈΠΌΠ΅ ΡΠ°Π·ΡΡΠ²Π½ΠΎΠ³ΠΎ ΡΠΎΠΊΠ°
ΠΠ΅ΡΠΈΠΎΠ΄ ΠΊΠΎΠ»Π΅Π±Π°Π½ΠΈΠΉ ΠΏΠΎ Ls — ΠΏΠ΅ΡΠΈΠΎΠ΄ ΡΠ²ΠΎΠ±ΠΎΠ΄Π½ΡΡ ΠΊΠΎΠ»Π΅Π±Π°Π½ΠΈΠΉ ΠΏΠΎ ΠΈΠ½Π΄ΡΠΊΡΠΈΠ²Π½ΠΎΡΡΠΈ ΡΠ°ΡΡΠ΅ΡΠ½ΠΈΡ ΠΏΠ΅ΡΠ²ΠΈΡΠ½ΠΎΠΉ ΠΎΠ±ΠΌΠΎΡΠΊΠΈ. ΠΡΠΎΡ ΠΏΠ΅ΡΠΈΠΎΠ΄ ΡΠ»Π΅Π΄ΡΠ΅Ρ ΠΈΠ·ΠΌΠ΅ΡΡΡΡ Π½Π° ΡΠΎΠΌ ΡΡΠ°ΡΡΠΊΠ΅, Π³Π΄Π΅ ΡΠΆΠ΅ Π½Π΅Ρ ΠΊΠ»Π°ΠΌΠΏΠΈΠ½Π³Π° ΡΡΠΈΡ ΠΊΠΎΠ»Π΅Π±Π°Π½ΠΈΠΉ. (ΠΠ° ΠΎΡΡΠΈΠ»Π»ΠΎΠ³ΡΠ°ΠΌΠΌΠ΅ ΠΏΠΎΠΊΠ°ΠΆΡ, ΡΡΠΎ ΡΡΠΎ Π·Π½Π°ΡΠΈΡ)
ΠΡΠΈ Π½Π°ΠΆΠ°ΡΠΈΠΈ ΠΊΠ½ΠΎΠΏΠΊΠΈ Π Π°ΡΡΡΠΈΡΠ°ΡΡ, ΠΏΡΠΎΠ³ΡΠ°ΠΌΠΌΠ° Π²ΡΠ΄Π°ΡΡ Π½Π°ΠΌ ΠΠ½Π΄ΡΠΊΡΠΈΠ²Π½ΠΎΡΡΡ ΡΠ°ΡΡΠ΅ΡΠ½ΠΈΡ ΠΈ ΠΠΊΠ²ΠΈΠ²Π°Π»Π΅Π½ΡΠ½ΡΡ Π΅ΠΌΠΊΠΎΡΡΡ. ΠΡΠ»ΠΈ Π²ΡΠ±ΡΠ°ΡΡ Π³Π°Π»ΠΎΡΠΊΡ Π°Π²ΡΠΎΠΏΠ΅ΡΠ΅Π½ΠΎΡ ΡΠ΅Π·ΡΠ»ΡΡΠ°ΡΠΎΠ² Π² ΠΎΡΠ½ΠΎΠ²Π½ΠΎΠΉ ΡΠ°ΡΡΠ΅Ρ, ΡΠΎ ΡΡΠΈ Π·Π½Π°ΡΠ΅Π½ΠΈΡ Π°Π²ΡΠΎΠΌΠ°ΡΠΎΠΌ ΠΏΠΎΠ΄ΡΡΠ°Π²ΡΡΡΡ Π² Π½Π΅ΠΎΠ±Ρ ΠΎΠ΄ΠΈΠΌΡΠ΅ ΠΏΠΎΠ»Ρ.
Β
ΠΠ°ΠΆΠ½ΠΎΠ΅ Π·Π°ΠΌΠ΅ΡΠ°Π½ΠΈΠ΅: ΠΠ΅Π»ΠΈΡΠΈΠ½Ρ Π΅ΠΌΠΊΠΎΡΡΠΈ ΠΈ ΡΠΎΠΏΡΠΎΡΠΈΠ²Π»Π΅Π½ΠΈΡ, ΠΊΠΎΡΠΎΡΡΠ΅ Π²ΡΠ΄Π°Π΅Ρ ΠΏΠΎΠ΄ΠΏΡΠΎΠ³ΡΠ°ΠΌΠΌΠ° ΡΠ°ΡΡΠ΅ΡΠ° RCD ΠΊΠ»Π°ΠΌΠΏΠ΅ΡΠ°, ΠΌΠΎΠ³ΡΡ Π½Π΅ΠΌΠ½ΠΎΠ³ΠΎ ΠΎΡΠ»ΠΈΡΠ°ΡΡΡΡ ΠΎΡ Π΄Π΅ΠΉΡΡΠ²ΠΈΡΠ΅Π»ΡΠ½ΠΎ Π½Π΅ΠΎΠ±Ρ ΠΎΠ΄ΠΈΠΌΡΡ Π²Π΅Π»ΠΈΡΠΈΠ½ Π΄Π»Ρ ΠΏΡΠ°Π²ΠΈΠ»ΡΠ½ΠΎΠΉ Π½Π°ΡΡΡΠΎΠΉΠΊΠΈ ΡΠ°Π±ΠΎΡΡ ΠΊΠ»Π°ΠΌΠΏΠ΅ΡΠ°. ΠΠΌΠΊΠΎΡΡΡ ΠΊΠΎΠ½Π΄Π΅Π½ΡΠ°ΡΠΎΡΠ° ΠΏΡΠΎΠ³ΡΠ°ΠΌΠΌΠ° ΡΠ°ΡΡΡΠΈΡΡΠ²Π°Π΅Ρ Π΄ΠΎΠ²ΠΎΠ»ΡΠ½ΠΎ ΡΠ°ΠΊΠΈ ΡΠΎΡΠ½ΠΎ. ΠΡΠ»ΠΈ Π½Π΅Ρ Π½Π΅ΠΎΠ±Ρ ΠΎΠ΄ΠΈΠΌΠΎΠ³ΠΎ Π½ΠΎΠΌΠΈΠ½Π°Π»Π°, ΡΠΎ ΠΌΠΎΠΆΠ½ΠΎ Π²Π·ΡΡΡ Π±Π»ΠΈΠΆΠ°ΠΉΡΠΈΠΉ Π½ΠΎΠΌΠΈΠ½Π°Π» ΠΈΠ· ΡΡΠ°Π½Π΄Π°ΡΡΠ½ΠΎΠ³ΠΎ ΡΡΠ΄Π°, Π° Π²ΠΎΡ Ρ ΡΠ΅Π·ΠΈΡΡΠΎΡΠΎΠΌ Π²ΡΠ΅ ΡΠ°Π²Π½ΠΎ ΠΏΡΠΈΠ΄Π΅ΡΡΡ ΠΏΠΎΡΠ°Π±ΠΎΡΠ°ΡΡ.
ΠΡ Π° ΡΠ΅ΠΏΠ΅ΡΡ ΠΏΡΠΈΡΡΡΠΏΠΈΠΌ ΠΊ ΠΈΠ·ΡΡΠ΅Π½ΠΈΡ ΠΎΡΡΠΈΠ»Π»ΠΎΠ³ΡΠ°ΠΌΠΌ, ΡΡΠΎΠ±Ρ ΠΏΡΠ΅Π΄ΡΡΠ°Π²Π»ΡΡΡ, ΡΡΠΎ ΠΌΡ Π΄ΠΎΠ»ΠΆΠ½Ρ Π²ΠΈΠ΄Π΅ΡΡ Π½Π° ΠΏΡΠΈΠ±ΠΎΡΠ΅ ΠΈ Π·Π½Π°ΡΡ, ΡΡΠΎ ΠΎΠ·Π½Π°ΡΠ°Π΅Ρ ΠΊΠ°ΠΆΠ΄Π°Ρ ΡΠ°ΡΡΡ ΠΎΡΡΠΈΠ»Π»ΠΎΠ³ΡΠ°ΠΌΠΌ Π΄Π»Ρ ΠΏΡΠ°Π²ΠΈΠ»ΡΠ½ΠΎΠΉ Π½Π°ΡΡΡΠΎΠΉΠΊΠΈ ΠΠΠ.
Π€ΠΎΡΠΎ ΠΎΡΡΠΈΠ»Π»ΠΎΠ³ΡΠ°ΠΌΠΌβ¦
Π‘Π½Π°ΡΠ°Π»Π° ΠΎΠ΄Π½ΠΎ Π²Π°ΠΆΠ½ΠΎΠ΅ Π·Π°ΠΌΠ΅ΡΠ°Π½ΠΈΠ΅: Π²ΡΠ΅ ΠΈΠ·ΠΌΠ΅ΡΠ΅Π½ΠΈΡ ΠΎΡΡΠΈΠ»Π»ΠΎΠ³ΡΠ°ΡΠΎΠΌ ΠΏΡΠΎΠ²ΠΎΠ΄ΠΈΡΡ ΠΎΡΠ½ΠΎΡΠΈΡΠ΅Π»ΡΠ½ΠΎ ΠΏΠ»ΡΡΠ° ΠΏΠΈΡΠ°Π½ΠΈΡ, ΡΡΠΎΠ±Ρ ΠΏΡΠ»ΡΡΠ°ΡΠΈΠΈ Π½Π°ΠΏΡΡΠΆΠ΅Π½ΠΈΡ Π½Π° ΡΠ΅ΡΠ΅Π²ΠΎΠΌ Π²ΡΠΏΡΡΠΌΠΈΡΠ΅Π»Π΅ Π½Π΅ ΡΠ°Π·ΠΌΠ°Π·ΡΠ²Π°Π»ΠΈ ΠΊΠ°ΡΡΠΈΠ½ΠΊΡ.
Β
Π§ΡΠΎΠ±Ρ ΠΏΡΠ°Π²ΠΈΠ»ΡΠ½ΠΎ ΡΠ°ΡΡΡΠΈΡΠ°ΡΡ ΠΈ ΡΠ²ΠΈΠ΄Π΅ΡΡ Ρ ΠΎΡΠΎΡΡΡ ΠΎΡΡΠΈΠ»Π»ΠΎΠ³ΡΠ°ΠΌΠΌΡ Π½Π°ΠΌ Π½ΡΠΆΠ½ΠΎ ΠΈΠ·ΠΌΠ΅ΡΠΈΡΡ ΡΠ΅Π°Π»ΡΠ½ΡΡ ΡΠ°ΡΡΠΎΡΡ, Π½Π° ΠΊΠΎΡΠΎΡΠΎΠΉ ΡΠ°Π±ΠΎΡΠ°Π΅Ρ ΠΠΠ.
ΠΠΎΡ ΡΡΠΎ Ρ Π½Π°Ρ ΠΏΠΎΠ»ΡΡΠΈΠ»ΠΎΡΡ Ρ ΡΠ΅Π°Π»ΡΠ½ΠΎΠΉ ΡΠ°ΡΡΠΎΡΠΎΠΉ:
ΠΠ° ΠΎΡΡΠΈΠ»Π»ΠΎΠ³ΡΠ°ΡΠ΅ ΠΏΠΎΠ»ΠΎΠΆΠ΅Π½ΠΈΠ΅ ΠΏΠ΅ΡΠ΅ΠΊΠ»ΡΡΠ°ΡΠ΅Π»Ρ 2ΠΌΠΊΡ. Π ΠΊΠ»Π΅ΡΠΊΠ΅ 5 Π΄Π΅Π»Π΅Π½ΠΈΠΉ, Π·Π½Π°ΡΠΈΡ ΠΎΠ΄Π½ΠΎ Π΄Π΅Π»Π΅Π½ΠΈΠ΅ 0,4ΠΌΠΊΡ. ΠΠ΅ΡΠΈΠΎΠ΄ ΠΊΠΎΠ»Π΅Π±Π°Π½ΠΈΠΉ ΠΏΠΎΡΡΠΈ 27 Π΄Π΅Π»Π΅Π½ΠΈΠΉ, ΠΈΡΠΎΠ³ΠΎ 10,8 ΠΌΠΊΡ. Π§Π°ΡΡΠΎΡΠ° Π² Π³Π΅ΡΡΠ°Ρ
ΡΠ°Π²Π½Π° Π΅Π΄ΠΈΠ½ΠΈΡΠ΅, Π΄Π΅Π»Π΅Π½ΠΎΠΉ Π½Π° ΠΏΠΎΠ»ΡΡΠ΅Π½Π½ΠΎΠ΅ Π·Π½Π°ΡΠ΅Π½ΠΈΠ΅ Π² ΡΠ΅ΠΊΡΠ½Π΄Π°Ρ
.
10,8ΠΌΠΊΡ/1 000 000 = 0,0000108 ΡΠ΅ΠΊ. ΠΠ½Π°ΡΠΈΡ ΡΠ°ΡΡΠΎΡΠ° = 1/0,0000108 = ΠΏΡΠΈΠΌΠ΅ΡΠ½ΠΎ 92,6ΠΊΠΡ
92,6ΠΊΠΡΒ — Π·Π°ΠΏΠΎΠΌΠΈΠ½Π°Π΅ΠΌ
Π’Π΅ΠΏΠ΅ΡΡ Π½Π°ΠΌ Π΅ΡΠ΅ Π½ΡΠΆΠ½ΠΎ ΡΠ·Π½Π°ΡΡ ΠΠ΅ΡΠΈΠΎΠ΄ ΠΊΠΎΠ»Π΅Π±Π°Π½ΠΈΠΉ ΠΏΠΎ L1 β ΠΏΠ΅ΡΠΈΠΎΠ΄ ΡΠ²ΠΎΠ±ΠΎΠ΄Π½ΡΡ ΠΊΠΎΠ»Π΅Π±Π°Π½ΠΈΠΉ ΠΏΠΎ ΠΏΠΎΠ»Π½ΠΎΠΉ ΠΈΠ½Π΄ΡΠΊΡΠΈΠ²Π½ΠΎΡΡΠΈ ΠΏΠ΅ΡΠ²ΠΈΡΠ½ΠΎΠΉ ΠΎΠ±ΠΌΠΎΡΠΊΠΈ. ΠΠ»Ρ Π±ΠΎΠ»Π΅Π΅ ΡΠΎΡΠ½ΠΎΠ³ΠΎ ΠΈΠ·ΠΌΠ΅ΡΠ΅Π½ΠΈΡ Ρ ΠΏΠ΅ΡΠ΅ΠΊΠ»ΡΡΠΈΠ» ΠΎΡΡΠΈΠ»Π»ΠΎΠ³ΡΠ°Ρ Π² ΠΏΠΎΠ»ΠΎΠΆΠ΅Π½ΠΈΠ΅ 1ΠΌΠΊΡ_100v/Π΄Π΅Π» ΠΈ ΠΈΠ·ΠΌΠ΅ΡΡΠ΅ΠΌ Π½Π° ΡΡΠΎΠΊΠ΅ ΠΏΠΎΠ»Π΅Π²ΠΈΠΊΠ°.
Π‘ΠΌΠΎΡΡΠΈΠΌ ΡΠ»Π΅Π΄ΡΡΡΠΈΠΉ ΡΠΈΡΡΠ½ΠΎΠΊ
1,8ΠΌΠΊΡ β Π·Π°ΠΏΠΎΠΌΠΈΠ½Π°Π΅ΠΌ
Β
ΠΠ΅ΡΠΈΠΎΠ΄ ΠΊΠΎΠ»Π΅Π±Π°Π½ΠΈΠΉ ΠΏΠΎ Ls — ΠΏΠ΅ΡΠΈΠΎΠ΄ ΡΠ²ΠΎΠ±ΠΎΠ΄Π½ΡΡ ΠΊΠΎΠ»Π΅Π±Π°Π½ΠΈΠΉ ΠΏΠΎ ΠΈΠ½Π΄ΡΠΊΡΠΈΠ²Π½ΠΎΡΡΠΈ ΡΠ°ΡΡΠ΅ΡΠ½ΠΈΡ. ΠΠ»Ρ ΠΈΠ·ΠΌΠ΅ΡΠ΅Π½ΠΈΡ ΡΡΠΎΠ³ΠΎ ΠΏΠ΅ΡΠΈΠΎΠ΄Π° ΠΏΡΠΈΡΠ»ΠΎΡΡ Π΅ΡΠ΅ ΡΠ°ΡΡΡΠ½ΡΡΡ ΡΠΊΠ°Π»Ρ, Ρ ΠΏΠ΅ΡΠ΅ΠΊΠ»ΡΡΠΈΠ» ΠΎΡΡΠΈΠ»Π»ΠΎΠ³ΡΠ°Ρ Π² ΠΏΠΎΠ»ΠΎΠΆΠ΅Π½ΠΈΠ΅ 0,2ΠΌΠΊΡ_100v/Π΄Π΅Π» ΠΈ ΠΈΠ·ΠΌΠ΅ΡΠΈΠ» ΡΡΠΎΡ ΠΏΠ΅ΡΠΈΠΎΠ΄ Π½Π° ΡΡΠΎΠΊΠ΅ ΠΏΠΎΠ»Π΅Π²ΠΈΠΊΠ°.
0,28ΠΌΠΊΡ β Π·Π°ΠΏΠΎΠΌΠΈΠ½Π°Π΅ΠΌ
ΠΠ²ΠΎΠ΄ΠΈΠΌ ΡΠ°ΡΡΠΎΡΡ ΠΈ ΠΏΠ΅ΡΠΈΠΎΠ΄Ρ ΠΊΠΎΠ»Π΅Π±Π°Π½ΠΈΠΉ Π² ΠΏΠΎΠ΄ΠΏΡΠΎΠ³ΡΠ°ΠΌΠΌΡ ΡΠ°ΡΡΠ΅ΡΠ° RCD ΠΊΠ»Π°ΠΌΠΏΠ΅ΡΠ°. Π Π²ΠΈΠ΄ΠΈΠΌ, ΡΡΠΎ Π½Π°ΠΌ ΠΏΡΠ΅Π΄Π»Π°Π³Π°Π΅Ρ ΠΏΡΠΎΠ³ΡΠ°ΠΌΠΌΠ°. ΠΠΎΠ½Π΄Π΅Π½ΡΠ°ΡΠΎΡ C13 Π½ΡΠΆΠ΅Π½ 463ΠΏΠ€ — Ρ ΠΏΠΎΡΡΠ°Π²ΠΈΠ» 470ΠΏΠ€, ΡΠ΅Π·ΠΈΡΡΠΎΡ R7 Π½ΡΠΆΠ΅Π½ 131ΠΊΠΠΌ β Ρ ΠΌΠ΅Π½Ρ ΡΡΠΎΠΈΡ 150ΠΊΠΠΌ. ΠΡΠ»ΠΈΡΠΈΠ΅ Π½Π°ΡΡΡΠΎΠΉΠΊΠΈ ΠΊΠ»Π°ΠΌΠΏΠ΅ΡΠ° ΠΎΡ ΡΠ°ΡΡΠ΅ΡΠΎΠ² ΠΎΠ±ΡΡΡΠ½ΡΠ΅ΡΡΡ ΠΏΡΠΈΠ±Π»ΠΈΠΆΠ΅Π½Π½ΠΎΡΡΡΡ ΡΠ°ΡΡΠ΅ΡΠΎΠ². Π ΠΏΠ΅ΡΠ²ΡΡ ΠΎΡΠ΅ΡΠ΅Π΄Ρ, ΠΏΡΠΈΠ±Π»ΠΈΠΆΠ΅Π½Π½ΠΎΠΉ ΠΎΡΠ΅Π½ΠΊΠΎΠΉ ΠΌΠΎΡΠ½ΠΎΡΡΠΈ, Π²ΠΎΠ·Π²ΡΠ°ΡΠ°Π΅ΠΌΠΎΠΉ ΡΠ΅ΡΠ΅Π· «ΠΌΠ΅Π΄Π»Π΅Π½Π½ΡΠΉ» Π΄ΠΈΠΎΠ΄.
Π½Π° ΡΡΠΎΠΊΠ΅ ΠΏΠΎΠ»Π΅Π²ΠΎΠ³ΠΎ ΡΡΠ°Π½Π·ΠΈΡΡΠΎΡΠ° (ΠΎΡΡΠΈΠ»Π»ΠΎΠ³ΡΠ°Ρ Π² ΡΠ΅ΠΆΠΈΠΌΠ΅ 5ΠΌΠΊΡ 100V_Π΄Π΅Π»)
Π½Π° ΠΊΠΎΠ½Π΄Π΅Π½ΡΠ°ΡΠΎΡΠ΅ RCD ΠΊΠ»Π°ΠΌΠΏΠ΅ΡΠ° (ΠΎΡΡΠΈΠ»Π»ΠΎΠ³ΡΠ°Ρ Π² ΡΠ΅ΠΆΠΈΠΌΠ΅ 5ΠΌΠΊΡ 100V_Π΄Π΅Π»)
ΠΠ° ΠΈΡΡΠΎΠΊΠ΅ (ΠΎΡΡΠΈΠ»Π»ΠΎΠ³ΡΠ°Ρ Π² ΡΠ΅ΠΆΠΈΠΌΠ΅ 2ΠΌΠΊΡ 1V_Π΄Π΅Π»)
ΠΠ±ΡΠ°Ρ ΠΊΠ°ΡΡΠΈΠ½Π° Π²ΠΈΠ΄Π½Π°, ΡΠ΅ΠΏΠ΅ΡΡ Π΄Π»Ρ Π±ΠΎΠ»Π΅Π΅ ΡΠΎΡΠ½ΠΎΠ³ΠΎ ΠΈΠ·ΠΌΠ΅ΡΠ΅Π½ΠΈΡ Π±ΡΠ΄Π΅ΠΌ ΡΠ°ΡΡΡΠ³ΠΈΠ²Π°ΡΡ ΡΠΊΠ°Π»Ρ
Β
ΠΡΡΠΈΠ»Π»ΠΎΠ³ΡΠ°Ρ Π² ΡΠ΅ΠΆΠΈΠΌΠ΅ 2ΠΌΠΊΡ 100V_Π΄Π΅Π»
Π£ΡΠΎΠ²Π΅Π½Ρ ΠΎΡΡΠ°ΠΆΠ΅Π½Π½ΠΎΠ³ΠΎ Π½Π°ΠΏΡΡΠΆΠ΅Π½ΠΈΡ
ΠΡΠ±ΡΠΎΡ Π½Π°Π΄ ΠΎΡΡΠ°ΠΆΠ΅Π½Π½ΡΠΌ Π½Π°ΠΏΡΡΠΆΠ΅Π½ΠΈΠ΅ΠΌ
Π£ΡΠΎΠ²Π΅Π½Ρ ΠΎΡΡΠ°ΠΆΠ΅Π½Π½ΠΎΠ³ΠΎ Π½Π°ΠΏΡΡΠΆΠ΅Π½ΠΈΡ ΠΏΠΎ Π²Π΅ΡΡ Π½ΠΈΠΌ ΠΎΡΡΠΈΠ»Π»ΠΎΠ³ΡΠ°ΠΌΠΌΠ°ΠΌ, ΡΠ½ΡΡΡΡ Π½Π° ΡΡΠΎΠΊΠ΅ ΠΏΠΎΠ»Π΅Π²ΠΎΠ³ΠΎ ΡΡΠ°Π½Π·ΠΈΡΡΠΎΡΠ°, ΠΏΡΠΈΠΌΠ΅ΡΠ½ΠΎ 125 Π²ΠΎΠ»ΡΡ. ΠΡΠ±ΡΠΎΡ Π½Π°Π΄ ΠΎΡΡΠ°ΠΆΠ΅Π½Π½ΡΠΌ ΠΏΡΠΈΠΌΠ΅ΡΠ½ΠΎ 100 Π²ΠΎΠ»ΡΡ. ΠΡΠΈ ΠΏΡΠ°Π²ΠΈΠ»ΡΠ½ΠΎΠΌ ΠΏΠΎΠ΄Π±ΠΎΡΠ΅ RCD ΠΊΠ»Π°ΠΌΠΏΠ΅ΡΠ° Π²ΡΠ±ΡΠΎΡ Π½Π°Π΄ ΠΎΡΡΠ°ΠΆΠ΅Π½Π½ΡΠΌ Π½Π°ΠΏΡΡΠΆΠ΅Π½ΠΈΠ΅ΠΌ, ΡΠ½ΡΡΡΠΌ Π½Π° ΡΡΠΎΠΊΠ΅, ΠΈ Π½Π° ΠΊΠ»Π°ΠΌΠΏΠ΅ΡΠ΅ Π±ΡΠ΄Π΅Ρ ΠΎΠ΄ΠΈΠ½Π°ΠΊΠΎΠ² ΠΈ ΡΡΠΎΠ²Π΅Π½Ρ, Π΄ΠΎ ΠΊΠΎΡΠΎΡΠΎΠ³ΠΎ ΡΠ°Π·ΡΡΠΆΠ°Π΅ΡΡΡ ΠΊΠΎΠ½Π΄Π΅Π½ΡΠ°ΡΠΎΡ (Π½ΠΈΠΆΠ½ΠΈΠΉ ΡΠΈΡΡΠ½ΠΎΠΊ) Π΄ΠΎΠ»ΠΆΠ΅Π½ Π΄ΠΎΡ ΠΎΠ΄ΠΈΡΡ Π΄ΠΎ ΠΏΠΎΠ»ΠΊΠΈ ΠΎΡΡΠ°ΠΆΠ΅Π½Π½ΠΎΠ³ΠΎ Π½Π°ΠΏΡΡΠΆΠ΅Π½ΠΈΡ (ΡΠΌΠΎΡΡΠΈΠΌ ΠΎΡΡΠΈΠ»Π»ΠΎΠ³ΡΠ°ΠΌΠΌΡ Π²ΡΡΠ΅ β ΠΎΡΠΌΠ΅ΡΠΊΠ° ΡΡΠΎΠ²Π΅Π½Ρ ΠΎΡΡΠ°ΠΆΠ΅Π½Π½ΠΎΠ³ΠΎ Π½Π°ΠΏΡΡΠΆΠ΅Π½ΠΈΡ)
Π£ Π½Π°Ρ ΡΡΠΎ ΡΡΠ»ΠΎΠ²ΠΈΠ΅ Π²ΡΠΏΠΎΠ»Π½ΡΠ΅ΡΡΡ, Π·Π½Π°ΡΠΈΡ, ΠΌΠΎΠΆΠ½ΠΎ ΡΡΠΈΡΠ°ΡΡ, ΡΡΠΎ ΠΠΠ ΡΠΎΠ±ΡΠ°Π½ ΠΈ Π½Π°ΡΡΡΠΎΠ΅Π½ Π½Π° ΠΎΠΏΡΠΈΠΌΠ°Π»ΡΠ½ΡΠΉ ΡΠ΅ΠΆΠΈΠΌ ΡΠ°Π±ΠΎΡΡ!
ΠΡ ΠΈ Π½Π΅ΡΠΊΠΎΠ»ΡΠΊΠΎ ΡΠΎΡΠΎΠ³ΡΠ°ΡΠΈΠΉ ΡΠΎΠ±ΡΠ°Π½Π½ΠΎΠΉ ΠΏΠ»Π°ΡΡ:
ΠΡΡΠ΅ΠΌ ΡΠ°ΡΡΠ΅ΡΠ° ΡΡΠ°Π½ΡΡΠΎΡΠΌΠ°ΡΠΎΡΠ° ΠΈ Π½Π΅ΠΊΠΎΡΠΎΡΡΡ Π΄Π΅ΡΠ°Π»Π΅ΠΉ Π΄Π°Π½Π½ΡΡ ΡΡ Π΅ΠΌΡ ΠΌΠΎΠΆΠ½ΠΎ ΠΏΡΠΈΠΌΠ΅Π½ΠΈΡΡ ΠΈ Π΄Π»Ρ Π΄ΡΡΠ³ΠΈΡ ΡΠ΅Π»Π΅ΠΉ. Π ΠΈΠΌΠ΅Π½Π½ΠΎ: ΠΌΠΎΠΆΠ½ΠΎ ΠΈΡΠΏΠΎΠ»ΡΠ·ΠΎΠ²Π°ΡΡ ΠΊΠ°ΠΊ ΠΌΠ°Π»ΠΎΠΌΠΎΡΠ½ΡΠΉ Π±Π»ΠΎΠΊ ΠΏΠΈΡΠ°Π½ΠΈΡ ΠΈΠ»ΠΈ ΠΊΠ°ΠΊ Π·Π°ΡΡΠ΄Π½ΠΎΠ΅ ΡΡΡΡΠΎΠΉΡΡΠ²ΠΎ Π΄Π»Ρ Π½Π΅Π±ΠΎΠ»ΡΡΠΈΡ Π°ΠΊΠΊΡΠΌΡΠ»ΡΡΠΎΡΠΎΠ² Ρ UPS.Β
Π Π²ΠΈΠ΄Ρ ΡΠΎΠ³ΠΎ, ΡΡΠΎ Π²ΡΡΠ»Π° Π½ΠΎΠ²Π°Ρ Π²Π΅ΡΡΠΈΡ ΠΏΡΠΎΠ³ΡΠ°ΠΌΠΌΡ ΡΠ°ΡΡΠ΅ΡΠ° ΠΎΠ±ΡΠ°ΡΠ½ΠΎΡ ΠΎΠ΄ΠΎΠ²ΡΡ ΠΈΡΡΠΎΡΠ½ΠΈΠΊΠΎΠ² ΠΏΠΈΡΠ°Π½ΠΈΡ flyback 7.0 Ρ ΠΌΠ½ΠΎΠ³ΠΈΡ ΠΏΠΎΠ»ΡΠ·ΠΎΠ²Π°ΡΠ΅Π»Π΅ΠΉ Π½Π°ΡΠ°Π»ΠΈΡΡ ΠΏΡΠΎΠ±Π»Π΅ΠΌΡ Ρ ΡΠ°ΡΡΠ΅ΡΠΎΠΌ RCD ΠΊΠ»Π°ΠΌΠΏΠ΅ΡΠ°. ΠΡΠΈΡΠΈΠ½Π° ΠΎΠ΄Π½Π° — ΠΎΡΡΠ°Π²Π»ΡΡΡ ΠΏΡΡΡΡΠΌ ΠΏΠΎΠ»Π΅ ΠΎΡΡΠ°ΡΠΎΠΊ Π½Π°ΠΏΡΡΠΆΠ΅Π½ΠΈΡ ΠΏΠΎΡΠ»Π΅ Π²ΡΠ±ΡΠΎΡΠ°, ΡΡΠΎΠ±Ρ ΡΠ°ΠΊΠΈΡ Π²ΠΎΠΏΡΠΎΡΠΎΠ² Π½Π΅ Π²ΠΎΠ·Π½ΠΈΠΊΠ°Π»ΠΎ ΠΏΡΠΈΠ»Π°Π³Π°Ρ ΡΠ»Π΅Π΄ΡΡΡΡΡ ΠΎΡΡΠΈΠ»Π»ΠΎΠ³ΡΠ°ΠΌΠΌΡ
ΠΠ° Π½Π΅ΠΉ Ρ ΠΏΠΎΠΌΠ΅ΡΠΈΠ» Π½Π° ΡΠΆΠ΅ ΡΡΡΠ΅ΡΡΠ²ΡΡΡΠ΅ΠΉ ΠΎΡΡΠΈΠ»Π»ΠΎΠ³ΡΠ°ΠΌΠΌΠ΅ ΡΡΠΎΠ²Π΅Π½Ρ ΠΎΡΡΠ°ΡΠΎΠΊ Π½Π°ΠΏΡΡΠΆΠ΅Π½ΠΈΡ ΠΏΠΎΡΠ»Π΅ Π²ΡΠ±ΡΠΎΡΠ°. ΠΡΡΠΈΠ»Π»ΠΎΠ³ΡΠ°Ρ Π² ΡΠ΅ΠΆΠΈΠΌΠ΅ 2ΠΌΠΊΡ 100V_Π΄Π΅Π» — ΡΡΠΈΡΠ°Π΅ΠΌ: ΡΠΊΠ°Π·Π°Π½Π½Π°Ρ Π»ΠΈΠ½ΠΈΡ ΠΏΡΠΈΠΌΠ΅ΡΠ½ΠΎ 145 Π²ΠΎΠ»ΡΡ, ΡΡΠΎΠ²Π΅Π½Ρ ΠΎΡΡΠ°ΠΆΠ΅Π½Π½ΠΎΠ³ΠΎ Π½Π°ΠΏΡΡΠΆΠ΅Π½ΠΈΡ ΠΏΡΠΈΠΌΠ΅ΡΠ½ΠΎ 125 Π²ΠΎΠ»ΡΡ, Π·Π½Π°ΡΠΈΡ Π΄Π»Ρ ΡΠΎΠ³ΠΎ ΡΡΠΎΠ±Ρ ΡΠ·Π½Π°ΡΡ ΠΎΡΡΠ°ΡΠΎΠΊ Π½Π°ΠΏΡΡΠΆΠ΅Π½ΠΈΡ ΠΏΠΎΡΠ»Π΅ Π²ΡΠ±ΡΠΎΡΠ° Π½ΡΠΆΠ½ΠΎ ΠΎΡ 145 Π²ΠΎΠ»ΡΡ Π²ΡΡΠ΅ΡΡΡ 125 Π²ΠΎΠ»ΡΡ = 20 Π²ΠΎΠ»ΡΡ, Π²ΠΎΡ ΠΈΠΌΠ΅Π½Π½ΠΎ ΡΡΠΎ Π·Π½Π°ΡΠ΅Π½ΠΈΠ΅ ΠΈ Π²Π²ΠΎΠ΄ΠΈΠΌ Π² ΠΏΠΎΠ»Π΅ ΠΎΡΡΠ°ΡΠΎΠΊ Π½Π°ΠΏΡΡΠΆΠ΅Π½ΠΈΡ ΠΏΠΎΡΠ»Π΅ Π²ΡΠ±ΡΠΎΡΠ°.
Π ΡΠ΅ΠΏΠ΅ΡΡ ΡΠΌΠΎΡΡΠΈΠΌ, ΡΡΠΎ ΠΏΠΎΠ»ΡΡΠΈΠ»ΠΎΡΡ:
Π ΠΏΡΠΎΠ³ΡΠ°ΠΌΠΌΡ ΡΠ°ΡΡΠ΅ΡΠ° Flyback 7.0 Ρ Π²Π²Π΅Π» ΡΠ΅ ΠΆΠ΅ Π·Π½Π°ΡΠ΅Π½ΠΈΡ, ΡΡΠΎ ΠΈ Π² ΠΌΠ»Π°Π΄ΡΠ΅ΠΉ Π²Π΅ΡΡΠΈΠΈ ΠΏΡΠΎΠ³ΡΠ°ΠΌΠΌΡ. ΠΠΎ ΡΠ°ΡΡΠ΅ΡΠ°ΠΌ ΠΎΡΠ»ΠΈΡΠΈΠΉ Π½Π΅Ρ (Π½Π΅Π·Π½Π°ΡΠΈΡΠ΅Π»ΡΠ½ΡΠ΅ Π΅ΡΡΡ, Π½ΠΎ ΠΎΠ½ΠΈ Π½ΠΈΠΊΠ°ΠΊ Π½Π΅ Π²Π»ΠΈΡΡΡ Π² ΡΠ΅Π»ΠΎΠΌ Π½Π° ΠΊΠΎΠ½ΡΡΡΡΠΊΡΠΈΡ)
Π’Π΅ΠΏΠ΅ΡΡ Π²Π²ΠΎΠ΄ΠΈΠΌ Π²ΡΠ΅ Π½Π΅ΠΎΠ±Ρ ΠΎΠ΄ΠΈΠΌΡΠ΅ Π΄Π°Π½Π½ΡΠ΅ Π² ΡΠ°ΡΡΠ΅Ρ RCD ΠΊΠ»Π°ΠΌΠΏΠ΅ΡΠ°
ΡΡΠΎ ΠΌΡ Π²ΠΈΠ΄ΠΈΠΌ? Π Π²ΠΈΠ΄ΠΈΠΌ ΡΠΎ, ΡΡΠΎ Π½ΠΎΠΌΠΈΠ½Π°Π» ΡΠ΅Π·ΠΈΡΡΠΎΡΠ° ΠΊΠ»Π°ΠΌΠΏΠ΅ΡΠ° Π΄Π°ΠΆΠ΅ Π΅ΡΠ΅ Π±Π»ΠΈΠΆΠ΅ ΠΊ ΡΡΡΠ°Π½ΠΎΠ²Π»Π΅Π½Π½ΠΎΠΌΡ ΠΌΠ½ΠΎΠΉ Π² Π΄Π°Π½Π½ΠΎΠΉ ΠΊΠΎΠ½ΡΡΡΡΠΊΡΠΈΠΈ!
Π₯ΠΎΡΠ΅Π»ΠΎΡΡ Π±Ρ Π΅ΡΠ΅ ΡΠ°Π· ΡΠΊΠ°Π·Π°ΡΡ ΠΎΠ³ΡΠΎΠΌΠ½ΠΎΠ΅ Π‘ΠΏΠ°ΡΠΈΠ±ΠΎ ΠΠ»Π°Π΄ΠΈΠΌΠΈΡΡ Π·Π° Π΅Π³ΠΎ ΠΏΡΠΎΠ³ΡΠ°ΠΌΠΌΡ!!!
ΠΡΠ΅ΠΌ Π‘ΠΏΠ°ΡΠΈΠ±ΠΎ ΠΈ ΡΠ΄Π°ΡΠΈ Π² ΠΏΠΎΡΡΡΠΎΠ΅Π½ΠΈΠΈ ΠΈΠΌΠΏΡΠ»ΡΡΠ½ΡΡ
ΠΈΡΡΠΎΡΠ½ΠΈΠΊΠΎΠ² ΠΏΠΈΡΠ°Π½ΠΈΡ!
ΠΡΠΎΠ΄ΠΎΠ»ΠΆΠ΅Π½ΠΈΠ΅ ΡΠ»Π΅Π΄ΡΠ΅Ρ (ΠΆΠ΄Π΅ΠΌ ΠΏΠΎΠ΄ΡΠΎΠ±Π½ΡΡ ΡΡΠ°ΡΡΡ ΠΏΠΎ ΡΠ±ΠΎΡΠΊΠ΅ Π·Π°ΡΡΠ΄Π½ΠΎΠ³ΠΎ ΡΡΡΡΠΎΠΉΡΡΠ²Π°)
Π€Π°ΠΉΠ»Ρ:
http://www.radiokot.ru/01_pre.jpg Π€ΠΎΡΠΎ ΡΠ²Π΅ΡΠΎΠ΄ΠΈΠΎΠ΄Π°
http://www.radiokot.ru/21_pre.jpg ΡΠΎΡΠΎ 4
http://www.radiokot.ru/19_pre.jpg ΡΠΎΡΠΎ 1
http://www.radiokot.ru/20_pre.jpg ΡΠΎΡΠΎ 2
http://www.radiokot.ru/02_pre.jpg Π‘Ρ
Π΅ΠΌΠ°
http://www.radiokot.ru/14_pre.jpg ΠΈΡΡΠΎΠΊ
http://www.radiokot.ru/15_pre.jpg ΠΊΠ»Π°ΠΌΠΏΠ΅Ρ 2ΠΌΠΊΡ 100V_Π΄Π΅Π»
http://www.radiokot.ru/13_pre.jpg ΠΊΠ»Π°ΠΌΠΏΠ΅Ρ
http://www.radiokot.ru/16_pre.jpg Π£ΡΠΎΠ²Π΅Π½Ρ ΠΎΡΡΠ°ΠΆΠ΅Π½Π½ΠΎΠ³ΠΎ Π½Π°ΠΏΡΡΠΆΠ΅Π½ΠΈΡ
http://www.radiokot.ru/08_pre.jpg ΠΈΠ·ΠΌΠ΅ΡΠ΅Π½ΠΈΠ΅ ΡΠ΅Π°Π»ΡΠ½ΠΎΠΉ ΡΠ°ΡΡΠΎΡΡ
http://www.radiokot.ru/05_pre.jpg Π‘ΠΊΡΠΈΠ½ΡΠΎΡ ΡΠ°ΡΡΠ΅ΡΠ°
http://www.radiokot.ru/11_pre.jpg ΠΠ΅ΡΠΈΠΎΠ΄ ΠΊΠΎΠ»Π΅Π±Π°Π½ΠΈΠΉ ΠΏΠΎ Ls
http://www.radiokot.ru/10_pre.jpg ΠΠ΅ΡΠΈΠΎΠ΄ ΠΊΠΎΠ»Π΅Π±Π°Π½ΠΈΠΉ ΠΏΠΎ L1
http://www.radiokot.ru/08_pre.jpg ΠΈΠ·ΠΌΠ΅ΡΠ΅Π½ΠΈΠ΅ ΡΠ΅Π°Π»ΡΠ½ΠΎΠΉ ΡΠ°ΡΡΠΎΡΡ
http://www.radiokot.ru/12_pre.jpg ΡΡΠΎΠΊ ΠΏΠΎΠ»Π΅Π²ΠΎΠ³ΠΎ ΡΡΠ°Π½Π·ΠΈΡΡΠΎΡΠ°
http://www.radiokot.ru/17_pre.jpg ΠΡΠ±ΡΠΎΡ Π½Π°Π΄ ΠΎΡΡΠ°ΠΆΠ΅Π½Π½ΡΠΌ Π½Π°ΠΏΡΡΠΆΠ΅Π½ΠΈΠ΅ΠΌ
http://www.radiokot.ru/18_pre.jpg Π²ΡΠ±ΡΠΎΡ ΠΈ ΡΠ°Π·ΡΡΠ΄
04_pre.jpg ΠΠ΅ΡΠ°ΡΠΊΠ°
http://www.radiokot.ru/02_pre.jpg Π‘Ρ
Π΅ΠΌΠ°
http://www.radiokot.ru/06_pre.jpg ΠΏΠ΅ΡΠ΅ΠΊΠ»ΡΡΠ°ΡΠ΅Π»Ρ Π² ΠΏΠΎΠ»ΠΎΠΆΠ΅Π½ΠΈΠΈ ΠΠΌΠΏΠ»ΠΈΡΡΠ΄Π° Π²ΡΠ±ΡΠΎΡΠ°
http://www.radiokot.ru/07_pre.jpg ΠΏΠ΅ΡΠ΅ΠΊΠ»ΡΡΠ°ΡΠ΅Π»Ρ Π² ΠΏΠΎΠ»ΠΎΠΆΠ΅Π½ΠΈΠΈ ΠΠΌΠΊΠΎΡΡΡ ΠΊΠΎΠ½Π΄Π΅Π½ΡΠ°ΡΠΎΡΠ°
ΠΠ΅ΡΠ°ΡΠ½Π°Ρ ΠΏΠ»Π°ΡΠ°
ΠΡΠ΅ Π²ΠΎΠΏΡΠΎΡΡ Π² Π€ΠΎΡΡΠΌ.
ΠΠ°ΠΊ Π²Π°ΠΌ ΡΡΠ° ΡΡΠ°ΡΡΡ? | ΠΠ°ΡΠ°Π±ΠΎΡΠ°Π»ΠΎ Π»ΠΈ ΡΡΠΎ ΡΡΡΡΠΎΠΉΡΡΠ²ΠΎ Ρ Π²Π°Ρ? |
www.radiokot.ru
Π‘Π°ΠΌΠΎΠ΄Π΅Π»ΡΠ½ΡΠΉ Π΄ΡΠ°ΠΉΠ²Π΅Ρ Π΄Π»Ρ ΡΠ²Π΅ΡΠΎΠ΄ΠΈΠΎΠ΄ΠΎΠ²: ΠΏΡΠΎΡΡΠ°Ρ ΡΡ Π΅ΠΌΠ°
Π‘Π°ΠΌΡΠΉ ΠΏΡΠΎΡΡΠΎΠΉ Π΄ΡΠ°ΠΉΠ²Π΅Ρ Π΄Π»Ρ ΠΏΠΈΡΠ°Π½ΠΈΡ ΡΠ²Π΅ΡΠΎΠ΄ΠΈΠΎΠ΄ΠΎΠ², ΠΊΠΎΡΠΎΡΡΠΉ ΠΌΠΎΠΆΠ΅Ρ ΡΠ΄Π΅Π»Π°ΡΡ ΠΊΠ°ΠΆΠ΄ΡΠΉ ΡΠ²ΠΎΠΈΠΌΠΈ ΡΡΠΊΠ°ΠΌΠΈ, ΡΡ Π΅ΠΌΠ° Π΄ΡΠ°ΠΉΠ²Π΅ΡΠ° Ρ ΠΎΠΏΠΈΡΠ°Π½ΠΈΠ΅ΠΌ ΠΈΠ·Π³ΠΎΡΠΎΠ²Π»Π΅Π½ΠΈΡ.
Π‘Π²Π΅ΡΠΎΠ΄ΠΈΠΎΠ΄Ρ, Π² ΠΎΡΠ»ΠΈΡΠΈΠ΅ ΠΎΡ Π΄ΡΡΠ³ΠΈΡ ΠΈΠ·Π»ΡΡΠ°ΡΡΠΈΡ ΡΠ²Π΅Ρ ΠΏΡΠΈΠ±ΠΎΡΠΎΠ² (Π»Π°ΠΌΠΏ, ΡΠ²Π΅ΡΠΈΠ»ΡΠ½ΠΈΠΊΠΎΠ²), Π½Π΅ ΠΌΠΎΠ³ΡΡ Π±ΡΡΡ Π½Π°ΠΏΡΡΠΌΡΡ Π²ΠΊΠ»ΡΡΠ΅Π½Ρ Π² Π±ΡΡΠΎΠ²ΡΡ ΡΠ΅ΡΡ. ΠΠΎΠ»Π΅Π΅ ΡΠΎΠ³ΠΎ, ΡΠ²Π΅ΡΠΎΠ΄ΠΈΠΎΠ΄Ρ Π½Π΅ ΠΌΠΎΠ³ΡΡ ΠΏΠΈΡΠ°ΡΡΡΡ ΡΠΈΠΊΡΠΈΡΠΎΠ²Π°Π½Π½ΡΠΌ Π½Π°ΠΏΡΡΠΆΠ΅Π½ΠΈΠ΅ΠΌ, ΠΊΠΎΡΠΎΡΠΎΠ΅ ΡΠΊΠ°Π·Π°Π½ΠΎ Π² ΠΏΠ°ΡΠΏΠΎΡΡΠ΅. Π£ΡΡΡΠΎΠΉΡΡΠ²ΠΎ ΠΏΠΈΡΠ°Π½ΠΈΡ ΡΠ²Π΅ΡΠΎΠ΄ΠΈΠΎΠ΄Π° Π΄ΠΎΠ»ΠΆΠ½ΠΎ ΠΈΠΌΠ΅ΡΡ ΡΠ»Π΅ΠΌΠ΅Π½ΡΡ, ΠΎΠ³ΡΠ°Π½ΠΈΡΠΈΠ²Π°ΡΡΠΈΠ΅ ΡΠΎΠΊ ΡΠ΅ΡΠ΅Π· ΡΠ²Π΅ΡΠΎΠ΄ΠΈΠΎΠ΄ Π² ΡΠΎΠΎΡΠ²Π΅ΡΡΡΠ²ΠΈΠΈ Ρ Π΅Π³ΠΎ Ρ Π°ΡΠ°ΠΊΡΠ΅ΡΠΈΡΡΠΈΠΊΠ°ΠΌΠΈ, ΠΈΠ»ΠΈΒ Π±Π°Π»Π»Π°ΡΡ. ΠΠΌΠ΅Π½Π½ΠΎ ΠΏΠΎΡΡΠΎΠΌΡ Π΄ΠΈΠΎΠ΄ Π½Π°Π·ΡΠ²Π°Π΅ΡΡΡ Β«ΡΠΎΠΊΠΎΠ²ΡΠΌ ΠΏΡΠΈΠ±ΠΎΡΠΎΠΌΒ», ΠΈ ΠΈΡΠΏΠΎΠ»ΡΠ·ΠΎΠ²Π°Π½ΠΈΠ΅ ΡΡΠ°Π΄ΠΈΡΠΈΠΎΠ½Π½ΡΡ ΠΏΡΠ΅ΠΎΠ±ΡΠ°Π·ΠΎΠ²Π°ΡΠ΅Π»Π΅ΠΉ Π½Π°ΠΏΡΡΠΆΠ΅Π½ΠΈΡ Π½Π΅ΠΏΡΠΈΠΌΠ΅Π½ΠΈΠΌΠΎ, Π΄Π»Ρ ΠΏΠΈΡΠ°Π½ΠΈΡ ΡΠ²Π΅ΡΠΎΠ΄ΠΈΠΎΠ΄ΠΎΠ² ΡΠ»Π΅Π΄ΡΠ΅Ρ ΠΈΡΠΏΠΎΠ»ΡΠ·ΠΎΠ²Π°ΡΡ Π΄ΡΠ°ΠΉΠ²Π΅Ρ.
ΠΠΎΠ²ΠΎΠ»ΡΠ½ΠΎ ΡΠ°ΡΡΠΎ Π΄Π»Ρ ΠΏΠΎΠ΄ΠΊΠ»ΡΡΠ΅Π½ΠΈΡ ΡΠ²Π΅ΡΠΎΠ΄ΠΈΠΎΠ΄ΠΎΠ² Π² Π°Π²ΡΠΎΠΌΠΎΠ±ΠΈΠ»Π΅, ΡΠ΅Ρ ΠΆΠ΅ Β«Π°Π½Π³Π΅Π»ΡΡΠΊΠΈΡ Π³Π»Π°Π·ΠΎΠΊΒ» Π½Π° COB ΠΊΠΎΠ»ΡΡΠ°Ρ , ΡΡΠ΅Π±ΡΠ΅ΡΡΡ Π΄ΡΠ°ΠΉΠ²Π΅Ρ, ΡΠ΄Π΅Π»Π°ΡΡ Π΅Π³ΠΎ ΠΌΠΎΠΆΠ½ΠΎ ΡΠ°ΠΌΠΎΡΡΠΎΡΡΠ΅Π»ΡΠ½ΠΎ ΠΈ ΠΎΠ±ΠΎΠΉΠ΄ΡΡΡΡ ΠΎΠ½ Π²Π°ΠΌ ΡΡΡΠΈΠ΅ ΠΊΠΎΠΏΠ΅ΠΉΠΊΠΈ.

Π£ Π½Π°Ρ Π΅ΡΡΡ Π°Π²ΡΠΎΠΌΠΎΠ±ΠΈΠ»ΡΠ½Π°Ρ ΡΠ΅ΡΡ 12 V, ΡΡΠΈΡΠ°Π΅ΠΌ ΠΊΠ°ΠΊΠΎΠΉ Π½Π°ΠΌ Π½ΡΠΆΠ΅Π½ ΡΠ΅Π·ΠΈΡΡΠΎΡ Π½Π° ΠΏΡΠΈΠΌΠ΅ΡΠ΅ COB ΠΊΠΎΠ»ΡΡΠ°, ΠΌΠΎΡΠ½ΠΎΡΡΡΡ 5 ΠΡ.
ΠΡ ΠΌΠΎΠΆΠ΅ΠΌ ΡΠ·Π½Π°ΡΡ ΡΠΈΠ»Ρ ΡΠΎΠΊΠ°, ΠΏΠΎΡΡΠ΅Π±Π»ΡΠ΅ΠΌΡΡ ΡΠ»Π΅ΠΊΡΡΠΎΠΏΡΠΈΠ±ΠΎΡΠΎΠΌ Π·Π½Π°Ρ Π΅Π³ΠΎ ΠΌΠΎΡΠ½ΠΎΡΡΡ ΠΈ Π½Π°ΠΏΡΡΠΆΠ΅Π½ΠΈΠ΅ ΠΏΠΈΡΠ°Π½ΠΈΡ.
ΠΠΎΡΡΠ΅Π±Π»ΡΠ΅ΠΌΡΠΉ ΡΠΎΠΊ ΡΠ°Π²Π΅Π½ ΠΌΠΎΡΠ½ΠΎΡΡΠΈ Π΄Π΅Π»Π΅Π½Π½ΠΎΠΉ Π½Π° Π½Π°ΠΏΡΡΠΆΠ΅Π½ΠΈΠ΅ Π² ΡΠ΅ΡΠΈ.
COB ΠΊΠΎΠ»ΡΡΠΎ ΠΏΠΎΡΡΠ΅Π±Π»ΡΠ΅Ρ 5 ΠΡ.
ΠΠ°ΠΏΡΡΠΆΠ΅Π½ΠΈΠ΅ Π² Π°Π²ΡΠΎΠΌΠΎΠ±ΠΈΠ»Π΅ 12 ΠΠΎΠ»ΡΡ.
ΠΠΎΠ»ΡΡΠ°Π΅ΠΌ 420 ΠΌΠΈΠ»ΠΈΠ°ΠΌΠΏΠ΅Ρ ΠΏΠΎΡΡΠ΅Π±Π»ΡΠ΅ΠΌΠΎΠ³ΠΎ ΡΠΎΠΊΠ° ΡΠ°ΠΊΠΈΠΌ ΠΊΠΎΠ»Π΅ΡΠΊΠΎΠΌ.
ΠΠ°Π»ΡΡΠ΅ Π½Π° Π»ΡΠ±ΠΎΠΌ ΠΎΠ½Π»Π°ΠΉΠ½ ΠΊΠ°Π»ΡΠΊΡΠ»ΡΡΠΎΡΠ΅,Β ΠΊΠ°ΠΊ Π²ΠΎΡ ΡΡΠΎΠΌ β ledcalc.ru/lm317
ΡΠ°ΡΡΡΠΈΡΠ°Π΅ΠΌ:
- Π Π°ΡΡΠ΅ΡΠ½ΠΎΠ΅ ΡΠΎΠΏΡΠΎΡΠΈΠ²Π»Π΅Π½ΠΈΠ΅.
- ΠΠ»ΠΈΠΆΠ°ΠΉΡΠ΅Π΅ ΡΡΠ°Π½Π΄Π°ΡΡΠ½ΠΎΠ΅.
- Π’ΠΎΠΊ ΠΏΡΠΈ ΡΡΠ°Π½Π΄Π°ΡΡΠ½ΠΎΠΌ ΡΠ΅Π·ΠΈΡΡΠΎΡΠ΅.
- ΠΠΎΡΠ½ΠΎΡΡΡ ΡΠ΅Π·ΠΈΡΡΠΎΡΠ°.
ΠΠ²ΠΎΠ΄ΠΈΠΌ ΡΡΠ΅Π±ΡΠ΅ΠΌΡΠΉ ΡΠΎΠΊ 420 ΠΌΠΈΠ»ΠΈΠ°ΠΌΠΏΠ΅Ρ ΠΈ ΠΏΠΎΠ»ΡΡΠ°Π΅ΠΌ:
- Π Π°ΡΡΠ΅ΡΠ½ΠΎΠ΅ ΡΠΎΠΏΡΠΎΡΠΈΠ²Π»Π΅Π½ΠΈΠ΅: 2.98 ΠΠΌ
ΠΠ»ΠΈΠΆΠ°ΠΉΡΠ΅Π΅ ΡΡΠ°Π½Π΄Π°ΡΡΠ½ΠΎΠ΅: 3.30 ΠΠΌ
Π’ΠΎΠΊ ΠΏΡΠΈ ΡΡΠ°Π½Π΄Π°ΡΡΠ½ΠΎΠΌ ΡΠ΅Π·ΠΈΡΡΠΎΡΠ΅: 379 ΠΌΠ
ΠΠΎΡΠ½ΠΎΡΡΡ ΡΠ΅Π·ΠΈΡΡΠΎΡΠ°: 0.582 ΠΡ.
ΠΠ’Π Π ΠΠ‘Π§ΠΠ’ Π ΠΠΠΠ’ΠΠΠ’, ΠΠΠΠΠ ΠΠ« Π’ΠΠ§ΠΠ Π£ΠΠΠ ΠΠΠ« Π Π₯ΠΠ ΠΠΠ’ΠΠ ΠΠ‘Π’ΠΠΠΠ₯ Π‘ΠΠΠ’ΠΠΠΠΠΠ, ΠΠ‘ΠΠ ΠΠΠ’, Π’Π ΠΠΠΠΠΠ ΠΠΠΠΠ ΠΠΠ’Π ΠΠΠΠΠΠΠ― Π’ΠΠΠ ΠΠ£ΠΠ¬Π’ΠΠΠΠ’Π ΠΠ!
Π ΡΠ»ΠΎΠ²Ρ, Π²ΡΡΠ΅ ΡΠ°ΡΡΠ΅Ρ, Π³Π΄Π΅ Ρ Π²Π·ΡΠ» ΡΠΏΠ΅ΡΠΈΡΠΈΠΊΠ°ΡΠΈΡ Π΄ΠΈΠΎΠ΄Π° ΠΎΡ ΠΊΠΈΡΠ°ΠΉΡΠ°, ΡΠ²Π»ΡΠ΅ΡΡΡ Π½Π΅Π²Π΅ΡΠ½ΡΠΌ, ΠΈΠ±ΠΎ ΠΏΡΠΈ Π·Π°ΠΌΠ΅ΡΠ΅ ΡΠ°ΠΊΡΠΈΡΠ΅ΡΠΊΠΎΠ΅ ΠΏΠΎΡΡΠ΅Π±Π»Π΅Π½ΠΈΠ΅ ΡΠΎΠΊΠ° ΠΎΠΊΠ°Π·Π°Π»ΠΎΡΡ Π½Π΅ 420 ΠΌΠ, Π° 300ΠΌΠ. ΠΠΎΡΠΎΠΌΡ ΡΡΠ°Π·Ρ ΠΌΠΎΠΆΠ½ΠΎ ΡΠ΄Π΅Π»Π°ΡΡ Π²ΡΠ²ΠΎΠ΄, ΡΡΠΎ ΠΏΡΡΡΡ Π²Π°ΡΡΠ°ΠΌΠΈ ΡΠ°ΠΌ ΠΈ Π½Π΅ ΠΏΠ°Ρ Π½Π΅Ρ π
ΠΠ°Π»ΡΡΠ΅ ΠΈΠ΄Π΅ΠΌ Π² ΠΌΠ°Π³Π°Π·ΠΈΠ½ ΠΈ ΠΏΠΎΠΊΡΠΏΠ°Π΅ΠΌ:
-LM317. ΠΠ½Π΅ΡΠ½Π΅ ΠΊΠ°ΠΊ ΠΈ LM7812. ΠΠΎΡΠΏΡΡ ΠΎΠ΄ΠΈΠ½, ΡΠΌΡΡΠ» Π½Π΅ΡΠΊΠΎΠ»ΡΠΊΠΎ ΡΠ°Π·Π½ΡΠΉ.

ΠΠ³ΠΎ ΡΠ°ΡΠΏΠΈΠ½ΠΎΠ²ΠΊΠ°.

Π Π΅Π·ΠΈΡΡΠΎΡ, ΠΊΠΎΡΠΎΡΡΠΉ ΠΏΠΎΡΡΠΈΡΠ°Π»ΠΈ Π²ΡΡΠ΅, ΠΈΒ ΠΏΠΎΠ΄ΠΊΠ»ΡΡΠ°Π΅ΠΌ ΡΡΠΎ Π²ΡΡ Π΄Π΅Π»ΠΎ Π² ΡΠ΅ΠΆΠΈΠΌΠ΅Β ΡΠΎΠΊΠΎΠ²ΠΎΠ³ΠΎ ΡΡΠ°Π±ΠΈΠ»ΠΈΠ·Π°ΡΠΎΡΠ°.

Π ΠΈΡΠΎΠ³Π΅ ΠΏΠΎΠ»ΡΡΠΈΠ»ΠΈ Π½Π° Π²ΡΡ ΠΎΠ΄Π΅ ΡΡΠ°Π±ΠΈΠ»ΠΈΠ·ΠΈΡΠΎΠ²Π°Π½Π½ΡΠΉ ΡΠΎΠΊ.

ΠΠΎ ΡΡΠΎ Π΄Π»Ρ ΠΈΠ΄Π΅Π°Π»ΡΠ½ΠΎΠ³ΠΎ ΡΠ»ΡΡΠ°Ρ. Π§ΡΠΎ ΠΊΠ°ΡΠ°Π΅ΡΡΡ ΡΠ»ΡΡΠ°Ρ Ρ ΡΠ΅Π°Π»ΡΠ½ΡΠΌ Π°Π²ΡΠΎΠΌΠΎΠ±ΠΈΠ»Π΅ΠΌ, Π³Π΄Π΅ ΡΠΊΠ°ΡΠΊΠΈ Π΄ΠΎ 14 ΠΠΎΠ»ΡΡ Ρ ΠΊΠΎΠΏΠ΅ΠΉΠΊΠ°ΠΌΠΈ Π±ΡΠ²Π°ΡΡ, ΡΠΎ ΡΠ°ΡΡΡΠΈΡΡΠ²Π°ΠΉΡΠ΅ ΡΠ΅Π·ΠΈΡΡΠΎΡ Π΄Π»Ρ Ρ
ΡΠ΄ΡΠ΅Π³ΠΎ ΡΠ»ΡΡΠ°Ρ Ρ Π·Π°ΠΏΠ°ΡΠΎΠΌ.
ΠΠΈΠ΄Π΅ΠΎ ΠΎΠ±Π·ΠΎΡ ΡΡ Π΅ΠΌΡ ΡΠ²Π΅ΡΠΎΠ΄ΠΈΠΎΠ΄Π½ΠΎΠ³ΠΎ Π΄ΡΠ°ΠΉΠ²Π΅ΡΠ° Π½Π° LM317, Π²ΠΊΠ»ΡΡΠ΅Π½Π½ΠΎΠΉ ΠΏΠΎ ΡΡ Π΅ΠΌΠ΅ Ρ ΠΎΠ³ΡΠ°Π½ΠΈΡΠ΅Π½ΠΈΠ΅ΠΌ ΡΠΎΠΊΠ°.
ΠΠΎΠ΄Π΅Π»ΠΈΡΡΡΡ Π² ΡΠΎΡ. ΡΠ΅ΡΡΡ
led-lampu.ru
| ΠΠ΅Π»Π°Π΅ΠΌ ΡΠΎΠ½Π°ΡΠΈΠΊ Π½Π° ΡΠ²Π΅ΡΠΎΠ΄ΠΈΠΎΠ΄Π°Ρ
ΡΠ²ΠΎΠΈΠΌΠΈ ΡΡΠΊΠ°ΠΌΠΈ Π‘Π²Π΅ΡΠΎΠ΄ΠΈΠΎΠ΄Π½ΡΠΉ ΡΠΎΠ½Π°ΡΠΈΠΊ Ρ 3-Ρ Π²ΠΎΠ»ΡΡΠΎΠ²ΡΠΌ ΠΊΠΎΠ½Π²Π΅ΡΡΠΎΡΠΎΠΌ Π΄Π»Ρ ΡΠ²Π΅ΡΠΎΠ΄ΠΈΠΎΠ΄Π° 0.3-1.5V 0.3-1.5 V LED FlashLight ΠΠ±ΡΡΠ½ΠΎ, Π΄Π»Ρ ΡΠ°Π±ΠΎΡΡ ΡΠΈΠ½Π΅Π³ΠΎ ΠΈΠ»ΠΈ Π±Π΅Π»ΠΎΠ³ΠΎ ΡΠ²Π΅ΡΠΎΠ΄ΠΈΠΎΠ΄Π° ΡΡΠ΅Π±ΡΠ΅ΡΡΡ 3 — 3,5v, Π΄Π°Π½Π½Π°Ρ ΡΡ Π΅ΠΌΠ° ΠΏΠΎΠ·Π²ΠΎΠ»ΡΠ΅Ρ Π·Π°ΠΏΠΈΡΠ°ΡΡ ΡΠΈΠ½ΠΈΠΉ ΠΈΠ»ΠΈ Π±Π΅Π»ΡΠΉ ΡΠ²Π΅ΡΠΎΠ΄ΠΈΠΎΠ΄ Π½ΠΈΠ·ΠΊΠΈΠΌ Π½Π°ΠΏΡΡΠΆΠ΅Π½ΠΈΠ΅ΠΌ ΠΎΡ ΠΎΠ΄Π½ΠΎΠΉ ΠΏΠ°Π»ΡΡΠΈΠΊΠΎΠ²ΠΎΠΉ Π±Π°ΡΠ°ΡΠ΅ΠΉΠΊΠΈ. ΠΠ΅ΡΠ°Π»ΠΈ: ΠΠ°ΡΠ°ΠΌΠ΅ΡΡΡ ΠΈΡΠΏΠΎΠ»ΡΠ·ΡΠ΅ΠΌΠΎΠ³ΠΎ
ΡΡΠ°Π½ΡΡΠΎΡΠΌΠ°ΡΠΎΡΠ°: Π‘ΠΎΠ±ΡΠ°Π½Π½Π°Ρ ΡΡ
Π΅ΠΌΠ° ΠΎΠ±ΡΠ·Π°Π½Π° ΡΠ°Π±ΠΎΡΠ°ΡΡ ΡΡΠ°Π·Ρ.
ΠΠ°ΡΠΈΠ°Π½Ρ ΠΈΡΠΏΠΎΠ»Π½Π΅Π½ΠΈΡ ΡΠΎΠ½Π°ΡΡ ΠΎΡ ΠΎΠ΄Π½ΠΎΠΉ Π±Π°ΡΠ°ΡΠ΅ΠΉΠΊΠΈ 1,5Π².
Π’ΡΠ°Π½Π·ΠΈΡΡΠΎΡ ΠΈ ΡΠΎΠΏΡΠΎΡΠΈΠ²Π»Π΅Π½ΠΈΠ΅ ΠΏΠΎΠΌΠ΅ΡΠ°ΡΡΡΡ Π²Π½ΡΡΡΡ ΡΠ΅ΡΡΠΈΡΠΎΠ²ΠΎΠ³ΠΎ ΠΊΠΎΠ»ΡΡΠ°
ΠΠ°ΡΠΈΠ°Π½Ρ ΠΌΠΎΠ΄Π΅ΡΠ½ΠΈΠ·Π°ΡΠΈΠΈ Β«ΡΠΎΠ½Π°ΡΠΈΠΊ β ΡΡΡΠΊΠ°Β»
Π ΡΡ
Π΅ΠΌΠ΅ ΠΈΡΠΏΠΎΠ»ΡΠ·ΠΎΠ²Π°Π»ΡΡ ΡΡΠ°Π½Π·ΠΈΡΡΠΎΡ ΠΠ’315 (ΠΊΠ°ΠΊ ΡΠ°ΠΌΡΠΉ Π΄Π΅ΡΠ΅Π²ΡΠΉ, Π½ΠΎ ΠΌΠΎΠΆΠ½ΠΎ ΠΈ Π»ΡΠ±ΠΎΠΉ
Π΄ΡΡΠ³ΠΎΠΉ Ρ Π³ΡΠ°Π½ΠΈΡΠ½ΠΎΠΉ ΡΠ°ΡΡΠΎΡΠΎΠΉ ΠΎΡ 200 ΠΠΡ), ΡΠ²Π΅ΡΡ
ΡΡΠΊΠΈΠΉ ΡΠ²Π΅ΡΠΎΠ΄ΠΈΠΎΠ΄. ΠΠ»Ρ ΠΈΠ·Π³ΠΎΡΠΎΠ²Π»Π΅Π½ΠΈΡ
ΡΡΠ°Π½ΡΡΠΎΡΠΌΠ°ΡΠΎΡΠ° ΠΏΠΎΡΡΠ΅Π±ΡΠ΅ΡΡΡ ΠΊΠΎΠ»ΡΡΠΎ ΠΈΠ· ΡΠ΅ΡΡΠΈΡΠ° (ΠΎΡΠΈΠ΅Π½ΡΠΈΡΠΎΠ²ΠΎΡΠ½ΡΠΉ ΡΠ°Π·ΠΌΠ΅Ρ 10Ρ
6Ρ
3 ΠΈ
ΠΏΡΠΎΠ½ΠΈΡΠ°Π΅ΠΌΠΎΡΡΡΡ ΠΎΠΊΠΎΠ»ΠΎ 1000 HH). ΠΠΈΠ°ΠΌΠ΅ΡΡ ΠΏΡΠΎΠ²ΠΎΠ»ΠΎΠΊΠΈ ΠΎΠΊΠΎΠ»ΠΎ 0,2-0,3 ΠΌΠΌ. ΠΠ° ΠΊΠΎΠ»ΡΡΠΎ
Π½Π°ΠΌΠ°ΡΡΠ²Π°ΡΡΡΡ Π΄Π²Π΅ ΠΊΠ°ΡΡΡΠΊΠΈ ΠΏΠΎ 20 Π²ΠΈΡΠΊΠΎΠ² Π² ΠΊΠ°ΠΆΠ΄ΠΎΠΉ. Π€ΠΎΡΠΎΠ³ΡΠ°ΡΠΈΠΈ ΡΠΎΠ½Π°ΡΠΈΠΊΠ°: ΠΠΎ ΡΠΈΠΏΠΎΡΠ°Π·ΠΌΠ΅ΡΡ Π±Π°ΡΠ°ΡΠ΅ΠΉΠΊΠΈ Π΄Π΅Π»Π°Π΅ΠΌ ΡΠΈΠ»ΠΈΠ½Π΄Ρ. ΠΠ³ΠΎ ΠΌΠΎΠΆΠ½ΠΎ ΠΈΠ·Π³ΠΎΡΠΎΠ²ΠΈΡΡ ΠΈΠ· Π±ΡΠΌΠ°Π³ΠΈ, ΠΈΠ»ΠΈ ΠΈΡΠΏΠΎΠ»ΡΠ·ΠΎΠ²Π°ΡΡ ΠΎΡΡΠ΅Π·ΠΎΠΊ Π»ΡΠ±ΠΎΠΉ ΠΆΠ΅ΡΡΠΊΠΎΠΉ
ΡΡΡΠ±ΠΊΠΈ.
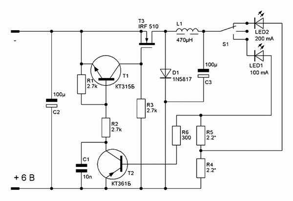
Π‘ΠΎΠ±ΠΈΡΠ°Π΅ΠΌ ΠΏΡΠ΅ΠΎΠ±ΡΠ°Π·ΠΎΠ²Π°ΡΠ΅Π»Ρ:
ΠΡΠ΅ ΡΠ°ΡΠΏΠΎΠ»Π°Π³Π°Π΅ΡΡΡ Π²Π½ΡΡΡΠΈ Π½Π°ΡΠ΅Π³ΠΎ ΠΊΠΎΡΠΏΡΡΠ°: Π Π°ΡΠΏΠ°ΠΈΠ²Π°Π΅ΠΌ ΡΡΠ°Π½Π·ΠΈΡΡΠΎΡ, ΠΊΠΎΠ½Π΄Π΅Π½ΡΠ°ΡΠΎΡ ΡΠ΅Π·ΠΈΡΡΠΎΡ, ΠΏΠΎΠ΄ΠΏΠ°ΠΈΠ²Π°Π΅ΠΌ ΡΠΏΠΈΡΠ°Π»Ρ Π½Π° ΡΠΈΠ»ΠΈΠ½Π΄ΡΠ΅, ΠΈ ΠΊΠ°ΡΡΡΠΊΡ. Π’ΠΎΠΊ Π² ΠΎΠ±ΠΌΠΎΡΠΊΠ°Ρ ΠΊΠ°ΡΡΡΠΊΠΈ Π΄ΠΎΠ»ΠΆΠ΅Π½ ΠΈΠ΄ΡΠΈ Π² ΡΠ°Π·Π½ΡΠ΅ ΡΡΠΎΡΠΎΠ½Ρ! Π’ΠΎ Π΅ΡΡΡ Π΅ΡΠ»ΠΈ Π²Ρ ΠΌΠΎΡΠ°Π»ΠΈ Π²ΡΠ΅ ΠΎΠ±ΠΌΠΎΡΠΊΠΈ Π² ΠΎΠ΄Π½Ρ ΡΡΠΎΡΠΎΠ½Ρ, ΡΠΎ ΠΏΠΎΠΌΠ΅Π½ΡΠΉΡΠ΅ ΠΌΠ΅ΡΡΠ°ΠΌΠΈ Π²ΡΠ²ΠΎΠ΄Ρ ΠΎΠ΄Π½ΠΎΠΉ ΠΈΠ· Π½ΠΈΡ , ΠΈΠ½Π°ΡΠ΅ Π³Π΅Π½Π΅ΡΠ°ΡΠΈΡ Π½Π΅ Π²ΠΎΠ·Π½ΠΈΠΊΠ½Π΅Ρ. ΠΠΎΠ»ΡΡΠΈΠ»ΠΎΡΡ ΡΠ»Π΅Π΄ΡΡΡΠ΅Π΅:
Π’Π΅ΠΏΠ΅ΡΡ ΡΠ»Π΅Π΄ΡΠ΅Ρ ΠΈΠ·Π³ΠΎΡΠΎΠ²ΠΈΡΡ Β«Π»Π°ΠΌΠΏΠΎΠ΄ΠΈΠΎΠ΄Β».
Π‘Π±ΠΎΡΠΊΠ°: ΠΠ°ΠΊ ΠΏΠΎΠ½ΡΡΠ½ΠΎ ΠΈΠ· ΡΠΈΡΡΠ½ΠΊΠ°, ΠΏΡΠ΅ΠΎΠ±ΡΠ°Π·ΠΎΠ²Π°ΡΠ΅Π»Ρ ΠΏΡΠ΅Π΄ΡΡΠ°Π²Π»ΡΠ΅Ρ ΡΠΎΠ±ΠΎΠΉ Β«Π·Π°ΠΌΠ΅Π½ΠΈΡΠ΅Π»ΡΒ» Π²ΡΠΎΡΠΎΠΉ Π±Π°ΡΠ°ΡΠ΅ΠΉΠΊΠΈ. ΠΠΎ Π² ΠΎΡΠ»ΠΈΡΠΈΠ΅ ΠΎΡ Π½Π΅Π΅, ΠΎΠ½ ΠΈΠΌΠ΅Π΅Ρ ΡΡΠΈ ΡΠΎΡΠΊΠΈ ΠΊΠΎΠ½ΡΠ°ΠΊΡΠ°: Ρ ΠΏΠ»ΡΡΠΎΠΌ Π±Π°ΡΠ°ΡΠ΅ΠΉΠΊΠΈ, Ρ ΠΏΠ»ΡΡΠΎΠΌ ΡΠ²Π΅ΡΠΎΠ΄ΠΈΠΎΠ΄Π°, ΠΈ ΠΎΠ±ΡΠΈΠΌ ΠΊΠΎΡΠΏΡΡΠΎΠΌ (ΡΠ΅ΡΠ΅Π· ΡΠΏΠΈΡΠ°Π»Ρ). ΠΠ³ΠΎ ΠΌΠ΅ΡΡΠΎΠΏΠΎΠ»ΠΎΠΆΠ΅Π½ΠΈΠ΅ Π² Π±Π°ΡΠ°ΡΠ΅ΠΉΠ½ΠΎΠΌ ΠΎΡΡΠ΅ΠΊΠ΅ ΡΠ²Π»ΡΠ΅ΡΡΡ ΠΎΠΏΡΠ΅Π΄Π΅Π»Π΅Π½Π½ΡΠΌ: ΠΎΠ½ Π΄ΠΎΠ»ΠΆΠ΅Π½ ΠΊΠΎΠ½ΡΠ°ΠΊΡΠΈΡΠΎΠ²Π°ΡΡ Ρ ΠΏΠ»ΡΡΠΎΠΌ ΡΠ²Π΅ΡΠΎΠ΄ΠΈΠΎΠ΄Π°. Π‘ΠΎΠ²ΡΠ΅ΠΌΠ΅Π½Π½ΡΠΉ ΡΠΎΠ½Π°ΡΠΈΠΊ c ΡΠ΅ΠΆΠΈΠΌΠΎΠΌ ΡΠΊΡΠΏΠ»ΡΠ°ΡΠ°ΡΠΈΠΈ ΡΠ²Π΅ΡΠΎΠ΄ΠΈΠΎΠ΄Π° ΠΏΠΈΡΠ°Π½ΠΈΠ΅ΠΌ ΠΏΠΎΡΡΠΎΡΠ½Π½ΡΠΌ ΡΡΠ°Π±ΠΈΠ»ΠΈΠ·ΠΈΡΠΎΠ²Π°Π½Π½ΡΠΌ ΡΠΎΠΊΠΎΠΌ.
Π‘Ρ Π΅ΠΌΠ° ΡΡΠ°Π±ΠΈΠ»ΠΈΠ·Π°ΡΠΎΡΠ° ΡΠΎΠΊΠ° ΡΠ°Π±ΠΎΡΠ°Π΅Ρ ΡΠ»Π΅Π΄ΡΡΡΠΈΠΌ ΠΎΠ±ΡΠ°Π·ΠΎΠΌ: ΠΡΠΈ ΠΏΠΎΠ΄Π°ΡΠ΅ ΠΏΠΈΡΠ°Π½ΠΈΡ Π½Π° ΡΡ Π΅ΠΌΡ ΡΡΠ°Π½Π·ΠΈΡΡΠΎΡΡ Π’1 ΠΈ Π’2 Π·Π°ΠΏΠ΅ΡΡΡ, Π’3 ΠΎΡΠΊΡΡΡ, ΠΏΠΎΡΠΎΠΌΡ ΠΊΠ°ΠΊ Π½Π° Π΅Π³ΠΎ Π·Π°ΡΠ²ΠΎΡ ΠΏΠΎΠ΄Π°Π½ΠΎ ΠΎΡΠΏΠΈΡΠ°ΡΡΠ΅Π΅ Π½Π°ΠΏΡΡΠΆΠ΅Π½ΠΈΠ΅ ΡΠ΅ΡΠ΅Π· ΡΠ΅Π·ΠΈΡΡΠΎΡ R3 . ΠΠ»Π°Π³ΠΎΠ΄Π°ΡΡ Π½Π°Π»ΠΈΡΠΈΡ Π² ΡΠ΅ΠΏΠΈ ΡΠ²Π΅ΡΠΎΠ΄ΠΈΠΎΠ΄Π° ΠΊΠ°ΡΡΡΠΊΠΈ ΠΈΠ½Π΄ΡΠΊΡΠΈΠ²Π½ΠΎΡΡΠΈ L1 ΡΠΎΠΊ Π½Π°ΡΠ°ΡΡΠ°Π΅Ρ ΠΏΠ»Π°Π²Π½ΠΎ. ΠΠΎ ΠΌΠ΅ΡΠ΅ Π²ΠΎΠ·ΡΠ°ΡΡΠ°Π½ΠΈΡ ΡΠΎΠΊΠ° Π² ΡΠ΅ΠΏΠΈ ΡΠ²Π΅ΡΠΎΠ΄ΠΈΠΎΠ΄Π° Π²ΠΎΠ·ΡΠ°ΡΡΠ°Π΅Ρ ΠΏΠ°Π΄Π΅Π½ΠΈΠ΅ Π½Π°ΠΏΡΡΠΆΠ΅Π½ΠΈΡ Π½Π° ΡΠ΅ΠΏΠΎΡΠΊΠ΅ R5- R4, ΠΊΠ°ΠΊ ΡΠΎΠ»ΡΠΊΠΎ ΠΎΠ½ΠΎ Π΄ΠΎΡΡΠΈΠ³Π½Π΅Ρ ΠΏΡΠΈΠΌΠ΅ΡΠ½ΠΎ 0,4V, ΠΎΡΠΊΡΠΎΠ΅ΡΡΡ ΡΡΠ°Π½Π·ΠΈΡΡΠΎΡ Π’2, Π° Π²ΡΠ»Π΅Π΄ Π·Π° Π½ΠΈΠΌ ΠΈ Π’1, ΠΊΠΎΡΠΎΡΡΠΉ Π² ΡΠ²ΠΎ |
vw-saratov.ru
ΠΡΠ°ΠΉΠ²Π΅Ρ Π΄Π»Ρ ΡΠ²Π΅ΡΠΎΠ΄ΠΈΠΎΠ΄ΠΎΠ² ΡΠ²ΠΎΠΈΠΌΠΈ ΡΡΠΊΠ°ΠΌΠΈ: ΡΡ Π΅ΠΌΡ
Π‘Ρ Π΅ΠΌΡ Π΄ΡΠ°ΠΉΠ²Π΅ΡΠΎΠ² ΡΠ²Π΅ΡΠΎΠ΄ΠΈΠΎΠ΄ΠΎΠ² Π΄Π»Ρ ΡΠ°ΠΌΠΎΡΡΠΎΡΡΠ΅Π»ΡΠ½ΠΎΠ³ΠΎ ΠΈΠ·Π³ΠΎΡΠΎΠ²Π»Π΅Π½ΠΈΡ, ΠΏΠΎΠ΄ΡΠΎΠ±Π½ΠΎΠ΅ ΠΎΠΏΠΈΡΠ°Π½ΠΈΠ΅. ΠΠΎΠ΄ΡΠΎΠ±Π½ΠΎΠ΅ ΠΎΠΏΠΈΡΠ°Π½ΠΈΠ΅ ΠΊΠ°ΠΊ ΡΠ΄Π΅Π»Π°ΡΡ Π΄ΡΠ°ΠΉΠ²Π΅Ρ ΠΏΠΈΡΠ°Π½ΠΈΡ ΡΠ²Π΅ΡΠΎΠ΄ΠΈΠΎΠ΄ΠΎΠ² ΡΠ²ΠΎΠΈΠΌΠΈ ΡΡΠΊΠ°ΠΌΠΈ.
ΠΡΠ΅ΠΆΠ΄Π΅ Π²ΡΠ΅Π³ΠΎ Π΄Π»Ρ ΠΏΠ°ΠΉΠΊΠΈ Π΄ΡΠ°ΠΉΠ²Π΅ΡΠ° ΠΏΠΎΠ½Π°Π΄ΠΎΠ±ΡΡΡΡ ΠΈΠ½ΡΡΡΡΠΌΠ΅Π½ΡΡ ΠΈ ΠΌΠ°ΡΠ΅ΡΠΈΠ°Π»Ρ:
ΠΠ°ΡΠ»ΡΠ½ΠΈΠΊ ΠΌΠΎΡΠ½ΠΎΡΡΡΡ 25-40 ΠΡ. ΠΠΎΠΆΠ½ΠΎ ΠΈΡΠΏΠΎΠ»ΡΠ·ΠΎΠ²Π°ΡΡ ΠΈ Π±ΠΎΠ»ΡΡΠ΅ΠΉ ΠΌΠΎΡΠ½ΠΎΡΡΠΈ, Π½ΠΎ ΠΏΡΠΈ ΡΡΠΎΠΌ Π²ΠΎΠ·ΡΠ°ΡΡΠ°Π΅Ρ ΠΎΠΏΠ°ΡΠ½ΠΎΡΡΡ ΠΏΠ΅ΡΠ΅Π³ΡΠ΅Π²Π° ΡΠ»Π΅ΠΌΠ΅Π½ΡΠΎΠ² ΠΈ Π²ΡΡ ΠΎΠ΄Π° ΠΈΡ ΠΈΠ· ΡΡΡΠΎΡ. ΠΡΡΡΠ΅ Π²ΡΠ΅Π³ΠΎ ΠΈΡΠΏΠΎΠ»ΡΠ·ΠΎΠ²Π°ΡΡ ΠΏΠ°ΡΠ»ΡΠ½ΠΈΠΊ Ρ ΠΊΠ΅ΡΠ°ΠΌΠΈΡΠ΅ΡΠΊΠΈΠΌ Π½Π°Π³ΡΠ΅Π²Π°ΡΠ΅Π»Π΅ΠΌ ΠΈ Π½Π΅ΠΎΠ±Π³ΠΎΡΠ°Π΅ΠΌΡΠΌ ΠΆΠ°Π»ΠΎΠΌ, ΠΎΠ±ΡΡΠ½ΠΎΠ΅ ΠΌΠ΅Π΄Π½ΠΎΠ΅ ΠΆΠ°Π»ΠΎ Π΄ΠΎΠ²ΠΎΠ»ΡΠ½ΠΎ Π±ΡΡΡΡΠΎ ΠΎΠΊΠΈΡΠ»ΡΠ΅ΡΡΡ, ΠΈ Π΅Π³ΠΎ ΠΏΡΠΈΡ ΠΎΠ΄ΠΈΡΡΡ ΡΠΈΡΡΠΈΡΡ.
ΠΡΠΈΠΏΠΎΠΉ. ΠΠ°ΠΈΠ±ΠΎΠ»Π΅Π΅ ΡΠ°ΡΠΏΡΠΎΡΡΡΠ°Π½Π΅Π½Π½ΡΠΌ ΡΠ²Π»ΡΠ΅ΡΡΡ Π»Π΅Π³ΠΊΠΎΠΏΠ»Π°Π²ΠΊΠΈΠΉ ΠΎΠ»ΠΎΠ²ΡΠ½Π½ΠΎ-ΡΠ²ΠΈΠ½ΡΠΎΠ²ΡΠΉ ΠΏΡΠΈΠΏΠΎΠΉ ΠΠΠ‘-61. ΠΡΠΈΠΏΠΎΠΈ Π±Π΅Π· ΡΠ²ΠΈΠ½ΡΠ° ΠΌΠ΅Π½Π΅Π΅ Π²ΡΠ΅Π΄Π½Ρ ΠΏΡΠΈ Π²Π΄ΡΡ Π°Π½ΠΈΠΈ ΠΏΠ°ΡΠΎΠ² Π²ΠΎ Π²ΡΠ΅ΠΌΡ ΠΏΠ°ΠΉΠΊΠΈ, Π½ΠΎ ΠΎΠ±Π»Π°Π΄Π°ΡΡ Π±ΠΎΠ»Π΅Π΅ Π²ΡΡΠΎΠΊΠΎΠΉ ΡΠ΅ΠΌΠΏΠ΅ΡΠ°ΡΡΡΠΎΠΉ ΠΏΠ»Π°Π²Π»Π΅Π½ΠΈΡ ΠΏΡΠΈ ΠΌΠ΅Π½ΡΡΠ΅ΠΉ ΡΠ΅ΠΊΡΡΠ΅ΡΡΠΈ ΠΈ ΡΠΊΠ»ΠΎΠ½Π½ΠΎΡΡΡΡ ΠΊ Π΄Π΅Π³ΡΠ°Π΄Π°ΡΠΈΠΈ ΡΠ²Π° ΡΠΎ Π²ΡΠ΅ΠΌΠ΅Π½Π΅ΠΌ.
Π€Π»ΡΡ Π΄Π»Ρ ΠΏΠ°ΠΉΠΊΠΈ (ΠΊΠ°Π½ΠΈΡΠΎΠ»Ρ, Π³Π»ΠΈΡΠ΅ΡΠΈΠ½, Π€ΠΠΠ’, ΠΈ Ρ.Π΄.). ΠΠ΅Π»Π°ΡΠ΅Π»ΡΠ½ΠΎ ΠΈΡΠΏΠΎΠ»ΡΠ·ΠΎΠ²Π°ΡΡ ΠΈΠΌΠ΅Π½Π½ΠΎ Π½Π΅ΠΉΡΡΠ°Π»ΡΠ½ΡΠΉ ΡΠ»ΡΡ, β Π² ΠΎΡΠ»ΠΈΡΠΈΠ΅ ΠΎΡ Π°ΠΊΡΠΈΠ²Π½ΡΡ ΡΠ»ΡΡΠΎΠ² (ΠΎΡΡΠΎΡΠΎΡΡΠΎΡΠ½Π°Ρ ΠΈ ΡΠΎΠ»ΡΠ½Π°Ρ ΠΊΠΈΡΠ»ΠΎΡΡ, Ρ Π»ΠΎΡΠΈΡΡΡΠΉ ΡΠΈΠ½ΠΊ ΠΈ Π΄Ρ.), ΠΎΠ½ ΡΠΎ Π²ΡΠ΅ΠΌΠ΅Π½Π΅ΠΌ Π½Π΅ ΠΎΠΊΠΈΡΠ»ΡΠ΅Ρ ΠΊΠΎΠ½ΡΠ°ΠΊΡΡ ΠΈ ΠΌΠ΅Π½Π΅Π΅ ΡΠΎΠΊΡΠΈΡΠ΅Π½. ΠΠ½Π΅ Π·Π°Π²ΠΈΡΠΈΠΌΠΎΡΡΠΈ ΠΎΡ ΠΈΡΠΏΠΎΠ»ΡΠ·ΡΠ΅ΠΌΠΎΠ³ΠΎ ΡΠ»ΡΡΠ° ΠΏΠΎΡΠ»Π΅ ΡΠ±ΠΎΡΠΊΠΈ ΡΡΡΡΠΎΠΉΡΡΠ²Π° Π΅Π³ΠΎ Π»ΡΡΡΠ΅ ΠΎΡΠΌΡΡΡ Ρ ΠΏΠΎΠΌΠΎΡΡΡ ΡΠΏΠΈΡΡΠ°. ΠΠ»Ρ Π°ΠΊΡΠΈΠ²Π½ΡΡ ΡΠ»ΡΡΠΎΠ² ΡΡΠ° ΠΏΡΠΎΡΠ΅Π΄ΡΡΠ° ΡΠ²Π»ΡΠ΅ΡΡΡ ΠΎΠ±ΡΠ·Π°ΡΠ΅Π»ΡΠ½ΠΎΠΉ, Π΄Π»Ρ Π½Π΅ΠΉΡΡΠ°Π»ΡΠ½ΡΡ β Π² ΠΌΠ΅Π½ΡΡΠ΅ΠΉ ΡΡΠ΅ΠΏΠ΅Π½ΠΈ.
ΠΠ»ΠΎΡΠΊΠΎΠ³ΡΠ±ΡΡ Π΄Π»Ρ ΡΠ³ΠΈΠ±Π°Π½ΠΈΡ Π²ΡΠ²ΠΎΠ΄ΠΎΠ².
ΠΡΡΠ°ΡΠΊΠΈ Π΄Π»Ρ ΠΎΠ±ΠΊΡΡΡΠ²Π°Π½ΠΈΡ Π΄Π»ΠΈΠ½Π½ΡΡ ΠΊΠΎΠ½ΡΠΎΠ² Π²ΡΠ²ΠΎΠ΄ΠΎΠ² ΠΈ ΠΏΡΠΎΠ²ΠΎΠ΄ΠΎΠ².
ΠΠΎΠ½ΡΠ°ΠΆΠ½ΡΠ΅ ΠΏΡΠΎΠ²ΠΎΠ΄Π° Π² ΠΈΠ·ΠΎΠ»ΡΡΠΈΠΈ. ΠΡΡΡΠ΅ Π²ΡΠ΅Π³ΠΎ ΠΏΠΎΠ΄ΠΎΠΉΠ΄ΡΡ ΠΌΠ½ΠΎΠ³ΠΎΠΆΠΈΠ»ΡΠ½ΡΠ΅ ΠΌΠ΅Π΄Π½ΡΠ΅ ΠΏΡΠΎΠ²ΠΎΠ΄Π° ΡΠ΅ΡΠ΅Π½ΠΈΠ΅ΠΌ ΠΎΡ 0.35 Π΄ΠΎ 1 ΠΌΠΌ2.
ΠΡΠ»ΡΡΠΈΠΌΠ΅ΡΡ Π΄Π»Ρ ΠΊΠΎΠ½ΡΡΠΎΠ»Ρ Π½Π°ΠΏΡΡΠΆΠ΅Π½ΠΈΡ Π² ΡΠ·Π»ΠΎΠ²ΡΡ ΡΠΎΡΠΊΠ°Ρ .
ΠΠ·ΠΎΠ»ΡΡΠΈΠΎΠ½Π½Π°Ρ Π»Π΅Π½ΡΠ°.
ΠΠ΅Π±ΠΎΠ»ΡΡΠ°Ρ ΠΌΠ°ΠΊΠ΅ΡΠ½Π°Ρ ΠΏΠ»Π°ΡΠ° ΠΈΠ· ΡΡΠ΅ΠΊΠ»ΠΎΡΠ΅ΠΊΡΡΠΎΠ»ΠΈΡΠ°. ΠΠΎΡΡΠ°ΡΠΎΡΠ½ΠΎ Π±ΡΠ΄Π΅Ρ ΠΏΠ»Π°ΡΡ ΡΠ°Π·ΠΌΠ΅ΡΠ°ΠΌΠΈ 60Ρ 40 ΠΌΠΌ.
Π‘Ρ Π΅ΠΌΠ° Π΄ΡΠ°ΠΉΠ²Π΅ΡΠ° Π΄Π»Ρ ΡΠ²Π΅ΡΠΎΠ΄ΠΈΠΎΠ΄Π° 1 ΠΡ.
ΠΠ΄Π½Π° ΠΈΠ· ΡΠ°ΠΌΡΡ ΠΏΡΠΎΡΡΡΡ ΡΡ Π΅ΠΌ Π΄Π»Ρ ΠΏΠΈΡΠ°Π½ΠΈΡ ΠΌΠΎΡΠ½ΠΎΠ³ΠΎ ΡΠ²Π΅ΡΠΎΠ΄ΠΈΠΎΠ΄Π° ΠΏΡΠ΅Π΄ΡΡΠ°Π²Π»Π΅Π½Π° Π½Π° ΡΠΈΡΡΠ½ΠΊΠ΅ Π½ΠΈΠΆΠ΅:

ΠΠ°ΠΊ Π²ΠΈΠ΄Π½ΠΎ, ΠΏΠΎΠΌΠΈΠΌΠΎ ΡΠ²Π΅ΡΠΎΠ΄ΠΈΠΎΠ΄Π° Π² Π½Π΅Π΅ Π²Ρ ΠΎΠ΄ΡΡ Π²ΡΠ΅Π³ΠΎ 4 ΡΠ»Π΅ΠΌΠ΅Π½ΡΠ°: 2 ΡΡΠ°Π½Π·ΠΈΡΡΠΎΡΠ° ΠΈ 2 ΡΠ΅Π·ΠΈΡΡΠΎΡΠ°.
Π ΡΠΎΠ»ΠΈ ΡΠ΅Π³ΡΠ»ΡΡΠΎΡΠ° ΡΠΎΠΊΠ°, ΠΏΡΠΎΡ ΠΎΠ΄ΡΡΠ΅Π³ΠΎ ΡΠ΅ΡΠ΅Π· led, Π·Π΄Π΅ΡΡ Π²ΡΡΡΡΠΏΠ°Π΅Ρ ΠΌΠΎΡΠ½ΡΠΉ ΠΏΠΎΠ»Π΅Π²ΠΎΠΉ n-ΠΊΠ°Π½Π°Π»ΡΠ½ΡΠΉ ΡΡΠ°Π½Π·ΠΈΡΡΠΎΡ VT2. Π Π΅Π·ΠΈΡΡΠΎΡ R2 ΠΎΠΏΡΠ΅Π΄Π΅Π»ΡΠ΅Ρ ΠΌΠ°ΠΊΡΠΈΠΌΠ°Π»ΡΠ½ΡΠΉ ΡΠΎΠΊ, ΠΏΡΠΎΡ ΠΎΠ΄ΡΡΠΈΠΉ ΡΠ΅ΡΠ΅Π· ΡΠ²Π΅ΡΠΎΠ΄ΠΈΠΎΠ΄, Π° ΡΠ°ΠΊΠΆΠ΅ ΡΠ°Π±ΠΎΡΠ°Π΅Ρ Π² ΠΊΠ°ΡΠ΅ΡΡΠ²Π΅ Π΄Π°ΡΡΠΈΠΊΠ° ΡΠΎΠΊΠ° Π΄Π»Ρ ΡΡΠ°Π½Π·ΠΈΡΡΠΎΡΠ° VT1 Π² ΡΠ΅ΠΏΠΈ ΠΎΠ±ΡΠ°ΡΠ½ΠΎΠΉ ΡΠ²ΡΠ·ΠΈ.
Π§Π΅ΠΌ Π±ΠΎΠ»ΡΡΠΈΠΉ ΡΠΎΠΊ ΠΏΡΠΎΡ ΠΎΠ΄ΠΈΡ ΡΠ΅ΡΠ΅Π· VT2, ΡΠ΅ΠΌ Π±ΠΎΠ»ΡΡΠ΅Π΅ Π½Π°ΠΏΡΡΠΆΠ΅Π½ΠΈΠ΅ ΠΏΠ°Π΄Π°Π΅Ρ Π½Π° R2, ΡΠΎΠΎΡΠ²Π΅ΡΡΡΠ²Π΅Π½Π½ΠΎ VT1 ΠΎΡΠΊΡΡΠ²Π°Π΅ΡΡΡ ΠΈ ΠΏΠΎΠ½ΠΈΠΆΠ°Π΅Ρ Π½Π°ΠΏΡΡΠΆΠ΅Π½ΠΈΠ΅ Π½Π° Π·Π°ΡΠ²ΠΎΡΠ΅ VT2, ΡΠ΅ΠΌ ΡΠ°ΠΌΡΠΌ ΡΠΌΠ΅Π½ΡΡΠ°Ρ ΡΠΎΠΊ ΡΠ²Π΅ΡΠΎΠ΄ΠΈΠΎΠ΄Π°. Π’Π°ΠΊΠΈΠΌ ΠΎΠ±ΡΠ°Π·ΠΎΠΌ Π΄ΠΎΡΡΠΈΠ³Π°Π΅ΡΡΡ ΡΡΠ°Π±ΠΈΠ»ΠΈΠ·Π°ΡΠΈΡ Π²ΡΡ ΠΎΠ΄Π½ΠΎΠ³ΠΎ ΡΠΎΠΊΠ°.
ΠΠΈΡΠ°Π½ΠΈΠ΅ ΡΡ Π΅ΠΌΡ ΠΎΡΡΡΠ΅ΡΡΠ²Π»ΡΠ΅ΡΡΡ ΠΎΡ ΠΈΡΡΠΎΡΠ½ΠΈΠΊΠ° ΠΏΠΎΡΡΠΎΡΠ½Π½ΠΎΠ³ΠΎ Π½Π°ΠΏΡΡΠΆΠ΅Π½ΠΈΡ 9 β 12 Π, ΡΠΎΠΊ Π½Π΅ ΠΌΠ΅Π½Π΅Π΅ 500 ΠΌΠ. ΠΡ ΠΎΠ΄Π½ΠΎΠ΅ Π½Π°ΠΏΡΡΠΆΠ΅Π½ΠΈΠ΅ Π΄ΠΎΠ»ΠΆΠ½ΠΎ Π±ΡΡΡ ΠΌΠΈΠ½ΠΈΠΌΡΠΌ Π½Π° 1-2 Π Π±ΠΎΠ»ΡΡΠ΅ ΠΏΠ°Π΄Π΅Π½ΠΈΡ Π½Π°ΠΏΡΡΠΆΠ΅Π½ΠΈΡ Π½Π° ΡΠ²Π΅ΡΠΎΠ΄ΠΈΠΎΠ΄Π΅.
Π Π΅Π·ΠΈΡΡΠΎΡ R2 Π΄ΠΎΠ»ΠΆΠ΅Π½ ΡΠ°ΡΡΠ΅ΠΈΠ²Π°ΡΡ ΠΌΠΎΡΠ½ΠΎΡΡΡ 1-2 ΠΡ, Π² Π·Π°Π²ΠΈΡΠΈΠΌΠΎΡΡΠΈ ΠΎΡ ΡΡΠ΅Π±ΡΠ΅ΠΌΠΎΠ³ΠΎ ΡΠΎΠΊΠ° ΠΈ ΠΏΠΈΡΠ°ΡΡΠ΅Π³ΠΎ Π½Π°ΠΏΡΡΠΆΠ΅Π½ΠΈΡ. Π’ΡΠ°Π½Π·ΠΈΡΡΠΎΡ VT2 β n-ΠΊΠ°Π½Π°Π»ΡΠ½ΡΠΉ, ΡΠ°ΡΡΡΠΈΡΠ°Π½Π½ΡΠΉ Π½Π° ΡΠΎΠΊ Π½Π΅ ΠΌΠ΅Π½Π΅Π΅ 500 ΠΌΠ: IRF530, IRFZ48, IRFZ44N. VT1 β Π»ΡΠ±ΠΎΠΉ ΠΌΠ°Π»ΠΎΠΌΠΎΡΠ½ΡΠΉ Π±ΠΈΠΏΠΎΠ»ΡΡΠ½ΡΠΉ npn: 2N3904, 2N5088, 2N2222, BC547 ΠΈ Ρ.Π΄. R1 β ΠΌΠΎΡΠ½ΠΎΡΡΡΡ 0.125 β 0.25 ΠΡ ΡΠΎΠΏΡΠΎΡΠΈΠ²Π»Π΅Π½ΠΈΠ΅ΠΌ 100 ΠΊΠΠΌ.
ΠΠ²ΠΈΠ΄Ρ ΠΌΠ°Π»ΠΎΠ³ΠΎ ΠΊΠΎΠ»ΠΈΡΠ΅ΡΡΠ²Π° ΡΠ»Π΅ΠΌΠ΅Π½ΡΠΎΠ², ΡΠ±ΠΎΡΠΊΡ ΠΌΠΎΠΆΠ½ΠΎ ΠΏΡΠΎΠΈΠ·Π²ΠΎΠ΄ΠΈΡΡ Π½Π°Π²Π΅ΡΠ½ΡΠΌ ΠΌΠΎΠ½ΡΠ°ΠΆΠΎΠΌ:

ΠΡΠ΅ ΠΎΠ΄Π½Π° ΠΏΡΠΎΡΡΠ°Ρ ΡΡ Π΅ΠΌΠ° Π΄ΡΠ°ΠΉΠ²Π΅ΡΠ° Π½Π° ΠΎΡΠ½ΠΎΠ²Π΅ Π»ΠΈΠ½Π΅ΠΉΠ½ΠΎΠ³ΠΎ ΡΠΏΡΠ°Π²Π»ΡΠ΅ΠΌΠΎΠ³ΠΎ ΡΡΠ°Π±ΠΈΠ»ΠΈΠ·Π°ΡΠΎΡΠ° Π½Π°ΠΏΡΡΠΆΠ΅Π½ΠΈΡ LM317:

ΠΠ΄Π΅ΡΡ Π²Ρ ΠΎΠ΄Π½ΠΎΠ΅ Π½Π°ΠΏΡΡΠΆΠ΅Π½ΠΈΠ΅ ΠΌΠΎΠΆΠ΅Ρ Π±ΡΡΡ Π΄ΠΎ 35 Π. Π‘ΠΎΠΏΡΠΎΡΠΈΠ²Π»Π΅Π½ΠΈΠ΅ ΡΠ΅Π·ΠΈΡΡΠΎΡΠ° ΠΌΠΎΠΆΠ½ΠΎ ΡΠ°ΡΡΡΠΈΡΠ°ΡΡ ΠΏΠΎ ΡΠΎΡΠΌΡΠ»Π΅:
R=1,2/I
Π³Π΄Π΅ I β ΡΠΈΠ»Π° ΡΠΎΠΊΠ° Π² Π°ΠΌΠΏΠ΅ΡΠ°Ρ .
Π ΡΡΠΎΠΉ ΡΡ Π΅ΠΌΠ΅ Π½Π° LM317 Π±ΡΠ΄Π΅Ρ ΡΠ°ΡΡΠ΅ΠΈΠ²Π°ΡΡΡΡ Π·Π½Π°ΡΠΈΡΠ΅Π»ΡΠ½Π°Ρ ΠΌΠΎΡΠ½ΠΎΡΡΡ ΠΏΡΠΈ Π±ΠΎΠ»ΡΡΠΎΠΉ ΡΠ°Π·Π½ΠΈΡΠ΅ ΠΌΠ΅ΠΆΠ΄Ρ ΠΏΠΈΡΠ°ΡΡΠΈΠΌ Π½Π°ΠΏΡΡΠΆΠ΅Π½ΠΈΠ΅ΠΌ ΠΈ ΠΏΠ°Π΄Π΅Π½ΠΈΠ΅ΠΌ Π½Π° ΡΠ²Π΅ΡΠΎΠ΄ΠΈΠΎΠ΄Π΅. ΠΠΎΡΡΠΎΠΌΡ Π΅Π΅ ΠΏΡΠΈΠ΄Π΅ΡΡΡ ΡΠ°Π·ΠΌΠ΅ΡΡΠΈΡΡ Π½Π° Π½Π΅Π±ΠΎΠ»ΡΡΠΎΠΌΒ ΡΠ°Π΄ΠΈΠ°ΡΠΎΡΠ΅. Π Π΅Π·ΠΈΡΡΠΎΡ ΡΠ°ΠΊΠΆΠ΅ Π΄ΠΎΠ»ΠΆΠ΅Π½ Π±ΡΡΡ ΡΠ°ΡΡΡΠΈΡΠ°Π½ Π½Π° ΠΌΠΎΡΠ½ΠΎΡΡΡ Π½Π΅ ΠΌΠ΅Π½Π΅Π΅ 2 ΠΡ.
ΠΠΎΠ»Π΅Π΅ Π½Π°Π³Π»ΡΠ΄Π½ΠΎ ΡΡΠ° ΡΡ Π΅ΠΌΠ° ΡΠ°ΡΡΠΌΠΎΡΡΠ΅Π½Π° Π² ΡΠ»Π΅Π΄ΡΡΡΠ΅ΠΌ Π²ΠΈΠ΄Π΅ΠΎ:
ΠΠ΄Π΅ΡΡ ΠΏΠΎΠΊΠ°Π·Π°Π½ΠΎ, ΠΊΠ°ΠΊ ΠΏΠΎΠ΄ΠΊΠ»ΡΡΠΈΡΡ ΠΌΠΎΡΠ½ΡΠΉ ΡΠ²Π΅ΡΠΎΠ΄ΠΈΠΎΠ΄, ΠΈΡΠΏΠΎΠ»ΡΠ·ΡΡ Π°ΠΊΠΊΡΠΌΡΠ»ΡΡΠΎΡΡ Π½Π°ΠΏΡΡΠΆΠ΅Π½ΠΈΠ΅ΠΌ ΠΎΠΊΠΎΠ»ΠΎ 8 Π. ΠΡΠΈ ΠΏΠ°Π΄Π΅Π½ΠΈΠΈ Π½Π°ΠΏΡΡΠΆΠ΅Π½ΠΈΡ Π½Π° LED ΠΎΠΊΠΎΠ»ΠΎ 6 Π ΡΠ°Π·Π½ΠΈΡΠ° ΠΏΠΎΠ»ΡΡΠ°Π΅ΡΡΡ Π½Π΅Π±ΠΎΠ»ΡΡΠ°Ρ, ΠΈ ΠΌΠΈΠΊΡΠΎΡΡ Π΅ΠΌΠ° Π½Π°Π³ΡΠ΅Π²Π°Π΅ΡΡΡ Π½Π΅ΡΠΈΠ»ΡΠ½ΠΎ, ΠΏΠΎΡΡΠΎΠΌΡ ΠΌΠΎΠΆΠ½ΠΎ ΠΎΠ±ΠΎΠΉΡΠΈΡΡ ΠΈ Π±Π΅Π· ΡΠ°Π΄ΠΈΠ°ΡΠΎΡΠ°.
ΠΠ±ΡΠ°ΡΠΈΡΠ΅ Π²Π½ΠΈΠΌΠ°Π½ΠΈΠ΅, ΡΡΠΎ ΠΏΡΠΈ Π±ΠΎΠ»ΡΡΠΎΠΉ ΡΠ°Π·Π½ΠΈΡΠ΅ ΠΌΠ΅ΠΆΠ΄Ρ Π½Π°ΠΏΡΡΠΆΠ΅Π½ΠΈΠ΅ΠΌ ΠΏΠΈΡΠ°Π½ΠΈΡ ΠΈ ΠΏΠ°Π΄Π΅Π½ΠΈΠ΅ΠΌ Π½Π° LED Π½Π΅ΠΎΠ±Ρ ΠΎΠ΄ΠΈΠΌΠΎ ΡΡΠ°Π²ΠΈΡΡ ΠΌΠΈΠΊΡΠΎΡΡ Π΅ΠΌΡ Π½Π° ΡΠ΅ΠΏΠ»ΠΎΠΎΡΠ²ΠΎΠ΄.
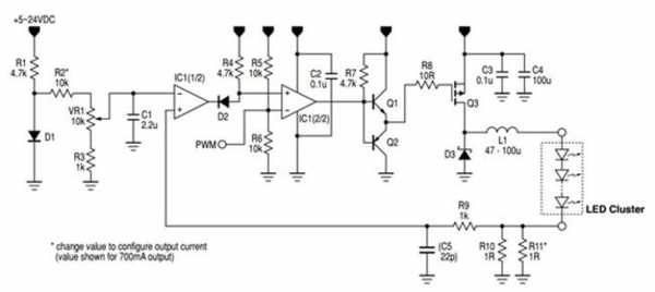
ΠΠΎΡΠ½ΡΠΉ Π΄ΡΠ°ΠΉΠ²Π΅Ρ Ρ Π²Ρ ΠΎΠ΄ΠΎΠΌ Π¨ΠΠ.
ΠΠΈΠΆΠ΅ ΠΏΠΎΠΊΠ°Π·Π°Π½Π° ΡΡ Π΅ΠΌΠ° Π΄Π»Ρ ΠΏΠΈΡΠ°Π½ΠΈΡ ΠΌΠΎΡΠ½ΡΡ ΡΠ²Π΅ΡΠΎΠ΄ΠΈΠΎΠ΄ΠΎΠ²:

ΠΡΠ°ΠΉΠ²Π΅Ρ ΠΏΠΎΡΡΡΠΎΠ΅Π½ Π½Π° ΡΠ΄Π²ΠΎΠ΅Π½Π½ΠΎΠΌ ΠΊΠΎΠΌΠΏΠ°ΡΠ°ΡΠΎΡΠ΅ LM393. Π‘Π°ΠΌΠ° ΡΡ Π΅ΠΌΠ° ΠΏΡΠ΅Π΄ΡΡΠ°Π²Π»ΡΠ΅Ρ ΡΠΎΠ±ΠΎΠΉ buck-converter, ΡΠΎ Π΅ΡΡΡ ΠΈΠΌΠΏΡΠ»ΡΡΠ½ΡΠΉ ΠΏΠΎΠ½ΠΈΠΆΠ°ΡΡΠΈΠΉ ΠΏΡΠ΅ΠΎΠ±ΡΠ°Π·ΠΎΠ²Π°ΡΠ΅Π»Ρ Π½Π°ΠΏΡΡΠΆΠ΅Π½ΠΈΡ.
ΠΡΠΎΠ±Π΅Π½Π½ΠΎΡΡΠΈ Π΄ΡΠ°ΠΉΠ²Π΅ΡΠ°:
- ΠΠ°ΠΏΡΡΠΆΠ΅Π½ΠΈΠ΅ ΠΏΠΈΡΠ°Π½ΠΈΡ: 5 β 24 Π, ΠΏΠΎΡΡΠΎΡΠ½Π½ΠΎΠ΅;
- ΠΡΡ ΠΎΠ΄Π½ΠΎΠΉ ΡΠΎΠΊ: Π΄ΠΎ 1 Π, ΡΠ΅Π³ΡΠ»ΠΈΡΡΠ΅ΠΌΡΠΉ;
- ΠΡΡ ΠΎΠ΄Π½Π°Ρ ΠΌΠΎΡΠ½ΠΎΡΡΡ: Π΄ΠΎ 18 ΠΡ;
- ΠΠ°ΡΠΈΡΠ° ΠΎΡ ΠΠ ΠΏΠΎ Π²ΡΡ ΠΎΠ΄Ρ;
- ΠΠΎΠ·ΠΌΠΎΠΆΠ½ΠΎΡΡΡ ΡΠΏΡΠ°Π²Π»Π΅Π½ΠΈΡ ΡΡΠΊΠΎΡΡΡΡ ΠΏΡΠΈ ΠΏΠΎΠΌΠΎΡΠΈ Π²Π½Π΅ΡΠ½Π΅Π³ΠΎ Π¨ΠΠ ΡΠΈΠ³Π½Π°Π»Π°.
ΠΡΠΈΠ½ΡΠΈΠΏ Π΄Π΅ΠΉΡΡΠ²ΠΈΡ.
Π Π΅Π·ΠΈΡΡΠΎΡ R1 Ρ Π΄ΠΈΠΎΠ΄ΠΎΠΌ D1 ΠΎΠ±ΡΠ°Π·ΡΡΡ ΠΈΡΡΠΎΡΠ½ΠΈΠΊ ΠΎΠΏΠΎΡΠ½ΠΎΠ³ΠΎ Π½Π°ΠΏΡΡΠΆΠ΅Π½ΠΈΡ ΠΎΠΊΠΎΠ»ΠΎ 0.7 Π, ΠΊΠΎΡΠΎΡΠΎΠ΅ Π΄ΠΎΠΏΠΎΠ»Π½ΠΈΡΠ΅Π»ΡΠ½ΠΎ ΡΠ΅Π³ΡΠ»ΠΈΡΡΠ΅ΡΡΡ ΠΏΠ΅ΡΠ΅ΠΌΠ΅Π½Π½ΡΠΌ ΡΠ΅Π·ΠΈΡΡΠΎΡΠΎΠΌ VR1. Π Π΅Π·ΠΈΡΡΠΎΡΡ R10 ΠΈ R11 ΡΠ»ΡΠΆΠ°Ρ Π΄Π°ΡΡΠΈΠΊΠ°ΠΌΠΈ ΡΠΎΠΊΠ° Π΄Π»Ρ ΠΊΠΎΠΌΠΏΠ°ΡΠ°ΡΠΎΡΠ°. ΠΠ°ΠΊ ΡΠΎΠ»ΡΠΊΠΎ Π½Π°ΠΏΡΡΠΆΠ΅Π½ΠΈΠ΅ Π½Π° Π½ΠΈΡ ΠΏΡΠ΅Π²ΡΡΠΈΡ ΠΎΠΏΠΎΡΠ½ΠΎΠ΅, ΠΊΠΎΠΌΠΏΠ°ΡΠ°ΡΠΎΡ Π·Π°ΠΊΡΠΎΠ΅ΡΡΡ, Π·Π°ΠΊΡΡΠ²Π°Ρ ΡΠ°ΠΊΠΈΠΌ ΠΎΠ±ΡΠ°Π·ΠΎΠΌ ΠΏΠ°ΡΡ ΡΡΠ°Π½Π·ΠΈΡΡΠΎΡΠΎΠ² Q1 ΠΈ Q2, Π° ΡΠ΅, Π² ΡΠ²ΠΎΡ ΠΎΡΠ΅ΡΠ΅Π΄Ρ, Π·Π°ΠΊΡΠΎΡΡ ΡΡΠ°Π½Π·ΠΈΡΡΠΎΡ Q3. ΠΠ΄Π½Π°ΠΊΠΎ ΠΈΠ½Π΄ΡΠΊΡΠΎΡ L1 Π² ΡΡΠΎΡ ΠΌΠΎΠΌΠ΅Π½Ρ ΡΡΡΠ΅ΠΌΠΈΡΡΡ Π²ΠΎΠ·ΠΎΠ±Π½ΠΎΠ²ΠΈΡΡ ΠΏΡΠΎΡ ΠΎΠΆΠ΄Π΅Π½ΠΈΠ΅ ΡΠΎΠΊΠ°, ΠΏΠΎΡΡΠΎΠΌΡ ΡΠΎΠΊ Π±ΡΠ΄Π΅Ρ ΠΏΡΠΎΡΠ΅ΠΊΠ°ΡΡ Π΄ΠΎ ΡΠ΅Ρ ΠΏΠΎΡ, ΠΏΠΎΠΊΠ° Π½Π°ΠΏΡΡΠΆΠ΅Π½ΠΈΠ΅ Π½Π° R10 ΠΈ R11 Π½Π΅ ΡΡΠ°Π½Π΅Ρ ΠΌΠ΅Π½ΡΡΠ΅ ΠΎΠΏΠΎΡΠ½ΠΎΠ³ΠΎ, ΠΈ ΠΊΠΎΠΌΠΏΠ°ΡΠ°ΡΠΎΡ ΡΠ½ΠΎΠ²Π° Π½Π΅ ΠΎΡΠΊΡΠΎΠ΅Ρ ΡΡΠ°Π½Π·ΠΈΡΡΠΎΡ Q3.
ΠΠ°ΡΠ° Q1 ΠΈ Q2 Π²ΡΡΡΡΠΏΠ°Π΅Ρ Π² ΠΊΠ°ΡΠ΅ΡΡΠ²Π΅ Π±ΡΡΠ΅ΡΠ° ΠΌΠ΅ΠΆΠ΄Ρ Π²ΡΡ ΠΎΠ΄ΠΎΠΌ ΠΊΠΎΠΌΠΏΠ°ΡΠ°ΡΠΎΡΠ° ΠΈ Π·Π°ΡΠ²ΠΎΡΠΎΠΌ Q3. ΠΡΠΎ Π·Π°ΡΠΈΡΠ°Π΅Ρ ΡΡ Π΅ΠΌΡ ΠΎΡ Π»ΠΎΠΆΠ½ΡΡ ΡΡΠ°Π±Π°ΡΡΠ²Π°Π½ΠΈΠΉ ΠΈΠ·-Π·Π° Π½Π°Π²ΠΎΠ΄ΠΎΠΊ Π½Π° Π·Π°ΡΠ²ΠΎΡΠ΅ Q3, ΠΈ ΡΡΠ°Π±ΠΈΠ»ΠΈΠ·ΠΈΡΡΠ΅Ρ Π΅Π΅ ΡΠ°Π±ΠΎΡΡ.
ΠΡΠΎΡΠ°Ρ ΡΠ°ΡΡΡ ΠΊΠΎΠΌΠΏΠ°ΡΠ°ΡΠΎΡΠ° (IC1 2/2) ΠΈΡΠΏΠΎΠ»ΡΠ·ΡΠ΅ΡΡΡ Π΄Π»Ρ Π΄ΠΎΠΏΠΎΠ»Π½ΠΈΡΠ΅Π»ΡΠ½ΠΎΠΉ ΡΠ΅Π³ΡΠ»ΠΈΡΠΎΠ²ΠΊΠΈ ΡΡΠΊΠΎΡΡΠΈ ΠΏΡΠΈ ΠΏΠΎΠΌΠΎΡΠΈ Π¨ΠΠ. ΠΠ»Ρ ΡΡΠΎΠ³ΠΎ ΡΠΏΡΠ°Π²Π»ΡΡΡΠΈΠΉ ΡΠΈΠ³Π½Π°Π» ΠΏΠΎΠ΄Π°Π΅ΡΡΡ Π½Π° Π²Ρ ΠΎΠ΄ PWM: ΠΏΡΠΈ ΠΏΠΎΠ΄Π°ΡΠ΅ Π»ΠΎΠ³ΠΈΡΠ΅ΡΠΊΠΈΡ ΡΡΠΎΠ²Π½Π΅ΠΉ Π’Π’Π (+5 ΠΈ 0 Π) ΡΡ Π΅ΠΌΠ° Π±ΡΠ΄Π΅Ρ ΠΎΡΠΊΡΡΠ²Π°ΡΡ ΠΈ Π·Π°ΠΊΡΡΠ²Π°ΡΡ Q3. ΠΠ°ΠΊΡΠΈΠΌΠ°Π»ΡΠ½Π°Ρ ΡΠ°ΡΡΠΎΡΠ° ΡΠΈΠ³Π½Π°Π»Π° Π½Π° Π²Ρ ΠΎΠ΄Π΅ PWM β ΠΏΠΎΡΡΠ΄ΠΊΠ° 2 ΠΠΡ. Π’Π°ΠΊΠΆΠ΅ ΡΡΠΎΡ Π²Ρ ΠΎΠ΄ ΠΌΠΎΠΆΠ½ΠΎ ΠΈΡΠΏΠΎΠ»ΡΠ·ΠΎΠ²Π°ΡΡ Π΄Π»Ρ Π²ΠΊΠ»ΡΡΠ΅Π½ΠΈΡ ΠΈ ΠΎΡΠΊΠ»ΡΡΠ΅Π½ΠΈΡ ΡΡΡΡΠΎΠΉΡΡΠ²Π° ΠΏΡΠΈ ΠΏΠΎΠΌΠΎΡΠΈ ΠΏΡΠ»ΡΡΠ° ΠΠ£.
D3 ΠΏΡΠ΅Π΄ΡΡΠ°Π²Π»ΡΠ΅Ρ ΡΠΎΠ±ΠΎΠΉ Π΄ΠΈΠΎΠ΄ Π¨ΠΎΡΡΠΊΠΈ, ΡΠ°ΡΡΡΠΈΡΠ°Π½Π½ΡΠΉ Π½Π° ΡΠΎΠΊ Π΄ΠΎ 1 Π. ΠΡΠ»ΠΈ Π½Π΅ ΡΠ΄Π°ΡΡΡΡ Π½Π°ΠΉΡΠΈ ΠΈΠΌΠ΅Π½Π½ΠΎ Π΄ΠΈΠΎΠ΄ Π¨ΠΎΡΡΠΊΠΈ, ΠΌΠΎΠΆΠ½ΠΎ ΠΈΡΠΏΠΎΠ»ΡΠ·ΠΎΠ²Π°ΡΡ ΠΈΠΌΠΏΡΠ»ΡΡΠ½ΡΠΉ Π΄ΠΈΠΎΠ΄, Π½Π°ΠΏΡΠΈΠΌΠ΅Ρ FR107, Π½ΠΎ Π²ΡΡ ΠΎΠ΄Π½Π°Ρ ΠΌΠΎΡΠ½ΠΎΡΡΡ ΡΠΎΠ³Π΄Π° Π½Π΅ΡΠΊΠΎΠ»ΡΠΊΠΎ ΡΠ½ΠΈΠ·ΠΈΡΡΡ.
ΠΠ°ΠΊΡΠΈΠΌΠ°Π»ΡΠ½ΡΠΉ ΡΠΎΠΊ Π½Π° Π²ΡΡ ΠΎΠ΄Π΅ Π½Π°ΡΡΡΠ°ΠΈΠ²Π°Π΅ΡΡΡ ΠΏΠΎΠ΄Π±ΠΎΡΠΎΠΌ R2 ΠΈ Π²ΠΊΠ»ΡΡΠ΅Π½ΠΈΠ΅ΠΌ ΠΈΠ»ΠΈ ΠΈΡΠΊΠ»ΡΡΠ΅Π½ΠΈΠ΅ΠΌ R11. Π’Π°ΠΊ ΠΌΠΎΠΆΠ½ΠΎ ΠΏΠΎΠ»ΡΡΠΈΡΡ ΡΠ»Π΅Π΄ΡΡΡΠΈΠ΅ Π·Π½Π°ΡΠ΅Π½ΠΈΡ:
- 350 ΠΌΠ (LED ΠΌΠΎΡΠ½ΠΎΡΡΡΡ 1 ΠΡ): R2=10K, R11 ΠΎΡΠΊΠ»ΡΡΠ΅Π½,
- 700 ΠΌΠ (3 ΠΡ): R2=10K, R11 ΠΏΠΎΠ΄ΠΊΠ»ΡΡΠ΅Π½, Π½ΠΎΠΌΠΈΠ½Π°Π» 1 ΠΠΌ,
- 1Π (5ΠΡ): R2=2,7K, R11 ΠΏΠΎΠ΄ΠΊΠ»ΡΡΠ΅Π½, Π½ΠΎΠΌΠΈΠ½Π°Π» 1 ΠΠΌ.
Π Π±ΠΎΠ»Π΅Π΅ ΡΠ·ΠΊΠΈΡ ΠΏΡΠ΅Π΄Π΅Π»Π°Ρ ΡΠ΅Π³ΡΠ»ΠΈΡΠΎΠ²ΠΊΠ° ΠΏΡΠΎΠΈΠ·Π²ΠΎΠ΄ΠΈΡΡΡ ΠΏΠ΅ΡΠ΅ΠΌΠ΅Π½Π½ΡΠΌ ΡΠ΅Π·ΠΈΡΡΠΎΡΠΎΠΌ ΠΈ Π¨ΠΠ β ΡΠΈΠ³Π½Π°Π»ΠΎΠΌ.
Π‘Π±ΠΎΡΠΊΠ° ΠΈ Π½Π°ΡΡΡΠΎΠΉΠΊΠ° Π΄ΡΠ°ΠΉΠ²Π΅ΡΠ°.
ΠΠΎΠ½ΡΠ°ΠΆ ΠΊΠΎΠΌΠΏΠΎΠ½Π΅Π½ΡΠΎΠ² Π΄ΡΠ°ΠΉΠ²Π΅ΡΠ° ΠΏΡΠΎΠΈΠ·Π²ΠΎΠ΄ΠΈΡΡΡ Π½Π° ΠΌΠ°ΠΊΠ΅ΡΠ½ΠΎΠΉ ΠΏΠ»Π°ΡΠ΅. Π‘Π½Π°ΡΠ°Π»Π° ΡΡΡΠ°Π½Π°Π²Π»ΠΈΠ²Π°Π΅ΡΡΡ ΠΌΠΈΠΊΡΠΎΡΡ Π΅ΠΌΠ° LM393, Π·Π°ΡΠ΅ΠΌ ΡΠ°ΠΌΡΠ΅ ΠΌΠ°Π»Π΅Π½ΡΠΊΠΈΠ΅ ΠΊΠΎΠΌΠΏΠΎΠ½Π΅Π½ΡΡ: ΠΊΠΎΠ½Π΄Π΅Π½ΡΠ°ΡΠΎΡΡ, ΡΠ΅Π·ΠΈΡΡΠΎΡΡ, Π΄ΠΈΠΎΠ΄Ρ. ΠΠΎΡΠΎΠΌ ΡΡΠ°Π²ΡΡΡΡ ΡΡΠ°Π½Π·ΠΈΡΡΠΎΡΡ, ΠΈ Π² ΠΏΠΎΡΠ»Π΅Π΄Π½ΡΡ ΠΎΡΠ΅ΡΠ΅Π΄Ρ ΠΏΠ΅ΡΠ΅ΠΌΠ΅Π½Π½ΡΠΉ ΡΠ΅Π·ΠΈΡΡΠΎΡ.
Π Π°Π·ΠΌΠ΅ΡΠ°ΡΡ ΡΠ»Π΅ΠΌΠ΅Π½ΡΡ Π½Π° ΠΏΠ»Π°ΡΠ΅ Π»ΡΡΡΠ΅ ΡΠ°ΠΊΠΈΠΌ ΠΎΠ±ΡΠ°Π·ΠΎΠΌ, ΡΡΠΎΠ±Ρ ΠΌΠΈΠ½ΠΈΠΌΠΈΠ·ΠΈΡΠΎΠ²Π°ΡΡ ΡΠ°ΡΡΡΠΎΡΠ½ΠΈΠ΅ ΠΌΠ΅ΠΆΠ΄Ρ ΡΠΎΠ΅Π΄ΠΈΠ½ΡΠ΅ΠΌΡΠΌΠΈ Π²ΡΠ²ΠΎΠ΄Π°ΠΌΠΈ ΠΈ ΠΈΡΠΏΠΎΠ»ΡΠ·ΠΎΠ²Π°ΡΡ ΠΊΠ°ΠΊ ΠΌΠΎΠΆΠ½ΠΎ ΠΌΠ΅Π½ΡΡΠ΅ ΠΏΡΠΎΠ²ΠΎΠ΄ΠΎΠ² Π² ΠΊΠ°ΡΠ΅ΡΡΠ²Π΅ ΠΏΠ΅ΡΠ΅ΠΌΡΡΠ΅ΠΊ.
ΠΡΠΈ ΡΠΎΠ΅Π΄ΠΈΠ½Π΅Π½ΠΈΠΈ Π²Π°ΠΆΠ½ΠΎ ΡΠΎΠ±Π»ΡΠ΄Π°ΡΡ ΠΏΠΎΠ»ΡΡΠ½ΠΎΡΡΡ ΠΏΠΎΠ΄ΠΊΠ»ΡΡΠ΅Π½ΠΈΡ Π΄ΠΈΠΎΠ΄ΠΎΠ² ΠΈ ΡΠ°ΡΠΏΠΈΠ½ΠΎΠ²ΠΊΡ ΡΡΠ°Π½Π·ΠΈΡΡΠΎΡΠΎΠ², ΠΊΠΎΡΠΎΡΡΡ ΠΌΠΎΠΆΠ½ΠΎ Π½Π°ΠΉΡΠΈ Π² ΡΠ΅Ρ Π½ΠΈΡΠ΅ΡΠΊΠΎΠΌ ΠΎΠΏΠΈΡΠ°Π½ΠΈΠΈ Π½Π° ΡΡΠΈ ΠΊΠΎΠΌΠΏΠΎΠ½Π΅Π½ΡΡ. Π’Π°ΠΊΠΆΠ΅ Π΄ΠΈΠΎΠ΄Ρ ΠΌΠΎΠΆΠ½ΠΎΒ ΠΏΡΠΎΠ²Π΅ΡΠΈΡΡ Ρ ΠΏΠΎΠΌΠΎΡΡΡ ΠΌΡΠ»ΡΡΠΈΠΌΠ΅ΡΡΠ°Β Π² ΡΠ΅ΠΆΠΈΠΌΠ΅ ΠΈΠ·ΠΌΠ΅ΡΠ΅Π½ΠΈΡ ΡΠΎΠΏΡΠΎΡΠΈΠ²Π»Π΅Π½ΠΈΡ: Π² ΠΏΡΡΠΌΠΎΠΌ Π½Π°ΠΏΡΠ°Π²Π»Π΅Π½ΠΈΠΈ ΠΏΡΠΈΠ±ΠΎΡ ΠΏΠΎΠΊΠ°ΠΆΠ΅Ρ Π·Π½Π°ΡΠ΅Π½ΠΈΠ΅ ΠΏΠΎΡΡΠ΄ΠΊΠ° 500-600 ΠΠΌ.
ΠΠ»Ρ ΠΏΠΈΡΠ°Π½ΠΈΡ ΡΡ Π΅ΠΌΡ ΠΌΠΎΠΆΠ½ΠΎ ΠΈΡΠΏΠΎΠ»ΡΠ·ΠΎΠ²Π°ΡΡ Π²Π½Π΅ΡΠ½ΠΈΠΉ ΠΈΡΡΠΎΡΠ½ΠΈΠΊ ΠΏΠΎΡΡΠΎΡΠ½Π½ΠΎΠ³ΠΎ Π½Π°ΠΏΡΡΠΆΠ΅Π½ΠΈΡ 5-24 Π ΠΈΠ»ΠΈ Π°ΠΊΠΊΡΠΌΡΠ»ΡΡΠΎΡΡ. Π£ Π±Π°ΡΠ°ΡΠ΅Π΅ΠΊ 6F22 (Β«ΠΊΡΠΎΠ½Π°Β») ΠΈ Π΄ΡΡΠ³ΠΈΡ ΡΠ»ΠΈΡΠΊΠΎΠΌ ΠΌΠ°Π»Π΅Π½ΡΠΊΠ°Ρ Π΅ΠΌΠΊΠΎΡΡΡ, ΠΏΠΎΡΡΠΎΠΌΡ ΠΈΡ ΠΏΡΠΈΠΌΠ΅Π½Π΅Π½ΠΈΠ΅ Π½Π΅ΡΠ΅Π»Π΅ΡΠΎΠΎΠ±ΡΠ°Π·Π½ΠΎ ΠΏΡΠΈ ΠΈΡΠΏΠΎΠ»ΡΠ·ΠΎΠ²Π°Π½ΠΈΠΈ ΠΌΠΎΡΠ½ΡΡ LED.
ΠΠΎΡΠ»Π΅ ΡΠ±ΠΎΡΠΊΠΈ Π½ΡΠΆΠ½ΠΎ ΠΏΠΎΠ΄ΡΡΡΠΎΠΈΡΡ Π²ΡΡ ΠΎΠ΄Π½ΠΎΠΉ ΡΠΎΠΊ. ΠΠ»Ρ ΡΡΠΎΠ³ΠΎ Π½Π° Π²ΡΡ ΠΎΠ΄ ΠΏΡΠΈΠΏΠ°ΠΈΠ²Π°ΡΡΡΡ ΡΠ²Π΅ΡΠΎΠ΄ΠΈΠΎΠ΄Ρ, Π° Π΄Π²ΠΈΠΆΠΎΠΊ VR1 ΡΡΡΠ°Π½Π°Π²Π»ΠΈΠ²Π°Π΅ΡΡΡ Π² ΠΊΡΠ°ΠΉΠ½Π΅Π΅ Π½ΠΈΠΆΠ½Π΅Π΅ ΠΏΠΎ ΡΡ Π΅ΠΌΠ΅ ΠΏΠΎΠ»ΠΎΠΆΠ΅Π½ΠΈΠ΅ (ΠΏΡΠΎΠ²Π΅ΡΡΠ΅ΡΡΡ ΠΌΡΠ»ΡΡΠΈΠΌΠ΅ΡΡΠΎΠΌ Π² ΡΠ΅ΠΆΠΈΠΌΠ΅ Β«ΠΏΡΠΎΠ·Π²ΠΎΠ½ΠΊΠΈΒ»). ΠΠ°Π»Π΅Π΅ Π½Π° Π²Ρ ΠΎΠ΄ ΠΏΠΎΠ΄Π°Π΅ΠΌ ΠΏΠΈΡΠ°ΡΡΠ΅Π΅ Π½Π°ΠΏΡΡΠΆΠ΅Π½ΠΈΠ΅, ΠΈ Π²ΡΠ°ΡΠ΅Π½ΠΈΠ΅ΠΌ ΡΡΡΠΊΠΈ VR1 Π΄ΠΎΠ±ΠΈΠ²Π°Π΅ΠΌΡΡ ΡΡΠ΅Π±ΡΠ΅ΠΌΠΎΠΉ ΡΡΠΊΠΎΡΡΠΈ ΡΠ²Π΅ΡΠ΅Π½ΠΈΡ.
Π‘ΠΏΠΈΡΠΎΠΊ ΡΠ»Π΅ΠΌΠ΅Π½ΡΠΎΠ²:

ΠΠΎΠ΄Π²Π΅Π΄ΡΠΌ ΠΈΡΠΎΠ³.
ΠΠ΅ΡΠ²ΡΠ΅ Π΄Π²Π΅ ΠΈΠ· ΡΠ°ΡΡΠΌΠΎΡΡΠ΅Π½Π½ΡΡ ΡΡ Π΅ΠΌ ΠΎΡΠ΅Π½Ρ ΠΏΡΠΎΡΡΡ Π² ΠΈΠ·Π³ΠΎΡΠΎΠ²Π»Π΅Π½ΠΈΠΈ, Π½ΠΎ ΠΎΠ½ΠΈ Π½Π΅ ΠΎΠ±Π΅ΡΠΏΠ΅ΡΠΈΠ²Π°ΡΡ Π·Π°ΡΠΈΡΡ ΠΎΡ ΠΊΠΎΡΠΎΡΠΊΠΎΠ³ΠΎ Π·Π°ΠΌΡΠΊΠ°Π½ΠΈΡ ΠΈ ΠΎΠ±Π»Π°Π΄Π°ΡΡ Π΄ΠΎΠ²ΠΎΠ»ΡΠ½ΠΎ Π½ΠΈΠ·ΠΊΠΈΠΌ ΠΠΠ. ΠΠ»Ρ Π΄ΠΎΠ»Π³ΠΎΠ²ΡΠ΅ΠΌΠ΅Π½Π½ΠΎΠ³ΠΎ ΠΈΡΠΏΠΎΠ»ΡΠ·ΠΎΠ²Π°Π½ΠΈΡ ΡΠ΅ΠΊΠΎΠΌΠ΅Π½Π΄ΡΠ΅ΡΡΡ ΡΡΠ΅ΡΡΡ ΡΡ Π΅ΠΌΠ° Π½Π° LM393, ΠΏΠΎΡΠΊΠΎΠ»ΡΠΊΡ ΠΎΠ½Π° Π»ΠΈΡΠ΅Π½Π° ΡΡΠΈΡ Π½Π΅Π΄ΠΎΡΡΠ°ΡΠΊΠΎΠ² ΠΈ ΠΎΠ±Π»Π°Π΄Π°Π΅Ρ Π±ΠΎΠ»Π΅Π΅ ΡΠΈΡΠΎΠΊΠΈΠΌΠΈ Π²ΠΎΠ·ΠΌΠΎΠΆΠ½ΠΎΡΡΡΠΌΠΈ ΠΏΠΎ ΡΠ΅Π³ΡΠ»ΠΈΡΠΎΠ²ΠΊΠ΅ Π²ΡΡ ΠΎΠ΄Π½ΠΎΠΉ ΠΌΠΎΡΠ½ΠΎΡΡΠΈ.
ΠΠΎΠ΄Π΅Π»ΠΈΡΡΡΡ Π² ΡΠΎΡ. ΡΠ΅ΡΡΡ
led-lampu.ru
ΠΠ ΠΠΠΠΠ ΠΠΠ― Π‘ΠΠΠ’ΠΠΠΠΠΠΠ
Β Β ΠΠ°ΠΊ ΠΈΠ·Π²Π΅ΡΡΠ½ΠΎ, ΡΠ²Π΅ΡΠΎΠ΄ΠΈΠΎΠ΄ ΠΏΠΈΡΠ°Π΅ΡΡΡ ΠΏΠΎΡΡΠΎΡΠ½Π½ΡΠΌ ΡΠΎΠΊΠΎΠΌ ΠΈ ΡΡΠ΅Π±ΡΠ΅Ρ Π½Π°ΠΏΡΡΠΆΠ΅Π½ΠΈΠ΅ Π² ΠΏΡΠ΅Π΄Π΅Π»Π°Ρ 3-Ρ Π²ΠΎΠ»ΡΡ. ΠΡΡΠ΅ΡΡΠ²Π΅Π½Π½ΠΎ ΡΠΎΠ²ΡΠ΅ΠΌΠ΅Π½Π½ΡΠ΅ ΠΌΠΎΡΠ½ΡΠ΅ ΡΠ²Π΅ΡΠΎΠ΄ΠΈΠΎΠ΄Ρ ΠΌΠΎΠ³ΡΡ Π±ΡΡΡ ΡΠ°ΡΡΠΈΡΠ°Π½Ρ ΠΈ Π½Π° Π±ΠΎΠ»Π΅Π΅ Π²ΡΡΠΎΠΊΠΈΠ΅ Π·Π½Π°ΡΠ΅Π½ΠΈΡ — Π΄ΠΎ 35Π. Π‘ΡΡΠ΅ΡΡΠ²ΡΠ΅Ρ ΠΌΠ°ΡΡΠ° ΡΠ°Π·Π»ΠΈΡΠ½ΡΡ ΡΡ Π΅ΠΌ Π΄Π»Ρ ΠΏΠΈΡΠ°Π½ΠΈΡ ΡΠ²Π΅ΡΠΎΠ΄ΠΈΠΎΠ΄ΠΎΠ² ΠΎΡ ΠΏΠΎΠ½ΠΈΠΆΠ΅Π½Π½ΠΎΠ³ΠΎ Π½Π°ΠΏΡΡΠΆΠ΅Π½ΠΈΡ. Π£ΡΠ»ΠΎΠ²Π½ΠΎ Π²ΡΠ΅ ΡΡΠΈ Π΄ΡΠ°ΠΉΠ²Π΅ΡΡ ΠΌΠΎΠΆΠ½ΠΎ ΡΠ°Π·Π΄Π΅Π»ΠΈΡΡ Π½Π° ΠΏΡΠΎΡΡΡΠ΅: Π²ΡΠΏΠΎΠ»Π½Π΅Π½Π½ΡΠ΅ Π½Π° ΠΎΠ΄Π½ΠΎΠΌ — ΡΡΡΡ ΡΡΠ°Π½Π·ΠΈΡΡΠΎΡΠ°Ρ , ΠΈ ΡΠ»ΠΎΠΆΠ½ΡΠ΅ — Ρ ΠΏΡΠΈΠΌΠ΅Π½Π΅Π½ΠΈΠ΅ΠΌ ΡΠΏΠ΅ΡΠΈΠ°Π»ΠΈΠ·ΠΈΡΠΎΠ²Π°Π½Π½ΡΡ ΠΌΠΈΠΊΡΠΎΡΡ Π΅ΠΌ Π¨ΠΠ ΠΊΠΎΠ½ΡΠΎΠ»Π»Π΅ΡΠΎΠ².Β







Β Β ΠΠ°ΠΊ Π²ΠΈΠ΄Π½ΠΎ ΠΏΠΎ ΡΠΎΡΠΎΠ³ΡΠ°ΡΠΈΡΠΌ, ΠΏΠΈΡΠ°Ρ Π΄ΡΠ°ΠΉΠ²Π΅Ρ ΠΎΡ 5-ΡΠΈ Π²ΠΎΠ»ΡΡ, ΡΠΎΠΊ ΡΠΎΡΡΠ°Π²Π»ΡΠ΅Ρ ΠΎΠΊΠΎΠ»ΠΎ 0,8Π. Π ΠΏΠΎΠ΄Π°Π²Π°Ρ Π½Π° ΠΏΡΠ΅ΠΎΠ±ΡΠ°Π·ΠΎΠ²Π°ΡΠ΅Π»Ρ ΠΌΠ°ΠΊΡΠΈΠΌΠ°Π»ΡΠ½ΡΠ΅ 16 Π²ΠΎΠ»ΡΡ, ΡΠΎΠΊ ΠΏΠ°Π΄Π°Π΅Ρ Π΄ΠΎ 0,3Π. ΠΠΎΡΡΠ΅Π±Π»ΡΠ΅ΠΌΠ°Ρ ΠΎΡ Π±Π°ΡΠ°ΡΠ΅ΠΈ ΠΌΠΎΡΠ½ΠΎΡΡΡ Π±ΡΠ΄Π΅Ρ Π² ΠΎΠ±Π΅ΠΈΡ ΡΠ»ΡΡΠ°ΡΡ ΠΎΠ΄ΠΈΠ½Π°ΠΊΠΎΠ²Π°. ΠΠΎΡΡΠΎΠΌΡ Π΄Π°Π½Π½ΡΠΉ Π΄ΡΠ°ΠΉΠ²Π΅Ρ ΠΌΠΎΠΆΠ½ΠΎ ΡΠ΅ΠΊΠΎΠΌΠ΅Π½Π΄ΠΎΠ²Π°ΡΡ Π΄Π»Ρ ΠΈΡΠΏΠΎΠ»ΡΠ·ΠΎΠ²Π°Π½ΠΈΡ Π² Π°Π²ΡΠΎΠΌΠΎΠ±ΠΈΠ»ΡΡ Π² ΡΠ²Π΅ΡΠΎΠ΄ΠΈΠΎΠ΄Π½ΠΎΠΉ ΠΏΠΎΠ΄ΡΠ²Π΅ΡΠΊΠ΅ ΡΠ°Π»ΠΎΠ½Π° ΠΈΠ»ΠΈ ΡΡΠ½ΠΈΠ½Π³Π° ΡΠ°Π·Π½ΠΎΡΠ²Π΅ΡΠ½ΡΠΌΠΈ LED ΡΠ»Π΅ΠΌΠ΅Π½ΡΠ°ΠΌΠΈ.

Β Β ΠΡΠ΄Π΅Π»ΡΠ½ΠΎΠΉ Π³ΡΡΠΏΠΏΠΎΠΉ ΡΡΠΎΡΡ ΠΌΠΎΡΠ½ΡΠ΅ LED Π΄ΡΠ°ΠΉΠ²Π΅ΡΡ, ΡΠΏΠ΅ΡΠΈΠ°Π»ΡΠ½ΠΎ ΠΏΡΠ΅Π΄Π½Π°Π·Π½Π°ΡΠ΅Π½Π½ΡΠ΅ Π΄Π»Ρ ΠΏΠΈΡΠ°Π½ΠΈΡ ΠΌΠΎΡΠ½ΡΡ ΠΈ ΡΠ²Π΅ΡΡ ΠΌΠΎΡΠ½ΡΡ ΡΠ²Π΅ΡΠΎΠ΄ΠΈΠΎΠ΄ΠΎΠ² ΠΎΡ ΡΠ΅ΡΠΈ, Π½ΠΎ ΠΎΠ± ΡΡΠΎΠΌ Π±ΡΠ΄Π΅Ρ ΡΠ°ΡΡΠΊΠ°Π·Π°Π½ΠΎ Π² ΡΠ»Π΅Π΄ΡΡΡΠΈΡ ΠΌΠ°ΡΠ΅ΡΠΈΠ°Π»Π°Ρ .
Β Β Π€ΠΎΡΡΠΌ ΠΏΠΎ ΡΠ²Π΅ΡΠΎΠ΄ΠΈΠΎΠ΄Π½ΡΠΌ Π΄ΡΠ°ΠΉΠ²Π΅ΡΠ°ΠΌΒ Β Β ΠΠ±ΡΡΠ΄ΠΈΡΡ ΡΡΠ°ΡΡΡ ΠΠ ΠΠΠΠΠ ΠΠΠ― Π‘ΠΠΠ’ΠΠΠΠΠΠΠ
radioskot.ru

ΠΡΡΠΊΠΈ
ΠΏΡΠΎΠ²ΠΎΠ΄ΠΎΠ² ΡΠ»ΠΎΠΆΠΈΡΡ Π²ΠΌΠ΅ΡΡΠ΅ ΠΈ Π½Π°ΠΌΠΎΡΠ°ΡΡ Π½Π° ΠΊΠΎΠ»ΡΡΠΎ. 





ΠΠΎΠ·Π±ΡΠΆΠ΄Π΅Π½ΠΈΠ΅ ΠΈΠ·ΠΎΠ±ΡΠ°ΠΆΠ΅Π½Π½ΠΎΠ³ΠΎ Π½Π° ΡΡ
Π΅ΠΌΠ΅ Π±Π»ΠΎΠΊΠΈΠ½Π³-Π³Π΅Π½Π΅ΡΠ°ΡΠΎΡΠ° Π΄ΠΎΡΡΠΈΠ³Π°Π΅ΡΡΡ ΡΡΠ°Π½ΡΡΠΎΡΠΌΠ°ΡΠΎΡΠ½ΠΎΠΉ ΡΠ²ΡΠ·ΡΡ
Π½Π° Π’1. ΠΠΌΠΏΡΠ»ΡΡΡ Π½Π°ΠΏΡΡΠΆΠ΅Π½ΠΈΡ, Π²ΠΎΠ·Π½ΠΈΠΊΠ°ΡΡΠΈΠ΅ Π² ΠΏΡΠ°Π²ΠΎΠΉ (ΠΏΠΎ ΡΡ
Π΅ΠΌΠ΅)
ΠΎΠ±ΠΌΠΎΡΠΊΠ΅ ΡΠΊΠ»Π°Π΄ΡΠ²Π°ΡΡΡΡ Ρ Π½Π°ΠΏΡΡΠΆΠ΅Π½ΠΈΠ΅ΠΌ ΠΈΡΡΠΎΡΠ½ΠΈΠΊΠ° ΠΏΠΈΡΠ°Π½ΠΈΡ ΠΈ ΠΏΠΎΡΡΡΠΏΠ°ΡΡ Π½Π° ΡΠ²Π΅ΡΠΎΠ΄ΠΈΠΎΠ΄
VD1. ΠΠΎΠ½Π΅ΡΠ½ΠΎ, ΠΌΠΎΠΆΠ½ΠΎ Π±ΡΠ»ΠΎ Π±Ρ ΠΈΡΠΊΠ»ΡΡΠΈΡΡ ΠΊΠΎΠ½Π΄Π΅Π½ΡΠ°ΡΠΎΡ ΠΈ ΡΠ΅Π·ΠΈΡΡΠΎΡ Π² ΡΠ΅ΠΏΠΈ Π±Π°Π·Ρ
ΡΡΠ°Π½Π·ΠΈΡΡΠΎΡΠ°, Π½ΠΎ ΡΠΎΠ³Π΄Π° Π²ΠΎΠ·ΠΌΠΎΠΆΠ΅Π½ Π²ΡΡ
ΠΎΠ΄ ΠΈΠ· ΡΡΡΠΎΡ VT1 ΠΈ VD1 ΠΏΡΠΈ ΠΈΡΠΏΠΎΠ»ΡΠ·ΠΎΠ²Π°Π½ΠΈΠΈ
ΡΠΈΡΠΌΠ΅Π½Π½ΡΡ
Π±Π°ΡΠ°ΡΠ΅ΠΉ Ρ Π½ΠΈΠ·ΠΊΠΈΠΌ Π²Π½ΡΡΡΠ΅Π½Π½ΠΈΠΌ ΡΠΎΠΏΡΠΎΡΠΈΠ²Π»Π΅Π½ΠΈΠ΅ΠΌ. Π Π΅Π·ΠΈΡΡΠΎΡ Π·Π°Π΄Π°Π΅Ρ ΡΠ΅ΠΆΠΈΠΌ
ΡΠ°Π±ΠΎΡΡ ΡΡΠ°Π½Π·ΠΈΡΡΠΎΡΠ°, Π° ΠΊΠΎΠ½Π΄Π΅Π½ΡΠ°ΡΠΎΡ ΠΏΡΠΎΠΏΡΡΠΊΠ°Π΅Ρ ΠΠ§ ΡΠΎΡΡΠ°Π²Π»ΡΡΡΡΡ.

