Драйверы светодиодов высоковольтные – Высоковольтный драйвер для светодиодов HV9922N3
| Part | Прототип | Функциональное назначение | Тип корпуса | ||
|---|---|---|---|---|---|
| IZ1937 | LT1937 | Драйвер светодиодов | Б/к | ||
| IL9910N | HV9910P | LED-драйвер с внешним MOSFET, стабилизацией по амплитудному значению тока | 2101.8-А | ||
| IL9910D | HV9910LG | LED-драйвер с внешним MOSFET, стабилизацией по амплитудному значению тока | 4303Ю.8-А | ||
| IL9910DH | HV9910NG | LED-драйвер с внешним MOSFET, стабилизацией по амплитудному значению тока | 4307.16-А | ||
| IZ9910 | HV9910 | LED-драйвер с внешним MOSFET, стабилизацией по амплитудному значению тока | Б/к | ||
| IZ9921 | HV9921 | Микросхема высоковольтного драйвера светодиодов со встроенным MOSFET ключом, для управления светодиодными подсветками | Б/к | ||
| IZ9922 | HV9922 | Микросхема высоковольтного драйвера светодиодов со встроенным MOSFET ключом, для управления светодиодными подсветками | Б/к | ||
| IZ9923 | HV9923 | Микросхема высоковольтного драйвера светодиодов со встроенным MOSFET ключом, для управления светодиодными подсветками | Б/к | ||
| IZ7150 | AMC7150 | Мощный драйвер светодиодов 1,5 А | Б/к | ||
| IZ7150A | АМС7150 | Мощный драйвер светодиодов 0,8 А | Б/к | ||
| IL3361AD | HV9961LG-G | LED-драйвер с стабилизацией по среднему значению тока | SO8 | ||
| IL3361BD | HV9961NG-G | LED-драйвер с стабилизацией по среднему значению тока | SO16 | ||
| IZ3361 | HV9961 | LED-драйвер с стабилизацией по среднему значению тока | б/к | ||
| IL3367D | HV9967 | Микросхема высоковольтного LED-драйвера со встроенным MOSFET ключем, входное напряжение 8…60 В | 4303Ю.8-А | ||
| IZ3367 | HV9967 | Микросхема высоковольтного LED-драйвера со встроенным MOSFET ключем, входное напряжение 8…60 В | б/к | ||
| IL33120D | HV9922 (косвенный) | 4302Ю.8-А | |||
| IZ33120 | HV9922 (косвенный) | Высоковольтный понижающий LED-драйвер со встроенным MOSFET клю-чом, для управления светодиодными подсветками. Стабилизация по средне-му значению тока (точность ± 3%). Выходной ток: 120 мА (устанавливается внешним резистором) | б/к | ||
| IL3302D |
www.integral.by
Микросхемы драйверов сверхъярких светодиодов — RadioRadar
Светотехника
Главная Радиолюбителю Светотехника
Зажечь светодиод несложно, для этого достаточно подключить его в прямом включении через ограничивающий резистор к источнику питания. Но этот способ крайне неэкономичен, так как на ограничивающем резисторе создается большое падение напряжения, а значит, и большие потери. Кроме того, ток через светодиод и яркость его свечения при подобном включении будут крайне нестабильны. Для повышения КПД и стабильности свечения светодиодов используются драйверы на специализированных микросхемах. О некоторых из них пойдет речь в настоящей статье. Автор рассматривает ряд микросхем-драйверов фирмы Monolithic Power Systems (MPS).
Классификация микросхем драйверов на основе DC/DC-преобразователей
Микросхемы драйверов для питания сверхъярких светодиодов можно найти в устройствах разной сложности от светодиодных фонариков до мобильных телефонов, цифровых фотоаппаратов, компьютеров и т.д. Одно из самых распространенных применений светодиодов — это схемы светодиодной подсветки ЖК дисплеев. Драйверы для устройств с автономным питанием имеют, как правило, высокий КПД (более 90%). Они представляют собой регулируемые импульсные повышающие или повышающе-понижающие DC/DC-преобразователи. Можно встретить так называемые емкостные драйверы со схемой вольтодо-бавки и индуктивные драйверы. В них обычно применяется стабилизация выходного тока (то есть тока светодиодов), что обеспечивает стабильную яркость свечения светодиодов. Реже для этого используется стабилизация напряжения на светодиодах.
Емкостные преобразователи со схемой вольтодобавки называют также преобразователями с подкачкой заряда. Это буквальный перевод английского термина Charge Pump, которым обозначают эти схемы в иностранной технической литературе и документации. Они могут работать как повышающе-понижающие преобразователи. Бесспорными достоинствами драйверов Charge Pump являются их простота и низкая себестоимость.
В качестве повышающе-понижающих DC/DC-преобразователей в драйверах также применяют индуктивные преобразователи SEPIC-архитектуры (Single-ended primary-inductor converter — одновыводной первичный преобразователь на индуктивности), преимуществами которых являются несколько большие выходной ток и КПД, чем у преобразователей со схемой вольтодобавки. Повышающие преобразователи также нашли основное применение в устройствах с низковольтным питанием. Они имеют высокий КПД и большой выходной ток при остальных средних показателях. Особенности драйверов на DC/DC-преобразователях, приведенных в [1], сведены в таблицу 1.
Таблица 1. Особенности драйверов на основе DC/DC-преобразователей
Тип преобразователя | Сложность | Стоимость | Размеры | КПД | Выходной ток |
Преобразователь со схемой вольтодобавки (Charge Pump) | Низкая | Низкая | Малые | Средний | Малый |
Преобразователь типа SEPIC | Высокая | Высокая | Большие | Выше среднего | Выше среднего |
Повышающий преобразователь | Средняя | Средняя | Средние | Высокий | Большой |
Понижающий преобразователь | Средняя | Средняя | Средние | Высокий | Средний |
Понижающие преобразователи в бытовой технике применяются в качестве драйверов светодиодов довольно редко. Поэтому рассмотрим особенности схемотехники драйверов остальных трех типов на микросхемах фирмы Monolithic Power Systems подробнее.
Драйверы для питания сверхярких светодиодов со схемой вольтодобавки (Charge Pump) от MPS
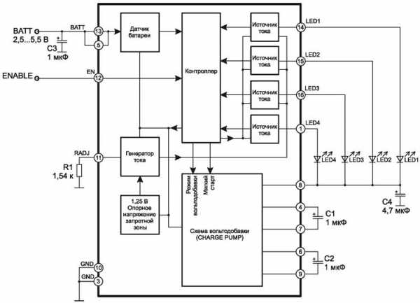
Микросхема MP1519 представляет собой драйвер для питания четырех белых светодиодов со схемой вольтодобавки (Charge Pump) с питанием от источника 2,5…5,5 В (см. рис. 1).

Рис. 1. Функциональная схема микросхемы MP1519
Микросхема изготавливается в миниатюрном 16-выводном корпусе QFN16 размером 3×3 мм. Назначение выводов этой микросхемы приведено в таблице 2.
Таблица 2. Назначение выводов микросхемы MP1519
№ вывода | Обозначение | Назначение |
1 | LED4 | Выход на анод светодиода 4 |
2 | NC | Не используется |
3, 10 | GND | «Земля» |
4 | C1A | На положительный вывод конденсатора вольтодобавки С1 |
5, 13 | BATT | Вход напряжения питания 2,5…5,5 В |
6 | C2A | На положительный вывод конденсатора вольтодобавки С2 |
7 | C1B | На отрицательный вывод конденсатора вольтодобавки С1 |
8 | LEDC | Выход на катоды светодиодов (общий) |
9 | C2B | На отрицательный вывод конденсатора вольтодобавки С2 |
12 | EN | Вход разрешения включения и регулировки яркости (димминга) светодиодов |
14 | LED1 | Выход на анод светодиода 1 |
15 | LED2 | Выход на анод светодиода 2 |
16 | LED3 | Выход на анод светодиода 3 |
ИМС MP1519 содержит датчик напряжения батареи, контроллер управления, генератор тока, источник опорного напряжения (ИОН) запретной зоны, четыре источника тока (стабилизатора) светодиодов и схему вольтодобавки.
Последовательно с каждым светодиодом внутри микросхемы включен стабилизатор тока (Current Source — источник тока), причем генератор тока управляет режимом всех четырех источников тока. Контроллер управления обеспечивает автоматический выбор режима вольтодобавки, «мягкий» старт и т.п. Схема вольтодобавки преобразует напряжение питания в импульсы частотой 1,3 МГц, которые выпрямляются и заряжают накопительные конденсаторы С1 и С2. При использовании схемы вольтодобавки для питания светодиодов напряжение батареи суммируется с напряжениями на этих конденсаторах. Для правильной работы схемы вольтодобавки конденсаторы С1 и С2 должны иметь одинаковую емкость. Одной из особенностей микросхемы MP1519 является автоматическое переключение кратности вольтодобавки: 1x, 1,5x и 2x. Это обеспечивает оптимально-эффективную стабилизацию токов, а, значит и яркости светодиодов при изменении напряжения питания (например, при старении или замене батареи). Для этого при работе микросхема непрерывно контролирует ток светодиодов и напряжение батареи.
Чтобы предотвратить перегрузку батареи, в микросхеме MP1519 используется «мягкий» запуск и «мягкое» переключение режимов вольтодобавки.
Ток светодиодов задается резистором R1, сопротивление которого можно рассчитать по формуле:
R1(кОм) = 31,25/ILED(мА)
При наличии напряжения питания 2,5…5,5 В на выв. 5 и 13 ИМС включение драйвера обеспечивается подачей высокого уровня напряжения на вход разрешения EN (выв. 12) этой микросхемы. При включении контроллер микросхемы MP1519 анализирует величину напряжения питания, ток светодиодов и включает тот или иной режим кратности вольтодобавки. Драйвер выключается (гашение светодиодов) низким уровнем на выв. 12 с задержкой 30 мкс.
По входу EN может осуществляться как аналоговый, так и ШИМ димминг светодиодов. Именно для ШИМ димминга необходима задержка выключения микросхемы. Для этого на вход разрешения EN подается внешний управляющий ШИМ сигнал частотой 50 Гц…50 кГц. Когда импульс управляющего сигнала заканчивается, ток светодиодов и их яркость плавно уменьшаются до нуля в течение 30 мкс. Чем больше скважность импульсов управления, тем меньше средняя яркость свечения светодиодов. При частоте сигнала управления более 50 кГ ц яркость регулируется неэффективно, а при частоте ниже 50 Гц становится заметным моргание светодиодов.
Для аналогового димминга на выв. 11 MP1519 подается постоянное напряжение регулировки через делитель напряжения R2 R1 (см. рис. 2). Изменением этого напряжения от 0 до 3 В на входе делителя R2 R1 можно изменять ток светодиодов от 0 до 15 мА.
Рис. 2. Цепь регулировки яркости постоянным напряжением
Компания MPS выпускает еще две микросхемы близких по схемотехнике и цоколевке к MP1519 — это MP1519L и MP3011.
Микросхема MP1519L рассчитана на работу с тремя белыми светодиодами и отличается от MP1519 тем, что у MP1519L выв. 1 не используется. Она изготавливается в корпусах QFN16 (3×3 мм) и TQFN16 (3×3 мм). Микросхема MP3011 рассчитана на работу только с двумя белыми светодиодами. У этой микросхемы также не используется выв. 14. Эта микросхема выпускается в корпусе QFN16 (3×3 мм).
Драйверы для питания сверхъярких светодиодов на основе повышающих (Boost, Step-Up) DC/DC-преобразователей от MPS
Подробное описание микросхемы MP2481 можно найти в [2], поэтому рассмотрим следующие микросхемы: MP3204, MP3205, MP1518, MP1523, MP1528, MP1521, MP1529 и MP1517.
Микросхема MP3204 представляет собой классический повышающий DC/DC-преобразователь, который при входном напряжении 2,5…6 В позволяет получить на последовательно соединенных светодиодах постоянное напряжение до 21 В. Максимально к MP3204 можно подключить до пяти светодиодов, но для оптимального управления изготовитель рекомендует подключать к выходу микросхемы три белых светодиода (см. рис. 3).
Рис. 3. Схема включения микросхемы MP3204
Микросхема содержит генератор 1,3 МГц, ШИМ, усилитель сигнала обратной связи, усилитель сигнала от датчика тока и выходной ключ на полевом транзисторе. Она изготавливается в миниатюрном корпусе TSOT23-6. Назначение выводов этой микросхемы приведено в таблице 3.
Таблица 3. Назначение выводов микросхемы MP3204
№ вывода | Обозначение | Назначение |
1 | SW | Вывод стока выходного ключа |
2 | GND | «Земля» |
3 | FB | Вход цепи обратной связи |
4 | EN | Вход разрешения (включения). Активный уровень — высокий |
5 | OV | Вход защиты по превышению выходного напряжения |
6 | IN | Напряжение питания |
Драйвер на MP3204 (рис. 3) работает следующим образом. Микросхема включается подачей высокого уровня на вход разрешения EN (выв. 4). Когда выходной ключ (выв. 1 и 2) замкнут, через дроссель L1 идет нарастающий ток от источника питания и в сердечнике дросселя создается магнитное поле. Когда выходной ключ размыкается, в дросселе возникает ЭДС самоиндукции («+» справа на рис. 4 и «-» слева), которая складывается с напряжением питания схемы. Этим суммарным напряжением через диод D1 заряжается накопительный конденсатор С2. Напряжение с этого конденсатора используется для питания последовательно соединенных светодиодов.
В качестве конденсатора входного фильтра С1 и накопительного конденсатора на выходе С2 обычно используются керамические конденсаторы. Емкость накопительного конденсатора С2 0,22 мкФ достаточна для большинства применений, но ее допустимо увеличить до 1 мкФ. Дроссель L1 должен иметь небольшое сопротивление постоянному току. В позиции D1 устанавливается диод Шоттки с прямым током 100…200 мА. Резистор R1, включенный последовательно со светодиодами, используется как датчик тока светодиодов. Для стабилизации тока светодиодов напряжение с R1, пропорциональное этому току, поступает на вход обратной связи FB микросхемы. Сопротивлением резистора R1 задается ток светодиодов.
Зависимость тока светодиодов от сопротивления резистора R1 приведена в таблице 4.
Таблица 4. Зависимость тока светодиодов от R1
Ток светодиодов, мА | Резистор R1, Ом |
1 | 104 |
5 | 20,8 |
10 | 10,4 |
15 | 6,93 |
20 | 5,2 |
Для защиты источника питания от перегрузки при включении микросхема имеет встроенную схему «мягкого» запуска (soft start).
В микросхеме предусмотрены аналоговый и ШИМ димминг, причем, существуют три различных способа регулировки яркости. Для аналоговой регулировки используется цепь, показанная на рис. 4.
Рис. 4. Цепь аналогового димминга
При изменении регулирующего напряжения от 2 до 0 В ток светодиодов изменяется от 0 до 20 мА.
Кроме аналогового димминга могут использоваться два способа ШИМ димминга.
Суть первого способа заключается в том, что сигнал ШИМ с частотой до 1 кГц подается непосредственно на вход EN (выв. 4). Ток и яркость свечения светодиодов обратно пропорциональны скважности управляющих ШИМ импульсов, то есть прямо пропорциональны длительности этих импульсов.
При втором способе сигнал ШИМ частотой более 1 кГц подают на вход обратной связи FB (выв. 3) через развязывающий фильтр (см. рис. 5).

Рис. 5. Цепь ШИМ димминга по входу FB
Микросхема имеет защиту от перегрузки при уменьшении входного напряжения (Under Voltage Lockout) с порогом срабатывания 2,25 В и гистерезисом 92 мВ и защиту от перегрузки по превышению выходного напряжения, например при обрыве одного из светодиодов. Для этого выходное напряжение преобразователя подается на вход схемы защиты OV (выв. 5). Эта защита срабатывает при значении выходного напряжения 28 В и выключает преобразователь. Для повторной попытки его включения необходимо выключить, а затем опять включить питание схемы.
В микросхеме MP3205, в отличие от MP3204, отсутствует защита по выходному напряжению и вход OV Микросхема MP3205 изготавливается в 5-выводном корпусе TSOT23-5. Выв. 5 корпуса TSOT23-5 этой микросхемы по расположению и по назначению соответствует выв. 6 микросхемы MP3204 в корпусе TSOT23-6.
Очень близки по параметрам и схемотехнике к микросхемам MP3204 и MP3205 микросхемы MP1518 и MP1523, которые рассчитаны на управление до 6-ти светодиодами. MP1518 изготавливается в корпусах TSOT23-6 и QFN-8. Микросхема MP1518 в корпусе TSOT23-6 по выводам полностью совпадает с MP3204.
Микросхема MP1523 изготавливается только в корпусе TSOT23-6 и имеет ряд отличий от MP1518.
Цоколевка микросхемы MP1523 практически совпадает с MP3205, но отличается от нее тем, что выв. 5 (BIAS) MP1523 может подключаться или к плюсу источника питания (2,7…25 В) — почти как выв. 5 (IN) микросхемы MP3205, или к выходу схемы (к катоду D1). В последнем случае в микросхеме MP1523 будет работать схема защиты от перегрузки по превышению выходного напряжения с порогом срабатывания 28 В. Резистор-датчик тока, включенный последовательно со светодиодами, для этой микросхемы должен иметь сопротивление 20 Ом. Микросхема MP1523 не имеет схемы регулировки яркости светодиодов.
Еще один повышающий драйвер для питания 9-ти светодиодов выполняется на микросхеме MP1528 (корпус QFN6 размером 3×3 мм или MSOP8, в нем микросхема в маркируется как MP1528DK). Назначение выводов MP1528 приведено в таблице 5.
Таблица 5. Назначение выводов микросхемы
№ вывода | Обозначение | Назначение | |
QFN6 | MSOP8 | ||
1 | 2 | FB | Вход цепи обратной связи |
2 | 3 | GND | «Земля» |
3 | 4 | SW | Вывод стока выходного ключа |
4 | 5 | BIAS | Вход напряжения питания (смещения) ИМС. При использовании защиты OV он подключен к катоду D1, в другом случае подключен к источнику питания |
5 | 6 | EN | Вход разрешения (включения). Активный уровень — высокий |
6 | 7 | BRT | Вход аналогового и/или ШИМ димминга |
— | 1, 8 | NC | Не используются |
Типовая схема включения микросхемы MP1528 незначительно отличается от остальных рассмотренных выше драйверов (см. рис. 6).

Рис. 6. Схема включения микросхемы MP1528DQ (в корпусе QFN6)
Для обеспечения максимальной яркости свечения светодиодов на вход BRT надо подать напряжение более 1,2 В. Ток светодиодов при максимальной яркости определяется резистором R1, сопротивление которого можно рассчитать по формуле:
R1(кОм) = UВАТТ/(3·ILED(мА))
Аналоговый димминг осуществляется изменением постоянного напряжения на выводе BRT от 0,27 до 1,2 В.
Для обеспечения ШИМ димминга на вход BRT подается ШИМ сигнал частотой от 100 до 400 Гц, низкий уровень которого не должен превышать 0,18 В, а высокий должен быть не менее 1,2 В.
Микросхема имеет защиту от превышения выходного напряжения, с порогом срабатывания 40 В, а также защиту от понижения входного напряжения (порог срабатывания 2,1…2,65 В) и температурную защиту с порогом 160°С.
Один из самых мощных драйверов на DC-DC преобразователях от фирмы MPS — это микросхема MP1529 (мощнее из рассматриваемых ИМС только MP1517). Микросхема MP1529 должна быть особенно интересна читателям, так как она применятся в цифровых фотоаппаратах, видеокамерах и мобильных телефонах со встроенной цифровой фотокамерой. Она может управлять тремя цепями (линиями) последовательно включенных белых сверхъярких светодиодов.
Две из этих линий (LED1 и LED2) из шести светодиодов каждая, используются для задней подсветки жидкокристаллических (ЖК) индикаторов, а третья (LED3) из четырех светодиодов — для фотовспышки и для освещения объектов в темное время (режим Preview).
Напряжение питания микросхемы MP1529 составляет 2,7…5,5 В, а выходное напряжение — 25 В. Она имеет защиту от превышения выходного напряжения с порогом срабатывания 28 В, а также защиту от понижения входного напряжения с порогом срабатывания 2…2,6 В и гистерезисом 210 мВ. MP1529 имеет также температурную защиту (160°С) и изготавливается в корпусе QFN16 размером 4×4 мм. Назначение выводов MP1529 приведено в таблице 6, а типовая схема включения — на рис. 7.
Таблица 6. Назначение выводов микросхемы MP1529
№ вывода | Обозначение | Назначение |
1 | EN1 | Входы разрешения 1 и 2 (см. таблицу 8). Имеют внутренние подтягивающие резисторы |
2 | EN2 | |
3 | COMP | Выход компаратора на накопительный конденсатор на входе каскада ШИМ |
4 | SS | На конденсатор схемы «мягкого» запуска (ШИМ таймера) |
5 | LED3 | Выход на цепь 4-х светодиодов 3 (вспышки) |
6 | GND | «Земля» |
7 | LED2 | Выход на цепь 6-ти светодиодов 2 (задней подсветки дисплея) |
8 | LED1 | Выход на цепь 6-ти светодиодов 1 (задней подсветки дисплея) |
9 | ISET1 | Выводы подключения резисторов, задающих токи цепей светодиодов LED1/LED2/LED3 соответственно до 30, 150 и 150 мА |
10 | ISET2 | |
11 | ISET3 | |
12 | OUT | Вход схемы защиты от перегрузки |
14 | SW | Вывод стока выходного ключа |
16 | IN | Вход напряжения питания |
13,15 | PGND | «Земля» силовой части |

Рис. 7. Схема включения микросхемы MP1529
Входы разрешения EN1 и EN2 используются для включения различных режимов. Если на обоих входах низкий логический уровень L (0,3 В), то все 16 светодиодов будут погашены. Если на входе EN2 сохранить низкий уровень, а на EN1 установить высокий уровень H (1,4 В), то светодиоды вспышки (LED3) останутся выключенными, а 12 светодиодов подсветки (цепочки LED1 и LED2) будут светиться максимально ярко. Максимальная яркость и ток светодиодов подсветки задаются сопротивлением резистора RS1 (подключен к выв. 9). Если же при этом на вход EN1 подать управляющий ШИМ сигнал частотой 1…50 кГц, то в зависимости от скважности этого сигнала будет меняться яркость свечения светодиодов подсветки. Если на входе разрешения EN2 установить низкий логический уровень, дополнительно включится цепь из четырех светодиодов (LED3) в режиме освещения (preview). При этом ток светодиодов LED3 будет определяться сопротивлением резистора RS2 (выв. 10). Если на вход EN1 подать низкий уровень, а на EN2 высокий то светодиоды подсветки LED1 и LED2 погаснут, а светодиоды LED3 засветятся максимально ярко (режим вспышки). В этом режиме ток светодиодов LED3 задается сопротивлением резистора RS3 (выв. 11).
Сопротивление резисторов RS1, RS2 и RS3 (в кОм) рассчитывается по формулам:
RS1 = (950·USET)/ILED_BL
RS1 = (1100·USET)/ILED_PV
RS1 = (1000·USET)/ILED_FL
где USET — внутреннее опорное напряжение 1,216 В, ILED_BL — ток (в мА) одной из цепей светодиодов задней подсветки LED1 или LED2, ILED_PV — ток (в мА) светодиодов LED3 в режиме освещения, ILED_FL — ток (в мА) светодиодов LED3 в режиме вспышки.
Информация о режимах работы микросхемы MP1529 в зависимости от логических уровней на входах разрешения EN1 и EN2 сведена в таблицу 7.
Таблица 7. Режимы работы микросхемы MP1529 в зависимости от сигналов на входах EN1 и EN2
Режим | Вход | Цепочки светодиодов | ||
EN1 | EN2 | LED1 и LED 2 | LED3 (Flash) | |
Выключено | L* | L | Выключено | Выключено |
Задняя подсветка | H* (ШИМ) | L | Включено (режим ШИМ) | Выключено |
Задняя подсветка и освещение | H (ШИМ) | H | Включено (режим ШИМ) | Ток освещения |
Вспышка | L | H | Выключено | Ток вспышки |
* L — низкий уровень, H — высокий уровень
Конденсаторы С1 и С2 — это накопительные конденсаторы фильтров на входе и выходе схемы соответственно, С3 — накопительный конденсатор фильтра управляющего напряжения на входе каскада ШИМ (этот ШИМ обеспечивает стабилизацию выходного напряжения), С4 — конденсатор схемы «мягкого» запуска (ШИМ таймера).
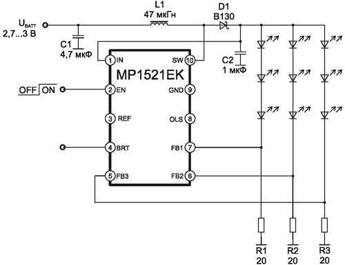
Микросхема MP1521 при напряжении питания 2,7 В позволяет подключать к ней до 9-ти, а при напряжении питания 5 В — до 15-ти сверхъярких светодиодов. Максимальное напряжение питания ИМС равно 25 В. MP1521 выпускается в корпусах MSOP10 (MP1521EK) и QFN16 (MP1521EQ). Назначение выводов этой микросхемы приведено в таблице 8, а схема включения для питания 9-ти светодиодов — на рис. 8.
Таблица 8. Назначение выводов микросхемы MP1521 в корпусах MSOP10, QFN16 (3×3 мм)
№ вывода | Обозначение | Назначение | |
MSOP | QFN | ||
1 | 16 | IN | Вход напряжения питания. Если UBATT |
2 | 2 | EN | Вход разрешения (включения). Активный уровень — высокий (1…10 В) |
3 | 4 | REF | Вывод опорного напряжения 1,23 В с нагрузочной способностью 200 мкА |
4 | 5 | BRT | Вход аналоговой и/или ШИМ регулировки яркости |
5 | 7 | FB3 | Входы обратной связи для 3-х последовательных цепей светодиодов. При подключении одной или двух цепей светодиодов неиспользуемые входы надо подключать к любому используемому |
6 | 8 | FB2 | |
7 | 9 | FB1 | |
8 | 10 | OLS | Вход защиты от повышенного выходного напряжения при обрыве нагрузки (Open Load Shutdown) |
9 | 11, 12 | GND | «Земля» |
10 | 14 | SW | Вывод стока выходного ключа |
— | 1, 3, 6, 13, 15 | N/C | Не используются |

Рис. 8. Схема включения микросхемы MP1521 в корпусе MSOP10
Резисторы R1, R2 и R3 (рис. 8) — датчики тока светодиодов.
При аналоговом димминге на вход EN подают напряжение в пределах 0,3…1,2 В, а при ШИМ диммминге — сигнал ШИМ частотой 100…400 Гц с низким уровнем не более 0,18 В и высоким не более 1,2 В.
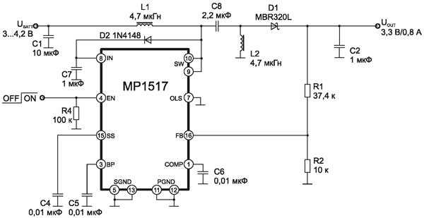
Повышающий преобразователь и преобразователь типа SEPIC на микросхеме MP1517
Микросхему MP1517 изготовитель рекомендует использовать не только как повышающий DC/DC-преобразователь, но и как преобразователь типа SEPIC (Single-Ended Primary Inductance Converter — одновыводной первичный преобразователь на индуктивности). Напряжение питания этой микросхемы лежит в пределах 2,6…25 В. Она изготавливается в корпусе QFN16 размером 4×4 мм. Назначение выводов микросхемы MP1517 приведено в таблице 9, а типовая схема включения — на рис. 9.
Таблица 9. Назначение выводов микросхемы MP1517
№ вывода | Обозначение | Назначение |
1 | COMP | Выход усилителя ошибки схемы стабилизации на RC-фильтр |
2, 6, 14 | NC | Не используются |
3 | BP | Вывод подключения конденсатора развязки внутреннего источника 2,4 В |
4 | EN | Вход разрешения (включения). Активный уровень — высокий (более 1,5 В) |
5, 13 | SGND | «Земля» сигнальной части |
7 | OLS | Вход защиты от повышенного выходного напряжения при обрыве нагрузки (Open Load Shutdown) |
8 | IN | Вход напряжения питания. Если UBATT мало, то IN подключается к выходу |
9, 10 | SW | Вывод стока выходного ключа |
11, 12 | PGND | «Земля» силовой части |
15 | SS | На конденсатор схемы «мягкого» запуска |
16 | FB | Вход цепи обратной связи |

Рис. 9. Типовая схема включения микросхемы MP1517 для питания 18-ти светодиодов
Эта схема отличается от предыдущих (см. рис. 6 или 8) только тем, что для стабилизации тока светодиодов используется датчик тока одной последовательной цепи светодиодов из трех. Поэтому остановимся подробнее только на описании схемы DC/DC-преобразователя типа SEPIC на MP1517 (см. рис. 10).

Рис. 10. DC/DC-преобразователь типа SEPIC на микросхеме MP1517
Особенностью преобразователя SEPIC является то, что напряжение на его выходе может быть как больше, так и меньше входного, что обеспечивается наличием разделительного конденсатора С8 (см. [3, 4]). Схема на рис. 10 вырабатывает напряжение 3,3 В на выходе при изменении входного напряжения от 3 до 4,2 В. Всякий преобразователь типа SEPIC собирается на основе импульсного повышающего преобразователя, что легко заметить и на приведенной схеме. Кроме того, этот повышающий преобразователь (на L1, D2) используется для питания самой микросхемы.
Рассмотрим, как работает преобразователь SEPIC на MP1517 в устойчивом режиме.
В результате предыдущей работы к моменту отпирания внутреннего ключа МС на полевом транзисторе конденсатор С8 будет заряжен («+» — слева на рис. 10, «-» — справа). При открывании этого ключа С8 будет разряжаться через дроссель L2, в котором будет накапливаться энергия видеизменяю-щегося магнитного поля. Кроме того, магнитную энергию будет накапливать и дроссель L1, по которому будет протекать нарастающий ток от источника питания через этот же внутренний ключ микросхемы. При запирании ключа в дросселе L1 возникает ЭДС («+» — справа, «-» — слева), которая складывается с напряжением источника питания и заряжает С8 («+» — слева, «-» — справа) через D1 и конденсатор С2. Помимо этого, в L2 возникает ЭДС («+» — вверху, «-» — внизу), заряжающая С2 через D1. При следующем отпирании внутреннего ключа микросхемы процесс повторится.
Величина напряжения на выходе преобразователя (на С2) зависит в первую очередь от скважности импульсов управления ключом и от тока нагрузки.
R1 R2 — делитель напряжения обратной связи, которая обеспечивает стабилизацию выходного напряжения, С6 — конденсатор фильтра напряжения ошибки. С5 — развязывающий резистор, а С4 — конденсатор схемы «мягкого» запуска.
Литература
1. Денг К. «Сравнение емкостных и индуктивных преобразователей постоянного тока». «Электронные компоненты». №8. 2007.
2. Цветков Д. «Новый регулируемый DC/DC-преобразователь для питания мощных светодиодов». «Современная Электроника». № 9. 2008.
3. Иоффе Д. «Разработка преобразователей импульсного напряжения с топологией SEPIC». «Компоненты и технологии». №9. 2006.
4. Ридли Р. «Анализ преобразователя SEPIC». «Компоненты и технологии». №5. 2008.
Автор: Игорь Безверхний (г. Киев)
Источник: Ремонт и сервис
Дата публикации: 19.08.2016
Мнения читателей
Нет комментариев. Ваш комментарий будет первый.
Вы можете оставить свой комментарий, мнение или вопрос по приведенному вышематериалу:
www.radioradar.net
ДРАЙВЕР ДЛЯ СВЕТОДИОДОВ HV9910 Немного ниже будет статья с расчетами элементов для светодиодного драйвера на основе ШИМ контроллера HV9910, а пока немного информации для размышления и личные впечатления… Покупались данные драйвера ЗДЕСЬ. STD7NM50N — 550 V, 5 А, Qg 12nC, корпус TO-252. Есть такой же в корпусе ТО-220, именуется как STF7NM50N, но цена сильно завышена, видимо как раз из за популярности в светодиодных драйверах. Мелькает схема в котрой используется IRFL014, но тут следует обратить внимание на то, что это просто взрыв-пакет:
Дело в том, что рисовальщик данной схемы ОЧЕНЬ грубо ошибся — это повышающий преобразователь и надпись возле входного напряжения 8-300 В является ГРУБЕЙШЕЙ ОШИБКОЙ. При подаче напряжения выше 40 вольт первым естественно разорвет транзистор, поскольку IRFL014 имеет максимальное напряжение 60 вольт, следом рванут электролиты питания — 10 мкФ на 25 В как то маловато. Данная схема будет прекрасно работать на напряжениях не выше 20 вольт и яркость светодиодов не будет изменятся до снижения напряжения питания до 8 вольт. Данный вариант удобно использовать для создания фонариков с аккумуляторами на 12 вольт.
Так же выпускается, но найти в продаже демонстрационную плату не удалось. В ней используется HV9910 в корпусе с 16 ногами и данная плата обеспечивает ток 350 мА с напряжением от 10 до 40 вольт. Входное напржение от 90 до 265 вольт. Как раз именно в этой плате и используются транзисторы STD7NM50N. Принципиальная схема этого демонстрационного драйвера с регулировкой яркости приведена ниже:
Разумеется, что далеко не всем захочется заморачиваться с пайкой, да еще SMD компонентов, поэтому перед статьей с подробным описание работы HV9910 дам ссылочку на уже готовые драйвера:
УНИВЕРСАЛЬНАЯ ИМС ШИМ – КОНТРОЛЛЕРА HV9910 Развитие источников света на полупроводниковых светодиодах привело к тому, что в настоящее время возникла потребность в устройствах — драйверах, обеспечивающих управление такими источниками освещения. И здесь, наряду
с драйверами на дискретных компонентах начинают широко применяться
драйверы, построенные на специализированных микросхемах [1]. Такие ИМС
представляют собой, как правило, ШИМ-контроллеры, работающие как по
«прямоходовому» алгоритму, так и по «обратноходовому» алгоритму. В этом отношении перспективной будет разработка отечественной ИМС ШИМ-контроллера для построения драйверов управления источниками освещения на сверхярких светодиодах. Многие производители электронной компонентной базы, среди которых в первую очередь следует отметить Infineon, NXP Semiconductors, STMicroelectronics, Linear Technology, International Rectifier, Texas Instruments предлагают широкую и разнообразную номенклатуру специализированных ИМС ШИМ-контроллеров для светодиодных источников освещения Наряду с ними менее известные фирмы, такие как Melexis и Supertex предлагают не менее интересные решения в части специализированных ИМС ШИМ- контроллеров. В этом отношении следует отметить ИМС ШИМ-контроллера HV9910 фирмы Supertex [2]. Данная ИМС интересна тем, что может работать как в режиме «прямоходового» преобразователя, так и в режиме «обратноходового» преобразователя. обеспечивает построение драйвера с минимальным числом навесных компонентов и может работать в диапазоне питающих напряжений от 8,0 В до 450 В (рис. 1).
Рис.1 Типовая схема применения ИМС ШИМ-контроллера HV9910 Таким образом, при разработке ИМС ШИМ-контроллера, для обеспечения
нормальной работы в течение всего срока службы должны быть учтены и
реализованы многие факторы, а именно: БиКМОП технология с процессом
жёсткой высоковольтной изоляции элементов (rugged high voltage junction
isolated process), обеспечивающая работу ИМС с напряжением питания до
450 В (целесообразно). Возможны и другие варианты: стандартные КМОП и
биполярные технологии, обеспечивающие максимальные пробивные
напряжения до 60 В. С точки зрения системотехники и схемотехники в ИМС
ШИМ-контроллера должны быть предусмотрены функции, обеспечивающие
высокий к.п.д. и cos драйвера, а также функции защиты — защиту от
электростатического потенциала, защиту от короткого замыкания нагрузки и т.
п. Также необходимо обеспечить возможность программирования некоторых
Рис.2 Типовая схема применения ИМС ШИМ-контроллера в схеме с гальванической развязкой светодиодов С учётом таких требований структурная схема ИМС ШИМ-контроллера для
управления сверхяркими светодиодами представлена на рис. 3.
На ШИМ-компаратор, выполненный на двух дифференциальных
каскадах DA1 и DA2, поступает управляющий сигнал SC (например, с датчика
тока R6 – рис. 1), обеспечивающий управление скважностью выходного
сигнала ШИМ-компаратора. Нижний порог работы ШИМ-компаратора
задаётся напряжением 250 мВ, формируемым внутренним источником
опорного напряжения. Верхний порог работы ШИМ-компаратора задаётся
внешним напряжением по входу LD. С выхода ШИМ-компаратора импульсный
сигнал с нормированной скважностью поступает на блок компенсации. fOSC(кГц) = 25000 / (RT(кОм) + 22). В варианте реализации драйвера без гальванической развязки светодиодов (рисунок 1), цепь последовательно включенных светодиодов управляется током, а не напряжением, что позволяет обеспечивать стабильную яркость свечения светодиодов и повышенную надёжность их работы. Величина индуктивности дросселя L1 может быть рассчитана при помощи соотношения. L = (UCC × ULED) × TON / (0,3 × ILED) где UCC – напряжение питания ИМС, ULED – падение напряжения на цепи последовательно включенных светодиодах, ILED – ток светодиодов (номинальное значение – 350 мА), TON – время нахождения внешнего n-МОП транзистора в открытом состоянии и рассчитывается в соответствии с формулой: TON = D / fOSC где fOSC – частота внутреннего генератора ИМС, D – коэффициент, равный отношению падения напряжения на цепи последовательно включенных светодиодах к напряжению питания ИМС: D = ULED / UCC Подключаемый к выводу GATE внешний n-МОП транзистор должен
иметь время переключения не более 25 нс при частоте работы ШИМ менее 100
кГц и не более 15 нс при частоте работы ШИМ более 100 кГц.
Вход PWMD может служить как для управления защитой ИМС ШИМ-
контроллера, так и для маскирования внутреннего ШИМ-сигнала внешним
сигналом. При нулевом уровне сигнала на входе PWMD, на выходе GATE,
будет также присутствовать сигнал нулевого уровня. При высоком уровне
сигнала на входе PWMD, на выходе GATE ИМС установится сигнал,
формируемый внутренним ШИМ-компаратором. Сурайкин Александр Иванович, к.т.н., доцент кафедры микроэлектроники
Разумеется, что 1 А для светодиодов может быть маловато, поэтому немного поразмышляв и покопавшись в своих загажниках был собран стабилизатор тока для мощных светодиодов, пичем мощность драйвера зависит только от габаритной мощности трансформатора и максимальных токов силовых ключей и может достигать 500-600 Вт. Принципиальная схема мощного драйвера для светодиодов приведена ниже:
Использование трансформатора тока тут не совсем случайно — немного позже будет опробовано мощное зарядной устройство, работающее по такому же принципу. Здесь же просто отработка технологии и схемотехники. Данный драйвер показал весьма не плохие результаты, правда запас по напряжению я сделал слишком больши и пришлось немного повозится с дросселем расеивания.
Разумеется, что приведенной информации для сборки не достаточно, поэтому чтобы не повторяться и понять как изготовить оптрон и какие компоненты можно использовать можно посмотреть видео на эту тему:
Архив на схемы и плату драйвера на 100 и более Вт ЗДЕСЬ. Адрес администрации сайта: [email protected]
|
soundbarrel.ru
СВЕТОДИОДНЫЕ ДРАЙВЕРЫ NATIONAL SEMICONDUCTOR
7 апреля
С каждым годом расширяется сфера применения мощных светодиодов высокой яркости. Их преимущество обеспечивается за счет большей световой эффективности, высокой надежности, экономичности. Достижение всех этих параметров неразрывно связано с применением микросхем драйверов, которые обеспечивают стабилизированный ток питания цепей светодиодов. В настоящее время многие фирмы производят широкий спектр микросхем линейных и импульсных драйверов для различных приложений мощных светодиодов. National Semiconductor является одним из лидеров среди производителей светодиодных драйверов. Разработанная фирмой серия драйверов понижающего типа (step down) LM3402/LM3404/LM3405 обеспечивает достижение высоких показателей эффективности применения светодиодов c мощностью от 1 до 5 Вт в широком диапазоне входных питающих напряжений.
Широкому применению светодиодов препятствует высокая цена. Несмотря на расширение производства мощных сверхъярких светодиодов, их цена продолжает оставаться достаточно высокой. Цена светодиодного светильника определяется и стоимостью драйвера светодиода, которая может быть соизмерима со стоимостью светодиодного источника.
Драйвер светодиода должен обеспечивать заданный постоянный ток при изменении входного напряжения источника питания. Стабильный ток требуется для обеспечения постоянной яркости свечения. Вторая причина — превышение номинальной величины тока, протекающего через светодиод, негативно сказывается на сроке службы.
Спектр монохромных светодиодов, как и спектр белых светодиодов зависит от величины проходящего через него тока. При уменьшении или увеличении тока происходит смещение цветовой температуры белого светодиода, а также смещение доминантной частоты монохромного светодиода.
При входных напряжениях источника питания больших, чем прямое напряжение на светодиоде или сумме прямых напряжений цепочки светодиодов, используются регуляторы тока понижающего типа. В настоящее время существует несколько методов формирования сигналов управления ключевыми элементами в понижающих регуляторах (см. рис. 1): управление по току или напряжению, гистерезису и так называемый метод Constant-on-Time (CoT) контроля, каждый из которых обладает своими особенностями.
Рис. 1. Принципы управления CоT и по току |
Токовый режим управления обеспечивает простую реализацию обратной связи и позволяет защитить ключевой транзистор от экстремальных режимов работы.
При реализации метода CоT в качестве импульсного генератора используется цепочка из двух последовательных таймеров (одновибраторов). Первый таймер определяет время нахождения транзисторного силового ключа в открытом состоянии (Ton), а временной интервал второго таймера — длительность фазы транзистора в закрытом состоянии. Длительность фазы открытого состояния для CоT является фиксированной и определяется величиной внешнего резистора. Длительность фазы закрытого состояния меняется в зависимости от сигнала обратной связи. Частота следования импульсов для CоT зависит от задаваемого тока и от величины входного напряжения.
Для метода управления по току используется встроенный высокочастотный генератор фиксированной частоты, который задает период смены фаз регулирующего силового ключа (открыт/ закрыт). Частота при регулировании остается неизменной, меняется только скважность импульсов, т.е. соотношение времен открыт/закрыт.
Драйверы семейства относятся к регуляторам напряжения понижающего типа. Их особенности — широкий диапазон входных напряжений. Для драйверов LM3402 и LM3404 существуют более высоковольтные модификации — LM3402HV и LM3404HV (High Voltage) выдерживающие максимальное входное напряжение до 75 В. Драйверы могут использоваться для управления сверхъяркими светодиодами с мощностью от 1 до 5 Вт. В таблице 1 представлены основные характеристики светодиодных драйверов.
Таблица 1. Основные характеристики светодиодных драйверов LM3402/LM3404/LM3405
| Параметры |
LM3402/02HV |
LM3404/04HV |
LM3405/05А |
| Рабочий выходной ток, А |
0,5 |
1,20 |
1 |
| Предельный ток (ном.), А |
0,7 |
1,5 |
2,0 |
| Входное напряжение, В |
6…42 (02) |
6…42 (04) |
3…15 (05) |
| Встроенный мощный MOSFET-ключ |
+ | ||
| Частота преобразования |
Регулируемая в диапазоне |
Регулируемая в диапазоне |
Фиксированная 1,6 MГц |
| Метод управления стабилизацией тока |
CоT |
По току с внутренней схемой коррекции цепи обратной связи | |
| Опорный источник напряжения, В |
0,205 | ||
| Корпус |
MSOP-8 (MUA08A) |
SO-8 |
SOT23-6 |
| Защита от короткого замыкания и обрыва в выходной цепи |
+ | ||
| Защита от перегрева |
+ | ||
| Защита от низкого входного напряжения (ULVO) |
+ | ||
| Ограничение тока выходного ключа в каждом цикле импульсного преобразователя |
+ | ||
| Плавный запуск |
+ | ||
| Управление яркостью (dimming) |
+ | ||
| Режим shutdown |
+ | ||
| Рабочий диапазон температур, °C |
–40…125 | ||
Наличие расширенного диапазона входных напряжений для светодиодных драйверов актуально при создании светодиодных систем освещения для транспортных средств. Источники света в транспортных средствах могут питаться от генератора или от бортовой аккумуляторной сети (см.
табл. 2).
Таблица 2. Напряжения бортовых аккумуляторных сетей транспортных средств
| Бортовые сети транспортных средств |
Напряжение, В |
| Самолетная сеть |
27 |
| Корабельная сеть |
24 |
| Автомобили легковые, грузовые, спецтехника |
12/24 |
| Трамвайная сеть освещения |
24 |
| Аккумуляторная сеть в поездах |
24 |
| Бортовая сеть освещения в скоростных поездах Evrostar |
72 |
В бортовых сетях часто случаются броски напряжения при коммутации нагрузки. Например, в автомобильной сети 12-В импульсы перенапряжения могут достигать 70 В. Автомобильные электронные схемы, питаемые от аккумуляторной батареи 12 В, должны быть рассчитаны на более высокое напряжение 40 В и выше, чтобы противостоять напряжениям, возникающим, например, при коммутации индуктивной нагрузки. Повышенное напряжение в аккумуляторной сети возникает и в процессе подзарядки от генератора.
Модификации светодиодных драйверов LM3402HV и LM3404HV полностью соответствуют требованиям, предъявляемым к автомобильному электронному оборудованию как по части защиты от перенапряжений в цепи питания, так и по части обеспечения расширенного рабочего температурного режима –40…125°C.
Драйвер LM3402 (см. рис. 2) является компактным, импульсным регулятором постоянного тока понижающего типа с эффективностью до 95% при выходном токе через светодиод 525 мA.
|
|
Рис. 2. Структурная схема драйвера LM3402 |
Микросхема имеет вход для управления яркостью (ШИМ-управление). Опорное напряжение в цепи обратной связи уменьшено до 0,2 В. Диапазон входных напряжений LM3402 от 6 до 42 В. Более высоковольтная модификация LM3402HV имеет диапазон входных напряжений от 6 до 75 В.
Резистивный датчик тока включен последовательно в цепи светодиода. Выходной транзистор открывается, когда напряжение на резистивном токовом датчике ниже 0,2 В. Второй компаратор имеет порог 0,3 В и предназначен для отключения выходного каскада при обрыве цепи светодиода (светодиодов). В структуре драйвера есть и датчик для мониторинга максимального тока, протекающего через ключевой транзистор. Компаратор с порогом 0,735 А обеспечивает защиту от сверхтоков при коротком замыкании. В структуре микросхемы есть также модуль термозащиты с блокировкой рабочего режима.
Рабочая частота лежит в диапазоне от 10 кГц до 1 МГц и выбирается исходя из нескольких факторов. Она зависит от входного напряжения, топологии светодиодной нагрузки, а также от выбора КПД. Лучший КПД обеспечивается при низких частотах переключения, однако при более высоких частотах можно уменьшить размеры дросселя. Но при высоких частотах переключения повышается уровень ЭМИ. Особенностью импульсных преобразователей LM340x является необязательность установки на выходе конденсатора, который обычно присутствует в таких схемах. Его установка, однако, может помочь снизить величину индуктивности дросселя. Схема включения драйвера показана на рисунке 3.
Рис. 3. Уменьшение напряжение обратной связи до 208 мВ дает снижение потребления на резистивном датчике Rsns до 0,5 А × 0,2 В = 0,1 Вт |
Установка тока через светодиод задается величиной резистора в цепи обратной связи R1.
IF = VFB/R1.
Встроенный источник опорного напряжения, используемый для работы схемы мониторинга выходного тока, имеет номинал всего 0,208 В, что дало возможность уменьшить сопротивление резистора датчика тока до 0,01…0,2 Ом, уменьшить мощность рассеивания на нем и увеличить КПД всей схемы управления. Например, для тока 1 А можно использовать датчик тока с номиналом 0,2 Ом. Рассеиваемая мощность на резисторе датчика тока составит всего 208 мВт. Поэтому в качестве датчика тока можно использовать резисторы в корпусе 0805 мощностью рассеивания 250 мВт.
Драйверы LM3404 и LM3404HV схожи с LM3402/3402HV. Схемы их включения также аналогичны. Отличие заключается только в использовании более мощного встроенного MOSFET-ключа, обеспечивающего рабочие токи через светодиод до 1,2 А. Драйвер предназначен для управления светодиодами мощностью 3 и 5 Вт с рабочими токами 0,7…1 A. Драйвер LM3404 может с успехом использоваться и для питания последовательной цепочки мощных светодиодов. На рисунке 4 показана схема управления последовательной гирляндой, состоящей из 10 мощных светодиодов, от источника 48 В.
Рис. 4. Управление гирляндой из 10 последовательных светодиодов |
Прямое падение напряжения на цепочке светодиодов — около 35 В. Расчетные параметры схемы: частота переключения транзистора 223 кГц, индуктивность дросселя 330 мкГн, КПД токового регулятора 96%.
LM 3405 (см. рис. 5) отличается от драйверов LM3402/LM3404.
Рис. 5. Структурная схема светодиодного драйвера LM3405 |
Во-первых, не используется метод CоT, а вместо него используется токовый метод управления с внутренней компенсацией сигнала токового датчика. Во-вторых, в нем используется фиксированная высокая частота 1,6 МГц. Работа на фиксированной высокой частоте дает возможность использовать дроссель с малой индуктивностью, который имеет меньшие размеры и меньшую стоимость. В итоге, обеспечивается минимальная стоимость и минимальные размеры схемы управления.
В-третьих, значительно уменьшен диапазон входных напряжений до 3…15 В. Корпус TSOT-6 — самый миниатюрный из тройки драйверов. Для драйвера LM3405A диапазон немного расширен: от 3 до 22 В и используется другой корпус SOT23-6. Сектор применения данного типа драйвера уже другой: светодиодные фонари, лампы-вспышки, индустриальные источники освещения как альтернатива галогеновым 12-В лампам, питаемым от понижаемого трансформатора 220/12 В. Драйвер, в частности, может быть использован в светодиодных лампах с цоколем EL16.
Ток потребления внутренней схемы управления драйвера составляет всего 1,8 мА. При токе 1 А на корпусе схемы рассеивается около 445 мВт. КПД преобразователя для одного светодиода 85% (напряжение 6 В), для двух светодиодов — 90% при входном напряжении 10 В, для трех светодиодов — 92% при входном напряжении 14 В. При повышении напряжения КПД уменьшается. Стабильная работа преобразователя обеспечивается при значениях тока через светодиод больших 200 мА, поэтому резистор R1 должен быть не более 1 Ом. Если требуется обеспечить ток через светодиод меньший 200 мА, то необходимо использовать управление яркостью через ШИМ-модуляцию. Диапазон управляющих сигналов ШИМ от 100 Гц до 5 кГц. Однако при частотах более 5 кГц сигнал ШИМ оказывает влияние на рабочий цикл схемы.
Рис. 6. Схема управления светодиодной лампой формата MR16 (VIN = 12 В AC, IF = 0,75 A) |
На рисунке 6 показан пример реализации схемы управления светодиодной лампы с цоколем MR16.
Светодиодные светильники обеспечивают ряд функций, которые не могут быть реализованы для светильников с лампами накаливания. В первую очередь это возможность управления яркостью или диммирование (dimming) с сохранением спектра излучения во всем диапазоне регулировки яркости. В обычных лампах при уменьшении напряжения уменьшается не только яркость, но и меняется спектр, он смещается в сторону красного. В светодиодах яркость и спектр зависят от величины тока.
Особенно это актуально для мощных светодиодов белого свечения, в которых используются люминофорные слои. Для сохранения баланса белого требуется обеспечивать импульсную стабилизацию значения тока. Для монохромных будет происходить смещение доминантной длины волны излучения, а для белых светодиодов — нарушение баланса белого и изменение цветовой температуры излучения.
На рисунке 7 показано смещение спектра белого светодиода мощностью 1 Вт при различных способах управления яркостью.
Рис. 7. Слева светодиод запитан постоянным током 50 мА (более желтый спектр) |
Слева — спектр светодиода при протекании постоянного тока 50 мА, справа — при питании светодиода импульсным током 300 мА со скважностью 1/6, частота ШИМ 500 Гц. Средний ток в обоих случаях одинаковый, а вот результат — разный. Спектр в данном варианте смещен в сторону голубого.
Управление яркостью — обеспечивается сигналом ШИМ, имеющим более низкочастотный диапазон по отношению к частоте переключения ключевого элемента. В итоге, сигнал ШИМ накладывается поверх импульсного регулирования тока. Низкая частота ШИМ не нарушает работу схемы регулирования тока. При цифровой ШИМ-регулировке яркости интегрирование происходит в зрительной системе человека. При этом обеспечивается поддержание импульсов постоянного тока для всего диапазона яркостей. Изменяется только скважность. Сила тока задается внешним резистором.
КПД драйвера зависит от многих факторов: частоты переключения, величины входного напряжения, разницы между входным напряжением и напряжением падения на цепочке светодиодов. Чем ближе напряжение на входе к напряжению на светодиодах, тем выше КПД.
Максимальная мощность, рассеиваемая на корпусе драйвера, — 448 мВт (при выходном токе 1 А).
Поскольку потери на драйвере и внешних элементах определяются только величиной тока и не зависят от числа включенных последовательно светодиодов, то КПД системы зависит от числа включенных светодиодов в последовательную цепочку (см. рис. 8).
Рис. 8. Эффективность драйвера в зависимости от входного напряжения и схемы включения светодиодов |
Чем больше светодиодов, тем больше КПД. Расчет показывает, что при использовании последовательной схемы включения из 6 светодиодов КПД может достигать 91, 87% для схемы последовательно-параллельной ( 2 цепочки по 3 светодиода) и всего 83% для схемы, состоящей из 3 цепочек по 2 светодиода. Наименьший КПД (82%) получается при управлении одним светодиодом.
Для помощи разработчику доступна on-line-программа My Webench [10], которая позволяет оптимизировать выбор светодиодного драйвера под конкретный тип светодиода в зависимости от условий применения, а также рассчитать рабочие режимы и параметры схемы управления, подобрать номиналы и типы навесных компонентов (дросселей, конденсаторов, резисторов, диодов Шоттки).
Светодиодные драйверы понижающего типа для мощных и сверхъярких светодиодов в настоящее время выпускают десятки производителей: Maxim, Analog Device, Texas Instruments, Allegro, Micrel, Zetex, Linear Technologies, Monolithic Power Systems и многие другие. Все серии драйверов, предназначенных для управления светодиодами с мощностью от 1 до 5 Вт, имеют практически одинаковый набор параметров в своих категориях мощности : у всех есть защита от перегрева и токовых перегрузок, работа в широком диапазоне температур, регулировка яркости. Однако по диапазону входных напряжений выбор драйверов не так велик. Одним из конкурентов National Semiconductor в этом секторе является фирма Maxim. В частности, Maxim производит токовые драйверы понижающего типа, работающие в широком диапазоне входных напряжений. Светодиодный драйвер MAX16831 работает в диапазоне входных напряжений 5,4…76 В и обеспечивает выходной ток 1,4/2 А. Однако для работы этого драйвера требуются два внешних мощных MOSFET. В остальном драйвер имеет такие же, как и у драйверов серии LM340x, функции защиты от короткого замыкания, обрыва, перегрева, управление яркостью. В опорном источнике используется уровень напряжения даже меньше, чем у LM340x — всего 107 мВ. В другом понижающем стабилизаторе MAX16803, рассчитанном на ток 350 мА, используется низковольтный (204 мВ) опорный источник.
1. LM3402/LM3402HV 0.5A Constant Current Buck Regulator for Driving High Power LEDs Datasheet.
2. LM3404/04HV 1.0A Constant Current Buck Regulator for Driving High Power LEDs. Datasheet.
3. LM3405A 1.6MHz, 1A Constant Current Buck LED Driver with Internal Compensation in Tiny SOT23 Package, Datasheet.
4. LM3405 1.6MHz, 1A Constant Current Buck Regulator for Powering LEDs. Datasheet.
5. Никитин А. Применение импульсных повышающих преобразователей фирмы National Semiconductor для управления светодиодами//Компоненты и технологии, 2007, №8.
6. Полищук А. Полупроводниковое освещение — уже реальность//Компоненты и технологии, 2007, №8.
7. Richardson C. LED Applications and Driving Techniques//National Semiconductor.
8. Koskela T. Color-Management LED Drivers Have a Bright Future//Applications Engineer National Semiconductor.
9. Давиденко Ю. Микросхемы электропитания светодиодов//Современная электроника, 2004, №12.
10. www.national.com/appinfo/webench/led/pled.html.
Вы можете скачать эту статью в формате pdf здесь.
www.russianelectronics.ru
Светлый угол — светодиоды • Высоковольтный драйвер
Обсуждаем построение светодиодных драйверов, особенности питания разных типов светодиодов.
Высоковольтный драйвер
mazer » 13 янв 2015, 15:29
Добрый день всем.Столкнулся с необходимостью запитать 10w матрицы. У них не совсем стандартные параметры- напряжение 38в при токе 260 мА.
Матрицы LEMWM18580LG00.
Сейчас включены через стандартный драйвер, параллельно- две цепочки по две матрицы, соединённые последовательно, драйвер на 700 мА, т.е. через цепочку 350мА, но такое включение не очень нравится, сами понимаете- при обрыве одной матрицы лавина.
Хотелось бы найти драйвер, чтобы соединить последовательно четыре матрицы, т.е. падение должно быть 152в. Промышленных драйверов с таким током — напряжением не нашел, при том, что хотелось бы иметь возможность регулировки- например, от 260 до 350 мА.
У кого-нить есть чем помочь..?
Спасибо.
- mazer
- Светлячок
- Сообщений: 6
- Зарегистрирован: 13 янв 2015, 12:53
- Благодарил (а): 1 раз.
- Поблагодарили: 0 раз.
Re: Высоковольтный драйвер
mazer » 13 янв 2015, 17:58
Спасибо большое за ответ!Насчёт тока- да, надо меньше. Сейчас 350 мА- греются сильно… да и ярко слишком
В идеале бы регулировку прикрутить…
- mazer
- Светлячок
- Сообщений: 6
- Зарегистрирован: 13 янв 2015, 12:53
- Благодарил (а): 1 раз.
- Поблагодарили: 0 раз.
Re: Высоковольтный драйвер
казанец » 13 янв 2015, 18:08
Это уже другие вопросы…Охлаждение — самое главное! Почитай, здесь много уделено этому внимания.
Для чего используете, регулировка для чего?
Человек, ищущий что-то, обычно это находит. (Индейская пословица)
-
казанец - Scio me nihil scire
- Сообщений: 2717
- Зарегистрирован: 11 сен 2011, 00:54
- Откуда: Татарстан. Г. Казань
- Благодарил (а): 167 раз.
- Поблагодарили: 291 раз.
Re: Высоковольтный драйвер
Invisible_Light » 13 янв 2015, 20:19
http://alled.ru/ru-and-11-2-3-4-5-6-7-8 … 28-29.htmlВыходного напряжения на 4 матрицы последовательно — недостаточно. Зато ток, какой хотите.
Можно по две матрицы на драйвер, соответственно два драйвера, но дороговато будет (на ваши «нестандартны» матрицы).
Типовое падение напряжения на белых кристаллах 3,0_3,3_3,5V в зависимости от тока. Ваша матрица примерно из 11кристаллов. Если при минимальном токе драйвера будет достаточно 35V на матрицу, то хватит одного драйвера.
- Invisible_Light
- Scio me nihil scire
- Сообщений: 5776
- Зарегистрирован: 17 июн 2012, 01:53
- Откуда: Киров
- Благодарил (а): 13 раз.
- Поблагодарили: 926 раз.
Re: Высоковольтный драйвер
mazer » 14 янв 2015, 09:51
казанец писал(а):Это уже другие вопросы…
Охлаждение — самое главное! Почитай, здесь много уделено этому внимания.
Для чего используете, регулировка для чего?
Освещение. Самодельные светильники, алюминиевый корпус является радиатором, в этом плане всё в порядке. Ну а регулировка яркости не помешает
Думаю, даже ступенчатой бы хватило, два-три режима.
- mazer
- Светлячок
- Сообщений: 6
- Зарегистрирован: 13 янв 2015, 12:53
- Благодарил (а): 1 раз.
- Поблагодарили: 0 раз.
Re: Высоковольтный драйвер
mazer » 14 янв 2015, 09:55
Invisible_Light писал(а):http://alled.ru/ru-and-11-2-3-4-5-6-7-8-9-10-11-12-13-14-15-16-17-18-19-20-21-22-23-24-25-26-27-28-29.html
Выходного напряжения на 4 матрицы последовательно — недостаточно. Зато ток, какой хотите.
Можно по две матрицы на драйвер, соответственно два драйвера, но дороговато будет (на ваши «нестандартны» матрицы).
Типовое падение напряжения на белых кристаллах 3,0_3,3_3,5V в зависимости от тока. Ваша матрица примерно из 11кристаллов. Если при минимальном токе драйвера будет достаточно 35V на матрицу, то хватит одного драйвера.
Да, спасибо, на этот я давно обратил внимание, но напряжение маловато, конечно. Ну а по драйверу на две матрицы действительно, дороговато…
- mazer
- Светлячок
- Сообщений: 6
- Зарегистрирован: 13 янв 2015, 12:53
- Благодарил (а): 1 раз.
- Поблагодарили: 0 раз.
Re: Высоковольтный драйвер
mazer » 14 янв 2015, 10:04
adapter писал(а):Посмотрите перечень драйверов, может, что и подойдётдрайверы светодиодов (схема общий минус).pdf
Посмотрел, подходит +350, до 5А, многоват запас, конечно Как подстраивается ток?
- mazer
- Светлячок
- Сообщений: 6
- Зарегистрирован: 13 янв 2015, 12:53
- Благодарил (а): 1 раз.
- Поблагодарили: 0 раз.
Re: Высоковольтный драйвер
adapter » 14 янв 2015, 11:02
На плате есь точные подстроечники:— выходное напряжение (стабилизация напряжения)
— ток нагрузки (стабилизация тока)
- adapter
- Scio me nihil scire
- Сообщений: 1073
- Зарегистрирован: 12 фев 2010, 21:09
- Откуда: Новосибирск
- Благодарил (а): 0 раз.
- Поблагодарили: 59 раз.
Вернуться в Питание и подключение светодиодов
Кто сейчас на форуме
Зарегистрированные пользователи: 3Dservice, БелСвет, Altyc, Bing [Bot], Brumor, BVlad, Светочъ, danic8560, dua3, Frankmousy, Google [Bot], Google Feedfetcher, ISKRA, ivanko, LGT, mailru, Majestic-12 [Bot], Menny1112, Michail, Myrzilka, olegbr, Олег64, Pensioner, polyurethan, regent, Rubprosvet, Sergey-73, skaarjj, skal, Vladimir-city, voxy, willi, Xabych, Zadnitca, zQ, Пашка177, ФИТОХРОМ.РФ, лучик, Яндексбот
ledway.ru


