Этапы отделочных работ в квартире: Этапы ремонта квартиры: сроки и виды работ
Этапы ремонта квартиры, фотографии и подробное описание
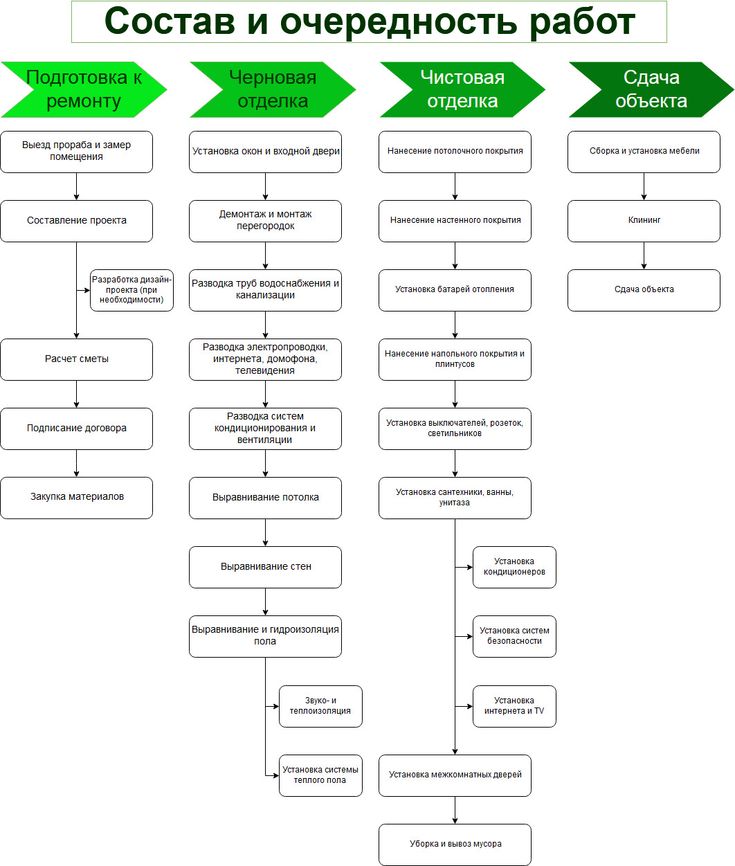
В данном разделе можно ознакомиться с этапами проведения ремонтных работ. К каждому основному этапу прилагаются фотографии работ и подробное описание основных технических нюансов. Следует отметить, что первым этапом любого ремонта является его планирование, либо в виде самостоятельного проекта и составления технического задания, либо в виде профессионального дизайн проекта.
Последовательность этапов указанная ниже является наиболее оптимальной с точки зрения качества и сроков производимых работ. Многие работы, в зависимости от особенностей ремонта, могут проводится параллельно и при грамотной организации процесса значительно увеличить скорость отделки помещения.
Компания REMCRAFT предлагает весь спектр строительно-отделочных услуг: ремонт коттеджей под ключ, элитный ремонт квартир.
p A 04 : 54 / 13 : 38 Y O
Канал на YOUTUBE
Канал на котором рассказываем о технологиях и принципах подхода к комплексному ремонту.
Перейти на Youtube канал компании
Дизайн интерьера. Что нужно знать?
Сергей Кодолов — 1 / 5
Идеальная электрика. Основные принципы качественного электромонтажа.
Ремонт по проекту Земскова + дизайн. Обзор технических решений.
Штукатурка стен механизированным способом. Особенности и технологии.
Готовый ремонт ЖК Мосфильмовский
Подготовка к ремонту начинается за несколько месяцев до начала самих работ с изготовления проекта. В его состав могут входить: план квартиры
с расстановкой мебели и освещения, подбор отделочных материалов, подбор мебели и аксессуаров, визуализации, эскизные или рабочие чертежи.
Выполняется
дизайн-проект в среднем от одного до трёх месяцев. В случае, если ремонт предполагает проведение перепланировки, устройство проёмов в несущих стенах,
изменение расположения сантехнического и газового оборудования, потребуется изготовить рабочие чертежи по всем разделам проекта, пройти строительную
экспертизу, согласовать проект в городских службах, заключить договор с управляющей компанией. Это может занять ещё 2-3 месяца.Конечно, если вы хотите
сэкономить, ремонт возможен и без дизайн-проекта, однако риски, с которыми вы сталкиваетесь, в итоге могут свести на нет всю финансовую выгоду такого решения.
Демонтажные работы
Практически любой ремонт начинается с демонтажных работ : снимаются старые обои, лакокрасочное покрытие, полы,
ламинат, демонтируются не нужные перегородки, снимается плитка, старый фаянс. Главная задача демонтажных работ, это подготовка основания (стены, потолок, пол)
к дальнейшей отделке. Основание должно быть сухим, очищено от всех строительных материалов, использованных ранее.
Зачастую некачественное выполнение этих работ
приводит к снижению долговечности всего ремонта.
Квартирные перегородки возводятся из пеноблоков, кирпича, пазогребневых блоков и гипсокартона. Каждый из этих материалов имеет свои плюсы и минусы, на наш взгляд , самым оптимальным решением является возведение перегородок из Пеноблоков толщиной 10 см, — при повышенных требования к шумоизоляции помещений, возможно возведение перегородок из пеноблока толщиной 15 см, это съедает дополнительную площадь помещения, зато придает стене фундаментальность и отличные шумоизоляционные качества. Перегородка из пеноблока крепится только к полу и боковым стенам, между стеной и потолком остается зазор 3 см — это необходимо для того, чтобы перекрытие при усадке дома не давило на перегородку, это требование особенно важно в новостройках, т.к усадка в течении 2-3 лет может существенно испортить сделанный ремонт. Обязательным условиям возведения перегородок является армирование каждого 3-5 ряда и привязка к стенам.
Следующим этапом ремонта являются штукатурные работы. Штукатурные работы в квартирах выполняются в основном гипсовыми штукатурками. Все стены штукатурятся в уровень. Некоторые помещения мы рекомендуем штукатурить «в углы» — особенно это важно для ванных комнат и кухни, также желательно штукатурить в углы помещения, где на полу планируется плитка, так как она сразу покажет все расхождения стен. Время высыхания штукатурки сильно зависит от толщины слоя и погодных условий. Например, при толщине слоя 6 см и температуре на улице 25 градусов, штукатурка полностью высохнет за 15-18 дней. При такой же толщине слоя, но температуре 15 градусов, штукатурка будет сохнуть не менее 20 дней.
Важным технологическим аспектом штукатурных работ является однослойность нанесения. Гипсовая штукатурка твердеет достаточно быстро, но высыхает, как мы уже писали ранее,
не менее двух недель. Зачастую слой в 4-5 см разбивается на «черновой» слой и «чистовой», т.
Монтаж систем кондиционирования желательно начинать до монтажа всех инженерных систем.
Перед началом работ необходимо выбрать тип системы (сплит система, мульти
сплит система, канальные кондиционеры) и места установки блоков и оборудования. На данном этапе производится черновой монтаж кондиционерных трасс, систем дренажа, установка
внешних блоков, монтаж внутренних блоков производится на финишной стадии. Главная сложность заключается в проведении трасс таким образом, чтобы в дальнейшем свести к
минимуму риск повреждения патрубков, ведь в отличие от электропроводки трассы кондиционеров не имеют внешних привязок и определить их местонахождение можно только с
помощью специального прибора либо заранее составленного плана монтажа.
Отопительное оборудование и коммуникации прокладывают и монтируют после завершения штукатурных работ. При проведении ремонта в квартире зачастую ограничиваются
простой заменой отопительных батарей на современные модели, также существует возможность замены все трассы отопления если она выполнена по коллекторной схеме.
Рекомендуется установить на подводящие трубы запорные краны, что даст возможность регулировать теплоотдачу радиатора.
Монтаж систем водоснабжения производится параллельно с электромонтажными работами. На данном этапе необходимо четко определиться с расстановкой всех сантехнических приборов в сан узлах и кухне. Далее нужно выбрать все элементы фаянса и предоставить их точные монтажные схемы,чтобы выводы коммуникаций для смесителей находились на одном уровне со стеной и точно соответствовали монтажным схемам.
Выполняются работы по штроблению, монтажу труб водоснабжения, канализации, сборки сантехнического шкафа.
После выполнения штукатурных работ начинается этап электромонтажных работ. Для выполнения электромонтажных работ необходимо составить план размещения розеток, выключателей и основных потребителей, далее на основании этих данных составляется проектный расчет нагрузок и выполняется комплекс работ по монтажу проводки.
Также хотелось бы объяснить, почему инженерные работы выполняются после штукатурки. Проблема заключается в том ,что при проведении работ до штукатурки, сильно страдает точность установки подрозетников и выводов под смесители, так как неизвестна геометрия помещения, которая формируется после штукатурки. Работу приходится разрывать на куски, что сказывается на результате не в лучшею сторону. Более того, очень часто, при проведении штукатурных работ после электрики возникают проблемы с повреждением электропроводки уложенной по полу. — по этим причинам мы рекомендуем делать электрику после штукатурки.
Чистовые цементно-песчаные стяжки и основания дощатых полов выполняют сразу по завершении штукатурных работ и монтажа коммуникаций. Цементная стяжка выполняется смесью М300 с добавлением пластификатора. Стяжка при высыхании давит на стены, что влечет за собой поднятие стяжки и отслоения, чтобы этого избежать по периметру стен укладывается уплотнитель, который создает зазор не менее 1 см.
Стяжка не должна быстро высохнуть, для этого после укладки и затирки раствора, окна в квартире желательно закрыть темной пленкой, а саму стяжку обильно пролить и укрыть пленкой, что позволит создать «парниковый эффект». Пескоцементная стяжка, при толщине слоя более 8 см имеет незначительную усадку. Это говорит о том, что после высыхания стяжка будет иметь погрешности в плоскости.
Время полного высыхания стяжки составляет не менее 20 дней. Если стяжка залита по греющим трубам тёплого пола, в течение как минимум, трёх недель, отопление включать нельзя, она может деформироваться. При этом в момент заливки трубы должны быть заполнены теплоносителем под номинальным эксплуатационным давлением. Для получения идеального основания под чистовой пол делаются наливные полы.
В связи с высоким уровнем влажности после залития стяжки, Гипсокартонные работы выполняются с небольшим перерывом, в одну-две недели. Мы используем в работе только влагостойкий гипсокартон, так как он может выдержать протечки и высокую влажность.
При сборке конструкций соблюдаются все правила монтажа каркасов и зашивки. Если каркас собран неправильно, то никакие сетки и стеклохолсты не спасут конструкцию от трещин. По этой же причине все конструкции зашиваются в два слоя.
Наша компания выполняет гипсокартонные работы любой сложности, при этом мы не делам формы, по которым будет невозможно качественно выполнить малярные работы. Очень многие картинки с безумными формами потолков и стен отлично выглядят на фото, однако в живую это зрелище зачастую очень печально.
В целом должен заметить ,что гипсокартон очень капризный материал и лучшим решением будет заменить его на тканевый натяжной потолок
Отделка ванных комнат пожалуй самый сложный этап всего ремонта. Укладка плитки процесс трудоемкий и достаточно длительный, для хорошего результата требует внимательности и аккуратности исполнителя.
На итоговое качество укладки сильно влияет качество плитки, к сожалению, определить это возможно только при поступлении плитки на объект, так
как качество сильно меняется от партии к партии и в магазине определить какая именно плитка будет доставлена вам нереально.
К сожалению, для плитки, как ни для чего другого
действует правило : чем красивее плитка, чем сложнее раскладка, чем больше вставок, бордюров и декоров — тем хуже качество укладки. Обратите внимание на размер плитки,
например плитка 20 см на 20 см будет значительно «ровнее», чем плитка 20 см на 40 см, то есть, чем больше и «длиннее» плитка, тем хуже ее качество. В процессе работы мы
даем более подробные рекомендации по этому вопросу.
Одним из ключевых этапов ремонта являются малярные работы, которые включают с себя целый комплекс различных работ: установку малярных уголков, грунтовку стен и потолков, заделку швов и поклейку стеклохолста на гипсокартонные конструкции, шпатлевание и шлифование стен под обои, шпатлевание и шлифование стен и потолков под покраску, покраска стен и потолков , поклейка обоев.
Технология и последовательность малярных работ по Гипсокартонным потолкам: — грунтовка гипсокартона — установка малярного уголка — заделка стыков гкл — поклейка
стеклохолста — грунтовка стеклохолста клеем — черновое шпатлевание потолка Ветонитом Лр в два слоя — шлифование чернового слоя — грунтовка — финишное шпатлевание 2 слоя
Шитроком — финишное шлифование потолка под лампу дневного света — грунтовка потолка — покраска потолка .
При выполнении малярных работ важно четко соблюдать сроки высыхания
материалов, нарушение технологии чревато отслоениями материалов от основания.
Установка фаянса
Установка фаянса проводится по завершению плиточных работ. В установку фаянса входит: установка акриловой ванны, установка чугунной ванны, сборка умывальника, подключение полотенцесушителя, установка смесителей, монтаж унитаза, биде, подключение гидромассажной ванны.
Работы с древесиной (полы, двери и лестницы) рекомендуется начинать только после завершения плиточных и малярных работ и удаления влаги из помещений. Ламинат и паркетную доску следует стелить на пол в полностью готовом помещении. В качестве звукоизолирующего и выравнивающего слоя используется мягкая подложка из вспененного полиэтилена либо пробковой крошки.
Укладка массива или паркетной доски делится на два этапа. На первом этапе готовят основание пола: по бетонной стяжке наносят гидроизоляционный слой и монтируют фанеру, далее фанеру шлифуют.
После проведения всех малярных работ, укладывают напольное покрытие на водно-полимерный либо полиуретановый клей, фиксируя к фанере гвоздями. После монтажа пол тщательно укрывают бумагой, картоном или ДВП, но ни в коем случае не плёнкой т.к дереву необходимо «дышать».
Двери и дверные порталы, лестницы устанавливают в самую последнюю очередь, зачастую вместе с установкой мебели.
Установка сантехнических приборов и подключение электрооборудования
Сантехническое оборудование и электроприборы устанавливают только после того, как полностью закончены плиточные работы, финишная отделка стен и потолков, сделана уборка.
Примыкание сантехнической керамики (умывальники, унитазы, биде) к облицовке герметизируют. Закручивать гайки на хромированных смесителях и полотенцесушителе можно только ключами с мягкими резиновыми губками, чтобы не оставить на них царапин. Возможно, к установке ванной и душевой кабины следует приступить немного раньше, на стадии облицовочных работ.
Если плитка должна укладываться поверх бортика ванны или поддона, ванну монтируют, не доложив часть плитки вокруг неё. После этого облицовку завершают.
Розетки, выключатели и светильники устанавливают в последнюю очередь. Механизмы выключателей можно установить заранее, после штукатурки. Но рамки и лицевые панели — только после полной готовности стен.
Финишные отделочные работы
Финишными называют квалифицированные работы, завершающие отделку стен и потолков помещений. На них уходит значительная часть общего времени ремонтно-отделочных работ.
Чистовые малярные работы — окраска стен и потолков, оклейка обоями, нанесение декоративной штукатурки. Предварительно поверхности обрабатываются грунтовочными составами. Покраска производится в 2-4 слоя, каждый из них должен просохнуть. Малярные работы связаны с испарением большого количества воды, но проветривать помещения до полного высыхания обоев, красок и финишных составов нельзя.
Сложные декоративные покрытия относят к отдельной группе особо трудоёмких типов финишных работ. Это тонкослойная венецианская штукатурка, флоки, текстурные краски, прочие фактурные и текстурные покрытия.
К финишным работам также относят установку плинтусов, карнизов, отделку потолков пластиковыми или алюминиевыми панелями, деревянной отделочной доской, монтаж декоративных панелей и так далее.
Последовательность ремонта квартиры: Этапы ремонта квартиры
Как правильно снести до основания, а затем построить дивный новый мир на месте старой убитой квартиры
Итак, вам предстоит ремонт. Очень волнительно и одновременно захватывающе интересно, тем более если раньше вы ремонтом не занимались. Первое, что важно — теоретически подготовиться, чтобы не совершить очевидных ошибок. Как минимум, узнать о правильной последовательности покупки материалов и выполнении тех или иных операций в процессе ремонта квартиры.
НАЙДИТЕ ОПЫТНЫХ СПЕЦИАЛИСТОВ ДЛЯ РЕМОНТА>>>
Фото «До»
MO interior design
1. Выбираем стратегию, продумываем проект Последовательность ремонта в квартире зависит от ваших текущих планов:
►Если вы хотите делать ремонт поэтапно, одновременно проживая в квартире, то лучше начать работы с самых сложных, самых «грязных» — то есть, бросить все силы на ванную комнату, санузел и кухню. После чего постепенно переходить в жилые комнаты.
Алёна Демшинова
Иллюстрация: этапы ремонта квартиры — квартира перед началом ремонта
► Если необходима серьезная замена напольного покрытия, предполагается выравнивание пола, то одновременно с санузлами нужно сделать и пол в прилегающем к‘оридоре. В противном случае, у вас не получится качественно установить межкомнатые двери, из-за того, что высота пола в коридоре и санузле будет отличаться.
НАЙДИ БРИГАДУ ДЛЯ РЕМОНТА В СВОЕМ ГОРОДЕ>>>
ZA ремонт
Совет: Даже если вы не заказывали профессиональный проект, все равно было бы здорово иметь какие-то мысли относительно вашего пространства, а ещё лучше — чёткий план того, что вы хотите получить в итоге. Не начинайте ремонт до того, как не составили план ремонта (идею интерьера).
—————————————
В ВАШЕМ ГОРОДЕ…
► Через Houzz можно нанять дизайнера или архитектора в любом городе и стране. Начать поиск специалиста
—————————————
Окна VIPS
2. Демонтаж и замена окон
Капитальный ремонт в квартире на вторичном рынке начинают с демонтажа всего, что вам не пригодится. Страхи прочь — избавьтесь от всего лишнего.Следующий шаг — замена окон (если требуется).
Важно: Не снимайте с новых стёкол защитную плёнку — она потом поможет защитить окошки от мелких царапинок, лишней грязи и пыли.
—————————————
В ВАШЕМ ГОРОДЕ…
► Найдите производителей и установщиков на Houzz в разделе Окна и двери
—————————————
Интересует элитный ремонт?
Давайте подберем исполнителя по вашим критериям
Фото «До»
REMONSTROOM
Если вы задумали перепланировку, — снос не несущих перегородок — то самое время разрушить их именно сейчас. По закону перепланировки необходимо заранее утверждать в госорганах (ваши действия должны быть правомерны.
ПО ТЕМЕ…
Объясняет юрист: Почему проем в капстене не прорубить, как раньше
Фото «До»
Transition Interior Design
Мосгорремонт | Внутренняя отделка помещений
В смете расходов на ремонт заложите оплату вывоза мусора (а его, в случае демонтажа перегородок, окажется очень много — наверняка, больше, чем вы ожидали, возможно даже не один контейнер).
Это дополнительные материальные затраты и, как говорится, кто предупреждён, тот вооружён.
Если же демонтаж и замена окон в ваши планы не входят, переходите к следующему пункту.
Base2Space
3. Прокладка коммуникаций, установка новых конструкций и стен
На этом этапе можно действовать по-разному — это зависит от необходимости возводить новые стены или их элементы в санузле, а также от используемых материалов.
Если ничего нового не возводится, то занимаются водопроводными работами: устанавливают радиаторы, трубы для подключения стиральной машины, смесителей, водонагревателя, посудомойки, ванны, моек, душевой кабины.
SHOWCASE — Hastings, Nebraska
Уже на этом этапе вы должны знать высоту вашей будущей ванны, тип душевой кабины, места и особенности размещения так называемых «влажных» приборов.
Казалось бы, рановато — еще ничего не готово.
Но, к примеру, у разных видов душевых кабин места подключения и слива различны. Поэтому именно сейчас вам необходимо: либо приобрести эти приборы, либо взять в магазине или на сайте продавца технические чертежи со схемами подключения.
НАЙДИ БРИГАДУ ДЛЯ РЕМОНТА В СВОЕМ ГОРОДЕ>>>
Artisan électricien Didier SASSOLI Sté AEG
Все работы по электрике производят также в этот период времени. Под «электрикой» мы подразумеваем не только розетки и освещение — не забывайте о проведении кабеля для телевизора, интернета, домофона и телефона.
Фото «До»
blackStones
Если ваши стены или потолки) будут из гипсокартона, то электрику делают одновременно с возведением стен (провода проходят внутри). Если ваши стены будут из других материалов, то сначала возводят стены, а потом они штробятся для электропроводки.
Фото «До»
Сервис по ремонту квартир «Продумано»
Если дом панельный, то горизонтальные штробы невозможны — только вертикальные.
Тогда поступают так: либо проводку разводят под потолком, по полу, либо в углу стыка пола и стены, соответственно, скрывая провода — либо за навесным потолком, либо под напольным плинтусом.
ПО ТЕМЕ…
Объясняет юрист: Почему в некоторых многоквартирных домах нельзя штробить стены под электрику
VerbaHome
Важно: сделайте закладные
При возведении стен или потолков из гипрока не забудьте об их усилении, то есть, об установке закладных (более прочных) материалов в тех местах, где это может быть необходимо. На этом этапе ремонта вы должны совершенно четко понимать: где, что и какой конструкции будет смонтировано — потом ничего не исправишь.
- на потолке — если вы планируете тяжелые шторы и/или конструкции с электроуправлением.
- на стенах, где будете навешивать кухонные шкафчики. Это очень тяжёлые предметы, и гипсокартон может их не выдержать. Сделайте закладные на месте крепления телевизоров, книжных полок, водонагревателя.

- нужны закладные и для установки раздвижных межкомнатных дверей.
KRASKIDECO.ru
4. Выравнивание поверхностей, штукатурно-малярные работы
Если вы планируете оставить оштукатуренный потолок (гипрочный будет сделан на предыдущем этапе, а натяжной устанавливают в самом конце ремонтных работ), то строители, как раз, рекомендуют начинать сверху, то есть, с потолка. Закончили с потолком — переходите на стены: их выравнивают машинным способом или вручную.
►Машинное выравнивание, как правило, выполняют в больших помещениях — работает человек, который управляет особым прибором. Работы выполняются быстрее, чем при ручном виде штукатурки. Но у мастера нет гибкости в работе с поверхностью: если в помещении в одной части стены большой завал, то сгладить, сделать выравнивание поменьше не получится. И если стена уходит, к примеру, только у окна на 4 см, то по всей её длине машина будет выравнивать стену от этой точки.
Невозможно работать машиным способом в небольших санузлах — просто недостаточно места для размещения человека и машины, да и много сантиметров «съедается» при таком выравнивании.
Ремонт и отделочные работы
► Ручной способ выравнивания стен бывает двух видов: так называемое «визуальное выравнивание» и «выравнивание по маякам» (то есть, под 90 градусов). Стоимость выравнивания стен по маякам — дороже. Чаще всего, если вы не сделали свой выбор в пользу идеального выравнивания по маякам, строители комбинируют оба способа.
Мосгорремонт | Внутренняя отделка помещений
Совет: Если вы планируете красить стены, то конкретно в этом помещении лучше сделать выравнивание по маякам. В тех местах, где будет установлена мебель (кухонные шкафчики, к примеру), обязательно нужно выравнивать по маякам, иначе между мебелью и стенами будут щели.
ОБ ЭТОМ…
Хороший вопрос: Как проверить качество штукатурных работ
Екатерина Нестеренко
Фото с сайта prompol.
ehg.su
Закончили со стенами — переходите к работе с полом: выровняйте, сделайте стяжку, если это необходимо. Установкой теплого пола также имеет смысл заняться на этом этапе. На рынке есть несколько разновидностей теплого пола и, в зависимости от его типа, пол устанавливают либо в стяжку, либо под напольное покрытие.
ПО ТЕМЕ…
Ликбез: Как проверить качество мокрой стяжкиМатериалы: Регулируемый пол как альтернатива стяжке
Лепная мастерская «Версаль»
5. Установка лепнины
Если у вас запланирована лепнина, займитесь её установкой именно сейчас, пока не началась чистовая отделка и покраска.
ФорсМонтаж
6. Укладка керамической плитки и другие виды отделочных работ
Здесь важно чётко знать, куда, на какую стену (часть пола) и какая плитка будет выкладываться. Желательно сделать компьютерную схему раскладки плитки или начертить на бумаге в масштабе стену и «разложить» по ней плитку.
Olga Koposova
Раскладку плитки это можно самостоятельно, либо заказать в компании, продающей кафель. Иногда составление проекта раскладки входит в стоимость (не стесняйтесь спросить об этом в магазине). Эта процедура помогает понять неизбежный процент обрезки и разумно подойти к покупке «запаса».
ОБ ЭТОМ…
Как сделать раскладку плитки самостоятельно: Теория и практика
Смарт ПРО
Если в своей квартире вы захотели оформить стены, к примеру, керамикой «под кирпич» или под камень, выложить плитки из бамбука, наклеить декоративную мозаику, 3D элементы или что-то подобное, то вполне возможно сделать это сейчас.
Winfrey Design Build
7. Установка сантехники
Выводы под сантехнику были сделаны ранее, теперь лишь нужно установить все приборы и оборудование.
Совет: Опытные рабочие советуют иметь на объекте «черновой» унитаз и раковину — установить простейшие, в которые не жалко сливать неизбежную ремонтную «грязь».
И только когда с такими процессами покончено, можно установить нормальную сантехнику, которой вы действительно планируете пользоваться.
ЧИТАЙТЕ ПО ТЕМЕ…
Ремонт на отлично: «Подводные камни» при ремонте ванной комнаты
EQWER | Ремонт квартир
8. Чистовая отделка и выкладывание напольных покрытий
С грязными видами работ покончено. Можно вздохнуть с облегчением. Теперь можно либо заняться оформлением стен, либо просто красить потолок и стены, клеить обои, либо сначала заняться укладкой напольного покрытия, а можно и наоборот.
Разные ремонтные бригады поступают по-разному. Но чаще всего все-таки делают пол. Не забудьте его закрыть, чтобы избежать пятен клея или краски при последующих работах.
ПО ТЕМЕ..
Ремонт: Чем закрыть уже отремонтированное, чтобы не испортить
Юлия Голавская
9. Установка межкомнатных дверей
Безусловно, ещё на этапе работы со стенами у вас должны быть запланированы дверные проёмы необходимой ширины и высоты.
И эти размеры могут немного отличаться в зависимости от производителя дверей. Выберите двери заранее, хотя бы присмотритесь и уточните все необходимые размеры.
Само производство межкомнатных дверей — процесс не быстрый, конечно, если вы не выбрали готовые двери со склада. Чтобы не ждать изготовления дверей после выполнения работ, позаботьтесь о заказе заблаговременно, а как только выполнены самые грязные работы, зовите замерщика.
Не верьте досужим фразам: «Потом вы двери закажете — сейчас все, что угодно, вам сделают». Нет, это не так — существуют стандарты. Конечно, делают двери на заказ, но далеко не всякие. И не быстро. И цена будет, возможно, выше, чем вы запланировали.
Albina Alieva Interior Design
10. Установка осветительных приборов, розеток
Завершающий штрих — установка всех осветительных приборов, декоративных рамок розеток, крепление плинтусов. Вуаля! Ваш ремонт готов, и к этом этапу вы уже ощущаете себя немножко профи.
ВАША ОЧЕРЕДЬ…
Самое время поделиться своими советами и рассказом о том, что делать не стоило, в разделе комментариев под этой статьей. Мы очень хотели бы узнать ваше мнение! И присылайте нам план ремонта вашей квартиры — давайте обсудим его в комментариях!
НАЙДИ БРИГАДУ ДЛЯ РЕМОНТА В СВОЕМ ГОРОДЕ>>>
Спонсируемые
Zwickau bis Gera I Wir machen Ihren Garten zum perfekten Erholungsraum
Спонсируемые
Zwickau bis Gera I Wir machen Ihren Garten zum perfekten Erholungsraum
Отделочные работы. Этапы отделочных работ. Из чего складывается стоимость.
Возможно вас заинтересует
Во сколько обойдется хороший ремонт в квартире
Этапы ремонта в квартире
C чего начать ремонт
Отделочными работами (ОР) называется процесс, в результате которого создаётся защитный слой для конструкции. Она получает защиту от внешних негативных воздействий. Также существенно развивается эксплуатационный период поверхностей, и создаётся более привлекательный внешний облик.
Благодаря грамотной отделке улучшаются и такие характеристики объекта, как звукоизоляция и огнестойкость.
Виды отделочных работ
Так как их можно проводить с внешней и с внутренней стороны помещения, то и виды их соответствующие. А более подробное разделение таково:
- Оштукатуривание.
- Покраска.
- Работа со стеклом.
- Облицовка.
- Поклейка обоев.
- Лепная работа.
- Работа над чистыми полами.
Перед отделочными работами должны быть завершены такие стадии:
- Подготовка.
- Демонтаж.
- Черновые ОР.
- Чистовые ОР.
- Электромонтажная работа.
- Сантехнические операции.
Здесь главное – это подготовка помещения. Из него выносится мебель и другие преград для работы. Создание нужного пространства обусловлено планом намеченных работ и типом ремонта.
Если задумывается капремонт, то выносится все мебель из всех комнат.
При косметическом ремонте работа мебель из одного помещения можно дислоцировать в другое. Очень массивная мебель может остаться в комнате, но её следует передвинуть на центр помещения.
А также важно устранить старые обои.
При необходимости замены напольного покрытия, работа осуществляется по частям. Любая мена позиции массивной мебели после финальной стадии ремонта проводится очень аккуратно.
Заменять двери, не меняя блоки, можно после ремонта. При надобности замены дверных блоков эти действия совершаются перед работами со стенами.
ДемонтажЗдесь проводятся операции по ликвидации старых составляющих: отделки, проводки, сантехники и т. д.
Цель – повысить качество предстоящего ремонта, замены конструкций или перепланировки.
Демонтаж можно реализовать своими усилиями. Можно обратиться к профессионалам. Так или иначе, он может затрагивать такие объекты:
— напольное покрытие,
— стены,
— потолок,
— окна
— двери,
— проводка,
— обособленные хозяйственные строения.
Со стен и потолка обязательно ликвидируются старые обои, лакокрасочные покрытия, плитка и прочая отделка. На их место последуют более современные материалы. И также такой демонтаж позволяет выявить разные эффекты и провести качественное выравнивание поверхностей.
Ещё под устранение могут попадать перегородки. Вырубаются дополнительные проёмы для окон и дверей.
При демонтаже пола устраняется его обшивочный материал. Могут удаляться и лаги и доски, если задумывается бетонная основа.
На потолке устраняются конструкции из гипсокартона.
Как удалять окна, двери и проводку?Когда у окон и дверей солидная теплопроводность, они заменяются – проводится их полный демонтаж.
Удалять электрическую проводку нужно очень осторожно, чтобы избежать ударов током. Перед этим процессом отключается всё электричество в квартире/доме. Затем все провода, идущие от распределителя, розеток и прочих токонесущих мест, обрезаются кусачками.
Когда кабель устроен в стене, его лучше извлекать, применив зубило, молоток, перфоратор, либо дрель.
При его удалении важно не испортить нужные электроприборы.
Возможно вас заинтересует
Во сколько обойдется хороший ремонт в квартире
Этапы ремонта в квартире
C чего начать ремонт
Они включают в себя следующее:
- Штукатурка. Цель – закрыть трещины и неровные участки более 5 мм. Работа затрагивает стены и потолки. Применяются цементные составы:
— с известью,
— с песком,
— с гипсом.
Есть здесь и свои этапы работ:
А) Поверхности подготавливаются под основание.
Б) Ставятся маячковые профили.
В) Стены выравниваются окончательно.
- Кладочный этап. Создаются системы из обособленных стройматериалов. Их сборка получается в определённом алгоритме. Их укрепляет цементный раствор.
Могут устанавливаться перегородки, стены, колонны, камины.
Из материалов стоит задействовать натуральный камень, пеноблоки, кирпичи и т. д.
- Работа с гипсокартоном. Ставятся стены, разные перегородки, арки, откосы, подвесные механизмы и т. д.
- Малярный этап. Поверхности обрабатываются, грунтуются, армируются (при надобности), шлифуются и полируются. Финальная фаза – шпаклёвка выравнивающими средствами.
- Сантехника. Устраивается канализация и водопровод, коммуникационные системы. Устанавливаются и разводятся трубы. Проверяется их герметичность. Монтируются устройства, учитывающие расход воды. На полу подготавливается зона для ванны, душевой кабины и прочей сантехники.
- Электромонтаж. Штробление стен. Укладываются провода и кабели. Подготавливаются участки для розеток и выключателей. В стенах создаются проёмы для щитков и счётчиков, предохранителей, разводных блоков.
Здесь монтируются потолки.
При надобности – и разнообразные реечные и прочие конструкции.
Окрашиваются стены и поверхности потолков. Смеси для окрашивания в несколько слоёв ложатся на обработанные поверхности (после грунтования и прошпаклевания).
Наклеиваются обои. Стены перед этим грунтуются. Обои подбираются по вкусу и под задачи помещения, а также под вид стеновой поверхности. Клей подбирается на основе вида обоев. Например, чтобы поклеить флизелиновые обои, не следует применять клей для обычных бумажных обоев.
На кухне, в ванной и туалете можно поклеить кафельные плитки. Процесс может происходить на:
— цементный состав,
— клеевой раствор,
— мастику.
Подготавливается поверхность для плиток: оштукатуривается, выравнивается, делается стяжка (при надобности).
Настилаются полы. Это может быть паркет, ламинат, линолеум и прочие материалы. Ставятся пороги и плинтуса.
Монтируются двери и их составляющие: наличники, ограничители и другая фурнитура.
Устанавливаются осветительные устройства. Они могут быть на потолках, стенах и полу.
Ставится сантехника.
Электромонтажные работыЗамена проводки – необходимая операция даже при косметическом ремонте. Такую деятельность можно реализовать своими усилиями. Но всё равно нужна помощь профессионалов в этой области. Цены на эти услуги различны. Их расчёт исходит из типа, трудности и объёмов намеченных работ. Сразу обычно рассчитывается замена розетки. Какие-то расчёты специалист может сделать сразу, изучив фронт работ и узнав пожелания заказчика.
В рамках этого этапа:
- Проектируется и прокладывается новая проводка. Она может быть изолированной или открытой. Это вопрос пожеланий хозяина.
- Полностью или частично меняются выключатели и розетки. Настраивается их работа. А также они могут переноситься из одного участка на другой.
- Снимаются старые светильники. Устанавливаются и переносятся новые устройства.

- При надобности выявляется причина отсутствия тока на определённом отрезке цепи.
- Ставятся разные счётчики, автоматические приборы и УЗО.
- Собирается и компонуется щит. Также щитов может быть несколько.
- Ликвидируются старые коммуникации.
- Ставятся молниеотводы, и монтируется контур заземления.
- Монтируются сети со слабым напряжением: это ТВ, интернет, телефонная связь.
Ещё при этом монтаже могут: штробить стены, прокладывать провода в созданные штробы, монтировать магистральные кабельные лотки и т. п. Главные характеристики качества данных работ – это:
- Все составляющие цепи работают слаженно.
- Электричество подаётся без сбоев.
Сантехнические работы
Они включают в себя довольно обширный спектр разнообразных работ. Какие-то работы просты, их можно реализовать своими силами.
А какие-то могут выполнить только специалисты. И они подразумеваются солидные расходы. Примеры таких работ:
- Установка и ремонт сантехнических аппаратов, водопроводных сетей.
- Подключение и регулировка бытовой аппаратуры.
Оптимально заказывать комплекс работ. При этом возникнут серьёзные траты, зато ваша сантехника будет отличаться высоким качеством.
Есть вопросы ?
Звоните! 8 (499) 390-95-97
Заказать звонок
Используемые материалы их плюсы и минусыВиды материалов зависят от места их применения.
Варианты для отделки стен:
Первый. Обои. Они могут иметь фактуры, фото, изображения, быть глянцевыми, матовыми, монотонными и т. д.
Их плюсы:
- Солидное разнообразие.
- Разный ценовой спектр.
- Лёгкость подготовки стен.
- Высокая динамика и лёгкость поклейки.
Минусы:
- Восприимчивость к механическим воздействиям.

- Если повредится какой-то участок после покраски, если сложно заменить. Причина – отличия в оттенках тиражей.
Второй. Декоративная штукатурка. Её можно применять в различном дизайне. Её преимущества:
- Серьёзный фактурный и цветовой ассортимент.
- На ней можно сделать своё изображение.
- Устойчивость к влаге.
- Долговечность.
Её минусы:
- Высокая сложность нанесения.
- Слишком серьёзный ценник.
Третий. Краска. Она также отличается универсальностью. Сильные стороны:
- Обилие цветов.
- Можно применять в разных помещениях. В ванной и на кухне можно использовать влагоустойчивую и масляную версии.
- Лёгкость нанесения.
- Долгий срок службы.
- Есть версии по любой цене.
- позволяются творить узоры на стене.

Минусы:
- Проявляет все неровные зоны на поверхности.
- Необходимость покрытия в 2–3 слоя.
- Мерзкий запах.
- Долгий процесс высыхания.
Четвёртый. Плитка. Обычно её клеят в санузлах и на кухнях. Её сильные стороны:
- Устойчивость к влаге.
- Простота отмывания.
- Устойчивость к лёгким механическим воздействиям и износам.
- Не воспламеняется.
- Обилие цветовых модификаций, фактур и размеров.
Слабости:
- Скромная звуко — и теплоизоляция.
- Хрупкость.
- Сложный процесс укладки.
- Высокие ценники.
Пятый. МДФ-панели. Плюсы:
- Быстрый и лёгкий монтаж.
- Экологическая безопасность.
- Для них не нужно подготавливать стены.
- обилие типажей и цветов.
- Удобное очищение при использовании.
- Скромные цены.

Минусы:
- На них сильно проявляются пятна и следы жидкости.
- Довольно хрупкие.
- Восприимчивы к влаге.
- Это горючий материал.
- Непрезентабельный облик.
Шестой. Дерево. Обычный вариант для загородных домов и бань. Плюсы:
- Создание тёплой атмосферы.
- Скрытие неровных зон.
- Лёгкость монтажа.
- Обилие форм.
- Улучшает изоляцию от шумов.
- Приятный запах.
- Экологичность.
- Его можно окрашивать в разные цвета и тона.
- При должной обработке появляется стойкость к гниению и долговечность.
Минусы:
- Серьёзные цены.
- Необходимость в обновлении обороны от насекомых и влаги.
- Плохо справляется с температурными скачками.
В частных домах интерьер становится шикарным благодаря натуральному камню. Его плюсы:
- Долговечность.

- Изящный вид.
- Прочность.
- Экологичность.
- Устойчивость к влаге и температурным скачкам.
Минусы:
- Солидные цены.
- Массивность.
- Забиваются пылью. Её сложно извлечь.
Для тех, кому нужны современные материалы, подойдут ПВХ-панели.
Их плюсы:
- Быстрый монтаж.
- Лёгкость обшивки.
- Обилие цветов и изображений.
- Скромные цены.
- Экология.
- Тепло- и звуко изоляция.
- Стойкость к влаге.
- Долговечность.
Минусы:
- Горючесть.
- Ломкость.
- Выгорание на солнце.
Возможно вас заинтересует
Во сколько обойдется хороший ремонт в квартире
Этапы ремонта в квартире
C чего начать ремонт
Здесь обычно фигурируют натяжной и гипсокартонный варианты.
Их сравнение изложено в этой таблице:
|
Характеристики |
Натяжной |
Гипсокартон |
|
Экологичность |
+ |
+ |
|
Эстетика |
+ |
+ |
|
Безопасность |
+ |
+ |
|
Долговечность |
+ |
— |
|
Необходимость в мощной подготовке поверхности |
— |
— |
|
Обилие дизайнов |
+ |
+ |
|
Высокая скорость и лёгкость монтажа |
+ |
+ |
|
Высокие цены |
+ |
— |
|
Потенциальные провисания |
+ |
— |
|
Сложность самостоятельной установки |
+ |
— |
|
Сложность очищения от грязи |
+ |
— |
|
Потенциальные отрывы полотна, схлопывания |
+ |
— |
|
Хрупкость |
|
— |
|
Слабость перед низкими температурами |
+ |
— |
|
Нельзя заменить повреждённый участок |
+ |
— |
|
Легко поцарапать |
+ |
— |
|
При использовании мощных светильников появляются пятна |
+ |
— |
|
Высокие цены |
+ |
— |
|
Идеальная ровность |
— |
+ |
|
Можно создавать разнообразные конструкции |
— |
+ |
|
Поверх данного материал отлично ложится любая обшивка |
— |
+ |
|
За данным материалом можно расположить изоляции и кабели |
— |
+ |
|
Не лучшая прочность |
+ |
+ |
|
Устойчивость к влаге и грибкам |
+ |
— |
|
Необходимость штукатурить швы и саморезы |
— |
+ |
Отделать потолки с внутренней стороны можно обоями, красками и побелкой.
Побелка – довольно давний метод декорирования. Его плюсы:
- Лёгкость осуществления.
- Дешевизна.
- Не снижает высоту потолков.
- Способность «дышать».
- Экология.
- Оборона от плесени
Минусы:
- Необходимость в подготовке поверхности.
- Один цветовой вариант – белый.
- нельзя вымыть.
Если вы сторонник классики, то белый потолок – ваш вариант. Можете применять побелку. Обычно его цвет подбирается в более светлых тонах при аналогии с цветом стен.
Варианты для работы с поломВсе они должны обладать такими качествами:
- Простота применения.
- Высокая прочность.
- Огнестойкость.
- Поверхность без скольжений.
- Возможность для дополнительного утепления.
Если требуется универсальный вариант, то сгодится линолеум. Он отлично подходит для любых помещений.
Благодаря обилию цветов и изображений он легко подбирается к любому интерьеру.
Если нужен вариант с лучшим обликом, то лучше взять ламинат или дерево. У них есть некоторые аналогии.
В помещениях с высокой влажностью и нагрузкой на пол лучше использовать керамическую плитку.
Ещё сегодня хорошую славу завоевал ковролин. Это изящная замена ковров.
Далее предложена сравнительная таблица этих вариантов.
|
Характеристики |
Линолеум |
Ламинат |
Дерево |
Керам. плитка |
Ковролин |
|
Лёгкий и быстрый монтаж |
+ |
+ |
+ |
— |
+ |
|
Устойчивость к влаге |
+ |
— |
+ — |
+ |
— |
|
Изоляция тепла и шумов |
+ |
|
+ |
|
+ |
|
Прочность |
+ |
+ |
+ |
|
|
|
Легко мыть |
+ |
+ |
+ |
+ |
— |
|
Обилие выбора |
+ |
+ |
+ |
+ |
+ |
|
Склонность к деформациям |
+ |
— |
+ |
— |
— |
|
Стойкость к химическим элементам |
— |
+ |
+ |
+ |
— |
|
Стойкость к низким температурам |
— |
+ |
— |
|
|
|
Устойчивость к температурным скачкам |
— |
+ |
— |
+ |
+ |
|
Экология |
— |
+ |
+ |
— |
+ |
|
Ценовая доступность |
+ |
+ |
+ |
— |
+ |
|
Долговечность |
+ |
+ |
+ |
— |
— |
|
Шумы из-за неграмотного монтажа |
— |
+ |
— |
— |
— |
|
Нужна спецподготовка перед монтажом |
— |
+ |
+ |
+ |
— |
|
Подделки в продаже |
— |
+ |
— |
+ |
+ |
|
Появляются устойчивые разводы. |
— |
+ |
— |
— |
— |
|
Простота ухода |
+ |
+ |
— |
+ |
+ |
|
Неприятные запахи |
— |
— |
— |
— |
+ |
Для отделки пола реже этих вариантов применяют: природный камень, пробку, каучук, бамбук и наливной пол.
Есть вопросы ?
Звоните! 8 (499) 390-95-97
Заказать звонок
Частые ошибки при выполнении отделочных работОшибки, допущенные при ОР, могут негативно отразиться на их качестве и сроке службы:
- Не создан дизайн-проект, в котором отражается визуальный результат.
Он помогает заранее понять, каков будет облик интерьера по завершении работ. Это позволит правильно рассчитать нужные объёмы материалов и решить вопрос с видами и объёма и необходимых работ. - Не определены позиции сантехники, электрической аппаратуры. Ещё в начале ремонта нужно решить эту дилемму, чтобы:
А) Определить, как и где расположатся розетки и выключатели.
Б) Разработать метод прокладки кабелей, труб, вентиляции и т. д.
В) Вычислить нагрузку конструкции монтажа.
Г) Рассчитать закладку изоляции.
Например, если хаотично спланировать позиции осветительных устройств, не разграничив их на группы, в некоторых участках помещений получится очень слабое или очень сильное освещение.
- В нужных местах нет укреплённых конструкций, армирования и изоляции. Пример: если перегородки – гипсокартонные, то на участках установки массивной мебели и прочих подобных элементов нужно монтировать усиленный профиль.
- Не изучены кондиции всех основных поверхностей в помещении на предмет дефектов.
Это же касается коммуникаций. Пример: если не поменять проводку в старом доме, она может не справиться с нагрузкой от мощной бытовой техники. В итоге вылетят автоматические выключатели. - Нет изучения источников тепловых потерь. Пример: без утепления стен в квартирах, где это необходимо, они могут замерзать, сыреть. На них образуется плесень и грибки.
- Ремонт выполняется частично. Если он выполнен не едино в целой квартире, а только по комнатам, могут возникать уровневые различия в потолках в комнатах. Так будет труднее разводить коммуникации, повредятся созданные покрытия.
Если имеющихся средств не хватает для полного ремонта, лучше ещё подкопить и устроить полноценные работы.
- Применение дешёвых материалов и составов. Как правило, такие материалы не отличаются долговечностью. Они прослужат недолго. И скоро придётся снова делать ремонт. Пример – если проложить трубы из металлопластика с дешёвыми фитингами, есть высокий риск протечек.

- Нет контроля над ремонтными работами. Контроль необходим, когда нанимаете рабочих. Например, они могут отклониться от дизайн-проекта, не в тех зонах провести розетку или трубы и т. д. Поэтому важно следить за качеством работ на всех стадиях.
- Ремонт слабого качества. Это пункт вытекает из п.8. Некоторые бригады берут малые суммы за свои услуги. Чаще всего причина тому – это низкий профессиональный уровень работников. Такие бригады могут делать ремонт очень долго и некачественно. В итоге получится пустая трата денег.
Ремонт – мероприятие глобальное. Оно требует определённых затрат. Но из каких же факторов складывается его стоимость. Их перечень таков:
- Профессиональный уровень работников. Чем он выше, тем выше динамика и скорость выполнения ремонта.
- Ответственность, которую эксперты могут взять на себя и гарантии, предоставляемые ими.
- Наём бригады или соглашение с фирмой.
Во втором случае оплата всегда больше, зато больше гарантий на высокое качество ремонта, и вся деятельность отражается в документации. - Объём работ, реализуемый бригадой или фирмой.
- Число декоративных составляющих. Например, из-за использования 3d-панелей, потолочных подсветок возрастает и оплата работ. Эти нюансы должны быть предусмотрены заранее. Чем проще затевается ремонт, тем легче согласовывать смету.
- Динамика реализации работ. Здесь рабочие могут трудиться в две смены. Соответственно и оплата получится выше.
- Наём прораба. Он нужен, если вы по каким-то причинам не можете сами контролировать выполнение работ. А если можете, да ещё и материалы приобретаете самостоятельно, то получается экономия. Но и затраты времени получаются колоссальные.
Есть вопросы ?
Звоните! 8 (499) 390-95-97
Заказать звонок
Правильная последовательность отделочных работ
Дизайн интерьера – это тот вопрос, которым следует обеспокоиться еще в процессе строительства дома или даже на этапе зарождения его проекта.
Проектирование интерьера можно выполнить самостоятельно, определившись с планировкой будущих помещений и с расстановкой мебели, или доверить эту работу профессиональному дизайнеру. Под желаемое внутреннее убранство дома мы составим для Вас план развёрток стен и потолков каждого из помещений, согласовав такие немаловажные мелочи, как расположение всех розеток, выключателей и приборов освещения. Совместно с Вами мы обсудим и решим все технические вопросы предстоящей внутренней отделки комнат.
Завершив основной этап строительства дома, мы приступаем к выполнению отделочных работ, причем часть их них производим параллельно, в одно и то же время, в целом соблюдая следующую последовательность:
1. До начала любых отделочных работ в коттедже устанавливают входные двери, хотя бы временные. Наши надежные подрядчики, работающие напрямую от заводов-изготовителей, производят установку всех окон. Они снимают замеры и изготавливают пластиковые или деревянные окна любых конфигураций.
Мы рекомендуем обратить внимание на современные деревянные окна с двойными стеклопакетами. По цене и общему уровню комфорта они незначительно отличаются от пластиковых, но выглядят более респектабельно и «дышат» за счет того, что древесина пропускает воздух.
Наглядный пример черновых отделочных работ можно увидеть в нашей группе в «В Контакте»: http://vk.com/club12700201.
2. Следующим шагом является устройство всех внутренних стен и перегородок. В качестве материала для стен первого этажа можно использовать кирпич или газобетон, а стены и перегородки на втором и последующих этажах, в случае перекрытий по деревянным балкам, обычно сооружают из двойных гипсокартонных листов (ГКЛ). При этом очень важно проконтролировать высоту и ширину дверных проемов, чтобы при установке дверных коробок и дверей наличник обязательно закрывал часть обоев или декоративной штукатурки. Этот и многие другие нюансы, конечно же, известны опытным строителям и учитываются в самом начале внутренней отделки. Параллельно с установкой стен можно выполнять утепление перекрытий между этажами и устройство полов (лаги, фанера или плиты OSB). | |
| 3. На третьем этапе отделочных работ производится черновая стяжка пола. Для этого монтируются основные инженерные коммуникации: в дом протягивается электрический кабель, выполняется протяжка труб для подачи воды и труб канализации, обеспечивается подача дизельного топлива, если в доме отсутствует газопровод. Источником водоснабжения могут служить системы центрального водопровода, скважины или колодцы. Когда все необходимые коммуникации подведены, пол засыпают керамзитом (или наполовину песком и затем керамзитом), поверх которого заливают черновую бетонную стяжку. |
4. Далее прокладывают и монтируют все инженерные коммуникации.
На этом этапе отделочных работ штробят стены, протягивают электрокабель, готовят гнёзда под розетки и выключатели. Поверх черновой стяжки расстилают специальный теплоудерживающий материал изолон, накрывают специальной сеткой и укладывают трубы тёплого пола. Выставляют маяки и заливают пол плитонитом или ветонитом. Протягивают трубы ко всем радиаторам отопления и заводят в дом трубы с греющим кабелем от источника водоснабжения. Осуществляют штробление и разводку труб горячего и холодного водоснабжения, прокладывают трубы внутренней канализации и делают вывод до септика. При этом необходимо заранее знать план кухни и санузлов, со всей мебелью и сантехническими приборами.
| 5. Следующим шагом является устройство камина. Выполняется монтаж гильз из нержавеющей стали в дымоходах для каминов и котельной. Диаметр гильз зависит от мощности камина. |
6.
Затем происходит подготовка стен для поклейки обоев или нанесения декоративной штукатурки (венецианской и др.). Важно строгое соблюдение установленной технологии отделочных работ: грунтование стен, монтаж оцинкованной сетки, штукатурка по маякам, шпатлевание. Одновременно выполняется отделка оконных откосов, облагораживание и установка пластиковых или каменных подоконников.
7. Седьмым шагом является устройство потолков. Если в доме установлены железобетонные перекрытия, то производится штукатурка по маякам. В ином случае потолок обычно обшивается гипсокартоном (ГКЛ), а на мансарде или в санузле на втором этаже можно сделать потолок из вагонки.
8. Далее происходит сборка лестницы. Изготовление деревянной лестницы следует начинать сразу после заливки чистовых полов. Среди наших партнеров есть несколько проверенных производителей деревянных лестниц из массивного дуба или из дуба и сосны в комбинации. Лестница из массивного дуба – более дорогой вариант. |
9. Предпоследним шагом является финишная отделка помещений. Стены оклеиваются обоями, облицовываются плиткой, обшиваются вагонкой или окрашиваются, устраивается фартук на кухне; на пол укладывается плитка, паркет или ламинат; выполняется монтаж дверей, устанавливаются плинтуса и порожки. Устанавливаются и подключаются осветительные приборы, розетки и выключатели. Ставится сантехника: ванна, душевая кабинка, раковина, унитаз, биде, зеркала и прочие аксессуары. После оклейки стен обоями монтируются радиаторы отопления, и помещения обретают законченный вид. Завозится и устанавливается мебель.
10. На завершающем этапе производится обвязка котельной, монтаж котла и запуск систем отопления и водоснабжения. Если предполагается установка дизельной горелки, то за пределами дома (как вариант: врытая в землю) сооружается емкость для дизельного топлива, утепляется и накрывается навесом.
Монтируется система очистки воды с помощью обычных картриджей в колбах, типа Big Blue. Но если в воде содержатся опасные примеси или тяжёлые металлы, то силами наших проверенных партнеров устанавливается более сложная система очистки воды, о принципах и особенностях работы которой мы готовы дать дополнительную консультацию.
Все перечисленные работы по каждому из десяти пунктов ответственно и качественно выполняют специалисты «Азбуки Строительства».
Демонтаж конструкций и отделки в квартире – этапы и особенности ремонтных работ
Демонтаж конструкций и отделки в квартире – этапы и особенности ремонтных работ- Главная
- Статьи org/ListItem»>Этапы ремонта в квартире: 1-й — Демонтажные работы
Демонтажные работы – это первый и обязательный этап любого ремонта квартиры в новостройке или хрущёвке. При этом устраняется старая отделка, выявляются все особенности помещения и намечается фронт предстоящей деятельности. Демонтаж выполняется при косметическом, капитальном и элитном оформлении пространств. При этом убираются перегородки, обои, напольные покрытия и декоративные панели, гипсокартонные потолки и многое другое. Вносятся корректировки и исправляются недочёты, оставленные застройщиками. Быстро и качественно с этой задачей могут справиться только специалисты, располагающие и опытом, и необходимым оборудованием.
Виды демонтажных работ
- Частичные – выполняются при косметическом оформлении помещений, где нужно убрать старые обои, штукатурку, линолеум и иную отделку. Не требует много времени и привлечения специального оборудования.
- Полные – предполагают масштабную переделку пространства, снос перегородок, замену напольных покрытий, лаг и иных конструкций.
Выполняется только при помощи специализированной техники в соответствии с действующими нормами. Необходим при капитальном и элитном ремонте офиса, квартиры или частного дома.
Подготовка к демонтажным работам в квартире
Перед началом деятельности из помещения выносится вся мебель и предметы декора. Всё, что невозможно убрать, закрывается прочной плёнкой для защиты от пыли и повреждений. За несколько дней до старта необходимо предупредить соседей, что в указанные и разрешённые правительством часы будет шумно. Если в доме есть маленькие дети, то потребуется согласовывать график работ, чтобы поддержать более комфортные условия для малыша.
Межкомнатные двери, когда не планируется их менять, завешивают тканью или иным плотным материалом. Также поступают с входным полотном. Воду отключают при замене канализации и водопроводных труб, при сносе перегородок возле них. Если не требуется замена проводки, то обеспечивают полный доступ к розеткам и выключателям.
Этапы демонтажа в квартире
Демонтажные работы проходят в пять стадий:
- Оценка предстоящей деятельности. Сотрудник компании осматривает помещение, выявляет основные направления деятельности и обсуждает их с клиентом. Оценивается возможность выполнения перепланировки и сноса конструкций в соответствии с действующим Постановлением Правительства Москвы №508 от 25.10.2011 года, с требованиями СНиП и пожарной безопасности, санитарно-гигиеническими правилами. Важно помнить, что по нормам нельзя сносить несущие опоры и стены, менять их расположение без разрешения от надзорных органов. При необходимости нужно получить разрешающие документы.
- Начало демонтажа. Устранение старой отделки, напольных и декоративных покрытий, встроенной мебели, полок и иных сооружений. Повторная оценка предстоящей работы, внесение корректировок в случае необходимости и обнаружении серьёзных проблем. Все действия обговариваются и согласуются с заказчиком.

- Снос конструкций. Разбор перегородок из кирпича, гипса, камня или бетона. При этом могут выставляться временные опоры для поддержания основных и несущих перекрытий. На проведение таких работ при отделке квартиры под ключ обязательно нужно разрешение.
- Сортировка мусора. Для быстрого вывоза отходов перед входом в подъезд или рядом с ним устанавливают строительный контейнер. С ним не придётся думать о том, как доставить выброшенные вещи к месту утилизации или повторного применения.
- Подготовка к дальнейшей отделке. Штробление стен под новую проводку, водопровод и иные инженерные коммуникации. Выравнивание поверхностей, устранение трещин и других повреждений. Грунтование и очистка конструкций, доставка строительных материалов к месту работ.
Демонтаж позволяет избавиться от старой отделки и подготовить пространство к будущему капитальному или косметическому ремонту квартиры.
При этом выявляются основные недостатки помещения, определяется фронт деятельности и готовится необходимая документация при большой перепланировке. Устранение прежнего оформления также позволит выявить все возможные проблемы и особенности жилья, вовремя их устранить или внести корректировки в предстоящую работу. Выполнить все эти действия могут профессионалы, такие, как специалисты компании «Идёт ремонт». Обращаясь к нам, вы можете рассчитывать на качественные демонтажные работы, выполненные с соблюдением всех норм и точно в оговоренные сроки.
Подробнее о других этапах ремонта квартиры
- Этап 1: Демонтажные работы
- Этап 2: Возведение и выравнивание стен
- Этап 3: Монтаж и разводка кондиционеров
- Этап 4: Разводка сантехники, электрики и стяжка пола
- Этап 5: Обустройство гипсокартонного потолка, наливного пола, укладка плитки, шпатлевка стен
- Этап 6: Монтаж натяжного потолка
- Этап 7: Установка межкомнатных дверей
- Этап 8: Финишная отделка квартиры при ремонте
Назад к списку
Оценка качества установки и ремонта напольных покрытий
Правила и особенности проверки качества ремонта и установки напольных покрытий.
Читать далее
Грунтовка для стен – виды и особенности использования
Грунтовка используется для повышения адгезии различных поверхностей и проведения качественного, долговечного ремонта. В этой статье рассмотрим основные виды и особенности грунтовочных смесей, опишем технологию использования.
Читать далее
Виды и особенности шпаклевки для внутренних работ
Шпаклевка применяется для выравнивания стен, создания гладкой поверхности, пригодной для последующей отделки. Перечислим основные виды, варианты составов, нюансы выбора, опишем технологию работы.
Читать далее
Через некоторое время с вами свяжется наш менеджер для согласования сметы и договора
Закрыть
Ошибка!
Закрыть
Этапы ремонта в квартире, часть 2. Черновая и чистовая отделка
Закупка стройматериалов для инженерных коммуникаций и черновой отделки
После окончания демонтажа отправляйтесь в магазины за стройматериалами, расходниками и инструментами, необходимыми для черновой отделки и замены коммуникаций.
На этом же этапе выбирают кафель и декоративный кирпич для стен и заказывают межкомнатные (чтобы точно знать размеры проёмов) и входную двери.
Межкомнатные двери лучше попросить сохранить на складе до завершения чистовой отделки, а вот входную дверь нужно устанавливать во время черновой.
Если вы не приглашали дизайнера для надзора за процессом ремонта, то закупки лучше делать самостоятельно, однако стоит уточнять технические детали у ремонтников. Они подскажут проверенных производителей и места для шопинга.
В процессе ремонта могут закончиться какие-то материалы, чаще всего расходные — пропитка, шпатлёвка и т. п. Докупают их обычно строители, а затем показывают заказчикам копии чеков, чтобы рассчитаться.
В крупных компаниях по ремонту «под ключ», как правило, есть специалист, который занимается закупками, а затем предоставляет клиенту отчёт.
Идеальный вариант — если у вас есть дизайнерский проект с детальной сметой всех материалов.
Прокладка инженерных коммуникаций
Пришло время замены и прокладки коммуникаций: электропроводки, водопроводных труб, радиаторов, разводки отопления под теплый пол, интернета и кабельного телевидения.
На этом этапе нужно окончательно определиться, как будет устроен санузел, где будут стоять и висеть светильники.
Выводы под выключатели и розетки изолируются и помещаются в установочные короба, однако сами внешние блоки розеток и выключателей ставятся уже в конце отделки. Чтобы во время ремонта можно было пользоваться электричеством, иногда делают несколько временных выключателей и розеток.
Если квартира новая, то всё равно могут потребоваться электротехнические работы: чтобы увеличить число розеток или изменить месторасположение светильников.
При монтаже канализационных труб лучше сделать дополнительную звукоизоляцию: современные пластиковые трубы очень шумные.
Все эти этапы желательно контролировать и не бояться задавать специалистам вопросы: почему что-то делается именно так, а не иначе.
Замена стеклопакетов
Если предстоит смена окон, лучше это делать до того, как будут выровнены стены: всё равно потом потребуется отделка проёма.
Защитную плёнку с окон не снимайте, чтобы не отмывать пластик от пыли. Стёкла можно закрыть бумажными шторами плиссе или строительной плёнкой.
Если вы решили сделать мозаичные, бетонные или каменные подоконники, то они ставятся после отделки и выравнивания откосов, а деревянные — ещё позже: уже после того, как завершена чистовая отделка стен. А вот пластиковые подоконники и откосы монтируются вместе с окнами.
Установка входной двери
Демонтаж старой входной двери и установка новой происходят одновременно, в один день. Лучше это сделать до черновой отделки, чтобы получились красивые откосы, а пол был залит и постелен ровно под дверь.
Черновая отделка
Это подготовка «коробки» будущей квартиры, причём порядок работ должен подчиняться правилу «от дальнего к ближнему, от высокого к низкому». Начинают работы с потолков: с их звукоизоляции (если она запланирована), шпатлевания и выравнивания (если потом будет побелка), а также с монтажа подвесных гипсокартонных конструкций.
А вот если потолки планируется сделать натяжными, то их время наступит только после чистовой отделки.
Потом приступают к стенам. Возводят новые межкомнатные перегородки, зашивают ниши и стояки, делают звукоизоляцию и армирование (это помогает выровнять поверхность в самых сложных случаях). Затем стены выводятся под 90 градусов с помощью штукатурки и шпатлевки, а в конце грунтуются (грунтовка закрепляет штукатурный слой и способствует лучшему сцеплению с чистовым покрытием).
Дверные проёмы должны быть доведены чётко под размер будущей коробки дверей и с учётом многослойного «пирога» на полу. В этот же этап входит отделка оконных откосов, если они не были смонтированы ранее из пластика.
Завершается черновая отделка звукоизоляцией и заливкой стяжки пола. Тёплый пол укладывается под стяжку. Помните, что в старых домах перекрытия не рассчитаны на тяжёлые (например, цементные) стяжки. Этот момент нужно уточнить заранее у специалиста БТИ или у ремонтников.
Заказ кухни и встроенной мебели
Когда стены, пол и потолок выровнены, можно заказывать кухню, встроенную мебель и технику.
Но в их размерах нужно сделать допуски на финишную отделку стен, пола и потолка. Чтобы не ошибиться в расчётах, не делайте замеры сами, а пригласите замерщиков домой и на месте объясните, какая где будет отделка. Профессионал быстрее сориентируется, и кроме того, в случае нестыковок компания будет устранять проблему за свой счёт.
Кафельные работы
Работа с кафелем и декоративным кирпичом для отделки стен относится к числу грязных и пыльных. Поэтому приглашать кафельщика нужно сразу после завершения основной черновой отделки, но до того, как начнётся чистовая.
Чтобы не ошибиться в рисунке и не купить лишнего, полезно сделать чертежи по раскладке плитки (в некоторых специализированных магазинах это делают бесплатно при покупке материалов).
Кухонный фартук можно делать как на этом этапе, так и после чистовой отделки и монтажа кухни. Если между столешницей и стеной не будет плинтуса, лучше укладывать фартук после кухни, чтобы стык получился идеальным.
Но чаще всего строители стараются завершить все кафельные работы до чистовых: так меньше вероятности замазать или поцарапать новую отделку и мебель.
Покупка сантехники и материалов для финишной отделки
Кафелю, декоративным плиткам и кирпичам нужно дать время на просушку: обычно это 24 часа, но если в квартире слишком влажно, слишком жарко или, наоборот, слишком холодно, процесс может затянуться. Причём особенно важно не торопиться с кафельным полом: на него потом придётся большая нагрузка, поэтому для спокойствия лучше подождать пару дней.
После того, как плиточный клей схватится, выполняется затирка швов. Ещё примерно через сутки на швы наносится тонкий слой герметика.
В это время можно заняться покупкой сантехники и материалов для финишной отделки. Важно проконтролировать, чтобы их доставили уже после высыхания кафельных полов или не ставили на них.
Покупать мебель на этом этапе не рекомендуется, так как полы ещё не готовы, а значит, мебель придётся носить из одной комнаты в другую.
Установка сантехники
Кафель высыхает примерно через 7–10 дней после укладки: после этого полы можно нагружать. Если использовался быстросохнущий плиточный клей, ставить мебель и ходить по кафельному полу допустимо уже через два-три дня.
Когда кафель высох, приглашайте сантехников для установки ванной, душевой кабины, унитаза и раковины. Обычно до этого момента в квартире оставляют старый «строительный» унитаз, чтобы сливать в него грязь (хотя лучше собирать её в пластиковые пакеты и вывозить вместе с твёрдым строительным мусором).
Поклейка обоев под покраску, монтаж потолочных карнизов
Если новый интерьер предполагает обои под покраску, их нужно клеить сразу же после завершения кафельных работ. На этом же этапе происходит монтаж потолочных карнизов.
Лакокрасочные работы
Теперь можно приступать к побелке потолков, покраске стен, карнизов и всего, что должно быть окрашено. В этот же пункт входит нанесение декоративной штукатурки
То, что можно случайно испачкать (подоконники, окна, карнизы, кафель), нужно закрыть строительной плёнкой и монтажным скотчем.
Учтите, что акриловые и водоэмульсионные краски практически не пахнут, а вот алкидные эмали обычно имеют резкий запах. Современные краски для помещений безопасны, однако иногда они могут вызывать аллергические реакции и головные боли у детей и чувствительных к запахам взрослых.
Поэтому из квартиры лучше уйти, пока эмаль не просохнет (обычно это занимает около суток).
Квартира готова к поклейке обоевУстановка дверей
Когда краска высохнет, проветрите квартиру и приглашайте мастеров, которые будут монтировать межкомнатные двери. Наличники при этом должны быть подрезаны под размер, но не установлены: их время придёт после обоев.
Поклейка обоев
Лучше клеить обои до монтажа натяжных потолков и укладки напольного покрытия. Так проще подбирать рисунок и контролировать верхние и нижние края: нет риска испортить дорогую мембрану потолка, подрезая кромку, или получить некрасивые допуски в районе плинтуса.
Но учтите, что при установке натяжных потолков обои могут пострадать.
Во-первых, мастера будут сверлить стены под направляющие — пыль полетит на новые обои. Во-вторых, для натягивания мембраны потолка используются тепловые пушки — от них обои могут отклеиться.
Чтобы минимизировать риски, не покупайте некачественные обои с очевидно уязвимой поверхностью. А также не спешите после поклейки с другими работами: дайте обоям время высохнуть (не менее суток, а лучше двое). Если обои хорошо схватились с поверхностью стены, тепловая пушка им не повредит.
Также проконтролируйте, чтобы мастера во время сверления использовали пылесос, чтобы избавиться от пыли.
Напомним, что во время поклейки обоев нельзя открывать окна и входную дверь и проводить параллельно ещё какие-либо отделочные работы.
Монтаж натяжных потолков
На самом деле порядок пунктов «межкомнатные двери» — «финишная отделка стен» — «натяжной потолок» неоднозначен. Некоторые специалисты советуют натягивать потолки в самом начале чистовой отделки, чтобы не повредить обои или покрытие межкомнатных дверей.
Но тут нужно помнить, что, если потолки уже смонтированы, расход обоев увеличивается: придётся клеить их чётко по кромке потолка, и часто, особенно если рисунок сложный, начинать новый рулон из-за того, что где-то не получилось сдвинуть рисунок на 2-3 сантиметра.
В пользу того, чтобы натягивать потолок уже после обоев, говорит и то, что мембрана натяжного потолка — достаточно уязвимая и дорогая вещь. Её легко случайно проткнуть ножом, когда будете подрезать обои, или повредить другим острым предметом во время установки дверей. В этом случае менять придётся всё полотно в комнате, фактически делать новый потолок.
Так как испорченный потолок обойдётся дороже, мы рекомендуем монтировать его уже после отделки стен.
Укладка напольных поверхностей
Пол кладут практически в самом конце ремонта.
Линолеум, особенно плотный, нужно заранее раскатать и дать ему время выровняться: на это уходит от нескольких часов до 10–14 дней.
Затем его необходимо дополнительно проклеить, чтобы при эксплуатации не возникало лишнего сдвига, покрытие не растягивалось и не рвалось (это чаще всего происходит на месте, где стоит рабочий стул на колёсиках или в районе обеденной зоны, где стулья и табуреты постоянно двигают туда-сюда).
Но не всегда есть время подождать неделю-две, чтобы линолеум разгладился. В этом случае можно постелить линолеум ещё до поклейки обоев либо воспользоваться следующей технологией.
На раскатанный и подрезанный по размеру комнаты (но с хорошим запасом: детальная подгонка по размеру делается после полного выравнивания и проклеивания) линолеум кладётся ткань (подойдёт даже старая простыня), и сверху на нее тонкой струйкой льётся горячая вода (порядка 80-90 градусов, можно прямо из чайника). Нужно контролировать, чтобы вода распределялась по ткани равномерно, но ни в коем случае не затекала под покрытие. Поэтапно простыня перемещается по комнате, и горячей водой прогревается все полотно. Излишки воды нужно сразу собирать тряпкой, чтобы не возникало луж.
Тогда покрытие разгладится быстрее.
Основные риски при укладке ламината и паркетной доски связаны с нарушением температурного режима и режима влажности. Так, с ламинатом можно работать только в сухом помещении с закрытыми окнами (он боится сквозняков и влаги). А паркет, например, должен полежать в помещении, в котором он будет укладываться, минимум трое суток: ему нужно «привыкнуть» к новым условиям.
Укладка ламинатаПосле укладки напольного покрытия устанавливают наличники межкомнатных дверей и монтируют плинтус. Здесь есть одна хитрость, которую следует предусмотреть заранее: наличники и плинтус по толщине должны быть одинаковыми, иначе стык будет смотреться не выигрышно.
Установка выключателей и розеток, монтаж карнизов для штор, встроенной мебели и бытовой техники
Ремонт постепенно движется к финалу: теперь можно устанавливать все выключатели и розетки, а также вызывать мастеров, которые будут заниматься кухней и встроенной мебелью.
На этом же этапе вешают карнизы для штор: и здесь тоже лучше пользоваться пылесосом во время сверления.
Покупка мебели
Скорее всего, монтаж кухни, гардеробной и нестандартных мест хранения займёт не один день. Это время можно потратить на то, чтобы выбрать остальную мебель и заказать её доставку. Рассчитайте всё так, чтобы приехала она уже в чистую квартиру.
Генеральная уборка и расстановка мебели
Сделайте генуборку во всей квартире, избавьтесь от накопившегося мусора (остатки отделочных материалов при этом лучше сохранить в кладовой или гараже ̶ иногда бывает нужно доклеить обои или заменить треснувшую плитку) и можно собирать новую мебель.
Текстиль и аксессуары
Теперь можно ещё раз пройтись по магазинам и докупить текстиль, детали и аксессуары. Не лишним будет сделать освежающую уборку, а упаковочный картон от мебели сдать в макулатуру. Помните, что упаковку от бытовой техники производители часто просят сохранять некоторое время, поэтому эти коробки лучше спустить в подвал или убрать в кладовую.
Наконец, когда ремонт завершён, можно спокойно раскладывать вещи по своим местам, вешать шторы, фотографии, картины и светильники.
Последний штрих — цветы, подушки, картины. Дизайнер Виктория Золина.Заключение
По сути, все действия в ремонте подчиняются одной важной закономерности: каждый следующий этап не должен испортить то, что уже сделано (очевидный пример: нельзя менять проводку после того, как поклеены обои). Поэтому важно заранее составить план ремонта и сделать проект (или заказать его у профессионального дизайнера).
Покупать сразу все полюбившиеся стройматериалы, мебель, бытовую технику, вазы и подушки не рекомендуем: они будут мешать во время ремонта, а ещё их можно случайно испортить.
Исключение могут сделать те, у кого есть отдельная кладовая или квартира для хранения (гараж подойдёт только если он сухой и отапливаемый, и мягкая мебель, например, в нём не запылится и не приобретёт специфический запах).
Авторы: команда Яндекс.
Недвижимости. Эксперт: Мария Зайцева, архитектор I категории. Иллюстратор: Катя Симачёва
Этапы строительства: от начала до конца
20 декабря 20.12.2020
Вы когда-нибудь задумывались, как появляется новый дом или здание? Помимо связанных с этим расходов, большинство ваших вопросов, вероятно, связаны с моментом, когда строение, наконец, будет считаться «готовым к заселению».
Каждый этап строительства, также называемый этапом строительства, требует различных
виды средств индивидуальной защиты (СИЗ).
По данным Национальной ассоциации домостроителей, среднее время, необходимое для строительства нового дома от разрешения до конечного продукта, составляет от 7 до 11 месяцев. Однако это оценка, если в процессе вообще нет задержек. Если есть сбои, которые почти всегда появляются, вы можете ожидать, что эта временная шкала будет соответствующим образом скорректирована.
Вот краткий обзор того, как выглядит процесс строительства совершенно нового здания и сколько времени может занять каждый этап процесса. Большая часть этой статьи будет посвящена строительству жилых домов. Однако принципы, найденные здесь, распространяются на все аспекты строительства.
Этап подготовки к строительству
Как и в большинстве проектов, предварительный стратегический план предоставляет наглядную карту для всех действий, которые будут происходить. И строительные проекты ничем не отличаются. Этап подготовки к строительству включает в себя множество мероприятий. Вот некоторые важные из них:
— Поиск места
— Наем генерального подрядчика
— Получение необходимых разрешений для начала строительства
В дополнение к трем вышеперечисленным строительным проектам требуется огромное количество ресурсов. Без надлежащего начального планирования увязка этих материалов со сроками может стать сложной задачей.
Перед началом строительства имеет смысл составить контрольный список перед началом строительства как часть общего стратегического плана. Таким образом, каждую конкретную задачу на этом этапе можно будет отметить после завершения.
Начало строительства
Каков процесс строительства дома от начала до конца? Если вы не работаете в строительной отрасли, большинство людей полагаются на экспертов по строительству, чтобы получить ответ на этот вопрос.
Вы найдете множество вариантов того, как работает этот процесс и что влечет за собой общая временная шкала. Важно помнить, что каждый из них является лишь приблизительным, хотя все они сосредоточены на одних и тех же необходимых шагах. Вот несколько различных сроков строительства, с которыми мы столкнулись:
- М. Х. Уильямс
- Новый домашний источник
- Дома Перри
- План дома
При строительстве новой структуры обычно следует определенный порядок.
Начнем с выделения этих этапов.
Этапы строительства: этапы от начала до конца
В контексте строительства конструкции существует много движущихся частей. Планирование строительства может быть сложной задачей, и может показаться, что этапы никогда не закончатся. Выбор места, получение расценок и принятие решения об интерьере — это лишь некоторые из шагов. Будьте уверены, однако, что процесс имеет логическую последовательность, и окончательный результат стоит ожидания. Ниже приведен общий обзор этапов строительства нового дома и того, что вы можете ожидать на каждом этапе. После общего плана игры мы более подробно разберем некоторые конкретные шаги.
Как мы уже упоминали выше, процесс строительства всех зданий, даже коммерческих, будет иметь одинаковую временную шкалу и последовательность этапов. В коммерческом проекте могут потребоваться более крупные фундаменты, стальные конструкции и более высокие стены, но строительство любой конструкции обычно происходит по одному и тому же процессу.
Рассмотрим каждый этап более подробно.
Этап 1 – земляные работы и подготовка площадки
Прежде всего, нужно подготовить участок к началу строительства дома. Первым шагом на этом этапе является удаление всего мусора, камней, деревьев и любых других естественных препятствий, чтобы освободить достаточно места для строительства здания.
Генеральный подрядчик будет использовать архитектурные планы для планировки дома в соответствии со спецификациями собственности. Часто для выполнения этого шага они обращаются к субподрядчику по земляным работам. После того, как площадка подготовлена для земляных работ, экскаватор выравнивает территорию и выкапывает яму для заливки фундамента.
Этот первый этап раскопок и подготовки места обычно занимает около одной недели. Имейте в виду, что все сроки завершения являются ориентировочными и зависят от множества факторов, включая размер здания. Наши оценки сосредоточены на жилом доме среднего размера; гораздо более крупная структура повлияет на временную шкалу.
Этап 2. Три этапа: фундамент, фундамент и каркас
Каждый успешный строительный проект начинается с прочного фундамента. После того, как недвижимость очищена и готова к строительству, следующий шаг состоит из трех частей: закладка фундамента, закладка фундамента, а затем каркас дома.
Вот краткий обзор важнейших шагов на этом этапе:
- Фундаменты и фундаменты
Фундамент – это то, на чем будет стоять ваш фундамент. Традиционно сделанные из бетона и армированной арматуры, их размещение и проверка очень важны, поскольку они будут нести вес всей конструкции.
После того, как фундамент установлен и прошел проверку, подрядчик зальет бетоном общий фундамент дома. Это может повлечь за собой что угодно, от плиты до подвального помещения и полного подвала. Фундамент — это основа всего остального, что мы обсуждаем ниже, что, по сути, лежит на нем.
Традиционно для завершения этой фазы требуется две недели, хотя погодные условия могут изменить временную шкалу.
Бетон должен успеть высохнуть и затвердеть, прежде чем можно будет приступить к возведению каркаса и кровли.
- Каркас и кровля
После того, как фундамент установлен и полностью высох, наступает время для подрядчиков по возведению каркаса и кровли. Они будут строить структурный каркас дома, часто называемый шпильками. Сначала возводятся наружные стены, затем системы перекрытий и стропила крыши. Затем укладывается обшивка, закрывающая раму и обеспечивающая защитный барьер. В защите нуждаются не только ваши руки и глаза, но и дом!
Этап 2 часто является самой захватывающей частью процесса, потому что все планы строительства, наконец, обретают форму, и вы можете начать «видеть» дом. Обычно оформление занимает от одного до двух месяцев.
Этап 3: Вы делаете успехи!
На этом этапе строители начинают работу над внутренностями дома. Это фаза, на которой появляются все механические элементы, включая отопление, кондиционирование воздуха, вентиляцию, электричество и сантехнику.
Вот краткий обзор важнейших шагов на этом этапе:
- Установка электрики, сантехники и вентиляции и кондиционирования
Прежде чем вы начнете добавлять изоляцию, необходимо установить внутренние компоненты. Часто называемый этапом грубой механики, этот этап относится к установке внутренних внутренностей дома. Примеры включают проводку для розеток, трубопроводы для водопроводных линий и вентиляционные отверстия для блоков HVAC.
Этот этап занимает от двух до четырех недель. После завершения механические системы обычно проверяются, и после их прохождения можно начинать установку изоляции.
- Установка изоляции
Изоляция размещается между каркасными стойками. Когда в холодные зимние месяцы температура начинает падать, изоляция, добавленная на этом этапе, обеспечивает поддержание в доме желаемой внутренней температуры, необходимой жильцам. Этот шаг также позволяет контролировать счета за электроэнергию и сводит к минимуму шум как от внутренних источников, таких как шумные телевизоры, так и от внешних звуков, таких как движение транспорта.
- Внутренние стены – установка гипсокартона
Хорошая новость заключается в том, что на данный момент проект находится примерно на полпути! После того, как механические системы прошли проверку и была установлена изоляция, гипсокартон готов к установке. Гипсокартон, иногда называемый гипсокартоном, крепится к стойкам для создания стен и потолков, определяющих каждую комнату.
Установка изоляции и гипсокартона занимает примерно один-два месяца.
- Контроль качества / текущий этап
Каждый этап нового строительства или реконструкции должен проверяться на качество. Эти проверки могут показаться бесконечным процессом; однако по соображениям безопасности они обязательны. Этот шаг также гарантирует, что здание будет построено в соответствии с изначально изложенными руководящими принципами.
Этап 4: Шкафы, полы и другая внутренняя отделка
Внешний вид конструкции начинает выглядеть так, как предполагалось изначально, теперь пришло время привести интерьер в соответствие.
На этом этапе строители устанавливают шкафы, полы, отделку и молдинги. Это также этап, на котором подрядчики наносят грунтовку на внутренние стены, столярные изделия и шкафы, а затем красят их. Также устанавливается сантехника, такая как смесители, ванны, унитазы, раковины и душевые кабины.
Вот краткий обзор важнейших шагов на этом этапе:
- Установка шкафов
На данный момент интерьер дома может показаться полным беспорядком, но был достигнут значительный прогресс. Теперь пришло время приступить к установке столешниц и кухонных шкафов.
Дополнительную информацию об этом этапе вы найдете в руководстве The Home Depot по установке шкафов. Это монументальная задача, требующая правильного набора инструментов и шагов, которые необходимо выполнять по порядку.
Установка шкафа и столешницы обычно занимает около двух недель.
- Столярные изделия: внутренняя отделка, отделка и молдинги
Этот этап многие называют внутренней отделкой.
Это захватывающий этап, потому что именно здесь начинают проявляться более тонкие детали. В большинстве домов будет какая-либо внутренняя отделка, например плинтусы и оконные наличники. Они защищают углы и скрывают стыки. На этом этапе дом готов к установке внутренней отделки.
- Предварительная покраска и покраска
Столярные изделия и шкафы грунтуются перед покраской. Затем грунтуют и красят части дома, в том числе и стены. Художники обычно начинают с отделки, а затем переходят к потолку и стенам.
- Укладка полов
Будь то винил, плитка или твердая древесина, пришло время отделки напольного покрытия. Это должно быть одним из последних завершенных шагов. Все остальные операции должны производиться до укладки пола.
Выполнение этого шага последним может помочь избежать потенциального ущерба, который может возникнуть в результате других действий, таких как покраска.
Кроме того, вы не хотите, чтобы на вашем новом полу двигалось больше вещей, чем необходимо, так как они могут вызвать царапины.
Работа Этапа 4 занимает от одного до двух месяцев.
Этап 5: Почти дома!
Вы почти у цели! На этом этапе будут завершены все механические установки и установлены приборы. Как только ваш интерьер будет выглядеть собранным, строители закончат экстерьер, залив подъездную дорожку и тротуары, а также завершат ландшафтный дизайн, который украсит дом.
Вот краткий обзор важнейших шагов на этом этапе:
- Наружная отделка
Чтобы завершить наружную отделку дома, каменщики приезжают на место и начинают укладку кирпича, установку сайдинга и другие виды внешней отделки дома. Мы освещаем все, что нужно знать о масонах, на нашей странице ресурсов по масонству. На этом же этапе производится покраска фасада дома. Угадай, что? У нас есть специальная образовательная страница для художников!
Этот этап внешней отделки займет от двух до четырех недель.
- Отделка Механическая
На этом этапе компоненты подключаются к ранее установленным исходным механическим системам. Примеры включают подключение раковин, унитазов и смесителей путем присоединения их к системе трубопроводов. Светильники, розетки и выключатели подключаются к системе электропроводки, установленной на этапе 3.
- Плоские работы: Подъездные пути и пешеходные дорожки
На этом этапе бетонные оттяжки возвращаются. На этот раз они заботятся о плоских поверхностях, включая дорожки, внутренние дворики и подъездную дорожку. В этих случаях предпочтение отдается бетону из-за его способности образовывать идеально ровные поверхности.
Этот этап плоской работы займет около недели.
- Ландшафтный дизайн
Восприятие — это реальность, и нет ничего более точного, когда ландшафт добавляется к новой структуре.
Этот шаг включает в себя посадку травы, растений и кустарников. Это то, что выделяет дом и повышает ценность всего имущества. Кроме того, хорошо спроектированный ландшафт предотвращает затопление новой постройки.
Этот этап благоустройства займет около недели.
Этап 6: Последний круг!
Теперь пришло время сделать последние штрихи, чтобы подготовить ваш дом к заселению. Ваша строительная бригада уберет всю пыль и мусор с площадки, прежде чем пройтись по дому, чтобы создать и заполнить окончательный список недостатков. После того, как список недостатков будет готов, необходимо провести еще одну окончательную проверку, прежде чем вы сможете получить ключи и въехать.
Краткий обзор важнейших шагов на этом этапе:
- Строительство и уборка дома
Пришло время начать готовиться к заселению! Однако сначала необходимо очистить всю рабочую площадку и удалить все оставшиеся материалы.
Этот этап очистки займет около недели.
- Список недочетов и окончательная проверка
Выше мы упоминали о контроле качества. На этом этапе выполняется окончательный обход, и все проверяется. Это последний шанс призвать подрядчиков переделать или закончить части предыдущих шагов, которые могли быть упущены из виду.
Заполнение списка недостатков и окончательная проверка займут около недели.
Этап завершения строительства
Этап завершения строительства, по сути, начался на последнем этапе. Уборка и списки недостатков рассматриваются многими как отдельные части этого этапа. В дополнение к этим шагам происходит еще одно действие.
Окончательные документы создаются архитектором и направляются в местные органы власти, подтверждая, что здание проверено и закончено. В свою очередь, Свидетельство о праве собственности покажет, что здание готово, со всеми разрешениями на месте.
Общие вопросы
Кто участвует в послестроительной стадии строительства?
- Помимо клиента, который въезжает в здание, в этом участвуют многочисленные лица. Вот некоторые из них: архитектор и дизайнер, подрядчик, рабочие-строители, государственные служащие.
На каком этапе строительства устанавливаются стены жесткости?
- Стены жесткости усилены, так как стойки связаны друг с другом. Установка этих стен обычно происходит на этапе каркаса, указанном выше на этапе 2 выше и отдельно от трех Fs.
MCR Безопасность всегда с вами!
Хотя может показаться, что строительство займет целую вечность, помните, что каждый шаг необходим для создания нового здания. Для всех, кто участвует в завершении каждого этапа, MCR Safety обеспечивает строителей надлежащей защитой, чтобы они оставались целыми и невредимыми
Мы понимаем, что для каждой профессии в сфере строительства требуются разные СИЗ, поэтому мы разбили каждую отрасль на отдельной странице отрасли.
Мы выделяем каждую отрасль в целом, а также некоторые из наиболее распространенных опасностей, с которыми сталкиваются работники в этой отрасли. Нажмите на следующее изображение строительства, чтобы увидеть наш список строительных профессий и подотраслей.
Страница ресурса MCR Safety, посвященная строительной отрасли.
Нажмите на изображение выше, чтобы запросить расценки, оставить комментарий, задать любые вопросы или поделиться своими проблемами.
Мы приветствуем любые комментарии, отзывы или предложения о том, как мы можем наилучшим образом защитить людей на работе.
За более чем 45 лет компания MCR Safety зарекомендовала себя как мировой лидер в производстве перчаток, очков и одежды. Будь то цех, нефтяная вышка или строительная площадка, мы предлагаем решения для устранения опасностей на рабочем месте. Все это является частью нашего обязательства защищать людей.
Независимо от вашей отрасли, у нас есть средства индивидуальной защиты, которые вам нужны.
Узнайте больше о безопасности MCR, посмотрев наш последний видео. Для получения дополнительной информации просмотрите наш веб-сайт, запросите каталог, найдите дистрибьютора или позвоните нам по телефону 800-955-6887.
Об авторе
Энтони Уэбб
«Маркетинговый аналитик»
Энтони работает в MCR Safety уже более десяти лет, занимая различные должности: продажи, закупки, разработка новых продуктов, обучение и маркетинг.
Сертификат QSSP / 30 часов Сертификат OSHA.
Как мы должны называть вас?
На кого ты работаешь?
Какой у тебя номер телефона?
Какой у тебя адрес электронной почты?
Вопросы/комментарии
Отправляя эту форму, я даю согласие на то, чтобы MCR Safety связывалась со мной в деловых и маркетинговых целях по телефону и/или электронной почте, которые я предоставил физическим и/или автоматическим способом.
Я понимаю, что у меня есть возможность отказаться в любое время. Посетите www.mcrsafety.com/privacy, чтобы ознакомиться с политикой конфиденциальности MCR Safety
Что такое отделка или отделка квартиры Предчистовая ее преимущества и недостатки, порядок приемки работ
- Концепция отделки
- Преимущества и недостатки отделки квартир
- Заказ отделочных работ
- потолки
- Стены
- этажа
- Электрика и сантехника
При покупке жилья необходимо знать, что такое чистовая отделка квартиры. Знание этого понятия позволит сделать правильный выбор и потом не пожалеть о покупке. Также, если в уже купленном жилье планируется ремонт своими руками, также необходимо знать все термины и определения, чтобы общаться со специалистами на одном языке.
Понятие отделки
Чтобы понять, что такое чистовая отделка квартиры, надо вспомнить, как сделать ремонт. Если упрощенно разделить процесс на три этапа, то перед чистовой и черновой обработками идет предчистовая обработка.
- Когда черновая отделка поверхности еще не готова к чистовому покрытию, возможно даже в доме нет перегородок;
- Предчистовая отделка квартиры подразумевает перегородку, гладкие поверхности, подготовленные под финишный слой;
- Чистовая отделка — это тот последний слой, тот, который жильцы будут видеть перед глазами годами.
При покупке квартиры с чистовой отделкой Вы можете воспользоваться следующими преимуществами:
- Вы сможете сразу внедриться в жилье — все розетки, выключатели и сантехника уже подключены и работают, комната выглядит уютной, мы можем только сделать и расставить мебель;
- В этой квартире сделан ремонт во всех комнатах, поэтому несколько лет не придется думать о косметическом ремонте.
И, как и любой объект, чистовая отделка имеет свои недостатки:
- Квартира с чистовой отделкой не подлежит глобальным изменениям. Даже если в них нужно что-то изменить по вкусу, вам придется потратить на это значительные ресурсы и усилия, чем если бы переделка производилась на грубую или предчистовую;
- Если при строительстве дома или производственном ремонте квартиры были допущены какие-либо дефекты и нарушения технологии, найти их будет сложнее, если уже произведена чистовая отделка;
- Эти квартиры дороже и ремонт под вопросом.

Порядок проведения отделочных работ
При покупке слиткового или предчистового жилья, чистовую отделку придется делать самостоятельно. Для этого составьте график работы, порядок.
Работу следует начинать с самой грязной работы, либо мокрой и вести ее сверху вниз, т.е. потолок, стены и полы. подключение электричества (розетки и выключатели) и сантехники (смесители и приборы) должно быть в самом конце.
Если вы планируете какие-то скрытые коммуникации, то их необходимо прокладывать до отделки.
Видео:
Прежде чем приступить к завершающему процессу ремонта, необходимо разобраться, что такое предчистовая вздувшаяся квартира. Очевидно, что-то, что было сделано и какие материалы для этого использовались, влияет на качество отделки. Если педчистовая обработка выполняется давно или из некачественных материалов, то лучше конвертировать.
Потолки
При производстве отделки потолков квартиры будут на первой линии. Для него могут быть использованы следующие материалы и технологии покрытия:
- Натяжной потолок;
- Потолки из гипсокартона;
- Покрывающая финишная шпатлевка;
- Живопись.
Квартира под чистовую отделку — это полноценный дом, поэтому потолок должен быть ровным и красивым. по ГОСТу она не должна отклоняться от горизонтали более чем на 15 мм. При незначительных отклонениях возможно их выровнять с помощью штукатурки. Если большие отклонения, то выравнивать бесполезно. Тогда лучше использовать боле радикальный метод – гипсокартонные потолки, установленные в несколько ярусов. Так скроет несовершенства и проявит глобальные дизайнерские фантазии.
Чистовая отделка квартиры должна быть выполнена на качественной поверхности. Поэтому, если на потолке уже есть какое-то покрытие, отбывшее свой срок, его необходимо удалить.
Стены
Следующий этап — обшивка стен.
Настенные покрытия следует выбирать в зависимости от эксплуатации помещения.
Если в ванной, туалете или кухне происходит чистовая отделка, то нужно выбирать водостойкие материалы, например, керамическую плитку. Если уж отделывать стены в гостиной или спальне, то можно использовать обои, декоративную краску и штукатурку.
Чистовая отделка квартир в части стен также должна производиться на ровной поверхности. Если есть крупные изъяны в виде торчащих кирпичей или цемента, вылезшего за пределы кладки, то убрать их можно грубой силой, например, молотком. Незначительные неровности нужно удалить штукатуркой.
Если стена имеет значительные отклонения по ровности, нужно сделать аналогично потолку — обшить гипсокартоном, чтобы скрыть кривизну. Однако для этого придется пожертвовать пространством комнаты.
Полы
Выполнить чистовую отделку полов в квартире можно самыми разнообразными материалами:
- Ламинат;
- Линолеум;
- Паркет или деревянный пол;
- Плитка или керамическая плитка.

Но опять же, выбор нужно делать в зависимости от функциональности помещения.
Квартиры с чистовой отделкой обычно со стяжкой, которая делает поверхность достаточно гладкой, для создания слоя наливного пола. Но если стяжки нет, то ее необходимо создать. Он необходим для всех напольных покрытий. стяжка пола должна скрывать неровности до 6 см.
Электрика и сантехника
Включая электрические выключатели, розетки, электрические щиты, настенные и потолочные светильники. Все эти элементы следует устанавливать после того, как окончательная отделка квартиры завершена.
Аналогично необходимо сделать и установку сантехнического оборудования — смесители, унитаз, ванна, раковины, сушилок.
При установке электрического или сантехнического оборудования следует соблюдать осторожность, чтобы не повредить чистую отделку инструментов.
Видео:
youtube.com/embed/Er3b04ykexg?rel=0″ frameborder=»0″ allowfullscreen=»»>Видео:
Процесс строительства здания от начала до конца (Пошаговое руководство)
Содержание
Отличное понимание основ строительства здания — первый шаг к успешному строительному проекту
Строительство здания является загадкой, независимо от типа здания.Помимо времени, усилий и инвестиций, необходимо тщательно спланировать цель строительства и его использование.
Следовательно, можно согласиться с тем, что процесс строительства здания начинается с его плана.
В этой статье мы изложили пошаговый процесс строительства здания от начала до конца. Это важные шаги, которые следует использовать при эффективном и качественном планировании жилищного проекта.
Мы стремимся дать вам лучшее представление о строительстве в упрощенной форме. И разделили их на две части; этап подготовки к строительству и этап строительства.
Процесс строительства здания шаг за шагом
Этап подготовки к строительству
- Строительный план
- Оценка бюджета
- Приобретение земли
- Документация
Стадия строительства
- Расчистка площадки
- Фундамент
- Цокольная балка или плита
- Надстройка
- Кирпичная кладка
- Притолока
- Кровельное покрытие
- Электрика и сантехника
- Наружная и внутренняя отделка
- Напольное покрытие
- Картина
Этап подготовки к строительству
1. Строительный план
Ваш строительный план является наиболее важным аспектом строительства здания. Когда вы собираетесь приступить к крупномасштабному проекту, такому как строительство здания, очень важно, чтобы вы разработали план своего здания.
Причина в том, что это помогает вам предвидеть особенности и функции различных частей вашего строительного процесса. Вам нужна команда профессионалов для выполнения этой задачи для достижения наилучших результатов. Архитекторы, инженеры-строители, электрики и сантехники играют важную роль в планировании успешного проекта строительства здания.
2. Бюджетная смета
Строительство здания требует значительных инвестиций, которые требуют выделения определенного бюджета. После завершения планирования детали передаются оценщику здания для проведения обследования и оценки стоимости материалов, типов машин и рабочей силы, необходимых для завершения строительного проекта.
Стоимость материалов будет определяться количеством и качеством необходимой ткани. На этом этапе, если финансовые возможности ограничены, рекомендуется не двигаться дальше или получить кредит от финансовых фирм. В противном случае может возникнуть ситуация с денежным кризисом.
3.
Приобретение землиДругим важным требованием при строительстве здания является приобретение участка земли. Поскольку наука и эволюция не придумали новых способов бросить вызов гравитации и построить дома и фабрики на воздухе, мы придерживаемся старых способов строительства зданий на земле.
Важно учитывать несколько факторов; размер здания, расположение и т.д. Размер будет определять, насколько большим должен быть требуемый участок земли. Что касается местоположения, важно построить фабрику или производство ближе к тому месту, где доступно сырье, чтобы снизить себестоимость производства.
4. Документация
Каждый день тысячи зданий сносятся из-за отсутствия соответствующих доказательств и документов, подтверждающих право собственности. Чтобы избежать подобных ситуаций, получите разрешение властей и зарегистрируйтесь, когда собираетесь приступить к строительству здания.
Убедитесь, что вы получили документ, свидетельствующий о передаче/покупке приобретенного участка земли, надлежащим образом приложенный передающим лицом и юридическими властями в вашем регионе.
Требуемые документы могут включать, помимо прочего, отчет о землеустройстве, отчет об испытаниях почвенного покрова, документ о покупке/передаче земли, архитектурные чертежи, структурный отчет и свидетельство о проведении инженером-строителем.
Стадия строительства
1. Расчистка участка
Выделенный земельный участок, предназначенный для строительства конкретного здания, известен как «участок». и мусор на земле. Первое, что нужно сделать здесь, это избавиться от таких предметов, которые могут мешать строительству.
На большом участке земли, который нельзя расчистить с помощью грубого инвентаря, вы можете нанять компании, ответственные за эксплуатацию бульдозеров, экскаваторов или косилок для выполнения этой работы.
2. Фундамент
Фундамент – это самая нижняя часть здания, где здание соприкасается с землей. Он является частью невидимой конструкции здания. Нельзя недооценивать важность возведения прочного фундамента для здания.
Это самая важная часть строительной конструкции, потому что другие части здания зависят от прочности фундамента. Если фундамент слаб, он когда-нибудь рухнет, независимо от качества и количества материалов, использованных для возведения здания.
Инженеры-строители понимают этот аспект. Следовательно, они прикладывают все усилия с точки зрения материальных и человеческих ресурсов, чтобы гарантировать, что фундамент укреплен до пика.
3. Цокольная балка и плита
После успешного возведения фундамента сверху добавляется еще одна арматура, известная как «цокольная балка и плита». Цель армирования фундамента цокольным брусом и плитой – защитить фундамент от сырости и предотвратить выход его трещин на стену. Это поможет фундаменту оставаться прочным в случае землетрясения.
4. Надстройка
Надстройка служит опорой для балки и плиты. Элементы надстройки включают колонну, предназначенную для усиления нагрузки, воздействующей на фундамент здания.
Колонны возводятся до уровня плиты и каркаса для дальнейшего строительства. Водонепроницаемое покрытие добавляется для предотвращения попадания воды в плиту и отливку.
5. Кирпичная кладка
Здесь строится видимая часть здания. В зависимости от выбора владельца стены здания могут возводиться из различных видов блоков или кирпича. Такие материалы, как бетонные блоки и кирпичи из летучей золы, используются в соответствии со структурой, заложенной архитектором в плане здания.
Мешалка для цементного раствора используется для смешивания цемента и песка, используемых для скрепления кирпичей, когда они расположены в кладке. Структура окон и дверей вырезается в кладке при возведении стены здания.
6. Перемычка
После возведения стены над ней устанавливается перемычка. Подобно цокольной балке и плите, перемычка представляет собой балку, укладываемую поперек дверных и оконных проемов. Он используется в качестве опоры для нагрузки конструкции, размещенной над ним.
7. Кровельное покрытие
Перемычка несет нагрузку на кровельную конструкцию. Крыша относится к каркасу самого верхнего слоя дома для придания формы покрытию, защиты от суровых погодных условий, а также для украшения и благоустройства.
На этом уровне здание обретает форму, и вы можете сказать, в каком измерении оно будет выглядеть. Различные типы кровельных материалов могут украсить ваш дом.
8. Электрика и сантехника
В современных домах провода и трубы скрыты от глаз. Это связано с тем, что они были установлены на данном этапе строительства здания и спрятаны между стенами и плитами; видны только концы труб и разъемов.
9. Наружная и внутренняя отделка
Штукатурные работы начинаются после завершения электромонтажных и сантехнических работ. Для штукатурки внешней части здания используется смесь цемента и песка. Он имеет покрытие толщиной 13 мм, а иногда и толщиной около 20 мм.
Оштукатуривание может укрепить конструкцию здания, защитить его от воздействия погодных условий и придать ему привлекательный вид.
Дизайн интерьера выполнен специалистами в соответствии с процедурой, заложенной архитектором.
10. Полы
На этом строительство здания подходит к концу. Работы по укладке полов начинаются после завершения наружной и внутренней отделки. Существуют различные типы напольных покрытий в зависимости от их использования, экономичности и требуемого уровня отделки. Керамическая плитка, стеклокерамика, глиняная плитка, гранит, мрамор, дерево и эпоксидные полы — одни из лучших вариантов.
11. Покраска
Это завершающая работа над зданием. Покраска используется для украшения здания и защиты его от воздействия воды и солнца.
Латексные краски обладают высокой водостойкостью. Следовательно, они являются фаворитами для окраски наружных стен домов. Для украшения идеальное сочетание разных цветов во время покраски может увеличить красоту здания.
Заключение
Строительство здания — это крупномасштабная инвестиция на всю жизнь.
Вот почему бизнес в сфере недвижимости является одним из самых значительных инвестиций. Спрос на жилье будет продолжать расти по мере увеличения населения данного района. Поэтому крайне важно удовлетворить этот спрос равновесным объемом предложения жилья.
Это руководство дало представление о том, что нужно для постройки здания. Будь то дом, офис, компания, выставочный и туристический центр или торговый центр, большинство зданий проходят через процессы строительства, упомянутые в этой статье.
Этапы строительства дома — Viya Constructions
Вы испытываете трепет перед процессом строительства своего дома? Считаете ли вы этапы строительства здания слишком сложными и трудными для понимания? Не быть, поскольку мы хотели бы дать вам упрощенное представление об этапах строительства здания. Это откроет вам панораму строительства здания, все, что вам нужно знать!
Этапы строительства здания
Здесь мы разбиваем процесс строительства на несколько этапов для простоты понимания.
Вкратце, мы можем разделить процесс на 6 основных этапов строительства здания. Это: —
- Оценка прочности грунта и определение необходимости установки свай
- Фундамент
- Блочные и столярные изделия
- Литье плит
- Штукатурка
- Все отделочные работы, включая электрику, сантехнику, столярные, плиточные и малярные работы.
Давайте теперь подробно рассмотрим каждый из этих этапов строительства здания.
Этап 1: Прочность грунта и забивка свай
Первым из 6 этапов строительства здания обычно является оценка качества грунта, на котором будет построено здание. Очевидно, что первоочередной задачей конструктивного проектирования вашего здания является обеспечение его долговечности и безопасности. Эксперты проводят испытания грунта для оценки прочности грунта на той глубине, на которой предполагается фундамент вашего здания. После того, как отчет об испытаниях грунта будет готов, ваш инженер-строитель и архитектор могут выбрать тип фундамента, который требуется зданию.
Узнать больше: Как оценить поэтажный план?
Узнать больше: Типы фасадов для вашего дома.
В случае многоэтажных зданий, а также там, где прочность грунта очень низкая, целесообразно использовать «сваи». Вы, возможно, заметили, что иногда даже для зданий G+1 применяют сваи. Причина этого исключительно из-за плохой прочности почвы — например, в песчаной почве или мягкой глине. Есть несколько способов укладки свай; Сваи из песка, фрикционные сваи, сваи DMC (прямая циркуляция бурового раствора) являются широко используемыми методами свай. После того, как закладка завершена, мы готовы к следующему этапу, то есть к фундаменту. Между этапом закладки свай и фундамента выполняется слой PCC (обычный цементный бетон).
Узнайте больше: Забивка свай в строительстве
Этап 2: Фундамент
Если ваше здание не требует забивки свай, вы сразу же готовы приступить к закладке фундамента.
В качестве альтернативы, после завершения свай, вы готовы к этапу фундамента. Фундаменты обеспечивают поддержку сооружений, передавая их нагрузку на слои грунта или горных пород, которые обладают достаточной несущей способностью и подходящими характеристиками осадки.
Как и в реальной жизни, хороший и крепкий фундамент — это надежное вложение в долгое и крепкое будущее! Ваш архитектор и инженер, несомненно, спроектируют подходящий фундамент, соответствующий требованиям нагрузки и качеству почвы. Ваш инженер позаботится о том, чтобы другие влияющие факторы, такие как осадка грунта, сейсмические и местные факторы, были учтены во время этого проектирования.
Стандартный «траншейный» фундамент является наиболее популярной формой фундамента из-за использования камней для минимизации бетона и улучшения дренажных свойств. Сплошной фундамент — это еще один тип фундамента, который используется при слабом грунте. По этой причине этот тип фундамента требует больше материала и стоит дороже, чем бутовый фундамент.
Узнайте больше: Обычно используемые типы фундамента
Этап 3: Блоки и столярные работы
Возведение стен из цементных блоков/красного кирпича/латерита/пустотелых блоков/газоблоков или поротермных блоков является следующим этапом строительства. Стены возводятся до уровня «перемычки» – верхнего уровня дверей и окон. На этом уровне через здание обычно заливают бетонную перемычку, которая принимает на себя нагрузку здания и передает ее на фундамент. Балки перемычки обычно укладываются заподлицо со стенами, без каких-либо выступов, что повышает структурную устойчивость здания. Эта структура называется «9».0025 несущая ‘конструкция, где стены, построенные поверх фундамента, принимают на себя нагрузку здания.
Существует еще один тип конструкции, называемый « Столбовая балка », где конструкция построена независимо от стен. При этом методе сначала отливают несколько столбов по разным углам здания.
Затем балки отливаются поверх столбов. Так что здесь конструкция построена независимо от стен, и нагрузка полностью ложится на столбы и балки. Это называется конструкцией из опорных балок, в которой колонны и балки отлиты независимо и намного раньше стен. Стены здесь и просто элемент безопасности и не служат какой-либо цели структурной устойчивости.
Наряду с этим на этом этапе целесообразно выполнить плотницкие и столярные работы, с целью экономии времени строительства, хотя впоследствии их можно выполнить самостоятельно.
Узнайте больше: Типы кирпичей, используемых в строительстве зданий в штате Керала
Стадия 4: Заливка плит
Заливка плит крыши является следующим этапом строительства здания. Этот процесс включает в себя установку опалубки (опоры для удержания бетона при заливке). На этом этапе над опалубкой размещается поперечный каркас из арматурной стали, прежде чем будет выполнена фактическая заливка бетона. Сталь обеспечивает удерживающую поддержку бетону, который сам по себе представляет собой смесь цемента, речного песка (или м-песка), синего металла, все в правильных пропорциях и со специальными добавками по мере необходимости.
Плита разрешена до ‘ вылечить ’ в течение определенного количества дней, чтобы обеспечить его прочность. В случае большего количества этажей этот процесс повторяется. После периода отверждения стены первого этажа поднимаются, и описанный выше процесс повторяется.
В зависимости от принятого проекта, если стены не несущие, то заливку плиты перекрытия можно производить сразу после заливки основных колонн и балок. После этого стены можно строить после того, как плита перекрытия будет отверждена и опалубка будет удалена. Это можно повторить и для верхних этажей.
Узнайте больше: Что такое ЖБИ в строительстве?
Этап 5: Оштукатуривание
Корпус и крыша готовы, теперь мы готовы к следующему этапу строительства здания – оштукатуриванию. Покрытие стены цементным раствором и отделка эстетических аспектов составляют основную часть этого этапа. Прежде чем приступить к штукатурным работам, рекомендуется приступить к прокладке электрических кабелей и сантехники.
На этом этапе также требуется резка кирпичной кладки. Поэтому важно спланировать и решить электрические и водопроводные точки заблаговременно до этого этапа, чтобы сэкономить время и силы.
Электрические кабели проложены по кабелепроводам до стрелочных переводов.
Узнать больше : Все, что вам нужно знать об электропроводке в строительстве зданий
Узнать больше : Вопросы сантехники в строительстве зданий
Этап 6 : Это завершающий этап
0 строительства зданий, а именно отделки. Все остальные работы, такие как столярные, плиточные, сантехнические и электрические работы, а также малярные работы, составляют отделочные работы. Делать это можно в любом порядке по ходу работы. Теперь можно заняться шпаклевкой для гладкой отделки стен, текстурной покраской, гидроизоляцией и т.д.
Узнать больше: Ключевые аспекты современного столярного дела
Узнать больше: Советы, которые следует учитывать при покраске стены
Мелкие работы, такие как дренаж, установка поручней, резервуаров, установка отстойников солнечные панели и электрические платы могут быть приняты на этом этапе.
После того, как эти работы завершены, могут быть выполнены столярные работы для шкафов, шкафов, дизайнерских элементов и интерьеров, а также любая эстетика.
Узнайте больше: 5 обязательных советов по напольным покрытиям
Теперь, когда ваш дом готов, пришло время превратить его в дом – мягкую мебель, мебель и те мелочи, которые определяют вас и ваш образ жизни.
Узнать больше: Идеи дизайна интерьера для украшения вашего дома
Надеюсь, что это в значительной степени демистифицирует кажущийся сложным процесс строительства дома. Если вы хотите узнать больше о каких-либо этапах строительства здания или получить бесплатную консультацию по любому аспекту строительства здания, не стесняйтесь обращаться к нам. Команда Viya будет рада помочь!
Вы также можете примерно Важность накапливания в строительстве здания.
ПОСТРОИТЬ ДОМ В КЕРАЛЕ?
Подробнее
ЧТО ВЫ ДОЛЖНЫ ЗНАТЬ О ОТКРЫТЫХ ПЛАНИРОВКАХПодробнее
10 УМНЫЕ И ПРОСТЫЕ ИДЕИ ДЛЯ ДИЗАЙНА ИНТЕРЬЕРА ДЛЯ ВАШЕГО ДОМАПодробнее
21 Этапы строительства нового здания | Проектирование зданий
В этой статье рассматриваются основные этапы строительства и проектирования новых зданий. Вот несколько важных последовательных шагов, с помощью которых вы сможете лучше и эффективнее спланировать свой жилищный проект. Мы стремимся предоставить вам лучшее понимание строительства в упрощенной форме.
Этапы строительства дома 1. Местоположение
Поиск земли для строительства дома вашей мечты очень важен. Определите землю в соответствии с вашим выбором. Всегда прислушивайтесь к совету архитектора, желательно хорошо знающего правила строительства Васту и Кералы, чтобы проверить и проверить участок, который вы имеете в виду.
Архитектор должен помочь вам с учетом принципов Васту, состояния почвы и последних правил строительства, применимых к вашему земельному участку.
Уточните в местных органах власти, таких как Panchayath/муниципалитет/корпорация, есть ли какие-либо возражения против строительства дома на этом конкретном участке в отношении номера обследования указанного участка. Кроме того, убедитесь, что ваш участок не имеет юридических осложнений.
2. Процесс проектирования Прежде чем найти/встретиться с архитектором, составьте примерный список требований к вашему дому. Этот процесс должен охватывать основные концепции вашего дома, такие как жилая площадь, количество спален, которые вы хотите, гостевые спальни, холл, кухня, ванные комнаты, где вы хотите лестницу, крыльцо для машины, сад/озеленение/пруд и т. д.. Вы должны также привлечь вашу семью, спросить их симпатии и предложения. Посетите своих друзей, поговорите с соседями о плюсах и минусах их собственности и о том, что они хотели бы улучшить.
Этапы работы вкратце.
Сколько будет стоить строительство дома? Стоимость строительства домов в Керале резко возросла. В наши дни нормальная ставка за квадратный фут составляет от 1800 до 3500 + рупий, включая материалы и работу. Всегда следует обращать внимание на имеющиеся наличные деньги, а также вы можете обращаться в банки за кредитами … таким образом, вы узнаете, сколько вы можете сэкономить.
4. Архитектор Организовать встречу с архитекторами. Обсудите цели дизайна, а затем зафиксируйте архитектора, он составит схемы для рассмотрения функциональности соединения, планировки комнаты за комнатой, найдет наилучшее расположение мебели и использование пространства. Рекомендация структурных изменений, направленных на улучшение работы пространства. Разрабатывается 2D-эскиз, который затем уточняется и превращается в 3D-модель. Вы можете проконсультироваться с архитектором и его командой, чтобы разработать окончательную 3D-модель вашего дома, а также фасад.
Утвержденный архитектор разработает чертежи для одобрения Панчаятом / городским муниципалитетом / корпорацией.
Разрешение на строительство вашего дома выдается местными органами управления, такими как Panchayath / муниципалитет / корпорация, которое обычно действительно в течение 2 лет.
6. Подрядчик по строительствуПоиск хорошего подрядчика по строительству является следующей большой задачей. И в идеале вы должны определить строителя, сантехника, механика, электрика. Но если вы сможете найти хорошего, надежного и разумного подрядчика, вы сможете сэкономить свое время и деньги. Всегда спрашивайте его метод работы и проверяйте, насколько он надежен. Вы можете посетить и увидеть некоторые из его предыдущих проектов и поговорить с его предыдущими клиентами. Если у него хорошо
Вы можете посетить некоторые из его предыдущих проектов и поговорить с его предыдущими клиентами. Если у него хорошие полномочия, технические ноу-хау, а также он хорошо справляется с качественной работой, вы можете рассматривать его как своего подрядчика.
Расчистка площадки — Перед началом любых строительных работ необходимо очистить место от нежелательной травы, валунов и т.д. очистить от лишней земли и если есть котлован, его требуется засыпать. Эта общая работа называется расчисткой площадки.
Разрыв грунта и раскопки — После расчистки участка можно спланировать расположение строения на участке в соответствии с заданными планами фундамента. Начните земляные работы и соответственно займитесь траншеями.
Фундамент — Фундамент – это нижняя часть строения, передающая гравитационные нагрузки на землю. Фундаментные работы выполняются по чертежам, предоставленным Архитектором. т. е. размер фундамента, глубина, длина и ширина и т. д., а также тип фундамента (щебневая набивка или плот и балки и т. д.)
Надстройка — Надстройка должна обеспечивать поддержку при строительстве здания в соответствии с разработанным планом, а различные элементы надстройки, такие как колонны и балки, спроектированы так, чтобы обеспечивать прочность для несущей постоянной и временной нагрузки.
ожидается, что они поступят на различные части конструкции безопасным и хорошо распределенным образом. После заливки кровельной плиты делаются необходимые гидроизоляционные покрытия.
Лестницы — Васту инструктирует и рекомендует, чтобы ступени лестницы поднимались в направлении север-юг или запад-восток, если это спиральные ступени лестницы, поднимающиеся по часовой стрелке. Но из-за ограничений конструкции здания не всегда возможно следовать рекомендациям Васту. Новейшие конструкции перил. Лестницы из дерева и стекла.
Ограждающая стена и ворота — В идеале стены комплекса следует возводить непосредственно перед началом основных строительных работ, чтобы защитить площадку и материалы, хранящиеся в сарае, от внешней среды и от воров. Последние модели ворот.
8. Крыша / теплозащитные покрытия Ферменная кровля, атмосферостойкий барьер, гидроизоляционные покрытия, дождевой экран, зеленая крыша — вот некоторые из применений, которые можно использовать для снижения тепла.
Работы можно выполнять после завершения кладочных работ. Советы по электромонтажу.
10. Дизайн интерьераРаботы могут быть выполнены по рабочему чертежу, предоставленному архитектором.
11. Штукатурные работыШтукатурные работы можно начинать после завершения первоначальных работ по освещению и сантехнике. Цементная штукатурка обычно используется толщиной 13 мм, а иногда может иметь толщину 20 мм. По окончании кирпичной кладки необходимо произвести штукатурку.
(а) для придания зданию конструктивной прочности,
(б) для защиты от воздействия погодных условий и
(в) для придания ему привлекательного вида.
12. Начальная сантехникаПосле штукатурки стен ванной можно приступать к сантехническим работам.
13. Покраска Выполняется цементной грунтовкой после выполнения первоначальных электромонтажных и сантехнических работ.
Работы по укладке полов можно начинать после первоначальной электропроводки и нанесения грунтовки на внутренние стены. Существует множество типов полов в зависимости от их использования, экономичности и требуемого уровня отделки. Керамическая плитка, Витрифицированная плитка, Глиняная плитка, Гранит, Мрамор, Дерево, Эпоксидные полы — вот некоторые из вариантов напольных покрытий.
15. Шкафы, внутренние работы, полки для посуды
Внутренние работы можно начинать после первоначальной электропроводки и нанесения грунтовки на внутренние стены. Шкафы, полки и кухня могут быть изготовлены с использованием различных материалов, доступных в настоящее время на рынке, таких как дерево, многослойное дерево, МДФ, фанера, ACP, нержавеющая сталь и т. д.
Это можно сделать после завершения работ по укладке плитки. .
17. Отделочные электромонтажные и светотехнические работы Это делается непосредственно перед нанесением последнего финишного слоя краски.
На этом этапе можно подать заявление на получение акта выполненных работ в соответствующих органах. После завершения строительства Архитектор/Лицензиат должен будет подать заявку на получение сертификата о завершении в установленном формате вместе с завершенными строительными чертежами в органы, выдающие лицензию.
Местные органы власти проверят документы на соответствие строительным нормам и начислят строительный налог для здания. После того, как вы получили акт о завершении / вводе в эксплуатацию, вы можете подать заявку на подключение воды.
Подробнее о документах, необходимых для получения разрешения на строительство.
Временное подключение к электричеству может быть применено в любое время, как только у вас будет активный участок, который может быть преобразован в постоянное подключение позже, когда все необходимые документы будут под рукой.
19. Благоустройство и благоустройство территории После того, как ваш строитель завершил строительство вашего дома, необходимо выполнить «благоустройство» – подъездную дорожку, внутренний дворик и дорожки, а затем можно приступить к выполнению плана «озеленения».
необходимо предусмотреть систему орошения, укладку травяного ложа и посадку деревьев, а также наружное освещение.
Внутри и снаружи дома всегда будет мусор, оставшийся от процесса строительства, который вы захотите удалить/очистить.
21. Переезд
Этапы строительства: краткий обзор
Строительство зданий любого типа — процесс, ориентированный на детали. Независимо от того, строите ли вы медицинское учреждение, автосалон или производственное предприятие, необходимо предпринять очень определенные шаги для обеспечения безопасности строителей, сотрудников и посетителей будущего здания. Хотя спецификации и разрешения могут варьироваться от проекта к проекту, общий порядок операций в любом строительном проекте остается неизменным. Работая с опытной строительной фирмой, такой как MH Williams Construction, вы можете быть уверены, что ваш проект будет соответствовать этому общему графику и будет завершен своевременно.
Вот общий обзор различных этапов строительства и того, что можно ожидать на каждом этапе.
Создание концепции и дизайна
Самым первым этапом строительства является создание концепции, за которой следует дизайн и чертежи. Как правило, это делается с помощью архитектора, чтобы убедиться, что все соответствует коду и что дизайн будет структурно надежным и стабильным. Мы работаем с нашими клиентами, чтобы гарантировать, что здание будет соответствовать их потребностям и служить бизнесу долгие годы.
Получение разрешений на строительство
После того, как у вас будут чертежи и планы строительства, вам потребуется получить соответствующие разрешения на строительство и строительство. Этот процесс будет продолжаться на протяжении всего строительного проекта, так как вам необходимо получать разные разрешения в разное время. Работа с опытной строительной фирмой значительно помогает в этом процессе. Наш опыт в получении надлежащих разрешений в нужное время помогает нашему процессу работать гладко и вовремя.
Расчистка и земляные работы
После получения первоначального разрешения на строительство ваш строительный проект начнется с расчистки и земляных работ на земле, на которой вы хотите построить. Это включает в себя удаление любых деревьев, валунов или других препятствий, которые мешают вашему зданию, а также выравнивание или выравнивание земли.
Заливка фундамента
Когда пространство, которое вы строите, расчищено и выкопано, можно заливать фундамент. В зависимости от размера вашего здания и устойчивости земли, перед заливкой фундамента может потребоваться подготовка основания.
Завершение возведения каркаса
После заливки и затвердевания фундамента начинается возведение каркаса здания. Это может включать установку деревянных рам или стальных балок. Этот процесс занимает некоторое время, и важно, чтобы все было сделано правильно. По сути, это закладывает основу, на которой будут строиться все остальные аспекты вашего здания.
Черновые работы по электрике и сантехнике
После того, как каркас здания будет завершен, приедет специальный подрядчик для выполнения черновых работ по электрике и сантехнике.
Это включает в себя установку труб и проводов там, где они должны идти. Их работа не будет завершена на этом этапе, но это поможет выполнить черновую работу, чтобы можно было поднять гипсокартон, изоляцию и потолки.
Установка крыши
Примерно в то же время, когда выполняются черновые электромонтажные и сантехнические работы, приходят кровельщики, чтобы закончить крышу здания. Это необходимо сделать до того, как можно будет проводить какие-либо дальнейшие работы внутри здания, так как дождь и внешние факторы могут повредить работу, выполняемую на следующих нескольких этапах. Примерно в это же время будут приглашены подрядчики для завершения внешней отделки здания, что еще больше защитит внутренние работы, которые должны быть выполнены.
Забота о потребностях в отоплении и охлаждении
Когда у здания есть наружные стены и крыша, потребности в отоплении и охлаждении решаются. Вентиляционные отверстия, воздуховоды и блок отопления и охлаждения установлены.
