Фото сварочные аппараты – Разновидности современных сварочных аппаратов: типы, конструкция, использование
115 фото лучших экземпляров и их характеристики
Выбор инструментов для сварочных работ важный и ответственный процесс. Для дома лучше приобрести один раз сварочную установку, чем каждый раз платить специалисту и за аренду оборудования.

Инверторные сварочные аппараты делятся на 2 группы, газовые и электрические экземпляры. Для использования в домашних условиях лучше приобрести электрический, он более безопасный.

Краткое содержимое статьи:
Лучшие фирмы сварочных инструментов
Каждый производитель сварочных аппаратов заслуживает внимания. Все они достойные и делают хорошие инструменты.
Aurora, это фирма, которая выпускает множество различной техники предназначенной для работы в строительстве и ремонте. Сварочные аппараты не исключение, данная фирма производит их в лучшем качестве. Купить технику фирмы Aurora можно в 65 регионах РФ. У каждой техники есть гарантия от 12 до 24 месяцев, что придает спокойствие при покупке.

Фирма Daewoo Корейская и производит технику с 1967 года. Сварочные аппараты и другую технику для строительства данной компании можно купить в онлайн магазинах.

Компания Elitech также производит большое количество аппаратов и инструментов для строительства и ремонта. Качество продукции европейское, поэтому и срок использования большой.

FUBAG немецкая фирма, которая производит качественное оборудование уже больше 40 лет. Торговые точки с товаром этой компании расположены по всей России.

Patriot Американское производство, пользующиеся популярностью с 1970-ых годов. Производит пилы, сварочные аппараты и другие инструменты для строительства.

Ассортимент очень большой, аппараты данной фирмы можно найти любой ценовой категории и соответственно качества. Отличие этой фирмы в том, что все оборудование производится в оранжевых оттенках.
Инструменты производства «Интерскол» самые востребованные в России. Покупатели ценят качество и стоимость продукции.

Как сделать правильный выбор при покупке сварочного аппарата
Необходимо знать ответы на следующие вопросы:
- Какое напряжение, пониженное или нет?
- Как часто будете пользоваться сварочным аппаратом?
- Сколько по времени аппарат будет включен?
- Какая будет толщина металла для сварки?
- Сумма денег, в которую вы готовы уложиться при покупке?
- Сможете ли найти замену сломавшимся деталям?
- Есть ли у вас опыт работы со сваркой?

Судя по ответам можно сделать вывод, какой тип сварочного аппарата вам лучше подойдет.
Действия при выборе
Лучше приобретать инструмент там, где дают возможность опробовать его на месте.

Если у ваших знакомых есть инструмент и вам он нравится, вы уверены, что вам подойдет такой же. То приобретайте в магазине его. Не нужно экспериментировать.

Покупайте аппарат только тогда, когда точно уверены в нем.
Главное при работе со сваркой вы должны обезопасить себя, это значит должен быть подобран правильный сварочный аппарат и должна соблюдаться техника безопасности.

Не стоит приступать к сварке без знаний и понимания, как это все работает. Прочитанной инструкции мало, чтобы научиться работать со сварочным аппаратом.

При выборе аппарата необходимо ориентироваться на тип сварки. При дуговой сварке результат будет зависеть не от аппарата, а от опыта работника. Полуавтоматические сварочные аппараты стоят дороже, но это того стоит.

Лучшие экземпляры
По отзывам пользователей и таким критериям, как мощность, качество электродов, напряжение, вес и т.д определены наилучшие экземпляры сварочных аппаратов. Представленные ниже характеристики помогут принять решение в вопросе, какую марку выбрать.
Ресанта САИ-220. Имеет корпус из алюминия серого цвета, весит около 5 килограмм, имеет высокий класс защиты. Если его уронить, то он выдержит это и будет по-прежнему хорошо работать. Единственный минус этой марки, вентилятор сделан из некачественного материала.

FUBAG IR 200. Является самым лучшим в своей ценовой категории, компактный и легкий.

Форсаж-161. Имеет высокий класс защиты и мощность, благодаря чему процесс сварки проходит быстро.

Можете посмотреть фото сварочных аппаратов перечисленных выше, чтобы посмотреть, как они выглядят внешне.

Фото сварочного аппарата







































Также рекомендуем посетить:
Инструменты из раздела:
zdesinstrument.ru
Типы сварочных аппаратов: 130 фото сварочного оборудования
С каждым годом растёт количество людей, предпочитающих жить в частном доме или на даче. А домовладение требует много работы по своему обслуживанию. Нередко возникает необходимость в сварке. Но не каждый владелец имеет возможность обратиться к профессиональному сварщику. Многие предпочитают проводить сварочные работы сами.

В данной статье мы расскажем, как правильно выбрать оборудование для сварки, и какого типа сварочный аппарат лучше.

Краткое содержимое статьи:
Классификация сварочников
Все аппараты сварки принято делить на следующие виды:
Бытовые. Не позволяют осуществлять сварочные работы значительной продолжительности без перерыва. Для их применения достаточно сети в 220В и силы тока 200А. Это оптимальный вариант для домашнего использования. К ним относится, например, ручные сварочные аппараты.

Профессиональные. Отличаются большей универсальностью и возможностью работать не только при напряжении 220В, но и 380В. Сила тока при этом может превышать 200А. Другим их отличием является размер. Профессиональный агрегат значительно крупнее бытового.
Трансформаторы
Это одна из наиболее простых конструкций сварочного оборудования. Принцип действия аппарата трансформаторного типа заключается в преобразовании переменного электрического тока большего напряжения в переменный ток меньшего напряжения.

Результатом данного процесса и является сваривание. Для такого агрегата предпочтительнее использовать рутиловые или фтористо-кальциевые электроды диаметром 1,5-2,5 мм. Преимущества трансформатора:
- простое конструкционное решение;
- надёжность;
- относительно низкая стоимость;
- лёгкость эксплуатации;
- высокий КПД.

К недостаткам относятся:
- значительные габариты;
- большой вес;
- высокая энергозатратность;
- зависимость от напряжения.

Сварочные выпрямители
Принцип их действия заключается в преобразовании напряжения (переменного в сети в постоянное сварки). Достоинства:
- высокое качество сварных швов;
- возможность проведения сварочных работ с чугуном и цветными металлами;
- постоянность и стабильность электродуги;
- возможность работы с низколегированной сталью и нержавейкой.

Инверторы
Отличие сварочных аппаратов инверторного типа заключается в более высокой частоте. Данная модель была разработана для сварки в условиях постоянного напряжения, обеспечиваемого присутствием электрогенератора и соединительных проводов.

Плюсы:
- высокий КПД;
- малогабаритность;
- лёгкий вес;
- удобство эксплуатации;
- высокий уровень качества работы;
- высокая устойчивость электродуги;
- изначально ровная поверхность стыков;
- возможность работы в значительном диапазоне тока;
- устойчивость к перегрузкам;
- возможность использовать новичкам;
- универсальность в отношении электродов.
Полуавтоматы
Работа сварочных аппаратов полуавтомат осуществляется на постоянном или импульсном токе с применением защитных газов. Электроды здесь не нужны.

Вместо них применяется проволока и различные типы газа, подбираемые в зависимости от вида металла. Положительные стороны:
- высокое качество сварных швов;
- минимальное разбрызгивание металла;
- значительная эффективность работы;
- возможность сварки тонких металлических листов.

Советы
Сварочное оборудование довольно травмоопасно. Поэтому каждому начинающему сварщику будет полезно ознакомиться со следующими рекомендациями, которые дают опытные профессионалы сварного дела:
Производство сварочных работ допустимо только в спецодежде и при наличии средств защиты.
Во время сварочного процесса проволоку нужно держать таким образом, чтобы направление брызг металла было обратным от сварщика.

Необходимо следить, чтобы не было контакта с токонесущими проводами. Также в рабочем состоянии нельзя касаться электрического держателя, рабочей поверхности и горелки.

Помните, что нужно отслеживать уровень влажности в помещении, где проводится сварка.

Пространство, где проходят сварочные работы, должно хорошо проветриваться и вентилироваться.

Помните о необходимости сразу же, как закончились работы, обесточить оборудование. Его ни в коем случае нельзя оставлять включённым.

Позаботьтесь о том, чтобы рядом с местом, где будет проводиться сварка, не было легко воспламеняющихся вещей.

Поверхность рабочих элементов обязана регулярно очищаться и обезжириваться.

Площадка, где планируется проводить сварку, должна быть очищена от присутствия домашних питомцев и домочадцев.

Оборудование для сварки нельзя использовать для размораживания чего-либо.

Фото типов сварочных аппаратов































Также рекомендуем посетить:
Инструменты из раздела:
zdesinstrument.ru
120 фото и правила выбора оптимального аппарата
В наше время, наверное, не осталось ни одного человека, который не слышал бы о сварочных инверторах. Они занимают лидирующие позиции, значительно потеснив трансформаторы. Сегодня производители предлагают огромный ассортимент изделий с самыми разными теххарактеристиками.

В данной статье вы узнаете, какие бывают виды сварочных аппаратов инверторного типа и какой сварочный инвертор лучше.

Краткое содержимое статьи:
Достоинства инверторных сварочников
Инверторы стали популярны сразу же после своего появления на рынке. Они высоко ценятся не только специалистами, но и новичками. Это объясняется их следующими достоинствами:
- Высокий уровень КПД (до 95%).
- Лёгкий вес.
- Экономичность.
- Низкая нагрузка на сеть.
- Простота розжига дуги.
- Лёгкость и удобство эксплуатации.
- Минимальное образование брызг расплавленного металла.
- Хорошая манёвренность.
- Доступная стоимость.
- Большой ассортимент моделей.

Таким образом, если вы – обладатель частного домовладения или хозяин загородного дома, то покупка сварочного инвертора для дома для вас обязательна.
Виды инверторных аппаратов
Существуют следующие виды сварочных инверторов:

Ручные дуговые (ММА). Такой вид считается классикой. Принцип его работы – это ручная сварка дугой с использованием электродов. Ручные аппараты для сварки – одни из самых популярных. Во многом это объясняется их низкой стоимостью.

Полуавтоматы. Они более продвинуты. Это идеальный выбор для опытных специалистов. Новичкам он не рекомендован из-за сложных настроек.

Использовать полуавтоматический аппарат советуют в ситуации невозможности получения требуемого результата при применении сварки ММА.

Аргонно-дуговые (TIG). Их отличает универсальность и высокое качество сварных швов. Они позволяют сваривать любые типы металла. Сварочные работы осуществляются за счёт дуги, которая образуется на конце неплавящегося электрода. Подача припоя происходит вручную.

Главный элемент схемы любого сварочного инвертора – импульсный преобразователь, который служит для выработки высокочастотного тока. Именно это объясняет лёгкость зажигания дуги и поддерживания ее стабильности в течение всей сварки.
Правила выбора
Выбирая инвертор, первым делом нужно посмотреть на область использования. На фото сварочных инверторов видно, что они могут быть:
- бытовыми;
- профессиональными;
- промышленными.

Далее необходимо учесть следующие нюансы:
Сварочный ток. Это параметр, при котором инвертор работает нормально, не перегреваясь. При этом учитывается длительность нагрузки в повторно-кратковременном режиме. Для домашнего использования будет достаточно 160-200 А.

Напряжение. Лучше выбирать нечувствительные к перепадам напряжения сварочные аппараты, ведь работая от городских сетей, нельзя избежать колебаний напряжения.

Стоимость. Не стоит выбирать самые дешёвые модели. Они могут быть недолговечны.

Изготовителя. Выбирайте продукцию от проверенных производителей сварочных инверторов.

Мощность. Чем выше данный показатель, тем больше видов работ можно выполнить сварочным агрегатом.

Рабочие температуры. Этот параметр имеет немаловажное значение. Перегрев или переохлаждение могут отрицательно сказаться на инверторе и даже привести к его поломке.

Небольшой диапазон возможных температур увеличивает риск того, что аппарат довольно быстро выйдет из строя. Поэтому лучше остановить выбор на устройствах с как можно большим температурным допуском.

Защитные функции. Инвертор обязан быть оборудован защитой от перегрева, перепада напряжения, замыкания, а также от скопления влаги и пыли.

Рабочий цикл. Он показывает, сколько времени сварочный агрегат должен находиться в работе, а также продолжительность и частоту необходимых перерывов.

Дополнительные функции. Устройству не помешает наличие таких дополнительных функций, как форсаж дуги, антизалипание и др.

Гарантийный срок. Выбирайте аппарат с наибольшей гарантией.

Пригодность к ремонту. Покупая инвертор, нужно заранее продумать свои действия в случае его поломки. Перед приобретением той или иной модели узнайте, как далеко расположены сервисные мастерские и насколько доступны детали.

Фото сварочного инвертора



















Также рекомендуем посетить:
Инструменты из раздела:
zdesinstrument.ru
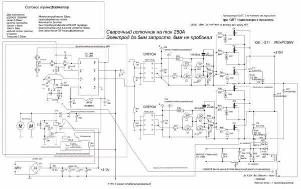
Сварочный аппарат своими руками — 110 фото создания всех необходимых блоков
Основная часть специалистов считает, что создание аппарата для сварки не потребует особых навыков. Но прежде чем приступить к его изготовлению, нужно чётко понять в каких целях его можно использовать.

Очень важно, чтобы схема сварочного аппарата была как можно проще, изредка, даже применяют трансформаторы, изъятые из микроволновой печи. Изделие обязано функционировать от бытовой электрической сети с напряжением в 220В.

При этом выделяют целый каталог самодельных аппаратов, функционирующих от электрической сети в 380В.

Краткое содержимое статьи:
Комплектация
Сборка аппарата, в большинстве ситуаций, совершается для осуществления мелких сварочных работ, требуемых в бытовых условиях.

В комплектацию представленного аппарата включены следующие компоненты:
Блок питания
Главным компонентом в нём считается преобразователь (трансформатор), его можно создать из бывшего автотрансформатора или же из преобразователя, изъятого из микроволновой печи. Если используется последний вариант, то вынимая трансформатор из микроволновой печи нужно быть предельно осторожными, чтобы не навредить основной обмотке.

Дополнительная обмотка подвергается удалению и переделке. Расчёт числа витков и объема проводов из меди рассчитывается с учётом заранее подобранной мощности изготавливаемого аппарата.

Блок выпрямителя
Главными компонентами представленного оборудования являются диоды. Подборка мощности диодов выполняется таким образом, чтобы они были в состоянии выдержать предварительно установленные нагрузки. Для охлаждения диодов применяются специальные радиаторы, изготовленные из сплава алюминия.

При разметке установочной платы обязательно нужно оставить место для дроссели, которая создана сглаживать импульсы. Сборка выпрямителя выполняется на отдельной плате с применением гетинакса или текстолина.
Блок инвертора
Инвертор трансформирует поступающий из выпрямителя постоянный ток в переменный, который характеризуется высокой частотой колебания. Трансформация осуществляется с применением электронных схем на мощных транзисторах или тиристорах.

Изготовить сварочный инвертор своими руками – не трудно, главное, подобрать все представленные компоненты, присутствующие в комплектации. К тому же можно значительно сэкономить на дополнительной обмотке преобразователя, используя не медные провода, а медную жесть.
Технология сборки сварочного аппарата
Если вас интересует, как сделать сварочный аппарат собственноручно, то нужно следовать такому плану:

Выпрямитель располагается на одном пульте управления с преобразователем и дросселю. Регулятор силы тока располагается на панели управления.

С имеющихся катушек преобразователя (не задевая сердечник) удаляются дополнительные обмотки. К основной обмотке прикасаться не нужно, а вот среднюю можно перемотать проводом, выполняя отводы через последующие тридцать витков.
Применяя многожильный кабель силового типа с тремя фазами на две, расположенные по краям катушки до полноценного их наполнения требуется намотать дополнительную обмотку.

Клеммы для выведения дополнительного типа обмотки преобразователя изготавливаются из трубок, из меди, диаметр которых равен 10-12 миллиметров, в длину они достигают 30-40 миллиметров. Одна сторона клеммы расклепывается и в образовавшейся пластине просверливается выемка размером около десяти миллиметров, с обратной стороны, вставляется предварительно зачищенный провод.

С панели, размещённой сверху преобразователя, удаляются винты, оснащённые гайками, и заменяются усовершенствованными винтами, типа М10 – к ним подсоединяются клеммы.

Для выведения основной обмотки создается отдельная плата и прикрепляется к преобразователю. Предварительно в плате нужно создать 10-11 отверстий, в диаметре достигающих 6 миллиметров, и соединить с ними винты М6, содержащие две гайки и шайбы. Далее, осуществляется параллельное соединение двух боковых обмоток, а затем добавление к ним средней обмотки.
Главной характеристикой самодельного сварочного аппарата является то, что к электрической сети он может быть подключен только через рубильник, используя провода сечения около 1,5 мм2.

С фото сварочного аппарата, изготовленного своими руками можно ознакомиться в нашей галерее.

Если при изготовлении представленного аппарата своими руками возникают трудности, то всегда можно приобрести сварочный аппарат в магазине.

Фото сварочного аппарата своими руками





























Также рекомендуем посетить:
Инструменты из раздела:
zdesinstrument.ru
Как выбрать сварочный аппарат для дома? Рекомендации от профи + фото и видео!
Сварочный аппарат – очень важный инструмент для любого домашнего мастера, поскольку, используя его можно значительно снизить стоимость работ по самостоятельному ремонту дома, а также его постройке.

Сварка необходима практически везде, и чтобы часто не нанимать для осуществления работ профессионального сварщика, намного рациональнее приобрести аппарат для себя, научиться самостоятельно работать, используя его, и тогда в дальнейшем удастся экономить таким образом достаточно большие суммы.

Содержимое статьи:
Выбираем сварочный аппарат для самостоятельных работ
Все электросварочные аппараты делятся на три разновидности:

Трансформаторы, которые осуществляют сварку исключительно используя переменный ток.

Агрегаты, работающие в режиме под названием MMADC, осуществляющие сварку исключительно на выпрямленном токе.

При помощи таких выпрямителей легко можно варить не только нержавеющую и известную всем строителям углеродистую сталь, но также и сплавы алюминия.

Используя его можно получить высокого качества шов.

Сварочные аппараты, которые работают в зависимости от определенной модели в любом режиме. Такие инверторы можно считать самыми универсальными, поскольку сварка осуществляется для любых материалов.
Практически все мастера-любители отмечают, что лучше все же делать выбор в пользу инверторных агрегатов.

Несмотря на тот факт, что цена на них несколько выше, она быстро окупится их универсальностью и удобством в работе.

Правда, если свободных денежных средств нет для покупки такого аппарата можно выбрать по своим предпочтениям и самый простой сварочный трансформатор.

Главные параметры сварочного аппарата
Главное, что нужно сделать – это перед покупкой обратить внимание на такой показатель аппарата, как рабочее напряжение.

Нюанс заключается самый главный в том, что есть трансформаторы, работающие от однофазной наиболее распространенной сети или же от трехфазной.

Более стандартными принято считать комбинированные модели, которые в зависимости от конкретной ситуации позволяют использовать одной из сетей на выбор.

Второй значимый момент – это мощность агрегата. Те модели, у которых питание приблизительно 380В отличаются лучшими показателями мощности, не вызывают больших скачков в рабочей сети для напряжения, вот только в любом случае не у каждого получится осуществить подключение непосредственно к трехфазной сети.

Заявленная в характеристиках мощность для агрегата не должна быть в любом случае выше, нежели максимально-допустимая мощность непосредственно для вашей сети.

Третий параметр, который стоит учитывать – это размеры электродов, которые используются и диапазон всех рабочих токов.

Например, для того, чтобы осуществлять варку углеродистой стали вполне хватит диапазона с токами 80-160А. Количество электродов варьируется от 1 до 6 в зависимости от того, насколько толстые заготовки.

В любом случае, размеры сварочного аппарата важны лишь в ситуации, когда в дальнейшем вы думаете, что будете его часто перемещать с одного места на другое.

Так как большинство сварочных агрегатов отличаются достаточно большим весом, лучше всего при покупке выбрать тот аппарат, который будет с колесами и дополнительной ручкой. Так удобнее его будет передвигать и вам не придется испытывать абсолютно никаких неудобств.

Абсолютно все аппараты на практике комплектуются сразу двумя качественными кабелями с дополнительными зажимами под названием «крокодил», электродержателем.

Во время приобретения сварочного агрегата обязательно посмотрите на длину кабелей, поскольку она ни в коем случае не должна быть меньше двух метров для вашего удобства.

Фото советы как выбрать сварочный аппарат





















































Посмотрите обзоры по теме:
dizajnroom.ru
90 фото выбора метода сварки и теория реализации работ
Правильная технология выполнения сварочных работ позволяет получить качественное металлическое изделие, которое способно прослужить достаточно долгий промежуток времени. Сегодня практически каждый может научиться пользоваться электросварочным аппаратом.

Для этого необходимо иметь определённые практические знания и соблюдать элементарные правила сварочных работ. Они позволяют избежать распространённых ошибок начинающих сварщиков.

Краткое содержимое статьи:
Теория электрической сварки
Выполнять сварочные работы в домашних условиях может каждый. Для этого рекомендуется ознакомиться с основной теорией электросварочного аппарата.

Перед тем как приступить к рабочему процессу необходимо подготовить:
- сварочную установку;
- электроды нужного диаметра;
- специальная защитная маска. Она защищает глаза от яркого излучения в ходе химической реакции. Помимо этого она предотвращает попадание окалин в процессе работы в область лица;
- рукавицы из плотной ткани;
- резиновая обувь.
Соединение металлических поверхностей происходит в результате возникновения электро дуги, которая под действием высокой температуры обеспечивает химическую реакцию между железной поверхностью и обмазкой электрода.

Она состоит из легко воспламеняемых элементов и минералов. В ходе работы выделяется газовое облако. Оно в дальнейшем предотвращает окисление раскаленного железа с кислородом. После чего, это облако оседает на металлической поверхности выступает в качестве дополнительной защиты.

Мощность электрической дуги напрямую зависит от расстояния между заготовкой и электродом. Основные характеристики электросварочного аппарата напрямую зависят от вольамперной линии. Опытные профессионалы называют её внешней.

Для ручного аппарата применяют крутопадающую и пологопадающую характеристику. У первой разновидности, сварочной ток не слишком зависит от электрического напряжения, а значит расстояние между электродом и поверхностью железа не требует особой точности. Сварка с пологой характеристикой требует соблюдения правильного расстояния.

Дополнительный поджиг (осцилятор) формирует максимальное напряжение. В момент образования электрической дуги он отключается.
Как выбрать сварку?
Для новичков оптимальным решением будет инверторная сварочная установка. К преимуществам данного устройства относят:
- ограничение максимального тока в процессе работы;
- стабильность;
- быстрый поджиг;
- дополнительная защита от перегрузок;
- небольшой вес.

Довольно сложно работать с трансформатором переменного тока. Устройство имеет простое строение, что позволяет сделать его самостоятельно в домашних условиях. Основное достоинство такого сооружения заключается в его надежности.

Отсутствие практического опыта, может спровоцировать поломку основного генератора понижающего тока. Несоблюдение элементарных требований сварочных работ, может стать причиной короткого замыкания в процессе соединения деталей.

Технология сварочного процесса
Качество сварочного шва напрямую зависит от толщины металлических деталей и диаметра электрода. Стоит отметить, что неправильный расчет постоянного тока может привести к образованию дефектов на поверхности железа.
Особой трудностью для новичков является поджиг электродуги. Для этого делают скользящее движение по металлической детали. В это время возникает химическая реакция, которая усилит действие переменного тока.

Правильный угол наклона регулирует качество и толщину сварочного шва. Если электрод расположить вертикально, то расплавленное железо будет располагаться в районе электродуги. Начинающему сварщику будет сложно контролировать правильное наложение шва.

Если расположить электрод в любую сторону, то получаются выпуклые неровные места соединения. Опытные специалисты рекомендуют придерживаться 45-90 С.
Примеры хорошей сварки имеют равномерное нанесение раскаленного метала в области соединения деталей. В процессе работы не стоит делать резких движений электродом.

Здесь важно соблюдать правильную скорость перемещения раскаленного электрода. Слишком быстрые движения препятствуют равномерному заполнению микротрещин. В результате крепления могут деформироваться по истечению некоторого времени. На фото сварочных работ запечатлена правильная очередность каждого действия.

Фото сварочных работ













































Также рекомендуем посетить:
Инструменты из раздела:
zdesinstrument.ru
сварка Фотографии, картинки, изображения и сток-фотография без роялти
#57374680 — Closeup industrial Worker at the factory welding
Похожие изображения
Добавить в Лайкбокс
#26148750 — Pipe welding on the pipeline construction
Похожие изображения
Добавить в Лайкбокс
#13434978 — skilled working factory welder
Похожие изображения
ru.123rf.com
