Фото терморегулятор – 90 фото правил монтажа и рекомендации по подбору

90 фото правил монтажа и рекомендации по подбору
Регулируя скорость поступления теплоносителя в радиатор, можно контролировать температуру его прогревания, а, значит, и микроклимат в помещении. Решить эту задачу помогает терморегулятор. Мы расскажем о видах этого приспособления и способах монтажа.

Конструкция и принцип функционирования
Данное устройство состоит из двух основных блоков – клапана и головки термостатического типа для регулирования температуры. В продаже можно встретить модели, рассчитанные под разные типы отопления, которые могут использоваться для установки на трубы разных диаметров.

Чаще всего головка может сниматься, поэтому для используемого клапана подойдут регулирующие компоненты разных видов. Такая стандартизация посадочного места делает использование устройства очень удобным.

Терморегулятор позволяет обеспечить комфортную температуру в помещении, экономить энергоресурсы, снизить финансовые расходы на отопление. При этом принцип работы терморегулятора состоит в управлении потоком поступающего теплоносителя в соответствии с требуемым режимом отопления.
В термостатической головке находится контейнер со средой, которая чувствительно реагирует на температурные показатели. При нагревании происходит ее расширение, что ведет к увеличению контейнера и перекрытию штоком хода для теплоносителя. При охлаждении имеет место реакция в обратном направлении.

Достоинства устройства следующие:
- простота установки и эксплуатации;
- эргономичность;
- широкий диапазон температурного регулирования;
- равномерность в перераспределении теплоносителя.

Особенности конструкции термоклапана
Устройства данного компонента включают два элемента – запорный конус и седло. Запорный механизм и обеспечивает перекрытие промежутка для перемещения теплоносителя. Клапан выбирается в зависимости от типа разводки. Они различны для однотрубной и двухтрубной разводки, что видно на фото терморегулятора на батарею.

Для изготовления корпуса применяются только стойкие к коррозии материалы, часто со специальным хромированным или никелевым покрытием. В продаже можно встретить изделия из латуни, бронзы, нержавейки.

Последний вариант более предпочтителен по надежности и уровню регулирования, однако стоимость такой модели более высокая. Бронзовые и латунные аналоги доступны в большей степени, но их качество зависит от характеристик сплава.

В зависимости от типа исполнения различают модели угловые и прямые. Последний вариант является проходным. Также терморегуляторы могут входить с состав гарнитуры отопительной системы. Выбор производится в зависимости от условий монтажа.

Термоголовки: виды и преимущества
Термостатические компоненты, которые используются в терморегуляторах, могут быть ручными, механическими и электронные. При равенстве функций типы терморегуляторов на батарею различаются удобством пользования.

Ручные
Это самый простой вариант, опирающийся на принцип работы обычного вентиля. При повороте головки в одну сторону поток теплоносителя уменьшается, при повороте в другую – возрастает.

Устройства недорогие и достаточно надежные. Но по уровню комфорта они существенно отстают от своих аналогов. Обычно их ставят на входе и выходе. Они исполняют роль шаровых кранов.

Механические
Устройства могут обеспечивать нужный температурный режим без постоянного участия человека. В конструкции выделяется сильфон – емкость, заполненная газом или жидкостью. Данные температурные агенты отличаются высоким коэффициентом расширения, поэтому при нагревании они наращивают свой объем.

Инструкция по использованию терморегулятора опирается на принцип, согласно которому сильфон будет подпирать шток. Последний перекрывает при нагревании и расширении цилиндра путь для теплоносителя. При остывании вещества в сильфоне, размер цилиндра уменьшается, давление на шток становится меньше и он поднимается.

Механические устройства позволяют точнее регулировать температуру. Но это свойство зависит от инертности вещества в цилиндре сильфона. Если используется газ, то реакция устройства будет выше. Но производить такие модели намного сложнее, а, значит, они будут дороже.

Жидкости с меньшей скоростью реагируют на температурные изменения, но разница в точности будет крайне мала. Поэтому чаще всего именно такое решение выбирается при изготовлении терморегулятора. Существуют также модели с выносным датчиком с присоединением капиллярной трубкой.

Электронные
Это более дорогое, но и при этом массивное приспособление. Оно предполагает наличие электронного табло и блока для установки аккумуляторов – батареек. Движение штока задается не температурными изменениями в сильфоне, а специальным датчиком.

В таком случае требуемый режим можно легко и удобно задать в любой момент времени, но придется регулярно отслеживать работоспособность батареек.

Различают:
- Приспособления с закрытой логикой. В них можно менять только основные параметры.
- Устройства с открытой логикой, допускающие возможность глубокого перепрограммирования.
- Бытовые модели, работающие по принципу механических аналогов, но имеющие электронный дисплей.

Особенности монтажа
Установка терморегулятора на батарею своими руками производится, как правило, на радиаторы из алюминия, стали или биметаллические модели на высоте более 800 мм.

Выбрать надо место таким образом, чтобы его было достаточно для регулировки ручного или механического прибора. Должна поместиться и конструкция электронной модели, но при этом нельзя ее закрывать плотными занавесками.

Монтаж производится в таком порядке:
- подающий стояк перекрывают полностью с полным сливом воды;
- на некотором промежутке от радиатора вырезается горизонтальный участок трубы, с последующим отсоединением от системы;
- если приспособление ставится на однотрубную систему, то надо предварительно обустроить перемычку в систему между подводом и отводом — байпаса;
- вентиль регулятора и запорный кран освобождаются от хвостовика и гаек, которые заворачиваются в пробки самого радиатора;
- обвязка из труб собирается и монтируется в нужном месте с присоединением к подводящим трубам.
Правила настройки
Важно не только понять, как установить терморегулятор на батарею, но и как его настроить. Механический прибор регулируется в такой последовательности:
- перекрыть места активного теплообмена с улицей и другими помещениями;
- термостат переводится в крайнее левое положение, что свидетельствует о полном открытии;
- после нагрева на 5-6 градусов поворот производится в крайнее правое положение с понижением температурного фона;
- после выхода температуры на нужный комфортный уровень клапан надо медленно открывать до появления шума набирающейся воды;
- начало прогрева – сигнал для остановки, после чего следует запомнить положение терморегулятора.

Электронные модели настраиваются проще – надо просто выставить желаемую температуру на дисплее. Использование терморегуляторов делает ваш быть комфортней. Тем более, что установить их и настроить совсем несложно.

Фото терморегуляторов на батарею











































Также рекомендуем посетить:
mojdominfo.ru
Терморегуляторы для радиаторов отопления: как выбрать и установить
Для защиты котельного оборудования от перегрева и высоких нагрузок используются специальные приспособления. Предлагаем рассмотреть, что такое терморегуляторы для радиаторов, как установить устройство, а также инструкция, как выбрать термостат.
Что такое терморегулятор
Эксплуатация котла начинается с работы и проверки термостата. Котел нагревает воду в процессе работы, после чего она перемещается по радиаторам, если уровень допустимого давления жидкости или её температуры превышен, то вполне вероятно, что произойдет авария системы отопления. Данный процесс полностью контролируется термостатами. Чаще всего устанавливается несколько приборов: непосредственно на выходе из котла или бойлера, и на каждом радиаторе, для контроля местной температуры нагрева.
Фото – Автоматический терморегуляторОперационная система газового или электрического котла является достаточно опасной для эксплуатации. Горелки могут не сжигать должным образом топливо, позволяя газу заполнить камеру сгорания, создавая возможность образования пожара или взрывоопасной ситуации. Котел может перегреться, создавая слишком много пара и давления. Датчики температуры на горелке и бака выключат систему, но если тепло поднимается слишком быстро или слишком далеко, то они не справятся со своей работой, и здесь станут необходимы местные предохранители.
Фото – Конструкция терморегулятораДостоинства использования терморегуляторов:
- Экономия электроэнергии, топлива;
- Безопасность жилища, защита от пожара или взрыва;
- Электрические приспособления работают при очень широком диапазоне: от -20 до +70 градусов и более;
- Высокие показатели эффективности даже в экстремальных условиях;
- Можно устанавливать даже на улице или холодильных установках. Просто купить незамерзающий прибор;
- Отличные характеристики долговечности, на каждый термостат, который имеет сертификат качества (паспорт), дается гарантированный срок службы и обслуживания от 12 месяцев;
- Возможность контролировать температуру зонально, по комнате отключаться от сети.
Назначение терморегуляторов: контроль температур в бытовых условиях, производственных цехах, нежилых помещениях, складах и т.д., работа в холодильных установках, автомобильных или транспортных средствах (Бугатти).
Конструкция терморегулятора
Биметаллический термостат состоит из двух полос различных металлов, имеющих разные коэффициенты линейного расширения. Биметаллические полосы действуют в качестве электрического контакта выключателя в электрическом контуре отопления. Из-за разницы в коэффициентах линейного расширения двух металлов, биметаллических полосы деформируются в форму нисходящей кривой и цепь нарушается. Металлической полоски находится в контакте с винтом закрытия клапана. Когда становится слишком жарко, контакт наклоняется вниз и на уровне клапана перекрывается доступ жидкости, газа, пара ит.д. Работа котла останавливается, батареи остывают под естественными физическими процессами.
Фото – Терморегулятор в разрезеПосле того, как температура стабилизируется, теплоноситель снова заработает. Очень важно, если котел достиг предельной температуры, проверить все клапаны и предохранители на целостность, иначе Вы можете подвергнуть себя и своих близких опасности. Принцип работы терморегулятора для котла очень похож на действие автомобильного устройства. Также бывают цифровые либо электронные терморегуляторы, которые состоят из платы, контактов и дисплея.
Как правильно подобрать термостат – виды
Перед тем, как выбрать терморегуляторы для масляного радиатора, сухих или чугунных батарей, необходимо выяснить параметры системы отопления. Главное значение отводится давлению, от этого показателя полностью зависит целостность труб, соединений, тепло и скорость нагрева. Рекомендуем самостоятельно не подбирать регуляторы тепла, пусть это сделают специалисты, они проводят специальные замеры и расчёт данных о жилище, толщине стен, труб, этажности здания и прочем.
Фото – Радиатор с терморегуляторомПравильные системы управления отоплением позволят Вам сохранить дом в комфортной температуре, минимально тратя топливо. Рассмотрим виды терморугляторов и их управление:
Комнатные термостаты. Комнатным термостатам нужен свободный поток воздуха для измерения температуры, поэтому они не должны быть заблокированы шторами или мебелью, или положены рядом с источниками тепла. Напрямую на системы отопления они не устанавливаются, но являются хорошими помощниками при комплексном подходе к организации защиты. Они бывают ручные и автоматические, также активно используются для полотенцесушителей.
Термостатические вентили (Устройства ТРВ). Термостатические вентили не управляют котлом: они могут уменьшить поток воды через радиатор, на котором установлены, когда температура поднимается выше определенного уровня. Необходимо устанавливать такие приборы там, где уровень давления и воды наименьший, это поможет сэкономить энергию. Они бывают встраиваемые и накладные.
Профессионалы не советуют монтировать такие устройства под крышки или прочие дизайн-приспособления, которые придают эстетичности, таким образом, Вы будете как будто обманывать прибор, он будет показывать неверную температуру из-за нагнетания.
Зональные дистанционные контроллеры. Их рекомендуется использовать с терморегулирующими вентилями. Эти термостаты позволят контролировать температуру воздуха в определенных комнатах или участках комнат при помощи инфракрасных лучей. Как только уровень будет достигнут, они передают сигнал котлу или регулятору радиатора, после чего тот прекращает работу. Это хороший комнатный прибор безопасности.
Фото – Инфракрасный терморегуляторТермостат цилиндра. Это особенно важно, если у Вас стоит двухконтурный котел. На выходе вода достигает очень больших температур, до 80 градусов, чтобы предохранить трубы от трескания и протекания, перед подходом к радиаторам нужно установить такие жидкостные терморегуляторы. Они являются программируемыми, настраиваются в любом диапазоне от 60 (иногда меньше) градусов.
Системы управления («умный» термостат). По принципу работы очень похожи на водяные терморегуляторы прямого действия для радиаторов (универсал-приборы). Они контролируют состояние системы из командного блока, и полностью отключают котел до нормализации. Помимо того, что они могут отключать котельное оборудование, данные системы контролируют количество поступления горячей воды в трубы. При необходимости перекрывают вентили.
Фото – Цифровой терморегуляторМонтаж терморегулятора
Установка терморегулятора на радиатор отопления может осуществляться своими руками. Это не сложнее, чем поменять ТЕН. Независимо от того, на металлических или алюминиевых батареях осуществляется монтаж, правила одинаковы:
1. Слейте воду в отопительной установке.
Первая задача заключается в разряде системы центрального отопления. В большинстве случаев для этого достаточно отсоединить один клапан, на входе воды в систему, перекрыть все краны. Также нужно продуть её от воздуха.
Фото – Слив воды2. Открутите адаптер.
Положите много старых полотенец (из махры или хлопка, которые хорошо впитывают воду) или листы бумаги по всему полу. Прижмите корпус старого клапана одним из регулируемых (разводных) гаечных ключей и используйте другой, чтобы ослабить гайки, удерживающие клапан на медной трубе и адаптере, который вставляется в радиатор. Открутите адаптер от радиатора. Возможно, Вам придется использовать клапан радиатора, который встроен внутри батареи.
Фото – Откручивание адаптера3. Установить новый адаптер.
Установите новый адаптер, накидную гайку и металлический воротник на радиатор. Очистите внутреннюю резьбу с чистой тканью и оберните её водопроводной (запорной лентой, белого цвета, в продаже найдете в магазинах сантехники) полоской, несколько раз по часовой стрелке, обязательно после каждого поворота разглаживайте материал. Теперь нужно соединить винтовой адаптер, угловые прокладки и радиатор, плотно затяните конструкцию.
Фото – Установите новый адаптер4. Удалите и замените воротник и накидную гайку.
Удалите старый металлический воротник и глухую гайку из медной трубы, замените все это новым набором. Если воротник не соскальзывает, то нужно осторожно и тщательно вырезать его части и оторвать друг от друга с помощью маленькой отвертки. Работайте крайне скрупулезно, чтобы ножовка или отвертка не соскользнула на трубу.
Фото – Удаление воротника5. Затяните гайку.
После того, как Вы установите термостатический клапан, необходимо затянуть гайку между адаптером клапана, придерживая клапан разводным ключом. При помощи второго ключа плотно затяните гайку, аккуратно, не срывая резьбу, проверьте точность и прочность закрепления.
Фото – Затянуть гайку6. Установите запасную систему защиты.
Снова заполните систему центрального отопления водой и убедитесь в отсутствии утечек. Установите в гостиной клапан полностью открытым, а для спальни или детской наполовину. Старайтесь установить настройки разные для каждой комнаты, во время работы радиаторов держите двери закрытыми. Чтобы не происходило попыток межкомнатных радиаторов компенсировать тепло.
Фото – Запасная система защитыВо время работы с датчиком будьте осторожны, он имеет очень нежные детали, которые могут выйти из строя при малейшем ударе. Для демонтажа терморегуляторов также можно воспользоваться нашей инструкцией.
www.asutpp.ru
Терморегуляторы отопления для радиаторов: обзор устройство и принцип работы. Механические и электрические терморегуляторы
Терморегуляторы отопления: характеристики
С учетом постоянно повышающихся тарифов терморегуляторы отопления для радиаторов становятся обязательным устройством контроля температурного режима. Особенно заметен положительный эффект в сочетании со счетчиками тепла, когда к комфортному микроклимату в помещении добавляется существенная экономия средств на оплату теплоснабжения.

Терморегулятор отопления — Фото 01
Независимо от типа устройства качественное изделие должно выбираться руководствуясь следующими критериями:
- Высокие прочностные характеристики изделия. Особенно это касается прочности крепления термостатической головки;
- Пропускная способность. Установка большого количества регуляторов в систему отопления может привести к необходимости замены теплонасоса на модель с большей мощностью для предотвращения нарушения гидравлического равновесия в сети.
- Быстродействие – способность устройства немедленно реагировать на резкое изменение температуры в помещении.
- Чувствительность – способность реагировать на минимальное изменение температуры.
Механический терморегулятор
- Термостатический элемент (сильфон).
- Термостатический клапан.
- Настроечная шкала.
- Термочувствительный элемент.
- Разъемное соединение.
- Шток.
- Золотник.
- Компенсационный механизм.
- Накидная гайка.
- Кольцо фиксатор.

Схема работы механического терморегулятора — Фото 02
Термореле для отопления различается по типу рабочего вещества, которым заполнен термочувствительный элемент:
- Твердое тело – парафин, стеарин, озокерит;
- Жидкость – спирт, масло;
- Сжиженный газ.
Твердые элементы имеют большую тепловую инерцию до 40 мин. Регулировка температуры проходит с некоторой задержкой, но устройства на их основе намного надежнее и несколько дешевле.
Механические устройства имеют несколько серьезных недостатков. После монтажа необходимо выполнить довольно сложную процедуру настройки. На работу механизма оказывают чувствительное влияние внешние факторы: прямой солнечный свет, сквозняк, близкорасположенные приборы с собственными тепловыми контурами – холодильник, электрорадиатор, трубопровод горячего водоснабжения и т.п.
Особенности жидкостных механизмов
Жидкостные устройства более точно регулируют температуру, скорость отклика составляет 25 мин. По сравнению с твердотельными, емкость сильфона терморегулирующей головки прибора несколько меньше. Устройство более надежно на него меньше влияет температура самого радиатора, погрешность при изменении температуры теплоносителя с 50 до 800 Со составляет 0,9-1,50 Со в зависимости от модели производителя.

Термостат RAW-K с жидкостным наполнением — Фото 03
Преимущества газонаполненных терморегуляторов
Наиболее совершенный, среди механических типов, газовый тип. Его основное превосходство над другими системами – это минимальный период отклика на изменение температуры внешней среды. По данным испытаний клапан устройства приходит в движение при плавном изменении температуры с 18 до 220 Со или резком скачке с 16 до 190 Со . При этом «постоянная времени» — время, за которое клапан в механизме проходит 63% пути, составляет всего 8 мин.

Термостат RA2994 с газовым наполнением — Фото 04
Причина заключается в особенности конструкции. Капсула термостатического элемента, где сконденсирован газ, находится на максимальном удалении от стенок изделия. На нее не оказывает влияние температура корпуса самого терморегулятора. Таким образом, существенно повышается чувствительность, скорость действия и точность прибора.
Принцип работы терморегулятора для отопления
Независимо от типа рабочего вещества механические терморегуляторы имеют единый принцип действия. Под воздействием внешней температуры рабочее вещество в сильфоне изменяет объем. Компенсационный механизм перемещает шток, регулирующий плотность прилегания золотника. Происходит изменение интенсивности поступления теплоносителя из общей системы отопления.

Устройство механического терморегулятора — Фото 05
Преимущества современных терморегуляторов
- Технологичность – не требуется техническое или профилактическое обслуживание, для установки не нужно изменять структуру системы отопления.
- Эргономичность – небольшие размеры, простота формы и традиционная цветовая гамма будут органично смотреться в любом стиле интерьера.
- Обеспечение равномерного распределения теплоносителя по системе отопления оптимизирует работу оборудования: теплонасоса и автоматики котла отопления.
- Предотвращается работа котла с пиковыми нагрузками, этим обеспечивается сохранность аппаратуры и экономия энергоресурсов до 25%.
- Появляется возможность регулировки микроклимата в каждом отдельном помещении всего строения.
- Широкий диапазон регулируемой температуры 5-300 Со и точность управления до +/- 1-20 Со .
Настройка
После подключения устройства необходимо произвести его стартовую настройку. Это повысит эффективность управления теплоотдачей радиатора.
- В комнате закрываются все двери и окна для предотвращения значительной теплопотери.
- Термометр, желательно электронный, устанавливается в той точке помещения, где необходимо поддержание оптимальной температуры.
- Клапан полностью открывается, поворачивая головку влево до упора. При этом котел должен работать в штатном режиме. Радиатор, при такой настройке, будет функционировать с максимальной теплоотдачей. В помещении начнет интенсивно подниматься температура воздуха.
- Необходимо дождаться возрастания температуры на 5-80 Со от первоначальной. Затем клапан закрывается до упора вправо.
- Воздух в комнате начнет постепенно остывать. Необходимо дождаться оптимально комфортного значения.
- После достижения такой температуры медленно повторно открываем клапан. После того как послышится шум поступающей из системы воды и произойдет резкое нагревание поверхности радиатора, прекращаем вращение клапана.
- Терморегулятор настроен на оптимальную температуру.

Терморегулятор в разобранном виде — Фото 06

Настройка терморегулятора — Фото 07
Электронный терморегулятор для радиатора отопления
Такие устройства бывают двух типов – с открытой (программируемые) и закрытой логикой. Для бытовых нужд преимущественно используются последние. Результат их действия подобен механическим аналогам. Основными недостатками этих приборов является их высокая стоимость и энергозависимость. Работают они от батареек или аккумуляторов, которые необходимо периодически менять.
Программируемые регуляторы используются в качестве центрального контроллера в системах автономного отопления. Они могут управлять циркуляционными насосами, температурой теплоносителя в сети теплоснабжения, интенсивностью работы котлов отопления всех систем. Информацию о температуре в помещении предает дистанционный термодатчик для отопления, установленный в каждой комнате.

Электронный терморегулятор — Фото 08
Термостатическое оборудование
К нему относятся трех и четырех ходовой, угловой и проходной термостатический клапан для радиатора. Принцип работы и конструкция довольно просты и могут быть рассмотрены на приме трехходового клапана.
- Корпус.
- Вставка.
- Конус.
- Шток.
- Седло.
- Камера разгрузки по давлению.
- Сальниковое уплотнение.

Термостатический клапан для радиатора — Фото 09
Принцип действия
Вода, циркулирующая в системе через правый и фронтальный патрубки, имеет определенную температуру. После ее понижения осуществляется поднятие штока, конус клапана выходит из седла и открывает доступ всем трем каналам. Осуществляется поступление горячего теплоносителя в систему.
Терморегулирующие краны имеют внешний или внутренний механизм управления штоком. По типу механизма различают привод, регулирующий термостат для радиатора с прямым действием, и аналогичный, использующийся в терморегуляторах и с внешним управлением.

Терморегулирующий кран — Фото 10
Выносная термостатическая головка, может быть размещена, в помещении или непосредственно в трубопроводе. Управление штоком в этом случае осуществляется внешним электроприводом под управлением контроллера. Управление может быть механическим от сервопривода подсоединенного к заслонке котла.
Правила подключения
Устанавливать терморегулятор на батарею целесообразно, если материалом служит алюминий, сталь или радиатор имеет биметаллическую конструкцию. Чугун имеет слишком большую тепловую инертность и для установки данных устройств практически не пригоден.
- Высота над уровнем пола не менее 80 см.
- Удобный доступ к регулятору настройки.
- Чувствительная часть термостата не должна быть экранирована от остальной комнаты шторами, драпировками или декоративным коробом. Если по дизайнерскому замыслу этого не избежать, то устройство можно доукомплектовать дополнительным дистанционным детектором.

Установка терморегулятора — Фото 11
Методы установки и схемы подключения
Существует множество технических решений, как регулировать температуру батарей отопления, контролируя циркуляцию теплоносителя в системе.
В строительстве практикуются одно и двухтрубные системы отопления. Для двухтрубных – больше подходят термостаты с клапанами, имеющими повышенное гидравлическое сопротивление. Диаметр типа RTD-N соответствует диаметру присоединительного штуцера радиатора. Гидравлическое сопротивление такого устройства находится в диапазоне 0,1-0,3 бар. При превышении 0,3 бар может появиться шум в системе, а при 0,6 бар термоэлемент перестает функционировать.

Конструкция терморегулятора — Фото 12
Для однотрубных систем практикуют использование типа RTD-G. Клапаны с пониженным гидравлическим сопротивлением. При подключении следует использовать кран с терморегулятором с диаметром разъемного соединения 20 мм при этом диаметр трубы замыкающего участка – 15мм. при такой компоновке достигается максимальная эффективность самопроизвольного затекания теплоносителя в радиатор.
- Нижнее боковое подключение с вынесением терморегулятора на байпасе в верхнюю часть радиатора. Используется преимущественно в двухтрубных системах.
- Нижнее подключение с размещением терморегулятора в верхней части радиатора с монтажом непосредственно к соединительному штуцеру батареи. Применяется в однотрубных системах .
- Нижний способ подключения с использованием четырехходового термостатического клапана. Такая обвязка особенно удобна если трубы системы отопления монтируются под полом. Четырехходовый запорный механизм клапана способен не только регулировать температуру теплоносителя, но и отключить и снять радиатор без слива воды из всей системы.
- Угловой клапан используется для бокового, диагонального, замыкающего подключения в однотрубной системе.
- Проходной прямой термоклапан в обвязке с байпасом в однотрубной системе вертикального, бокового монтажа.
- Проходной прямой термоклапан в двухтрубной системе.
- Трехходовой термостат с вынесенным датчиком температурного контроля. Используется для монтажа замыкающего участка.
Наиболее технически совершенные модели имеют термостатическую головку направленную перпендикулярно плоскости стены.
rmnt-aqua.ru
принцип работы и как установить (схема + видео) » SanDizain.ru
Терморегулятор, предназначенный для батарей, позволяет установить оптимальную температуру в комнате и сэкономить на отоплении. Разобраться в разновидностях устройства, принципе его работы и монтаже при помощи наглядных схем поможет эта статья с фото и видео.
Виды терморегуляторов и принцип их работы
Когда в квартире становится слишком жарко, многие хозяева открывают форточки, выпуская тепло на свежий воздух. Это не целесообразно, особенно когда за отопление платят по счётчику. В таких ситуациях выгодно ставить на радиаторы специальный терморегулятор. Он позволяет экономить до 25% топлива, если речь об автономной системе обогрева. В частных домах устройство окупается в течение одного отопительного сезона. В помещениях с централизованным отоплением оно помогает если и не сэкономить, то уж точно создать комфортный микроклимат.
Совет. Установка термостата особенно актуальна для комнат, которые находятся на солнечной стороне, а также для помещений, где наблюдаются частые перепады температуры – например, в кухне.
По способу управления термостаты бывают:
- механические;
- электрические.
Механическая модель работает без привлечения энергии извне. Она имеет в своём составе клапан и термоголовку, которая формируется из регулятора, привода и сильфона – высокочувствительного элемента, заполненного жидкостью или газом. Принцип работы такого термостата:

Устройство терморегулятора для батареи
- При повышении или понижении температуры объём теплоносителя в системе отопления изменяется.
- Если в помещении становится теплее, сильфон растягивается, а специальный шток перекрывает теплоносителю проход. Если же в комнате похолодало, сильфон сжимается, поступление теплоносителя увеличивается.
Внимание! На точность и продуктивность функционирования терморегулятора влияют сквозняк, солнечные лучи, температура за окном, непосредственная близость холодильника или обогревателя и др.
Электронные устройства работают от батареек, которые можно подзаряжать. Владельцу жилья нужно запрограммировать термостат на поддержание желаемой температуры, и специальный датчик будет регулировать её в течение всего сезона. Самый простой электровариант – прибор, который похож на механический, но отличается от него наличием дисплея. Для его функционирования достаточно указать диапазон колебания температур или выставить точный показатель, который будет всё время поддерживаться.
По составу рабочего вещества выделяют терморегуляторы:
- жидкостные;
- газонаполненные.
Они отличаются друг от друга по таким критериям:
- скорость реагирования на смену температуры окружающей среды;
- подверженность влиянию температуры теплоносителя.
Газонаполненные устройства выигрывают у жидкостных по обоим параметрам, но поэтому они стоят дороже, а распространены – меньше.

Электрический терморегулятор
Монтаж термостата с учётом системы отопления. Схема, инструкция, нюансы
Лучше всего устанавливать терморегулятор непосредственно на радиаторе – в том месте, где в систему отопления подаётся теплоноситель. Располагать прибор нужно на расстоянии не менее 0,8 м от пола, желательно – в горизонтальном положении, чтобы исключить влияние исходящих от батареи тёплых потоков воздуха. Нужно учесть, что термостат не должен находиться в нише, быть закрыт шторами, решётками и т.д. Всё это повлияет на корректную работу устройства. Поэтому если не удаётся обеспечить подходящие условия, лучше выбрать терморегулятор с выносным датчиком.
Внимание! Не рекомендуется ставить термостаты на радиаторы, сделанные из чугуна, потому что обладают высокой инертностью – долго сохраняют тепло даже после отключения отопления.
Владельцам однотрубной системы отопления следует позаботиться об установке специальной трубы – байпаса. Эта перемычка объединяет прямую и обратную трубы, поэтому в диаметре должна быть на 1 размер меньше, чем они. В остальном алгоритм монтажа терморегулятора одинаков для любых систем.Нужно:
- Перекрыть соответствующий стояк и удалить из радиаторов воду.
- На незначительной дистанции от батареи отрезать горизонтальные подводящие трубы.
- Отсоединить от радиатора трубы и запорную арматуру.
- Вкрутить хвостовики с гайками нового вентиля и термостата в пробки батареи. Вне зависимости от системы отопления прибор устанавливают на верхнюю трубу, вентиль – на нижнюю. На этом же этапе следует поставить байпас – при необходимости.
- Собрать обвязку труб, расположить её на выбранном месте.
- Соединить обвязку с горизонтальными подводящими трубами.

Схема: подключение терморегулятора для батареи
Завершающий этап. Правильная настройка терморегулятора
Когда радиатор с установленным на нём терморегулятором окажется вновь подключённым к стояку, необходимо заняться его настройкой. Владельцам электронных приборов нужно только обозначить желаемую температуру на экране. В некоторых моделях можно регулировать интенсивность обогрева в зависимости от времени суток и даже дней недели. Это удобно, если термостат установлен на даче, куда хозяева наведываются исключительно по выходным.
С механическими приборами контроля тепла работы чуть больше. Для начала следует минимизировать потери тепла: закрыть все окна, двери, отключить вытяжку на кухне. Затем нужно:
- Расположить в комнате термометр.
- Добиться максимальной теплоотдачи батареи – повернуть головку прибора до конца влево и полностью открыть клапан.
- Когда температура поднимется на 5-6°C, прекратить подачу теплоносителя – повернуть головку прибора по максимуму вправо.
- Подождать, пока столбик термометра выдаст оптимальный показатель. После этого постепенно открывать клапан до того момента, пока не станет слышен шум воды. Обратите внимание: головка термостата при этом должна стать тёплой.
Частный дом, квартира или коттедж – терморегулятор пригодится в любом жилье, хозяева которого хотят бережно тратить топливо, но при этом жить в комфортных условиях. А чтобы прибор исправно служил на протяжении долгого времени, выбирайте модели, имеющие сертификат и гарантию от производителя.
Установка терморегулятора на радиатор отопления: видео
Терморегулятор на батарею: фото



sandizain.ru
Схема для сборки простого терморегулятора (термостата) в домашних условиях
Терморегуляторы широко используются в современных бытовых приборах, автомобилях, системах отопления и кондиционирования, на производстве, в холодильном оборудовании и при работе печей. Принцип действия любого терморегулятора основан на включении или выключении различных приборов после достижения определенных значений температуры.

Как сделать терморегулятор
Современные цифровые терморегуляторы управляются при помощи кнопок: сенсорных или обычных. Многие модели также оснащены цифровой панелью, на которой отображается заданная температура. Группа программируемых терморегуляторов является самой дорогостоящей. С помощью прибора можно предусмотреть изменение температуры по часам или задать необходимый режим на неделю вперед. Управлять прибором можно дистанционно: через смартфон или компьютер.
Для сложного технологического процесса, например, сталеплавильной печи, сделать терморегулятор своими руками – задача довольно непростая, которая требует серьезных знаний. Но собрать небольшое устройство для кулера или инкубатора под силу любому домашнему мастеру.
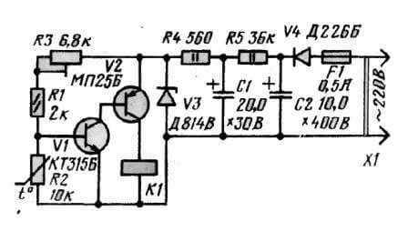
Механический терморегулятор
Для того, чтобы понять, как работает регулятор температуры, рассмотрим простое устройство, которое используется для открывания и закрывания заслонки шахтового котла и срабатывает при нагреве воздуха.
Для работы устройства были использованы 2 алюминиевые трубы, 2 рычага, пружина для возврата, цепочка, которая идет к котлу, и регулировочный узел в виде кран-буксы. Все комплектующие были смонтированы на котел.
Как известно, коэффициент линейного теплового расширения алюминия составляет 22х10-6 0С. При нагревании алюминиевой трубы длиной полтора метра, шириной 0,02 м и толщиной 0,01 м до 130 градусов Цельсия происходит удлинение на 4,29 мм. При нагреве трубы расширяются, за счет этого происходит смещение рычагов, и заслонка закрывается. При остывании трубы уменьшаются в длине, а рычаги открывают заслонку. Основной проблемой при использовании данной схемы является то, что точно определить порог срабатывания терморегулятора очень сложно. Сегодня предпочтение отдается устройствам на основе электронных элементов.

Механический терморегулятор
Схема работы простого терморегулятора
Обычно для поддержания заданной температуры используются схемы на основе реле. Основными элементами, входящими в данное оборудование, являются:
- температурный датчик;
- пороговая схема;
- исполнительное или индикаторное устройство.
В качестве датчика можно использовать полупроводниковые элементы, термисторы, термометры сопротивления, термопары и биметаллические термореле.
Схема терморегулятор реагирует на превышения параметра над заданным уровнем и включает исполнительное устройство. Самым простым вариантом такого прибора является элемент на биполярных транзисторах. Термореле выполнено на основе триггера Шмидта. В роли датчика температуры выступает терморезистор – элемент, сопротивление которого изменяется в зависимости от повышения или понижения градусов.
R1 – это потенциометр, который устанавливает начальное смещение на терморезисторе R2 и потенциометре R3. За счет регулировки происходит срабатывание исполнительного устройства и коммутации реле K1, когда сопротивление терморезистора изменяется. При этом рабочее напряжение реле должно соответствовать рабочему питанию оборудования. Чтобы защитить выходной транзистор от импульсов напряжения, параллельно подсоединен полупроводниковый диод. Величина нагрузки подключаемого элемента зависит от максимального тока электромагнитного реле.

Схема работы терморегулятора
Внимание! В интернете можно увидеть картинки с чертежами термостата для разного оборудования. Но довольно часто изображение и описание не соответствуют друг другу. Иногда на рисунках могут быть представлены просто другие устройства. Поэтому изготовление можно начинать только после тщательного изучения всей информации.
Перед началом работ следует определиться с мощностью будущего терморегулятора и температурным диапазоном, в котором предстоит ему работать. Для холодильника потребуются одни элементы, а для отопления –другие.
Терморегулятор на трех элементах
Одним из элементарных устройств, на примере которого можно собрать и понять принцип работы, является простой терморегулятор своими руками, предназначенный для вентилятора в ПК. Все работы производятся на макетной плате. Если же существуют проблемы с пальником, то можно взять беспаечную плату.
Схема терморегулятор в этом случае состоит всего лишь из трех элементов:
- силового транзистора MOSFET (N канальный), можно использовать IRFZ24N MOSFET 12 В и 10 А или IFR510 Power MOSFET;
- потенциометра 10 кОм;
- NTC термистора в 10 кОм, который будет выполнять роль сенсора температуры.
Термодатчик реагирует на повышение градусов, за счет чего срабатывает вся схема, и вентилятор включается.
Теперь переходим к настройке. Для этого включаем компьютер и регулируем потенциометр, задавая значение для выключенного вентилятора. В тот момент, когда температура приближается к критической, максимально уменьшаем сопротивление до того, как лопасти будут вращаться очень медленно. Лучше сделать настройку несколько раз, чтобы убедиться в эффективности работы оборудования.

Простой терморегулятор для ПК
Современная электронная промышленность предлагает элементы и микросхемы, значительно отличающиеся по виду и техническим характеристикам. У каждого сопротивления или реле есть несколько аналогов. Необязательно использовать только те элементы, которые указаны в схеме, можно брать и другие, совпадающие по параметрам с образцами.
Терморегуляторы для котлов отопления
При регулировке отопительных систем важно точно откалибровать прибор. Для этого потребуется измеритель напряжения и тока. Для создания работающей системы можно воспользоваться следующей схемой.

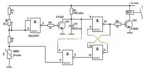
Схема терморегулятора для отопления
С помощью этой схемы можно создать наружное оборудование для контроля за твердотопливным котлом. Роль стабилитрона здесь выполняет микросхема К561ЛА7. Работа устройства основана на способности терморезистора уменьшать сопротивление при нагреве. Резистор подключается в сеть делителя напряжения электричества. Необходимую температуру можно задать с помощью переменного резистора R2. Напряжение поступает на инвертор 2И-НЕ. Полученный ток подается на конденсатор С1. К 2И-НЕ, который контролирует работу одного триггера, подключен конденсатор. Последний соединен со вторым триггером.
Контроль температуры идет по следующей схеме:
- при понижении градусов напряжение в реле растет;
- при достижении определенного значения вентилятор, который соединен с реле, выключается.
Напайку лучше производить на слепыше. В качестве элемента питания можно взять любое устройство, работающее в пределах 3-15 В.
Осторожно! Установка самодельных приборов любого назначения на системы отопления может привести к выходу из строя оборудования. Более того, использование подобных устройств может быть запрещено на уровне служб, осуществляющих подвод коммуникаций в вашем доме.
Цифровой терморегулятор
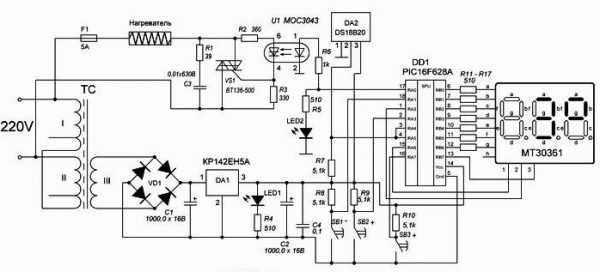
Для того чтобы создать полноценно функционирующий терморегулятор с точной калибровкой, без цифровых элементов не обойтись. Рассмотрим прибор для контроля температур в небольшом хранилище для овощей.
Основным элементом здесь является микроконтроллер PIC16F628A. Эта микросхема обеспечивает управление разными электронными устройствами. В микроконтроллере PIC16F628A собраны 2 аналоговых компаратора, внутренний генератор, 3 таймера, модули сравнения ССР и обмена передачи данных USART.
При работе терморегулятора значение существующей и заданной температуры подается на MT30361 – трехразрядный индикатор с общим катодом. Для того чтобы задать необходимую температуру, используются кнопки: SB1 – для уменьшения и SB2 – для увеличения. Если проводить настойку с одновременным нажатием кнопки SB3, то можно установить значения гистерезиса. Минимальным значением гистерезиса для этой схемы является 1 градус. Подробный чертеж можно увидеть на плане.

Терморегулятор с регулируемым гистерезисом
При создании любого из устройств важно не только правильно спаять саму схему, но и продумать, как лучше разместить оборудование. Необходимо, чтобы сама плата была защищена от влаги и пыли, иначе не избежать короткого замыкания и выхода из строя отдельных элементов. Также следует позаботиться об изоляции всех контактов.
Видео
Оцените статью:elquanta.ru
Терморегулятор своими руками: схема, видео, фото
Продолжаем нашу рубрику , в этой статье будем рассматривать устройства поддерживающие определенный тепловой режим, или же сигнализирующие о достижении какого то значения. Для вас мы предоставили инструкцию о том, как сделать терморегулятор своими руками.Немного теории
Простейшие измерительные датчики, в том числе и реагирующие на температуру, состоят из измерительного полуплеча из двух сопротивлений, опорного и элемента, меняющего свое сопротивление в зависимости от прилаживаемой к нему температуры. Более наглядно это представлено на картинке ниже.
Как видно из схемы, R1 и R2 являются измерительным элементом самодельного терморегулятора, а R3 и R4 опорным плечом устройства.

Элементом терморегулятора, реагирующим на изменение состояния измерительного плеча, является интегральный усилитель в режиме компаратора. Данный режим переключает скачком выход микросхемы из состояния выключено в рабочее положение. Нагрузкой данной микросхемы является вентилятор ПК. При достижении температуры определенного значения в плече R1 и R2 происходит смещение напряжения, вход микросхемы сравнивает значение на контакте 2 и 3 и происходит переключение компаратора. Таким образом поддерживается температура на заданном уровне и производится управление работой вентилятора.
Обзор схем
Напряжение разности с измерительного плеча поступает на спаренный транзистор с большим коэффициентом усиления, в качестве компаратора выступает электромагнитное реле. При достижении на катушке напряжения, достаточного для втягивания сердечника, происходит ее срабатывание и подключение через ее контакты исполнительных устройств. При достижении заданной температуры, сигнал на транзисторах уменьшается, синхронно падает напряжение на катушке реле, и в какой-то момент происходит расцепление контактов.

Особенностью такого типа реле является наличие гистерезиса — это разница в несколько градусов между включением и отключением самодельного терморегулятора, из-за присутствия в схеме электромеханического реле. Вариант сборки, предоставленный ниже, практически лишен гистерезиса.
Принципиальная электронная схема аналогового терморегулятора для инкубатора:

Данная схема была очень популярна для повторения в 2000 годах, но и сейчас она не потеряла актуальность и с возложенной на нее функцией справляется. При наличии доступа к старым деталям, можно собрать терморегулятор своими руками практически за даром.
Сердцем самоделки является интегральный усилитель К140УД7 или К140УД8. В данном случае он подключен с положительной обратной связью и является компаратором. Термочувствительным элементом R5 служит резистор типа ММТ-4 с отрицательным ТКЕ, это когда при нагревании его сопротивление уменьшается.
Выносной датчик подключается через экранированный провод. Для уменьшения наводок и ложного срабатывания устройства, длина провода не должна превышать 1 метр. Нагрузка управляется через тиристор VS1 и мощность нагревателя целиком зависит от его номинала. В данном случае 150 ватт, электронный ключ — тиристор необходимо установить на небольшой радиатор, для отвода тепла. В таблице ниже представлены номиналы радиоэлементов, для сборки терморегулятора в домашних условиях.

Устройство не имеет гальванической развязки от сети 220 вольт, при настройке будьте внимательны, на элементах регулятора присутствует сетевое напряжение. На видео ниже рассматривается, как собрать терморегулятор на транзисторах:
Самодельный термостат на транзисторах
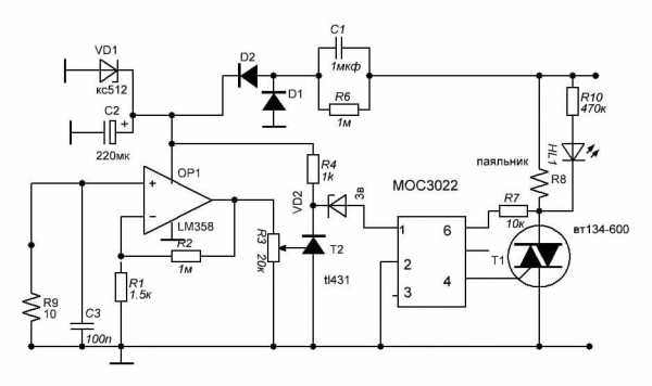
Теперь расскажем как сделать регулятор температуры для теплого пола. Рабочая схема срисована с серийного образца. Пригодится тем, кто хочет ознакомиться и повторить, или как образец для поиска неисправности.
Центром схемы является микросхема стабилизатора, подключенная необычным способом, LM431 начинает пропускать ток при напряжении выше 2.5 вольт. Именно такой величины у данной микросхемы внутренний источник опорного напряжения. При меньшем значении она ни чего не пропускает. Эту ее особенность стали использовать во всевозможных схемах терморегуляторов.

Как видим, классическая схема с измерительным плечом осталась R5, R4 и R9 терморезистор. При изменении температуры происходит сдвиг напряжения на входе 1 микросхемы, и в случае если оно достигло порога срабатывания происходит включение и подается напряжение дальше. В данной конструкции нагрузкой TL431 являются светодиод индикации работы HL2 и оптрон U1, оптическая развязка силовой схемы от управляющих цепей.
Как и в предыдущем варианте, устройство не имеет трансформатора, а получает питание на гасящей конденсаторной схеме C1R1 и R2. Для стабилизации напряжения и сглаживания пульсаций сетевых всплесков, в схему установлен стабилитрон VD2 и конденсатор C3. Для визуальной индикации наличия напряжения на устройстве установлен светодиод HL1. Силовым управляющим элементом установлен симистор ВТ136 с небольшой обвязкой для управления через оптрон U1.
При данных номиналах диапазон регулирования находится в пределах 30-50°С. При кажущейся сложности конструкция проста в настройке и легка в повторении. Наглядная схема терморегулятора на микросхеме TL431, с внешним питанием 12 вольт для использования в системах домашней автоматики:

Данный терморегулятор способен управлять компьютерным вентилятором, силовым реле, световыми индикаторами, звуковыми сигнализаторами. Для управления температурой паяльника существует интересная схема с использованием той же интегральной микросхемы TL431.

Для измерения температуры нагревательного элемента используют биметаллическую термопару, которую можно позаимствовать с выносного измерителя в мультиметре. Для увеличения напряжения с термопары до уровня срабатывания TL431, установлен дополнительный усилитель LM351. Управление осуществляется через оптрон MOC3021 и симистор T1.
При включении терморегулятора в сеть необходимо соблюдать полярность, минус регулятора должен быть на нулевом проводе, иначе фазное напряжение появится на корпусе паяльника, через провода термопары. Регулировка диапазона производится резистором R3. Данная схема обеспечит долгую работу паяльника, исключит его перегрев и увеличит качество пайки.
Еще одна идея сборки простого терморегулятора рассмотрена на видео:
Регулятор температуры на микросхеме TL431
Также рекомендуем просмотреть еще одну идею сборки термостата для паяльника:
Простой регулятор для паяльника
Разобранных примеров регуляторов температуры вполне достаточно для удовлетворения нужд домашнего мастера. Схемы не содержат дефицитных и дорогих запчастей, легко повторяются и практически не нуждаются в настройке. Данные самоделки запросто можно приспособить для регулирования температуры воды в баке водонагревателя, следить за теплом в инкубаторе или теплице, модернизировать утюг или паяльник. Помимо этого можно восстановить старенький холодильник, переделав регулятор для работы с отрицательными значениями температуры, путем замены местами сопротивлений в измерительном плече. Надеемся наша статья была интересна, вы нашли ее для себя полезной и поняли, как сделать терморегулятор своими руками в домашних условиях!
Будет интересно прочитать:
samelectrik.ru
принцип работы, выбор и установка
Ярким представителем управляющей арматуры отопительных систем является терморегулятор для батареи, иначе – радиаторный клапан или термостатический вентиль. Как и прочие новинки в сфере отопления, он пришел к нам из Европы, причем почти сразу был внесен в государственные строительные нормы как обязательный элемент любой водяной системы обогрева. Соответственно, цель данной статьи – раскрыть принцип работы терморегулятора и подсказать пользователям, как его подобрать, установить и настроить в домашней системе отопления.
Для чего нужен терморегулятор
Правильно выбранные и установленные термостатические вентили позволяют не только экономить энергоносители, но и сильно упрощают жизнь домовладельцу в плане регулировки температуры в помещениях. Ведь с помощью котлов отопления можно менять обогрев всех комнат одновременно, увеличивая или уменьшая температуру теплоносителя. А вот регуляторы батарей отопления дают возможность нагревать помещения по-разному в зависимости от их назначения, что приносит немалую экономию энергоносителей.
Для справки. К большинству современных котлов можно подключить выносной терморегулятор отопления, чтобы управлять нагревом в автоматическом режиме. Но это не решает вопрос, поскольку теплоноситель с определенной температурой все равно будет поступать во все комнаты сразу.
Задача термостатического клапана – регулировать количество поступающего в радиатор теплоносителя в зависимости от температуры воздуха в помещении, автоматически ее поддерживая на том уровне, что установил пользователь. Главное, чтобы со стороны теплогенератора поступало достаточное количество нагретой воды, ведь терморегулятор для радиатора может только уменьшать ее расход, но не увеличивать.
О назначении радиаторных термоклапанов доступно рассказывается в следующем видео:
Устройство и принцип работы термостата
Любой автоматический радиаторный клапан состоит из 2 частей:
- Термостатический вентиль с исполнительным механизмом перекрывания потока теплоносителя.
- Термоголовка с управляющим элементом, реагирующим на изменение температуры воздуха.
Вентиль, изготавливаемый из латуни, имеет традиционный механизм с рабочим конусом, входящим в седло и таким способом уменьшающим его проходное сечение. Отличие от обычного ручного крана состоит в том, что конус прикреплен к нажимному штоку с пружиной, выходящему наружу. Нажатие на конец штока осуществляет второй элемент – термоголовка. Чем сильнее нажатие, тем меньше проходное сечение. Ниже на схеме показано устройство регулятора батареи отопления в сборе:

Внутри термостатической головки находится маленький герметичный контейнер, заполненный термочувствительной средой — жидкостью или газом. При нагревании эта среда расширяется, контейнер увеличивается и сильнее нажимает на шток, перекрывая поток теплоносителя. При охлаждении процесс идет в обратном направлении, в чем и заключается принцип работы термоголовки. Рукоятка регулировки с нанесенной шкалой механически ограничивает максимальное открывание клапана.
Важно. Установленный на батарею терморегулятор влияет только на расход теплоносителя, меняя его в ту или иную сторону. Термостат не является регулятором температуры воды, то есть, выполняет количественное регулирование, но не качественное.
Разновидности и выбор терморегуляторов
По исполнению радиаторные вентили делятся на 3 группы:
- прямые;
- угловые;
- в составе гарнитуры подключения отопительных приборов.

Если с прямыми и угловыми терморегуляторами все понятно, то о гарнитуре следует сказать отдельно. Она позволяет одновременно установить термостат на батарею и подключить ее к трубам, выходящим прямо из пола. Хотя цена подобной гарнитуры выйдет больше, чем традиционные подводки из труб, зато выглядеть подобное присоединение будет куда эстетичнее.
Гарнитура подключения радиатора со встроенным термостатомДля двухтрубных систем с циркуляционным насосом отопления подойдет любой из перечисленных клапанов, вопрос заключается лишь в способе подключения отопительного прибора, а с технической точки зрения все они одинаковы. Другое дело – однотрубная схема, для нее лучше купить специальный регулятор температуры батареи с увеличенным проходным сечением седла. Такие терморегуляторы оказывают меньшее гидравлическое сопротивление, что хорошо видно на схеме:

Помимо клапанов, следует выбрать также и термоголовки для батарей, и тут сразу же рекомендация: клапан и головка должны быть от одного производителя, а стыковочные резьбы совпадать. Стандартная резьба на вентиле – М28 и М30. Вообще, выбор конструкций головок не слишком широк – кроме обычных элементов со встроенным сильфоном есть еще изделия с электронным блоком управления и дисплеем. Эти терморегуляторы – программируемые, их можно настраивать на поддержание различных температур в комнате в течение дня.
Совет. Выбирая программируемую термостатическую головку, помните, что она нуждается в электропитании от батарей или сети. Чтобы терморегулятор работал корректно, за наличием электропитания придется следить.

В тех случаях, когда планируется монтаж отопительных приборов за экранами либо окна комнаты предполагается завесить плотными шторами, обычные термоэлементы могут функционировать некорректно. Из-за слабого движения воздуха в районе радиатора температура за экраном и перед ним может отличаться на пару градусов, так что дополнительно к терморегулятору стоит купить выносной датчик с капиллярной трубкой.
Стоящий за экраном датчик посредством капиллярной трубки будет управлять термостатом, ориентируясь на правильную температуру в помещении. Существует и более продвинутая версия в виде выносного регулятора, который тоже присоединяется капиллярной трубкой. Но тут надо быть внимательнее: не ко всем вентилям такие термоголовки подходят, поэтому при выборе терморегулятора нужно консультироваться с продавцом.

Напоследок несколько слов о производителях радиаторных клапанов. Их появилось достаточно много, особенно китайских, чье качество более чем сомнительно. Однозначно рекомендуются к применению терморегуляторы следующих брендов, их надежность не подлежит сомнению:
- DANFOSS;
- HERZ ARMATUREN;
- OVENTROP.
Совет. Не следует покупать и устанавливать термостаты на все радиаторы в доме. Правило такое: чтобы обеспечить нормальное регулирование, в каждом помещении надо оснастить терморегуляторами только те батареи, чья суммарная мощность составляет 50% от общей и более. Простыми словами: при 2 отопителях в комнате вентиль надо ставить на одном (который больше), при 3 – на двух радиаторах и так далее.
Установка и настройка
Перед тем как купить и установить терморегулятор на батарею, надо убедиться, что ваш отопительный прибор не укомплектован клапаном с завода. Это касается стальных панельных радиаторов некоторых производителей, например, KERMI или HEIMEIER. Для них нужно приобрести только саму термостатическую головку с подходящей резьбой и вкрутить ее в соответствующее гнездо.

Настройка и установка терморегулятора на батареи своими руками не должна вызвать у вас больших сложностей. Вот несколько рекомендаций:
- Вентиль всегда ставится только на подающем трубопроводе.
- Соблюдайте направление потока, указанное в паспорте на изделие.
- При монтаже используйте американки, дабы узел всегда можно было разобрать.
- Положение клапана и головки, а также расстояния до ближайших конструкций указаны на схеме:

Если в терморегуляторе не предусматривается функция механической блокировки потока теплоносителя, то для обслуживания радиатора перед клапаном придется поставить дополнительный шаровой кран, как показано на схеме:

Монтаж термоголовки
Крепление элемента к корпусу вентиля осуществляется двумя способами – на резьбе или простым защелкиванием, как на изделиях фирмы DANFOSS. В любом случае сначала надо снять с буксы клапана защитный колпачок, затем рукоятку головки повернуть в положение «max» и вставить в гнездо до щелчка или же слегка подтянуть ключом (когда соединение – резьбовое). Если головка терморегулятора вращается нормально, то установка выполнена успешно.
Вентили некоторых производителей, а также все головки имеют функцию преднастройки. Это заблаговременное ограничение диапазона регулирования температур, которое реализуется в различных моделях по-разному. Например, терморегулятор HERZ ARMATUREN ограничивается с помощью специальных штифтов, в других изделиях прилагается ключ, фиксирующий головку в определенном положении.

Эксплуатационная настройка термостата батареи осуществляется рукояткой с нанесенной шкалой и цифрами (обозначениями). Как правило, диапазон плавной настройки составляет 16—28 °С, а в положении «*» клапан станет поддерживать температуру воздуха 6—7 °С, дабы не случилось размораживания.

В заключение несколько слов о совместимости терморегуляторов с чугунными приборами отопления. В принципе, противопоказаний к установке никаких нет, но есть сомнения в эффективности работы термостатов. Чугунные батареи массивны и вмещают много воды, а оттого инерционны и будут с опозданием реагировать на автоматическое регулирование. Так что здесь предпочтительнее поставить обычный кран на подаче и балансировочный – на обратке.
otivent.com
