Jw1792 в светодиодной лампе – Светодиодная лампа Эра A60-10w-827-E27. Продолжение.: stone_guest — LiveJournal
Светодиодная лампа Эра A60-10w-827-E27. Продолжение.: stone_guest — LiveJournal
- Каменный гость (stone_guest) wrote,
Каменный гость
stone_guest
Теперь уже полностью разобрал лампу. Драйвер оказался собран на микросхеме JW1792, которая на первый взгляд выглядит, как транзистор (корпус TO92). Как ни удивительно, это — микросхема понижающего квазирезонансного неизолированного преобразователя. Справочный листок (datasheet) на неё с отметкой «Конфиденциально» нашёлся в Сети довольно просто, в нём приведена типовая схема включения этой микросхемы.

В лампе схема упрощена — удалены «лишние» детали, такие, как V1, L1, C5, а ёмкость конденсатора C4 увеличена до 2,2 мкФ. В остальном всё то же самое, даже ток сохранён «типовой» — 120 мА.
Такую задачу можно было бы дать школьникам на какой-нибудь олимпиаде — задать вопрос, возможно ли в корпусе о трёх выводах сделать импульсный преобразователь со стабилизацией выходного тока и, если возможно, нарисовать структурную схему. (Структурная схема, приведённая в даташите, ничего мне не смогла объяснить — возникло впечатление, что она относится не к этой микросхеме.) Но непонятно, что заставило китайцев упражняться с созданием такой микросхемы? Конечно, заменить трёхвыводную микросхему существенно проще, чем, например, восьмивыводную, но кто сейчас думает о лёгкости замены?
Но вернёмся к вопросу, почему в лампе Эра две цепи светодиодов стоят параллельно, и почему бы все их не соединить последовательно. В справочном листке на микросхему JW1792 есть график, обозначающий область безопасной работы микросхемы (SOA).

Отсюда видно, что тот режим, который был выбран в лампе (80 В, 120 мА) находится у самой границы области безопасной работы, причём к этой точке наиболее близко проходит именно граница области для микросхемы в корпусе TO92. Если же все светодиоды включить последовательно, а ток драйвера вдвое снизить, то напряжение возрастёт до 160 В, а ток будет 60 мА, и до границы области безопасной работы будет далеко. В общем, вроде бы ничто не мешает соединить все светодиоды последовательно. Вообще, казалось бы, чем правее выберем точку на этом графике, тем большую мощность можем получить от этого драйвера, не вылезая за границу области безопасной работы. Тем не менее, сам производитель микросхемы (фирма JoulWatt) в типовой схеме почему-то рекомендует ток 120 мА.
Photo
Hint http://pics.livejournal.com/igrick/pic/000r1edq
stone-guest.livejournal.com
Схема «энергосберегайки» и переделка драйвера в светодиодный
В предыдущих обзорах уже переделывал драйвер от «энергосберегайки» под светодиодный. Думал, что рассмотрел все варианты. Но нет, есть ещё более простой и надёжный, кардинально упрощающий реализацию. Да, он не лишён недостатков. Возможно, для кого-то эти недостатки очень существенны, кому-то пофиг. Если интересно, заходим.Вот запасы, я их уже показывал.

Нет, это не моё. Просто набрал на работе списанных лампочек на эксперименты.
В первом своём обзоре заказал на пробу только одну «светоматку». После её удачного опробования заказал ещё три (10 Вт и две по 100 Вт холодного и тёплого цвета свечения). Заказал в декабре 2016 года. Через месяц пришли. На дворе 2018-ый год.
Доставка с предысторией.

Трек типа LP00062014671739 отслеживается только до границы.

Заказал ещё не из-за того, что они такие хорошие, а из-за того, что дешёвые и удобные в использовании. На самом деле «светоматки» ПОСРЕДСТВЕННОГО качества на АЛЮМИНИЕВОЙ подложке. Но если использовать не на всю мощность, то послужат долго.
Стандартный пакет с пупыркой внутри, кинули прямо в ящик. Почта Грузии, однако. Наверное, так удобнее.
Метки маркером это я поставил. Там где заводские метки прицепляться и подпаиваться не очень удобно.

Прозвонил мультиметром и нарисовал.
Все характеристики (размеры в том числе) написаны на странице продавца (магазина).

Извините, что так подробно напоминаю, но многим читателям не нравится, когда я делаю ссылки на свои предыдущие обзоры. Очень неудобно перелистывать туда-сюда. Проще читать последовательным текстом.
Размеры можно «заценить» на фоне более понятных предметов.

Кстати, паяются исключительно.
Вот только радиатор алюминиевый.

А вот и схема «энергосберегайки». Она под номером 1. Схемы у разных производителей несущественно отличаются. Присутствуют упрощения или наоборот добавляются элементы для лучшей и более долговечной работы. Но суть одна.

На первом рисунке (схема №1) собственно схема с элементами (красного цвета), которые нужно убрать. На втором, третьем и четвёртом варианты переделки оконечной части под светодиодный драйвер (схема «допилинга»).
У всех этих схем свои недостатки и достоинства. Но у всех есть одно общее преимущество – ничего сверху дросселя МОТАТЬ НЕ НУЖНО, и один существенный недостаток – НЕТ ГАЛЬВАНИЧЕСКОЙ РАЗВЯЗКИ с электрической сетью.
Схема №2 более экономична в этом плане (потери на выпрямительных диодах в два раза меньше), но требует наличия уже двух «светоматок».
Схема №3 самая простая. Никаких выпрямительных диодов, просто подключаем пару «светоматок» встречно параллельно вместо люминесцентной нагрузки. У этой схемы больше всего побочных эффектов, хотя она самая простая в исполнении и у неё наименьшие потери. Ещё один недостаток этой схемы — в случае порчи одной матрицы, вторая выгорает автоматически из-за высокого обратного напряжения.
Кстати, одновременное использование светодиодов холодного и тёплого свечения позволяет добиться более приятного оттенка.
Уже писал, что поверх обмотки дросселя «энергосберегайки» ничего мотать не нужно. Соответственно не нужно подбирать драйвера с большим окном дросселя. Просто подключаемся к освободившимся контактам на плате драйвера.
В качестве донора использую неисправные люминесцентные лампочки («энергосберегайки»).
Для экспериментов у меня осталось несколько 20-тиваттных драйверов.

Размер окна не позволяет ничего подмотать, использую как есть.

Все драйверы от неисправных лампочек, и не факт, что работают.
Но дефект оказался стандартным – вспухший конденсатор сетевого выпрямителя. Именно поэтому я их давно выпаял у всех четырёх. Ставить лучше заведомо бОльшую ёмкость. Чем больше ёмкость, тем меньше пульсации. Я поставил на 10 мкФ.

Собрал макетку.

Выпрямительный мостик я использовал из позапрошлой лабораторки. Он на КД226-ых. Диоды Шоттки здесь не рулят. Слишком большое обратное напряжение. А они, как правило, низковольтные. У меня есть SR5100, но они только на 100 В.
Включил. Работает.
Проверка на пульсации.
Достал осциллограф. Некоторые моменты лучше отсеять сразу. Посмотрю пульсации. Только факты.Эта информация чисто ознакомительная, хотя для многих и интересная.
На самих диодах смотреть пульсации бессмысленно.

Проверял по методике из ГОСТа.

Эти пульсации считать бессмысленно, они слишком малы. В данном случае я ловил пульсации частотой 100 Гц. Это НЕ последствия преобразования, там другая частота порядка нескольких десятком кГц. Это результат сглаживания по входу выпрямителя 220 В «энергосберегайки». Не зря поставил такую ёмкость.

Чисто ознакомительно. Пульсации частотой почти 40 кГц на утомляемость глаз не влияют.
С пульсациями разобрались.
Продолжая традиции своих обзоров, измерил КПД получившейся конструкции.
Для его определения необходимо знать, сколько потребляет от сети, и сколько потребляет «светоматки» по постоянному току. Ничего сложного. Мультиметр и ваттметр мне в помощь.
При напряжении 232 В мощность потребления от сети всего 9,8 Вт. Светильник нагружен лишь на половину своей номинальной мощности. Именно поэтому пульсации оказались настолько малы. Я проверил и других драйверах, других фирм. Приблизительно всё тоже самое.
Я не знаю, как правильно назвать – это свойство или особенность подобных драйверов. Номинальную мощность они отдают при падении напряжения в нагрузке ближе к 100 В. Например, при подключении последовательно двух «светоматок» (падение напряжения около 60 В) мощность возрастает до 14 Вт. Для полноценного использования драйвера с максимальным КПД необходима светодиодная сборка на напряжение никак не менее 100 В.

Мощность по постоянному току (чисто светодиодная) Р=28,28В*0,251А=7,1Вт.
Ƞ=7,1Вт/9,8Вт*100%=72%
Для самоделки очень даже неплохо. Большая часть полезной энергии теряется на выпрямительных диодах, до 10 %.
По яркости соответствует лампе накаливания 75 Вт. Недогруженные светодиоды поражают своим КПД (об этом напомню чуть позже).
После экспериментирования пощупал самые проблемные места. Транзисторы и дроссель/трансформатор были еле тёплые. За них больше не переживаю. Самым нагретым местом была сама матрица. Но и она не была горячей, рука спокойно терпит. Не мудрено при такой мощности…
Кстати, теплоотводящая подложка светодиодов НЕ соединена ни с каким выводом. Это хорошо с учётом отсутствия гальванической развязкой с сетью.
Повторю ещё один эксперимент. Я его уже проделывал и не один раз.
Зависимость «энергоэффективности» матрицы от мощности (тока).
Принцип прост. Я подаю на матрицу ток через калиброванные промежутки (для удобства восприятия) с блока питания, при этом не забываю про напряжение на матрице (т. к. при увеличении тока, хоть и не намного, оно тоже будет увеличиваться) и освещённость. Все данные свёл в таблицу. Остальные данные в таблице – получены путём расчета (перемножением и делением измеренных величин). Это необходимо для получения более наглядных цифр. Ещё раз повторю, показания люксметра сняты для построения графика, не более того.
Экспериментировал в режиме отсечки по току. Блок питания имеет ограничение по напряжению (30В) и току (10А). В данном случае не хватило напряжения для раскачки матрицы на полную. При этом ток ограничился на величине 0,84А. Напряжение больше не росло. Но динамику понятно и по тем цифрам, что имею.
С помощью полученной таблицы и построю график зависимости «энергоэффективности» матрицы от той мощности (тока), которую через неё пропустил.

Как видно из графика, чем выше мощность, проходящая через матрицу, тем ниже «энергоэффективность». Если постараться сказать проще, чем меньше мощность от номинала, тем бОльшая мощность переходит в свет, а не в тепло.
На этом лабораторную работу можно считать оконченной. Работа проведена, вывод сделан. Перехожу к практическим занятиям.
Напомню, что есть у меня светильник на балконе.

Корпус из жести (сталь), будет служить дополнительным теплоотводом.

Всё лишнее убрал.

Я уже вживлял самодельные светильники. После последней лабораторки даже на место уже повесил. Но вот пришла новая идея, и пришлось всё снова демонтировать.
В качестве радиатора использовать алюминиевый лист (толщиной 2мм) от списанной аппаратуры.

Место крепления матрицы к радиатору необходимо очистить от краски и смазать теплопроводящей смазкой.
Особая красота не требуется. Всё будет скрыто плафоном.
Кроме самого драйвера где-то нужно разместить выпрямитель. Затем подключить всё это через клеммник на балконе. А пока всё выглядит так.

Светит обычно, ничего особенного.

И в сборе.

В заключение немного напомню: паять и клепать лампочки — занятие неблагодарное, хотя и интересное. Заводская пайка конечно же надёжней. Гораздо проще пристроить какую-нибудь готовую светодиодную лампочку. Но самоделки работают намного надёжнее. А если руки чешутся – вообще никто не остановит!
Ещё хотел бы предостеречь. Схема не имеет гальванической развязки с электрической сетью.
В целях безопасности корпус светильника должен быть обязательно заземлён, а все эксперименты должны проводиться с особым вниманием и осторожностью.
Как правильно распорядиться сведениями из моего обзора, каждый решает сам в меру своей испорченности :). Я же при написании своего обзора руководствовался только благими намерениями.
Надеюсь, что хоть кому-то помог. Кому что-то неясно по поводу этой самоделки, задавайте вопросы. С остальным – кидайте в личку, обязательно отвечу.
На этом ВСЁ!
Удачи!
mysku.ru
Конструкция и доработка нескольких типов светодиодных ламп
Светотехника
Главная Радиолюбителю Светотехника
В мои руки попало несколько вышедших из строя, уже широко распространённых светодиодных ламп на напряжение 230 В, в изобилии предлагаемых в наших магазинах. Захотелось выяснить причину их быстрого выхода из строя и внутреннее устройство. Все лампы проработали не более одного года, хотя на упаковках утверждается, что их время непрерывной работы 30000 ч, получается 1250 суток, что составляет более трёх лет. И ведь наверняка сгоревшие лампы не эксплуатировались круглые сутки.
Итак, берём первую лампу под товарным знаком iEK. Кроме товарного знака, на корпусе указаны данные и параметры лампы LED-A60, 230 В, 50/60 Гц, 11 Вт, 4000 К. Как известно, большинство сетевых светодиодных ламп имеют примерно одинаковую конструкцию. К несущему корпусу, в котором расположены драйвер и светодиоды, крепится матовая колба светорассеивателя и металлический резьбовой цоколь лампы. Пробуем сначала снять колбу. Для этого я изготовил тонкий узкий нож из обломка полотна от ножовки по металлу, сделав тонкое остриё на наждачном станке. Осторожно вставляем нож между колбой и корпусом, сначала на небольшую глубину, и проходим по ругу. Далее всё повторяем на большей глубине. При этом можно пробовать покачивать колбу лампы, и когда колба будет покачиваться, отделяем её. Оказалось, что колба крепилась с помощью белого силиконового герметика. При этом следует отметить, что у некоторых ламп колба отделялась сравнительнолегко, а у некоторых — трудно. У одной лампы в герметике осталась часть нижнего пояска колбы. Но главное — соблюдать осторожность, тогда всё должно получиться.
На алюминиевой печатной плате, служащей ещё и теплоотводом, припаяны 12 светодиодов поверхностного монтажа белого свечения типоразмера 3528. Один из светодиодов был с чёрной точкой, как оказалось — сгоревший. Алюминиевая подложка плотно вставлена в корпус, оказавшийся внутри также алюминиевым, поверх покрытым пластиком. Корпус тоже должен выполнять функцию теплоотвода, но площадь соприкосновения тонкой алюминиевой платы корпусом невелика, атеп-лопроводящая паста отсутствует. Плата со светодиодами подпаяна к драйверу двумя проводами. Внешний вид разобранной лампы изображён на рис. 1. Удалив герметик, поддевают ножом и извлекают плату со светодиодами, но вынуть её из корпуса не дают провода, соединяющие драйвер с цоколем лампы. Поддев ножом, извлекают центральный контакт цоколя и разгибают идущий к нему провод. Места кернения резьбовой части цоколя к корпусу высверливаем сверлом диаметром 1,5 мм. Сняв цоколь, можно достать плату драйвера. На ней оказался разрушен оксидный конденсатор с обозначением на плате Е2. Часть элементов на плате для поверхностного монтажа установлена со стороны печатных проводников, а на противоположной стороне установлены дроссель, два оксидных конденсатора и микросхема. Схема драйвера с обозначениями элементов, как на плате, показана на рис. 2. Резистор, условно обозначенный как R1, находится не на плате, а соединяет центральный контакт цоколя лампы с ней. Схема драйвера построена на микросхеме OCP8191 в корпусе ТО-92. Микросхема представляет собой неизолированный квазирезонансный понижающий преобразователь для питания светодиодов со стабилизацией тока. В её состав входят MOSFET транзистор с максимальным напряжением сток-исток 550 В и узел управления. В микросхеме есть различные виды защиты: от перегрева, от короткого замыкания в нагрузке, от превышения максимального тока. Ток через светодиоды задают резисторами RS1 и RS2.

Рис. 1. Внешний вид разобранной лампы
Рис. 2. Схема драйвера
После замены конденсатора Е2 на исправный ёмкостью 2,2 мкФ на напряжение 400 В и замыкании контактов сгоревшего светодиода лампа заработала. Был замерен ток через светодиоды, он оказался равен 120 мА, что мне кажется несколько завышенным. Ёмкость конденсатора С3 и индуктивность дросселя были замерены на плате. Применённые светодиоды начинают слабо светить при напряжении 7 В, а при напряжении 8 В и токе 2 мА светят уже ярко. Судя по этому, в одном корпусе расположены два или три последовательно включённых кристалла. Тип светодиодов остался неизвестен.
Следующей «подопытной» стала лампа под торговой маркой General. На ней нанесены следующие обозначения: GLDEN-WA60; 11 Bт; 2700 K, 198-264 B; 50/60 Гц; 73 мА. Матовый светорассеиватель снимают, как и у предыдущей лампы. После этого увидим алюминиевую плату с расположенными на ней семью SMD-светодиодами типоразмера 3528. В отличие от предыдущей лампы, плата припаяна к драйверу и закреплена двумя винтами (рис. 3). Сняв её, увидим, что она была закреплена с помощью винтов на алюминиевом штампованном диске, плотно вставленном в корпус лампы (рис. 4). Заметно, что лампа сделана более качественно, и отвод тепла от светодиодов должен быть лучше.

Рис. 3. Лампа под торговой маркой General

Рис. 4. Диск лампы
Далее аналогично снимаем цоколь. А вот диск приходится потихоньку выбивать со стороны цоколя, просунув тонкий металлический стержень и уперев его ближе к краю, в ребро диска. Иначе диск будет выгибаться. Только после этого вынимаем плату драйвера. Он построен на аналогичной микросхеме BP9916C в корпусе SOP-8 и представляет собой также неизолированный понижающий преобразователь, позволяющий поддерживать постоянным ток через светодиоды. Схема отличается от предыдущей незначительно, в основном номиналами элементов и их обозначениями на плате, и ещё тем, что после резистора R1, параллельно диодному мосту, установлен керамический конденсатор ёмкостью 0,1 мкФ на напряжение 400 В. Поэтому приводить схему не имеет смысла. Микросхема установлена со стороны печатных проводников. Замкнув контакты неисправного светодиода, удалось восстановить работоспособность лампы. При сопротивлении регулировочных резисторов RS1 и RS2, равных 5,6 и 3,9 Ом, ток через светодиоды равен 130 мА.
Потом была вскрыта светодиодная лампа с товарным знаком ASD и с обозначениями на корпусе: LED-A60, 11 Вт, 220 В, 4000 К, 990 лм. Разборка лампы такая же, как и в предыдущих случаях. Вид лампы без матового светорассеивателя показан на рис. 5. На алюминиевой плате, которая просто вставлена в корпус, установлены 18 SMD-светодиодов типоразмера 3528. Площадь теплового контакта с корпусом, как и в первой лампе, очень мала. Плата со светодиодами припаяна непосредственно к плате драйвера. Эти светодиоды, как и в предыдущих лампах, начинают светить при напряжении 7 В, а при 8 В светятся достаточно ярко при токе 2 мА. Следовательно, их параметры должны быть схожими. Драйвер этой лампы построен на микросхеме BP9918C в миниатюрном корпусе для поверхностного монтажа SOT23-3. Эта микросхема аналогична микросхемам в предыдущих лампах и обладает схожими параметрами. Схема драйвера отличается отсутствием резистора R1, вместо которого на плате сделан тонкий змеевидный печатный проводник, а также номиналами некоторых элементов и обозначениями на плате. При сопротивлении резисторов RS1 и RS2, равных соответственно 13 и 10 Ом, ток через светодиоды — 55 мА, что примерно вдвое меньше, чем у предыдущих ламп.

Рис. 5. Вид лампы без матового светорассеивателя
Исходя из всего изложенного, напрашивается вывод, что причиной быстрого выхода из строя этих ламп является завышенный ток светодиодов и недостаточное их охлаждение и, следовательно, перегрев.
Было решено восстановить эти лампы, при этом постараться продлить срок их службы. Для начала были уменьшены токи светодиодов. В первой лампе — путём замены резисторов RS1 и RS2 (4,7 и 3,9 Ом) на два резистора сопротивлением по 10 Ом каждый. Ток через светодиоды со 120 мА уменьшился до 50 мА. Во второй лампе резистор сопротивлением 3,9 Ом был заменён резистором сопротивлением 10 Ом. Ток через светодиоды уменьшился с 130 до 85 мА. В третьей лампе взамен резистора сопротивлением 13 Ом установлен резистор сопротивлением 30 Ом. Ток через светодиоды при этом уменьшился с 50 до 40 мА. Светоотдача при этом упала незначительно, хотя всё по местам может расставить только дальнейшая опытная эксплуатация.
Кроме того, у первой и третьей ламп под светодиодами, на свободной стороне платы, были подложены толстые металлические шайбы, улучшающие тепловой контакт с корпусом. Везде была нанесена теплопроводная паста КПТ-8. Металлические цоколи ламп были приклеены к корпусу эпоксидным клеем, нанесённым в места высверленных отверстий. В корпусе, рядом с цоколем лампы, были просверлены вентиляционные отверстия, улучшающие охлаждение. Правда, при этом применять лампы во влажных помещениях будет нельзя. Если лампы планируется применять в закрытых светильниках, светорассеивающие колбы можно не устанавливать, соблюдая осторожность при установке самих ламп. В противном случае колбы приклеивают белым силиконовым герметиком, как было до этого. Посмотрим, как эти доработки повлияют на долговечность ламп.
И в заключение рассмотрим совершенно другую светодиодную лампу, ещё не бывшую в эксплуатации. Это лампа торговой марки ASD, предназначенная для подключения к переменно-му или постоянному напряжению 12 В. На корпус нанесены следующие обозначения: LED-JC, 5 ВТ, AC/DC, 12 В, цоколь G4, 3000 К. Эта небольшая лампа разбирается несложно. Снимают прозрачный пластиковый колпак, закрывающий светодиоды. Он крепится к корпусу на защёлках, которые очень хрупкие. Поэтому отгибать надо не сами защёлки, а часть корпуса колпака, к которому эти защёлки прикреплены. Для этого в корпусе колпака сделаны прорези, сразу не бросающиеся в глаза, но позволяющие поддеть отвёрткой и раздвинуть защёлки. Сняв колпачок, видно, что светодиоды и другие элементы установлены на гибкой печатной плате, которая с внутренней стороны покрыта слоем липкой ленты, поэтому просто снимают её.
Далее вынимают гибкую плату и отпаивают провода, соединяющие её с цоколем. После этого можно подробно рассмотреть конструкцию лампы. Её внешний вид показан на рис. 6. Материал её корпуса похож на керамику, видимо, чтобы не оплавился при нагреве светодиодов и, возможно, хоть как-то отводил тепло от них. Материал — довольно хрупкий, легко скалывается.

Рис. 6. Конструкция лампы
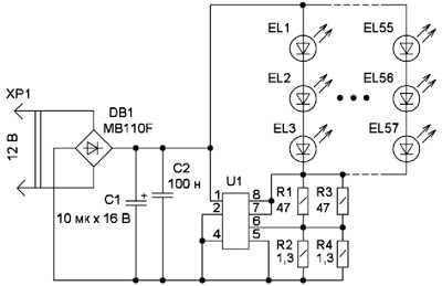
Схема драйвера этой лампы представлена на рис. 7. Он собран на микросхеме U1 в корпусе SOP 8. К сожалению, однозначно идентифицировать микросхему не удалось. На разных лампах неизменной была надпись на корпусе 1086. Светодиоды в лампе типоразмера 3528, с номинальным напряжением 3,4 В. Все остальные элементы — для поверхностного монтажа. При подключении к источнику напряжением 12 В выяснилось, что лампа потребляет ток 280 мА. При увеличении напряжения до 14 В ток через лампу возрос до 290 мА, а при снижении напряжения питания до 10,2 В он уменьшился до 270 мА.

Рис. 7. Схема драйвера
При питании лампы номинальным напряжением 12 В уже после семи минут работы, при касании корпуса или светодиодов пальцем, трудно удержать его на них — обжигает. Причина — в слишком плотном расположении светодиодов и в небольшом корпусе. Ручаться после этого в продолжительной работе этой лампы я бы не стал, если только не переделать лампу, снабдив светодиоды и драйвер дополнительными теплоотводами.
Автор: П. Юдин, г. Уфа
Дата публикации: 24.04.2018
Мнения читателей
- Валерий / 02.03.2019 — 16:52
Большое спасибо! Познавательно! Как раз сгорела лампа, как показана в 1-ом варианте, стал разбираться, наткнулся на данную статью. Теперь все ясно, не нужно хоть самому разбираться со схемой. Спасибо автору. - Паньшин Андрей / 03.02.2019 — 20:59
Интересная статья. Какой тип драйвера U1 на оис. 7.
Вы можете оставить свой комментарий, мнение или вопрос по приведенному вышематериалу:
www.radioradar.net
Электроника (и не только) глазами динозавра — LiveJournal
Предыдущий пост об этой лампе довольно сильно разросся, поэтому решил не дописывать его, а начать следующий.Теперь уже полностью разобрал лампу. Драйвер оказался собран на микросхеме JW1792, которая на первый взгляд выглядит, как транзистор (корпус TO92). Как ни удивительно, это — микросхема понижающего квазирезонансного неизолированного преобразователя. Справочный листок (datasheet) на неё с отметкой «Конфиденциально» нашёлся в Сети довольно просто, в нём приведена типовая схема включения этой микросхемы.

В лампе схема упрощена — удалены «лишние» детали, такие, как V1, L1, C5, а ёмкость конденсатора C4 увеличена до 2,2 мкФ. В остальном всё то же самое, даже ток сохранён «типовой» — 120 мА.
Если бы меня спросили, можно ли сделать в корпусе с тремя выводами полноценный импульсный драйвер светодиодов со стабилизацией тока, я бы, скорей всего, ответил, что нельзя. Я и сейчас, глядя на схему, всё ещё не понимаю, как она может работать. Ведь для стабилизации тока нужен токоизмерительный резистор в цепи нагрузки, с напряжение с которого будет подаваться в цепь обратной связи. Токоизмерительный резистор здесь есть, но напряжение с него вроде бы никуда не поступает. Резистор подключен к выводу истока внутреннего ключевого транзистора, и можно было бы сказать, что вот с этого вывода внутри микросхемы и снимают напряжение, пропорциональное току через выходной транзистор. Но вот беда, чтобы измерить разность потенциалов, нужны два провода, второй конец резистора подключен к общему проводу, а у микросхемы никакие выводы (которых, напомню, всего три) с общим проводом вообще не связаны. Тем не менее, она работает, я проверял — отлично стабилизирует ток.
Такую задачу можно было бы дать школьникам на какой-нибудь олимпиаде — задать вопрос, возможно ли в корпусе о трёх выводах сделать импульсный преобразователь со стабилизацией выходного тока и, если возможно, нарисовать структурную схему. (Структурная схема, приведённая в даташите, ничего мне не смогла объяснить — возникло впечатление, что она относится не к этой микросхеме.) Но непонятно, что заставило китайцев упражняться с созданием такой микросхемы? Конечно, заменить трёхвыводную микросхему существенно проще, чем, например, восьмивыводную, но кто сейчас думает о лёгкости замены?
Но вернёмся к вопросу, почему в лампе Эра две цепи светодиодов стоят параллельно, и почему бы все их не соединить последовательно. В справочном листке на микросхему JW1792 есть график, обозначающий область безопасной работы микросхемы (SOA).

Отсюда видно, что тот режим, который был выбран в лампе (80 В, 120 мА) находится у самой границы области безопасной работы, причём к этой точке наиболее близко проходит именно граница области для микросхемы в корпусе TO92. Если же все светодиоды включить последовательно, а ток драйвера вдвое снизить, то напряжение возрастёт до 160 В, а ток будет 60 мА, и до границы области безопасной работы будет далеко. В общем, вроде бы ничто не мешает соединить все светодиоды последовательно. Вообще, казалось бы, чем правее выберем точку на этом графике, тем большую мощность можем получить от этого драйвера, не вылезая за границу области безопасной работы. Тем не менее, сам производитель микросхемы (фирма JoulWatt) в типовой схеме почему-то рекомендует ток 120 мА.
stone-guest.livejournal.com
Светодиодные лампы с линейным стабилизатором.: 0jihad0 — LiveJournal
Как и положено всей китайчине во вселенной, лампа сгорела не выработав и половины гарантийного срока. Но, замечу, эта оказалась самой живучей, проработала полгода.
Чтобы то же не произошло с вновь приобретённой, решил облегчить ей жизнь снижением рабочего тока.В таком режиме https://0jihad0.livejournal.com/10104.html далеко не самая лучшая по качеству лампа живет больше года и не болеет.
Потроха выглядят так
на лицо увеличение технологичности, никаких проводков и замотанного в изоляцию драйвера, всё максимально удобно для быстрой сборки, но не разборки. Судя по всему такая конструкция становится стандартом.
Сразу же бросается в глаза отсутствие дроселя и прочих причандалов, уж не зафигачили ли китайцы импульсное управление с подачей коротких импульсов тока, ограниченного сопротивлением? Но оказалось, BP5131D всего лишь обычный линейный регулятор тока. Но в таком случае на нем должны рассеиваться десятки ватт мощности!

Исследования показали, что это не светодиоды, а сборки, всего светодиодов 80 с лишком, и падает на них 260 В. На самой микросхеме 40 В при 30 мА(измерено на токоограничительном резисторе). Максимально допустимый через микросхему 80 мА. При снижении рабочего тока КПД светодиодов возрастает, здесь, благодаря большому количеству светодиодов, при низком токе лампа даёт тот же световой поток при той же активной потребляемой мощности что и обычные импульсные лампы. Потребляет она 10 Вт, светит примерно как 60-ка. 90Вт, это конечно, чушь.
Драйвер похоже предназначен для так называемых филаментных ламп, а это их нелепый архаичный предшественник.
Светодиоды вышли из строя из-за перегрева, хотя стоят на радиаторе, думаю от филаментных надёжности ожидать тоже не стоит. Извлечением одного сопротивления уменьшаю ток до 18 мА.
Всё же китайцам на слово верить не стоит, решил посмотреть осциллографом.
Переменная составляющая на одной светодиодной сборке(падение 17В), деление на 10.
Да, я знаю про скриншоты.
Колебательный процесс на мегагерцах
переменная + постоянная на регуляторе /10, вот где гасятся пульсации.
Итого, обычный линейный регулятор, как крен12. Можно использовать в блоках питания ламповых усилителей.
Данных по надёжности подобных ламп нет нигде, но как то так выходит, она сравнима с лампами накаливания, а экономки более надёжны. При нашей бесплатной электроэнергии покупать светодиодные лампы имеет смысл только из любви к искусству, поэтому тест на надёжность откладывается, пока что нибудь не изменится.

0jihad0.livejournal.com
Таймер в светодиодной лампе — Меандр — занимательная электроника
Автор предлагает оснастить светодиодную лампу таймером, который через фиксированный промежуток времени её отключает.
В статье автора «Регулируемая сетевая светодиодная лампа» («Радио», 2017, № 5, с. 27, 28) были описаны варианты оснащения светодиодных ламп, собранных на микросхемных электрон ных драйверах, регуляторами яркости (как плавными, так и ступенчатыми). Такие лампы весьма несложно дополнить таймером, описание которого приведено далее. Он выключит лампу через определённый временной интервал после подачи на неё питающего напряжения. Для последующего включения лампы необходимо кратковременно (на 1…2 с) отключить питающее напряжение и затем вновь подать его. Сделать это можно с помощью штатного выключателя освещения.

Рис. 1
Схема таймера и его подключение к драйверу светодиодной лампы торговой марки Camelion на микросхеме BP2832A показаны на рис. 1. Нумерация штатных элементов лампы приведена в соответствии с маркировкой на её плате, а вновь введённых, которые выделены красным цветом, — продолжена. Но сначала следует сказать о способе выключения драйвера. Значительная их часть в светодиодных лампах собрана на специализированных микросхемах, «начинка» которых питается непосредственно от сетевого выпрямителя. Для этого в состав таких микросхем входит стабилизатор напряжения с встроенными или внешними гасящими резисторами. Для сглаживания пульсаций этого стабилизатора используется внешний конденсатор (очень часто керамический) относительно небольшой ёмкости. Для его подключения у микросхем имеется специальный вывод.
При замыкании этого вывода с общим выводом питания микросхемы некоторые её узлы окажутся обесточены и драйвер перестанет работать — лампа погаснет.
Собственно таймер собран на полевых транзисторах VТ1 и VТ2 по схеме триггера Шмитта с времязадающей RС-цепью С6, R10. Сток транзистора VT2 подключён к конденсатору С4 фильтра питания микросхемы U1. Когда этот транзистор открывается, напряжение питания узлов микросхемы уменьшается до долей вольта, и она приостанавливает свою работу. Выбор транзисторов 2N7002 обусловлен их весьма высокими предельными параметрами: напряжение затвор—исток — ±40 В, напряжение сток—исток — 60 В.
После подачи питающего напряжения на таймер поступает напряжение 20…23 В с резистивного делителя R7— R9. Конденсатор С5 сглаживает пульсации выпрямленного напряжения и подавляет помехи от драйвера. Начинается зарядка конденсатора С6 через резистор R10. Транзистор VT1 открыт, а VT2— закрыт, поэтому драйвер светодиодной лампы работает в штатном режиме. По мере зарядки конденсатора С6 напряжение на резисторе R10 уменьшается, и когда оно станет меньше 3…4 В, транзистор VТ1 начнёт закрываться и напряжение на его стоке станет расти. Это приведёт к открыванию транзистора VТ2, и наступит момент, когда они скачком переключатся — VТ1 закроется, а VT2 откроется. Напряжение питания узлов микросхемы уменьшится примерно до 2 В, в результате лампа погаснет.
Постоянная времени RС-цепи С6, R10 для указанных на схеме номиналов τ = С6·R10 = 15·10-6·3·106 = 45 с. Вроде бы такой и должна быть задержка выключения. Но следует помнить, что по определению постоянная времени — это временной интервал, в течение которого конденсатор зарядится до уровня 0,632-Uпит (Uпит — напряжение питания RС-цепи). В данном случае конденсатор С6 заряжается примерно до (0,8…0,9)·Uпит, поэтому задержка окажется приблизительно в два раза больше. Эксперимент показал, что время задержки выключения — 1 мин 25 с. Конечно же, стабильность выдержки времени невысока, но в предлагаемой конструкции это не имеет существенного значения.
В таком режиме лампа может находиться сколь угодно долго, при этом потребляемый от сети ток существенно меньше штатного. Измерения с лампой Camelion показали, что потребляемый ток — 35 мА во включённом состоянии и 8 мА в выключенном.
Чтобы вновь включить лампу и запустить таймер, необходимо отключить сетевое напряжение на 1…2 с. За это время конденсатор С6 успеет разрядиться через диод VD1 и резистор R9. После этого подача сетевого напряжения включит лампу, и отсчёт времени начнётся заново.
Рис. 2
Таймер собран на односторонней печатной плате, её чертёж показан на рис. 2, а расположение элементов — на рис. 3. Для уменьшения размеров платы таймера применены элементы для поверхностного монтажа. Конденсаторы — танталовые, резисторы — типоразмера 1206. Короткими отрезками изолированного провода плату таймера соединяют с платой драйвера лампы. После проверки работоспособности плату таймера приклеивают к ней термостойким клеем.
Рис. 3
Если корпус лампы позволяет использовать выводные детали, можно применить транзисторы 2N7000, резисторы — МЛТ, Р1-4, С2-23, диод — 1N4007, конденсатор С5 может быть любым, а С6 желательно применить танталовый, у него ток утечки меньше. Топологию платы можно не изменять, только для выводов элементов сделать в плате отверстия.
Время задержки выключения можно изменить подборкой элементов С6 и R10. Увеличение их номиналов приводит к увеличению времени задержки. Но не следует забывать о токе утечки конденсатора, который, как правило, растёт с увеличением его ёмкости, и об обратном токе диода. Поэтому сопротивление резистора R10 должно быть не более 10 МОм.
Такой таймер был установлен и в светодиодную лампу торговой марки Онлайт мощностью 7 Вт. В ней применена микросхема JW1779. Схема драйвера этой лампы и подключение к нему таймера показаны на рис. 4. Оказалось, что при замыкании конденсатора С3 лампа выключается не полностью, светодиоды продолжают светить с существенно меньшей яркостью. Этот эффект можно использовать для реализации дежурного освещения. После первого цикла работы таймера лампа переходит в дежурный режим и светит слабо, после выключения и последующего включения она начинает светить с номинальной яркостью, а по истечении времени выдержки вновь переходит в дежурный режим. Потребляемый лампой ток при номинальной яркости — 27 мА, а в дежурном режиме он уменьшается до 7 мА.

Рис. 4
Для управления этим драйвером сопротивление резистора R12 не должно превышать 2…2,5 кОм. При большем сопротивлении драйвер остаётся включённым. Но и это ещё не всё. Оказалось, что при сопротивлении резистора R12 в несколько сотен ом переход в дежурный режим сопровождается серией из нескольких вспышек. Обусловлено это следующими причинами. Во-первых, от сопротивления резистора R12 зависят порог переключения и гистерезис триггера Шмитта. Во-вторых, на резисторе-предохранителе FU падает часть сетевого напряжения. После переключения триггера лампа переходит в дежурный режим и потребляемый ток уменьшается. Поэтому напряжение на выходе выпрямителя увеличивается, триггер переключается в первоначальное состояние и лампа включается. Затем триггер вновь переключится — лампа перейдёт в дежурный режим. Так пройдёт несколько циклов (несколько вспышек), и в итоге лампа окончательно перейдёт в дежурный режим. Этот эффект можно использовать для сигнализации окончания времени выдержки.
Аналогично была доработана светодиодная лампа торговой марки Онлайт мощностью 10 Вт. Схема драйвера этой лампы соответствует рис. 4, за исключением того, что применена микросхема BP9912C, ёмкость конденсатора С2 — 2,2 мкФ, сопротивление защитного резистора-предохранителя, обозначенного как FU — 200 Ом, а R2 — 100 кОм. В номинальном режиме работы потребляемый лампой ток — 36 мА, в дежурном режиме — 7 мА.
Автор: И. НЕЧАЕВ, г. Москва
Источник: Радио №6/2017
Возможно, вам это будет интересно:
meandr.org
Светодиодная ASD лампа LED-A60 220v 11w
Светодиодная лампа ASD LED-A60 220v 11w «честно» светит на 90-100 «накальных» Ватт или на 20-26 Вт «энергосберегающих КХЛ». Это субъективный, но проверенный на практике отзыв на эту лампу ASD. Цвет белый – 4000K, освещенность 900 Лм.
Схема энергосберегающей лампы led ASD.Вместо предохранителя F1 на плате драйвера установлен резистор 20 Ом. C1 и C8 включены параллельно, емкость каждого 4,7мкФ на 400 В. R2 и R4 по 300 кОм; R5 – 1,6 кОм; R9 – 150 кОм; C6 – 4,7х50 вольт; R6 – 3 Ом; R7 – 3,6 Ом; D1 – ES1J; C2 – 1,0х400в; L2 – EE10, индуктивность 3,6mH. Микросхема-драйвер светодиодов U1 – SRZY1413H, информации в интернете не нашел, сконфигурирована с неизолированной топологией на напряжение питающей сети 220-240 вольт, высоковольтный MOSFET ключ встроен в чип, выходной ток устанавливается резисторами R6+R7. Такие микросхемы, как правило, имеют несколько защит, достаточно высокую стабильность, широкий диапазон рабочих температур, типовой КПД порядка 90%. Потребляемая лампой мощность 11 Вт.
Печатная плата драйвера в корпусе лампы была закреплена герметиком. При снятии герметика R2 был поврежден и восстановить работоспособность схемы удалось припайкой резистора МЛТ-0,25 номиналом 560 кОм вместо двух последовательно включенных R2 и R4.Напряжение на двух параллельно включенных цепочках (по 12 последовательно включенных светодиодов каждая) составляет 72 вольта, ток 110 мА при напряжении сети переменного тока 230 В. Получается, что через каждый чип светодиода протекает ток 55 мА при напряжении на нем 6 Вольт. На плате со светодиодами надпись: S17-A60-2835-24(12×2).
Похоже, что в каждом smd корпусе светодиода ASD led лампы размещены два последовательно включенных кристалла 2835.
SMD 2835 — сравнительно новые светодиоды в хорошо известном корпусе размером 2,8 на 3,5 мм, специально разработанные для осветительных приборов (светильники, прожекторы, фонари, транспорт). Производители характеризуют эти светодиоды устойчивостью к климатическим и вибрационным воздействиям, стабильностью характеристик, качественным исполнением, что увеличивает срок службы изделий с их использованием.
При максимальном рабочем токе 180 мА световой поток светодиода led smd 2835 составляет (в зависимости от цветовой температуры) 45 — 55 люмен, прямое напряжение на диоде 2,9 – 3,3 вольта. Импульсный ток 400 мА.
Потребляемая мощность светодиодной матрицы ASD лампы 72V x 110mA = 7,92W, оставшиеся 3W – потери в драйвере (КПД ~ 0,73). Это если верить показаниям дешевого китайского цифрового тестера.

Светодиоды припаяны к тонкой печатной плате, приклеенной к алюминиевой пластине, которая прикручивается к покрытому пластиком дюралюминиевому радиатору с применением термо-пасты.
Плафон лампы LED-A60 220v 11w изготовлен из матового пластика и значительно увеличивает угол рассеивания светового потока светодиодов.

Производитель лампы декларирует срок службы лампы 30 000 часов (27 лет при ее работе 3 часа в день) и гарантию 3 года. Магазин дает гарантию только на 1 год. Световой поток за 3000 часов работы деградирует не более чем на 4%.
firstelectro.ru
