ΠΠ»Π°Π½ ΡΠ»Π΅ΠΊΡΡΠΈΠΊΠΈ Π² ΠΊΠ²Π°ΡΡΠΈΡΠ΅ β Π‘ΡΠ°Π»ΠΈΠ½ ΠΊΡΡΠΈΡ ΠΏΠ»Π°Π½ ΠΡΠΊΠΎΠ²Π°! / ΠΠ°ΠΊ ΡΠΎΡΡΠ°Π²ΠΈΡΡ Π³ΡΠ°ΠΌΠΎΡΠ½ΡΠΉ ΠΏΠ»Π°Π½ ΡΠ»Π΅ΠΊΡΡΠΎΠΏΡΠΎΠ²ΠΎΠ΄ΠΊΠΈ? Π½Π° CS-CS.Net: ΠΠ°Π±ΠΎΡΠ°ΡΠΎΡΠΈΡ ΠΠ»Π΅ΠΊΡΡΠΎΡΠ°ΠΌΠ°Π½Π°
ΡΡ Π΅ΠΌΡ ΡΠ»Π΅ΠΊΡΡΠΎΠΏΡΠΎΠ²ΠΎΠ΄ΠΊΠΈ + ΠΊΠ°ΠΊ ΠΏΡΠΎΠ²Π΅ΡΡΠΈ ΡΠ°ΠΌΠΎΠΌΡ
ΠΠ±ΡΠ·Π°ΡΠ΅Π»ΡΠ½Π°Ρ ΡΠ°ΡΡΡ ΡΠ΅ΠΌΠΎΠ½ΡΠ½ΡΡ ΡΠ°Π±ΠΎΡ Π² ΠΊΠ²Π°ΡΡΠΈΡΠ΅ β Π·Π°ΠΌΠ΅Π½Π° ΠΈΠ»ΠΈ ΠΌΠΎΠ½ΡΠ°ΠΆ ΡΠ»Π΅ΠΊΡΡΠΈΡΠ΅ΡΠΊΠΈΡ ΠΊΠ°Π±Π΅Π»Π΅ΠΉ, ΡΠ°ΡΠΏΡΠ΅Π΄Π΅Π»ΠΈΡΠ΅Π»ΡΠ½ΡΡ ΠΊΠΎΡΠΎΠ±ΠΎΠΊ, ΡΠ»Π΅ΠΊΡΡΠΎΡΠΈΡΠ°. ΠΡΠ°ΠΌΠΎΡΠ½ΠΎ ΠΏΠΎΠ΄ΠΎΠ±ΡΠ°Π½Π½Π°Ρ ΡΡ Π΅ΠΌΠ° ΡΠ»Π΅ΠΊΡΡΠΎΠΏΡΠΎΠ²ΠΎΠ΄ΠΊΠΈ ΠΎΠ±Π΅Π·ΠΎΠΏΠ°ΡΠΈΡ ΠΆΠΈΠ»ΡΠ΅ ΠΎΡ Π°Π²Π°ΡΠΈΠΉ ΠΈ Π½Π΅ΠΏΡΠ΅Π΄Π²ΠΈΠ΄Π΅Π½Π½ΡΡ ΡΠΈΡΡΠ°ΡΠΈΠΉ.
Π Π°ΡΡΠΌΠΎΡΡΠΈΠΌ, ΡΡΠΎ Π½ΡΠΆΠ½ΠΎ ΠΏΡΠ΅Π΄ΡΡΠΌΠΎΡΡΠ΅ΡΡ ΠΏΡΠΈ ΡΠ°ΠΌΠΎΡΡΠΎΡΡΠ΅Π»ΡΠ½ΠΎΠΉ Π·Π°ΠΌΠ΅Π½Π΅ ΠΈΠ»ΠΈ ΠΏΡΠΎΠΊΠ»Π°Π΄ΠΊΠ΅ ΡΠ»Π΅ΠΊΡΡΠΈΠΊΠΈ.
Π‘ΠΎΠ΄Π΅ΡΠΆΠ°Π½ΠΈΠ΅ ΡΡΠ°ΡΡΠΈ:
ΠΡΠ»ΠΈΡΠΈΡΠ΅Π»ΡΠ½ΡΠ΅ ΡΠ΅ΡΡΡ ΡΠΎΠ²ΡΠ΅ΠΌΠ΅Π½Π½ΠΎΠΉ ΡΠ»Π΅ΠΊΡΡΠΎΠΏΡΠΎΠ²ΠΎΠ΄ΠΊΠΈ
Π‘ΠΎΠ²ΡΠ΅ΠΌΠ΅Π½Π½ΡΠ΅ Π±ΡΡΠΎΠ²ΡΠ΅ ΡΠ΅Ρ Π½ΠΎΠ»ΠΎΠ³ΠΈΠΈ Π² ΠΊΠΎΠ½ΡΠ΅ 20 Π²Π΅ΠΊΠ° ΡΠ΄Π΅Π»Π°Π»ΠΈ ΠΎΡΡΡΠΈΠΌΡΠΉ ΡΡΠ²ΠΎΠΊ. Π Π΄ΠΎΠΌΠ°Ρ ΠΊΡΠΎΠΌΠ΅ ΡΠ΅Π»Π΅Π²ΠΈΠ·ΠΎΡΠΎΠ² ΠΏΠΎΡΠ²ΠΈΠ»ΠΈΡΡ ΠΊΠΎΠΌΠΏΡΡΡΠ΅ΡΡ, ΡΠΈΡΡΠ΅ΠΌΡ ΠΎΡ ΡΠ°Π½Ρ ΠΈ Π²ΠΈΠ΄Π΅ΠΎΠ½Π°Π±Π»ΡΠ΄Π΅Π½ΠΈΡ, ΠΌΠΎΡΠ½Π°Ρ Π±ΡΡΠΎΠ²Π°Ρ ΡΠ΅Ρ Π½ΠΈΠΊΠ°, Π±Π΅ΡΠΏΡΠΎΠ²ΠΎΠ΄Π½Π°Ρ ΡΠ²ΡΠ·Ρ. Π ΡΠ²ΡΠ·ΠΈ Ρ ΡΡΠΈΠΌ ΡΠ°Π·Π²ΠΎΠ΄ΠΊΠ° ΡΠ»Π΅ΠΊΡΡΠΈΡΠ΅ΡΠΊΠΈΡ ΠΊΠ°Π±Π΅Π»Π΅ΠΉ ΡΡΠ°Π»Π° Π½Π°ΠΌΠ½ΠΎΠ³ΠΎ ΡΠ»ΠΎΠΆΠ½Π΅Π΅, Ρ ΠΎΡΡ ΠΏΡΠΈΠ½ΡΠΈΠΏΡ ΡΡΡΡΠΎΠΉΡΡΠ²Π° Π½Π΅ ΠΈΠ·ΠΌΠ΅Π½ΠΈΠ»ΠΈΡΡ.
Π‘Π»ΠΎΠΆΠ½ΠΎΡΡΠΈ Π½Π°ΡΠΈΠ½Π°ΡΡΡΡ Ρ ΡΠ°ΠΌΠΎΠ³ΠΎ ΠΏΠ΅ΡΠ²ΠΎΠ³ΠΎ ΡΡΠ°ΠΏΠ° β ΠΏΡΠΎΠ΅ΠΊΡΠΈΡΠΎΠ²Π°Π½ΠΈΡ. Π§ΡΠΎΠ±Ρ Π³ΡΠ°ΠΌΠΎΡΠ½ΠΎ ΡΠΎΡΡΠ°Π²ΠΈΡΡ ΡΡ Π΅ΠΌΡ ΠΏΡΠΎΠ²ΠΎΠ΄ΠΊΠΈ Π² ΠΊΠ²Π°ΡΡΠΈΡΠ΅, Π½Π΅ΠΎΠ±Ρ ΠΎΠ΄ΠΈΠΌΠΎ Π·Π°ΡΠ°Π½Π΅Π΅ Π·Π½Π°ΡΡ ΠΏΡΠΈΠ±Π»ΠΈΠ·ΠΈΡΠ΅Π»ΡΠ½ΡΡ ΠΌΠΎΡΠ½ΠΎΡΡΡ Π±ΡΡΠΎΠ²ΡΡ ΡΠ»Π΅ΠΊΡΡΠΎΠΏΡΠΈΠ±ΠΎΡΠΎΠ², ΠΌΠ΅ΡΡΠ° ΠΈΡ ΡΠ°ΡΠΏΠΎΠ»ΠΎΠΆΠ΅Π½ΠΈΡ. ΠΠ΄Π½ΠΎΠ²ΡΠ΅ΠΌΠ΅Π½Π½ΠΎ Ρ ΡΡΠΈΠΌ Π½ΡΠΆΠ½ΠΎ ΠΏΡΠΎΠ΄ΡΠΌΠ°ΡΡ ΡΠΈΡΡΠ΅ΠΌΡ ΠΎΡΠ²Π΅ΡΠ΅Π½ΠΈΡ Π²ΠΎ Π²ΡΠ΅Ρ ΠΏΠΎΠΌΠ΅ΡΠ΅Π½ΠΈΡΡ .

ΠΡΠ»ΠΈ Π²Ρ Π½Π΅ ΡΡΡΠ΅ΡΠ΅ ΠΏΡΠΎΠΊΠ»Π°Π΄ΠΊΡ ΠΊΠΎΠΌΠΏΡΡΡΠ΅ΡΠ½ΠΎΠ³ΠΎ ΠΊΠ°Π±Π΅Π»Ρ ΠΈ ΡΡΡΠ°Π½ΠΎΠ²ΠΊΡ ΡΠΎΡΡΠ΅ΡΠ° Π΄Π»Ρ Π΄ΠΎΠΌΠ°ΡΠ½Π΅ΠΉ ΡΠ΅ΡΠΈ, Π² Π΄Π°Π»ΡΠ½Π΅ΠΉΡΠ΅ΠΌ ΠΏΠΎΠ»ΡΡΠΈΡΠ΅ Π²ΠΈΡΡΡΠΈΠ΅ ΠΏΠΎ ΡΡΠ΅Π½Π΅ ΠΈΠ»ΠΈ ΠΏΡΠΎΡΡΠ½ΡΡΡΠ΅ ΠΏΠΎ ΠΏΠΎΠ»Ρ ΠΏΡΠΎΠ²ΠΎΠ΄Π°. Π Π»ΡΡΡΠ΅ΠΌ ΡΠ»ΡΡΠ°Π΅ ΠΈΡ ΡΠ΄Π°ΡΡΡΡ ΡΠΏΡΡΡΠ°ΡΡ Π² ΠΏΠ»ΠΈΠ½ΡΡΡ ΠΈΠ»ΠΈ Π·Π°ΡΠΈΡΡ Π² ΠΊΠΎΡΠΎΠ±Π°
ΠΡΠΎΠΌΠ΅ Π±ΠΎΠ»ΡΡΠΎΠ³ΠΎ ΠΊΠΎΠ»ΠΈΡΠ΅ΡΡΠ²Π° Π½ΠΎΠ²ΡΡ ΠΏΡΠΈΠ±ΠΎΡΠΎΠ² ΠΏΠΎΡΠ²ΠΈΠ»ΠΎΡΡ Π΅ΡΠ΅ ΠΎΠ΄Π½ΠΎ ΠΎΡΠ»ΠΈΡΠΈΠ΅: Π½Π°ΡΡΠ΄Ρ Ρ ΡΠΈΠ»ΠΎΠ²ΠΎΠΉ ΡΠ΅ΡΡΡ ΠΎΠ±ΡΠ·Π°ΡΠ΅Π»ΡΠ½ΠΎ ΠΏΡΠΈΡΡΡΡΡΠ²ΡΠ΅Ρ ΡΠ»Π°Π±ΠΎΡΠΎΡΠ½Π°Ρ ΡΠΈΡΡΠ΅ΠΌΠ°, ΡΡΠ°Π΄ΠΈΡΠΈΠΎΠ½Π½ΠΎ Π²ΠΊΠ»ΡΡΠ°ΡΡΠ°Ρ Π² ΡΠ΅Π±Ρ ΡΠ΅Π»Π΅ΡΠΎΠ½Π½ΡΠ΅ ΠΈ ΡΠ΅Π»Π΅Π²ΠΈΠ·ΠΈΠΎΠ½Π½ΡΠ΅ ΠΏΡΠΎΠ²ΠΎΠ΄Π°, Π° ΡΠ°ΠΊΠΆΠ΅ ΠΊΠΎΠΌΠΏΡΡΡΠ΅ΡΠ½ΠΎΠ΅, ΠΎΡ ΡΠ°Π½Π½ΠΎΠ΅, Π°ΠΊΡΡΡΠΈΡΠ΅ΡΠΊΠΎΠ΅ ΠΎΠ±ΠΎΡΡΠ΄ΠΎΠ²Π°Π½ΠΈΠ΅ ΠΈ Π΄ΠΎΠΌΠΎΡΠΎΠ½. ΠΡΠΈ Π΄Π²Π΅ ΡΠΈΡΡΠ΅ΠΌΡ (ΡΠΈΠ»ΠΎΠ²ΡΡ ΠΈ ΡΠ»Π°Π±ΠΎΡΠΎΡΠ½ΡΡ) ΡΠ°Π·Π΄Π΅Π»ΡΡΡ Π½Π΅Π»ΡΠ·Ρ, ΡΠ°ΠΊ ΠΊΠ°ΠΊ Π²ΡΠ΅ ΠΏΡΠΈΠ±ΠΎΡΡ ΠΏΠΈΡΠ°ΡΡΡΡ ΠΎΡ ΠΈΡΡΠΎΡΠ½ΠΈΠΊΠΎΠ² ΡΠ»Π΅ΠΊΡΡΠΎΡΠ΅ΡΠΈ 220 Π.

Π‘Ρ Π΅ΠΌΠ° ΡΠ°Π·Π²ΠΎΠ΄ΠΊΠΈ ΡΠ»Π°Π±ΠΎΡΠΎΡΠ½ΠΎΠΉ ΡΠΈΡΡΠ΅ΠΌΡ Π² ΠΊΠ²Π°ΡΡΠΈΡΠ΅. ΠΠΊΠ»ΡΡΠ°Π΅Ρ Π² ΡΠ΅Π±Ρ ΡΡΠΈ ΡΠ΅ΡΠΈ: ΠΊΠΎΠΌΠΏΡΡΡΠ΅ΡΠ½ΡΡ, ΡΠ΅Π»Π΅ΡΠΎΠ½Π½ΡΡ ΠΈ ΡΠ΅Π»Π΅Π²ΠΈΠ·ΠΈΠΎΠ½Π½ΡΡ. ΠΠ»Ρ ΠΊΠ°ΠΆΠ΄ΠΎΠΉ ΡΠ΅ΡΠΈ ΠΏΡΠ΅Π΄ΡΡΠΌΠΎΡΡΠ΅Π½Ρ ΡΠ²ΠΎΠΈ Π²ΠΈΠ΄Ρ ΠΊΠ°Π±Π΅Π»Ρ ΠΈ ΠΎΠ±ΠΎΡΡΠ΄ΠΎΠ²Π°Π½ΠΈΠ΅
ΠΠ·ΠΌΠ΅Π½ΠΈΠ»ΠΎΡΡ ΠΊΠΎΠ»ΠΈΡΠ΅ΡΡΠ²ΠΎ ΡΠΊΡΠΏΠ»ΡΠ°ΡΠΈΡΡΠ΅ΠΌΡΡ ΠΎΠ΄Π½ΠΎΠ²ΡΠ΅ΠΌΠ΅Π½Π½ΠΎ ΠΏΡΠΈΠ±ΠΎΡΠΎΠ² ΠΈ ΠΊΠ°Π±Π΅Π»Π΅ΠΉ. ΠΡΠ»ΠΈ ΡΠ°Π½ΡΡΠ΅ Ρ Π²Π°ΡΠ°Π»ΠΎ ΡΡΡΠ°Π½ΠΎΠ²ΠΊΠΈ Π² Π·Π°Π»Π΅ ΠΎΠ΄Π½ΠΎΠΉ Π»ΡΡΡΡΡ, ΡΠΎ ΡΠ΅ΠΉΡΠ°Ρ ΠΌΠ½ΠΎΠ³ΠΈΠ΅ ΠΈΡΠΏΠΎΠ»ΡΠ·ΡΡΡ ΠΎΡΠ²Π΅ΡΠΈΡΠ΅Π»ΡΠ½ΡΡ ΡΠΈΡΡΠ΅ΠΌΡ, Π²ΠΊΠ»ΡΡΠ°ΡΡΡΡ, ΠΊΡΠΎΠΌΠ΅ Π»ΡΡΡΡΡ, ΡΠΎΡΠ΅ΡΠ½ΡΠ΅ ΡΠ²Π΅ΡΠΈΠ»ΡΠ½ΠΈΠΊΠΈ ΠΈ ΠΏΠΎΠ΄ΡΠ²Π΅ΡΠΊΡ. Π ΡΠ²Π΅Π»ΠΈΡΠ΅Π½ΠΈΡ ΠΊΠΎΠ»ΠΈΡΠ΅ΡΡΠ²Π° ΡΠ΅Ρ Π½ΠΈΠΊΠΈ Π½ΡΠΆΠ½ΠΎ ΠΏΡΠΈΠ±Π°Π²ΠΈΡΡ ΡΠ²Π΅Π»ΠΈΡΠ΅Π½ΠΈΠ΅ ΠΌΠΎΡΠ½ΠΎΡΡΠΈ β ΠΏΠΎ ΡΡΠΎΠΉ ΠΏΡΠΈΡΠΈΠ½Π΅ ΡΡΠ°ΡΡΠ΅ ΠΊΠ°Π±Π΅Π»Ρ ΡΠΆΠ΅ Π½Π΅ ΠΏΠΎΠ΄Ρ ΠΎΠ΄ΡΡ, Π° ΡΠ°Π·ΠΌΠ΅ΡΡ ΡΠ»Π΅ΠΊΡΡΠΎΡΠ°ΡΠΏΡΠ΅Π΄Π΅Π»ΠΈΡΠ΅Π»ΡΠ½ΠΎΠ³ΠΎ ΡΠΈΡΠ° Π·Π°ΠΌΠ΅ΡΠ½ΠΎ Π²ΡΡΠΎΡΠ»ΠΈ.
ΠΠ»Ρ ΡΠ΅Π³ΠΎ Π½ΡΠΆΠ½Π° ΡΡ Π΅ΠΌΠ° ΡΠ°Π·Π²ΠΎΠ΄ΠΊΠΈ?
ΠΠΎΠ»ΡΡΠ°Π΅ΡΡΡ, ΡΡΠΎ ΡΡΡΡΠΎΠΉΡΡΠ²ΠΎ ΡΠΎΠ²ΡΠ΅ΠΌΠ΅Π½Π½ΠΎΠΉ ΡΠ°Π·Π²ΠΎΠ΄ΠΊΠΈ ΡΠ»Π΅ΠΊΡΡΠΈΠΊΠΈ Π² ΠΊΠ²Π°ΡΡΠΈΡΠ΅ β ΡΡΠΎ Π½Π°ΡΡΠΎΡΡΠ΅Π΅ ΠΈΡΠΊΡΡΡΡΠ²ΠΎ, ΡΠΏΡΠ°Π²ΠΈΡΡΡΡ Ρ ΠΊΠΎΡΠΎΡΡΠΌ ΠΏΠΎΠ΄ ΡΠΈΠ»Ρ ΡΠΎΠ»ΡΠΊΠΎ ΠΏΡΠΎΡΠ΅ΡΡΠΈΠΎΠ½Π°Π»ΡΠ½ΠΎΠΌΡ ΡΠ»Π΅ΠΊΡΡΠΈΠΊΡ.
ΠΡΠ»ΠΈ Π²Ρ Π½Π΅ Ρ ΠΎΡΠΈΡΠ΅ ΠΏΠΎΡΡΠΎΡΠ½Π½ΠΎ ΠΌΠ΅Π½ΡΡΡ ΠΎΡΠ΄Π΅Π»ΠΊΡ ΡΡΠ΅Π½, ΡΡΠΎΠ±Ρ ΠΌΠ°ΡΠΊΠΈΡΠΎΠ²Π°ΡΡ ΡΠΎ ΡΡΡ, ΡΠΎ ΡΠ°ΠΌ ΠΏΠΎΡΠ²Π»ΡΡΡΠΈΠ΅ΡΡ ΠΊΠ°Π±Π΅Π»Ρ, ΡΠ΅ΠΊΠΎΠΌΠ΅Π½Π΄ΡΠ΅ΠΌ ΠΏΠ΅ΡΠ΅Π΄ ΡΠ΅ΠΌΠΎΠ½ΡΠΎΠΌ ΠΊΠ²Π°ΡΡΠΈΡΡ ΠΈΠ»ΠΈ ΡΡΡΠΎΠΈΡΠ΅Π»ΡΡΡΠ²ΠΎΠΌ Π΄ΠΎΠΌΠ° ΡΠΎΡΡΠ°Π²ΠΈΡΡ ΡΠ΅ΡΡΠ΅ΠΆ Ρ ΠΎΠ±ΠΎΠ·Π½Π°ΡΠ΅Π½ΠΈΠ΅ΠΌ Π²ΡΠ΅Ρ Π·Π½Π°ΡΠΈΠΌΡΡ ΠΎΠ±ΡΠ΅ΠΊΡΠΎΠ², ΡΠ²ΡΠ·Π°Π½Π½ΡΡ Ρ ΡΠ»Π΅ΠΊΡΡΠΈΡΠ΅ΡΡΠ²ΠΎΠΌ: ΡΠΎΠ·Π΅ΡΠΎΠΊ, Π²ΡΠΊΠ»ΡΡΠ°ΡΠ΅Π»Π΅ΠΉ, ΡΠ»Π΅ΠΊΡΡΠΎΡΠΈΡΠ° Ρ Π£ΠΠ, ΠΎΡΠ²Π΅ΡΠΈΡΠ΅Π»ΡΠ½ΡΡ ΠΏΡΠΈΠ±ΠΎΡΠΎΠ².

ΠΠ±ΡΠ°Π·Π΅Ρ ΡΡ Π΅ΠΌΡ, ΠΊΠΎΡΠΎΡΡΡ ΠΌΠΎΠΆΠ΅Ρ Π½Π°Π±ΡΠΎΡΠ°ΡΡ ΡΠΎΠ±ΡΡΠ²Π΅Π½Π½ΠΈΠΊ ΠΆΠΈΠ»ΡΡ. ΠΠ½ΠΈΠΌΠ°Π½ΠΈΠ΅ ΡΠ΄Π΅Π»Π΅Π½ΠΎ ΠΎΠ±ΠΎΠ·Π½Π°ΡΠ΅Π½ΠΈΡ ΠΌΠ΅ΡΡ ΡΠ°ΡΠΏΠΎΠ»ΠΎΠΆΠ΅Π½ΠΈΡ Π²ΡΠ΅Ρ ΡΠ»Π΅ΠΊΡΡΠΎΡΠΎΡΠ΅ΠΊ, Π½Π°ΡΠΈΠ½Π°Ρ ΠΎΡ ΡΠ»Π΅ΠΊΡΡΠΎΡΠΈΡΠ° ΠΈ Π·Π°ΠΊΠ°Π½ΡΠΈΠ²Π°Ρ ΡΠΎΠ·Π΅ΡΠΊΠ°ΠΌΠΈ
ΠΡΠΈΠ΅Π½ΡΠΈΡΡΡΡΡ Π½Π° ΡΡΠ΅Π±ΠΎΠ²Π°Π½ΠΈΡ ΠΈΠ»ΠΈ ΠΏΠΎΠΆΠ΅Π»Π°Π½ΠΈΡ Π²Π»Π°Π΄Π΅Π»ΡΡΠ° ΠΆΠΈΠ»ΡΡ, ΡΠ»Π΅ΠΊΡΡΠΈΠΊ ΡΠΎΡΡΠ°Π²Π»ΡΠ΅Ρ ΠΏΡΠΈΠ½ΡΠΈΠΏΠΈΠ°Π»ΡΠ½ΡΡ ΡΡ Π΅ΠΌΡ ΡΠ»Π΅ΠΊΡΡΠΎΠΏΡΠΎΠ²ΠΎΠ΄ΠΊΠΈ Π² ΠΊΠ²Π°ΡΡΠΈΡΠ΅. ΠΠ³ΠΎ Π·Π°Π΄Π°ΡΠ° β ΡΠ°Π·Π΄Π΅Π»ΠΈΡΡ ΠΊΠ°Π±Π΅Π»Ρ Π½Π° Π³ΡΡΠΏΠΏΡ, ΡΡΠΎΠ±Ρ ΠΏΡΠ°Π²ΠΈΠ»ΡΠ½ΠΎ ΡΠ°ΡΠΏΡΠ΅Π΄Π΅Π»ΠΈΡΡ Π½Π°Π³ΡΡΠ·ΠΊΡ, ΠΏΡΠΎΠ΄ΡΠΌΠ°ΡΡ ΡΠΈΡΡΠ΅ΠΌΡ ΡΠΏΡΠ°Π²Π»Π΅Π½ΠΈΡ ΠΈ Π·Π°ΡΠΈΡΡ ΠΈ Π² ΠΊΠΎΠ½Π΅ΡΠ½ΠΎΠΌ ΠΈΡΠΎΠ³Π΅ ΡΠ΄Π΅Π»Π°ΡΡ Π²ΡΠ΅, ΡΡΠΎΠ±Ρ Π³Π°ΡΠ°Π½ΡΠΈΡΠΎΠ²Π°ΡΡ Π±Π΅Π·ΠΎΠΏΠ°ΡΠ½ΠΎΡΡΡ ΠΈ ΠΊΠΎΠΌΡΠΎΡΡ.
Π§ΡΠΎ ΠΎΠ±ΡΠ·Π°ΡΠ΅Π»ΡΠ½ΠΎ Π½ΡΠΆΠ½ΠΎ ΡΡΠ΅ΡΡΡ ΠΏΡΠΈ ΡΠΎΡΡΠ°Π²Π»Π΅Π½ΠΈΠΈ ΡΡ Π΅ΠΌΡ, ΡΠ΅ΡΡΠ΅ΠΆΠ°, ΠΏΠ»Π°Π½Π° ΡΠ°Π±ΠΎΡ? Π Π°ΡΡΠΌΠΎΡΡΠΈΠΌ ΡΠ»Π΅ΠΊΡΡΠΎΡΠ΅ΡΡ Ρ ΡΠΎΡΠΊΠΈ Π·ΡΠ΅Π½ΠΈΡ ΡΠΎΡΡΠ°Π²Π»ΡΡΡΠΈΡ ΡΠ°ΡΡΠ΅ΠΉ:
- ΠΠ²ΡΠΎΠΌΠ°ΡΠΈΡΠ΅ΡΠΊΠΈΠ΅ Π°ΠΏΠΏΠ°ΡΠ°ΡΡ Π·Π°ΡΠΈΡΡ, ΡΡΡΠ°Π½ΠΎΠ²Π»Π΅Π½Π½ΡΠ΅ Π² ΡΠ»Π΅ΠΊΡΡΠΈΡΠ΅ΡΠΊΠΎΠΌ ΡΠΈΡΠ΅. ΠΡ ΠΈΡ ΠΊΠ°ΡΠ΅ΡΡΠ²Π° ΠΈ Π³ΡΠ°ΠΌΠΎΡΠ½ΠΎΠΉ ΡΡΡΠ°Π½ΠΎΠ²ΠΊΠΈ Π·Π°Π²ΠΈΡΠΈΡ ΡΡΠ½ΠΊΡΠΈΠΎΠ½ΠΈΡΠΎΠ²Π°Π½ΠΈΠ΅ Π²ΡΠ΅Π³ΠΎ Π΄ΠΎΠΌΠ°ΡΠ½Π΅Π³ΠΎ ΠΎΠ±ΠΎΡΡΠ΄ΠΎΠ²Π°Π½ΠΈΡ ΠΈ Π±Π΅Π·ΠΎΠΏΠ°ΡΠ½ΠΎΡΡΡ ΠΏΠΎΠ»ΡΠ·ΠΎΠ²Π°ΡΠ΅Π»Π΅ΠΉ.
- ΠΠ°Π±Π΅Π»Ρ, ΠΏΡΠΎΠ²ΠΎΠ΄Π° Ρ ΠΏΡΠ°Π²ΠΈΠ»ΡΠ½ΠΎ ΠΏΠΎΠ΄ΠΎΠ±ΡΠ°Π½Π½ΡΠΌ ΡΠ΅ΡΠ΅Π½ΠΈΠ΅ΠΌ ΠΈ Ρ ΠΎΡΠΎΡΠ΅ΠΉ ΠΈΠ·ΠΎΠ»ΡΡΠΈΠ΅ΠΉ.
- Π ΠΎΠ·Π΅ΡΠΊΠΈ ΠΈ Π²ΡΠΊΠ»ΡΡΠ°ΡΠ΅Π»ΠΈ Ρ ΠΊΠ°ΡΠ΅ΡΡΠ²Π΅Π½Π½ΡΠΌΠΈ ΠΊΠΎΠ½ΡΠ°ΠΊΡΠ°ΠΌΠΈ, Π±Π΅Π·ΠΎΠΏΠ°ΡΠ½ΡΠΌΠΈ ΠΊΠΎΡΠΏΡΡΠ°ΠΌΠΈ.
Π ΡΠ°ΡΡΠ½ΡΡ Π΄ΠΎΠΌΠ°Ρ ΠΎΠ±ΡΠ·Π°ΡΠ΅Π»ΡΠ½ΡΠΉ ΡΠ»Π΅ΠΌΠ΅Π½Ρ β Π²Π²ΠΎΠ΄Π½ΡΠΉ Π°Π²ΡΠΎΠΌΠ°Ρ ΠΈ ΡΠΈΠ»ΠΎΠ²ΠΎΠΉ ΠΊΠ°Π±Π΅Π»Ρ ΠΎΡ Π½Π΅Π³ΠΎ ΠΊ ΡΠΈΡΡ. Π‘ ΠΏΠΎΠΌΠΎΡΡΡ Π°Π²ΡΠΎΠΌΠ°ΡΠΈΡΠ΅ΡΠΊΠΎΠ³ΠΎ Π°Π²ΡΠΎΠΌΠ°ΡΠ° ΡΠ΅Π³ΡΠ»ΠΈΡΡΡΡ ΠΏΠΎΡΡΠ΅Π±Π»ΡΠ΅ΠΌΡΡ ΠΌΠΎΡΠ½ΠΎΡΡΡ ΠΈ ΠΏΡΠΈ Π½Π΅ΠΎΠ±Ρ ΠΎΠ΄ΠΈΠΌΠΎΡΡΠΈ ΠΎΡΠΊΠ»ΡΡΠ°ΡΡ Π²ΡΡ ΡΠ»Π΅ΠΊΡΡΠΎΡΠ½Π΅ΡΠ³ΠΈΡ Π΄ΠΎΠΌΠ°.

ΠΡΠΈΠΌΠ΅ΡΠ½Π°Ρ ΡΡ Π΅ΠΌΠ° ΡΠ»Π΅ΠΊΡΡΠΎΠΏΡΠΎΠ²ΠΎΠ΄ΠΊΠΈ Π² ΡΠ°ΡΡΠ½ΠΎΠΌ Π΄ΠΎΠΌΠ΅. ΠΠ»Π°Π²Π½ΠΎΠ΅ Π²Π½ΠΈΠΌΠ°Π½ΠΈΠ΅ ΡΠ»Π΅Π΄ΡΠ΅Ρ ΡΠ΄Π΅Π»ΠΈΡΡ ΡΠ°ΡΠΏΡΠ΅Π΄Π΅Π»Π΅Π½ΠΈΡ ΠΌΠΎΡΠ½ΠΎΡΡΠ΅ΠΉ ΠΏΠΎ Π°Π²ΡΠΎΠΌΠ°ΡΠΈΡΠ΅ΡΠΊΠΈΠΌ Π²ΡΠΊΠ»ΡΡΠ°ΡΠ΅Π»ΡΠΌ ΠΈ Π·Π°ΡΠΈΡΠ΅ ΠΊΠ°ΠΆΠ΄ΠΎΠΉ Π²ΡΠ΄Π΅Π»Π΅Π½Π½ΠΎΠΉ Π»ΠΈΠ½ΠΈΠΈ
ΠΠ»Π΅ΠΊΡΡΠΎΡΡΠ΅ΡΡΠΈΠΊ ΠΎΠ±ΡΡΠ½ΠΎ ΡΡΡΠ°Π½Π°Π²Π»ΠΈΠ²Π°Π΅ΡΡΡ Π½Π° Π²Ρ ΠΎΠ΄Π΅, ΡΡΠ΅Π·Ρ ΠΏΠΎΡΠ»Π΅ Π²Π²ΠΎΠ΄Π½ΠΎΠ³ΠΎ Π°Π²ΡΠΎΠΌΠ°ΡΠ°.
Π Π°Π·Π΄Π΅Π»Π΅Π½ΠΈΠ΅ ΡΠ»Π΅ΠΊΡΡΠΎΠΏΡΠΎΠ²ΠΎΠ΄ΠΊΠΈ Π½Π° Π³ΡΡΠΏΠΏΡ (Π»ΠΈΠ½ΠΈΠΈ)
Π£ΠΏΡΠ°Π²Π»ΡΡΡ ΠΈ ΠΊΠΎΠ½ΡΡΠΎΠ»ΠΈΡΠΎΠ²Π°ΡΡ ΡΠ»Π΅ΠΊΡΡΠΎΡΠ΅ΡΡΡ Π³ΠΎΡΠ°Π·Π΄ΠΎ Π»Π΅Π³ΡΠ΅, Π΅ΡΠ»ΠΈ ΠΎΠ½Π° ΡΠ°Π·Π΄Π΅Π»Π΅Π½Π° Π½Π° Π½Π΅ΡΠΊΠΎΠ»ΡΠΊΠΎ Π»ΠΈΠ½ΠΈΠΉ. Π ΡΠ»ΡΡΠ°Π΅ Π²ΠΎΠ·Π½ΠΈΠΊΠ½ΠΎΠ²Π΅Π½ΠΈΡ Π½Π΅ΠΈΡΠΏΡΠ°Π²Π½ΠΎΡΡΠΈ ΠΈΠ»ΠΈ Π°Π²Π°ΡΠΈΠΉΠ½ΠΎΠΉ ΡΠΈΡΡΠ°ΡΠΈΠΈ ΠΌΠΎΠΆΠ½ΠΎ Π²ΡΠΊΠ»ΡΡΠΈΡΡ ΠΎΠ΄Π½Ρ Π³ΡΡΠΏΠΏΡ, ΡΠΎΠ³Π΄Π° ΠΊΠ°ΠΊ ΠΎΡΡΠ°Π»ΡΠ½ΡΠ΅ Π±ΡΠ΄ΡΡ ΡΡΠ½ΠΊΡΠΈΠΎΠ½ΠΈΡΠΎΠ²Π°ΡΡ Π² ΠΎΠ±ΡΡΠ½ΠΎΠΌ ΡΠ΅ΠΆΠΈΠΌΠ΅.
ΠΠ°ΡΠΈΠ°Π½Ρ ΡΠ°Π·Π΄Π΅Π»Π΅Π½ΠΈΡ Π½Π° 4 Π³ΡΡΠΏΠΏΡ:
ΠΠ°Π»Π΅ΡΠ΅Ρ ΠΈΠ·ΠΎΠ±ΡΠ°ΠΆΠ΅Π½ΠΈΠΉ
Π€ΠΎΡΠΎ ΠΈΠ·

ΠΡΠ΅Π΄ΠΏΠΎΠ»ΠΎΠΆΠΈΠΌ, Π² Π³ΠΎΡΠΎΠ΄ΡΠΊΠΎΠΉ ΠΊΠ²Π°ΡΡΠΈΡΠ΅ ΠΎΡΡΡΠ΅ΡΡΠ²Π»ΡΠ΅ΡΡΡ ΠΏΡΠΎΠΊΠ»Π°Π΄ΠΊΠ° ΠΎΡΠ΄Π΅Π»ΡΠ½ΠΎΠ³ΠΎ ΡΠΈΠ»ΠΎΠ²ΠΎΠ³ΠΎ ΠΊΠ°Π±Π΅Π»Ρ Π΄Π»Ρ ΡΡΠΈΡΠ°Π»ΡΠ½ΠΎΠΉ ΠΌΠ°ΡΠΈΠ½Ρ. ΠΡΠΎΠ±Π΅Π½Π½ΠΎ ΡΡΠΎ Π°ΠΊΡΡΠ°Π»ΡΠ½ΠΎ Π΄Π»Ρ Π΄ΠΎΠΌΠΎΠ² ΡΡΠ°ΡΠΎΠΉ Π·Π°ΡΡΡΠΎΠΉΠΊΠΈ ΡΠΎ ΡΠ»Π°Π±ΠΎΠΉ ΡΠ»Π΅ΠΊΡΡΠΎΠΏΡΠΎΠ²ΠΎΠ΄ΠΊΠΎΠΉ, Π½Π΅ Π²ΡΠ΄Π΅ΡΠΆΠΈΠ²Π°ΡΡΠ΅ΠΉ ΡΠΈΠ»ΡΠ½ΡΡ ΠΌΠΎΡΠ½ΠΎΡΡΠ΅ΠΉ

ΠΠ° ΠΊΡΡ Π½Π΅ ΠΎΠ±ΡΡΠ½ΠΎ Π½Π°Ρ ΠΎΠ΄ΠΈΡΡΡ ΠΌΠ½ΠΎΠΆΠ΅ΡΡΠ²ΠΎ ΠΏΡΠΈΠ±ΠΎΡΠΎΠ², ΠΎΠ΄Π½ΠΎΠ²ΡΠ΅ΠΌΠ΅Π½Π½ΠΎΠ΅ Π²ΠΊΠ»ΡΡΠ΅Π½ΠΈΠ΅ ΠΊΠΎΡΠΎΡΡΡ ΡΠ°ΠΊΠΆΠ΅ ΡΡΠ΅Π±ΡΠ΅Ρ ΠΌΠΎΠ½ΡΠ°ΠΆΠ° ΡΠΈΠ»ΠΎΠ²ΠΎΠ³ΠΎ ΠΊΠ°Π±Π΅Π»Ρ ΠΏΠΎΠ΄Ρ ΠΎΠ΄ΡΡΠ΅Π³ΠΎ ΡΠ΅ΡΠ΅Π½ΠΈΡ: Π²Π°ΡΠΎΡΠ½Π°Ρ ΠΏΠ»ΠΈΡΠ°, Π΄ΡΡ ΠΎΠ²ΠΎΠΉ ΡΠΊΠ°Ρ, ΡΠΎΡΡΠ΅Ρ, ΠΌΡΠ»ΡΡΠΈΠ²Π°ΡΠΊΠ°, ΠΌΠΈΠΊΡΠΎΠ²ΠΎΠ»Π½ΠΎΠ²Π°Ρ ΠΏΠ΅ΡΡ, ΠΏΠΎΡΡΠ΄ΠΎΠΌΠΎΠ΅ΡΠ½Π°Ρ ΠΌΠ°ΡΠΈΠ½Π°

Π‘Π°Π½ΡΠ·Π΅Π» β ΠΎΠ΄Π½ΠΎ ΠΈΠ»ΠΈ Π΄Π²Π° ΠΏΠΎΠΌΠ΅ΡΠ΅Π½ΠΈΡ Ρ ΠΏΠΎΠ²ΡΡΠ΅Π½Π½ΡΠΌ ΡΡΠΎΠ²Π½Π΅ΠΌ Π²Π»Π°ΠΆΠ½ΠΎΡΡΠΈ. ΠΡΠΎ Π½Π΅ΠΎΠ±Ρ ΠΎΠ΄ΠΈΠΌΠΎ ΡΡΠΈΡΡΠ²Π°ΡΡ ΠΊΠ°ΠΊ ΠΏΡΠΈ ΠΌΠΎΠ½ΡΠ°ΠΆΠ΅ ΡΠΈΡΡΠ΅ΠΌΡ ΠΎΡΠ²Π΅ΡΠ΅Π½ΠΈΡ, ΡΠ°ΠΊ ΠΈ ΠΏΡΠΈ ΡΡΡΠ°Π½ΠΎΠ²ΠΊΠ΅ ΡΠΎΠ·Π΅ΡΠΎΠΊ, ΠΊΠΎΡΠΎΡΡΠ΅ Π΄ΠΎΠ»ΠΆΠ½Ρ ΠΈΠΌΠ΅ΡΡ ΠΏΠΎΠ»Π°Π³Π°ΡΡΡΡΡΡ ΡΡΠ΅ΠΏΠ΅Π½Ρ Π·Π°ΡΠΈΡΡ

Π’Π°ΠΊ ΠΊΠ°ΠΊ Π² ΠΊΠ°ΠΆΠ΄ΠΎΠΉ ΠΊΠΎΠΌΠ½Π°ΡΠ΅ ΠΎΠ±ΡΡΠ½ΠΎ Π±ΠΎΠ»Π΅Π΅, ΡΠ΅ΠΌ ΠΎΠ΄ΠΈΠ½ ΠΎΡΠ²Π΅ΡΠΈΡΠ΅Π»ΡΠ½ΡΠΉ ΠΏΡΠΈΠ±ΠΎΡ, ΡΠ΅ΠΊΠΎΠΌΠ΅Π½Π΄ΡΡΡ ΡΡΡΠ°Π½Π°Π²Π»ΠΈΠ²Π°ΡΡ Π½Π΅ΡΠΊΠΎΠ»ΡΠΊΠΎ ΠΎΡΠ΄Π΅Π»ΡΠ½ΡΡ Π³ΡΡΠΏΠΏ. ΠΠ°ΠΏΡΠΈΠΌΠ΅Ρ, ΡΠ°Π·Π΄Π΅Π»ΠΈΡΡ ΠΎΡΠ²Π΅ΡΠ΅Π½ΠΈΠ΅ Π·Π°Π»Π° (Π»ΡΡΡΡΠ°, ΠΏΠΎΠ΄ΡΠ²Π΅ΡΠΊΠ°, 2 Π½Π°ΡΡΠΎΠ»ΡΠ½ΡΠ΅ Π»Π°ΠΌΠΏΡ), ΡΠΏΠ°Π»ΡΠ½ΠΈ (2 Π±ΡΠ°, Π²Π΅ΡΡ Π½ΠΈΠΉ ΡΠ²Π΅Ρ) ΠΈ Π΄Π΅ΡΡΠΊΠΎΠΉ ΠΊΠΎΠΌΠ½Π°ΡΡ (ΡΠΎΡΠ΅ΡΠ½ΠΎΠ΅ ΠΎΡΠ²Π΅ΡΠ΅Π½ΠΈΠ΅, Π½ΠΎΡΠ½ΠΈΠΊ, Π½Π°ΡΡΠΎΠ»ΡΠ½Π°Ρ Π»Π°ΠΌΠΏΠ°)
1 Π³ΡΡΠΏΠΏΠ° β ΠΌΠΎΡΠ½Π°Ρ Π±ΡΡΠΎΠ²Π°Ρ ΡΠ΅Ρ Π½ΠΈΠΊΠ°
2 Π³ΡΡΠΏΠΏΠ° β ΠΊΡΡ ΠΎΠ½Π½Π°Ρ Π»ΠΈΠ½ΠΈΡ
3 Π³ΡΡΠΏΠΏΠ° β Π²Π°Π½Π½Π°Ρ ΠΈ ΡΡΠ°Π»Π΅Ρ
4 Π³ΡΡΠΏΠΏΠ° β ΠΎΡΠ²Π΅ΡΠΈΡΠ΅Π»ΡΠ½Π°Ρ ΡΠΈΡΡΠ΅ΠΌΠ°
ΠΠ°Π»Π΅Π΅ ΠΎ ΠΊΠ°ΠΆΠ΄ΠΎΠΉ ΡΠ»Π΅ΠΊΡΡΠΎΠ³ΡΡΠΏΠΏΠ΅ Π±ΠΎΠ»Π΅Π΅ ΠΏΠΎΠ΄ΡΠΎΠ±Π½ΠΎ.
Π‘ΡΠ°ΡΠΈΠΎΠ½Π°ΡΠ½Π°Ρ Π±ΡΡΠΎΠ²Π°Ρ ΡΠ΅Ρ Π½ΠΈΠΊΠ°
ΠΡΡΠΏΠ½Π°Ρ Π±ΡΡΠΎΠ²Π°Ρ ΡΠ΅Ρ Π½ΠΈΠΊΠ° ΠΎΠ±ΡΡΠ½ΠΎ ΡΠ°ΡΠΏΠΎΠ»Π°Π³Π°Π΅ΡΡΡ Π² Π·ΠΎΠ½Π΅ ΠΊΡΡ Π½ΠΈ ΠΈΠ»ΠΈ ΡΠ°Π½ΡΠ·Π»Π°.

Π‘Ρ Π΅ΠΌΠ° ΡΠ°ΡΠΏΠΎΠ»ΠΎΠΆΠ΅Π½ΠΈΡ ΡΠΎΠ·Π΅ΡΠΎΠΊ Π½Π° ΠΊΡΡ Π½Π΅. ΠΡΠ°Π²ΠΈΠ»Π°: Π½Π΅ΠΏΠΎΡΡΠ΅Π΄ΡΡΠ²Π΅Π½Π½ΠΎ Π·Π° ΠΏΠΎΡΡΠ΄ΠΎΠΌΠΎΠ΅ΡΠ½ΠΎΠΉ ΠΈ ΡΡΠΈΡΠ°Π»ΡΠ½ΠΎΠΉ ΠΌΠ°ΡΠΈΠ½Π°ΠΌΠΈ ΡΠ°Π·ΠΌΠ΅ΡΠ°ΡΡ ΡΠΎΠ·Π΅ΡΠΊΠΈ Π·Π°ΠΏΡΠ΅ΡΠ΅Π½ΠΎ; Π»ΡΡΡΠ΅ ΠΈΡΠΏΠΎΠ»ΡΠ·ΠΎΠ²Π°ΡΡ Π²Π»Π°Π³ΠΎΠ·Π°ΡΠΈΡΠ΅Π½Π½ΡΠ΅ ΠΌΠΎΠ΄Π΅Π»ΠΈ (+)
ΠΡΠ΄Π΅Π»ΡΠ½ΠΎΠ΅ ΠΏΠΎΠ΄ΠΊΠ»ΡΡΠ΅Π½ΠΈΠ΅ ΠΊΡΡ ΠΎΠ½Π½ΠΎΠΉ Π·ΠΎΠ½Ρ Π½Π΅ΠΎΠ±Ρ ΠΎΠ΄ΠΈΠΌΠΎ Π΄Π»Ρ ΠΏΡΠΎΠ²Π΅Π΄Π΅Π½ΠΈΡ ΡΠ΅ΠΌΠΎΠ½ΡΠ°. ΠΡΠ»ΠΈ ΠΏΡΠΎΠΈΠ·ΠΎΠΉΠ΄Π΅Ρ ΠΏΠΎΠ»ΠΎΠΌΠΊΠ° ΠΎΠ΄Π½ΠΎΠ³ΠΎ ΠΈΠ· ΡΡΡΡΠΎΠΉΡΡΠ², ΠΏΠΎΡΡΠ΅Π±ΡΠ΅ΡΡΡ Π·Π°ΠΌΠ΅Π½Π°. Π§ΡΠΎΠ±Ρ Π½Π΅ ΠΎΡΠΊΠ»ΡΡΠ°ΡΡ ΡΠ»Π΅ΠΊΡΡΠΈΡΠ΅ΡΡΠ²ΠΎ Π²ΠΎ Π²ΡΠ΅ΠΉ ΠΊΠ²Π°ΡΡΠΈΡΠ΅, Π΄ΠΎΡΡΠ°ΡΠΎΡΠ½ΠΎ Π²ΡΠΊΠ»ΡΡΠΈΡΡ ΠΎΠ΄ΠΈΠ½ Π°ΠΏΠΏΠ°ΡΠ°Ρ Π·Π°ΡΠΈΡΡ, ΠΎΡΠ²Π΅ΡΠ°ΡΡΠΈΠΉ Π·Π° ΡΡΠ°ΡΠΈΠΎΠ½Π°ΡΠ½ΠΎΠ΅ ΠΎΠ±ΠΎΡΡΠ΄ΠΎΠ²Π°Π½ΠΈΠ΅.

Π ΡΠΎΠΆΠ°Π»Π΅Π½ΠΈΡ, Π΄Π°ΠΆΠ΅ Π΄ΠΎΡΠΎΠ³Π°Ρ Π±ΡΡΠΎΠ²Π°Ρ ΡΠ΅Ρ Π½ΠΈΠΊΠ° Π²ΡΠ΅ΠΌΡ ΠΎΡ Π²ΡΠ΅ΠΌΠ΅Π½ΠΈ Π²ΡΡ ΠΎΠ΄ΠΈΡ ΠΈΠ· ΡΡΡΠΎΡ. Π Π΅ΠΌΠΎΠ½Ρ ΠΏΠΎΡΠΎΠΉ Π·Π°ΡΡΠ³ΠΈΠ²Π°Π΅ΡΡΡ Π½Π° Π½Π΅ΡΠΊΠΎΠ»ΡΠΊΠΎ ΡΠ°ΡΠΎΠ². ΠΡΠ΄Π΅Π»ΡΠ½Π°Ρ ΡΠ»Π΅ΠΊΡΡΠΎΠ³ΡΡΠΏΠΏΠ° ΠΏΠΎΠ·Π²ΠΎΠ»ΠΈΡ ΡΠΎΡ ΡΠ°Π½ΠΈΡΡ ΠΊΠΎΠΌΡΠΎΡΡΠ½ΠΎΠ΅ ΠΏΡΠ΅Π±ΡΠ²Π°Π½ΠΈΠ΅ Π½Π° ΠΊΡΡ Π½Π΅ ΠΈ Π² Π΄ΡΡΠ³ΠΈΡ ΠΏΠΎΠΌΠ΅ΡΠ΅Π½ΠΈΡΡ
Π§ΡΠΎ ΠΌΠ΅ΡΠ°Π΅Ρ ΠΏΡΠΎΡΡΠΎ ΠΎΡΠΊΠ»ΡΡΠΈΡΡ ΡΠ»ΠΎΠΌΠ°Π½Π½ΡΠΉ ΠΏΡΠΈΠ±ΠΎΡ ΠΎΡ ΡΠ΅ΡΠΈ, Π²ΡΡΠ°ΡΠΈΠ² Π²ΠΈΠ»ΠΊΡ ΠΈΠ· ΡΠΎΠ·Π΅ΡΠΊΠΈ? ΠΠ΅Π»ΠΎ Π² ΡΠΎΠΌ, ΡΡΠΎ Ρ Π²ΡΡΡΠΎΠ΅Π½Π½ΠΎΠΉ ΡΠ΅Ρ Π½ΠΈΠΊΠΈ ΡΠΎΡΠΊΠΈ ΠΏΠΎΠ΄ΠΊΠ»ΡΡΠ΅Π½ΠΈΡ ΠΊ ΡΠ»Π΅ΠΊΡΡΠΎΡΠ΅ΡΠΈ Π½Π°Ρ ΠΎΠ΄ΡΡΡΡ Π² ΡΡΡΠ΄Π½ΠΎΠ΄ΠΎΡΡΡΠΏΠ½ΡΡ ΠΌΠ΅ΡΡΠ°Ρ . Π ΡΠΎΠΌΡ ΠΆΠ΅ Π½Π΅ΠΈΡΠΏΡΠ°Π²Π½ΠΎΡΡΡ ΠΌΠΎΠΆΠ΅Ρ ΠΏΡΠΎΠΈΠ·ΠΎΠΉΡΠΈ Π½Π΅ Π² ΡΠ°ΠΌΠΎΠΌ ΠΏΡΠΈΠ±ΠΎΡΠ΅, Π° Π² ΠΏΡΠΎΠ²ΠΎΠ΄ΠΊΠ΅, Π·Π°ΠΌΠ°ΡΠΊΠΈΡΠΎΠ²Π°Π½Π½ΠΎΠΉ Π² ΡΡΠ΅Π½Π΅. Π ΡΡΠΎΠΌ ΡΠ»ΡΡΠ°Π΅ ΠΏΠ΅ΡΠ΅Π΄Π²ΠΈΠ½ΡΡΡ ΡΡΡΠ°ΠΆΠΎΠΊ Π°Π²ΡΠΎΠΌΠ°ΡΠΈΡΠ΅ΡΠΊΠΎΠ³ΠΎ Π²ΡΠΊΠ»ΡΡΠ°ΡΠ΅Π»Ρ Π³ΠΎΡΠ°Π·Π΄ΠΎ Π»Π΅Π³ΡΠ΅.
ΠΡΠ΄Π΅Π»Π΅Π½Π½Π°Ρ Π»ΠΈΠ½ΠΈΡ Π΄Π»Ρ ΠΊΡΡ Π½ΠΈ
ΠΡΡ ΠΎΠ½Π½Π°Ρ Π»ΠΈΠ½ΠΈΡ ΡΡΠ°Π΄ΠΈΡΠΈΠΎΠ½Π½ΠΎ ΡΠ²Π»ΡΠ΅ΡΡΡ ΡΠ°ΠΌΠΎΠΉ Π·Π°Π³ΡΡΠΆΠ΅Π½Π½ΠΎΠΉ. ΠΡΠΈΠΌΠ΅ΡΠ½ΠΎ 5-6 Π°Π³ΡΠ΅Π³Π°ΡΠΎΠ² ΠΏΠΎΡΡΠΎΡΠ½Π½ΠΎ Π²ΠΊΠ»ΡΡΠ΅Π½Ρ Π² ΡΠ΅ΡΡ, Π΄Π°ΠΆΠ΅ Π΅ΡΠ»ΠΈ Π½Π΅ Π·Π°Π΄Π΅ΠΉΡΡΠ²ΠΎΠ²Π°Π½Ρ. ΠΡΠΎ ΠΎΡΠ½ΠΎΡΠΈΡΡΡ ΠΊ Ρ ΠΎΠ»ΠΎΠ΄ΠΈΠ»ΡΠ½ΠΈΠΊΡ, Π΄ΡΡ ΠΎΠ²ΠΎΠΌΡ ΡΠΊΠ°ΡΡ, Π²Π°ΡΠΎΡΠ½ΠΎΠΉ ΠΏΠ»ΠΈΡΠ΅, ΠΏΠΎΡΡΠ΄ΠΎΠΌΠΎΠ΅ΡΠ½ΠΎΠΉ ΠΌΠ°ΡΠΈΠ½Π΅, Π²ΡΡΡΠΆΠΊΠ΅, ΠΌΠΈΠΊΡΠΎΠ²ΠΎΠ»Π½ΠΎΠ²ΠΊΠ΅, ΡΠΎΡΡΠ΅ΡΡ. ΠΠ½ΠΎΠ³ΠΈΠ΅ ΠΏΠΎΠ»ΡΠ·ΡΡΡΡΡ ΠΊΡΡ ΠΎΠ½Π½ΡΠΌ ΡΠ»Π΅ΠΊΡΡΠΎΠ³ΡΠΈΠ»Π΅ΠΌ, ΠΌΡΡΠΎΡΡΠ±ΠΊΠΎΠΉ, Ρ Π»Π΅Π±ΠΎΠΏΠ΅ΡΠΊΠΎΠΉ, ΠΌΡΠ»ΡΡΠΈΠ²Π°ΡΠΊΠΎΠΉ ΠΈ ΠΏΡ.

Π‘Ρ Π΅ΠΌΠ° ΡΠ»Π΅ΠΊΡΡΠΈΡΠ΅ΡΠΊΠΎΠΉ ΡΠ°Π·Π²ΠΎΠ΄ΠΊΠΈ Π΄Π»Ρ ΠΊΡΡ Π½ΠΈ, ΡΠ°Π·Π΄Π΅Π»Π΅Π½Π½Π°Ρ Π½Π° 4 Π³ΡΡΠΏΠΏΡ. ΠΠ»Ρ ΠΌΠΎΡΠ½ΠΎΠ³ΠΎ Π±ΡΡΠΎΠ²ΠΎΠ³ΠΎ ΠΎΠ±ΠΎΡΡΠ΄ΠΎΠ²Π°Π½ΠΈΡ Π² ΡΠ°ΡΠΏΡΠ΅Π΄Π΅Π»ΠΈΡΠ΅Π»ΡΠ½ΠΎΠΌ ΡΠΈΡΠ΅ ΡΡΡΠ°Π½ΠΎΠ²Π»Π΅Π½Ρ ΠΎΡΠ΄Π΅Π»ΡΠ½ΡΠ΅ Π°Π²ΡΠΎΠΌΠ°ΡΡ
Π Π΄Π°Π½Π½ΠΎΠΌ ΡΠ»ΡΡΠ°Π΅ ΠΎΡΠ΄Π΅Π»ΡΠ½ΡΠΉ ΠΌΠΎΡΠ½ΡΠΉ ΡΠ»Π΅ΠΊΡΡΠΈΡΠ΅ΡΠΊΠΈΠΉ ΠΊΠ°Π±Π΅Π»Ρ ΠΏΡΠΎΡΡΠΎ-Π½Π°ΠΏΡΠΎΡΡΠΎ ΡΠ΄Π΅Π»Π°Π΅Ρ Π²ΠΎΠ·ΠΌΠΎΠΆΠ½ΡΠΌ ΠΎΠ΄Π½ΠΎΠ²ΡΠ΅ΠΌΠ΅Π½Π½ΠΎΠ΅ ΠΏΡΠΈΠΌΠ΅Π½Π΅Π½ΠΈΠ΅ ΡΡΠ°Π·Ρ Π½Π΅ΡΠΊΠΎΠ»ΡΠΊΠΈΡ ΡΡΡΡΠΎΠΉΡΡΠ².
ΠΡΠ»ΠΈ Π½Π° ΠΎΠ±ΡΠ΅ΠΉ ΠΏΡΠΎΠ²ΠΎΠ΄ΠΊΠ΅ Β«ΠΏΠΎΠ²ΠΈΡΠ½ΡΡΒ» Π΅ΡΠ΅ ΠΈ ΠΎΡΠ²Π΅ΡΠΈΡΠ΅Π»ΡΠ½ΡΠ΅ ΠΏΡΠΈΠ±ΠΎΡΡ ΠΈΠ»ΠΈ Π²ΠΎΠ΄ΠΎΠ½Π°Π³ΡΠ΅Π²Π°ΡΠ΅Π»Ρ, ΡΠΎ ΠΏΡΠΈ Π²ΠΊΠ»ΡΡΠ΅Π½ΠΈΠΈ ΠΎΡΠ΅ΡΠ΅Π΄Π½ΠΎΠ³ΠΎ ΡΡΡΡΠΎΠΉΡΡΠ²Π° ΡΠ΅ΡΡ ΠΏΡΠΎΡΡΠΎ Π½Π΅ Π²ΡΠ΄Π΅ΡΠΆΠΈΡ ΠΈ ΡΡΠ°Π±ΠΎΡΠ°Π΅Ρ Π°Π²ΡΠΎΠΌΠ°ΡΠΈΡΠ΅ΡΠΊΠΎΠ΅ ΠΎΡΠΊΠ»ΡΡΠ΅Π½ΠΈΠ΅.
ΠΠ΄Π½Π° ΠΈΠ»ΠΈ Π½Π΅ΡΠΊΠΎΠ»ΡΠΊΠΎ ΠΎΡΠ²Π΅ΡΠΈΡΠ΅Π»ΡΠ½ΡΡ Π³ΡΡΠΏΠΏ?
Π£ΡΠΈΡΡΠ²Π°Ρ ΠΊΠΎΠ»ΠΈΡΠ΅ΡΡΠ²ΠΎ ΠΎΡΠ²Π΅ΡΠΈΡΠ΅Π»ΡΠ½ΡΡ ΠΏΡΠΈΠ±ΠΎΡΠΎΠ² Π² ΠΊΠ°ΠΆΠ΄ΠΎΠΌ ΠΏΠΎΠΌΠ΅ΡΠ΅Π½ΠΈΠΈ, ΠΌΠΎΠΆΠ½ΠΎ ΡΠ΄Π΅Π»Π°ΡΡ ΠΎΠ΄Π½Ρ ΠΈΠ»ΠΈ Π½Π΅ΡΠΊΠΎΠ»ΡΠΊΠΎ Π»ΠΈΠ½ΠΈΠΉ. ΠΡΠ»ΠΈ Π² Π·Π°Π»Π΅ ΠΎΠ΄Π½Π° ΡΠ΅ΡΡΠΈΡΠΎΠΆΠΊΠΎΠ²Π°Ρ Π»ΡΡΡΡΠ°, Π° Π² ΡΠΏΠ°Π»ΡΠ½Π΅ ΠΌΠ°Π»ΠΎΠΌΠΎΡΠ½ΠΎΠ΅ Π²Π΅ΡΡ Π½Π΅Π΅ ΠΎΡΠ²Π΅ΡΠ΅Π½ΠΈΠ΅ ΠΈ Π΄Π²Π° Π±ΡΠ°-Π½ΠΎΡΠ½ΠΈΠΊΠ°, ΡΠΎ Π²ΡΠ΅ ΠΏΡΠΈΠ±ΠΎΡΡ ΠΌΠΎΠΆΠ½ΠΎ ΠΎΠ±ΡΠ΅Π΄ΠΈΠ½ΠΈΡΡ Π² ΠΎΠ΄Π½Ρ Π»ΠΈΠ½ΠΈΡ.
ΠΠ΄Π½Π°ΠΊΠΎ Π΅ΡΠ»ΠΈ Π³ΠΎΡΡΠΈΠ½Π°Ρ Π½Π°ΠΏΠΎΠΌΠΈΠ½Π°Π΅Ρ Π·Π°Π» Π΄Π»Ρ Π΄ΠΈΡΠΊΠΎΡΠ΅ΠΊΠΈ β Ρ Π»ΡΡΡΡΠ°ΠΌΠΈ, ΡΠΎΡΠ΅ΡΠ½ΡΠΌΠΈ ΡΠ²Π΅ΡΠΈΠ»ΡΠ½ΠΈΠΊΠ°ΠΌΠΈ, ΠΏΠΎΡΠΎΠ»ΠΎΡΠ½ΠΎΠΉ ΠΈ Π½Π°ΡΡΠ΅Π½Π½ΠΎΠΉ ΠΏΠΎΠ΄ΡΠ²Π΅ΡΠΊΠΎΠΉ β ΡΠΎ ΡΠΎΠ»ΡΠΊΠΎ Π΄Π»Ρ Π½Π΅Π΅ ΡΠ»Π΅Π΄ΡΠ΅Ρ ΠΎΡΠ³Π°Π½ΠΈΠ·ΠΎΠ²Π°ΡΡ ΠΎΡΠ΄Π΅Π»ΡΠ½ΡΡ Π³ΡΡΠΏΠΏΡ.

Π‘Ρ Π΅ΠΌΠ° ΡΠ°Π·Π²ΠΎΠ΄ΠΊΠΈ ΡΠΎΡΠ΅ΡΠ½ΡΡ ΠΈΠ»ΠΈ Π³Π°Π»ΠΎΠ³Π΅Π½Π½ΡΡ ΡΠ²Π΅ΡΠΈΠ»ΡΠ½ΠΈΠΊΠΎΠ² 220 Π Π΄Π»Ρ ΠΎΠ΄Π½ΠΎΠ³ΠΎ ΠΏΠΎΠΌΠ΅ΡΠ΅Π½ΠΈΡ, Π½Π°ΠΏΡΠΈΠΌΠ΅Ρ, Π΄Π»Ρ ΠΊΡΡ Π½ΠΈ, Π΄Π΅ΡΡΠΊΠΎΠΉ ΠΊΠΎΠΌΠ½Π°ΡΡ ΠΈΠ»ΠΈ ΠΏΡΠΈΡ ΠΎΠΆΠ΅ΠΉ
ΠΡΠ»ΠΈ ΠΊΡΠΎΠΌΠ΅ ΡΠ²Π΅ΡΠΈΠ»ΡΠ½ΠΈΠΊΠΎΠ² Π² ΡΠ΅ΡΡ ΠΎΠ΄Π½ΠΎΠΉ ΠΊΠΎΠΌΠ½Π°ΡΡ Π²ΠΊΠ»ΡΡΠ΅Π½Ρ ΡΡΠ°Π½ΡΡΠΎΡΠΌΠ°ΡΠΎΡΡ ΠΈΠ»ΠΈ Π±Π»ΠΎΠΊΠΈ ΠΏΠΈΡΠ°Π½ΠΈΡ, ΡΠΎ Π΅Π΅ ΡΠ°ΠΊΠΆΠ΅ ΡΠ΅ΠΊΠΎΠΌΠ΅Π½Π΄ΡΠ΅ΡΡΡ ΠΏΠΎΠ΄ΠΊΠ»ΡΡΠΈΡΡ ΠΊ ΠΎΡΠ΄Π΅Π»ΡΠ½ΠΎΠΌΡ Π°ΠΏΠΏΠ°ΡΠ°ΡΡ Π·Π°ΡΠΈΡΡ.
ΠΠΎΠΌΠ΅ΡΠ΅Π½ΠΈΡ Ρ ΠΏΠΎΠ²ΡΡΠ΅Π½Π½ΠΎΠΉ Π²Π»Π°ΠΆΠ½ΠΎΡΡΡΡ
Π ΡΠ»Π΅ΠΊΡΡΠΎΠΏΡΠΈΠ±ΠΎΡΠ°ΠΌ ΠΈ ΠΊΠ°Π±Π΅Π»Ρ Π² ΡΠ°Π½ΡΠ·Π»Π΅ ΠΏΡΠΈΠΌΠ΅Π½ΡΡΡΡΡ ΠΏΠΎΠ²ΡΡΠ΅Π½Π½ΡΠ΅ ΡΡΠ΅Π±ΠΎΠ²Π°Π½ΠΈΡ, ΡΠ°ΠΊ ΠΊΠ°ΠΊ Π±Π»ΠΈΠ·ΠΊΠΎΠ΅ ΡΠΎΡΠ΅Π΄ΡΡΠ²ΠΎ Π²ΠΎΠ΄Ρ β ΡΡΠΎ ΡΠΈΡΠΊ. Π§ΡΠΎΠ±Ρ ΡΠ»Π΅ΠΊΡΡΠΎΡΠ΅ΡΡ Π±ΡΠ»Π° Π±Π΅Π·ΠΎΠΏΠ°ΡΠ½ΠΎΠΉ ΠΈ ΡΡΠ½ΠΊΡΠΈΠΎΠ½Π°Π»ΡΠ½ΠΎΠΉ, ΠΏΡΠΈ ΡΠΎΡΡΠ°Π²Π»Π΅Π½ΠΈΠΈ ΡΡ Π΅ΠΌΡ ΠΈ ΠΌΠΎΠ½ΡΠ°ΠΆΠ΅ ΡΠ°Π·Π²ΠΎΠ΄ΠΊΠΈ Π½Π΅ΠΎΠ±Ρ ΠΎΠ΄ΠΈΠΌΠΎ ΡΡΠΈΡΡΠ²Π°ΡΡ ΡΡΠ΄ ΠΏΡΠ°Π²ΠΈΠ»:
ΠΠ°Π»Π΅ΡΠ΅Ρ ΠΈΠ·ΠΎΠ±ΡΠ°ΠΆΠ΅Π½ΠΈΠΉ
Π€ΠΎΡΠΎ ΠΈΠ·
ΠΡΠ°Π²ΠΈΠ»ΠΎ 1 β ΡΡΡΠ°Π½ΠΎΠ²ΠΊΠ° ΡΠ°ΡΠΏΡΠ΅Π΄Π΅Π»ΠΈΡΠ΅Π»ΡΠ½ΠΎΠΉ ΠΊΠΎΡΠΎΠ±ΠΊΠΈ
ΠΡΠ°Π²ΠΈΠ»ΠΎ 2 β ΠΌΠΎΠ½ΡΠ°ΠΆ ΡΠΎΠ·Π΅ΡΠΎΠΊ Π΄Π»Ρ ΡΠ»Π΅ΠΊΡΡΠΎΠΏΡΠΈΠ±ΠΎΡΠΎΠ²
ΠΡΠ°Π²ΠΈΠ»ΠΎ 3 β ΠΌΠ΅ΡΡΠΎ ΡΡΡΠ°Π½ΠΎΠ²ΠΊΠΈ Π²ΡΠΊΠ»ΡΡΠ°ΡΠ΅Π»Ρ
ΠΡΠ°Π²ΠΈΠ»ΠΎ 4 β ΡΠΏΠΎΡΠΎΠ± ΠΌΠΎΠ½ΡΠ°ΠΆΠ° ΠΏΡΠΎΠ²ΠΎΠ΄ΠΊΠΈ
Π’ΡΠ΅Π±ΠΎΠ²Π°Π½ΠΈΡ ΡΠ°ΡΠΏΡΠΎΡΡΡΠ°Π½ΡΡΡΡΡ ΡΠ°ΠΊΠΆΠ΅ Π½Π° Π²ΡΠ±ΠΎΡ ΡΡΡΠ½ΠΈΡΡΡΡ, ΠΊΠΎΡΠΎΡΠΎΠΉ ΠΏΡΠΈΠ΄ΡΡΡΡ ΠΏΠΎΠ»ΡΠ·ΠΎΠ²Π°ΡΡΡΡ ΡΠ΅Π³ΡΠ»ΡΡΠ½ΠΎ β ΡΠΎΠ·Π΅ΡΠΎΠΊ ΠΈ Π²ΡΠΊΠ»ΡΡΠ°ΡΠ΅Π»Π΅ΠΉ. ΠΡΠ΅Π΄ΠΏΠΎΠ»ΠΎΠΆΠΈΠΌ, ΡΡΠ΅ΠΏΠ΅Π½Ρ Π·Π°ΡΠΈΡΡ ΡΠΎΠ·Π΅ΡΠΎΠΊ Π΄ΠΎΠ»ΠΆΠ½Π° Π±ΡΡΡ Π½Π΅ ΠΌΠ΅Π½Π΅Π΅ IP 44, Π° Π΅ΡΠ΅ Π»ΡΡΡΠ΅ ΠΏΡΠΈΠΎΠ±ΡΠ΅ΡΠ°ΡΡ ΡΠΏΠ΅ΡΠΈΠ°Π»ΡΠ½ΡΠ΅ ΡΡΡΡΠΎΠΉΡΡΠ²Π° Ρ Π·Π°ΡΠΈΡΠ°ΡΡΠ΅ΠΉ ΠΎΡ Π±ΡΡΠ·Π³ ΠΊΡΡΡΠΊΠΎΠΉ.
ΠΡ ΡΠ²Π΅ΡΠΈΠ»ΡΠ½ΠΈΠΊΠΎΠ² 220 Π ΡΠ΅ΠΊΠΎΠΌΠ΅Π½Π΄ΡΡΡ ΠΎΡΠΊΠ°Π·Π°ΡΡΡΡ Π² ΠΏΠΎΠ»ΡΠ·Ρ Π°Π½Π°Π»ΠΎΠ³ΠΎΠ² 12 Π.

Π’ΡΠ΅Ρ ΠΆΠΈΠ»ΡΠ½ΡΠΉ ΠΌΠ΅Π΄Π½ΡΠΉ ΠΏΡΠΎΠ²ΠΎΠ΄ Π²ΠΏΠΎΠ»Π½Π΅ ΠΏΠΎΠ΄ΠΎΠΉΠ΄Π΅Ρ Π΄Π»Ρ ΡΡΡΠ°Π½ΠΎΠ²ΠΊΠΈ ΡΠΎΠ·Π΅ΡΠΎΠΊ Π² ΡΠ°Π½ΡΠ·Π»Π΅, Π½ΠΎ ΡΡΠΎΠΈΡ ΠΎΠ±ΡΠ°ΡΠΈΡΡ Π²Π½ΠΈΠΌΠ°Π½ΠΈΠ΅ Π½Π° ΡΠ΅ΡΠ΅Π½ΠΈΠ΅: Π΄Π»Ρ ΠΏΠΎΠ΄ΠΊΠ»ΡΡΠ΅Π½ΠΈΡ ΡΡΠ΄ΠΎΠ²ΡΡ ΠΏΡΠΈΠ±ΠΎΡΠΎΠ² ΠΎΠ½ΠΎ Π΄ΠΎΠ»ΠΆΠ½ΠΎ Π±ΡΡΡ Π½Π΅ ΠΌΠ΅Π½Π΅Π΅ 2,5 ΠΌΠΌΒ², Π΄Π»Ρ ΠΌΠΎΡΠ½ΠΎΠ³ΠΎ ΡΠ»Π΅ΠΊΡΡΠΎΠΎΠ±ΠΎΡΡΠ΄ΠΎΠ²Π°Π½ΠΈΡ β 4 ΠΌΠΌΒ². ΠΡΠ΅ΡΠ΅ΡΡΠ²Π΅Π½Π½ΡΠΉ Π²Π°ΡΠΈΠ°Π½Ρ β ΠΠΠΠ½Π³
ΠΡΠ»ΠΈ Π² ΡΡΠ°ΡΠΎΠΌ ΠΆΠΈΠ»ΡΠ΅ Π² ΠΊΠ²Π°ΡΡΠΈΡΠ½ΠΎΠΌ ΡΠΈΡΠΊΠ΅ Π½Π΅ ΠΏΡΠ΅Π΄ΡΡΠΌΠΎΡΡΠ΅Π½ΠΎ Π·Π°Π·Π΅ΠΌΠ»Π΅Π½ΠΈΠ΅, ΡΠΎ Π½Π΅ ΡΠΎΠ»ΡΠΊΠΎ Π² Π²Π°Π½Π½ΠΎΠΉ ΠΊΠΎΠΌΠ½Π°ΡΠ΅, Π½ΠΎΒ Π²ΠΎ Π²ΡΠ΅ΠΉ ΠΊΠ²Π°ΡΡΠΈΡΠ΅ ΡΠ»Π΅ΠΊΡΡΠΎΠΏΡΠΎΠ²ΠΎΠ΄ΠΊΡ ΠΏΡΠΈΠ΄Π΅ΡΡΡ Π·Π°ΠΌΠ΅Π½ΠΈΡΡ Π½Π° ΡΡΠ΅Ρ ΠΆΠΈΠ»ΡΠ½ΡΡ.
ΠΠ±Π·ΠΎΡ ΡΡ Π΅ΠΌ ΡΠ»Π΅ΠΊΡΡΠΎΠΏΡΠΎΠ²ΠΎΠ΄ΠΊΠΈ Π΄Π»Ρ ΠΆΠΈΠ»ΡΡ ΠΏΠΎΠΌΠ΅ΡΠ΅Π½ΠΈΠΉ
ΠΠ΅ΡΠ΅ΠΉΠ΄Π΅ΠΌ ΠΊ ΠΊΠΎΠ½ΠΊΡΠ΅ΡΠ½ΡΠΌ ΡΡ Π΅ΠΌΠ°ΠΌ, ΠΊΠΎΡΠΎΡΡΠ΅ ΠΌΠΎΠΆΠ½ΠΎ ΠΏΡΠΈΠΌΠ΅Π½ΠΈΡΡ Π² ΠΏΡΠΎΡΠ΅ΡΡΠ΅ ΠΏΠ»Π°Π½ΠΈΡΠΎΠ²Π°Π½ΠΈΡ ΡΠ°Π·Π²ΠΎΠ΄ΠΊΠΈ Π² ΡΠΎΠ±ΡΡΠ²Π΅Π½Π½ΠΎΠΌ ΠΏΠΎΠΌΠ΅ΡΠ΅Π½ΠΈΠΈ. ΠΡΠΈ ΡΠΎΡΡΠ°Π²Π»Π΅Π½ΠΈΠΈ ΡΠ΅ΡΡΠ΅ΠΆΠ° Π²Π°ΠΆΠ½ΠΎ ΡΡΠ΅ΡΡΡ ΡΠ°ΡΡΡΠ°Π½ΠΎΠ²ΠΊΡ ΠΈ ΠΌΠΎΡΠ½ΠΎΡΡΡ ΡΡΠ°ΡΠΈΠΎΠ½Π°ΡΠ½ΠΎΠΉ ΡΠ΅Ρ Π½ΠΈΠΊΠΈ, ΡΡΠ»ΠΎΠ²ΠΈΡ ΠΈΡΠΏΠΎΠ»ΡΠ·ΠΎΠ²Π°Π½ΠΈΡ ΡΠ»Π΅ΠΊΡΡΠΎΠΏΡΠΈΠ±ΠΎΡΠΎΠ², ΠΊΠΎΠΌΡΠΎΡΡΠ½ΠΎΠ΅ Π΄Π»Ρ ΠΈΡΠΏΠΎΠ»ΡΠ·ΠΎΠ²Π°Π½ΠΈΡ ΡΠ°Π·ΠΌΠ΅ΡΠ΅Π½ΠΈΠ΅ ΡΠΎΠ·Π΅ΡΠΎΠΊ ΠΈ Π²ΡΠΊΠ»ΡΡΠ°ΡΠ΅Π»Π΅ΠΉ.
ΠΠ°ΡΠΈΠ°Π½Ρ #1: ΠΎΠ΄Π½ΠΎΠΊΠΎΠΌΠ½Π°ΡΠ½ΠΎΠ΅ ΠΆΠΈΠ»ΡΠ΅ ΠΈΠ»ΠΈ ΡΡΡΠ΄ΠΈΡ
ΠΡΠ»ΠΈΡΠΈΡΠ΅Π»ΡΠ½Π°Ρ ΡΠ΅ΡΡΠ° ΠΎΠ΄Π½ΠΎΠΊΠΎΠΌΠ½Π°ΡΠ½ΠΎΠ³ΠΎ ΠΆΠΈΠ»ΡΡ β ΠΌΠΈΠ½ΠΈΠΌΠ°Π»ΡΠ½ΠΎΠ΅, ΠΏΠΎ ΡΡΠ°Π²Π½Π΅Π½ΠΈΡ Ρ ΠΎΡΡΠ°Π»ΡΠ½ΡΠΌΠΈ Π²Π°ΡΠΈΠ°Π½ΡΠ°ΠΌΠΈ, ΠΊΠΎΠ»ΠΈΡΠ΅ΡΡΠ²ΠΎ ΡΠ»Π΅ΠΊΡΡΠΎΠΏΡΠΈΠ±ΠΎΡΠΎΠ², ΡΠΎΠΎΡΠ²Π΅ΡΡΡΠ²Π΅Π½Π½ΠΎ, ΠΎΠ±ΡΠ°Π·ΡΠ΅ΡΡΡ ΠΌΠ΅Π½ΡΡΠ΅Π΅ ΠΊΠΎΠ»ΠΈΡΠ΅ΡΡΠ²ΠΎ ΠΏΠΎΠ΄ΠΊΠ»ΡΡΠ°Π΅ΠΌΡΡ Π»ΠΈΠ½ΠΈΠΉ. ΠΠΎ ΡΡΠΎ Π½Π΅ Π·Π½Π°ΡΠΈΡ, ΡΡΠΎ Π΄Π»Ρ ΠΊΡΡ Π½ΠΈ ΠΈΠ»ΠΈ ΡΠ°Π½ΡΠ·Π»Π° Π½Π΅ Π½ΡΠΆΠ½ΠΎ ΠΏΠ»Π°Π½ΠΈΡΠΎΠ²Π°ΡΡ ΠΎΡΠ΄Π΅Π»ΡΠ½ΡΠ΅ Π³ΡΡΠΏΠΏΡ β ΠΎΠ±ΡΠΈΠ΅ ΠΏΡΠΈΠ½ΡΠΈΠΏΡ Π»ΡΡΡΠ΅ ΡΠΎΡ ΡΠ°Π½ΠΈΡΡ.

ΠΠ°ΡΠΈΠ°Π½Ρ ΡΡ Π΅ΠΌΡ ΠΏΡΠΎΠ²ΠΎΠ΄ΠΊΠΈ Π΄Π»Ρ 1-ΠΊΠΎΠΌΠ½Π°ΡΠ½ΠΎΠΉ ΠΊΠ²Π°ΡΡΠΈΡΡ Ρ ΡΡΠ΅ΡΠΎΠΌ ΡΠΎΠ³ΠΎ, ΡΡΠΎ Π² ΠΊΠ°ΠΆΠ΄ΠΎΠΌ ΠΏΠΎΠΌΠ΅ΡΠ΅Π½ΠΈΠΈ ΠΏΠ»Π°Π½ΠΈΡΡΠ΅ΡΡΡ ΡΡΡΠ°Π½ΠΎΠ²ΠΈΡΡ ΠΎΠ΄ΠΈΠ½ ΠΏΡΠΈΠ±ΠΎΡ ΠΎΡΠ²Π΅ΡΠ΅Π½ΠΈΡ
Π Π°ΡΡΠΌΠΎΡΡΠΈΠΌ, ΡΡΠΎ ΠΎΠ±ΡΠ·Π°ΡΠ΅Π»ΡΠ½ΠΎ ΡΠ»Π΅Π΄ΡΠ΅Ρ ΠΏΡΠ΅Π΄ΠΏΡΠΈΠ½ΡΡΡ ΠΏΡΠΈ ΡΠΎΡΡΠ°Π²Π»Π΅Π½ΠΈΠΈ ΡΡ Π΅ΠΌΡ ΡΠ°Π·Π²ΠΎΠ΄ΠΊΠΈ ΡΠ»Π΅ΠΊΡΡΠΈΠΊΠΈ Π² ΠΎΠ΄Π½ΠΎΠΊΠΎΠΌΠ½Π°ΡΠ½ΠΎΠΉ ΠΊΠ²Π°ΡΡΠΈΡΠ΅:
- Π²ΡΠ±ΡΠ°ΡΡ ΠΎΡΠ½ΠΎΠ²Π½ΡΠ΅ ΠΏΠ°ΡΠ°ΠΌΠ΅ΡΡΡ ΡΠ»Π΅ΠΊΡΡΠΈΡΠ΅ΡΠΊΠΎΠΉ ΡΠ΅ΡΠΈ;
- ΡΠ°ΡΡΡΠΈΡΠ°ΡΡ Π½Π°Π³ΡΡΠ·ΠΊΡ, ΠΏΠΎΠ΄ΠΎΠ±ΡΠ°ΡΡ ΠΊΠ°Π±Π΅Π»Ρ ΠΈ Π£ΠΠ;
- Π²ΡΠ±ΡΠ°ΡΡ ΡΡ Π΅ΠΌΡ ΠΏΠΎΠ΄ΠΊΠ»ΡΡΠ΅Π½ΠΈΡ (1 ΠΈΠ»ΠΈ Π½Π΅ΡΠΊΠΎΠ»ΡΠΊΠΎ Π³ΡΡΠΏΠΏ).
Π Π΅ΡΠΈΠ² ΡΡΠΈ Π²ΠΎΠΏΡΠΎΡΡ, ΡΠΎΡΡΠ°Π²ΠΈΡΡ ΡΡ Π΅ΠΌΡ Π±ΡΠ΄Π΅Ρ Π½Π°ΠΌΠ½ΠΎΠ³ΠΎ Π»Π΅Π³ΡΠ΅.
ΠΠ°ΡΠ°ΠΌΠ΅ΡΡΡ ΡΠ»Π΅ΠΊΡΡΠΈΡΠ΅ΡΠΊΠΎΠΉ ΡΠ΅ΡΠΈ
Π‘Π»ΠΎΠΆΠ½ΠΎ Π·Π°ΡΠ°Π½Π΅Π΅ ΡΠ΅ΡΠΈΡΡ, ΠΊΠ°ΠΊΠΈΠ΅ ΠΏΡΠΈΠ±ΠΎΡΡ Π±ΡΠ΄ΡΡ ΡΡΡΠ°Π½ΠΎΠ²Π»Π΅Π½Ρ Π²ΠΎ Π²ΡΠ΅ΠΉ ΠΊΠ²Π°ΡΡΠΈΡΠ΅, ΡΠ΅ΠΌ Π½Π΅ ΠΌΠ΅Π½Π΅Π΅, Ρ ΠΎΡΡ Π±Ρ ΠΏΡΠΈΠ±Π»ΠΈΠ·ΠΈΡΠ΅Π»ΡΠ½ΠΎΠ΅ ΠΈΡ ΠΊΠΎΠ»ΠΈΡΠ΅ΡΡΠ²ΠΎ Π½Π΅ΠΎΠ±Ρ ΠΎΠ΄ΠΈΠΌΠΎ, ΡΡΠΎΠ±Ρ ΠΏΡΠ°Π²ΠΈΠ»ΡΠ½ΠΎ ΠΏΠΎΠ΄ΡΡΠΈΡΠ°ΡΡ ΡΡΠΌΠΌΠ°ΡΠ½ΡΡ ΠΌΠΎΡΠ½ΠΎΡΡΡ. ΠΠ°ΠΆΠ½ΠΎ ΠΎΠΏΡΠ΅Π΄Π΅Π»ΠΈΡΡ ΠΈ ΠΌΠ΅ΡΡΠ° ΠΈΡ ΡΠ°Π·ΠΌΠ΅ΡΠ΅Π½ΠΈΡ, ΡΠ°ΠΊ ΠΊΠ°ΠΊ ΠΈΡΠΏΠΎΠ»ΡΠ·ΠΎΠ²Π°Π½ΠΈΠ΅ ΡΠ΄Π»ΠΈΠ½ΠΈΡΠ΅Π»Π΅ΠΉ ΠΈ ΡΠΈΠ»ΡΡΡΠΎΠ² Π² Π΄Π°Π»ΡΠ½Π΅ΠΉΡΠ΅ΠΌ ΡΠΎΠ·Π΄Π°ΡΡ Π΄ΠΎΠΏΠΎΠ»Π½ΠΈΡΠ΅Π»ΡΠ½ΡΠ΅ ΠΏΡΠΎΠ±Π»Π΅ΠΌΡ Π΄Π»Ρ ΡΠ΅ΡΠΈ ΠΈ ΠΈΡΠΏΠΎΡΡΠΈΡ Π΄ΠΈΠ·Π°ΠΉΠ½ ΠΈΠ½ΡΠ΅ΡΡΠ΅ΡΠ°.

ΠΡΠΈ Π²ΡΠ±ΠΎΡΠ΅ ΠΌΠ΅ΡΡ Π΄Π»Ρ ΠΌΠΎΠ½ΡΠ°ΠΆΠ° ΡΠΎΠ·Π΅ΡΠΎΠΊ ΠΈ Π²ΡΠΊΠ»ΡΡΠ°ΡΠ΅Π»Π΅ΠΉ Π²ΡΠΏΠΎΠΌΠΈΠ½Π°Π΅ΠΌ ΡΡΠ΅Π±ΠΎΠ²Π°Π½ΠΈΡ ΠΠ£Π: ΡΠ΅ΠΊΠΎΠΌΠ΅Π½Π΄ΡΠ΅ΠΌΠ°Ρ Π²ΡΡΠΎΡΠ° ΠΎΡ ΠΏΠΎΠ»Π° Π΄Π»Ρ ΡΡΡΠ°Π½ΠΎΠ²ΠΊΠΈ ΡΠΎΠ·Π΅ΡΠΎΠΊ β 0,3-1,8 ΠΌ, Π²ΡΠΊΠ»ΡΡΠ°ΡΠ΅Π»Π΅ΠΉ β 0,6-0,9 ΠΌ. ΠΡΠΈΠ΅Π½ΡΠΈΡΡΠ΅ΠΌΡΡ Π½Π° ΡΠ΄ΠΎΠ±ΡΡΠ²ΠΎ ΠΏΠΎΠ»ΡΠ·ΠΎΠ²Π°Π½ΠΈΡ
Π’Π°ΠΊΠΆΠ΅ Π²Π°ΠΆΠ½ΠΎ Π²ΡΠ±ΡΠ°ΡΡ ΡΠΏΠΎΡΠΎΠ± ΠΏΡΠΎΠΊΠ»Π°Π΄ΠΊΠΈ ΠΊΠ°Π±Π΅Π»Π΅ΠΉ β ΠΎΡΠΊΡΡΡΡΠΉ ΠΈΠ»ΠΈ Π·Π°ΠΊΡΡΡΡΠΉ. ΠΡΠΊΡΡΡΡΠΉ ΡΠΏΠΎΡΠΎΠ± ΠΏΡΠ΅Π΄ΠΏΠΎΠ»Π°Π³Π°Π΅Ρ ΡΠΊΠ»Π°Π΄ΠΊΡ ΠΏΡΠΎΠ²ΠΎΠ΄ΠΎΠ² ΠΏΠΎΠ²Π΅ΡΡ Π΄Π΅ΠΊΠΎΡΠ°ΡΠΈΠ²Π½ΠΎΠΉ ΠΎΡΠ΄Π΅Π»ΠΊΠΈ ΡΡΠ΅Π½. Π ΡΡΠΎΠΌ ΡΠ»ΡΡΠ°Π΅ ΡΠ°ΡΠ΅ Π²ΡΠ΅Π³ΠΎ ΠΏΡΠΎΠ²ΠΎΠ΄ΠΊΡ ΠΏΡΠΈΠΊΡΡΠ²Π°ΡΡ ΠΏΠ»Π°ΡΡΠΈΠΊΠΎΠ²ΡΠΌΠΈ ΠΊΠΎΡΠΎΠ±Π°ΠΌΠΈ, Π½ΠΎ Π² ΠΎΡΠ΄Π΅Π»ΡΠ½ΡΡ ΡΠ»ΡΡΠ°ΡΡ ΠΎΡΡΠ°Π²Π»ΡΡΡ Π½Π° Π²ΠΈΠ΄Ρ.

ΠΠΎΠ½ΡΠ°ΠΆ ΠΏΡΠΎΠ²ΠΎΠ΄ΠΎΠ² Π² ΠΎΡΠΊΡΡΡΠΎΠΌ Π²ΠΈΠ΄Π΅ Π΄Π°ΠΆΠ΅ ΠΏΡΠΈΠ²Π΅ΡΡΡΠ²ΡΠ΅ΡΡΡ, Π΅ΡΠ»ΠΈ Π΄ΠΈΠ·Π°ΠΉΠ½ ΠΈΠ½ΡΠ΅ΡΡΠ΅ΡΠ° Π²ΡΠΏΠΎΠ»Π½Π΅Π½ Π² ΡΡΠΈΠ»Π΅ Π»ΠΎΡΡ ΠΈΠ»ΠΈ ΠΊΠ°Π½ΡΡΠΈ: ΡΡΠΈΠ»ΠΈΠ·ΠΎΠ²Π°Π½Π½ΡΠ΅ Π²ΠΈΠ½ΡΠ°ΠΆΠ½ΡΠ΅ ΡΠΎΠ·Π΅ΡΠΊΠΈ ΠΈ Π½Π°Ρ ΠΎΠ΄ΡΡΠΈΠ΅ΡΡ Π½Π° Π²ΠΈΠ΄Ρ ΠΏΡΠΎΠ²ΠΎΠ΄Π° ΡΠ²Π»ΡΡΡΡΡ ΡΠ°ΡΡΡΡ Π΄Π΅ΠΊΠΎΡΠ°ΡΠΈΠ²Π½ΠΎΠ³ΠΎ ΠΎΡΠΎΡΠΌΠ»Π΅Π½ΠΈΡ
ΠΡΠ΅ΠΈΠΌΡΡΠ΅ΡΡΠ²Π° ΠΎΡΠΊΡΡΡΠΎΠΉ ΠΏΡΠΎΠ²ΠΎΠ΄ΠΊΠΈ:
- Π²ΠΎΠ·ΠΌΠΎΠΆΠ½ΠΎΡΡΡ ΡΡΡΠ°Π½ΠΎΠ²ΠΊΠΈ ΠΏΠΎΡΠ»Π΅ ΠΈΠ»ΠΈ Π²ΠΎ Π²ΡΠ΅ΠΌΡ ΡΠ΅ΠΌΠΎΠ½ΡΠ½ΡΡ ΡΠ°Π±ΠΎΡ;
- Π±ΡΡΡΡΡΠΉ ΠΌΠΎΠ½ΡΠ°ΠΆ;
- Π² Π»ΡΠ±ΠΎΠ΅ Π²ΡΠ΅ΠΌΡ ΠΌΠΎΠΆΠ½ΠΎ ΠΏΠΎΠ΄ΠΊΠ»ΡΡΠΈΡΡ Π΅ΡΠ΅ ΠΎΠ΄Π½Ρ Π»ΠΈΠ½ΠΈΡ.
ΠΡΠΈ ΠΌΠΎΠ½ΡΠ°ΠΆΠ΅ ΡΠΊΡΡΡΠΎΠΉ ΠΏΡΠΎΠ²ΠΎΠ΄ΠΊΠΈ ΠΏΡΠΈΠ΄Π΅ΡΡΡ ΡΡΡΠΎΠ±ΠΈΡΡ ΡΡΠ΅Π½Ρ, ΡΡΠΎΠ±Ρ Π²ΡΠ΅ ΠΏΡΠΎΠ²ΠΎΠ΄Π° Π·Π°ΠΌΠ°ΡΠΊΠΈΡΠΎΠ²Π°ΡΡ ΠΏΠΎΠ΄ ΡΠΈΠ½ΠΈΡΠ½ΠΎΠΉ ΠΎΡΠ΄Π΅Π»ΠΊΠΎΠΉ. ΠΡΠΎΡΠ΅ Ρ ΠΏΠΎΠ΄Π²Π΅ΡΠ½ΡΠΌΠΈ ΠΊΠΎΠ½ΡΡΡΡΠΊΡΠΈΡΠΌΠΈ: ΠΏΠΎΠ΄Π²ΠΎΠ΄ΠΊΡ Π΄Π»Ρ ΡΠΈΡΡΠ΅ΠΌΡ ΠΎΡΠ²Π΅ΡΠ΅Π½ΠΈΡ ΠΌΠΎΠΆΠ½ΠΎ ΡΠΏΡΡΡΠ°ΡΡ Π½Π°Π΄ Π½Π°ΡΡΠΆΠ½ΡΠΌ ΠΏΠΎΠΊΡΡΡΠΈΠ΅ΠΌ ΠΈΠ»ΠΈ ΠΊΠΎΡΠΎΠ±ΠΎΠΌ ΠΈΠ· Π³ΠΈΠΏΡΠΎΠΊΠ°ΡΡΠΎΠ½Π°.
Π£ ΡΠΊΡΡΡΠΎΠΉ ΠΏΡΠΎΠ²ΠΎΠ΄ΠΊΠΈ ΠΏΠ»ΡΡΠΎΠ² Π½Π΅ΠΌΠ½ΠΎΠ³ΠΎ, Π½ΠΎ ΠΎΠ½ΠΈ Π²Π΅ΡΠΎΠΌΠ΅Π΅:
- ΠΏΡΠ΅Π΄ΡΡΠ²Π»ΡΡΡΡΡ Π½Π΅ ΡΠ°ΠΊΠΈΠ΅ ΡΡΡΠΎΠ³ΠΈΠ΅ ΡΡΠ΅Π±ΠΎΠ²Π°Π½ΠΈΡ ΠΊ ΠΏΠ°ΡΠ°ΠΌΠ΅ΡΡΠ°ΠΌ ΠΈ ΡΡΠ»ΠΎΠ²ΠΈΡΠΌ ΠΌΠΎΠ½ΡΠ°ΠΆΠ°;
- ΡΠ²Π΅Π»ΠΈΡΠΈΠ²Π°ΡΡΡΡ Π΄ΠΎΠΏΡΡΠΊΠΈ ΠΊ Π½ΠΎΠΌΠΈΠ½Π°Π»ΡΠ½ΠΎ ΡΠ°Π·ΡΠ΅ΡΠ΅Π½Π½ΡΠΌ ΡΠΎΠΊΠ°ΠΌ;
- ΡΠΎΡ ΡΠ°Π½ΡΠ΅ΡΡΡ ΠΈΠ½ΡΠ΅ΡΡΠ΅ΡΠ½Π°Ρ ΡΠ΅Π»ΠΎΡΡΠ½ΠΎΡΡΡ.
Π’ΡΠ°Π΄ΠΈΡΠΈΠΎΠ½Π½ΠΎ Π² Π½ΠΎΠ²ΡΡ ΠΊΠ²Π°ΡΡΠΈΡΠ°Ρ ΠΈΡΠΏΠΎΠ»ΡΠ·ΡΡΡ ΡΠΊΡΡΡΡΡ ΡΠ°Π·Π²ΠΎΠ΄ΠΊΡ, Π° ΠΎΡΠΊΡΡΡΡΠΌ ΡΠΏΠΎΡΠΎΠ±ΠΎΠΌ ΠΏΠΎΠ»ΡΠ·ΡΡΡΡΡ ΡΠΎΠ»ΡΠΊΠΎ Π² Π²ΠΈΠ΄Π΅ ΠΈΡΠΊΠ»ΡΡΠ΅Π½ΠΈΡ (Π½Π°ΠΏΡΠΈΠΌΠ΅Ρ, ΠΏΡΠΈ ΠΏΡΠΎΠΊΠ»Π°Π΄ΠΊΠ΅ Π½ΠΎΠ²ΠΎΠΉ Π»ΠΈΠ½ΠΈΠΈ Π² ΡΠΆΠ΅ ΠΎΡΡΠ΅ΠΌΠΎΠ½ΡΠΈΡΠΎΠ²Π°Π½Π½ΠΎΠΉ ΠΊΠ²Π°ΡΡΠΈΡΠ΅).
Π Π°ΡΡΠ΅Ρ Π½Π°Π³ΡΡΠ·ΠΊΠΈ ΡΠ»Π΅ΠΊΡΡΠΎΡΠ΅ΡΠΈ
Π§ΡΠΎΠ±Ρ ΡΠ°ΡΡΡΠΈΡΠ°ΡΡ ΠΎΠ±ΡΡΡ Π½Π°Π³ΡΡΠ·ΠΊΡ ΡΠ»Π΅ΠΊΡΡΠΎΠΏΡΠΈΠ±ΠΎΡΠΎΠ², Π½Π΅ΠΎΠ±Ρ ΠΎΠ΄ΠΈΠΌΠΎ Π·Π½Π°ΡΡ Π½ΠΎΠΌΠΈΠ½Π°Π»ΡΠ½ΡΡ ΠΌΠΎΡΠ½ΠΎΡΡΡ ΡΠ»Π΅ΠΊΡΡΠΎΠΏΡΠΈΠ΅ΠΌΠ½ΠΈΠΊΠΎΠ², Π½ΠΎΠΌΠΈΠ½Π°Π»ΡΠ½ΡΠΉ ΡΠΎΠΊ ΠΈ Π½Π°ΠΏΡΡΠΆΠ΅Π½ΠΈΠ΅ ΡΠ»Π΅ΠΊΡΡΠΎΡΠ΅ΡΠΈ. Π‘ΡΡΠ΅ΡΡΠ²ΡΠ΅Ρ ΠΌΠ½ΠΎΠΆΠ΅ΡΡΠ²ΠΎ ΡΠΎΡΠΌΡΠ» ΡΠ°ΡΡΠ΅ΡΠ°, Π½ΠΎ Π»ΡΡΡΠ΅ Π²ΠΎΡΠΏΠΎΠ»ΡΠ·ΠΎΠ²Π°ΡΡΡΡ Π³ΠΎΡΠΎΠ²ΡΠΌΠΈ ΡΠ°Π±Π»ΠΈΡΠ°ΠΌΠΈ.

Π’Π°Π±Π»ΠΈΡΠ° ΠΏΠΎΡΡΠ΅Π±Π»ΡΠ΅ΠΌΡΡ ΠΌΠΎΡΠ½ΠΎΡΡΠ΅ΠΉ Π½Π°ΠΈΠ±ΠΎΠ»Π΅Π΅ ΡΠ°ΡΠΏΡΠΎΡΡΡΠ°Π½Π΅Π½Π½ΡΡ Π±ΡΡΠΎΠ²ΡΡ ΡΠ»Π΅ΠΊΡΡΠΎΠΏΡΠΈΠ±ΠΎΡΠΎΠ², ΠΊΠΎΡΠΎΡΡΠ΅ ΠΎΠ±ΡΡΠ½ΠΎ ΠΈΡΠΏΠΎΠ»ΡΠ·ΡΡΡΡΡ ΠΆΠΈΡΠ΅Π»ΡΠΌΠΈ ΠΊΠ²Π°ΡΡΠΈΡ. ΠΠ½Π°ΡΠ΅Π½ΠΈΡ ΡΡΡΠ΅Π΄Π½Π΅Π½Π½ΡΠ΅, ΠΏΠΎΡΡΠΎΠΌΡ Π΄Π»Ρ ΡΠΎΡΠ½ΠΎΠ³ΠΎ ΡΠ°ΡΡΠ΅ΡΠ° Π½Π΅ΠΎΠ±Ρ ΠΎΠ΄ΠΈΠΌΠΎ Π·Π½Π°ΡΡ Ρ Π°ΡΠ°ΠΊΡΠ΅ΡΠΈΡΡΠΈΠΊΠΈ ΠΏΡΠΈΠ±ΠΎΡΠΎΠ² (+)
Π Π΅ΠΊΠΎΠΌΠ΅Π½Π΄ΡΠ΅ΠΌ Π΄Π»Ρ ΠΏΠΎΠ΄ΡΡΠ΅ΡΠ° ΡΠΎΡΠ½ΠΎΠΉ Π½Π°Π³ΡΡΠ·ΠΊΠΈ ΠΎΠ±ΡΠ°ΡΠΈΡΡΡΡ ΠΊ ΠΈΠ½ΠΆΠ΅Π½Π΅ΡΡ ΠΈΠ»ΠΈ Π²ΠΎΡΠΏΠΎΠ»ΡΠ·ΠΎΠ²Π°ΡΡΡΡ ΠΊΠΎΠΌΠΏΡΡΡΠ΅ΡΠ½ΠΎΠΉ ΠΏΡΠΎΠ³ΡΠ°ΠΌΠΌΠΎΠΉ, ΠΏΠΎΡΠΎΠΌΡ ΡΡΠΎ ΠΎΡ ΡΠ΅Π·ΡΠ»ΡΡΠ°ΡΠ° Π·Π°Π²ΠΈΡΠΈΡ Π²ΡΠ±ΠΎΡ ΠΊΠ°Π±Π΅Π»Ρ.

ΠΡΠΈ Π²ΡΠ±ΠΎΡΠ΅ ΡΠ΅ΡΠ΅Π½ΠΈΡ ΠΊΠ°Π±Π΅Π»Ρ Π½Π΅ΠΎΠ±Ρ ΠΎΠ΄ΠΈΠΌΠΎ ΡΡΠΈΡΡΠ²Π°ΡΡ Π½Π΅ ΡΠΎΠ»ΡΠΊΠΎ ΠΌΠ°ΡΠ΅ΡΠΈΠ°Π» ΠΏΡΠΎΠ²ΠΎΠ΄ΠΊΠΈ (ΠΌΠ΅Π΄Ρ ΠΈΠ»ΠΈ Π°Π»ΡΠΌΠΈΠ½ΠΈΠΉ), Π½ΠΎ ΠΈ ΡΠΏΠΎΡΠΎΠ± ΠΏΡΠΎΠΊΠ»Π°Π΄ΠΊΠΈ (ΠΎΡΠΊΡΡΡΡΠΉ ΠΈΠ»ΠΈ Π·Π°ΠΊΡΡΡΡΠΉ), ΡΠ°ΠΊ ΠΊΠ°ΠΊ Ρ Π·Π°ΠΊΡΡΡΠΎΠΉ ΠΏΡΠΎΠ²ΠΎΠ΄ΠΊΠΈ ΡΠ΅ΠΏΠ»ΠΎΠΏΡΠΎΠ²ΠΎΠ΄Π½ΠΎΡΡΡ ΠΌΠ΅Π½ΡΡΠ΅, ΡΠ»Π΅Π΄ΠΎΠ²Π°ΡΠ΅Π»ΡΠ½ΠΎ, ΠΈ ΡΠΎΠΊ ΡΠ°ΠΊΠΆΠ΅ ΠΌΠ΅Π½ΡΡΠ΅ (+)
ΠΠΎ ΠΏΡΠ°Π²ΠΈΠ»Π°ΠΌ, Π΅ΡΠ»ΠΈ Π²Π½ΡΡΡΠΈΠΊΠ²Π°ΡΡΠΈΡΠ½ΡΠ΅ ΡΠ΅ΡΠΈ ΡΠ°Π·Π΄Π΅Π»Π΅Π½Ρ Π½Π° Π³ΡΡΠΏΠΏΡ, ΡΠΎ ΠΊΠ°ΠΆΠ΄ΡΡ ΠΎΡΠ΄Π΅Π»ΡΠ½ΡΡ Π»ΠΈΠ½ΠΈΡ Π½Π΅ΠΎΠ±Ρ ΠΎΠ΄ΠΈΠΌΠΎ ΠΎΠ±ΠΎΡΡΠ΄ΠΎΠ²Π°ΡΡ Π°Π²ΡΠΎΠΌΠ°ΡΠΎΠΌ 25 Π. Π‘Π»Π΅Π΄ΠΎΠ²Π°ΡΠ΅Π»ΡΠ½ΠΎ, ΠΏΡΠΈ ΡΠ°Π·Π±ΠΈΠ²ΠΊΠ΅ Π½Π° Π³ΡΡΠΏΠΏΡ ΡΡΠΈΡΡΠ²Π°Π΅ΠΌ ΡΡΠΌΠΌΠ°ΡΠ½ΡΠΉ Π½ΠΎΠΌΠΈΠ½Π°Π»ΡΠ½ΡΠΉ ΡΠΎΠΊ (Π½Π΅ Π±ΠΎΠ»Π΅Π΅ 25 Π). Π‘ΡΡΠ΅ΡΡΠ²ΡΡΡ ΠΈΡΠΊΠ»ΡΡΠ΅Π½ΠΈΡ: Π½Π°ΠΏΡΠΈΠΌΠ΅Ρ, Π΄Π»Ρ ΠΎΡΠ²Π΅ΡΠΈΡΠ΅Π»ΡΠ½ΡΡ ΡΠ΅ΡΠ΅ΠΉ Π΄ΠΎΡΡΠ°ΡΠΎΡΠ½ΠΎ Π°ΠΏΠΏΠ°ΡΠ°ΡΠ° Π·Π°ΡΠΈΡΡ Π½Π° 16 Π, Π½ΠΎ ΠΏΡΠΈ ΡΡΠ»ΠΎΠ²ΠΈΠΈ, ΡΡΠΎ Π³ΡΡΠΏΠΏΠ° Π²ΠΊΠ»ΡΡΠ°Π΅Ρ Π² ΡΠ΅Π±Ρ Π½Π΅ Π±ΠΎΠ»Π΅Π΅ 20 ΡΠΎΠ·Π΅ΡΠΎΠΊ ΠΈ Π»Π°ΠΌΠΏ ΠΎΠ΄Π½ΠΎΠ²ΡΠ΅ΠΌΠ΅Π½Π½ΠΎ.
ΠΠ°ΠΊΠ°Ρ ΡΡ Π΅ΠΌΠ° ΠΏΠΎΠ΄ΠΊΠ»ΡΡΠ΅Π½ΠΈΡ Π»ΡΡΡΠ΅
ΠΠ»Ρ ΠΎΠ΄Π½ΠΎΠΊΠΎΠΌΠ½Π°ΡΠ½ΠΎΠΉ ΠΊΠ²Π°ΡΡΠΈΡΡ Π²ΠΎΠ·ΠΌΠΎΠΆΠ½Ρ Π΄Π²Π° Π²Π°ΡΠΈΠ°Π½ΡΠ°: ΠΏΠΈΡΠ°Π½ΠΈΠ΅ ΠΎΡ ΠΎΠ΄Π½ΠΎΠΉ Π³ΡΡΠΏΠΏΡ ΠΈ ΠΏΠΈΡΠ°Π½ΠΈΠ΅ ΠΎΡ Π½Π΅ΡΠΊΠΎΠ»ΡΠΊΠΈΡ Π³ΡΡΠΏΠΏ. ΠΠ΅ΡΠ²ΡΠΉ Π²Π°ΡΠΈΠ°Π½Ρ Π² ΡΠΎΠ²ΡΠ΅ΠΌΠ΅Π½Π½ΡΡ ΡΡΠ»ΠΎΠ²ΠΈΡΡ ΠΏΡΠ°ΠΊΡΠΈΡΠ΅ΡΠΊΠΈ Π½Π΅ ΠΏΡΠΈΠΌΠ΅Π½ΠΈΠΌ Ρ ΠΎΡΡ Π±Ρ ΠΏΠΎΡΠΎΠΌΡ, ΡΡΠΎ Π΄Π»Ρ ΠΈΡΠΏΠΎΠ»ΡΠ·ΠΎΠ²Π°Π½ΠΈΡ Π΄Π°ΠΆΠ΅ ΠΎΠ΄Π½ΠΎΠ³ΠΎ ΠΌΠΎΡΠ½ΠΎΠ³ΠΎ Π±ΡΡΠΎΠ²ΠΎΠ³ΠΎ ΠΏΡΠΈΠ±ΠΎΡΠ° (Π½Π°ΠΏΡΠΈΠΌΠ΅Ρ, ΡΡΠΈΡΠ°Π»ΡΠ½ΠΎΠΉ ΠΌΠ°ΡΠΈΠ½Ρ) Π½Π΅ΠΎΠ±Ρ ΠΎΠ΄ΠΈΠΌΠ° ΠΎΡΠ΄Π΅Π»ΡΠ½Π°Ρ Π»ΠΈΠ½ΠΈΡ Ρ Π°ΠΏΠΏΠ°ΡΠ°ΡΠΎΠΌ Π·Π°ΡΠΈΡΡ.
Π’Π°ΠΊΠΈΠ΅ ΡΡ Π΅ΠΌΡ ΠΌΠΎΠ³ΡΡ ΡΡΡΠ΅ΡΡΠ²ΠΎΠ²Π°ΡΡ Π² ΠΊΠ²Π°ΡΡΠΈΡΠ°Ρ ΡΡΠ°ΡΠΎΠ³ΠΎ ΠΆΠΈΠ»ΠΎΠ³ΠΎ ΡΠ΅ΠΊΡΠΎΡΠ°, Π² ΠΊΠΎΡΠΎΡΡΡ Π½Π° ΠΏΡΠΎΡΡΠΆΠ΅Π½ΠΈΠΈ Π΄ΠΎΠ»Π³ΠΈΡ Π»Π΅Ρ Π½Π΅ ΠΏΡΠΎΠ²ΠΎΠ΄ΠΈΠ»ΡΡ ΡΠ΅ΠΌΠΎΠ½Ρ, ΠΈΠ»ΠΈ Π½Π° Π΄Π°ΡΠ΅, Π³Π΄Π΅ Π½Π΅Ρ ΠΌΠΎΡΠ½ΠΎΠ³ΠΎ ΡΠ»Π΅ΠΊΡΡΠΎΠΎΠ±ΠΎΡΡΠ΄ΠΎΠ²Π°Π½ΠΈΡ. ΠΠΎΠ»ΡΡΠ°Π΅ΡΡΡ, ΡΡΠΎ Π΄Π°ΠΆΠ΅ Π΄Π»Ρ ΡΡΡΡΠΎΠΉΡΡΠ²Π° ΡΠ»Π΅ΠΊΡΡΠΈΠΊΠΈ Π² ΠΎΠ΄Π½ΠΎΠΊΠΎΠΌΠ½Π°ΡΠ½ΠΎΠΉ ΠΊΠ²Π°ΡΡΠΈΡΠ΅ Π½Π΅ΠΎΠ±Ρ ΠΎΠ΄ΠΈΠΌΠΎ ΡΠ°Π·Π΄Π΅Π»Π΅Π½ΠΈΠ΅ Π½Π° Π³ΡΡΠΏΠΏΡ.

ΠΡΠΈΠΌΠ΅ΡΠ½Π°Ρ ΡΡ Π΅ΠΌΠ° ΠΏΠΎΠ΄ΠΊΠ»ΡΡΠ΅Π½ΠΈΡ ΡΠ»Π΅ΠΊΡΡΠΎΡΠΎΡΠ΅ΠΊ ΠΏΠΎ Π³ΡΡΠΏΠΏΠ°ΠΌ. ΠΠ»Ρ ΠΊΡΡ Π½ΠΈ Π²ΡΠ΄Π΅Π»Π΅Π½ΠΎ ΡΠ΅Π»ΡΡ ΡΡΠΈ Π³ΡΡΠΏΠΏΡ, ΠΎΠ±ΡΠ»ΡΠΆΠΈΠ²Π°ΡΡΠΈΡ ΡΠ»Π΅ΠΊΡΡΠΎΠΏΠ»ΠΈΡΡ, ΠΌΠ°Π»ΡΡ Π±ΡΡΠΎΠ²ΡΡ ΡΠ΅Ρ Π½ΠΈΠΊΡ ΠΈ ΠΎΡΠ²Π΅ΡΠΈΡΠ΅Π»ΡΠ½ΡΡ ΡΠ΅ΡΡ
ΠΡΠ° ΡΡ Π΅ΠΌΠ° ΠΏΡΠ°ΠΊΡΠΈΡΠ΅ΡΠΊΠΈ ΠΏΡΠΈΠΌΠ΅Π½ΠΈΠΌΠ° ΠΊ Π»ΡΠ±ΠΎΠΌΡ ΡΠΈΠΏΡ ΠΆΠΈΠ»ΡΡ, Π½ΠΎ ΡΠΎΡΠ΅ΠΊ ΠΏΠΎΠ΄ΠΊΠ»ΡΡΠ΅Π½ΠΈΡ, ΡΠΎΠΎΡΠ²Π΅ΡΡΡΠ²Π΅Π½Π½ΠΎ, ΠΈ Π»ΠΈΠ½ΠΈΠΉ, Π² 2- ΠΈ 3-ΠΊΠΎΠΌΠ½Π°ΡΠ½ΡΡ ΠΊΠ²Π°ΡΡΠΈΡΠ°Ρ Π±ΡΠ΄Π΅Ρ Π±ΠΎΠ»ΡΡΠ΅.
ΠΠ°ΡΠΈΠ°Π½Ρ #2: 2-, 3-ΠΊΠΎΠΌΠ½Π°ΡΠ½Π°Ρ ΠΊΠ²Π°ΡΡΠΈΡΠ°
ΠΡΠΈΠ½ΡΠΈΠΏΠΈΠ°Π»ΡΠ½ΠΎ ΡΠ»Π΅ΠΊΡΡΠΈΡΠ΅ΡΠΊΠ°Ρ ΡΠ°Π·Π²ΠΎΠ΄ΠΊΠ° Π½Π΅ Π·Π°Π²ΠΈΡΠΈΡ ΠΎΡ ΠΊΠΎΠ»ΠΈΡΠ΅ΡΡΠ²Π° ΠΊΠΎΠΌΠ½Π°Ρ, Π½ΠΎ ΡΡΡΠ΅ΡΡΠ²ΡΠ΅Ρ ΡΡΠ΄ ΠΎΡΠΎΠ±Π΅Π½Π½ΠΎΡΡΠ΅ΠΉ, ΠΊΠΎΡΠΎΡΡΠ΅ Π½ΡΠΆΠ½ΠΎ ΡΡΠ΅ΡΡΡ:
- ΡΠΎΠ·Π΅ΡΠΎΡΠ½ΡΡ ΡΠ΅ΡΡ Π»ΡΡΡΠ΅ ΡΠ°Π·Π΄Π΅Π»ΠΈΡΡ Π½Π° Π½Π΅ΡΠΊΠΎΠ»ΡΠΊΠΎ Π³ΡΡΠΏΠΏ β ΠΏΠΎ ΠΊΠΎΠ»ΠΈΡΠ΅ΡΡΠ²Ρ ΠΊΠΎΠΌΠ½Π°Ρ;
- ΠΎΡΠ²Π΅ΡΠΈΡΠ΅Π»ΡΠ½ΡΡ ΡΠΈΡΡΠ΅ΠΌΡ ΡΠ°ΠΊΠΆΠ΅ Π½Π΅ΠΎΠ±Ρ ΠΎΠ΄ΠΈΠΌΠΎ ΡΠ°Π·Π΄Π΅Π»ΠΈΡΡ ΠΏΠΎ ΠΊΠΎΠΌΠ½Π°ΡΠ°ΠΌ;
- Π΄Π»Ρ ΠΊΡΡ Π½ΠΈ ΡΠ»Π΅Π΄ΡΠ΅Ρ Π²ΡΠ΄Π΅Π»ΠΈΡΡ ΠΊΠ°ΠΊ ΠΌΠΈΠ½ΠΈΠΌΡΠΌ ΡΡΠΈ Π»ΠΈΠ½ΠΈΠΈ β Π΄Π»Ρ ΠΏΡΠΈΠ±ΠΎΡΠΎΠ² ΠΎΡΠ²Π΅ΡΠ΅Π½ΠΈΡ, ΠΌΠΎΡΠ½ΠΎΠ³ΠΎ ΠΎΠ±ΠΎΡΡΠ΄ΠΎΠ²Π°Π½ΠΈΡ ΠΈ ΠΌΠ°Π»ΠΎΠΉ Π±ΡΡΠΎΠ²ΠΎΠΉ ΡΠ΅Ρ Π½ΠΈΠΊΠΈ;
- Π΅ΡΠ»ΠΈ ΡΠ°Π½ΡΠ·Π΅Π» ΡΠ°Π·Π΄Π΅Π»ΡΠ½ΡΠΉ, Π»ΡΡΡΠ΅ ΡΠ°ΠΊΠΆΠ΅ ΠΈΡΠΏΠΎΠ»ΡΠ·ΠΎΠ²Π°ΡΡ ΡΠ°Π·Π΄Π΅Π»Π΅Π½ΠΈΠ΅ Π½Π° 2 Π³ΡΡΠΏΠΏΡ.
Π£ΡΠΈΡΡΠ²Π°Ρ, ΡΡΠΎ Π±ΠΎΠ»ΡΡΠ°Ρ ΠΏΠ»ΠΎΡΠ°Π΄Ρ ΠΊΠ²Π°ΡΡΠΈΡ Ρ Π°ΡΠ°ΠΊΡΠ΅ΡΠ½Π° Π΄Π»Ρ ΠΆΠΈΠ»ΡΡ ΡΠ»ΠΈΡΠ½ΠΎΠΉ ΠΊΠ°ΡΠ΅Π³ΠΎΡΠΈΠΈ, Π² ΡΡ Π΅ΠΌΡ ΡΠ°Π·Π²ΠΎΠ΄ΠΊΠΈ Π²ΠΊΠ»ΡΡΠ°ΡΡ ΠΎΡ ΡΠ°Π½Π½ΠΎΠ΅ ΠΎΠ±ΠΎΡΡΠ΄ΠΎΠ²Π°Π½ΠΈΠ΅.

ΠΡΠΈΠΌΠ΅ΡΠ½Π°Ρ ΡΡ Π΅ΠΌΠ° ΡΡΡΠ°Π½ΠΎΠ²ΠΊΠΈ Π·Π°ΡΠΈΡΠ½ΠΎΠΉ Π°ΠΏΠΏΠ°ΡΠ°ΡΡΡΡ Π΄Π»Ρ ΠΊΠ²Π°ΡΡΠΈΡΡ Ρ Π΄Π²ΡΠΌΡ ΠΊΠΎΠΌΠ½Π°ΡΠ°ΠΌΠΈ. ΠΡΠ΅Π΄ΠΏΠΎΠ»Π°Π³Π°Π΅ΡΡΡ, ΡΡΠΎ ΠΊΡΠΎΠΌΠ΅ ΡΠΎΠ·Π΅ΡΠΎΡΠ½ΡΡ ΠΈ ΠΎΡΠ²Π΅ΡΠΈΡΠ΅Π»ΡΠ½ΡΡ Π³ΡΡΠΏΠΏ Π² ΠΊΠ²Π°ΡΡΠΈΡΠ΅ ΡΡΡΠ°Π½ΠΎΠ²Π»Π΅Π½Π° ΡΠΈΡΡΠ΅ΠΌΠ° Π²ΠΈΠ΄Π΅ΠΎΠ½Π°Π±Π»ΡΠ΄Π΅Π½ΠΈΡ ΠΈ ΠΎΡ ΡΠ°Π½Π½Π°Ρ ΡΠΈΠ³Π½Π°Π»ΠΈΠ·Π°ΡΠΈΡ
ΠΡΠ»ΠΈ ΡΠΎΡΡΠ°Π²Π»Π΅Π½ΠΈΠ΅ΠΌ ΡΡ Π΅ΠΌΡ ΠΈ ΠΌΠΎΠ½ΡΠ°ΠΆΠΎΠΌ Π·Π°Π½ΠΈΠΌΠ°ΡΡΡΡ ΡΠΏΠ΅ΡΠΈΠ°Π»ΠΈΡΡΡ, ΡΠΎ ΠΈ Ρ Π²Π°Ρ ΠΏΠΎ ΠΎΠΊΠΎΠ½ΡΠ°Π½ΠΈΠΈ ΡΠ°Π±ΠΎΡ Π΄ΠΎΠ»ΠΆΠ½Π° ΠΎΡΡΠ°ΡΡΡΡ ΡΡ Π΅ΠΌΠ° β Π½Π° ΡΠ»ΡΡΠ°ΠΉ ΡΠ΅ΠΌΠΎΠ½ΡΠ° ΠΈΠ»ΠΈ Π²ΠΎΠ·Π½ΠΈΠΊΠ½ΠΎΠ²Π΅Π½ΠΈΡ Π½Π΅ΠΏΡΠ΅Π΄Π²ΠΈΠ΄Π΅Π½Π½ΠΎΠΉ ΡΠΈΡΡΠ°ΡΠΈΠΈ.

Π‘Ρ Π΅ΠΌΠ° ΡΡΡΠ°Π½ΠΎΠ²ΠΊΠΈ ΡΠΎΠ·Π΅ΡΠΎΠΊ ΠΈ ΠΎΡΠ²Π΅ΡΠΈΡΠ΅Π»ΡΠ½ΡΡ ΠΏΡΠΈΠ±ΠΎΡΠΎΠ² Π² ΡΡΠ΅Ρ ΠΊΠΎΠΌΠ½Π°ΡΠ½ΠΎΠΉ ΠΊΠ²Π°ΡΡΠΈΡΠ΅. ΠΡΠΈ ΡΠΎΡΡΠ°Π²Π»Π΅Π½ΠΈΠΈ ΡΡ Π΅ΠΌΡ ΡΠ»Π΅ΠΊΡΡΠΎΠΏΡΠΎΠ²ΠΎΠ΄ΠΊΠΈ Π΄Π»Ρ ΠΌΠ½ΠΎΠ³ΠΎΠΊΠΎΠΌΠ½Π°ΡΠ½ΡΡ ΠΊΠ²Π°ΡΡΠΈΡ Π»ΡΡΡΠ΅ ΠΈΡΠΏΠΎΠ»ΡΠ·ΠΎΠ²Π°ΡΡ Π½Π΅ΡΠΊΠΎΠ»ΡΠΊΠΎ ΡΠ΅ΡΡΠ΅ΠΆΠ΅ΠΉ, ΡΠ°ΠΊ ΠΊΠ°ΠΊ Π² ΠΎΠ΄Π½ΠΎΠΌ ΡΠ»ΠΎΠΆΠ½ΠΎ ΠΎΠ±ΠΎΠ·Π½Π°ΡΠΈΡΡ Π²ΡΠ΅ Π³ΡΡΠΏΠΏΡ, Π²ΠΊΠ»ΡΡΠ°Ρ ΡΠ»Π°Π±ΠΎΡΠΎΡΠ½ΡΠ΅
Π‘ΠΎΡΡΠ°Π²Π»ΡΡ ΡΡ Π΅ΠΌΡ ΡΠ°Π·Π²ΠΎΠ΄ΠΊΠΈ Π² ΡΠ°ΡΡΠ½ΠΎΠΌ Π΄ΠΎΠΌΠ΅, ΠΎΠ±ΡΠ·Π°ΡΠ΅Π»ΡΠ½ΠΎ ΡΠ»Π΅Π΄ΡΠ΅Ρ ΡΠΊΠ°Π·Π°ΡΡ Π²Ρ ΠΎΠ΄Π½ΠΎΠ΅ ΡΠ»Π΅ΠΊΡΡΠΎΠΎΠ±ΠΎΡΡΠ΄ΠΎΠ²Π°Π½ΠΈΠ΅ ΠΈ ΠΏΠ°ΡΠ°ΠΌΠ΅ΡΡΡ ΠΊΠ°Π±Π΅Π»Ρ ΠΈΠ· Π²Ρ ΠΎΠ΄Π½ΠΎΠΉ Π³ΡΡΠΏΠΏΡ.
ΠΡΠ²ΠΎΠ΄Ρ ΠΈ ΠΏΠΎΠ»Π΅Π·Π½ΠΎΠ΅ Π²ΠΈΠ΄Π΅ΠΎ ΠΏΠΎ ΡΠ΅ΠΌΠ΅
Π‘ΠΎΡΡΠ°Π²ΠΈΡΡ ΡΡ Π΅ΠΌΡ ΡΠ»Π΅ΠΊΡΡΠΎΠΏΡΠΎΠ²ΠΎΠ΄ΠΊΠΈ ΠΌΠΎΠΆΠ½ΠΎ Π² Π²ΠΈΠ΄Π΅ ΡΠ΅ΡΡΠ΅ΠΆΠ°, ΡΠ΄Π΅Π»Π°Π½Π½ΠΎΠ³ΠΎ Π²ΡΡΡΠ½ΡΡ, ΠΈΠ»ΠΈ ΠΈΡΠΏΠΎΠ»ΡΠ·ΡΡ ΠΊΠΎΠΌΠΏΡΡΡΠ΅ΡΠ½ΡΡ ΠΏΡΠΎΠ³ΡΠ°ΠΌΠΌΡ. ΠΡΠΈΠΌΠ΅Ρ ΡΠ°Π·Π²ΠΎΠ΄ΠΊΠΈ Π΄Π»Ρ ΠΊΠ²Π°ΡΡΠΈΡΡ Π² ΡΡΠ΅Ρ ΠΌΠ΅ΡΠ½ΠΎΠΌ ΠΊΠΎΠΌΠΏΡΡΡΠ΅ΡΠ½ΠΎΠΌ ΠΈΠ·ΠΎΠ±ΡΠ°ΠΆΠ΅Π½ΠΈΠΈ:
ΠΡΠΎΡΠ΅ΡΡΠΈΠΎΠ½Π°Π»ΡΠ½ΡΠ΅ ΡΠΎΠ²Π΅ΡΡ ΠΎΡ ΠΏΡΠ°ΠΊΡΠΈΠΊΠΎΠ²:
Π’ΠΎΠ½ΠΊΠΎΡΡΠΈ ΡΠ°Π·Π»ΠΈΡΠ½ΡΡ Π²ΠΈΠ΄ΠΎΠ² ΠΏΠΎΠ΄ΠΊΠ»ΡΡΠ΅Π½ΠΈΡ ΡΠΎΠ·Π΅ΡΠΎΠΊ ΠΈ Π²ΡΠΊΠ»ΡΡΠ°ΡΠ΅Π»Π΅ΠΉ:
ΠΡΠΎΠ²Π΅ΡΡΠΈ ΡΠ»Π΅ΠΊΡΡΠΈΡΠ΅ΡΠΊΡΡ ΡΠ΅ΡΡ Π² ΠΊΠ²Π°ΡΡΠΈΡΠ΅, Π·Π°ΡΠΈΡΠΈΠ² Π²ΡΠ΅ ΡΡΡΡΠΎΠΉΡΡΠ²Π° ΠΈ ΠΏΡΠ°Π²ΠΈΠ»ΡΠ½ΠΎ ΡΠ°ΡΠΏΡΠ΅Π΄Π΅Π»ΠΈΠ² Π½Π°Π³ΡΡΠ·ΠΊΡ, ΠΌΠΎΠΆΠ½ΠΎ ΠΏΡΠΈ ΠΎΠ΄Π½ΠΎΠΌ ΡΡΠ»ΠΎΠ²ΠΈΠΈ β Π΅ΡΠ»ΠΈ Π²Ρ ΡΠ²Π»ΡΠ΅ΡΠ΅ΡΡ ΠΊΠ²Π°Π»ΠΈΡΠΈΡΠΈΡΠΎΠ²Π°Π½Π½ΡΠΌ ΡΠ»Π΅ΠΊΡΡΠΈΠΊΠΎΠΌ. Π Π°Π±ΠΎΡΠ°ΡΡ Ρ ΡΠ°ΡΠΏΡΠ΅Π΄Π΅Π»ΠΈΡΠ΅Π»ΡΠ½ΡΠΌ ΡΠΈΡΠΎΠΌ Π±Π΅Π· ΡΠΏΠ΅ΡΠΈΠ°Π»ΡΠ½ΠΎΠ³ΠΎ Π΄ΠΎΠΏΡΡΠΊΠ° Π½Π΅Π»ΡΠ·Ρ. Π‘Π»Π΅Π΄ΠΎΠ²Π°ΡΠ΅Π»ΡΠ½ΠΎ, ΠΏΠΎΠΌΠ΅Π½ΡΡΡ ΡΠΎΠ·Π΅ΡΠΊΡ ΠΈΠ»ΠΈ ΠΏΠΎΠ΄ΠΊΠ»ΡΡΠΈΡΡ Π²ΡΡΡΠΆΠΊΡ ΠΌΠΎΠΆΠ½ΠΎ ΠΈ ΡΠ°ΠΌΠΎΡΡΠΎΡΡΠ΅Π»ΡΠ½ΠΎ, Π° Π±ΠΎΠ»Π΅Π΅ ΡΠ΅ΡΡΠ΅Π·Π½ΡΠ΅ ΡΠ°Π±ΠΎΡΡ Π»ΡΡΡΠ΅ ΠΏΠ΅ΡΠ΅ΠΏΠΎΡΡΡΠΈΡΡ ΡΠΏΠ΅ΡΠΈΠ°Π»ΠΈΡΡΠ°ΠΌ.
sovet-ingenera.com
Π‘ΠΎΡΡΠ°Π²Π»Π΅Π½ΠΈΠ΅ ΡΡ Π΅ΠΌΡ ΡΠ»Π΅ΠΊΡΡΠΎΠΏΡΠΎΠ²ΠΎΠ΄ΠΊΠΈ Π² ΠΊΠ²Π°ΡΡΠΈΡΠ΅ ΠΈ ΡΠ°ΡΡΠ½ΠΎΠΌ Π΄ΠΎΠΌΠ΅
ΠΡΠ΅ ΡΠ°Π±ΠΎΡΡ ΠΏΠΎ ΠΌΠΎΠ½ΡΠ°ΠΆΡ Π½ΠΎΠ²ΠΎΠΉ ΠΈ Π·Π°ΠΌΠ΅Π½Π΅ ΡΡΠ°ΡΠΎΠΉ ΡΠ»Π΅ΠΊΡΡΠΎΠΏΡΠΎΠ²ΠΎΠ΄ΠΊΠΈ Π² Π½Π΅Π·Π°Π²ΠΈΡΠΈΠΌΠΎΡΡΠΈ ΠΎΡ ΡΠΎΠ³ΠΎ, Π³Π΄Π΅ ΠΎΠ½ΠΈ Π±ΡΠ΄ΡΡ ΠΏΡΠΎΠΈΠ·Π²ΠΎΠ΄ΠΈΡΡΡΡ, Π² ΠΊΠ²Π°ΡΡΠΈΡΠ΅ ΠΈΠ»ΠΈ ΡΠ°ΡΡΠ½ΠΎΠΌ Π΄ΠΎΠΌΠ΅, Π½Π° Π΄Π°ΡΠ΅ ΠΈΠ»ΠΈ Π² Π³Π°ΡΠ°ΠΆΠ΅ Π½ΡΠΆΠ΄Π°ΡΡΡΡ Π² Π³ΡΠ°ΠΌΠΎΡΠ½ΠΎΠΌ ΠΈ ΠΏΡΠΎΠ΄ΡΠΌΠ°Π½Π½ΠΎΠΌ ΠΏΠΎΠ΄Ρ ΠΎΠ΄Π΅. ΠΠ°ΡΠΈΠ½Π°ΡΡ ΡΡΠΎΡ ΡΠ»ΠΎΠΆΠ½ΡΠΉ ΠΏΡΠΎΡΠ΅ΡΡ Π½Π΅ΠΎΠ±Ρ ΠΎΠ΄ΠΈΠΌΠΎ Ρ ΡΠΎΡΡΠ°Π²Π»Π΅Π½ΠΈΡ ΠΏΡΠΎΠ΅ΠΊΡΠ°Β ΡΠ»Π΅ΠΊΡΡΠΎΡΠ½Π°Π±ΠΆΠ΅Π½ΠΈΡ, Π½Π° ΠΎΡΠ½ΠΎΠ²Π΅ ΠΎΠ±ΡΡΠΎΡΡΠ΅Π»ΡΠ½ΠΎΠ³ΠΎ ΠΏΡΠΎΠ΄ΡΠΌΡΠ²Π°Π½ΠΈΡ ΠΏΠ»Π°Π½Π° ΠΎΠ±ΡΡΡΡΠΎΠΉΡΡΠ²Π° Π²ΡΠ΅ΠΉ ΡΠ»Π΅ΠΊΡΡΠΈΠΊΠΈ ΠΆΠΈΠ»ΡΡ.Β ΠΡΠΎΠ΅ΠΊΡ ΠΌΠΎΠΆΠ½ΠΎ ΡΠΎΡΡΠ°Π²ΠΈΡΡ ΠΏΠΎ ΡΡΠ°ΡΠΈΠ½ΠΊΠ΅ Π½Π° Π±ΡΠΌΠ°Π³Π΅ ΠΏΡΠΈ ΠΏΠΎΠΌΠΎΡΠΈ ΡΠ²Π΅ΡΠ½ΡΡ ΠΌΠ°ΡΠΊΠ΅ΡΠΎΠ² Π»ΠΈΠ±ΠΎ ΡΠ΄Π΅Π»Π°ΡΡ Π½Π° ΠΊΠΎΠΌΠΏΡΡΡΠ΅ΡΠ΅, ΠΏΡΠΈ ΠΏΠΎΠΌΠΎΡΠΈ ΠΏΡΠΎΡΡΠ΅ΠΉΡΠ΅ΠΉ Π³ΡΠ°ΡΠΈΡΠ΅ΡΠΊΠΎΠΉ ΠΏΡΠΎΠ³ΡΠ°ΠΌΠΌΡ. Π ΡΡΠΎΠΉ ΡΡΠ°ΡΡΠ΅ ΠΌΡ ΠΏΠΎΠ΄ΡΠΎΠ±Π½ΠΎ ΡΠ°ΡΡΠΌΠΎΡΡΠΈΠΌ, ΠΊΠ°ΠΊ Π²ΡΠΏΠΎΠ»Π½ΡΠ΅ΡΡΡ ΡΠΎΡΡΠ°Π²Π»Π΅Π½ΠΈΠ΅ ΡΡ Π΅ΠΌΡ ΡΠ»Π΅ΠΊΡΡΠΎΠΏΡΠΎΠ²ΠΎΠ΄ΠΊΠΈ Π² ΠΊΠ²Π°ΡΡΠΈΡΠ΅ ΠΈ ΡΠ°ΡΡΠ½ΠΎΠΌ Π΄ΠΎΠΌΠ΅.
ΠΠΏΡΠ΅Π΄Π΅Π»ΡΠ΅ΠΌΡΡ Ρ ΡΠ°ΡΠΏΠΎΠ»ΠΎΠΆΠ΅Π½ΠΈΠ΅ΠΌ ΠΌΠ΅Π±Π΅Π»ΠΈ ΠΈ ΡΠ΅Ρ Π½ΠΈΠΊΠΈ
ΠΠ΅ΡΠ΅Π΄ ΡΠΎΡΡΠ°Π²Π»Π΅Π½ΠΈΠ΅ΠΌ ΡΡ Π΅ΠΌΡ Π½Π΅ΠΌΠ°Π»ΠΎΠ²Π°ΠΆΠ½ΡΠΌ Π±ΡΠ΄Π΅Ρ ΡΡΠ΅ΡΡΡ ΠΏΠ»Π°Π½ΠΈΡΠΎΠ²ΠΊΡ ΠΏΠΎΠΌΠ΅ΡΠ΅Π½ΠΈΠΉ, ΠΏΠ»Π°Π½ΠΈΡΡΠ΅ΠΌΡΡ ΡΠ°ΡΡΡΠ°Π½ΠΎΠ²ΠΊΡ ΠΌΠ΅Π±Π΅Π»ΠΈ ΠΈ ΡΠ°Π·ΠΌΠ΅ΡΠ΅Π½ΠΈΠ΅ ΡΡΠ°ΡΠΈΠΎΠ½Π°ΡΠ½ΡΡ ΡΠ»Π΅ΠΊΡΡΠΎΠΏΡΠΈΠ±ΠΎΡΠΎΠ². ΠΠ΅ΡΡΠ° ΡΡΡΠ°Π½ΠΎΠ²ΠΊΠΈ ΡΠ»Π΅ΠΊΡΡΠΎΡΡΡΠ½ΠΈΡΡΡΡΒ Π² ΠΊΠΎΠΌΠ½Π°ΡΠ΅ Π΄ΠΎΠ»ΠΆΠ½Ρ Π±ΡΡΡ Π²ΡΠ±ΡΠ°Π½Ρ ΡΠ°ΠΊ, ΡΡΠΎΠ±Ρ ΠΎΠ½ΠΈ Π½Π΅ ΠΎΠΊΠ°Π·Π°Π»ΠΈΡΡ Π·Π°ΡΡΠ°Π²Π»Π΅Π½Π½ΡΠΌΠΈ Π΄ΠΈΠ²Π°Π½Π°ΠΌΠΈ ΠΈΠ»ΠΈ ΡΠΊΠ°ΡΠ°ΠΌΠΈ ΠΈ ΠΎΠ±Π΅ΡΠΏΠ΅ΡΠΈΠ²Π°Π»ΠΈ ΠΊΠΎΠΌΡΠΎΡΡΠ½ΡΠΉ Π΄ΠΎΡΡΡΠΏ ΠΊ Π²ΠΊΠ»ΡΡΠ΅Π½ΠΈΡ-Π²ΡΠΊΠ»ΡΡΠ΅Π½ΠΈΡ ΠΎΡΠ²Π΅ΡΠ΅Π½ΠΈΡ ΠΈ ΠΏΠΎΡΡΠ΅Π±ΠΈΡΠ΅Π»Π΅ΠΉ ΡΠ»Π΅ΠΊΡΡΠΎΡΠ½Π΅ΡΠ³ΠΈΠΈ. ΠΡΡΡΠ΅ Π±ΡΠ΄Π΅Ρ, Π΅ΡΠ»ΠΈ ΠΎΠ±ΡΡΠΆΠ΄Π΅Π½ΠΈΠ΅ ΡΡΠΎΠ³ΠΎ ΡΠ»ΠΎΠΆΠ½ΠΎΠ³ΠΎ Π²ΠΎΠΏΡΠΎΡΠ° Π²ΡΠ½Π΅ΡΡΠΈ Π½Π° ΡΠ΅ΠΌΠ΅ΠΉΠ½ΡΠΉ ΡΠΎΠ²Π΅Ρ.
ΠΠ΅ΡΠ²ΡΠΌ Π΄Π΅Π»ΠΎΠΌ Π½Π΅ΠΎΠ±Ρ ΠΎΠ΄ΠΈΠΌΠΎ ΡΠ΄Π΅Π»Π°ΡΡ ΠΏΠ»Π°Π½ ΠΏΠΎΠΌΠ΅ΡΠ΅Π½ΠΈΠΉ Ρ ΡΠΊΠ°Π·Π°Π½ΠΈΠ΅ΠΌ ΠΎΠΊΠΎΠ½Π½ΡΡ ΠΈ Π΄Π²Π΅ΡΠ½ΡΡ ΠΏΡΠΎΠ΅ΠΌΠΎΠ². ΠΠ»Ρ ΡΠΎΠ³ΠΎ ΡΡΠΎΠ±Ρ Π² Π΄Π°Π»ΡΠ½Π΅ΠΉΡΠ΅ΠΌ Π±ΡΠ»ΠΎ Π»Π΅Π³ΡΠ΅ ΠΏΡΠΎΠΈΠ·Π²Π΅ΡΡΠΈ ΠΏΠΎΠ΄ΡΡΠ΅Ρ Π½Π΅ΠΎΠ±Ρ ΠΎΠ΄ΠΈΠΌΠΎΠ³ΠΎ ΠΊΠΎΠ»ΠΈΡΠ΅ΡΡΠ²Π° ΠΊΠ°Π±Π΅Π»Ρ ΠΈ ΠΏΡΠΎΠ²ΠΎΠ΄Π°, ΡΠΎΡΡΠ°Π²Π»Π΅Π½ΠΈΠ΅ ΠΏΠ»Π°Π½Π° Π»ΡΡΡΠ΅ ΠΏΡΠΎΠΈΠ·Π²Π΅ΡΡΠΈ Π² ΠΌΠ°ΡΡΡΠ°Π±Π΅ Ρ ΡΠΎΠ±Π»ΡΠ΄Π΅Π½ΠΈΠ΅ΠΌ ΡΠ°Π·ΠΌΠ΅ΡΠΎΠ². ΠΡΠΎΡΠ΅ΡΡ ΠΏΡΠΎΠ΅ΠΊΡΠΈΡΠΎΠ²Π°Π½ΠΈΡ ΡΡ Π΅ΠΌΡ ΡΠ»Π΅ΠΊΡΡΠΎΠΏΡΠΎΠ²ΠΎΠ΄ΠΊΠΈ Π±ΡΠ΄Π΅Ρ ΡΠ°ΡΡΠΌΠ°ΡΡΠΈΠ²Π°ΡΡΡΡ Π½Π° ΠΏΡΠΈΠΌΠ΅ΡΠ΅ ΠΎΠ΄Π½ΠΎΠΊΠΎΠΌΠ½Π°ΡΠ½ΠΎΠΉ ΠΊΠ²Π°ΡΡΠΈΡΡ. ΠΠ°Π·Π²Π°Π½ΠΈΠ΅ ΠΏΠΎΠΌΠ΅ΡΠ΅Π½ΠΈΠΉ Π½Π° ΠΏΠ»Π°Π½Π΅ Π»ΡΡΡΠ΅ ΠΏΡΠΎΠ½ΡΠΌΠ΅ΡΠΎΠ²Π°ΡΡ ΠΈ ΠΎΡΠ΄Π΅Π»ΡΠ½ΠΎ ΡΠΊΠ°Π·Π°ΡΡ ΡΠ°ΡΡΠΈΡΡΠΎΠ²ΠΊΡ.

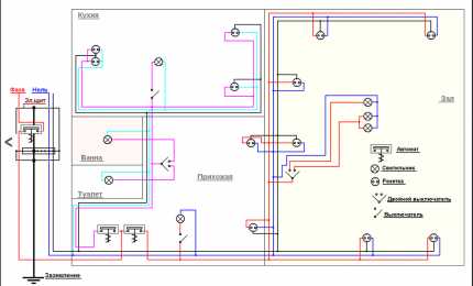
ΠΠ΄Π΅: 1 β ΠΏΡΠΈΡ ΠΎΠΆΠ°Ρ, 2 β Π²Π°Π½Π½Π°Ρ ΠΊΠΎΠΌΠ½Π°ΡΠ°, 3 β ΠΊΡΡ Π½Ρ, 4 β Π·Π°Π».
ΠΠΏΡΠΈΠΌΠ°Π»ΡΠ½ΡΠ΅ ΠΌΠ΅ΡΡΠ° ΡΡΡΠ°Π½ΠΎΠ²ΠΊΠΈ ΡΠΎΠ·Π΅ΡΠΎΠΊ
ΠΠΎΡΠ»Π΅ ΡΡΠΎΠ³ΠΎ Π½Π° ΡΡ Π΅ΠΌΡ Π½Π΅ΠΎΠ±Ρ ΠΎΠ΄ΠΈΠΌΠΎ Π½Π°Π½Π΅ΡΡΠΈ ΠΌΠ΅ΡΡΠ°, Π³Π΄Π΅ ΠΏΠ»Π°Π½ΠΈΡΡΠ΅ΡΡΡ ΡΠ°Π·ΠΌΠ΅ΡΡΠΈΡΡ ΠΏΡΠ΅Π΄ΠΌΠ΅ΡΡ ΠΌΠ΅Π±Π΅Π»ΠΈ ΠΈ ΡΡΠ°ΡΠΈΠΎΠ½Π°ΡΠ½ΡΠ΅ ΡΠ»Π΅ΠΊΡΡΠΎΠΏΡΠΈΠ±ΠΎΡΡ. ΠΡΠ»ΠΈ Π±ΡΡΠΎΠ²ΡΡ Π°ΠΏΠΏΠ°ΡΠ°ΡΡΡΡ Π²ΡΠ΄Π΅Π»ΠΈΡΡ ΠΊΡΠ°ΡΠ½ΡΠΌ ΡΠ²Π΅ΡΠΎΠΌ, ΡΡΠΎ Π·Π½Π°ΡΠΈΡΠ΅Π»ΡΠ½ΠΎ ΡΠΏΡΠΎΡΡΠΈΡ ΡΠ°Π±ΠΎΡΡ ΠΏΠΎ Π΄Π°Π»ΡΠ½Π΅ΠΉΡΠ΅ΠΌΡ ΡΠΎΡΡΠ°Π²Π»Π΅Π½ΠΈΡ ΡΡ Π΅ΠΌΡ ΠΏΡΠΎΠ²ΠΎΠ΄ΠΊΠΈ. ΠΡΠ΅ ΠΏΡΠ΅Π΄ΠΌΠ΅ΡΡ ΡΠ»Π΅ΠΊΡΡΠΎΡΠ΅Ρ Π½ΠΈΠΊΠΈ ΡΠ΅ΠΊΠΎΠΌΠ΅Π½Π΄ΡΠ΅ΡΡΡ ΠΏΡΠΎΠ½ΡΠΌΠ΅ΡΠΎΠ²Π°ΡΡ ΠΈ Π·Π°ΡΠΈΠΊΡΠΈΡΠΎΠ²Π°ΡΡ Π² ΡΠ°ΡΡΠΈΡΡΠΎΠ²ΠΊΠ΅: 1 β ΡΡΠΈΡΠ°Π»ΡΠ½Π°Ρ ΠΌΠ°ΡΠΈΠ½Π°, 2 β ΠΏΠΎΡΡΠ΄ΠΎΠΌΠΎΠ΅ΡΠ½Π°Ρ ΠΌΠ°ΡΠΈΠ½Π°, 3 β ΡΠ»Π΅ΠΊΡΡΠΈΡΠ΅ΡΠΊΠ°Ρ ΠΏΠ»ΠΈΡΠ°, 4 β Π°ΠΊΡΡΡΠΈΡΠ΅ΡΠΊΠΈΠΉ ΡΠ΅Π½ΡΡ, 5 β ΡΠ΅Π»Π΅Π²ΠΈΠ·ΠΎΡ, 6 β ΠΌΡΠ·ΡΠΊΠ°Π»ΡΠ½ΡΠΉ ΡΠ΅Π½ΡΡ, 7 β ΠΏΠ΅ΡΡΠΎΠ½Π°Π»ΡΠ½ΡΠΉ ΠΊΠΎΠΌΠΏΡΡΡΠ΅Ρ.

Π‘ΠΎΡΡΠ°Π²Π»Π΅Π½ΠΈΠ΅Β ΠΏΠ»Π°Π½Π° ΡΠ°ΡΠΏΠΎΠ»ΠΎΠΆΠ΅Π½ΠΈΡ ΠΌΠ΅Π±Π΅Π»ΠΈ ΠΈ ΡΠ΅Ρ Π½ΠΈΠΊΠΈ ΠΏΠΎΠ·Π²ΠΎΠ»ΠΈΡ ΠΎΠΏΡΠ΅Π΄Π΅Π»ΠΈΡΡΡΡ Ρ ΡΠΎΡΠΊΠ°ΠΌΠΈ ΠΎΠΏΡΠΈΠΌΠ°Π»ΡΠ½ΠΎΠΉ ΡΡΡΠ°Π½ΠΎΠ²ΠΊΠΈ ΡΠΎΠ·Π΅ΡΠΎΠΊ. Π‘Ρ Π΅ΠΌΠ° ΡΠ°Π·ΠΌΠ΅ΡΠ΅Π½ΠΈΡ ΡΠΎΠ·Π΅ΡΠΎΠΊ Π² ΠΊΠ²Π°ΡΡΠΈΡΠ΅:

Π§ΡΠΎΠ±Ρ ΡΠΏΡΠΎΠ΅ΠΊΡΠΈΡΠΎΠ²Π°ΡΡΒ ΡΡ Π΅ΠΌΡ ΡΠ»Π΅ΠΊΡΡΠΎΠΏΡΠΎΠ²ΠΎΠ΄ΠΊΠΈ ΠΌΡ ΡΠ΅ΠΊΠΎΠΌΠ΅Π½Π΄ΡΠ΅ΠΌ ΠΈΡΠΏΠΎΠ»ΡΠ·ΠΎΠ²Π°ΡΡ ΡΠΏΠ΅ΡΠΈΠ°Π»ΡΠ½ΡΠ΅ ΠΏΡΠΎΠ³ΡΠ°ΠΌΠΌΡ. ΠΡΡΡΠΈΠ΅Β ΠΏΡΠΎΠ³ΡΠ°ΠΌΠΌΡ Π΄Π»Ρ ΡΠΎΡΡΠ°Π²Π»Π΅Π½ΠΈΡ ΡΠ»Π΅ΠΊΡΡΠΈΡΠ΅ΡΠΊΠΈΡ ΡΡ Π΅ΠΌ ΠΌΡ ΠΏΡΠ΅Π΄ΠΎΡΡΠ°Π²ΠΈΠ»ΠΈ Π² ΠΎΡΠ΄Π΅Π»ΡΠ½ΠΎΠΉ ΡΡΠ°ΡΡΠ΅!
Π‘Ρ Π΅ΠΌΠ° ΠΎΡΠ²Π΅ΡΠ΅Π½ΠΈΡ
Π ΠΊΠ»Π°ΡΡΠΈΡΠ΅ΡΠΊΠΎΠΌ Π²Π°ΡΠΈΠ°Π½ΡΠ΅ ΠΏΠΎΡΠΎΠ»ΠΎΡΠ½ΡΠ΅ ΡΠ²Π΅ΡΠΈΠ»ΡΠ½ΠΈΠΊΠΈ Π΄ΠΎΠ»ΠΆΠ½Ρ ΡΠ°ΡΠΏΠΎΠ»Π°Π³Π°ΡΡΡΡ Π² ΡΠ΅Π½ΡΡΠ΅ ΠΏΠΎΠΌΠ΅ΡΠ΅Π½ΠΈΡ, ΠΌΠ΅ΡΡΠΎ Π½Π°Ρ ΠΎΠΆΠ΄Π΅Π½ΠΈΡ ΠΊΠΎΡΠΎΡΠΎΠ³ΠΎ Π½Π°Ρ ΠΎΠ΄ΡΡΡΡ Π² ΡΠΎΡΠΊΠ΅ ΠΏΠ΅ΡΠ΅ΡΠ΅ΡΠ΅Π½ΠΈΡ Π»ΠΈΠ½ΠΈΠΉ, ΠΏΡΠΎΡ ΠΎΠ΄ΡΡΠΈΡ ΡΠ΅ΡΠ΅Π· ΡΠ΅ΡΠ΅Π΄ΠΈΠ½Ρ Π΄Π»ΠΈΠ½Ρ ΠΈ ΡΠΈΡΠΈΠ½Ρ ΠΏΠΎΠΌΠ΅ΡΠ΅Π½ΠΈΡ. Π ΠΏΡΠΈΡ ΠΎΠΆΠ΅ΠΉ, Π²ΡΠΏΠΎΠ»Π½Π΅Π½Π½ΠΎΠΉ Π² Π²ΠΈΠ΄Π΅ Π±ΡΠΊΠ²Ρ Π, ΡΡΡΠ°Π½Π°Π²Π»ΠΈΠ²Π°Π΅ΡΡΡ 2 ΡΠ²Π΅ΡΠΈΠ»ΡΠ½ΠΈΠΊΠ°.
ΠΡΠΈ Π½Π°Π½Π΅ΡΠ΅Π½ΠΈΠΈ Π½Π° ΡΡ Π΅ΠΌΡ ΡΠ°ΡΠΏΠΎΠ»ΠΎΠΆΠ΅Π½ΠΈΡ Π²ΡΠΊΠ»ΡΡΠ°ΡΠ΅Π»Π΅ΠΉ Π½Π΅ΠΎΠ±Ρ ΠΎΠ΄ΠΈΠΌΠΎ ΡΡΠΈΡΡΠ²Π°ΡΡ, ΡΡΠΎ Π΄Π²Π΅ΡΡ ΠΌΠΎΠΆΠ΅Ρ ΠΎΡΠΊΡΡΠ²Π°ΡΡΡΡ Π²Π½ΡΡΡΡ ΠΈΠ»ΠΈ Π½Π°ΡΡΠΆΡ, Π±ΡΡΡ ΠΏΡΠ°Π²ΠΎΠ³ΠΎ ΠΈΠ»ΠΈ Π»Π΅Π²ΠΎΠ³ΠΎ ΠΈΡΠΏΠΎΠ»Π½Π΅Π½ΠΈΡ. ΠΡΠΊΡΡΡΠ°Ρ Π΄Π²Π΅ΡΡ Π½Π΅ Π΄ΠΎΠ»ΠΆΠ½Π° ΠΌΠ΅ΡΠ°ΡΡ ΡΠ²ΠΎΠ±ΠΎΠ΄Π½ΠΎΠ³ΠΎ Π΄ΠΎΡΡΡΠΏΠ° ΠΊ Π½Π΅ΠΌΡ. ΠΡΠΊΠ»ΡΡΠ°ΡΠ΅Π»ΠΈ, ΠΊΠ°ΠΊ ΠΏΡΠ°Π²ΠΈΠ»ΠΎ, ΡΠ°ΡΠΏΠΎΠ»Π°Π³Π°ΡΡΡΡ Π²Π½ΡΡΡΠΈ ΠΊΠΎΠΌΠ½Π°Ρ. ΠΡΠΊΠ»ΡΡΠ΅Π½ΠΈΡ ΡΠΎΡΡΠ°Π²Π»ΡΡΡ ΠΏΠΎΠΌΠ΅ΡΠ΅Π½ΠΈΡ Ρ ΠΏΠΎΠ²ΡΡΠ΅Π½Π½ΡΠΌ ΡΠΎΠ΄Π΅ΡΠΆΠ°Π½ΠΈΠ΅ΠΌ Π²Π»Π°Π³ΠΈ, ΠΊ ΠΊΠΎΡΠΎΡΡΠΌ ΠΎΡΠ½ΠΎΡΡΡΡΡ ΠΏΡΠ°ΡΠ΅ΡΠ½ΡΠ΅, Π±Π°Π½ΠΈ, Π²Π°Π½Π½ΡΠ΅ ΠΊΠΎΠΌΠ½Π°ΡΡ. ΠΡΠΎ Π΄Π΅Π»Π°Π΅ΡΡΡ Ρ ΡΠ΅Π»ΡΡ ΠΎΠ±Π΅ΡΠΏΠ΅ΡΠ΅Π½ΠΈΡ ΡΠ»Π΅ΠΊΡΡΠΎΠ±Π΅Π·ΠΎΠΏΠ°ΡΠ½ΠΎΡΡΠΈ ΠΈ ΡΠΎΡ ΡΠ°Π½Π½ΠΎΡΡΠΈ ΠΊΠΎΠΌΠΌΡΡΠ°ΡΠΈΠΎΠ½Π½ΠΎΠΉ Π°ΠΏΠΏΠ°ΡΠ°ΡΡΡΡ.

ΠΠ° ΠΏΡΠ΅Π΄ΡΡΠ°Π²Π»Π΅Π½Π½ΠΎΠΌ ΠΏΠ»Π°Π½Π΅ ΡΠ»Π΅ΠΊΡΡΠΎΠΏΡΠΎΠ²ΠΎΠ΄ΠΊΠΈ ΠΏΠΎΠΊΠ°Π·Π°Π½ΠΎ, ΡΡΠΎ Π²ΡΠΊΠ»ΡΡΠ°ΡΠ΅Π»Ρ ΠΎΡΠ²Π΅ΡΠ΅Π½ΠΈΡ Π²Π°Π½Π½ΠΎΠΉ ΠΊΠΎΠΌΠ½Π°ΡΡ Π½Π°Ρ ΠΎΠ΄ΠΈΡΡΡ Π·Π° Π΅Π΅ ΠΏΡΠ΅Π΄Π΅Π»Π°ΠΌΠΈ.
Π’ΡΠ°ΡΡΡ ΠΏΡΠΎΠΊΠ»Π°Π΄ΠΊΠΈ ΠΊΠ°Π±Π΅Π»Π΅ΠΉ ΠΈ ΠΏΡΠΎΠ²ΠΎΠ΄ΠΎΠ²
ΠΠΎΡΠ»Π΅ ΠΎΠΏΡΠ΅Π΄Π΅Π»Π΅Π½ΠΈΡ ΠΌΠ΅ΡΡΠ° ΡΡΡΠ°Π½ΠΎΠ²ΠΊΠΈ ΡΠ²Π΅ΡΠΈΠ»ΡΠ½ΠΈΠΊΠΎΠ², Π²ΡΠΊΠ»ΡΡΠ°ΡΠ΅Π»Π΅ΠΉ ΠΈ ΡΠΎΠ·Π΅ΡΠΎΠΊ, Π½Π΅ΠΎΠ±Ρ
ΠΎΠ΄ΠΈΠΌΠΎ ΡΠΎΡΡΠ°Π²ΠΈΡΡ ΡΡ
Π΅ΠΌΡ ΠΌΠ°ΡΡΡΡΡΠΎΠ² ΡΠ»Π΅ΠΊΡΡΠΎΠΏΡΠΎΠ²ΠΎΠ΄ΠΊΠΈ, ΡΡΠ° ΡΠ°Π·Π° ΠΏΡΠΎΠ΅ΠΊΡΠΈΡΠΎΠ²Π°Π½ΠΈΡ ΡΠ²Π»ΡΠ΅ΡΡΡ Π³Π»Π°Π²Π½ΠΎΠΉ ΡΠ°ΡΡΡΡ ΡΠ°Π±ΠΎΡΡ. Π‘Ρ
Π΅ΠΌΠ° ΠΈ ΠΌΠΎΠ½ΡΠ°ΠΆ ΠΏΡΠΎΠ²ΠΎΠ΄ΠΊΠΈ Π·Π½Π°ΡΠΈΡΠ΅Π»ΡΠ½ΠΎ ΡΠΏΡΠΎΡΠ°Π΅ΡΡΡ Π² ΡΠΎΠΌ ΡΠ»ΡΡΠ°Π΅, Π΅ΡΠ»ΠΈ Π² ΡΠ²ΠΎΠ΅ΠΌ Π΄ΠΎΠΌΠ΅ ΠΈΠ»ΠΈ ΠΊΠ²Π°ΡΡΠΈΡΠ΅ ΠΎΠ±ΡΡΡΡΠΎΠ΅Π½Ρ ΠΏΠΎΠ΄Π²Π΅ΡΠ½ΡΠ΅ ΠΏΠΎΡΠΎΠ»ΠΊΠΈ. Π ΡΡΠΎΠΌ ΡΠ»ΡΡΠ°Π΅ ΠΏΡΠΎΠ²ΠΎΠ΄Π° ΡΠΊΠ»Π°Π΄ΡΠ²Π°ΡΡΡΡ Π² Π³ΠΎΡΡΠΎΡΡΡΠ±Π°Ρ
ΠΈ ΠΊΡΠ΅ΠΏΡΡΡΡ ΠΊ ΡΠ΅ΡΠ½ΠΎΠ²ΠΎΠΌΡ ΠΏΠΎΡΠΎΠ»ΠΊΡ. Π‘ ΡΠ΅Π»ΡΡ ΡΠΊΠΎΠ½ΠΎΠΌΠΈΠΈ ΠΏΡΠΎΠ²ΠΎΠ΄Π° ΠΌΠ°ΡΡΡΡΡΡ ΠΏΡΠΎΠ²ΠΎΠ΄ΠΊΠΈ Π²ΡΠ±ΠΈΡΠ°ΡΡΡΡ ΠΏΠΎ ΠΊΡΠΎΡΡΠ°ΠΉΡΠ΅ΠΌΡ ΡΠ°ΡΡΡΠΎΡΠ½ΠΈΡ. Π ΡΡΡΠΎΠ±Ρ ΠΏΠΎΠ΄ ΡΡΡΠΊΠ°ΡΡΡΠΊΡ ΡΠΊΠ»Π°Π΄ΡΠ²Π°Π΅ΡΡΡ ΠΏΡΠΎΠ²ΠΎΠ΄, ΡΠΎΠ΅Π΄ΠΈΠ½ΡΡΡΠΈΠΉ ΡΠ°ΡΠΏΡΠ΅Π΄Π΅Π»ΠΈΡΠ΅Π»ΡΠ½ΡΠ΅ ΠΊΠΎΡΠΎΠ±ΠΊΠΈ Ρ Π²ΡΠΊΠ»ΡΡΠ°ΡΠ΅Π»ΡΠΌΠΈ ΠΈ ΡΠΎΠ·Π΅ΡΠΊΠ°ΠΌΠΈ. ΠΡΠΈ ΡΡΠ°Π½Π΄Π°ΡΡΠ½ΠΎΠΌ Π²Π°ΡΠΈΠ°Π½ΡΠ΅ ΠΎΠ±ΡΡΡΡΠΎΠΉΡΡΠ²Π° ΠΏΠΎΡΠΎΠ»ΠΊΠΎΠ² ΡΠ»Π΅ΠΊΡΡΠΎΠΏΡΠΎΠ²ΠΎΠ΄ΠΊΠ° ΡΠΊΠ»Π°Π΄ΡΠ²Π°Π΅ΡΡΡ Π² ΠΏΡΠ΅Π΄Π²Π°ΡΠΈΡΠ΅Π»ΡΠ½ΠΎ ΠΏΡΠΎΠ±ΠΈΡΡΠ΅ ΡΡΡΠΎΠ±Ρ ΠΏΠΎ ΡΡΠ΅Π½Π°ΠΌ ΠΏΠΎΠΌΠ΅ΡΠ΅Π½ΠΈΡ. ΠΠ»Ρ ΠΏΠΎΠ΄ΠΊΠ»ΡΡΠ΅Π½ΠΈΡ ΠΎΡΠ²Π΅ΡΠΈΡΠ΅Π»ΡΠ½ΡΡ
ΠΏΡΠΈΠ±ΠΎΡΠΎΠ² ΠΏΡΠΎΠ²ΠΎΠ΄ ΠΏΡΠΎΠΏΡΡΠΊΠ°Π΅ΡΡΡ ΠΏΠΎ ΠΊΠ°Π½Π°Π»Π°ΠΌ ΠΏΠΎΡΠΎΠ»ΠΎΡΠ½ΡΡ
ΠΏΠ΅ΡΠ΅ΠΊΡΡΡΠΈΠΉ. ΠΡΠΈΠΌΠ΅Ρ ΠΏΡΠΎΠΊΠ»Π°Π΄ΠΊΠΈ ΠΊΠ°Π±Π΅Π»ΡΠ½ΠΎΠΉ Π»ΠΈΠ½ΠΈΠΈ, Π² ΡΠΎΠΎΡΠ²Π΅ΡΡΡΠ²ΠΈΠΈ Ρ ΡΡΡΠ΅ΡΡΠ²ΡΡΡΠΈΠΌΠΈ Π½ΠΎΡΠΌΠ°ΠΌΠΈ, ΠΏΡΠ΅Π΄ΠΎΡΡΠ°Π²Π»Π΅Π½ Π½Π° ΡΡ
Π΅ΠΌΠ΅:
Π‘ΠΎΡΡΠ°Π²Π»Π΅Π½ΠΈΠ΅ ΠΏΠ»Π°Π½Π° ΠΌΠ°ΡΡΡΡΡΠ° ΡΠ»Π΅ΠΊΡΡΠΎΠΏΡΠΎΠ²ΠΎΠ΄ΠΊΠΈ Π½Π°Π΄ΠΎ Π½Π°ΡΠΈΠ½Π°ΡΡ Ρ ΡΠ°ΠΌΠΎΠΉ Π΄Π°Π»ΡΠ½Π΅ΠΉ ΡΠΎΡΠΊΠΈ ΡΠ»Π΅ΠΊΡΡΠΈΡΠ΅ΡΠΊΠΎΠΉ ΡΠ΅ΡΠΈ. Π Π΄Π°Π½Π½ΠΎΠΌ ΡΠ»ΡΡΠ°Π΅ ΡΡΠΎ Π±ΡΠ΄Π΅Ρ Π΄Π²ΠΎΠΉΠ½Π°Ρ ΡΠΎΠ·Π΅ΡΠΊΠ° Π² Π·Π°Π»Π΅, Π΅Π΅ Π½Π΅ΠΎΠ±Ρ ΠΎΠ΄ΠΈΠΌΠΎ ΡΠΎΠ΅Π΄ΠΈΠ½ΠΈΡΡ Ρ ΡΠ°ΡΠΏΡΠ΅Π΄Π΅Π»ΠΈΡΠ΅Π»ΡΠ½ΠΎΠΉ ΠΊΠΎΡΠΎΠ±ΠΊΠΎΠΉ, ΠΊΠΎΡΠΎΡΡΡ ΡΠ΅Π»Π΅ΡΠΎΠΎΠ±ΡΠ°Π·Π½ΠΎ ΡΡΡΠ°Π½ΠΎΠ²ΠΈΡΡ Ρ Π²Ρ ΠΎΠ΄Π° Π² ΠΏΠΎΠΌΠ΅ΡΠ΅Π½ΠΈΠ΅. ΠΠ°ΡΠ΅ΠΌ Π½Π° ΡΡ Π΅ΠΌΡ Π½Π°Π½ΠΎΡΠΈΡΡΡ ΠΌΠ°ΡΡΡΡΡ ΠΏΡΠΎΡ ΠΎΠΆΠ΄Π΅Π½ΠΈΡ ΠΏΡΠΎΠ²ΠΎΠ΄Π°, ΠΏΠΎΠ΄ΠΊΠ»ΡΡΠ°ΡΡΠ΅Π³ΠΎ Π²ΡΠΎΡΡΡ ΡΠΎΠ·Π΅ΡΠΊΡ.

Π‘Π΅ΡΡ ΠΎΡΠ²Π΅ΡΠ΅Π½ΠΈΡ Π±ΡΠ΄Π΅Ρ ΡΠΎΡΡΠΎΡΡΡ ΠΈΠ· ΠΏΡΠΎΠ²ΠΎΠ΄ΠΎΠ², ΠΏΠ΅ΡΠ²ΡΠΉ ΠΈΠ· ΠΊΠΎΡΠΎΡΡΡ ΠΏΡΠΎΡ ΠΎΠ΄ΠΈΡ ΠΎΡ ΠΊΠΎΡΠΎΠ±ΠΊΠΈ Π΄ΠΎ Π²ΡΠΊΠ»ΡΡΠ°ΡΠ΅Π»Ρ, Π²ΡΠΎΡΠΎΠΉ, ΠΏΠΎΠ΄ΠΊΠ»ΡΡΠ΅Π½Π½ΡΠΉ ΠΊ ΠΏΠΎΡΠΎΠ»ΠΎΡΠ½ΠΎΠΌΡ ΡΠ²Π΅ΡΠΈΠ»ΡΠ½ΠΈΠΊΡ, ΡΠ»ΠΎΠΆΠ΅Π½ Π² ΠΊΠ°Π½Π°Π»Π΅ ΠΏΠ»ΠΈΡΡ ΠΏΠ΅ΡΠ΅ΠΊΡΡΡΠΈΡ. Π Π°ΡΠΏΡΠ΅Π΄Π΅Π»ΠΈΡΠ΅Π»ΡΠ½Π°Ρ ΠΊΠΎΡΠΎΠ±ΠΊΠ° Π² Π·Π°Π»Π΅ ΠΏΠΎΠ»ΡΡΠ°Π΅Ρ ΡΠ»Π΅ΠΊΡΡΠΎΠΏΠΈΡΠ°Π½ΠΈΠ΅ ΠΏΠΎ Π΄Π²ΡΠΌ ΠΏΡΠΎΠ²ΠΎΠ΄Π°ΠΌ ΠΎΡ ΡΠ°ΡΠΏΡΠ΅Π΄Π΅Π»ΠΈΡΠ΅Π»ΡΠ½ΠΎΠ³ΠΎ ΡΠΈΡΠ°, ΡΡΡΠ°Π½ΠΎΠ²Π»Π΅Π½Π½ΠΎΠ³ΠΎ Π² ΠΏΡΠΈΡ ΠΎΠΆΠ΅ΠΉ. Π’Π°ΠΊΠΆΠ΅ Π½Π΅ΠΎΠ±Ρ ΠΎΠ΄ΠΈΠΌΠΎ ΠΏΡΠ΅Π΄ΡΡΠΌΠΎΡΡΠ΅ΡΡ Π·Π°Π·Π΅ΠΌΠ»Π΅Π½ΠΈΠ΅ Π² ΠΊΠ²Π°ΡΡΠΈΡΠ΅, Π΅ΡΠ»ΠΈ ΡΡΠΎ Π²ΠΎΠ·ΠΌΠΎΠΆΠ½ΠΎ. Π ΡΡΠΎΠΌ ΡΠ»ΡΡΠ°Π΅ ΠΏΡΠΎΠ²ΠΎΠ΄ΠΊΠ° Π±ΡΠ΄Π΅Ρ ΡΡΠ΅Ρ ΠΆΠΈΠ»ΡΠ½ΠΎΠΉ.
ΠΠΎ ΡΠ°ΠΊΠΎΠΌΡ ΠΏΡΠΈΠ½ΡΠΈΠΏΡ Π½Π°Π΄ΠΎ ΡΠΎΡΡΠ°Π²ΠΈΡΡ ΡΡ Π΅ΠΌΡ ΠΏΡΠΎΠΊΠ»Π°Π΄ΠΊΠΈ ΠΏΡΠΎΠ²ΠΎΠ΄ΠΊΠΈ Π² ΠΎΡΡΠ°Π»ΡΠ½ΡΡ ΠΊΠΎΠΌΠ½Π°ΡΠ°Ρ . ΠΠ»Ρ ΠΏΠΎΠ»Π½ΠΎΡΡ ΠΊΠ°ΡΡΠΈΠ½Ρ ΠΌΠΎΠΆΠ½ΠΎ ΠΏΡΠ΅Π΄ΠΏΠΎΠ»ΠΎΠΆΠΈΡΡ, ΡΡΠΎ Π½Π° ΠΊΡΡ Π½Π΅ ΡΠΌΠΎΠ½ΡΠΈΡΠΎΠ²Π°Π½ ΠΏΠΎΠ΄Π²Π΅ΡΠ½ΠΎΠΉ ΠΏΠΎΡΠΎΠ»ΠΎΠΊ. Π ΡΡΠΎΠΌ ΡΠ»ΡΡΠ°Π΅ ΡΠ»Π΅ΠΊΡΡΠΎΠΏΡΠΎΠ²ΠΎΠ΄ΠΊΠ° Π±ΡΠ΄Π΅Ρ ΠΏΡΠΎΠ»ΠΎΠΆΠ΅Π½Π° Π² Π³ΠΎΡΡΠΎΡΡΡΠ±Π°Ρ , Π·Π°ΠΊΡΠ΅ΠΏΠ»Π΅Π½Π½ΠΎΠΉ Π΄ΡΠ±Π΅Π»Ρ Π³Π²ΠΎΠ·Π΄ΡΠΌΠΈ ΠΊ Π±Π΅ΡΠΎΠ½Π½ΠΎΠΉ ΠΏΠ»ΠΈΡΠ΅ ΠΏΠ΅ΡΠ΅ΠΊΡΡΡΠΈΡ, ΠΌΠ°ΡΡΡΡΡΡ Π΅Π΅ ΠΏΡΠΎΠΊΠ»Π°Π΄ΠΊΠΈ Π±ΡΠ΄ΡΡ Π²ΡΠ±ΡΠ°Π½Ρ Ρ ΡΡΠ΅ΡΠΎΠΌ ΠΊΡΠ°ΡΡΠ°ΠΉΡΠ΅Π³ΠΎ ΡΠ°ΡΡΡΠΎΡΠ½ΠΈΡ. Π‘ΠΏΡΡΠΊΠΈ ΠΊ ΡΠ»Π΅ΠΊΡΡΠΎΡΡΡΠ½ΠΈΡΡΡΠ΅ Π±ΡΠ΄ΡΡ Π²ΡΠΏΠΎΠ»Π½Π΅Π½Ρ ΠΏΠΎΠ΄ ΡΡΡΠΊΠ°ΡΡΡΠΊΠΎΠΉ.

ΠΠ΅ ΡΠ»Π΅Π΄ΡΠ΅Ρ Π·Π°Π±ΡΠ²Π°ΡΡ, ΡΡΠΎ ΡΠ»Π΅ΠΊΡΡΠΎΡΠ½Π°Π±ΠΆΠ΅Π½ΠΈΠ΅ ΠΏΠΎΠΌΠ΅ΡΠ΅Π½ΠΈΠΉ ΠΏΡΠΎΠΈΠ·Π²ΠΎΠ΄ΠΈΡΡΡ ΠΊΠ°ΠΊ ΠΌΠΈΠ½ΠΈΠΌΡΠΌ Π΄Π²ΡΠΌΡ Π³ΡΡΠΏΠΏΠ°ΠΌΠΈ ΠΏΡΠΎΠ²ΠΎΠ΄ΠΎΠ², ΠΎΠ΄ΠΈΠ½ ΠΈΠ· ΠΊΠΎΡΠΎΡΡΡ ΠΎΠ±Π΅ΡΠΏΠ΅ΡΠΈΠ²Π°Π΅Ρ ΠΏΠΈΡΠ°Π½ΠΈΠ΅ ΡΠΈΠ»ΠΎΠ²ΠΎΠΉ ΡΠ΅ΡΠΈ, Π΄ΡΡΠ³ΠΎΠΉ ΠΏΡΠ΅Π΄Π½Π°Π·Π½Π°ΡΠ΅Π½ Π΄Π»Ρ ΡΠ΅ΡΠΈ ΠΎΡΠ²Π΅ΡΠ΅Π½ΠΈΡ. ΠΠΎΠ»Π΅Π΅ ΠΏΠΎΠ΄ΡΠΎΠ±Π½ΠΎ ΠΎ ΡΠΎΠΌ, ΠΊΠ°ΠΊ ΡΠ°Π·Π΄Π΅Π»ΠΈΡΡ ΡΠ»Π΅ΠΊΡΡΠΎΠΏΡΠΎΠ²ΠΎΠ΄ΠΊΡ Π½Π° Π³ΡΡΠΏΠΏΡ, ΠΌΡ ΡΠ°ΡΡΠΊΠ°Π·ΡΠ²Π°Π»ΠΈ Π² ΠΎΡΠ΄Π΅Π»ΡΠ½ΠΎΠΉ ΡΡΠ°ΡΡΠ΅.
ΠΠΎΠΆΠ½ΠΎ ΡΡΡΠ΅ΡΡΠ²Π΅Π½Π½ΠΎ ΡΡΠΊΠΎΠ½ΠΎΠΌΠΈΡΡ, Π΅ΡΠ»ΠΈ ΡΠΎΠ·Π΅ΡΠΊΠΈ ΡΠΎΠ΅Π΄ΠΈΠ½ΡΡΡ ΠΌΠ΅Π΄Ρ ΡΠΎΠ±ΠΎΠΉ Β«ΡΠ»Π΅ΠΉΡΠΎΠΌΒ», ΠΌΠΈΠ½ΡΡ ΡΠ°ΡΠΏΡΠ΅Π΄ΠΊΠΎΡΠΎΠ±ΠΊΠΈ. ΠΠΏΡΡΠ½ΡΠ΅ ΡΠ»Π΅ΠΊΡΡΠΎΠΌΠΎΠ½ΡΠ΅ΡΡ Π½Π΅ ΡΠ΅ΠΊΠΎΠΌΠ΅Π½Π΄ΡΡΡ ΠΏΡΠ°ΠΊΡΠΈΠΊΠΎΠ²Π°ΡΡ Π΄Π°Π½Π½ΡΠΉ ΡΠΏΠΎΡΠΎΠ± ΠΏΠΎΠ΄ΠΊΠ»ΡΡΠ΅Π½ΠΈΡ, Π²ΡΠ»Π΅Π΄ΡΡΠ²ΠΈΠ΅ Π²ΠΎΠ·Π½ΠΈΠΊΠ½ΠΎΠ²Π΅Π½ΠΈΡ Π±ΠΎΠ»ΡΡΠΎΠΉ ΡΠΎΠΊΠΎΠ²ΠΎΠΉ Π½Π°Π³ΡΡΠ·ΠΊΠΈ Π½Π° ΡΠΎΠ·Π΅ΡΠΊΠ°Ρ . Π ΡΠΎΠΌΡ ΠΆΠ΅ ΠΏΡΠΈ ΠΏΡΠΈΠΌΠ΅Π½Π΅Π½ΠΈΠΈ ΡΠ°ΠΊΠΎΠ³ΠΎ ΡΠΏΠΎΡΠΎΠ±Π° ΠΏΠΎΠ΄ΠΊΠ»ΡΡΠ΅Π½ΠΈΡ Π²ΡΡ ΠΎΠ΄ ΠΈΠ· ΡΡΡΠΎΡ ΠΎΠ΄Π½ΠΎΠΉ ΡΠΎΠ·Π΅ΡΠΊΠΈ ΠΌΠΎΠΆΠ΅Ρ Π²ΡΠ·Π²Π°ΡΡ ΠΎΠ±Π΅ΡΡΠΎΡΠΈΠ²Π°Π½ΠΈΠ΅ Π²ΡΠ΅ΠΉ ΡΠΈΠ»ΠΎΠ²ΠΎΠΉ ΡΠ΅ΡΠΈ.
Π Π·Π°ΠΊΠ»ΡΡΠ΅Π½ΠΈΠΈ, Π½Π° ΠΎΡΠ½ΠΎΠ²Π°Π½ΠΈΠΈ Π³ΠΎΡΠΎΠ²ΠΎΠΉ ΠΈ ΠΏΡΠ°Π²ΠΈΠ»ΡΠ½ΠΎ ΡΠΎΡΡΠ°Π²Π»Π΅Π½Π½ΠΎΠΉ ΡΡ Π΅ΠΌΡ, ΠΏΡΠΎΠΈΠ·Π²ΠΎΠ΄ΠΈΡΡΡ ΡΠ°ΡΡΠ΅Ρ Π½Π΅ΠΎΠ±Ρ ΠΎΠ΄ΠΈΠΌΠΎΠ³ΠΎ ΠΌΠ΅ΡΡΠ°ΠΆΠ° ΠΏΡΠΎΠ²ΠΎΠ΄ΠΊΠΈ ΠΈ ΡΠ΅ΡΠ΅Π½ΠΈΡ ΠΏΡΠΎΠ²ΠΎΠ΄ΠΎΠ², Π½Π΅ΠΎΠ±Ρ ΠΎΠ΄ΠΈΠΌΠΎΠ³ΠΎ ΠΊΠΎΠ»ΠΈΡΠ΅ΡΡΠ²Π° ΡΠΎΠ·Π΅ΡΠΎΠΊ, Π²ΡΠΊΠ»ΡΡΠ°ΡΠ΅Π»Π΅ΠΉ ΠΈ ΡΠ°ΡΠΏΡΠ΅Π΄Π΅Π»ΠΈΡΠ΅Π»ΡΠ½ΡΡ ΠΊΠΎΡΠΎΠ±ΠΎΠΊ. Π‘Π΅ΡΠ΅Π½ΠΈΠ΅ ΠΏΡΠΎΠ²ΠΎΠ΄Π½ΠΈΠΊΠΎΠ² ΠΏΠΎΠ΄Π±ΠΈΡΠ°Π΅ΡΡΡ ΠΈΠ· ΡΠ°ΡΡΠ΅ΡΠ° ΠΏΡΠ΅Π΄ΠΏΠΎΠ»Π°Π³Π°Π΅ΠΌΠΎΠΉ ΡΠΎΠΊΠΎΠ²ΠΎΠΉ Π½Π°Π³ΡΡΠ·ΠΊΠΈ ΠΏΠΎΡΡΠ΅Π±ΠΈΡΠ΅Π»Π΅ΠΉ. Π ΡΠΎΠΌ, ΠΊΠ°ΠΊ ΡΠ°ΡΡΡΠΈΡΠ°ΡΡ ΡΠ΅ΡΠ΅Π½ΠΈΡ ΠΊΠ°Π±Π΅Π»Ρ, ΠΌΡ ΡΠ°ΡΡΠΊΠ°Π·ΡΠ²Π°Π»ΠΈ Π² ΠΎΡΠ΄Π΅Π»ΡΠ½ΠΎΠΉ ΡΡΠ°ΡΡΠ΅.
Π’Π°ΠΊΠΆΠ΅ ΡΠ΅ΠΊΠΎΠΌΠ΅Π½Π΄ΡΠ΅ΠΌ ΠΏΡΠΎΡΠΌΠΎΡΡΠ΅ΡΡ Π²ΠΈΠ΄Π΅ΠΎ, Π½Π° ΠΊΠΎΡΠΎΡΡΡ Π½Π°Π³Π»ΡΠ΄Π½ΠΎ ΡΠ°ΡΡΠΌΠΎΡΡΠ΅Π½Ρ ΡΡΠ°ΠΏΡ ΡΠΎΡΡΠ°Π²Π»Π΅Π½ΠΈΡ ΡΡ Π΅ΠΌΡ ΠΏΡΠΎΠ²ΠΎΠ΄ΠΊΠΈ, Π° ΡΠ°ΠΊΠΆΠ΅ ΠΏΡΠΈΠΌΠ΅ΡΡ Π³ΠΎΡΠΎΠ²ΡΡ ΠΏΡΠΎΠ΅ΠΊΡΠΎΠ²:
Π£ΡΠ»ΠΎΠ²Π½ΡΠ΅ ΠΎΠ±ΠΎΠ·Π½Π°ΡΠ΅Π½ΠΈΡ
Π‘ΠΎΡΡΠ°Π²Π»Π΅Π½ΠΈΠ΅ ΡΡ Π΅ΠΌΡ ΡΠΈΡΠ°
ΠΡΠΎΠ΅ΠΊΡΠΈΡΠΎΠ²Π°Π½ΠΈΠ΅ ΡΠ»Π΅ΠΊΡΡΠΈΠΊΠΈ Π² 3D
ΠΠ»Π°Π½ ΡΠ»Π΅ΠΊΡΡΠΈΡΠ΅ΡΠΊΠΎΠΉ ΠΏΡΠΎΠ²ΠΎΠ΄ΠΊΠΈ Π² ΡΠ°ΡΡΠ½ΠΎΠΌ Π΄ΠΎΠΌΠ΅
Π’Π΅ΠΏΠ΅ΡΡ Π²Ρ Π·Π½Π°Π΅ΡΠ΅, ΠΊΠ°ΠΊ Π΄ΠΎΠ»ΠΆΠ½ΠΎ ΠΎΡΡΡΠ΅ΡΡΠ²Π»ΡΡΡΡΡ ΡΠΎΡΡΠ°Π²Π»Π΅Π½ΠΈΠ΅ ΡΡ Π΅ΠΌΡ ΡΠ»Π΅ΠΊΡΡΠΎΠΏΡΠΎΠ²ΠΎΠ΄ΠΊΠΈ Π² ΠΊΠ²Π°ΡΡΠΈΡΠ΅ ΠΈ ΡΠ°ΡΡΠ½ΠΎΠΌ Π΄ΠΎΠΌΠ΅. ΠΠ°ΠΊ Π²Ρ Π²ΠΈΠ΄ΠΈΡΠ΅, ΡΡΠΎΠ±Ρ ΡΠ°ΠΌΠΎΡΡΠΎΡΡΠ΅Π»ΡΠ½ΠΎ ΡΠΎΡΡΠ°Π²ΠΈΡΡ ΠΏΠ»Π°Π½ ΡΠ°Π·Π²ΠΎΠ΄ΠΊΠΈ ΠΊΠ°Π±Π΅Π»Ρ ΠΈ ΡΡΡΠ°Π½ΠΎΠ²ΠΊΠΈ ΡΠ»Π΅ΠΊΡΡΠΎΡΡΡΠ½ΠΈΡΡΡΡ, Π½ΡΠΆΠ½ΠΎ ΠΈΠ·ΡΡΠΈΡΡ Π²ΡΠ΅ Π½ΡΠ°Π½ΡΡ, ΠΊΠΎΡΠΎΡΡΡ Π΄ΠΎΡΡΠ°ΡΠΎΡΠ½ΠΎ ΠΌΠ½ΠΎΠ³ΠΎ!
Π Π΅ΠΊΠΎΠΌΠ΅Π½Π΄ΡΠ΅ΠΌ ΡΠ°ΠΊΠΆΠ΅ ΠΈΠ·ΡΡΠΈΡΡ:
samelectrik.ru
Π‘Ρ Π΅ΠΌΠ° ΡΠ»Π΅ΠΊΡΡΠΎΠΏΡΠΎΠ²ΠΎΠ΄ΠΊΠΈ Π² ΠΎΠ΄Π½ΠΎΠΊΠΎΠΌΠ½Π°ΡΠ½ΠΎΠΉ ΠΊΠ²Π°ΡΡΠΈΡΠ΅. Π€ΠΎΡΠΎ ΠΈ Π²ΠΈΠ΄Π΅ΠΎ
ΠΠ»Π°Π½ΠΈΡΡΡ Π·Π°ΠΌΠ΅Π½Ρ ΡΠ»Π΅ΠΊΡΡΠΎΠΏΡΠΎΠ²ΠΎΠ΄ΠΊΠΈ ΡΠ²ΠΎΠΈΠΌΠΈ ΡΡΠΊΠ°ΠΌΠΈ Π² ΠΎΠ΄Π½ΠΎΠΊΠΎΠΌΠ½Π°ΡΠ½ΠΎΠΉ ΠΊΠ²Π°ΡΡΠΈΡΠ΅, ΠΈΠ»ΠΈ Ρ ΠΏΠΎΠΌΠΎΡΡΡ ΡΡΠ»ΡΠ³ ΠΏΡΠΎΡΠ΅ΡΡΠΈΠΎΠ½Π°Π»ΡΠ½ΠΎΠ³ΠΎ ΡΠ»Π΅ΠΊΡΡΠΈΠΊΠ°, Π½Π΅ΠΎΠ±Ρ ΠΎΠ΄ΠΈΠΌΠΎ ΡΠΎΡΡΠ°Π²ΠΈΡΡ ΡΡ Π΅ΠΌΡ ΠΏΠΎΠ΄ΠΊΠ»ΡΡΠ΅Π½ΠΈΡ Π²ΡΠ΅Ρ Π»ΠΈΠ½ΠΈΠΉ ΠΏΡΠΎΠ²ΠΎΠ΄ΠΊΠΈ, ΡΠΎΠ·Π΅ΡΠΎΠΊ, Π²ΡΠΊΠ»ΡΡΠ°ΡΠ΅Π»Π΅ΠΉ, ΡΠ°ΡΠΏΡΠ΅Π΄Π΅Π»ΠΈΡΠ΅Π»ΡΠ½ΡΡ ΠΊΠΎΡΠΎΠ±ΠΎΠΊ, ΡΠ°Π·Π»ΠΈΡΠ½ΡΡ ΡΡΠ°ΡΠΈΠΎΠ½Π°ΡΠ½ΠΎ ΡΡΡΠ°Π½Π°Π²Π»ΠΈΠ²Π°Π΅ΠΌΡΡ ΡΠ»Π΅ΠΊΡΡΠΎΠΏΡΠΈΠ±ΠΎΡΠΎΠ² (Π²Π΅Π½ΡΠΈΠ»ΡΡΠΎΡΠ°, ΠΊΠΎΠ½Π΄ΠΈΡΠΈΠΎΠ½Π΅ΡΠ°, ΡΠ»Π΅ΠΊΡΡΠΎΠΏΠ»ΠΈΡΡ), Π°Π²ΡΠΎΠΌΠ°ΡΠΈΡΠ΅ΡΠΊΠΈΡ Π²ΡΠΊΠ»ΡΡΠ°ΡΠ΅Π»Π΅ΠΉ ΠΈ ΡΡΡΡΠΎΠΉΡΡΠ² Π·Π°ΡΠΈΡΠ½ΠΎΠ³ΠΎ ΠΎΡΠΊΠ»ΡΡΠ΅Π½ΠΈΡ (Π£ΠΠ).

Π ΠΏΠ»Π°Π½Π΅ ΡΠ»Π΅ΠΊΡΡΠΎΠΏΡΠΎΠ²ΠΎΠ΄ΠΊΠΈ, ΠΏΠΎΠΌΠΈΠΌΠΎ ΠΏΡΠΈΠ²Π΅Π΄Π΅Π½ΠΈΡ ΡΠ»Π΅ΠΊΡΡΠΈΡΠ΅ΡΠΊΠΈΡ ΡΠΎΠ΅Π΄ΠΈΠ½Π΅Π½ΠΈΠΉ, ΡΠ°ΠΊΠΆΠ΅ ΠΆΠ΅Π»Π°ΡΠ΅Π»ΡΠ½ΠΎ ΡΠΊΠ°Π·ΡΠ²Π°ΡΡ ΡΠΎΡΠ½ΠΎΠ΅ ΠΌΠ΅ΡΡΠΎΠΏΠΎΠ»ΠΎΠΆΠ΅Π½ΠΈΠ΅ ΡΠΎΡΠΊΠΈ ΠΏΠΎΠ΄ΠΊΠ»ΡΡΠ΅Π½ΠΈΡ ΠΊΠ°ΠΆΠ΄ΠΎΠ³ΠΎ ΡΠ»Π΅ΠΊΡΡΠΎΠΏΡΠΈΠ΅ΠΌΠ½ΠΈΠΊΠ° Π² ΠΊΠ²Π°ΡΡΠΈΡΠ΅.
ΠΡΠΈΠΌΠ΅Ρ ΠΏΠ»Π°Π½Π° ΡΡ Π΅ΠΌΡ ΡΠ»Π΅ΠΊΡΡΠΎΠΏΡΠΎΠ²ΠΎΠ΄ΠΊΠΈ ΠΊΠΎΠΌΠ½Π½Π°ΡΡ
Π ΠΎΡΠ½ΠΎΡΠ΅Π½ΠΈΠΈ ΠΎΠ΄Π½ΠΎΠΊΠΎΠΌΠ½Π°ΡΠ½ΡΡ ΠΊΠ²Π°ΡΡΠΈΡ, ΠΈΠ·-Π·Π° ΠΊΠ°ΠΆΡΡΠ΅ΠΉΡΡ ΠΏΡΠΎΡΡΠΎΡΡ ΡΠ°Π·Π²ΠΎΠ΄ΠΊΠΈ ΠΊΠ°Π±Π΅Π»Π΅ΠΉ, ΠΌΠ½ΠΎΠ³ΠΈΠ΅ Π½Π°ΡΠΈΠ½Π°ΡΡΠΈΠ΅ ΠΌΠ°ΡΡΠ΅ΡΠ° ΠΈΠ³Π½ΠΎΡΠΈΡΡΡΡ ΠΏΠ»Π°Π½ΠΈΡΠΎΠ²ΠΊΡ ΡΠ»Π΅ΠΊΡΡΠΎΠΏΡΠΎΠ²ΠΎΠ΄ΠΊΠΈ, ΡΡΠ°Π·Ρ ΠΏΡΠΈΡΡΡΠΏΠ°Ρ ΠΊ ΡΠ°Π±ΠΎΡΠ°ΠΌ, ΡΠΌΡΡΠ½ΠΎ ΠΏΡΠ΅Π΄ΡΡΠ°Π²Π»ΡΡ ΡΠ΅Π±Π΅ ΡΡ Π΅ΠΌΡ ΠΈ ΠΊΠΎΠ½Π΅ΡΠ½ΡΠΉ ΡΠ΅Π·ΡΠ»ΡΡΠ°Ρ.
Π ΠΈΡΠΎΠ³Π΅, ΠΏΡΠΈ ΡΠ°ΠΊΠΎΠΌ ΠΏΠΎΠ΄Ρ ΠΎΠ΄Π΅, ΠΌΠΎΠΆΠ½ΠΎ ΡΡΠΎΠ»ΠΊΠ½ΡΡΡΡΡ Ρ Π½Π΅ΠΏΡΠ΅Π΄Π²ΠΈΠ΄Π΅Π½Π½ΡΠΌΠΈ ΡΡΡΠ΄Π½ΠΎΡΡΡΠΌΠΈ ΠΈ ΠΏΡΠΎΠ±Π»Π΅ΠΌΠ°ΠΌΠΈ. Π ΡΠΎΠΌΡ ΠΆΠ΅, Π½Π΅ΠΏΡΠ°Π²ΠΈΠ»ΡΠ½ΠΎ ΠΏΡΠΎΠ»ΠΎΠΆΠ΅Π½Π½Π°Ρ ΡΠ²ΠΎΠΈΠΌΠΈ ΡΡΠΊΠ°ΠΌΠΈ ΡΠ»Π΅ΠΊΡΡΠΈΡΠ΅ΡΠΊΠ°Ρ ΠΏΡΠΎΠ²ΠΎΠ΄ΠΊΠ°, Π±Π΅Π· Π·Π½Π°Π½ΠΈΡ ΠΏΡΠ°Π²ΠΈΠ» ΠΈ ΡΡΠ΅Π±ΠΎΠ²Π°Π½ΠΈΠΉ,Β ΠΌΠΎΠΆΠ΅Ρ ΡΡΠ°ΡΡ ΠΏΡΠΈΡΠΈΠ½ΠΎΠΉ Π½Π΅ΡΡΠ°ΡΡΠ½ΠΎΠ³ΠΎ ΡΠ»ΡΡΠ°Ρ.

Π½Π΅ΡΡΠ°ΡΡΠ½ΡΠΉ ΡΠ»ΡΡΠ°ΠΉ , ΡΠ³ΠΎΡΠ΅Π²ΡΠ°Ρ ΡΠΎΠ·Π΅ΡΠΊΠ° ΠΈ ΡΠ»Π΅ΠΊΡΡΠΎΠΏΡΠΎΠ²ΠΎΠ΄ΠΊΠ°
ΠΠΎΡΡΠ°ΠΏΠ½ΠΎΠ΅ ΡΠΎΡΠΌΠΈΡΠΎΠ²Π°Π½ΠΈΠ΅ ΠΎΠ±ΡΠ΅ΠΉ ΡΡ Π΅ΠΌΡ ΡΠ»Π΅ΠΊΡΡΠΎΠΏΡΠΎΠ²ΠΎΠ΄ΠΊΠΈ
Π‘ΠΎΡΡΠ°Π²Π»ΡΡ ΠΏΠ»Π°Π½ ΡΠ°Π·Π²ΠΎΠ΄ΠΊΠΈ ΠΊΠ°Π±Π΅Π»Π΅ΠΉ, Π½Π΅ΠΎΠ±Ρ ΠΎΠ΄ΠΈΠΌΠΎ ΡΠ°Π·Π΄Π΅Π»ΠΈΡΡ ΡΠ΅ΡΡΠ΅Π½ΠΈΠ΅ ΡΡ Π΅ΠΌΡ ΠΏΡΠΎΠ²ΠΎΠ΄ΠΊΠΈ Π½Π° ΡΠ΅ΡΡΡΠ΅ ΡΡΠ°ΠΏΠ°, ΠΏΠΎ ΠΎΠ΄Π½ΠΎΠΌΡ Π΄Π»Ρ ΠΊΠ°ΠΆΠ΄ΠΎΠ³ΠΎ ΠΏΠΎΠΌΠ΅ΡΠ΅Π½ΠΈΡ ΡΠΈΠΏΠΈΡΠ½ΠΎΠΉ ΠΎΠ΄Π½ΠΎΠΊΠΎΠΌΠ½Π°ΡΠ½ΠΎΠΉ ΠΊΠ²Π°ΡΡΠΈΡΡ (ΠΆΠΈΠ»Π°Ρ ΠΊΠΎΠΌΠ½Π°ΡΠ°, ΠΏΡΠΈΡ ΠΎΠΆΠ°Ρ, ΠΊΡΡ Π½Ρ,ΡΠ°Π½ΡΠ·Π΅Π»).

ΠΡΠΈΠΌΠ΅Ρ ΡΡ Π΅ΠΌΡ ΡΠ°Π·Π²ΠΎΠ΄ΠΊΠΈ ΡΠ»Π΅ΠΊΡΡΠΎΠΏΡΠΎΠ²ΠΎΠ΄ΠΊΠΈ Π² ΠΎΠ΄Π½ΠΎΠΊΠΎΠΌΠ½Π°ΡΠ½ΠΎΠΉ ΠΊΠ²Π°ΡΡΠΈΡΠ΅
ΠΠ΅Π·Π°Π²ΠΈΡΠΈΠΌΠΎ ΠΎΡ ΠΏΠ»Π°Π½Π° ΠΆΠΈΠ»ΠΈΡΠ°, ΠΏΡΠΎΠ΄ΡΠΌΡΠ²Π°ΡΡ ΡΠ»Π΅ΠΊΡΡΠΎΠΏΡΠΎΠ²ΠΎΠ΄ΠΊΡ Π½Π΅ΠΎΠ±Ρ ΠΎΠ΄ΠΈΠΌΠΎ Π΄Π»Ρ ΠΊΠ°ΠΆΠ΄ΠΎΠ³ΠΎ ΠΏΠΎΠΌΠ΅ΡΠ΅Π½ΠΈΡ Π² ΠΎΡΠ΄Π΅Π»ΡΠ½ΠΎΡΡΠΈ, ΠΈΡΡ ΠΎΠ΄Ρ ΠΈΠ· ΡΠΏΠ΅ΡΠΈΡΠΈΠΊΠΈ ΠΏΡΠ΅Π΄Π½Π°Π·Π½Π°ΡΠ΅Π½ΠΈΡ ΠΊΠ°ΠΆΠ΄ΠΎΠΉ ΠΊΠΎΠΌΠ½Π°ΡΡ.
ΠΠΎΠ΄ ΡΠΏΠ΅ΡΠΈΡΠΈΠΊΠΎΠΉ ΡΠ»Π΅Π΄ΡΠ΅Ρ ΠΏΠΎΠ½ΠΈΠΌΠ°ΡΡ ΠΈΡΠΏΠΎΠ»ΡΠ·ΠΎΠ²Π°Π½ΠΈΠ΅ ΡΠ»Π΅ΠΊΡΡΠΎΠΏΡΠΈΠ±ΠΎΡΠΎΠ² ΠΈ ΠΎΠ±ΠΎΡΡΠ΄ΠΎΠ²Π°Π½ΠΈΡ, Π° ΡΠ°ΠΊΠΆΠ΅ ΡΠ°ΡΠΏΠΎΠ»ΠΎΠΆΠ΅Π½ΠΈΠ΅ ΡΠΎΠ·Π΅ΡΠΎΠΊ, Π²ΡΠΊΠ»ΡΡΠ°ΡΠ΅Π»Π΅ΠΉ, ΠΎΡΠ³Π°Π½ΠΎΠ² ΡΠΏΡΠ°Π²Π»Π΅Π½ΠΈΡ. ΠΠ΅ΠΎΠ±Ρ ΠΎΠ΄ΠΈΠΌΠΎ ΠΎΠ·Π½Π°ΠΊΠΎΠΌΠΈΡΡΡΡ (ΠΈΠ½ΡΠΎΡΠΌΠ°ΡΠΈΡ ΠΈΠΌΠ΅Π΅ΡΡΡ Π½Π° Π΄Π°Π½Π½ΠΎΠΌ ΡΠ΅ΡΡΡΡΠ΅) ΡΠΎ ΡΠΏΠ΅ΡΠΈΡΠΈΠΊΠΎΠΉ ΡΡΡΡΠΎΠΉΡΡΠ²Π° ΡΠ»Π΅ΠΊΡΡΠΎΠΏΡΠΎΠ²ΠΎΠ΄ΠΊΠΈ Π² ΠΊΠ°ΠΆΠ΄ΠΎΠΌ ΠΏΠΎΠΌΠ΅ΡΠ΅Π½ΠΈΠΈ ΠΊΠ²Π°ΡΡΠΈΡΡ, ΡΠΎΡΡΠ°Π²Π»ΡΡ ΡΠ²ΠΎΠΈΠΌΠΈ ΡΡΠΊΠ°ΠΌΠΈ ΠΎΠ±ΡΡΡ ΡΡ Π΅ΠΌΡ.
Π Π°ΡΡΡΡ ΠΊΠ°Π±Π΅Π»Π΅ΠΉ ΠΈΡΡ ΠΎΠ΄Ρ ΠΈΠ· Π½Π°Π³ΡΡΠ·ΠΊΠΈ
ΠΡΠΈ ΡΠΎΡΡΠ°Π²Π»Π΅Π½ΠΈΠΈ ΡΡ Π΅ΠΌΡ ΡΠ°Π·Π²ΠΎΠ΄ΠΊΠΈ ΠΏΡΠΎΠ²ΠΎΠ΄ΠΎΠ² Π΄Π»Ρ ΠΊΠ°ΠΆΠ΄ΠΎΠ³ΠΎ ΠΏΠΎΠΌΠ΅ΡΠ΅Π½ΠΈΡ Π½Π΅ΠΎΠ±Ρ ΠΎΠ΄ΠΈΠΌΠΎ ΠΏΡΠΈΠ΄Π΅ΡΠΆΠΈΠ²Π°ΡΡΡΡ ΠΎΡΠ½ΠΎΠ²ΠΎΠΏΠΎΠ»Π°Π³Π°ΡΡΠ΅ΠΉ ΠΏΠΎΡΠ»Π΅Π΄ΠΎΠ²Π°ΡΠ΅Π»ΡΠ½ΠΎΡΡΠΈ Π΄Π΅ΠΉΡΡΠ²ΠΈΠΉ, ΠΊΠΎΡΠΎΡΡΠ΅ ΠΈΡΡ ΠΎΠ΄ΡΡ ΠΈΠ· Π»ΠΎΠ³ΠΈΡΠ΅ΡΠΊΠΎΠΉ ΡΠ΅ΠΏΠΎΡΠΊΠΈ ΠΏΠΎΠ½ΡΡΠΈΠΉ, ΠΎΠ±ΡΡΡΠ½Π΅Π½ΠΈΠ΅ ΠΊΠΎΡΠΎΡΡΡ Π²ΡΡ ΠΎΠ΄ΠΈΡ Π·Π° ΡΠ°ΠΌΠΊΠΈ Π΄Π°Π½Π½ΠΎΠΉ ΡΡΠ°ΡΡΠΈ:
- ΠΠ°ΠΆΠ΄ΡΠΉ ΡΠ»Π΅ΠΊΡΡΠΎΠΏΡΠΈΠ±ΠΎΡ ΠΏΠΎΡΡΠ΅Π±Π»ΡΠ΅Ρ ΡΠΎΠΊ, Π½Π° ΠΊΠΎΡΠΎΡΡΠΉ Π΄ΠΎΠ»ΠΆΠ½Π° Π±ΡΡΡ ΡΠ°ΡΡΡΠΈΡΠ°Π½Π° ΡΠ»Π΅ΠΊΡΡΠΎΠΏΡΠΎΠ²ΠΎΠ΄ΠΊΠ°.
- ΠΡΠΈ ΠΏΠΎΠ΄ΠΊΠ»ΡΡΠ΅Π½ΠΈΠΈ Π½Π° ΠΎΠ΄ΠΈΠ½ ΠΊΠ°Π±Π΅Π»Ρ Π½Π΅ΡΠΊΠΎΠ»ΡΠΊΠΎ ΡΠ»Π΅ΠΊΡΡΠΎΠΏΡΠΈΠ΅ΠΌΠ½ΠΈΠΊΠΎΠ², ΠΈΡ
ΡΠΎΠΊΠΈ ΡΡΠΌΠΌΠΈΡΡΡΡΡΡ, Π° Π·Π½Π°ΡΠΈΡ, ΠΏΠΎΠΏΠ΅ΡΠ΅ΡΠ½ΠΎΠ΅ ΡΠ΅ΡΠ΅Π½ΠΈΠ΅ ΠΏΡΠΎΠ²ΠΎΠ΄ΠΎΠ² Π΄ΠΎΠ»ΠΆΠ½ΠΎ Π±ΡΡΡ ΡΠ°ΡΡΡΠΈΡΠ°Π½ΠΎ Π½Π° Π΄Π°Π½Π½ΡΡ ΡΡΠΌΠΌΡ.
Π’Π°Π±Π»ΠΈΡΠ° Π²ΡΠ±ΠΎΡΠ° ΡΠ΅ΡΠ΅Π½ΠΈΡ ΠΏΡΠΎΠ²ΠΎΠ΄Π° ΠΏΠΎ ΡΠΎΠΊΡ ΠΈ ΠΌΠΎΡΠ½ΠΎΡΡΠΈ
- ΠΠ°ΠΆΠ΄Π°Ρ Π»ΠΈΠ½ΠΈΡ ΠΏΡΠΎΠ²ΠΎΠ΄ΠΊΠΈ Π΄ΠΎΠ»ΠΆΠ½Π° Π±ΡΡΡ Π·Π°ΡΠΈΡΠ΅Π½Π° Π°Π²ΡΠΎΠΌΠ°ΡΠΈΡΠ΅ΡΠΊΠΈΠΌ Π²ΡΠΊΠ»ΡΡΠ°ΡΠ΅Π»Π΅ΠΌ, ΡΠ°ΡΡΡΠΈΡΠ°Π½Π½ΡΠΌ Π½Π° Π½ΠΎΠΌΠΈΠ½Π°Π»ΡΠ½ΡΠΉ ΡΠΎΠΊ ΠΏΡΠΎΠ²ΠΎΠ΄ΠΎΠ² Π² ΡΠ΅ΠΏΠΈ Ρ Π½Π°ΠΈΠΌΠ΅Π½ΡΡΠΈΠΌ ΡΠ΅ΡΠ΅Π½ΠΈΠ΅ΠΌ.

ΠΠΎΡΡΠΎΠΌΡ Π½Π΅ΠΎΠ±Ρ ΠΎΠ΄ΠΈΠΌΠΎ ΠΏΡΠ°Π²ΠΈΠ»ΡΠ½ΠΎ ΡΠ°ΡΡΡΠΈΡΠ°ΡΡ ΡΠ΅ΡΠ΅Π½ΠΈΠ΅ ΠΏΡΠ΅Π΄ΠΏΠΎΠ»Π°Π³Π°Π΅ΠΌΡΡ ΠΊ ΡΡΡΠ°Π½ΠΎΠ²ΠΊΠ΅ ΠΏΡΠΎΠ²ΠΎΠ΄ΠΎΠ², ΠΈ ΡΠΊΠ°Π·Π°ΡΡ ΠΈΡ Π½Π° ΠΏΠ»Π°Π½ ΡΡ Π΅ΠΌΠ΅. ΠΠ΅ΡΠΎΠ΄ΠΈΠΊΡ ΡΠ°ΠΌΠΎΡΡΠΎΡΡΠ΅Π»ΡΠ½ΠΎΠ³ΠΎ ΡΠ°ΡΡΡΡΠ° ΡΠ΅ΡΠ΅Π½ΠΈΠΉ ΠΏΠΎ ΡΠΎΠΊΡ ΠΈΠ»ΠΈ ΠΏΠΎΡΡΠ΅Π±Π»ΡΠ΅ΠΌΠΎΠΉ ΠΌΠΎΡΠ½ΠΎΡΡΠΈ, ΠΌΠΎΠΆΠ½ΠΎ Π½Π°ΠΉΡΠΈ Π½Π° Π΄Π°Π½Π½ΠΎΠΌ ΡΠ΅ΡΡΡΡΠ΅, ΠΈΠ»ΠΈ Π²Π·ΡΡΡ Ρ Π΄ΡΡΠ³ΠΈΡ Π·Π°ΡΠ»ΡΠΆΠΈΠ²Π°ΡΡΠΈΡ Π΄ΠΎΠ²Π΅ΡΠΈΡ ΠΈΡΡΠΎΡΠ½ΠΈΠΊΠΎΠ².

ΠΡΠΈΠΌΠ΅Ρ ΡΡ Π΅ΠΌΡ ΠΊΠΎΠΌΠΌΡΡΠ°ΡΠΈΠΎΠ½Π½ΡΡ Π°ΠΏΠΏΠ°ΡΠ°ΡΠΎΠ² ΡΠ°Π·Π΄Π΅Π»Π΅Π½Π½ΡΡ Π½Π° Π³ΡΡΠΏΠΏΡ ΠΈ ΡΠ΅ΡΠ΅Π½ΠΈΡ ΠΊΠ°Π±Π΅Π»Π΅ΠΉ Π΄Π»Ρ ΠΎΠ΄Π½ΠΎΠΊΠΎΠΌΠ½Π°ΡΠ½ΠΎΠΉ ΠΊΠ²Π°ΡΡΠΈΡΡ
Π’Π°ΠΌ ΠΆΠ΅ ΠΌΠΎΠΆΠ½ΠΎ Π½Π°ΠΉΡΠΈ ΠΎΠΏΠΈΡΠ°Π½ΠΈΠ΅ Π²ΠΈΠ΄ΠΎΠ² ΡΠ»Π΅ΠΊΡΡΠΎΠΏΡΠΎΠ²ΠΎΠ΄ΠΎΠΊ, ΡΠΏΠΎΡΠΎΠ±Ρ ΠΈΡ ΡΠΊΠ»Π°Π΄ΠΊΠΈ ΠΈ ΡΠΈΠΏΡ ΠΈΡΠΏΠΎΠ»ΡΠ·ΡΠ΅ΠΌΡΡ ΠΊΠ°Π±Π΅Π»Π΅ΠΉ.
Π Π°Π·Π΄Π΅Π»Π΅Π½ΠΈΠ΅ ΡΠ»Π΅ΠΊΡΡΠΎΠΏΡΠΎΠ²ΠΎΠ΄ΠΊΠΈ Π½Π° ΠΎΡΠ΄Π΅Π»ΡΠ½ΡΠ΅ Π»ΠΈΠ½ΠΈΠΈ
ΠΡΡ ΠΎΠ΄ΠΈΠ½ ΠΏΡΠΈΠ½ΡΠΈΠΏ, ΠΊΠΎΡΠΎΡΠΎΠ³ΠΎ ΡΡΠΎΠΈΡ ΠΏΡΠΈΠ΄Π΅ΡΠΆΠΈΠ²Π°ΡΡΡΡ, Π½Π΅Π·Π°Π²ΠΈΡΠΈΠΌΠΎ ΠΎΡ ΠΏΡΠ΅Π΄Π½Π°Π·Π½Π°ΡΠ΅Π½ΠΈΡ ΠΏΠΎΠΌΠ΅ΡΠ΅Π½ΠΈΡ ΠΎΠ΄Π½ΠΎΠΊΠΎΠΌΠ½Π°ΡΠ½ΠΎΠΉ ΠΊΠ²Π°ΡΡΠΈΡΡ, ΡΠΎΡΡΠ°Π²Π»ΡΡ ΡΠ²ΠΎΠΈΠΌΠΈ ΡΡΠΊΠ°ΠΌΠΈ ΡΡ Π΅ΠΌΡ Π΅Ρ ΡΠ»Π΅ΠΊΡΡΠΎΠΏΡΠΎΠ²ΠΎΠ΄ΠΊΠΈ β ΡΡΠΎ ΡΠ°Π·Π΄Π΅Π»Π΅Π½ΠΈΠ΅ ΠΏΠΎΡΡΠ΅Π±ΠΈΡΠ΅Π»Π΅ΠΉ Π½Π° Π³ΡΡΠΏΠΏΡ.

ΠΡΠΈΠΌΠ΅Ρ ΡΡ Π΅ΠΌΡ ΡΠ»Π΅ΠΊΡΡΠΎΠΏΡΠΎΠ²ΠΎΠ΄ΠΊΠΈ Π² ΠΊΠ²Π°ΡΡΠΈΡΠ΅
ΠΠΈΠ½ΠΈΠΌΠ°Π»ΡΠ½ΡΠΉ Π²Π°ΡΠΈΠ°Π½Ρ β Π³ΡΡΠΏΠΏΠ° ΡΠΎΠ·Π΅ΡΠΎΠΊ ΠΈ ΠΎΡΠ²Π΅ΡΠ΅Π½ΠΈΡ. ΠΡΠΎ ΠΎΠ·Π½Π°ΡΠ°Π΅Ρ, ΡΡΠΎ ΠΎΡ ΠΊΠ²Π°ΡΡΠΈΡΠ½ΠΎΠ³ΠΎ ΡΠΈΡΠΊΠ° Π΄ΠΎΠ»ΠΆΠ½Ρ ΠΈΠ΄ΡΠΈ ΠΎΡΠ΄Π΅Π»ΡΠ½ΡΠ΅ Π·Π°ΡΠΈΡΡΠ½Π½ΡΠ΅ Π°Π²ΡΠΎΠΌΠ°ΡΠ°ΠΌΠΈ ΠΊΠ°Π±Π΅Π»ΠΈ Π΄Π»Ρ ΡΠΎΠ·Π΅ΡΠΎΠΊ ΠΈ ΡΠ»Π΅ΠΊΡΡΠΎΠΎΡΠ²Π΅ΡΠΈΡΠ΅Π»ΡΠ½ΡΡ ΠΏΡΠΈΠ±ΠΎΡΠΎΠ².
ΠΠΎΠΌΠΈΠΌΠΎ ΡΠ»Π΅ΠΊΡΡΠΎΠ±Π΅Π·ΠΎΠΏΠ°ΡΠ½ΠΎΡΡΠΈ, ΡΠ°ΠΊΠΎΠΉ ΠΏΠΎΠ΄Ρ ΠΎΠ΄ Π²ΡΠ³ΠΎΠ΄Π½ΠΎ ΠΎΡΠ»ΠΈΡΠ°Π΅ΡΡΡ Π² ΠΏΠ»Π°Π½Π΅ ΡΠ΄ΠΎΠ±ΡΡΠ²Π° Π·Π°ΠΌΠ΅Π½Ρ ΡΠ²ΠΎΠΈΠΌΠΈ ΡΡΠΊΠ°ΠΌΠΈ Π²ΡΠΊΠ»ΡΡΠ°ΡΠ΅Π»Ρ ΠΈΠ»ΠΈ ΡΠΎΠ·Π΅ΡΠΊΠΈ β Π±ΡΠ΄Π΅Ρ Π²ΠΎΠ·ΠΌΠΎΠΆΠ½ΠΎΡΡΡ ΠΏΠΎΠ»ΡΠ·ΠΎΠ²Π°ΡΡΡΡ ΡΠ»Π΅ΠΊΡΡΠΎΠΎΡΠ²Π΅ΡΠΈΡΠ΅Π»ΡΠ½ΡΠΌΠΈ ΠΏΡΠΈΠ±ΠΎΡΠ°ΠΌΠΈ, Π½Π΅ ΠΎΡΠΊΠ»ΡΡΠ°Ρ ΡΠ»Π΅ΠΊΡΡΠΈΡΠ΅ΡΡΠ²ΠΎ Π² ΠΊΠ²Π°ΡΡΠΈΡΠ΅ ΡΠ΅Π»ΠΈΠΊΠΎΠΌ.

Π‘Ρ Π΅ΠΌΠ° Π΄Π»Ρ Π²Π°Π½Π½ΠΎΠΉ
ΠΠ»Ρ ΠΌΠΎΡΠ½ΡΡ ΠΏΠΎΡΡΠ΅Π±ΠΈΡΠ΅Π»Π΅ΠΉ ΡΠ»Π΅ΠΊΡΡΠΎΡΠ½Π΅ΡΠ³ΠΈΠΈ, ΡΠ°ΠΊΠΈΡ ΠΊΠ°ΠΊ Π±ΠΎΠΉΠ»Π΅Ρ, ΡΠ»Π΅ΠΊΡΡΠΎΠΏΠ»ΠΈΡΠ°, ΠΊΠΎΠ½Π΄ΠΈΡΠΈΠΎΠ½Π΅Ρ, Ρ ΠΎΠ»ΠΎΠ΄ΠΈΠ»ΡΠ½ΠΈΠΊ, Π½Π΅ΠΎΠ±Ρ ΠΎΠ΄ΠΈΠΌΠΎ ΠΏΡΠΎΠΊΠ»Π°Π΄ΡΠ²Π°ΡΡ ΠΎΡΠ΄Π΅Π»ΡΠ½ΡΡ Π»ΠΈΠ½ΠΈΡ.
Π‘Ρ Π΅ΠΌΠ° ΡΠ»Π΅ΠΊΡΡΠΎΠΏΡΠΎΠ²ΠΎΠ΄ΠΊΠΈ Π½Π° ΠΊΡΡ Π½Π΅
ΠΠ°Π½Π½ΠΎΠ΅ ΡΡΠ΅Π±ΠΎΠ²Π°Π½ΠΈΠ΅ ΠΎΠ±ΠΎΡΠ½ΠΎΠ²Π°Π½ΠΎ ΡΠ΅ΠΌ, ΡΡΠΎ ΡΠ΅ΡΠ΅Π½ΠΈΠ΅ ΠΏΡΠΎΠ²ΠΎΠ΄ΠΎΠ², ΠΎΠ±Π΅ΡΠΏΠ΅ΡΠΈΠ²Π°ΡΡΠΈΡ ΠΏΠΈΡΠ°Π½ΠΈΠ΅ Π΄Π°Π½Π½ΡΡ ΡΠ»Π΅ΠΊΡΡΠΎΠΏΡΠΈΠ±ΠΎΡΠΎΠ² Π΄ΠΎΠ»ΠΆΠ½ΠΎ Π±ΡΡΡ Π±ΠΎΠ»ΡΡΠΈΠΌ, ΡΠ΅ΠΌ Π΄Π»Ρ ΠΊΠ°Π±Π΅Π»Π΅ΠΉ, ΠΏΠΈΡΠ°ΡΡΠΈΡ ΠΌΠ΅Π½Π΅Π΅ ΠΌΠΎΡΠ½ΠΎΠ΅ ΠΎΠ±ΠΎΡΡΠ΄ΠΎΠ²Π°Π½ΠΈΠ΅.
Π‘ΠΎΠΎΡΠ²Π΅ΡΡΡΠ²Π΅Π½Π½ΠΎ, Π·Π°ΡΠΈΡΠ½ΡΠΉ Π°Π²ΡΠΎΠΌΠ°Ρ, ΡΠ°ΡΡΡΠΈΡΠ°Π½Π½ΡΠΉ ΠΏΠΎΠ΄ Π΄Π°Π½Π½ΠΎΠ΅ ΡΠ΅ΡΠ΅Π½ΠΈΠ΅, ΠΌΠΎΠΆΠ΅Ρ Π½Π΅ ΡΡΠ°Π±ΠΎΡΠ°ΡΡ, Π΅ΡΠ»ΠΈ Π² ΠΏΠΎΠ΄ΠΊΠ»ΡΡΠ΅Π½Π½ΠΎΠΌ ΠΏΠΎΡΠ»Π΅Π΄ΠΎΠ²Π°ΡΠ΅Π»ΡΠ½ΠΎ ΠΊΠ°Π±Π΅Π»Π΅ Ρ Π±ΠΎΠ»Π΅Π΅ ΡΠΎΠ½ΠΊΠΈΠΌΠΈ ΠΆΠΈΠ»Π°ΠΌΠΈ ΠΏΠΎΡΠ²ΠΈΡΡΡ ΡΠ²Π΅ΡΡ ΡΠΎΠΊ, ΠΏΡΠΈΠ²ΠΎΠ΄ΡΡΠΈΠΉ ΠΊ ΠΏΠ΅ΡΠ΅Π³ΡΠ΅Π²Ρ, ΠΎΠΏΠ»Π°Π²Π»Π΅Π½ΠΈΡ ΠΈ Π²ΠΎΠ·Π³ΠΎΡΠ°Π½ΠΈΡ ΠΈΠ·ΠΎΠ»ΡΡΠΈΠΈ.
ΠΠ°ΡΠΈΡΠ° ΠΎΡ ΠΏΠΎΡΠ°ΠΆΠ΅Π½ΠΈΡ
ΠΡΠ΅ Π³ΡΡΠΏΠΏΡ ΡΠΎΠ·Π΅ΡΠΎΠΊ Π½Π΅ΠΎΠ±Ρ ΠΎΠ΄ΠΈΠΌΠΎ ΡΠ½Π°Π±Π΄ΠΈΡΡ Π£ΠΠ, ΡΠ΅Π°Π³ΠΈΡΡΡΡΠΈΠΌΠΈ Π½Π° ΡΡΠ΅ΡΠΊΠΈ ΡΠΎΠΊΠ° ΡΠ΅ΡΠ΅Π· ΡΠ΅Π»ΠΎ ΡΠ΅Π»ΠΎΠ²Π΅ΠΊΠ° ΠΈΠ»ΠΈ ΠΈΠ·ΠΎΠ»ΡΡΠΈΡ. Π’Π°ΠΊΠΈΠΌ ΡΠΏΠΎΡΠΎΠ±ΠΎΠΌ ΡΠ΅Π°Π»ΠΈΠ·ΡΠ΅ΡΡΡ Π·Π°ΡΠΈΡΠ° ΠΎΡ ΠΏΠΎΡΠ°ΠΆΠ΅Π½ΠΈΡ ΠΏΡΠΈ ΠΏΠΎΡΠ²Π»Π΅Π½ΠΈΠΈ ΠΎΠΏΠ°ΡΠ½ΠΎΠ³ΠΎ Π½Π°ΠΏΡΡΠΆΠ΅Π½ΠΈΡ Π½Π° ΠΊΠΎΡΠΏΡΡΠ΅ ΡΠ»Π΅ΠΊΡΡΠΎΠΏΡΠΈΠ±ΠΎΡΠΎΠ², ΠΈ ΠΎΠ±Π΅ΡΠΏΠ΅ΡΠΈΠ²Π°Π΅ΡΡΡ ΠΏΡΠΎΡΠΈΠ²ΠΎΠΏΠΎΠΆΠ°ΡΠ½Π°Ρ Π±Π΅Π·ΠΎΠΏΠ°ΡΠ½ΠΎΡΡΡ. Π ΠΎΡΠ½ΠΎΡΠ΅Π½ΠΈΠΈ Π²Π°Π½Π½ΠΎΠΉ ΠΊΠΎΠΌΠ½Π°ΡΡ, Π½Π°Π»ΠΈΡΠΈΠ΅ Π£ΠΠ ΡΠ²Π»ΡΠ΅ΡΡΡ ΠΎΠ±ΡΠ·Π°ΡΠ΅Π»ΡΠ½ΡΠΌ ΡΡΠ»ΠΎΠ²ΠΈΠ΅ΠΌ ΠΏΡΠΈ ΡΡΡΠ°Π½ΠΎΠ²ΠΊΠ΅ ΡΠΎΠ·Π΅ΡΠΎΠΊ.

ΠΠ΅Π»Π°ΡΠ΅Π»ΡΠ½ΠΎ ΡΡΡΠ°Π½ΠΎΠ²ΠΈΡΡ Π£ΠΠ ΠΈ Π½Π° Π»ΠΈΠ½ΠΈΡ ΠΎΡΠ²Π΅ΡΠ΅Π½ΠΈΡ ΡΠΎΠΆΠ΅, ΠΎΡΠΎΠ±Π΅Π½Π½ΠΎ Π΄Π»Ρ Π²Π°Π½Π½ΠΎΠΉ ΠΊΠΎΠΌΠ½Π°ΡΡ. ΠΠ°ΠΏΡΠΈΠΌΠ΅Ρ, ΠΌΠ΅ΡΠ°Π»Π»ΠΈΡΠ΅ΡΠΊΠΈΠ΅ ΡΠ°ΡΡΠΈ Π½Π°ΡΡΠ΅Π½Π½ΡΡ ΡΠ²Π΅ΡΠΈΠ»ΡΠ½ΠΈΠΊΠΎΠ² ΠΌΠΎΠ³ΡΡ ΠΎΠΊΠ°Π·Π°ΡΡΡΡ ΠΏΠΎΠ΄ Π½Π°ΠΏΡΡΠΆΠ΅Π½ΠΈΠ΅ΠΌ ΠΈ ΡΡΠ°ΡΡ ΠΏΡΠΈΡΠΈΠ½ΠΎΠΉ ΠΏΠΎΡΠ°ΠΆΠ΅Π½ΠΈΡ ΠΏΡΠΈ ΠΈΡ ΠΊΠ°ΡΠ°Π½ΠΈΠΈ.
Π ΡΠΎΠΌΡ ΠΆΠ΅, Π² ΡΠ°ΡΠΏΡΠ΅Π΄Π΅Π»ΠΈΡΠ΅Π»ΡΠ½ΠΎΠΉ ΠΊΠΎΡΠΎΠ±ΠΊΠ΅, Π²ΡΠΊΠ»ΡΡΠ°ΡΠ΅Π»Π΅ ΠΈΠ»ΠΈ ΠΊΠ»Π΅ΠΌΠΌΠ½ΠΈΠΊΠ΅ Π»ΡΡΡΡΡ ΠΌΠΎΠΆΠ΅Ρ ΠΎΠΊΠ°Π·Π°ΡΡΡΡ Π²ΠΎΠ΄Π° ΠΏΠΎ Π²ΠΈΠ½Π΅ ΡΠΎΡΠ΅Π΄Π΅ΠΉ ΡΠ²Π΅ΡΡ Ρ. ΠΠΎΠΏΠ°Π΄Π°Π½ΠΈΠ΅ Π²ΠΎΠ΄Ρ Π½Π° ΡΠΎΠΊΠΎΠΏΡΠΎΠ²ΠΎΠ΄ΡΡΠΈΠ΅ ΠΏΠΎΠ²Π΅ΡΡ Π½ΠΎΡΡΠΈ Π½Π΅ Π²ΡΠ·ΠΎΠ²Π΅Ρ ΠΊΠΎΡΠΎΡΠΊΠΎΠ³ΠΎ Π·Π°ΠΌΡΠΊΠ°Π½ΠΈΡ ΠΈ Π½Π΅ Π·Π°ΡΡΠ°Π²ΠΈΡ ΡΡΠ°Π±ΠΎΡΠ°ΡΡ Π°Π²ΡΠΎΠΌΠ°Ρ, Π½ΠΎ ΠΌΠΎΠΆΠ΅Ρ ΡΡΠ°ΡΡ ΠΏΡΠΈΡΠΈΠ½ΠΎΠΉ ΡΡΠ΅ΡΠΊΠΈ, ΠΏΡΠΈΠ²ΠΎΠ΄ΡΡΠ΅ΠΉ ΠΊ ΠΏΠΎΡΡΠ΅ ΠΈΠ·ΠΎΠ»ΡΡΠΈΠΈ ΠΈ ΠΎΡΠ²Π΅ΡΠΈΡΠ΅Π»ΡΠ½ΠΎΠ³ΠΎ ΠΎΠ±ΠΎΡΡΠ΄ΠΎΠ²Π°Π½ΠΈΡ.
Π£ΠΠ Π΄ΠΎΠ»ΠΆΠ½Ρ ΠΏΠΎΠ΄ΠΊΠ»ΡΡΠ°ΡΡΡΡ ΠΏΠΎΡΠ»Π΅Π΄ΠΎΠ²Π°ΡΠ΅Π»ΡΠ½ΠΎ Ρ Π·Π°ΡΠΈΡΠ½ΡΠΌ Π°Π²ΡΠΎΠΌΠ°ΡΠΎΠΌ, ΠΏΡΠΈΡΡΠΌ Π½ΠΎΠΌΠΈΠ½Π°Π»ΡΠ½ΡΠΉ ΡΠΎΠΊ Π£ΠΠ Π΄ΠΎΠ»ΠΆΠ΅Π½ Π±ΡΡΡ Π½Π° ΠΎΠ΄Π½ΠΎ Π·Π½Π°ΡΠ΅Π½ΠΈΠ΅ Π²ΡΡΠ΅.
ΠΏΠΎΠ΄ΠΊΠ»ΡΡΠ΅Π½ΠΈΠ΅ Π£ΠΠ
Π‘Ρ Π΅ΠΌΡ Π£ΠΠ + Π°Π²ΡΠΎΠΌΠ°Ρ ΠΌΠΎΠΆΠ½ΠΎ Π·Π°ΠΌΠ΅Π½ΠΈΡΡ Π΄ΠΈΡΠ°Π²ΡΠΎΠΌΠ°ΡΠΎΠΌ, ΡΠΎΡΠ΅ΡΠ°ΡΡΠΈΠΌ Π² ΡΠ΅Π±Π΅ ΠΎΠ±Π° ΡΡΠΈ ΡΡΡΡΠΎΠΉΡΡΠ²Π°, ΠΊΠΎΡΠΎΡΡΠ΅ ΡΡΡΠ°Π½Π°Π²Π»ΠΈΠ²Π°ΡΡΡΡ Π² ΠΊΠ²Π°ΡΡΠΈΡΠ½ΠΎΠΌ ΡΠ°ΡΠΏΡΠ΅Π΄Π΅Π»ΠΈΡΠ΅Π»ΡΠ½ΠΎΠΌ ΡΠΈΡΠΊΠ΅.
Π‘Π°ΠΌ ΡΠΈΡΠΎΠΊ Π΄ΠΎΠ»ΠΆΠ΅Π½ Π½Π°Ρ ΠΎΠ΄ΠΈΡΡΡΡ Π² Π΄ΠΎΡΡΡΠΏΠ½ΠΎΠΌ ΠΌΠ΅ΡΡΠ΅ Π½Π° Π²ΡΡΠΎΡΠ΅, Π½Π΅Π΄ΠΎΡΡΠ³Π°Π΅ΠΌΠΎΠΉ Π΄Π»Ρ ΠΌΠ°Π»Π΅Π½ΡΠΊΠΈΡ Π΄Π΅ΡΠ΅ΠΉ.

ΠΡΡΠΎΡΠ° ΡΡΡΠ°Π½ΠΎΠ²ΠΊΠΈ Π Π°ΡΠΏΡΠ΅Π΄ΡΠΈΡΠ° Π² ΠΊΠΎΡΠΈΠ΄ΠΎΡΠ΅
ΠΠ΅ΠΎΠ±Ρ ΠΎΠ΄ΠΈΠΌΠΎΡΡΡ ΡΠΎΠ±Π»ΡΠ΄Π΅Π½ΠΈΡ ΠΏΡΠ°Π²ΠΈΠ» ΠΈ Π½ΠΎΡΠΌΠ°ΡΠΈΠ²ΠΎΠ²
ΠΡΠΈ ΡΠΎΡΡΠ°Π²Π»Π΅Π½ΠΈΠΈ ΡΡ Π΅ΠΌΡ ΡΠ»Π΅ΠΊΡΡΠΎΠΏΡΠΎΠ²ΠΎΠ΄ΠΊΠΈ, Π΄Π»Ρ ΡΠΎΠ³ΠΎ, ΡΡΠΎΠ±Ρ Π½Π΅ ΡΠ»ΡΡΠ°ΠΉΠ½ΠΎ Π½Π΅ ΠΏΠΎΠ²ΡΠ΅Π΄ΠΈΡΡ ΠΏΡΠΈ ΡΡΡΠ°Π½ΠΎΠ²ΠΊΠ΅ ΠΏΡΠΎΠ²ΠΎΠ΄ΠΎΠ² Π΄ΡΡΠ³ΠΈΠ΅ ΠΊΠΎΠΌΠΌΡΠ½ΠΈΠΊΠ°ΡΠΈΠΈ, Π½Π΅ΠΎΠ±Ρ ΠΎΠ΄ΠΈΠΌΠΎ ΠΈΠΌΠ΅ΡΡ ΠΏΠΎΠ΄ ΡΡΠΊΠΎΠΉ ΠΏΠ»Π°Π½ ΠΈΡ ΡΠ°Π·Π²ΠΎΠ΄ΠΊΠΈ Π² ΠΊΠ²Π°ΡΡΠΈΡΠ΅.
Π‘Π²Π΅ΡΠΈΠ²ΡΠΈΡΡ Ρ ΡΠ°ΡΠΏΠΎΠ»ΠΎΠΆΠ΅Π½ΠΈΠ΅ΠΌ ΡΡΡΠ±ΠΎΠΏΡΠΎΠ²ΠΎΠ΄ΠΎΠ² ΠΈ ΡΠ°Π·Π»ΠΈΡΠ½ΡΡ ΠΊΠ°Π±Π΅Π»ΡΠ½ΡΡ Π»ΠΈΠ½ΠΈΠΉ, Π½ΡΠΆΠ½ΠΎ ΠΏΡΠΎΠ²Π΅ΡΡΠΈ ΡΠ»Π΅ΠΊΡΡΠΎΠΏΡΠΎΠ²ΠΎΠ΄ΠΊΡ, ΠΏΠΎ Π²ΠΎΠ·ΠΌΠΎΠΆΠ½ΠΎΡΡΠΈ ΠΈΠ·Π±Π΅Π³Π°Ρ Π΅Ρ ΠΏΠ΅ΡΠ΅ΡΠ΅ΡΠ΅Π½ΠΈΡ Ρ Π΄Π°Π½Π½ΡΠΌΠΈ ΠΊΠΎΠΌΠΌΡΠ½ΠΈΠΊΠ°ΡΠΈΡΠΌΠΈ, ΠΏΡΠΈΠ΄Π΅ΡΠΆΠΈΠ²Π°ΡΡΡ ΠΏΡΠ°Π²ΠΈΠ» ΠΏΡΠΎΠΊΠ»Π°Π΄ΠΊΠΈ ΡΠ»Π΅ΠΊΡΡΠΎΠΏΡΠΎΠ²ΠΎΠ΄ΠΊΠΈ, ΠΊΠΎΡΠΎΡΡΠ΅ Π΄Π΅ΡΠ°Π»ΡΠ½ΠΎ ΠΎΠΏΠΈΡΠ°Π½Ρ Π½Π° Π΄Π°Π½Π½ΠΎΠΌ ΡΠ΅ΡΡΡΡΠ΅.

ΠΏΡΠΈΠΌΠ΅Ρ ΡΠ°ΡΠΏΠΎΠ»ΠΎΠΆΠ΅Π½ΠΈΡ ΠΏΡΠΎΠ²ΠΎΠ΄ΠΊΠΈ Π² ΠΊΠΎΠΌΠ½Π°ΡΠ΅
ΠΠ»Ρ ΡΠ΄ΠΎΠ±ΡΡΠ²Π° Π² Π΄Π°Π½Π½ΠΎΠΉ ΡΡΠ°ΡΡΠ΅ Π²ΡΠ»ΠΎΠΆΠ΅Π½Ρ ΡΠΈΡΠ°ΡΡ ΠΈΠ· ΠΏΡΠ°Π²ΠΈΠ» ΡΡΡΡΠΎΠΉΡΡΠ²Π° ΡΠ»Π΅ΠΊΡΡΠΎΡΡΡΠ°Π½ΠΎΠ²ΠΎΠΊ (ΠΠ£Π) ΠΈ ΡΡΡΠΎΠΈΡΠ΅Π»ΡΠ½ΡΡ Π½ΠΎΡΠΌ ΠΈ ΠΏΡΠ°Π²ΠΈΠ» (Π‘ΠΠΈΠ).

ΠΠ°Π½Π½ΡΠ΅ Π½ΠΎΡΠΌΠ°ΡΠΈΠ²Ρ ΡΠ°ΠΊΠΆΠ΅ Π²ΠΊΠ»ΡΡΠ°ΡΡ ΡΠ°ΡΠΏΠΎΠ»ΠΎΠΆΠ΅Π½ΠΈΠ΅ ΡΠ»Π΅ΠΊΡΡΠΎΠΏΡΠΎΠ²ΠΎΠ΄ΠΎΠΊ, ΡΠΎΠ·Π΅ΡΠΎΠΊ ΠΈ Π²ΡΠΊΠ»ΡΡΠ°ΡΠ΅Π»Π΅ΠΉ ΠΎΡΠ½ΠΎΡΠΈΡΠ΅Π»ΡΠ½ΠΎ Π΄Π²Π΅ΡΠ΅ΠΉ, ΡΡΠ΅Π½, ΠΏΠΎΠ»Π° ΠΈ ΠΏΠΎΡΠΎΠ»ΠΊΠ°. ΠΠΏΡΠ΅Π΄Π΅Π»ΡΡΡ ΡΠΎΡΠ½ΠΎΠ΅ ΠΌΠ΅ΡΡΠΎΠΏΠΎΠ»ΠΎΠΆΠ΅Π½ΠΈΠ΅ ΠΏΡΠΎΠ²ΠΎΠ΄ΠΊΠΈ ΠΈ ΡΠ»Π΅ΠΊΡΡΠΈΡΠ΅ΡΠΊΠΈΡ ΡΠΎΡΠ΅ΠΊ Π² ΠΊΠ²Π°ΡΡΠΈΡΠ΅, ΡΠΊΠ°Π·ΡΠ²Π°Ρ Π½Π° ΠΏΠ»Π°Π½Π΅ ΡΠ°ΡΡΡΠΎΡΠ½ΠΈΡ Π² ΠΌΠ΅ΡΡΠ°Ρ ΠΈΠ»ΠΈ ΠΌΠΈΠ»Π»ΠΈΠΌΠ΅ΡΡΠ°Ρ .

ΠΠΎΡΠΊΠΎΠ»ΡΠΊΡ ΠΊ ΡΠ°ΡΠΏΡΠ΅Π΄Π΅Π»ΠΈΡΠ΅Π»ΡΠ½ΡΠΌ ΠΊΠΎΡΠΎΠ±ΠΊΠ°ΠΌ Π΄ΠΎΠ»ΠΆΠ΅Π½ ΠΎΠ±Π΅ΡΠΏΠ΅ΡΠΈΠ²Π°ΡΡΡΡ Π΄ΠΎΡΡΡΠΏ, ΡΠΎ ΠΈΡ ΠΊΠΎΠ»ΠΈΡΠ΅ΡΡΠ²ΠΎ ΠΌΠΎΠΆΠ½ΠΎ ΡΠΌΠ΅Π½ΡΡΠΈΡΡ β ΠΏΠ»Π°Π½ΠΈΡΡΡ ΡΠ°Π·Π²ΠΎΠ΄ΠΊΡ ΠΏΡΠΎΠ²ΠΎΠ΄ΠΎΠ² ΠΏΠΎΠ΄ ΡΠΎΠ·Π΅ΡΠΊΠΈ ΠΈ Π²ΡΠΊΠ»ΡΡΠ°ΡΠ΅Π»ΠΈ, ΡΡΠΎΠΈΡ ΠΏΠ»Π°Π½ΠΈΡΠΎΠ²Π°ΡΡ ΡΠ°ΠΊΠΈΠΌ ΠΎΠ±ΡΠ°Π·ΠΎΠΌ, ΡΡΠΎΠ±Ρ ΠΎΡΡΡΠ΅ΡΡΠ²Π»ΡΡΡ Π½Π΅ΠΎΠ±Ρ ΠΎΠ΄ΠΈΠΌΡΠ΅ ΠΏΠΎΠ΄ΠΊΠ»ΡΡΠ΅Π½ΠΈΡ Π² ΠΏΠΎΠ΄ΡΠΎΠ·Π΅ΡΠ½ΠΈΠΊΠ°Ρ Π²ΡΠΊΠ»ΡΡΠ°ΡΠ΅Π»Π΅ΠΉ ΠΈ ΡΠΎΠ·Π΅ΡΠΎΠΊ.
Π£ΡΠ»ΠΎΠ²Π½ΡΠ΅ ΠΎΠ±ΠΎΠ·Π½Π°ΡΠ΅Π½ΠΈΡ Π½Π° ΠΏΠ»Π°Π½Π΅
ΠΡΠ»ΠΈ Π΄Π»Ρ Π΄ΠΎΠΊΡΠΌΠ΅Π½ΡΠ°ΡΠΈΠΈ Π½Π° ΠΊΠ²Π°ΡΡΠΈΡΡ Π½ΡΠΆΠ΅Π½ ΠΏΡΠΎΡΠ΅ΡΡΠΈΠΎΠ½Π°Π»ΡΠ½ΡΠΉ ΡΠ΅ΡΡΡΠΆ ΡΡ Π΅ΠΌΡ ΡΠ»Π΅ΠΊΡΡΠΎΠΏΡΠΎΠ²ΠΎΠ΄ΠΊΠΈ, ΡΠΎ Π»ΡΡΡΠ΅ ΠΎΠ±ΡΠ°ΡΠΈΡΡΡΡ Π² ΡΠΎΠΎΡΠ²Π΅ΡΡΡΠ²ΡΡΡΠΈΠ΅ ΠΎΡΠ³Π°Π½ΠΈΠ·Π°ΡΠΈΠΈ, ΠΎΠ±Π»Π°Π΄Π°ΡΡΠΈΠΌΠΈ ΠΊΠ²Π°Π»ΠΈΡΠΈΡΠΈΡΠΎΠ²Π°Π½Π½ΡΠΌΠΈ ΡΠΏΠ΅ΡΠΈΠ°Π»ΠΈΡΡΠ°ΠΌΠΈ, ΠΈ ΠΈΠΌΠ΅ΡΡΠΈΠΌΠΈ ΠΏΡΠ°Π²ΠΎ Π½Π° ΡΠΎΡΡΠ°Π²Π»Π΅Π½ΠΈΠ΅ ΠΏΠΎΠ΄ΠΎΠ±Π½ΡΡ Π΄ΠΎΠΊΡΠΌΠ΅Π½ΡΠΎΠ².
ΠΠΎ ΡΠΎΡΡΠ°Π²Π»ΡΡ ΠΌΠΎΠ½ΡΠ°ΠΆΠ½ΡΡ ΡΡ Π΅ΠΌΡ Π΄Π»Ρ ΠΌΠ°ΡΡΠ΅ΡΠ°, ΠΈΠ»ΠΈ ΠΏΠ»Π°Π½ΠΈΡΡΡ ΡΠ²ΠΎΠΈΠΌΠΈ ΡΡΠΊΠ°ΠΌΠΈ ΡΠ΄Π΅Π»Π°ΡΡ Π²ΡΠ΅ ΡΠ»Π΅ΠΊΡΡΠΎΠΌΠΎΠ½ΡΠ°ΠΆΠ½ΡΠ΅ ΡΠ°Π±ΠΎΡΡ, Π½ΡΠΆΠ½ΠΎ Π²ΡΡΡΠΈΡΡ ΠΌΠΈΠ½ΠΈΠΌΠ°Π»ΡΠ½ΡΠΉ Π½Π°Π±ΠΎΡ ΡΡΠ»ΠΎΠ²Π½ΡΡ ΠΎΠ±ΠΎΠ·Π½Π°ΡΠ΅Π½ΠΈΠΉ ΡΠ°Π·Π»ΠΈΡΠ½ΡΡ ΡΠ°ΡΡΠΎ Π²ΡΡΡΠ΅ΡΠ°ΡΡΠΈΡ ΡΡ Π² ΠΊΠ²Π°ΡΡΠΈΡΠ΅ ΡΠ»Π΅ΠΊΡΡΠΈΡΠ΅ΡΠΊΠΈΡ ΡΠΎΡΠ΅ΠΊ ΠΈ ΡΠ»Π΅ΠΊΡΡΠΎΠΏΡΠΈΠ΅ΠΌΠ½ΠΈΠΊΠΎΠ².
ΡΡΠ»ΠΎΠ²Π½ΠΎΠ΅ ΠΎΠ±ΠΎΠ·Π½Π°ΡΠ΅Π½ΠΈΠ΅ Π²ΡΠΊΠ»ΡΡΠ°ΡΠ΅Π»Π΅ΠΉ ΠΈ ΡΠΎΠ·Π΅ΡΠΎΠΊ Π½Π° ΡΡ Π΅ΠΌΠ΅

ΠΠ° ΠΏΠ»Π°Π½Π΅ ΡΠ»Π΅ΠΊΡΡΠΎΠΏΡΠΎΠ²ΠΎΠ΄ΠΊΠΈ Π²ΡΠ΅ ΡΡΠΈ ΠΏΡΠΎΠ²ΠΎΠ΄Π°, Π½Π΅ΠΎΠ±Ρ ΠΎΠ΄ΠΈΠΌΡΠ΅ Π΄Π»Ρ ΠΏΠΎΠ΄ΠΊΠ»ΡΡΠ΅Π½ΠΈΡ ΡΠΎΠ·Π΅ΡΠΎΠΊ (ΡΠ°Π·Π°, Π½ΠΎΠ»Ρ, Π·Π°Π·Π΅ΠΌΠ»Π΅Π½ΠΈΠ΅) ΠΌΠΎΠΆΠ½ΠΎ ΠΎΠ±ΠΎΠ·Π½Π°ΡΠ°ΡΡ ΠΎΠ΄Π½ΠΎΠΉ Π»ΠΈΠ½ΠΈΠ΅ΠΉ Π΄Π»Ρ ΡΠΏΡΠΎΡΠ΅Π½ΠΈΡ ΡΡΠ΅Π½ΠΈΡ ΡΡ Π΅ΠΌΡ, Π° Π»ΠΈΠ½ΠΈΠΈ ΡΠ»Π΅ΠΊΡΡΠΎΠΏΡΠΎΠ²ΠΎΠ΄ΠΎΠΊ Π΄Π»Ρ ΠΎΡΠ΄Π΅Π»ΡΠ½ΡΡ Π³ΡΡΠΏΠΏ ΠΏΠΎΡΡΠ΅Π±ΠΈΡΠ΅Π»Π΅ΠΉ ΡΠ»Π΅Π΄ΡΠ΅Ρ ΡΠΊΠ°Π·ΡΠ²Π°ΡΡ ΡΠ°Π·Π»ΠΈΡΠ½ΡΠΌΠΈ ΡΠ²Π΅ΡΠ°ΠΌΠΈ.

ΡΠ΅ΡΡΠ΅ΠΆ ΡΡ Π΅ΠΌΡ ΠΊΠ²Π°ΡΡΠΈΡΡ ΠΎΡ ΡΡΠΊΠΈ
Π§Π΅ΡΡΡΠΆ ΠΌΠΎΠΆΠ΅Ρ Π±ΡΡΡ Π½Π°ΡΠ΅ΡΡΠ΅Π½ ΠΎΡ ΡΡΠΊΠΈ, Π³Π»Π°Π²Π½ΠΎΠ΅ ΡΠΎΠ±Π»ΡΠ΄Π°ΡΡ Π°ΠΊΠΊΡΡΠ°ΡΠ½ΠΎΡΡΡ ΠΈ ΡΠΎΡΠ½ΠΎΡΡΡ Π² ΠΎΠ±ΠΎΠ·Π½Π°ΡΠ΅Π½ΠΈΡΡ .
Π ΡΠ΅ΡΠΈ ΠΈΠ½ΡΠ΅ΡΠ½Π΅Ρ ΡΡΡΠ΅ΡΡΠ²ΡΠ΅Ρ ΠΌΠ½ΠΎΠΆΠ΅ΡΡΠ²ΠΎ ΡΡ Π΅ΠΌ ΠΊΠ²Π°ΡΡΠΈΡΠ½ΡΡ ΡΠ»Π΅ΠΊΡΡΠΎΠΏΡΠΎΠ²ΠΎΠ΄ΠΎΠΊ, ΠΈΡ ΠΌΠΎΠΆΠ½ΠΎ ΠΈΡΠΏΠΎΠ»ΡΠ·ΠΎΠ²Π°ΡΡ ΠΊΠ°ΠΊ ΡΠ°Π±Π»ΠΎΠ½, Π΄ΠΎΠ±Π°Π²Π»ΡΡ ΠΈ ΠΈΠ·ΠΌΠ΅Π½ΡΡ ΠΏΠΎ Π½Π΅ΠΎΠ±Ρ ΠΎΠ΄ΠΈΠΌΠΎΡΡΠΈ.
ΠΠΎΡ ΠΎΠΆΠΈΠ΅ ΡΡΠ°ΡΡΠΈ
infoelectrik.ru
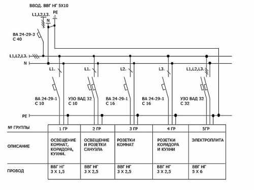
Π‘Ρ Π΅ΠΌΡ ΡΠ»Π΅ΠΊΡΡΠΎΠΏΡΠΎΠ²ΠΎΠ΄ΠΊΠΈ ΠΊΠ²Π°ΡΡΠΈΡ (69 ΡΡ Π΅ΠΌ ΠΈ 15 ΡΠ»Π΅ΠΊΡΡΠΎΠΏΡΠΎΠ΅ΠΊΡΠΎΠ²)
ΠΡΡΡΠΏΠ»Π΅Π½ΠΈΠ΅
Π ΡΡΠΎΠΌ ΡΠΏΠΈΡΠΊΠ΅ ΡΠΎΠ±ΡΠ°Π½Ρ ΡΠ°ΠΌΡΠ΅ ΡΠ°Π·Π½ΠΎΠΎΠ±ΡΠ°Π·Π½ΡΠ΅ ΡΡ Π΅ΠΌΡ ΡΠ»Π΅ΠΊΡΡΠΎΠΏΡΠΎΠ²ΠΎΠ΄ΠΊΠΈ ΠΊΠ²Π°ΡΡΠΈΡ ΠΈ ΠΊΠΎΠΌΠ½Π°Ρ. ΠΡΠΌΠ΅ΡΡ, ΡΡΠΎ Π² ΡΡΠΈΡ ΡΡ Π΅ΠΌΠ°Ρ Π½Π΅Ρ Π½ΠΈΠΊΠ°ΠΊΠΎΠ³ΠΎ ΠΎΠΏΡΠ΅Π΄Π΅Π»Π΅Π½Π½ΠΎΠ³ΠΎ ΠΏΠΎΠ΄Π±ΠΎΡΠ°. Π‘Ρ Π΅ΠΌΡ ΡΠΎΠ±ΡΠ°Π½Ρ Π±Π΅Π· ΡΠΈΡΡΠ΅ΠΌΡ Β ΠΈ ΠΈΡ ΠΎΠ±ΡΠ΅Π΄ΠΈΠ½ΡΠ΅Ρ ΡΠΎΠ»ΡΠΊΠΎ ΠΎΠ΄Π½ΠΎ, Π²ΡΠ΅ ΠΎΠ½ΠΈ ΠΎΡΠ½ΠΎΡΡΡΡΡ ΠΊ ΡΠ»Π΅ΠΊΡΡΠΎΠΏΡΠΎΠ²ΠΎΠ΄ΠΊΠ΅ ΠΊΠ²Π°ΡΡΠΈΡ ΠΈ ΠΊΠΎΠΌΠ½Π°Ρ, Π²ΠΊΠ»ΡΡΠ°Ρ ΡΡ Π΅ΠΌΡ ΠΎΡΠ²Π΅ΡΠ΅Π½ΠΈΡ, ΡΡ Π΅ΠΌΡ ΡΠ°Π·Π²ΠΎΠ΄ΠΊΠΈ ΡΠΎΠ·Π΅ΡΠΎΠΊ, ΡΡ Π΅ΠΌΡ ΡΡΠ°Π²Π½ΠΈΠ²Π°Π½ΠΈΡ ΠΏΠΎΡΠ΅Π½ΡΠΈΠ°Π»ΠΎΠ² ΠΈ ΡΡ Π΅ΠΌΡ ΠΊΠ²Π°ΡΡΠΈΡΠ½ΡΡ ΡΠ»Π΅ΠΊΡΡΠΈΡΠ΅ΡΠΊΠΈΡ ΡΠΈΡΠΊΠΎΠ².
ΠΠ°ΠΌΠ΅ΡΡ, ΡΡΠΎ ΡΡ Π΅ΠΌΡ Π½Π΅ ΡΠ²Π»ΡΡΡΡΡ ΠΈΠ½ΡΡΡΡΠΊΡΠΈΠ΅ΠΉ ΠΊ ΠΈΡΠΏΠΎΠ»Π½Π΅Π½ΠΈΡ, Π° Π²ΡΠ΅Π³ΠΎ Π»ΠΈΡΡ ΠΏΡΠΈΠΌΠ΅Ρ ΡΠ°Π±ΠΎΡ ΡΠ°Π·Π»ΠΈΡΠ½ΡΡ Π°Π²ΡΠΎΡΠΎΠ².
Π‘Ρ Π΅ΠΌΡ ΡΠ»Π΅ΠΊΡΡΠΎΠΏΡΠΎΠ²ΠΎΠ΄ΠΊΠΈ ΠΊΠ²Π°ΡΡΠΈΡ Β Π΄Π°ΡΡ ΠΏΡΠ΅Π΄ΡΡΠ°Π²Π»Π΅Π½ΠΈΠ΅ ΠΎ ΡΠ»Π΅ΠΊΡΡΠΎΠΏΡΠΎΠ²ΠΎΠ΄ΠΊΠ΅ ΠΊΠ²Π°ΡΡΠΈΡΡ ΠΈ ΡΠ²Π»ΡΡΡΡΡ ΠΎΡΠ½ΠΎΠ²Π°Π½ΠΈΠ΅ΠΌ Π΄Π»Ρ Π²ΡΠΏΠΎΠ»Π½Π΅Π½ΠΈΡ ΡΠ»Π΅ΠΊΡΡΠΎΠΌΠΎΠ½ΡΠ°ΠΆΠ½ΡΡ ΡΠ°Π±ΠΎΡ. ΠΠΎ Π½Π°Π·Π½Π°ΡΠ΅Π½ΠΈΡ ΠΈ Β ΠΏΠΎ ΠΈΡΠΏΠΎΠ»Π½Π΅Π½ΠΈΡ ΡΡ Π΅ΠΌΡ ΡΠ»Π΅ΠΊΡΡΠΎΠΏΡΠΎΠ²ΠΎΠ΄ΠΊΠΈ ΠΊΠ²Π°ΡΡΠΈΡ Π΄Π΅Π»ΡΡΡΡ Π½Π° ΠΏΡΠΈΠ½ΡΠΈΠΏΠΈΠ°Π»ΡΠ½ΡΠ΅ ΠΈ Β ΠΌΠΎΠ½ΡΠ°ΠΆΠ½ΡΠ΅.
- ΠΡΠΈΠ½ΡΠΈΠΏΠΈΠ°Π»ΡΠ½ΡΠ΅ ΡΡ Π΅ΠΌΡ ΡΠ»Π΅ΠΊΡΡΠΎΠΏΡΠΎΠ²ΠΎΠ΄ΠΊΠΈ ΠΊΠ²Π°ΡΡΠΈΡΒ Π΄Π°ΡΡ ΡΠ°ΠΌΠΎΠ΅ ΠΎΠ±ΡΠ΅Π΅ ΠΏΡΠ΅Π΄ΡΡΠ°Π²Π»Π΅Π½ΠΈΠ΅ ΠΎΠ± ΡΠ»Π΅ΠΊΡΡΠΎΠΏΡΠΎΠ²ΠΎΠ΄ΠΊΠ΅ ΠΊΠ²Π°ΡΡΠΈΡΡ.
- ΠΠΎΠ½ΡΠ°ΠΆΠ½ΡΠ΅ ΡΡ Π΅ΠΌΡ ΡΠ»Π΅ΠΊΡΡΠΎΠΏΡΠΎΠ²ΠΎΠ΄ΠΊΠΈ Β ΠΏΠΎΠΊΠ°Π·ΡΠ²Π°ΡΡ ΡΠ΅Ρ Π½ΠΎΠ»ΠΎΠ³ΠΈΡΠ΅ΡΠΊΠΈΠ΅ ΠΎΡΠΎΠ±Π΅Π½Π½ΠΎΡΡΠΈ Β ΡΠ»Π΅ΠΊΡΡΠΎΠΌΠΎΠ½ΡΠ°ΠΆΠ½ΡΡ ΡΠ°Π±ΠΎΡ, ΡΠΎΠ΄Π΅ΡΠΆΠ°Ρ ΠΎΠΏΠΈΡΠ°Π½ΠΈΠ΅ ΠΌΠ°ΡΠ΅ΡΠΈΠ°Π»ΠΎΠ², ΡΠΏΠΎΡΠΎΠ±Ρ ΡΠ»Π΅ΠΊΡΡΠΎΠΏΡΠΎΠ²ΠΎΠ΄ΠΊΠΈ, ΡΠ°ΡΠΏΠΎΠ»ΠΎΠΆΠ΅Π½ΠΈΠ΅ ΡΠΎΠ·Π΅ΡΠΎΠΊ, Π²ΡΠΊΠ»ΡΡΠ°ΡΠ΅Π»Π΅ΠΉ ΠΈ Ρ.ΠΏ.
Π‘Ρ Π΅ΠΌΡ ΡΠ»Π΅ΠΊΡΡΠΎΠΏΡΠΎΠ²ΠΎΠ΄ΠΊΠΈ ΠΊΠ²Π°ΡΡΠΈΡΡ ΠΈ Π΄ΠΎΠΌΠ°
ΠΡΠ΅ ΡΡ Π΅ΠΌΡ Π΄ΠΎΠ»ΠΆΠ½Ρ ΠΎΡΠΊΡΡΠ²Π°ΡΡΡΡ Π² Π½ΠΎΠ²ΠΎΠΌ ΠΎΠΊΠ½Π΅
Π‘Ρ
Π΅ΠΌΠ° ΠΠ»Π΅ΠΊΡΡΠΎΠ²Π²ΠΎΠ΄Π° ΠΊΠ²Π°ΡΡΠΈΡΡ ΠΠΠ Π·Π°Π·Π΅ΠΌΠ»ΡΡΡΠ΅Π³ΠΎ ΠΏΡΠΎΠ²ΠΎΠ΄Π°
Π‘Ρ
Π΅ΠΌΠ° ΠΠ»Π΅ΠΊΡΡΠΎΠ²Π²ΠΎΠ΄Π° ΠΊΠ²Π°ΡΡΠΈΡΡ Ρ Π·Π°Π·Π΅ΠΌΠ»ΡΡΡΠΈΠΌ ΠΏΡΠΎΠ²ΠΎΠ΄ΠΎΠΌ
Π‘Ρ
Π΅ΠΌΠ° ΠΠ»Π΅ΠΊΡΡΠΎΠΏΡΠΎΠ²ΠΎΠ΄ΠΊΠΈ ΠΠ²ΡΡ
-ΠΊΠΎΠΌΠ½Π°ΡΠ½ΠΎΠΉ ΠΊΠ²Π°ΡΡΠΈΡΡ
Π‘Ρ
Π΅ΠΌΠ° ΠΠ»Π΅ΠΊΡΡΠΎΠ²Π²ΠΎΠ΄Π° ΠΊΠ²Π°ΡΡΠΈΡΡ Ρ ΠΎΡΠ΄Π΅Π»ΡΠ½ΠΎΠΉ Π·Π°ΡΠΈΡΠΎΠΉ Π΄Π»Ρ ΡΠ°Π½ΡΠ΅Ρ
ΠΊΠ°Π±ΠΈΠ½Ρ
ΠΠΠΠ’ΠΠΠΠΠ― Π‘Π₯ΠΠΠ ΠΠΠΠΠ’Π ΠΠΠ ΠΠΠΠΠΠ ΠΠΠΠ¬Π¨ΠΠ ΠΠΠ£Π₯ΠΠΠΠΠΠ’ΠΠΠ ΠΠΠΠ Π’ΠΠ Π«
Π‘Ρ
Π΅ΠΌΠ° ΠΠ»Π΅ΠΊΡΡΠΎΠ²Π²ΠΎΠ΄Π° ΠΊΠ²Π°ΡΡΠΈΡΡ Ρ ΡΠ»Π΅ΠΊΡΡΠΎΠΏΠ»ΠΈΡΠΎΠΉ ΠΈ Π·Π°Π·Π΅ΠΌΠ»ΡΡΡΠΈΠΌ ΠΏΡΠΎΠ²ΠΎΠ΄ΠΎΠΌ
ΠΠ»Π΅ΠΊΡΡΠΎΡΠ°Π·Π²ΠΎΠ΄ΠΊΠ° Π΄Π»Ρ Π½ΠΎΠ²ΠΎΠΉ ΠΊΡΡ
Π½ΠΈ
ΠΡΠΎΡΡΠ°Ρ ΠΏΠΎΡΡΠΈ ΡΡΠΊΠΎΠΏΠΈΡΠ½Π°Ρ ΠΌΠΎΠ½ΡΠ°ΠΆΠ½Π°Ρ ΡΡ
Π΅ΠΌΠ° ΡΠ»Π΅ΠΊΡΡΠΎΠΏΡΠΎΠ²ΠΎΠ΄ΠΊΠΈ
ΠΡΠΈΠ½ΡΠΈΠΏΠΈΠ°Π»ΡΠ½Π°Ρ ΠΈ ΠΌΠΎΠ½ΡΠ°ΠΆΠ½Π°Ρ ΡΡ
Π΅ΠΌΡ ΡΠ»Π΅ΠΊΡΡΠΎΠΏΡΠΎΠ²ΠΎΠ΄ΠΊΠΈ 2-Ρ
ΠΊΠΎΠΌΠ½Π°ΡΠ½ΠΎΠΉ ΠΊΠ²Π°ΡΡΠΈΡΡ (389Γ599)
ΠΠΎΠ½ΡΠ°ΠΆΠ½Π°Ρ Π‘Ρ
Π΅ΠΌΠ° ΠΠ»Π΅ΠΊΡΡΠΎΠΏΡΠΎΠ²ΠΎΠ΄ΠΊΠΈ ΠΠΎΠ»ΡΡΠΎΠΉ ΠΎΠ΄Π½ΠΎΠΊΠΎΠΌΠ½Π°ΡΠ½ΠΎΠΉ ΠΊΠ²Π°ΡΡΠΈΡΡ (Π Π°Π·ΠΌΠ΅ΡΡ:Β 783Β ΓΒ 565)
Π‘Ρ
Π΅ΠΌΠ° ΠΠ»Π΅ΠΊΡΡΠΎΠΏΠ»ΠΈΡΡΒ (Π Π°Π·ΠΌΠ΅ΡΡ:Β 1449Β ΓΒ 880)
Π‘Π₯ΠΠΠ ΠΠΠΠΠ’Π ΠΠΠ ΠΠΠΠΠΠ ΠΠΠΠ¬Π¨ΠΠ ΠΠΠ£Π₯ΠΠΠΠΠΠ’ΠΠΠ ΠΠΠΠ Π’ΠΠ Π« (Π Π°Π·ΠΌΠ΅ΡΡ:Β 3176Β ΓΒ 1774)
ΠΠ»Π΅ΠΊΡΡΠΎΡΡ
Π΅ΠΌΠ° ΠΊΡΡ
ΠΎΠ½ΠΎΠΉ ΡΠ»Π΅ΠΊΡΡΠΎΠΏΡΠΎΠ²ΠΎΠ΄ΠΊΠΈ Π΄Π»Ρ ΠΏΠΎΠ΄ΠΊΠ»ΡΡΠ΅Π½ΠΈΡ Π±ΡΡΠΎΠ²ΠΎΠΉ ΡΠ΅Ρ
Π½ΠΈΠΊΠΈΒ (Π Π°Π·ΠΌΠ΅ΡΡ:Β 900Β ΓΒ 636)ΠΠΎΠ½ΡΠ°ΠΆΠ½Π°Ρ ΡΠ»Π΅ΠΊΡΡΠΎΡΡ
Π΅ΠΌΠ° ΡΠ°ΡΠΏΠ°ΡΡΠ½ΠΎΠΉ ΠΊΠΎΡΠΎΠ±ΠΊΠΈΒ (Π Π°Π·ΠΌΠ΅ΡΡ:Β 669Β ΓΒ 277)
ΠΠ»Π΅ΠΊΡΡΠΎΡΡ
Π΅ΠΌΠ° ΠΎΡΠ²Π΅ΡΠ΅Π½ΠΈΡ Π±ΠΎΠ»ΡΡΠΎΠΉ ΡΠΎΠ²ΡΠ΅ΠΌΠ΅Π½Π½ΠΎΠΉ ΠΊΠ²Π°ΡΡΠΈΡΡΒ (Π Π°Π·ΠΌΠ΅ΡΡ:Β 1024Β ΓΒ 724)
ΠΠ»Π΅ΠΊΡΡΠΎΡΡ
Π΅ΠΌΠ° ΠΏΠΎΠ΄ΠΊΠ»ΡΡΠ΅Π½ΠΈΡ ΡΠ»Π΅ΠΊΡΡΠΎΡΠΈΡΠΊΠ°
ΠΠΎΠ½ΡΠ°ΠΆΠ½Π°Ρ ΡΡ
Π΅ΠΌΠ° ΠΠ»Π΅ΠΊΡΡΠΎΠΏΡΠΎΠ²ΠΎΠ΄ΠΊΠΈ 2Ρ
ΠΊΠΎΠΌΠ½Π°Ρ Ρ Ρ/ΡΒ (Π Π°Π·ΠΌΠ΅ΡΡ:Β 1024Β ΓΒ 724)
ΠΠΎΠ½ΡΠ°ΠΆΠ½Π°Ρ ΡΠ»Π΅ΠΊΡΡΠΎΡΡ
Π΅ΠΌΠ° ΡΠ»Π΅ΠΊΡΡΠΎΠΏΡΠΎΠ²ΠΎΠ΄ΠΊΠΈ ΠΎΡΠ²Π΅ΡΠ΅Π½ΠΈΡ 1ΠΊΠΎΠΌΠ½Π°ΡΠ½ΠΎΠΉ ΠΊΠ²Π°ΡΡΠΈΡΡ
ΠΠΎΠ½ΡΠ°ΠΆΠ½Π°Ρ ΠΠ»Π΅ΠΊΡΡΠΎΡΡ
Π΅ΠΌΠ° ΠΎΡΠ²Π΅ΡΠ΅Π½ΠΈΡ ΡΠ°ΠΌΠ±ΡΡΠ°
Π Π°ΡΡΠ΅ΡΠ½Π°Ρ ΠΎΠ΄Π½ΠΎΠ»ΠΈΠ½Π΅ΠΉΠ½Π°Ρ ΡΡ
Π΅ΠΌΠ° ΠΊΠ²Π°ΡΡΠΈΡΡ Π½Π° 5 ΠΡΡΠΏΠΏΒ (Π Π°Π·ΠΌΠ΅ΡΡ:Β 600Β ΓΒ 450)

ΠΠ»Π΅ΠΊΡΡΠΈΡΠ΅ΡΠΊΠ°Ρ ΡΡ
Π΅ΠΌΠ° ΠΎΡΠ²Π΅ΡΠ΅Π½ΠΈΡ 1-ΠΊΠΎΠΌΠ½Π°ΡΠ½ΠΎΠΉ ΠΊΠ²Π°ΡΡΠΈΡΡΒ (2232 Ρ
1679)
ΠΠ»Π΅ΠΊΡΡΠΈΡΠ΅ΡΠΊΠ°Ρ ΡΡ
Π΅ΠΌΠ° ΡΠΎΠ·Π΅ΡΠΎΠΊ 1-ΠΊΠΎΠΌΠ½Π°ΡΠ½ΠΎΠΉ ΠΊΠ²Π°ΡΡΠΈΡΡ.(1024 Γ724)
ΠΡΠΎΡΡΠΎΠΉ ΡΠ»Π΅ΠΊΡΡΠΎΠΏΡΠΎΠ΅ΠΊΡ 2-Ρ
ΠΊΠΎΠΌΠ½Π°ΡΠ½ΠΎΠΉ ΠΊΠ²Π°ΡΡΠΈΡΡΒ (Π Π°Π·ΠΌΠ΅ΡΡ:Β 1024Β ΓΒ 674)
Π‘Ρ
Π΅ΠΌΡ-ΡΠ»Π΅ΠΊΡΡΠΎΠΏΡΠΎΠ²ΠΎΠ΄ΠΊΠΈ:ΠΠ΅Π»Π΅Π½ΠΈΠ΅ Π½Π°Π³ΡΡΠ·ΠΊΠΈ Π½Π° Π³ΡΡΠΏΠΏΡ
Π‘Ρ
Π΅ΠΌΡ-ΡΠ»Π΅ΠΊΡΡΠΎΠΏΡΠΎΠ²ΠΎΠ΄ΠΊΠΈ ΠΠ²ΠΎΠ΄ Π² ΠΊΠΎΠΌΠ½Π°ΡΡ
Π‘Ρ
Π΅ΠΌΡ-ΡΠ»Π΅ΠΊΡΡΠΎΠΏΡΠΎΠ²ΠΎΠ΄ΠΊΠΈ ΠΊΠ²Π°ΡΡΠΈΡΠ½ΠΎΠΉ Π³ΡΡΠΏΠΏΠΎΠ²ΠΎΠΉ ΡΠ΅ΡΠΈ
Π‘Ρ
Π΅ΠΌΡ-ΡΠ»Π΅ΠΊΡΡΠΎΠΏΡΠΎΠ²ΠΎΠ΄ΠΊΠΈ ΠΏΡΠΈ Π½Π΅Π±ΠΎΠ»ΡΡΠΎΠΉ ΠΌΠΎΡΠ½ΠΎΡΡΠΈ ΡΠ»Π΅ΠΊΡΡΠΎΠΏΡΠΈΠ±ΠΎΡΠΎΠ²
Π‘Ρ
Π΅ΠΌΡ-ΡΠ»Π΅ΠΊΡΡΠΎΠΏΡΠΎΠ²ΠΎΠ΄ΠΊΠΈ ΠΊΠ²Π°ΡΡΠΈΡΡ Π±Π΅Π· Π·Π°Π½ΡΠ»Π΅Π½ΠΈΡ
Π‘Ρ
Π΅ΠΌΡ-ΡΠ»Π΅ΠΊΡΡΠΎΠΏΡΠΎΠ²ΠΎΠ΄ΠΊΠΈ ΠΊΠ²Π°ΡΡΠΈΡΡ Ρ Π·Π°Π½ΡΠ»Π΅Π½ΠΈΠ΅ΠΌ
Π‘Ρ
Π΅ΠΌΡ-ΡΠ»Π΅ΠΊΡΡΠΎΠΏΡΠΎΠ²ΠΎΠ΄ΠΊΠΈ:Π£ΡΠ»ΠΎΠ²Π½ΡΠ΅ ΠΎΠ±ΠΎΠ·Π½Π°ΡΠ΅Π½ΠΈΡ Π½Π° ΡΠ»Π΅ΠΊΡΡΠΈΡΠ΅ΡΠΊΠΈΡ
ΡΡ
Π΅ΠΌΠ°Ρ
Π‘Ρ
Π΅ΠΌΡ-ΡΠ»Π΅ΠΊΡΡΠΎΠΏΡΠΎΠ²ΠΎΠ΄ΠΊΠΈ:ΡΡΡΠ°Π½ΠΎΠ²ΠΊΠ° ΡΠΎΠ·Π΅ΡΠΎΠΊ Π² 2-Ρ
ΠΊΠΎΠΌΠ½Π°ΡΠ½ΠΎΠΉ ΠΊΠ²Π°ΡΡΠΈΡΠ΅
Π‘Ρ
Π΅ΠΌΠ° ΡΡΠ°Π²Π½ΠΈΠ²Π°Π½ΠΈΡ ΠΏΠΎΡΠ΅Π½ΠΈΠ°Π»ΠΎΠ²
Π‘Ρ
Π΅ΠΌΠ° ΡΠΈΡΡΠ΅ΠΌΡ ΡΡΠ°Π²Π½ΠΈΠ²Π°Π½ΠΈΡ ΠΏΠΎΡΠ΅Π½ΡΠΈΠ°Π»ΠΎΠ² Π²Π°Π½Π½ΠΎΠΉ ΠΈ Ρ/Ρ 1Π³ΠΎ ΡΡΠ°ΠΆΠ°
Π‘ΠΈΡΡΠ΅ΠΌΠ° ΡΡΠ°Π²Π½ΠΈΠ²Π°Π½ΠΈΡ ΠΏΠΎΡΠ΅Π½ΡΠΈΠ°Π»ΠΎΠ² Π²Π°Π½Π½ΠΎΠΉ 2ΠΉ ΡΡΠ°ΠΆ
Π‘ΠΈΡΡΠ΅ΠΌΠ½Π°Ρ Π‘Ρ
Π΅ΠΌΠ° Π²Π°ΡΠ°Π²Π½ΠΈΠ²Π°Π½ΠΈΡ ΠΏΠΎΡΠ΅Π½ΡΠΈΠ°Π»ΠΎΠ²
ΠΠ»Π΅ΠΊΡΡΠΈΡΠ΅ΡΠΊΠ°Ρ ΡΡ
Π΅ΠΌΠ° ΠΎΡΠ²Π΅ΡΠ΅Π½ΠΈΡ 1-ΠΊΠΎΠΌΠ½Π°ΡΠ½ΠΎΠΉ ΠΊΠ²Π°ΡΡΠΈΡΡ
ΠΠ»Π΅ΠΊΡΡΠΈΡΠ΅ΡΠΊΠ°Ρ ΡΡ
Π΅ΠΌΠ° ΡΠΎΠ·Π΅ΡΠΎΠΊ 1-ΠΊΠΎΠΌΠ½Π°ΡΠ½ΠΎΠΉ ΠΊΠ²Π°ΡΡΠΈΡΡ
Π‘Ρ
Π΅ΠΌΡ-ΡΠ»Π΅ΠΊΡΡΠΎΠΏΡΠΎΠ²ΠΎΠ΄ΠΊΠΈ:ΠΠ΅Π»Π΅Π½ΠΈΠ΅ Π½Π°Π³ΡΡΠ·ΠΊΠΈ Π½Π° Π³ΡΡΠΏΠΏΡΒ (340 Ρ
340)
Π‘Ρ
Π΅ΠΌΡ-ΡΠ»Π΅ΠΊΡΡΠΎΠΏΡΠΎΠ²ΠΎΠ΄ΠΊΠΈ ΠΠ²ΠΎΠ΄ Π² ΠΊΠΎΠΌΠ½Π°ΡΡΒ (Β 450Β ΓΒ 223)
Π‘Ρ
Π΅ΠΌΡ-ΡΠ»Π΅ΠΊΡΡΠΎΠΏΡΠΎΠ²ΠΎΠ΄ΠΊΠΈ ΠΊΠ²Π°ΡΡΠΈΡΠ½ΠΎΠΉ Π³ΡΡΠΏΠΏΠΎΠ²ΠΎΠΉ ΡΠ΅ΡΠΈΒ (Π Π°Π·ΠΌΠ΅ΡΡ:Β 450Β ΓΒ 334)
Π‘Ρ
Π΅ΠΌΡ-ΡΠ»Π΅ΠΊΡΡΠΎΠΏΡΠΎΠ²ΠΎΠ΄ΠΊΠΈ ΠΏΡΠΈ Π½Π΅Π±ΠΎΠ»ΡΡΠΎΠΉ ΠΌΠΎΡΠ½ΠΎΡΡΠΈ ΡΠ»Π΅ΠΊΡΡΠΎΠΏΡΠΈΠ±ΠΎΡΠΎΠ²Β (Π Π°Π·ΠΌΠ΅ΡΡ:Β 450Β ΓΒ 332)
Π‘Ρ
Π΅ΠΌΡ-ΡΠ»Π΅ΠΊΡΡΠΎΠΏΡΠΎΠ²ΠΎΠ΄ΠΊΠΈ ΠΊΠ²Π°ΡΡΠΈΡΡ Π±Π΅Π· Π·Π°Π½ΡΠ»Π΅Π½ΠΈΡΒ (Π Π°Π·ΠΌΠ΅ΡΡ:Β 450Β ΓΒ 336)
Π‘Ρ
Π΅ΠΌΡ-ΡΠ»Π΅ΠΊΡΡΠΎΠΏΡΠΎΠ²ΠΎΠ΄ΠΊΠΈ ΠΊΠ²Π°ΡΡΠΈΡΡ Ρ Π·Π°Π½ΡΠ»Π΅Π½ΠΈΠ΅ΠΌ (Π Π°Π·ΠΌΠ΅ΡΡ:Β 450Β ΓΒ 331)
Π£ΡΠ»ΠΎΠ²Π½ΡΠ΅ ΠΎΠ±ΠΎΠ·Π½Π°ΡΠ΅Π½ΠΈΡ Π½Π° ΡΠ»Π΅ΠΊΡΡΠΈΡΠ΅ΡΠΊΠΈΡ
ΡΡ
Π΅ΠΌΠ°Ρ
(Π Π°Π·ΠΌΠ΅ΡΡ:Β 336Β ΓΒ 373)
ΡΡΡΠ°Π½ΠΎΠ²ΠΊΠ° ΡΠΎΠ·Π΅ΡΠΎΠΊ Π² 2-Ρ
ΠΊΠΎΠΌΠ½Π°ΡΠ½ΠΎΠΉ ΠΊΠ²Π°ΡΡΠΈΡΠ΅ (Π Π°Π·ΠΌΠ΅ΡΡ:Β 350Β ΓΒ 322)
ΠΠΎΠ΄ΠΊΠ»ΡΡΠ΅Π½ΠΈΠ΅ ΡΠ»Π΅ΠΊΡΡΠΎΡΡΠ΅ΡΡΠΈΠΊΠ° (404 ΓΒ 334)
ΠΠΎΠ½ΡΠ°ΠΆΠ½Π°Ρ ΡΠ»Π΅ΠΊΡΡΠΎΡΡ
Π΅ΠΌΠ° ΡΠ»Π΅ΠΊΡΡΠΎΠΏΡΠΎΠ²ΠΎΠ΄ΠΊΠΈ ΠΎΡΠ²Π΅ΡΠ΅Π½ΠΈΡ 1ΠΊΠΎΠΌΠ½Π°ΡΠ½ΠΎΠΉ ΠΊΠ²Π°ΡΡΠΈΡΡ (Π Π°Π·ΠΌΠ΅ΡΡ:Β 1024Β ΓΒ 724)

ΠΠ»Π΅ΠΊΡΡΠΎΡΡ
Π΅ΠΌΠ° ΠΏΠΎΠ΄ΠΊΠ»ΡΡΠ΅Π½ΠΈΡ ΡΠ»Π΅ΠΊΡΡΠΎΡΠΈΡΠΊΠ° (450Γ 604)
ΠΠ ΠΠΠ¦ΠΠΠΠΠΠ¬ΠΠ«Π ΠΠΠΠΠ’Π ΠΠ§ΠΠ‘ΠΠΠ Π‘Π₯ΠΠΠ« Π ΠΠ‘ΠΠ ΠΠΠΠΠΠ’ΠΠΠ¬ΠΠ«Π₯ ΠΠΠΠΠ’Π ΠΠ©ΠΠ’ΠΠ(22Β ΡΡ Π΅ΠΌΡ)
ΠΡΠ΅ ΡΡ Π΅ΠΌΡ Π΄ΠΎΠ»ΠΆΠ½Ρ ΠΎΡΠΊΡΡΠ²Π°ΡΡΡΡ Π² Π½ΠΎΠ²ΠΎΠΌ ΠΎΠΊΠ½Π΅
1.Π Π°ΡΠΏΡΠ΅Π΄Π΅Π»ΠΈΡΠ΅Π»ΡΠ½ΡΠΉ ΡΠΈΡ ΡΠΊΡΡΡΠΎΠ³ΠΎ ΠΎΠ±ΡΠ°Π·ΡΠ°
2.Π‘Ρ
Π΅ΠΌΠ° ΡΠ»Π΅ΠΊΡΡΠΈΡΠ΅ΡΠΊΠ°Ρ ΠΏΡΠΈΠ½ΡΠΈΠΏΠΈΠ°Π»ΡΠ½Π°Ρ ΠΠ©Π-12(12 ΠΌΠΎΠ΄ΡΠ»Π΅ΠΉ Π΄Π»Ρ Π°Π²ΡΠΎΠΌΠ°ΡΠΎΠ² Π·Π°ΡΠΈΡΡ)
3.Β Π‘Ρ
Π΅ΠΌΠ° ΡΠ»Π΅ΠΊΡΡΠΈΡΠ΅ΡΠΊΠ°Ρ ΠΏΡΠΈΠ½ΡΠΈΠΏΠΈΠ°Π»ΡΠ½Π°Ρ ΠΠ©Π-6(6 ΠΌΠΎΠ΄ΡΠ»Π΅ΠΉ Π΄Π»Ρ Π°Π²ΡΠΎΠΌΠ°ΡΠΎΠ² Π·Π°ΡΠΈΡΡ)
4.Π‘Ρ
Π΅ΠΌΠ° ΡΠ»Π΅ΠΊΡΡΠΈΡΠ΅ΡΠΊΠ°Ρ ΠΏΡΠΈΠ½ΡΠΈΠΏΠΈΠ°Π»ΡΠ½Π°Ρ ΠΊΠ²Π°ΡΡΠΈΡΠ½ΠΎΠ³ΠΎ Π³ΡΡΠΏΠΏΠΎΠ²ΠΎΠ³ΠΎ ΡΡΠ΅ΡΠ½ΠΎ-ΡΠ°ΡΠΏΡΠ΅Π΄Π΅Π»ΠΈΡΠ΅Π»ΡΠ½ΠΎΠ³ΠΎ ΡΠΈΡΠ° Π½Π° 3 ΠΎΡΡ
ΠΎΠ΄ΡΡΠΈΡ
Π»ΠΈΠ½ΠΈΠΈ.
5.Β Π‘Ρ
Π΅ΠΌΠ° ΡΠ»Π΅ΠΊΡΡΠΈΡΠ΅ΡΠΊΠ°Ρ ΠΏΡΠΈΠ½ΡΠΈΠΏΠΈΠ°Π»ΡΠ½Π°Ρ ΠΊΠ²Π°ΡΡΠΈΡΠ½ΠΎΠ³ΠΎ Π³ΡΡΠΏΠΏΠΎΠ²ΠΎΠ³ΠΎ ΡΠ°ΡΠΏΡΠ΅Π΄Π΅Π»ΠΈΡΠ΅Π»ΡΠ½ΠΎΠ³ΠΎ ΡΠΈΡΠ° Π½Π° 3 ΠΎΡΡ
ΠΎΠ΄ΡΡΠΈΡ
Π»ΠΈΠ½ΠΈΠΈ.
6.Β Π‘Ρ
Π΅ΠΌΠ° ΡΠ»Π΅ΠΊΡΡΠΈΡΠ΅ΡΠΊΠ°Ρ ΠΏΡΠΈΠ½ΡΠΈΠΏΠΈΠ°Π»ΡΠ½Π°Ρ ΠΊΠ²Π°ΡΡΠΈΡΠ½ΠΎΠ³ΠΎ Π³ΡΡΠΏΠΏΠΎΠ²ΠΎΠ³ΠΎ ΡΠ°ΡΠΏΡΠ΅Π΄Π΅Π»ΠΈΡΠ΅Π»ΡΠ½ΠΎΠ³ΠΎ ΡΠΈΡΠ° Π½Π° 5 ΠΎΡΡ
ΠΎΠ΄ΡΡΠΈΡ
Π»ΠΈΠ½ΠΈΠΈ.
7.Β Π‘Ρ
Π΅ΠΌΠ° ΡΠ»Π΅ΠΊΡΡΠΈΡΠ΅ΡΠΊΠ°Ρ ΠΏΡΠΈΠ½ΡΠΈΠΏΠΈΠ°Π»ΡΠ½Π°Ρ ΠΊΠ²Π°ΡΡΠΈΡΠ½ΠΎΠ³ΠΎ Π³ΡΡΠΏΠΏΠΎΠ²ΠΎΠ³ΠΎ ΡΠ°ΡΠΏΡΠ΅Π΄Π΅Π»ΠΈΡΠ΅Π»ΡΠ½ΠΎΠ³ΠΎ ΡΠΈΡΠ° Π½Π° 9 ΠΎΡΡ
ΠΎΠ΄ΡΡΠΈΡ
Π»ΠΈΠ½ΠΈΠΉ.
8.Β Π‘Ρ
Π΅ΠΌΠ° ΡΠ»Π΅ΠΊΡΡΠΈΡΠ΅ΡΠΊΠ°Ρ ΠΏΡΠΈΠ½ΡΠΈΠΏΠΈΠ°Π»ΡΠ½Π°Ρ ΠΊΠ²Π°ΡΡΠΈΡΠ½ΠΎΠ³ΠΎ Π³ΡΡΠΏΠΏΠΎΠ²ΠΎΠ³ΠΎ ΡΠ°ΡΠΏΡΠ΅Π΄Π΅Π»ΠΈΡΠ΅Π»ΡΠ½ΠΎΠ³ΠΎ ΡΠΈΡΠ° Π½Π° 9 ΠΎΡΡ
ΠΎΠ΄ΡΡΠΈΡ
Π»ΠΈΠ½ΠΈΠΉ.
9.Β Π‘Ρ
Π΅ΠΌΠ° ΡΠ»Π΅ΠΊΡΡΠΈΡΠ΅ΡΠΊΠ°Ρ ΠΏΡΠΈΠ½ΡΠΈΠΏΠΈΠ°Π»ΡΠ½Π°Ρ ΡΡΠ΅ΡΠ½ΠΎ-ΡΠ°ΡΠΏΡΠ΅Π΄Π΅Π»ΠΈΡΠ΅Π»ΡΠ½ΠΎΠ³ΠΎ ΡΠΈΡΠ° Π΄Π»Ρ ΠΈΠ½Π΄ΠΈΠ²ΠΈΠ΄ΡΠ°Π»ΡΠ½ΠΎΠ³ΠΎ Π΄ΠΎΠΌΠ°, Π½Π° 10 ΠΎΡΡ
ΠΎΠ΄ΡΡΠΈΡ
Π»ΠΈΠ½ΠΈΠΈ, Ρ ΠΎΠ΄Π½ΠΈΠΌ ΡΡΠ΅Ρ
ΡΠ°Π·Π½ΡΠΌ Π°Π²ΡΠΎΠΌΠ°ΡΠΎΠΌ Π΄Π»Ρ ΠΏΠΎΡΡΠ΅Π±ΠΈΡΠ΅Π»Π΅ΠΉ.
10.Β Π‘Ρ
Π΅ΠΌΠ° ΡΠ»Π΅ΠΊΡΡΠΈΡΠ΅ΡΠΊΠ°Ρ ΠΏΡΠΈΠ½ΡΠΈΠΏΠΈΠ°Π»ΡΠ½Π°Ρ ΡΡΠ΅ΡΠ½ΠΎ-ΡΠ°ΡΠΏΡΠ΅Π΄Π΅Π»ΠΈΡΠ΅Π»ΡΠ½ΠΎΠ³ΠΎ ΡΠΈΡΠ° Π΄Π»Ρ ΠΈΠ½Π΄ΠΈΠ²ΠΈΠ΄ΡΠ°Π»ΡΠ½ΠΎΠ³ΠΎ Π΄ΠΎΠΌΠ° Π½Π° 9 ΠΎΡΡ
ΠΎΠ΄ΡΡΠΈΡ
Π»ΠΈΠ½ΠΈΠΈ.
11.Π‘Ρ
Π΅ΠΌΠ° ΡΠ»Π΅ΠΊΡΡΠΈΡΠ΅ΡΠΊΠ°Ρ ΠΏΡΠΈΠ½ΡΠΈΠΏΠΈΠ°Π»ΡΠ½Π°Ρ ΡΠΊΠ°ΡΠ° ΡΡΠ΅ΡΠ° ΠΏΠΎΡΡΠ΅Π±Π»Π΅Π½ΠΈΡ ΡΠ»Π΅ΠΊΡΡΠΎΡΠ½Π΅ΡΠ³ΠΈΠΈ-Π©Π£1.
12.Β Π‘Ρ
Π΅ΠΌΠ° ΡΠ»Π΅ΠΊΡΡΠΈΡΠ΅ΡΠΊΠ°Ρ ΠΏΡΠΈΠ½ΡΠΈΠΏΠΈΠ°Π»ΡΠ½Π°Ρ ΡΠΊΠ°ΡΠ° ΡΡΠ΅ΡΠ° ΠΏΠΎΡΡΠ΅Π±Π»Π΅Π½ΠΈΡ ΡΠ»Π΅ΠΊΡΡΠΎΡΠ½Π΅ΡΠ³ΠΈΠΈ-Π©Π£1./Π’
13.Β Π‘Ρ
Π΅ΠΌΠ° ΡΠ»Π΅ΠΊΡΡΠΈΡΠ΅ΡΠΊΠ°Ρ ΠΏΡΠΈΠ½ΡΠΈΠΏΠΈΠ°Π»ΡΠ½Π°Ρ ΡΠΊΠ°ΡΠ° ΡΡΠ΅ΡΠ° ΠΏΠΎΡΡΠ΅Π±Π»Π΅Π½ΠΈΡ ΡΠ»Π΅ΠΊΡΡΠΎΡΠ½Π΅ΡΠ³ΠΈΠΈ-Π©Π£2./Π’
14.Π‘Ρ
Π΅ΠΌΠ° ΡΠ»Π΅ΠΊΡΡΠΈΡΠ΅ΡΠΊΠ°Ρ ΠΏΡΠΈΠ½ΡΠΈΠΏΠΈΠ°Π»ΡΠ½Π°Ρ Π©ΠΠ 12(Π©ΠΈΡ Π°Π²ΡΠΎΠΌΠ°ΡΠΈΡΠ΅ΡΠΊΠΎΠ³ΠΎ ΠΏΠ΅ΡΠ΅ΠΊΠ»ΡΡΠ΅Π½ΠΈΡ ΡΠ»Π΅ΠΊΡΡΠΎΠΏΠΈΡΠ°Π½ΠΈΡ)
15,Β Π‘Ρ
Π΅ΠΌΠ° ΡΠ»Π΅ΠΊΡΡΠΈΡΠ΅ΡΠΊΠ°Ρ ΠΏΡΠΈΠ½ΡΠΈΠΏΠΈΠ°Π»ΡΠ½Π°Ρ Π©ΠΠ 23(Π©ΠΈΡ Π°Π²ΡΠΎΠΌΠ°ΡΠΈΡΠ΅ΡΠΊΠΎΠ³ΠΎ ΠΏΠ΅ΡΠ΅ΠΊΠ»ΡΡΠ΅Π½ΠΈΡ ΡΠ»Π΅ΠΊΡΡΠΎΠΏΠΈΡΠ°Π½ΠΈΡ)
16.Β Π‘Ρ
Π΅ΠΌΠ° ΡΠ»Π΅ΠΊΡΡΠΈΡΠ΅ΡΠΊΠ°Ρ ΠΏΡΠΈΠ½ΡΠΈΠΏΠΈΠ°Π»ΡΠ½Π°Ρ Π©ΠΠ 33(Π©ΠΈΡ Π°Π²ΡΠΎΠΌΠ°ΡΠΈΡΠ΅ΡΠΊΠΎΠ³ΠΎ ΠΏΠ΅ΡΠ΅ΠΊΠ»ΡΡΠ΅Π½ΠΈΡ ΡΠ»Π΅ΠΊΡΡΠΎΠΏΠΈΡΠ°Π½ΠΈΡ)
17.Β Π‘Ρ
Π΅ΠΌΠ° ΡΠ»Π΅ΠΊΡΡΠΈΡΠ΅ΡΠΊΠ°Ρ ΠΏΡΠΈΠ½ΡΠΈΠΏΠΈΠ°Π»ΡΠ½Π°Ρ Π©ΠΠ 43(Π©ΠΈΡ Π°Π²ΡΠΎΠΌΠ°ΡΠΈΡΠ΅ΡΠΊΠΎΠ³ΠΎ ΠΏΠ΅ΡΠ΅ΠΊΠ»ΡΡΠ΅Π½ΠΈΡ ΡΠ»Π΅ΠΊΡΡΠΎΠΏΠΈΡΠ°Π½ΠΈΡ)
18,Β Π‘Ρ
Π΅ΠΌΠ° ΡΠ»Π΅ΠΊΡΡΠΈΡΠ΅ΡΠΊΠ°Ρ ΠΏΡΠΈΠ½ΡΠΈΠΏΠΈΠ°Π»ΡΠ½Π°Ρ Π©ΠΠ 53(Π©ΠΈΡ Π°Π²ΡΠΎΠΌΠ°ΡΠΈΡΠ΅ΡΠΊΠΎΠ³ΠΎ ΠΏΠ΅ΡΠ΅ΠΊΠ»ΡΡΠ΅Π½ΠΈΡ ΡΠ»Π΅ΠΊΡΡΠΎΠΏΠΈΡΠ°Π½ΠΈΡ)
19.ΠΠ»Π΅ΠΊΡΡΠΈΡΠ΅ΡΠΊΠ°Ρ ΠΏΡΠΈΠ½ΡΠΈΠΏΠΈΠ°Π»ΡΠ½Π°Ρ ΡΡ
Π΅ΠΌΠ° ΡΠΈΡΠ° Π²Π²ΠΎΠ΄Π½ΠΎΠ³ΠΎ ΡΡΠ΅Ρ
ΡΠ°Π·Π½ΠΎΠ³ΠΎ Π½Π° 20 Π°Π²ΡΠΎΠΌΠ°ΡΠΎΠ²
20.Β ΠΠ»Π΅ΠΊΡΡΠΈΡΠ΅ΡΠΊΠ°Ρ ΠΏΡΠΈΠ½ΡΠΈΠΏΠΈΠ°Π»ΡΠ½Π°Ρ ΡΡ
Π΅ΠΌΠ° ΡΠΈΡΠ° Π²Π²ΠΎΠ΄Π½ΠΎΠ³ΠΎ ΡΡΠ΅Ρ
ΡΠ°Π·Π½ΠΎΠ³ΠΎ Π½Π° 4 Π°Π²ΡΠΎΠΌΠ°ΡΠ°
21.Β ΠΠ»Π΅ΠΊΡΡΠΈΡΠ΅ΡΠΊΠ°Ρ ΠΏΡΠΈΠ½ΡΠΈΠΏΠΈΠ°Π»ΡΠ½Π°Ρ ΡΡ
Π΅ΠΌΠ° ΡΠΈΡΠ° Π²Π²ΠΎΠ΄Π½ΠΎΠ³ΠΎ ΡΡΠ΅Ρ
ΡΠ°Π·Π½ΠΎΠ³ΠΎ Π½Π° 8 Π°Π²ΡΠΎΠΌΠ°ΡΠΎΠ²
22.Β ΠΠ»Π΅ΠΊΡΡΠΈΡΠ΅ΡΠΊΠ°Ρ ΠΏΡΠΈΠ½ΡΠΈΠΏΠΈΠ°Π»ΡΠ½Π°Ρ ΡΡ
Π΅ΠΌΠ° ΡΠΈΡΠ° Π²Π²ΠΎΠ΄Π½ΠΎΠ³ΠΎ ΡΡΠ΅Ρ
ΡΠ°Π·Π½ΠΎΠ³ΠΎ Π½Π° 10 Π°Π²ΡΠΎΠΌΠ°ΡΠΎΠ²
ΠΠ»Π΅ΠΊΡΡΠΎΠΏΡΠΎΠ΅ΠΊΡΡ
Π‘ΠΏΠ΅ΡΠΈΠ°Π»ΡΠ½ΠΎ Π΄Π»Ρ ΡΠ°ΠΉΡΠ°: ΠΡΠ΅ ΠΏΡΠΎ ΡΠ΅ΠΌΠΎΠ½Ρ ΠΊΠ²Π°ΡΡΠΈΡΡ
ΠΡΡΠ³ΠΈΠ΅ ΡΡΠ°ΡΡΠΈ ΡΠ°ΠΉΡΠ° ΠΏΠΎ ΡΠ΅ΠΌΠ΅
ΠΏΠΎΡ ΠΎΠΆΠΈΠ΅ ΡΡΠ°ΡΡΠΈ:
www.otdelochnik24.ru
Π‘Ρ Π΅ΠΌΠ° ΠΈ ΡΠ°Π·Π²ΠΎΠ΄ΠΊΠ° ΡΠ»Π΅ΠΊΡΡΠΈΠΊΠΈ Π² ΠΊΠ²Π°ΡΡΠΈΡΠ΅
ΠΡΠΈ Π·Π°ΡΠ΅Π»Π΅Π½ΠΈΠΈ Π² ΠΊΠ²Π°ΡΡΠΈΡΡ ΠΎΠ³ΡΠΎΠΌΠ½ΡΠΌ Π½Π΅Π΄ΠΎΡΡΠ°ΡΠΊΠΎΠΌ Π²ΡΡΡΡΠΏΠ°Π΅Ρ ΡΠΎ, ΡΡΠΎ ΠΌΠΎΠ½ΡΠ°ΠΆΠ½ΡΠΉ ΠΏΠ»Π°Π½ ΡΠ»Π΅ΠΊΡΡΠΎΠΏΡΠΎΠ²ΠΎΠ΄ΠΊΠΈ Π½Π΅ Π²ΡΠ΄Π°Π΅ΡΡΡ Π½Π° ΡΡΠΊΠΈ ΠΆΠΈΠ»ΡΡΠ°ΠΌ, Π² ΠΎΡΠ»ΠΈΡΠΈΠ΅ ΠΎΡ ΡΠ°ΡΡΠ½ΠΎΠ³ΠΎ ΡΠ΅ΠΊΡΠΎΡΠ°, Π³Π΄Π΅ ΠΈΡΠΏΠΎΠ»Π½ΠΈΡΠ΅Π»ΡΠ½Π°Ρ ΡΡ Π΅ΠΌΠ° β ΠΎΠ±ΡΠ·Π°ΡΠ΅Π»ΡΠ½ΡΠΉ Π΄ΠΎΠΊΡΠΌΠ΅Π½Ρ ΠΏΡΠΈ ΡΠΎΠ³Π»Π°ΡΠΎΠ²Π°Π½ΠΈΠΈ ΠΏΡΠΎΠ΅ΠΊΡΠ° Π² ΡΠΎΠΎΡΠ²Π΅ΡΡΡΠ²ΡΡΡΠΈΡ ΠΈΠ½ΡΡΠ°Π½ΡΠΈΡΡ . Π ΡΡΠΎΠΉ ΡΡΠ°ΡΡΠ΅ ΠΏΠΎΠ³ΠΎΠ²ΠΎΡΠΈΠΌ ΠΎ ΡΠΎΠΌ, ΠΊΠ°ΠΊΠΈΠ΅ Π±ΡΠ²Π°ΡΡ Π²Π°ΡΠΈΠ°Π½ΡΡ ΡΠ»Π΅ΠΊΡΡΠΎΡΠ½Π°Π±ΠΆΠ΅Π½ΠΈΡ ΡΠ°Π·Π»ΠΈΡΠ½ΡΡ ΠΊΠ²Π°ΡΡΠΈΡ ΠΈ ΠΊΠ°ΠΊ ΠΏΡΠ°Π²ΠΈΠ»ΡΠ½ΠΎ ΡΠΎΡΡΠ°Π²ΠΈΡΡ ΡΡ Π΅ΠΌΡ ΡΠ»Π΅ΠΊΡΡΠΈΠΊΠΈ.
ΠΡΠ»ΠΈ Π²Ρ Π½Π΅ ΠΌΠΎΠΆΠ΅ΡΠ΅ ΠΏΠΎΡ Π²Π°ΡΡΠ°ΡΡΡΡ Π½Π°Π»ΠΈΡΠΈΠ΅ΠΌ Π·Π½Π°Π½ΠΈΠΉ, Π½Π΅ ΡΡΠΎΠΈΡ Π±ΡΠ°ΡΡΡΡ Π·Π° ΡΠ°ΠΊΡΡ ΡΠ»ΠΎΠΆΠ½ΡΡ ΡΠ°Π±ΠΎΡΡ.
[include id=Β»1β³ title=Β»Π Π΅ΠΊΠ»Π°ΠΌΠ° Π² ΡΠ΅ΠΊΡΡΠ΅Β»]
ΠΡΡΡΠ΅ ΠΎΠ±ΡΠ°ΡΠΈΡΠ΅ΡΡ Π·Π° ΠΏΠΎΠΌΠΎΡΡΡ ΠΊ ΡΠΏΠ΅ΡΠΈΠ°Π»ΠΈΡΡΠ°ΠΌ, ΠΊΠΎΡΠΎΡΡΠ΅ Π±ΡΡΡΡΠΎ ΠΈ ΠΊΠ°ΡΠ΅ΡΡΠ²Π΅Π½Π½ΠΎ Π½Π΅ ΡΠΎΠ»ΡΠΊΠΎ ΡΠΎΡΡΠ°Π²ΡΡ ΠΏΠ»Π°Π½, ΠΏΡΠΈ Π½Π΅ΠΎΠ±Ρ ΠΎΠ΄ΠΈΠΌΠΎΡΡΠΈ ΡΡΡΡΠ°Π½ΡΡ Π½Π΅ΠΈΡΠΏΡΠ°Π²Π½ΠΎΡΡΡ ΠΈΠ»ΠΈ Π·Π°ΠΌΠ΅Π½ΡΡ ΡΡΠ°ΡΡΡ ΠΏΡΠΎΠ²ΠΎΠ΄ΠΊΡ. Π’Π΅ΠΌ, ΠΊΡΠΎ ΠΏΠΎΠ½ΠΈΠΌΠ°Π΅Ρ,Β Π½Π°ΠΏΠΎΠΌΠ½ΠΈΠΌ ΠΎΡΠ½ΠΎΠ²Π½ΡΠ΅ ΡΠΏΠΎΡΠΎΠ±Ρ ΡΠΎΠ΅Π΄ΠΈΠ½Π΅Π½ΠΈΡ ΡΠ»Π΅ΠΊΡΡΠΎΡΠ΅ΠΏΠ΅ΠΉ:
- ΠΠΎΡΠ»Π΅Π΄ΠΎΠ²Π°ΡΠ΅Π»ΡΠ½ΠΎΠ΅ Β β ΠΊΠ°ΠΆΠ΄ΡΠΉ ΡΠ»Π΅ΠΌΠ΅Π½Ρ ΡΠ°ΡΠΏΠΎΠ»Π°Π³Π°Π΅ΡΡΡ Π·Π° ΠΏΡΠ΅Π΄ΡΠ΄ΡΡΠΈΠΌ, ΡΠ°ΠΊΠΎΠ΅ ΡΠΎΠ΅Π΄ΠΈΠ½Π΅Π½ΠΈΠ΅ Π½Π΅ ΠΈΠΌΠ΅Π΅Ρ ΡΠ·Π»ΠΎΠ². Π‘Π°ΠΌΡΠΉ ΡΠ°ΡΠΏΡΠΎΡΡΡΠ°Π½Π΅Π½Π½ΡΠΉ ΠΏΡΠΈΠΌΠ΅Ρ β Π΅Π»ΠΎΡΠ½Π°Ρ Π³ΠΈΡΠ»ΡΠ½Π΄Π°, ΡΠΎ Π΅ΡΡΡ Π²ΡΠ΅ ΠΏΠΎΡΡΠ΅Π±ΠΈΡΠ΅Π»ΠΈ Π½Π°Ρ ΠΎΠ΄ΡΡΡΡ Π½Π° ΠΎΠ΄Π½ΠΎΠΌ ΠΏΡΠΎΠ²ΠΎΠ΄Π΅. ΠΠ΅ΡΠΎΠΌΡΠΉ Π½Π΅Π΄ΠΎΡΡΠ°ΡΠΎΠΊ β ΠΏΡΠΈ Π²ΡΡ ΠΎΠ΄Π΅ ΠΈΠ· ΡΡΡΠΎΡ ΠΎΠ΄Π½ΠΎΠ³ΠΎ ΡΠ»Π΅ΠΌΠ΅Π½ΡΠ° Π²ΡΡ ΡΠ΅ΠΏΡ ΠΏΠ΅ΡΠ΅ΡΡΠ°Π΅Ρ ΡΠ°Π±ΠΎΡΠ°ΡΡ.
- ΠΠ°ΡΠ°Π»Π»Π΅Π»ΡΠ½ΠΎΠ΅ β Π½ΠΈ ΠΎΠ΄ΠΈΠ½ ΡΠ»Π΅ΠΌΠ΅Π½Ρ Π½Π΅ ΡΠΎΠ΅Π΄ΠΈΠ½Π΅Π½ ΠΌΠ΅ΠΆΠ΄Ρ ΡΠΎΠ±ΠΎΠΉ, Π½ΠΎ ΠΎΠ½ΠΈ ΠΎΠ±ΡΠ΅Π΄ΠΈΠ½Π΅Π½Ρ Π΄Π²ΡΠΌΡ ΡΠ·Π»Π°ΠΌΠΈ. ΠΡΠΈ Π²ΠΎΠ·Π½ΠΈΠΊΠ½ΠΎΠ²Π΅Π½ΠΈΠΈ Π½Π΅ΠΈΡΠΏΡΠ°Π²Π½ΠΎΡΡΠΈ ΠΎΠ΄Π½ΠΎΠ³ΠΎ ΠΈΡ ΠΏΠΎΡΡΠ΅Π±ΠΈΡΠ΅Π»Π΅ΠΉ, ΠΎΡΡΠ°Π»ΡΠ½ΡΠ΅ ΠΏΡΠΎΠ΄ΠΎΠ»ΠΆΠ°ΡΡ ΡΠ°Π±ΠΎΡΠ°ΡΡ.
- Π‘ΠΌΠ΅ΡΠ°Π½Π½ΠΎΠ΅ β ΠΊΠΎΠ³Π΄Π° Π½Π° ΠΎΠ΄Π½ΠΎΠΌ ΡΡΠ°ΡΡΠΊΠ΅ ΡΠ»Π΅ΠΊΡΡΠΎΡΠ΅ΠΏΠΈ ΠΏΡΠΈΠΌΠ΅Π½ΡΡΡΡΡ ΠΈ ΠΏΠ΅ΡΠ²ΡΠΉ, ΠΈ Π²ΡΠΎΡΠΎΠΉ ΡΠΈΠΏ ΡΠΎΠ΅Π΄ΠΈΠ½Π΅Π½ΠΈΠΉ.
ΠΠ° ΡΡΠΎΠΌ ΡΠΈΡΡΠ½ΠΊΠ΅ ΠΏΠΎΠΊΠ°Π·Π°Π½Ρ Π²ΡΠ΅ Π²ΠΈΠ΄Ρ ΡΠΎΠ΅Π΄ΠΈΠ½Π΅Π½ΠΈΠΉ: Π½Π°ΠΏΡΠΈΠΌΠ΅Ρ ΡΠ»Π΅ΠΊΡΡΠΈΡΠ΅ΡΠΊΠΈΠ΅ ΡΠΎΡΠΊΠΈ 1,2,3 β ΡΠΎΠ΅Π΄ΠΈΠ½Π΅Π½Ρ ΠΏΠ°ΡΠ°Π»Π»Π΅Π»ΡΠ½ΠΎ, 4,5,6 β ΠΏΠΎΡΠ»Π΅Π΄ΠΎΠ²Π°ΡΠ΅Π»ΡΠ½ΠΎ, Π° Π²Π΅ΡΡ ΡΡΠ°ΡΡΠΎΠΊ ΡΡΠΈΡΠ°Π΅ΡΡΡ ΠΊΠΎΠΌΠ±ΠΈΠ½ΠΈΡΠΎΠ²Π°Π½Π½ΡΠΌ.
ΠΡΠ±ΡΠ°Π½Π½Π°Ρ ΡΠ°Π·Π²ΠΎΠ΄ΠΊΠ° ΠΎΡΠ²Π΅ΡΠ°Π΅Ρ ΠΏΠΎΠ»Π½ΠΎΡΡΡΡ Π·Π° Π²ΡΡ ΡΡ Π΅ΠΌΡ. ΠΡΠ΅Π³ΠΎ Π²ΡΠ΄Π΅Π»ΡΠ΅ΡΡΡ ΡΡΠΈ ΠΎΡΠ½ΠΎΠ²Π½ΡΡ ΡΠΈΠΏΠ°:
- Π‘Π°ΠΌΡΠΉ ΡΠ°ΡΡΡΠΉ ΡΠΈΠΏ ΡΠ°Π·Π²ΠΎΠ΄ΠΊΠΈ β ΡΠ΅ΡΠ΅Π· ΡΠ°ΡΠΏΡΠ΅Π΄Π΅Π»ΠΈΡΠ΅Π»ΡΠ½ΡΠ΅ ΠΊΠΎΡΠΎΠ±ΠΊΠΈ. ΠΠ»Π΅ΠΊΡΡΠΈΡΠ΅ΡΠΊΠΈΠΉ ΡΠΈΡΠΎΠΊ ΡΠ°ΡΠΏΠΎΠ»Π°Π³Π°Π΅ΡΡΡ Π½Π° Π»Π΅ΡΡΠ½ΠΈΡΠ½ΠΎΠΉ ΠΊΠ»Π΅ΡΠΊΠ΅, Π° Π½Π΅ Π² ΠΆΠΈΠ»ΠΎΠΌ ΠΏΠΎΠΌΠ΅ΡΠ΅Π½ΠΈΠΈ. ΠΡ Π½Π΅Π³ΠΎ Π²Ρ
ΠΎΠ΄ΠΈΡ ΠΏΠΈΡΠ°ΡΡΠΈΠΉ ΠΊΠ°Π±Π΅Π»Ρ, Π° Π² ΡΠ°ΠΌΠΎΠΌ ΡΠΈΡΠΊΠ΅ ΡΠ°ΡΠΏΠΎΠ»Π°Π³Π°ΡΡΡΡ ΡΡΠ΅ΡΡΠΈΠΊ ΠΈ Π½Π΅ΡΠΊΠΎΠ»ΡΠΊΠΎ Π²ΡΠΊΠ»ΡΡΠ°ΡΠ΅Π»Π΅ΠΉ (ΡΠ°ΡΠ΅ Π²ΡΠ΅Π³ΠΎ 1-3). Π ΠΊΠ°ΠΆΠ΄ΠΎΠΉ ΠΎΡΠ΄Π΅Π»ΡΠ½ΠΎΠΉ ΠΊΠΎΠΌΠ½Π°ΡΠ΅ ΡΠ»Π΅ΠΊΡΡΠΎΡΠ½Π°Π±ΠΆΠ΅Π½ΠΈΠ΅ ΠΎΡΡΡΠ΅ΡΡΠ²Π»ΡΠ΅ΡΡΡ ΡΠ΅ΡΠ΅Π· ΡΠ°ΡΠΏΡΠ΅Π΄Π΅Π»ΠΈΡΠ΅Π»ΡΠ½ΡΡ ΠΊΠΎΡΠΎΠ±ΠΊΡ, ΡΠ°ΡΠΏΠΎΠ»Π°Π³Π°ΡΡΡΡΡΡ ΠΏΡΠΈ Π²Ρ
ΠΎΠ΄Π΅.
Π Π°ΡΠΏΡΠ΅Π΄Π΅Π»ΠΈΡΠ΅Π»ΡΠ½ΡΠ΅ ΠΊΠΎΡΠΎΠ±Π° ΡΠ°ΡΠΏΠΎΠ»Π°Π³Π°ΡΡΡΡ Π½Π°Π΄ Π²ΡΠΊΠ»ΡΡΠ°ΡΠ΅Π»Π΅ΠΌ ΠΎΠΊΠΎΠ»ΠΎ Π²Ρ ΠΎΠ΄Π° Π² ΠΊΠΎΠΌΠ½Π°ΡΡ
- Β«ΠΠ²Π΅Π·Π΄Π°Β». ΠΠ°ΠΆΠ΄Π°Ρ ΡΠΎΡΠΊΠ° ΠΎΡΠ²Π΅ΡΠ΅Π½ΠΈΡ ΠΈΠ»ΠΈ ΡΠΎΠ·Π΅ΡΠΊΠ° ΡΠ°ΡΠΏΠΎΠ»Π°Π³Π°ΡΡΡΡ Π½Π° ΠΎΡΠ΄Π΅Π»ΡΠ½ΠΎΠΉ ΠΊΠ°Π±Π΅Π»ΡΠ½ΠΎΠΉ Π»ΠΈΠ½ΠΈΠΈ, Π·Π°Ρ ΠΎΠ΄ΡΡΠ΅ΠΉ Π² ΡΠ»Π΅ΠΊΡΡΠΈΡΠ΅ΡΠΊΠΈΠΉ ΡΠΈΡ, ΠΈ Π·Π°ΡΠ°ΡΡΡΡ ΠΈΠΌΠ΅ΡΡ ΡΠΎΠ±ΡΡΠ²Π΅Π½Π½ΡΠΉ Π°Π²ΡΠΎΠΌΠ°ΡΠΈΡΠ΅ΡΠΊΠΈΠΉ Π²ΡΠΊΠ»ΡΡΠ°ΡΠ΅Π»Ρ. Π’Π°ΠΊΠ°Ρ ΡΠ°Π·Π²ΠΎΠ΄ΠΊΠ° Π΄Π°Π΅Ρ Π²ΠΎΠ·ΠΌΠΎΠΆΠ½ΠΎΡΡΡ ΠΎΡΡΡΠ΅ΡΡΠ²Π»ΡΡΡ ΠΏΠΎΠ»Π½ΡΠΉ ΠΊΠΎΠ½ΡΡΠΎΠ»Ρ Π½Π°Π΄ ΠΊΠ°ΠΆΠ΄ΡΠΌ ΡΠ»Π΅ΠΌΠ΅Π½ΡΠΎΠΌ ΡΠ΅ΠΏΠΈ ΡΠ»Π΅ΠΊΡΡΠΎΡΠ½Π°Π±ΠΆΠ΅Π½ΠΈΡ, Π½ΠΎ ΠΎΡΡΡΠΈΠΌΡΠΉ ΠΌΠΈΠ½ΡΡ Π΄Π»Ρ Π²Π»Π°Π΄Π΅Π»ΡΡΠ° β Π·Π½Π°ΡΠΈΡΠ΅Π»ΡΠ½ΠΎΠ΅ ΡΠ²Π΅Π»ΠΈΡΠ΅Π½ΠΈΠ΅ ΠΊΠΎΠ»ΠΈΡΠ΅ΡΡΠ²Π° Π½Π΅ΠΎΠ±Ρ ΠΎΠ΄ΠΈΠΌΠΎΠΉ ΠΏΡΠΎΠ²ΠΎΠ΄ΠΊΠΈ ΠΈ ΡΡΡΠ΄ΠΎΠ·Π°ΡΡΠ°Ρ, Π²ΡΡΠΎΠΊΠ°Ρ ΡΡΠΎΠΈΠΌΠΎΡΡΡ Π΄ΠΎΠ²ΠΎΠ»ΡΠ½ΠΎ Π³Π°Π±Π°ΡΠΈΡΠ½ΠΎΠ³ΠΎ ΡΠΈΡΠ°, ΡΡΠΎ ΠΏΡΠΈΠ²ΠΎΠ΄ΠΈΡ ΠΊ ΡΡΡΠ΅ΡΡΠ²Π΅Π½Π½ΠΎΠΌΡ ΡΠ΄ΠΎΡΠΎΠΆΠ°Π½ΠΈΡ ΠΏΡΠΎΠ΅ΠΊΡΠ°.
- Β«Π¨Π»Π΅ΠΉΡΒ». ΠΡΠΈΠ½ΡΠΈΠΏ ΡΡ
ΠΎΠ΄Π΅Π½ ΡΠΎ Β«Π·Π²Π΅Π·Π΄ΠΎΠΉΒ», Π½ΠΎ ΠΎΡΠ»ΠΈΡΠ°Π΅ΡΡΡ ΡΠ΅ΠΌ, ΡΡΠΎ Π½Π° ΠΎΠ΄Π½ΠΎΠΌ ΠΊΠ°Π±Π΅Π»Π΅ ΡΠ°Π·ΠΌΠ΅ΡΠ°Π΅ΡΡΡ Π½Π΅ ΠΎΠ΄ΠΈΠ½ ΡΠ»Π΅ΠΌΠ΅Π½Ρ, Π° Π½Π΅ΡΠΊΠΎΠ»ΡΠΊΠΎ. ΠΡΠΎΠ΅ΠΊΡ ΠΎΠ±ΠΎΠΉΠ΄Π΅ΡΡΡ Π΄Π΅ΡΠ΅Π²Π»Π΅ ΠΏΡΠ΅Π΄ΡΠ΄ΡΡΠ΅Π³ΠΎ.

Π§Π°ΡΠ΅ Π²ΡΠ΅Π³ΠΎ ΠΈΡΠΏΠΎΠ»ΡΠ·ΡΡΡΡΡ ΡΠΌΠ΅ΡΠ°Π½Π½ΡΠ΅ ΡΠΈΠΏΡ. Π Π΄Π°Π½Π½ΠΎΠΌ ΠΏΡΠΈΠΌΠ΅ΡΠ΅ ΡΡΠΎ Β«Π·Π²Π΅Π·Π΄Π°Β» ΠΈ Β«ΡΠ»Π΅ΠΉΡΒ»
Π Π΅Π΄ΠΊΠΎ ΠΌΠΎΠΆΠ½ΠΎ Π²ΡΡΡΠ΅ΡΠΈΡΡ ΠΎΠ΄ΠΈΠ½ ΠΈΠ· Π²Π°ΡΠΈΠ°Π½ΡΠΎΠ² Π² Β«ΡΠΈΡΡΠΎΠΌ Π²ΠΈΠ΄Π΅Β». Π ΠΊΠ°ΠΆΠ΄ΠΎΠΌ ΠΊΠΎΠ½ΠΊΡΠ΅ΡΠ½ΠΎΠΌ ΡΠ»ΡΡΠ°Π΅ ΠΎΠ½ΠΈ ΡΠΌΠ΅ΡΠΈΠ²Π°ΡΡΡΡ Π΄Π»Ρ Π΄ΠΎΡΡΠΈΠΆΠ΅Π½ΠΈΡ ΠΌΠ°ΠΊΡΠΈΠΌΠ°Π»ΡΠ½ΠΎ ΡΡΡΠ΅ΠΊΡΠΈΠ²Π½ΠΎΠ³ΠΎ ΡΠ΅Π·ΡΠ»ΡΡΠ°ΡΠ°.
ΠΡΠ±Π°Ρ ΡΡ Π΅ΠΌΠ° β ΡΠΎΡΠ½ΡΠΉ ΡΠ΅ΡΡΠ΅ΠΆ ΠΏΠ»Π°Π½Π° Π²ΡΠ΅Ρ ΠΏΠΎΠΌΠ΅ΡΠ΅Π½ΠΈΠΉ Ρ ΡΠΎΡΠ½ΡΠΌ ΡΠΊΠ°Π·Π°Π½ΠΈΠ΅ΠΌ ΡΠ°ΡΠΏΡΠ΅Π΄Π΅Π»ΠΈΡΠ΅Π»ΡΠ½ΡΡ Π³ΡΡΠΏΠΏ ΠΈ ΠΊΠ°ΠΆΠ΄ΠΎΠ³ΠΎ ΡΠ»Π΅ΠΌΠ΅Π½ΡΠ° ΡΠ»Π΅ΠΊΡΡΠΎΡΠ½Π°Π±ΠΆΠ΅Π½ΠΈΡ. ΠΡΡΡΠ΅ Π²ΡΠ΅Π³ΠΎ ΡΠ°Π·ΠΌΠ΅ΡΠ°ΡΡ Π΅Π΅ Π½Π΅ Π½Π° ΠΎΠ΄Π½ΠΎΠΌ Π»ΠΈΡΡΠ΅, Π° Π½Π° ΠΎΡΠ΄Π΅Π»ΡΠ½ΡΡ , Π½Π° ΠΊΠ°ΠΆΠ΄ΠΎΠΌ ΠΈΠ· ΠΊΠΎΡΠΎΡΡΡ Π±ΡΠ΄Π΅Ρ ΠΏΠΎΠ΄ΡΠΎΠ±Π½ΠΎΠ΅ ΠΎΠΏΠΈΡΠ°Π½ΠΈΠ΅ ΡΠΎΠ»ΡΠΊΠΎ ΠΎΠ΄Π½ΠΎΠΉ Π³ΡΡΠΏΠΏΡ. Π Π΄Π°Π»ΡΠ½Π΅ΠΉΡΠ΅ΠΌ ΡΠ°ΠΊΠΎΠΉ ΠΏΠ»Π°Π½ Π±ΡΠ΄Π΅Ρ Π»Π΅Π³ΠΊΠΎ ΡΠΈΡΠ°ΡΡ ΠΈ ΠΏΠΎΠ½ΠΈΠΌΠ°ΡΡ.
ΠΡΠ΅ ΠΈΡΡΠΎΡΠ½ΠΈΠΊΠΈ ΠΏΠΎΡΡΠ΅Π±Π»Π΅Π½ΠΈΡ ΡΠ»Π΅Π΄ΡΠ΅Ρ ΡΠ°Π·Π΄Π΅Π»ΠΈΡΡ Π½Π° Π½Π΅ΡΠΊΠΎΠ»ΡΠΊΠΎ Π³ΡΡΠΏΠΏ. ΠΠΎΠ΄ΠΊΠ»ΡΡΠΈΠ² ΠΊΠ°ΠΆΠ΄ΡΡ ΠΈΠ· Π½ΠΈΡ ΠΊ ΠΎΡΠ΄Π΅Π»ΡΠ½ΠΎΠΌΡ Π°Π²ΡΠΎΠΌΠ°ΡΡ, Π² Π΄Π°Π»ΡΠ½Π΅ΠΉΡΠ΅ΠΌ ΠΌΠΎΠΆΠ½ΠΎ Π±ΡΠ΄Π΅Ρ ΠΈΠ·Π±Π΅ΠΆΠ°ΡΡ ΠΏΠΎΠ»Π½ΠΎΠ³ΠΎ ΠΎΡΠΊΠ»ΡΡΠ΅Π½ΠΈΡ ΡΠ»Π΅ΠΊΡΡΠΎΡΠ½Π΅ΡΠ³ΠΈΠΈ ΠΏΡΠΈ Π½Π΅ΠΎΠ±Ρ ΠΎΠ΄ΠΈΠΌΠΎΡΡΠΈ ΡΠ΅ΠΌΠΎΠ½ΡΠ° ΠΏΡΠΎΠ²ΠΎΠ΄ΠΊΠΈ Π² ΠΎΠ΄Π½ΠΎΠΉ ΠΈΠ· ΠΊΠΎΠΌΠ½Π°Ρ. ΠΡΠΈ ΠΌΠΎΠ½ΡΠ°ΠΆΠ΅ ΡΠΎΠ»ΡΠΊΠΎ ΠΎΠ΄Π½ΠΎΠΉ Π»ΠΈΠ½ΠΈΠΈ ΠΏΠΎΡΡΠ΅Π±ΡΠ΅ΡΡΡ ΠΎΡΠ΅Π½Ρ ΠΌΠΎΡΠ½ΡΠΉ ΠΊΠ°Π±Π΅Π»Ρ, ΡΠΏΠΎΡΠΎΠ±Π½ΡΠΉ Π²ΡΠ΄Π΅ΡΠΆΠ°ΡΡ Π²ΡΡΠΎΠΊΠΈΠ΅ Π½Π°Π³ΡΡΠ·ΠΊΠΈ, Π²ΠΎΠ·Π½ΠΈΠΊΠ°ΡΡΠΈΠ΅ ΠΏΡΠΈ ΠΎΠ΄Π½ΠΎΠ²ΡΠ΅ΠΌΠ΅Π½Π½ΠΎΠΌ Π²ΠΊΠ»ΡΡΠ΅Π½ΠΈΠΈ Π²ΡΠ΅Ρ ΠΏΠΎΡΡΠ΅Π±ΠΈΡΠ΅Π»Π΅ΠΉ Π² ΡΠ΅ΡΡ.

ΠΡ ΡΠ΅ΠΊΠΎΠΌΠ΅Π½Π΄ΡΠ΅ΠΌ Π²ΡΡ ΡΠ»Π΅ΠΊΡΡΠΈΠΊΡ ΡΠ°Π·Π±ΠΈΡΡ Π½Π° Π³ΡΡΠΏΠΏΡ
ΠΡΠ»ΠΈ ΡΠ»Π΅ΠΊΡΡΠΈΡΠ΅ΡΠΊΠΈΠΉ ΡΠΈΡ Π±ΡΠ΄Π΅Ρ Π½Π°Ρ ΠΎΠ΄ΠΈΡΡΡΡ Π² ΠΊΠ²Π°ΡΡΠΈΡΠ΅, Π²ΡΠ΄Π΅Π»ΡΡΡ Π³ΡΡΠΏΠΏΡ:
- ΠΎΡΠ²Π΅ΡΠ΅Π½ΠΈΠ΅ ΠΆΠΈΠ»ΡΡ ΠΊΠΎΠΌΠ½Π°Ρ, ΠΊΡΡ Π½ΠΈ ΠΈ ΠΊΠΎΡΠΈΠ΄ΠΎΡΠΎΠ²;
- ΡΠ»Π΅ΠΊΡΡΠΎΡΠ½Π°Π±ΠΆΠ΅Π½ΠΈΠ΅ ΠΆΠΈΠ»ΡΡ ΠΊΠΎΠΌΠ½Π°Ρ;
- ΡΠ»Π΅ΠΊΡΡΠΎΡΠ½Π°Π±ΠΆΠ΅Π½ΠΈΠ΅ ΠΊΡΡ Π½ΠΈ ΠΈ ΠΊΠΎΡΠΈΠ΄ΠΎΡΠΎΠ²;
- ΠΎΡΠ²Π΅ΡΠ΅Π½ΠΈΠ΅ ΠΈ ΡΠ»Π΅ΠΊΡΡΠΎΡΠ½Π°Π±ΠΆΠ΅Π½ΠΈΠ΅ ΡΠ°Π½ΡΠ·Π»Π°;
- Π΅ΡΠ»ΠΈ Π² ΠΊΠ²Π°ΡΡΠΈΡΠ΅ ΡΠ»Π΅ΠΊΡΡΠΎΠΏΠ»ΠΈΡΠ°, Π΅Π΅ ΠΎΡΠ΄Π΅Π»ΡΡΡ ΠΎΡ ΠΎΡΡΠ°Π»ΡΠ½ΡΡ .
ΠΠ°ΠΆΠ½ΠΎ: ΠΠ΅ Π·Π°Π±ΡΠ΄ΡΡΠ΅ Π΄Π»Ρ ΠΏΠΎΠ²ΡΡΠ΅Π½ΠΈΡ Π±Π΅Π·ΠΎΠΏΠ°ΡΠ½ΠΎΡΡΠΈ Π½Π° ΠΊΠ°ΠΆΠ΄ΡΡ Π³ΡΡΠΏΠΏΡ ΡΡΡΠ°Π½ΠΎΠ²ΠΈΡΡ ΡΡΡΡΠΎΠΉΡΡΠ²Π° Π·Π°ΡΠΈΡΠ½ΠΎΠ³ΠΎ ΠΎΡΠΊΠ»ΡΡΠ΅Π½ΠΈΡ (Π£ΠΠ), ΡΠ°ΠΊ Π½Π°Π·ΡΠ²Π°Π΅ΠΌΡΠ΅ Π²ΡΠΊΠ»ΡΡΠ°ΡΠ΅Π»ΠΈ Π΄ΠΈΡΡΠ΅ΡΠ΅Π½ΡΠΈΠ°Π»ΡΠ½ΠΎΠ³ΠΎ ΡΠΎΠΊΠ°. Π’Π°ΠΊΠΆΠ΅ ΠΈΠΌΠΈ ΠΎΠ±ΡΠ·Π°ΡΠ΅Π»ΡΠ½ΠΎ ΡΠ½Π°Π±ΠΆΠ°Π΅ΡΡΡ ΡΠ»Π΅ΠΊΡΡΠΎΠΏΡΠΎΠ²ΠΎΠ΄ΠΊΠ° ΡΠ°Π½ΡΠ·Π»Π° ΠΈ ΠΊΡΡ Π½ΠΈ.
ΠΠΎΡΠ»Π΅ ΡΠΎΠ³ΠΎ ΠΊΠ°ΠΊ Π³ΡΡΠΏΠΏΡ ΡΠΏΡΠΎΠ΅ΠΊΡΠΈΡΠΎΠ²Π°Π½Ρ, Π½Π΅ΠΎΠ±Ρ ΠΎΠ΄ΠΈΠΌΠΎ ΠΎΠΏΡΠ΅Π΄Π΅Π»ΠΈΡΡ ΠΌΠ΅ΡΡΠ° ΠΏΠΎΠ΄ΠΊΠ»ΡΡΠ΅Π½ΠΈΡ Π²ΡΠ΅Ρ ΠΎΡΠ½ΠΎΠ²Π½ΡΡ ΠΏΠΎΡΡΠ΅Π±ΠΈΡΠ΅Π»Π΅ΠΉ ΡΠ»Π΅ΠΊΡΡΠΎΡΠ½Π΅ΡΠ³ΠΈΠΈ. ΠΡΠΎ ΡΡΠΈΡΠ°Π»ΡΠ½Π°Ρ ΠΌΠ°ΡΠΈΠ½Π°, ΡΠ»Π΅ΠΊΡΡΠΎΠΏΠ»ΠΈΡΠ°, ΠΊΠΎΠ½Π΄ΠΈΡΠΈΠΎΠ½Π΅Ρ, Π²ΠΎΠ΄ΠΎΠ½Π°Π³ΡΠ΅Π²Π°ΡΠ΅Π»Ρ, Π΄ΡΡ ΠΎΠ²ΠΊΠ° ΠΈ ΠΏΠΎΡΡΠ΄ΠΎΠΌΠΎΠ΅ΡΠ½Π°Ρ ΠΌΠ°ΡΠΈΠ½Π°. Π’Π΅ΠΏΠ΅ΡΡ ΠΌΠΎΠΆΠ½ΠΎ ΠΎΠΏΡΠ΅Π΄Π΅Π»ΠΈΡΡ ΠΌΠ΅ΡΡΠ° ΡΡΡΠ°Π½ΠΎΠ²ΠΊΠΈ Π²ΡΠΊΠ»ΡΡΠ°ΡΠ΅Π»Π΅ΠΉ, ΡΠ²Π΅ΡΠΈΠ»ΡΠ½ΠΈΠΊΠΎΠ², ΡΠ°ΡΠΏΡΠ΅Π΄Π΅Π»ΠΈΡΠ΅Π»ΡΠ½ΡΡ ΠΊΠΎΡΠΎΠ±ΠΎΠΊ ΠΈ ΡΠΎΠ·Π΅ΡΠΎΠΊ ΠΈ Π½Π°Π½Π΅ΡΡΠΈ ΠΈΡ Π½Π° ΡΠ΅ΡΠ½ΠΎΠ²ΠΎΠΉ ΠΏΠ»Π°Π½ ΡΠ»Π΅ΠΊΡΡΠΈΠΊΠΈ ΠΊΠ²Π°ΡΡΠΈΡΡ. ΠΠ½ΠΈΠΌΠ°ΡΠ΅Π»ΡΠ½ΠΎ ΡΠΎΠ΅Π΄ΠΈΠ½ΡΠ΅ΠΌ Π²ΡΠ΅ ΡΠ΅ΠΏΠΈ ΠΈ ΠΏΡΠΎΡΡΠ°Π²Π»ΡΠ΅ΠΌ Π΄Π»ΠΈΠ½Ρ ΠΏΡΠΎΠ²ΠΎΠ΄ΠΎΠ².
Π‘ΠΎΠ²Π΅Ρ: ΠΠ±ΡΠ·Π°ΡΠ΅Π»ΡΠ½ΠΎ ΡΠ΄Π΅Π»Π°ΠΉΡΠ΅ ΠΏΠ»Π°Π½ ΡΠ»Π΅ΠΊΡΡΠΈΠΊΠΈ ΠΊΠ²Π°ΡΡΠΈΡΡ Π² Π΄Π²ΡΡ ΡΠΊΠ·Π΅ΠΌΠΏΠ»ΡΡΠ°Ρ ΠΈ ΡΠ±Π΅ΡΠΈΡΠ΅ ΠΎΠ΄ΠΈΠ½ ΠΈΠ· Π½ΠΈΡ Π² ΡΠ΅ΠΌΠ΅ΠΉΠ½ΡΠΉ Π°ΡΡ ΠΈΠ² Ρ Π΄ΠΎΠΊΡΠΌΠ΅Π½ΡΠ°ΠΌΠΈ. ΠΠ½ Π΅ΡΠ΅ Π½Π΅ ΡΠ°Π· Π²Π°ΠΌ ΠΏΡΠΈΠ³ΠΎΠ΄ΠΈΡΡΡ.
Π’Π΅ΠΏΠ΅ΡΡ ΡΠΎΡΡΠ°Π²Π»ΡΠ΅ΡΡΡ ΡΠΈΡΡΠΎΠ²Π°Ρ ΡΡ Π΅ΠΌΠ° ΡΠ»Π΅ΠΊΡΡΠΈΠΊΠΈ. ΠΠ»Ρ ΡΡΠΎΠ³ΠΎ ΠΈΠ·ΠΎΠ±ΡΠ°ΠΆΠ°Π΅ΡΡΡ ΡΠΎΡΠ½ΡΠΉ ΠΏΠ»Π°Π½ Π²ΡΠ΅Ρ ΠΏΠΎΠΌΠ΅ΡΠ΅Π½ΠΈΠΉ Π½Π° ΠΊΠ°ΠΆΠ΄ΠΎΠΌ ΠΈΠ· Π»ΠΈΡΡΠΎΠ² Ρ ΡΡΠ΅ΡΠΎΠΌ Π²ΡΠ΅Ρ ΡΠ°Π·ΠΌΠ΅ΡΠΎΠ². ΠΡΠ΅ ΡΠ»Π΅ΠΊΡΡΠΈΡΠ΅ΡΠΊΠΈΠ΅ ΡΠΎΡΠΊΠΈ ΠΏΡΠΎΡΡΠ°Π²Π»ΡΡΡΡΡ Ρ ΠΏΠΎΠΌΠΎΡΡΡ ΠΎΠ±ΡΠ΅ΠΏΡΠΈΠ½ΡΡΡΡ ΠΎΠ±ΠΎΠ·Π½Π°ΡΠ΅Π½ΠΈΠΉ ΠΈ ΡΠΎΠ΅Π΄ΠΈΠ½ΡΡΡΡΡ Π»ΠΈΠ½ΠΈΡΠΌΠΈ, ΠΎΠ±ΠΎΠ·Π½Π°ΡΠ°ΡΡΠΈΠΌΠΈ ΠΏΡΠΎΠ²ΠΎΠ΄Π°. ΠΠ»Ρ Π»ΡΡΡΠ΅ΠΉ ΡΠΈΡΠ°Π±Π΅Π»ΡΠ½ΠΎΡΡΠΈ ΡΠ΅ΠΊΠΎΠΌΠ΅Π½Π΄ΡΠ΅ΠΌ ΠΏΡΠΎΠ²ΠΎΠ΄Π° ΠΎΡΠ²Π΅ΡΠ΅Π½ΠΈΡ, Π·Π°Π·Π΅ΠΌΠ»Π΅Π½ΠΈΡ ΠΈ ΡΠΈΠ»ΠΎΠ²ΡΠ΅ ΠΊΠ°Π±Π΅Π»ΠΈ ΠΎΠ±ΠΎΠ·Π½Π°ΡΠΈΡΡ ΡΠ°Π·Π½ΡΠΌΠΈ ΡΠ²Π΅ΡΠ°ΠΌΠΈ.
[include id=Β»2β³ title=Β»Π Π΅ΠΊΠ»Π°ΠΌΠ° Π² ΡΠ΅ΠΊΡΡΠ΅Β»]
ΠΠ±ΡΠ·Π°ΡΠ΅Π»ΡΠ½ΠΎ ΡΠ»Π΅Π΄ΡΠ΅Ρ ΠΏΠΎΠΌΠ΅ΡΠΈΡΡ Π²ΡΠ΅ ΡΠ°ΡΡΡΠΎΡΠ½ΠΈΡ: Π»ΠΈΠ½Π΅ΠΉΠ½ΡΠ΅ ΡΠ°Π·ΠΌΠ΅ΡΡ ΠΊΠΎΠΌΠ½Π°Ρ, ΡΠ°ΡΡΡΠΎΡΠ½ΠΈΡ ΠΎΡ ΠΏΡΠΎΠ²ΠΎΠ΄ΠΎΠ² Π΄ΠΎ ΡΡΠ΅Π½, ΠΏΠΎΡΠΎΠ»ΠΊΠ°, ΠΏΠΎΠ»Π°, Π° ΡΠ°ΠΊΠΆΠ΅ Π΄ΠΎ ΡΠΈΡΡΠ΅ΠΌ ΠΎΡΠΎΠΏΠ»Π΅Π½ΠΈΡ. Π’Π°ΠΊΠ°Ρ ΡΡ Π΅ΠΌΠ° Π±ΡΠ΄Π΅Ρ Π½Π΅ ΡΠΎΠ»ΡΠΊΠΎ ΠΎΡΠ»ΠΈΡΠ°ΡΡΡΡ Π±ΠΎΠ»ΡΡΠ΅ΠΉ Π½Π°Π³Π»ΡΠ΄Π½ΠΎΡΡΡΡ, Π½ΠΎ ΠΏΠΎΒ Π½Π΅ΠΉ ΠΌΠΎΠΆΠ½ΠΎ Π±ΡΠ΄Π΅Ρ ΠΏΡΠΎΠΈΠ·Π²ΠΎΠ΄ΠΈΡΡ ΠΈ Π²ΡΠ΅ Π½Π΅ΠΎΠ±Ρ ΠΎΠ΄ΠΈΠΌΡΠ΅ ΡΠ°ΡΡΠ΅ΡΡ.
ΠΡΠΈ ΡΠΎΡΡΠ°Π²Π»Π΅Π½ΠΈΠΈ ΡΡ Π΅ΠΌΡ ΡΠ»Π΅Π΄ΡΠ΅Ρ ΠΏΠΎΠΌΠ½ΠΈΡΡ ΠΎ Π½Π΅ΠΊΠΎΡΠΎΡΡΡ Π²Π°ΠΆΠ½ΡΡ ΡΡΠ΅Π±ΠΎΠ²Π°Π½ΠΈΡΡ ΠΊ ΡΠ°ΡΠΏΠΎΠ»ΠΎΠΆΠ΅Π½ΠΈΡ ΡΠ»Π΅ΠΊΡΡΠΎΠΏΡΠΎΠ²ΠΎΠ΄ΠΊΠΈ Π² ΠΆΠΈΠ»ΡΡ ΠΏΠΎΠΌΠ΅ΡΠ΅Π½ΠΈΡΡ :
- Π Π²Π°Π½Π½ΠΎΠΉ ΠΊΠΎΠΌΠ½Π°ΡΠ΅ Π½Π΅ Π΄ΠΎΠ»ΠΆΠ½ΠΎ Π±ΡΡΡ ΡΠΎΠ·Π΅ΡΠΎΠΊ, Π·Π° ΠΈΡΠΊΠ»ΡΡΠ΅Π½ΠΈΠ΅ΠΌ ΡΠΎΠ·Π΅ΡΠΊΠΈ Π΄Π»Ρ ΡΠ»Π΅ΠΊΡΡΠΎΠ±ΡΠΈΡΠ², ΠΏΠΎΠ΄ΡΠΎΠ΅Π΄ΠΈΠ½Π΅Π½Π½ΠΎΠΉ ΡΠ΅ΡΠ΅Π· ΡΡΠ°Π½ΡΡΠΎΡΠΌΠ°ΡΠΎΡ.
- ΠΠ΅Π»ΡΠ·Ρ ΠΏΠΎΠ΄ΠΊΠ»ΡΡΠ°ΡΡ Π·Π°Π·Π΅ΠΌΠ»ΡΡΡΠΈΠ΅ ΠΊΠΎΠ½ΡΠ°ΠΊΡΡ ΡΠΎΠ·Π΅ΡΠΎΠΊ ΠΊ Π½ΡΠ»Π΅Π²ΡΠΌ ΠΏΡΠΎΠ²ΠΎΠ΄Π°ΠΌ, Π° ΡΠ°ΠΊΠΆΠ΅ ΠΊ ΡΠΈΡΡΠ΅ΠΌΠ΅ Π²ΠΎΠ΄ΠΎΡΠ½Π°Π±ΠΆΠ΅Π½ΠΈΡ ΠΈΠ»ΠΈ ΠΎΡΠΎΠΏΠ»Π΅Π½ΠΈΡ. ΠΡΠΎ ΠΎΠΏΠ°ΡΠ½ΠΎ Π΄Π»Ρ ΡΠ΅Π»ΠΎΠ²Π΅ΡΠ΅ΡΠΊΠΎΠΉ ΠΆΠΈΠ·Π½ΠΈ. ΠΠ»Ρ ΡΠ°ΠΊΠΎΠΉ ΡΠ΅Π»ΠΈ ΡΡΡΠ΅ΡΡΠ²ΡΠ΅Ρ ΠΏΡΠΎΠ²ΠΎΠ΄ Π·Π°ΡΠΈΡΠ½ΠΎΠ³ΠΎ Π·Π°Π·Π΅ΠΌΠ»Π΅Π½ΠΈΡ.
- ΠΡΠ»ΠΈ Π² ΠΊΠ²Π°ΡΡΠΈΡΠ΅ ΡΡΡΠ°Π½ΠΎΠ²Π»Π΅Π½Π° Π½Π΅ Π³Π°Π·ΠΎΠ²Π°Ρ, Π° ΡΠ»Π΅ΠΊΡΡΠΈΡΠ΅ΡΠΊΠ°Ρ ΠΏΠ»ΠΈΡΠ°, ΡΠΎ Π³Π»Π°Π²Π½ΡΠΉ Π°Π²ΡΠΎΠΌΠ°Ρ Π΄ΠΎΠ»ΠΆΠ΅Π½ Π±ΡΡΡ Π½ΠΎΠΌΠΈΠ½Π°Π»ΠΎΠΌ Π½Π΅ ΠΌΠ΅Π½Π΅Π΅ 63Π.
- ΠΡΠΎΠ²ΠΎΠ΄Π° ΠΏΡΠΎΠΊΠ»Π°Π΄ΡΠ²Π°ΡΡΡΡ ΡΠΎΠ»ΡΠΊΠΎ ΠΏΠΎ Π²Π΅ΡΡΠΈΠΊΠ°Π»ΠΈ ΠΈ Π³ΠΎΡΠΈΠ·ΠΎΠ½ΡΠ°Π»ΠΈ, ΡΠ°ΡΠΏΠΎΠ»Π°Π³Π°ΡΡΡ ΡΡΡΠΎΠ³ΠΎ ΠΏΠΎΠ΄ ΠΏΡΡΠΌΡΠΌ ΡΠ³Π»ΠΎΠΌ Π΄ΡΡΠ³ ΠΊ Π΄ΡΡΠ³Ρ. ΠΠ΅ ΡΡΠΎΠΈΡ ΠΈΠ·ΠΌΠ΅Π½ΡΡΡ ΠΈΡ ΡΡΠ°Π΅ΠΊΡΠΎΡΠΈΡ, Π² Π΄Π°Π»ΡΠ½Π΅ΠΉΡΠ΅ΠΌ ΡΡΠΎ ΡΡΠ΅Π²Π°ΡΠΎ ΡΠ΅ΠΌ, ΡΡΠΎ Π²ΠΎΠ·ΡΠ°ΡΡΠ°Π΅Ρ Π²Π΅ΡΠΎΡΡΠ½ΠΎΡΡΡ ΠΏΡΠΎΠ±ΠΎΡ ΠΏΡΠΎΠ²ΠΎΠ΄ΠΎΠ² Π³Π²ΠΎΠ·Π΄Π΅ΠΌ ΠΈΠ»ΠΈ Π΄ΡΠ΅Π»ΡΡ ΠΏΡΠΈ Π²ΡΠΏΠΎΠ»Π½Π΅Π½ΠΈΠΈ Π½Π΅Π±ΠΎΠ»ΡΡΠΈΡ ΡΠ΅ΠΌΠΎΠ½ΡΠ½ΡΡ ΡΠ°Π±ΠΎΡ.
- Π‘Π»Π΅Π΄ΡΠ΅Ρ ΠΈΠ·Π±Π΅Π³Π°ΡΡ ΠΏΠ΅ΡΠ΅ΡΠ΅ΡΠ΅Π½ΠΈΡ ΠΏΡΠΎΠ²ΠΎΠ΄ΠΎΠ². ΠΡΠ»ΠΈ ΡΡΠΎ Π½Π΅Π²ΠΎΠ·ΠΌΠΎΠΆΠ½ΠΎ, ΡΠΎ ΡΠ°ΡΡΡΠΎΡΠ½ΠΈΠ΅ ΠΌΠ΅ΠΆΠ΄Ρ Π½ΠΈΠΌΠΈ Π΄ΠΎΠ»ΠΆΠ½ΠΎ Π±ΡΡΡ Π±ΠΎΠ»Π΅Π΅ 3 ΠΌΠΌ.
- ΠΡΠΈ Π²ΡΡΡΠ°Π²Π»Π΅Π½ΠΈΠΈ ΡΠ°Π·ΠΌΠ΅ΡΠΎΠ² Π½Π° ΠΏΠ»Π°Π½Π΅ Π½Π΅ΠΎΠ±Ρ ΠΎΠ΄ΠΈΠΌΠΎ ΡΠ»Π΅Π΄ΠΈΡΡ, ΡΡΠΎΠ±Ρ ΡΠ°ΡΡΡΠΎΡΠ½ΠΈΠ΅ ΠΎΡ ΠΊΠ°Π±Π΅Π»Ρ Π΄ΠΎ ΠΏΠΎΠ»Π° ΠΈΠ»ΠΈ ΠΏΠΎΡΠΎΠ»ΠΊΠ° ΡΠΎΡΡΠ°Π²Π»ΡΠ»ΠΎ Π½Π΅ ΠΌΠ΅Π½Π΅Π΅ 150 ΠΌΠΌ, Π΄ΠΎ ΠΎΠΊΠΎΠ½Π½ΡΡ ΡΠ°ΠΌ, Π΄Π²Π΅ΡΠ½ΡΡ ΠΊΠΎΡΡΠΊΠΎΠ² ΠΈ ΡΠ³Π»ΠΎΠ² β Π½Π΅ ΠΌΠ΅Π½Π΅Π΅ 100 ΠΌΠΌ.
- ΠΡΠ΅ Π²ΡΠΊΠ»ΡΡΠ°ΡΠ΅Π»ΠΈ ΠΈ ΡΠΎΠ·Π΅ΡΠΊΠΈ Π»ΡΡΡΠ΅ ΡΠ°ΡΠΏΠΎΠ»Π°Π³Π°ΡΡ Π½Π° ΠΎΠ΄Π½ΠΎΠΉ Π²ΡΡΠΎΡΠ΅. ΠΡΠΈ ΡΡΠΎΠΌ Π²ΡΠΊΠ»ΡΡΠ°ΡΠ΅Π»ΠΈ ΡΡΡΠ°Π½Π°Π²Π»ΠΈΠ²Π°ΡΡ ΡΠ»Π΅Π²Π° ΠΎΡ Π²Ρ ΠΎΠ΄Π½ΡΡ Π΄Π²Π΅ΡΠ΅ΠΉ Π½Π° Π²ΡΡΠΎΡΠ΅ 800-900 ΠΌΠΌ, Π° ΡΠΎΠ·Π΅ΡΠΊΠΈ β 250-300 ΠΌΠΌ. Π Π½Π΅ΠΊΠΎΡΠΎΡΡΡ ΡΠ»ΡΡΠ°ΡΡ , Π½Π°ΠΏΡΠΈΠΌΠ΅Ρ Π½Π° ΠΊΡΡ Π½Π΅, ΡΠ°ΡΡΡΠΎΡΠ½ΠΈΠ΅ ΠΌΠΎΠΆΠ΅Ρ ΠΈΠ·ΠΌΠ΅Π½ΡΡΡΡΡ.
- ΠΠ°Π·ΠΎΡ ΠΌΠ΅ΠΆΠ΄Ρ ΡΡΡΠ±Π°ΠΌΠΈ ΠΎΡΠΎΠΏΠ»Π΅Π½ΠΈΡ ΠΈ ΠΏΡΠΎΠ²ΠΎΠ΄Π°ΠΌΠΈ Π΄ΠΎΠ»ΠΆΠ΅Π½ Π±ΡΡΡ Π½Π΅ ΠΌΠ΅Π½ΡΡΠ΅ 30 ΠΌΠΌ.
- ΠΡΠΎΠ²ΠΎΠ΄Π° ΠΊ ΡΠΎΠ·Π΅ΡΠΊΠ°ΠΌ ΠΏΠΎΠ΄Π²ΠΎΠ΄ΡΡΡΡ ΡΠ½ΠΈΠ·Ρ, Π° ΠΊ Π²ΡΠΊΠ»ΡΡΠ°ΡΠ΅Π»ΡΠΌ ΡΠ²Π΅ΡΡ Ρ.
Π ΡΡΠΎΠΉ ΡΠ°ΡΡΠΈ ΡΡΠ°ΡΡΠΈ ΠΌΡ ΠΏΡΠΈΠ²Π΅Π΄Π΅ΠΌ ΡΠΈΠΏΠΎΠ²ΡΠ΅ ΡΡ Π΅ΠΌΡ Π² ΠΊΠ²Π°ΡΡΠΈΡΠ°Ρ ΡΠ°Π·Π½ΡΡ ΡΠ°Π·ΠΌΠ΅ΡΠΎΠ². ΠΠ°ΠΆΠ΄ΡΠΉ ΠΊΠΎΠ½ΠΊΡΠ΅ΡΠ½ΡΠΉ ΠΏΠ»Π°Π½ Π±ΡΠ΄Π΅Ρ Π·Π°Π²ΠΈΡΠ΅ΡΡ ΠΎΡ Β ΠΈΠ½Π΄ΠΈΠ²ΠΈΠ΄ΡΠ°Π»ΡΠ½ΡΡ ΠΏΡΠ΅Π΄ΠΏΠΎΡΡΠ΅Π½ΠΈΠΉ Ρ ΠΎΠ·ΡΠ΅Π², Π½ΠΎ Π²ΠΎ Π²ΡΠ΅Ρ Π½ΠΈΡ Π±ΡΠ΄ΡΡ ΡΠΎΠ·Π΅ΡΠΊΠΈ, ΠΈΡΡΠΎΡΠ½ΠΈΠΊΠΈ ΠΎΡΠ²Π΅ΡΠ΅Π½ΠΈΡ ΠΈ ΡΠ°ΡΠΏΡΠ΅Π΄Π΅Π»ΠΈΡΠ΅Π»ΡΠ½ΡΠΉ ΡΠΈΡ. ΠΠ·ΡΠ² Π·Π° ΠΎΠ±ΡΠ°Π·Π΅Ρ ΠΏΡΠ΅Π΄Π»ΠΎΠΆΠ΅Π½Π½ΡΠ΅ Π²Π°ΡΠΈΠ°Π½ΡΡ, ΠΈΡ Π½Π΅ΡΡΡΠ΄Π½ΠΎ Π΄ΠΎΠΏΠΎΠ»Π½ΠΈΡΡ Π½Π΅ΠΎΠ±Ρ ΠΎΠ΄ΠΈΠΌΡΠΌΠΈ ΡΠΎΡΠΊΠ°ΠΌΠΈ.
ΠΠ»Π΅ΠΊΡΡΠΎΠΏΡΠΎΠ²ΠΎΠ΄ΠΊΠ° Π² ΠΎΠ΄Π½ΠΎΠΊΠΎΠΌΠ½Π°ΡΠ½ΠΎΠΉ ΠΊΠ²Π°ΡΡΠΈΡΠ΅ β
Π ΠΎΠ΄Π½ΠΎΠΊΠΎΠΌΠ½Π°ΡΠ½ΠΎΠΉ ΠΊΠ²Π°ΡΡΠΈΡΠ΅ ΡΠ°ΡΠ΅ Π²ΡΠ΅Π³ΠΎ ΠΏΡΠΎΠ²ΠΎΠ΄ΠΊΠ° Π΄Π΅Π»ΠΈΡΡΡ Π½Π° Π΄Π²Π΅ Π³ΡΡΠΏΠΏΡ:
β ΠΊΡΡ Π½Ρ ΠΈ ΡΠ°Π½ΡΠ·Π΅Π», Π³Π΄Π΅ ΡΠΊΠ°ΠΏΠ»ΠΈΠ²Π°Π΅ΡΡΡ Π±ΠΎΠ»ΡΡΠΎΠ΅ ΠΊΠΎΠ»ΠΈΡΠ΅ΡΡΠ²ΠΎ ΡΠ»Π΅ΠΊΡΡΠΎΠΏΡΠΈΠ±ΠΎΡΠΎΠ²;
β ΠΆΠΈΠ»Π°Ρ ΠΊΠΎΠΌΠ½Π°ΡΠ°.
ΠΠ΅Π»Π°Π΅ΡΡΡ ΡΡΠΎ Π΄Π»Ρ ΡΠΎΠ³ΠΎ, ΡΡΠΎΠ±Ρ ΠΏΠΎΠ»ΡΡΠΈΡΡ Π·Π°ΠΏΠ°Ρ ΠΌΠΎΡΠ½ΠΎΡΡΠΈ ΠΏΡΡΠ΅ΠΌ ΡΠ°ΡΠΏΡΠ΅Π΄Π΅Π»Π΅Π½ΠΈΡ ΠΎΠ±ΡΠ΅ΠΉ Π½Π°Π³ΡΡΠ·ΠΊΠΈ Π½Π° Π΄Π²Π΅ ΡΠ΅ΠΏΠΈ, Π° ΡΠ°ΠΊΠΆΠ΅ Π΄Π»Ρ ΡΠΎΠ³ΠΎ, ΡΡΠΎΠ±Ρ Π² ΡΠ»ΡΡΠ°Π΅ Π·Π°ΠΌΡΠΊΠ°Π½ΠΈΡ ΠΈΠ»ΠΈ ΠΎΠ±ΡΡΠ²Π° ΡΠ΅ΠΏΠΈ, ΠΎΠ΄Π½Π° Π»ΠΈΠ½ΠΈΡ Ρ Π½Π°Ρ ΠΎΡΡΠ°Π²Π°Π»Π°ΡΡ Π² ΡΠ°Π±ΠΎΡΠ΅ΠΌ ΡΠΎΡΡΠΎΡΠ½ΠΈΠΈ.

Π’ΠΈΠΏΠΎΠ²Π°Ρ ΡΡ Π΅ΠΌΠ° Π΄Π»Ρ ΠΎΠ΄Π½ΠΎΠΊΠΎΠΌΠ½Π°ΡΠ½ΠΎΠΉ ΠΊΠ²Π°ΡΡΠΈΡΡ
ΠΠ»Π΅ΠΊΡΡΠΈΠΊΠ° ΠΌΠ½ΠΎΠ³ΠΎΠΊΠΎΠΌΠ½Π°ΡΠ½ΠΎΠ³ΠΎ ΠΆΠΈΠ»ΡΡ β
ΠΡΠΈΠ²Π΅Π΄Π΅Π½Π½Π°Ρ ΡΡ Π΅ΠΌΠ° ΠΊΠ²Π°ΡΡΠΈΡΠ½ΠΎΠΉ ΡΠ»Π΅ΠΊΡΡΠΎΠΏΡΠΎΠ²ΠΎΠ΄ΠΊΠΈ ΡΡΠ°Π½Π΄Π°ΡΡΠ½ΠΎΠΉ Π΄Π²ΡΡΠΊΠΈ Ρ ΡΠ°ΡΠΏΠΎΠ»ΠΎΠΆΠ΅Π½ΠΈΠ΅ΠΌ ΡΠ»Π΅ΠΊΡΡΠΈΡΠ΅ΡΠΊΠΎΠ³ΠΎ ΡΠΈΡΠ° Π²ΠΎΠ·Π»Π΅ Π²Ρ ΠΎΠ΄Π° Π² ΠΊΠ²Π°ΡΡΠΈΡΡ Π²ΡΠΏΠΎΠ»Π½Π΅Π½Π° Π² Π½Π΅ΡΠΊΠΎΠ»ΡΠΊΠΎ ΡΠΏΡΠΎΡΠ΅Π½Π½ΠΎΠΌ Π²ΠΈΠ΄Π΅. ΠΠ΄Π΅ΡΡ ΠΏΡΠ΅Π΄ΡΡΠ°Π²Π»Π΅Π½Ρ ΡΠΎΠ»ΡΠΊΠΎ ΠΎΡΠ½ΠΎΠ²Π½ΡΠ΅ ΠΈΡΡΠΎΡΠ½ΠΈΠΊΠΈ ΠΎΡΠ²Π΅ΡΠ΅Π½ΠΈΡ, ΡΠΎ Π΅ΡΡΡ Π»ΡΡΡΡΡ, ΠΏΡΠΎΡΡΠ΅ΠΉΡΠΈΠ΅ ΠΎΠ΄Π½ΠΎΠΊΠ»Π°Π²ΠΈΡΠ½ΡΠ΅ Π²ΡΠΊΠ»ΡΡΠ°ΡΠ΅Π»ΠΈ, ΡΠΊΡΡΡΡΠ΅ ΡΠΎΠ·Π΅ΡΠΊΠΈ Ρ Π·Π°ΡΠΈΡΠ½ΡΠΌ ΠΊΠΎΠ½ΡΠ°ΠΊΡΠΎΠΌ Π΄Π»Ρ Π·Π°Π·Π΅ΠΌΠ»Π΅Π½ΠΈΡ.

Π’ΠΈΠΏΠΎΠ²ΠΎΠΉ ΠΏΠ»Π°Π½ Π΄Π»ΡΒ Π΄Π²ΡΡ ΠΊΠΎΠΌΠ½Π°ΡΠ½ΠΎΠΉ ΠΊΠ²Π°ΡΡΠΈΡΡ
ΠΡΠ°ΠΊ, ΠΊΠ°ΠΊ Π²Ρ ΡΠ°ΠΌΠΈ Π²ΠΈΠ΄ΠΈΡΠ΅, ΡΠ»Π΅ΠΊΡΡΠΈΡΠ΅ΡΠΊΡΡ ΡΡ Π΅ΠΌΡ ΠΌΠΎΠΆΠ½ΠΎ ΡΠΎΡΡΠ°Π²ΠΈΡΡ ΡΠ°ΠΌΠΎΡΡΠΎΡΡΠ΅Π»ΡΠ½ΠΎ. Π‘ΠΏΠ΅ΡΠΈΠ°Π»ΠΈΡΡ Π½Π°ΠΌΠ½ΠΎΠ³ΠΎ ΠΊΠ°ΡΠ΅ΡΡΠ²Π΅Π½Π½Π΅Π΅ Π²ΡΠΏΠΎΠ»Π½ΠΈΡ ΡΡΡ ΡΠ°Π±ΠΎΡΡ, Π½ΠΎ ΠΊΠ°ΠΆΠ΄ΡΠΉ Ρ ΠΎΠ·ΡΠΈΠ½ ΠΊΠ²Π°ΡΡΠΈΡΡ Π΄ΠΎΠ»ΠΆΠ΅Π½ ΡΠΌΠ΅ΡΡ ΠΏΡΠ°Π²ΠΈΠ»ΡΠ½ΠΎ ΠΎΠΏΡΠ΅Π΄Π΅Π»ΡΡΡ ΠΌΠ΅ΡΡΠ° ΠΏΡΠΎΡ ΠΎΠΆΠ΄Π΅Π½ΠΈΡ ΠΏΡΠΎΠ²ΠΎΠ΄ΠΎΠ², ΡΡΠΎΠ±Ρ ΠΈΠ·Π±Π΅ΠΆΠ°ΡΡ ΠΈΡ ΡΠ»ΡΡΠ°ΠΉΠ½ΠΎΠ³ΠΎ ΠΏΠΎΠ²ΡΠ΅ΠΆΠ΄Π΅Π½ΠΈΡ Π½Π΅ΡΠ΄Π°ΡΠ½ΠΎ Π²Π±ΠΈΡΡΠΌ Π³Π²ΠΎΠ·Π΄Π΅ΠΌ ΠΈΠ»ΠΈ ΡΠ²Π΅ΡΠ»ΠΎΠΌ Π΄ΡΠ΅Π»ΠΈ.
Π‘ΠΎΡΡΠ°Π²ΠΈΠ»ΠΈ ΡΡ Π΅ΠΌΡ ΡΠ»Π΅ΠΊΡΡΠΈΠΊΠΈ Π² ΡΠΎΠ±ΡΡΠ²Π΅Π½Π½ΠΎΠΉ ΠΊΠ²Π°ΡΡΠΈΡΠ΅? ΡΠ΅ΠΏΠ΅ΡΡ ΠΌΠΎΠΆΠ½ΠΎ ΠΏΡΠΈΡΡΡΠΏΠ°ΡΡ ΠΊ ΡΠ΅Π°Π»ΠΈΠ·Π°ΡΠΈΠΈ ΡΠΎΠ±ΡΡΠ²Π΅Π½Π½ΠΎΠ³ΠΎ ΠΏΡΠΎΠ΅ΠΊΡΠ°, Π² ΡΠ΅ΠΌ Π½Π΅ΠΌΠ°Π»ΡΡ ΠΏΠΎΠΌΠΎΡΡ ΠΎΠΊΠ°ΠΆΠ΅Ρ ΠΏΡΠ΅Π΄ΡΡΠ°Π²Π»Π΅Π½Π½ΡΠΉ Π²ΠΈΠ΄Π΅ΠΎ-ΡΡΠΎΠΊ:
strmnt.com
ΠΠ»Π΅ΠΊΡΡΠΎΠΏΡΠΎΠ²ΠΎΠ΄ΠΊΠ° Π² ΠΊΠ²Π°ΡΡΠΈΡΠ΅ ΡΠ²ΠΎΠΈΠΌΠΈ ΡΡΠΊΠ°ΠΌΠΈ: ΡΡ Π΅ΠΌΠ°, Π²ΠΈΠ΄Π΅ΠΎ, ΡΠΎΡΠΎ
ΠΠΎΠ½ΡΠ°ΠΆ ΡΠ»Π΅ΠΊΡΡΠΎΠΏΡΠΎΠ²ΠΎΠ΄ΠΊΠΈ Π² ΠΊΠ²Π°ΡΡΠΈΡΠ΅ ΡΠ²ΠΎΠΈΠΌΠΈ ΡΡΠΊΠ°ΠΌΠΈ Π½Π΅ ΡΠ°ΠΊΠΎΠΉ Π΄Π»ΠΈΡΠ΅Π»ΡΠ½ΡΠΉ ΠΈ Π·Π°ΡΡΠ°ΡΠ½ΡΠΉ, ΠΊΠ°ΠΊ ΠΌΠΎΠ½ΡΠ°ΠΆ ΠΏΡΠΎΠ²ΠΎΠ΄ΠΊΠΈ Π² Π΄ΠΎΠΌΠ΅. ΠΡΠΎ ΡΠ²ΡΠ·Π°Π½ΠΎ Ρ ΡΠ΅ΠΌ, ΡΡΠΎ Π·Π΄Π΅ΡΡΒ Π½Π΅ Π½ΡΠΆΠ½ΠΎ ΠΏΠΎΠ΄Π²ΠΎΠ΄ΠΈΡΡ Π»ΠΈΠ½ΠΈΡΒ Π²Π½ΡΡΡΡ ΠΆΠΈΠ»ΡΡ, Ρ.ΠΊ. ΡΡΠΎ ΠΎΠ±Π΅ΡΠΏΠ΅ΡΠΈΠ²Π°Π΅Ρ ΠΊΠΎΠΌΠΏΠ°Π½ΠΈΡ-Π·Π°ΡΡΡΠΎΠΉΡΠΈΠΊ.
Π Π°Π·Π²ΠΎΠ΄ΠΊΠ° ΠΊΠ°Π±Π΅Π»Ρ ΠΏΠΎ ΠΊΠΎΠΌΠ½Π°ΡΠ°ΠΌΒ ΡΠΎΡΡΠΎΠΈΡ ΠΈΠ·Β ΡΠ»Π΅Π΄ΡΡΡΠΈΡ ΡΡΠ°ΠΏΠΎΠ²:
- ΡΠΎΡΡΠ°Π²Π»Π΅Π½ΠΈΠ΅ ΡΡ Π΅ΠΌΡ;
- ΡΠ°ΡΡΠ΅Ρ ΠΊΠΎΠ»ΠΈΡΠ΅ΡΡΠ²Π° Π½Π΅ΠΎΠ±Ρ ΠΎΠ΄ΠΈΠΌΡΡ ΠΌΠ°ΡΠ΅ΡΠΈΠ°Π»ΠΎΠ² ΠΈ ΡΠ»Π΅ΠΊΡΡΠΈΡΠ΅ΡΠΊΠΎΠΉ ΡΡΡΠ½ΠΈΡΡΡΡ;
- ΡΠ°Π·ΠΌΠ΅ΡΠΊΠ° ΠΈ ΡΡΡΠΎΠ±Π»Π΅Π½ΠΈΠ΅Β ΡΡΠ΅Π½;
- ΠΊΡΠ΅ΠΏΠ»Π΅Π½ΠΈΠ΅ ΠΊΠ°Π±Π΅Π»Ρ;
- ΡΡΡΠ°Π½ΠΎΠ²ΠΊΠ° ΡΠΎΠ·Π΅ΡΠΎΠΊ, Π²ΡΠΊΠ»ΡΡΠ°ΡΠ΅Π»Π΅ΠΉ ΠΈ ΡΠ°ΡΠΏΡΠ΅Π΄Π΅Π»ΠΈΡΠ΅Π»ΡΠ½ΡΡ ΠΊΠΎΡΠΎΠ±ΠΎΠΊ;
- ΡΠ±ΠΎΡΠΊΠ° Π²Π²ΠΎΠ΄Π½ΠΎΠ³ΠΎ ΡΠΈΡΠΊΠ°;
- ΠΏΡΠΎΠ²Π΅ΡΠΊΠ° Π»ΠΈΠ½ΠΈΠΈ ΡΠ΅ΡΡΠ΅ΡΠΎΠΌ.
Π‘Π»Π΅Π΄ΡΠ΅Ρ ΠΎΡΠΌΠ΅ΡΠΈΡΡ, ΡΡΠΎ Π½Π° ΡΠ΅Π³ΠΎΠ΄Π½ΡΡΠ½ΠΈΠΉ Π΄Π΅Π½Ρ ΠΎΡΠΊΡΡΡΠΎΠ΅ ΠΏΡΠΎΠ²Π΅Π΄Π΅Π½ΠΈΠ΅ ΡΠ»Π΅ΠΊΡΡΠΎΠΏΡΠΎΠ²ΠΎΠ΄ΠΊΠΈΒ Π² ΠΊΠ²Π°ΡΡΠΈΡΠ΅ ΡΠΆΠ΅ Π½Π΅ ΠΈΡΠΏΠΎΠ»ΡΠ·ΡΡΡ, ΠΏΠΎΡΡΠΎΠΌΡ Π² Π΄Π°Π½Π½ΠΎΠΉ ΡΡΠ°ΡΡΠ΅ ΠΌΡ ΡΠ°ΡΡΠΌΠΎΡΡΠΈΠΌ ΠΌΠΎΠ½ΡΠ°ΠΆΠ½ΡΠ΅ ΡΠ°Π±ΠΎΡΡ ΡΠΊΡΡΡΡΠΌ ΡΠΏΠΎΡΠΎΠ±ΠΎΠΌ.
ΠΠ΅ΡΡ ΠΊΠ°Π±Π΅Π»Ρ ΠΏΠΎΠ΄Ρ
ΠΎΠ΄ΡΡΠΈΠΉ Π΄Π»Ρ ΡΠ°ΠΊΠΎΠΉ ΠΏΡΠΎΠ²ΠΎΠ΄ΠΊΠΈ Π²Ρ ΠΌΠΎΠΆΠ΅ΡΠ΅ ΠΏΠΎΡΠΌΠΎΡΡΠ΅ΡΡ Π½Π° ΡΠ°ΠΉΡΠ΅ http://cable.ru/cable/kabel-dom.phpΒ Π’Π°ΠΌ ΡΠΊΠ°Π·Π°Π½Ρ ΠΏΠΎΠ΄ΡΠΎΠ±Π½ΡΠ΅ ΡΠ΅Ρ
Π½ΠΈΡΠ΅ΡΠΊΠΈΠ΅ Ρ
Π°ΡΠ°ΠΊΡΠ΅ΡΠΈΡΡΠΈΠΊΠΈ ΠΊΠ°ΠΆΠ΄ΠΎΠΉ ΠΌΠ°ΡΠΊΠΈ. ΠΠ°Π»Π΅Π΅ ΠΌΡ ΠΏΡΠ΅Π΄ΠΎΡΡΠ°Π²ΠΈΠΌ ΠΏΠΎΠ΄ΡΠΎΠ±Π½ΡΡ ΠΏΠΎΡΠ°Π³ΠΎΠ²ΡΡ ΠΈΠ½ΡΡΡΡΠΊΡΠΈΡ Ρ Π½ΡΠ»Ρ, ΠΊΠΎΡΠΎΡΠ°Ρ ΠΏΠΎΠ΄ΠΎΠΉΠ΄Π΅Ρ Π΄Π»ΡΒ Π½ΠΎΠ²ΠΈΡΠΊΠΎΠ², ΠΆΠ΅Π»Π°ΡΡΠΈΡ
ΠΏΡΠΎΠ²Π΅ΡΠΈΡΡ ΡΠ²ΠΎΠΈ ΡΠΈΠ»Ρ Π² ΡΠ»Π΅ΠΊΡΡΠΈΠΊΠ΅.
Π‘ΠΎΡΡΠ°Π²Π»Π΅Π½ΠΈΠ΅ ΡΡ Π΅ΠΌΡ
Π‘Ρ Π΅ΠΌΡ ΡΠ»Π΅ΠΊΡΡΠΎΠΏΡΠΎΠ²ΠΎΠ΄ΠΊΠΈ Π² ΠΊΠ²Π°ΡΡΠΈΡΠ΅Β Π½Π΅ΡΠ»ΠΎΠΆΠ½ΠΎ ΡΠ΄Π΅Π»Π°ΡΡ ΡΠ²ΠΎΠΈΠΌΠΈ ΡΡΠΊΠ°ΠΌΠΈ. ΠΠ»Ρ ΡΡΠΎΠ³ΠΎ ΡΠ΅ΠΊΠΎΠΌΠ΅Π½Π΄ΡΠ΅ΡΡΡ ΠΈΡΠΏΠΎΠ»ΡΠ·ΠΎΠ²Π°ΡΡ ΠΊΡΠ΅ΡΠΎΠΊΠΎΠΏΠΈΡ ΠΏΠ»Π°Π½Π° Π½ΠΎΠ²ΠΎΡΡΡΠΎΠΉΠΊΠΈ, Π½Π° ΠΊΠΎΡΠΎΡΠΎΠΌ ΠΌΠΎΠΆΠ½ΠΎ ΡΠ΄ΠΎΠ±Π½ΠΎ ΠΎΡΠΌΠ΅ΡΠ°ΡΡ ΠΌΠ΅ΡΡΠ° ΡΡΡΠ°Π½ΠΎΠ²ΠΊΠΈ ΡΠΎΠ·Π΅ΡΠΎΠΊ, Π²ΡΠΊΠ»ΡΡΠ°ΡΠ΅Π»Π΅ΠΉ, ΡΠ²Π΅ΡΠΈΠ»ΡΠ½ΠΈΠΊΠΎΠ² ΠΈ Π΄ΡΡΠ³ΠΈΡ ΡΠΎΡΡΠ°Π²Π»ΡΡΡΠΈΡ ΡΠ»Π΅ΠΌΠ΅Π½ΡΠΎΠ².
ΠΠ°ΡΠ°Π»ΡΠ½Π°Ρ ΡΠΎΡΠΊΠ° ΡΡ Π΅ΠΌΡ β ΠΌΠ΅ΡΡΠΎ ΡΠ°Π·ΠΌΠ΅ΡΠ΅Π½ΠΈΡΒ ΡΠ°ΡΠΏΡΠ΅Π΄Π΅Π»ΠΈΡΠ΅Π»ΡΠ½ΠΎΠ³ΠΎ ΡΠΈΡΠΊΠ° Π² ΠΊΠ²Π°ΡΡΠΈΡΠ΅. ΠΠ±ΡΡΠ½ΠΎ ΡΡΠΈΠΌ ΠΌΠ΅ΡΡΠΎΠΌ ΡΠ²Π»ΡΠ΅ΡΡΡ ΠΊΠΎΡΠΈΠ΄ΠΎΡ, ΡΡΠ΄ΠΎΠΌ Ρ Π²Ρ ΠΎΠ΄Π½ΠΎΠΉ Π΄Π²Π΅ΡΡΡ, Π½Π° Π²ΡΡΠΎΡΠ΅ ΠΏΡΠΈΠΌΠ΅ΡΠ½ΠΎ 1,5 ΠΌΠ΅ΡΡΠ° ΠΎΡ ΠΏΠΎΠ»Π°.
ΠΡΠΈ ΡΠΎΡΡΠ°Π²Π»Π΅Π½ΠΈΠΈ ΡΠ΅ΠΊΠΎΠΌΠ΅Π½Π΄ΡΠ΅ΠΌ ΠΠ°ΠΌ ΡΡΠΈΡΡΠ²Π°ΡΡ ΡΠ»Π΅Π΄ΡΡΡΠΈΠ΅ ΡΠΎΠ²Π΅ΡΡ ΠΈ ΠΏΡΠ°Π²ΠΈΠ»Π°:
- Π’ΡΠ°ΡΡΠ° ΠΊΠ²Π°ΡΡΠΈΡΠ½ΠΎΠΉ ΡΠ»Π΅ΠΊΡΡΠΎΠΏΡΠΎΠ²ΠΎΠ΄ΠΊΠΈΒ Π΄ΠΎΠ»ΠΆΠ½Π° ΠΏΡΠΎΡ ΠΎΠ΄ΠΈΡΡ ΡΡΡΠΎΠ³ΠΎ Π²Π΅ΡΡΠΈΠΊΠ°Π»ΡΠ½ΠΎ ΠΈ Π³ΠΎΡΠΈΠ·ΠΎΠ½ΡΠ°Π»ΡΠ½ΠΎ ΠΏΠΎ ΡΡΠ΅Π½Π°ΠΌ. Π’Π°ΠΊΠΎΠ΅ ΡΡΠ΅Π±ΠΎΠ²Π°Π½ΠΈΠ΅ ΠΎΠ±Π΅ΡΠΏΠ΅ΡΠΈΠ²Π°Π΅Ρ ΠΌΠ΅Π½ΡΡΡΡ Π²Π΅ΡΠΎΡΡΠ½ΠΎΡΡΡ ΠΏΠΎΠ²ΡΠ΅ΠΆΠ΄Π΅Π½ΠΈΡ. Π ΠΏΡΠΈΠΌΠ΅ΡΡ, ΠΏΠΎ ΡΠ°ΡΠΏΠΎΠ»ΠΎΠΆΠ΅Π½ΠΈΡ ΡΠΎΠ·Π΅ΡΠΊΠΈ Π²Ρ ΡΠΌΠΎΠΆΠ΅ΡΠ΅ ΡΠ·Π½Π°ΡΡ, Π³Π΄Π΅ ΠΈΠΌΠ΅Π½Π½ΠΎ ΠΏΡΠΎΡ ΠΎΠ΄ΠΈΡ ΠΊΠ°Π±Π΅Π»Ρ, ΡΡΠΎΠ±Ρ ΡΠ»ΡΡΠ°ΠΉΠ½ΠΎ Π½Π΅ Π²Π±ΠΈΡΡ Π² Π½Π΅Π³ΠΎ Π³Π²ΠΎΠ·Π΄Ρ, ΠΊΠΎΠ³Π΄Π° Π²Π΅ΡΠ°Π΅ΡΠ΅ ΠΊΠ°ΡΡΠΈΠ½Ρ. Π ΠΈΠ΄Π΅Π°Π»Π΅ ΡΠ΅ΠΊΠΎΠΌΠ΅Π½Π΄ΡΠ΅ΡΡΡ ΠΏΠ΅ΡΠ΅Π΄ Π·Π°Π±ΠΈΠ²Π°Π½ΠΈΠ΅ΠΌ Π³Π²ΠΎΠ·Π΄Ρ Π½Π°ΠΉΡΠΈ ΠΏΡΠΎΠ²ΠΎΠ΄ Π² ΡΡΠ΅Π½Π΅ Ρ ΠΏΠΎΠΌΠΎΡΡΡ ΡΠΏΠ΅ΡΠΈΠ°Π»ΡΠ½ΠΎΠ³ΠΎ ΠΏΡΠΈΠ±ΠΎΡΠ°.
- ΠΠΎΠ²ΠΎΡΠΎΡ ΡΡΠ°ΡΡΡ Π΄ΠΎΠ»ΠΆΠ΅Π½ ΠΎΡΡΡΠ΅ΡΡΠ²Π»ΡΡΡΡΡ ΡΠΎΠ»ΡΠΊΠΎ ΠΏΠΎΠ΄ ΠΏΡΡΠΌΡΠΌ ΡΠ³Π»ΠΎΠΌ.
- ΠΡΡΡΠ΅ Π²ΡΠ΅Π³ΠΎ ΠΏΡΠΎΠΊΠ»Π°Π΄ΡΠ²Π°ΡΡ Π»ΠΈΠ½ΠΈΡΒ Π² Π²Π΅ΡΡ Π½Π΅ΠΉ ΡΠ°ΡΡΠΈ ΡΡΠ΅Π½Ρ, Π½Π° ΡΠ°ΡΡΡΠΎΡΠ½ΠΈΠΈ 20 ΡΠΌ ΠΎΡ ΠΏΠΎΡΠΎΠ»ΠΊΠ° (ΡΠ°ΠΊΠ°Ρ Π²ΡΡΠΎΡΠ° ΠΎΠ±Π΅ΡΠΏΠ΅ΡΠΈΡ ΠΌΠΈΠ½ΠΈΠΌΠ°Π»ΡΠ½ΡΡ Π²Π΅ΡΠΎΡΡΠ½ΠΎΡΡΡ ΠΌΠ΅Ρ Π°Π½ΠΈΡΠ΅ΡΠΊΠΎΠ³ΠΎ ΠΏΠΎΠ²ΡΠ΅ΠΆΠ΄Π΅Π½ΠΈΡ ΠΈ ΠΏΡΠΈ ΡΡΠΎΠΌ Π½Π΅ ΠΎΡΠΎΠ±ΡΠ°Π·ΠΈΡΡΡΡ Π½Π° ΡΠ΄ΠΎΠ±ΡΡΠ²Π΅ ΡΠ΅ΠΌΠΎΠ½ΡΠ°). Π’Π°ΠΊΠΆΠ΅ ΠΌΠΎΠΆΠ½ΠΎ ΠΏΡΠΎΠ²Π΅ΡΡΠΈ ΠΏΡΠΎΠ²ΠΎΠ΄ΠΊΡ ΠΏΠΎ ΠΏΠΎΠ»Ρ, Π° Π½Π΅ ΠΏΠΎΡΠΎΠ»ΠΊΡ, ΠΈΡΠΏΠΎΠ»ΡΠ·ΡΡ ΡΠΏΠ΅ΡΠΈΠ°Π»ΡΠ½ΡΠΉ ΡΠ»Π΅ΠΊΡΡΠΎΡΠ΅Ρ Π½ΠΈΡΠ΅ΡΠΊΠΈΠΉ ΠΏΠ»ΠΈΠ½ΡΡΡ.
- ΠΡΠΊΠ»ΡΡΠ°ΡΠ΅Π»ΠΈ Π² ΠΊΠ²Π°ΡΡΠΈΡΠ΅ Π΄ΠΎΠ»ΠΆΠ½Ρ ΡΠ°ΡΠΏΠΎΠ»Π°Π³Π°ΡΡΡΡΒ ΠΏΡΠΈ Π²Ρ ΠΎΠ΄Π΅ Π² ΠΊΠΎΠΌΠ½Π°ΡΡ, ΡΠΎ ΡΡΠΎΡΠΎΠ½Ρ Π΄Π²Π΅ΡΠ½ΠΎΠΉ ΡΡΡΠΊΠΈ. ΠΡΡΠΎΡΠ° ΡΠ°Π·ΠΌΠ΅ΡΠ΅Π½ΠΈΡΒ Π²ΡΠΊΠ»ΡΡΠ°ΡΠ΅Π»Π΅ΠΉ Π½Π΅ Π½ΠΎΡΠΌΠΈΡΡΠ΅ΡΡΡ ΠΏΠΎ ΠΠΠ‘Π’Ρ ΠΈ Π‘ΠΠΈΠΡ, Π½ΠΎ, ΠΊΠ°ΠΊ ΠΏΡΠ°Π²ΠΈΠ»ΠΎ, ΡΠΎΡΡΠ°Π²Π»ΡΠ΅Ρ Π»ΠΈΠ±ΠΎ 80 ΡΠΌ Π»ΠΈΠ±ΠΎ 150 ΡΠΌ. ΠΠΎ Π΅Π²ΡΠΎΡΡΠ°Π½Π΄Π°ΡΡΡΒ Π»ΡΡΡΠ΅ ΡΡΡΠ°Π½Π°Π²Π»ΠΈΠ²Π°ΡΡ ΠΈΠ·Π΄Π΅Π»ΠΈΠ΅Β ΠΏΠΎΠ½ΠΈΠΆΠ΅, ΠΊ ΡΠΎΠΌΡ ΠΆΠ΅ Π΄Π΅ΡΡΠΌ Π±ΡΠ΄Π΅Ρ ΡΠ΄ΠΎΠ±Π½Π΅Π΅ Π²ΠΊΠ»ΡΡΠ°ΡΡ ΡΠ²Π΅Ρ ΠΏΡΠΈ Π½Π΅ΠΎΠ±Ρ ΠΎΠ΄ΠΈΠΌΠΎΡΡΠΈ.
- Π ΠΎΠ·Π΅ΡΠΊΠΈ ΠΊΡΠ΅ΠΏΡΡΡΡΒ Π²Π½ΠΈΠ·Ρ (30 ΡΠΌ ΠΎΡ ΠΏΠΎΠ»Π°), Π½ΠΎ ΠΏΠΎ Π½Π΅ΠΎΠ±Ρ ΠΎΠ΄ΠΈΠΌΠΎΡΡΠΈ ΠΌΠΎΠ³ΡΡ ΡΠ°Π·ΠΌΠ΅ΡΠ°ΡΡΡΡΒ Π½Π° Π»ΡΠ±ΠΎΠΉ Π²ΡΡΠΎΡΠ΅ (ΠΊ ΠΏΡΠΈΠΌΠ΅ΡΡ, Π½Π° ΠΊΡΡ Π½Π΅ Π½Π°Π΄ ΡΡΠΎΠ»Π΅ΡΠ½ΠΈΡΠ΅ΠΉ). Π Π΅ΠΊΠΎΠΌΠ΅Π½Π΄ΡΠ΅ΡΡΡ Π½Π° 6 ΠΊΠ². ΠΌΠ΅ΡΡΠΎΠ² ΠΏΠΎΠΌΠ΅ΡΠ΅Π½ΠΈΡ ΡΡΡΠ°Π½Π°Π²Π»ΠΈΠ²Π°ΡΡ ΠΌΠΈΠ½ΠΈΠΌΡΠΌ ΠΎΠ΄Π½Ρ ΡΠΎΠ·Π΅ΡΠΊΡ. Π ΠΊΡΡ Π½Π΅ ΠΊΠΎΠ»ΠΈΡΠ΅ΡΡΠ²ΠΎ ΠΈΠ·Π΄Π΅Π»ΠΈΠΉΒ Π΄ΠΎΠ»ΠΆΠ½ΠΎ ΡΠΎΠΎΡΠ²Π΅ΡΡΡΠ²ΠΎΠ²Π°ΡΡ ΠΊΠΎΠ»ΠΈΡΠ΅ΡΡΠ²Ρ Π±ΡΡΠΎΠ²ΠΎΠΉ ΡΠ΅Ρ Π½ΠΈΠΊΠΈ, Π½ΠΎ ΠΎΠ±ΡΡΠ½ΠΎ ΡΡΠ°Π²ΡΡ 5-6 ΡΡΡΠΊ. Π Π°ΡΡΡΠΎΡΠ½ΠΈΠ΅ ΠΎΡ ΠΌΠ΅ΡΡΠ° ΠΊΡΠ΅ΠΏΠ»Π΅Π½ΠΈΡΒ Π΄ΠΎ Π΄Π²Π΅ΡΠΈ ΠΈ ΠΎΠΊΠ½Π° Π½Π΅ Π΄ΠΎΠ»ΠΆΠ½ΠΎ Π±ΡΡΡ ΠΌΠ΅Π½ΡΡΠ΅, ΡΠ΅ΠΌ 10 ΡΠΌ.
- Π ΠΊΠ°ΠΆΠ΄ΠΎΠΉ ΠΊΠΎΠΌΠ½Π°ΡΠ΅ Π΄ΠΎΠ»ΠΆΠ½Π° Π±ΡΡΡ ΠΎΠ±ΡΠ·Π°ΡΠ΅Π»ΡΠ½ΠΎ ΡΠ°ΡΠΏΡΠ΅Π΄Π΅Π»ΠΈΡΠ΅Π»ΡΠ½Π°Ρ ΠΊΠΎΡΠΎΠ±ΠΊΠ°.
- ΠΠ΅ΡΠ΅Π΄ ΡΠ΅ΠΌ, ΠΊΠ°ΠΊ ΡΠΎΡΡΠ°Π²Π»ΡΡΡ ΠΏΡΠΎΠ΅ΠΊΡ ΡΠ»Π΅ΠΊΡΡΠΎΠΏΡΠΎΠ²ΠΎΠ΄ΠΊΠΈ Π² ΠΊΠ²Π°ΡΡΠΈΡΠ΅, ΡΡΠ°ΡΠ΅Π»ΡΠ½ΠΎ ΡΠΏΠ»Π°Π½ΠΈΡΡΠΉΡΠ΅ ΠΌΠ΅ΡΡΠΎΠ½Π°Ρ ΠΎΠΆΠ΄Π΅Π½ΠΈΠ΅ Π±ΡΡΠΎΠ²ΠΎΠΉ ΡΠ΅Ρ Π½ΠΈΠΊΠΈ ΠΈ ΠΌΠ΅Π±Π΅Π»ΠΈ. Π‘Π»ΡΡΠ°Π΅ΡΡΡ ΡΠ°ΠΊ, ΡΡΠΎ ΠΏΠΎΡΠ»Π΅ ΡΠ»Π΅ΠΊΡΡΠΎΠΌΠΎΠ½ΡΠ°ΠΆΠ½ΡΡ Β ΡΠ°Π±ΠΎΡ ΠΈΠ·Π΄Π΅Π»ΠΈΡΒ ΠΌΠΎΠ³ΡΡ Π·Π°ΠΊΡΡΠ²Π°ΡΡΡΡ ΠΌΠ΅Π±Π΅Π»ΡΡ, Π»ΠΈΠ±ΠΎ ΡΠ½ΡΡΡΒ ΠΎΡ Π±ΡΡΠΎΠ²ΠΎΠΉ ΡΠ΅Ρ Π½ΠΈΠΊΠΈ Π½Π΅ Π΄ΠΎΡΡΠ°ΡΡ Π΄ΠΎ ΠΈΡΡΠΎΡΠ½ΠΈΠΊΠ° ΠΏΠΈΡΠ°Π½ΠΈΡ.
- Π Π²Π°Π½Π½ΠΎΠΉ ΠΊΠΎΠΌΠ½Π°ΡΠ΅ Π΄ΠΎΠ»ΠΆΠ½ΠΎ Π±ΡΡΡ ΠΌΠΈΠ½ΠΈΠΌΡΠΌ 2 ΡΠΎΠ·Π΅ΡΠΊΠΈ (ΠΎΠ΄Π½Π° Π΄Π»Ρ ΠΏΠΎΠ΄ΠΊΠ»ΡΡΠ΅Π½ΠΈΡ ΡΡΠΈΡΠ°Π»ΡΠ½ΠΎΠΉ ΠΌΠ°ΡΠΈΠ½ΠΊΠΈ, Π²ΡΠΎΡΠ°Ρ Π΄Π»Ρ ΡΠ΅Π½Π°).
- ΠΠ±ΡΠ·Π°ΡΠ΅Π»ΡΠ½ΠΎ Π²ΠΊΠ»ΡΡΠΈΡΠ΅ Π² ΠΠ°ΡΡ ΡΡ Π΅ΠΌΡ ΠΊΠ²Π°ΡΡΠΈΡΠ½ΠΎΠΉ ΡΠ»Π΅ΠΊΡΡΠΎΠΏΡΠΎΠ²ΠΎΠ΄ΠΊΠΈ Π£ΠΠ Π½Π° 30 ΠΌΠ, ΠΊΠΎΡΠΎΡΠΎΠ΅ Π·Π°ΡΠΈΡΠΈΡ ΠΎΡ ΠΏΠΎΡΠ°ΠΆΠ΅Π½ΠΈΡ ΡΠ»Π΅ΠΊΡΡΠΈΡΠ΅ΡΠΊΠΈΠΌ ΡΠΎΠΊΠΎΠΌ. Π Π΅ΠΊΠΎΠΌΠ΅Π½Π΄ΡΠ΅ΡΡΡ ΠΎΡΠ΄Π΅Π»ΡΠ½ΠΎΠ΅ Π£ΠΠ Π½Π° 10 ΠΌΠ ΡΡΡΠ°Π½Π°Π²Π»ΠΈΠ²Π°ΡΡ Π΄Π»Ρ Π²Π°Π½Π½ΠΎΠΉ ΠΊΠΎΠΌΠ½Π°ΡΡ.
ΠΠ°Π²Π΅ΡΠ½ΡΠΊΠ° Π²Π°ΠΌ Π±ΡΠ΄ΡΡ ΠΏΠΎΠ»Π΅Π·Π½ΡΠΌΠΈ ΡΡΠΈ ΡΡΠ°ΡΡΠΈ:
Π‘ΠΎΠ²Π΅ΡΡ ΠΏΠΎ Π²ΡΠ±ΠΎΡΡ ΡΡΡΠ½ΠΈΡΡΡΡ
ΠΠ΅ΡΠ΅Π΄ ΡΠ΅ΠΌ, ΠΊΠ°ΠΊ ΠΡ ΡΠ΅ΡΠΈΡΠ΅ ΠΈΠ΄ΡΠΈ Π² ΠΌΠ°Π³Π°Π·ΠΈΠ½ Π·Π° Π²ΡΠΊΠ»ΡΡΠ°ΡΠ΅Π»ΡΠΌΠΈ, ΡΠΎΠ·Π΅ΡΠΊΠ°ΠΌΠΈ ΠΈ Π΄ΡΡΠ³ΠΈΠΌΠΈ ΡΠ»Π΅ΠΌΠ΅Π½ΡΠ°ΠΌΠΈ, Π½Π΅ΠΎΠ±Ρ ΠΎΠ΄ΠΈΠΌΠΎ ΠΎΠΏΡΠ΅Π΄Π΅Π»ΠΈΡΡΡΡ Ρ ΠΈΡ Π²ΠΈΠ΄ΠΎΠΌ.
ΠΡΠΎΠΊΠ»Π°Π΄ΠΊΠ°Β ΡΡΠ°ΡΡΡ
ΠΠ°ΠΊ ΠΌΡ ΡΠΆΠ΅ Π³ΠΎΠ²ΠΎΡΠΈΠ»ΠΈ ΡΠ°Π½Π΅Π΅, Π΄Π»ΠΈΠ½Ρ ΠΏΡΠΎΠ²ΠΎΠ΄Π½ΠΈΠΊΠΎΠ² Π½Π΅ΠΎΠ±Ρ ΠΎΠ΄ΠΈΠΌΠΎ ΠΏΠΎΠΊΡΠΏΠ°ΡΡ Ρ Π·Π°ΠΏΠ°ΡΠΎΠΌ. ΠΡΠΎΡ Π·Π°ΠΏΠ°Ρ ΠΏΠΎΠΉΠ΄Π΅Ρ Π½Π° ΠΈΡ ΡΠΎΠ΅Π΄ΠΈΠ½Π΅Π½ΠΈΠ΅ ΠΌΠ΅ΠΆΠ΄Ρ ΡΠΎΠ±ΠΎΠΉ (Ρ ΠΊΠ°ΠΆΠ΄ΠΎΠΉ ΡΡΠΎΡΠΎΠ½Ρ ΠΆΠΈΠ»Π°Β ΠΎΠ³ΠΎΠ»ΡΠ΅ΡΡΡ Π½Π° 5-10 ΡΠΌ) ΠΈ Π½Π° ΠΏΠΎΠ΄ΡΠΎΠ΅Π΄ΠΈΠ½Π΅Π½ΠΈΠ΅ ΡΠΎΠ·Π΅ΡΠΎΠΊ, Π²ΡΠΊΠ»ΡΡΠ°ΡΠ΅Π»Π΅ΠΉ, ΡΠ²Π΅ΡΠΈΠ»ΡΠ½ΠΈΠΊΠΎΠ² (Π·Π°ΠΏΠ°Ρ Π΄Π»ΠΈΠ½Ρ ΠΎΡ 5 Π΄ΠΎ 15 ΡΠΌ).
ΠΠ»Ρ Π½Π°ΡΠ°Π»Π° ΠΎΠΏΡΠ΅Π΄Π΅Π»ΠΈΡΠ΅ΡΡ Ρ ΡΠ΅ΠΌ, ΠΊΠ°ΠΊ ΡΠ»Π΅ΠΊΡΡΠΎΠΏΡΠΎΠ²ΠΎΠ΄ΠΊΠ°Β Π±ΡΠ΄Π΅Ρ ΡΠΈΠΊΡΠΈΡΠΎΠ²Π°ΡΡΡΡ ΠΊ ΡΡΠ΅Π½Π΅. ΠΠ° ΡΠ΅Π³ΠΎΠ΄Π½ΡΡΠ½ΠΈΠΉ Π΄Π΅Π½Ρ ΡΡΡΠ΅ΡΡΠ²ΡΡΡ ΡΠΏΠ΅ΡΠΈΠ°Π»ΡΠ½ΡΠ΅ Ρ ΠΎΠΌΡΡΡ, Π½ΠΎ ΠΌΡ ΡΠ΅ΠΊΠΎΠΌΠ΅Π½Π΄ΡΠ΅ΠΌ ΠΠ°ΠΌ ΠΈΡΠΏΠΎΠ»ΡΠ·ΠΎΠ²Π°ΡΡ Β«Π΄Π΅Π΄ΠΎΠ²ΡΠΊΠΈΠΉ ΡΠΏΠΎΡΠΎΠ±Β» β ΠΊΡΠ΅ΠΏΠ»Π΅Π½ΠΈΠ΅ ΡΠ°Π·Π²Π΅Π΄Π΅Π½Π½ΡΠΌ Π°Π»Π΅Π±Π°ΡΡΡΠΎΠΌ. ΠΠ»Ρ ΡΡΠΎΠ³ΠΎ Π½Π΅ΠΎΠ±Ρ ΠΎΠ΄ΠΈΠΌΠΎ ΠΏΠΎΠΌΠ΅ΡΡΠΈΡΡ Π»ΠΈΠ½ΠΈΡΒ Π² ΡΡΡΠΎΠ±Ρ ΠΈ ΡΠ΅ΡΠ΅Π· ΠΊΠ°ΠΆΠ΄ΡΠ΅ 25-30 ΡΠΌ Β«ΠΏΡΠΈΡ Π²Π°ΡΠΈΡΡΒ» ΠΊΠΎΠΌΠΊΠΎΠΌ Π°Π»Π΅Π±Π°ΡΡΡΠ°, ΠΊΠ°ΠΊ ΠΏΠΎΠΊΠ°Π·Π°Π½ΠΎ Π½Π° ΡΠΎΡΠΎ.

ΠΡΠ΅ΠΏΠ»Π΅Π½ΠΈΠ΅ Π°Π»Π΅Π±Π°ΡΡΡΠΎΠΌ
ΠΠ±ΡΠ°ΡΠ°Π΅ΠΌ ΠΠ°ΡΠ΅ Π²Π½ΠΈΠΌΠ°Π½ΠΈΠ΅ Π½Π° ΡΠΎ, ΡΡΠΎ Π°Π»Π΅Π±Π°ΡΡΡ Π·Π°ΡΠ²Π΅ΡΠ΄Π΅Π²Π°Π΅Ρ ΠΎΡΠ΅Π½Ρ Π±ΡΡΡΡΠΎ, ΠΏΠΎΡΡΠΎΠΌΡ Π΄Π΅ΠΉΡΡΠ²ΠΎΠ²Π°ΡΡ Π½ΡΠΆΠ½ΠΎ Π² ΡΠ΅ΠΌΠΏΠ΅.
ΠΠΎΡΠ»Π΅ ΡΠΎΠ³ΠΎ, ΠΊΠ°ΠΊ Π»ΠΈΠ½ΠΈΡ Π±ΡΠ΄Π΅ΡΒ ΠΏΠΎΠ»Π½ΠΎΡΡΡΡ Π·Π°ΡΠΈΠΊΡΠΈΡΠΎΠ²Π°Π½Π°, ΡΠ΅ΠΊΠΎΠΌΠ΅Π½Π΄ΡΠ΅ΠΌ ΠΠ°ΠΌ ΡΡΠΎΡΠΎΠ³ΡΠ°ΡΠΈΡΠΎΠ²Π°ΡΡ Π²ΡΠ΅ ΡΡΠ΅Π½Ρ, ΡΡΠΎΠ±Ρ Π² ΡΠ»ΡΡΠ°Π΅ ΡΠ΅ΠΌΠΎΠ½ΡΠ° Π²Ρ ΡΠΌΠΎΠ³Π»ΠΈ ΡΠΎΡΠ½ΠΎ ΠΎΠΏΡΠ΅Π΄Π΅Π»ΠΈΡΡ ΠΌΠ΅ΡΡΠΎ ΠΏΡΠΎΠΊΠ»Π°Π΄ΠΊΠΈΒ ΠΏΡΠΎΠ²ΠΎΠ΄ΠΊΠΈ.
ΠΠΎΠ΄ΡΠΎΠ΅Π΄ΠΈΠ½Π΅Π½ΠΈΠ΅ ΡΡΡΠ½ΠΈΡΡΡΡ
ΠΠ°Π½Π½ΡΠΉ ΡΡΠ°ΠΏ Π΄ΠΎΠ²ΠΎΠ»ΡΠ½ΠΎ ΠΏΡΠΎΡΡΠΎΠΉ, Π½Π΅ΠΎΠ±Ρ ΠΎΠ΄ΠΈΠΌΠΎ ΠΏΠΎΠ΄ΠΊΠ»ΡΡΠΈΡΡ Π² ΠΊΠ²Π°ΡΡΠΈΡΠ΅ Π²ΡΠ΅ ΡΠΎΠ·Π΅ΡΠΊΠΈ ΠΈ Π²ΡΠΊΠ»ΡΡΠ°ΡΠ΅Π»ΠΈ. ΠΠ»Ρ ΡΡΠΎΠ³ΠΎ Π² ΡΡΡΠΎΠ±Ρ ΡΡΡΠ°Π½Π°Π²Π»ΠΈΠ²Π°ΡΡΡΡ ΠΏΠΎΠ΄ΡΠΎΠ·Π΅ΡΠ½ΠΈΠΊΠΈ ΠΈ ΡΠΏΠ΅ΡΠΈΠ°Π»ΡΠ½ΡΠ΅ ΠΊΠΎΡΠΎΠ±ΠΊΠΈ. Π Π΅ΠΊΠΎΠΌΠ΅Π½Π΄ΡΠ΅ΠΌ ΠΠ°ΠΌ Β«ΡΠ°Π΄ΠΈΡΡΒ» Π΄Π°Π½Π½ΡΠ΅ ΡΠ»Π΅ΠΌΠ΅Π½ΡΡ Π½Π° Π°Π»Π΅Π±Π°ΡΡΡ, Ρ.ΠΊ. ΠΎΠ½ Π±ΡΡΡΡΠΎ ΠΈ Π½Π°Π΄Π΅ΠΆΠ½ΠΎ ΠΏΡΠΈΡ Π²Π°ΡΡΠ²Π°Π΅ΡΡΡ ΠΊ ΡΡΠ΅Π½Π΅.
Π§ΡΠΎΠ±Ρ ΠΡ Π½Π°Π³Π»ΡΠ΄Π½ΠΎ ΡΠ²ΠΈΠ΄Π΅Π»ΠΈ ΠΏΡΠΎΡΠ΅ΡΡ, ΠΏΡΠ΅Π΄ΠΎΡΡΠ°Π²Π»ΡΠ΅ΠΌ ΠΊ Π²Π°ΡΠ΅ΠΌΡ Π²Π½ΠΈΠΌΠ°Π½ΠΈΡ Π΄Π°Π½Π½ΡΠΉ Π²ΠΈΠ΄Π΅ΠΎ ΡΡΠΎΠΊ:
ΠΡΠ΅ΠΏΠ»Π΅Π½ΠΈΠ΅Β Π²ΡΠΊΠ»ΡΡΠ°ΡΠ΅Π»Ρ ΠΈ ΡΠΎΠ·Π΅ΡΠΊΠΈ ΡΠ²ΠΎΠΈΠΌΠΈ ΡΡΠΊΠ°ΠΌΠΈ
Π£Π·Π½Π°ΡΡ ΠΎ ΡΠΎΠΌ, ΠΊΠ°ΠΊ ΠΏΡΠ°Π²ΠΈΠ»ΡΠ½ΠΎ ΠΏΠΎΠ΄ΠΊΠ»ΡΡΠΈΡΡ Π²ΡΠΊΠ»ΡΡΠ°ΡΠ΅Π»Ρ ΡΠ²Π΅ΡΠ°, ΠΡ ΠΌΠΎΠΆΠ΅ΡΠ΅ Π² ΡΠΎΠΎΡΠ²Π΅ΡΡΡΠ²ΡΡΡΠ΅ΠΉ ΡΡΠ°ΡΡΠ΅.
ΠΠΎΠ΄ΠΊΠ»ΡΡΠ΅Π½ΠΈΠ΅ Π°Π²ΡΠΎΠΌΠ°ΡΠΎΠ² ΠΈ Π£ΠΠ
ΠΠΎΡΠ»Π΅Π΄Π½ΠΈΠΉ ΡΡΠ°ΠΏ ΠΌΠΎΠ½ΡΠ°ΠΆΠ° ΡΠ»Π΅ΠΊΡΡΠΎΠΏΡΠΎΠ²ΠΎΠ΄ΠΊΠΈ Π² ΠΊΠ²Π°ΡΡΠΈΡΠ΅ β ΡΠ±ΠΎΡΠΊΠ° Π²Π²ΠΎΠ΄Π½ΠΎΠ³ΠΎ ΡΠΈΡΠΊΠ°. Π‘ΠΎΠ³Π»Π°ΡΠ½ΠΎ ΡΠΎΡΡΠ°Π²Π»Π΅Π½Π½ΠΎΠΉ ΡΡ Π΅ΠΌΠ΅ ΠΡ Π΄ΠΎΠ»ΠΆΠ½Ρ ΠΏΠΎΠ΄ΠΊΠ»ΡΡΠΈΡΡ Π°Π²ΡΠΎΠΌΠ°ΡΠΈΡΠ΅ΡΠΊΠΈΠ΅ Π²ΡΠΊΠ»ΡΡΠ°ΡΠ΅Π»ΠΈ ΠΈ Π£ΠΠ. Π‘Π»ΠΎΠΆΠ½ΠΎΡΡΠ΅ΠΉ Π² ΠΏΠΎΠ΄ΡΠΎΠ΅Π΄ΠΈΠ½Π΅Π½ΠΈΠΈ ΡΡΠΈΡ Π°ΠΏΠΏΠ°ΡΠ°ΡΠΎΠ² Π½Π΅ Π΄ΠΎΠ»ΠΆΠ½ΠΎ Π²ΠΎΠ·Π½ΠΈΠΊΠ½ΡΡΡ β Π²Π²ΠΎΠ΄Π½ΠΎΠΉ ΠΏΡΠΎΠ²ΠΎΠ΄ Π·Π°Π²ΠΎΠ΄ΠΈΡΡΡ ΡΠ²Π΅ΡΡ Ρ, Π° ΠΎΡΡ ΠΎΠ΄ΡΡΠΈΠΉ ΠΊ ΡΠ°ΡΠΏΡΠ΅Π΄Π΅Π»ΠΈΡΠ΅Π»ΡΠ½ΠΎΠΉ ΠΊΠΎΡΠΎΠ±ΠΊΠ΅ ΡΠ½ΠΈΠ·Ρ. Π ΡΠΎΠΌ, ΠΊΠ°ΠΊ ΠΏΠΎΠ΄ΠΊΠ»ΡΡΠΈΡΡ Π£ΠΠ ΠΌΡ ΡΠ°ΡΡΠΊΠ°Π·ΡΠ²Π°Π»ΠΈ. ΠΠΎΠ΄ΠΊΠ»ΡΡΠ΅Π½ΠΈΠ΅ Π°Π²ΡΠΎΠΌΠ°ΡΠΈΡΠ΅ΡΠΊΠΎΠ³ΠΎ Π²ΡΠΊΠ»ΡΡΠ°ΡΠ΅Π»Ρ ΡΠ°ΠΊΠΆΠ΅ Π½Π΅ ΡΠΎΡΡΠ°Π²ΠΈΡ ΡΡΡΠ΄Π°, Π΄Π°ΠΆΠ΅ ΡΠ°ΠΉΠ½ΠΈΠΊΠ°ΠΌ Π² ΡΠ»Π΅ΠΊΡΡΠΈΠΊΠ΅. ΠΠ°Π³Π»ΡΠ΄Π½ΠΎ ΡΠ²ΠΈΠ΄Π΅ΡΡ ΠΏΡΠΎΡΠ΅ΡΡ ΠΌΠΎΠ½ΡΠ°ΠΆΠ° Π΄Π°Π½Π½ΡΡ ΡΡΡΡΠΎΠΉΡΡΠ² ΠΡ ΠΌΠΎΠΆΠ΅ΡΠ΅ Π½Π° Π²ΠΈΠ΄Π΅ΠΎ Π½ΠΈΠΆΠ΅:
Π£ΡΡΠ°Π½Π°Π²Π»ΠΈΠ²Π°Π΅ΠΌ Π£ΠΠ Π² ΡΠΈΡΠΎΠΊ
ΠΠΎΠ΄ΠΊΠ»ΡΡΠ°Π΅ΠΌ Π°Π²ΡΠΎΠΌΠ°Ρ
ΠΠΎΡΠ»Π΅ ΡΠΎΠ³ΠΎ, ΠΊΠ°ΠΊ Π²ΡΠ΅ ΡΠ»Π΅ΠΊΡΡΠΎΡΠ΅Ρ Π½ΠΈΡΠ΅ΡΠΊΠΈΠ΅ ΠΈΠ·Π΄Π΅Π»ΠΈΡ Π² ΠΊΠ²Π°ΡΡΠΈΡΠ΅Β Π±ΡΠ΄ΡΡ ΠΏΠΎΠ΄ΠΊΠ»ΡΡΠ΅Π½Ρ, Π½Π΅ΠΎΠ±Ρ ΠΎΠ΄ΠΈΠΌΠΎ ΠΎΡΡΡΠ΅ΡΡΠ²ΠΈΡΡ ΠΏΡΠΎΠ·Π²ΠΎΠ½ΠΊΡ ΡΠ»Π΅ΠΊΡΡΠΎΠΏΡΠΎΠ²ΠΎΠ΄ΠΊΠΈ ΠΌΡΠ»ΡΡΠΈΠΌΠ΅ΡΡΠΎΠΌ, ΡΡΠΎΠ±Ρ ΡΠ±Π΅Π΄ΠΈΡΡΡΡ Π² ΠΏΡΠ°Π²ΠΈΠ»ΡΠ½ΠΎΡΡΠΈ ΠΏΡΠΎΠ΄Π΅Π»Π°Π½Π½ΠΎΠΉΒ ΡΠ°Π±ΠΎΡΡ. ΠΡΠ»ΠΈ Π½ΠΈΠΊΠ°ΠΊΠΈΡ ΠΏΡΠΎΠ±Π»Π΅ΠΌ Π½Π΅ Π±ΡΠ΄Π΅Ρ ΠΎΠ±Π½Π°ΡΡΠΆΠ΅Π½ΠΎ, ΡΠΌΠ΅Π»ΠΎ Π²ΠΊΠ»ΡΡΠ°ΠΉΡΠ΅ Π°Π²ΡΠΎΠΌΠ°Ρ ΠΈ ΠΎΡΡΡΠ΅ΡΡΠ²Π»ΡΡΡ ΠΏΠ΅ΡΠ²ΡΠ΅ ΠΈΡΠΏΡΡΠ°Π½ΠΈΡ Π³ΠΎΡΠΎΠ²ΠΎΠΉ Π»ΠΈΠ½ΠΈΠΈ.

ΠΠ²ΡΠΎΠΌΠ°ΡΠΈΡΠ΅ΡΠΊΠΈΠΉ Π²ΡΠΊΠ»ΡΡΠ°ΡΠ΅Π»Ρ
Π’Π°ΠΊΠΆΠ΅ Ρ ΠΎΡΠ΅Π»ΠΎΡΡ Π±Ρ ΠΠ°ΠΌ ΠΏΡΠ΅Π΄ΠΎΡΡΠ°Π²ΠΈΡΡ Π΄Π°Π½Π½ΡΠΉ Π²ΠΈΠ΄Π΅ΠΎ ΡΡΠΎΠΊ, ΠΊΠΎΡΠΎΡΡΠΉ ΠΏΠΎΠΊΠ°Π·ΡΠ²Π°Π΅Ρ ΠΊΠ°ΠΊ ΡΠ΄Π΅Π»Π°ΡΡ ΡΠ»Π΅ΠΊΡΡΠΎΠΏΡΠΎΠ²ΠΎΠ΄ΠΊΡ Π² ΠΊΠ²Π°ΡΡΠΈΡΠ΅ ΡΠ²ΠΎΠΈΠΌΠΈ ΡΡΠΊΠ°ΠΌΠΈ Ρ Π½ΡΠ»Ρ:
ΠΠ°Π³Π»ΡΠ΄Π½Π°Ρ Π²ΠΈΠ΄Π΅ΠΎ ΠΈΠ½ΡΡΡΡΠΊΡΠΈΡ
ΠΠΎΡ ΠΎΠΆΠΈΠ΅ ΠΌΠ°ΡΠ΅ΡΠΈΠ°Π»Ρ:
samelectrik.ru
Π ΠΊΠ°ΠΊΠΎΠΉ ΠΏΡΠΎΠ³ΡΠ°ΠΌΠΌΠ΅ Π½Π°ΡΠ΅ΡΡΠΈΡΡ ΡΠ»Π΅ΠΊΡΡΠΈΠΊΡ ΠΈ ΡΠ²Π΅Ρ Π΄Π»Ρ ΡΠ΅ΠΌΠΎΠ½ΡΠ½ΠΎΠΉ Π±ΡΠΈΠ³Π°Π΄Ρ?
Π£ ΠΌΠ΅Π½Ρ ΡΠ΅ΠΌΠΎΠ½Ρ. ΠΠ½Π΅ ΡΠΊΠ°Π·Π°Π»ΠΈ, ΡΡΠΎ Ρ Π΄ΠΎΠ»ΠΆΠ½Π° ΠΏΡΠ΅Π΄ΠΎΡΡΠ°Π²ΠΈΡΡ ΠΏΠ»Π°Π½-ΠΏΡΠΎΠ΅ΠΊΡ ΡΠ»Π΅ΠΊΡΡΠΈΡΠ΅ΡΡΠ²Π° (Π²ΡΠΊΠ»ΡΡΠ°ΡΠ΅Π»ΠΈ ΠΈ ΡΠΎΠ·Π΅ΡΠΊΠΈ) ΠΈ ΡΠ²Π΅ΡΠ°, ΡΡΠΎΠ±Ρ ΡΠ΅ΠΌΠΎΠ½ΡΠ½Π°Ρ Π±ΡΠΈΠ³Π°Π΄Π° ΡΠ΄Π΅Π»Π°Π»Π° ΠΌΠ½Π΅ ΡΠ»Π΅ΠΊΡΡΠΈΠΊΡ. Π ΠΊΠ°ΠΊΠΎΠΉ ΠΊΠΎΠΌΠΏΡΡΡΠ΅ΡΠ½ΠΎΠΉ ΠΏΡΠΎΠ³ΡΠ°ΠΌΠΌΠ΅ ΡΡΠΎ Π»ΡΡΡΠ΅ ΡΠ΄Π΅Π»Π°ΡΡ? Π ΠΏΡΠΎΠ³ΡΠ°ΠΌΠΌΠ΅ sweet home 3d Π΅ΡΡΡ ΡΠ°ΠΊΠ°Ρ Π²ΠΎΠ·ΠΌΠΎΠΆΠ½ΠΎΡΡΡ? ΠΠ»ΠΈ Π² ΠΊΠ°ΠΊΠΎΠΉ Π΄ΡΡΠ³ΠΎΠΉ?
Maria176, Π Π°ΡΡΠΊΠ°Π·Π°ΡΡ Π΄ΡΡΠ·ΡΡΠΌ ΠΠΎΠ΄ΠΏΠΈΡΠ°ΡΡΡΡ Π½Π° Π΅ΠΆΠ΅Π½Π΅Π΄Π΅Π»ΡΠ½ΡΡ ΡΠ°ΡΡΡΠ»ΠΊΡ «ΠΠ΄Π΅ΠΈ Π΄Π»Ρ ΡΠ΅ΠΌΠΎΠ½ΡΠ°»ΠΠΎΡ ΠΎΠΆΠΈΠ΅ Π²ΠΎΠΏΡΠΎΡΡ
ΠΠ° Π²ΠΎΠΏΡΠΎΡ ΠΎΡΠ²Π΅ΡΠ°Π»ΠΈ ΡΠΊΡΠΏΠ΅ΡΡΡ
ΠΡΡΡΠΈΠΉ ΠΎΡΠ²Π΅Ρ
ΠΠ΅Π· ΠΏΠ»Π°Π½Π° ΡΠ»ΠΎΠΆΠ½ΠΎ Π²ΡΠ΅ΠΌ. ΠΠ»Π°Π½ Π½ΡΠΆΠ΅Π½! Π£Π΄ΠΎΠ±Π½ΠΎ: ΡΠΈΡΡΠ΅ΡΠ΅ ΠΎΡ ΡΡΠΊΠΈ 3 ΠΏΠ»Π°Π½Π° ΠΊΠ²Π°ΡΡΠΈΡΡ ( ΠΌΠ½Π΅ ΠΎΡ ΡΡΠΊΠΈ Π±ΡΡΡΡΠ΅Π΅, ΡΠ΅ΠΌ ΠΈΠ·ΡΡΠ°ΡΡ ΠΊΠ°ΠΊ Π²ΡΡΠ°Π²ΠΈΡΡ ΡΠΎΡΠΊΡ ΠΈΠ»ΠΈ Π»ΠΈΠ½ΠΈΡ:))):1) ΠΏΠ»Π°Π½ ΡΠΎΠ·Π΅ΡΠΎΠΊ ( ΡΠΊΠ°Π·ΡΠ²Π°Π΅ΠΌ Π³Π΄Π΅ Π²Π»Π°Π³ΠΎΠ·Π°ΡΠΈΡΠ½ΡΠ΅, ΠΏΡΠΎΡΡΡΠ΅, ΡΠ², ΠΈΠ½ΡΠ΅ΡΠ½Π΅Ρ ΠΈ ΡΠ΄) ΠΎΠ±ΡΠ·Π°ΡΠ΅Π»ΡΠ½ΠΎ ΡΠΊΠ°Π·ΡΠ²Π°Π΅ΠΌ Π²ΡΡΠΎΡΡ ΡΠ°ΡΠΏΠΎΠ»ΠΎΠΆΠ΅Π½ΠΈΡ ΡΠΎΠ·Π΅ΡΠΎΠΊ!!!2) ΠΏΠ»Π°Π½ Π²ΡΠΊΠ»ΡΡΠ°ΡΠ΅Π»Π΅ΠΉ. Π£ΠΊΠ°Π·ΡΠ²Π°Π΅ΠΌ Π΄ΠΈΠΌΠΌΠ΅ΡΡ, Π΅ΡΠ»ΠΈ Π±ΡΠ΄ΡΡ, Π΄Π²ΠΎΠΉΠ½ΡΠ΅, ΡΡΠΎΠΉΠ½ΡΠ΅, ΡΠ΅ΠΏΠ»ΡΠΉ ΠΏΠΎΠ», ΠΏΡΠΎΡ ΠΎΠ΄Π½ΡΠ΅ ΠΈ ΡΠ°ΠΊ Π΄Π°Π»Π΅Π΅. Π£ΠΊΠ°Π·ΡΠ²Π°Π΅ΠΌ Π²ΡΡΠΎΡΡ!3) ΠΏΠ»Π°Π½ ΠΎΡΠ²Π΅ΡΠ΅Π½ΠΈΡ, ΡΠΈΡΡΠ΅ΠΌ ΡΠΎΡΠ΅ΡΠΊΠ°ΠΌΠΈ Π³Π΄Π΅ Π±ΡΠ΄ΡΡ ΡΠ²Π΅ΡΠΈΠ»ΡΠ½ΠΈΠΊΠΈ ( Π±ΡΠ°, ΠΏΠΎΠ΄Π²Π΅ΡΡ, ΡΠΊΡΡΡΠ°Ρ/Π½Π΅ ΡΠΊΡΡΡΠ°Ρ ΠΏΡΠΎΠ²ΠΎΠ΄ΠΊΠ°, Π΅ΡΠ»ΠΈ ΠΏΠΎΡΠΎΠ»ΠΎΠΊ Π³ΠΈΠΏΡΠΎΠΊΠ°ΡΡΠΎΠ½ ΠΈΠ»ΠΈ Π½Π°ΡΡΠΆΠ½ΠΎΠΉ, Π½Π΅ Π·Π°Π±ΡΠ²Π°Π΅ΠΌ ΠΏΡΠΎ Π·Π°ΠΊΠ»Π°Π΄Π½ΡΠ΅ ΠΏΠΎΠ΄ Π½ΠΈΡ , Π΅ΡΠ»ΠΈ ΡΡΠ΅Π±ΡΠ΅ΡΡΡ). ΠΠ΅ Π·Π°Π±ΡΠ²Π°Π΅ΠΌ ΠΏΡΠΎ Π²ΡΡΠΎΡΡ Π΄Π»Ρ Π±ΡΠ°!ΠΡΠΈ ΡΠΊΠ°Π·Π°Π½ΠΈΠΈ Π²ΡΡΠΎΡΡ Π΄Π»Ρ Π²ΡΠ΅Ρ ΠΏΡΠΈΠ±ΠΎΡΠΎΠ² ΡΡΠΈΡΡΠ²Π°ΠΉΡΠ΅ ΡΠ΅ΡΠ½ΠΎΠ²ΠΎΠΉ ΠΈ ΡΠΈΡΡΠΎΠ²ΠΎΠΉ ΠΏΠΎΠ».
ΠΠ½ΡΠ΅ΡΠ΅ΡΠ½ΡΠ΅ ΠΏΡΠ΅Π΄Π»ΠΎΠΆΠ΅Π½ΠΈΡ
ΠΡΡΠ³ΠΈΠ΅ Π²ΠΎΠΏΡΠΎΡΡ ΠΏΠΎ ΡΡΠΎΠΉ ΡΠ΅ΠΌΠ΅
- ΠΠ»Π΅ΠΊΡΡΠΎΠΏΡΠΎΠ²ΠΎΠ΄ΠΊΠ° Π² ΠΏΠ°Π½Π΅Π»ΡΠ½ΠΎΠΉ Π½ΠΎΠ²ΠΎΡΡΡΠΎΠΉΠΊΠ΅.
ΠΠ΄ΡΠ°Π²ΡΡΠ²ΡΠΉΡΠ΅. ΠΡ Ρ ΠΌΡΠΆΠ΅ΠΌ Π΅ΡΠ΅ ΠΏΠΎΠΊΠ° ΡΠΎΠ»ΡΠΊΠΎ ΠΆΠ΄Π΅ΠΌ ΠΊΠ»ΡΡΠΈ ΠΎΡ Π½Π°ΡΠ΅ΠΉ Π΄Π²ΡΡΠΊΠΈ, Π½ΠΎ ΡΠΆΠ΅ ΡΡΠΏΠ΅Π»ΠΈ ΡΡΠΎ ΡΠ°Π· ΠΏΠ΅ΡΠ΅ΡΡΠ³Π°ΡΡΡΡ ΠΏΠΎ ΠΏΠΎΠ²ΠΎΠ΄Ρ ΠΏΡΠΎΠΊΠ»Π°Π΄ΠΊΠΈ Π΄ΠΎΠΏΠΎΠ»Π½ΠΈΡΠ΅Π»ΡΠ½ΡΡ ΡΠ»Π΅ΠΊΡΡΠΎΠΏΡΠΎΠ²ΠΎΠ΄ΠΎΠ². Π’Π΅Ρ Π½ΠΈΠΊΠΈ ΠΌΠ½ΠΎΠ³ΠΎ, Π° ΡΠΎΠ·Π΅ΡΠΎΠΊ, ΡΠ²Ρ, ΠΌΠ°Π»ΠΎΠ²Π°ΡΠΎ… ΠΠΎΠ²ΠΎΡΡΡΠΎΠΉΠΊΠ° ΠΊΠΈΡΠΏΠΈΡΠ½ΠΎ-ΠΏΠ°Π½Π΅Π»ΡΠ½Π°Ρ, Π²ΡΠ΅ ΡΡΠ΅Π½Ρ ΠΊΡΠΎΠΌΠ΅…
5 ΠΈΡΠ»Ρ 2014, 16:38β’2 ΠΎΡΠ²Π΅ΡΠ°β’ ΠΎΡΠ²Π΅ΡΠΈΡΡ
- 2 Π»ΡΡΡΡΡ
ΠΡΠ΅ΠΌ Π΄ΠΎΠ±ΡΠΎΠ³ΠΎ Π²ΡΠ΅ΠΌΠ΅Π½ΠΈ ΡΡΡΠΎΠΊ. Π£ ΠΌΠ΅Π½Ρ Π²ΠΎΡ ΡΠ°ΠΊΠΎΠΉ Π²ΠΎΠΏΡΠΎΡ: Ρ ΠΎΡΡ Π² Π±ΠΎΠ»ΡΡΠΎΠΉ ΠΊΠΎΠΌΠ½Π°ΡΠ΅ ΠΏΠΎΠ²Π΅ΡΠΈΡΡ 2 Π»ΡΡΡΡΡ ( ΡΡΠΎ Π±Ρ ΠΎΡΠ²Π΅ΡΠ΅Π½ΠΈΠ΅ Π±ΡΠ»ΠΎ ΡΠ°Π²Π½ΠΎΠΌΠ΅ΡΠ½ΠΎΠ΅ ΠΏΠΎ Π²ΡΠ΅ΠΉ ΠΊΠΎΠΌΠ½Π°ΡΠ΅). ΠΠΎΠ΄ΡΠΊΠ°ΠΆΠΈΡΠ΅ Π²Π°ΡΠΈΠ°Π½ΡΡ Π»ΡΡΡΡ. ΠΠ»ΠΈ Π²Π°ΡΠΈΠ°Π½Ρ Π»ΡΡΡΡΠ° + ΡΠΎΡΠ΅ΡΠ½ΡΠ΅ ΡΠ²Π΅ΡΠΈΠ»ΡΠ½ΠΈΠΊΠΈ (Π½Π΅ Π±ΠΎΠ»Π΅Π΅ 6 ΡΡ). ΠΠΎΠΌΠ½Π°ΡΠ°…
2 ΠΈΡΠ»Ρ 2014, 11:48β’13 ΠΎΡΠ²Π΅ΡΠΎΠ²β’ 1 ΠΎΡΠ²Π΅Ρ ΡΠΊΡΠΏΠ΅ΡΡΠ°β’ ΠΎΡΠ²Π΅ΡΠΈΡΡ
- ΠΡΠΆΠ΅Π½ ΡΠΎΠ²Π΅Ρ,ΡΠ΅ΠΌ ΠΌΠΎΠΆΠ½ΠΎ ΠΏΠΎΠΊΡΠ°ΡΠΈΡΡ ΠΏΠ»Π°ΡΠΎΠ½Ρ Π½Π° Π»ΡΡΡΡΠ΅…ΠΆΠ΅Π»Π°ΡΠ΅Π»ΡΠ½ΠΎ, ΡΡΠΎΠ±Ρ ΠΊΡΠ°ΡΠΊΠ° Π±ΡΠ»Π° ΡΡΠΎΠΉΠΊΠΎΠΉ ΠΈ ΠΆΠ°ΡΠΎΠΏΡΠΎΡΠ½ΠΎΠΉ.
Π½Π΅ΠΎΠ±Ρ ΠΎΠ΄ΠΈΠΌΠΎ ΠΏΠΎΠΊΡΠ°ΡΠΈΡΡ ΠΏΠ»Π°ΡΠΎΠ½Ρ, ΠΊΠ°ΠΊΠΎΠΉ ΠΊΡΠ°ΡΠΊΠΎΠΉ ΠΌΠΎΠΆΠ½ΠΎ ΡΡΠΎ ΡΠ΄Π΅Π»Π°ΡΡ ΠΈ ΠΊΠ°ΠΊΠΈΠΌ ΠΎΠ±ΡΠ°Π·ΠΎΠΌ?
26 ΠΈΡΠ½Ρ 2014, 21:18β’ΠΎΡΠ²Π΅ΡΠΈΡΡ
- ΠΡΠ°Π²ΠΈΠ»ΡΠ½ΠΎ Π»ΠΈ Π²ΡΠ±ΡΠ°Π½ΠΎ ΠΎΡΠ²Π΅ΡΠ΅Π½ΠΈΠ΅ ΠΊΠΎΠΌΠ½Π°ΡΡ? Π§ΡΠΎ ΠΏΠΎΡΠΎΠ²Π΅ΡΡΠ΅ΡΠ΅ ΠΈΠ· ΡΠ²Π΅ΡΠΈΠ»ΡΠ½ΠΈΠΎΠ²
ΠΠΎΡΡΠΈΠ½Π½Π°Ρ Π² «Ρ ΡΡΡΠ΅Π²ΠΊΠ΅», ΠΏΠ»ΠΎΡΠ°Π΄Ρ 19 ΠΊΠ².ΠΌ. ΠΠ»Π°Π½ΠΈΡΡΡ ΠΏΠΎ ΠΏΠ΅ΡΠΈΠΌΠ΅ΡΡΡ ΠΏΠΎΡΠΎΠ»ΠΊΠ° ΡΠ΄Π΅Π»Π°ΡΡ ΠΏΠΎΠ΄Π²Π΅ΡΠ½ΠΎΠΉ ΠΏΠΎΡΠΎΠ»ΠΎΠΊ ΠΈΠ· Π³ΠΈΠΏΡΠΎΠΊΠ°ΡΡΠΎΠ½Π°, Π° ΡΠ΅Π½ΡΡΠ°Π»ΡΠ½ΡΡ ΡΠ°ΡΡΡ ΠΏΡΠΎΡΡΠΎ ΠΏΠΎΠ±Π΅Π»ΠΈΡΡ. Π ΠΏΠΎΡΠΎΠ»ΠΎΠΊ ΠΈΠ· Π³ΠΈΠΏΡΡ ΠΏΠ»Π°Π½ΠΈΡΡΡ Π²ΡΡΠ°Π²ΠΈΡΡ ΡΠΎΡΠ΅ΡΠ½ΡΠ΅ ΡΠ²Π΅ΡΠΎΠ΄ΠΈΠΎΠ΄Π½ΡΠ΅ ΡΠ²Π΅ΡΠΈΠ»ΡΠ½ΠΈΠΊΠΈ ΠΌΠΎΡΠ½ΠΎΡΡΡΡ 6ΠΠ°ΡΡ (ΡΠ²Π΅ΡΠΎΠ²ΠΎΠΉ…
24 ΠΈΡΠ½Ρ 2014, 01:00β’10 ΠΎΡΠ²Π΅ΡΠΎΠ²β’ ΠΎΡΠ²Π΅ΡΠΈΡΡ
- Π ΠΎΠ·Π΅ΡΠΊΠΈ Π½Π° Π½Π΅ΡΡΡΠ΅ΠΉ ΡΡΠ΅Π½Π΅
ΠΠΎΠ±ΡΡΠΉ Π΄Π΅Π½Ρ! ΠΠΎΠ΄ΡΠΊΠ°ΠΆΠΈΡΠ΅, ΠΊΠ°ΠΊ Π±ΡΡΡ, Π΅ΡΠ»ΠΈ ΡΠ°Π±ΠΎΡΠ°Ρ ΡΡΠ΅Π½ΠΊΠ° ΠΊΡΡ Π½ΠΈ ΠΏΠ»Π°Π½ΠΈΡΡΠ΅ΡΡΡ Π½Π° Π½Π΅ΡΡΡΠ΅ΠΉ Π±Π΅ΡΠΎΠ½Π½ΠΎΠΉ ΡΡΠ΅Π½Π΅? Π¨ΡΡΠΎΠ±ΠΈΡΡ ΠΏΠΎΠ΄ ΠΏΡΠΎΠ²ΠΎΠ΄ΠΊΡ ΠΈ ΡΠΎΠ·Π΅ΡΠΊΠΈ Π½Π΅Π»ΡΠ·Ρ. ΠΠΈΠΏΡΠΎΠΊΠ°ΡΡΠΎΠ½ Π½Π΅ ΡΡΡΠ°Π½ΠΎΠ²ΠΈΡΡ — Π½Π°Π΄ΠΎ Π±ΡΠ΄Π΅Ρ ΠΊΡΠ΅ΠΏΠΈΡΡ ΠΏΠΎΠ΄Π²Π΅ΡΠ½ΡΠ΅ ΠΊΡΡ ΠΎΠ½Π½ΡΠ΅ ΡΡΠΌΠ±ΠΎΡΠΊΠΈ. ΠΠ°ΡΠ°ΡΠΈΠ²Π°ΡΡ ΡΡΡ ΡΡΠ΅Π½Ρ? Π§Π΅ΠΌ? ΠΠ΅…
4 ΠΈΡΠ½Ρ 2014, 09:04β’23 ΠΎΡΠ²Π΅ΡΠ°β’ ΠΎΡΠ²Π΅ΡΠΈΡΡ
ideas.vdolevke.ru


