Подключения светодиодов схемы – Правильные схемы подключения светодиода
Подключение светодиода к сети 220в , схема и расчет
Сегодня к светодиодам значительно возрос интерес, ведь за ними будущее в освещении. Возникает вопрос как происходит подключение светодиода к сети 220 В, на который мы подробно ответим в этой статье. Также рассмотрим напряжение питания, распиновку, цоколевку, схемы подключения и различные расчеты.
Светодиодом называют полупроводниковый прибор, где электрический ток переходит в свет. Диод пропускает ток только в одном направлении. Светодиоды подключаются к 220В благодаря драйверу, который подходит по всем характеристикам.
Подключение по схеме может быть параллельным или последовательным. Светодиод характеризуется прочным корпусом, долгой и надежной работой.

Как устроен светодиод
Обычный индикаторный светодиод изготавливают в эпоксидном корпусе с диаметром 5 мм и двумя контактными выводами для подключения к цепям электрического тока: анодом и катодом. Визуально они отличаются по длине. У нового прибора без обрезанных контактов катод короче.
- Запомнить это положение помогает простое правило: с буквы «К» начинаются оба слова:
- катод;
- короче.
Когда же ножки светодиода обрезаны, то анод можно определить подачей на контакты напряжения 1,5 вольта от простой пальчиковой батарейки: свет появляется при совпадении полярностей.

Как устроен светодиод? Светоизлучающий активный монокристалл полупроводника имеет вид прямоугольного параллелепипеда. Он размещён около светоотражающего рефлектора параболической формы из алюминиевого сплава и смонтирован на подложке с нетокопроводящими свойствами.

На окончании светового прозрачного корпуса из полимерных материалов расположена линза, фокусирующая световые лучи. Она совместно с рефлектором образует оптическую систему, формирующую угол потока излучения. Его характеризуют диаграммой направленности светодиода.
Она характеризует отклонение света от геометрической оси общей конструкции в стороны, что приводит к увеличению рассеивания. Такое явление возникает из-за появления при производстве небольших нарушений технологии, а также старения оптических материалов во время эксплуатации и некоторых других факторов.
Внизу корпуса может быть расположен алюминиевый или латунный поясок, служащий радиатором для отвода тепла, выделяемого при прохождении электрического тока.
Этот принцип конструкции широко распространен. На его основе создают и другие полупроводниковые источники света, использующие иные формы структурных элементов.

Свечение в полупроводниковом кристалле возникает при рекомбинации электронов и дырок в области p-n-перехода. Область p-n-перехода, образуется контактом двух полупроводников с разными типами проводимости. Для этого приконтактные слои полупроводникового кристалла легируют разными примесями: по одну сторону акцепторными, по другую — донорскими.
Светодиоды на основе фосфида и арсенида галлия, излучающие в желто-зеленой, желтой и красной областях спектра были разработаны еще в 60-х — 70-х годах прошлого столетия. Их применяли в световых индикаторах, табло, приборных панелях автомобилей и самолетов, рекламных экранах, различных системах визуализации информации.
По светоотдаче светодиоды обогнали обычные лампы накаливания. По долговечности, надежности, безопасности они тоже их превзошли. Долго не существовало светодиодов синего, сине-зеленого и белого цвета.Цвет светодиода зависит от ширины запрещенной зоны, в которой рекомбинируют электроны и дырки, то есть от материала полупроводника и легирующих примесей. Чем «синее» светодиод, тем выше энергия квантов, а значит, тем больше должна быть ширина запрещенной зоны.
Голубые светодиоды удалось изготовить на основе полупроводников с большой шириной запрещенной зоны — карбида кремния, соединений элементов II и IV группы или нитридов элементов III группы. Однако, у светодиодов на основе SiC оказался слишком мал КПД и низок квантовый выход излучения (то есть число излученных квантов на одну рекомбинировавшую пару).
У светодиодов на основе твердых растворов селенида цинка ZnSe квантовый выход был выше, но они перегревались из-за большого сопротивления и оказались недолговечны. Первый голубой светодиод удалось изготовить на основе пленок нитрида галлия на сапфировой подложке.
Квантовый выход — это число излученных квантов света на одну рекомбинировавшую электронно-дырочную пару. Различают внутренний и внешний квантовый выход. Внутренний — в самом p-n-переходе, внешний — для прибора в целом (ведь свет может теряться «по дороге» — поглощаться, рассеиваться).
Внутренний квантовый выход для хороших кристаллов с хорошим тепло-отводом достигает почти 100%, рекорд внешнего квантового выхода для красных светодиодов составляет 55%, а ддя синих — 35%. Внешний квантовый выход — одна из основных характеристик эффективности светодиода.
Белый света от светодиодов можно получить несколькими способами. Первый — смешать цвета по технологии RGB. На одной матрице плотно размещаются красные, голубые и зеленые светодиоды, излучение которых смешивается при помощи оптической системы, например, линзы. В результате получается белый свет.
Второй способ заключается в том, что на поверхность светодиода, излучающего в ультрафиолетовом диапазоне (есть и такие), наносится три люминофора, излучающих, соответственно, голубой, зеленый и красный свет. По принципу люминесцентной лампы.
Третий способ — это когда желто-зеленый или зелено-красный люминофор наносятся на голубой светодиод. При этом два или три излучения смешиваются, образуя белый или близкий к белому свет.
Напряжение питания светодиодов
Несмотря на то что электрический параметр №1 для светодиода – это номинальный ток, часто для расчётов необходимо знать напряжение на его выводах. Под понятием «напряжение светодиода» понимают разницу потенциалов на p-n-переходе в открытом состоянии.
Оно является справочным параметром и вместе с другими характеристиками указывается в паспорте к полупроводниковому прибору. 3, 9 или 12 вольт… Часто в руки попадают экземпляры, о которых ничего не известно. Так как узнать падение напряжения на светодиоде?
- Теоретический метод
Прекрасной подсказкой в этом случае является цвет свечения, внешняя форма и размеры полупроводникового прибора. Если корпус светодиода выполнен из прозрачного компаунда, то цвет его остаётся загадкой, разгадать которую поможет мультиметр.
Для этого переключатель цифрового тестера переводят в положение «проверка на обрыв» и щупами поочерёдно касаются выводов светодиода. У исправного элемента в прямом смещении будет наблюдаться небольшое свечение кристалла. Таким образом, можно сделать вывод не только о цвете свечения, но и о работоспособности полупроводникового прибора.
Светоизлучающие диоды разных цветов изготавливают из различных полупроводниковых материалов. Именно химический состав полупроводника во многом определяет напряжение питания светодиодов, точнее, падение напряжение на p-n-переходе.
В связи с тем, что в производстве кристаллов используют десятки химических соединений, точного напряжения для всех светодиодов одного цвета не существует. Однако есть определённый диапазон значений, которых зачастую достаточно для проведения предварительных расчетов элементов электронной цепи.

С одной стороны, размер и внешний вид корпуса не влияют на прямое напряжение светодиода. Но, с другой стороны. через линзу можно увидеть количество излучающих кристаллов, которые могут быть соединены последовательно. Слой люминофора в SMD светодиодах может скрывать целую цепочку из кристаллов.
Ярким примером является миниатюрные многокристальные светодиоды от компании Cree, падение напряжения на которых зачастую значительно превышает 3 вольта. В последние годы появились белые SMD светодиоды, в корпусе которых размещено 3 последовательно соединённых кристалла. Их часто можно встретить в китайских светодиодных лампах на 220 вольт.
Естественно убедиться в исправности LED-кристаллов в такой лампе при помощи мультиметра не удастся. Стандартная батарейка тестера выдаёт 9 В, а минимальное напряжение срабатывания трёхкристального белого светоизлучающего диода – 9,6 В. Также встречаются двухкристальная модификация с порогом срабатывания от 6 вольт.
- Практический метод
Самые точные данные о прямом падении напряжения на светодиоде можно получить путём проведения практических измерений. Для этого понадобится регулируемый блок питания (БП) постоянного тока с напряжение от 0 до 12 вольт, вольтметр или мультиметр и резистор на 510 Ом (можно больше). Лабораторная схема для тестирования показана на рисунке.
Здесь всё просто: резистор ограничивает ток, а вольтметр отслеживает прямое напряжение светодиода. Плавно увеличивая напряжение от источника питания, наблюдают за ростом показаний на вольтметре. В момент достижения порога срабатывания светодиод начнёт излучать свет.
В какой-то момент яркость достигнет номинального значения, а показания вольтметра перестанут резко нарастать. Это означает, что p-n-переход открыт, и дальнейший прирост напряжения с выхода БП будет прикладываться только к резистору. Текущие показания на экране и будут номинальным прямым напряжением светодиода.
Если ещё продолжить наращивать питание схемы, то расти будет только ток через полупроводник, а разность потенциалов на нём изменится не более чем на 0,1-0,2 вольт. Чрезмерное превышение тока приведёт к перегреву кристалла и электрическому пробою p-n-перехода.
Если рабочее напряжение на светодиоде установилось около 1,9 вольт, но при этом свечение отсутствует, то возможно тестируется инфракрасный диод. Чтобы убедиться в этом, нужно направить поток излучения на включенную фотокамеру телефона. На экране должно появиться белое пятно.
В отсутствии регулируемого блока питания можно запитать светодиод «кроной» на 9 В. Также можно задействовать в измерениях сетевой адаптер на 3 или 9 вольт, который выдаёт выпрямленное стабилизированное напряжение, и пересчитать номинал сопротивления резистора.
Распиновка светодиода
Для решения вопроса существует всего 3 способа:
- Конструктивно
Согласно нормам, принятым во всем мире, на обычном светодиоде (не SMD типа), длинная ножка всегда является «+» или же анодом. Для работы светодиода на него должна подаваться положительная полуволна. А короткая – катодом.

- С помощью мультиметра
Для проверки необходимо переключатель прибора поставить в режим «Прозвонка» и установить красный щуп мультиметра на анод, а черный – на катод. В результате светодиод должен засветиться. Если этого не произошло, необходимо поменять полярность (черный на анод, а красный на катод).

Если присмотреться к светодиоду, то можно увидеть 2 кончика возле кристалла. Тот, который больше – катод, тот, что меньше – анод.

Цоколевка светодиодов
Под цоколевкой принято понимать внешний вид (исполнение корпуса) светодиода. Каждый производитель выполняет светодиод в своем корпусе, в зависимости от структуры и назначения. Единого стандарта, как в светодиодных лампах не существует, напомню, самые распространенные цоколи ламп: е27, е14.
Какого-либо единого стандарта цоколевки светодиодов не существует. Каждый производитель делает так, как считает нужным. В итоге, на прилавках магазинов мы получаем множество светодиодов, различающихся по форме, внешнему виду, дизайну.
Из всего множества все – таки можно выделить пару небольших групп. Например, самые распространенные простые светодиоды выполняются в прозрачном или цветном корпусе из прочного пластика или стекла, и имеют форму цилиндра, край которого чаще всего закруглен.
Более дорогие светодиоды состоят из нескольких частей: основания и линзы. На основании расположены токопроводящие дорожки, а линза выполнена из качественного материала, которая служит в качестве рассеивателя света.
Основание изготавливают в виде круга или квадрата. Полярность на квадрате обозначают скошенным уголком. Например, светодиоды CREE, выглядят следующим образом:

Не всегда есть возможность определить полярность привычными способами, из-за нестандартной цоколевки светодиода: особенное строение корпуса, утолщение одного из светодиодов и другие причины. Поэтому, в таких случаях, как не крути, придется прибегнуть к электрическому замеру.
Обозначение светодиодов на схеме
Светодиод на схеме обозначается в виде обычного диода с двумя стрелками, направленными в сторону, обозначающее излучение света. Сам диод может изображаться, как в круге, так и без него.
Со стороны носика треугольника находится катод, а со стороны задней части треугольника – анод. Иногда на схеме можно увидеть обозначения анода и катода в виде букв А и К или + и -, что соответственно обозначает, анод и катод или плюс и минус.
Подписывается полупроводниковый элемент на отечественных схемах буквами HL (HL1, HL2 и т.д.) – это по ГОСТ. В зарубежных стандартах обозначение светодиода на схеме аналогично российскому. Подписывается он уже другим словом — LED (LED1, LED2, LED3 и т.д.), что в переводе с английского расшифровывается как light — emitting diode – светоизлучающий диод.
Не стоит путать обозначение светодиода на схеме с фотодиодом. С первого взгляда может показаться, что они одинаковые, однако, при детальном рассмотрении видна существенная разница: стрелки фоторезистора направлены на диод (треугольник с палочкой у острого конца).
Вторым отличием является буквенное обозначение фоторезистора – VD или VB, что означает фотоэлемент.

В заключении хочется сказать, что маркировка очень важна. Знание ее расшифровки, позволяет определить основные параметры светодиода, не открывая даташит. Запомнить маркировку всех производителей нереально, да и не к чему, достаточно знать расшифровку основных брендов.
Последовательное подключение светодиодов
При последовательном соединении через токоограничивающий резистор в одну цепочку собираются несколько светодиодов, причем катод предыдущего припаивается к аноду последующего:
В схеме, по всем светодиодам будет проходить один ток (20мА), а уровень напряжения будет состоять из сумм падения напряжения на каждом. Это означает, используя данную схему подключения, нельзя включить в цепь любое количество светодиодов, т.к. оно ограничено падением напряжения.
Падение напряжения – это уровень напряжения, которое светоизлучающий диод преобразует в световую энергию (свечение).
Например, в схеме падение напряжения на одном светодиоде составит 3 Вольта. Всего в схеме 3 светодиода. Источник питания 12В. Считаем, 3 Вольта * 3 led = 9 В — падение напряжения.
После несложных расчетов, мы видим, что не сможем включить в схему последовательного подключения более 4 светодиодов (3*4=12В), запитывая их от обычного автомобильного аккумулятора (или другого источника с напряжением 12В).
Если захотим последовательно подключить большее количество LEd, то понадобится источник питания с большим номиналом.
Данная схема довольно часто встречалась в елочных гирляндах, однако из-за одного существенного недостатка в современных светодиодных гирляндах применяют смешанное подключение. Что за недостаток, разберем ниже.
- Недостатки последовательного подключения:
- При выходе из строя хотя бы одного элемента, не рабочей становится вся схема.
- Для питания большого количества led нужен источник с высоким напряжением.
Параллельное соединение светодиодов
В данной ситуации все происходит наоборот. На каждом светодиоде уровень напряжения одинаковый, а сила тока состоит из суммы токов, проходящих через них.

Следуя из вышесказанного делаем вывод, если у нас есть источник в 12В и 10 светодиодов, блок питания должен выдерживать нагрузку в 0,2А (10*0,002). Исходя из вышеупомянутых расчетов — для параллельного подключения потребуется токоограничивающий резистор с номиналом 2,4 Ом (12*0,2).
Это глубокое заблуждение!!! Почему? Ответ Вы найдете ниже.
Характеристики каждого светодиода даже одной серии и партии всегда разные. Если другими словами: чтобы засветился один, необходимо пропустить через него ток с номиналом 20 мА, а для другого этот номинал может составлять уже 25 мА.
Таким образом, если в схеме установить только одно сопротивление, номинал которого был рассчитан ранее, через светодиоды будет проходить разный ток, что вызовет перегрев и выход из строя светодиодов, рассчитанных на номинал в 18мА, а более мощные будут светить всего на 70% от номинала.
Исходя из вышесказанного, стоит понимать, что при параллельном подключении, необходимо устанавливать отдельное сопротивление для каждого.

- Недостатки параллельного подключения:
- Большое количество элементов.
- При выходе одного диода из строя увеличивается нагрузка на остальные.
Смешанное подключение
Подобный способ подключения является самым оптимальным. По такому принципу собраны все светодиодные ленты. Он подразумевает комбинацию параллельного и последовательного подключения. Как он выполняется можно увидеть на фото:

Схема подразумевает включение параллельно не отдельных светодиодов, а последовательных цепочек из них. В результате этого даже при выходе из строя одной или нескольких цепочек, светодиодная гирлянда или лента будут по-прежнему одинаково светить.
Мы рассмотрели основные способы подключения простых светодиодов. Теперь разберем методы соединения мощных светодиодов, и с какими проблемами можно столкнуться при неправильном подключении.
Как подключить светодиод к сети 220 вольт
Светодиод – это разновидность полупроводниковых диодов с напряжением и током питания намного меньшим, чем в бытовой электросети. При прямом подключении в сеть 220 вольт, он мгновенно выйдет из строя.
Поэтому светоизлучающий диод обязательно подключается только через токоограничивающий элемент. Наиболее дешевыми и простыми в сборке является схемы с понижающим элементом в виде резистора или конденсатора.
Первое, что нужно знать при подключении к сети 220В, — для номинального свечения через светодиод должен проходить ток в 20мА, а падение напряжения на нем не должно превышать 2,2-3В. Исходя из этого, необходимо рассчитать номинал токоограничивающего резистора по следующей формуле:
- где:
- 0,75 – коэффициент надежности LED;
- U пит – это напряжения источника питания;
- U пад – напряжение, которое падает на светоизлучающем диоде и создает световой поток;
- I – номинальный ток, проходящий через него;
- R – номинал сопротивления для регулирования проходящего тока.
После соответствующих вычислений, номинал сопротивления должен соответствовать 30 кОм.
Однако не стоит забывать, что на сопротивлении будет выделятся большое количество тепла за счет падения напряжения. По этой причине дополнительно необходимо рассчитать мощность этого резистора по формуле:
Для нашего случая U – это будет разность напряжения питающей сети и напряжения падения на светодиоде. После соответствующих вычислений, для подключения одного led мощность сопротивления должна равняться 2Вт.

Важный момент, на который нужно обратить внимание при подключении светодиода в сеть переменного тока – это ограничение обратного напряжения. С этой задачей легко справляется любой кремниевый диод, рассчитанный на ток не менее того, что течет в цепи. Подключается диод последовательно после резистора или обратной полярностью параллельно светодиоду.
Существует мнение, что можно обойтись без ограничения обратного напряжения, так как электрический пробой не вызывает повреждения светоизлучающего диода. Однако обратный ток может вызвать перегрев p-n перехода, в результате чего произойдет тепловой пробой и разрушение кристалла светодиода.

Вместо кремниевого диода можно использовать второй светоизлучающий диод с аналогичным прямым током, который подключается обратной полярностью параллельно первому светодиоду. Отрицательной стороной схем с токоограничивающим резистором является необходимость в рассеивании большой мощности.
Эта проблема становится особо актуальной, в случае подключения нагрузки с большим потребляемым током. Решается данная проблема путем замены резистора на неполярный конденсатор, который в подобных схемах называют балластным или гасящим.
Включенный в сеть переменного тока неполярный конденсатор, ведет себя как сопротивление, но не рассеивает потребляемую мощность в виде тепла.

В данных схемах, при выключении питания, конденсатор остается не разряженным, что создает угрозу поражения электрическим током. Данная проблема легко решается путем подключения к конденсатору шунтирующего резистора мощностью 0,5 ватт с сопротивлением не менее 240 кОм.

Расчет резистора для светодиода
Во всех выше представленных схемах с токоограничивающим резистором расчет сопротивления производится согласно закону Ома:
R = U/I
- где:
- U – это напряжение питания;
- I – рабочий ток светодиода.
Рассеиваемая резистором мощность равна P = U * I.
Если планируется использовать схему в корпусе с низкой конвекцией, рекомендуется увеличить максимальное значение рассеиваемой резистором мощности на 30%.
Расчет гасящего конденсатора для светодиода
Расчёт ёмкости гасящего конденсатора (в мкФ) производится по следующей формуле:
C = 3200*I/U
- где:
- I – это ток нагрузки;
- U – напряжение питания.
Данная формула является упрощенной, но ее точности достаточно для последовательного подключения 1-5 слаботочных светодиодов.
Для защиты схемы от перепадов напряжения и импульсных помех, гасящий конденсатор нужно выбирать с рабочим напряжением не менее 400 В.
Конденсатор лучше использовать керамический типа К73–17 с рабочим напряжением более 400 В или его импортный аналог. Нельзя использовать электролитические (полярные) конденсаторы.
Схема лед драйвера на 220 вольт
Схема лед драйвера на 220 вольт представляет собой не что иное, как импульсный блок питания.
В качестве самодельного светодиодного драйвера от сети 220В рассмотрим простейший импульсный блок питания без гальванической развязки. Основное преимущество таких схем – простота и надёжность.
Но будьте осторожны при сборке, поскольку у такой схемы нет ограничения по отдаваемому току. Светодиоды будут отбирать свои положенные полтора ампера, но, если вы коснётесь оголённых проводов рукой, ток достигнет десятка ампер, а такой удар тока очень ощутимый.
- Схема простейшего драйвера для светодиодов на 220В состоит их трёх основных каскадов:
- делитель напряжения на ёмкостном сопротивлении;
- диодный мост;
- каскад стабилизации напряжения.
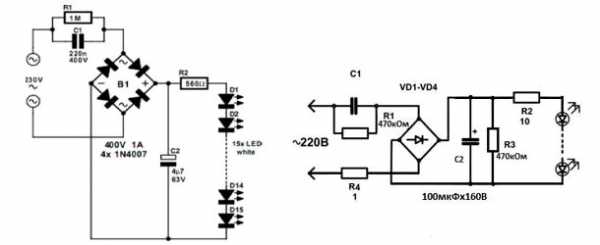
Первый каскад – ёмкостное сопротивление на конденсаторе С1 с резистором. Резистор необходим для саморазрядки конденсатора и на работу самой схемы не влияет. Его номинал не особо критичен и может быть от 100кОм до 1Мом с мощностью 0,5-1 Вт. Конденсатор обязательно не электролитический на 400-500В (эффективное амплитудное напряжение сети).
При прохождении полуволны напряжения через конденсатор, он пропускает ток, пока не произойдет заряд обкладок. Чем меньше его ёмкость, тем быстрее происходит полная зарядка. При ёмкости 0,3-0,4мкФ время зарядки составляет 1/10 периода полуволны сетевого напряжения.
Говоря простым языком, через конденсатор пройдет лишь десятая часть поступающего напряжения.
Второй каскад – диодный мост. Он преобразует переменное напряжение в постоянное. После отсечения большей части полуволны напряжения конденсатором, на выходе диодного моста получаем около 20-24В постоянного тока.
Третий каскад – сглаживающий стабилизирующий фильтр. Конденсатор с диодным мостом выполняют функцию делителя напряжения. При изменении вольтажа в сети, на выходе диодного моста амплитуда так же будет меняться.
Чтобы сгладить пульсацию напряжения параллельно цепи подключаем электролитический конденсатор. Его ёмкость зависит от мощности нашей нагрузки. В схеме драйвера питающее напряжение для светодиодов не должно превышать 12В. В качестве стабилизатора можно использовать распространённый элемент L7812.
Собранная схема светодиодной лампы на 220 вольт начинает работать сразу, но перед включением в сеть тщательно изолируйте все оголённые провода и места пайки элементов схемы.
Вариант драйвера без стабилизатора тока
В сети существует огромное количество схем драйверов для светодиодов от сети 220В, которые не имеют стабилизаторов тока.

Проблема любого безтрансформаторного драйвера – пульсация выходного напряжения, следовательно, и яркости светодиодов. Конденсатор, установленный после диодного моста, частично справляется с этой проблемой, но решает её не полностью.
На диодах будет присутствовать пульсация с амплитудой 2-3В. Когда мы устанавливаем в схему стабилизатор на 12В, даже с учётом пульсации амплитуда входящего напряжения будет выше диапазона отсечения.
Диаграмма напряжения в схеме без стабилизатора Диаграмма в схеме со стабилизаторомПоэтому драйвер для диодных ламп, даже собранный своими руками, по уровню пульсации не будет уступать аналогичным узлам дорогих ламп фабричного производства.
Как видите, собрать драйвер своими руками не представляет особой сложности. Изменяя параметры элементов схемы, мы можем в широких пределах варьировать значения выходного сигнала.
Если у вас возникнет желание на основе такой схемы собрать схему светодиодного прожектора на 220 вольт, лучше переделать выходной каскад под напряжение 24В с соответствующим стабилизатором, поскольку выходной ток у L7812 1,2А, это ограничивает мощность нагрузки в 10Вт.
Для более мощных источников освещения требуется либо увеличить количество выходных каскадов, либо использовать более мощный стабилизатор с выходным током до 5А и устанавливать его на радиатор.
Это нужно знать
Главное – это помнить о технике безопасности. Представленные схемы питаются от 220 В сети переменного тока, поэтому требуют во время сборки особого внимания. Подключение светодиода в сеть должно осуществляться в четком соответствии с принципиальной схемой.
Отклонение от схемы или небрежность может привести к короткому замыканию или выходу из строя отдельных деталей. При первом включении, сборки рекомендуется дать поработать некоторое время, чтобы убедиться в ее стабильности и отсутствии сильного нагрева элементов.
Для повышения надёжности устройства рекомендуется использовать заранее проверенные детали с запасом по предельно допустимым значениям напряжения и мощности. Собирать бестрансформаторные источники питания следует внимательно и помнить, что они не имеют гальванической развязки с сетью.
Готовая схема должна быть надёжно изолирована от соседних металлических деталей и защищена от случайного прикосновения. Демонтировать её можно только с отключенным напряжением питания.
Источники: svetodiodinfo.ru, ledjournal.info, ledno.ru, electrik.info, howitworks.iknowit.ru
first-apartment.ru
схема. Подключение светодиодов к сети 220В :: SYL.ru
На сегодняшний день светодиоды изготавливаются различной мощности. Блоки питания для них подходят самые разнообразные. Также следует учитывать, что подключение модели зависит от типа драйвера устройства (если он имеется). В наше время можно найти хорошие и плохие схемы включения светодиодов. Чтобы более подробно разобраться в этом вопросе, необходимо посмотреть на модели различной мощности.
Подключение к сети на 5 В
В сети с напряжением 5 В подключение светодиодов (схема показана ниже) чаще всего происходит в последовательном порядке. В данном случае многое зависит от номинального сопротивления в сети. Если этот параметр превышает 10 Ом, то целесообразнее использовать импульсные блоки питания.
При этом с электромагнитными помехами в цепи позволит справиться проходной конденсатор. В данном случае подключение светодиодов лучше проводить с резисторами линейного типа. В свою очередь открытые аналоги сопротивление максимум способны выдерживать 13 Ом. Для повышения проводимости светодиода используются системные модуляторы.
Если рассматривать модели с контактными драйверами, то для них необходимо отдельно подбирать контроллеры. Чаще всего их используют со специальным усилителем. В данном случае пороговое напряжение будет находиться на уровне 6 В. Для того чтобы решить проблему с отрицательной полярностью в сети, многие специалисты рекомендуют использовать операционные усилители.

Подключение к сети на 12 В
Подключение светодиодов к 12 вольт может осуществляться как в последовательном, так и в параллельном порядке. Если рассматривать первый вариант, то блоки питания целесообразнее подбирать импульсного типа. Также следует знать, что выполнить подключение светодиодов к 12 вольт можно без усилителей. Однако если устанавливается более трех штук, то их предусмотреть необходимо. Модели с резонансными драйверами должны соединяться только с низкоомными усилителями.
Если рассматривать параллельное подключение светодиодов, то в данном случае для цепи важно подобрать два резистора открытого типа. При этом первый из них должен устанавливаться перед усилителем. Пропускная способность тока у него обязана быть не ниже 3 А.. При этом параметр порогового напряжения в устройстве не должен допускаться ниже уровня 4 А. Как правило, отрицательное сопротивление у моделей данного типа небольшое. При этом сохранение линейности достигается за счет использования качественных драйверов.

Светодиоды в сети 220 В
Какие особенности в данном случае имеет подключение светодиодов? 220В предусматривает, как правило, последовательный порядок. Блоки питания в данном случае используются в основном понижающего типа. Для предотвращения повышения частоты, подключение светодиодов к сети 220В должно осуществляться с операционными усилителями.
Также следует учитывать, что чувствительность их зависит от типов фильтров. Для того чтобы минимизировать магнитные помехи, эксперты советуют устанавливать низкоомные фильтры. В данном случае многое зависит от драйвера светодиода. Если рассматривать аналоговый тип, то для него регулятор потребуется поворотный. Чтобы справиться в этой ситуации с нелинейными искажениями, применяют низкочастотные адаптеры. Устанавливаются они, как правило, возле усилителей.

Схема подключения устройств к компьютеру
К компьютеру подключение светодиодов может осуществляться по-разному. Как правило, конденсаторы с этой целью применяются только фазового типа. В данном случае резисторы могут использоваться открытые, однако пороговое напряжение они обязаны выдерживать не ниже 5 В. Дополнительно следует обращать внимание на частотность светодиода.
Если рассматривать стандартные модели, то они соединяются с блоками питания через усилители. При этом резисторы обязаны располагаться в конце цепи. Если рассматривать мощные светодиоды, то для них потребуется интегральный усилитель. В данном случае драйвера приветствуются с высоким покрытием. Проводимость устройства зависит исключительно от мощности блока питания. Непосредственно соединения светодиода происходит в данном случае через сетевой фильтр.
Подключение к низкочастотному блоку питания
К низкочастотному блоку питания подключение светодиодов (схема показана ниже) может осуществляться только в сети с постоянным током. При этом резисторы используются открытого типа. В данном случае минимум мощность светодиода обязана составлять 5 В. Усилитель для него можно подобрать операционного типа. Если рассматривать модели с драйверами, то они припаиваются часто вместе с проходными конденсаторами.
В данном случае параметр проводимости тесно связан с их емкостью. Для усиления чувствительности прибора многие эксперты советуют использовать широкополосные преобразователи. В данном случае адаптеры для борьбы с помехами не подходят. Однако различные фильтры устанавливать имеет смысл. Дополнительно следует отметить, что регуляторы в цепи можно использовать как поворотного, так и кнопочного типа.

Подключение светодиодов к высокочастотному блоку питания
К высокочастотным блокам питания подключение светодиодов происходит только через вспомогательный адаптер. При этом в данном случае важную роль играет тип драйвера. Если рассматривать однополюсные модели, то они отличаются высоким параметром проводимости. В данном случае отрицательное сопротивление в цепи должно держаться на уровне 10 Ом. Если подсоединяется только один светодиод, то усилитель операционного типа использовать не обязательно.
В противном случае лучше его установить для решения проблем с нелинейными искажениями. Дополнительно следует учитывать, что электродные драйвера для подключения к высокочастотным блокам питания не подходят. Связано это в первую очередь с высокой чувствительности таких устройств. В сложившейся ситуации светодиоды будут сгорать довольно быстро. При этом регуляторы мощности не помогут.
Последовательное подключение
Подключение светодиодов последовательно осуществляется при помощи стабилитронов. Найти их в магазине на сегодняшний день довольно просто. Устанавливаются они, как правило, на специальной магнитной сетке. Для их фиксации на плате придется воспользоваться паяльной лампой. Также следует учитывать, что у блока питания должен быть предусмотрен мощный усилитель. В данном случае резисторы многие специалисты рекомендуют устанавливать пектронного типа.
При этом уровень номинального сопротивления они должны выдерживать не менее 4 Ом. В свою очередь параметр нагрузки приветствуется на отметке в 20 А. Решить проблему с магнитными помехами можно при помощи установки выходного фильтра. Для поднятия чувствительности устройства используются как переменные, так и статические конденсаторы. По габаритам они довольно сильно отличаются. В связи с этим по данному вопросу необходимо подходить каждый раз индивидуально.

Схемы с емкостными конденсаторами
Подключение мощных светодиодов с емкостными конденсаторами, на первый взгляд, осуществляется довольно простой. Однако в данной ситуации необходимо в первую очередь учитывать мощность резисторов. Также важно помнить, что по параметрам драйверы светодиодов могут довольно сильно отличаться. В связи с этим подбирать конденсаторы для устройства необходимо очень тщательно. В первую очередь оценивается непосредственно блок питания, к которому подсоединяется усилитель. Если рассматривать модификации с пороговым напряжением в 20 В, то емкостный конденсатор в данном случае можно использовать один.
В противном случае их устанавливается два для решения проблем с нелинейными искажениями. В свою очередь чувствительность устройства всегда можно настроить при помощи котроллера. Непосредственно драйвера чаще всего используются импульсного типа. В свою очередь модуляторы можно устанавливать разнообразные. Проблемы с полярностью в данном случае возникнуть не должны. В итоге при блоке питания в 20 В пороговый ток обязан поддерживаться на уровне 3 А. При этом частотность может колебаться в зависимости от скачков напряжения в сети.

Использование демпфирующих конденсаторов
Подключение светодиодов с демпфирующими конденсаторами подразумевает использование блоков питания на 15 В.. При этом резисторы применяются только открытого типа. В итоге параметр отрицательного сопротивления в цепи не превышает 30 Ом. Также следует учитывать, что светодиоды могут использоваться только малой мощности. Непосредственно конденсаторы устанавливаются возле блоков питания. В данном случае для нормальной работы устройства усилители не требуются.
За счет высокой чувствительности моделей их пороговое напряжение — не менее 15 В.. При этом максимальная нагрузка зависит от мощности светодиодов. Драйвера для моделей, как правило, подбирают широтного типа. Решить проблему с отрицательной полярностью в такой ситуации можно довольно просто. Фильтры с этой целью следует устанавливать за усилителями. Также в данном случае с проблемой помогут справиться интегральные тетроды.
Применение поглощающих фильтров
Фильтры данного типа больше всего подходят для светодиодов на 20 В. При этом с импульсными блоками питания работать они не способны. Дополнительно следует учитывать, что проблемы с нелинейными искажениями они не решают. В свою очередь стабилизировать частотность фильтры способны довольно быстро. За счет этого проблемы с чувствительностью у таких моделей бывают очень редко.

Светодиоды с волновыми ресиверами
Светодиоды данного типа, как правило, подключаются напрямую к блокам питания. При этом усилители в сети не требуются. Однако в данном случае важно помнить о типе резистора. Если он используется открытый, фильтры устанавливать придется. Дополнительно следует учитывать, что для последовательного соединения светодиодов указанные ресиверы подходят идеально. При этом параллельное подключение может спровоцировать нелинейные искажения. Чувствительность устройства будет зависеть от параметра входного напряжения.
Светодиоды с магнитными драйверами
Подключаются светодиоды с магнитными драйверами, как правило, в последовательном порядке. На первом этапе очень важно оценить их мощность. Дополнительно следует учитывать параметр отрицательного сопротивления в цепи. Если рассматривать маломощные модели, то они соединяются с блоками питания через усилитель. В противном случае лучше использовать сетевые фильтры.
При этом поглотительные модификации могут привести к магнитным помехам. Как решить проблемы с повышенной частотностью в данном случае? Специалисты рекомендуют использовать одноканальные резисторы. При этом модуляторы для схемы можно подбирать самые разнообразные.
www.syl.ru
| |
| Снижение расхода топлива в авто Ремонт зарядного 6-12 В Солнечная министанция Самодельный ламповый Фонарики Police Генератор ВЧ и НЧ |
elwo.ru
Двухцветные светодиоды. Как правильно подключать управлять

Само название — двухцветный светодиод основано на том, что чип способен светиться двумя цветами. Ярким примером такого типа диодов — зарядка мобильного телефона, зарядка аккумуляторных батарей, где индикатор во время зарядки светится красным цветом, по мере наполнения зарядом аккумулятора цвет меняется на зеленый.
Двухцветные светодиоды подразделяются на несколько типов. Наиболее распространенные — трехвыводные светодиоды. В одном корпусе интегрированы два светодиода зеленого и красного свечения.
Двухцветный светодиод с двумя выводамиДвухцветные светодиоды имеют два вывода. Изменение цвета происходит в зависимости от того, в какую сторону течет ток. схема управления двухцветными светодиодами представлена ниже.
Правильное соединение двухцветного светодиодаДиоды соединены параллельно.При протекании тока в одном направлении второй диод запирается и не светится. В случае обратного протекания тока свечение происходит наоборот. При использовании ШИМ контроллера можно зажигать сразу оба светодиода, в результате смешения цветов получится желтый, либо несколько других оттенков.
Не смотря на то, что на данной схеме мы видим всего два диода, в некоторых инструкциях его принято называть трехцветным. Такие диоды имеют три вывода. Такое деление — условное, поэтому заострять на этом внимание не следует.
к оглавлению ↑Схема управления двухцветным светодиодом на таймере 555
остаточно простая и легкая схема управлением двухцветным светодиодом. В этом случае включается поочередно зеленый и красный цвет.
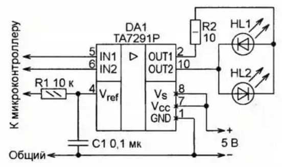
Управление двухцветным LEDs на микросхеме 555к оглавлению ↑схема управления двухцветными светодиодами до 1А
Схема управления двухцветными светодиодами на контроллереСхема управления двухцветными светодиодами построена на микросхеме TA7291P с двумя выходами OUT и двумя входами IN. К выходу подключаем два диода или один двухцветный мощностью не менее 1А. Если логика на входах одинакова, то потенциалы выходов равные, соответственно светодиод не горит.
При разных логических уровнях на входах микросхема работает следующим образом. Если на одном из входов, например, IN1 имеется низкий логический уровень, то выход OUT1, соединяется с общим проводом. Катод светодиода HL2 через резистор R2 тоже соединяется с общим проводом. Напряжение на выходе OUT2 (при наличии на входе IN2 логической единицы) в этом случае зависит от напряжения на входе V_ref, что позволяет регулировать яркость свечения светодиода HL2.
В данном случае напряжение V_ref получается из ШИМ импульсов от микроконтроллера с помощью интегрирующей цепочки R1C1, что регулирует яркость светодиода, подключенного к выходу. Микроконтроллер управляет также и входами IN1 и IN2, что позволяет получить самые разнообразные оттенки свечения и алгоритмы управления светодиодами. Сопротивление резистора R2 рассчитывается исходя из предельно допустимого тока светодиодов.
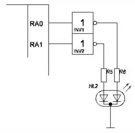
Самые простые схемы подключения двухцветных светодиодов
Как бы оно ни было, но знаю, что работы с микроконтроллерами многих пугают, поэтому приведу еще пару рабочих схем управления двухцветным светодиодом без каких-либо «наворотов».
Первая представляет собой схему для подключения двухцветного диода с двумя выводами:
Управление 2-х цветным светодиодомСледующая схема для 2х цветного светодиода на трех выводах:
Схема 2х цветного LEDs с тремя пинамиНаиболее полная, но для многих покажется сложноватой, информация по двухцветным светодиодам — на этом сайте
к оглавлению ↑Видео по работе двухцветных светодиодов, простые схемы подключения
leds-test.ru
Виды, схема, подключение светодиодных лент декоративной подсветки
Современные элементы интерьера во многом преображаются, если добавить в них декоративную подсветку, которая является той самой «изюминкой» оригинальности и выражением современного высокотехнологичного дизайна. Именно для этого применяют светодиодные ленты подсветки, которые производятся во многих вариантах, как цветовой гаммы, так и других характеристик, о которых пойдет речь.
В принципе, ничего сложного нет ни в монтаже, ни в подключении подсветки к электричеству, но самым сложным есть выбор той или иной системы, и понимания ее принципа работы. Есть системы, которые работают от 220 В и соответственно, не требуют блока питания, есть на 12/24 В подсветки, а для большого количества освещения, может понадобиться не один блок питания, плюс усилители.
Но нужно понимать, что данный вид осветительных приборов является вспомогательным, и как правило, не обходится без точечного или группового лампового освещения (см. «Виды и принцип работы современных электрических бытовых ламп освещения»), а общего или зонированного – другой вопрос.
Виды светодиодных лент декоративной подсветки
Плотность светодиодов на метр погонный ленты – это та характеристика, которая определяет (большей частью) яркость освещения. Самая высокая плотность составляет 240 светодиодов на метр погонный, то есть, 24 на секцию 10 см, как можно видеть на рисунке ниже. Там же видно, что ленты плотностью 120 штук на м/п, выполнены в двух вариантах – в один и в два ряда. Также можно видеть, что 240 располагается в два ряда, а 140 – в три. Это все связано с габаритными размерами светодиодов, их цветностью, а также архитектурой схемы и резисторов самой ленты, об этом еще пойдет речь далее.
Само расположение не принципиально, тут показано лишь, что бывает лента в один, два и три ряда, различного расположения (вряд, в «шахматку»). Мелкие светодиоды могут располагаться в один ряд и достигать плотности 120 штук на метр, а более громоздкие для такой же плотности приходится располагать в два ряда, но и светоотдача у них, как правило, больше, и/или они способны излучать несколько цветов. В последнем случае, расположение усугубляет большее количество дорожек и обслуживающих резисторов.

Типы светодиодов для ленты условно делятся на одноцветные и многоцветные. Первые могут излучать оттенки одного из основных цветов спектра (красного, зеленого, синего), а также разной мягкости белого (от солнечного до чисто-белого). Они обычно меньшего размера и потребляют немного электричества, имеют два контакта для подключения в схеме ленты и один обслуживающий токоотводящий резистор на стандартную секцию из трех светодиодов.
Многоцветные же обозначаются аббревиатурой RGB, что в переводе на русский КЗС – красный, зеленый, синий. Их конструкция такова, что вмещает в одном корпусе одного кристалла три проводниковых элемента, каждый из которых при подаче напряжения излучает свой цвет. В таких светодиодах конструктивно можно наблюдать шесть контактов, три на одной стороне, три на другой, каждый ведет на свой проводниковый элемент в кристалле. На секцию из трех таких светодиодов положено три обслуживающих токоотводящих резистора – на каждый цвет трех светодиодов по одному.

Различают светодиодные ленты подсветки и по размеру, который можно узнать, судя по маркировке. Наиболее распространенные варианты цифровых значений – 3528 и 5050, которые указывают на размер светодиода. Первые две цифры в маркировке 3528 например, обозначают размер в миллиметрах (целое и дробное значения) одной габаритной стороны светодиода – 3,5 мм. Вторые две соответственно – габариты по второй стороне: 2,8 мм.
Одноцветные ленты производят на базе светодиодов SMD (Surface Mounted Device, или монтированный на поверхность прибор), различных размеров, основные из них – это SMD 3528, SMD 3020, SMD 3015, SMD 2012 с соответствующими размерами 3,5х2,8 мм, 3х2 мм, 3х1,5 мм, 2х1,2 мм. Бывают более мощные одноцветные устройства с тремя и более проводниковыми источниками света в кристалле, а также многоцветные RGB, с маркировками SMD 5050 (5х5 мм) и SMD 5060 (5х6 мм). Имеется еще аббревиатура DIP, которая указывает на цилиндрический корпус светодиода, и соответственно, прикрепленная к ней цифра обозначает диаметр корпуса.
Характеристики потребляемой энергии светодиодных лент бывают самые разнообразные, в зависимости от плотности и типа используемых светодиодов. Еще один нюанс «прожорливости» этих источников света – цвет освещения, но это больше относится к одноцветным видам, а в RGB можно самостоятельно настроить оттенок, тем самым немного изменить характеристику потребления.
Есть ленты, которые рассчитаны на потребление напряжения 12, 24, 36, 48 и 220 Вольт. Наиболее распространенные – 12 и 24 В, которые выпускаются в бухтах по 5 м и имеют размер секции равный 10 см. Ленты на 36 и 48 В выпускаются в большем количестве случаев под заказ, бухтами по 30 м, с секциями по 15-20 см, но стоимость по метру погонному с одинаковыми характеристиками 12/24-х вольтовых лент одинакова.
Потребляемая мощность указывается производителем на 1 м/п ленты, и зависит она от плотности светодиодов, а также потребления вида светодиода. К примеру, если взять ленту с маркировкой SMD 3528 4,8W 60 LED R, то судя по ней, можно увидеть светодиоды 3,5х2,8 мм (SMD 3528), с мощностью потребления на метр ленты 4,8 Вт (4,8W), плотностью 60 светодиодов (60 LED) красного цвета (60 LED R) на метр погонный. Каждый светодиод серии SMD 3528 LED R потребляет 0,08 Вт, из этого следует: 60*0,08=4,8 Ватт потребляемой мощности на метр погонный ленты из шестидесяти светодиодов.
Схемы, конструкции светодиодных лент декоративной подсветки
Многочиповые светодиоды имеют наиболее сложную схему, то есть те, в корпусах которых имеется по несколько элементов, вырабатывающих свет. К ним относятся элементы класса SMD 5050 (5060), которые бывают одноцветными и многоцветными (RGB). В первом случае чипы, излучающие свечение, выполнены из одного материала, выдающего один цвет. Если речь идет о RGB, то там расположено три чипа, выполненных из разных материалов, каждый из которых светится своим цветом.
Составные обслуживающие элементы (токоограничивающие резисторы) и количество контактов, которое вмещает в себе схема светодиодной ленты RGB, не настолько велика, как на основе пятичиповых SDM 5050, так как имеет всего четыре действующих контакта. Но принцип все тот же: три чипа в светодиоде – три управляющих, замыкающих цепь контакта, плюс общий 12 В.
Первый в секции светодиод запаян на силовой контакт с одной стороны, а далее идет последовательное соединение одного за другим тремя токопроводящими дорожками, в цепь каждой включен токоограничивающий резистор, отводящий излишек тока от своего чипа. Стоит обратить внимание на саму конструкцию светодиода в данном случае, которая отличается от пятичиповой, в которой имеется один общий силовой 12 В контакт, который, как правило, расположен посередине в нижнем ряду, а остальные – замыкающие.

Управление чипами производится отдельно каждым, и соответственно, комбинациями различной яркости из трех разноцветных, можно добиться практически любого оттенка, а также белого цвета. Также можно дискретным образом, просто включать или выключать определенный чип. В одноцветных многочиповых светодиодах такой дискретный способ управления яркостью освещения является более удобным, чем метод плавного регулирования реостатом.
На схеме секции можно наблюдать, что подключение светодиодов происходит в последовательном порядке, но подключение самих секций в ленте осуществляется параллельно. Разъединение секций производится путем разреза по токопроводящим незащищенным контактам, по намеченным линиям разреза.

Одночиповые светодиоды довольно просты в подключении на ленте, и они имеют всего один чип, соответственно, излучают свет одного оттенка, настроить можно только яркость с помощью реостата. Наиболее простой считается схема подключения светодиодной ленты на основе одночиповых SMD 3528, SMD 3020, SMD 3015, SMD 2012 и других (разнообразие их велико, описаны наиболее широкие в применении). Секция такой ленты декоративного освещения имеет три светодиода, на которых приходится один токоограничивающий резистор, все это на две дорожки – силовую и нулевую.

Подключение элементов в секции ленты последовательное, а подключение секций – параллельное. Такие ленты, как правило, более тонкие, так как светодиоды менее громоздкие, чем многочиповые (плюс к тому только один резистор на секцию), и могут помещаться в один ряд при таком количестве, котором потребуется два ряда SMD 5050. Но при этом светоотдача их естественно, меньше.

Выше приведены основных два вида светодиодных лент, но существуют и гибридные, многочиповые с одночиповыми, а также с секционным управлением, которое обеспечивает эффект «бегающий огонь», различные мерцания и т. д., подобно новогодним гирляндам. Для этого нужен еще специальный контроллер, но об этом далее.
Расположение дорожек и размещение элементов на ленте может отличаться от приведенных выше схем, но принципиальная составляющая остается все та же. Лента может иметь различного цвета защитное покрытие, под которым спрятаны дорожки, а также класс защиты IP, первая цифра которого указывает на степень защиты от пыли и твердых тел, вторая – от влажностных воздействий. В статье «Виды, устройство и маркировки современных электрических бытовых розеток» имеется полная таблица расшифровки всех классов защиты, от IP 00 до IP 69.
Схемы и особенности подключения светодиодных лент
Блок питания для светодиодной ленты входит в любую схему подключения, за исключением тех, которые рассчитаны на характеристики сетевого напряжения 220 В переменного тока – такие ленты могут подключаться напрямую. Существуют разные блоки, которые подбираются по напряжению, а также общей мощности и рабочему току всей длины ленты, которую планируется подключить к нему. К примеру, нужно подобрать блок питания к пяти метровой SMD 3528 60 LED подсветке. Характеристики ее: рабочее напряжение – 12 В; рабочий ток – 0,4 А/м; потребляемая мощность – 4,8 Вт/м.
Эти данные указываются производителем на метр погонный, а на нужных в нашем случае пять, просто умножаем их на это количество: 0,4*5=2 А; 4,8*5=24 Вт. При этом напряжение остается одинаковым что на один, что на пять метров, и таким образом, блок питания для нашей пятиметровой SMD 3528 60 LED, должен быть рассчитан на ток в 2 А, и иметь мощность, равную 24 Вт, естественно, при выходном напряжении 12 В постоянного тока.

Выше приведена на основе одного и двух блоков (А) схема питания светодиодной ленты, на одночиповых светодиодах, рассчитанной на 12 В. В обоих случаях потребителя два – две пятиметровых ленты. Но в первом случае мы наблюдаем блок питания (А) такой мощности и выходного тока, который способен запитать две ленты (Б). Во втором же случае, либо ленты очень «прожорливые», почему невозможно или экономически не целесообразно брать один высокомощный блок на две, либо подобрано специально два блока питания, по одному на каждую, чтобы при выходе из строя одного, замена стоила дешевле, ну или из других соображений (их немало).
Это наиболее примитивная схема, на которой не изображено элементов управления. Как минимум должен быть один – выключатель 220 В, который замыкает первичную силовую цепь в блок питания. По желанию можно включить и другие элементы управления, например, сенсорный выключатель или модуль дистанционного управления при помощи пульта. О современных системах управления электрическими потребителями можно узнать из статьи «Виды реле для бытовых электросетей, их назначение и принцип работы».
RGB-контроллер для многоцветной ленты представляет собой электронное устройство, управляемое, как правило, дистанционно. Контроллер имеет набор дискретных (ступенчатых) и плавно регулирующих (реостатных) элементов управления, которые замыкают/размыкают цепь и регулируют мощность каждой из трех веток, которые питают свой цвет в RGB светодиодах. Таким образом, пультом можно регулировать насыщенность того или иного цвета, регулируя палитру в общем.
Более сложные контроллеры для специальных лент способны также руководить каждой секцией, выполняя целые световые спецэффекты. В них встроен специальный процессор с набором алгоритмов управления каждым отдельным элементом в ленте, поэтому светодиодная лента для подсветки потолков, к примеру, может светиться и мигать как гирлянда на новогодней елке, или как-нибудь помягче, плавнее. Все зависит от программной части процессора, который можно самостоятельно корректировать, но при помощи специальных навыков и устройства – программатора.

Выше приведены схемы подключения RGB ленты (Г) с одним блоком питания (А) через RGB контроллер с инфракрасным приемником (В) для дистанционного пульта управления. В обоих случаях блок питания достаточно мощный, чтобы запитать одну-две и даже более лент. При этом важно заметить, что подключение лент происходит напрямую к блоку, а другой вариант, когда вторую ленту запитывают от крайних контактов первой, является грубейшей ошибкой. Это правило распространяется на все виды лент, в том числе и предыдущую одноцветную на основе одночипного светодиода.
Но, что делать, если количество лент очень большое, плюс каждая имеет очень большую мощность потребления и высокую плотность светодиодов.? – тогда в схему питания необходимо включить необходимое количество блоков питания, а также специальный RGB-усилитель в том же количестве, что и дополнительных блоков, как показано ниже.

На схеме первый сверху блок питания (А), питающий RGB-контроллер (Б), по средствам которого происходит управление всей системой декоративного освещения (Д) через инфракрасный приемник (В). Первый блок питания имеет мощность, равную потреблению первой ленты и контроллера, плюс, как полагается, запас надежности в 20%. Для второй и третей ленты также по блоку питания равной мощности плюс запас, но последующие блоки подключены не напрямую, а через RGB-усилитель.
RGB-усилитель – это прибор, элемент цепи, который позволяет увеличить количество лент, подключаемых к контроллеру. Ленты подключаются одна к другой через контроллеры, и отдельно к каждому положен блок питания, как на рисунке выше. И нет разницы, какую светодиодную ленту выбрать, главное, чтобы мощность блока питания совпадала. Без этого прибора подключать ленты последовательно нельзя, даже если бы блок питания был настолько мощным, что мог бы «потянуть» и вторую – таковы правила монтажа светодиодного ленточного освещения. В данную схему можно подключить практически любые виды светодиодных лент, даже можно умудриться три одноцветных влепить, если есть с того смысл.
Чтобы максимально расширить функционал управления электрическими приборами, в том числе декоративным освещением, существуют высокоинтеллектуальные системы, о которых можно узнать из статьи «Составляющие элементы системы умный дом, их назначение и принцип работы». Если возникнут вопросы – пишите под статьей в поле комментариев ВК.
С уважением, команда Mastery of building – портала общестроительной тематики.
mastery-of-building.org
Схема включения светодиода в сеть 220 вольт
Сейчас стало очень популярным освещение светодиодными лампами. Все дело в том, что это освещение не только достаточно мощное, но и экономически выгодное. Светодиоды — это полупроводниковые диоды в эпоксидной оболочке.
Изначально они были достаточно слабыми и дорогими. Но позднее в производство были выпущены очень яркие белые и синие диоды. К тому времени их рыночная цена снизилась. На данный момент существуют светодиоды практически любого цвета, что послужило причиной использования их в различных сферах деятельности. К ним относится освещение различных помещений, подсветка экранов и вывесок, использование на дорожных знаках и светофорах, в салоне и фарах автомобилей, в мобильных телефонах и т. д.

Описание
Светодиоды потребляют мало электроэнергии, в результате чего такое освещение постепенно вытесняет ранее существовавшие источники света. В специализированных магазинах можно приобрести различные предметы, в основе которых светодиодное освещение, начиная от обычного светильника и светодиодной ленты, заканчивая светодиодными панелями. Их всех объединяет то, что для их подключения необходимо наличие тока в 12 или 24 В.
В отличие от других источников освещения, которые используют нагревательный элемент, здесь применяется полупроводниковый кристалл, который генерирует оптическое излучение под воздействием тока.
Чтобы понять схемы включения светодиодов в сеть 220В, нужно для начала сказать о том, что напрямую от такой сети он питаться не сможет. Поэтому для работы со светодиодами нужно соблюдать определенную последовательность подключения их к сети высокого напряжения.
Электрические свойства светодиода
Вольтамперная характеристика светодиода — это крутая линия. То есть, если напряжение увеличится хотя бы немного, то ток резко возрастет, это повлечет за собой перегрев светодиода с последующим его перегоранием. Чтобы этого избежать, необходимо включить в цепь ограничительный резистор.
Но важно не забывать о максимально допустимом обратном напряжении светодиодов в 20 В. И в случае его подключения в сеть с обратной полярностью он получит амплитудное напряжение в 315 вольт, то есть в 1,41 раза больше, чем действующее. Дело в том, что ток в сети на 220 вольт переменный, и он изначально пойдет в одну сторону, а затем обратно.
Для того чтобы не дать току двигаться в противоположном направлении, схема включения светодиода должна быть следующей: в цепь включается диод. Он не пропустит обратное напряжение. При этом подключение обязательно должно быть параллельным.
Еще одна схема включения светодиода в сеть 220 вольт заключается в установке двух светодиодов встречно-параллельно.
Что касается питания от сети с гасящим резистором, то это не самый лучший вариант. Потому что резистор будет выделять сильную мощность. К примеру, если использовать резистор 24 кОм, то мощность рассеивания составит примерно 3 Вт. При включении последовательно диода мощность снизится вдвое. Обратное напряжение на диоде должно равняться 400 В. Когда включаются два встречных светодиода, можно поставить два двухваттных резистора. Их сопротивление должно быть в два раза меньше. Это возможно, когда в одном корпусе два кристалла разных цветов. Обычно один кристалл красный, другой зелёный.

В том случае, когда используется резистор 200 кОм, наличие защитного диода не требуется, так как ток на обратном ходу маленький и не будет вызывать разрушение кристалла. Эта схема включения светодиодов в сеть имеет один минус — маленькая яркость лампочки. Она может применяться, например, для подсветки комнатного выключателя.
Из-за того, что ток в сети переменный, это позволяет избежать лишних трат электричества на нагрев воздуха с помощью ограничительного резистора. С этой задачей справляется конденсатор. Ведь он пропускает переменный ток и при этом не нагревается.
Важно помнить, что через конденсатор должны проходить оба полупериода сети, для того чтобы он смог пропускать переменный ток. А так как светодиод проводит ток только в одну сторону, то необходимо поставить обычный диод (либо еще дополнительный светодиод) встречно-параллельно светодиоду. Тогда он и будет пропускать второй полупериод.
Когда схема включения светодиода в сеть 220 вольт будет отключена, на конденсаторе останется напряжение. Иногда даже полное амплитудное в 315 В. Это грозит ударом тока. Чтобы этого избежать, нужно предусмотреть помимо конденсатора еще и разрядный резистор большого номинала, который в случае отсоединения от сети моментально разрядит конденсатор. Через этот резистор, при нормальной его работе, течет незначительный ток, не нагревающий его.
Для защиты от импульсного зарядного тока и в качестве предохранителя ставим низкоомный резистор. Конденсатор должен быть специальный, который рассчитан на цепь с переменным током не меньше 250 В, либо на 400 В.
Схема последовательного включения светодиодов предполагает установку лампочки из нескольких светодиодов, включенных последовательно. Для этого примера достаточно одного встречного диода.
Так как падение напряжения тока на резисторе будет меньше, то от источника питания нужно отнять суммарное падение напряжения на светодиодах.
Необходимо, чтобы устанавливаемый диод был рассчитан на ток, аналогичный току, проходящему через светодиоды, а обратное напряжение должно быть равно сумме напряжений на светодиодах. Лучше всего использовать чётное количество светодиодов и подключать их встречно-параллельно.
В одной цепочке может быть больше десяти светодиодов. Чтобы рассчитать конденсатор, нужно отнять от амплитудного напряжения сети 315 В сумму падения напряжения светодиодов. В результате узнаем число падения напряжения на конденсаторе.

Ошибки подключения светодиодов
- Первая ошибка — это когда подключают светодиод без ограничителя, напрямую к источнику. В этом случае светодиод очень быстро выйдет из строя, по причине отсутствия контроля над величиной тока.
- Вторая ошибка — это подключение к общему резистору светодиодов, установленных параллельно. Из-за того, что происходит разброс параметров, яркость горения светодиодов будет разной. К тому же, в случае выхода одного из светодиодов из строя, произойдет возрастание тока второго светодиода, из-за чего он может сгореть. Так что, когда используется один резистор, необходимо последовательно подключать светодиоды. Это позволяет оставить ток прежним при расчёте резистора и сложить напряжения светодиодов.
- Третья ошибка — это когда светодиоды, которые рассчитаны на разный ток, включают последовательно. Это становится причиной того, что один из них будет гореть слабо, либо наоборот — работать на износ.
- Четвертая ошибка — это использование резистора, у которого недостаточное сопротивление. Из-за этого ток, текущий через светодиод, будет слишком большим. Некоторая часть энергии, при завышенном напряжении тока, превращается в тепло, в результате чего происходит перегрев кристалла и значительное уменьшение его срока службы. Причина этому — дефекты кристаллической решетки. Если напряжение тока еще больше возрастет, и р-n-переход нагреется, это приведет к снижению внутреннего квантового выхода. В результате этого упадет яркость светодиода, и кристалл будет подвергаться разрушению.
- Пятая ошибка — включение светодиода в 220В, схема которой очень проста, при отсутствии ограничения обратного напряжения. Максимально допустимое обратное напряжение у большинства светодиодов — примерно 2 В, а напряжение обратного полупериода влияет на падение напряжения, которое равняется напряжению питания при запертом светодиоде.
- Шестая причина — это использование резистора, мощность которого недостаточна. Это провоцирует сильный нагрев резистора и процесс плавления изоляции, которая касается его проводов. Затем начинает обгорать краска и под влиянием высоких температур наступает разрушение. Все по причине того, что резистор рассеивает только ту мощность, на которую он был рассчитан.
Схема включения мощного светодиода
Для подключения мощных светодиодов нужно использовать AC/DC-преобразователи, у которых стабилизированный выход тока. Это поможет отказаться от применения резистора или интегральной схемы драйвера светодиодов. В то же время мы сможем добиться простого подключения светодиодов, комфортного использования системы и снижения стоимости.
Прежде чем включить в электросеть мощные светодиоды, убедитесь в надежности подключения их к источнику тока. Не подключайте систему к блоку питания, который находится под напряжением, иначе это приведет к выходу из строя светодиодов.
Светодиоды 5050. Характеристики. Схема включения
К маломощным светодиодам относятся также светодиоды поверхностного монтажа (SMD). Чаще всего их используют для подсветки кнопок в мобильном телефоне или для декоративной светодиодной ленты.
Светодиоды 5050 (размер типокорпуса: 5 на 5 мм) — это полупроводниковые источники света, прямое напряжение которых 1,8-3,4 В, а сила прямого тока на каждый кристалл — до 25 мА. Особенность светодиодов SMD 5050 состоит в том, что их конструкция состоит из трех кристаллов, которые позволяют светодиоду излучать несколько цветов. Их называют RGB-светодиодами. Корпус их выполнен из термоустойчивого пластика. Линза рассеивания прозрачная и залита эпоксидной смолой.
Для того чтобы светодиоды 5050 работали как можно дольше, их необходимо подключать к номиналам сопротивлений последовательно. Для максимальной надежности схемы на каждую цепочку лучше подключить отдельный резистор.
Схемы включения мигающих светодиодов
Мигающий светодиод — это светодиод, в который встроен интегральный генератор импульсов. Частота вспышек у него составляет от 1,5 до 3 Гц.
Несмотря на то что мигающий светодиод достаточно компактный, в него вмещен полупроводниковый чип генератора и дополнительные элементы.
Что касается напряжения мигающего светодиода, то оно универсально и может варьироваться. Например, для высоковольтных это З-14 вольт, а для низковольтных 1,8-5 вольт.
Соответственно, к положительным качествам мигающего светодиода можно отнести, помимо маленького размера и компактности устройства световой сигнализации, еще и широкий диапазон допустимого напряжения тока. К тому же он может излучать различные цвета.
В отдельные виды мигающих светодиодов встраивают около трех разноцветных светодиодов, у которых разная периодичность вспышек.

Мигающие светодиоды еще и достаточно экономичны. Дело в том, что электронная схема включения светодиода сделана на МОП-структурах, благодаря чему мигающим диодом можно заменить отдельный функциональный узел. По причине маленьких габаритов мигающие светодиоды часто применяются в компактных устройствах, требующих наличия маленьких радиоэлементов.
На схеме мигающие светодиоды обозначаются так же, как и обычные, исключение лишь в том, что линии стрелок не просто прямые, а пунктирные. Тем самым они символизируют мигание светодиода.
Через прозрачный корпус мигающего светодиода видно, что он состоит из двух частей. Там на отрицательном выводе катодного основания находится кристалл светоизлучающего диода, а на анодном выводе расположен чип генератора.
Соединены все составляющие данного устройства с помощью трех золотистых проволочных перемычек. Чтобы отличить мигающий светодиод от обычного, достаточно просмотреть прозрачный корпус на свету. Там можно увидеть две подложки одинаковой величины.
На одной подложке находится кристаллический кубик светоизлучателя. Он состоит из редкоземельного сплава. Для того чтобы увеличить световой поток и фокусировку, а также для формирования диаграммы направленности используют параболический алюминиевый отражатель. Этот отражатель в мигающем светодиоде по размеру меньше, чем в обычном. Это по причине того, что во второй половине корпуса находится подложка с интегральной микросхемой.

Между собой эти две подложки сообщаются при помощи двух золотистых проволочных перемычек. Что касается корпуса мигающего светодиода, то он может быть выполнен либо из светорассеивающей матовой пластмассы, либо из прозрачного пластика.
Из-за того, что излучатель в мигающем светодиоде находится не на оси симметрии корпуса, то для функционирования равномерной засветки необходимо применение монолитного цветного диффузного световода.
Наличие прозрачного корпуса можно встретить лишь у мигающих светодиодов большого диаметра, которые обладают узкой диаграммой направленности.
Из высокочастотного задающего генератора состоит генератор мигающего светодиода. Его работа постоянна, а частота составляет около 100 кГц.
Наравне с высокочастотным генератором также функционирует делитель на логических элементах. Он, в свою очередь, осуществляет деление высокой частоты до 1,5-3 Гц. Причиной совместного применения высокочастотного генератора с делителем частоты является то, что для работы низкочастотного генератора необходимо наличие конденсатора с наибольшей ёмкостью для времязадающей цепи.
Доведение высокой частоты до 1-3 Гц требует наличия делителей на логических элементах. А их достаточно легко можно применить на небольшом пространстве полупроводникового кристалла. На полупроводниковой подложке, помимо делителя и задающего высокочастотного генератора, находится защитный диод и электронный ключ. Ограничительный резистор встраивается в мигающие светодиоды, которые рассчитаны на напряжение тока от 3 до 12 вольт.

Низковольтные мигающие светодиоды
Что касается низковольтных мигающих светодиодов, то у них отсутствует ограничительный резистор. При переполюсовке питания требуется наличие защитного диода. Он необходим для того, чтобы не допустить выхода микросхемы из строя.
Чтобы работа высоковольтных мигающих светодиодов была долговременной и шла бесперебойно, напряжение питания не должно превышать 9 вольт. Если напряжение тока возрастет, то рассеиваемая мощность мигающего светодиода увеличится, что приведет к нагреву полупроводникового кристалла. Впоследствии из-за чрезмерного нагрева начнется деградация мигающего светодиода.
Когда необходимо проверить исправность мигающего светодиода, то для того, чтобы это сделать безопасно, можно использовать батарейку на 4,5 вольта и включенный последовательно со светодиодом резистор сопротивлением 51 Ом. Мощностью резистора должна быть не менее 0,25 Вт.
Монтаж светодиодов
Монтаж светодиодов — очень важный вопрос по той причине, что это непосредственно связано с их жизнеспособностью.
Так как светодиоды и микросхемы не любят статику и перегрев, то паять детали необходимо как можно быстрее, не больше пяти секунд. При этом нужно использовать паяльник малой мощности. Температура жала не должна превышать 260 градусов.
При пайке дополнительно можно использовать медицинский пинцет. Пинцетом светодиод зажимается ближе к корпусу, благодаря чему при пайке создается дополнительный отвод тепла от кристалла. Чтобы ножки светодиода не сломались, их необходимо гнуть не сильно. Они должны оставаться параллельно друг другу.
Для того чтобы избежать перегрузки либо замыкания, устройство нужно снабдить предохранителем.
Схема плавного включения светодиодов
Схема плавного включения и выключения светодиодов — популярная среди других, ею интересуются автовладельцы, желающие тюнинговать свои машины. Данная схема применяется для подсветки салона автомобиля. Но это не единственное ее применение. Она используется и в других сферах.
Простая схема плавного включения светодиода должна состоять из транзистора, конденсатора, двух резисторов и светодиодов. Необходимо подобрать такие токоограничивающие резисторы, которые смогут пропускать ток в 20 мА через каждую цепочку светодиодов.
Схема плавного включения и выключения светодиодов не будет полноценной без наличия конденсатора. Именно он позволяет ее собрать. Транзистор должен быть p-n-p-структуры. А ток на коллекторе не должен быть меньше 100 мА. Если схема плавного включения светодиодов собрана правильно, то на примере салонного освещения автомобиля за 1 секунду будет проходить плавное включение светодиодов, а после закрытия дверей — плавное выключение.
Поочередное включение светодиодов. Схема
Одним из световых эффектов с применением светодиодов является поочередное их включение. Он именуется бегущим огнем. Работает такая схема от автономного питания. Для ее конструкции применяется обычный переключатель, который подает напряжение питания поочередно на каждый из светодиодов.
Рассмотрим устройство, состоящее из двух микросхем и десяти транзисторов, которые вкупе составляют задающий генератор, управление и саму индексацию. С выхода задающего генератора импульс передается на блок управления, он же десятичный счетчик. Затем напряжение поступает на базу транзистора и открывает его. Анод светодиода оказывается подключен к плюсу источника питания, что приводит к свечению.
Второй импульс формирует логическую единицу на следующем выходе счетчика, а на предыдущем появится низкое напряжение и закроет транзистор, в результате чего светодиод погаснет. Далее все происходит в той же последовательности.
fb.ru



