Pt4515 схема драйвера – Схемы драйверов светодиодов на PT4115, QX5241 и др. микросхемах с регулятором яркости для диммируемых светодиодных светильников
PT4115 — Понижающий преобразователь (драйвер светодиодов) — DataSheet
Общее описание
PT4115 представляет собой индуктивный понижающий преобразователь с непрерывным режимом работы, предназначенный для управления одним или несколькими последовательно подключенными светодиодами, питающимися от источника напряжения выше, чем общее напряжение цепи светодиодов. Микросхема может работать от источника питания с напряжением от 6 до 30 В и обеспечивает внешний регулируемый выходной ток до 1,2 А. В зависимости от напряжения питания и внешних компонентов, PT4115 может обеспечивать выходную мощность более 30 Вт. PT4115 включает в себя выключатель питания и схему контроля выходного тока, которая использует внешний резистор для установки номинального среднего выходного тока, а на отдельный вход DIM можно подавать либо постоянное напряжение, либо широкий диапазон ШИМ. Если подать напряжение 0,3 В или меньше на вывод DIM, отключает выход и микросхема переходит в ждущий режим. PT4115 выпускается в корпусах SOT89-5 и ESOP8.
Свойства
- Малое количество подключаемых внешних компонентов
- Широкий диапазон напряжения питания: от 6 до 30 В
- Выходной ток до 1.2 А
- Один вывод для включения/выключения и регулировки яркости, использующий постоянное напряжение или ШИМ
- Частота коммутации до 1 МГц
- Номинальная точность поддержания выходного тока 5%
- Встроенная схема отключения для защиты светодиодов
- Высокий К.П.Д. (до 97%)
- Отслеживание тока на стороне высокого напряжения
- Гистерезисное управление: без компенсации
- Регулируемый постоянный ток светодиода
- Корпус ESOP8 для схем с большой выходной мощностью
- Соответствует RoHS
Применение
- Замена низковольтных галогенных ламп светодиодами
- Освещение в автомобилях
- Низковольтное промышленное освещение
- Светодиодное резервное освещение
- Световые вывески
- Освещение с использованием безопасного сверхнизкого напряжения
- Подсветка в ЖК-телевизорах
| Корпус | Температурный диапазон | Номер серии | Маркировка |
| SOT89-5 | от -40 °C до 85 °C | PT4115B89E:Atype PT4115BS9E-B:B type | PT4115 xxxxxX |
| ESOP8 | от -40 °C до 85 °C | PT4115BSOH: A type PT4115BSOH-B:B type | PT4115 xxxxxX |
Типовая схема включения PT4115
Расположение выводов для разных корпусов PT4115
| Номер вывода | Обозначение | Описание |
| 1 | SW | Выходной ключ. SW — это сток внутреннего N-канального MOSFET-ключа. |
| 2 | GND | Земля общая для цепей сигнала и питания. |
| 3 | DIM | Логический вход для управления яркостью. Когда на вывод DIM поступает сигнал низкого уровня, регулятор тока отключается. Когда на вывод DIM поступает сигнал высокого уровня, регулятор тока подключается. |
| 4 | CSN | Контроль тока на входе. |
| 5 | VIN | Питание. |
| — | Exposed PAD | Внутренне подключен к GND. Соединен с корпусом для снижения теплового сопротивления. |
| ESOP8 4,5 | NC | Не подключены |
| Обозначение | Описание | Значение | Ед. изм. |
| VIN | Напряжение питания | -0.3~45 | В |
| SW | Напряжение на выводе стока внутреннего мощного ключа | -0.3~45 | В |
| CSN | Напряжение на выводе контроля тока на входе (По отношению к VIN) | +0.3~(-6.0) | В |
| DIM | Напряжение на выводе логического вход для управления яркостью | -0.3~6 | В |
| Isw | Выходной ток ключа | 1,5 | A |
| PDmax | Рассеиваемая мощность (1) | 1,5 | Вт |
| Ptr | Тепловое сопротивление, SOT89-5 0JA | 45 | °C /Вт |
| Ptr | Тепловое сопротивление, ESOP8 0JA | 40 | °C /Вт |
| Tj | Диапазон рабочих температур кристалла | от -40 до 150 | °C |
| Tstg | Температура хранения | от -55 до 150 | °C |
| Восприимчивость к электростатическим разрядам (2) | 2 | ||
| VIN | VDD напряжение источника питания | 6 ~ 30 | В |
| TOPT | Рабочая температура | от -40 до +85 | °C |
- Максимальная рассеиваемая мощности должна снижаться при повышенных температурах и задается TJMAX, θJA и температурой окружающей среды TA. Максимально допустимая рассеиваемая мощность рассчитывается по формуле PDMAX = (TJMAX — TA) / θJA или является числом, указанным в абсолютных максимальных значениях, в зависимости от того, что меньше.
- Модель человеческого тела, 100 пФ, разряжаемая через резистор 1,5 кОм.
| Обозначение | Описание | Условия | Мин. | Тип. | Макс. | Ед. изм. | |
| Vin | Входное напряжение | 6 | 30 | В | |||
| VUVLO | Напряжение блокировки | Vin пониженно | 5,1 | В | |||
| VUVLO, HYS | UVLO гистерезис | Vin повышенно | 500 | мВ | |||
| Fsw | Максимальная частота переключения | 1 | мГц | ||||
| Чувствительность по току | |||||||
| VCSN | Средний текущий порог чувствительности по напряжению | VIN-VCSN | A тип | 95 | 98 | 101 | мВ |
| В тип | 99 | 102 | 105 | мВ | |||
| VСSN_hys | Порог чувствительности по гистерезису | % | |||||
| ICSN | Входной ток на выводе CSN | VIN — VCSN = 5 мВ | 8 | мкА | |||
| Рабочий ток | |||||||
| loFF | Потребляемый ток в режиме покоя при отключенном выходе | VDIM < 0.3 В | 95 | мкА | |||
| Управление яркостью | |||||||
| VDIM | Внутреннее напряжение питания | Плавающий DIM | 5 | В | |||
| VDIM_H | Напряжение высокого уровня на выводе DIM | 2,5 | В | ||||
| VDIM_L | Напряжение низкого уровня на выводе DIM | 0,3 | В | ||||
| VDIM_DC | Регулировка яркости постоянным током | 0,5 | 2,5 | В | |||
| fDIM | Максимальная частота | fosc= 500 кГц | 50 | кГц | |||
| DPWM_LF | Диапазон коэффициента заполнения для низкочастотного диммирования | fDIM =100 Гц | 0,02% | 1 | |||
| Диапазон регулировки яркости | 5000:1 | ||||||
| Обозначение | Описание | Условия | Мин. | Тип. | Макс. | Ед. изм. |
| Вход управления яркостью (DIM) | ||||||
| DPWM_HF | Коэффициент заполнения высокочастотного диммирования | fDIM = 20 кГц | 4% | 1 | ||
| Диапазон регулировки яркости | 25:1 | |||||
| RDIM | Подтягивающее сопротивление внутри микросхемы, подключенное к источнику питания | 200 | кОм | |||
| IDIM_L | Ток утечки | VDIM = 0 | 25 | мкА | ||
| Выходной ключ | ||||||
| Rsw | Сопротивление в открытом состоянии | VIN= 12 В | 0,6 | Ом | ||
| VIN= 24 В | 0,4 | |||||
| ISWmean | Допустимый ток | 1,2 | А | |||
| ILEAK | Ток утечки | 0,5 | 5 | мкА | ||
| Тепловая защита | ||||||
| TSD | Тепловой порог отключения | 160 | °C | |||
| Tso-hys | Гистерезис теплового отключения | 20 | °C | |||
*Типовые параметры измеряются при 25 ° С и представляют собой параметрическую норму.
**Минимальные / максимальные пределы гарантируются проектированием, тестом или статистическим анализом.
Блок-схема внутреннего устройства микросхемы PT4115
Описание
Устройство в сочетании с катушкой (L1) и токочувствительным резистором (RS) формирует автоколебательный вольтодобавочный преобразователь с непрерывным режимом работы.
Когда входное напряжение на ввод VIN подается первый раз, начальный ток в L1 и RS равен нулю, а также отсутствует выходной сигнал от токоизмерительной схемы. При этом условии, на выходе компаратора CS присутствует высокий уровень сигнала. Этим осуществляется включение внутреннего переключателя. Вывод SW переключается и находится в состоянии низкого логического уровня, в результате чего ток протекает от VIN к земле через резистор RS, катушку L1 и светодиод(-ы). Ток возрастает со скоростью, определяемой VIN и L1, для создания линейно-изменяющегося напряжения (V
Схема измерения тока с высокой стороны и встроенная схема регулирования тока минимизируют количество внешних компонентов, поддерживая при этом ток через светодиоды с точностью ± 5%, используя 1% -ный резистор.
PT4115 осуществляет диммирование с помощью ШИМ-сигнала на входе DIM. Если на входе DIM напряжение логического уровня ниже 0,3 В PT4115 отключает светодиод. Для того чтобы через светодиод проходил полный ток, на вход DIM необходимо подать напряжение высокого логического уровня не менее 2.5 В. Частота изменения яркости ШИМ колеблется в диапазоне от 100 Гц до более чем 20 кГц.
Выводом DIM можно управлять от внешнего источника постоянного напряжения (VDIM), для регулировки выходного тока до значения ниже номинального среднего значения, определенного резистором RS. Напряжение постоянного тока может быть в пределах от 0,5 В до 2,5 В. Когда напряжение на выводе DIM выше 2,5 В, выходной ток не изменяется. Ток светодиода также можно регулировать с помощью резистора, подключенного к выводу DIM. Внутренний подтягивающий резистор (номиналом 200 кОм) подключен к встроенному стабилизатору напряжения 5 В. Напряжение на выводе DIM делится внутренним и внешним резисторами.
Вывод DIM подтягивается к встроенному стабилизатору напряжения (5 В) резистором номиналом 200 кОм. Он может изменяться при нормальной работе. Когда напряжение, подаваемое на DIM падает ниже порога (0,3 В ном.), выходной переключатель выключается. Внутренний стабилизатор и источник опорного напряжения остаются включенными во время выключения, чтобы иметь опорное напряжение для схемы выключения. Номинальный потребляемый ток в выключенном состоянии 95 мкА и ток утечки ниже 5 мкА.
Кроме того, для обеспечения надежности PT4115 обладает встроенной функцией защитного отключения при перегреве (TSD) и теплоотводящей площадкой. TSD отключает ИС при перегреве (160 ℃). Также теплоотводящая площадка усиливает рассеивание мощности. В результате PT4115 обеспечивает безопасное прохождение больших токов.
Номинальные эксплуатационные характеристики
Применение
Установка номинального среднего выходного тока с помощью внешнего резистора RS
Номинальный средний выходной ток в светодиоде(-ах) определяется номиналом внешнего токочувствительного резистора (RS), подключенного между VIN и CSN, и рассчитывается следующим образом:
Это уравнение справедливо, когда вывод DIM плавает (изменяется) или на нем присутствует напряжение выше 2,5 В (должно быть меньше 5 В). На самом деле, RS устанавливает максимальный средний ток, который может быть скорректирован до меньшего при диммировании.
Регулировка выходного тока с помощью внешнего управляющего напряжения постоянного тока
Вывод DIM может управляться внешним напряжением постоянного тока (VDIM), как показано на рисунке ниже, для регулировки выходного тока на значение ниже номинального среднего значения, определенного токочувствительным резистором RS.

Средний выходной ток определяется следующим образом:
Обратите внимание, что 100% настройка яркости соответствует диапазону:
Регулировка выходного тока с помощью ШИМ-управления
Для регулировки выходного тока до значения ниже номинального среднего значения, установленного резистором RS, применяется широтно-импульсная модуляция (ШИМ) с коэффициентом заполнения на выводе DIM, как показано ниже.

Диммирование с использованием ШИМ обеспечивает уменьшенную яркость за счет модуляции прямого тока светодиода от 0% до 100%. Яркость светодиода контролируется путем регулирования относительных соотношений времени включения и выключения. 25% уровень яркости достигается за счет включения светодиода при прохождении полного тока в течение 25% времени от периода одного цикла. Для того чтобы обеспечить процесс переключения между включенным и выключенным состоянием невидимый человеческими глазами, частота переключения должна составлять больше 100 Гц. Выше 100 Гц, человеческие глаза усредняют время включения и выключения, видя только эффективную яркость, которая пропорциональна коэффициенту заполнения во время работы светодиодов. Преимущество использования ШИМ диммирования заключается в том, что прямой ток всегда постоянный, поэтому цвет светодиода не меняется при изменении яркости, как это происходит при аналоговом диммировании. Импульсный ток обеспечивает точное регулирование яркости при сохранении чистоты цвета. Частота диммирования PT4115 может достигать 20 кГц.
Режим выключения электропитания
При появлении напряжения ниже 0,3 В на выводе DIM происходит отключение выхода, а ток питания снизится до низкого уровня потребления в режиме ожидания — 95 мкА.
Плавное включение
Внешний конденсатор, подключенный между выводом DIM и землей обеспечит дополнительную задержку плавного включения, увеличив время, необходимое для того, чтобы напряжение на этом выводе поднялось до порога включения и замедление скорости нарастания управляющего напряжения на входе компаратора. Добавление емкости конденсатора увеличивает эту задержку примерно на 0,8 мс/нФ.
Встроенная защита светодиода при обрыве цепи
Если в цепи со светодиодом(-ами) произойдет обрыв, катушка изолируется от вывода SW микросхемы, поэтому микросхема и светодиод не будут повреждены.
Выбор конденсатора
Для развязки входных сигналов необходимо использовать конденсатор с низким ЭПС (ESR), так как ЭПС (ESR) этого конденсатора появляется последовательно с импедансом источника питания и снижает общий КПД. Этот конденсатор должен выдавать относительно высокий пиковый ток в катушку и сглаживать текущую пульсацию на входе. Допустимое минимальное значение конденсатора составляет 4.7 мкФ, если источник входного питания постоянного тока находится близко к устройству, но более высокие значения емкости дают большую производительность при более низких входных напряжениях, особенно когда импеданс источника является высоким. Для выпрямленного входного переменного тока рекомендуется использовать танталовый конденсатор, номинал которого должен быть выше 100 мкФ. Входной конденсатор должен быть расположен как можно ближе к ИС.
Для максимальной стабильности по температуре и напряжению рекомендуется использовать конденсаторы X7R, X5R или лучшим диэлектриком. Конденсаторы с диэлектриком Y5V не подходят для развязки в этом применении и НЕ должны использоваться.
Подходящим конденсатором от производителя Murata является GRM42-2X7R475K-50.
Следующие веб-сайты полезны при поиске альтернатив:
www.murata.com
www.t-yuden.com
www.avxcorp.com
Выбор индуктивности
Рекомендуемые значения индуктивности для PT4115 находятся в диапазоне от 27 мкГн до 100 мкГн. Рекомендуется использовать катушки индуктивности с более высокими номиналами при более низком выходном токе, чтобы минимизировать ошибки из-за задержек переключения, приводящих к увеличению пульсаций и снижению эффективности. Использование катушек индуктивности с более высокими номиналами приводит к меньшему изменению выходного тока в диапазоне напряжений питания. (см. графики). Индуктивность должна располагаться как можно ближе к микросхеме и иметь низкоомные соединения с выводами SW и VIN. Выбранная катушка индуктивности должна иметь ток насыщения выше пикового выходного тока и номинальное значение постоянного тока выше требуемого среднего выходного тока.
В следующей таблице приведено руководство по подбору индуктивности:
| Ток нагузки | Индуктивность | Ток насыщения |
| Iout > 1A | 27-47 мкГн | 1.3-1.5 раза от тока нагрузки |
| 0.8A < Iout ≤ 1A | 33-82 мкГн | |
| 0.4A < Iout ≤ 0.8A | 47-100 мкГн | |
| Iout ≤ 0.4A | 68-220 мкГн |
Подходящие катушки индуктивности для использования с PT4115 приведены в таблице ниже:
| Номер партии | L (мкГн) | DCR (Ом) | ISAT (A) | Производитель |
| MSS1038-333 | 27 | 0.089 | 2.48 | CoilCraft www.coilcraft.com |
| MSS1038-333 | 33 | 0.093 | 2.3 | |
| MSS1038-473 | 47 | 0.128 | 2 | |
| MSS1038-683 | 68 | 0.213 | 1.6 | |
| MSS1038-104 | 100 | 0.304 | 1.3 |
Номиналы индуктивности должны быть выбраны для поддержания коэффициента заполнения и времени «вкл»/«выкл» в указанных пределах по напряжению питания и диапазону тока нагрузки.
В качестве руководства можно использовать следующие уравнения.
Время «Включения» для вывода SW:
Время «Выключения» для вывода SW:
Где:
L — индуктивность катушки (Гн)
rL — сопротивление катушки (Ом)
RS — токочувствительное сопротивление (Ом)
Iavg — это необходимый ток для питания светодиода (A)
Δ I – максимальный ток пульсаций в катушки (A) {Внутренне установлен на 0,3 x Iavg}
VIN — напряжение питания (В)
VLED — общее прямое напряжение светодиода (В)
RSW — сопротивление переключателя (Ом) {0,6 Ом номинальное}
VD — прямое напряжение диода при требуемом токе нагрузки (В)
Выбор диода
Для максимальной эффективности и производительности, выпрямитель (D1) должен быть быстродействующим диодом Шоттки с низким ёмкостным сопротивлением и малым обратным током утечки при максимальном рабочем напряжении и температуре.
Эти диоды обеспечивают лучшую эффективность, чем кремниевые, из-за комбинации более низкого прямого напряжения и меньшего времени восстановления.
Важно выбирать детали с пиковым номинальным значением тока выше пикового тока катушки и постоянным номинальным значением тока выше, чем максимальный выходной ток нагрузки. Очень важно учитывать ток обратной утечки диода в работе при температуре выше 85 °C. Избыточная утечка увеличит рассеиваемую мощности в устройстве, а также при близком расположении к нагрузке может привести к быстрому перегреву.
Более высокое прямое напряжение и перерегулирование из-за обратного времени восстановления в кремниевых диодах увеличат пиковое напряжение на выводе SW. Если используется кремниевый диод, необходимо следить за появлением полного напряжения на контакте SW, включая пульсации питания, не превышающем указанное максимальное значение. Следующие веб-сайты полезны при поиске альтернатив: www.onsemi.com.
Снижение выходных пульсаций
Максимальный пиковый ток пульсаций в светодиоде(-ах) может быть уменьшен, если это необходимо, при помощи шунтирующего конденсатора CLED установленного параллельно светодиоду(-ам), как показано на рисунке ниже:

Значение 1uF уменьшит ток пульсации питания в три раза (приблизительно). Пропорционально более низкая пульсация может быть достигнута с более высокими значениями конденсатора. Обратите внимание, что конденсатор не будет влиять на рабочую частоту или эффективность, но это увеличит задержку запуска и уменьшит частоту диммирования за счет снижения скорости повышения напряжения светодиода. Добавляя этот конденсатор, токовый сигнал через светодиод(-ы) изменяется от треугольной формы до более синусоидальной без изменения среднего значения тока.
Внутренний регулятор отключает драйвер от переключателя до тех пор, пока напряжение питания не превысит порог запуска (VUVLO). Выше этого порога устройство начнет работать. Однако при напряжении питания ниже заданного минимального значения коэффициент заполнения при переключении будет высоким, а рассеиваемая мощность устройства будет максимальной. Следует соблюдать осторожность, чтобы избежать использования устройства в таких условиях, чтобы свести к минимуму риск превышения максимально допустимой температуры. (См. Следующий раздел, посвященный тепловым характеристикам). Управление выключателем отключается, когда напряжение питания падает ниже порога пониженного напряжения (VUVLO-0.5V).
Тепловые характеристики
При работе устройства при высоких температурах окружающей среды или при максимальном токе нагрузки следует соблюдать осторожность, чтобы избежать превышения пределов рассеивания мощности. На приведенном ниже графике приведены сведения о снижении рассеиваемой мощности. Это предполагает, что устройство должно быть установлено на печатной плате 25 мм2 c толщиной медного слоя 1 oz, находящейся в невентилируемом помещении.

Обратите внимание, что рассеивание мощности устройства чаще всего будет максимальным при минимальном напряжении питания. Она также будет увеличиваться, если КПД схемы-низкий. Это может быть вызвано использованием непригодных катушек или чрезмерной паразитной емкостью на выходе переключателя. Когда есть ограничения по внутренней рассеиваемой мощности устройства, рекомендуется использовать корпус ESOP8 из-за его повышенной способности рассеивать мощность.
Температурная компенсация выходного тока.
Светодиоды высокой яркости часто должны идут с температурной компенсацией по току, чтобы поддерживать стабильную и надежную работу на всех уровнях управления. Светодиоды обычно монтируются удаленно от устройства, поэтому по этой причине температурные коэффициенты внутренних цепей для PT4115 оптимизированы для минимизации изменения выходного тока при отсутствии компенсации. Если требуется компенсация выходного тока, можно использовать внешнюю цепь измерения температуры — обычно с использованием термисторов и / или диодов с отрицательным температурным коэффициентом (NTC), установленных очень близко к светодиоду (светодиодам). Выход измерительной цепочки можно использовать для управления выводом DIM, чтобы уменьшить выходной ток с повышением температуры.
Защитное отключение при перегреве
Для обеспечения надежности PT4115 оснащена функцией защитного отключения при перегреве (TSD). TSD отключает ИС при перегреве (160 ℃). Когда температура микросхемы уменьшается (140 ℃), работа ИС снова восстанавливается.
Рекомендации по компоновке
Тщательная компоновка печатной платы имеет решающее значение для достижения низких потерь при переключении и стабильной работы. По возможности используйте многослойную плату для лучшей помехоустойчивости. Минимизируйте шумы заземления, подключив высокоточное заземление, провод заземления входного байпас-конденсатора и заземление выходного фильтра в одну точку (звездой).
Вывод SW
Вывод SW устройства является быстродействующим коммутационным узлом, поэтому дорожки печатной платы должны быть как можно короче. Чтобы свести к минимуму «обрыв» земли, вывод заземления устройства должен быть припаян непосредственно к шине заземления.
Катушки развязывающие конденсаторы и токочувствительный резистор тока
Особенно важно установить катушку и входной развязывающий конденсатор как можно ближе к выводам микросхемы, чтобы минимизировать паразитное сопротивление и индуктивность, что может ухудшит эффективность. Также важно свести к минимуму любое сопротивление дорожки последовательно с токовым резистором RS. Лучше всего подключить VIN непосредственно к одному концу RS а CSN непосредственно к противоположному концу RS без других токов, протекающих в этих дорожках. Важно, чтобы катодный ток диода Шоттки не протекал по дорожке между RS и VIN, так как это может дать кажущуюся более высокую степень тока, чем есть на самом деле из-за сопротивления дорожек.
Схема подключения
Рисунок 1 – Схема подключения светодиода мощностью 1 ВтРисунок 2 – Схема подключения 3-х светодиодов мощностью 1 Вт
Рисунок 1 – Демонстрационная плата для массового производстваРазмеры корпусов
Корпус SOT89-5
| Обозначение | Миллиметры | Дюймы | ||
| Мин | Макс | Мин | Макс | |
| A | 1.400 | 1.600 | 0.055 | 0.063 |
| b | 0.320 | 0.520 | 0.013 | 0.020 |
| b1 | 0.360 | 0.560 | 0.014 | 0.022 |
| c | 0.350 | 0.440 | 0.014 | 0.017 |
| D | 4.400 | 4.600 | 0.173 | 0.181 |
| D1 | 1.400. | 1.800 | 0.055 | 0.071 |
| E | 2.300 | 2.600 | 0.091 | 0.102 |
| E1 | 3.940 | 4.250 | 0.155 | 0.167 |
| e | 1.500 Ном | 0.060 Ном | ||
| e1 | 2.900 | 3.100 | 0.114 | 0.122 |
| L | 0.900 | 1.100 | 0.035 | 0.043 |
Корпус ESOP-8
| Обозначение | Размеры в миллиметрах | Размеры в дюймах | ||
| Мин | Макс | Мин | Макс | |
| A | 1.350 | 1.750 | 0.053 | 0.069 |
| A1 | 0.050 | 0.150 | 0.004 | 0.010 |
| A2 | 1.350 | 1.550 | 0.053 | 0.061 |
| b | 0.330 | 0.510 | 0.013 | 0.020 |
| c | 0.170 | 0.250 | 0.006 | 0.010 |
| D | 4.700 | 5.100 | 0.185 | 0.200 |
| D1 | 3.202 | 3.402 | 0.126 | 0.134 |
| E | 3.800 | 4.000 | 0.150 | 0.157 |
| E1 | 5.800 | 6.200 | 0.228 | 0.244 |
| E2 | 2.313 | 2.513 | 0.091 | 0.099 |
| e | 1.270(BSC) | 0.050(BSC) | ||
| L | 0.400 | 1.270 | 0.016 | 0.050 |
| θ | 0° | 8° | 0° | 8° |
Если вы нашли ошибку, пожалуйста, выделите фрагмент текста и нажмите Ctrl+Enter.
rudatasheet.ru
Питаем светодиоды драйвером PT4115 — DRIVE2
Привет всем читателям моего БЖ!
Итак…
Для начала обращусь к тем, что просил меня что либо сделать: я заболел((( так что прийдётся ещё немного подождать((( Надеюсь за выходные прийду в себя и продолжу
Теперь ближе к делу. В прошлой записи я писал о том, как подключать светодиоды в авто. Там фигурировал стабилизатор тока PT4115. О нём я бы хотел рассказать по-подробнее.
Схема у него достаточно простая

Ставим пару конденсаторов, резистор и катушку — на выходе получаем требуемый ток. Надо ток 0.350 мА — ставим резистор на 0.33 и катушку от 68 до 220 мкГн, надо 0.650 мА — ставим резюк на 0.13 Ом и катуху от 47 до 100 мкГн.
Решил я попробовать сделать плату под драйвер своими руками (была необходимость). За основу взял пост Notturno. Развёл плату так, чтобы она была и по-меньше, и всё влезло

На скрине уже второй вариант платы, первый был чуть по-больше.
Так, сделал я значит по-старинке ЛУТом пару плат.

Полный размер
Спаял

Полный размер

Полный размер
Проверил — работает

Полный размер
Ток что надо

Полный размер
Понял, что это работает и сделал сразу много плат

Полный размер
Спаял

Полный размер

Полный размер
Сравнил

Полный размер
Потом надо было запитать трехваттники

Полный размер

Полный размер
Ток тут тоже как надо

Полный размер
А потом мне нужно было сделать плавное включение светодиода через драйвер. Подключать напрямую на вход питания не пойдёт — конденсатор не даст. Для регулировки яркости у драйвера есть нога DIM. Вот её и надо тыкать.
Долго я искал в интернете какую-нибудь инфу по этому поводу. Сначала подключил МК — то эффект ксенона (вспышка и плавное включение с не полностью выключенного состояния), то просто тускло горит и потом разгорается. Основой к размышлению стал пост Саши argoncik. Ух и заколебал я его наверное))) Но ему спасибо огромное))
Сначала по своей глупости я не мог немного вниз посмотреть — там был написал номинал резистора, который нужно поставить между ногами GND и DIM у драйвера. Саша сказал — 10 КОм. Резистор поставил, а всё равно та же фигня.
Взял тиньку, сделал аппаратный ШИМ, показал Саше
Кинул исходник, в ответ «Я использую софтовый ШИМ». Думаю «какая нафиг разница?» Ну ОК, переделал. И блин, заработало!
С чем связано — не знаю, но вдруг пригодится кому)
Файл печатки для повторения тут
Успехов на дороге! -=ShP@L@=-
www.drive2.ru
Лампы Saffit
Ферон под брендом Saffit производит линейку ламп sba6010, sba6012, sba6015, sba6020, которые отличаются мощностью и световым потоком.
 
 
 
В лампе SBA6012 матрица содержит цепочку из 14 включенных последовательно светодиодов 2835.
Производится несколько разновидностей SMD LED 2835:
— прямое падение напряжения от 3,1 до 3,6 В
— прямое падение напряжения 9,8 В (три кристалла в корпусе)
— световой поток от 20 до 145 Лм
— сила тока от 60 до 300 мА
 
На корпусе лампы указан 2017 год выпуска, а на матрице 2015 – разница 2 года. Также на матрице указан тип и количество диодов.
Цифры в типе светодиода определяют только размер корпуса, а кристалл может быть любой, чем и «грешат» производители.
В корпуса светодиода SMD 2835 (2,8 на 3,5 мм) производители устанавливают кристаллы от 0,2 до 1Wt, но могут быть установлены и более слабые кристаллы, а световой поток можно увеличить за счет значительного превышения номинального рабочего тока, что приводит к перегреву и преждевременному выходу диодов из строя.
Поэтому количество светодиодов и размер корпуса не является решающим фактором для оценки мощности лампы, т.к. кристаллы могут быть разные. О мощности можно судить по размеру кристалла, но под люминофором его увидеть не всегда возможно.
 
На фото видно, что в лампе Saffit 20w установлены два типа светодиодов: справа 14 штук с тремя маленькими кристаллами, слева 8 штук с большими кристаллами
 
Принципиальная электрическая схема SBA6012
При обрыве в цепи светодиодов на конденсаторе С2 установится амплитудное значение напряжения сети 310 вольт при входном переменном напряжении 220, а при 230 напряжение на конденсаторе составит 324 В. Поскольку С2 рассчитан на 250 вольт, то при повышенном напряжении он может выйти из строя.
 
Внешний вид платы SBA6012
 
Так выглядит Saffit SBA6020 без матового светорассеивающего плафона.
В схеме светодиодной лампы Saffit на 20w использован драйвер PT4515, datasheet нашел только на китайском, поэтому даю ссылку на его аналог SM2082. Здесь также можно найти схемы и описание.
Самостоятельно официальный сайт SAFFIT не существует, т.к. это новый бренд на базе Feron. Позиционируется, как эконом линейка продукции, отличается своей доступностью. В ассортименте Саффит представлены led лампы, светодиодные прожекторы, светодиодные светильники.
Официальный интернет-магазин Saffit находится на сайте Feron — shop.feron.ru/vendors/
firstelectro.ru
Схема «ДХО/габарит» на основе микросхемы светодиодного драйвера PT4115(ZXLD1360) — DRIVE2
Собственно, вот схема.

Многие используют эту микросхему и ее аналоги для изготовления драйверов тока для светодиодов. PT4115(zxld1360) широко применяются для питания ламп с цоколем MR16. Об этой микросхеме достаточно много написано как в интернете, так и на просторах Драйв2.
Несколько слов:
Как видите в этой схеме использован выход микросхемы DIM, который позволяет регулировать яркость светодиодов.
Выходной ток в режиме «ДХО» устанавливается малоомным резистором R set stop.
За яркость «габарита» отвечает резистор R1.
На схемах указана цифра 470 для индуктивности: это обозначение на самой катушке — 470,т.е. 47мкГн…
При подаче питания на вход «ДХО» — светодиоды светят в полную силу.
При подаче питания на вход «габарит» — яркость светодиодов уменьшается (Настраивается на желаемую яркость светодиодного модуля подбором номинала резистора R1 — номинал резистора должен быть не менее 12кОм)
Вариант схемы «ДХО/габарит» с регулировкой яркости «габарита»:

Регулировка яркости «габарита» осуществляется подстроечным резистором R set gbr на 100кОм 3296…
Вариант схемы ДХО/габарит с отключением по «минусу»:

Подстроечник на 20-30кОм заменить на 100кОм
Вариант схемы «ДХО/габарит» с отключением по «плюсу»:

Отключение по «плюсу» или по «минусу» работает так: при подаче сигнала соответствующей полярности на выход «отключения» — прекращается подача питания на светодиоды (светодиодный модуль, матрицу и т.д.) не зависимо от того, подано ли питание на входы «ДХО» или «габарит»…
Например: отключение АГ ( колец) при включении БС или ДС…

ДХО/габарит с регулировкой яркости режима габарит
Правильного питания, минимальной температуры и «почти вечной» работы вашим светодиодам, стабилизаторам и драйверам!
—————————————————————————————————————————————————
3 года Метки: драйвер для светодиодов, схема дхо-габарит, pt4115, zxld1360, регулировка яркости светодиодов
Нравится 198 Поделиться: Подписаться на автора
www.drive2.ru
Alex_EXE » Светодиодный драйвер PT4115
Светодиоды питаются не напряжением, а током, их нельзя напрямую подключить к привычному источнику питания в виде простого блока питания или набора аккумуляторов: светодиод будет светить, но очень быстро деградирует. Для их включения нужно использовать токоограничивающие драйверы.
Самый простой токоограничитель — резистор включенный последовательно со светодиодом, вариант получше — линейный стабилизатор LM317 включенный в режиме генератора тока. Но линейные стабилизаторы при использовании мощных светодиодов применять не рекомендуется, т.к. они будут все излишки входного напряжения преобразовывать в тепло. С мощными светодиодами нужно применять специальные импульсные драйверы.

Светодиодный драйвер PT4115
В статье пойдёт речь об одном таком распространённом китайском импульсном драйвере светодиодов PT4115. Напряжением до 30В и током до 1,2А.
Микросхемы и готовые собранные модули на китайских интернет площадках достаточно распространены. Применяют их во всевозможной светодиодной технике средней мощности: светодиодные лампы, небольшие прожекторы, световые установки…
Стоимость одной микросхемы примерно 5р, стоимость готового драйвера на основе данной микросхемы примерно 50р (данные актуальны на 4 января 2018, курс доллара примерно 58р).
Характеристики:
| Тип | понижающий (step-down) |
| Напряжение питания | 6-30В |
| Выходной ток | до 1,2А |
| Максимальная частота | 1МГц |
| Падение напряжения | 500мВ |
| Погрешность стабилизации тока | 5% |
| Высокая эффективность | до 97% |
| Рабочая температура | -40 ÷ +85 °С |
| Тепловая защита | 160 °С |
| Защита от обрыва нагрузки |
Драйвер оснащен входом управления
При использовании димирования:
| Напряжение на входе диммирования | до 5В |
| Порог 1 | 2,5В |
| Порог 0 | 0,3В |
| Максимальная частота управляющего сигнала | 50КГц |
Драйвер имеет простую схему включения, это вызвано тем, что силовой ключ уже интегрирован в корпус микросхемы. Минимальная обвязка для включения 4 элемента не считая самого драйвера и светодиода.

Схема 1
Ток задается резисторами R1 и R2. Задание тока двумя резисторами выполнено для увеличение точности, т.к. разнообразие номиналов резисторов ограничено, особенно низко омных. Если получилось подобрать нужный номинал одним резистором то второй устанавливать не нужно. Тепловая мощность выделяемая на одном резисторе при максимальном токе в 1,2А будет примерно 0,12Вт, что меньше 0,25Вт для резисторов типоразмера 1206.
Без использования входа димирования формула расчёта протекающего через светодиод тока будет выглядеть следующем образом:
из которой можем рассчитать сопротивление токозадающего резистора/резисторов.
Напомню, что при параллельном включении резисторов одинакового номинала их сопротивление делиться пополам, а при использовании разных номиналов:
Примеры расчёта резисторов:
| Ток (мА) | R1 (Ом) | R2 (Ом) |
| 100 | 1 | |
| 200 | 1 | 1 |
| 294 | 0,68 | 0,68 |
| 343 | 0,51 | 0,68 |
| 489 | 0,43 | 0,51 |
| 740 | 0,27 | 0,27 |
| 1000 | 0,1 | |
| 1180 | 0,18 | 0,16 |
В зависимости от тока индуктивность катушки:
| Ток | Индуктивность |
| 1А< Iout | 27-47uH |
| 0,8А< Iout ≤1А | 33-82uH |
| 0,4А< Iout ≤0,8А | 47-100uH |
| Iout ≤0,4А | 68-220uH |
Яркостью подключенного светодиода можно управлять несколькими способами используя вход DIMM:
1. Изменением напряжения от 0.3 до 2.5В
Формула расчета тока будет выглядеть следующим образом:
где Vdim лежит в диапазоне от 0.5 до 2.5В (во время теста светодиод начал светиться в районе 0.3В), что соответствует 0% и 100% яркости. В диапазоне от 2.5 до 5В яркость будет 100%.
2. Используя переменный резистор сопротивлением примерно до 120 ~ 150 кОм
Регулируя сопротивление до 120кОм можно менять яркость от 0 до 100%.
3. ШИМ
На вход димирования можно подать ШИМ сигнал напряжением логической единицы от 2.5В до 5В частотой до 50кГц, изменяя скважность которого можно изменять яркость от 0 до 100%.
Формула расчёта будет:
где Vpulse напряжение ШИМ сигнала от 0,5 до 2.5В, а D скважность о 0% до 100%.

Схемы управления
Если вывод оставить висеть в воздухе (как на схеме 1) то у подключенного светодиода будет максимальная яркость, а на выводе будет примерно 5В, т.е. его специально подтягивать не нужно. Коммутируя вывод к общему проводу светодиод можно выключать.
Для сборки предлагаю небольшую печатную плату размером 25х16мм. Плата соответствует схеме 1.

Печатная плата
Основой выступает светодиодный драйвер PT4115 в корпусе SOT89-5. Резисторы R1 и R2 типоразмером 1206 сопротивлением по 0.68 Ом задают ток протекающий через светодиод 294мА, ток подбирался под 350мА светодиоды с запасом. 2 амперный диод D1 SS24 был изначально подобран на максимальный рабочий ток драйвера 1.2А, т.к. драйвер работает на значительно меньшем токе его можно заменить на SS14 с током 1А. Индуктивность L1 68мкГн с током 0,9А VLS5045EX-680M размером 5х5х4,5мм, была в наличии. Конденсатор по входу C1 на 100мкФ 35В рассчитан на питание схемы от батарейного или иного другого постоянного выпрямленного и уже сглаженного источника питания напряжением до 30В (максимальное рабочее напряжение драйвера). Что бы питать от переменного источника напряжения (если нужно будет) по входу понадобится поставить диодный мост и добавить ёмкость около 1000мкФ. Вход и выход выполнены PLS2 контактами.

3D вид платы светодиодного драйвера PT4115

Плата светодиодного драйвера PT4115
Подтеки на плате — это один слой защитного лака plastik.

Сборочный чертеж
Это не классический сборочный чертеж выполненный по ГОСТ’у с прилагаемой к нему спецификацией, в таком виде мне удобнее собирать по нему печатные платы для себя, прикрепляю, что бы и Вам было удобнее. Лучше с ним, чем без него. На сборочном рисунке сопротивление токозадающих резисторов отличается от схемы.
Скачать файлы печатной платы для ЛУТ и производства
Содержимое архива:
altium — PCB файл для альтиум (v17.1)
cam — CAM файлы для производства печатной платы
CAM_drill.Cam — сверловка
CAM_gerber.Cam — проводники и контур платы
gerber — gerber файлы для производства печатной платы
PCB1.GKO — контур платы
PCB1.GTL — проводники
PCB1.TXT — сверловка
LUT.PDF — PDF файл для ЛУТ
Статья обновлена 29.08.2018
alex-exe.ru
Простой LED драйвер для 3w светодиода на PT4115
Микросхема PT4115 от компании PowTech продолжает зарабатывать положительные отзывы среди российских радиолюбителей. Малоизвестному китайскому производителю удалось вместить в компактном корпусе несколько блоков управления с мощным транзистором на выходе. Микросхема разработана для стабилизации тока и питания им светодиодов мощностью более 1 Вт. Драйвер на основе PT4115 имеет минимальную обвязку и высокий КПД. Убедиться в этом и узнать о тонкостях подбора элементов принципиальной схемы поможет данная статья.
Краткое описание микросхемы PT4115
Согласно официальной документации, LED драйвер с функцией диммирования на основе PT4115 обладает следующими техническими характеристиками:
- диапазон рабочего входного напряжения: 6–30В;
- регулируемый выходной ток до 1,2А;
- погрешность стабилизации выходного тока 5%;
- имеется защита от обрыва нагрузки;
- имеется вывод для регулировки яркости и включения/выключения при помощи DC или ШИМ;
- частота переключения до 1 МГЦ;
- КПД до 97%;
- обладает эффективным корпусом, с точки зрения рассеивания мощности.

Назначение выводов PT4115:
- SW. Вывод выходного переключателя (МОП-транзистора), который подключен непосредственно к его стоку.
- GND. Общий вывод сигнальной и питающей части схемы.
- DIM. Вход для задания диммирования.
- CSN. Вход с датчика тока.
- VIN. Вывод напряжения питания.
Микросхема PT4115 имеет отдельный вывод для управления включением и выключением светодиодов, а также возможностью регулировки яркости с помощью изменения уровня напряжения или ШИМ на выводе DIM.
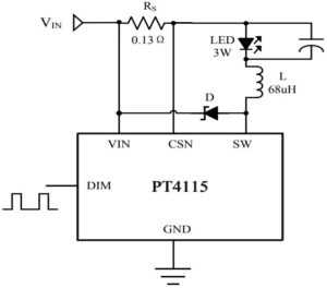
Принципиальная схема драйвера
На рисунке представлены две принципиальные схемы драйвера для 3w светодиода на основе PT4115. Первая схема питается источником постоянного тока напряжением от 6 до 30 вольт. Вторую схему дополняет диодный мост, питается она источником переменного тока с напряжением 12-18В.
На выходе диодного моста рекомендуется дополнительно установить конденсатор емкостью 1000 мкФ. Он сгладит колебания выпрямленного напряжения.
Важным элементом обоих схем является конденсатор CIN. Он непросто сглаживает пульсации, но и компенсирует энергию, накопленную в катушке индуктивности в момент закрытия ключа (МОП-транзистора). Без CIN индуктивная энергия через диод Шоттки D поступит на вывод VIN и спровоцирует пробой микросхемы по питанию. Поэтому включение драйвера без входного конденсатора категорически запрещено.
Индуктивность L подбирается исходя из количества светодиодов и тока в нагрузке.
Согласно документации, в схеме драйвера для 3 ватного светодиода рекомендуется использовать индуктивность на 68-220 мкГн.
Несмотря на имеющиеся табличные данные, допускается монтаж катушки с отклонением номинала индуктивности в большую сторону. При этом снижается эффективность всей схемы, но схема остается работоспособной. На малых токах индуктивность должна быть больше, чтобы компенсировать пульсации, возникающие из-за задержки при переключении транзистора.
Резистор RS выполняет функцию датчика тока. В первый момент времени, при подаче входного напряжения ток через RS и L равен нулю. Затем внутрисхемный CS comparator сравнивает потенциалы до и после резистора RS и на его выходе появляется высокий уровень. Ток в нагрузке, ввиду наличия индуктивности, начинает плавно нарастать до величины, определяемой RS. Скорость увеличения тока зависит не только от величины индуктивности, но и от размера напряжения питания.
Работа драйвера основана на переключении компаратора внутри микросхемы, который постоянно сравнивает уровни напряжения на выводах IN и CSN. Отклонение тока через светодиод от расчетного не превышает 5%, при условии монтажа резистора RS с максимальным отклонением от номинала 1%.
Для включения светодиода на постоянную яркость вывод DIM остаётся не задействован, а ток на выходе определяется исключительно номиналом RS. Управление диммированием (яркостью) можно осуществляться одним из двух вариантов.
Первый способ предполагает подачу на вход DIM постоянного напряжения в диапазоне от 0,5 до 2,5В. При этом ток будет меняться пропорционально уровню потенциала на выводе DIM. Дальнейший рост напряжения, до 5В, не влияет на яркость и соответствует 100% току в нагрузке. Снижение потенциала ниже 0,3В приводит к отключению всей схемы. Таким образом, можно эффективно управлять работой драйвера без снятия напряжения питания. Второй способ подразумевает подачу сигнала с широтно-импульсного преобразователя с выходной частотой 100-20000 Гц.
Конструкция и детали сборки
Выбор элементов, расположенных в обвязке микросхемы PT4115, следует производить на основании рекомендаций изготовителя. В качестве CIN рекомендуется использовать конденсатор с низким ESR (эквивалентным последовательным сопротивлением). Данный параметр является вредным и негативно влияет на КПД. При питании от стабилизированного источника достаточно одного входного конденсатора ёмкостью не менее 4,7 мкФ, который должен быть размещен в непосредственной близости от микросхемы. При питании от источника переменного тока компания PowTech указывает на необходимость монтажа танталового конденсатора ёмкостью более 100 мкФ.
Типовая схема включения PT4115 для 3w светодиода подразумевает установку катушки индуктивности на 68 мкГн, располагать ее следует максимально близко к выводу SW PT4115.
Катушку индуктивности можно сделать своими руками, используя кольцо из старого компьютера и провод ПЭЛ-0,35.
К диоду D выдвигаются особые требования: малое прямое падение напряжения, малое время восстановления во время переключения и стабильность параметров при росте температуры p-n перехода, чтобы не допустить увеличения тока утечки. Этим условиям отвечает диод Шоттки FR103, способный выдерживать импульсы тока до 30А при температуре до 150°C.
Наконец, самый прецизионный элемент схемы драйвера для 3w светодиода – резистор RS. Минимальное значение RS=0,082 Ом, что соответствует току 1,2 А. Его рассчитывают, исходя из необходимого тока питания светодиода, по формуле:
RS=0,1/ILED, где ILED – номинальное значение тока светодиода, А.
В схеме включения PT4115 для 3w светодиода значение Rs составляет 0,13 Ом, что соответствует току 780 мА. В магазинах не всегда можно найти резистор такого номинала. Поэтому придется вспомнить формулы расчета суммарного сопротивления при последовательном и параллельном включении резисторов:
- Rпосл=R1+R2+…+Rn;
- Rпар=(R1xR2)/(R1+R2).
Таким образом, можно с высокой точностью получить нужное сопротивление из нескольких низкоомных резисторов.
В заключение хочется ещё раз подчеркнуть важность стабилизации тока, а не напряжения для обеспечения нормальной длительной работы мощных светодиодов. Известны случаи, когда в светодиодах китайского происхождения ток плавно продолжает нарастать в течение некоторого времени после включения и останавливается на значении, превышающем паспортный номинал. Это приводит к перегреву кристалла и постепенному снижению яркости. Драйвер для 3w светодиода на микросхеме PT4115 – это гарантия стабильной светоотдачи в сочетании с высоким КПД при условии эффективного отвода тепла от кристалла.
Читайте так жеledjournal.info
Схема драйвера для светодиодов лампы JCDR-G5.3 на 220 вольт мощностью 7W
Схема драйвера для светодиодов лампы JCDR-G5.3 на 220 вольт мощностью 7W выполнена на микросхеме BP3122.
Драйвер питания светодиодов обеспечивает высокую точность поддержания выходного тока в диапазоне входных напряжений 70 – 260 вольт переменного и постоянного тока и имеет защиты от короткого замыкания, обрыва LED, перегрева и другие.
Электрическая принципиальная схема драйвера лампы JCDR-G5.3Производитель рекомендует не превышать выходную мощность драйвера более 5 Вт. В BP3122 интегрированы выходные полевые транзисторы MOSFET с допустимым напряжением 650 вольт, нагрузкой которых является первичная обмотка трансформатора.

Мизерный ток потребления микросхемы позволяет исключить дополнительную обмотку на трансформаторе, а запатентованная архитектура чипа требует минимального количества внешних элементов. Точность поддержания тока светодиодов +/- 5% во всем диапазоне входных рабочих напряжений сети. Диодный мост MB6S — 0.5А, 600В. Цепочка R3, R4 и C1 служит для питания микросхемы, стабилизатор на 15 вольт встроен в чип. Параллельно включенными резисторами R1 и R2 устанавливается ток через светодиоды, суммарное сопротивление составляет 2,9 Ом. Цепочка D1, R5, C2 демпфирует противоЭДС, диод демпфирующей цепи должен иметь высокое быстродействие и обратное напряжение, а также большой импульсный ток.

Тридцать светодиодов установлены на плате из фольгированного стеклотекстолита и составляют 10 параллельно включенных цепочек, каждая из трех светодиодов соединенных последовательно. Все детали кроме трансформатора и электролитического конденсатора С4 — smd. Специальные выступы печатной платы драйвера (выходное напряжение) впаяны в прорези на плате со светодиодами.
Внимание! Соблюдайте правила электробезопасности. Электротравмы, могут быть смертельными, а неправильный ремонт пожароопасным.
Параметры драйвера:
Напряжение на светодиодах 9,8 вольта, ток 260 мА, частота 62 кГц во всем диапазоне входных напряжений сети.
КПД в диапазоне входных напряжений 120 – 250 вольт переменного тока находится в пределах 80 – 82%. При снижении напряжения от 110 до 60 вольт КПД снижается от 78 до 62 процентов.
При изменении напряжения сети от 180 до 250 вольт потребляемый матрицей светодиодов ток плавно падает с 260 до 200 мА.

К такому импульсному драйверу можно подключать три включенных последовательно мощных светодиода по 1 Вт каждый. Откуда производитель взял мощность лампы 7 Ватт непонятно, т.к. с учетом КПД потребляемая мощность составляет порядка трех ватт. Видимо просто маркетинговый ход, либо установлены супер яркие экономичные светодиоды у которых световое излучение более чем в два раза сильнее, чем у стандартных. Визуально световой поток лампы сравним с лампой GL5.5
firstelectro.ru
