Реверсивный выключатель схема подключения – Подключение проходного выключателя — 2 ошибки и недостатки. Схема подключения с двух и 3-х мест.
Реверсивный выключатель схема подключения — Всё о электрике в доме
Как подключить проходной выключатель: схемы подключения
Если в вашем доме, офисе или другом помещении есть длинный коридор либо обширная лестничная клетка с источником света, который нужно постоянно включать и выключать, но ходить в потемках по помещению для этой цели не удобно, вам поможет проходной выключатель.
Для чего нужен проходной выключатель и как он работает
Такой выключатель применяется для управления лампочкой из разных мест, то есть включить свет можно при входе в помещение, чтобы осветить себе путь, а выключить – в другой части комнаты или в другой комнате (в коридоре, на лестничной клетке, возле кровати в спальне). Получается, включить/выключить свет можно любым из проходных выключателей из всей цепи (их может быть несколько – два и более). Это позволяет экономить электроэнергию.
Принцип работы такого устройства следующий. К переходному выключателю подводятся фаза и ноль. При этом во время изменения положения клавиши устройства цепь замыкается, и лампочка горит. Соответственно, при выключении с первого, второго или третьего такого переключателя происходит размыкание проводка фазы, но тут же замыкается другой проводок фазы (нейтрального положения нет).
Внешне он немного отличается от непереходного: у него изображены две стрелочки на лицевой двигающейся панели (на клавише), одна из которых показывает вверх, вторая – вниз.
У проходного выключателя имеется один вход и два выхода, что является ключевым отличием от простого выключателя у которого только один вход и один выход. Это значит, что проходной выключатель не разрывает ток, а дает его либо на один выход, либо на другой.

Внутренние отличия могут быть сразу определены опытным взглядом электрика, но на всякий случай под корпусом проходного выключателя нарисована схема, взглянув на которую можно сразу определить, что перед вами находится именно проходная модель устройства. К сожалению, на изделиях китайских фирм-производителей такая отметка может часто отсутствовать. А вот такие фирмы, как Лезард, Вико и Легранд, наносят разметку.


Чтобы визуально определить, какой именно перед вами выключатель (переключатель), можно просто внимательно осмотреть клеммы, то есть посчитать отверстия с медными контактами (клеммы). Если их три, значит, переключатель вам подходит. Чтобы убедиться, что клеммы не перепутаны между собой, нужно воспользоваться специальным прибором – мультиметром.
Возьмите мультиметр и поставьте его для большего удобства на режим звонка (подачи звукового сигнала). Теперь проверьте каждое из отверстий (выхода-входа), вводя рабочую часть прибора внутрь. Если тестер (мультиметр) пищит при касании к какому-то из контактов, значит, ток в этом месте есть.

Если у вас есть только стрелочный мультиметр, нужно прозванивать с помощью способа определения короткого замыкания. Для этого нужно вставить щуп в один контакт, а второй – втыкать поочередно в другие, чтобы услышать, с каким из них он замкнет. При замыкании сам прибор должен пищать, а стрелка – отклоняться до конца вправо и показывает КЗ. Когда такая комбинация будет найдена, нужно сделать следующее: не меняя ничего в щупах, меняйте положение клавиши переключателя.
В случае, если показатель КЗ пропал – значит, один из контактов является общим. Осталось определить, какой именно. Теперь, не трогая ничего в положении клавиши, переставьте один из щупов (наугад) на другой контакт. Если опять появилось КЗ (короткое замыкание), значит, тот контакт, из которого щуп не вытаскивали, и есть искомый вход, то есть общий контакт.
Как работает проходной выключатель? Просто есть два взаимозаменяющих положения выключателя:
- вход соединяется с первым выходом;
- вход соединен со вторым выходом.
Исходя из вышесказанного, правильнее называть это нехитрое устройство переключателем, а не выключателем либо включателем, так как положений включено и выключено, как таковых, у него нет.
Еще одно отличие от обычной клавиши – коммутация используется с тремя жилами (трехжильная), а не с двумя (двухжильная).
Подключение проходного выключателя
При построении электрической схемы описываемого устройства нужно использовать трехжильные конструкции:
- Провод ноль выводится непосредственно на источник света.
- Заземление – туда же.
- Фаза (коричневый провод, который поставляет ток) подается на вход первого переключателя, фазы из двух его выходов через коробку соединяют с двумя выходами второго переключателя и из входа второго переключателя фазу выводим на лампочку.

Если переключатель двухклавишный, то есть нужно управлять не одним, а двумя источниками света из нескольких мест, между ними стоит установить двойной перекрестный выключатель. В конструкции последнего используются восемь проводов, подразделяющихся на две группы, по четыре проводка – в каждой. Первая группа этих проводов подключается к одному из двух концевых переключателей, а вторая – соответственно, ко второму.


Если требуется найти общие провода переключателя – нужно будет прозванивать их, как это обычно делает любой электрик, но в данном случае – при прокладывании более сложной сети с переходными перекрестными переключателями, обеспечивающими работу двухклавишных устройств, нужно будет потратить на прозванивание чуть больше времени, так как количество проводов увеличится.

Происходит увеличение количества проводов из-за необходимости сделать такие подключения: фазовый провод (под условным номером один) должен идти как к одной, так и ко второй клавише переключателя, а с обоих входов условного второго переключателя он идет на одну и вторую лампу (или на первую вторую группу лампочек, если каждая клавиша будет управлять не единичным источником света, а, например, частью ламп в многорожковой люстре).
Коммутационная коробка для такой электрической схемы собирается так. Второй двухклавишный переключатель включается в сеть следующим образом:
- его провода бело-синего и бело-черного цвета присоединяются к синему и желто-зеленому проводку третьего переключателя;
- а желто-зеленый и синий провод идут к проводам такого же цвета первого из переключателей.
При этом каждый двухклавишный переключатель (каждый имеет по шесть контактов) нуждается в небольшой доработке. Из кусков проводов (один – сине-белый, второй – серо-белый) нужно согнуть две вилочки. Далее вилки необходимо присоединить так: к сине-белой – такой же по цвету (сине-белый) проводок и, соответственно, к черно-белой вилке – черно-белый провод.

Управление светом из 3-х и более мест
В схеме, рассчитанной на три (а не на две, как в предыдущем случае) точки, используются 2 переключателя (они в данном случае называются перекидным) и один новый элемент: перекрестный переключатель, который за один раз делает сразу два переключения, то есть двигает сразу две перемычки (два контакта изменяют свое положение).

Схема сборки, начиная с третьего пункта, немного усложняется:
- Нулевой провод – на лампочку.
- Заземляющий провод – на лампочку.
- Вход второго переключателя – к свободному проводу источника света (к лампе).
- Фазный провод – ко входу проходного переключателя (с тремя входами).
- Оба выхода первого трехконтактного переключателя – на вход перекрестного переключателя (с четырьмя входами).
- Оба выхода второго трехконтактного переключателя разветвляются (каждый – еще на два) и идут на вторую пару контактов переключателя с четырьмя входами (четыре жилы).


Если нужно управлять включением и выключением лампочки из четырех, пяти и более мест, схема, описанная для трех точек, меняется незначительно – добавляется больше перекрестных переключателей. Когда точек для управления светом n штук, тогда приобретать такие переключатели нужно в количестве (n-2) штук. И они всегда будут расположены посередине в схеме, где с одного конца находится источник тока, а с другого источник света (лампа).
Когда для удобства и экономии электрической энергии есть необходимость управления светом двух лампочек (двух групп ламп) из трех мест и более, используется схема, описанная в предыдущем пункте, но более усложненная. Каждый из клавишных выключателей (каждая точка), кроме первого и последнего, снабжается двумя перекрестными переключателями тока. В начале цепи один раздвоенный контакт (пара контактов) по схеме уходит на первый, так называемый перекрёстник, а вторая – соответственно, на второй перекрёстник.
Далее в цепи идет ряд перекрестных переключателей. Их количество зависит от количества мест управления светом. В завершающем участке электрической цепи стоит такой же, как и первый, одинарный переключатель. Так как к нему можно подсоединить не четыре, а два провода, нужно попарно соединить эти четыре провода, сделав из них два. Все присоединения делаются с помощью клемм при отключенном напряжении.
Коммутационные коробки, собирающие соединенные провода в одном месте и закрывающие их от внешних воздействий, в данном случае нужно брать побольше (диаметров от ста миллиметров) или в большем количестве (несколько стандартных коробочек, имеющих диаметр 60 мм).
Установить проводку и переключатели не сложно, если выполнять все по приведенным выше правилам. После укладки проводки сверху можно наложить гипсокартон (потолочный или стеновой – зависит от расположения проводов) и только после этого можно клеить провода. При прокладывании проводки на стене обычно ее располагают в пятнадцати сантиметрах от потолка.
Схемы подключения проходного выключателя. Разновидности и особенности
Краткое содержание статьи:
Для многих возможность управления приборами освещения с разных мест жилого помещения — становится просто необходимой. Она уже перестала являться прихотью состоятельных людей, а стала элементарным удобством для комфортной жизнедеятельности обычных людей. Ведь, для примера, в большом помещение, после выключения света, придется идти обратно уже в полной тьме. А это некомфортно и опасно. Именно в подобных случаях проходной выключатель становится просто необходим.

Принцип работы проходного выключателя
В статье нашего сайта stroy-rmnt.ru речь пойдет про схемы и разновидности подсоединения проходных выключателей, про подключение их к домашнему освещению. Для понимания схемы подключения к сети, разберем для чего предназначены различные типы проходного выключателя и когда их нужно устанавливать. (Читайте также — Как правильно шпаклевать стены своими руками )
Разновидности проходного выключателя
По виду данные выключатели подразделяются на одинарные, двойные, так же встречаются тройные.
По типу включения делятся на:
- клавишные,
- сенсорные,
- с дистанционным пультом управления.

Виды проходного выключателя — схема подключения
Некоторые считают, что дистанционное управление убирает необходимость установки проходного выключателя. Посудите сами — выключатель установлен в одном конце коридора, лестницы, а пульт дистанционного управления в другом конце. Данное сочетание в состояние послужить заменой двух проходных выключателей и будет являться более рациональным и удобным.
При выборе вида проходного выключателя немалую роль играет и количество клавиш, ведь именно от него будет зависеть число подключаемых групп приборов освещения. Прочие нюансы, пульты дистанционного управления, сенсоры являются дополнительными удобствами во время эксплуатации. По этой причине, при выборе выключателя, им следует уделять меньшее внимание. (Читайте также — Стяжка пола своими руками )
Двух- и трехклавишные проходные выключатели рекомендуется использовать в больших помещениях, с несколькими выходами, не одной группой включаемых осветительных приборов. В остальных случаях, даже на лестнице и в коридоре, легко можно обойтись маршевыми выключателями одинарного типа.
Подключение проходного выключателя со схемой управления из двух точек
Этот вид подключения является наиболее простым и не вызывает каких-либо трудностей.
От схемы обычного подключения выключателя его отличает всего два нюанса:
- конструкция этого выключателя. Он не имеет нейтрального положения «Выключено». Электрический ток направлен либо на одну клемму, либо на другую. Во время перенаправления электрического тока, происходит замыкание или, наоборот, размыкание одной из схем работы данной системы, отключение осветительных приборов происходит при разных положениях двух проходных выключателей;
- количество проводов, используемых при подсоединение проходных выключателей. В схеме подсоединения одинарного выключателя применяют два электропровода, представляющие собой разорванную цепь. А при подсоединение проходного выключателя к нему подводятся три электропровода. Два из них- перемычки между двумя маршевыми выключателями, а третий служит для одного провода подачей фазы, а для второго выходом фазы, которая идет на прибор освещения.

При подключение, многих вводит в заблуждение дополнительный элемент схемы – коммутационная коробка. При монтаже электропроводки, соблюдая все правила, от нее не получится избавиться. Для понимания принципа коммутации следует схему подключения проходного выключателя разделяют на две части (строго пополам каждый провод), а затем скрутить снова используя изоляционную ленту.

Схема подсоединения проходного выключателя из трех мест
Проходной выключатель схема подключения из трех мест несильно отличается от выше написанного способа подключения. Разница состоит в использование третьего устройства, которое имеет отличия в конструкции от стандартных маршевых выключателей. Данное устройство называется «перекрестным выключателем». Оно дает возможность использовать при управлении светом одновременно три схемы.
Оно служит транзитным устройством, которое не влияет на работу двух других маршевых выключателей, одновременно самостоятельно замыкая и размыкая цепь освещения независимо от двух других выключателей.

От проходного выключателя данный прибор отличается тем, что имеет пять, а не три клеммы подключения: две клеммы нужны для подсоединения к первому проходному выключателю, еще две клеммы для подсоединения ко второму маршевому устройству, пятая — транзитная.
Именно пятая (транзитная) клемма делает возможным управление освещением сразу из трех мест. Обычно пятую клемму монтируют перемычкой с третьей клеммой устройства.
Две группы светильников. Двухклавишный проходной выключатель
Схема подключения такого типа проходного выключателя производится тем же способом, что и одноклавишного проходного светильника.

Только нужно иметь ввиду несколько нюансов:
- Это два одинарных проходных выключателя, которые установлены в один корпус;
- На две одинаковые части первого переключателя, электроэнергия подается одним проводом (две клеммы его частей соединены перемычкой). Второй выключатель, осуществляет само подключение осветительного прибора к системе, каждая из его выходящих фаз идет на свой прибор освещения;
- Количество электрических проводов. При монтаже одинарного проходного выключателя прокладывают три провода к каждому из устройств, а при монтаже двухклавишного протягивают пять жил к первому и шесть ко второму устройству. Это различие обусловлено наличием на первом выключателе одной общей входящей фазы, а на втором двух выходящих фаз на разные осветительные приборы.

Схема подключения — проходной выключатель
После прочтения предложенной статьи, вы с легкостью поймете принцип устройства, работу и сможете самостоятельно смонтировать проходной выключатель к осветительным приборам по схеме подключения. Для вас уже не составит особой трудности установка проходных выключателей с различным количеством клавиш. Вы сможете самостоятельно сделать свое пребывание в жилом помещение более комфортным и приятным. Сможете самостоятельно строить довольно сложные схемы проходных переключателей, которые позволят управлять освещением из различных мест помещения. Хотя, как правило, в повседневной жизни хватает и управления освещением с трех мест помещения.
Принцип работы, установка и подключение проходных выключателей — видео
Подключение проходных выключателей: схемы и варианты
Собрать схему подключения проходного переключателя способен каждый желающий.
Для этого необходимо разобраться в устройстве этого выключателя, возможных схемах подсоединения и способах монтажа. Проходной переключатель имеет третий контакт и механизм переключения.
Двухклавишный выключатель имеет таких контактов шесть и работает он, как пара независимых проходных переключателей. Еще такие выключатели иногда называют дублирующими. Проходные выключатели предназначены для переключения электрической цепи с разных мест.
Для примера можно взять длинный темный коридор, который оборудован проходными переключателями, расположенными в разных его концах. Войдя в такое помещение, вы можете при помощи одного выключателя зажечь свет, а с помощью другого потушить и вам не нужно возвращаться к первому, чтобы опять его включить или выключить.
Оба выключателя могут как включать, так и выключать свет.
Место применения
- Проходные переключатели часто используют на лестницах двухэтажных домов. Они дают возможность на нижнем этаже включить свет, а на верхнем его выключить;
- Такие выключатели часто устанавливают в спальных комнатах. Один из них монтируется около двери и один или два переключателя непосредственно возле кровати, чтобы легко погасить свет, не вставая с нее;
- Очень комфортно использовать их в длинных коридорах. В одном конце помещения можно включить свет, а в другом выключить;
- Выключатели часто применяют в схемах подсветки тропинок на загородных участках. Конечно, этот список далеко не полный и есть еще много разных вариантов использования проходных переключателей.
Способы подключения
Управление с двух точек. Это самая простая схема. Чтобы ее собрать понадобится два одноклавишных переключателя, которые необходимо установить в разных точках.
Управление с трех точек. Для сбора этой схемы необходимо приобрести два выключателя для двух мест и один перекрестный переключатель на третью точку. Перекрестным называют такой прибор, который способен соединять и разъединять цепь освещения из трех и более точек. Он оснащен четырьмя контактами. Его можно приобрести в специализированном магазине или изготовить самостоятельно из двухклавишного переключателя. Достаточно добавить в его конструкцию пару медных перемычек и при помощи клея сделать из двух клавиш одну.
Управление с четырех и более точек. В отличие от предыдущей схемы в этой используется дополнительный перекрестный переключатель. Включать в цепь дополнительные выключатели можно до бесконечности, увеличивая количество мест с которых ими можно управлять освещением.
Начнем сборку электрической цепи с установки распределительной коробки. Именно в ней производится объединение всех проводов.
Подводить электричество к распределительной коробке следует через устройство защиты, работу которого могут выполнять пара автоматических выключателей.
Не забывайте, что любые провода, находящиеся под напряжением обязаны иметь защиту от перенапряжений и коротких замыканий. В каждой квартире или доме уже имеется такое устройство.
Устройство защиты уже подключено к сети, поэтому подводить ток к распределительной коробке мы будем от него. Для этого следует проложить проводку от автомата до коробки.
Обрезая провода, не забывайте оставлять небольшой запас для удобной скрутки. Установку проходных выключателей следует выполнять с использованием подрозетника, поэтому для сбора простой схемы из двух выключателей их потребуется два.
К подразетникам так же необходимо протянуть провода от распределительной коробки. Осталось подсоединить элементы освещения, которые будут включаться, и выключаться с помощью проходных переключателей, установленных в разных точках.
Для проверки работоспособности схемы можно использовать обыкновенный патрон с вкрученной в него лампой. Прокладываем проводку до места расположения источника света.
Сборка схемы
Перед началом проведения работ полностью отключите квартиру от электричества. Сделать это просто необходимо, так как придется работать с оголенными проводами и контактами, которые могут находиться под напряжением. Только после того, как вы убедитесь в полном отсутствии напряжения во всей квартире, можно начинать работу.
Чтобы наша схема заработала необходимо выполнить правильное соединение нескольких элементов: автоматического выключателя, двух проходных переключателей и патрона с лампой.
Обратите внимание на имеющиеся провода. Они разного цвета. Синий – это ноль, белый – это фаза. Еще может быть третий провод желтого цвета с зеленой полоской – заземление. В нашей схеме он пока не будет принимать участие. Его необходимо заизолировать и убрать в сторону.
Подключение проходных выключателей выполняем следующим образом. Сначала делаем зачистку проводов. Для того чтобы соединить провода с контактами выключателя, жилы следует зачистить не менее чем на 1 см. Чтобы ничего не перепутать с обратной стороны выключателя находиться схема правильного подключения. Стрелка вверху указывает на контакт для подключения фазы, а стрелки внизу показывают на контакты переключения.
Подключаем белый провод к верхнему контакту, а синий и желтый к нижним контактам. После того как выключатель подсоединим к проводам, устанавливаем его в подрозетник. Другой проходной выключатель устанавливается точно так же. Осталось подключить электрическую лампочку.
Производим очистку проводов от изоляции и подсоединяем их к патрону. Жилу заземления, желтого цвета с зеленой полосой следует также заизолировать и убрать. При желании кабель заземления можно подсоединить к корпусу светильника. Все элементы схемы подключены, осталось собрать саму схему и подать к ней напряжение.
Вернемся к распределительной коробке и посмотрим на 4 провода, которые в ней находятся. Это провод, идущий к лампочке, питающий провод и два провода от проходных выключателей. Сначала убираем изоляцию с питающего кабеля и ведущего к патрону с лампой. Все провода желтого цвета с зеленой полосой нам не требуются, поэтому изолируем их и прячем в коробке. С жил каждого кабеля следует снимать изоляцию с концов на расстоянии 5 см.
Два синих электропровода объединяем скруткой. Потом берем фазный кабель питания, он белого цвета и скручиваем с одним из белых проводов, идущих от выключателей. Выбирать можно любой из двух переключателей. Осталось соединить жилы переключения. Объединяем два желтых электропровода. Все имеющиеся скрутки проводов нужно тщательно заизолировать. Подключение проходных выключателей выполнено. Осталось проверить работу, подав напряжение.
Если вы все сделали правильно, оба выключателя будут включать и отключать лампы
Ну вот, в принципе, и все. Пишите комментарии, дополнения к статье, может я что-то пропустил. Загляните на карту сайта. буду рад, если вы найдете на моем сайте еще что-нибудь полезное. Всего доброго.
Источники: http://remontnichok.ru/elektrichestvo/kak-podklyuchit-prohodnoy-vyklyuchatel-shemy-podklyucheniya, http://stroy-rmnt.ru/sxemy-podklyucheniya-proxodnogo-vyklyuchatelya.html, http://podvi.ru/osnovy-elektromontazhnyx-rabot/podklyuchenie-proxodnyx-vyklyuchatelej.html
electricremont.ru
Схема подключения реверсивного магнитного пускателя
Здравствуйте, уважаемые читатели сайта sesaga.ru. Продолжаем разбираться с магнитным пускателем и сегодня мы рассмотрим еще одну классическую схему подключения магнитного пускателя, которая обеспечивает реверс вращения эл. двигателя.
Такая схема используется в основном, где нужно обеспечить вращение эл. двигателя в обе стороны, например, сверлильный станок, подъемный кран, лифт и т.д.

На первый взгляд может показаться, что эта схема намного сложнее, чем схема с одним пускателем, но это только на первый взгляд.
В схему добавилась еще одна цепь управления, состоящая из кнопки SB3, магнитного пускателя КМ2, и немного видоизменилась силовая часть подачи питания на эл. двигатель. Названия кнопок SB2 и SB3 даны условно.
Для защиты от короткого замыкания в силовой цепи, перед катушками пускателей добавились два нормально-замкнутых контакта КМ1.2 и КМ2.2, взятые от контактных приставок, установленных на магнитных пускателях КМ1 и КМ2.

Для удобства понимания схемы, цепи управления и силовые контакты пускателей раскрашены в разные цвета. А чтобы визуально не усложнять схему, цифробуквенные обозначения пар силовых контактов пускателей не указываются. Ну а если возникнут вопросы или сомнения, прочитайте еще раз предыдущую часть статьи о подключении магнитного пускателя.
1. Исходное состояние схемы.
При включении автоматического выключателя QF1 фазы «А», «В», «С» поступают на верхние силовые контакты магнитных пускателей КМ1 и КМ2 и там остаются дежурить.

Фаза «А», питающая цепи управления, через автомат защиты цепей управления SF1 и кнопку SB1 «Стоп» поступает на контакт №3 кнопок SB2 и SB3, вспомогательный контакт 13НО пускателей КМ1 и КМ2, и остается дежурить на этих контактах. Схема готова к работе.
На рисунке ниже показана часть реверсивной схемы, а именно, монтажная схема цепей управления с реальными элементами.

2. Работа цепей управления при вращении двигателя влево.
При нажатии на кнопку SB2 фаза «А» через нормально-замкнутый контакт КМ2.2 поступает на катушку магнитного пускателя КМ1, пускатель срабатывает и его нормально-разомкнутые контакты замыкаются, а нормально-замкнутые размыкаются.
При замыкании контакта КМ1.1 пускатель встает на самоподхват, а при замыкании силовых контактов КМ1 фазы «А», «В», «С» поступают на соответствующие контакты обмоток эл. двигателя и двигатель начинает вращение, например, в левую сторону.

Здесь же, нормально-замкнутый контакт КМ1.2, расположенный в цепи питания катушки пускателя КМ2, размыкается и не дает включиться магнитному пускателю КМ2 пока в работе пускатель КМ1. Это так называемая «защита от дурака», и о ней чуть ниже.
На следующем рисунке показана часть схемы управления, отвечающая за команду «Влево». Схема показана с использованием реальных элементов.

3. Работа цепей управления при вращении двигателя вправо.
Чтобы задать двигателю вращение в противоположную сторону достаточно поменять местами любые две питающие фазы, например, «В» и «С». Вот этим, как раз, и занимается пускатель КМ2.
Но прежде чем нажать кнопку «Вправо» и задать двигателю вращение в обратную сторону, нужно кнопкой «Стоп» остановить прежнее вращение.
При этом разорвется цепь и управляющая фаза «А» перестанет поступать на катушку пускателя КМ1, возвратная пружина вернет сердечник с контактами в исходное положение, силовые контакты разомкнутся и отключат двигатель М от трехфазного питающего напряжения. Схема вернется в начальное состояние или ждущий режим:

Нажимаем кнопку SB3 и фаза «А» через нормально-замкнутый контакт КМ1.2 поступает на катушку магнитного пускателя КМ2, пускатель срабатывает и через свой контакт КМ2.1 встает на самоподхват.
Своими силовыми контактами КМ2 пускатель перебросит фазы «В» и «С» местами и двигатель М станет вращаться в другую сторону. При этом контакт КМ2.2, расположенный в цепи питания пускателя КМ1, разомкнется и не даст пускателю КМ1 включиться пока в работе пускатель КМ2.

4. Силовые цепи.
А теперь посмотрим на работу силовой части схемы, которая и отвечает за переброс питающих фаз для осуществления реверса вращения эл. двигателя.
Обвязка силовых контактов пускателя КМ1 выполнена так, что при их срабатывании фаза «А» поступает на обмотку №1, фаза «В» на обмотку №2, и фаза «С» на обмотку №3. Двигатель, как мы определились, получает вращение влево. Здесь переброс фаз не осуществляется.
Обвязка силовых контактов пускателя КМ2 выполнена таким-образом, что при его срабатывании фазы «В» и «С» меняются местами: фаза «В» через средний контакт подается на обмотку №3, а фаза «С» через крайний левый подается на обмотку №2. Фаза «А» остается без изменений.

А теперь рассмотрим нижний рисунок, где показан монтаж всей силовой части на реальных элементах.
Фаза «А» белым проводом заходит на вход левого контакта пускателя КМ1 и перемычкой заводится на вход левого контакта пускателя КМ2. Выхода обоих контактов пускателей также соединены перемычкой, и уже от пускателя КМ1 фаза «А» поступает на обмотку №1 двигателя М — здесь переброса фазы нет.
Фаза «В» красным проводом заходит на вход среднего контакта пускателя КМ1 и перемычкой заводится на правый вход пускателя КМ2. С правого выхода КМ2 фаза перемычкой заводится на правый выход КМ1, и тем самым, встает на место фазы «С». И теперь на обмотку №3, при включении пускателя КМ2 будет подаваться фаза «В».

Фаза «С» синим проводом заходит на вход правого контакта пускателя КМ1 и перемычкой заводится на средний вход пускателя КМ2. С выхода среднего контакта КМ2 фаза перемычкой заводится на средний выход КМ1, и тем самым, встает на место фазы «В». Теперь на обмотку №2, при включении пускателя КМ2 будет подаваться фаза «С». Двигатель будет вращаться в правую сторону.
5. Защита силовых цепей от короткого замыкания или «защита от дурака».
Как мы уже знаем, что прежде чем изменить вращение двигателя, его нужно остановить. Но не всегда так получается, так как никто не застрахован от ошибок.
И вот представьте ситуацию, когда нет защиты.
Двигатель вращается в левую сторону, пускатель КМ1 в работе и с его выхода все три фазы поступают на обмотки, каждая на свою. Теперь не отключая пускатель КМ1 мы включаем пускатель КМ2. Фазы «В» и «С», которые мы поменяли местами для реверса, встретятся на выходе пускателя КМ1. Произойдет межфазное замыкание между фазами «В» и «С».
А чтобы этого не случилось, в схеме используют нормально-замкнутые контакты пускателей, которые устанавливают перед катушками этих же пускателей, и таким-образом исключается возможность включения одного магнитного пускателя пока не обесточится другой.
6. Заключение.
Конечно, все это с первого раза понять трудно, я и сам, когда начинал осваивать работу эл. приводов, не с первого раза понял принцип реверса. Одно дело прочитать и запомнить схему на бумаге, а другое дело, когда все это видишь в живую. Но если собрать макет и несколько дней посвятить изучению схемы, то успех будет гарантирован.
И уже по традиции посмотрите видеоролик о подключении реверсивного магнитного пускателя.
А у нас еще осталось разобраться с электротепловой защитой эл. двигателя и тема о магнитных пускателях может быть смело закрыта.
Продолжение следует.
Удачи!
sesaga.ru
Реверсивная схема подключения магнитного пускателя
Для того, чтобы запускать электродвигатель в прямом и обратном направлении применяется реверсивная схема управления на магнитном пускателе.
В этой статье подробно рассмотрена пошаговая работа схемы. Схему, в которой двигатель работает только в одном направлении, без реверса, смотрите в статье нереверсивная схема подключения магнитного пускателя.
В заключении этой статьи смотрите видео, демонстрирующее детальную работу схемы реверсного пуска двигателя.
Вначале рассмотрим реверсивную схему подключения с катушкой магнитного пускателя на 220В, а затем работу схемы.
Фазы А,В и С питающего напряжения подводятся к клеммам асинхронного двигателя через:
— 3-х полюсный автоматический выключатель, который защищает всю схему и позволяет отключать питающее напряжение;
— поочередно через три пары силовых контактов магнитных пускателей КМ1 и КМ2;
— тепловое реле Р, которое служит для защиты от перегрузок.
Для того, чтобы изменить направление вращения трехфазного электродвигателя, необходимо поменять местами подключение любых двух фаз!
Для этого в цепь обмотки двигателя включены силовые контакты от двух пускателей, которые подключаются поочередно, меняя чередование фаз. В нашей схеме при вращении вперед последовательность фаз такая — А, В, С. При вращении назад — С, В, А. Т.е. чередование фаз А и С меняется местами.
Катушки магнитных пускателей с одной стороны подключены к нулевому рабочему проводнику N через нормально-замкнутый контакт теплового реле Р, с другой, через кнопочный пост к фазе С.
Кнопочный пост состоит из 3-х кнопок:
1) нормально-разомкнутой кнопки ВПЕРЕД;
2) нормально-разомкнутой кнопки НАЗАД;
3) нормально-замкнутой кнопки СТОП.
К кнопке ВПЕРЕД параллельно подключен нормально-разомкнутый вспомогательный контакт пускателя КМ1, и соответственно, к кнопке НАЗАД — нормально-разомкнутый вспомогательный контакт пускателя КМ2.
Также в цепь питания обмотки пускателя КМ1 включен нормально-замкнутый контакт пускателя КМ2, а в цепь обмотки пускателя КМ2, включен нормально-замкнутый контакт пускателя КМ1. Это сделано для блокировки, чтобы предотвратить запуск двигателя назад, когда он вращается вперед, и наоборот. Т.е. запустить двигатель в любую из сторон можно только из положения останова.
Работа схемы
Переводим рычаг трехполюсного автоматического выключателя во включенное положение, его контакты замыкаются, схема готова к работе.
Запуск вперед
Нажимаем кнопку ВПЕРЕД. Цепь питания обмотки магнитного пускателя КМ1 замыкается, якорь катушки втягивается, замыкает силовые контакты КМ1 и вспомогательный нормально-открытый контакт КМ1, который шунтирует кнопку ВПЕРЕД.
Одновременно вспомогательный нормально-замкнутый контакт КМ1 размыкает цепь управления магнитным пускателем КМ2, блокируя тем самым возможность запуска реверса двигателя.
Три питающих фазы в последовательности А,В,С подаются на обмотки двигателя и он начинает вращаться вперед.
Отпускаем кнопку ВПЕРЕД, она возвращается в исходное нормально-разомкнутое состояние. Теперь питание на обмотку пускателя КМ1 подается через замкнутый вспомогательный контакт КМ1. Двигатель запущен и вращается вперед.
Останов двигателя из положения ВПЕРЕД
Для остановки двигателя или для запуска в другую сторону, необходимо сначала нажать кнопку СТОП. Питание цепи управления размыкается. Якорь магнитного пускателя КМ1 под действием пружины возвращается в исходное состояние. Силовые контакты размыкаются, отключая питающее напряжение от электродвигателя. Двигатель останавливается.
Одновременно с этим размыкается вспомогательный контакт КМ1 в цепи питания обмотки пускателя КМ1 и замыкается вспомогательный контакт КМ1 в цепи питания пускателя КМ2.
Отпускаем кнопку СТОП. Она возвращается в исходное, нормально-замкнутое положение. Но поскольку вспомогательный контакт КМ1 разомкнут, питание на обмотку пускателя КМ1 не подается, двигатель остается выключенным и схема готова к следующему запуску.
Реверс двигателя
Чтобы запустить двигатель в обратном направлении, нажимаем кнопку НАЗАД.
Питание подается на обмотку пускателя КМ2. Он срабатывает, замыкая силовые контакты КМ2 в цепи питания двигателя, и вспомогательный контакт КМ2, который шунтирует кнопку НАЗАД. Одновременно с этим, другой вспомогательный контакт КМ2 разрывает цепь питания пускателя КМ1.
На обмотки двигателя подаются три фазы в порядке С,В,А, он начинает вращаться в другую сторону.
Отпускаем кнопку НАЗАД. Она возвращается в исходное положение, но питание на обмотку пускателя КМ2 продолжает поступать через замкнутый вспомогательный контакт КМ2. Двигатель продолжает вращаться в обратном направлении.
Останов двигателя из положения НАЗАД
Для останова повторно нажимаем кнопку СТОП. Цепь питания обмотки пускателя КМ2 размыкается. Якорь возвращается в исходное положение, размыкая силовые контакты КМ2. Двигатель останавливается. Одновременно с этим, вспомогательные контакты КМ2 возвращаются в исходное состояние.
Отпускаем кнопку СТОП, схема готова к следующему пуску.
Защита от перегрузок
Работу теплового реле Р и назначение предохранителя FU я подробно рассмотрел в статье Нереверсивная схема пускателя, поэтому в этой статье описание опускаю. Для пускателей с обмотками, рассчитанными на 380В, схема подключения будет следующая.
Обмотки пускателей подключается к любым двум фазам, на схеме к фазам В и С.
Для большей наглядности я записал видео, в котором поэтапно показан весь процесс работы схемы.
Если видео понравилось, не забывайте нажать НРАВИТЬСЯ при просмотре на YouTube. Подписывайтесь на мой канал, узнайте первым о выходе новых интересных видео по электрике!
Не забудьте посмотреть новые статьи сайта.
Рекомендую также прочитать:
Нереверсивная схема подключения магнитного пускателя.
Как выбирать автоматические выключатели, УЗО, дифавтоматы?
Номиналы групповых автоматов превышают номинал вводного?
Менять ли автоматический выключатель, если его «выбивает»?
Почему в жару срабатывает автоматический выключатель?
elektrik-sam.info
Схема подключения и нюансы монтажа перекрестного выключателя
Электрический перекрестный выключатель – устройство, созданное для применения в составе электрических схем коммуникаций. В частности, этот класс приборов активно используется, когда появляется необходимость организации управления источниками света из разных точек. Как правило, схема предполагает внедрение этого девайса в качестве дополнительного компонента к уже существующим проходным выключателям.
В этой статье рассмотрим конструкцию и электрическую схему самого прибора, а также особенности подключения в различных вариантах. Материал дополним наглядными схемами, фото и видеороликом по самостоятельному монтажу.
Содержание статьи:
Конструкция перекрестного выключателя
Само по себе устройство прибора инверсионного переключения линий электропередач несложное. Однако в силу многоточечной схематики, характерной для подобных устройств, трудности внедрения могут стать реальными. Поэтому логично рассмотреть конструкцию устройства, а также схемы подключения.
Назначение коммуникатора очевидно – соединение электрических цепей бытового (коммерческого) назначения, где уровень напряжения не превышает значения 250 вольт. Стандартное исполнение приборов рассчитано на эксплуатацию внутри сухих теплых помещений, подходящих под установленный норматив класса защиты (IP20).

Внешне он ничем не выделяется от традиционных конструкций устройств коммутации приборов света. Однако внутренняя система реверсивного переключателя имеет несколько иное схемное решение
Монтажная установка перекрестных выключателей ведётся традиционным способом (аналогично света) с креплением монтажной коробки на винтах, либо делается внутренний монтаж с креплением основания к стене металлическими лапками.
Корпус прибора обычно делается на основе ударопрочного негорючего технополимера. Все детали конструкции под наружную установку обладают устойчивостью к ультрафиолетовому излучению.

Изделия современного исполнения отличаются использованием высококачественных материалов под внешнее обрамление. Технический пластик не подвержен влиянию ультрафиолетовых и световых лучей
Механика перекрёстных выключателей на ток 10А оснащается быстрозажимными контактными группами. Механика приборов на ток 16А имеет винтовые зажимы клемм. Для удобства подключения клеммы (фазовая и нулевая) обычно маркируются разным цветом.
Клеммы коммутаторов рассчитаны на присоединение проводников, выполненных по технологии одножильной или многожильной протяжки. Сечение одножильных проводников до 2,5 мм2, многожильных до 4 мм2 (для 16А выключателей).
Электрическая схема прибора
Если рассматривать схемотехнику приборов перекрёстной коммутации, следует отметить наличие разных конструкций приборов с точки зрения числа контактных групп. Простые и часто используемые приборы (одноклавишные) имеют 2 плавающих (подвижных) контакта и 4 стабильных (неподвижных) контакта.

Схемная конфигурация переключателя с двумя клавишами. Производители, как правило, наносят схематику коммутации непосредственно на задней стенке пластикового основания прибора. Пользователю остаётся только сделать всё по схеме
Более сложное исполнение перекрестных электрических выключателей (двух-трёхклавишные конструкции) отмечается уже числом коммуникационных групп до 4-6 подвижных и до 8-12 неподвижных контактов.
Отличительной особенностью этого типа приборов является их «зависимая» инсталляция. Другими словами, конструкции выключателей с перекрёстной функциональностью не устанавливаются без пары обычных коммутаторов.
Именно поэтому, выбирая устройство промежуточного действия, следует обращать внимание на число рабочих контактов. Для промежуточных коммутаторов число рабочих клемм всегда не менее четырех.

Клеммник выключателя, но уже не из группы тех приборов, которые предназначены под коммутацию в режиме реверсивного переключения. Это внешний вид задней стенки проходного выключателя, где не более 3 рабочих контактов
Благодаря применению подобных приборов появляется возможность создавать более гибкие и удобные в плане эксплуатации схемы управления световыми приборами. Особенно актуальной видится практика применения перекрёстных устройств в составе инфраструктуры промышленных предприятий.
Разбор схематики контактных групп устройства
Если взять классическую (одноклавишную) конструкцию прибора, произведённого, к примеру, фирмой ABB, и развернуть к пользователю тыльной стороной, откроется примерно следующая картина.
На плате основания присутствуют 4 пары клемм, каждая из которых отмечена соответствующими символами – в данном случае «стрелками». Техническим обозначением такого рода производитель даёт пользователю информацию о правильном подключении устройства.

Так выглядит клеммная разводка прибора с функцией реверсивной блокировки. Отличия от конструкции показанной выше налицо. По этим признакам обычно и выбирают нужную конфигурацию прибора
Входящими «стрелками» указывается общая (перекидная) контактная группа. Исходящими «стрелками» маркируются постоянная контактная группа.
Схематично взаимодействие групп выглядит так, как на следующем рисунке:

Цветные линии условно показывают, как расположены контактные группы внутри прибора промежуточного переключения. Каждая пара рабочих клемм отмечена символикой, указывающей на входную и выходную группы
На клеммы общей (перекидной) группы контактора приходят проводники от первого , задействованного в электрической схеме. Соответственно, от клемм второй (постоянной) группы контактора выходят проводники, которые соединяются с проходным коммутатором номер два, также предусмотрительно включенным в состав схемы.
Это классическая вариация с использованием двух проходных и одного реверсивного приборов.

Схема внедрения одного перекрестного устройства в цепь между двумя приборами проходного действия. Обычно такое решение характерно для схематики, применяемой в помещениях бытового назначения
Устройство, призванное исполнять роль реверсивного коммутатора, фактически может использоваться в одном из двух режимов коммутации электрической цепи:
- Прямая коммутация – аналог двух проходных приборов.
- Перекрёстная коммутация – основное предназначение.
Конфигурация первого варианта, по сути, представлена функционалом прямого соединения с возможностью связи или разрыва.
Второй способ конфигурации (при помощи установки перемычек) переводит прибор в режим работы по схеме переключения с инверсией.
Устройство реверсивного переключения поддерживает конфигурацию (перемычками) под одну из двух возможных режимных функций. Таким образом, выключатель перекрёстного типа выступает своего рода универсальным прибором
Таким образом, промежуточные переключатели выглядят функционально не просто как коммутаторы источников искусственного света, но как коммутаторы универсального действия. Этот фактор расширяет функциональность подобных устройств, делает их удобным к применению в разных вариантах монтажа.
Монтажные особенности и включение в цепь
Монтируют коммутаторы инверсионного действия с применением стандартных способов и методов, используемых в строительстве либо в электрохозяйстве. Предварительно намечается удобное месторасположение прибора.
Затем с учётом выбранной точки монтажа и привязки к общей электрической схеме вычерчивают монтажную схему для промежуточного выключателя и работающих с ним в паре проходных коммутаторов.
В рамках процедуры разработки проекта определяется способ прокладки проводников – или внутренний.

Пример инсталляции проходного выключателя по монтажному варианту внутренней разводки. Точно так монтируется перекрестный прибор, с той лишь разницей, что к нему подводят четыре жилы кабеля
С с учётом выбранного способа подготавливается инсталляционная инфраструктура (, лунки, крепёжные пробки, распределительные коробки).
На готовой инфраструктуре тянут линии электропроводки, разводят провода в распредкоробках, выводят по схеме концы непосредственно на подключение к проходным и промежуточным приборам коммутации.
Вариант #1 — нюансы подключения промежуточного прибора
Выведенные из распределительной коробки под соединение с промежуточным выключателем концы проводников (в общей сложности 4) необходимо подготовить. В частности, на участке от конца вдоль провода примерно на длину 10-12 мм.
Кстати, многие фирменные выключатели имеют на шасси специальный маркер, по которому легко отмерить нужную величину длины зачистки изоляции.

Шасси фирменного прибора, где конструкцией предусматривается изготовление специального измерительного выреза. Благодаря этому маркеру, пользователь всегда зачистит провод строго по инструкции
Теперь необходимо определить два проводника, исходящих от первого проходного выключателя, установленного в схеме. Обычно все проводники маркируются для удобства определения ещё на стадии разводки цепей.
Эти два провода подключают на двух входных клеммах (в данном случае пружинного типа) устройства промежуточной коммутации. Оставшиеся два разводятся по выходным клеммам.

Маркировка «стрелками» на корпусе шасси снижает риски неправильного подключения прибора. Здесь же указывается номинальный параметр по току и допустимый уровень рабочего напряжения
Подготовленное таким образом шасси требуется поставить по месту – инсталлировать внутри (для внутреннего монтажа) или закрепить непосредственно на поверхности стены (внешний накладной монтаж).

Закрепление шасси коммутатора прямым вкручиванием винтов. Между тем инсталляция внутреннего типа чаще предусматривает крепление боковыми металлическими распорками
При условиях внутренней инсталляции шасси обычно фиксируется скобами-распорками или прямым винтовым крепежом. При накладном монтаже выключателей традиционно применяется прямое крепление винтами. Дальше на шасси ставится рамка и на рычаг управления выключателя одевается клавиша-крышка.
Вариант #2 — схемные решения на несколько приборов
Переключатели промежуточной инсталляции являются неотъемлемой составляющей схемных решений, где реализуется принцип управления более чем из трёх удалённых одна от другой точек.
Теоретически таких точек управления источниками искусственного света может быть множество. Однако практически реализуются варианты на три-четыре, максимум на пять позиций. Так как с каждым новым вводом прибора усложняется общая схема разводки.

Схематика коммуникации осветительной цепи, где задействованы два перекрёстных выключателя в паре с двумя проходными коммутаторами. Это вариант управления из четырёх независимых позиций
Для примера можно рассмотреть четырёхпозиционную разводку, когда из основных комплектующих применяются два проходных и два реверсивных устройства коммутации. В такой схеме подводят на подвижный контакт проходного коммутатора.
Когда в сеть подаётся ток, он проходит через замкнутую контактную группу устройства проходного типа и подаётся на подвижный контакт одного из двух перекрёстных переключателей.
Далее с выходной клеммы реверсивного прибора ток следует на второй такой же переключатель – на его подвижную контактную группу и через выходную клемму поступает на постоянный контактор второго проходного выключателя.
Если перекидной коммутатор этого выключателя замыкает цепь, с его выхода ток приходит на световой прибор. Через нить накала светильника общая цепь замыкается на нулевую шину. Лампы светильника горят. Теперь если ради эксперимента (и на практике тоже) поочерёдно установить любой из приборов в состояние «отключено», лампы светильника погасятся в каждом из четырёх случаев.
Схематика мультикоммутатора с участием устройств реверсивного действия. Теоретически при таком решении может использоваться неограниченное число приборов. Или же число, ограниченное только конструктивными нюансами помещений
Но если выключить одновременно все четыре, эта своеобразная коммуникационная группа попросту переключится на другую линию коммутации и лампы светильника останутся под током – будут продолжать гореть.
Эксперимент с реверсивными приборами наглядно показывает функциональность схемы перекрестного четырёхпозиционного коммутатора. В любой из четырёх позиций доступно управление световым прибором.
Выводы и полезное видео по теме
Видеоматериал о практике управления световыми приборами с помощью перекрёстного коммутатора.
Как установить и развести линии проводов от проходных выключателей к перекрестному и каким образом выполнить подключения приборов:
Преимущества применения ПВ очевидны, причём и с точки зрения удобства для пользователя и в плане экономии энергоресурсов. Именно поэтому рассмотренные электрические приборы быстро набирают популярность и в быту, и в промышленно-хозяйственной сфере.
Хотите дополнить изложенный выше материал полезными замечаниями, схемами подключения или монтажными рекомендациями? А может вы заметили неточности или несоответствия в этой статье? Пишите, пожалуйста, свои замечания и советы в блоке комментариев.
sovet-ingenera.com
реверсивная и нереверсивная, технические характеристики
Магнитный пускатель – это коммутационный прибор, с помощью которого на расстоянии многократно можно включать и отключать потребителя (электродвигатели, электрические ТЭНы, электрокотлы и так далее). Перед тем как разбираться в теме статьи – схема подключения пускателя, необходимо понять принцип его работы.

В основном магнитные пускатели используются сегодня для управления двигателей асинхронного типа. С его помощью производится «пуск», «стоп» и реверс мотора. Но есть еще один момент, который не надо упускать из вида. Это возможность разгружать маломощные электрические сети, где установлены обычные автоматические выключатели (автоматы). Для того чтобы это понять, необходимо привести пример.
Если в распределительном щите установлен автомат номиналом 10 ампер, то его пропускная мощность рассчитывается по закону Ома: P=UI=220х10=2200 Вт или 2,2 кВт. По сути, такой автомат может выдержать освещение, в котором присутствует двадцать две лампочки по 100 ватт каждая. Чтобы увеличить мощность потребления электрической цепочки, к примеру, в два раза, не стоит разделять ее на участки, куда придется устанавливать несколько автоматических выключателей и делать монтаж отдельной электропроводки. Достаточно установить магнитный пускатель, к примеру, третьей величины.
У такого прибора контакты рассчитаны на 40 ампер. Отсюда и возможность выдерживать потребляемую мощность: 40х220=8800 Вт или 8,8 кВт. То есть, соединив последовательно 88 лампочек мощностью по 100 Вт, можно одним щелчком включать и отключать их одновременно.
В основе конструкции магнитного пускателя лежит электромагнитная катушка. Так вот в момент пуска (включения) прибор потребляет 200 ватт. В рабочем состоянии мощность не превышает 25 Вт. Даже если рассчитать силу тока в момент пуска, то на будет незначительных параметров: 200 Вт/220 В = 0,9 ампер. То есть, этой величины достаточно, чтобы прибор включил основную электрическую цепь. Получается так, что даже самый небольшой магнитный пускатель может легко управлять автоматом. При этом на контактах последнего всегда будет сниженный ток, что не приведет к их подгоранию. А, значит, автоматический выключатель будет отключать своими контактами достаточно большие мощности.
Внимание! Существует несколько видов магнитных пускателей, у которых катушка рассчитана на разное напряжение. Это 220 вольт, 380 и 36.
Тепловое реле в пускателе
Это обязательная составляющая часть пускателя, которая будет отключать сеть от перегрузов и от неполнофазного режима (когда отсутствует одна из трех фаз). Причины последнего – большое разнообразие.
- От вибрации открутился соединительный винтик.
- Подгорел контакт.
- Перегорела вставка (плавкая) на фазе.
- Некачественный неплотный контакт.

Обе причины создают увеличение силы тока, который проходит через тепловое реле. При этом в самом приборе начинают нагреваться биметаллические пластины, которые под действием тепла начинают выгибаться, размыкая контакт в самом реле. Последний отключает пускатель, а тот в свою очередь, к примеру, электродвигатель.
Схемы подключения
Итак, теперь переходим к основной теме статьи – схемы подключения пускателя. Их две:
- Реверсивная.
- Нереверсивная.
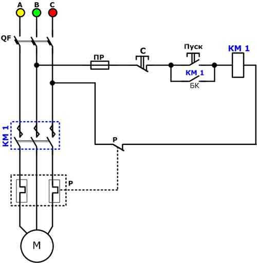
Как подключить нереверсивную схему. Она является стандартной, когда подключаемый к сети электродвигатель будет вращаться в одну сторону.

На схеме четко видно, что запуск мотора производится кнопкой «Пуск», расположенной на магнитном пускателе КМ 1. Чтобы не удерживать данную кнопку, ее шунтируют с контактами аппарата. То есть, при нажатии кнопки «Пуск» она замыкает контакты пускателя, через которые ток будет подаваться на электромагнитную катушку прибора.
Отключение производится кнопкой «Стоп». На схеме пускателя она обозначена буквой «С». Эта кнопка просто размыкает контакты. При этом сердечник под действием пружин возвращается в нормальное состояние, электродвигатель отключается.
В принципе, точно также работает и тепловое реле, обозначенное на схеме подключения пускателя буквой «Р».
Реверсивная схема
По сути, данная схема в независимости от величины пускателя работает аналогично предыдущей. Конечно, она более сложная, потому что в нее добавляется еще одна кнопка – реверс, и еще один магнитный пускатель.

Сам по себе реверс – это переподключение двух фаз местами. Но тут необходимо соблюсти один момент – нужно, чтобы второй пускатель в это время не включался. То есть, необходима его блокировка. По схеме понятно, что если включатся два пускателя одновременно, то произойдет короткое замыкание.
Вот динамика работы схемы:
- включается автомат QF;
- нажимается кнопка «Пуск 1»;
- напряжение подается на электродвигатель, который начинает работать.
При реверсе происходит следующее:
- нажимается кнопка «Стоп 1», с помощью которой производится отключение электродвигателя от питания;
- затем необходимо нажать на кнопку «Пуск 2», которая подает напряжение на КМ 2;
- начинает работать двигатель только его вращение меняется на противоположное.
Обе рассмотренные схемы подключения относятся к трехфазным потребителям. Двухфазные системы по принципу работы ничем от них не отличаются. Правда, схема подключения здесь проще. Вот эта нереверсивная схема:

Эта реверсивная:

Технические характеристики
Не будем здесь рассматривать все параметры прибора, потому что выбор всегда делается по величине пускателя, которая характеризуется номинальным током нагрузки, действующей на контакты прибора. Существует семь величин пускателя, каждой из которых соответствует допустимая токовая нагрузка. На фотографии ниже обозначены эти самые величины, и в каких областях такие магнитные пускатели применяются.

Необходимо отметить, что небольшие погрешности в параметрах допустимы. Но в некоторых случаях надо учитывать, в каком диапазоне срабатывает тепловое реле. Если величины пускателей имеют завышенную нагрузку, а реле заниженный минимальный показатель теплового отключения, то может быть несоответствие заданной мощности электрической цепочки или потребителя.
onlineelektrik.ru
