Схема двухконтурный котел и бойлер косвенного нагрева – Подключение бойлера ГВС к двухконтурному котлу или колонке
схема подключения и особенности использования
Мощный газовый котел, установленный в коттедже, может легко решить проблему отопления и снабжения дома горячей водой. Но количество нагретой жидкости для гигиенических и хозяйственных нужд ограничено и не всегда устраивает владельцев. Чтобы возместить ее дефицит, устанавливают БКН – бойлер косвенного нагрева для газового котла.
Рассмотрим особенности и функциональные способности накопительного агрегата, а также выясним, как лучше использовать его в паре с газовым котлом, чтобы результат был максимально эффективным.
Содержание статьи:
Отличительные черты бойлера косвенного нагрева
Бойлер – это большая бочка, главной функцией которой является накопительная. Он бывает различного объема и формы, но назначение его от этого не меняется. Без бойлера может возникнуть проблема при использовании, например, сразу двух душевых или душа и кухонного крана.
Если бытовой 2-контурный котел мощностью 24-28 кВт выдает на проток всего 12-13 л/мин, а для одной душевой требуется 15-17 л/мин, то при включении любого дополнительного крана возникнет дефицит водоснабжения. Котлу просто не хватит рабочей емкости, чтобы обеспечить горячей водой несколько точек.

Если в доме установлен большой резервуар-хранилище, даже при нескольких одновременно включенных точках водоразбора все будут обеспечены горячей водой
Все накопительные бойлеры можно разделить на 2 большие категории:
- прямого нагрева, создающие запас горячей воды при помощи нагревательного элемента – например, электрического ТЭНа;
- косвенного нагрева, подогревающие воду уже горячим теплоносителем.
Существуют и другие виды бойлеров – например, обычные накопительные водонагреватели. Но косвенно получать энергию и нагревать воду могут только объемные накопители.
БКН, в отличие от энергозависимого оборудования, работающего на электрическом, газовом или твердом топливе, использует тепло, вырабатываемое котлом. Проще говоря, для его функционирования не нужна дополнительная энергия.

Конструкция БКН. Внутри резервуара находится змеевик – стальной, латунный или медный трубчатый теплообменник, выполняющий функцию нагревательного элемента. Тепло внутри бака сохраняется по принципу термоса
Накопитель легко вписывается в систему ГВС, при этом не вызывает проблем в процессе эксплуатации.
Пользователи видят в использовании БКН немало преимуществ:
- агрегат не требует электрического питания и выигрывает с экономической стороны;
- горячая вода всегда «наготове», не нужно пропускать холодную и ждать, когда она нагреется;
- могут свободно работать несколько точек водораздачи;
- стабильная, не падающая в процессе потребления температура воды.
Недостатки тоже имеются: высокая стоимость агрегата и дополнительное место в котельной.

Объем накопительного резервуара выбирают, ориентируясь на количество постоянно проживающих в доме человек. Самые маленькие бойлеры рассчитаны на 2-х потребителей, поэтому при выборе можно отталкиваться от объема в 50 л
По всем характеристикам БКН подходит для того, чтобы его применять в паре с . Более того, это является одним из лучших решений для оборудования системы подготовки горячей воды для частного дома с большим количеством проживающих.
Но котлы бывают разными, поэтому рассмотрим и приемлемые варианты, и те, где могут возникнуть проблемы.
Газовое отопительное оборудование + БКН
На даче для летнего отдыха не обязательно устанавливать сложную систему коммуникаций, тогда как для коттеджа постоянного проживания она просто необходима. Здесь не стоит размышлять, нужен ли дополнительный бойлер для газового котла – безусловно, он окажется очень полезным приобретением, значительно повышающим комфорт проживания в доме.
Произведем обзор основных схем подключения БКН, чтобы предупредить ошибки, возможные при самостоятельном монтаже оборудования.
Схема подключения к 1-контурному котлу
Одноконтурные агрегаты выполняют одну из заявленных производителем функций: либо обеспечивают нагрев воды для ГВС, либо отапливают дом – причем второй вариант в быту применяется гораздо чаще.
Комбинированное решение – 1-контурный газовый котел + БКН – одно из лучших для небольшого коттеджа.

Схема подключения БКН к газовому котлу. Подогрев воды для отопления и горячего водоснабжения происходит синхронно, после чего она распределяется по двум веткам – к радиаторам отопления и бойлеру
Процесс нагревания происходит по следующей схеме:
- холодная вода поступает в котел, где нагревается до нужной температуры (например, +80°С) газовой горелкой;
- нагретый теплоноситель поступает в контур отопления – к радиаторам – и в теплообменник , т.е. бойлера;
- за счет повышения температуры теплообменника вода в бойлере нагревается и при включении кранов водоразбора поступает к потребителю.
При реализации этой схемы газового 1-контурного котла с косвенным бойлером главное значение имеют технические данные – мощность и скорость подачи теплоносителя.
По средним показателям, вода в бойлере, если он предварительно не функционировал, нагревается с нуля до приемлемой температуры за 5-15 минут, то есть ожидание будет длиться недолго. Обычно агрегат находится в рабочем состоянии, поэтому доступ к нагретой воде есть всегда.
Разберем особенности обвязки рассматриваемых устройств.
Для начала необходимо выбрать наиболее удобное место монтажа – чаще всего это котельная, отдельное нежилое помещение. Лучше агрегаты расположить на близком расстоянии друг от друга – так процесс нагрева происходит быстрее, да и материалов расходуется меньше.

Напольный монтаж предполагает такую установку, при которой расстояние до ближайших преград или устройств составляло бы не менее 0,5 м – это потребуется для обслуживания или осмотра агрегата
Обвязка происходит с двух сторон: загрузки и водоснабжения.
На выходе из бойлера рекомендуется установить , компенсирующий тепловое расширение и стабилизирующий работу системы. Все контуры нужно оборудовать шаровыми кранами и обратными клапанами, регулирующими направление потоков теплоносителя.
Не лишней будет и установка фильтров – вода в систему подается разная, а во время аварии может попасть песок или другой мусор, способный загрязнить теплоноситель и вывести из строя технику.

Обязательный элемент – циркулярный насос, обеспечивающий подачу воды под нужным давлением. Его монтируют на трубу между котлом и бойлером, а управляется он одним из способов: или термостатом накопителя, или термодатчиком в котле
С обеих сторон от насоса устанавливают запорные краны. Такой же кран – на входе холодной воды в котел.
На патрубке бойлера устанавливают тройник со сливным краном, и на обоих трубах – запорные краны, чтобы агрегат всегда можно было отрезать от котла для чистки или другого обслуживания. На подаче, перед запорным краном, нужно разместить воздухоотводчик.
Оптимальный вариант – это подключение с помощью трехходового термостатического клапана, который организует выход теплоносителя из котла и разделение его на два потока – в бойлер и отопительный сектор. С его помощью можно регулировать температуру: если для радиаторов подходит нагрев до + 80-90°С, то для теплых полов лучше ограничиться +45°С.
Если нет трехходового клапана, то устанавливают два , один из которых обслуживает БКН, другой предназначен для отопительной ветви.

Схема подключения котла к гелиосистеме. Взаимодействие с солнечным коллектором требует обустройства отдельного замкнутого контура с теплообменником и термодатчиками
Иногда применяют контуры с рециркуляцией теплоносителя – например, для постоянного поддержания полотенцесушителя в «рабочем» состоянии. Нагретая вода циркулирует в замкнутом контуре, не давая трубе остывать. Обязательным элементом является циркуляционный насос, а обратный клапан не нужен. Минус такой системы в летний период – перерасход энергии.
С переходом работы газового котла на «летний режим» отопительный контур просто отсекают – газовая горелка производит нагрев теплоносителя для бойлера. Но есть и другой выход – просто отключить газовый котел и пользоваться только бойлером. Это возможно, если накопитель дополнительно оснащен автономным источником нагрева – ТЭНом.
Два варианта применения с 2-контурным котлом
Владельцев газового отопительного оборудования также интересует, как работает с 2-контурным газовым котлом. Специалисты считают, что взаимодействие агрегатов возможно, но результат зависит от схемы подключения: с одной из них они просто не предназначены для работы друг с другом.
Внедрение бойлера в контур ГВС
Сначала рассмотрим вариант, когда бойлер внедрен в контур ГВС. С гидравлической точки зрения все выглядит правильно. Трехконтактный механический термостат, помещенный в корпус бойлера, при понижении температуры замыкает цепь электропитания насоса.
Тот, в свою очередь, начинает качать воду, которая циркулирует по контуру между двумя теплообменниками: нагревается от газовой горелки, а затем перемещается в змеевик БКН.

Проще говоря, оба аппарата выполняют свои функции: котел перестает отапливать и начинает нагревать воду для ГВС, а бойлер пытается за счет повышенной температуры горячей воды нагреть содержимое своего «хранилища»
Проблема возникает как раз из-за несоответствия температурных параметров. Предположим, что изначально температура заполнения бойлера +15˚С, а рекомендуемая температура нагрева воды в котле +60˚С – больше не позволяет автоматический ограничитель.
Разница между двумя заданными параметрами в 45˚ значительна, поэтому теплообмен в бойлере происходит достаточно интенсивно. Но температура начинает расти, и когда она достигает значения +40˚С, разница уже гораздо меньше – всего 20˚. Соответственно, и теплообмен замедляется.
Не забываем, что вода продолжает циркулировать между двумя устройствами. К газовой горелке котла начинает поступать не 15-градусный теплоноситель из системы ХВС, как это рекомендовано производителем, а 40-, а затем и 50-градусная нагретая жидкость из бойлера.

В результате температура жидкости моментально влетает до +60˚С, срабатывает датчик, горелка отключается, так как запрограммирована на безопасные для потребителей параметры
В бойлере вода начинает остывать – датчик снова включается, и процесс циркуляции возобновляется. И так постоянно. Это приводит к тому, что вода в бойлере не достигает нужной температуры, а остается недостаточно горячей, что не подходит для бытового использования ГВС.
Процесс взаимодействия двух агрегатов мог бы состояться, если бы горелка котла нагревала теплоноситель до +80˚С, но это запрещено инструкцией для защиты пользователей от ожогов.
Еще одна причина, чтобы не использовать БКН и контур ГВС газового котла в паре, кроется в невозможности нагревать воду в бойлере до температуры, превышающей +60˚С. Это связано с санитарными нормами.

Примерно раз в неделю аппарат заполняется горячей водой около 70-75˚С, чтобы в резервуаре не плодилась бактерия легионелла, колонии которой напоминают слизь. Большое количество бактерий в воде приводит к развитию аллергии и других заболеваний
Можно сделать вывод, что всего из-за двух, но существенных причин, схема объединения газового котла и БКН через контур ГВС признана неэффективной и небезопасной. Если у вас уже есть двухконтурный котел, просто пользуйтесь им по прямому назначению: один контур используйте для отопительной системы, второй для ГВС.
Взаимодействие БКН с контуром отопления
Второй вариант – взаимодействие БКН с контуром отопления. Техническое решение отлично работает, если не хватает производительности газового котла, и это единственный эффективный способ подключения БКН к 2-контурному котлу.

Контур ГВС не трогаем, а пользуемся только веткой, отвечающей за отопление – то есть идущей к радиаторам и системе «теплый пол». Трубу, ведущую к бойлеру, необходимо подключить сразу под котлом, после крана
При электронном управлении нужно настроить котел на нагрев воды +70°С – именно такой поступит в бойлер, где и будет происходить дальнейшая регулировка температуры. Термостат, расположенный в бойлере, при понижении температуры будет включать насос, при достижении необходимого значения – выключать.
При механическом управлении газовым котлом все происходит иначе. К термостату котла подключают второй термостат – бойлера, и тогда первым устройством можно управлять с помощью второго. Например, если на втором установить температуру +80°С, то и первый, рабочий, потребует нагрева воды до +80°С, независимо от того, какая температура на нем выставлена.
Когда в бойлере вода нагревается до нужной температуры, второй термостат разрывает цепь, и первый, расположенный на котле, снова становится «главным». Если в этот момент на нем выставлена температура +40°С, то она и снизится до 40.
Как сделать обвязку без ошибок?
Чтобы оба агрегата – и газовый котел, и БКН – работали безотказно и на протяжении всего срока службы, важно правильно , то есть установить группу безопасности и другие элементы.
Галерея изображений
Фото из
Расширительный бак для бойлера
Кран слива для обслуживания
Воздухоотводчик для удаления воздушных пробок
Насос для циркуляции горячей воды
Устанавливая фильтры грубой очистки обязательно уточните его расположение – на корпус нанесена стрелочка, указывающая на направление движения воды.
Вертикально такой фильтр устанавливать нельзя, так как в результате грубые частицы скапливаются в трубе, а не в самом фильтре. Чистку можно будет проводить только промывкой под давлением – так вы сможете запачкать всю котельную.
Расширительный бак нужно устанавливать не отдельно, а между бойлером и обратным клапаном, иначе он окажется бесполезным и не будет выполнять свои функции.
Выводы и полезное видео по теме
Как сделать обвязку 1-контурного котла с БКН:
О нюансах подключения бойлера косвенного нагрева:
Подключение газового котла к БКН на практике:
К установке и подключению бойлера рекомендуем привлечь специалистов, чтобы в дальнейшем не сталкиваться с проблемами отопления или ГВС только из-за неправильной обвязки или отсутствия важных элементов в системе. Не забывайте и про инструкции производителя, в которых часто указываются нюансы работы агрегата с тем или иным устройством.
sovet-ingenera.com
Как подключить бойлер косвенного нагрева к двухконтурному котлу

Если вы не знаете, как подключить бойлер косвенного нагрева к двухконтурному котлу, схема на этой странице поможет вам разобраться с этим вопросом.
Самая простая схема подключения бойлера косвенного нагрева к двухконтурному котлу подразумевает использование второго контура котла для нагрева горячей воды для ГВС.
В случае, когда у вас нет БКН, происходит нагревание горячей воды в «потоковом» режиме. Если вам нужен «накопительный» режим, то вариант только один – использование БКН, поскольку в самом котле никаких накопительных емкостей для хранения горячей воды нет.



При этом подключение бойлера косвенного нагрева к двухконтурному котлу, схема которого приводится на этой странице, реализуется точно так же, как если бы это был одноконтурный котел.
Возникает вопрос – зачем тогда использовать двухконтурный котел? Ответ неочевиден. Но у кого-то может быть такая ситуация, что 2-хконтурный котел уже есть и БКН есть. И при этом человек желает реализовать систему ГВС в «накопительном» режиме.
Схема подключения бойлера косвенного нагрева к двухконтурному котлу
Итак, вот простая схема подключения бойлера косвенного нагрева к двухконтурному котлу, когда у вас есть возможность реализовать «накопительный» режим для системы ГВС даже при использовании 2-хконтурного котла.



kotlobzor.ru
Как правильно подключить бойлер косвенного нагрева к двухконтурному котлу?

Отопительное оборудование сейчас довольно разнообразно. Но разбираться во всех его тонкостях крайне важно, потому что иначе можно допустить фатальные ошибки. В полной мере это относится и к накопителям воды, нагревающим ее по опосредованной методике.

Главная особенность схемы подключения любого бойлера косвенного нагрева (марку и модель тут можно не учитывать) — то, что он лишен собственного нагревательного блока. Вода берет тепловой заряд от внешних нагревательных систем.
Они могут получать тепловую энергию за счет:
- сжигания минерального или органического топлива;
- эффекта электрического сопротивления;
- контакта с системой центрального отопления;
- аккумуляции солнечных лучей.
Устройство
При любом виде внешних источников тепловой энергии работа бойлера проходит одинаково, за редким исключением. И даже частные новации отдельных фирм, защищаемые патентным правом, не меняют сути давно устоявшейся схемы. Поступившая из какого-либо источника порция носителя тепла идет по змеевику, встроенному в накопитель. Циркуляция поддерживается за счет насоса. При близком контакте с трубками или резервуаром, где находится изначально более холодная вода, происходит ее нагрев.
Поскольку даже один джоуль тепла, напрасно излученный наружу, сказывается крайне отрицательно на работе системы, ее обязательно оснащают теплозащитой. В качестве непроницаемого для оттока тепла материала обычно выбирают полиуретан или полистирол. Поступление новых доз холодной воды закономерно происходит из общей системы водоснабжения. Каждая новая порция проходит через специально разработанные патрубки. Как только цикл движения в змеевике завершен, теплоноситель поступает в нагревательную систему дома — для этого предусматривается совершенно особый патрубок.

Дальше уже начинаются определенные различия: хотя большинство бойлеров проектируется в расчете на подачу холодной воды по нижнему ходу, есть и такие, в которых она поступает через верх. В подобной конструкции жидкость должна сначала полностью пройти через систему до самого нижнего пункта. Вариаций с выводом подогретого теплоносителя заметно меньше, почти в 100% случаев его выводят сверху. Трудно найти причину, по которой следовало бы поступить иначе. Ведь верхнее расположение позволяет подавать горячую воду максимально долго, пока в емкости есть хотя бы небольшая ее порция.
Чтобы змеевик занимал максимально большое пространство в пределах корпуса, его обычно делают в форме спирали. Когда теплоноситель пройдет несколько циклов по этой трубе, температура становится равной прогреву жидкости в самом бойлере. По команде специального реле останавливается специальная цепь, питающая насос. При последующем охлаждении теплоносителя до установленного значения, реле дает другую команду — замкнуть цепь — и прогрев возобновляется. Преимущества подобного устройства довольно хорошо известны. Все эти моменты должны быть учтены до начала работ.
Принцип установки
Если требуется смонтировать бак вместимостью до 200 л, это может быть изделие настенного исполнения. Для его крепления предусматриваются кронштейны особого рода, которые должны располагаться на ровных и крепких вертикальных поверхностях. Обычные перегородки из гипсокартона для монтажа даже такого «легкого» накопителя малопригодны. Нужно выбирать между экономией на обустройстве межкомнатного пространства и экономией на бойлере. Напольные аппараты предпочтительны для удовлетворения потребностей крупных домохозяйств, порой даже ставят изделия вместимостью свыше тысячи литров и отводят для них особое котельное помещение.
В частных домах можно ограничиться бойлерами косвенного нагрева, накапливающими от 250 до 300 л воды. Точный выбор емкости должен производиться с учетом реальных и прогнозируемых потребностей. При подключении к двухконтурному котлу, оборудованному встроенным насосом, координацию работы клапана по сигналам от термостата берет на себя сама автоматика котла. Это очень важно, потому что двухконтурный нагревательный аппарат, в отличие от одноконтурного, должен подавать горячую жидкость как в систему отопления, так и в водопроводный контур горячего водоснабжения.
Если смонтировать трехходовой клапан, водонагреватель получит преимущество в системе по сравнению с нагревательным контуром. Такой подход приемлем, когда установлен бак большой емкости. К сведению: подобный способ подключения практикуется и при вынужденном использовании жесткой воды, затрудняющей нормальное применение системы ГВС. Хотя конечно, гораздо правильнее было бы позаботиться об умягчении поступающего теплоносителя. Но иногда приходится поневоле приспосабливаться к нему.
Проблемы могут возникнуть в связи с тем, что существенное потребление горячей воды способно осложнить функционирование данной схемы. При этом способ получения тепла, в том числе с использованием пеллетного или иного твердотопливного котла, существенного значения не имеет. И вот тут на выручку приходит бойлер, который сглаживает колебания в двух контурах. Благодаря ему даже интенсивный расход теплоносителя мало отражается на повседневной жизни людей. Монтажники должны учесть, какая из функций будет обладать наивысшим приоритетом.

Подсоединение бойлеров косвенного нагрева к одноконтурному котлу может быть произведено с использованием пары насосов. Тогда потоки воды с их помощью распределяются по двум трубопроводам. Обычно подразумевается, что на первом месте будет контур горячего водоснабжения. Соответствующим образом настраивают и алгоритм работы бойлера в связке с одноконтурным аппаратом. Чтобы разные по нагреву жидкостные потоки не меняли основные параметры друг друга, обоим насосам должен предшествовать возвратный клапан. Горячая вода подается исключительно из бойлера.
МонтажКачественная обвязка бойлера, присоединенного к двухконтурному котлу, подразумевает стыковку водонагревателя с одним из теплообменников. Образуется кольцевая система, когда вводной патрубок бойлера сообщается с начальным звеном теплообменника. Все проектируется таким образом, чтобы вода, поступающая из водопровода, миновала теплообменник котла. Она станет проходить сразу в бойлер, а уже оттуда будет проникать в трассу ГВС. Подключить электрический бойлер можно примерно по той же схеме, но водопровод связывается с первым патрубком второго узла, обменивающего тепло, а второй патрубок уже присоединяют к бойлеру.
Рекомендована установка водонагревателя как можно ближе к источнику энергии, чтобы упростить их связку при помощи автоматики.

Только в самую последнюю очередь монтируют термический блок. Почти всегда рекомендуется поручать сборку контура специалистам. Нюанс состоит в том, что бойлеры косвенного нагрева, имеющие управляющий блок, должны подсоединяться исключительно к отопительным системам, получающим воду от неуправляемых котлов.
Требуется только:
- подтянуть подающий и забирающий ходы;
- состыковать накопитель с водопроводом;
- поставить на верхний вывод гребенку, распределяющую горячую воду;
- наполнить резервуар и немедленно приступить к прогреву.
Простейшие бойлеры взаимодействуют преимущественно с автоматизированными источниками тепла. При установке придется позаботиться о присоединении датчика, замеряющего силу прогрева. Этот датчик полагается связать со строго определенным вводом в котел. Допускается подключение независимых от электросети бойлеров к автономным котлам, но это сразу усложняет работу и требует особой схемы. Следует учитывать, что можно подогревать воду внутри бойлера немного слабее, чем прогрета жидкость в змеевике.

Потому, когда котел переведен в низкий нагревательный режим и может подавать теплоноситель, прогретый до 40 градусов, поднять температуру выше сумеют только нагреватели комбинированного типа. В них обязательно включается электрический нагревательный элемент, который помогает добавить тепло. Если при настройке системы, управляющей рециркуляцией, первенство отдается прогреву горячей воды в кране, перемещение всего теплоносителя направляется через обменный узел накопителя. В результате заметно сокращается общий расход времени на получение жидкости с требуемой температурой.

Как показывает практика, если проектировщики и монтажники котельной отдают предпочтение именно варианту с приоритетом, удается обеспечить комфортные условия для жильцов. Чтобы прогреть весь объем жидкости, находящийся в баке, должно тратиться от 20 до 40 минут. А если говорить про стабилизацию температуры на фоне расхода теплоносителя, это время сокращается еще в несколько раз. Даже маленькое жилище вряд ли успеет остыть настолько, чтобы это было обнаружено находящимися в нем. Но многое зависит от установленного котла и бойлера: их мощность должна совпадать, а в идеале рекомендуется ставить котел с резервом силы от 25%.

Чтобы гарантировать стабильное действие аппаратов, подсоединяемых к гребенкам, распределяющим горячую воду, требуется дополнить вывод из бойлера особым расширяющим баком. Рекомендуемая величина — 10% от главного резервуара, помогает погасить воздействие температурного расширения. Все подсоединяемые ветви полагается оборудовать отсекающими кранами шарового типа. С их помощью любой узел удается в нужный момент отсоединить от магистрали и проверить или починить.
Трубопроводы, по которым жидкость подается, обычно оснащаются возвратными клапанами. С их помощью предотвращается противоположный ход теплоносителя, повышается удобство и безопасность монтажа. Бывает необходимо поставить бойлер около котла, на подающем окружении которого смонтирован насос, обеспечивающий циркуляцию. В подобном варианте очень важно обеспечить обособленный контур, по которому вода будет поступать в нагреватель из котла. По сути, создается параллельный тип подключения.
Если насос есть и в котле, и в бойлере, сразу за циркуляционным насосом должен быть смонтирован трехходовой клапан, один канал его подсоединяют к патрубку водонагревателя. Так обеспечивается нормальная работа отопления. На возвратную трубу до точки вступления в котел должен быть установлен тройник. А уже в этот тройник подсоединяют патрубок, оттягивающий жидкость из теплообменника. Подобная простая система легко и изящно решает поставленные задачи.
Как только датчик подает сигнал о падении температуры теплоносителя ниже установленной отметки, клапан перебрасывает свежий поток в бойлер. При этом отопительная система останавливается. Когда восстанавливается нормальное значение, тот же клапан производит обратное переключение. Минимальное количество компонентов сокращает риск поломки. А простота исполнения позволяет быстрее отыскать неполадку, если она все же появится.
Когда используется независимый от энергетических сетей котел, обеспечение приоритета бойлера достигается не так легко, как в других вариантах. Рекомендуют ставить водонагреватель выше по отношению к полу помещения, чем радиаторы. Целесообразно, чтобы нижняя точка настенной модели была поднята еще и над котлом. Но точно соблюсти подобное требование получается лишь в отдельных случаях. Когда оно исполняется частично, стоит все же поднять накопитель на такую большую высоту, которая только возможна.
Поставив бойлер на полу, сразу сокращают скорость прогрева жидкости. Что еще хуже, нижняя часть емкости в принципе неспособна в таком режиме прогреваться нормально. Если подсоединить бойлер по классической системе, то любое отключение электричества лишит доступа к горячей воде. Решить проблему можно, используя для контура, связанного с водонагревателем, более крупную трубу, чем на отопительном звене. Сразу в начале ответвления отопительного характера ставится головка термостата и накладывается датчик. Энергия дается батарейками.
Без постоянной рециркуляции неспособны работать системы, в которых присутствует водяной полотенцесушитель. Польза такого контура состоит в том, что вода при открытии горячего крана поступает моментально. Но общий расход вырастает, и экономичность системы оказывается под большим вопросом. Что еще хуже, рециркуляция создает проблему смешивания разнородных слоев жидкости. Однако раз уж решено использовать полотенцесушитель на воде, это единственно возможный выбор.
Выбирая бойлеры Protherm косвенного типа, можно объединить их в одну систему с газовыми либо работающими на электрической энергии одноконтурными котлами моделей «Скат». Все больше растет и популярность водонагревателей, связанных с солнечным коллектором. Подобное решение позволяет даже в зимний период обеспечивать себя с минимальными издержками как теплом, так и горячей водой. Одноконтурный вариант подразумевает размещение коллектора под баком, а сам бак сообщается гидравлически с низовым патрубком коллектора и с верхним выводом из него.
Советы и рекомендации
Чтобы оценить, хватит ли, скажем, бойлера косвенного нагрева на 200 литров, требуется выяснить:
- сколько точек разбора воды будет использоваться;
- какова их отдельная и общая потребность;
- насколько быстрым должен быть прогрев воды в каждом кране;
- до какой температуры должна прогреваться жидкость.
Те же 200 л могут закрыть все потребности семьи на 5 человек. При этом потребуется ставить котел с минимальной мощностью от 33 кВт.
Профессиональный расчет также должен учитывать:
- площади теплообменников;
- тепловую емкость воды;
- длину змеевика и его конфигурацию;
- потребление тока (если установлен ТЭН).
О том, как правильно подключить бойлер косвенного нагрева к одноконтурному котлу, смотрите в следующем видео.
Если вы не знаете, как подключить бойлер косвенного нагрева к двухконтурному котлу, схема на этой странице поможет вам разобраться с этим вопросом.
Самая простая схема подключения бойлера косвенного нагрева к двухконтурному котлу подразумевает использование второго контура котла для нагрева горячей воды для ГВС.
В случае, когда у вас нет БКН, происходит нагревание горячей воды в «потоковом» режиме. Если вам нужен «накопительный» режим, то вариант только один – использование БКН, поскольку в самом котле никаких накопительных емкостей для хранения горячей воды нет.
При этом подключение бойлера косвенного нагрева к двухконтурному котлу, схема которого приводится на этой странице, реализуется точно так же, как если бы это был одноконтурный котел.
Возникает вопрос – зачем тогда использовать двухконтурный котел? Ответ неочевиден. Но у кого-то может быть такая ситуация, что 2-хконтурный котел уже есть и БКН есть. И при этом человек желает реализовать систему ГВС в «накопительном» режиме.
Схема подключения бойлера косвенного нагрева к двухконтурному котлу
Итак, вот простая схема подключения бойлера косвенного нагрева к двухконтурному котлу, когда у вас есть возможность реализовать «накопительный» режим для системы ГВС даже при использовании 2-хконтурного котла.
Давно уже горячая вода в кранах перестала быть роскошью. Сегодня это — одно из обязательных требований нормальной жизни. Одна из возможностей организации горячего водоснабжения частного дома — установка и подключение бойлера косвенного нагрева.
Что такое бойлер косвенного нагрева и какие они бывают
Водонагреватель или бойлер косвенного обмена — это бак с водой, в котором размещен теплообменник (змеевик или по типу водяной рубашки — цилиндр в цилиндре). Теплообменник подключен к котлу отопления или к любой другой системе, в которой циркулирует горячая вода или другой теплоноситель.
Нагрев происходит просто: через теплообменник проходит горячая вода от котла, она нагревает стенки теплообменника, а они, в свою очередь, передают тепло воде, находящейся в емкости. Так как нагрев происходит не напрямую, то и называется такой водонагреватель «косвенного нагрева». Нагревшаяся вода по мере необходимости расходуется на хозяйственные нужды.
Устройство бойлера косвенного нагрева
Одна из важных деталей в данной конструкции — магниевый анод. Он снижает интенсивность процессов коррозии — бак служит дольше.
Виды
Есть два типа бойлеров косвенного нагрева: со встроенным управлением и без. Бойлеры косвенного нагрева со встроенным управлением подключаются к системе отопления, работающей от котлов без управления. У них есть встроенный датчик температуры, собственное управление, которое включает/отключает подачу горячей воды в змеевик. При подключении оборудования такого типа все что надо — завести на соответствующие входы подачу и обратку от отопления, подключить подачу холодной воды и к верхнему выходу подключить гребенку раздачи горячей воды. На этом все, можно заполнять бак и начинать ее греть.
Обычные бойлеры косвенного нагрева работают в основном с автоматизированными котлами. Во время монтажа необходимо в определенное место установить датчик температуры (есть отверстие в корпусе) и связать его с определенным входом котла. Далее делают обвязку бойлера косвенного нагрева в соответствии с одной из схем. Можно их подключить и к энергонезависимым котлам, но для этого требуются особые схемы (есть ниже).
Что ее надо помнить, что воду в бойлере косвенного нагрева можно нагреть чуть ниже температуры теплоносителя, циркулирующего в змеевике. Так что если котел у вас работает в низкотемпературном режиме и выдает, скажем +40°C, то максимальная температура воды в баке будет именно такой. Больше вы ее никак не сможете нагреть. Чтобы обойти это ограничение, есть комбинированные водонагреватели. В них есть змеевик и встроенный ТЭН. Основной обогрев в этом случае идет за счет змеевика (косвенного нагрева), а ТЭН только доводит температуру до заданной. Также такие системы хороши в паре с твердотопливными котлами — вода будет теплой даже тогда, когда топливо прогорело.
Что еще можно сказать по особенностям конструкции? В больших по объему косвенниках устанавливают несколько теплообменников — это уменьшает время нагрева воды. Для уменьшения времени нагрева воды и для более медленного остывания бака, лучше выбирать модели с теплоизоляцией.
К каким котлам можно подключать
Бойлеры косвенного нагрева могут работать с любым источником горячей воды. Подойдет любой водогрейный котел — твердотопливный — на дровах, угле, брикетах, пеллетах. Можно подключить газовому котлу любого типа, электрическому или работающему на жидком топливе.
Схема подключения к газовому котлу со специальным выходом для бойлера косвенного нагрев
Просто, как уже писали выше, есть модели с собственным управлением, и тогда их установка и обвязка — более простая задача. Если же модель простая, приходится продумывать систему регулирования температуры и переключения котла с обогрева радиаторов, на обогрев горячей воды.
Формы баков и способы установки
Бойлер косвенного нагрева может устанавливаться на пол, может — навешиваться на стену. Настенные варианты имеют емкость не более 200 литров, а в напольные могут вмещать до 1500 литров. И в том и в другом случае есть горизонтальные и вертикальные модели. При установке настенного варианта крепление стандартное — кронштейны, которые монтируются на дюбеля подходящего типа.
Если говорить о форме, то чаще всего эти устройства сделаны в форме цилиндра. Практически во всех моделях все рабочие выводы (патрубки для подключения) выведены сзади. Так проще подключать, да и внешний вид лучше. На лицевой части панели есть места для установки датчика температуры или термореле, в некоторых моделях есть возможность установки ТЭНа — для дополнительного догрева воды при нехватке мощности отопления.
По типу установки они есть настенные и напольные, емкость — от 50 литров до 1500 литров
При установке системы, стоит помнить, что система будет работать эффективно только в том случае, если мощность котла будет достаточной.
Схемы и особенности подключения
Есть два принципа подключения бойлера косвенного нагрева: с приоритетом нагрева горячей воды и без. При нагреве с приоритетом при необходимости весь теплоноситель перекачивается через теплообменник бойлера. Нагрев занимает немного времени. Как только температура достигает заданной (контролируется датчиком, термостатическим клапаном или термореле), весь поток снова направляется на радиаторы.
В схемах без приоритета нагрева воды, на косвенный водогрей направляется только некоторая часть потока теплоносителя. Это приводит к тому, что вода греется долго.
Схема без приоритета
При подключении бойлера косвенного нагрева лучше выбирать схему с приоритетом — она обеспечивает горячую воду в необходимом количестве. При этом отопление не очень страдает — для нагрева всего объема воды обычно достаточно 20-40 минут, а для поддержания температуры при расходе вообще 3-8 минут. За такое время ни один дом не может настолько остынуть, чтобы можно было это ощутить. Но это — при условии, что мощность бойлера сопоставима с мощностью котла. В идеале — котел более производительный, с запасом в 25-30%.
Общие правила
Для обеспечения нормальной работы всех приборов, подключенных к гребенке горячей воды, на выходе из бойлера устанавливается расширительный бак для горячей воды (не для отопления). Его объем — 10% от объема бака. Он необходим для нейтрализации теплового расширения.
Подробная схема обвязки водонагревателя косвенного нагрева
Также в каждой ветке подключения устанавливаются отсечные краны (шаровые). Они нужны для того, чтобы можно было каждое устройство — трехходовой клапан, циркуляционный насос и т.п. — при необходимости отключить и обслужить.
На трубопроводах подачи обычно еще устанавливают обратные клапана. Они необходимы чтобы исключить возможность противотока. В этом случае подключение бойлера косвенного нагрева будет безопасным и удобным в обслуживании.
Установка рядом с котлом в системе с принудительной циркуляцией (с 3-х ходовым клапаном)
Если в системе уже стоит циркуляционный насос, и установлен он на подаче, а бойлер принудительного нагрева можно поставить рядом с котлом, лучше организовать отдельный контур, который идет от котла отопления. Это подключение бойлера косвенного нагрева реализуется с большинством настенных газовых или других котлов, у которых циркуляционный насос стоит на подающем трубопроводе. При такой схеме подключения получается, что водонагреватель и система отопления подключены параллельно.
При наличии насоса в подающем трубопроводе и водонагревателе, расположенном рядом с котлом
При этом способе обвязки после циркуляционного насоса устанавливается трехходовой клапан, управляемый датчиком температуры (установлен на бойлере). Один из выходов трехходового крана подключается к патрубку бойлера для подключения отопления. В обратный трубопровод перед входом в котел врезается тройник, в него подключается патрубок для отвода воды из теплообменника. Собственно, врезка в систему отопления закончена.
Порядок работы этой схемы такой:
- При поступлении от датчика информации о том, что температура воды ниже заданной, трехходовой кран переключает теплоноситель на бойлер. Система отопления оказывается отключенной.
- Весь поток теплоносителя идет через теплообменник, вода в баке нагревается.
- Вода нагревается достаточно, трехходовой клапан перенаправляет теплоноситель на систему отопления.
Как видите, схема проста, ее работа тоже понятна.
Схема с двумя циркуляционными насосами
Пир установке водогрея в систему в циркуляционным насосом, но не рядом с ним, а на некотором расстоянии, лучше в контуре на водонагреватель установить циркуляционный насос. Подключение бойлера косвенного нагрева для этого случая изображено на схеме ниже.
Схема подключения к котлу с автоматическим управлением
Циркуляционный насос может быть установлен либо на подающем патрубке, либо на обратном. В данной схеме нет трехходового крана, подключается контур через обычные тройники. Переключение потока теплоносителя осуществляется включением/отключением насосов, а им руководит датчик температуры, который имеет две пары контактов.
Если вода в баке холоднее, чем выставленная на датчике, включена цепь питания циркуляционного насоса в контуре бойлера. При достижении заданной степени нагрева, замыкаются контакты насоса, который гонит теплоноситель в систему отопления.
Схема для энергонезависимого котла
В схеме с энергонезависимым котлом чтобы обеспечить приоритет бойлера, желательно чтобы он находился выше, чем радиаторы. То есть в данном случае желательна установка настенных моделей. В идеальном варианте — низ косвенного водонагревателя находится выше котла и радиаторов. Но такое расположение не всегда возможно.
Схемы будут работать и при напольном расположении бойлера, но греться вода будет медленнее и в нижней части она будет недостаточно горячей. Ее температура будет сравнима со степенью нагрева обратного трубопровода, то есть запас горячей воды будет меньше.
При энергонезависимом отоплении движение теплоносителя происходит за счет силы гравитации. В принципе, можно подключить бойлер косвенного нагрева по традиционной схеме — с циркуляционным насосом в контуре для его обогрева. Просто в данном случае, при выключенном электричества не будет горячей воды. Если вас такой поворот не устраивает, есть несколько схем, которые будут работать с гравитационными системами.
Схема подключения водонагревателя косвенного нагрева в гравитационную систему
При реализации данной схемы контур, который идет на водонагреватель, делают трубой с диаметром на 1 шаг больше, чем отопительный. Этим и обеспечивается приоритет.
В данной схеме после ответвления на систему отопления установлена термостатическая головка с накладным датчиком. Работает она от батареек, внешнего питания не требует. На регуляторе термоголовки выставляется желаемая температура нагрева воды (не выше, чем температура на подаче котла). Пока в баке вода холодная, термостат открывает подачу на бойлер, поток теплоносителя идет в основном на бойлер. При нагреве до требуемой степени, теплоноситель перенаправляется в ветку отопления.
С рециркуляцией теплоносителя
При наличии в системе водяного полотенцесушителя необходима постоянная циркуляция воды через него. Иначе он работать не будет. В петлю рециркуляции можно подключить всех потребителей. В таком случае горячая вода будет постоянно гоняться по кругу насосом. В таком случае, открыв воду в любой момент времени вы получите сразу горячую воду — не нужно будет ждать, пока из труб стечет холодная. Это положительный момент.
Отрицательный состоит в том, что подключив рециркуляцию, увеличиваем расходы на нагрев воды в бойлере. Почему? Потому что пробегая по кольцу вода остывает, следовательно котел будет чаще подключаться на подогрев воды и больше тратить на это топлива.
Подключение рециркуляционного кольца к специальному выходу косвенника
Второй недостаток — рециркуляция стимулирует перемешивание слоев воды. При обычном режиме работы самая горяча вода находится вверху, откуда ее и подают в контур ГВС. При перемешивании общая температура подаваемой воды падает (при тех же настройках). Тем не менее, для полотенцесушителя это, пожалуй, единственный выход.
Как реализовать подключение бойлера косвенного нагрева с рециркуляцией? Есть несколько способов. Первый — найти специальные косвенники со встроенной рециркуляцией. Очень удобно — полотенцесушитель (или вся петля) просто подключается к соответствующим патрубкам. Но цена таких вариантов водогреев почти в два раза больше, чем цена на обычный бак такого же объема.
Подключение бойлера косвенного нагрева с рециркуляцией
Второй вариант — использовать модели, которые не имеют входа для подключения рециркуляционного контура, но подключить его при помощи тройников.
otoplenie-help.ru
Как подключить бойлер к котлу? Варианты и схемы подключения
Как подключить бойлер к котлу? Варианты и схемы подключения
Как работает функция ГВС в котлах систем отопления?
Например, у Вас в системе отопления один котел и нужно сделать так, чтобы Вы этим котлом еще нагревали воду для горячего водоснабжения.
Какие способы существуют для нагрева воды через котел?
Мы рассмотрим 5 схем, и расскажу, как работает каждая схема. Рассмотрим достоинства и недостатки каждой схемы.
Схема работы № 1. Тупой забор теплоносителя у котла

Нельзя использовать тупой забор воды из котла! Это очень не экономичная система ГВС, если температура котла держится не более 60 градусов.
Ну во первых температура котла может быть настроена на 50 градусов. При такой температуре Вы не сможете нагреть воду в бойлере выше 48 градусов. Во вторых нагрев будет очень долгим, так как теплопередача сильно падает, если температура воды и теплоносителя сильно не отличаются. То есть для быстрого прогрева нужно использовать высокий температурный перепад. 90-60=30 градусов. Из-за этого для змеевиковых бойлеров косвенного нагрева используется повышенная температура теплоносителя.
Существуют бойлеры косвенного нагрева бак в баке. При таком способе используется большая площадь теплообменника при контакте (теплоноситель-ГВС).

У таких бойлеров скорость нагрева значительно выше, чем у змейки. Достигается это за счет увеличения площади контакта (теплоноситель-ГВС). А также за счет того, что предел передачи тепла увеличен. У такого бойлера увеличивается прием большей мощности за счет сохранения теплоносителя в бойлере, который имеет инерционный характер сохранения температуры. За счет этого идет сразу отбор сильно остывшего теплоносителя с наружного бака. Этот процесс ускоряет отбор тепловой мощности для нагрева воды. В таком случае можно использовать работу бойлера при условии, что температура котла будет 60 и более градусов. Если температура котла будет держаться 40-50 градусов, то Вы будите иметь низкую температуру в бойлере.
Хочу обратить внимание на накопление горячей воды. Если Вы будите в баке иметь нагретую воду 45 градусов, то Вы, к примеру, получите 10 минут помыться нормальной водой в душе. Если у Вас температура в бойлере будет 90 градусов, то Вы уже сможете использовать душ более 60 минут. То есть, увеличивая температуру, Вы увеличиваете накопление горячей воды в бойлере при одной и той же емкости. То есть объем использования горячей воды вырастит.
Если Вас не устраивает перемена температуры в бойлере, которая меняется с течением времени и приходится перенастраивать смеситель. То существуют специальные терморегулирующие клапаны для ГВС. Их называют термостатический смесительный трехходовой клапан.



Такая схема позволяет получать всегда стабильную температуру на выходе к потреблению ГВС
Схема работы № 2. Костыльный метод. Увеличиваем температуру котла.

По такой схеме мы просто задаем температуру котла, например, 80 градусов, а в систему отопления будет приходить, например 60 градусов. За счет подмеса через трехходовой клапан с обратным остывшим теплоносителем будет достигаться настроечная температура.
Не могу сказать, на сколько этот метод хорош. С одной стороны говорят, что КПД котла становится выше, если температура теплоносителя 60-80 градусов. Связано это с тем, что при таких температурах химическое горение лучше и газ сгорает лучше. То есть при маленькой температуре возникает не досгарание газа. То есть частички горючего материала полностью не высвобождают тепловую энергию. Но для конденсационных котлов такое правило КПД не работает. Там специально опускают температуру теплоносителя до 55-45 градусов.
С другой стороны высокие температуры увеличивают накипь в теплообменниках и трубах, что в будущем могут приводить к снижению мощности и выходу из строя работы котла из-за перегрева. Также на стальных трубах с высокротемпературным теплоносителем больше появляются наросты. То есть стальные трубы зарастают.
Чем плоха такая схема? Она становится плохой на фоне других схем подключения ГВС. Ну, например, в некоторых котлах существует погодозависимое регулирование – эквитермический режим. Также когда есть потребность отключать котел на отопление и чтобы оставался работать на ГВС (на автомате) — сделать проблематично. Потому что есть котлы с функцией отключения отопления по комнатному термостату, а Функция ГВС остается рабочей.
Схема работы № 3. Купить готовый двухконтурный котел и не использовать бойлер ГВС
Такой двухконтурный котел имеет дополнительный теплообменник для ГВС внутри котла. То есть первый-основной теплообменник это для передачи тепла от горящего газа к теплоносителю.

Холодная вода проходит через пластинчатый теплообменник под давлением системы водоснабжения. На линии трубы водоснабжения ГВС стоит датчик протока. Датчик протока запускает каскад действий: Переключает трехходовой клапан для перенаправления протока в сторону пластинчатого теплообменника, а также увеличивается температура теплоносителя за счет увеличения газа в грелке. То есть во время приготовления ГВС контур отопления отключается. И движение теплоносителя через радиаторы, и теплые полы отключается. Во время ГВС теплоноситель внутри котла начинает циркулировать воду через теплообменник ГВС.
Что значит двухконтурный котел с изолированными контурами? Это когда контур водоснабжения и контур отопления не взаимодействуют по жидкости. То есть жидкости не перемешиваются и жидкости не передают давление. Передается только температура от одной жидкости в другую жидкость.
Вода, проходя через пластинчатый теплообменник быстро нагревается обычно максимум до 60 градусов. Эта температура у некоторых котлов регулируется только до порога 60 градусов. То есть температуру выше 60 градусов сделать не возможно. Эта температура обычно зашита в программу и не может быть изменена. Узнавать у производителя. Также в паспортах-инструкция к применению.
Такая схема с таким котлом не подходит для большой производительности. То есть два-три прибора (умывальник, ванна, душевая) обслужить проблематично. Тупо не хватает мощности. Если Вы хотите обслуживать несколько санитарных приборов (умывальник, ванна, душевая) Вам придется ставить накопитель. Сделать накопитель такому котлу проблематично. Далее рассмотрим схемы с накопителями горячей воды.
Недостаток получения ГВС? Температура горячей воды будет не стабильная при изменение расхода через теплообменник. Будут скачки температур горячей воды. Практика показала, что при большом расходе вода может не нагреваться до требуемой 60 градусов. Бывает, что до 45 градусов не набирает. Ну, это зависит от мощности котла и его скорости реагирования. Конечно, в моей практике попадались котлы, которые хорошо реагируют на нагрев воды. Проблема в том, что приходится ждать, когда вода станет более горячей из-за того, что котел долго думает, когда переключится на нагрев воды.
Также такой котел не позволяет выполнить рециркуляцию ГВС.
Что такое рециркуляция ГВС и как ее рассчитать?
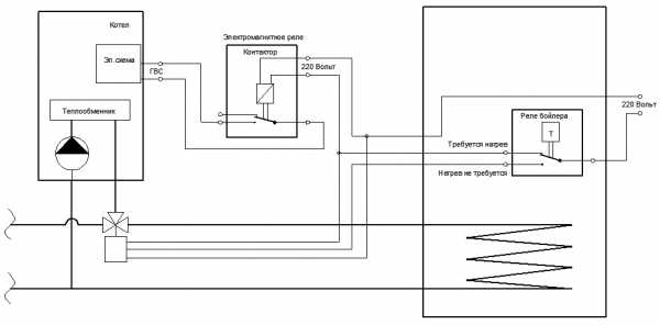
Схема работы № 4. Накопление ГВС через бойлер косвенного нагрева.

Электрическая схема подключения ГВС у котла
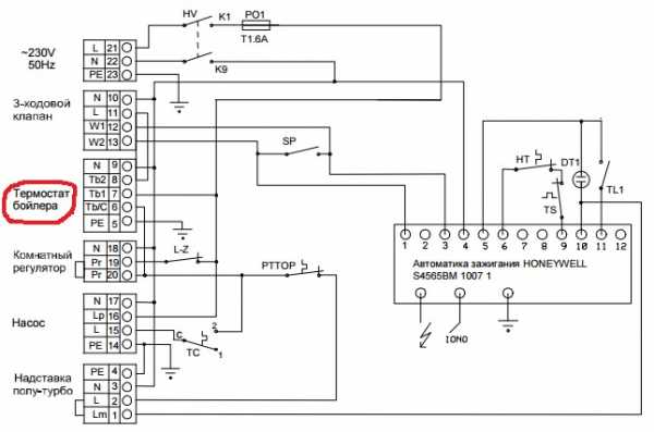
В инструкции паспорта должна быть указана электрическая схема. Обычно указывают буквенную маркировку и открыв крышку котла нужно искать в электрической плате буквенную маркировку для ГВС. В некоторых паспортах в электрической схеме могут называть как ГВС или термостат бойлера или еще как-нибудь. Редко бывает так, что нарисуют плату в масштабе и покажут, где находятся контакты.
Как могут обозначить электрическую схему котла:


Иногда для ГВС может быть более двух контактов. Опять это сделано для большего функционала.
Также обратите внимание существует ли контакты для насосов. Возможно, существует контакт для насоса на бойлер ГВС.
Иногда у котла можно использовать дополнительные клеммы для дополнительных функций для вашей системы отопления. Например, у Вас стоит насос и его нужно отключать при отключении котла. То есть необходимо сделать полную автоматическую систему, чтобы клиент не морочил себе голову дополнительными операциями. То есть, если Вы отключили котел, то все что связано с отоплением должно отключиться автоматически.
Обычно у котла нужно взять два проводника и привести его к термостату на реле бойлера:

У котла два проводника ГВС могут иметь простое переменное напряжение сети 220 вольт. Но это нужно всегда проверять, возможно, там сниженное напряжение. И нельзя пускать 220 вольт не зависимо с розеток и подключать их на линию ГВС от котла. Предполагается, что контакт котла ГВС приходит на сухой контакт к термостату бойлера или на другой контакт замыкания. Термостат бойлера это электрическое реле, которое меняет положения контактов в зависимости от температуры воды в бойлере.
Также у котла может быть более двух проводников для ГВС. Например, может понадобиться постоянное напряжение 220 Вольт для питания насосов и другое. В электрической схеме котла могут быть специальные проводники для управления трехходового клапана. Это сделано опять для лучшей функциональности. Если отключаете котел, то и все что связано с котлом должно отключится вместе с котлом.
У бойлера косвенного нагрева может быть схема по больше со всякими дополнительными функциями, например для подсветки лампочек сигнализирующих о работе бойлера и многое другое.

Но Вам нужно понимать схему по-простому. И вот что нужно понять:

Почти во всех бойлерах косвенного нагрева используется переключающий контакт и его можно использовать как сухой контакт. Переключающий механизм, который перекидывает контакт с одного проводника на другой. Тем самым мы на этот контакт должны подключить функцию ГВС от котла. А котел уже сам сделает остальное: Переключит трехходовой клапан, который встроен в котел. И добавит температуру для быстрого нагрева воды в бойлере. В некоторых навороченных котлах могут стоять защиты по таймеру, когда нагрев бойлера по времени выходит за рамки разумного. В таком случае может возникнуть заморозка системы отопления. Такое может возникнуть из-за выхода из строя термостата бойлера. Или из-за того, что температура на термостате выставлена больше чем выдает котел, и бойлер никогда не может нагреться до установленного значения.
Но схемы бывают разные, и бывает, что на бойлер косвенного нагрева требуется поставить насос. И в котле отсутствует возможность питать насос на бойлер. Для этого существует своя схема подключения.

Контактор – электромагнитное реле, которое переключает контакт за счет другого сигнала-напряжения 220 Вольт.
Может быть, возможность контактом ГВС сразу давать команду на ГВС и питать циркуляционный насос. Узнавать у производителя или читать инструкцию к применению. Также поищите электрическую схему подключения котла к бойлеру.
Если вы хотите, чтобы Вам помогли разработать схему подключения и подобрать необходимые элементы, то можете обратиться за помощью. Но сразу скажу, что это не бесплатно.
Заказать услугу по разработке электрической и трубопроводной схемы
Схема работы № 5. Накопление ГВС через бойлер косвенного нагрева у одноконтурного котла
Многие сантехники могут заблуждаться в том, что если котел одноконтурный, то в нем отсутствует функция ГВС.
Однако одноконтурные котлы с функцией ГВС существуют! Мало того, в некоторых котлах даже приготовят Вам контакты для подключения трехходового клапана для перенаправления потока теплоносителя в сторону бойлера косвенного нагрева. Подключения насоса к бойлеру и многое другое!
Этот способ подходит тем, кто желает сам собрать систему отопления и придумать свои способы автоматической системы. То есть, если вышеуказанные схемы Вам не подходят, то Вы можете взять одноконтурный котел с функцией ГВС и наворотить любую удобную для Вас схему с трехходовыми клапанами и насосами. Например:

Трехходовой клапан используется только для перенаправления потока теплоносителя в сторону бойлера косвенного нагрева.
Схемы могут быть разными и если не указаны другие схемы, то это не означает, что других схем не бывает!!! Электрическая схема электропривода для трехходового клапана может быть другая. С приоритетом на постоянное напряжение 220 Вольт и одним управляющим сигналом.Эта схема указана с внешней электрической разводкой. В котлах могут быть клеммы, предназначенные для подключения трехходового клапана. Также можно взять 220 Вольт у котла со схемы для насоса и пустить его на термостат бойлера и трехходовой клапан. Этим самым Вы сделаете отключение всей функции ГВС, когда котел не работает. Это нужно для тех кто любит автоматику или хочет клиента отгородить от дополнительных не нужных процессов включения и отключения системы. Дайте жить клиентам спокойнее. Если клиент отключает котел, то сделайте так, чтобы при отключении котла отключились все системы и оборудования.
Существует, конечно, множество клапанов и множество разных сигналов по работе схем систем отопления.
У Вас есть возможность обратится за помощью в разработке электрической и трубопроводной схемы. Также будет подобран необходимый материал, для вашей системы включая ваш котел. Есть способы как с имитировать другие функции по вашей логике работы: Обращаться за услугой по разработке: Заказать услугу по разработке электрической и трубопроводной схемы
Заключение по самой достойной схеме использования ГВС
Схема 4 и 5 являются самыми приоритетными схемам по приготовлению горячей воды от котлового оборудования!
Достоинство схем 4-5:
1. Быстрый нагрев горячей воды. За счет увеличения температуры котла. Это происходит автоматически. То есть система работает на одной температуре, а когда функция ГВС включена, то температура повышается до 90 градусов.
2. Во многих дорогих настенных котлах используются погодозависимое регуилирование. Ее называют еще эквитермическим режимом работы котла. То есть температура теплоносителя меняется в зависимости от погоды на улице. Поэтому такой котел в сочетании ГВС лучшее решение. Потому что такой функционал с функцией ГВС Вам вряд ли удастся сделать с котлом или схемой без ГВС.
Недостаток 4-5: Это отключение отопления при работе ГВС. Но это бывает не так страшно. Потому что в некоторых навороченных котлах стоят защиты от отключения отопления вызванные долгим прогревом ГВС. Функция ГВС просто отключается через определенное время для включения отопления дома.
Подписывайтесь на получение новых статей. Внизу есть форма, просто укажите Ваше Имя и E-mail и подтвердите подписку. И Вы будите получать полезные статьи.
Серия видеоуроков по частному дому
Часть 1. Где бурить скважину?
Часть 2. Обустройство скважины на воду
Часть 3. Прокладка трубопровода от скважины до дома
Часть 4. Автоматическое водоснабжение
Водоснабжение
Водоснабжение частного дома. Принцип работы. Схема подключения
Самовсасывающие поверхностные насосы. Принцип работы. Схема подключения
Расчет самовсасывающего насоса
Расчет диаметров от центрального водоснабжения
Насосная станция водоснабжения
Как выбрать насос для скважины?
Настройка реле давления
Реле давления электрическая схема
Принцип работы гидроаккумулятора
Уклон канализации на 1 метр СНИП
Схемы отопления
Гидравлический расчет двухтрубной системы отопления
Гидравлический расчет двухтрубной попутной системы отопления Петля Тихельмана
Гидравлический расчет однотрубной системы отопления
Гидравлический расчет лучевой разводки системы отопления
Схема с тепловым насосом и твердотопливным котлом – логика работы
Трехходовой клапан от valtec + термоголовка с выносным датчиком
Почему плохо греет радиатор отопления в многоквартирном доме
Как подключить бойлер к котлу? Варианты и схемы подключения
Рециркуляция ГВС. Принцип работы и расчет
Вы не правильно делаете расчет гидрострелки и коллекторов
Ручной гидравлический расчет отопления
Расчет теплого водяного пола и смесительных узлов
Трехходовой клапан с сервоприводом для ГВС
Расчеты ГВС, БКН. Находим объем, мощность змейки, время прогрева и т.п.
Конструктор водоснабжения и отопления
Уравнение Бернулли
Расчет водоснабжения многоквартирных домов
Автоматика
Как работают сервоприводы и трехходовые клапаны
Трехходовой клапан для перенаправления движения теплоносителя
Отопление
Расчет тепловой мощности радиаторов отопления
Секция радиатора
Зарастание и отложения в трубах ухудшают работу системы водоснабжения и отопления
Новые насосы работают по-другому…
Регуляторы тепла
Комнатный термостат — принцип работы
Смесительный узел
Что такое смесительный узел?
Виды смесительных узлов для отопления
Характеристики и параметры систем
Местные гидравлические сопротивления. Что такое КМС?
Пропускная способность Kvs. Что это такое?
Кипение воды под давлением – что будет?
Что такое гистерезис в температурах и давлениях?
Что такое инфильтрация?
Что такое DN, Ду и PN ? Эти параметры нужно знать сантехникам и инженерам обязательно!
Гидравлические смыслы, понятия и расчет цепей систем отопления
Коэффициент затекания в однотрубной системе отопления
Видео
Отопление
Автоматическое управление температурой
Простая подпитка системы отопления
Теплотехника. Ограждающие конструкции.
Теплый водяной пол
Насосно смесительный узел Combimix
Почему нужно выбрать напольное отопление?
Водяной теплый пол VALTEC. Видеосеминар
Труба для теплого пола — что выбрать?
Теплый водяной пол – теория, достоинства и недостатки
Укладка теплого водяного пола — теория и правила
Теплые полы в деревянном доме. Сухой теплый пол.
Пирог теплого водяного пола – теория и расчет
Новость сантехникам и инженерам
Сантехники Вы все еще занимаетесь халтурой?
Первые итоги разработки новой программы с реалистичной трехмерной графикой
Программа теплового расчета. Второй итог разработки
Teplo-Raschet 3D Программа по тепловому расчету дома через ограждающие конструкции
Итоги разработки новой программы по гидравлическому расчету
Первично вторичные кольца системы отопления
Один насос на радиаторы и теплый пол
Нормативные документы
Нормативные требования при проектировании котельных
Сокращенные обозначения
Термины и определения
Цоколь, подвал, этаж
Котельные
Документальное водоснабжение
Источники водоснабжения
Физические свойства природной воды
Химический состав природной воды
Бактериальное загрязнение воды
Требования, предъявляемые к качеству воды
Сборник вопросов
Можно ли разместить газовую котельную в подвале жилого дома?
Можно ли пристроить котельную к жилому дому?
Можно ли разместить газовую котельную на крыше жилого дома?
Как подразделяются котельные по месту их размещения?
Личные опыты гидравлики и теплотехники
Вступление и знакомство. Часть 1
Гидравлическое сопротивление термостатического клапана
Гидравлическое сопротивление колбы — фильтра
Видеокурс
Скачать курс Инженерно-Технические расчеты бесплатно!
Программы для расчетов
Technotronic8 — Программа по гидравлическим и тепловым расчетам
Auto-Snab 3D — Гидравлический расчет в трехмерном пространстве
Полезные материалы
Полезная литература
Гидростатика и гидродинамика
Задачи по гидравлическому расчету
Потеря напора по прямому участку трубы
Как потери напора влияют на расход?
Разное
Водоснабжение частного дома своими руками
Автономное водоснабжение
Схема автономного водоснабжения
Схема автоматического водоснабжения
Схема водоснабжения частного дома
Политика конфиденциальности
infosantehnik.ru
Установка бойлера косвенного нагрева – схемы подключения к котлам разных типов.
Оборудование для отопления
Горячее водоснабжение, без которого невозможно комфортное проживание в современном жилье, может быть налажено путем подключения бойлера косвенного нагрева. Такие агрегаты гораздо выгоднее и эффективнее в эксплуатации, чем традиционные проточные нагреватели благодаря более высокой мощности и КПД. Какие варианты подключения бойлера используются, рассмотрим далее в статье.
1
Как работает бойлер косвенного нагрева с подключением к котлу отопления
Установка современных водонагревателей гарантирует подачу горячей воды в надлежащем объёме в нескольких точках разбора – в ванной комнате, на кухне и т.д. Технические характеристики выбранного бойлера должны соответствовать требованиям по водопотреблению при комфортной температуре в нужном объёме. Чтобы обеспечить быстрый нагрев за короткий срок, необходимо правильно рассчитать мощность водонагревателя. Например, при потреблении воды объемами по 500 литров в течение часа, требуется установка бака емкостью от 100 литров.

Бойлер косвенного нагрева похож на обычный накопительный
Основные элементы нагревательной системы:
- Нагревательный котёл;
- Насос, обеспечивающий постоянную циркуляцию воды;
- Трёхходовой клапан;
- Шланг с патрубками для подключения к трубопроводной системе;
- Бойлер косвенного нагрева.
Агрегат для косвенного нагрева внешне напоминает простой накопительный бойлер, работающий от электричества, и выполняет те же задачи по созданию ГВС. Основным отличием служит используемый принцип работы с применением для нагрева отопительного котла.
В базовый комплект устройства косвенного нагрева входят:
- накопительный бак в кожухе, окруженный слоем теплоизоляции;
- змеевик, встроенный для циркуляции воды;
- Гильза для подключения температурного датчика;
- Патрубок для подключения бойлера к системе водоснажения;
- Линия рециркуляции (в некоторых моделях).

Теплоноситель пропускается по змеевику накопительного бака
Принцип работы устройства основан на нагреве теплоносителя, пропускаемого по змеевику накопительного бака. При взаимодействии с водой, происходит передача тепла от змеевика с одновременным ростом и температуры, и давления в баке. В процессе эксплуатации необходимо следить за степенью нагрева с помощью функции выставления нужной температуры, избегая предельных значений. При подключении бойлера косвенного нагрева в этом поможет использование термодатчиков. При нагреве воды термодатчик сигнализирует насосу или трехходовому клапану о достижении требуемой температуры, и вода в змеевике прекращает циркулировать. Схожий принцип лежит в основе работы датчика при остывании теплоносителя.
При подключении могут быть использованы несколько различных схем обвязки с единым принципом осуществления подачи холодного и выпуска нагретого теплоносителя: холодная вода поступает снизу в емкость для косвенного нагрева, а нагретая – выпускается к водопроводу. При проходе через змеевик нагретая вода отдаёт тепло и выходит снизу. Такой вариант подключения позволяет максимально увеличить объем нагретой воды.
Схему нагрева можно описать следующим образом: при направлении горячего потока пользователю подаваемая снизу холодная вода действует в виде поршня, и, проходя сквозь нагретый теплоноситель, холодный поток нагревается и перемещается в верхнюю часть резервуара.
Осуществление обвязки бойлера косвенного нагрева производится по принципу обвязки радиатора, отличаясь лишь в необходимости остановки циркуляции воды в змеевике после достижения нужной температуры. Для решения этого вопроса применяются трехходовой клапан или дополнительный насос, подключенные к встроенному термостату. Предусматривается возможность использования тупикового контура ГВС или циркуляционного. Первый вариант потребует дополнительного открытия крана для слива остывшей воды в трубах.
2
Простые принципы подключения к двухконтурному котлу
Использование агрегата косвенного нагрева имеет свои достоинства и недостатки. К положительным моментам применения данного устройства относят:
- возможность присоединить различные источники нагрева;
- способность соединяться с различными типами источников тепла;
- бесперебойную подачу ГВС;
- отсутствие дополнительных энергозатрат;
- возможность использования нагретой воды в любых целях благодаря отсутствию сообщения между теплоносителем в системе отопления и нагретой водой.
К недостаткам такого подключения относятся высокие первоначальные затраты при установке и потребность в дополнительном свободном пространстве для монтажа оборудования.
При подключении по данной схеме к газовому устройству, оснащенному насосом для циркуляции и автоматикой, процесс управления клапаном, основываясь на сигнале, подаваемом термостатом водонагревателя, осуществляет котел.

Двухконтурное устройство по нагреву предусматривает одновременную работу по отоплению и снабжению нагретой водой
При использовании трехходового клапана у контура водонагревателя имеется приоритет в функционировании перед контуром отопления. Рекомендуется использовать данную схему при наличии бака большой вместимости, а также в условиях применения воды повышенной жесткости, мешающей нормально функционировать контуру горячего водоснабжения.
В основе подключения – двухконтурное устройство по нагреву, предусматривающее параллельную работу по отоплению и снабжению нагретой водой. Следует учитывать, что при наличии больших потребностей в ГВС, подобная схема подключения бойлера косвенного нагрева может негативно повлиять на действующую отопительную систему. По этой причине рекомендовано осуществлять основной расход в рамках ГВС с помощью бойлера, ограничивая до минимума использование воды из котла.
Подключение к двухконтурному котлу происходит по простой схеме:
- 1. Трехходовой клапан устанавливается сразу за насосом, отвечающим за циркуляцию воды.
- 2. Термодатчик подключается напрямую к насосу.
- 3. После того, как вода достигает заданной на регуляторе температуры, происходит закрытие клапана.
- 4. Водный поток циркулирует в рамках системы отопления.
При монтаже учитывают выбор приоритетной функции: если наиболее важным является ГВС, установку выполняют параллельно системе отопления, а при главенствующей роли отопления, монтируют последовательно, без использования термодатчика.
3
Подключение к одноконтурному отопительному агрегату
Чтобы подключить бойлер косвенного нагрева к котлу с одним контуром, может быть использована схема с применением 2-х насосов циркуляции. В основе такого подключения заложен принцип разделения водных потоков по трубопроводам с помощью насосов. При выполнении данного типа подключения приоритет отдают контуру ГВС, что достигается только путем настраивания алгоритма включения. Использование насосов происходит по сигналу, подаваемому термостатом, встроенным в бак. Для исключения смешивания потоков, перед насосами ставят обратный клапан.

Бойлер и одноконтурный котел соединяются с помощью шлангов и патрубков
Функционирование по данной схеме происходит аналогично подключению к двухконтурному устройству. Разница заключается в том, что термодатчик должен управлять работой 2-х насосов попеременно: если включается насос ГВС, отключается насос для отопления, приводя к остыванию теплоносителя в системе. Если объемы ГВС невелики, заметного ухудшения показателей отопления наблюдаться не будет.
Особенностью работы с подключением к стандартному одноконтурному устройству является отсутствие функции нагрева воды для ГВС, а, следовательно, для подачи нагретой воды будет использоваться только емкость бойлера.
Подключение выполняется следующим образом:
- 1. Бойлер подсоединяется к одноконтурному котлу с помощью предусмотренных шлангов и патрубков.
- 2. В системе устанавливается насос для циркуляции.
- 3. Устанавливается специальный трехходовый датчик, контролирующий процесс нагрева до требуемой температуры.
При установке бойлера с подключением к одноконтурному устройству нагрева, следует учитывать один серьезный недостаток – если оборудование выходит из строя, подача нагретой воды невозможна ввиду отсутствия резервного источника для нагрева.
4
Советы по эффективному монтажу бойлера
Если принято решение об установке прибора косвенного нагрева, следует учесть ряд рекомендаций специалистов, которые позволят грамотно и эффективно выполнить монтаж. При выборе устройства исходят из стандартных потребностей в горячей воде на одного пользователя. Оптимальным станет выбор емкости, рассчитанной исходя из 20 литров воды на одного потребителя.
- 1. В процессе установки следует предусмотреть возможность заземления.
- 2. Компенсация теплового расширения и амортизация возможных гидроударов происходит благодаря установке гидроаккумулятора на выходной магистрали.
- 3. Место для установки должно быть в непосредственной близости от розетки, тем самым обеспечивая возможность включения бойлера при отключении или поломке котла.
- 4. Для облегчения процесса эксплуатации и обеспечения защиты на магистралях устанавливают краны, позволяющие в любой момент отключить прибор от системы отопления.
- 5. Чтобы вода нагревалась быстрее, устройство следует устанавливать на максимально возможной высоте над радиаторами.
- 6. Установка оборудования будет проще, если место выбрано вблизи от агрегата отопления, с обязательным контролем правильного ориентирования патрубков в отношении трубопровода.
- 7. Нагретый теплоноситель подаётся с верхней части устройства, а остывшая вода выходит снизу.
Выполнение рекомендаций по установке бойлера косвенного нагрева позволит быстро и правильно произвести подключение, обеспечивая оптимальную работу по нагреву в достаточных для всех потребителей объемах.
obustroen.ru
Подключение бойлера косвенного нагрева к двухконтурному котлу
Главная » Статьи » Подключение бойлера косвенного нагрева к двухконтурному котлуПодключение бойлера к двухконтурному котлу, как это возможно
Те, кто проживает в частном доме, вынуждены самостоятельно решать проблему обеспечения горячей водой. Обычно в частных домах система отопления и горячего водоснабжения организована от котла отопления, так как мало где налажено это централизовано. Горячая вода должна поступать одновременно и в радиаторы, и в краны, поэтому к котлу отопления обязательно подключение бойлера.
Какие котлы рекомендовано использовать
Для отопления и организации ГВС можно использовать двухконтурные и одноконтурные котлы с бойлерами.
Если у вас в частном доме одна или две точки разбора, много воды не требуется. В этом случае агрегат будет находиться внутри дома и ваш выбор — двухконтурный котёл.
Двухконтурный котёл в системе отопленияА вот для организации ГВС и отопления в большом, двухэтажном доме с котельной на улице нужен только одноконтурный котёл с бойлером. Это обойдётся дороже, но если организуете ГВС в частном жилом коттедже, не экономьте на этом, всё равно придёте к такому решению.
Двухконтурные котлы не предназначены для нескольких санузлов, а ещё они должны находиться непосредственно рядом с местом использования воды, иначе теплопотери будут большие.
Преимущества двухконтурного котла
Если вы хотите наладить ГВС в небольшом частном доме или на даче, то вполне можно использовать двухконтурный агрегат.
Двухконтурный котёл даёт 20 литров горячей воды в минуту. Он простой и экономный. Для того чтобы в доме была горячая вода, надо просто подвести к нему трубу с холодной водой, и тогда с другой стороны горячая вода будет на выходе.
Двухконтурный газовый котёл с встроенным бойлеромВ продаже есть агрегаты с уже встроенными бойлерами. Двухконтурный котёл со встроенным бойлером обеспечит вам стабильный нагрев воды и наладит отопление дома. Но, надо понимать, что объём такого накопителя ограничен функциональными возможностями, он небольшой. Даже в напольных котлах объём не превышает 150 литров, а в настенных и того меньше.
В таких комплектациях система отопления является вторичной функцией, первоначальное место занимает горячая вода и это относится к недостаткам этой схемы. Когда будет использоваться горячая вода по назначению, то она не будет поступать в трубы отопления в качестве теплоносителя. За это время температура в помещениях может понизиться на несколько градусов, хотя это не критично.
Одновременно не получится нагреть воду и пустить теплоноситель в батареи отопления.
Дополнительное подключение бойлера косвенного нагрева
Подключение дополнительного бойлераВ тех частных домах, где уже имеется двухконтурный котёл и менять его на одноконтурный не представляется возможным, увеличить количество горячей воды можно с помощью подключения дополнительного бойлера косвенного нагрева.
Это более трудоёмкий процесс, возможно, вам потребуются дополнительные приборы, которые должны управлять потоками горячей воды и отопления, ведь они есть не во всех двухконтурных агрегатах. Приобрести такие приборы для подключения бойлера вполне реально, но, понятно, что такая установка будет стоить дороже.
Ещё несколько лет назад такое подключение было проблемой, теперь в продаже свободно найдёте комплект для объединения двух приборов
Подключая косвенный бойлер к двухконтурному котлу, вы решаете проблему рециркуляции. То есть, приходя домой, вы сможете включить кран и оттуда потечёт сразу же горячая вода. А при постоянном проживании в частном доме, это очень важно. И хотя двухконтурный котёл дешевле, но не экономьте на комфорте, бойлер косвенного нагрева нужен обязательно.
Советы по установке
Подключение водонагревателя к двухконтурному термоблоку будет происходить в несколько этапов.
Первоначально необходимо установить бойлер, затем соединить все приборы в единую систему и подключить двхконтурный котёл.
Бойлер и котёл обязательно устанавливать рядом, чтобы их можно было связать автоматическим устройством. К такому подключению потребуется и циркуляционный насос.
В случае если подключаете бойлер, то котёл должен быть газовым или твердотопливным, но не электрическим, иначе бойлер будет забирать на себя большое количество электрической энергии, больше половины. В этом случае возникнут проблемы с теплом.
Удачи в решении проблем!
domogreev.ru
Установка бойлера косвенного нагрева – бережное отношение к теплу
Подключение бойлера косвенного нагрева – это возможность покрыть личные потребности касательно горячей воды в негазифицированном многоквартирном, либо же – частном, доме.
Бойлер косвенного нагрева обеспечивает подогрев воды за счет того, что подсоединяется к иному источнику и пользуется заимствованной теплоэнергией – в качестве нагревательного компонента используется отопительные стационарные устройства, центральная система отопления и прочие.

Почему бойлер, а не проточный водонагреватель?
Бойлер косвенного нагрева позволяет получить требуемые объемы горячей воды для каждого жилища и повседневных бытовых и гигиенических нужд жильцов. Также, следует учитывать, что подобный агрегат – достаточно выгодное приобретение. Водонагреватель конкретного типажа позволяет получить такие преимущества в процессе эксплуатации:
- стоимость нагрева жидкости снижается;
- высокая мощность аппарата;
- отменная производительность;
- использование стороннего источника для подогрева.
Возможны варианты, когда установка бойлера косвенного нагрева происходит в качестве альтернативы газовой водонагревательной колонке.
Зачастую, бойлеры подключаются тогда, когда не требуется набирать ванны, а предпочитается душевая кабина – много нагретой воды не требуется и объема бака бойлера вполне достаточно для повседневных нужд.
Единственное, что для полноценной эксплуатации и наибольшей производительности к любому из типажей источников требуется определенная, четко подобранная схема подключения бойлера косвенного нагрева, которая весьма зависима от конкретной вариации водонагревателя.

Виды косвенных бойлеров
Имеется два типажа бойлеров косвенного нагрева.
Встроенный механизм
Бойлеры, которые идут со встроенным управлением предназначаются для установки в систему к газовому котлу, либо же – иному варианту обогрева помещений, которые не оснащены отдельным управляющим и регулирующим устройством.
У описываемого устройства имеется температурное реле, которое согласно ранее установленному алгоритму будет регулировать поступление воды в змеевик.
Для обеспечения подсоединения конкретного вида требуется произвести ряд действий:
- Подвести согласно инструкции к соответствующим разъемам прямую подачу воды и обратную от отопительной системы.
- Затем необходимо выполнить подключение холодного источника воды и подвести к верхнему выводу гребенку для раздачи горячей жидкости.
По завершению возможно заполнять бак и вода будет нагреваться.
Без встроенного механизма
Бойлеры, без предусмотренного встроенного управления, считаются стандартными – они используются для подключения к котлу, который работает согласно какому-то алгоритму и является автоматизированным. Монтаж таких бойлеров предусматривает следующие этапы:
- Предварительную установку датчика температур в определенное отведенное место (присутствует специальное отверстие в корпусе).
- Далее следует подключение к определенному входу котла.
- В качестве завершающего этапа выполняется обвязка бойлера согласно используемой схеме. При использовании такого обыкновенного котла имеется возможность подключаться и к энергонезависимым котлам, но требуется определенная схема.
Требуется помнить, что жидкость в баке бойлера имеется возможность нагревать до температуры, которая будет меньшей, чем температура жидкости в отопительной системе.
Но, следует учитывать, что если температура жидкости в отопительной системе труб не превышает 40оС, то и нагреть при помощи бойлера воду больше, чем до 40оС не получится. Единственное исключение – это бойлеры, которые дополнительно оборудованы тэнами.

Комбинированное устройство
Подобная вариация бойлеров называется комбинированной. Подобные комбинированные котлы с электрическим тэном несут в собственной конструкции также и змеевик.
Тоже интересно: Монтаж раковины с пьедесталом своими рукамиГлавный нагрев при подобной конструкции водонагревателя выполняется за счет змеевика (отвечает за косвенный нагрев жидкости), а тэн лишь подогревает воду до той температуры, которая является необходимой жильцам.
Наиболее целесообразным монтаж комбинированного типажа косвенных бойлеров является тогда, когда в жилище установлен твердотопливный котел – это позволит получать воду высокой температуры даже тогда, когда котел не заправлен горючим, либо же – горючее уже прогорело.
Те косвенники, которые идут со значительными объемами водонагревательных баков, характеризуются несколькими теплообменниками – для уменьшения количества времени, затрачиваемого на нагрев воды.
Подавляющее большинство всех бойлеров оборудованы теплоизоляцией, но также имеются модели и без нее.
Возможности подсоединения
Бойлеры косвенного нагрева могут успешно функционировать с любым из источников горячей воды:
- возможно подключение к одноконтурному котлу;
- можно подсоединить к двухконтурному котлу;
- электрокотел, твердотопливный, газовый могут служить источниками;
- стационарное отопление.
Бойлеры косвенного нагрева могут ставиться на пол, а также могут быть подвешенными к стене. Но, если рассматривать настенные подвесные вариации бойлеров, необходимо учитывать, что их максимальная возможная емкость бака – 200 литров.
Чаще всего монтируются бойлеры от Протерма, так как они являются наиболее оптимальными. Монтаж подобного водонагревателя на стену производиться при использовании стандартных кронштейнов, которые фиксируются в стене при помощи подходящего типажа дюбелей.

Напольные типажи могут обладать вместительностью и успешно нагревать объемы жидкостей, достигающие и полутора тысяч литров.
Они могут прикручиваться к полу для обеспечения большей статичности, но чаще всего подобных дополнительных креплений не предусматриваются.
И первый вариант (настенный), и второй (напольный), могут быть как горизонтального размещения бака, так и вертикального.
Форма нагревательного бака, в большинстве своем – цилиндрическая. Подавляющая часть моделей характеризуются тем, что выводящие патрубки находятся сзади – такая конструкция обуславливается повышением удобства и для упрощения процесса подключения.
Как сопутствующий фактор – улучшение внешневидовых качеств и скрытие большинства труб коммуникации.
На лицевой стороне бойлера предусматриваются специальные разъемы, в которые требуется установить датчики температуры, либо же – автоматическое термореле.
Некоторые вариации, которые изначально не идут комбинированные, позволяют встроить в них дополнительный нагревательный тен для дополнительного подогрева в случае недостаточности мощности исходной системы отопления.
Схема подсоединения к отопительной системе
Бойлеры косвенного нагрева обладают определенной обвязкой, что впоследствии подсоединяется непосредственно к контуру отопления вместе с системой водоснабжения. В том случае, когда бойлер присоединяется к водопроводной системе, требуется:
- холодная вода поставляется в нижнюю часть бака;
- для горячей воды гарантируется возможность выхода из верхнего отсека бака;
- посередине бака бойлера располагается точка рециркуляции.
Контур всегда обязан подсоединяться таким образом, чтобы теплоноситель выполнял перемещение от верхней части в нижнюю – горячий теплоноситель подается посредством верхнего патрубка, а поостывший теплоноситель выходит из нижнего.
За счет подобного типажа подсоединения появляется возможность достигнуть более значительных показателей полезного действия бойлера – согласно физическим законам циркуляции холодных и горячих веществ относительно друг друга.
Процесс выглядит так – жидкость в змеевике идет вниз, разогревая воду в нагревательном баке, слой за слоем, а после выходит через нижний патрубок, возвращаясь в котел, нагреваясь там и вновь проходя цикл в бойлере.
Тоже интересно: Как организовать освещение в ваннойТаким образом происходит максимальный уровень теплоотдачи нагретой жидкости из системы обогрева жилища, которая не только отдает тепло воздуху в жилище, но еще и делится собственной тепловой энергией с используемой в бытовых целях водой.
Бойлеры косвенного нагрева могут подсоединяться согласно нескольким основным схемам, наиболее распространенная из которых – это трехходовой клапан.
Подсоединение посредством трехходового клапана
Трехходовой клапан подразумевает подсоединение бойлера косвенного нагрева с основой из пары контуров – отопительного контура и нагревательного контура, иначе – системы горячего водоснабжения.
За счет использования трехходового клапана имеется возможность обеспечить наиболее равномерное распределение теплоносителя промеж контурами.
Наибольшим приоритетным фактором в подобной схеме подключения будет выступать направленность нагрева накопителя, а вот контур отопления занимает второстепенное место.
Подобный клапан не требует управления со стороны пользователя – все этапы регулировки происходят в автоматическом режиме:
- Для осуществления управления применяется термостат.
- Во время достижения воды определенного критического температурного показателя переключает клапан.
- При переключении, жидкость из системы обогрева помещения переходит в нагревательный змеевик бойлера.
- Выполняется подогрев воды до установленного уровня.
- По достижении водой в нагревательном баке требуемой отметки, клапан переключается в исходное положение.
- Теплоноситель вновь направляется в отопительный контур помещения.
Подобного рода подключение является наиболее распространенным, так как подобная система наиболее удобна при значительном единомоментном расходе горячей воды.

Когда в жилище установлен котел с небольшой мощностью и не обеспечивающий нагрев теплоносителя до высоких температур, следует отдать предпочтение моделям с предустановленными внутренними нагревательными элементами, либо же с возможностью привнесения вспомогательного нагревательного элемента.
Двухнасосная схема и схема обратной циркуляции
При использовании двухнасосной схемы, потоки теплоносителя перемещаются согласно определенному алгоритму, который задается циркулирующими насосами:
- Бойлер и котел подсоединяются параллельно при использовании одного насоса на один аппарат. Функционирование каждого прибора контролируется за счет использования термодатчика нагревательного элемента.
- Для предотвращения сообщения промеж потоками, дополнительно монтируются обратные клапаны на каждый из насосов.
- В конкретной схеме, при условии включения бойлера, отключается отопление и наоборот. Конкретная схема недостаточно целесообразна, так как вода в нагревательном баке бойлера греется достаточно долго, что может привести к полному остыванию труб отопления.
- Для коррекции подобного момента иногда используется система из двух отопительных котлов, что позволяет одновременно работать как бойлеру, так и одному котлу.
- Возвратная циркуляция позволяет получить значительное увеличение скорости при прямой подаче горячей воды. То есть – бойлер начинает работать в относительно проточном режиме.
Тем не менее, подобная схема требует наличия дополнительного третьего входа в резервуаре нагревателя для подсоединения рециркуляции теплоносителя.
Подобная схема позволяет максимально снизить перерасход воды, который происходит при ожидании слива уже остывшей жидкости.
Подобная схема требует подсоединения ряда дополнительных компонентов и их узлов, таких как:
- клапан обратный;
- автоматический воздухоотводчик;
- предохранительный клапан;
- бачок расширительный.
Каждая из схем подсоединения обладает собственными преимуществами и недостатками, тем не менее, наиболее оптимальной в условиях домашнего пользования является схема подсоединения бойлера с использованием трехходового клапана.
vipvannaya.ru
Схемы подключения бойлера косвенного нагрева
Как хорошо, когда все коммуникации в доме проложены. Вам не надо волноваться, что дома нет отопления или горячей воды. Однако не в каждом доме изначально есть все удобства, многим приходится сталкиваться с проблемой выбора отопительного и водонагревательного оборудования. На современном рынке имеется достаточно большое количество водонагревательных приборов. Если вы хотите круглые сутки быть обеспеченными горячей водой, следует купить бойлер косвенного нагрева. Бойлер косвенного нагрева представляет собой водонагреватель, который подключается к системе отопления и системе водоснабжения одновременно. Теплоноситель из системы отопления используется для нагрева воды. Также в бойлере имеется электрический ТЭН, который обеспечивает подогрев воды в случает поломок котла отопления или в период когда он отключен.
…
Содержание:
- Преимущества и недостатки
- Как работает система нагрева воды с помощью бойлера
- Принцип работы бойлера косвенного нагрева
- Подключение бойлера к котлу
- Советы и рекомендации по подключению бойлера косвенного нагрева к отопительной системе
Подключение бойлера косвенного нагрева к двухконтурному котлу Подключение бойлера к одноконтурному котлу
Преимущества и недостатки
Преимущества бойлеров косвенного нагрева:
- для его работы не нужно электричество;
- бесперебойное обеспечение горячей водой;
- можно подключить разные источники обогрева;
Основные недостатки:
- высокая стоимость;
- если объем бойлера большой, то вода нагревается в течение нескольких часов;
- занимает достаточно много места.
Как работает система нагрева воды с помощью бойлера
Система состоит из следующих элементов:
- отопительный одноконтурный или двухконтурный котел;
- циркуляционный насос;
- трехходовой клапан;
- соединительные патрубки;
- бойлер косвенного нагрева.
Бойлеры могут быть двух видов:
При больших объемах бойлеры могут быть лишь напольными.
Принцип работы бойлера косвенного нагрева
Принцип работы довольно прост: вода в бойлер заливается через водопровод, где она постепенно нагревается с помощью отопительной системы. При этом вода внутри бойлера не контактирует с теплоносителем из отопительной системы, что делает ее пригодной к употреблению для любых бытовых нужд. К потребителю вода выводится с помощью специальных отводов. Возможен одновременный выход на разные краны, что делает возможным потребление воды одинаковой температуры в разных помещениях.
Подключение бойлера к котлу
Вода циркулирует в системе по двум трубам – подающей и обратной. Обычно бойлер устанавливается в том же помещении, что и котел. При подключении бойлера к котлу подающая труба из котла отопления подает теплоноситель к радиаторам и бойлеру, то есть, равномерно. После того, как вода проходит внутри бойлера, она будет возвращаться в обратную трубу, которая ведет к котлу. Другими словами, бойлер будет обогреваться по принципу радиаторов: труба подачи заполняет и нагревает прибор, а обратная труба выводит воду из него в систему и транспортирует ее обратно к котлу.
Подключение бойлера косвенного нагрева к двухконтурному котлу
В основе такой системы будет двухконтурный отопительный котел. Этот котел предусматривает одновременный подогрев воды для системы отопления и водоснабжения в двух независимых контурах. Но при использования воды из контура водоснабжения снижается температура в отопительной системе. Поэтому вода из самого котла может использоваться лишь в небольших количествах без ущерба температуре отопления, например, для того, чтобы помыть посуду. Для того чтобы использовать воду в больших количествах, используют бойлер косвенного нагрева.
Температура воды внутри бойлера зависит от температуры воды на выходе из котла. Чем выше температура воды на выходе, тем более высокую температуру воды можно получить внутри бойлера. На бойлере имеется регулятор температуры. Когда температуры воды в бойлере достигнет установленного значения значения, срабатывает трехходовой клапан, и вода от системы отопления перестает подаваться к бойлеру. Трехходовой клапан устанавливается после циркуляционного насоса, который обеспечивает циркуляцию воды по системе. Температурный датчик должен быть подключен к циркуляционному насосу.
В случае подключения бойлера к двухконтурному котлу необходимо определиться, какая система находится в приоритете — отопления или горячего водоснабжения.
- Если приоритет отдан системе горячего водоснабжения, то бойлер устанавливается параллельно системе отопления через термостатическую головку.
- Если в приоритете система отопления, то бойлер устанавливается последовательно системе отопления, термоголовка в этом случае не нужна.
Для использования бойлера в теплые период необходимо предусмотреть отключение ситемы отопления с помощью кранов. В этом случае котел в летний режим переводить не нужно. Если бойлер стоит последовательно системе отопления, то нужно предусмотреть байпас. Система отопления перекрывается кранами, байпас открывается. Если бойлер стоит параллельно системе, то байпас ставится на термостатическую головку и открывается на лето.
Подключение бойлера к одноконтурному котлу
В одноконтурных котлах нет дополнительного подогрева воды для потребления. Такой котел работает только для отопления. Поэтому бойлер будет единственным источником горячей потребительской воды. Принцип подключения – с помощью патрубков бойлер соединяется с системой отопления. После котла также устанавливается насос и трехходовой кран для перекрытия воды. Недостаток системы с одноконтурным котлом — если бойлер выйдет из строя, вы останетесь без горячей воды.
Советы и рекомендации по подключению бойлера косвенного нагрева к отопительной системе
- При покупке выбирайте бойлер, из расчета, что на каждого человека должно приходиться примерно 20 литров воды.
- Обязательно подключайте заземление к бойлеру
- На выходе горячей воды нужно обязательно устанавливать гидроаккумулятор для амортизации гидроударов и компенсации теплового расширения.
- Возле бойлера обязательно нужна розетка, чтобы иметь возможность пользоваться горячей водой в случае отключения отопления. Вы легко сможете использовать тэны бойлера для подогрева воды, даже если отопления не будет очень долго.
- На подающей и обратной трубе обязательно устанавливают краны, чтобы иметь возможность отключить бойлер для ремонта или осмотра, отопление при этом будет продолжать работать.
- Лучше располагать бойлер максимально высоко, выше уровня радиаторов, тогда нагрев воды будет осуществляться быстрее.
Бойлер косвенного нагрева идеален для обеспечения горячей водой семьи из нескольких человек. При использовании бойлера возможно одновременное использование воды в разных помещениях.
www.komfortek.com
www.teplogidromash.ru
Как подключить бойлер косвенного нагрева к газовому котлу — схема обвязки
Отопительные системы используются не только непосредственно для обогрева помещения, но и обеспечения дома горячим водоснабжением. Для этих целей успешно используются бойлеры. Они служат для накопления и нагрева горячей воды. Подключаются как к одноконтурным, так и двухконтурным котлам. Используются такие системы повсюду: в квартирах в Москве или других больших городах или даже в частных домах местного нахождения. В продаже имеется большое количество моделей от разных производителей: «Протерм», «Бош», «Будерус», «Вайлант», «Лемакс», «Скат», Baxi, Slim.
Что такое бойлер косвенного нагрева
Бойлер такого типа представляет собой водонагревательный элемент, который обеспечивает горячей водой абсолютно всех домочадцев. Системы без бойлерного отопления не всегда могут обеспечить всех потребителей горячей водой нужной температуры и с нормальным давлением, так как он компенсирует недостаточный объем воды в системе ГВС при большем расходе. Такие ситуации возникают чаще всего в больших семьях, когда одновременно требуется помыть посуду, машину, принять душ и прочее.

Главным отличием бойлера косвенного нагрева является отсутствие собственного нагревательного элемента, предусмотренного в конструкции. Вместо него используется какой-либо внешний источник тепла: это может быть система центрального отопления, собственный газовый или электрический котел. Бойлерные баки накапливают горячую воду и долго сохраняют ее температур практически неизменной, так как обладают очень низким процентом тепловых потерь. При большом объеме бака лучше отвести под котел и нагреватель отдельную котельную.
Особенности и виды
Положительными особенностями использования именно бойлеров, а не нагревательных приборов проточного действия является:
- Возможность нагрева особо больших объемов воды.
- Компенсация объема при нехватке воды нужной температуры в системе ГВС, что позволяет одновременно выполнять несколько операций, требующих больших порций воды.
- Очень низкая цена нагретой воды. Секрет этого кроется в принципе действия бойлера данного типа: на нагрев не тратится никакой дополнительный энергии, а тепло бак получает от косвенного источника.
- В отличие от проточных моделей нагреватели бойлерного типа могут применяться для нагрева воды из различных потоков противоположных направлений.
- Для работы косвенного бойлерного отопления можно использовать любой вид энергия, начиная от газовых котлов и заканчивая альтернативными источниками.
К негативным моментам использования нагревателей подобного вида относится:
- Высокая цена оборудования: не только самого бойлера, но и источника тепла (даже самый дешевый котел выйдет дороже, нежели вполне мощный нагревательный элемент проточного принципа действия).
- Большое время нагрева при объемах около 100 литров.
- На время нагрева эффективность отопительной системы в помещении снижается, так как часть мощности уходит на нагрев воды.
- Вся конструкция занимает слишком много пространства. Так как бойлер и котел нужно устанавливать в непосредственной близости друг от друга, под данную систему часто приходится отводить целое помещение в доме.
Бойлеры косвенного нагрева встречаются в продаже двух видов:
- С собственным автоматизированным управлением. Такие модели используются при работе с котлами без соответствующей автоматики. В данных бойлерах вход в змеевик блокируется или открывается в зависимости от температуры воды в системе ГВС с помощью собственного термодатчика и нескольких клапанов. При монтаже таких устройств только нужно правильно соединить разъемы для входа и выхода теплоносителя из змеевика, а также порт для подачи холодной воды.
- Без автоматики. Такие бойлеры успешно работают с котлами, оснащенными нужной автоматикой. При монтаже помимо входа/выхода теплоносителя и холодного водоснабжения нужно позаботиться о подключении соответствующего датчика, отходящего от котла. После этого нужно установить обвязку согласно заданной схеме.
Важно! При использовании данного типа нагревательных элементов нужно помнить, что горячая вода в системе всегда будет чуть холоднее температуры теплоносителя. Поэтому, если котел работает на минимальной мощности, то можно и не получить достаточно горячей воды. Выход из такой ситуации есть. Для этого используют бойлеры смешанного типа: в них присутствует змеевик для нагрева и автономный нагревательный элемент для доведения температуры до нужной. Такие устройства лучше всего применять совместно с котлами на твердом топливе (так как вода останется горячей даже после прогорания дров или угля).
Устройство
Внешний вид бойлера подобного типа таков, что он походит на обычный бак формы цилиндра. Внутреннее устройство его несколько сложнее. Основные составные части следующие:
- Внешний корпус.
- Слой теплоизоляции. Он делает потери тепла предельно низкими (около 3 градусов в сутки).
- Сам бак, материалом для которого практически на всех моделях служит нержавеющая сталь. Объем его моет достигать 100, 150 и даже 200 литров.
- Термометр. Служит для наблюдения и регуляции температуры жидкости в баке.
- Анод на основе магния. Данная деталь берет на себя все негативные химические воздействия и поэтому его довольно часто придется менять. Служит для защиты всех остальных узлов устройства от коррозии.
- Теплообменник, осуществляющий переход тепловой энергии от теплоносителя к пока еще холодной воде. Выполнен в форме спирали, материалом для которой служит трубка из латуни.
- Большинство новых моделей в своей конструкции имеют также и дополнительный источник тепловой энергии. Это делает возможным автономную работу нагревателя. Такие устройства называются комбинированными.
- Термореле.
Схема подключения
Схема подключения бойлера косвенного обогрева может быть одной из двух:
- С приоритетом. В этом случае теплоноситель сначала отправляется в теплообменник бойлера, а затем уже уходит в радиаторы отопления. Это считается лучшим вариантом, несмотря на то, что слегка страдает система отопления. Вода греется в таком случае максимум 20 минут, за это время жилище не успеет остыть так сильно, чтобы организм человека мог это почувствовать.
- Схема без приоритета направлена на первоначальное отправление теплоносителя к остальным источникам потребления тепла.
Варианты схем обвязки
В зависимости от расположения узлов и особенностей контуров отопления применяются различные схемы обвязки.
С двумя циркуляционными насосами
В случае, если котел и бойлер были установлены параллельно, для каждого из потоков будет использоваться отдельный насос.

Около каждого из них необходимо поставить по обратному клапану.
С гидравлической стрелкой
Для распределения тепла в равной степени между несколькими потоками отопления используют гидравлические системы со стрелкой.

Их применение уничтожает перепады давления в различных контурах.
Трехходовой клапан с сервоприводом
Данный клапан регулирует распределение теплоносителя между контуром ГВС и контуром отопления в автоматическом режиме.
Метод возвратной рециркуляции в системе ГВС
Для более быстро нагрева воды ГВС используется метод рециркуляции с образованием кольцевой системы.


Для полноценной ее работы потребуется установить: обратный клапан, клапан предохранения от избытка давления, бачок расширения, автоматический отвод воздуха.
Подключение к разным котлам
В зависимости от типа котла бойлер может подключаться по-разному:
Принцип работы котла с бойлером
Принцип действия данного прибора довольно прост. В полости бака проходит латунная или стальная трубка, изогнутая в спираль для большей площади контакта с жидкостью. Она носит название змеевик. В змеевике происходит постоянная циркуляция теплоносителя от косвенного источника тепловой энергии. Циркуляцию обеспечивает встроенный в него либо в бойлер специальный насос под управлением автоматики: в момент достижения нужного температурного режима в системе циркуляция теплоносителя в контуре со змеевиком прекращается. После нагрева воды в баке ее температура долгое время останется неизменной благодаря хорошему слою теплоизоляционных материалов.
Важно! Каждый водонагревательный элемент подобного типа имеет два разъема для входа и выхода. К первому подключается вывод от котла, по которому поступает теплоноситель. К разъему выхода подключаются потребители горячего водоснабжения.
Советы и рекомендации
При монтаже бойлера для обеспечения безопасности и надежности работы нужно выполнять некоторые рекомендации:
- При подсоединении устройства необходимо создать заземление.
- На выходном разъеме желательна установка гидроаккумуляторов. Это снизит риск гидроударов, а также скомпенсирует расширению жидкости под воздействием тепла.
- При установке моделей нового поколения нужно предусмотреть наличие розетки в непосредственной близости. Это нужно для подключения контура автономной работы.
- Для удобства и простоты последующего обслуживания на входах и выходах рекомендуется монтировать краны и вентили. Это поможет в нужный момент полностью отключить прибор от сети водоснабжения для проведения различных работ.
- Для более быстрого прогрева жидкости в баке бойлер следует подвешивать на максимальной высоте над батареями отопления.
- Устройство нужно подключать как можно ближе к котлу отопления.
- Если котел является настенным, то и бойлер лучше покупать для подвешивания на стену. Также стоит поступать и с напольными конструкциями.
- Выбирать объем бака нужно, учитывая мощность котла. При слишком большом выбранном объеме придется не только использовать холодную воду, но и, возможно, мерзнуть дома, так как это негативно скажется и на эффективности отопления помещения.
Приобретать котел и подключенный к нему бойлер лучше всего у одного и того же производителя. Это уменьшит количество конфликтов автоматических систем, а также упростит процесс монтажа и эксплуатации устройства.
Использование бойлера косвенного нагрева — хорошее решение для больших семей, живущих в частном владении, где расход горячей воды достаточно высок. Такой подход достаточно экономичен, так как отдельно не оплачивается источник энергии для работы бойлера. При выборе его в магазине главное — подобрать правильный объем, исходя из мощности косвенного источника отопления. Сделать такой вид нагревательной системы дома и подключить ее можно своими руками за несколько шагов.
www.tproekt.com
