Трехходовой смесительный клапан с термоголовкой для обвязки тт котла – Как подобрать трехходовой клапан для твердотопливного котла, принцип работы
Схемы обвязок твердотопливного котла
подключение твердотопливного котла

У домовладельцев после приобретения котла, возникают вопросы об обвязке и внедрении его в систему теплоснабжения дома.
Котел Таймень относится к котлам длительного горения, где объем загрузки топлива рассчитан на более длительную автономную работу, и безусловно есть ряд определенных условий, для надежной и безаварийной эксплуатации котла. Одно из главных условий — температура обратного теплоносителя (воды) из системы отопления ДОЛЖНА БЫТЬ НЕ МЕНЕЕ 60 С. Это связано с тем, что в дровах даже сухих, содержится очень много влаги и смол, которые при низких температурах (ниже 60) обильно выделяются в топливной шахте котла, что вызывает неприятные последствия при работе.. Итак, как же решить данное условие, рассмотрим варианты подключения котла:
Схема №1
Самая распространенная и простая схема, когда с помощью насоса вода последовательно проходит через котел, систему отопления, и так по кругу..
(1) — котел
(2) — предохранительный клапан (в комплекте с котлом)
(4, 11, 12) — запорные краны
(5) — циркуляционный насос
(6) — сетчатый фильтр
(8) — закрытый расширительный бак (экспанзомат)
Основной недостаток данной схемы связан с тем, что для выдерживания главного условия (обратка не ниже 60С), Вы не можете подать воду в систему отопления ниже этой температуры… При старте на холодную систему отопления, Вам понадобится долго времени на прогрев теплоносителя в котле выше 60С весной и осенью, когда на улице не так холодно как зимой, в отопление нельзя подавать воду с температурой выше 60 С иначе Вам придется открыть все форточки, будет ОЧЕНЬ ЖАРКО..
Cхема №2
Часто практикуется среди монтажников систем отопления… 
появляется дополнительное устройство, поз (7) — термостатический смесительный клапан 1″ ( ESBE VTC511, t=60С), с помощью которого при понижении температуры обратной воды ниже 60, открывается перемычка и часть воды с подающего трубопровода подмешивается в обратный трубопровод, тем самым немного подняв температуру (в нашем примере с 55 до 60 градусов) Если сравнить схему №1 и Схему №2 то проблема перетопа помещения сохраняется, т.е. слишком горячая вода направляется в систему отопления, что по прежнему создает неудобство в осенне-весенний период (ОЧЕНЬ ЖАРКО).
Собранную готовую обвязку Вы можете приобрести в нашем магазине
Схема №3
Для возможности снижать температуру воды направляемой в систему отопления устанавливается дополнительный насос (14) и трехходовой клапан (13). Вода из обратного трубопровода при этой схеме может подмешиваться в подающий (за счет насоса). Данная схема целиком соответствует требованиям безотказной работы связки котел — система отопления.
(1) — котел Таймень
(2) — предохранительный клапан 1,5 бар
(5) — насос циркуляционный котлового контура (типа Wilo Star-RS 30/6)
(6) — фильтр (грязевик) сетчатый
( 7) — термостатический смесительный клапан 1″ ( ESBE VTC511, t=60С)
(8) — мембранный расширительный бак (экспанзомат)
(13) — Клапан трехходовой смесительный 1″ (TOURDIVERT или ESBE VRG131)
(14) — насос циркуляционный контура системы отопления (типа Wilo Star-RS 30/7)
Собранную готовую обвязку, которая состоит из двух частей (готовая обвязка 3.1, 3.2), Вы можете приобрести в нашем магазине.
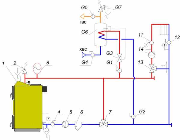
Схема №4
Многие домовладельцы, хотят использовать дополнительно возможности котла для нагрева горячей воды (ГВС), это также полезно для работы котла (своего рода теплоаккумулятор) в случае небольшой тепловой нагрузки на систему отопления. В схему №3 добавляется бойлер косвенного нагрева с необходимой обвязкой.. 
(G1,G2,G4,G5) — краны шаровые латунные
(G3) — Термостатический клапан прямой Heimeier Standart Ду20 + Термостатический элемент K с погружным датчиком, Heimeier
(G6) — Бойлер косвенного нагрева горячей воды (Drazice OKC 160 NTR)
(G7) — предохранительный клапан бойлера Ду15, 6 бар
Схема №5
Если Вы ограничены в денежных средствах, то схему №4 можно упростить…. 
Убираем темостатические клапаны поз.7 и G3, при этом по трубопроводу нагрева бойлера (по линии кранов G1-G2) будет происходить постоянный подмес подающей воды в обратный, тем самым поднимая температуру воды перед котлом. Но чудес не бывает ,у этой схемы есть два минуса: возможно переохлаждение обратки (ниже 60С) при нагреве свежей порции воды (еще холодной) и нагрев воды в баке до очень горячего состояния 65-90 С. Второй недостаток убирается установкой термостатического смесителя (G3) на выходе воды из бака (например ESBE VTA321 3/4″, 35-60С)
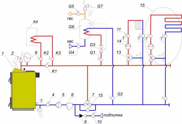
Схема №6
По желанию в схему №4 можно добавить резервный электрокотел или дополнительный контур с другим температурным графиком, например теплые полы. Для эксплуатации электрокотла с температурой уставки теплоносителя ниже 60С, требуется установка байпасного крана (15) в обход антиконденсационного клапана (7)
(1) — котел Таймень
(2) — предохранительный клапан 1,5 бар
(K1-K3, 11,12, 15, G1,G2,G4,G5) — краны шаровые латунные(5) — насос циркуляционный котлового контура (типа Wilo Star-RS 30/6)
(К4) — резервный котел
(6) — фильтр (грязевик) сетчатый
(7) — термостатический смесительный клапан 1″ ( ESBE VTC511, t=60С)
(8) — мембранный расширительный бак (экспанзомат, например Flexcon C 25)
(G3) — Термостатический клапан прямой (Heimeier Standart Ду20) + Термостатический элемент K с погружным датчиком, Heimeier)
(G6) — Бойлер косвенного нагрева горячей воды
(G7) — предохранительный клапан бойлера Ду15, 6 бар
(13) — Клапан трехходовой смесительный Ду 25 (TOURDIVERT или ESBE VRG131)
(14) — насос циркуляционный контура системы отопления (типа Wilo Star-RS 30/7)
(15) — узел смешения теплого пола
Схема №7
Для домовладельцев желающих сэкономить на обвязке котла схожей со схемой №3, можно установить вместо дорогостоящего термостатического смесительного клапана (поз. 7 в схеме №3) на перемычку котловой насос управляемый электронным термостатом (10), термостат настраивается таким образом, что насос (5) работает до тех пор пока температура обратки не достигнет 60С 
(1) — котел Таймень
(2) — предохранительный клапан (в комплекте с котлом)
(3, 4, 9, 11, 12) — запорные краны
(5) — циркуляционный насос
(6) — сетчатый фильтр
(7, 8) — обратный клапан
(10) — накладной термостат
(13) — Клапан трехходовой смесительный Ду 25 (TOURDIVERT или ESBE VRG131)
(14) — насос циркуляционный контура системы отопления (типа Wilo Star-RS 30/7)
(15) — закрытый расширительный бак (экспанзомат)
Схема №8
Во многих городах России в магазинах торгующих сантехническим и отопительным оборудованием невозможно найти трехходовые вентили и клапана, а хочется реализовать полноценную схему обвязки схожей со схемой №3, так как же быть? Выход есть! Можно изменить схему №7 и вместо трехходового смесительного клапана (13) перед перемычкой смешения с обратным клапаном (8) установить балансировочный клапан или обычный ВЕНТИЛЬ тонкой регулировки (11). Схема работает следующим образом, при желании понизить температуру воды в системе отопления, Вы закрываете немного вентиль (балансировочный клапан) и циркуляционный насос подмешивает из обратного трубопровода в подающий воду по смесительной перемычке. Единственный недостаток схемы, нужно подобрать скорость циркуляционного насоса так, что бы при полностью открытом балансировочном клапане (вентиле) небыло подмеса воды из обратки. 
(1) — котел Таймень
(2) — предохранительный клапан (в комплекте с котлом)
(3, 4, 9, 11, 12) — запорные краны
(5) — циркуляционный насос
(6) — сетчатый фильтр
(7, 8) — обратный клапан
(10) — накладной термостат
(11) — Клапан балансировочный (вентиль)
(13) — насос циркуляционный контура системы отопления (типа Wilo Star-RS 30/7)
(14) — закрытый расширительный бак (экспанзомат)
Схема №9
Каждый домовладелец в России задумывается, что будет с котлом и системой отопления при отключении электроэнергии ? Как продолжить отбор теплоты и не дать котлу закипеть?Есть два способа решения данной проблемы:
1) купить источник бесперебойного электроснабжения с аккумулятором приличной емкости и преобразователем с чистым синусом
2) предусмотреть работу схемы обвязки котла и системы отопления на естественной циркуляции теплоносителя, но как быть со всевозможными клапанами? Ответ на этот вопрос учтен в схеме приведенной ниже..
В схему №3 добавляется обводные трубопроводы с л
Готовая часть узла присутствует в нашем магазине
(1) — котел Таймень
(4, 11, 12) — запорные краны
(5) — насос циркуляционный котлового контура (типа Wilo Star-RS 30/6)
(6) — фильтр (грязевик) сетчатый
( 7) — термостатический смесительный клапан 1″ ( ESBE VTC511, t=60С)
(8) — открытый расширительный бак
(2, 10) — лепестковый обратный клапан
(13) — Клапан трехходовой смесительный 1″ (TOURDIVERT или ESBE VRG131)
(14) — насос циркуляционный контура системы отопления (типа Wilo Star-RS 30/7)
Схема №10
В схеме №6 мы рассмотрели как последовательно установить простейший электрокотел, но бывают в продаже или уже установлены в доме электрокотлы со своим насосом, автоматикой и пр. С таким оборудованием можно добиться автоматического перехода на электроотопление например при прогорании топлива в котле Таймень или по команде GSM модема.
Реализуется это установкой эле
ктрокотла параллельно твердотопливному с добавлением 2-х обратных клапанов ( 9,10) предотвращающих обратные течения при автоматическом запуске электрокотла, например по комнатному термостату…
Схема №11
Несмотря на то, что котлы Таймень, можно с комфортом использовать круглый год без теплоаккумулятора (ТА), есть потребители желающие добавить в схему обвязки котла теплоаккумулятор. Желательно использовать ТА высокий, на сколько позволяет помещение котельной, и предусмотреть естественную циркуляцию между котлом и ТА при отключении электроэнергии, это достигается установкой обратного лепескового клапана (поз.2) в обход антиконденсационного клапана (поз.6) . Для постепенной разрядки и сохранения стабильной температуры в системе отопления, рекомендуем устанавливать трехходовой термостатический смесительный клапан (поз.13)
Надеемся, что это статья внесла некоторое понимание в принципах обвязки твердотопливного котла, и Вы сделаете отличную индивидуальную котельную, а в доме будет всегда тепло !

www.koteltt.ru
Обвязка твердотопливного котла – схема обвязки и группа безопасности
При установке ТТ теплогенератора в котельной, обвязка твердотопливного котла более всего напоминает такую же схему для дизельного агрегата. Почему? Потому что настенных ТТ котлов, как известно не бывает, равно как и дизельных. Все остальные теплогенераторы – газовые, электрические и т.п., бывают настенного исполнения.
Соответственно, во многих моментах обвязка твердотопливного котла отопления может быть реализована так же, как и для других напольных котлов. При этом схема подключения твердотопливного котла отопления все-таки отличается на пару моментов. О них – ниже.
Итак, смотрим. Перед тем, как подключить твердотопливный котел отопления, надо готовить к его «приему» котельную. О том, какое это должно быть помещение, будет писать Миша Вохмянин, у него есть для этого материал, он писал недавно статью для строительного журнала, собирал все параметры.
Скажу только, что схема установки твердотопливного котла подразумевает для некоторых моделей усиленное основание. Это не отдельный фундамент как под отопительную печь из кирпича, все таки ни один бытовой ТТ котел не весит 5-7 тонн.

Но и теплогенератор весом в 300-450 килограммов уже не поставишь просто на пол по деревянным лагам в любом помещении жилого дома. А именно столько весят хорошие мощные ТТ котлы, изготовленные из чугуна полностью – и топка, и жаротрубный теплообменник.
Тем более, что большие шахтники с большой объемной топкой тоже, например, весят немало, даже стальные.
Итак, что касается нашего вопроса, посмотрим подключение твердотопливного котла по нескольким вариантам. Схема подключения твердотопливного котла отопления к СО может быть реализована в следующих видах:
- ТТ котел в открытой системе отопления с ЕЦ и с радиаторами.
- ТТ котел в закрытой системе отопления с ПЦ с радиаторами.
- ТТ котел с теплоаккумулятором в закрытой системе с ПЦ с радиаторами.
- ТТ котел с теплоаккумулятором в закрытой системе с ПЦ с теплыми полами.
- Комбинированная схема подключения твердотопливного котла в системе отопления с радиаторами и теплыми полами.
Сразу давайте оговоримся, что любые низкотемпературные системы отопления, к которым относится система с ТП, потребуют дополнительных устройств, которые будут отвечать за безопасность системы и за ее беспроблемное функционирование.

Обвязка твердотопливного котла должна будет включать в себя следующие дополнительные элементы:
- Тепловой аккумулятор или буферная емкость – у них разные объемы.
- Трехходовой клапан для твердотопливного котла – осуществляет подмес холодной воды.
- Обязательный термостат в системе управления твердотопливным котлом.
Если говорить о простой системе отопления с радиаторами, то можно подключать ТТ котел напрямую, через группу безопасности. Однако, чтобы исключить закипание системы и смягчить скачки при тепловом расширении системы, когда котле выходит на полную мощность, схема обвязки твердотопливного котла включает в себя буферную емкость.
Буферная емкость – это не теплоаккумулятор. Хотя тепловой аккумулятор можно использовать как буферную емкость. Буферная емкость, она еще называется емкостный гидравлический разделитель, имеет минимальный объем, подбираемый из такого расчета, что на каждые 1000 ватт тепловой мощности котла приходится 10 литров емкости.

То есть на котел в 20 квт надо ставить емкость объемом в 200 литров. Использовать буферную емкость как тепловой аккумулятор не получится. Минимальный объем эффективного теплоаккумулятора для небольшого дома начинается от 800-1000 литров.
Схема обвязки ТТ котла
Правильная обвязка твердотопливного котла своими руками может быть выполнена только при условии полного соблюдения правил таких работ. Про дымоходы для ТТ котлов я уже писал – там есть свои особенности.
Начнем с обратки, то есть, со входа холодной воды в теплогенератор. На обратке ставится циркуляционный насос, в случае использования закрытой СО с принудительной циркуляцией. Насос ставится именно на обратке, он нагнетает воду в котле. Если ЦН будет установлен на подаче из котла, то там он долго не протянет.

Почему? Потому что выход теплоносителя из ТТ котла высокотемпературный.
Если дизельный или газовый котлы выдают на выходе от 40 до 65 градусов, установленные автоматикой котла, то на выходе ТТ котла – от 60 до 90 градусов в штатном режиме.
Труба подачи холодной воды подключается к входному патрубку котла. Обычно он располагается в нижней части котла.
Труба подачи горячей воды из котла подключается к выходному патрубку котла. Обычно этот патрубок расположен в верхней части котла. Такое расположение позволяет использовать ТТ котлы в системах с естественной циркуляцией теплоносителя.

Труба выхода горячей воды из котла имеет температуру в штатном режиме от 60 до 90 градусов Цельсия. В нештатном режиме труба может иметь на внутренней поверхности температуру перегретого пара 105-110 градусов Цельсия, а на внешней части у патрубка котла – до 200-350 градусов Цельсия – от самого перегретого котла.
Потому труба подачи горячего теплоносителя должна исполняться из металла, лучше из меди. Хотя и стальная труба также исправно будет справляться со своими обязанностями.
Далее следует группа безопасности твердотопливного котла. Что входит в ее состав – смотрите ниже.
Далее подключается расширительный бак системы отопления. Бак может быть подключен на подаче, может быть подключен на обратке. Особой роли это не играет.

Основное правило, которое устанавливает схема обвязки твердотопливного котла – между системой отопления и расширительным баком не должно быть никакой запорной арматуры.
Что входит в группу безопасности котла
Группа безопасности твердотопливного котла включает в себя три элемента:
- Манометр, показывающий давление в системе на выходе котла.
- Аварийный клапан сброса давления, настроенный на верхнее значение допустимого давления в СО.
- Автоматический воздухоотводчик.
Для удобства эксплуатации манометр группы безопасности имеет дополнительную стрелку, устанавливаемую вручную, которая показывает предел допустимого давления теплоносителя в системе отопления.
Аварийный клапан сброса давления настраивается на сброс теплоносителя при превышении установленного предельного давления. Обычно рабочее давление в системе отопления составляет 1,5-2 атм, клапан сброса настраивается на 3 атм.
Воздухоотводчик выводит воздух при заполнении системы отопления теплоносителем. При повышении давления в системе отопления до рабочего уровня, клапан воздухоотводчика закрывается.

Далее воздух можно выпускать через верхний кран сброса воздуха в системе или через краны Маевского в каждом отдельном радиаторе.
Группа безопасности твердотопливного котла должна ставиться на выходе из ТТ котла, на подаче горячей воды в систему отопления. Только такая схема обвязки твердотопливного котла с использованием группы безопасности правильная.
Случалось видеть такое, что группа безопасности твердотопливного котла устанавливалась на обратке системы отопления. В этом случае и котел уже сможет взорваться, и трубы системы отопления расплавятся, а группа безопасности все так и не сработает.
Подмес холодной воды в систему отопления с ТТ котлом
Чтобы осуществить подмес холодной воды с систему отопления используется трехходовой клапан для твердотопливного котла. Это устройство позволяет поддерживать установленную температуру в следующих системах:
- Система отопления с теплоаккумулятором.
- Низкотемпературная система отопления с теплыми полами.
Трехходовой клапан для твердотопливного котла производит подмес холодной воды из обратки в подачу горячей воды от котла, регулируя тем самым общую температуру подачи. Если установлена температура подачи в теплые полы 45 градусов Цельсия, а на выходе из котла, например, 70 градусов Цельсия, трехходовой клапан будет мешать горячую воду из подачи и остывшую воду из обратки до нужного значения.

Чтобы эффективно использовать трехходовой клапан для твердотопливного котла, нужно ставить его после теплового аккумулятора. В этом случае котел на полной мощности будет греть воду в тепловом аккумуляторе, а трехходовой клапан будет мешать горячую воду из теплоаккумулятора с холодной водой из обратки.
Схема обвязки твердотопливного котла:

kotlobzor.ru
Трехходовой клапан для твердотопливного котла,принцип работы
Установка трехходового клапана в системе теплоснабжения позволяет распределить потоки горячей воды и добиться равномерного нагрева радиаторов или теплого пола. Дополнительно он может выполнять защитную функцию – предотвращает попадание горячего теплоносителя в обратную трубу. Именно поэтому рекомендуется ставить термостатический трехходовой клапан для твердотопливного котла.
Принцип работы
Конструкция устройства относительно простая и состоит из корпуса с тремя входными патрубками. С помощью управляющей системы происходит
перераспределение тепловых потоков. Благодаря устройству трехходового клапана газового котла он может выполнять смесительные, разделительные или переключающие функции.
Принцип работы устройства основан на частичном или полном перекрытии полезного сечения одного из патрубков регулирующей системы. Таким образом могут смешиваться два потока (горячая и холодная вода). Для подобного распределения используют такие механизмы:
- Шток. Его регулировка по высоте происходит с помощью резьбы.
- Шариковый. В сфере, соединенной со штоком, есть сквозное отверстие. При изменении положения шара происходит перекрытие теплового потока или его смешивание с холодным.
- С регулировочной заслонкой.
Наиболее точные показатели смешивания у моделей с регулировочной заслонкой. Но их настройки могут сбиться из-за резкого перепада давления. В автономных отопительных системах чаще всего используют смесители со штоком.
Подобные устройства по умолчанию интегрированы в конструкцию многих газовых котлов. С их помощью происходит охлаждение обратного потока теплоносителя, если его температура выше критической. Поэтому замена трехходового клапана на котлах Navien Ace или аналогичных им моделей может выполняться только на оригинальный.
Параметры выбора клапана для обвязки котла
В автономной отопительной системе с твердотопливным котлом трехходовой клапан выполняет две функции – регулировку температуры теплоносителя без изменения режима работы теплоснабжения или охлаждение воды в обратной трубе. Также они применяются для комплектации распределительного коллектора для теплого пола.

Для выбора оптимальной модели необходимо учитывать такие характеристики устройства:
- Принцип управления – гидравлический, пневматический или электрический. Для автономного отопления дома используют трехходовые клапана с пневматическим или электрическим приводом. Температурный датчик (выносной или встроенный) коммутируется с блоком управления, который регулирует положение штока.
- Сечение входных патрубков. Их рабочий диаметр не может быть меньше размеров подключаемого трубопровода. В противном случае это создаст разность давления, что станет причиной гидроудара.
- Номинальное и максимальное рабочее давление и температура.
- Материал изготовления. Хорошо зарекомендовали модели из сплава латуни. Одноконтурный настенный газовый котел с трехходовым краном чаще всего комплектуется именно такими устройствами.
Дополнительно учитывается стоимость и возможность подключения к блоку управления работой системы отопления. Если выполняется замена в котле Аристон привода трехходового крана — напряжение на входе и выходе должно соответствовать номинальному значению, указанному в инструкции по эксплуатации. Это касается попыток установить не оригинальную модель, а аналог от другого производителя.
Рекомендации по установке и эксплуатации
Для интеграции смесительного устройства в систему отопления нужно изучить инструкцию. Затем следует определить место установки и функции, которые будет выполнять трехходовой клапан. Если он предназначен для охлаждения теплоносителя в обратной трубе – потребуется провести магистраль с холодной водой. Рекомендуемое место монтажа – за 1,5-2 м до подключения к котлу. При этом выполняется правильная установка трехходового клапана на котлах — обвязка (воздухоотводчик и спускной клапан) должна стоять до смесительного узла.

Дополнительно учитываются такие моменты:
- Направление хода теплоносителя. На корпусе клапана нанесены стрелки, указывающие движение потоков.
- Регулировка. У механических моделей есть терморегулятор с нанесенной температурной разметкой. При подключении к электронному блоку управления проверяется смешивание для различных режимов работы системы.
- Монтаж циркуляционного насоса выполняется между блоком смешивания и котлом.
После установки рекомендуется проверить работу трехходового клапана. Для этого на определенных участках трубопровода устанавливаются температурные датчики. После регулирования тепловых потоков температура на этих участках должна соответствовать расчетной с учетом допустимой погрешности.
Марки термосмесительных клапанов
Перед приобретением трехходовых смесительных устройств рекомендуется провести анализ рынка. Для этого можно посетить ближайший специализированный магазин или проверить наличие моделей с требуемыми параметрами в интернете. В последнем случае рекомендуется ознакомиться с инструкцией, так как указанные на сайте характеристики могут отличаться от данных производителя.

Среди наиболее популярных брендов можно выделить:
- Esbe. Компания предлагает модели с автоматической регулировкой положения штока. Ее продукция отличается качеством, но имеет высокую стоимость. Цена модели VTA312 — 2610 р.
- Afriso. Популярный европейский производитель, номинально ставший родоначальником этого типа запорной арматуры. Клапан ARV384 для автономного теплоснабжения стоит от 3845 р.
- Herz. Специализируется на изготовлении бюджетных моделей. В ассортименте есть устройства с механической регулировкой CALIS TS RD по цене от 1530 р.
Помимо этих торговых марок на рынке присутствует множество аналогов китайского и отечественного производства. Но они не отличаются хорошим качеством. Поэтому если требуется качественный ремонт газового котла Navien и замена трехходового клапана – рекомендуется выбирать европейский бренд.
Ремонт трехходового клапана своими руками
В процессе эксплуатации смесительный узел может частично или полностью потерять работоспособность. Если вовремя не сделать диагностику и восстановление – система отопления может выйти из строя. Но не всегда требуется дорогостоящий ремонт трехходового гидравклапана для котла Море или его аналогов. Достаточно проверить его состояние.

Существуют следующие причины неисправности смесительного узла:
- Затруднено движение штока из-за появления накипи на его поверхности. Это происходит после долгого простоя системы отопления. Для устранения необходимо вручную сместить шток.
- Выход из строя блока управления. Его замена не представляет трудностей – важно правильно подобрать модель терморегулятора.
- Уменьшение рабочего диаметра патрубков. Причина – отсутствие фильтра в системе отопления. Сначала выполняется очистка труб, а затем устанавливается фильтр.
Ремонт трехходовых клапанов, встроенных в газовые котлы, имеет ряд нюансов. В видеоматериале показан пример восстановления работоспособности смесительного узла котла Navien:
prokotlyi.ru
зачем нужен и как применяется
Современные котлы применяются в качестве систем отопления, могут иметь в своем корпусе отдельный бойлер для нагрева воды для жилья. Их универсальность позволяет приобретать и эксплуатировать в самых разных помещениях – обычных жилых домах, небольших офисах и больших производствах. Для каждого из приведенных типов зданий или отдельных комнат необходимо лишь приобрести модель котла нужной мощности, иначе полезность его работы будет минимальна.
В чем необходимость использования трехходового клапана
Возможность удобной и универсальной эксплуатации котлов основывается на том, что их легко можно подключать непосредственно к отопительной системе.
Единственным нюансом будет правильность выполненного действия, а также обеспечение нужного уровня защиты при возникновении различных форс мажорных обстоятельств. Для обеспечения этой системы, а точнее ее функционирования при любых условиях и ситуациях как раз и используется трехходовой клапан для твердотопливного котла. Используется он в схемах обвязки и приобретаться (использоваться) должен в обязательном порядке, вне зависимости от модели, мощности или производителя самого котла.

Внешний вид детали
В случае, если данный элемент будет отсутствовать в системе, это может привести к печальным последствиям – серьезной поломке котла, снижению его производительности, или даже может возникнут опасная ситуация, грозящая жизни и здоровью людей, находящихся в отапливаемых помещениях и непосредственно рядом с самим котлом.
Какие бывают трехходовые клапаны
Сегодня существует масса самых разных вариантов, отличающихся как по конфигурации, так и по внешнему виду, однако принцип действия неизменен. Самый простой – смесительный клапан, делиться всего на 2 вида:
- Трехходовой смесительный клапан;
- Клапан с предварительной настройкой.
(в первом случае регулировка осуществляется в штатном режиме, во втором – регулировка возможна на усмотрение пользователя).
Отличить клапан среди других предлагаемых на рынке деталей достаточно просто – клапан всегда имеет 3 патрубка:
- В первый подается горячий поток;
- Во второй подается холодный поток;
- Третий патрубок является выходом и через него проходит уже смешанный, сбалансированный по температуре поток.

Направление потока
Главной задачей данной детали является защита от попадания холодной жидкости в рубашку котла в момент его первичного разогрева.
В случае если не использовать клапан, или поставить его неправильно, горячая вода не будет поступать в систему, соответственно – ни о каком обогреве не может идти речи.
За счет клапана теплоноситель будет циркулировать в первичном контуре до того момента, пока не прогреется до требуемой температуры– в зависимости от типа котла это значение может колебаться от 40 до 50 градусов.
После того, как температура будет достигнута, термостат (который и отвечает за проверку текущего градуса в контуре) взаимодействует со штоком, который, в свою очередь будет открываться, для вывода холодной воды из действующей отопительной системы.
Принцип работы детали
Существует множество видов клапана, отличающихся по типу используемого привода, по конфигурациям, методике управления и т.д. По системе управления, а также по типу привода существует несколько моделей.
Один из самых распространенных – это клапан, использующий термостатический привод, иначе говоря, в детали установлен привод, управляемой посредством термостата. Работает такое устройство за счет эффекта расширения элемента (в случае расширения происходит нажатие на шток клапана, после чего происходит смешивание жидкостей с различной температурой). Данный тип клапана является наиболее популярным.

Внешний вид
Второй тип, не менее распространенный, это электрическая методика управления. В данном случае шток клапана активируется после сигнала с электронного блока управления.
Третий тип отличается управляющим элементом –нажатие на шток выполняется посредством термостатической головки. Реакция происходит в зависимости от изменения температуры воздуха, которая определяется самой головкой, или посредством датчика, выносимого наружу с помощью капиллярной трубки.
Подобный привод наиболее актуален в случае монтажа и дальнейшей эксплуатации напольных систем обогрева.
Клапан необходим еще и потому, что препятствует возникновению нагара (если холодная вода будет поступать к рубашке, то конденсат, появляющийся на ней будет смешиваться с пеплом, тем самым создавая нагар, а он в свою очередь снижает эффективность теплообмена, что снижает КПД самого котла и системы, в которой он и установлен).
Как правильно выбирать
Прежде чем приступать к непосредственной покупке клапана, следует выяснить массу моментов, касательно используемого котла и особенностей системы отопления, это позволит повысить эффективность работы системы, в ином случае – это может привезти к ухудшению штатных показателей.
Главным в данном вопросе является определение рабочих параметров теплоносителя(это легко выяснить с помощью имеющейся документации). Кроме того, необходимо учитывать расход на обогрев и саму схему обвязки.
Определить расход и температуру теплоносителя можно с помощью проектной документации. В случае, если таковая отсутствует, использовать можно рекомендации, которые указаны в паспорте самого котла, который и используется в системе.
Все эти параметры нужны для того, что бы правильно подобрать клапан (выбирать предстоит сугубо по пропускной способности).
Система управления привода выбирается по типу системы обогрева и обвязке самого котла. Самые простые модели и варианты подразумевают использование обычного термостатического клапана (хотя бывают исключения). А, как уже говорилось, для обеспечения качественной работы подогрева пола, следует использовать изделие с термостатической головкой.

Схема установки
Если планируется работа со сложной системой обвязки, то производители рекомендуют использовать клапан с внешним управляющим контроллером.
Рекомендации и советы
Как бы то ни было, любая современная система отопления должна использовать трехходовой клапан, являющийся важным узлом во всей системе и заменить его попросту нечем – альтернатива не была придумана.
Исключением можно назвать используемые ранее элеваторные системы, которые уже длительный срок не эксплуатируются и считаются устаревшими (в силу малой свой эффективности и удобства).
Обязательно следует учитывать, что существует не только смесительный клапан, но и разделительный. Рассмотренный выше первый вариант подразумевает возможность смешения двух потоков в один, а второй вариант –разделительного клапана, предлагает возможность разделить один поток на два, при этом регулируя подачу в каждый из выходов.
Оба эти виды клапанов могут быть использованы в системе. Однако смесительный необходим в любом случае, а разделительный редко применяются в простых системах отопления.

Разделительный и смесительный клапан
Правильным выбор клапана можно назвать в том случае, если пользователь выбирает покупку не только по пропускной способности, но и по температуре. Если первый критерий отбора является основным – не учитывая его, нельзя рассчитывать на функциональность системы в целом, то второй критерий подразумевает длительность работы клапана – если он не рассчитан на функционирование в системе, где температура выше, чем допустимая у самого клапана – деталь будет изнашиваться быстрее и потребует замены, либо вообще не будет функционировать.
Вконтакте
Одноклассники
kotlyhouse.ru
