Проводим проводку в частном доме – Электропроводка в частном доме своими руками
Электропроводка в частном доме своими руками
Статистика неумолима – порядка двух третей всех пожаров в коттеджах происходит из-за проблем во внутридомовой электрической сети. Внимание электропроводке в частном доме надо уделять повышенное. Она должна быть всегда исправной и изначально правильно спроектированной. Монтаж ее вполне можно выполнить самому. Главное грамотно спланировать разводку проводов еще на стадии проектирования дома и смонтировать их до начала внутренней отделки комнат.
Содержание
- Монтаж электропроводки своими руками
- Пошаговая инструкция
Монтаж электропроводки своими руками
Прокладку электрических проводов принято начинать сразу после возведения стен и крыши. Для этого можно вызвать электрика либо все сделать самостоятельно. Если понятие «электричество» не является чем-то страшным и непонятным, то второй вариант позволит немного сэкономить на строительстве своего дома. Надо лишь обладать элементарными навыками обращения с перфоратором, пассатижами и отверткой, а также не забывать о должных мерах безопасности.

Типичная схема проводки для частного дома
Однако если есть сомнения в собственной компетенции в данном вопросе, то монтаж домашней электрической проводки лучше доверить профессионалу. Цена ошибки здесь слишком высока, возникший от короткого замыкания пожар в состоянии уничтожить весь коттедж. Прокладывать электропроводку своими руками следует только при четкой уверенности в собственных силах и познаниях. При этом все схемы разводки и выбранные провода должны соответствовать нормам и правилам электромонтажа.
Пошаговая инструкция
Общий порядок монтажа электропроводки в доме предполагает:
- создание плана укладки проводов и расположения в комнатах электроустановочных изделий;
- прокладку электропроводов в стенах и перекрытиях или на них;
- установку щита, распределительных коробок и розеток с выключателями;
- коммутацию всего этого в единую внутридомовую электросеть;
- проверку работоспособности созданной системы и ввод ее в эксплуатацию.
Критично сложного здесь ничего нет. Главное выбрать правильные провода, чтобы они без проблем выдерживали нагрузку, не забыть установить устройства защиты и все внимательно соединить в единое целое.
Разметка схемы
Прежде чем начинать прокладывать электропровода, необходимо произвести разметку их разводки на стенах. Это нужно для точного понимания объема монтажных работ. Плюс сразу будут видны “узкие” места пересечения электропроводки и иных инженерных систем. Например, если рядом с кабелем оказывается водопроводная труба, то что-то надо сместить в сторону. Допускать соприкосновения, пусть даже потенциального в будущем, воды и электричества нельзя никак.

Делая разметку для электропроводки, нужно учитывать наличие обогревательных приборов, высоту потолка, расположение окон или дверей
По негласным правилам при разметке электрической проводки все линии делаются строго вертикальными либо горизонтальными. Это снижает риск повреждения электропроводов при дальнейшей отделке и облегчает их поиск потом при ремонте.
Работы со стенами
После выполнения разметки можно приступать к сверлильно-долбежным работам. Но сначала следует определиться – электропроводка прокладываться будет открытым либо закрытым способом. В первом случае не нужно штробить стены, но провода придется как-то закрывать декором. А во втором они будут полностью утоплены в толще перекрытий и перегородок, однако посверлить и подолбить перфоратором придется немало.
Открытая электропроводка
При открытой прокладке электрические провода укладываются в трубках, специальных плинтусах и кабель-каналах. Выполняются они из несгораемых и самозатухающих пластмасс. Если частный дом сделан из бруса или бревна, то придется выбрать как раз этот вариант. Монтировать провода внутри дерева нельзя.

Варианты прокладки открытой электропроводки
Закрытая разводка
Закрытая проводка предполагает прокладку кабелей скрытым способом в полостях внутри стен и перекрытий. Для создания таких углублений в кирпиче или бетоне придется поработать перфоратором и болгаркой. Грязи будет много. Но зато потом все провода окажутся под слоем штукатурки, что позволит сделать интерьер более эстетичным.

Схему закрытой электропроводки нужно проектировать еще на ранних стадиях ремонта
Подготовка проводов
Электрические провода выбираются исходя из потребляемой мощности электроприборов на конкретной линии от щита. Обычно все потребители электричества в коттедже разбиваются на группы приблизительно с одинаковой нагрузкой, чтобы сечение всех кабелей по частному дому было единым.
Виды
По материалу изготовления жил провода бывают:
- Алюминиевые;
- Медные.
Первые дешевле, но жесткие. Медные сгибать и укладывать в штробы, трубы и каналы гораздо проще. По исполнению они могут быть в одну жилу либо многожильными. Себе в частный коттедж рекомендуется брать двух- и трехжильные провода (первые для освещения, вторые для розеток с заземлением).

Виды проводов для разных схем
Какие выбирать
На рынке сейчас можно приобрести самые разнообразные провода. Но для самостоятельного монтажа электропроводки стоит выбрать вариант с двойной изоляцией ВВГ или ПВГ с дополнительной маркировкой «нг» (не поддерживает горение). Это наиболее доступные по цене и оптимально подходящие для укладки в зданиях силовые электропровода. Они в магазинах есть во всех сечениях. Требуемые для коттеджа кабели с жилами в 2.5, 4 и 6 кв. мм найти несложно.
Вводной кабель
Самым толстым проводом в электропроводке частного дома будет вводной, на который ложится общая нагрузка. От столба до электрического щитка электрики с электроснабжающей компании сейчас обычно прокидывают самонесущие изолированные провода (СИП). Этот кабель они монтируют сами, а дальше по придомовому участку и коттеджу провести вводную линию придется самому.Если щит стоит на улице, то в дом от него придется прокидывать провод в 10–16 кв. мм. Однако если в планах ставить электрокотел или мощную приточно-вытяжную вентиляцию либо несколько кондиционеров, сечение потребуется увеличить до 16–25 кв. мм в зависимости от общей мощности всего этого электрооборудования.
Заземление
Для повышения безопасности схема электропроводки в коттедже должна быть выполнена с защитным заземлением. Его задача – обезопасить людей в жилище от поражения электрическим током. Подключение всей бытовой техники в доме к розеткам с выводом на «землю» сейчас является нормой.
Как сделать заземляющий контур в частном доме
Заземляющее устройство и его проводка в целом должны соответствовать требованиям ПУЭ. Это проверяют сотрудники снабжающей организации при вводе домовой электросистемы в эксплуатацию. Если заземление будет выполнено с нарушениями, то в подключении коттеджа к сети они просто откажут.

Как сделать заземление в частном доме
Система защитного отключения и автоматический выключатель
Еще один защитный элемент в схеме проводки дома – это автоматический выключатель (дифавтомат, АВДТ). Нельзя его путать с УЗО (дифференциальным выключателем). У них различается предназначение и принцип срабатывания. А вот внешне они сильно похожи.
УЗО отключает линию исключительно при возникновении тока утечки. Дифавтомат дороже и сложнее в исполнении внутри. Он срабатывает также при перегрузках в электросети и коротких замыканиях. То есть второй аппарат изначально включает в себя первый. При этом в большинстве случаев для малоэтажного жилья вполне хватает простого УЗО.
Распределительные коробки
Для упрощения монтажа проводки в доме используются распределительные коробки. В них производится соединение проводов, подведенных с разных сторон. Эти монтажные распредкоробки надежно изолируют места смычек электрических жил и в случае их перегрева предупреждают распространения огня.
Монтаж и коммутация кабелей и конструкций
Коммутация проводов между собой и с розетками и выключателями производится посредством:
- скруток;
- пайки;
- клеммных колодок с винтовыми и пружинными зажимами.
Самой надежной является пайка. Однако это и наиболее сложный способ. Скрутку жил разрешено применять, только если они из одинаковых металлов. Скручивать алюминий и медь нельзя. Подобное соединение при подаче тока перегреется и расплавится. Чаще всего электропроводка в доме сейчас собирается с использованием различных клемм. Они надежны и сильно упрощают электромонтаж.

Способы соединения проводов
Подключение розеток, осветительных приборов
При подключении осветительных приборов и розеток самое важное – это не спутать жилы. Фаза к фазе, ноль к нулю, а земля к земле. Иные варианты здесь исключены. И прежде чем подключать дом к сети и подавать потребителям внутри электроэнергию, не помешает мегаомметром проверить сопротивление изоляции на каждой линии в отдельности.

Схема подключения розеток и осветительных приборов
Распределительный щит
Самым сложным и важным элементом в системе электроснабжения коттеджа является распределительный щит. Его монтаж лучше всего доверить профессионалу. В нем сходятся все токи и напряжения со здания. Малейшая ошибка в его сборке неизбежно приведет к проблемам.

Схема подключения приборов к распределительному щиту
Проверка и ввод в эксплуатацию
Проверку всей системы снабжения дома электроэнергией также следует перепоручить специалисту. Все равно потом придется приглашать экспертов из электролаборатории. Без их акта домовая электропроводка введена в эксплуатацию все равно не будет. А если они выявят проблемы, то их потом придется вызывать повторно.
Заключение
Выполнить разводку бытовой электропроводки, как и ту же вентиляцию частном доме, самостоятельно по инструкции выше не сложно. Основной момент здесь – это подготовка проекта со всеми расчетами мощностей и сечениями жил, а также сборка распределительного щитка. А провода проложить по коттеджу и соединить их с розетками под силу даже начинающему электрику-монтажнику.
Смотрите также видео как сделать электропроводку своими руками:
Читайте про другие наши материалы:
sdelat-dom.ru
Разводка электропроводки в частном доме
Электричество — дело серьезное и ответственное. Если собираетесь все работы делать самостоятельно, вам нужно делать все очень аккуратно и старательно. Правильная разводка электропроводки в частном доме — залог безопасности, ведь по статистике 70% пожаров случаются из-за неисправностей электрики. Если вы не уверены в своих силах, лучше доверьте работу специалистам, только проверенным.

Разводка электропроводки в частном доме может быть сделана своими руками
План действий
Содержание статьи
Разводка электропроводки в частном доме делается до начала отделочных работ. Коробка дома выгнана, стены и кровля готовы, — самое время начинать работы. Последовательность действий такая:
- Определение типа ввода — однофазный (220 В) или трехфазный (380 В).
- Разработка схемы, расчет мощности планируемого оборудования, подача документов и получение проекта. Тут нужно сказать, что далеко не всегда в технических условиях вам определят заявленную вами мощность, скорее всего выделят не более 5 кВт.
- Выбор составляющих и комплектующих, закупка счетчика, автоматов, кабелей и т.п.
- Ввод электрики от столба в дом. Выполняется специализированной организацией, вам нужно определиться с типом — воздушный или подземный, установить в нужном месте автомат ввода и счетчик.
- Установить щиток, завести электричество в дом.
- Прокладка кабелей внутри дома, подключение розеток, выключателей.
- Устройство контура заземления и его подключение.
- Тестирование системы и получение акта.
- Подключение электричества и его эксплуатация.
Это только общий план, в каждом случае есть свои нюансы и особенности, но начинать нужно с получения технических условий подключения к электросети и проекта. Для этого нужно определиться с типом ввода и планируемой мощностью энергопотребления. Нужно помнить, что подготовка документов может занять и полгода, так что подавать их лучше еще до начала стройки: на выполнение техусловий дается два года. За это время, наверняка, вы сможете выгнать стену, на которую можно будет поставить автомат и счетчик.
Сколько фаз
В частный дом может подаваться однофазное напряжение (220 В) или трехфазное (380 В). По нормам энергопотребления для частного дома на однофазную сеть максимальный расход на дом может составлять 10-15 кВт, на трехфазную — 15 кВт.

Трехфазный ввод нужен только тогда, когда требуется подключить мощное оборудование, работающее от сети 380 В
Так в чем разница? В том, что в трехфазную сеть можно напрямую включать мощные электроприборы — электроплиты или котлы отопления, духовки и тому подобное оборудование. Однако требования по вводу и разводка сети 380 В намного жестче: напряжение выше, больше шансов получить тяжелую травму. Потому, если дом у вас не больше 100 квадратов, и вы не думаете его отапливать электричеством, вам лучше проводить 220 В.
Составление плана и получение проекта
Определившись с типом ввода, можно приступать к разработке плана электрификации дома. Берете план дома в масштабе, и прорисовываете где будет стоять техника, прикидываете, где расположить розетки и выключатели. При этом нужно учитывать где какая крупногабаритная мебель будет стоять, и куда ее можно будет переставить, чтобы в эти зоны не наставить розеток и выключателей.
На плане нужно будет нанести все осветительные приборы: люстры, бра, торшеры, лампы. Для некоторых из них нужны будут выключатели, для некоторых — розетки. Потом нужно будет прикинуть, какие приборы в каждом помещении нужно будет включать. Например, на кухне установлена масса техники, которая работает постоянно. Для нее обязательно нужны розетки. Есть еще техника, которая включается периодически. Все это наносится на план, определяется оптимальное расположение точек включения. Такой же подход и в каждой из комнат.

Результат проектирования электропроводки в частном доме. У вас тоже должна получтся подобная схема
Определение суммарной мощности
Определившись примерно с тем, какая техника будет стоять в вашем доме, суммируете ее мощность. Средние мощности можно взять из таблицы: техники-то пока, наверное нет. Причем, где есть, учитываете пусковые нагрузки (они намного выше). К найденной сумме добавляете около 20% запаса. Результат и будет требуемой мощностью. Ее и указываете в бумагах, подаваемых для получения разрешения на подключение электричества к участку. Если вам выделят заявленную мощность, вам очень повезет, но надеяться на это не стоит. Скорее всего придется вкладываться в стандартные 5 кВт — самый распространенный лимит элекмтричества на частный дом.

Средние значения мощностей приборов для расчета суммарной нагрузки на электропроводку частного дома своими руками
Разбивка потребителей на группы
Все эти потребители (это термин профессионалов) — лампы, прожекторы, выключатели, розетки — разбиваются на группы. Отдельной веткой разводится электрика на осветительный приборы. Обычно хватает одной, но это — не правило, может удобнее или целесообразнее будет сделать две ветки — на каждое крыло дома или на каждый этаж — зависит от типа и конфигурации здания. Точно в отдельную группу выделяется освещение подвального этажа, подсобных помещений, а также свет на улице.
Потом разбиваются на группы розетки. Сколько можно «сажать» на один провод — зависит от диаметра используемого провода, но не очень много — три-пять, не больше. На подключение каждого мощного прибора лучше выделить отдельную линию электропитания: это надежнее с точки зрения пожарной безопасности, и будет способствовать более долгой эксплуатации приборов.
В результате в кухню у вас может идти три-семь линий — тут техники больше всего и мощной тоже: на электрокотел, электроплиту отдельные линии нужны безоговорочно. Холодильник, микроволновку, электродуховку, стиральную машину лучше тоже «посадить» отдельно. Не такие мощные блендер, кухонный комбайн и т.д. можно включать в одну линию.

Проектирование электропроводки в частном доме: считаем количество групп и планируем что куда подключать
В комнаты идет обычно по две-четыре линии: в современном жилище и в любой комнате есть что включить в электросеть. Одна линия пойдет на освещение. На второй будут розетки, в которые нужно будет включить компьютер, роутер, телевизор, зарядку телефона. Все они не очень мощные и могут быть объединены в одну группу. Если предполагается установка кондиционера или будете включать электрообогреватель — нужны отдельные линии.
Если частный дом небольшой — дача, например, то групп вообще может быть две или три: она на все осветительные приборы, вторая — на улицу и третья — на все внутренние розетки. В общем, количество групп — дело индивидуальное и зависит больше всего от размеров дома и количества электрооборудования в нем.

План электропроводки может быть совсем небольшим, если дом небольшой
По количеству полученных групп определяется количество автоматов на распределительном щитке в доме: к полученному количеству групп добавляете два-четыре на развитие (вдруг забыли что-то важное, или нужно будет что-то новое мощное включить, разделить слишком большую или далеко разнесенную группу группу на две и т.п.). По количеству групп выбирается распределительный щиток и количество автоматов в нем: на каждую группу идет отдельный автомат. Если частный дом большой — на несколько этажей, имеет смысл поставит более мощные автоматы на каждый этаж, а к ним подключать автоматы групп.
Где поставить щиток
Нормативами место установки щитка не нормируется. Есть только ограничения насчет расстояния от трубопроводов он должне находится на расстоянии не менее 1 метра. Трубы берутся в расчет любые: водопровод, отопление, канализация, внутренние водостоки, газопровод и даже газовые счетчики.
Насчет помещений ограничений нет. Многие ставят щиток в котельной: раз уж техническое помещение, то разумно собрать тут все коммуникации. Принимающие органы претензий не предъявляют. Иногда удобнее расположить щиток возле входной двери. Если класс защиты соответствует требованиям, никаких претензий быть не должно.
Выбор кабелей и комплектующих
Стандартная сегодня схема электропроводки частного дома включает в себя два автомата. Один — входной — устанавливается до счетчика, как правило на улице. Его и счетчик опломбируют при вводе в строй. Второй автомат УЗО ставят в доме перед щитком. Ток срабатывания (отключения) этих устройств подбирается так, чтобы первым отключался автомат, установленный в доме (его величина тока чуть меньше). Тогда при аварийном срабатывании вам не нужно будет лезть под крышу.

Типовая схема электропроводки частного дома: групп может быть много разных
Если расчетная нагрузка меньше 15 кВт, входной автомат ставят на 25 А. Соответственно подбирается и счетчик. При большей потребляемой мощности необходима будет установка трансформатора, его параметры и параметры всего оборудования будут указаны в проекте.
В последнее время при подключении частного дома к электросети, требуют устанавливать счетчик и автомат на улице. Это требование законодательно ничем не подтверждено, просто так электрослужбе легче контролировать потребление. Если хотите, можно побороться, если нет — выбирайте счетчик и автомат в корпусе с повышенной пыле- и влаго- защищенностью — класс защиты не ниже IP-55. Для установки внутри здания защита должна быть меньше — IP-44, соответственно будет ниже и цена.
Выбор кабелей
Для электропроводки в частном доме лучше использовать кабели, а не провода. У них изоляция, как минимум в два раза лучше, потому и требования по прокладке не такие жесткие, да и использовать их безопаснее. Вся внутренняя разводка должна в частном доме должна быть сделана с защитным заземлением. Ранее таких требований не было, теперь же многие электроприборы имеют трехконтактные вилки и для безопасной работы требуют заземления. Потому кабель должен быть трехжильный.
В электрических кабелях жилы делают из меди или алюминия. Хоть алюминий и дешевле, его используют реже: он жесткий, чаще ломается, с ним сложнее работать. При самостоятельной разводке электропроводки в частном доме и отсутствии опыта это может стать проблемой. К тому же в деревянных домах внутри он вообще использоваться не может.
Определение сечения жил
После того как определились с материалом, можно выбирать диаметр жил кабеля. Делают это в зависимости от планируемой нагрузки на линии по таблице.

Расчет электропроводки — выбор сечения жил кабеля проводят по этой таблице
Сечение жилы подбирают по току или по мощности всех потребителей, подключеных к одному автомату. Вот тут вам еще раз пригодится план электрификации дома, где у вас прорисованы группы потребителей. Считаете сумму токов или мощностей всех приборов и выбираете нужное сечение жил по таблице.
Как таблицей пользоваться? Если решили укладывать медные провода, напряжение ввода 220 В, то для внутренней проводки подойдет левая ее часть, соответствующий столбец. Сравнивать будет найденную мощность всех подключаемых к группе потребителей (ее найти и посчитать проще). В той части, где речь идет о медных проводах, укладываемых в лотки, пустоты, каналы, столбце «220 В» находите ближайшее большее значение. По этой строчке двигаетесь вправо до колонки «Сечение, кв. мм». Указанная тут цифра и будет требуемым размером жил. Из проводников этого диаметра нужно будет делать электрическую проводку от автомата до розеток или выключателей.
Чтобы не запутаться при подсчете и прокладке, жилы одного диаметра обозначайте на плане определенным цветом (запишите, чтобы не забыть, каким цветом что обозначили). После того, как диаметр определен для всех групп потребителей, считают длину требуемых кабелей по каждому размеру, к найденным цифрам добавляют запас 20-25%. Вы рассчитали проводку для своего дома.
Выбор типа оболочки
Определенные требования к типу оболочки есть только при прокладке электрики в деревянных домах: там рекомендовано использовать тройную (NYM) или двойную (ВВГ) изоляцию кабелей. В домах их менее горючих материалов можно использовать любую изоляцию. Главное, чтобы она была целой, без трещин, наплывов и других повреждений. Если хотите перестраховаться, можно воспользоваться и проводниками с усиленной защитой. Это имеет смысл в помещениях с повышенной влажностью (кухня, ванная, бассейн, баня и т.п.).
Подробнее о том, как собрать электрический щиток своими руками читайте тут.
Выбор розеток и выключателей
Под какие-то мощные приборы розетки выбираются по максимальному (пусковому) току. Для остальных маломощных потребителей они идут стандартные. Нужно знать, что бывают они:
- Наружные — когда корпус торчит из стены. Их устанавливать проще: на стену крепится подложка, а к ней сверху розетка. Но такие модели сейчас мало кто использует, даже на дачах. Причина эстетическая: не самое привлекательное зрелище.
- Внутренние. Под электрическую часть делается углубление в стене, в него устанавливается и замуровывается монтажная коробка. Внутрь этой коробки вставляется электрическая часть розетки или выключателя.
Именно внутренние электрические розетки и выключатели сегодня чаще всего используются. Они оформлены в разном стиле, окрашены в разные цвета. Подбираются в основном в тон отделке, а если это невозможно, ставят белого цвета.
Как подключать проходные выключатели (включать/выключать свет с двух и более мест) читайте тут.
Проводка своими руками
Современные тенденции строительства предусматривают скрытую проводку. Она может быть уложена в специально сделанные в стенах канавки — штробы. После укладки и закрепления кабелей их замазывают шпаклевкой, сравнивая с поверхностью остальной стены. Если возведенные стены будут потом облицовываться листовыми материалами — гипсокартоном, ГВЛ и т.п., то штробы не нужны. Кабели укладываются в зазор между стеной и отделкой, но в этом случае — только в гофрированных рукавах. Оболочка с проложенными кабелями крепится хомутами к элементам конструкции.

Как должна прокладываться внутренняя электропроводка. В частном доме при устройстве своими руками необходимо соблюдать все правила
При прокладке нужно помнить, что внутренняя электропроводка частного дома делается по всем правилам и рекомендациям. Только так можно гарантировать безопасность. Основные правила такие:
- прокладка проводки только вертикально и горизонтально, никаких скругленных углов или скошенных трасс;
- все места соединений должны быть сделаны в монтажных распределительных коробках;
- горизонтальные переходы должны быть на высоте не менее 2,5 метров, от них вниз опускается кабель к розетке или к выключателю.
Подробный план прохождения трассы, подобный тому, что на фото выше, необходимо сохранить. Он пригодится во время ремонта или модернизации проводки. С ним нужно будет сверятся, если где-то вблизи нужно будет штробить или делать дырку, забивать гвоздь. Основная задача — не попасть в кабель.
Способы соединения проводов
Большой процент проблем с электропроводкой происходит от плохого соединения проводов. Их можно сделать несколькими способами:
- Скрутка. Соединятся таким способом могут только однородные металлы, или не вступающие в химическую реакцию. Скручивать медь и алюминий нельзя категорически. В остальных случаях длинна оголенных проводников должна быть не меньше 40 мм. Два провода между собой соединяются, как можно плотнее, витки укладываются один возле другого. Сверху соединение заматывается изолентой и/или упаковывается термоусадочной трубкой. Если хотите чтобы контакт был 100%, а потери минимальными, не поленитесь скрутку пропаять. Вообще, по современным нормам этот вид соединения проводов считается ненадежным.

Правила монтажа электропроводки в частном оме запрещают делать скрутки в стенах (замуровывать их). Если и могут они быть, то только в монтажных коробках, где их состоянии можно проверить
- Соединение через клеммную коробку с винтовыми зажимами. В корпусе из термостойкого пластика запаяны металлические клеммы, которые затягиваются при помощи винтов. Очищенный от изоляции проводник вставляется в гнездо, закрепляется винтом, при помощи отвертки. Этот вид соединения — наиболее надежный.

Соединение электропроводки при помощи клеммных коробок — это быстро, удобно, надежно, безопасно
- Соединительные колодки с пружинами. В этих устройствах контакт обеспечивается пружиной. В гнездо вставляется оголенные проводник, которых зажимает пружина.
И все равно, наиболее надежные методы соединения — сварка и пайка. Если есть возможность сделать соединение таким, можно считать, что проблем у вас не будет. Во всяком случае с соединениями.
Монтаж электропроводки в доме своими руками требует тщательного выполнения всех требований. Это — гарантия вашей приватной безопасности и безопасности вашей частной собственности.
После того, как провода от автомата до точки подключения розетки или выключателя проложены, их проверяют на целостность тестером — прозванивают жилы между собой, проверяя целостность проводников, и каждую по отдельности на землю — проверяя не повреждена где-нибудь изоляция. Если кабель не поврежден, приступают к монтажу розетки или выключателя. Подключив, все еще раз проверяют тестером. Потом их можно заводить на соответствующий автомат. Причем автомат желательно сразу подписать: проще будет ориентироваться.
Закончив электроразводку по всему дому, проверив все самостоятельно, вызывают специалистов электролаборатории. Они проверяют состояние проводников и изоляции, замеряют заземление и ноль, по результатам дают вам акт (протокол) испытаний. Без него вам не дадут разрешение на ввод в эксплуатацию.
stroychik.ru
правила проектирования и советы по разводке электрики
Разводка в доме – это целая система проводов, электроустановок и защитных механизмов, от правильного монтажа которых зависит комфорт и безопасность жильцов.
Если схема электропроводки в частном доме составлена правильно, с учетом требований ПУЭ и других нормативных документов, опасаться нечего – в комнатах всегда будет свет, тепло, а электрические приборы не сломаются от скачков напряжения или короткого замыкания в сети. Поэтому проектированию электрики стоит уделить особое внимание.
Предлагаем разобраться во всех тонкостях этого процесса. В статье обозначены общие требования к проектированию электросети, приведены практичные советы по выбору проводов, а также подробно рассмотрены типовые схемы разводки электрики.
Кроме того, мы подготовили обзор частых ошибок, учет которых поможет избежать недочетов в разработке и монтаже сетей электроснабжения.
Содержание статьи:
Общие правила проектирования электросети
Когда электроприборов было мало, а для освещения хватало нескольких лампочек на 40-60 Вт, для устройства системы электроснабжения составлялась примитивная схема, включающая несколько выключателей и розеток.
Сейчас, с появлением большого количества энергозависимых бытовых приборов, в схему обязательно включают набор защитных устройств, а электросеть делят на несколько контуров, подключенных к отдельным автоматам.

Только в одной кухне может подключаться до десятка устройств, 2-3 из которых – мощные агрегаты, требующие выделенных электролиний с кабелем увеличенного сечения и отдельных розеток
Если продумать все нюансы расположения электропроводки в частном доме, с учетом использования медного провода, она прослужит не менее 20 лет. Обычно схему составляют вместе с проектированием нового дома или перед капитальным ремонтом.
Начать следует с указания мест установки таких элементов, как:
- розетки;
- выключатели;
- распределительные коробки;
- осветительные устройства;
- мощные бытовые приборы;
- электрощиток.
На этом же этапе следует определиться со способом прокладки кабелей – открытым или закрытым. В домах с оштукатуренными стенами обычно используют закрытый способ, с деревянными – открытый.
Какую бы схему вы не использовали, существует ряд правил, от которых отступать нельзя. Они прописаны в нормативной документации, а их эффективность доказана десятилетиями.
Вот несколько важных аксиом электромонтажа, которые потребуются и для составления схемы:
Галерея изображений
Фото из

Кабельно-проводниковая продукция, соединяющая электроустановки с автоматами защиты, должна располагаться горизонтально или вертикально. Так будет легче определить местоположение каждого провода, проложенного закрытым способом, при дальнейшем ремонте

При прокладке провода нельзя его поворачивать под острым или тупым углом, любой поворот линии должен равняться 90°. От распределительных коробок и щитов провода также отходят под прямым углом, диагональное расположение для сокращения расстояния и экономии материала запрещено

Нельзя располагать провода в непосредственной близости к оконным и дверным проемам, нишам и порталам. Минимальное расстояние от штроб и кабелей, проложенных открытым способом, – 15 см. Соответственно, розетки и выключатели должны находиться также на расстоянии не менее 15-20 см

Оптимальное расстояние от розеточного блока до «чистого пола» – 30-40 см. Исключение составляют силовые розетки, установленные в рабочей зоне на кухне, а также в ванной комнате, для фена или бритвы. Их монтируют над столом или раковиной – для удобства пользования

Установку розеток для компьютерной техники и телевизоров нужно продумать заранее, определив их место расположения. Для экономии места рекомендуем использовать современные модульные блоки с сетевыми, телевизионными разъемами и розеточными группами

Чтобы снизить нагрузку на розеточную линию, мощные бытовые приборы подключают к отдельным контурам. Для этого около бойлеров, электродуховок, кондиционеров, электрических плит, стиральных машин устанавливают отдельные розетки – по одной для каждого устройства

Распределительный электрощиток с устройствами защиты устанавливают на высоте, удобной для обслуживания – примерно на расстоянии 150-170 см от пола. Такая высота служит дополнительной страховкой от проникновения в щит маленьких детей

Оборудуя разводку на кухне, обязательно следует учитывать расположение газовой трубы, которая обычно проходит вдоль наружной стены. По правилам безопасности и монтажа электроустановок, минимальное расстояние от электролинии или розетки до трубы газа – 20 см
Провода расположены параллельно или перпендикулярно полу/потолку
Угол поворота проводов строго прямой
Расстояние от электролинии до дверей и окон
Удаленность блока розеток от пола
Розеточные блоки для оргтехники и видеоаппаратуры
Выделенные контуры для мощной техники
Высота установки распределительного щита
Расположение электролиний относительно газовой трубы
Кроме правил, следует учитывать и личный комфорт. Например, у двуспальной кровати обычно монтируют две розетки – по одной с каждой стороны.
Выключатели располагают на высоте 80-90 см от пола. В больших холлах, коридорах, комнатах .

Для экономии электроэнергии на лестницах, ведущих на второй этаж или на чердак, устанавливают светодиодные светильники с датчиками движения, которые включаются только в присутствии человека
Обязательно следует заземлять все металлические розетки и предметы, связанные с электролиниями. Для заземления в электроустановках используется третья жила кабеля – провод в желто-зеленой изоляции.
Рекомендации по выбору проводов
В домах из кирпича, газобетонных блоков, шлакоблоков необходима внутренняя отделка стен, а значит, для прокладки проводов используют скрытый способ.
Чтобы обеспечить дополнительную защиту, а в случае ремонта быстро заменить кабель, его помещают в негорючего полимера.

В домах из бруса или оцилиндрованного бревна для сохранения ретро стиля используют открытый способ прокладки проводов, приобретая декоративную продукцию – скрученную проводку, ролики, стилизованные выключатели и розетки
Чтобы правильно , специалисты производят расчеты, связанные с определением нагрузки.
Однако, опираясь на типовые схемы и многолетний опыт, квалифицированные электромонтажники придерживаются следующих параметров:
- осветительные контуры – 3*1,5 мм² или 3*2 мм²;
- розеточные группы – 3*2,5 мм²;
- электроплита/духовка – 3*4 мм²;
- кондиционер – 3*2,5 мм², для приборов приборы мощнее 5 кВт – 3*4 мм²;
- отопительные котлы – 3*4 мм² и более (по рекомендациям производителя).
Оптимальный тип кабеля – медный трехжильный: ВВГнг, ШВВПнг. Использовать провода с сечением меньше указанного нельзя, так как они не будут соответствовать нагрузке и начнут плавиться, создавая опасную ситуацию.
Разбор схем электропроводки
Рассмотрим несколько типовых схем, которые используют при строительстве или капремонте. Все варианты объединены наличием защитной группы: делением разводки электрики на контуры, каждый из которых подключен к отдельному автомату.
Вариант #1 – общая схема-план для всего дома
Это не монтажная схема, а перечисление всех электроустройств, которые планируется расположить в доме. По ней можно вычислить, сколько потребуется автоматов и , подсчитать общее количество электролиний, ведущих к щиту.
Здесь следует указать тип питающей сети, чтобы правильно выбрать кабель. Для 3-фазной сети берут 5-жильный кабель, для 1-фазной – 3-жильный.

За часть устройств отвечает организация, поставляющая электроэнергию в дом. Это электросчетчик и входное устройство защиты, которые обычно устанавливаются на наружной стене дома или на столбе, подводящем кабель (+)
Электрощит располагают в отдельном помещении внутри дома, в коридоре, в находящемся рядом гараже. Там же устанавливают стабилизаторы напряжения и резервный генератор, который снабжает дом электроэнергией в периоды отключения централизованной линии.
Для удобства обслуживания двух- или трехэтажного особняка на каждом этаже также . Все распределительные щиты подключены к вводному кабелю – медному проводу с сечением 15-35 мм².

На устройствах защиты экономить не стоит: рекомендуется установить УЗО на каждый розеточный контур, автоматы на световые линии для каждой комнаты, а также для кондиционеров, котла отопления, системы «теплый пол» и др.
Если в отдельной комнате планируется расположить несколько светильников и розеток, то на входе нужно смонтировать . В ней соединяют вводный кабель с линией освещения и розеточной группой.
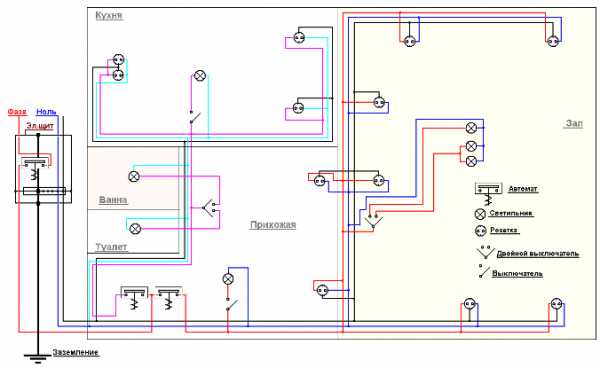
Вариант #2 – образец монтажной схемы
Чтобы начертить монтажную схему, нужно взять план дома и обозначить на нем места установки электроустройств.
Этот документ становится основой для составления сметы – по нему легко сосчитать не только количество выключателей, розеток и дополнительных материалов, но и подсчитать метраж проводов.

Монтажная схема электросети одноэтажного дома. Чтобы было легче ориентироваться в электрических линиях, ведущих от электрощита к комнатам, контуры обозначены разными цветами
Обязательно обозначается точка ввода силовой линии в дом и место установки электрощита. Затем, на отдельных линиях, следует отметить распределительные коробки, электроустановки, осветительные приборы.
Устройства высокой мощности также нужно обозначить, так как они запитаны от индивидуальных линий.
Если к зданию подключены хозяйственные постройки – баня, гараж, мастерская – это тоже должно быть отражено на схеме, так как является частью разводки электрики в конкретном частном доме.
Для схем, нарисованных от руки, специальных условных знаков нет, главное, чтобы владелец дома и монтажники понимали, что кроется за каждым символом. Однако лучше использовать , чтобы впоследствии самому разобраться в проекте.
Вариант #3 – техническое решение для небольшого дома
Все планы и схемы похожи, так как строятся по одному и тому же принципу, однако могут различаться количеством установленных розеток и контуров освещения, следовательно, и числом подключенных к ним защитных устройств.

Образец схемы для одноэтажного дома, внутри которого расположено 3 комнаты, коридор, кухня, санузел. Электролинии собраны так, что одна из них объединяет коридор и комнату, вторая – 2 комнаты
Перед сетью устанавливают входной рубильник, которым при необходимости можно обесточить весь дом и отключить прибор учета электроэнергии. Затем следует счетчик, и уже после него – защитные группы.
Для мощных агрегатов, таких как котел отопления или стиральная машинка, устанавливают автоматы на 25-40 А. Сечение проводов тоже должно быть увеличено до 3,5-5 мм².
С помощью такой схемы не подсчитать метраж проводов, но количество розеток, распредкоробок, выключателей, УЗО, автоматов высчитать легко.
Вариант #4 – электросхема для подвала/гаража
Нередко подвал частного дома становится подсобным помещением, где устанавливают стиральную машину и оборудуют сушилку, погребом для хранения урожая или даже теплым гаражом. Гораздо удобнее, когда подобное помещение полноценно оборудовано розетками и светильниками.

На схеме – разводка электросети с прибором учета электроэнергии. Если гараж находится в подвале или в пристройке, отдельный счетчик не нужен
Если не брать в учет счетчик, на электрощитке останутся входные автоматы защиты, шина заземления, УЗО на 20 А, три контурных автомата: на линии освещения, для розеток и для компрессора. Дополнительное мощное оборудование также нуждается а автоматической защите.
Вариант #5 – принципы кухонной разводки
Схема в частном доме практически не отличается от аналогичной схемы для городской квартиры.
Ее особенностью является большое количество подключенных электроприборов, следовательно, потребуется выделить несколько электролиний с отдельными автоматами защиты.

Основная сложность – размещение розеточных блоков таким образом, чтобы они были рядом с приборами и в то же время в свободном доступе, для возможного ремонта или переключения приборов (+)
При составлении вертикально ориентированной схемы необходимо отобразить на бумаге мебельный гарнитур с расстановкой всей техники.
Безрозеточные соединения, например, у духового шкафа, производят под столешницей, возле стены, тогда как розетки для тостера, электрочайника, мультиварки, комбайна лучше вынести над рабочим столом.
Небольшие бытовые приборы легче отключать от сети, если электроустановочное устройство находится под рукой. Розетки, монтируемые около раковины, должны обладать от IP44 или выше.
Обзор частых ошибок проектирования
Недочеты в схеме или планировании работы влекут за собой ошибки монтажа, а это грозит нарушениями в функционировании электросети. Результатом может стать выход из строя дорогого оборудования, а что еще хуже – электротравма одного из жильцов.
Каких ошибок следует избегать:
- использовать некачественную продукцию без маркировки и сертификации;
- производить расчеты «один-в-один» – любые технические изделия и материалы необходимо приобретать с запасом;
- закладывать в проект монтаж обычных розеток для подключения варочных поверхностей, котлов, тепловых пушек;
- планировать применение закрытой проводки – более сложной и подчиняющейся списку требований ПУЭ;
- проектировать коммутацию в одной распределительной коробке низковольтных и мощных силовых проводов;
- планировать соединение проводов опасными для дальнейшего обслуживания и эксплуатации скрутками; лучший вариант – готовые клеммы;
- составлять цепи из алюминиевых и медных проводов, а также использовать алюминиевую проводку.
Некоторые ошибки касаются неправильных расчетов. Например, штробы под кабель при закрытом способе монтажа должны закладываться на глубину 2-2,5 см, не меньше.

Неправильно располагать распределительные коробки внизу или на уровне человеческого роста. Их место – под потолком, в 20 см от подвесной конструкции или бетонной потолочной плиты
Нельзя подключать заземление розеток с помощью шлейфа, производить заземление на чугунные канализационные или стальные газовые трубы.
Если вы не знаете, как правильно провести электрическую проводку в доме, обратитесь в проектную организацию. Специалисты выедут на место и составят схему разводки, опираясь на конкретные условия монтажа.
Выводы и полезное видео по теме
Разбор поэтажной схемы:
Правила составления схем электромонтажа:
Описание схемы устройств на распределительном щите:
Ответственность и риски за «самодеятельность» при составлении проекта ложатся на плечи владельца дома. Если вы не имеете соответствующего образования и опыта, рекомендуем заказать документы в организации, которая занимается профессиональными разработками проектов электроснабжения.
У вас есть личный опыт проектирования и разводки электрики в частном доме? Хотите поделиться накопленными знаниями или задать вопросы по теме? Пожалуйста, оставляйте комментарии и участвуйте в обсуждениях – форма для отзывов расположена ниже.
sovet-ingenera.com
Схема электропроводки в частном доме: монтаж, разметка
Сегодня уже мало кто представляет свою жизнь без использования электроприборов. Мы полностью зависим от электричества: начиная от подзарядки смартфона, и заканчивая подогревом чайника. Электричество освещает наши жилища, помогает готовить пищу, искать информацию и совершать еще тысячу дел.
В многоквартирных домах по умолчанию уже осуществлена разводка электросети. А как быть семьям, строящим свой частный дом с ноля?
Схема электропроводки в коттедже или на даче — дело ответственное, и подходить к нему нужно во всеоружии. Любая ошибка в самом незначительном соединении может привести к поломке всей сети или к еще более фатальным последствиям. Разберемся, как сделать схему электропроводки в частном доме.
Рисуем схему электропроводки в частном доме
При планировании прокладки электропроводки в своем доме, главное — не торопиться и хорошо все обдумать. Начать следует с составления плана помещений дома, которые планируется электрифицировать. Отметьте на нем все места, где понадобится энергия. Это могут быть розетки, светильники, переключатели теплых полов и так далее.
Обдумайте меблировку. Там, где предполагается телевизор, нужна розетка, и не одна. В месте предполагаемого расположения обеденного стола розетка также не будет лишней.

Помните мудрость современных электриков — розеток много не бывает.
Важным будет предусмотреть все возможные нюансы, чтобы во время прокладки проводов не возникло проблем. Предлагаем обратить внимание на следующее:
- На планах следует отдельно нарисовать схему размещения розеток и схему освещения. Это две разные линии электроснабжения.
- Отметьте на плане места, где расположатся потребители большого количества электроэнергии: стиральная машина, электроплита, холодильник и прочее. К каждому из этих приборов нужна будет отдельная линия проводки.
- По современным стандартам, розетки принято располагать на высоте в 30 сантиметров от пола, но возможны и индивидуальные параметры, например, если нужно запитать электродуховку или вытяжку. А может, вы хотите поместить телевизор под потолком или микроволновку на кронштейнах. Все эти «фишки» необходимо предусмотреть в схеме электропроводки в частном доме.
- По западным нормам, на каждые 6 метров стены нужна отдельная розетка. И лучше, если она будет не одинарной, а двойной.
- Предусмотрите на плане то место, где будет находиться точка доступа в интернет и беспроводной маршрутизатор.
- Выключатели располагаются в 90-100 сантиметрах от пола. В таком случае они будут доступны и взрослым, и детям.
- Слаботочные провода (от сигнализаций, локальных компьютерных сетей, кабельного телевидения и прочего) должны располагаться минимум в полуметре от силовых кабелей. В противном случае могут возникнуть взаимные помехи.
Как правильно разметить силовые кабели
Когда вы нанесли на схему все выключатели и розетки, самым простым и логичным кажется просто соединить все это вместе прямыми линиями. Но не спешите этого делать. Здесь есть ряд своих нюансов. Например, не следует пытаться сэкономить на длине электрокабеля — это может привести к большим проблемам в будущем.

Профессионалы выделяют два основных принципа в прокладке силовых линий:
- Необходимо доставить определенное количество энергии в нужное место, вне зависимости от целей использования. Это может быть питание либо освещение.
- Кабели должны быть проложены так, чтобы они в будущем не создавали проблем для отделки помещений и жизни в них.
Из этих принципов выходят определенные правила прокладки проводов в помещениях:
- Все трассы должны быть строго вертикальными или горизонтальными.
- От точки расположения выключателя или розетки провод должен идти строго вверх — до горизонтально идущей трассы электроснабжения. В месте пересечения — распределительная коробка.
- В том случае, если вы собираетесь монтировать натяжные потолки, то магистрали целесообразнее будет разместить над полотном будущего потолка.
- Обязательно фотографируйте каждый этап прокладки электропроводки. Это избавит вас от проблем в будущем, когда, к примеру, нужно будет просверлить отверстие в стене.
Проект электроснабжения частного дома
Составление проекта электроснабжения вашего дома лучше доверить профессионалам. Специалисты в профильных организациях знают все существующие требования, стандарты и обладают достаточной компетенцией, чтобы исполнить все желания хозяев. Немаловажной при составлении проекта будет и пожарная безопасность.
Проекты электроснабжения формируются при помощи современного компьютерного софта, который способен учитывать массу различных параметров и величин. Программа учтет планы комнат, места размещения электротехники, предложит варианты трасс кабелей и сформирует схему электрического щита. Такой подход позволит вам купить строго необходимое количество проводов и расходных материалов.
Специалисты также укажут марки кабелей и фитингов, места, где их можно выгодно приобрести.
Если же вы решили сформировать проект самостоятельно, то вся ответственность за возможные будущие ошибки и недочеты ляжет целиком на ваши плечи.
Монтаж электропроводки
Монтаж электропроводки не отличается повышенной сложностью, сделать это можно самостоятельно. Необходимо только строго придерживаться правил техники безопасности и следовать инструкции.
Для выполнения работ вам будет необходим тестер, перфоратор или болгарка, дрель или шуруповерт, кусачки, пассатижи, отвертка, уровень (лучше лазерный), резак или специальное приспособление для зачистки кончиков проводов.
Разметка будущих кабель-каналов

Любые работы по прокладке кабелей нужно начинать с разметки. Карандашом или маркером наносим на стены метки, где будут проходить провода, расположатся распределительные коробки, розетки, осветительные приборы и выключатели.
После разметки можно смело браться за монтаж электропроводки. Его можно провести открытым способом, либо закрытым. Во втором случае перед монтажом нужно заняться штроблением стен для скрытой прокладки проводов.
При помощи перфоратора и специальной насадки-коронки делаются отверстия под будущие розетки, выключатели и распределительные коробки. Потом они соединяются при помощи штроб — специальных выемок для укладки кабеля. Их можно сделать перфоратором, болгаркой или специальным устройством — штроборезом. Данная работа сопряжена с огромным количеством грязи и пыли.
Стоит знать, что глубина канала для прокладки проводов должна составлять около 2 сантиметров, а ширина позволять поместить в нее все необходимые провода.
При размещении проводки на потолке, есть несколько вариантов с местоположением и закреплением проводов:
- Если предполагается навесной или натяжной потолок, то проводку нужно просто закрепить непосредственно на потолочных перекрытиях.
- При использовании других видов потолков в потолочных перекрытиях, необходимо будет сделать неглубокую штробу для размещения в ней кабеля, идущего к источнику освещения.
- В панельных домах для монтажа потолочной проводки используются специально спроектированные для этого ниши в межквартирных перекрытиях. Нужно просто сделать два отверстия и протянуть провода.
После разметки и штробления наступает этап непосредственного монтажа электропроводки. В некоторых случаях для прокладки кабеля из помещения в помещение потребуется сверлить стены насквозь. Обычно такие отверстия для проводов принято делать в углах. Не стоит забывать сделать отверстие для того чтобы провести провод от щитка распределительного к щитку освещения. После этого можно приступать к монтажу электропроводки.
Открытая электропроводка
Монтаж открытой электропроводки начинается с установки щитка освещения в специальную нишу (при наличии), либо просто на стену. Внутрь щитка нужно установить устройство защитного отключения. Количество УЗО зависит от числа групп освещения в доме. Если посмотреть на готовый щиток, то:
- Вверху — нулевые клеммы.
- Внизу — заземляющие клеммы.
- Между клеммами, посередине, автоматы.
Далее в щиток заводим провод ВВГ 5*6 или 2*6. Со стороны распределительного щитка оставим провод неподключенным, так как эту операцию должен выполнять электрик. В самом щитке освещения провод следует подсоединить следующим способом:
- Синий проводок — к нулю.
- Белый проводок — к верхнему контакту УЗО.
- Желтый с зеленой полоской проводок — к заземлению.
Сами УЗО подсоединяются между собой последовательным образом вверху автомата — с помощью перемычки от белого провода.

Кабель-каналы
По размеченным на этапе разметки линиям необходимо проложить провода. На них закрепляются короба и кабель-каналы. В случае с открытой проводкой, их стараются разместить либо максимально внизу у плинтуса, либо максимально вверху — под потолком. Короба для проводов устанавливаются при помощи саморезов, с рекомендуемой длиной шага в 0,5 метра.
Крайние саморезы должны быть на расстоянии не менее 5 сантиметров от края короба. Для этого в месте прокладки короба или кабель-канала размечаются места для отверстий. Перфоратором или дрелью делаются отверстия в стене, внутрь помещаются дюбеля, трасса для проводов закрепляется саморезами.
Розетки, выключатели, коробки
Так как проводка открытая, то розетки, выключатели и распределительные коробки не вмуровываются в стены, а устанавливаются поверх. Следующим этапом как раз будет их установка на заранее подготовленные места. Примеряем их к стене, отмечаем места крепежа, делаем необходимые отверстия и устанавливаем.
Разводка проводов
Следующим шагом будет разводка проводов. Первым делом беремся за прокладывание главной магистральной линии и проводов от розеток к щитку. Использовать для этого профессиональные электрики советуют провод ВВГ 3*2,5.
Удобнее всего будет начать с точки подключения и двигаться к щитку. По завершению операции не забудьте повесить на кончик кабеля бирку с указанием, откуда и куда идет данный провод.
Следующим действием тянем кабель ВВГ 3*1,5. Его располагают на линиях от выключателей и лампочек к распределительным коробкам.
Соединить несоединимое
Самым сложным и затратным будет соединение проводов внутри распределительных коробок. Это можно сделать с помощью соединительных изолирующих зажимов, либо по старинке — изолентой. Стоит отметить, что использование СИЗов значительно ускоряет процесс и делает его более «приятным».
В щитке освещения кабель ВВГ 3*2,5 соединяется следующим образом:
- Коричневый или красный проводок (фаза) — подсоединяется к нижней части УЗО.
- Синий проводок (ноль) — идет к нулевой шине вверху УЗО.
- Желтый с зеленой полоской проводок — к заземляющей шине внизу автомата.
Далее проверьте все провода тестером, чтобы вовремя заметить возможные ошибки в соединениях. Если проблем нет, то можно вызывать электрика для подключения вашей проводки к распределительному щитку.
Монтаж скрытой проводки
Разводка скрытой электропроводки не отличается большими трудозатратами. Основное отличие от открытой — это метод маскировки проводов. Соответственно, после укладки кабелей придется повозиться со штукатуркой, шпаклевкой и шлифовкой.
Неприятным бонусом будет очередная орция строительной пыли и грязи, но все это сполна окупается тем, что проводов не будет видно, а распределительные коробки, выключатели и розетки будут спрятаны или глубоко утоплены в стенах. Это придает помещению эстетику и лоск.

Работа со скрытой проводкой
Набор действий почти полностью идентичен установке открытой проводки. Первым делом устанавливается щиток освещения и УЗО. Далее заводится вводный кабель и подключается со стороны распределительного щитка. Его также следует не запитывать до окончания всех работ по монтажу проводки.
Следующим шагов в вырезанные полости устанавливаются распределительные коробки, розетки и выключатели.
Операция «Скрытая разводка»
Далее приступаем к самой разводке кабелей. Начинаем с прокладки основной магистрали — кабеля ВВГ 3*2,5. Если вы решили прокладывать провода к розеткам по полу, то кабель помещается в специальную гофрированную трубу для электропроводов и укладывается по направлению к розеткам. У стены он должен «нырнуть» в штробу и дойти до подрозетника.
Далее производится укладка кабеля ВВГ 3*1,5. Он идет от выключателей и ламп освещения к распределительным коробкам. В них он запитывается на основной кабель.
Соединение паутины
На следующем этапе в распределительных коробках производится соединение всех проводов с помощью уже знакомых нам СИЗов или изоленты. Не забудьте сделать «прозвон» с помощью тестера вашей сети на предмет возможных ошибок.
В щитке освещения кабель ВВГ 3*2,5 соединяется следующим образом:
- Коричневый или красный проводок (фаза) — подсоединяется к нижней части УЗО.
- Синий проводок (ноль) — идет к нулевой шине вверху УЗО;
- Желтый с зеленой полоской проводок — к заземляющей шине внизу автомата.
Самым последним действием будет маскировка проделанных штроб гипсовой штукатуркой и вызов электрика для подключения сети к распределительному щитку. Окончательно установив, что электрическая сеть в вашем коттедже исправно работает, можно приступать к ее эксплуатации.

Заключение
Для того чтобы разработать и смонтировать электропроводку в своем доме, нужно быть максимально внимательным и сконцентрированным. Немаловажной будет соответствующая подготовка. Заранее необходимо начертить план жилья, продумать интерьер, расположение мебели, приборов освещения и электротехники.
Основной и главный принцип — не уют или меблировка под существующую электропроводку, а электропроводка под идеальный для жильцов интерьер помещения.
Домовладельцам, решившим проектировать и/или прокладывать электросеть самостоятельно, следует помнить, что малейшая неточность или ошибка может привести к неисправности всей сети или даже пожару. При адекватном понимании необходимых для выполнения задач и базовых электротехнических знаниях можно сделать даже сложную электроразводку в своем доме.
remboo.ru
Электропроводка в частном доме — от схемы до монтажа

Современная человеческая жизнь совершенно не может быть комфортной без электричества. Когда оно отсутствует, кажется, что жизнь остановилась, ведь любая бытовая техника или электрический инструмент требует подключения к электросети. Порой без электричества не получится даже приготовить пищу, не говоря уже о нормальном освещении жилища. Поэтому если вы задумываете строительство, то схема электропроводки в частном доме должна стать первоочередным вопросом, которому следует уделить особое внимание. Необходимо продумать и просчитать всё до мелочей, чтобы никакая малейшая ошибка или неточность в прокладке и подключении электросети не привели в дальнейшем к поломке бытовых приборов, или, что ещё хуже, к возгоранию и пожару.
В чём необходимость схемы?

Схема электропроводки в частном доме представляет собой чертёж, на который наносятся все основные узлы электроснабжения:
- Вводная линия, которая выполняется отводком от магистральной линии электропередачи до самого дома.
- Место установки распределительного щитка.
- Защитные устройства и счётчик электрической энергии.
- Места установки распределительных коробок, выключателей и розеток в комнатах и помещениях.
- Пути разводки электропроводки от распределительных коробок до коммутационных аппаратов.
- Места установки элементов осветительной сети (люстры, бра, светильники).
К тому времени как делать электропроводку в доме, желательно уже чётко определиться, где будет расположена основная бытовая техника – холодильник, кондиционер, стиральная машина, водонагреватель, посудомоечная машина. Это нужно для того, чтобы сразу монтировать розетки рядом с техникой, а не протягивать потом через всю комнату переноски.

Если ваше строение относится к типовому, которое возводилось строительной компанией (так сейчас строят целые коттеджные посёлки), то вам должны быть предоставлены проект здания и схема разводки. В случае, когда строительство выполняется самостоятельно, для каждого дома разрабатывают свою персональную схему. Но в обоих вариантах основные назначения схемы одни и те же:
- Если имеется готовый схематический чертёж, можно составить перечень материалов, которые понадобятся, чтобы выполнить монтаж электропроводки в доме. Это поможет сэкономить денежные средства. То есть, имея на руках перечень, можно пройти по разным торговым точкам, спокойно определиться, выбрать наиболее качественные и подходящие по цене электротовары. Вы не купите ничего лишнего и в то же время избавите себя от ситуации, когда уже делается монтаж, а каких-то материалов не хватает, и вы срочно бегите в первый попавшийся магазин покупать их по любой цене.
- Схема разводки даст возможность определить максимальную нагрузку каждого электрического узла, что позволит правильно подобрать сечение проводов, посчитать общую мощность, выбрать нужные защитные устройства и вводной кабель.
- Также схема поможет вам грамотно и рационально распланировать очерёдность выполнения работ.
Оформление документации

Будьте готовы к тому, что электропроводка в частном доме потребует ещё и ваших нервов, потому что для получения разрешения на выполнение работ нужно будет:
- Обратиться в организацию, у кого на балансе находится линия электропередачи, от которой планируется подключать ввод. Они должны выдать технические условия (ТУ) на это подключение.
- Следующей будет организация или коммерческая фирма, которая согласно выданным техническим условиям составит проект.
- Снова в энергоснабжающей организации нужно будет согласовать проект, и написать заявление на подключение (на магистральной линии это должны выполнять их электрики).
- Сделанная вводная линия должна быть испытана специальной электрической лабораторией, после чего выдаётся протокол о том, что ввод испытание прошёл и пригоден к эксплуатации.
- Теперь вводной кабель заводится в распределительный щит и подключается на вход счётчика электроэнергии, который должны опломбировать представители энергосбыта. После счётчика выполняется электропроводка в доме своими руками либо можете пригласить специалистов, никакие другие организации вам больше не понадобятся.
- Последнее, что вам останется – заключить договор с энергоснабжающей организацией на поставку электроэнергии с их стороны, и на своевременную оплату потребляемых киловатт-часов с вашей.
Планирование ввода

Самое главное, чем отличается электрика в квартире и в частном доме, это выполнение ввода. В многоэтажных зданиях ввод приходит в щитовую, а оттуда уже идёт разводка по квартирам. А для частного дома необходимо выполнить отводок от проходящей поблизости магистральной линии. От того, насколько грамотно и правильно вы это сделаете, зависит надёжность, качество и безопасность электроснабжения. Существует два способа:
- Монтаж воздушного ввода кабелем либо изолированным проводом.
- Прокладка подземного ввода кабелем.
Перед тем, как провести вводную линию для частного дома, очень важно продумать и спланировать её так, чтобы она была устойчива к сильным ветрам, а также не несла опасности поражения человека электрическим током в дождливую, снежную или сырую погоду.
Воздушный ввод

Такой ввод по воздуху подразумевает натягивание провода или кабеля от ближайшей опоры магистральной линии электропередачи к домостроению.
Сразу хочется предупредить, воздушный ввод будет рациональным, если расстояние от опоры до дома менее 20 м. В случае, когда пролёт получается больше 20 м, потребуется установка ещё одной дополнительной опоры, которая может оказаться на территории вашего участка. Такая мера необходима для того, чтобы уменьшить механическую нагрузку на провод. Когда пролёт получается сильно большим, есть вероятность того, что провод может порваться под воздействием сильного ветра или под собственным весом.
Как правильно сделать воздушный ввод?
- В стене домостроения необходимо просверлить отверстие и вставить в него кусок металлической трубы либо специальную пластиковую гофру (диаметр отверстия и трубы будет зависеть от сечения вводного провода).
- На стене снаружи дома закрепляется кронштейн с установленным на нём изолятором.
- Теперь необходимо натянуть стальной трос между двумя изоляторами (один – на кронштейне, второй – на траверсе опоры, от которой делается отводок).
- Вводной провод или кабель на опоре подсоединяется к проводам линии. Затем прокладывается вдоль троса к дому, где протягивается через проделанное отверстие внутрь здания. Через каждые 0,5-0,6 м желательно закреплять провод к натянутому стальному тросу пластиковыми или металлическими хомутами.

Вот и всё, вводной кабель зашёл в здание, где будет заводиться уже в распределительный щиток. Как видите ничего сложного, но некоторые нюансы следует здесь учесть:
- Очень важно обеспечить достаточное натяжение стального троса.
- К тросу провод следует крепить свободно, без натяжки.
- От земли до провода расстояние не должно быть меньше 3,5 м.
- Трос и закреплённый на нём вводной провод по всей своей длине не должны касаться никаких подсобных строений, деревьев или высоких кустарников.
- Место, где провод входит непосредственно в дом, необходимо герметизировать. После того, как он будет протянут в трубу, всё оставшееся пространство надо заполнить монтажной пеной. Можно применить и другой вариант – плотно утрамбовать минеральной ватой из негорючего материала.
Наилучшим вариантом для воздушного ввода на дом является провод марки СИП (самонесущий изолированный провод). Во-первых, его изоляция выполняется из материалов, которые пригодны к эксплуатации в условиях солнечных лучей и атмосферных осадков, а также выдерживают значительные температурные колебания. Во-вторых, под изоляционным слоем помимо алюминиевых токопроводящих жил имеется стальной трос. То есть при монтаже такого провода отпадает необходимость в натяжке отдельного несущего троса.
Если для частного домостроения необходимо однофазное напряжение (220 В), то понадобится двухжильный провод. В случае, когда надо трёхфазное напряжение (380 В), провод потребуется четырёхжильный. Минимальное сечение проводов СИП – 16 мм2.
Как производится монтаж воздушного ввода электричества, можно посмотреть в этом видео:
Подземный ввод

Прокладка вводного кабеля в земле имеет ряд преимуществ по сравнению с воздушным способом:
- Увеличивается надёжность за счёт того, что кабель не подвергается воздействию резких температурных перепадов, атмосферных осадков, сильных ветров.
- Стиль и архитектурный дизайн участка имеет завершённый вид, то есть их не портит натянутый трос с закреплённым проводом или дополнительная опора. Как правило, именно по этой причине все фешенебельные коттеджи и загородные дома имеют подземный ввод.
- Если это дачный загородный дом, в котором проживают только в летний период, а в зимний домостроение пустует, есть вероятность того, что хулиганы или вандалы вырежут и украдут воздушный ввод. При подземной прокладке такая ситуация маловероятна.
- В случае короткого замыкания и возникновения электрической дуги при подземном вводе практически отсутствует вероятность того, что могут пострадать имущество и люди. А при воздушном вводе произошедшее возгорание может перекинуться на постройки. Так что высокая пожарная безопасность при прокладке кабеля в земле – это очень важное преимущество, особенно касается домов, сделанных из дерева.
Но не всё так идеально, грунт тоже среда достаточно агрессивная. Химический состав почвы через время может вызвать коррозийные процессы, что приведёт в негодность кабельную оболочку. При этом сама почва может проседать и вспучиваться, сдвигаться и промерзать. Своё влияние окажут ещё грунтовые воды, грызуны и микроорганизмы, а также давление от корней больших деревьев. Поэтому если решили подвести электричество к дому подземным способом, позаботьтесь о защите кабеля, проложите его в пластиковой либо металлической трубе.

Ну а самым главным недостатком подземного ввода являются земляные работы. Во-первых, их надо согласовать с кучей всевозможных организаций, у которых в этой земле может быть что-то проложено – водопроводные, газовые или канализационные трубы; теплотрассы; магистральные кабельные линии электропередач; телефонные линии связи. Во-вторых, для прокладки кабеля в земле потребуется вырыть траншею, а это уже дополнительные (причём приличные) затраты. Если будете делать это сами, потратите много времени и сил. В случае если будете кого-то нанимать для выполнения земляных работ, потратитесь в денежном плане.
Для того чтобы лучше представлять объем работ, рекомендуем посмотреть следующее видео:
Так что перед тем, как сделать электропроводку в доме, сначала взвесьте все «за» и «против», учтите преимущества и недостатки, выберите для себя подходящий вариант выполнения ввода. А когда с внешним электроснабжением вы покончите, можно спокойно приступать к монтажу внутреннего.
Подсчёт нагрузки

Монтаж электропроводки в частном доме своими руками требует предварительной работы головой, то есть умственной, а именно – надо посчитать, какая у вашей домашней электросети будет нагрузка. Чтобы вам было легче, разбейте всех потребителей электроэнергии на группы:
- Элементы освещения.
- Кухонная техника (холодильник, вытяжка, хлебопечка, электрическая плита и духовка, электрочайник и кофеварка, мультиварка и микроволновая печь и т. д).
- Маломощная бытовая техника и электроприборы (компьютер, телевизор, музыкальный центр и т.п.).
- Кондиционеры.
- Электрическое отопление.
- Техника для ванной комнаты (водонагреватель, фен и стиральная машина).
- Электроинструмент, который используется в подсобных помещениях (перфоратор, электродрель, электрическая газонокосилка, насос и т.д.).
Суммируйте мощности всех приборов. Полученную цифру откорректируйте умножением на 0,7 (это общепринятый коэффициент одновременности включения приборов). При этом учтите, что мощность каждой группы не должна превышать 4,5 кВт. Исходя из посчитанной нагрузки, определитесь с сечением и маркой проводов. Разводка электропроводки в частном доме выполняется проводами медными. Для скрытой прокладки выбирайте марки ВВГнг, ПУНП, ВВГ, для открытой прокладки – ПУГВП, ПУГНП. Проводка, выполненная в частном доме такими проводами, будет отличаться приличным сроком службы (около 10 лет), минимальными потерями и безопасной эксплуатацией.
Распределительный щиток

Нормативно место, где можно устанавливать щиток, никак не нормируется. Единственное условие, он должен быть расположен не ближе 1 м от трубопроводов (имеются в виду любые трубы – газовые, водные, канализационные).
В каком помещении лучше монтировать щиток, тоже нигде не оговаривается. Многие предпочитают устанавливать его в каких-то подсобных помещениях, где будет удобно выполнять коммутацию, либо располагают у входа в дом. В любом случае постарайтесь придерживаться простых правил:
- Это помещение не должно быть пожароопасным (типа, котельной). Рядом с распределительным щитком запрещается хранить баллоны с газом и легковоспламеняющиеся вещества.
- Необходимо чтобы помещение, где расположен щиток было сухим, то есть нежелательно устанавливать его рядом с ванной комнатой.
- К щитку обязательно должен быть свободный доступ, не устраивайте склад из помещения, где он расположен.

В самом щитке монтируются:
- счётчик электроэнергии;
- вводной автомат, он отвечает за электроснабжение всего дома;
- несколько автоматов для подключения отходящих токоприёмников согласно их разбивки по группам;
- устройство защитного отключения (УЗО), которое работает в паре с вводным автоматом.
Щиток может устанавливаться в специально проделанную под него нишу либо просто навешиваться на стенную поверхность.
Если дом огромный на несколько этажей с банями, саунами, гаражами, то одним щитком тут не обойтись. В таких случаях монтируется один вводной щиток и дополнительные на каждом этаже.
Планировка внутреннего электроснабжения
Провести электропроводку в частном доме можно двумя способами – открытым и скрытым. Рассмотрим вкратце каждый из них по отдельности.
Открытая проводка

Открытый способ прокладывания проводов по-другому ещё называют наружным, чаще всего используется в деревянных домах.
Провода могут быть проложены:
- в специальных пластиковых коробах;
- на фарфоровых изоляторах с использованием специального кабеля (так называемый ретро-стиль).
На схеме следует отобразить, по какому маршруту вы собираетесь развести кабели и отметить места, где будут устанавливаться фиксирующие элементы (изоляторы).
Для открытой проводки применяют специальные коммутационные аппараты наружного исполнения (розетки, выключатели).
Скрытая проводка

Если строение бетонное, с множеством технологических пустот, применяют скрытый способ прокладывания проводов. Он сложнее, так как сначала требуется проделать в стенах специальные бороздки, называемые штробами, в которые будет укладываться провод или кабель. А после этого уложенные проводники надо будет ещё зафиксировать при помощи алебастра или гипсового раствора.
Также понадобятся выключатели и розетки внутреннего исполнения. Прежде чем их устанавливать, в стенах проделываются отверстия, в них также при помощи раствора фиксируются подрозетники и только потом монтируются коммутационные аппараты.
Скрытая проводка своими руками выполняется несложно, единственное, что может вызвать затруднения, отнять много времени и сил – это проделывание штроб и отверстий.
Правила и полезные советы

Всё, что касается электромонтажных работ, регламентируется сводом Правил устройства электроустановок (ПУЭ). Тем, кто серьёзно занимается монтажом электропроводки, полезно познакомиться на досуге с этой книгой. Здесь мы приведём самые основные и важные моменты, которые обязательно следует учесть перед тем, как сделать проводку в доме своими руками:
- Все распределительные коробки, розетки и выключатели должны находиться в лёгкой доступности (не заклеены обоями, не спрятаны под гипсокартонные листы, не заставлены громоздкой мебелью, которую нельзя сдвинуть).
- Заземляющая жила должна крепиться к бытовым приборам при помощи болтового соединения.
- Выключатели монтируют на высоте 60-150 см от уровня пола, провода к ним подводят сверху вниз.
- Все соединения проводов следует выполнять в распределительных коробках. Соединительные узлы необходимо надёжно изолировать, запрещено соединять медные проводники с алюминиевыми.
- Розетки монтируют на высоте 50-80 см от уровня пола. Расстояние между розетками и газовыми плитами, трубами, радиаторами отопления не должно быть менее 50 см.
- Провода электрической проводки не должны касаться металлических строительных конструкций здания (особенно это касается скрытой проводки, обязательно учитывайте этот пункт, когда будете прокладывать провода в штробах).
- Количество розеток на одно помещение учитывают из расчёта 1 коммутационный аппарат на 6 м2 площади. Исключение составляет кухня, на ней можно монтировать столько розеток, сколько нужно для подключения всех бытовых приборов.
- Горизонтальная прокладка проводов производится не ближе чем 15 см к потолку и полу. Вертикально провода располагают на расстоянии 10 см от дверных и оконных проёмов. К газовым трубам нельзя приближать провода электрической сети ближе, чем на 40 см.
Надеемся, что весь этот разговор мы вели не зря. Монтаж внешнего и внутреннего электроснабжения своего жилища вы обязательно начнёте с составления схемы. Подумайте всей семьёй, где и какую технику вы хотите расположить, нанесите всё на бумагу, нарисуйте все коммутационные аппараты и пути прокладки проводов. Так вам будет гораздо легче посчитать количество необходимых материалов. Потом останется лишь перенести вашу схему с бумаги на реальные стены и заняться монтажными работами.
yaelectrik.ru
Монтаж электропроводки в частном деревянном доме своими руками: Пошаговая инструкция и схема как развести+Видео
В случае, когда электропроводку монтировать в вашем доме будет специалист, данная информация для Вас не станет бесполезной.
Подобные знания вам понадобятся для того, чтобы контролировать правильно и качественно ли осуществляется монтаж, а также помогут понять, что необходимо для проведения таких работ: материалы, инструменты и оборудование.
Помимо всего прочего, при проживании в доме, происходят ситуации, при которых требуется ремонт или замена отдельных звеньев электропроводки в доме, но ведь не всегда есть возможность вызвать электрика. Именно в этом случае вам понадобится эта информация. Зная, как осуществлялся монтаж электропроводки, у вас обязательно сложится образ, путь, где она проложена, из какого материала, какое сечение проводов, на какую нагрузку они рассчитаны.
Как провести подготовительные работы для устройства электропроводки?
Чтобы приступить к монтажу, необходимо начать с подготовительных работ: составить схемы электропроводки, разметить, заготовить осуществить пробивочные работы.
Во-первых, требуется определиться с местами введения питающего кабеля в дом и местом установки распределительного щитка. Зачастую его установку производят недалеко от ввода в дом, на высоте 1500-1700 мм в теплом помещении.
Потом можно составлять электрическую и монтажную схему электропроводки, на основании которых можно будет выполнить разметку тех мест, где будут установлены розетки, выключатели, электроприборы, бра, светильники, соединительные коробки и т.п.
По завершении разметки расположения электрооборудования можно выполнять разметку линий, по которым потом пройдет электропроводка к таковому.
Схемы разводки
Итак, в частном доме требуется составление двух схем: электрической и монтажной.
- Первая схема предназначена для определения необходимого количества энергопотребителей, электротехнических устройств, и метода их подключения.
- Вторая схема требуется для определения места монтирования всех устройств, расстояния между ними и необходимого количества провода и дополнительного материала.
Такие схемы можно составить огульно, не придерживаясь никаких требований, достаточную для понятия самому.
При этом, полезно придерживаться нижеуказанных советов:
1.Для розеток, в которые будут включаться бытовые приборы с большой мощностью, к примеру, стиральная машинка, электрический водонагреватель, электрическая плита и т.п требуются проработать потенциал подключения заземления и установки для этого электропроводки из проводов («фаза», «ноль», «земля»).
Как правило, не требуется монтирование заземления светильников, исключение составляют помещения с повышенной влажностью, например ванная комната.- При подключении розеток и осветительных приборов требуется разделение линий электропроводки. Помимо этого, светильники и розетки предпочтительно разбить по группам по следующим соображениям:

- медный провод сечением 2,5 мм2 используют при подключении групп розеток, при этом общая мощность не может превысить 4,6 кВт;
- провод с сечением 1,5 мм2 для осветительных приборов — мощность одной такой группы не может превысить 3, 3 кВт;
- приборы с большой мощностью должны подключаться в отдельную розетку, которая не соединена ни с какой группой;
- не стоит планировать установку и подсоединять розетки «шлейфом», особенно розетки с заземлением.
Все линии электропроводки подсоединения осветительных групп, отдельных и групп розеток нужно привести к распределительному щитку с автоматами. Для каждой группы или индивидуальной розетки будет правильным предусмотреть отдельный автомат.
Необходимое требование: соответствие мощности автомата сечению проводки, это значит, что автомат должен сработать раньше, чем начнется процесс плавки изоляции или горения провода. Как правило, для групп освещения эта мощность равна 10 -16 А, для группы либо индивидуальной розетки — 16, 25 и даже 40 А.
Допустимая величина электрического тока для проводника будет зависеть от сечения, материала и условий охлаждения. Допустимая плотность тока — это отношение max допустимого тока к сечению провода. Для медных проводов разных видов она варьирует в границах 7-15 А/мм2, для алюминиевых – 5-10 А/мм2.
Как узнать общую мощность приборов?
Чтобы узнать силу тока, необходимо разделить общую мощность потребителей, которые подсоединены на этот провод, в ваттах, на 220 (однофазная сеть). Т.е., при максимальной мощности группы 5 кВт, сила тока равна 5000:220=22,7 А.
Определить подходящее сечение провода можно путём деления максимального тока нагрузки на определённом участке электропроводки на плотность тока для этого вида проводника, а можно выбрать его по специальной таблице. Т.е. при силе тока равной 22,7 А, а плотности проводника 9 А/мм2 подойдёт сечение 2,5 мм2.
Подсчитывая общую мощность энергопотребителей по всему дому нужно учитывать тот факт, что обычно одновременно всё не включается. В этом случае используют поправочный коэффициент спроса. В случае, когда общая мощность менее либо равна 14 кВт он равен 0,8, до 20 кВт – 0,65, до 50 – 0,5.
Рассчет мощностиКак правильно провести разметку?
Работу по разметке для монтажа электропроводки начинают, с разметки основного пути проводов от электро-щитка, а также всех их поворотов, ответвлений и проходов сквозь стены. При разметке соблюдаем следующие правила:
Разметка проводки с отступами- провода на стене должны монтироваться либо параллельно, либо перпендикулярно полу;
- разметка пути горизонтальных участков должна быть на 0,2 м ниже потолока, что снизит вероятность повреждения электропроводки;
- при поворотах электропроводки, вертикальных или горизонтальных, должен соблюдаться угол 90°;
- при монтаже трассы по междуэтажным или чердачным перекрытиям путь до осветительных устройств размечается кратчайший от соединительной коробки.
Чтобы разметить трассу, можно прибегнуть к помощи специального разметочного шнура, его можно купить , а можно изготовить самому, путём окрашивания обычного шнура краской, углём либо мелом.
Размечая, один конец шнура закрепляется в начальной пункте, а другой натягивается параллельно стене либо потолку, прижимая к конечной точке отрезка. Другой рукой средину шнура отводят и бросают. Ударяясь о стену или потолка, шнур оставляет четкий след.
После того как разметка закончена, не спешите выбрасывать монтажную схему электропроводки, она может пригодиться в случае ремонта.
Соединительная коробкаУстановку соединительных коробок размечают в местах разветвлений электропроводки, спуска к розеткам или выключателям.
Если вы планируете монтировать скрытую электропроводку, в этом случае размечают точки для установочных коробок, куда будут помещены выключатели и розетки скрытого исполнения.
Выключатели, как правило, помещают у входа в комнату со стороны нахождения дверной ручки, можно внутри, а можно и снаружи её.
Выключатели монтируют на высоте 1,5 м либо 0,5-0,8 м от пола- это стандарт. Наиболее популярный вариант номер два. Размечая путь проводов к выключателю, следует помнить, что расстояние до косяка двери не может быть менее 0,1м.
- В настоящее время высота монтажа розеток не регламентирована. Главным аргументом здесь будут удобство.
- Когда вы планируете установить в комнате письменный стол, то монтаж розетки необходимо осуществлять так, чтобы она находилась выше крышки стола.
- На кухне розетки размещают выше столешницы кухни на высоте 0,9 м. Зачастую имеет смысл установить двойные или тройные розетки.
Расчёт розеток в жилой комнате проводиться, как правило, следующим образом, на каждые 400 см периметра, как минимум одна розетка, рассчитанная на ток 10(16)А.
На кухне, как правило, требуется установка примерно четырех розеток, которые рассчитаны на ток 10(16)А.
В стене между смежными комнатами возможна планировка установки внутренних (скрытых) выключателей либо розеток, которые будут находится на одной оси по разным сторонам стены.
Осуществляя разметку установки розеток стоит учитывать правила техники безопасности, которые гласят следующее: расстояние до заземленных металлических приборов может быть не менее 0,5 м. Запрещено устанавливать розетки в кладовках. При возникновении такой необходимости, и выключатель и розетку можно установить на стене перед кладовой.Для стиральной машины, электроплиты, кондиционера, электро-водонагревателя, душевой кабины и электро-котла необходимо предусмотреть индивидуальные розетки, с отдельной проводкой от распределительного щитка.
Проводя разметку установки розеток и выключателей в ванной комнате, санузле, душевой либо сауне, не забывайте, что эти помещения имеют повышенную влажность.
Они имеют 4 зоны по электробезопасности:
К 0-ой зоне относят зону размещения кранов или смесителей;
К 1-ой зоне относят зону, где установлены сами ванна, душ, умывальник, раковина, сауна;
Вторая зона определяет пространство в радиусе 60 см вокруг самих ванной, душа, умывальника, раковины, даже если они имеют стационарные перегородки; третьей зоной называют пространство в радиусе 240 см вокруг второй зоны.
Устанавливать выключатели и розетки можно только в третьей зоне, они должны быть защищены УЗО на ток до 30 мА.
Разметка светильниковСветильник на потолке, как правило, монтируется по центру комнаты.
Чтобы определить местоположения светильника на полу комнаты размечаем две диагонали, место их пересечения и есть центр. При помощи отвеса переносим центральную точку на потолок и затем размечаем к ней путь монтирования электропроводки от соединительной коробки.
Если вы решили установить на потолке данной комнаты несколько светильников , то первым делом определяют осевую линию на центре в длину комнаты, а затем на этой линии отмечают пункты размещения светильников, которые затем переносятся на потолок.
Заготовка и резка проводов
До начала монтажа электропроводки, стоит провести нарезку провода на куски, длина их будет равна пространству между соединительной и установочной коробками, светильниками и другими устройствами. Провод нарезать на куски нужно с небольшим запасом 0,1-0,15 м, который необходим для того, чтобы соединить их между собой и подключить к электроприборам.
В том случае, при котором расстояние между пунктами монтажа больше, чем имеющиеся куски провода, то возникает необходимость установки промежуточной соединительной коробки, что не очень хорошо. Наилучший вариант — целые куски провода.
Как правильно осуществить монтирование открытой и скрытой электропроводки в частном доме?
При завершении подготовительных работ приступают к монтажу электропроводки, пользуясь ранее составленной монтажной схемой.
Для монтажа в частном доме желательно применяя медную проводку с сечением 1,5 – 2,5 мм2. Провод большего сечения используется при подключении больших потребителей электроэнергии, тем самым уменьшив сопротивление электропроводки и увеличив надежность таковой.
Способ монтажа электропроводки может быть открытым либо скрытым. Это определяет материал, из которого сооружены стены, и некоторые другие факторы.
Открытая электропроводка
Монтаж электропроводки открытым способом выполняется, как правило, в деревянных домах либо когда в помещении выполнены отделочные работы. В этом случае электропроводка проводка монтируется по асбестовой подкладке, в также в гофрорукаве или кабель-каналах (электрокоробах) либо в пластиковых плинтусах.
Открытая проводкаВ настоящее время при открытом способе монтажа используется гофрорукав или электрокороб.
Так как вид гофрорукава на эстетический не претендует, его используют при монтаже проводки подсобных и хозяйственных помещений, а для жилых комнат используют электрокороба (кабель-каналы) либо полости пластиковых плинтусов.
Закрепить гофрорукав к стене или потолку можно при помощи пластиковых держателей, которые крепятся при помощи шурупов, саморезов или дюбелей — это зависит от материала потолка или стены.
Чтобы прикрепить кабель-канал, необходимо сразу закрепить нижнюю часть, затем уложить в неё электропроводку и закрыть верхней частью короба, путем прижатия к нижней до щелчка замка. При возникновении необходимости проверить провода верхняя часть короба легко отщёлкивается.
В местах разветвления электропроводки, устанавливают специальные соединительные коробки.
Открытый способМонтаж розеток и выключателей, при открытом способе, производится на «подрозетниках» из изоляционного материала, коим может служить сухое дерево, оргстекло, текстолит или пластик.
Подрозетник вырезается в форме круга, диаметром 6-7 см и толщиной примерно 10 см. Сначала к стене прикрепляют подрозетник при помощи шурупов с потайной шляпкой либо клея, а потом на него крепят розетку или выключатель, не имеющие наружного пластмассового корпуса.
После этого к розетке подсоединяют «фазу» и «ноль», а в защищенных розетках и «заземление».
Выключатель подсоединяют в разрыв «фазы», это значит, что из соединительной коробки к нему ведут лишь «фазу», которая проходя через выключатель, опять вернётся к соединительной коробке по другому проводу и в ней соединяется с «фазой», которая идёт к светильнику, а «ноль» подводят прямо к светильнику, обходя выключатель.
Определить «фазу» можно обозначив проводки биркой либо запомнить цвета изоляции проводов. Когда электропроводка смонтирована и подключена, определить «фазу» поможет индикатор.
Скрытая электропроводка
Выполнение монтажа скрытой электропроводки производится в монолитных домах, домах из кирпича,а также искусственных и природных камней и т.д.
Скрытая проводка в каркасном домеВ домах из камня или кирпича монтаж скрытой электропроводки производят в специальных каналах, так называемые штробы, их прорезают по пути будущей проводки, по окончанию монтажа заделывают штукатуркой.
Следует учитывать, что в местах будущего расположения установочных либо разветвительных коробок для розеток, выключателей или регуляторов делают проемы глубиной примерно 6-7 см (это зависит от размера коробок). Установить и зафиксировать коробки в таких выемках можно с помощью раствора цемента или гипса.
Монтаж скрытой электропроводки отличается большой трудоемкостью. И когда возникает необходимость провести ревизию проводов, придётся портить стены. но при этом она не портит вид в доме, т.е. эстетична. Как правило, если монтаж осуществлён правильно, проблем в эксплуатации таковой не возникает.
Для монтажа скрытой электропроводки все соединения проводов необходимо выполнять только в соединительных коробках, все выключатели и розетки монтируют в установочных коробках, которые предварительно уже установлены и закреплёны в местах разметки.
При завершении монтажа и отделки требуется обеспечение свободного доступа к разветвительным коробкам, чтобы контролировать соединения в будущем, при эксплуатации электропроводки.
При покупке тех или иных коробок, стоит отдать пререимущество качественным приборам, которые имеют сертификат качества.
Ввод проводкиВвод электропроводки в коробки осуществляют с помощью втулок из изолирующего материала либо отрезков поливинилхлоридных трубок. Это чрезвычайно необходимо для металлических установочных и соединительных коробок, по той причине, что кромка в таких коробках часто острая, что может стать причиной повреждения изоляции электропроводки при монтаже.
В соединительных коробках соединять провода нужно сваркой (пайкой), опрессовкой в гильзах либо зажимами.
Выключатели и розетки монтируют после окончания монтажа установочных коробок либо подрозетников (при открытой электропроводке) и подведения к ним собственно электропроводки. В зависимости от того, какой способ монтажа был выбран, выключатели и розетки могут быть открытого и скрытого исполнения.
Монтаж розеток и выключателей скрытого исполнения осуществляют в установочные коробки. Первым делом из розетки либо выключателя снимают верхнюю пластиковую крышку. К клеммам их внутренней части подсоединяют электропроводку, точно также как и при открытом. Затем внутреннюю часть розетки или выключателя прикрепляют в коробке при помощи распорных фиксаторов, т.е закрутить до упора фиксирующие винты.
По завершению прикручивают пластмассовую защитную крышку корпуса.
ТОП 9 магазинов, где я выгодно закупаюсь
ТОП 7 по товарам и мебели для дома:
7 лучших строительных и мебельных магазинов!
- Akson.ru- это интернет-гипермаркет строительных и отделочных материалов!
- homex.ru- HomeX.ru предлагает большой выбор качественных отделочных, материалов, света и сантехники от лучших производителей с быстрой доставкой по Москве и России.
- Instrumtorg.ru – это интернет – магазин строительного, автомобильного, крепежного, режущего и другого инструмента, необходимого каждому мастеру.
- Qpstol.ru — «Купистол» стремится предоставить лучший сервис своим клиентам. 5 звёзд на ЯндексМаркет.
- Lifemebel.ru- гипермаркет мебели с оборотом более 50 000 000 в месяц!
- Ezakaz.ru- Представленная на сайте мебель изготавливается на собственной фабрике в Москве, а так же проверенными производителями из Китая, Индонезии, Малайзии и Тайваня.»
- Mebelion.ru- – крупнейший интернет-магазин по продаже мебели, светильников, интерьерного декора и других товаров для красивого и уютного дома.
domsdelat.ru
Схема электропроводки в частном доме своими руками
Современную квартиру, дом, офис или коммерческое заведение невозможно представить без электричества. Оно плотно вошло в нашу жизнь и продолжает захватывать все новые и новые сферы жизнедеятельности. От того, насколько качественная проводка в помещении и насколько бесперебойно она работает, зависит функционирование объекта — без электричества отключается освещение, электрокотлы, кондиционеры, компьютеры и пр. Поэтому если вы задумываетесь о создании полноценной схемы электропроводки в частном доме, то прочитайте нашу статью — в ней мы расскажем о тонкостях и нюансах этого дела.
Введение
Перед тем как планировать расположение кабелей, нужно составить план расположения техники и освещения во всех комнатах, в технических помещениях, в хозяйственных постройках и на улице. Отталкиваться нужно именно от него. Если, к примеру, в зале достаточно двух-трех розеток для подключения телевизора и торшера, то на кухню нужно вести несколько линий для подключения мощной стиралки и посудомойки, микроволновки и электрочайника, электрокотла и варочной поверхности.
Классическая схема для подключения домаРасчет следует делать с учетом всех потребителей, которые будут подключены+запас+подумайте, что еще вы подключите к сети в будущем. К примеру, если вы планируете бить скважину, то вам надо будет запитать мощный двигатель, если в гараже планируется поставить станок — то думайте, какой кабель выдержит нужную силу тока. На первом этапе надо составить детальный план всего электрооборудования, которое есть и будет в доме. Учитывайте кондиционеры, системы видеонаблюдения, ландшафтного освещения и пр.
Затем на основе схемы расстановки потребителей составляется принципиальная схема монтажа электропроводки в частном доме своими руками. По данной схеме будет производиться сборка, чтобы вы нигде не запутались и не ошиблись. По ней можно будет быстро рассчитать количество нужного кабеля, его сечение, количество розеток и выключателей, определить местоположение щитка и счетчика, стабилизаторов и других элементов цепи. Согласно схеме закупается все оборудование и проводится монтаж — она считается основополагающей.
Делаем разводку
Проводка может быть двух типов — наружная или скрытая. Сегодня практически повсеместно используют скрытую проводку, которую укладывают в вырезанные по стенам и потолку штробы. Наружная проводка применяется там, где каналы проложить не удается — в деревянных домах, конструкциях из оцилиндрованного бревна, бруса, по полу и пр.
Рисуя схемы электропроводки в частном доме своими руками, обязательно учитывайте, что СНиП требует делать покомнатную разводку. Более того, нужно рассоединять линии розеток и освещения. Такое решение более затратно, чем “круговые” схемы, но оно безопасно и позволяет включать в сеть мощные потребители без риска выхода остальных приборов из строя. К тому же покомнатная разводка позволяет проводить ремонт в одном помещении, отключив его, тогда как в остальных будет электричество.
Разделение сетей по классам позволяет использовать кабеля и автоматы нужной мощности. К примеру, для освещения используется провод на 1.5 квадрата и автомат на 16А. Этого вполне достаточно для подключения нескольких источников освещения и даже мощной центральной люстры. Для розеток используют кабель на 2.5 квадрата и автомат на 25 ампер. Суммарная мощность на одну линию не должна превышать 4,5 кВт (например, микроволновка, вытяжка и электрочайник, включенные в одну розетку или линию “едят” 800+300+1300 Вт или 2,4 кВт). Если вы планируете подключать мощные потребители (к примеру, бойлер на 3-4 кВт, стиралку, электрокотел, духовой шкаф), то тяните к ним отдельные линии.
Нормативы прокладки кабелейЛиния подходит к электрическому щитку, на каждую устанавливается отдельный автомат согласно мощности. На входе ставится общий автомат (можно использовать на 32 или 40А).
Разделение по группам потребителей
Чтобы качественно провести электричество в доме, нужно все правильно спланировать. Сделайте разделение всех линий и источников на группы:
- Сеть, используемая для освещения.
- Сеть, используемая для питания розеток.
- Силовая сеть (для мощных потребителей).
- Сеть, используемая для уличного освещения.
- Сеть для хозпостроек (гаража, сарая, бани и пр.).
Эти сети рисуются на отдельных листах бумаги с указаниями размеров помещений и ширины перегородок. Затем делается подсчет необходимого количества кабеля (с учетом его сечения), розеток и других устройств.
Если вы делаете скрытую проводку, то она закладывается в штробы, после чего штукатурится и вся стена выравнивается в одно целое. Если вы делаете наружную проводку, то ее укладывают уже после облицовки стен, пряча кабеля в специальные металлические или пластиковые каналы.
Обдумывая, как сделать разводку электропроводки в доме, прикиньте, нужен ли вам будет стабилизатор напряжения. Современные сети крайне нестабильны, напряжение в них может прыгать от 180 до 240 градусов, тогда как для многих приборов возможные отклонения составляют 5-10%.
Внимание: стабилизатор выровняет напряжение и защитит ваши приборы от перегорания, но для этого нужно правильно рассчитать его мощность с таким расчетом, чтобы его хватало на все одновременно работающие устройства.
Нарисуйте схему прокладки кабелей и размещения устройствПодготовительные работы
Итак, вы решили создать проводку своими силами. Для этого вам понадобится набор инструментов:
- Мультиметр.
- Тестерная отвертка.
- Коннекторы для проводов.
- Плоскогубцы.
- Нож для снятия изоляции.
- Перфоратор и шлифмашинка с алмазным диском для изготовления штроб.
После подготовки набора инструментов пришло время приступать к разметке будущей проводки. Сверху провода пускаются на высоте 20 см от потолка, все ответвления на розетки или выключатели делаются строго вертикально. Не нужно пытаться экономить кабель, натягивая его поперек или наискосок комнаты — это приведет к печальным последствиям, когда вы решите повесить шкафчик или картину через 5 лет после ремонта.
Во влажных помещениях нельзя размещать выключатели и розетки. Высота их размещения регулируется по СНиПу или в зависимости от пожеланий заказчика. Как провести проводку в доме, если необходимо создать освещение во влажной комнате (например, сауне)? В сеть включается трансформатор и подается напряжение не более 36 вольт, поскольку оно безопасно для человека.
Как правильно осуществлять разметку
Разберем, как правильно строить электропроводку в доме своими руками (пошаговая схема). Начинайте делать разметку от щитка. Сначала проведите линии, по которым будут проходить основные магистрали. Подумайте, какой ширины и глубины резать штробу. Затем подумайте, где расположатся электромонтажные коробки (их нужно делать на присоединении проводов к магистралям). От коробок опустите розетки и выключатели, проведите по потолку разметку для светильников. Когда все подготовительные работы завершены и линии пролегания нарисованы, то приступайте к штроблению. При помощи болгарки и алмазного диска вырезаются щели на заданную глубину, параллельно им режутся вторые. Затем при помощи перфоратора или зубила выдалбливается канавка, в которую закладываюся кабеля. Их крепят внутри штроб при помощи стяжек, а затем заделывают цементом или асбестом.
Внимание: проводить заделку рекомендуется после тестирования системы. Если какой-то кабель повредился в процессе монтажа, то не придется вырезать штробы заново.
Грамотное подсоединение щиткаМонтаж
После разметки и вырезки штроб в них укладываются кабеля. Все соединения осуществляются в монтажных коробках при помощи специальных штекеров. Можно, конечно, пропаивать провода, но это совершенно излишне и занимает много времени. Штекерное подключение быстрое и надежное, главное, выбрать оригинальные материалы.
При подключении выключателей нужно размыкать фазу, а не ноль. Фаза приходит на нижнюю часть патрона, а не на боковую, чтобы вы случайно не зацепили ее при замене лампочки. Это основные правила того, как сделать проводку в доме своими руками — запомните их и выполняйте в обязательном порядке.
После того как провода разложены, нужно подключить их к электрощитку, установив в него автоматы, УЗО, счетчик. Его может переносить или пломбировать только сотрудник энергоснабжающей компании, поэтому не торопитесь снимать его сами — вас оштрафуют на крупную сумму. Все кабеля, заходящие в счетчик, желательно промаркировать, на автоматы наклеить стикеры с обозначением, за что они отвечают, или подписать их маркером. Также желательно наклеить на дверцу щитка схему подключения, иначе через 5-10 лет вы просто не вспомните, что и как было собрано.
Некоторые нюансы
Расскажем вам некоторые тонкости того, как провести свет в доме своими руками. Существуют два вида кабеля — медный и алюминиевый. Мы настоятельно рекомендуем вам использовать только медный кабель — он выдерживает большие нагрузки, не портится со временем и легко укладывается даже на изгибах. Запитывать розетки лучше всего кабелем 3*2,5 ВВГнг (негорючим). Третий кабель идет на заземление (многие современные устройства не работают без него). Одинарные розетки лучше не ставить — вам их просто не хватит. На одну комнату нужно минимум 4 розетки (даже в спальне вы включите телефон на зарядку, планшет, утюг и торшер). Для залов рекомендуется создавать группы по 4-6 розеток (к примеру, для подключения компьютера надо минимум 4, а если у вас есть принтер/сканер, то все 6). На кухне возле рабочей поверхности также обычно ставят 4 розетки (вытяжка, электрочайник, блендер, хлебопечка), еще минимум 2 разводят на остальные устройства (холодильник, электрокотел, бойлер и пр).
Для освещения целесообразно использовать обычный кабель ВВГнг 3*1,5 мм2 — его вполне достаточно для питания нескольких источников света. Но если вы планируете создать проходные выключатели, то вам нужно будет доработать схему.
В целом, электрика в частном доме сложная только на первый взгляд. Если вы изучите соответствующую литературу и будете соблюдать все советы, то вы быстро и качественно сможете собрать ее сами. Главное — не экономить, использовать только качественные комплектующие и быть благоразумным, не подключая на кабели для освещения бойлер или теплый пол.
Вконтакте
Одноклассники
Google+
knigaelektrika.ru



