Лед диммер – Что такое диммер для светодиодных ламп. Все о диммировании LED
Диммер для светодиодных ламп 220 вольт

В последнее время среди элементов бытовой электрической сети быстрое и широкое распространение и популярность приобретает диммер для светодиодных ламп 220 В. И это вполне логично, ведь с помощью таких устройств расширяются функции светодиодных источников освещения.
Установленный диммер даёт возможность не только регулировать мощность и яркость света, но и по специальной программе задавать цветовые оттенки светодиодов и порядок включения-отключения светильников (по таймеру). Причём всё это можно делать даже дистанционно, осуществляя управление пультом из любой точки помещения, или вообще из других комнат при помощи Wi-Fi с телефона или планшета.
Область применения
У кого-то может возникнуть вопрос, для чего вообще нужна регулировка яркости освещения? Прежде всего, для комфортной световой среды в домашней обстановке. Вечером вы сидите в зальной или гостиной комнате, отдыхаете и в этот момент вам совсем не нужно яркое освещение. Диммер для ламп позволяет включить их на 10-30 % мощности от номинального значения. Когда вам понадобится много света, нужно лишь используя регулятор включить светильники на их полную мощность.

Применяются диммеры, как в жилых помещениях, так и в общественных местах. Особенно удобны эти устройства, когда есть необходимость дежурного освещения. В магазинах, аптеках, банках, офисных помещениях зачастую на ночь в холлах и фойе оставляют свет, чтобы лампочки работали не на полную мощность, применяют диммеры. Вдобавок ко всему это даёт хороший экономический эффект в плане расхода электроэнергии.
Сейчас всё большую популярность набирает система «умный дом», когда многие бытовые приборы (кондиционер, вентилятор, телевизор), а также электрическое отопление или освещение управляется при помощи сигналов. В этом случае без диммеров никак не обойтись, хотя по большому счёту система «умный дом», пока всё-таки роскошь, а не необходимость.
Преимущества

Светорегулятор, применяемый для светодиодных ламп, имеет несколько положительных сторон:
- С его помощью можно экономить электроэнергию.
- Управляя яркостью освещения, в комнатах можно подчёркивать наиболее выгодные участки и места (панно на стене, напольную композицию и т.д.), что улучшает дизайн всего интерьера.
- Нагрузку можно изменять плавно.
- Самое главное преимущество – это комфорт светового режима в любое время ночи и дня.
- Всё чаще диммер для светодиодных светильников применяют, как сторожевое устройство. Можно задать специальную программу, при помощи которой светильники будут включаться и отключаться в разное время в отдельных комнатах. Это создаст иллюзию того, что кто-то присутствует дома. Очень удобно так защищать свои домовладения от незваных гостей, если надо уехать на несколько дней. Всё это возможно благодаря тому, что диммеры способны поддерживать режимы затемнения и мигания.
- Такой регулятор послужит защитой от перенапряжений в сети.
- Так как при помощи регулятора происходит экономия электрического ресурса лампы, это способствует продлению её срока службы.
Видите, сколько хороших и полезных функций выполняет такое устройство. Так что, несмотря на сложность схемы его подключения, высокую стоимость, необходимость перемонтажа уже существующих элементов проводки, на диммер всё-таки стоит потратиться.
Устройство и принцип работы
Диммер для светодиодных ламп по своему конструктивному исполнению и функциям очень похож на устройство, предназначенное для других источников света.

По сути диммер представляет собой выключатель, только обладающий множеством функций, главной из которых является управление интенсивностью светового потока. Раньше они были чисто механическими и использовались лишь для изменения яркости света. Сейчас уже в конструктивном исполнении диммера обязательно присутствуют микроконтроллёры (микросхемы), с помощью которых он и выполняет множество функций.
Устройство диммеров основано на принципе действия реостата. Путём изменения сопротивления, меняется подаваемое на лампочку напряжение. Также в регуляторе обязательно имеется набор резисторов (симисторов), за счёт которых и происходит изменение интенсивности освещения.
Выбор модели

По способу управления диммеры можно классифицировать на:
- Сенсорный. Устройство имеет сенсорную панель, путём непосредственного контакта с нею и происходит управление диммером. Их главное отличие от других моделей – стильный дизайн, особенно подойдут тем, у кого интерьер выполнен в стиле хай-тек. Ещё одно неоспоримое преимущество сенсорных диммеров – простота управления.
- Дистанционный. Управление происходит за счёт пульта или беспроводного канала. Особенно подходит тем, кто из своих рук в повседневной жизни не выпускает смартфон или планшет, при помощи этих гаджетов можно управлять домашним освещением на расстоянии.
- Механический. Освещение регулируется путём воздействия на клавишу или поворотную ручку диммера. Отличается достаточной надёжностью в использовании и невысокой стоимостью.
- Акустический. Регулировка осуществляется за счёт реакции на хлопок, звук, шум, голосовую команду. Эту модель многие называют пафосной. Стоит такой диммер дорого. Приобретают его в основном те, у кого хватает лишних денег и кому очень хочется удивить окружающих.
Специалисты среди всех моделей диммеров рекомендуют сенсорные, как самые качественные и наиболее надёжные.

Конечно же, при выборе регулятора учитывайте свои финансовые возможности, но старайтесь избегать дешёвой китайской продукции. На рынке электротоваров отличным образом зарекомендовали себя диммеры таких фирм-производителей:
- «Schneider Electric»;
- «Lezard»;
- «ABB».
Светодиодные лампы
Прежде чем поговорить о том, как светодиодные лампы совмещаются в своей работе с диммером, давайте хотя бы поверхностно разберёмся, в чём особенности такого источника света, за счёт чего он работает, можно ли использовать его в жилых помещениях?

На светодиодные лампы принято сейчас говорить, что это новое поколение источника света. Они являются полноценной заменой компактным люминесцентным лампам и традиционным лампам накаливания в светильниках. Такая лампочка имеет неоспоримое преимущество, она многократно экономит расход электроэнергии и денежные средства. Посудите сами, мощность светодиодной лампы в 7 Вт равносильна мощности лампы накаливания в 60 Вт. К тому же во многих светодиодных лампах при помощи диммера может регулироваться интенсивность освещения (другими словами эти лампы называют диммируемыми).
Основным светообразующим элементом в таких лампах являются светодиоды. Их может быть разное количество, в зависимости от этого меняется суммарная мощность лампочки. Они скрыты под непрозрачным корпусом, этим светодиодные лампы принципиально отличаются от прозрачных ламп накаливания.

Всё конструктивное устройство светодиодной лампы включает в себя следующие элементы:
- Цоколь. Делается из латуни, покрывается никелем, обеспечивает надёжный контакт лампы с патроном осветительного прибора.
- Цоколь имеет полимерное основание, которое выполняет функцию защиты корпуса от пробивания электрическим током.
- На полимерном основании крепится драйвер, который обеспечивает стабильную работу лампы при перепадах напряжения.
- Далее идёт радиатор, с помощью которого обеспечивается эффективный отвод тепла от элементов лампы.
- На радиаторе надёжно крепится печатная плата со светодиодами.
- И последний элемент – это рассеиватель света в виде полусферы.
Совместимость ламп с диммерами
Наверняка вам приходилось слышать о том, что нельзя устанавливать диммер в схему для светодиодных и энергосберегающих ламп 220 В. Раньше такое мнение было актуальным, действительно через регулятор можно было подключать только лампы накаливания. Но сейчас уже есть специальные диодные лампы LED DIM, которым не требуются какие-то отдельные светорегуляторы. Их можно запускать через обыкновенный диммер для ламп накаливания. Более того светодиодные лампы LED DIM можно установить в одну цепь с лампами накаливания.

Если у вас уже установлены светодиодные лампы, то прежде чем приобретать регулятор, разберитесь, насколько они могут быть совместимы в одной электрической схеме.
Светодиодные лампы могут быть:
- Нерегулируемые. Нельзя ставить их в одну цепь с диммером, иначе это приведёт к сбоям в работе лампы и в дальнейшем к её сгоранию.
- Регулируемые. Их можно совмещать с диммерами, работающими по принципу отсечения фронтов синусоидальной волны напряжения. Единственный нюанс в том, что основная работа регулятора освещения начинается с минимальной нагрузки от 20 до 45 Вт. Чтобы достичь такой нагрузки, лампы накаливания хватит и одной, а вот светодиодных потребуется 3-4 штуки. В случае, когда в осветительном приборе только одна лампа, можно применить регулятор низкого напряжения, имеющий магнитный трансформатор.
- Со специальным регулятором. Многие производители выпускают светодиодные лампы, которым нужен отдельный диммер.
В магазинах электротоваров у продавцов-консультантов имеются специальные таблицы, по которым можно узнать, насколько совместимы светодиодные лампы с определёнными типами регуляторов.
Когда будете приобретать такие лампы, обратите внимание на заводскую упаковку или проконсультируйтесь у продавца – подлежит ли она диммированию. Производители отображают такую возможность специальными надписями или круглыми значками на упаковке.

На рынке электротоваров хорошо зарекомендовали себя диммируемые LED-лампы фирмы « Gauss», работающие от напряжения 220 В.
Как видите, диммер, используемый в домашней электросети, очень удобен для комфорта человека и выгоден с экономической точки зрения. А совмещение его со светодиодными лампами 220 В усиливает эти эффекты в несколько раз. Можно сказать, что это именно тот случай, когда «овчинка выделки стоит».
yaelectrik.ru
Подбираем диммер для светодиодных ламп на 220 В
Благодаря развитию электроники, широкое распространение получают диммеры – устройства, позволяющие управлять интенсивностью светового потока путем регулировки напряжения. Наряду с растущим спросом на светодиодные лампы, интерес к светорегуляторам весьма очевиден: они значительно расширяют функциональность светодиодных источников освещения, подключаемых к сети 220 В.
Осветительные приборы на основе светодиодов – устройства относительно новые, поэтому при подборе регулятора света многих интересует вопрос — можно ли использовать светодиодные лампы с диммером и какой регулятор яркости для этого нужен? Чтобы на него ответить, потребуется разобраться с видами и особенностями современных регуляторов освещения.
Виды диммеров
Был бы спрос, будит и предложение. Именно поэтому разнообразие диммеров для LED (от английского Light-emitting diode) ламп столь огромно. Но, несмотря на большое разнообразие регуляторов света, их можно разбить исходя всего из нескольких особенностей: функциональности, способа управления и варианту конструкции. Рассмотрим каждый из этих пунктов.
Вариант конструкции:
- Модульный. Как правило, это регулятор со сложной электронной начинкой и устанавливается в силовом щитке на монтажную рейку.
Некоторые модели таких диммеров для светодиодных ламп способны не только менять интенсивность свечения, но и выполнять дополнительные функции благодаря управлению через DMX-канал. Применяется, например, в построении системы «Умный дом». - Блочный диммер. Это компактный блок, для подключения непосредственно в электрическую цепь освещения. Используются, например, для подключения точечных светильников в натяжном потолке. Монтаж производится непосредственно в конструкцию потолка.
- Моноблочный. Самый простой по установке тип диммера. Монтируются в подрозетник стандартных размеров. Чаще всего применяется в жилых помещениях.

По способу управления диммеры для светодиодных ламп делят на 5 типов:
- Поворотные. Управление яркостью света данных диммеров происходит путем поворота механической ручки на корпусе устройства.
- Поворотно-нажимные. Работают аналогично предыдущим, но в поворотную ручку встроена кнопка для включения или отключения освещения.
- Кнопочные или клавишные диммеры. Устройства с кнопочным или клавишным управлением.
- Сенсорные. Устройства аналогичные предыдущим, но управление происходит путем нажатия на специальные сенсорные зоны.
- Дистанционные. Управление светодиодными лампами в данном случае происходит при помощи пульта дистанционного управления (ПДУ), Wi-Fi или GSM модуля. Подгруппой дистанционных регуляторов являются звуковые диммеры – устройства со встроенным звуковым модулем. Включение, отключение и регулировка света происходит путем подачи определенной звуковой команды устройству.
Что касается функциональности, то она складывается путем комбинирования вышеописанных особенностей.
Совместимость светодиодных ламп с диммерами
Сразу стоит отметить, что не все светодиодные лампы можно использовать в паре с диммером. Связано это напрямую с конструкцией LED-лампы, состоящей из следующих элементов:
- плата со светодиодами;
- рассеиватель светового потока;
- система охлаждения;
- драйвер;
- цоколь.
Именно драйвер является тем устройством, который обеспечивает правильную работу светодиодов и отвечает за возможность подключения через диммер.
Драйвер – это электронное устройство, предназначенное для преобразования напряжения бытовой электросети на 220 вольт в ток, необходимый для корректной работы светодиодного модуля LED-лампы.
Если драйвер в светодиодной лампе поддерживает корректную работу с регулятором света, то лампочка называется диммируемой, а на упаковке имеется соответствующая отметка в виде кружка с перевернутой запятой внутри. Другой вариант — надпись Dimmable или диммируемая. Если отметка отсутствует, то использование светодиодной лампы с диммером невозможно.
Плюсы и минусы
Безусловно, диммер для светодиодных ламп — это полезное устройство, позволяющее добиться комфортного светового потока путем регулировки питания, подаваемого на осветительные приборы. Но, как и любой другой электронный прибор, диммер имеет свои положительные и отрицательные стороны.
Плюсы:
- простота в подключении и использовании;
- экономия электроэнергии в случае включения светового прибора не на полную мощность;
- отлично вписываются в дизайн любого помещения;
- несмотря на время суток, позволяют добиться в помещении комфортной световой среды;
- дают возможность реализовать различные дизайнерские решения, связанные со световой регулировкой отдельных зон;
- не создают радио и сетевых помех, не выделяют тепло.
Что касается отрицательной стороны, то у светорегулятора для светодиодных ламп можно выделить один, но существенный недостаток – это высокая стоимость. Поэтому перед покупкой и установкой диммера обязательно нужно задуматься о целесообразности его применения.
Если рассматривать активное использование диммера с целью частого уменьшения яркости света, то со временем его стоимость окупится за счет снижения электропотребления осветительными приборами.
Диммер какого производителя выбрать?
При покупке диммера для светодиодных светильников обязательно нужно обращать внимание на производителя. Как правило, продукция известных изготовителей более качественная, чем изделия малоизвестных фирм.
Самыми популярными и всемирно известными производителями диммеров являются:
- Legrand — Французская компания, один из старейших производителей электротехнической продукции в Европе;
- ABB — Шведско-Швейцарский производитель, один из мировых гигантов в мире электротехники;
- Schneider Electric — еще одна французская компания, выпускающая качественную продукцию и диктующая моду и стандарты электротехники на территории Европы и за ее пределами.
Сегодня именно эти три бренда задают уровень качества продукции на рынке и выбор рекомендуется делать из них. Но существуют множество других, более мелких и малоизвестных производителей, выпускающих не менее качественную и более дешевую продукцию.
Советы от эксперта
- Перед покупкой диммера для светодиодных ламп на 220 В, нужно заранее определиться с функционалом и целесообразностью применения светорегулятора.
- Не стоит доверять дешевой продукции неизвестного производителя.
- В паре с регулятором света будут работать только специальные, диммируемые лампы.
- Светодиодные лампочки потребляют примерно в 10 раз меньше электроэнергии, чем аналогичные лампы накаливания, это нужно учитывать при расчете мощности диммера.
- Во время покупки обязательно нужно проконсультироваться со специалистом магазина.
ledjournal.info
виды, какой лучше выбрать и почему
В последние годы востребованность светодиодных лент в качестве источника света стала выше. И удивляться тут нечему — их функциональность, экономичность и долговечность нередко превышает аналогичные показатели обычных ламп.
Кроме того, любой заинтересованный человек сможет дополнительно расширить возможности этого источника освещения, купив диммер для светодиодных ламп. Мы расскажем, что он собой представляет, подскажем, как грамотно подобрать это устройство. Самостоятельные мастера у нас найдут ценные советы по монтажу.
Содержание статьи:
Что же такое диммер?
Это электрический прибор, призванный управлять яркостью свечения всевозможных светодиодных лент, причем преимущественно одноцветных. Для чего его устанавливают в цепь.
Место монтажа может быть любым, но подключение должно происходить только между блоком питания и используемым источником света.

Любая светодиодная лента экономичная, долговечная и функциональная, но грамотно подобранный диммер способен еще больше расширить ее возможности
Такая последовательность определяется тем, что осветительные приборы работают при наличии напряжения в 12 или 24 Вольт, поэтому и должен обладать аналогичными характеристиками.
В результате его следует расположить за блоком питания, который преобразует стандартные 220 В до нужных параметров и перед светодиодной лентой, чтобы иметь возможность управлять ее свечением.
Востребованные типы устройств
На самом деле каких-либо стандартов и жестких норм, регламентирующих деление диммеров, нет. Поэтому любая подобная процедура считается условной. Тем не менее для удобства выделены два основных подвида современных регуляторов яркости.
А именно они делятся на следующие:
- аналоговые — позволяют менять режимы с помощью некоторого уменьшения/увеличения напряжения;
- цифровые — в этом случае для управления светодиодной лентой используется широтно-импульсная модуляция, представляющая собой очередность командных сигналов различной длительности, что приводит к изменению яркости.
Поскольку каждый из указанных вариантов имеет свои преимущества и недостатки, то производители иногда поставляют на рынок комбинированные аналого-цифровые диммеры. Они более эффективные и имеют меньше минусов, чем устройства, принадлежащие к отдельным видам. Но стоимость существенно выше, поэтому подобные изделия далеко не самые популярные.

При использовании диммера лента становится более экономным источником света. Кроме того, их совместное использование нередко обеспечивает осветительному прибору большую долговечность. Дополнительно есть возможность получить различные световые эффекты
Относящиеся к обоим подвидам приспособления могут решать различные задачи, которыми, кроме управления яркостью , является снижение энергопотребления.
Причем ощутимые результаты достигаются в помещениях различного назначения: коммерческих, жилых, любых других. В любом из случаев можно уменьшить потребление электроэнергии на существенные 30-35%.
Кроме того, имеют следующие преимущества:
- Повышают продолжительность срока службы используемых светодиодных лент — уменьшение нагрузки снижает вероятность перегрева осветительных приборов, который является одной из главных причин снижения продолжительности их эксплуатации. Но такими возможностями могут порадовать владельцев только цифровые модели.
- Обеспечивают удобное управление светодиодной лентой — для повышения комфортности нередко используются дистанционные пульты. Дополнительно предусмотрены различные варианты передачи сигнала.
- Дают возможность создавать цветовые эффекты, иллюминацию.
- Позволяют использовать ленту совместно с системами безопасности зданий, помещений. К примеру, регуляторы яркости нередко подключаются к датчикам объема и в случае их срабатывания светодиодная лента немедленно включается, что отпугивает злоумышленников.
Нередко диммеры с осветительными приборами применяются для имитирования присутствия владельцев в квартире, доме — делается это для введения в заблуждение преступников.
Немаловажный фактор — наличие возможности программирования и долговечность при правильной эксплуатации. В то же время аналоговые и цифровые диммеры обладают рядом особенностей, присущих только им, которые следует знать. Это поможет сделать выбор, о котором покупателю не придется сожалеть.

Механические поворотные, нажимные и поворотно-нажимные модели отличаются простотой, эффективностью и умеренной стоимостью, поэтому они востребованные
Аналоговые приборы обеспечивают светодиодные ленты стабильным питающим током. При этом потери мощности будут относительно небольшими. Недостаток у этого вида только один, но очень важный — они, в отличие от цифровых аналогов, существенно греют светодиодную полоску, что никак не способствует долговечности.
Кроме того, повышенная температура приводит к снижению качества освещения, результатом этого является изменение предусмотренной производителем цветовой температуры. Сей факт владельца, выбиравшего ленту с учетом своего вкуса, не порадует.

Совмещение преимуществ различных видов управления делает регуляторы более удобными, функциональными и практичными, хотя одновременно увеличивается их стоимость
Цифровые приспособления обеспечивают любой светодиодной ленте идеальные условия для работы. В результате потеря мощности будет минимальной, а питающий ток отличается стабильностью.
Это же можно сказать и о характеристиках спектра свечения. То есть человек, купивший ленту со светодиодами, может быть уверен, что ее цветовая температура не поменяется во время эксплуатации. А это что благосклонно сказывается на ее долговечности.
Существенным недостатком могут обладать только дешевые регуляторы этого типа. Причина в том, что они вызывают , это приводит к усталости глаз, головным болям, заметному снижению работоспособности. То есть на качестве экономить не следует.

Хотя механические накладные изделия являются простейшими из всех видов, но известные производители способны придать им современный и эффектный вид, о чем свидетельствует фото
Кроме того, устройства подразделяются еще по ряду важных признаков. Делается это с целью облегчить выбор, поэтому будущему пользователю стоит ознакомиться с такой информацией.
Тонкости управления приспособлением
Для удобства управление осуществляется различными способами. Их несколько и каждый имеет свои преимущества и недостатки, что может существенно влиять на комфортность при использовании, стоимость и даже престижность.
По характерным признакам диммеры бывают:
- нажимными;
- поворотными;
- поворотно-нажимными;
- электронными;
- звуковыми;
- дистанционными.
Все, выпускающиеся промышленностью, нажимные изделия по принципу действия максимально схожи с традиционными и . Нужные манипуляции, в этом случае, выполняются нажатием или удерживанием клавиши.

Сенсорные накладные диммеры просты в управлении, долговечны и выглядят эффектней своих механических аналогов, что делает их все более популярными
Поворотный тип отличается наличием только одного органа управления, которым является регулятор. Все манипуляции осуществляются его перемещением вправо-влево. Для удобства на поверхность панели иногда наносят шкалу, что позволяет точнее и быстрее выполнять необходимые настройки.
Всевозможные поворотно-нажимные варианты являются гибридами предыдущих двух типов. В результате процедура включения/выключения выполняется привычным человеку нажатием, а регулировка яркости — поворотами.
Все перечисленные выше подвиды являются механическими. Они не имеют каких-либо существенных недостатков, кроме того, их стоимость наиболее доступная. Но выполнять управление с помощью этих диммеров не так удобно, как при использовании устройств, относящихся к остальным группам.
Электронными регуляторами управляют с помощью сенсоров, каких-либо других существенных отличий от механических аналогов они не имеют. Но более современный вид, а в ряде случаев и наличие информативного дисплея, делает эту разновидность все более востребованной.

Дистанционные пульты являются наиболее удобным способом управления источником света, хотя и не самым дешевым. Но поскольку комфорт стоит того, люди приобретают их часто
Диммеры, управляющиеся с помощью звуковых сигналов, имеют вмонтированный датчик, который реагирует на любые шумы, превышающие установленный производителем или самим владельцем уровень. Команду на включение/выключение человек может подавать как угодно, к примеру, хлопками, речью и прочими подобными способами.
Приборы такого вида не менее надежные, эффективные, чем все остальные, но недостаточно практичные. Так как они периодически будут срабатывать на звуки, которые издает телевизор, музыкальный центр или обычный разговор на повышенных тонах.
Это не совсем удобно, но за исключением одного случая, которыми являются шумные вечеринки — прибор, получающий команды от звуковых сигналов, реагирует и на громкую музыку, поэтому он вполне заменит светомузыку, так как иллюминация будет достойного уровня.
Но ради редкого отдыха вряд ли есть необходимость покупать приспособление, функционирующее таким образом. Хотя выходом из положения может быть использование комбинированного управления.
Дистанционное регулирование осуществляется с помощью привычных всем пультов. Они нередко входят в комплект поставки и дают возможность выполнять необходимые манипуляции с удобного места. Такой вариант отличается комфортностью, хотя покупателю придется выложить больше денег, чем за механический аналог.

Комбинированное управление является наиболее современным, функциональным и практичным, особенно когда совместно используются сенсорная панель и пульт
Наиболее распространенными и востребованными являются дистанционные пульты, передающие командный сигнал с помощью инфракрасного луча. Но потенциальный покупатель должен знать, что он может приобрести устройство, выполняющее свои функции и с помощью радиосигналов.
Таким пультом можно выполнять регулирование с различных мест здания и даже за его пределами. Тогда как инфракрасный луч способен эффективно справляться со своей работой только при его точном наведении на датчик, принимающий сигнал в пределах одного помещения.
Это существенное преимущество, но за возможность управлять свечением с помощью радиосигналов приходится больше платить, причем намного. Кроме того, пульты бывают сенсорными или кнопочными. Ни один из видов перед другим явных преимуществ, недостатков не имеет. Хотя сенсорные устройства более современными.
Дистанционное управление также может выполняться с помощью смартфонов, планшетов. Для этого диммер должен принимать командные сигналы, переданные с помощью Wi-Fi. В таком случае яркость свечения получится регулировать с любого места.

На фото накладной нажимной регулятор, дополнительно оснащенный пультом. Такое сочетание является наиболее доступным видом дистанционного управления, при этом функциональность будет достаточной
А также у пользователей есть возможность выполнять необходимые манипуляции с помощью компьютера. Для этого нужно произвести его проводное или беспроводное подключение к указанному устройству.
На сегодня все большую популярность приобретают диммеры, которыми можно управлять несколькими способами. К примеру, с помощью клавиш и дистанционно, используя одну из разновидностей пультов. Смешанное управление называется комбинированным и оно отличается надежностью, практичностью.
Типы приборов по способу установки
Для решения различных задач и просто для повышения комфортности современные регуляторы яркости могут монтироваться в разных местах. Кроме того, эта особенность делает их более удобными в управлении.
Диммеры бывают следующими:
- накладными;
- встроенными;
- модульными.
Наиболее простыми при установке являются накладные приборы, которые формой, размерами схожи с обычными выключателями и вполне способны заменить их. Процедура монтажа у них тоже аналогичная, да и принцип управления схож.

Использование радиосигнала позволяет осуществлять управление с любого уголка помещения, здания, а при необходимости и из-за их пределов
Главной особенностью всевозможных встроенных диммеров является то, что они монтируются в распределительную коробку или специально сделанную нишу. О чем и свидетельствует само название этой разновидности.
Модульные устройства предназначены для установки в на DIN-рейках. Такая особенность вызвана тем, что они отличаются крупными размерами, высокой мощностью. Что в бытовом плане позволяет их использовать для управления сразу несколькими питающими линиями.
Будущему пользователю следует помнить о том, что современные диммеры, независимо от вида установки, подключаются к цепи или встраиваются в нее между самой светодиодной лентой и ее блоком питания.
То есть другого варианта быть не может, что нужно учитывать для удобства монтажа, управления. А еще нередко встречается деление регуляторов по количеству рабочих каналов, используемому протоколу.

Любой встроенный диммер не отличается высокими эстетическими свойства, но его функциональные возможности не уступят своим накладным аналогам
Но, в большинстве случаев, простому пользователю это малоинтересно, так как конструктивно сложные модели в бытовых условиях, небольших коммерческих и офисных помещениях используются редко из-за своей немалой стоимости.
Правила выбора оптимального варианта
Покупатели могут приобрести два вида светодиодных лент, так называемую монохромную, то есть одноцветную, или трехцветную RGB. В последнем случае все цвета можно подключать по отдельности, смешивать, получать различные эффекты.

Диммеры могут быть различных размеров, мощности, что позволяет заинтересованному человеку выбрать нужное изделие для любой светодиодной полоски
И будущему владельцу следует знать, что для управления многоцветной лентой понадобится приобрести специальный RGB-контроллер. Так как возможностей регулятора для полноценного контроля такого источника света недостаточно.
Кроме того, нужно внимательно отнестись к техническим параметрам приспособления. Поскольку мощность любого управляющего устройства должна превышать аналогичный показатель самой светодиодной ленты, необходимо учитывать такую особенность еще до покупки.
Причем варианты могут быть следующими:
- Если владелец помещения не планирует больше увеличивать длину светодиодной ленты, а, следовательно, и ее мощность, то эта характеристика у диммера должна быть выше на 20-30% и это как минимум, а лучше всего вполовину. Что поможет продлить срок службы регулятору, исключив возможность быстрого износа с последующей поломкой.
- Если планируется увеличение мощности светодиодной ленты, то прибор необходимо приобретать с учетом этого. Или позже снова придется тратиться на приобретение нового регулятора. Причем запас мощности должен исчисляться с учетом положенных 20-50% для запаса.
Когда потенциальный покупатель неправильно рассчитает мощность, то приспособление не сможет выполнять свои функции, поэтому просто не включится. И это при самом благоприятном исходе, так как нередко случается так, что перегрузка приводит к мгновенному выходу со строя.

Монтаж любого типа регулятора отличается простотой, поэтому в ряде случаев пользователь будет в силах такую процедуру выполнить самостоятельно
Кроме того важно определиться с типом управления. Любой из них (механический, электронный, дистанционный) является надежным и позволит человеку эффективно выполнять манипуляции с яркостью полоски светодиодов.
Поэтому все будет зависеть от того, сколько человек готов заплатить. Если он решит сэкономить, тогда оптимальным решением станет наиболее доступная модель с механическим типом управления.
Когда в распоряжении будущего пользователя средств больше, тогда следует отдать предпочтение устройству с приложенным дистанционным пультом. Так как он повышает комфортность, что является значительным преимуществом.
Кроме того, при выборе не стоит экономить на качестве диммера, он должен быть только от известного производителя. Которыми являются компании Osram, Gauss, Philips, ряд других.
Если все же возникнет желание снизить расходы и приобрести китайское изделие, то стоит вспомнить, что такая покупка может обернуться головной болью, потерей части работоспособности и рядом других проблем со здоровьем. Остальные особенности при выборе не столь важны и все зависит только от личных предпочтений.
Желающие собрать на нашем сайте получат подробное руководство. Рекомендуем ознакомиться с весьма полезной статьей.
Выводы и полезное видео по теме
Первый ролик даст возможность человеку ближе познакомиться с регуляторами, узнать некоторые их особенности:
В следующем видеоматериале изложена информация позволяющая лучше разобраться в преимуществах дистанционного управления, понять, как оно выполняется:
Видеоролик поможет разобраться, как повысить функциональность светодиодных лент и узнать о преимуществах сенсоров:
Диммер, предназначенный регулировать яркость лент, — практичное устройство, способное существенно уменьшить расход электроэнергии в любом помещении, а также повысить в нем комфорт. Но для этого человеку необходимо сделать правильный выбор и не забывать о том, что нужный результат будет получен только при покупке качественного изделия.
Пишите, пожалуйста, комментарии, задавайте вопросы, размещайте фото в расположенном ниже блоке. Расскажите о том, как подбирали диммирующее устройство для ленточной светодиодной подсветки в собственном доме/квартире. Не исключено, что ваши рекомендации будут полезны посетителям сайта.
sovet-ingenera.com
Диммер для светодиодных ламп 220В
Как только появились лампы накаливания, практически сразу были созданы первые диммеры. Представляли они собой обычный реостат, который часть электрической энергии, пропуская ее через себя, преобразовывал в тепловую, в результате чего на источник света поступало меньшее напряжение и вольфрамовая нить раскалялась менее интенсивно. Конечно, с появлением энергосберегающих, а потом и светодиодных светильников, эти устройства изменились.
Как подключить диммер к светодиодным лампам, как его выбрать, а главное – можно ли использовать для этого обычный, простейший регулятор или нельзя? Ведь простое уменьшение напряжения, подаваемого на LED-лампу, не даст результата, который можно увидеть при тех же условиях с «лампочкой Ильича». Да и технологии не стоят на месте. В наше время человеку уже мало простого приглушения света, ему нужно дистанционное управление этим параметром освещенности, программирование по времени и т. п. Так что же представляет собой современный LED-диммер?
Назначение и принцип работы
По своей сути LED-диммер является многофункциональным выключателем, светорегулятором для светодиодных ламп – регулировка яркости, управление световыми потоками (т. е. их силой), исходящими от различных источников света. Первые такие приспособления были механическими и давали возможность только увеличения или уменьшения интенсивности освещения. Сейчас диммер более функционален и при помощи встроенных микроконтроллеров может выполнять различные действия:
- Изменять уровень яркости подсветки в помещении.
- Плавно включать и выключать подачу питания на источник света.
- Создавать видимость того, что хозяева находятся дома, а именно, в определенное время, в отсутствие хозяев, включать и выключать свет. Для этого в схему включается устройство NE555, которое по своей сути является интегральной таймерной микросхемой. Ее изобрели еще в 1972 году, но и на сегодняшнее время она очень популярна и актуальна.
- Поддерживать звуковое, а также программируемое управление. Также есть возможность управлять освещением дистанционно, причем не только из самой квартиры, а, в некоторых вариациях, даже из другого города.

Внешний вид диммера с пультом ДУ
Устанавливать диммеры можно как отдельно, так и группами, для управления источниками света одновременно в различных режимах. При помощи одного устройства возможно управление несколькими светильниками, если не требуется световое разграничение зон помещения.
Само устройство диммера все так же представляет собой реостат, с той лишь разницей, что сейчас в качестве компонента, меняющего сопротивление, используются резисторы. Их работа заключается в изменении частоты тока, а не напряжения, что требовалось при приглушении света от ламп накаливания. Потому LED-диммер является более технологичным устройством, нежели светорегулятор, который предназначен для ламп накаливания. А основным принципом его работы является изменение освещенности, требуемой в определенный момент времени. Схема диммера для светодиодной лампы показана ниже.
Совместимость с различными видами ламп

Схема диммера для светодиодной лампы
При выборе светодиодных ламп под диммер необходимо учесть некоторые моменты для того, чтобы он функционировал без каких-либо сбоев. Для этого нужно понять, совместим ли приобретаемый диммер с установленными в помещении световыми приборами. Ведь для каждого типа освещения требуется подходящий прибор, имеющий возможность работы с той или иной лампой. Для начала имеет смысл рассмотреть все типы световых приборов и возможность их диммирования.
- Лампа накаливания – никаких сложностей в подключении диммера нет. Требуется обычное устройство на 220 В.
- Галогеновая – также подключение не представляет проблем, оборудование используется то же, что и для предыдущего пункта.
- Люминесцентная – теоретически можно диммировать, но процесс это трудоемкий и сложный. Требуется специальное оборудование, такое как электронный пускорегулирующий аппарат, спецдиммер, контроллер и пр., а также нужны некоторые переделки.
- Энергосберегающая (КПЛ) – подключение не всегда возможно, оборудование необходимо выбирать из подтипа светового прибора. Подключение несложное, главное все учесть и ничего не напутать.
- Светодиодная лампа – возможность диммирования указана специальной маркировкой. В работе нет никаких сложностей, переделывать ничего не нужно, требуется просто поставить LED-элементы, заменить выключатель на диммер, используя простейшее, обычное устройство на 220 В, и освещение становится регулируемым.
- Светодиодная лента – тут немного посложнее. Необходим контроллер и светорегулятор, работающие от постоянного напряжения 5–24 В. К выбору диммера для светодиодной ленты нужно подходить более внимательно. Но есть и преимущество – это возможность оформления подсветки в цвете.
Схема диммера для светодиодных ламп на 220 В достаточно проста, а потому диммирование – несложный, но трудоемкий процесс. Главное – следовать инструкциям.
Разновидности

Диммер с поворотным устройством
Эти устройства могут быть различными по управлению. Светодиодный диммер может быть прибором с механическим управлением (работает посредством нажатия кнопки или вращения колеса), с поворотным, нажимным или же совмещенным (поворотно-нажимным) управлением. Освещенность помещения изменяется в результате нажатия или поворота ручки управления.
Также существуют диммеры с электронным управлением (наличие сенсорного экрана или ИК-датчика), с акустической регулировкой (наличие датчика, реагирующего на звуковые вибрации). Минус последнего в том, что свет может убавиться или добавиться в результате непреднамеренного стороннего звука, такого, как падение предмета и т. п. А потому наиболее оптимальной с позиции эксплуатации и надежности можно считать конструкцию поворотного устройства. Конструкция его проста, к тому же в финансовом плане его приобретение более выгодно.
Также такие устройства, как LED-диммер различаются и по вариантам установки. Некоторые нужно крепить непосредственно в распределительный щит и управлять ими посредством выносных регуляторов.
Но более востребованы потребителем устройства типа моноблок. Устанавливаются они как обычный выключатель, при этом это должен быть именно ШИМ-диммер. Работа ШИМ-устройства состоит в том, чтобы вырабатывать ток высокой частоты (200 Гц). Такой ток необходим для функционирования LED-приборов. Условиями изменения освещенности служит изменение такого параметра, как ширина и время частотного импульса.
Самодельный светорегулятор для LED-лампы

Схема сборки самодельного диммера
Многие задаются вопросом, почему нельзя собрать диммер для светодиодов своими руками в домашних условиях. Это вполне возможно, да и особых сложностей это не представляет при наличии необходимых радиодеталей и, естественно, паяльника. Чтобы изготовить это устройство в домашних условиях, необходимо наличие медного провода, пары конденсаторов, пары резисторов (постоянного и переменного), и симистора.
Необходимо собрать схему, показанную на рисунке. Смысл действий собранного диммера – в проходе напряжения через переменный резистор на деталь, называемую неполярным конденсатором, который принимает заряд, после чего отдает его потребителю, т. е. светодиодной лампе. При условии, что детали рабочие и собраны в правильную схему, с диммером, собранным собственноручно, LED-лампа будет работать.
lampagid.ru
Диммер для светодиодных ламп
Содержание:
- Особенности диммеров используемых со светодиодными лампами
- Принцип действия и совместимость диммеров и светодиодных ламп
- Диммер для светодиодных ламп 220в
- Видео
Управление лампами накаливания уже давно осуществляется диммерами. С помощью регулировок диммера можно настроить широкий диапазон светового потока. С появлением новых источников света, все активнее используется диммер для светодиодных ламп, выполняющий те же функции, как и при использовании с обычными лампами накаливания. Возможности современных регуляторов существенно расширились. Включение и выключение света может выполняться с помощью таймера, а сами светильники подключаются к дистанционному управлению и получают необходимые команды через пульт.
Особенности диммеров используемых со светодиодными лампами
Диммеры для светодиодных ламп являются регулировочными устройствами, которые позволяют изменить яркость свечения. Принцип действия диммеров основан на ограничении тока и мощности. Самые первые устройства относились к категории переменных сопротивлений. Однако при использовании таких конструкций, происходило рассеивание в пространстве большого количества мощности в виде тепла. В связи с этим устройства были дополнены автотрансформаторами, изменяющими яркость свечения. Такие регуляторы были габаритными и неудобными в эксплуатации.

Современные диммеры представляют собой сложные электронные устройства, способные выполнять не только регулировочные функции. В связи с широким использованием светодиодных ламп, все большим спросом пользуются регуляторы света именно для таких источников света.
Диммеры наиболее актуальны, когда периодически требуется изменять уровень освещенности в помещении. Одним из обязательных условий совместной работы со светодиодами является наличие дросселя в конструкции светильника. Причиной является значительно меньшая мощность светодиодов, по сравнению с обыкновенными лампами накаливания. Соответственно требуются и диммеры, обладающие пониженной мощностью.

Другая особенность диммеров заключается в отсутствии необходимости повышения или понижения силы тока. В данном случае яркость светодиодных ламп регулируется путем изменения в сети импульсов тока. Когда частота пульсации достигает 300 кГц, лампа начинает работать с эффектом мерцания, невидимым человеческим глазом.
Принцип действия и совместимость диммеров и светодиодных ламп
Все диммеры, регулирующие освещенность, имеют общие конструктивные элементы. Они выполнены в форме выключателя, оснащенного поворотным колесиком. В более современных моделях может использоваться кнопка или сенсорная панель. Каждый диммер имеет возможность подключиться к цепи двумя способами. В первом случае используется схема обычного выключателя при условии правильного соединения проводников и клемм. Возможности такого выключателя расширятся в несколько раз. Регулировка яркости происходит за счет за счет изменения ширины импульса, а его мощность остается на прежнем уровне.

Рассматривая вопрос, можно ли использовать светодиодные лампы с диммером, следует отметить, что эти источники света представлены отдельными светодиодами, светодиодными лентами и светодиодными лампами. Каждый их них является отдельным устройством, стандартизированным для подключения в существующие электрические сети. Если работа лампочки предусмотрена от напряжения 12В, то вместе с ней должны использоваться дополнительные приборы, обеспечивающие нормальную работу.
Регулировка яркости в системе освещения может осуществляться с помощью специальных светодиодных лампочек. На упаковке таких ламп наносится надпись о том, что данный элемент предназначен для работы с диммерами и у него регулируется яркость.

Для этих источников света используется обычная схема, однако их драйвера способны реагировать на вращение регулировочного колесика в стандартном диммере. При повороте ручки в драйвере происходит генерация импульсов тока с различными коэффициентами заполнения, отличающимися в большую или меньшую сторону. Таким образом, диммер и светодиодные лампочки совместимость имеют практически полную при соблюдении определенных технических условий. Однако, следует помнить, что некоторые регулирующие устройства могут работать некорректно с драйверами конкретных производителей приборов освещения.
Диммер для светодиодных ламп 220в
Первые регуляторы света в сети 220 вольт имели самую простую конструкцию и могли лишь изменять яркость свечения. Они включали в себя только поворотную ручку и выводы для подключения проводов. Об экономии электроэнергии не могло быть и речи, поскольку вся свободная мощность превращалась в ненужное тепло и бесследно исчезала. Ситуация коренным образом изменилась, когда появились электронные приборы на полупроводниках, значительно расширивших регулировочные функции.
Принцип работы диммеров, использующих симисторы, основан на пропускании через них электрического тока. Данные элементы являются основными в регулировочных схемах. Мощность подключаемой нагрузки полностью зависит от параметров симистора. Когда между его электродами появляется напряжение, лампочка загорается. При достижении на симисторе минимального показателя сопротивления, происходит его открытие и свечение лампы осуществляется до конца полуволны. Такими же свойствами обладает и отрицательная полуволна, поскольку передача тока в симисторе осуществляется в обоих направлениях.
На активной нагрузке создается напряжение в виде участков с положительными и отрицательными полуволнами, следующими друг за другом с частотой 100 Гц. Если лампочка светит очень слабо, в этом случае может наблюдаться мерцание из-за поступающего питания очень короткими отрезками.
Практически все схемы диммеров на симисторах в сети 220В являются одинаковыми. В отдельные схемы могут быть добавлены элементы, обеспечивающие устойчивое функционирование и плавное управление световым потоком.
Следует отдельно отметить диммер для светодиодных ламп Legrand, выполненный в виде поворотных и кнопочных устройств. Эти приборы рассчитаны на мощность нагрузки от 300 до 1000 Вт, с возможностью подключения не только единичных, но и групповых светильников.
electric-220.ru
Диммеры для люминесцентных и светодиодных ламп
Название происходит от английского слова dim (сумерки). В советское время сказали бы
регулятор освещения. Но так как они были невиданной диковинкой, то название пришло
вместе с заграничным товаром. Теперь в магазинах продают диммеры для светодиодных
ламп 220в. Светодиоды сейчас наиболее перспективные источники света. Являясь
квантовыми устройствами, они имеют практически идеальный к.п.д. как преобразователи
электрической энергии в световую.
В деле экономии им нет равных. Они светят очень ярко и
почти не греются. Ультрафиолетовые диоды позволяют при помощи электролюминесценции
уже теперь получать любой спектр и цветовую температуру, а в недалеком будущем
технологии подарят нам приборы еще лучше и дешевле. Это окончательно делает лампочки
накаливания, и даже ртутные лампы дневного света, историей. Во всяком случае, здорово
ограничивает их применение.
Как работают диммеры
Электрически есть всего два разных способа регулировать яркость лампочки:
- включить в цепь сопротивление,
- кратковременно и часто разрывать и замыкать цепь.
Первый способ исторически и возник первым, и, развившись до линейных регуляторовна
транзисторах,оказался ненужным после внедрения второго. Первый способ совершенно
неэкономичен.Второй способ может быть очень экономичным, так как переключатель
почти не имеет сопротивления и почти не создает потерь на джоулево тепло. Однако,
это не сразу стало возможно. Первыми такими приборами оказались тиристоры, но они
были работоспособны только в цепи с переменным током, к тому же работали с невысокой
частотой переключения. А теперь после появления мощных полевых и IGBT транзисторов
можно почти все.
В целях энергосбережения регулировка яркости светодиодов выполняется
последовательными стабилизаторами на основе MOSFET (полевой транзистор с
изолированным затвором), которые управляются ШИМ (широтно-импульсная модуляция). В
переводе на человеческий язык это означает, что в разрыв цепи включается особый
транзистор, работающий как прерывистый выключатель. Переключается он с постоянной
частотой (десятки кГц), но меняется отношение длительности включенного состояния к
отключенному. Это современный способ регулирования мощности с минимальнейшими
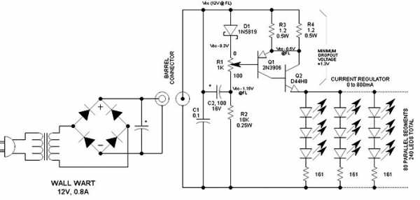
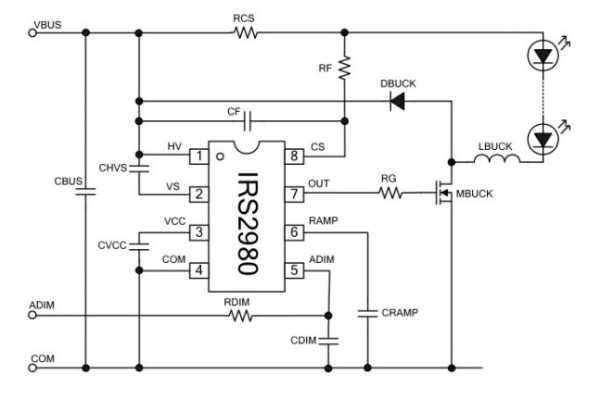
потерями в самом регуляторе. Одна из схем показана на рисунке ниже:

В этой схеме к точкам VBUS и COM можно подавать до 400 вольт постоянного напряжения, а
ток на выходе может достигать 500 мА. С помощью этого чипа можно сделать очень яркий
светильник и очень просто плавно регулировать его от полной темноты до полной яркости,
изменяя напряжение на выводе ADIM простым резистором.
Стабилизация тока (среднего тока, а не мгновенного) – это тоже регулирование, но с
обратной связью и по сравнению с каким-то заданным образцом. Таким же образом можно
организовать защиту светодиодов от превышения напряжения, что не редкость в электросети.
Все эти задачи, а также все электронные компоненты, необходимые для этого, можно
поместить в корпус интегральной микросхемы. Конечно, ведущие производители
электроники мимо этого не прошли. Такие микросхемы есть и они называются драйверами
светодиодов и один из них как раз показан чуть выше.
Если в светодиодной лампе стоит
такой драйвер, но лампа просто ввинчивается в патрон, то регулировать ее внешним
диммером или не получится, или получится отвратительно. Это легко понять – в лампах без
регулирования драйвер будет стабилизировать все то, что мы пытаемся регулировать и
действовать нам назло.
Лампы, для которых можно использовать внешний диммер, специально маркируются на коробочке надписью «Dimmable». Это значит, что встроенный драйвер формирует сигнал, пропорциональный сетевому напряжению. Поскольку потребляемая мощность у светодиодных ламп очень невелика, то с таким регулированием нет проблем. С ними можно использовать любой диммер.
Дешевые китайские светодиодные лампы можно регулировать тиристорными диммерами, которые обычно применяют для лампы накаливания. Потому, что там ничего не стабилизируется, светодиоды питаются прямо от выпрямленного сетевого напряжения через балластный конденсатор. Но все же лучше либо не использовать дешевые китайские лампы, либо их существенно улучшить, заказав подходящие драйверы, разработав для них печатную плату и все смонтировать в цоколь лампы (если есть знания и навыки, конечно).
Традиционная схема диммера для ламп накаливания несложна и включает лампу через
симистор (пара тиристоров, включенных встречно-параллельно), который управляется
фазовращающей RC-цепью (фазоимпульсное управление). Это всего несколько деталей, и
такой регулятор яркости ламп накаливания имеет довольно удручающие характеристики,
хотя и работает. В прошлые десятилетия это было все же лучше, чем большие, горячие
реостаты, которые использовали в театрах и киностудиях. На рисунке ниже принципиальная
схема простого диммера для ламп накаливания:

А диммер для светодиодных светильников уже был описан выше. Таким образом, диммер
для ламп может быть существенно разным от случая к случаю. Диммирование
люминесцентных ламп тоже возможно, но опять-таки, зависит от того, какой там балласт
используется.
Если люминесцентная лампа (лампа дневного света) старого образца, с дросселем, то ее
яркость можно регулировать в небольших пределах, используя ЛАТР, тяжелый и громоздкий
прибор, подойдет и симисторный регулятор. Но если лампа с электронным балластом, а это
тот же стабилизатор с ШИМ, то, опять-таки, хорошего регулирования не получится, а лампу
можно вывести из строя.
Люминесцентные ртутные лампы дневного света, и так называемые “энергосберегающие лампы” – это одно и то же. Просто у “энергосберегающих” трубка свернута в спираль и вместо тяжелого железного дросселя стоит электронный балласт в корпусе рядом с цоколем. Тем не менее, все люминесцентные лампы являются газоразрядными трубками и зависимость яркости свечения от тока у них очень нелинейная, что сильно затрудняет пропорциональную регулировку яркости. При небольшой яркости они просто начинают моргать (разряд в парах ртути гаснет) и утомляют зрение. Поэтому регулятор света для настольных люминесцентных ламп встроен прямо в балластную схему и не относится к простым устройствам.
Диммеры, которые вы покупаете
Это “коробочные” диммеры, то есть, они не требуют от покупателя чтобы он был инженером
и ломал голову над освещением. Тем не менее, для их установки надо прочитать
инструкцию. Лучше представлять работу реальных современных диммеров еще до покупки.
Диммер регулятор мощности, но мощность регулируется разными способами.
Виды диммеров для светодиодных лент могут отличаться от диммеров для светодиодных
ламп по нескольким параметрам: напряжение, ток, число каналов, способ управления. Схема
диммера для светодиодной лампы питается от сети 220 вольт. Такой диммер содержит один
канал, но к нему часто можно подключить несколько одинаковых ламп. В инструкциях всегда
указано как подключить диммер.
Для диммера на 12 вольт потребуется дополнительный источник питания, но такое подключение диммера к светодиодной ленте хорошо тем, что здесь у нас есть возможность устроить дежурное освещение от обычного авто аккумулятора, например в гараже. Часто, если это диммер ШИМ, то можно установить диммер вместо выключателя. “Dimmable” светодиодные лампы легко регулируются от полного нуля яркости, а сам диммер в дежурном
режиме почти ничего не потребляет.
Модульные диммеры – это устройства для “умного дома”. Они имеют несколько каналов,
значительную мощность и могут быть приспособлены для выполнения множества функций.
Каждый из каналов подключается к своему светильнику или светодиодной ленте и может
управлять им автоматически или с помощью пульта. Вариантов конфигурации и различных
режимов освещения может быть очень много. Пульт может быть инфракрасным или
соединяться с контроллером модульного диммера с помощью блютус. Последний способ
вообще не требует никакого пульта, можно использовать телефон или домашний компьютер
(и превратить весь дом в дискотеку).
Приобретение и установка диммеров в современном жилище, или даже офисе, это вполне по
карману любому потребителю. Есть устройства совсем несложные, но притом качественные,
и есть целые системы с неисчерпаемым множеством функций. Диммеры помогут сделать
обстановку комфортной, сэкономить электроэнергию и даже продлить срок службы световых
приборов.
electriktop.ru
Диммер для светодиодных ламп 220В

Диммер – то есть устройство, регулирующее яркость светодиодных ламп и панелей, очень востребован в тех домах, где предпочитают экономить электроэнергию и не допускают ее перерасхода. В этой статье мы расскажем о различных видах диммеров, принципах их работы и согласовании с различными светодиодными лампами, лентами и панелями.

Регулировка яркости светодиода
Основная проблема, возникающая при регулировке яркости светодиодов связана с тем, что изменение подаваемого на них напряжения не только меняет яркость, но и изменяет цвет излучения. Изменением максимального напряжения невозможно регулировать яркость светодиодных ламп, поэтому все те решения, которые хороши для ламп накаливания, не подходят для светодиодных излучателей. Поэтому для управления яркостью свечения светодиодов и ламп на их основе необходимо использовать широтно-импульсную модуляцию (ШИМ).
Обычно для питания светодиодных ламп используют переменное напряжение синусоидальной или трапециевидной формы, со скважностью 1. То есть длина периода, в который на светодиод поступает напряжение, равна длине периода без напряжения. При этом цвет свечения зависит от максимального напряжения, а яркость свечения от скважности. Регулируя скважность, удается менять яркость светодиода без изменения спектра излучения. Регулировка скважности и максимального напряжения позволяет менять как яркость или цвет, так и оба параметра одновременно.

Однако, такой способ регулировки применим далеко не ко всем светодиодным лампам, ведь часть из них оснащена собственным диммером, который обеспечивает заданную яркость и цвет при любом напряжении. Максимально недорогие светодиодные лампы оснащают не диммером, а выпрямителем, поэтому они чувствительны к скачкам напряжения. Все эти лампы нельзя подключать к внешнему диммеру, в лучшем случае они просто не будут работать, в худшем случае и лампа и диммер выйдут из строя. Поэтому для использования с диммером можно применять лишь диммируемые лампы, на которых стоит соответствующий значок, или присутствует надпись «dimmable». Кроме того, необходимо помнить, что все светодиодные лампы различают и по напряжению питания. Внешне они одинаковы, но одни работают от напряжения 220 вольт, а другим для работы требуется напряжение 12 вольт. Соответственно, нельзя использовать диммер на 220 вольт с лампой на 12 вольт и наоборот.
Немаловажный фактор – мощность лампы и диммера. Если диммер окажется более мощным, чем все подключенные к нему лампы, никакой беды не произойдет. Ведь мощность – произведение напряжения на потребляемый ток, поэтому малый ток никак не сможет повредить ключу диммера. Если же лампа окажется мощней, то ключ диммера будет пропускать через себя слишком большой ток, что приведет сначала к перегреву, а затем к пробою или обрыву полупроводникового прибора.Можно ли сделать диммер самому
Если вы хоть немного разбираетесь в электронике и умеете работать паяльником, то самостоятельное изготовление диммера не станет для вас проблемой. Ниже мы приведем несколько схем с кратким описанием их работы, которые помогут понять общий принцип создания таких устройств. Наиболее показательна схема на базе классического мультивибратора, в которой скважность импульсов регулируется переменным резистором R3. Транзисторы VT4–5 – это ключи, которые, по команде мультивибратора периодически подключают светодиодную ленту к источнику питания, то есть осуществляют модуляцию. Изменяя скважность импульсов мультивибратора меняют яркость свечения ленты, при этом ее цвет всегда остается одинаковым.

Еще одна схема для светодиодных ламп, работающих от напряжения 10–40 вольт, собрана на базе микросхемы К561ЛН2, которая представляет собой 6 инверторных элементов. В качестве генератора – классический мультивибратор из двух инверторов, затем усилитель из четырех инверторов и ключ – мощный полевой транзистор с рассеиваемой мощностью 200 ватт. Такой диммер можно использовать со светодиодными лампами мощностью 40–100 ватт. Если же полевой транзистор установить на радиатор, то можно подключать лампы мощностью до 120–160 ватт. Установка более мощного транзистора позволит подключать и более мощные лампы.

Хороший многофункциональный диммер можно сделать на базе недорогого микрокомпьютера Arduino. Такой диммер сможет не только регулировать яркость светодиодной лампы вслед за поворотом ручки потенциометра, но и станет основой для целой системы, учитывающей многие факторы. К примеру, сможет самостоятельно включать и выключать свет, а также регулировать яркость, в зависимости от времени суток и появления людей. Для создания такой системы потребуется:
- микрокомпьютер Arduino;
- датчик освещения;
- датчик движения;
- ключ на мощных полевых транзисторах.
Для изготовления такого диммера потребуется хорошее знание электроники и программирования, зато вы получите надежное и многофункциональное устройство, по своим возможностям не уступающее аналогичным приборам от Legrand или Gira, но во много раз дешевле.
Как подобрать диммер к лампе
Каких-то особых требований к диммерам, кроме описанных выше, не существует. Поэтому вы можете смело приобретать лампы одного производителя и диммеры другого. К примеру, вы можете купить хорошие светодиодные лампы от Gira и приобрести к ним диммер от Berker или ABB. Если диммер подходит по мощности и напряжению, то достаточно вставить его в разрыв фазового провода аналогично выключателю и, он будет исправно работать. Вы также можете устанавливать китайские или российские диммеры, в том числе самодельные и они будут работать ничуть не хуже. Некоторые модели диммеров устанавливают в разрыв фазового и нулевого проводов, такое подключение более безопасно, но аналогично по эффективности.

Вывод
Концепция умного дома подразумевает снижение электропотребления за счет эффективного управления освещением. В этой статье мы рассказали о правильном способе управления светодиодными лампами с помощью ШИМ, а также о регуляторах яркости (диммерах), которые работают на этом принципе. Мы также привели несколько простых схем, которые сможет повторить любой начинающий радиолюбитель. Такие самодельные диммеры будут не менее эффективны, чем весьма дорогие аналогичные устройства от ведущих производителей техники для умных домов, зато обойдутся в десятки раз дешевле.
umniedoma.ru
