Напряжение светодиодов – потребление тока, напряжение, мощность и светоотдача
потребление тока, напряжение, мощность и светоотдача
Времена, когда светодиоды использовали только в качестве индикаторов включения приборов, давно прошли. Современные светодиодные приборы могут полностью взаимозаменить лампы накаливания в бытовых, промышленных и уличных светильниках. Этому способствуют различные характеристики светодиодов, зная которые можно правильно подобрать LED-аналог. Использование светодиодов, учитывая их основные параметры, открывает обилие возможностей в сфере освещения.

Основой светодиода является искусственный полупроводниковый кристаллик
Какие бывают светодиоды
Светодиод (обозначается СД, СИД, LED в англ.) представляет собой прибор, в основе которого лежит искусственный полупроводниковый кристаллик. При пропускании через него электротока создается явление испускания фотонов, что приводит к свечению. Данное свечение имеет очень узкий диапазон спектра, и цвет его находится в зависимости от материала полупроводника.

Светодиоды вполне могут заменить обычные лампы накаливания
Светодиоды с красным и желтым свечением производят из неорганических полупроводниковых материалов на базе арсенида галлия, зеленые и синие изготавливают на основе индия-галлия-нитрида. Чтобы увеличить яркость светового потока используют различные присадки или применяют метод многослойности, когда слой чистого нитрида алюминия размещают между полупроводниками. В результате образования в одном кристаллике нескольких электронно-дырочных (p-n) переходов, яркость его свечения возрастает.
Различают два типа светодиодов: для индикации и освещения. Первые используют для индикации включения в сеть различных приборов, а также как источники декоративной подсветки. Они представляют собой цветные диоды, помещенные в просвечивающийся корпус, каждый из них имеет четыре вывода. Приборы, излучающие инфракрасный свет, используют в устройствах для удаленного управления приборами (пульт ДУ).
В области освещения используют светодиоды, излучающие белый свет. По цвету различают светодиоды с холодным белым, нейтральным белым и теплым белым свечением. Существует классификация применяемых для освещения светодиодов по способу монтажа. Маркировка светодиода SMD означает, что прибор состоит из алюминиевой или медной подложки, на которой размещен кристаллик диода. Сама подложка располагается в корпусе, контакты которого соединены с контактами светодиода.

Применение светодиодной подсветки в интерьере кухни
Другой тип светодиодов обозначается OCB. В таком приборе на одной плате размещается множество кристаллов, покрытых люминофором. Благодаря такой конструкции достигается большая яркость свечения. Такую технологию используют при производстве светодиодных ламп с большим световым потоком на относительно малой площади. В свою очередь это делает производство светодиодных ламп наиболее доступным и недорогим.
Характеристики светодиодов
Выбирая для освещения подходящую светодиодную лампу, следует учитывать параметры светодиодов. К ним относят напряжение питания, мощность, рабочий ток, эффективность (светоотдача), температуру свечения (цвет), угол излучения, размеры, срок деградации. Зная основные параметры, можно будет без труда выбрать приборы для получения того или иного результата освещенности.

LED-технологии используются в оформлении табло аэропортов и вокзалов
Величина тока потребления светодиода
Как правило, для обычных светодиодов предусмотрена сила тока величиной 0,02А. Однако бывают светодиоды, рассчитанные на 0,08А. К таким светодиодам относят более мощные приборы, в устройстве которых задействованы четыре кристалла. Они располагаются в одном корпусе. Так как каждый из кристаллов потребляет по 0,02А, в сумме один прибор будет потреблять 0,08А.
Стабильность работы светодиодных приборов зависит от величины тока. Даже незначительное увеличение силы тока способствует снижению интенсивности излучения (старению) кристалла и увеличению цветовой температуры. Это в конечном результате приводит к тому, что светодиоды начинают отливать синим цветом и преждевременно выходят из строя. А если показатель силы тока увеличивается существенно, светодиод сразу перегорает.
Чтобы ограничить потребляемый ток, в конструкциях LED-ламп и светильников предусмотрены стабилизаторы тока для светодиодов (драйверы). Они преобразуют ток, доводя его до нужной светодиодам величины. В случае, когда требуется подключить отдельный светодиод к сети, нужно использовать токоограничительные резисторы. Расчет сопротивления резистора для светодиода выполняют с учетом его конкретных характеристик.

Светодиодная гирлянда может использоваться в качестве декора помещения
Напряжение светодиодов
Как узнать напряжение светодиодов? Дело в том, что параметра напряжения питания как такового у светодиодов нет. Вместо этого используется характеристика падения напряжения на светодиоде, что означает величину напряжения на выходе светодиода при прохождении через него номинального тока. Значение напряжения, указанное на упаковке, отражает как раз падение напряжения. Зная эту величину, можно определить оставшееся на кристалле напряжение. Именно это значение берется во внимание при расчетах.
Учитывая применение различных полупроводников для светодиодов, напряжение у каждого из них может быть разным. Как узнать, на сколько Вольт светодиод? Определить можно по цвету свечения приборов. Например, для синих, зеленых и белых кристаллов напряжение составляет около 3В, для желтых и красных – от 1,8 до 2,4В.
При использовании параллельного подключения светодиодов идентичного номинала с величиной напряжения в 2В можно столкнуться со следующим: в результате разброса параметров одни излучающие диоды выйдут из строя (сгорят), а другие будут очень слабо светиться. Это произойдет ввиду того, что при увеличении напряжения даже на 0,1В наблюдается увеличение силы тока, проходящего через светодиод, в 1,5 раза. Поэтому так важно следить, чтобы ток соответствовал номиналу светодиода.

100Вт лампы накаливания эквивалентно 12-12,5Вт LED-светильника
Светоотдача, угол свечения и мощность светодиодов
Сравнение светового потока диодов с другими источниками света проводят, учитывая силу издаваемого ими излучения. Приборы размером около 5 мм в диаметре дают от 1 до 5 лм света. В то время как световой поток лампы накаливания в 100Вт составляет 1000 лм. Но при сопоставлении необходимо учитывать, что у обычной лампы свет рассеянный, а у светодиода – направленный. Поэтому необходимо принимать во внимание угол рассеивания светодиодов.
Угол рассеивания разных светодиодов может составлять от 20 до 120 градусов. При освещении светодиоды дают более яркий свет по центру и снижают освещенность к краям угла рассеивания. Таким образом, светодиоды лучше освещают конкретное пространство, используя при этом меньше мощности. Однако если требуется увеличить площадь освещенности, в конструкции светильника используют рассеивающие линзы.
Как определить мощность светодиодов? Чтобы определить мощность светодиодной лампы, требующейся для замены лампы накаливания, необходимо применять коэффициент, равный 8. Так, заменить обычную лампу мощностью 100Вт можно светодиодным прибором мощностью не менее 12,5Вт (100Вт/8). Для удобства можно воспользоваться данными таблицы соответствия мощности ламп накаливания и LED-источников света:
| Мощность лампы накаливания, Вт | Соответствующая мощность светодиодного светильника, Вт |
| 100 | 12-12,5 |
| 75 | 10 |
| 60 | 7,5-8 |
| 40 | 5 |
| 25 | 3 |
При использовании светодиодов для освещения очень важен показатель эффективности, который определяется отношением светового потока (лм) к мощности (Вт). Сопоставляя эти параметры у разных источников света, получаем, что эффективность лампы накаливания составляет 10-12 лм/Вт, люминесцентной – 35-40 лм/Вт, светодиодной – 130-140 лм/Вт.
Цветовая температура LED-источников
Одним из важных параметров светодиодных источников является температура свечения. Единицы измерения этой величины – градусы Кельвина (К). Следует отметить, что все источники света по температуре свечения разделяют на три класса, среди которых теплый белый имеет цветовую температуру менее 3300 К, дневной белый – от 3300 до 5300 К и холодный белый свыше 5300 К.
Цветовая температура обычно указывается на маркировке светодиодных ламп. Она обозначается четырехзначным числом и буквой К. Выбор LED-ламп с определенной цветовой температурой напрямую зависит от особенностей применения ее для освещения. Предложенная ниже таблица отображает варианты использования светодиодных источников с разной температурой свечения:
| Цвет свечения светодиодов | Цветовая температура, К | Варианты использования в освещении | |
| Белый | Теплый | 2700-3500 | Освещение бытовых и офисных помещений как наиболее подходящий аналог лампы накаливания |
| Нейтральный (дневной) | 3500-5300 | Отличная цветопередача таких ламп позволяет применять их для освещения рабочих мест на производстве | |
| Холодный | свыше 5300 | Используется в основном для освещения улиц, а также применяется в устройстве ручных фонарей | |
| Красный | 1800 | Как источник декоративной и фито-подсветки | |
| Зеленый | — | Подсветка поверхностей в интерьере, фито-подсветка | |
| Желтый | 3300 | Световое оформление интерьеров | |
| Синий | 7500 | Подсветка поверхностей в интерьере, фито-подсветка |
Волновая природа цвета позволяет выразить цветовую температуру светодиодов, используя длину волны. Маркировка некоторых светодиодных приборов отражает цветовую температуру именно в виде интервала различных длин волн. Длина волны имеет обозначение ? и измеряется в нанометрах (нм).
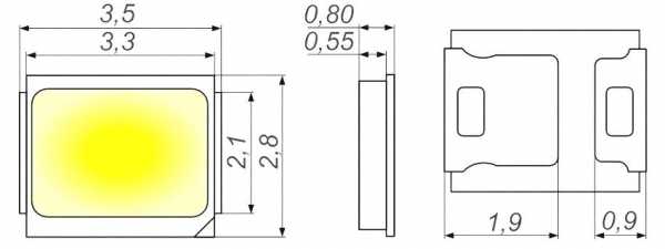
Типоразмеры SMD светодиодов и их характеристики
Учитывая размер SMD светодиодов, приборы классифицируются в группы с различными характеристиками. Наиболее популярные светодиоды с типоразмерами 3528, 5050, 5730, 2835, 3014 и 5630. Характеристики SMD светодиодов в зависимости от размеров рознятся. Так, разные типы SMD светодиодов отличаются по яркости, цветовой температуре, мощности. В маркировке светодиодов первые две цифры показывают длину и ширину прибора.

Светодиоды SMD 5630 на LED-ленте
Основные параметры светодиодов SMD 2835
К основным характеристикам SMD светодиодов 2835 относят увеличенную площадь излучения. В сравнении с прибором SMD 3528, который имеет круглую рабочую поверхность, площадь излучения SMD 2835 имеет прямоугольную форму, что способствует большей светоотдаче при меньшей высоте элемента (около 0,8 мм). Световой поток такого прибора составляет 50 лм.
Корпус светодиодов SMD 2835 выполнен из термостойкого полимера и может выдерживать температуру до 240°С. Следует отметить, что деградация излучения в этих элементах составляет менее 5% в течение 3000 часов функционирования. Кроме того, прибор имеет достаточно низкое тепловое сопротивление перехода кристалл-подложка (4 С/Вт). Рабочий ток в максимальном значении – 0,18А, температура кристалла – 130°С.
По цвету свечения выделяют теплый белый с температурой свечения 4000 К, дневной белый – 4800 К, чистый белый – от 5000 до 5800 К и холодный белый с цветовой температурой 6500-7500 К. Стоит отметить, что максимальная величина светового потока у приборов с холодным белым свечением, минимальная – у светодиодов теплого белого цвета. В конструкции прибора увеличены контактные площадки, что способствует лучшему отводу тепла.

Размеры светодиода SMD 2835
Характеристики светодиодов SMD 5050
В конструкции корпуса SMD 5050 размещены три однотипных светодиода. LED источники синего, красного и зеленого цвета имеют технические характеристики, аналогичные кристаллам SMD 3528. Значение рабочего тока каждого из трех светодиодов составляет 0,02А, следовательно суммарная величина тока всего прибора 0,06А. Для того, чтобы светодиоды не вышли из строя, рекомендуется не превышать эту величину.
LED приборы SMD 5050 имеют прямое напряжение величиной 3-3,3В и светоотдачу (сетевой поток) 18-21 лм. Мощность одного светодиода складывается из трех величин мощности каждого кристалла (0,7Вт) и составляет 0,21Вт. Цвет свечения, испускаемый приборами, может быть белым во всех оттенках, зеленым, синим, желтым и многоцветным.
Близкое расположение светодиодов разных цветов в одном корпусе SMD 5050 позволило реализовать многоцветные светодиоды с отдельным управлением каждым цветом. Для регулирования светильников с использованием светодиодов SMD 5050 используют контроллеры, благодаря чему цвет свечения можно плавно изменять от одного к другому через заданное количество времени. Обычно такие приборы имеют несколько режимов управления и могут регулировать яркость свечения светодиодов.
Размеры светодиода SMD 5050
Типовые характеристики светодиода SMD 5730
Светодиоды SMD 5730 – современные представители LED-приборов, корпус которых имеет геометрические размеры 5,7х3 мм. Они относятся к сверхярким светодиодам, характеристики которых стабильны и качественно отличаются от параметров предшественников. Изготовленные с применением новых материалов, эти светодиоды отличаются повышенной мощностью и высокоэффективным световым потоком. Кроме того, они могут работать в условиях повышенной влажности, устойчивы к перепадам температур и вибрации, имеют длительный срок службы.
Существует две разновидности приборов: SMD 5730-0,5 с мощностью 0,5Вт и SMD 5730-1 с мощностью 1Вт. Отличительной особенностью приборов является возможность их функционирования на импульсном токе. Величина номинального тока SMD 5730-0,5 составляет 0,15А, при импульсной работе прибор может выдерживать силу тока до 0,18А. Данный тип светодиодов обеспечивает световой поток до 45 лм.
Светодиоды SMD 5730-1 работают на постоянном токе 0,35А, при импульсном режиме – до 0,8А. Эффективность светоотдачи такого прибора может составить до 110 лм. Благодаря термостойкому полимеру, корпус прибора выдерживает температуру до 250°С. Угол рассеивания обоих типов SMD 5730 равен 120 градусам. Степень деградации светового потока составляет менее 1% при работе в течение 3000 часов.

Размеры светодиода SMD 5730
Характеристики светодиодов Cree
Компания Cree (США) занимается разработкой и выпуском сверхъярких и самых мощных светодиодов. Одна из групп светодиодов Cree представлена серией приборов Xlamp, которые делятся на однокристальные и многокристальные. Одной из особенностей однокристальных источников является распределение излучения по краям прибора. Это инновация позволила выпускать светильники с большим углом свечения, используя минимальное количество кристаллов.
В серии LED-источников XQ-E High Intensity угол свечения составляет от 100 до 145 градусов. Имея небольшие геометрические размеры 1,6х1,6 мм, мощность сверхярких светодиодов – 3 Вольта, а световой поток – 330 лм. Это одна из новейших разработок компании Cree. Все светодиоды, конструкция которых разработана на базе одного кристалла, имеют качественную цветопередачу в пределах CRE 70-90.
Компания Cree выпустила несколько вариантов многокристальных LED-приборов с новейшими типами питания от 6 до 72 Вольт. Многокристальные светодиоды делятся на три группы, в которые входят приборы с высоким напряжением, мощностью до 4Вт и выше 4Вт. В источниках до 4Вт собраны 6 кристаллов в корпусе типа MX и ML. Угол рассеивания составляет 120 градусов. Купить светодиоды Cree такого типа можно с белым теплым и холодным цветом свечения.
В группу свыше 4Вт входят светодиоды из нескольких кристаллов. Самыми габаритными в группе являются приборы мощностью 25Вт, представленные серией MT-G. Новинка компании – светодиоды модели XHP. Один из крупных LED-приборов имеет корпус 7х7 мм, его мощность 12Вт, светоотдача 1710 лм. Светодиоды с высоким напряжением питания объединяют в себе небольшие габариты и высокую светоотдачу.

LED-лампы серии XQ-E High Intensity производителя Cree (США)
Схемы подключения светодиодов
Существуют определенные правила подключения светодиодов. Беря во внимание, что проходящий через прибор ток движется только в одном направлении, для длительного и стабильного функционирования LED-приборов важно учитывать не только определенное напряжение, но и оптимальную величину тока.
Схема подключения светодиода к сети 220В
В зависимости от используемого источника питания, различают два вида схем подключения светодиодов к 220В. В одном из случаев используется драйвер с ограниченным током, во втором – специальный блок питания, стабилизирующий напряжение. Первый вариант учитывает использование специального источника с определенной силой тока. Резистор в данной схеме не требуется, а количество подключаемых светодиодов ограничивается мощностью драйвера.
Для обозначения светодиодов на схеме используются пиктограммы двух видов. Над каждым схематическим их изображением находятся две небольшие параллельные стрелочки, направленные вверх. Они символизируют яркое свечение LED-прибора. Перед тем как подключить светодиод к 220В используя блок питания, необходимо в схему включить резистор. Если это условие не выполнить, это приведет к тому, что рабочий ресурс светодиода существенно сократится или он попросту выйдет из строя.
Схема подключения светодиодов к сети 220В с использованием гасящего конденсатора С1
Если при подключении использовать блок питания, то стабильным в схеме будет лишь напряжение. Учитывая незначительное внутреннее сопротивление LED-прибора, включение его без ограничителя тока приведет к сгоранию прибора. Именно поэтому в схему включения светодиода вводят соответствующий резистор. Следует отметить, что резисторы бывают с разным номиналом, поэтому их следует правильно рассчитывать.
Как рассчитать сопротивление для светодиода
При расчете сопротивления для светодиода руководствуются формулой:
U = IхR,
где U – напряжение, I – сила тока, R – сопротивление (закон Ома). Допустим, необходимо подключить светодиод с такими параметрами: 3В – напряжение и 0,02А – сила тока. Чтобы при подключении светодиода к 5 Вольтам на блоке питания он не вышел из строя, надо убрать лишние 2В (5-3 = 2В). Для этого необходимо включить в схему резистор с определенным сопротивлением, которое рассчитывается с помощью закона Ома:
R = U/I.

Резисторы с различными значениями сопротивления
Таким образом, отношение 2В к 0,02А составит 100 Ом, т.е. именно такой необходим резистор.
Очень часто бывает, что учитывая параметры светодиодов, сопротивление резистора имеет нестандартное для прибора значение. Такие ограничители тока нельзя отыскать в точках продажи, например, 128 или 112,8 Ом. Тогда следует использовать резисторы, сопротивление которых имеет ближайшее большее значение по сравнению с расчетным. При этом светодиоды будут функционировать не в полную силу, а лишь на 90-97%, но это будет незаметно для глаза и положительно отразится на ресурсе прибора.
В интернете представлено множество вариантов калькуляторов расчетов светодиодов. Они учитывают основные параметры: падение напряжения, номинальный ток, напряжение на выходе, количество приборов в цепи. Задав в поле формы параметры LED-приборов и источников тока, можно узнать соответствующие характеристики резисторов. Для определения сопротивления маркированных цветом токоограничителей также существуют онлайн расчеты резисторов для светодиодов.
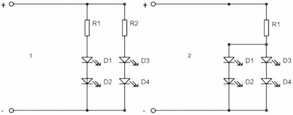
Схемы параллельного и последовательного подключения светодиодов
При сборке конструкций из нескольких LED-приборов используют схемы включения светодиодов в сеть 220 Вольт с последовательным или параллельным соединением. При этом для корректного подключения следует учитывать, что при последовательном включении светодиодов требуемое напряжение представляет собой сумму падений напряжений каждого прибора. В то время как при параллельном включении светодиодов складывается сила тока.

Схемы параллельного подключения светодиодов. В варианте 1 на каждую цепь диодов используется отдельный резистор, в варианте 2 — один общий для всех цепей
Если в схемах используются LED-приборы с разными параметрами, то для стабильной работы необходимо рассчитать резистор для каждого светодиода отдельно. Следует отметить, что двух совершенно одинаковых светодиодов не существует. Даже приборы одной модели имеют незначительные отличия в параметрах. Это приводит к тому, что при подключении большого их количества в последовательную или параллельную схему с одним резистором, они могут быстро деградировать и выйти из строя.
Расхождение в параметрах при параллельном подключении нескольких светодиодов, допустим 4-5 шт., не повлияет на работу приборов. А если в такую схему подключить много светодиодов – это будет плохим решением. Даже если LED-источники имеют незначительный разброс характеристик, это приведет к тому, что некоторые приборы будут излучать яркий свет и быстро сгорят, а другие – будут слабо светиться. Поэтому при параллельном подключении следует всегда использовать отдельный резистор для каждого прибора.
Что касается последовательного соединения, то здесь имеет место экономное потребление, так как вся цепь расходует количество тока, равное потреблению одного светодиода. При параллельной схеме, потребление составляет сумму расходования всех включенных в схему LED-источников, включенных в схему.

Схема последовательного подключения светодиодов
Как подключить светодиоды к 12 Вольтам
В конструкции некоторых приборов резисторы предусмотрены еще на этапе изготовления, что дает возможность подключения светодиодов к 12 Вольт или 5 Вольт. Однако такие приборы не всегда можно найти в продаже. Поэтому в схеме подключения светодиодов к 12 вольт предусматривают ограничитель тока. Первым делом необходимо выяснить характеристики подключаемых светодиодов.
Такой параметр, как прямое падение напряжения у типовых LED-приборов составляет около 2В. Номинальный ток у этих светодиодов соответствует 0,02А. Если требуется подключить такой светодиод к 12В, то «лишние» 10В (12 минус 2) необходимо погасить ограничительным резистором. С помощью закона Ома можно рассчитать для него сопротивление. Получим, что 10/0,02 = 500 (Ом). Таким образом, необходим резистор с номиналом 510 Ом, который является ближайшим по ряду электронных компонентов Е24.
Чтобы такая схема работала стабильно, требуется еще вычислить мощность ограничителя. Используя формулу, исходя из которой мощность равна произведению напряжения и тока, рассчитываем ее значение. Напряжение величиной 10В умножаем на ток 0,02А и получаем 0,2Вт. Таким образом, необходим резистор, стандартный номинал мощности которого составляет 0,25Вт.

Схема подключения RGB светодиодной ленты к 12В
Если в схему необходимо включить два LED-прибора, то следует учитывать, что напряжение падающее на них, будет составлять уже 4В. Соответственно для резистора останется погасить уже не 10В, а 8В. Следовательно, дальнейший расчет сопротивления и мощности резистора делается на основании этого значения. Расположение резистора в схеме можно предусмотреть в любом месте: со стороны анода, катода, между светодиодами.
Как проверить светодиод мультиметром
Один из способов проверки рабочего состояния светодиодов – тестирование мультиметром. Таким прибором можно диагностировать светодиоды любого исполнения. Перед тем как проверить светодиод тестером, переключатель прибора устанавливают в режиме «прозвонки», а щупы прикладывают к выводам. При замыкании красного щупа на анод, а черного на катод, кристалл должен излучать свет. Если поменять полярность, на дисплее прибора должна отображаться показание «1».

Схема проверки светодиода с помощью цифрового мультиметра
Тестирование LED-приборов можно произвести, не используя щупы. Для этого в отверстия, расположенные в нижнем углу прибора, анод вставляют в отверстие с символом «Е», а катод – с указателем «С». Если светодиод в рабочем состоянии – он должен засветиться. Этот метод тестирования подходит для светодиодов с достаточно длинными контактами, очищенными от припоя. Положение переключателя при таком способе проверки не имеет значения.
Как проверить светодиоды мультиметром, не выпаивая? Для этого необходимо припаять к щупам тестера кусочки от обычной скрепки. В качестве изоляции подойдет текстолитовая прокладка, которая укладывается между проводами, после чего обрабатывается изолентой. На выходе получается своеобразный переходник для подключения щупов. Скрепки хорошо пружинят и надежно фиксируются в разъемах. В таком виде можно подключить щупы к светодиодам, не выпаивая их из схемы.
Что можно сделать из светодиодов своими руками
Многие радиолюбители практикуют сборку различных конструкций из светодиодов своими руками. Собранные самостоятельно изделия не уступают по качеству, а иногда и превосходят аналоги производственного изготовления. Это могут быть цветомузыкальные устройства, мигающие конструкции светодиодов, бегущие огни на светодиодах своими руками и многое другое.

Использование светодиодов в создании сценических костюмов
Сборка стабилизатора тока для светодиодов своими руками
Чтобы ресурс светодиода не выработался раньше положенного срока, необходимо чтобы ток, протекающий через него, имел стабильное значение. Известно, что светодиоды красного, желтого и зеленого цвета могут справляться с повышенной нагрузкой по току. В то время как сине-зеленые и белые LED-источники даже при небольшой перегрузке сгорают за 2 часа. Таким образом, для нормальной работы светодиода необходимо решить вопрос с его питанием.
Если собрать цепочку из последовательно или параллельно соединенных светодиодов, то обеспечить им идентичное излучение можно в том случае, если ток, проходящий через них, будет иметь одинаковую силу. Кроме того, импульсы обратного тока могут негативно повлиять на ресурс LED-источников. Чтобы такого не произошло, необходимо включить в схему стабилизатор тока для светодиодов.
Качественные признаки светодиодных светильников зависят от применяемого драйвера – устройства, которое преобразует напряжение в стабилизированный ток с конкретным значением. Многие радиолюбители собирают схему питания светодиодов от 220В своими руками на базе микросхемы LM317. Элементы для такой электронной схемы имеют небольшую стоимость и такой стабилизатор легко сконструировать.

Схема подключения мощного светодиода с использованием интегрального стабилизатора напряжения LM317
При использовании стабилизатора тока на LM317 для светодиодов регулируют ток в пределах 1А. Выпрямитель на базе LM317L стабилизирует ток до 0,1А. В схеме устройства используют всего лишь один резистор. Его рассчитывают посредством онлайн калькулятора сопротивления для светодиода. Для питания подойдут имеющиеся подручные устройства: блоки питания от принтера, ноутбука или другой бытовой электроники. Более сложные схемы собирать самостоятельно не выгодно, так как их проще приобрести в готовом виде.
ДХО из светодиодов своими руками
Применение на автомобилях дневных ходовых огней (ДХО) заметно повышает видимость автомобиля в светлое время другими участниками дорожного движения. Многие автолюбители практикуют самостоятельную сборку ДХО с использованием светодиодов. Один из вариантов – устройство ДХО из 5-7 светодиодов мощностью 1Вт и 3Вт на каждый блок. Если использовать менее мощные LED-источники, световой поток не будет соответствовать нормативам для таких огней.

Дневные ходовые огни улучшают видимость автомобиля на дороге
Для основания можно использовать плату из алюминиевого профиля с площадками для крепления светодиодов. Светодиоды фиксируются на плате с помощью теплопроводного клеящего состава. В соответствии с типом LED-источников подбирается оптика. В данном случае подойдут линзы с углом свечения 35 градусов. Линзы устанавливаются на каждый светодиод отдельно. Провода выводятся в любую удобную сторону.
Далее изготавливается корпус для ДХО, служащий одновременно и радиатором. Для этого можно использовать П-образный профиль. Готовый светодиодный модуль располагают внутри профиля, закрепив его на винтах. Все свободное пространство можно залить прозрачным герметиком на силиконовой основе, оставив на поверхности только линзы. Такое покрытие будет служить в качестве влагозащиты.
Подключение ДХО к питанию производится с обязательным использованием резистора, сопротивление которого предварительно просчитывается и проверяется. Способы подключения могут быть разными, учитывая модель автомобиля. Схемы подключения можно отыскать в сети интернет.

Схема подключения ДХО с блоком управления
Как сделать, чтобы светодиоды мигали
Наиболее популярными мигающими светодиодами, купить которые можно в готовом виде, являются приборы, регулируемые уровнем потенциала. Мигание кристалла происходит за счет изменения питания на выводах прибора. Так, двухцветный красно-зеленый LED-прибор излучает свет в зависимости от направления проходящего по нему тока. Эффект мигания в RGB-светодиоде достигается подключением трех выводов для отдельного управления к конкретной системе регулирования.
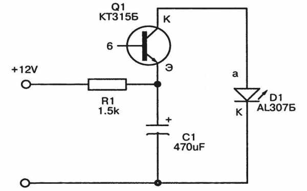
Но можно сделать мигающим и обычный одноцветный светодиод, имея в арсенале минимум электронных компонентов. Перед тем как сделать мигающий светодиод, необходимо выбрать работающую схему, которая будет простой и надежной. Можно использовать схему мигающего светодиода, которая будет запитана от источника с напряжением 12В.
Схема состоит из транзистора небольшой мощности Q1 (подойдет кремниевый высокочастотный КТЗ 315 или его аналоги), резистора R1 820-1000 Ом, 16-вольтового конденсатора С1 емкостью 470 мкФ и LED-источника. При включении схемы конденсатор заряжается до 9-10В, после этого транзистор на миг открывается и отдает накопленную энергию светодиоду, который начинает мигать. Данную схему можно реализовать только в случае питания от источника 12В.

Мигание светодиодов используется, например, в елочной гирлянде
Можно собрать более усовершенствованную схему, которая работает по аналогии с транзисторным мультивибратором. В схему входят транзисторы КТЗ 102 (2 шт.), резисторы R1 и R4 по 300 Ом каждый, чтобы ограничить ток, резисторы R2 и R3 по 27000 Ом, чтобы задавать ток базы транзисторов, 16-вольтовые полярные конденсаторы (2 шт. емкостью 10 мкФ) и два LED-источника. Данная схема питается от источника постоянного напряжения 5В.
Схема работает по принципу «пары Дарлингтона»: конденсаторы С1 и С2 попеременно заряжаются и разряжаются, что служит причиной открывания конкретного транзистора. Когда один транзистор отдает энергию С1, загорается один светодиод. Далее плавно заряжается С2, а ток базы VT1 снижается, что приводит к закрытию VT1 и открытию VT2 и загорается другой светодиод.

Схема вспышек на светодиоде
Сборка цветомузыки на светодиодах своими руками
Чтобы реализовать достаточно сложные схемы цветомузыки на светодиодах своими руками, необходимо сначала разобраться, как работает простейшая схема цветомузыки. Она состоит из одного транзистора, резистора и LED-прибора. Такую схему можно запитать от источника с номиналом от 6 до 12В. Функционирование схемы происходит за счет каскадного усиления с общим излучателем (эмиттером).
На базу VT1 поступает сигнал с изменяющейся амплитудой и частотой. В том случае, когда колебания сигнала превышают заданный порог, транзистор открывается и загорается светодиод. Минусом данной схемы является зависимость мигания от степени звукового сигнала. Таким образом эффект цветомузыки будет проявляться только при определенной степени громкости звука. Если звук увеличить. светодиод будет все время гореть, а при уменьшении – чуть вспыхивать.
Чтобы добиться полноценного эффекта, используют схему цветомузыки на светодиодах с разбивкой диапазона звука на три части. Схема с трехканальным преобразователем звука питается от источника напряжением 9В. Огромное количество схем цветомузыки можно найти в интернете на различных форумах радиолюбителей. Это могут быть схемы цветомузыки с использованием одноцветной ленты, RGB-светодиодной ленты, а также схемы плавного включения и выключения светодиодов. Так же в сети можно отыскать схемы бегущих огней на светодиодах.

Схема для сборки цветомузыки своими руками
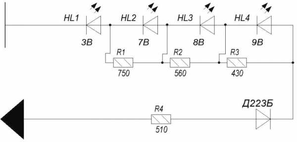
Конструкция индикатора напряжения на светодиодах своими руками
Схема индикатора напряжения включает резистор R1 (переменное сопротивление 10 кОм), резисторы R1, R2 (1кОм), два транзистора VT1 КТ315Б, VT2 КТ361Б, три светодиода – HL1, HL2 (красные), HLЗ (зеленый). X1, X2 – 6-вольтовые источники питания. В данной схеме рекомендуется использовать LED-приборы с напряжением 1,5В.
Алгоритм работы самодельного светодиодного индикатора напряжения представляет собой следующее: когда подается напряжение, светится центральный LED-источник зеленого цвета. В случае падения напряжения, включается светодиод красного цвета, расположенный слева. Увеличение напряжения заставляет светиться красный светодиод, размещенный справа. При среднем положении резистора все транзисторы будут в закрытом положении, и напряжение поступит лишь на центральный зеленый светодиод.
Открытие транзистора VT1 происходит, когда ползунок резистора передвигают вверх, тем самым повышая напряжение. В этом случае поступление напряжения на HL3 прекращается, и оно подается на HL1. При перемещении ползунка вниз (понижение напряжение) происходит закрытие транзистора VT1 и открытие VT2, что даст питание светодиоду HL2. С незначительной задержкой LED HL1 погаснет, HL3 один раз мелькнет и засветится HL2.

Схема сборки индикатора напряжения на светодиодах своими руками
Такую схему можно собрать, используя радиодетали от устаревшей техники. Некоторые собирают ее на текстолитовой плате, соблюдая масштаб 1:1 c размерами деталей, чтобы все элементы могли разместиться на плате.
Безграничный потенциал LED-освещения дает возможность самостоятельно конструировать из светодиодов различные светотехнические приборы с отличными характеристиками и достаточно низкой стоимостью.
ibuildrussia.ru
Напряжение питания светодиодов
Светоизлучающему диоду, как и человеку, необходимо питаться правильно. Только в этом случае он гарантирует многолетнюю и безотказную работу. Светодиоды имеют нелинейную вольтамперную характеристику, схожую с обычным диодом. Поэтому их питание должно осуществляться стабильным током – это один из ключевых принципов. Если его не соблюдать, последствия для светодиодов могут быть самые плачевные.
Чтобы определить, какая схема питания будет оптимальной в том или ином случае, необходимо для начала узнать исходные данные:
- параметры светодиода, нормируемые производителем;
- параметры питающей сети (сеть 220 В, аккумулятор, батарейки или что-то другое).
Содержание статьи
Параметры светодиода
Самые важные параметры – это номинальный и максимальный ток. При номинальном обычно нормируются световые характеристики – сила света в канделах или световой поток в люменах. Максимальный ток – это предельное значение, при котором можно эксплуатировать данный прибор. Значения этих параметров в современных однокристальных приборах варьируются от нескольких мА до 3 А.
Прямое падение напряжения – напряжение питания светодиодов, которое падает на p-n-переходе при номинальном токе. Его значение пригодиться при расчете выходных параметров источника питания.
Максимальная температура корпуса и p-n-перехода, максимальное обратное напряжение — параметры тоже важные, но в случаях, когда соблюдаются токовые режимы и схема не предусматривает обратного включения, на них можно не обращать внимания.
Параметры питающей сети
При изготовлении любого устройства своими руками, необходимо определить параметры источника, который будет осуществлять питание светодиодов. Сеть 220 В, автомобильный аккумулятор на напряжение 12 В или простые батарейки – в любом случае необходимо определить диапазон питающего напряжения, то есть минимальное и максимальное его значение. На сеть 220 В дается (но не всегда соблюдается) допуск ±10%. Для аккумулятора берется в расчет напряжение при полной зарядке и в разряженном состоянии. С батарейками и так всё понятно.
В случае с автономными источниками питания важно также узнать их емкость и максимальный выходной ток.
Простейшая схема
Пусть стоит задача сделать своими руками примитивный светодиодный фонарик, питающийся от одной батарейки. Возьмем, к примеру, светодиод C503C (CREE) с номинальным током ILED=20 мА и падением напряжения ULED =3,2 В.

В качестве источника питания используем литиевую батарейку на 3,7В (если использовать пальчиковые батарейки, то одной не обойдешься).
Если включать светодиод напрямую, то сила тока через светодиод будет ограничиваться только внутренним сопротивлением батарейки, что в лучшем случае будет приводить к очень быстрому ее разряду, а в худшем к выходу из строя светодиода. Простейшая схема включения показана на рисунке ниже.
Для ограничения тока используется резистор, сопротивление которого определяется по формуле R=(UБ-ULED)/ ILED. В нашем случае сопротивление составит 25 Ом.
При увеличении мощности диода, схема будет усложняться, т.к. при больших токах применять резистор нецелесообразно – слишком большие потери мощности. Если напряжение питания имеет большой диапазон, эта схема тоже не годится, потому что не обеспечивает стабилизацию тока.
Развиваем тему
Питание мощных светодиодов осуществляется с применением стабилизаторов тока – драйверов. Они могут быть выполнены как на основе дискретных компонентов, так и с применением специализированных микросхем. Драйвер можно приобрести в готовом виде, а можно изготовить своими руками – это не сложно, учитывая, что схем и рекомендаций в интернете с избытком.
Еще один важный момент организации питания полупроводниковых источников света: при объединении светодиодов в группы, рекомендуется их последовательное соединение. Это обусловлено тем, что падение напряжения на p-n-переходе имеет определенный разброс от прибора к прибору, и при параллельном включении токи через них будут отличаться.
Питание светодиодов от 220 В сети , организуется с помощью так называемых сетевых драйверов. По сути, это импульсные источники питания для светодиодов, они преобразуют сетевое напряжение в стабильный постоянный ток. Изготавливать такой источник своими руками – довольно сложно, если вы не специалист в этой области, а учитывая широкую номенклатуру, представленную на современном рынке еще и нецелесообразно.
le-diod.ru
Напряжение led в обратном направлении не имеет практики
Для правильного подключения и понимания принципов работы различных контроллеров и драйверов светодиодов необходимо хотя бы поверхностно разобраться с понятием ток, напряжение , область допустимой мощности эксплуатации и овладеть минимальным набором терминов и приёмов электроники для начинающих. Мы постараемся объяснить это понятным языком как для «чайника». Напряжение светодиодов – это непосредственно напряжение на кристалле светодиода и оно мало зависит от протекающего по кристаллу тока. Обратите внимание на следующий график
Характеристики светодиодов напряжение и ток
По вертикальной оси отложен ток в миллиамперах, по горизонтальной оси отложено напряжение в вольтах. Рассмотрим участок отрицательных токов и напряжений – это ситуация когда напряжение прикладывается к кристаллу в нерабочем обратном направлении – диод запирается. Хорошо видно что напряжение светодиодов до примерно 25 вольт практически не вызывает протекание тока сквозь кристалл и лишь превышение порога в 25 вольт вызывает существенное увеличение протекающего тока . Обратное пробивное напряжение светодиодов не является стандартизированным выдерживаемым при производстве параметром и может существенно различаться у различных экземпляров и различного цвета свечения LED , но в данной ситуации нас интересует лишь принцип – поэтому конкретная величина пробивного напряжения нам сейчас не важна. Так вот при превышении порога в 25 вольт увеличение напряжения на несколько вольт сильно увеличивает протекающий сквозь кристалл ток, до определённого момента это не важно , но при превышении допустимой рассеиваемой на кристалле мощности происходит так называемый тепловой пробой кристалла. Немного формул : рассеиваемая мощность P=UxI , где – напряжение на кристалле , — ток протекающий сквозь кристалл , — мощность выделяющаяся на кристалле. При размере smd светодиода в простонародье именуемого 3528 допустимая неразрушающая мощность равняется примерно 0,25 ватт. При превышении этого порога будут происходить необратимые процессы – светодиод просто сгорит. При напряжении порядка 25 вольт достаточно будет тока в 100 миллиампер. По нашей ВАХ это будет примерно соответствовать 27 вольтам обратного напряжения. То есть если приложить к кристаллу в обратном направлении напряжение в 27 вольт – кристалл перегорит — напряжение светодиодов
в обратном направлении не должно быть больше 25 вольт. . Какие выводы следует сделать на основании этого графика?
Напряжение светодиодов в 25 вольт приложенное в обратном напряжении выведет кристалл из строя , при этом напряжение в 12 – 15 вольт в обратном направлении абсолютно безопасно для LED.
Рабочее напряжение светодиодов приложеное в обратном направлении не зажигает и не выводит из строя кристалл.
Для использования в наружной рекламе LED обратная ветвь ВАХ больше нам не нужна – посмотрим напряжение светодиодов в прямом направлении.
f-design.com.ua
Напряжение, ток и типы светодиодов, от чего зависит их цвет
Про светодиоды, которые ворвались в нашу жизнь написано много. Но какое правильное и безопасное напряжение для светодиодов и ток, какие бывают их типы, и собственно, от чего зависит их цвет? Давайте попробуем в этом разобраться, чтобы правильно и грамотно их использовать.
Из существующих типов светодиодов, это традиционные неорганические в традиционной форме диода, которая была доступна с 1960 года. Он изготовлен из наиболее широко используемых полупроводниковых соединений, таких как алюминиевый арсенид галлия, арсенида фосфида галлия, и многих других. Используются как панели индикаторов, одноцветные 5 мм, светодиоды для поверхностного монтажа, и даже двухцветные и многоцветные светодиоды, мигающие, буквенно-цифровые светодиодные дисплеи.
Органические светодиоды -типа светодиодных дисплеев на основе органических материалов, которые изготовлены в виде листов и обеспечивают диффузный свет. Обычно изготовляются с использованием очень тонкой пленки органического материала, которая размещена на подложке из стекла. Электрические заряды от электронных схем, заставляют их светиться.
Светодиоды высокой яркости (HBLEDs), являются своего рода неорганическими светодиодами, которые начинают использоваться для освещения с большой светоотдачей. Ввиду их нагрева от значительных мощностей они должны быть установлены на радиаторах для удаления нежелательного тепла.
Из них уже изготовляют компактные люминесцентные лампочки и лампы. HBLEDs имеют больший уровень эффективности и более длительный срок службы, особенно когда они включаются, и выключаются много раз. Вообще, в мире выпускается более 30 миллиардов различных светодиодов, и их потребление растет семимильными шагами, поэтому всегда можно приобрести вот здесь светодиодные лампы оптом здесь — led-st.ru, и в розницу.
Полупроводниковые соединения в светодиодах классифицируют по валентности. Для арсенида галлия- галлий имеет валентность три, мышьяк валентность пять, их относят к называемой группе III-V полупроводниковых материалов. Диод излучает свет, когда его переход смещен в прямом направлении. При подаче напряжения на переход протекает ток, в результате рекомбинации возникают световые фотоны.
Было обнаружено, что большинство света возникает на площади перехода ближе к P-зоне, что отражено в конструкции светодиодов, направленной на минимум внутреннего поглощения. Цвет свечения во многом связан с конструкцией и типом используемых полупроводниковых материалов и приложенным напряжением. Чистый арсенид галлия высвобождает энергию в инфракрасной части спектра. Для светового излучения в видимом красном конце спектра алюминий арсенида галлия (AlGaAs). Добавление в полупроводник фосфора также может дать красный свет. Для других цветов используются другие материалы. Так фиолетовый цвет (длина волны 400-400-450 нм) получают с использованием в светодиоде индия нитрида галлия (InGaN) при напряжении 2,8-4,0 В, синий (450-500 нм) – с использованием такого же материала и добавлением карбида кремния (SiC) с напряжением 2,5-3,7 В, синий (500-570 нм) -фосфида галлия (GaP), алюминиевого фосфида индия галлия (AlGaInP), алюминиевого фосфида галлия (AlGaP) при напряжении 1,9-4,0 В (на графиках по горизонтали напряжение на переходе, по вертикали- рабочий ток, каждому графику соответствует цвет).

Светодиоды должны включаться с использованием ограничивающего ток через него резистора. Резистор должен быть рассчитан на требуемый уровень тока по закону Ома. Для многих светодиодов рабочий ток составляет около 20 мА, при меньшем токе свет будет тусклее. При большем токе светодиод сразу или быстрее выйдет из строя. При расчете тока учитывают напряжение на светодиоде – в прямосмещенном состоянии оно составляет чуть более вольта, хотя точное напряжение зависит от диода и, в частности его цвета.
Обычно красный светодиод имеет прямое напряжение чуть менее 2 вольт, и около 2,5 вольт для зеленого или желтого цвета. Светодиоды чаще всего бывают на рабочее напряжение 3 В и 12 В, но есть и на другие напряжения. О напряжении светодиода всегда говорит продавец.
При прикладывании напряжения обратной полярности, светодиод часто пробивается и выходит из строя. Поэтому защитить его от этого можно обычным дополнительным диодом, или специальной простейшей схемой. Либо надо просто быть внимательным при подключении светодиода, сохраняя его полярность, узнав о ней у продавца или в характеристиках. На схеме, к верхнему выводу прикладывается «+» питания.
Первый зарегистрированный эффект свечения светодиода был зафиксирован еще в начале ХХ века. В 1907 г. британский инженер по имени HJ Round, работавший у Маркони, провел некоторые эксперименты с использованием кристаллических детекторов, и в итоге получил их свечение. Результаты исследований он опубликовал в 1907 году в журнале Electrical World. Дальнейшие успехи были связаны с теоретическими и практическими исследованиями русского инженера, работавшего в медуниверситете, выходца из дворян Олега Владимировича Лосева. Он обнаружил, и исследовал излучение света от выпрямителя из оксида цинка и кристаллов карбида кремния. В результате своих наблюдений и исследований, Лосев опубликован ряд работ в технической прессе в период между 1924 и 1930 годами в СССР, а затем в других британских и немецких изданиях. С развитием материаловедения идея светового излучения диодов всплыла в 1951 году. В середине 1960-х. с использованием галлия, мышьяка и фосфора получили светодиоды, включая и красное свечение, но с эффективностью произвело на красный свет, и хотя эффективность устройства была низкой (обычно около 1 — 10 mcd при токе 20 мА), и они начали широко использоваться в качестве индикаторов на оборудовании. И пошло, и поехало, например, светодиодные ленты на каждом шагу на улицах, в магазинах, офисах и жилых домах.
Светодиоды дают полет мысли для самого разнообразного их применения. Так например, если дома есть старые неиспользуемые мобильные телефоны с устаревшими блоками питания для них, то всегда можно самому сделать, например, светодиодную подсветку — ночник из зарядного устройства.
Так мы кратко узнали, какое напряжение, ток и типы светодиодов, от чего зависит их цвет.
Изобретение- зарядка аккумулятора из суперконденсатора за считанные секунды.
Подписывайтесь.
Добавьте статью в закладки, чтобы вновь вернуться к ней, нажав кнопки Ctrl+D .Подписку на уведомления о публикации новых статей можно осуществить через форму «Подписаться на этот сайт» в боковой колонке страницы. Если что непонятно, то, читайте здесь.
Внимание! АВТОРСТВО ВСЕХ СТАТЕЙ ЗАЩИЩЕНО. Копирование и публикация на других сайтах статьи или ее фрагментов без согласия автора или без активной гиперссылки ЗАПРЕЩЕНЫ.
deepcool-ma.com
Светодиод | Электронные печеньки
Светодиод или светоизлучающий диод (англ. LED Light-emitting diode) — полупроводниковый прибор с электронно-дырочным переходом, создающий оптическое излучение при пропускании через него электрического тока в прямом направлении. Иными словами, светится, когда через него течет ток. Похоже на простую лампу накаливания, но устроен светодиод сложнее. В статье рассказывается об особенностях светодиода, о том как правильно подключать светодиод и о способе расчёта резистора для светодиода.
Особенности светодиода
Что-бы понимать, как правильно подключать светодиоды нужно разбираться в некоторых особенностях:
- светодиод питается током. Напряжение, подаваемое на светодиод не имеет значения. Это может быть и 3В, и 1000В. Главное — выдержать необходимый ток. При нехватке тока, светодиод светится тусклее, чем может. При превышении тока светодиод светит ярче, но сильно греется. Светодиод, через который пропускают ток больше, чем он ожидает, перегреется и проработает совсем недолго. В данном случае всегда лучше «недолить».
- падение напряжения. Важная характеристика светодиода — падение напряжения. Это значение показывает, на сколько вольт уменьшится напряжение при прохождении через светодиод при последовательном соединении. Например, если падение напряжения на светодиоде 3,4 вольта, то при напряжении питания 12 вольт, после первого светодиода остается 12-3,4= 8,6 вольт. На втором потеряется еще 3,4 вольта. Останется 8,6-3,4=5,2В. А после третьего останется 5,2-3,4=1,8 вольта. Это меньше, чем падение напряжения светодиода. Значит, больше светодиодов запитать мы не сможем.
- температурный режим. Светодиод нагревается во время свечения. Чем мощнее светодиод, тем сильнее он нагревается. В случае с маломощными светодиодами в пластиковом корпусе, их нагревом можно пренебречь. Если вы имеете дело со сверхмощными яркими светодиодами, нужно думать об охлаждении.
- полярность. При подключении светодиода нужно соблюдать полярность. Если перепутать плюс и минус, то ничего особенно страшного не случится, но светодиод не будет светить, и ток через него не пройдёт. У светодиода 2 вывода: анод и катод. Анод — положительный вывод. Он подключается к положительному полюсу источника питания. Катод — отрицательный. Его подключают к минусу (земле). Держа светодиод в руке выводы можно отличить по длине: анод делают длиннее катода. Внутри колбы светодиода выводы можно тоже отличить по размеру. Катод более массивен и по форме напоминает чашу.
Изображение светодиода на схеме
Светодиод. Видна разница в длине катода и анода.
Светодиод. На крупном плане различим катод, напоминающий по форме чашу.
Необходимый ток и падение напряжения можно узнать из спецификации светодиода. Если у вас уже есть светодиод, но вы не знаете его характеристик, можно считать, что нужен ток 25мА, а падение напряжения считать равным 3В. Казалось бы, эти параметры идеально подходят для того, что-бы светодиод подключить напрямую к выводу Arduino. Но всё не так просто. Как отмечалось выше, светодиод токовый прибор. Если обычная лампочка сама себе выберет ток, то светодиод выбирает себе напряжение. То есть, если светодиод требует для себя 3В, а мы подадим на него 5В, то ток вырастет настолько, что светодиод сгорит. Это происходит потому, что он пытается удержать своё напряжение в 3V, а источник пытается выдать свои 5В. Начинается смертельная схватка. Если источник питания слабый, и светодиод сумеет просадить на нём напряжение до нужного — он уцелеет, а нет — источник питания выиграет битву, и светодиод сгорит. Для того, чтобы избежать проблем, нужно стабилизировать ток для светодиода. Простейший стабилизатор тока — резистор. Включаем последовательно со светодиодом резистор, резистор ослабляет источник питания, стабилизируя ток. При подключении больших и мощных светодиодов используют уже специальные стабилизаторы тока, вместо резисторов. Резистор нужно уметь расчитывать.
Ничего сложного в расчёте резистора нет. Из формул нам понадобится разве что закон Ома: сила тока в участке цепи прямо пропорциональна напряжению и обратно пропорциональна электрическому сопротивлению данного участка цепи.
Для расчёта сопротивления резистора для светодиода (R) нужно знать: напряжение питания (Uпит), падение напряжения на светодиоде (Uсв) и необходимый светодиоду ток(I).
Формула очень простая: R = (Uпит — Uсв) / I
Для простоты расчёта принимается ряд «стандартных» параметров:
Uпит=5 В, Uсв=3 В, I=25 мА=0,025 А
Тогда:
R = 5 — 3 / 0.025 = 80 Ом
Ближайшее стандартное сопротивление резистора — 100 Ом.
Однако, поскольку часто приходится иметь дело со светодиодами, точные параметры которых неизвестны, лично моя рекомендация: исключить падение напряжения из формулы. Так мы получим универсальную формулу для расчёта резистора для любого светодиода, при этом ограничим ток с запасом и не сильно потеряем в яркости. Однако, если вы собираете осветительный прибор и вам важно добиться максимальной светимости светодиода, используйте полную формулу, описанную выше. Итак, по моей упрощённой формуле расчёт будет таким:
R = 5 / 0.025 = 200 Ом
Ближайшее стандартное сопротивление резистора — 220 Ом. С помощью него и будем подключать. Резистор следует включать в цепь между положительным полюсом источника и анодом светодиода.
Подключение одиночного светодиода
Теперь вы знаете, как правильно подключить один светодиод. Но что делать. когда вам нужно подключить несколько светодиодов к одному источнику питания?
При подключении одного светодиода ничего сложного нет. Мы только что обсудили это чуть выше. Но как правильно поступить, если одного светодиода недостаточно? Например, мы хотим подключить 15 светодиодов от источника питания 12В. Параметры светодиода для расчётов возьмём стандартные. Для дальнейших рассуждений придётся опять потормошить старика Ома и вспомнить, что при последовательном соединении напряжение складывается (в данном случае речь о падении напряжения на каждом светодиоде), а сила тока остаётся неизменной. При параллельном — наоборот. Теперь рассмотрим различные варианты подключения светодиодов.
Наиболее простой способ. Все светодиоды подключаем гирляндой друг за другом. Катод первого к аноду второго и т.д. Необходимый светодиодам при параллельном соединении ток не зависит от количества светодиодов и составляет 25мА. Ещё потребуется учесть падение напряжения на каждом светодиоде. Пытливый читатель, дружащий с математикой, сейчас должен был запнуться. Падение напряжения рассчитывается как сумма падения напряжения для всех светодиодов. Да ещё и нужно оставить запас. Запас стоит оставлять из-за того, что светодиоды не идеальны. Падение напряжения сильно колеблется даже у светодиодов одного производителя и в одной партии. Падение зависит от температуры, да ещё и растёт по мере старения светодиода. У нас падение составит 15*3 = 45В. А источник всего на 12 вольт. Этот вариант отпадает. Последовательно мы можем позволить себе подключить только 12/4 = 4 светодиода. С запасом всего 3 светодиода в параллели. Теперь можно подключить перед цепочкой из трёх светодиодов токоограничительный резистор на 480 Ом (R = 12/0.025 = 480) и радоваться. Все три светодиода теперь получают ток в 25мА. Но неидеальность светодиодов означает, что нам может попасться экземпляр, который рассчитан на ток всего лишь в 20мА. Или чуть меньше. Или чуть больше. Неважно. Важно то, что наши рассчитанные 25mA окажутся избыточными. Такой светодиод начнёт греться и перегорит раньше других. Он перестанет пропускать через себя ток. Тогда все остальные светодиоды тоже погаснут. Последовательное подключение — недостаточно надёжная схема. Один перегоревший светодиод нарушает работу всей цепочки.
Достоинства: простая и дешёвая схема, низкое потребление тока.
Недостатки: необходимость в источнике питания с большим вольтажом, крайне низкая надёжность схемы.
Последовательное подключение трёх светодиодов
Итак, последовательно нам удалось соединить только 3 светодиода. Но что если требуется подключить все 15?
Параллельное подключение светодиодов
Здесь у нас всё наоборот. Силу тока нужно умножить на количество светодиодов, а падение напряжения посчитать только 1 раз.
Сила тока: I = 0,025 * 15 =0,375 А
Нам потребуется источник питания, способный выдать максимальный ток в 0,375 А. Округлим до 0,35 (помните, что лучше «недолить»?). По напряжению тоже укладываемся: 12 — 2 = 10. Остаётся с большим запасом.
Пытливый читатель, запнувшийся парой абзацев ранее, может воскликнуть: «Погодите! Так зачем нам 12 вольт, если мы можем обойтись и пятью?». «Можем!» — ответим ему мы. Но не торопитесь с выводами, это ещё не конец.
Мы определились, что светодиоды будут подключены параллельно. Необходимо ограничить ток в цепи. Допустим, специального драйвера у нас нет. Возьмём резистор. Рассчитаем необходимое сопротивление по давно известной формуле: 12 В * 0,35 А = 4,2 Ом. Подключим его между источником питания и анодами светодиодов:
Неправильное параллельное подключение трёх светодиодов
Вот, казалось бы, и всё. Но есть проблема:
Как отмечалось выше, светодиоды не обязательно имеют те характеристики, которые заявлены производителем. Всегда есть разброс. И вот мы задали ток в 0,35 ампер и смотрим на светящуюся линейку светодиодов. Но всем им нужен разный ток. Одному , как мы и рассчитывали 25мА, другому — 20мА, третьему 21мА, а вот нашёлся совсем кривой светодиод, ему нужно всего 15мА. А мы пропускаем через него 25 — почти в 2 раза больше. Светодиод греется и быстро перегорает. В линейке стало на 1 светодиод меньше. Теперь для питания оставшихся светодиодов нам требуется 35мА. Пока всё не выглядит особенно плохо. Мы ограничили ток с запасом. Мы молодцы. Но не выдержал ещё один светодиод. Осталось 13. Теперь весь наш ток делится не на 15, а на 13 светодиодов. На каждый из них приходится по 26мА. Теперь абсолютно все светодиоды работают на повышенном токе. Очень скоро перегреется следующий. Самые стойкие получат уже по 29мА — 116% от номинала. Всего 2 перегоревших светодиода запустили цепную реакцию. Скоро вся линейка перегорит, а вы так и не поймёте почему (ну или поймёте, мы же только что всё разобрали). Собственно, избавиться от такого печального сценария просто. Нужно к каждому светодиоду поставить по собственному токоограничительному резистору. Для тока в 25мА и напряжения 12В нужен резистор на 480 Ом. Это не спасёт от проблемы «кривых» светодиодов, но их перегорание никак не повлияет на остальные.
Достоинства: высочайшая надёжность.
Недостатки: высокое потребление тока, высокая стоимость схемы.
Правильное параллельное подключение трёх светодиодов
Параллельное подключение светодиодов — идеальный вариант. Всегда стремитесь к тому, чтобы подключать светодиоды параллельно и ограничивать ток каждого светодиода по отдельности своим резистором. Если вы используете светодиодные драйверы (стабилизаторы тока), то каждому светодиоду нужно подключать свой драйвер. Именно поэтому параллельные схемы с большим количеством светодиодов становятся слишком дорогими. В реальности приходится идти на компромисс и объединять светодиоды в цепочки.
Комбинированный способ подключения светодиодов
Итак. Подключим наши 15 светодиодов комбинированным способом. Вспомним расчёт для последовательного подключения. Там мы выяснили, что от 12 вольт можем безболезненно запитать 3 светодиода. На каждый из 3-х светодиодов потребуется резистор в 480 Ом. Это и будет наша цепочка — 3 светодиода и резистор. Теперь мы параллельно подключим 5 таких цепочек. При параллельном соединении напряжение питания остаётся неизменным, а сила тока для каждой цепочки умножается на количество цепочек. Получается, нужен источник на 12В и 5*0,025=0,125А. Как видим, такой способ подключения сильно экономит ток.
Достоинства: низкое потребление тока при большой плотности светодиодов, каждая цепочка не зависит от соседних, благодаря наличию собственного токоограничительного резистора.
Недостатки: внутри цепочки мы получаем те же проблемы, что и при обычном параллельном соединении. При наличии «кривых» светодиодов в цепочке, она выйдет из строя раньше других.
Комбинированное подключение светодиодов. 3 цепочки по 3 светодиода.
При подключении светодиодов к источнику питания предпочтительно использовать параллельное соединение, снабжая каждый светодиод отдельным стабилизатором. При подключении большого количества светодиодов, для удешевления конструкции возможно комбинирование последовательного и параллельного способов соединения светодиодов для достижения оптимального результата.
Поделиться ссылкой:
Похожее
uscr.ru
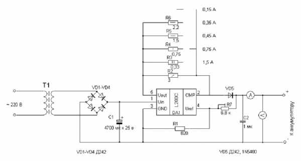
| «Юному радиолюбителю» | Неуклонная тенденция развития портативной электроники практически ежедневно заставляет рядового пользователя сталкиваться с зарядкой аккумуляторов своих мобильных устройств. Будь вы владельцем мобильного телефона, планшета, ноутбука или даже автомобиля, так или иначе вам неоднократно придётся столкнуться с зарядкой аккумуляторов этих устройств. На сегодняшний день рынок выбора зарядных устройств настолько обширен и велик, что в этом многообразии довольно тяжело сделать грамотный и правильный выбор зарядного устройства, подходящего к типу используемого аккумулятора. К тому же, сегодня существуют более 20-и типов аккумуляторов с различным химическим составом и основой. Каждый из них имеет свою специфику работы заряда и разряда. В силу экономической выгоды современное производство в этой сфере сейчас сконцентрировано преимущественно на выпуске свинцово-кислотных (гелевых) (Pb), никель – металл — гидридных (NiMH), никель – кадмиевых (NiCd) аккумуляторов и аккумуляторов на основе лития – литий-ионных (Li-ion) и литий-полимерных (Li-polymer). Последние из указанных, кстати, активно используются в питании портативных мобильных устройств. Главным образом литиевые аккумуляторы заслужили популярность за счёт применения относительно недорогих химических компонентов, большого количества циклов перезаряда (до 1000), высокой удельной энергии, низкой степени саморазряда, а так же способности удерживать ёмкость при отрицательных значениях температуры. ![]() Электрическая схема зарядного устройства литиевых аккумуляторов, применяемых в мобильных гаджетах сводится к обеспечению их в процессе заряда постоянным напряжением, превышающим на 10 – 15 % номинальное. К примеру, если для питания мобильного телефона используется литий-ионная батарея на 3,7 В., то для её заряда необходим стабилизированный источник питания достаточной мощности для поддержания напряжения заряда не выше 4,2В – 5В. Именно поэтому большинство портативных зарядных устройств, идущих в комплекте с устройством, выпускают на номинальное напряжение 5В, обусловленное максимальным напряжением питания процессора и заряда батареи с учётом встроенного стабилизатора. ![]() Конечно, не стоит забывать и о контроллере заряда, который берёт на себя основной алгоритм заряда батареи, а так же опрос её состояния. Современные литиевые аккумуляторы, выпускаемые для мобильных устройств с малыми токами потребления, уже идут со встроенным контроллером. Контроллер выполняет функцию ограничения тока заряда в зависимости от текущей ёмкости аккумулятора, отключает подачу напряжения устройству в случае критического разряда батареи, защищает батарею в случае короткого замыкания нагрузки (литиевые батареи очень чувствительны к большому току нагрузки и имеют свойство сильно нагреваться и даже взрываться). С целью унификации и взаимозаменяемости литий-ионных аккумуляторов ещё в 1997 году компании Duracell и Intel разработали управляющую шину опроса состояния контроллера, его работы и заряда с названием SMBus. Под эту шину были написаны драйвера и протоколы. Современные контроллеры и сейчас используют основы алгоритма заряда, прописанные этим протоколом. В плане технической реализации существует множество микросхем, способных реализовать контроль заряда литиевых аккумуляторов. Среди них выделяется серия MCP738xx, MAX1555 от MAXIM, STBC08 или STC4054 с уже встроенным защитным n-канальным MOSFET транзистором, резистором определения тока заряда и диапазоном напряжения питания контроллера от 4,25 до 6,5 Вольт. При этом у последних микросхем от STMicroelectronics значение напряжения заряда аккумулятора 4,2 В. имеет разброс всего +/- 1%, а зарядный ток может достигать 800 мА, что позволит реализовать зарядку аккумуляторов ёмкостью до 5000 мА/ч. Рассматривая алгоритм заряда литий-ионных аккумуляторов стоит сказать, что это один из немногих типов, предусматривающих паспортную возможность зарядки током до 1С (100% ёмкости аккумулятора). Таким образом, аккумулятор ёмкостью в 3000 ма/ч может заряжаться током до 3А. Однако, частая зарядка большим «ударным» током хоть и существенно сократит её время, но в то же время довольно быстро снизит ёмкость аккумулятора и приведёт его в негодность. Из опыта проектирования электрических схем зарядных устройств скажем, что оптимальным значением зарядки литий-инного (полимерного) аккумулятора является значение 0,4С – 0,5С от его ёмкости. ![]() Значение тока в 1С допускается лишь в момент начального заряда батареи, когда ёмкость аккумулятора достигает приблизительно 70% своей максимальной величины. Примером может стать работа зарядки смартфона или планшета, когда первоначальное восстановление ёмкости происходит за короткое время, а оставшиеся проценты набираются медленно. На практике довольно часто случается эффект глубокого разряда литиевого аккумулятора, когда его напряжение опускается ниже 5% его ёмкости. В этом случае контроллер не в состоянии обеспечить достаточный пусковой ток для набора начальной ёмкости заряда. (Именно поэтому не рекомендуется разряжать такие аккумуляторы ниже 10%). Для решения таких ситуаций необходимо аккуратно разобрать аккумулятор и отключить встроенный контроллер заряда. Далее необходимо к выводам аккумулятора подсоединить внешний источник заряда, способный выдать ток не менее 0,4С ёмкости аккумулятора и напряжение не выше 4,3В (для аккумуляторов на 3,7В.). Электрическая схема зарядного устройства для начальной стадии зарядки таких аккумуляторов может примениться из примера ниже. Данная схема состоит из стабилизатора тока в 1А. (задаётся резистором R5) на параметрическом стабилизаторе LM317D2T и импульсном регуляторе напряжения LM2576S-adj. Напряжение стабилизации, определяется обратной связью на 4-ю ногу стабилизатора напряжения, то есть соотношением сопротивлений R6 и R7, которыми на холостом ходу выставляется максимальное напряжение зарядки аккумулятора. Трансформатор должен на вторичной обмотке выдавать 4,2 – 5,2 В переменного напряжения. Тогда после стабилизации мы получим 4,2 – 5В постоянного напряжения, достаточного для заряда вышеупомянутого аккумулятора. ![]() Никель – металл — гидридные аккумуляторы (NiMH) чаще всего можно встретить в исполнении корпусов стандартных батареек – это формфактор ААА (R03), АА (R6), D, С, 6F22 9В. Электрическая схема зарядного устройства для NiMH и NiCd аккумуляторов должна в себя включать нижеперечисленные функциональные возможности, связанные со спецификой алгоритма заряда этого типа аккумуляторов. У различных аккумуляторов (даже с одинаковыми параметрами) со временем меняются химические и емкостные характеристики. В итоге возникает необходимость организовывать алгоритм заряда каждого экземпляра индивидуально, поскольку в процессе зарядки (особенно большими токами, что допускают никелевые аккумуляторы) избыточный перезаряд влияет на быстрый перегрев аккумулятора. Температура в процессе заряда выше 50 градусов из-за химически необратимых процессов распада никеля полностью погубит аккумулятор. Таким образом, электрическая схема зарядного устройства должна иметь функцию контроля температуры аккумулятора. Для увеличения срока службы и количества циклов перезаряда никелевого аккумулятора желательно каждую его банку разрядить до напряжения не ниже 0,9В. током порядка 0,3С от его ёмкости. К примеру, аккумулятор с 2500 – 2700 мА/ч. разрядить на активную нагрузку током в 1А. Так же зарядное устройство должно поддерживать зарядку с «тренировкой», когда в течении нескольких часов происходит циклический разряд до 0,9В с последующим зарядом током 0,3 – 0,4С. Исходя из практики таким образом можно оживить до 30% убитых никелевых аккумуляторов, причём никель-кадмиевые аккумуляторы «реанимации» поддаются гораздо охотнее. По времени заряда электрические схемы зарядных устройств могут делиться на «ускоренные» (ток заряда до 0,7С с временем полного заряда 2 – 2,5ч.), «средней длительности» (0,3 – 0,4С – заряд за 5 – 6ч.) и «классические» (ток 0,1С – время заряда 12 – 15ч.). Конструируя зарядное устройство для NiMH или NiCd аккумулятора, так же можно воспользоваться общепринятой формулой расчёта времени заряда в часах: T = (E/I) ∙ 1.5 где Е – ёмкость аккумулятора, мА/ч., I – ток заряда, мА, 1,5 – коэффициент для компенсации КПД во момент зарядки. К примеру, время заряда аккумулятора ёмкостью 1200 мА/ч. током 120 мА (0,1С) будет: (1200/120)*1,5 = 15 часов. Из опыта эксплуатации зарядных устройств для никелевых аккумуляторов стоит отметить, что чем ниже зарядный ток, тем больше циклов перезаряда перенесёт элемент. Паспортные циклы, как правило, производитель указывает при зарядке аккумулятора током 0,1С с наиболее длительным временем заряда. Степень заряженности банок зарядное устройство может определять через измерение внутреннего сопротивления за счёт разницы падения напряжения в момент заряда и разряда определённым током (метод ∆U). Итак, учитывая всё вышеизложенное, одним из наиболее простых решений для самостоятельной сборки электрической схемы зарядного устройства и в то же время обладающей высокой эффективностью является схема Виталия Спорыша, описание которой без труда можно найти в сети. ![]() ![]() Основными преимуществами данной схемы является возможность зарядки как одного, так и двух последовательно соединённых аккумуляторов, термоконтроль заряда цифровым термометром DS18B20, контроль и измерение тока в процессе заряда и разряда, автоотключение по завершению зарядки, возможность зарядки аккумулятора в «ускоренном» режиме. Кроме того, с помощью специально написанного программного обеспечения и дополнительной платы на микросхеме — преобразователе TTL уровней MAX232 возможен вариант контроля зарядки на ПК и дальнейшей её визуализации в виде графика. К недостаткам стоит отнести необходимость наличия независимого двухуровневого питания. ![]() Аккумуляторы на основе свинца (Pb) довольно часто можно встретить в устройствах с большим потреблением тока: автомобилях, электромобилях, бесперебойниках, в качестве источников питания различного электроинструмента. Нет смысла перечислять их достоинства и недостатки, которые можно разыскать на многих сайтах на просторах сети. В процессе реализации электрической схемы зарядного устройства для таких аккумуляторов следует различать два режима зарядки: буферный и циклический. Буферный режим зарядки предусматривает одновременное подключение к аккумулятору и зарядного устройства, и нагрузки. Такое подключение можно наблюдать в блоках бесперебойного питания, автомобилях, ветряных и солнечных энергосистемах. При этом, во время подзаряда устройство является ограничителем тока, а когда аккумулятор набирает свою ёмкость – переходит в режим ограничения напряжения для компенсации саморазряда. В этом режиме аккумулятор выступает в роли суперконденсатора. Циклический режим предусматривает отключение зарядного устройства по завершению зарядки и его повторное подключение в случае разряда батареи. Схемных решений по зарядке данных аккумуляторов в Интернете достаточно много, поэтому рассмотрим некоторые из них. Для начинающего радиолюбителя для реализации простого зарядного устройства «на коленках» отлично подойдёт электрическая схема зарядного устройства на микросхеме L200C от STMicroelectronics. Микросхема представляет собой АНАЛОГОВЫЙ регулятор тока с возможностью стабилизации напряжения. Из всех преимуществ, которые имеет эта микросхема – это простота схемотехники. Пожалуй, на этом все плюсы и заканчиваются. Согласно даташиту на эту микросхему, максимальный ток заряда может достигать 2А, что теоретически позволит зарядить аккумулятор ёмкостью до 20 А/ч напряжением Существенно уменьшить габариты зарядки свинцовых аккумуляторов небольшой ёмкости (до 20 А/ч.) поможет электрическая схема зарядного устройства на импульсном 3А. стабилизаторе тока с регулировкой напряжения LM2576-ADJ. Для зарядки свинцово-кислотных или гелевых аккумуляторных батарей ёмкостью до 80А/ч. (к примеру, автомобильных). Отлично подойдёт импульсная электрическая схема зарядного устройства универсального типа представленная ниже. ![]() 1. включаем зарядное устройство с отключённой батареей (клеммы зарядки откинуты) 2. выставляем переменным сопротивлением R31(на фото верхнее) напряжение заряда. Для свинцового 12В. аккумулятора оно не должно превышать 13,8 – 14,0 В. 3. При правильном подключении зарядных клемм слышим, как щёлкает реле, и на нижнем индикаторе видим значение тока заряда, которое выставляем нижним переменным сопротивлением (R5 по схеме). 4. Алгоритм заряда спроектирован таким образом, что устройство заряжает аккумулятор постоянным заданным током. По мере накопления ёмкости значение зарядного тока стремится к минимальному значению, а «дозаряд» происходит за счёт выставленного ранее напряжения. ![]() Полностью посаженый свинцовый аккумулятор не включит реле, как и собственно саму зарядку. Поэтому важно предусмотреть принудительную кнопку подачи мгновенного напряжения от внутреннего источника питания зарядного устройства на управляющую обмотку реле К1. При этом следует помнить, что в момент нажатой кнопки защита от переполюсовки будет отключена, поэтому нужно перед принудительным пуском обратить особое внимание на правильность подключения клемм зарядного устройства к аккумулятору. Как вариант, возможен запуск зарядки от заряженного аккумулятора, а уж потом перебрасываем клеммы зарядки на требуемый посаженный аккумулятор. Разработчика схемы можно найти под ником Falconist на различных радиоэлектронных форумах. Для реализации индикатора напряжения и тока была применена схема на pic-контроллере PIC16F690 и «супердоступных деталях», прошивку и описание работы которой можно найти в сети. Данная электрическая схема зарядного устройства, конечно же, не претендует на звание «эталонной», но она в полной мере способна заменить дорогостоящие зарядные устройства промышленного производства, а по функциональности может даже значительно превзойти многие из них. В окончании стоит сказать, что последняя схема универсального зарядного устройства рассчитана главным образом на человека, подготовленного в радиоконструировании. Если же вы только начинаете, то лучше в мощном зарядном устройстве применить гораздо более простые схемы на обычном мощном трансформаторе, тиристоре и системе его управления на нескольких транзисторах. Пример электрической схемы такого зарядного устройства приведён на фото ниже. ![]() Смотрите также схемы: Электрическая схема блока питания Электронный термометр Электрическая печи Стабилизатор напряжения Электрический счетчик | |
elektronika-muk.ru
Напряжение синего светодиода. Правильное питание – залог здоровья светодиодов
Светодиод (Light Emitting Diode, LED) — это полупроводниковый диод, способный излучать свет, когда к нему приложено напряжение в прямом направлении. По сути, это диод, преобразующий электрическую энергию в световую. В зависимости от материала из которого изготовлен светодиод, он может излучать свет разной длины волны (разного цвета) и иметь различные электрические характеристики.
Светодиоды применяются во многих сферах нашей жизни в качестве средств отображения визуальной информации. Например, в виде одиночных излучателей или в виде конструкций из нескольких светодиодов — семисегментных индикаторов , светодиодных матриц, кластеров и так далее. Также в последние годы светодиоды активно занимают сегмент осветительных приборов. Их используют в автомобильных фарах, фонарях, светильниках и люстрах.
На электрических схемах светодиод обозначается символом диода с двумя стрелками. Стрелки направлены от диода, символизируя световое излучение. Не путай с фотодиодом , у которого стрелки направлены к нему.
На отечественных схемах буквенное обозначение одиночного светодиода — HL.

Стандартный одноцветный светодиод имеет два вывода — это анод и катод. Определить какой из выводов является анодом, можно визуально. У светодиодов с проволочными выводами анод обычно длиннее катода.

У SMD светодиодов выводы одинаковые, но на обратной стороне обычно есть маркировка в виде треугольника или подобия буквы T. Анодом является вывод, к которому обращена одна сторона треугольника или верхняя часть буквы Т.

Если не получается определить визуально где какие выводы, можно прозвонить светодиод. Для этого понадобится источник питания или адаптер, способный давать напряжение около 5 Вольт. Подключаем любой вывод светодиода к минусу источника, а второй подключаем к плюсовой клемме источника через сопротивление 200 — 300 Ом. Если светодиод подключен правильно, он засветится. В противном случае меняем выводы местами и повторяем процедуру.
Можно обойтись без резистора, если не подключать плюсовую клемму источника питания, а быстро «чиркнуть» ей по выводу светодиода. Но вообще подавать большое напряжение на светодиод, не ограничивая при этом ток, нельзя — он может выйти из строя!
Светодиод испускает свет, если к нему приложить напряжение в прямом направлении: к аноду — плюс, а к катоду — минус.

Минимальное напряжение, при котором светодиод начинает светится, зависит от его материала. В таблице ниже приведены значения напряжений светодиодов при тестовом токе 20 мА и цвета, которые они излучают. Эти данные я взял из каталога светодиодов фирмы Vishay, различных даташитов и Википедии.

Самое большое напряжение требуется для голубых и белых светодиодов, а самое маленькое для инфракрасных и красных.
Излучение инфракрасного светодиода не видно человеческим глазом, поэтому такие светодиоды не применяются в качестве индикаторов. Они используются в различных датчиках, подсветках видеокамер. Кстати, если инфракрасный светодиод запитать и посмотреть на него через камеру мобильного телефона, то его свечение будет хорошо видно.

В показанной таблице даны примерные значения напряжения светодиода. Обычно этого достаточно, чтобы его включить. Точную величину прямого напряжения конкретного светодиода можно узнать в его даташите в разделе Electrical Characteristics. Там указано номинальное значение прямого напряжения при заданном токе светодиода. Для примера заглянем в даташит на красный SMD светодиод фирмы Kingbright.
Вольт-амперная характеристика светодиода показывает взаимосвязь между приложенным напряжением и током светодиода. На рисунке ниже показана прямая ветвь характеристики из того же даташита.

Если светодиод подключить к источнику питания (к аноду +, к катоду -) и с нуля постепенно повышать на нем напряжение, то ток светодиода будет меняться согласно этому графику. По нему видно, что после прохождения точки «загиба», ток через светодиод будет резко возрастать при небольших изменениях напряжения. Это как раз та причина, по которой светодиод нельзя подключать к любому источнику питания без резистора, в отличии от лампочки накаливания.
Чем выше ток, тем ярче светится светодиод. Однако повышать ток светодиода до бесконечности, естественно, нельзя. При большом токе светодиод перегреется и сгорит. Кстати, если сразу подать на светодиод высокое напряжение он даже может шлепнуть, как слабенькая петарда!

Какие еще характеристики светодиода представляют интерес с точки зрения практического использования?
Максимальная мощность рассеяния, максимальные значения постоянного и импульсного прямых токов и максимальное обратное напряжение. Эти характеристики показывают предельные значения напряже
eardoc.ru








(регулируемым) от 8 до 18В. Однако, как оказалось на практике, минусов у этой микросхемы гораздо больше, чем плюсов. Уже при зарядке 12 амперного cвинцово-гелевого SLA аккумулятора током 1,2А микросхема требует радиатор площадью не менее 600 кв. мм. Хорошо подходит радиатор с вентилятором от старого процессора. Согласно документации к микросхеме, к ней можно
прикладывать напряжение до 40В. На самом деле, если подать по входу напряжение более 33В. – микросхема сгорает. Данное зарядное требует довольно мощный источник питания,
способный выдать ток не менее 2А. Согласно приведённой схеме вторичная обмотка трансформатора должна выдавать не более 15 – 17В. переменного напряжения.
Значение выходного напряжения, при котором зарядное устройство определяет, что аккумулятор набрал свою ёмкость, определяется значением Uref на 4-й ножке
микросхемы и задаётся резистивным делителем R7 и R1. Сопротивления R2 – R6 создают обратную связь, определяя граничное значение зарядного тока аккумулятора.
Резистор R2 в то же время определяет его минимальное значение. При реализации устройства не стоит пренебрегать значением мощности сопротивлений обратной связи и лучше применять такие номиналы, какие указаны в схеме. Для реализации переключения зарядного тока лучшим вариантом станет применение релейного переключателя, к которому подключаются сопротивления R3 – R6. От использования низкоомного реостата лучше отказаться. Данное зарядное устройство способно заряжать аккумуляторы на свинцовой основе ёмкостью до 15 А/ч. при условии хорошего охлаждения микросхемы.
Схема была успешно реализована автором этой статьи в корпусе от компьютерного блока питания ATX. В основе её элементной базы лежат радиоэлементы, большей частью взятые из разобранного компьютерного блока питания. Зарядное устройство работает как стабилизатор тока до 8А. с регулируемым напряжением отсечки заряда. Переменное сопротивление R5 устанавливает значение максимального тока заряда, а резистор R31 устанавливает его граничное напряжение. В качестве датчика тока используется шунт на R33. Реле K1 необходимо для защиты устройства от изменения полярности подключения к клеммам аккумулятора. Импульсные трансформаторы T1 и Т21 в готовом виде были так же взяты из компьютерного блока питания. Работает электрическая схема зарядного устройства следующим образом:
