Π Π΅Π»Π΅ΠΉΠ½ΡΠΉ ΡΡΠ°Π±ΠΈΠ»ΠΈΠ·Π°ΡΠΎΡ Π½Π°ΠΏΡΡΠΆΠ΅Π½ΠΈΡ 220 Π² ΡΡ Π΅ΠΌΠ° β ΡΡ Π΅ΠΌΠ° + ΠΈΠ½ΡΡΡΡΠΊΡΠ°ΠΆ ΠΏΠΎ ΡΠ±ΠΎΡΠΊΠ΅
Π Π΅Π»Π΅ΠΉΠ½ΡΠΉ ΡΡΠ°Π±ΠΈΠ»ΠΈΠ·Π°ΡΠΎΡ Π½Π°ΠΏΡΡΠΆΠ΅Π½ΠΈΡ: ΡΡΡΡΠΎΠΉΡΡΠ²ΠΎ + ΡΠΎΡΠΎ
Π ΡΡΠΎΠΉ ΡΡΠ°ΡΡΠ΅ Π½Π°Ρ ΡΠ°ΠΉΡ Β«ΠΡΠ΅-ΡΠ»Π΅ΠΊΡΡΠΈΡΠ΅ΡΡΠ²ΠΎΒ» ΡΠ°ΡΡΠΊΠ°ΠΆΠ΅Ρ, ΠΊΠ°ΠΊ ΡΠ΄Π΅Π»Π°ΡΡ Π²ΡΠ±ΠΎΡ ΡΠ΅Π»Π΅ΠΉΠ½ΠΎΠ³ΠΎ ΡΡΠ°Π±ΠΈΠ»ΠΈΠ·Π°ΡΠΎΡΠ° Π½Π°ΠΏΡΡΠΆΠ΅Π½ΠΈΡ. ΠΠ° ΡΠ΅Π³ΠΎΠ΄Π½ΡΡΠ½ΠΈΠΉ Π΄Π΅Π½Ρ ΠΌΠ½ΠΎΠ³ΠΈΠ΅ Π»ΡΠ΄ΠΈ ΠΈΡΠΏΠΎΠ»ΡΠ·ΡΡΡ Π±ΡΡΠΎΠ²ΡΠ΅ ΠΏΡΠΈΠ±ΠΎΡΡ Π² Π΄ΠΎΠΌΠ΅. ΠΠ°ΠΆΠ΄ΡΠΉ ΠΏΡΠΈΠ±ΠΎΡ Π²Π°ΠΌ Π½Π΅ΠΎΠ±Ρ ΠΎΠ΄ΠΈΠΌΠΎ Π±ΡΠ΄Π΅Ρ Π·Π°ΡΠΈΡΠΈΡΡ ΠΎΡ ΠΈΠ·ΠΌΠ΅Π½Π΅Π½ΠΈΠΉ Π² ΡΠ»Π΅ΠΊΡΡΠΈΡΠ΅ΡΠΊΠΎΠΌ ΡΠΎΠΊΠ΅. Π’Π°ΠΊΠΆΠ΅ Π²Π°ΠΌ Π½Π΅ΠΎΠ±Ρ ΠΎΠ΄ΠΈΠΌΠΎ Π±ΡΠ΄Π΅Ρ ΠΎΠ±Π΅ΡΠΏΠ΅ΡΠΈΡΡ ΡΡΠ°Π±ΠΈΠ»ΡΠ½ΠΎΠ΅ Π½Π°ΠΏΡΡΠΆΠ΅Π½ΠΈΠ΅. Π Π΅Π»Π΅ΠΉΠ½ΡΠΉ ΡΡΠ°Π±ΠΈΠ»ΠΈΠ·Π°ΡΠΎΡ Π½Π°ΠΏΡΡΠΆΠ΅Π½ΠΈΡ ΠΏΠΎΠΌΠΎΠΆΠ΅Ρ ΠΎΠ±Π΅ΡΠΏΠ΅ΡΠΈΡΡ Π½Π°Π΄Π΅ΠΆΠ½ΡΡ Π·Π°ΡΠΈΡΡ.
ΠΠ»Π°Π³ΠΎΠ΄Π°ΡΡ ΡΡΠΎΠΌΡ ΡΡΡΡΠΎΠΉΡΡΠ²Ρ Π²Ρ ΡΠΌΠΎΠΆΠ΅ΡΠ΅ ΠΎΠ±Π΅ΡΠΏΠ΅ΡΠΈΡΡ Π½Π°Π΄Π΅ΠΆΠ½ΡΡ Π·Π°ΡΠΈΡΡ ΠΏΡΠΈΠ±ΠΎΡΠΎΠ². Π‘ΡΠ°Π½Π΄Π°ΡΡΠ½ΡΠΉ ΡΡΠΎΠ²Π΅Π½Ρ Π½Π°ΠΏΡΡΠΆΠ΅Π½ΠΈΡ Π΄ΠΎΠ»ΠΆΠ΅Π½ ΡΠΎΡΡΠ°Π²Π»ΡΡΡ 220 ΠΠΎΠ»ΡΡ. Π Π΅Π»Π΅ΠΉΠ½ΡΠΉ ΡΡΠ°Π±ΠΈΠ»ΠΈΠ·Π°ΡΠΎΡ ΠΌΠΎΠΆΠ½ΠΎ Π²ΡΡΡΠ΅ΡΠΈΡΡ ΠΏΡΠ°ΠΊΡΠΈΡΠ΅ΡΠΊΠΈ Π²Π΅Π·Π΄Π΅. ΠΠ½ ΡΡΠΈΡΠ°Π΅ΡΡΡ Π΄ΠΎΡΡΠ°ΡΠΎΡΠ½ΠΎ ΠΏΠΎΠΏΡΠ»ΡΡΠ½ΡΠΌ ΠΈ ΡΠ°ΡΠΏΡΠΎΡΡΡΠ°Π½Π΅Π½Π½ΡΠΌ. ΠΠ³ΠΎ ΠΏΠΎΠΏΡΠ»ΡΡΠ½ΠΎΡΡΡ ΠΎΠ±Π΅ΡΠΏΠ΅ΡΠ΅Π½Π° ΠΏΡΠΎΡΡΠΎΠΉ ΠΊΠΎΠ½ΡΡΡΡΠΊΡΠΈΠ΅ΠΉ.
Π Π΅Π»Π΅ΠΉΠ½ΡΠΉ ΡΡΠ°Π±ΠΈΠ»ΠΈΠ·Π°ΡΠΎΡ Π½Π°ΠΏΡΡΠΆΠ΅Π½ΠΈΡ ΠΈ Π΅Π³ΠΎ ΠΊΠΎΠ½ΡΡΡΡΠΊΡΠΈΡ
ΠΠ΅ΡΠ΅Π΄ ΡΠ΅ΠΌ ΠΊΠ°ΠΊ ΠΈΡΠΏΠΎΠ»ΡΠ·ΠΎΠ²Π°ΡΡ ΡΡΠΎΡ ΠΏΡΠΈΠ±ΠΎΡ Π²Π°ΠΌ Π½Π΅ΠΎΠ±Ρ ΠΎΠ΄ΠΈΠΌΠΎ Π±ΡΠ΄Π΅Ρ ΠΈΠ·ΡΡΠΈΡΡ Π΅Π³ΠΎ ΠΏΡΠΈΠ½ΡΠΈΠΏ ΡΠ°Π±ΠΎΡΡ. Π Π΅Π»Π΅ΠΉΠ½ΡΠΉ ΡΡΠ°Π±ΠΈΠ»ΠΈΠ·Π°ΡΠΎΡ Π½Π°ΠΏΡΡΠΆΠ΅Π½ΠΈΡ ΠΈΠΌΠ΅Π΅Ρ Π°Π²ΡΠΎΠΌΠ°ΡΠΈΡΠ΅ΡΠΊΠΈΠΉ ΡΡΠ°Π½ΡΡΠΎΡΠΌΠ°ΡΠΎΡ ΠΈ ΡΠ»Π΅ΠΊΡΡΠΎΠ½Π½ΡΡ ΡΡ Π΅ΠΌΡ, ΠΊΠΎΡΠΎΡΠ°Ρ Π±ΡΠ΄Π΅Ρ ΡΠΏΡΠ°Π²Π»ΡΡΡ Π΅Π³ΠΎ ΡΠ°Π±ΠΎΡΠΎΠΉ. Π’Π°ΠΊΠΆΠ΅ ΠΎΠ½ ΠΈΠΌΠ΅Π΅Ρ ΡΠ΅Π»Π΅, ΠΊΠΎΡΠΎΡΠΎΠ΅ Π·Π°ΡΠΈΡΠ΅Π½ΠΎ Π½Π°Π΄Π΅ΠΆΠ½ΡΠΌ ΠΊΠΎΡΠΏΡΡΠΎΠΌ. ΠΡΠΎΡ ΠΏΡΠΈΠ±ΠΎΡ ΡΡΠΈΡΠ°Π΅ΡΡΡ Π²ΠΎΠ»ΡΡΠΎΠ΄ΠΎΠ±Π°Π²ΠΎΡΠ½ΡΠΌ. ΠΡΠΎ ΠΎΠ·Π½Π°ΡΠ°Π΅Ρ, ΡΡΠΎ ΡΡΡΡΠΎΠΉΡΡΠ²ΠΎ Π±ΡΠ΄Π΅Ρ ΡΠΎΠ»ΡΠΊΠΎ Π΄ΠΎΠ±Π°Π²Π»ΡΡΡ ΡΠΎΠΊ ΠΏΡΠΈ Π½ΠΈΠ·ΠΊΠΎΠΌ Π½Π°ΠΏΡΡΠΆΠ΅Π½ΠΈΠΈ.
ΠΠΎΠ±Π°Π²Π»Π΅Π½ΠΈΠ΅ Π²ΠΎΠ»ΡΡ Π±ΡΠ΄Π΅Ρ ΠΏΡΠΎΠΈΡΡ ΠΎΠ΄ΠΈΡΡ Π±Π»Π°Π³ΠΎΠ΄Π°ΡΡ ΠΏΠΎΠ΄ΠΊΠ»ΡΡΠ΅Π½ΠΈΡ ΠΎΠ±ΠΌΠΎΡΠΊΠΈ. ΠΠ±ΡΡΠ½ΠΎ ΡΡΠΎΡ Π²ΠΈΠ΄ ΡΡΠ°Π½ΡΡΠΎΡΠΌΠ°ΡΠΎΡΠ° ΠΌΠΎΠΆΠ΅Ρ ΠΈΠΌΠ΅ΡΡ 4 ΠΎΠ±ΠΌΠΎΡΠΊΠΈ. ΠΡΠ»ΠΈ ΡΠ»Π΅ΠΊΡΡΠΈΡΠ΅ΡΠΊΠ°Ρ ΡΠ΅ΡΡ ΠΏΡΠ΅Π΄ΠΎΡΡΠ°Π²ΠΈΡ ΡΠ»ΠΈΡΠΊΠΎΠΌ ΡΠΈΠ»ΡΠ½ΡΠΉ ΡΠΎΠΊ, ΡΠΎΠ³Π΄Π° Π°Π²ΡΠΎΠΌΠ°ΡΠΈΡΠ΅ΡΠΊΠΈΠΉ ΡΡΠ°Π½ΡΡΠΎΡΠΌΠ°ΡΠΎΡ ΡΠΌΠΎΠΆΠ΅Ρ Π²ΡΡΠ΅ΡΡΡ Π½Π΅ΠΎΠ±Ρ ΠΎΠ΄ΠΈΠΌΠΎΠ΅ ΠΊΠΎΠ»ΠΈΡΠ΅ΡΡΠ²ΠΎ Π²ΠΎΠ»ΡΡ. Π‘Ρ Π΅ΠΌΠ° ΡΠ΅Π»Π΅ΠΉΠ½ΠΎΠ³ΠΎ ΡΡΠ°Π±ΠΈΠ»ΠΈΠ·Π°ΡΠΎΡΠ° Π²ΠΊΠ»ΡΡΠ°Π΅Ρ Π² ΡΠ΅Π±Ρ:
- ΠΠΎΠ»ΡΡΠΎΠ΄ΠΎΠ±Π°Π²ΠΎΡΠ½ΡΠΉ ΡΡΠ°Π½ΡΡΠΎΡΠΌΠ°ΡΠΎΡ.
- Π Π΅Π»Π΅.
- ΠΠΈΠΊΡΠΎΡΡ Π΅ΠΌΡ ΡΠΏΡΠ°Π²Π»Π΅Π½ΠΈΡ.
ΠΡΠΎ Π³Π»Π°Π²Π½ΡΠ΅ ΡΡ Π΅ΠΌΡ ΡΠ΅Π»Π΅ΠΉΠ½ΠΎΠ³ΠΎ ΡΡΠ°Π±ΠΈΠ»ΠΈΠ·Π°ΡΠΎΡΠ°. ΠΡΠΎΠΌΠ΅ ΡΡΠΎΠ³ΠΎ, ΠΊΠΎΠ½ΡΡΡΡΠΊΡΠΈΡ ΡΠ°ΠΊΠΆΠ΅ ΠΌΠΎΠΆΠ΅Ρ Π² ΡΠ΅Π±Ρ Π²ΠΊΠ»ΡΡΠ°ΡΡ ΠΈ Π΄ΠΎΠΏΠΎΠ»Π½ΠΈΡΠ΅Π»ΡΠ½ΡΠ΅ ΡΠ»Π΅ΠΌΠ΅Π½ΡΡ. Π’Π°ΠΊΠΆΠ΅ Π²Ρ ΠΌΠΎΠΆΠ΅ΡΠ΅ Π²ΡΡΡΠ΅ΡΠΈΡΡ ΡΡΡΡΠΎΠΉΡΡΠ²Π°, ΠΊΠΎΡΠΎΡΡΠ΅ ΠΈΠΌΠ΅ΡΡ Π΄ΠΈΡΠΏΠ»Π΅ΠΉ. Π£ Π½Π°Ρ Π²Ρ ΠΌΠΎΠΆΠ΅ΡΠ΅ ΠΏΡΠΎΡΠ΅ΡΡΡ ΠΏΡΠΎ ΡΠ΅ΡΡΠΎΡΠ΅Π·ΠΎΠ½Π°Π½ΡΠ½ΡΠ΅ ΡΡΠ°Π±ΠΈΠ»ΠΈΠ·Π°ΡΠΎΡΡ.
ΠΡΠΈΠ½ΡΠΈΠΏ ΡΠ°Π±ΠΎΡΡ ΡΠ΅Π»Π΅ΠΉΠ½ΠΎΠ³ΠΎ ΡΡΠ°Π±ΠΈΠ»ΠΈΠ·Π°ΡΠΎΡΠ°
Π£ ΠΌΠ½ΠΎΠ³ΠΈΡ Π²ΠΎΠ·Π½ΠΈΠΊΠ°Π΅Ρ Π²ΠΎΠΏΡΠΎΡ, ΠΊΠ°ΠΊΠΈΠΌ ΠΎΠ±ΡΠ°Π·ΠΎΠΌ ΡΠ°Π±ΠΎΡΠ°Π΅Ρ ΡΠ΅Π»Π΅ΠΉΠ½ΡΠΉ ΡΡΠ°Π±ΠΈΠ»ΠΈΠ·Π°ΡΠΎΡ? ΠΠ·ΠΌΠ΅ΡΠ΅Π½ΠΈΠ΅ ΡΠΎΠΊΠ° ΠΏΡΠΎΠ²ΠΎΠ΄ΠΈΡ ΡΠ»Π΅ΠΊΡΡΠΎΠ½Π½Π°Ρ ΡΡ Π΅ΠΌΠ°. ΠΠΎΡΠ»Π΅ ΠΏΠΎΠ»ΡΡΠ΅Π½ΠΈΡ Π΄Π°Π½Π½ΡΡ ΠΏΡΠΎΠΈΡΡ ΠΎΠ΄ΠΈΡ ΡΡΠ°Π²Π½Π΅Π½ΠΈΠ΅ ΡΠΎΠΊΠ°, ΠΊΠΎΡΠΎΡΡΠΉ Π΄ΠΎΠ»ΠΆΠ΅Π½ Π±ΡΡΡ Π½Π° Π²ΡΡ ΠΎΠ΄Π΅. Π ΠΊΠΎΠ½ΡΠ΅ Π±ΡΠ΄Π΅Ρ ΡΠ°ΡΡΡΠΈΡΡΠ²Π°ΡΡΡΡ ΡΠ°Π·Π½ΠΈΡΠ° Π²ΠΎΠ»ΡΡ.
ΠΠΎΡΠ»Π΅ ΠΏΠΎΠ»ΡΡΠ΅Π½ΠΈΡ Π΄Π°Π½Π½ΡΡ ΡΡΡΡΠΎΠΉΡΡΠ²ΠΎ ΡΠ°ΠΌΠΎΡΡΠΎΡΡΠ΅Π»ΡΠ½ΠΎ ΠΏΠΎΠ΄Π±ΠΈΡΠ°Π΅Ρ Π½Π΅ΠΎΠ±Ρ ΠΎΠ΄ΠΈΠΌΡΡ ΠΎΠ±ΠΌΠΎΡΠΊΡ. ΠΠΎΡΠ»Π΅ ΠΏΠΎΠ΄ΠΊΠ»ΡΡΠ΅Π½ΠΈΡ ΡΠ΅Π»Π΅ Π½Π°ΠΏΡΡΠΆΠ΅Π½ΠΈΠ΅ Π±ΡΠ΄Π΅Ρ Π΄ΠΎΡΡΠΈΠ³Π°ΡΡ Π½Π΅ΠΎΠ±Ρ ΠΎΠ΄ΠΈΠΌΠΎΠ³ΠΎ ΡΡΠΎΠ²Π½Ρ.
ΠΡΠΎΠ±Π΅Π½Π½ΠΎΡΡΠΈ ΡΠ°Π±ΠΎΡΡ
Π Π°Π±ΠΎΡΠ° ΡΡΠΎΠ³ΠΎ ΡΡΡΡΠΎΠΉΡΡΠ²Π° ΡΡΠΈΡΠ°Π΅ΡΡΡ Π΄ΠΎΡΡΠ°ΡΠΎΡΠ½ΠΎ ΠΏΡΠΎΡΡΠΎΠΉ. ΠΡΠΎ ΡΡΡΡΠΎΠΉΡΡΠ²ΠΎ ΡΠΏΠΎΡΠΎΠ±Π½ΠΎ ΡΠ΅Π³ΡΠ»ΠΈΡΠΎΠ²Π°ΡΡ ΡΠΎΠΊ ΡΡΡΠΏΠ΅Π½ΡΠ°ΡΠΎ. Π ΡΠ΅Π·ΡΠ»ΡΡΠ°ΡΠ΅ ΡΡΠΎΠ³ΠΎ ΠΏΡΠΈ ΠΏΠΎΠ΄ΠΊΠ»ΡΡΠ΅Π½ΠΈΠΈ ΠΎΠ±ΠΌΠΎΡΠΊΠΈ ΡΠΎΠΊ Π±ΡΠ΄Π΅Ρ ΡΠ²Π΅Π»ΠΈΡΠΈΠ²Π°ΡΡΡΡ ΠΈΠ»ΠΈ ΡΠΌΠ΅Π½ΡΡΠ°ΡΡΡΡ Π½Π° ΠΎΠΏΡΠ΅Π΄Π΅Π»Π΅Π½Π½ΡΡ Π²Π΅Π»ΠΈΡΠΈΠ½Ρ. ΠΠ½ΠΎΠ³Π΄Π° ΠΈΡ ΡΡΠΎΠ²Π΅Π½Ρ ΠΌΠΎΠΆΠ΅Ρ Π½Π΅ ΡΠΎΠΎΡΠ²Π΅ΡΡΡΠ²ΠΎΠ²Π°ΡΡ Π½ΠΎΡΠΌΠ΅. ΠΠΎΠ΄ΠΎΠ±Π½ΠΎΠ΅ ΠΏΠΎΡΠ»Π΅Π΄ΠΎΠ²Π°ΡΠ΅Π»ΡΠ½ΠΎΠ΅ ΡΡΠ°Π±Π°ΡΡΠ²Π°Π½ΠΈΠ΅ ΠΌΠΎΠΆΠ΅Ρ Π²ΡΠ·ΡΠ²Π°ΡΡ Π΄ΠΎΠΏΠΎΠ»Π½ΠΈΡΠ΅Π»ΡΠ½ΡΠ΅ ΡΠΊΠ°ΡΠΊΠΈ Π½Π°ΠΏΡΡΠΆΠ΅Π½ΠΈΡ.
ΠΡΠ»ΠΈ Π΄Π΅ΡΠ°Π»ΡΠ½ΠΎ ΠΈΠ·ΡΡΠΈΡΡ Π΅Π³ΠΎ ΡΠ°Π±ΠΎΡΡ, ΡΠΎΠ³Π΄Π° ΠΌΠΎΠΆΠ½ΠΎ Π±ΡΠ΄Π΅Ρ ΠΏΠΎΠ½ΡΡΡ, ΡΡΠΎ ΡΠ΅Π»Π΅ Π±ΡΡΡΡΠΎ ΠΏΠ΅ΡΠ΅ΠΊΠ»ΡΡΠ°Π΅Ρ ΠΎΠ±ΠΌΠΎΡΠΊΠΈ. Π ΡΠ΅Π·ΡΠ»ΡΡΠ°ΡΠ΅ ΡΡΠΎΠ³ΠΎ ΡΠΊΠ°ΡΠΊΠΈ Π½Π°ΠΏΡΡΠΆΠ΅Π½ΠΈΡ ΡΡΠΈΡΠ°ΡΡΡΡ Π½Π΅Π·Π½Π°ΡΠΈΡΠ΅Π»ΡΠ½ΡΠΌΠΈ. ΠΡ Π·Π°ΠΌΠ΅ΡΠ½ΠΎΡΡΡ ΠΌΠΎΠΆΠ΅Ρ Π²ΠΎΠ·Π½ΠΈΠΊΠ½ΡΡΡ Π² ΡΠ΅Π·ΡΠ»ΡΡΠ°ΡΠ΅ ΡΠΊΠ°ΡΠΊΠΎΠ² Π²Ρ ΠΎΠ΄Π½ΠΎΠ³ΠΎ ΡΠΎΠΊΠ°. ΠΡΠ»ΠΈ Π²Ρ ΠΈΡΠΏΠΎΠ»ΡΠ·ΡΠ΅ΡΠ΅ Π²ΡΡΠΎΠΊΠΎΡΠΎΡΠ½ΠΎΠ΅ ΠΎΠ±ΠΎΡΡΠ΄ΠΎΠ²Π°Π½ΠΈΠ΅, ΡΠΎΠ³Π΄Π° ΡΠ΅Ρ Π½ΠΈΠΊΠ° ΠΌΠΎΠΆΠ΅Ρ Π²ΡΠΉΡΠΈ ΠΈΠ· ΡΡΡΠΎΡ. ΠΠΎΡΡΠΎΡΠ½Π½Π°Ρ ΠΏΠΎΠ΄Π°ΡΠ° ΡΠΎΠΊΠ° Π±ΡΠ΄Π΅Ρ ΠΏΡΠ°ΠΊΡΠΈΡΠ΅ΡΠΊΠΈ Π½Π΅Π²ΠΎΠ·ΠΌΠΎΠΆΠ½ΠΎΠΉ.
ΠΡΠ»ΠΈ Π²Ρ ΠΏΠΎΡΠΌΠΎΡΡΠΈΡΠ΅ Π½Π°ΠΏΡΡΠΆΠ΅Π½ΠΈΠ΅ ΠΈ Π΄ΠΈΡΠΏΠ»Π΅ΠΉ Π±ΡΠ΄Π΅Ρ ΠΏΠΎΠΊΠ°Π·ΡΠ²Π°ΡΡ 220 ΠΠΎΠ»ΡΡ, ΡΠΎΠ³Π΄Π° Π²ΠΎΠ·ΠΌΠΎΠΆΠ½ΠΎ Π²Ρ ΠΏΠΎΠΏΠ°Π»ΠΈ Π½Π° ΠΏΠ»ΠΎΡ ΠΎΠ³ΠΎ ΠΏΡΠΎΠΈΠ·Π²ΠΎΠ΄ΠΈΡΠ΅Π»Ρ. ΠΡΠΎΠΈΠ·Π²ΠΎΠ΄ΠΈΡΠ΅Π»ΠΈ ΠΌΠΎΠ³ΡΡ ΡΠΏΠ΅ΡΠΈΠ°Π»ΡΠ½ΠΎ Π·Π°ΠΏΡΠΎΠ³ΡΠ°ΠΌΠΌΠΈΡΠΎΠ²Π°ΡΡ ΡΡΡΡΠΎΠΉΡΡΠ²ΠΎ, ΡΡΠΎΠ±Ρ ΠΎΠ½ΠΎ ΠΏΠΎΡΡΠΎΡΠ½Π½ΠΎ ΠΏΠΎΠΊΠ°Π·ΡΠ²Π°Π»ΠΎ 220 ΠΠΎΠ»ΡΡ.
ΠΠ±ΡΡΠ½ΠΎ Π΄Π»Ρ ΡΡΠ°Π±ΠΈΠ»ΠΈΠ·Π°ΡΠΈΠΈ Π½Π°ΠΏΡΡΠΆΠ΅Π½ΠΈΡ ΠΏΡΠΈΠ±ΠΎΡΡ Π½Π΅ΠΎΠ±Ρ ΠΎΠ΄ΠΈΠΌΠΎ ΡΡΠ°ΡΠΈΡΡ Π΄ΠΎ 0,15 ΡΠ΅ΠΊΡΠ½Π΄. Π Π΅Π»Π΅ΠΉΠ½ΡΠ΅ ΡΡΠ°Π±ΠΈΠ»ΠΈΠ·Π°ΡΠΎΡΡ ΡΠ°ΠΊΠΆΠ΅ ΠΌΠΎΠ³ΡΡ ΠΏΡΠ΅ΠΊΡΠ°ΡΠ°ΡΡ ΠΏΠΎΠ΄Π°ΡΡ Π²ΡΡ ΠΎΠ΄Π½ΠΎΠ³ΠΎ ΡΠΎΠΊΠ°. ΠΡΠΎ ΠΌΠΎΠΆΠ΅Ρ ΠΏΡΠΎΠΈΠ·ΠΎΠΉΡΠΈ Π² ΡΠΎΠΌ ΡΠ»ΡΡΠ°Π΅, ΠΊΠΎΠ³Π΄Π° Π½Π° Π²Ρ ΠΎΠ΄Π΅ ΠΏΠΎΡΠ²Π»ΡΠ΅ΡΡΡ ΠΌΠΈΠ½ΠΈΠΌΠ°Π»ΡΠ½ΠΎ Π΄ΠΎΠΏΡΡΡΠΈΠΌΡΠΉ ΡΠΎΠΊ. ΠΡΠ»ΠΈ Π½Π°ΠΏΡΡΠΆΠ΅Π½ΠΈΠ΅ ΡΡΠ°Π±ΠΈΠ»ΠΈΠ·ΠΈΡΡΠ΅ΡΡΡ, ΡΠΎΠ³Π΄Π° ΡΡΠ°Π±ΠΈΠ»ΠΈΠ·Π°ΡΠΎΡ Π²ΠΎΠ·ΠΎΠ±Π½ΠΎΠ²ΠΈΡ ΡΠ²ΠΎΡ ΡΠ°Π±ΠΎΡΡ. ΠΠΎΡΡΡΠ°Π½ΠΎΠ²Π»Π΅Π½ΠΈΠ΅ ΡΠΎΠΊΠ° ΠΏΡΠΎΠΈΡΡ ΠΎΠ΄ΠΈΡ Π² ΡΠ΅ΡΠ΅Π½ΠΈΠ΅ 0.6 ΡΠ΅ΠΊΡΠ½Π΄. Π£ Π½Π°Ρ Π²Ρ ΠΌΠΎΠΆΠ΅ΡΠ΅ ΠΏΡΠΎΡΠ΅ΡΡΡ ΠΏΡΠΎ Π·Π°ΡΠΈΡΡ ΡΠ»Π΅ΠΊΡΡΠΎΠΏΡΠΎΠ²ΠΎΠ΄ΠΊΠΈ Β ΠΏΠΎΠΌΠΎΡΡΡ ΡΡΠ°Π±ΠΈΠ»ΠΈΠ·Π°ΡΠΎΡΠ°.
ΠΡΠ΅ΠΈΠΌΡΡΠ΅ΡΡΠ²Π° ΡΠ΅Π»Π΅ΠΉΠ½ΠΎΠ³ΠΎ ΡΡΠ°Π±ΠΈΠ»ΠΈΠ·Π°ΡΠΎΡΠ°
Π’Π΅ΠΏΠ΅ΡΡ Π²Ρ ΡΠΆΠ΅ Π·Π½Π°Π΅ΡΠ΅ ΠΏΡΠΈΠ½ΡΠΈΠΏ ΡΠ°Π±ΠΎΡΡ ΡΡΠΎΠ³ΠΎ ΡΡΡΡΠΎΠΉΡΡΠ²Π°. Π’Π΅ΠΏΠ΅ΡΡ Π²Π°ΠΌ Π½Π΅ΠΎΠ±Ρ ΠΎΠ΄ΠΈΠΌΠΎ Π±ΡΠ΄Π΅Ρ ΡΠ·Π½Π°ΡΡ ΠΎ ΠΏΡΠ΅ΠΈΠΌΡΡΠ΅ΡΡΠ²Π°Ρ ΡΡΠΎΠ³ΠΎ ΡΡΡΡΠΎΠΉΡΡΠ²Π°. Π ΠΎΡΠ½ΠΎΠ²Π½ΡΠΌ ΠΏΡΠ΅ΠΈΠΌΡΡΠ΅ΡΡΠ²Π°ΠΌ Π½Π° ΡΠ΅Π³ΠΎΠ΄Π½ΡΡΠ½ΠΈΠΉ Π΄Π΅Π½Ρ ΠΌΠΎΠΆΠ½ΠΎ ΠΎΡΠ½Π΅ΡΡΠΈ:
- ΠΠ΅Π±ΠΎΠ»ΡΡΠΈΠ΅ ΡΠ°Π·ΠΌΠ΅ΡΡ. ΠΡΠΎΡ ΠΏΡΠΎΡΠ΅ΡΡ ΠΎΠ±ΡΡΠ»ΠΎΠ²Π»Π΅Π½ ΡΠΎΠ»ΡΠΊΠΎ ΡΠ΅ΠΌ, ΡΡΠΎ Π²ΠΎΠ»ΡΡΠΎΠ΄ΠΎΠ±Π°Π²ΠΎΡΠ½ΡΠΉ ΡΡΠ°Π½ΡΡΠΎΡΠΌΠ°ΡΠΎΡ ΡΠΏΠΎΡΠΎΠ±Π΅Π½ ΡΠΎΠ»ΡΠΊΠΎ ΠΊΠΎΠΌΠΏΠ΅Π½ΡΠΈΡΠΎΠ²Π°ΡΡ ΡΠ°Π·Π½ΠΈΡΡ ΠΌΠ΅ΠΆΠ΄Ρ Π²ΠΎΠ»ΡΡΠ°ΠΌΠΈ.
- Π¨ΠΈΡΠΎΠΊΠΈΠΉ Π΄ΠΈΠ°ΠΏΠ°Π·ΠΎΠ½ Π²Π΅Π»ΠΈΡΠΈΠ½ Π½Π°ΠΏΡΡΠΆΠ΅Π½ΠΈΡ.
- ΠΠΎΡΡΠ°ΡΠΎΡΠ½ΠΎ ΡΠΈΡΠΎΠΊΠΈΠΉ ΡΠΏΠ΅ΠΊΡΡ ΡΠ°Π±ΠΎΡΠ΅ΠΉ ΡΠ΅ΠΌΠΏΠ΅ΡΠ°ΡΡΡΡ. ΠΠ΅ΠΊΠΎΡΠΎΡΡΠ΅ ΠΌΠΎΠ΄Π΅Π»ΠΈ ΠΌΠΎΠ³ΡΡ ΡΠ°Π±ΠΎΡΠ°ΡΡ ΠΏΡΠΈ ΡΠ΅ΠΌΠΏΠ΅ΡΠ°ΡΡΡΠ΅ ΠΎΡ -40 Π΄ΠΎ +40 Π³ΡΠ°Π΄ΡΡΠΎΠ².
- ΠΠΈΠ·ΠΊΠΈΠΉ ΡΡΠΎΠ²Π΅Π½Ρ ΡΡΠΌΠ½ΠΎΡΡΠΈ.
- ΠΠΈΠ·ΠΊΠΈΠΉ ΡΡΠΎΠ²Π΅Π½Ρ ΡΡΠ²ΡΡΠ²ΠΈΡΠ΅Π»ΡΠ½ΠΎΡΡΠΈ.
- ΠΠΎΠΏΡΡΡΠΈΠΌΠ°Ρ Π΄Π»ΠΈΡΠ΅Π»ΡΠ½Π°Ρ ΠΏΠ΅ΡΠ΅Π³ΡΡΠ·ΠΊΠ° ΡΠΎΡΡΠ°Π²Π»ΡΠ΅Ρ Π΄ΠΎ 110 ΠΏΡΠΎΡΠ΅Π½ΡΠΎΠ².
Π’Π°ΠΊΠΆΠ΅ ΠΌΠ½ΠΎΠ³ΠΈΠ΅ ΠΏΡΠΎΠΈΠ·Π²ΠΎΠ΄ΠΈΡΠ΅Π»ΠΈ ΡΠΎΠΎΠ±ΡΠ°ΡΡ, ΡΡΠΎ ΡΡΠ° ΠΏΡΠΎΠ΄ΡΠΊΡΠΈΡ ΠΌΠΎΠΆΠ΅Ρ ΡΠ°Π±ΠΎΡΠ°ΡΡ Π½Π° ΠΏΡΠΎΡΡΠΆΠ΅Π½ΠΈΠΈ Π΄Π»ΠΈΡΠ΅Π»ΡΠ½ΠΎΠ³ΠΎ Π²ΡΠ΅ΠΌΠ΅Π½ΠΈ.
ΠΠ΅Π΄ΠΎΡΡΠ°ΡΠΊΠΈ ΡΠ΅Π»Π΅ΠΉΠ½ΠΎΠ³ΠΎ ΡΡΠ°Π±ΠΈΠ»ΠΈΠ·Π°ΡΠΎΡΠ°
ΠΠ°ΠΊ ΠΈ Π»ΡΠ±Π°Ρ Π΄ΡΡΠ³Π°Ρ ΠΏΡΠΎΠ΄ΡΠΊΡΠΈΡ, ΡΠ΅Π»Π΅ΠΉΠ½ΡΠ΅ ΡΡΠ°Π±ΠΈΠ»ΠΈΠ·Π°ΡΠΎΡΡ ΡΠΎΠΆΠ΅ ΠΈΠΌΠ΅ΡΡ ΠΎΠΏΡΠ΅Π΄Π΅Π»Π΅Π½Π½ΡΠ΅ Π½Π΅Π΄ΠΎΡΡΠ°ΡΠΊΠΈ. ΠΠ΅Π΄ΠΎΡΡΠ°ΡΠΊΠΈ ΠΎΠ±ΡΡΠ»ΠΎΠ²Π»Π΅Π½Ρ ΠΏΡΠΈΠ½ΡΠΈΠΏΠΎΠΌ ΡΠ°Π±ΠΎΡΡ ΠΈ ΡΡ Π΅ΠΌΠΎΠΉ ΠΏΠΎΡΡΡΠΎΠ΅Π½ΠΈΡ ΡΡΠΎΠ³ΠΎ ΡΡΡΡΠΎΠΉΡΡΠ²Π°. ΠΠ³ΠΎ ΡΠ»Π°Π±ΡΠΌ ΠΌΠ΅ΡΡΠΎΠΌ ΡΠ°Π±ΠΎΡΡ ΡΡΠΈΡΠ°Π΅ΡΡΡ ΡΠ΅Π»Π΅. ΠΠ΅ΠΊΠ°ΡΠ΅ΡΡΠ²Π΅Π½Π½ΠΎΠ΅ ΡΠ΅Π»Π΅ ΠΌΠΎΠΆΠ΅Ρ ΡΡΠ°ΡΡ ΠΏΡΠΈΡΠΈΠ½ΠΎΠΉ ΠΏΡΠ΅ΠΆΠ΄Π΅Π²ΡΠ΅ΠΌΠ΅Π½Π½ΠΎΠ³ΠΎ Π²ΡΡ ΠΎΠ΄Π° ΡΠ΅Π»Π΅ ΠΈΠ· ΡΡΡΠΎΡ. ΠΡΠΎΠΌΠ΅ ΡΡΠΎΠ³ΠΎ, Π²ΠΎ Π²ΡΠ΅ΠΌΡ ΠΏΠ΅ΡΠ΅ΠΊΠ»ΡΡΠ΅Π½ΠΈΡ ΡΠ΅Π»Π΅ Π²Ρ ΡΠΌΠΎΠΆΠ΅ΡΠ΅ ΡΡΠ»ΡΡΠ°ΡΡ ΠΏΠΎΡΡΠΎΡΠΎΠ½Π½ΠΈΠΉ ΡΡΠΌ.
ΠΡΠ΅ ΠΊ ΠΎΠ΄Π½ΠΎΠΌΡ Π²Π΅ΡΠΎΠΌΠΎΠΌΡ Π½Π΅Π΄ΠΎΡΡΠ°ΡΠΊΡ ΡΡΠΈΡΠ°Π΅ΡΡΡ ΠΏΡΠΈΠ½ΡΠΈΠΏ ΡΡΡΠΏΠ΅Π½ΡΠ°ΡΠΎΠ³ΠΎ Π²ΡΡΠ°Π²Π½ΠΈΠ²Π°Π½ΠΈΡ ΡΠΎΠΊΠ°. ΠΠΎ Π²ΡΠ΅ΠΌΡ ΠΏΠ΅ΡΠ΅ΠΊΠ»ΡΡΠ΅Π½ΠΈΡ ΠΎΠ±ΠΌΠΎΡΠΎΠΊ Π±ΡΠ΄ΡΡ ΠΏΡΠΎΠΈΡΡ ΠΎΠ΄ΠΈΡΡ Π·Π½Π°ΡΠΈΡΠ΅Π»ΡΠ½ΡΠ΅ ΡΠΊΠ°ΡΠΊΠΈ Π½Π°ΠΏΡΡΠΆΠ΅Π½ΠΈΡ. ΠΠ Π²ΡΠ΅ΠΌΡ ΠΏΠ΅ΡΠ΅ΠΊΠ»ΡΡΠ΅Π½ΠΈΡ ΡΠ΅Π»Π΅ ΠΌΠΎΠΆΠ½ΠΎ Π±ΡΠ΄Π΅Ρ ΡΠ²ΠΈΠ΄Π΅ΡΡ, ΠΊΠ°ΠΊ ΠΌΠ΅ΡΡΠ°ΡΡ ΡΠ²Π΅ΡΠΎΠ΄ΠΈΠΎΠ΄Π½ΡΠ΅ Π»Π°ΠΌΠΏΡ.
ΠΠ°ΠΆΠ½ΠΎ Π·Π½Π°ΡΡ! ΠΡΠ»ΠΈ Π²Ρ ΠΆΠ΅Π»Π°Π΅ΡΠ΅ ΠΏΡΠΈΠΎΠ±ΡΠ΅ΡΡΠΈ ΡΠ΅Π±Π΅ Π΄Π΅ΡΠ΅Π²ΡΡ ΠΏΡΠΎΠ΄ΡΠΊΡΠΈΡ, ΡΠΎΠ³Π΄Π° Π²Π°ΠΌ Π½Π΅ΠΎΠ±Ρ ΠΎΠ΄ΠΈΠΌΠΎ Π²ΡΠ±ΡΠ°ΡΡ ΡΡΠ°Π±ΠΈΠ»ΠΈΠ·Π°ΡΠΎΡ, ΠΌΠΎΡΠ½ΠΎΡΡΡ ΠΊΠΎΡΠΎΡΠΎΠ³ΠΎ Π±ΡΠ΄Π΅Ρ ΠΏΡΠ΅Π²ΡΡΠ°ΡΡ Π½Π° 30 ΠΏΡΠΎΡΠ΅Π½ΡΠΎΠ² ΠΌΠΎΡΠ½ΠΎΡΡΡ Π²ΡΠ΅Ρ ΠΏΡΠΈΠ±ΠΎΡΠΎΠ² Π² Π΄ΠΎΠΌΠ΅.
ΠΡΠ°Π²ΠΈΠ»Π° ΡΠΊΡΠΏΠ»ΡΠ°ΡΠ°ΡΠΈΠΈ ΠΏΡΠΈΠ±ΠΎΡΠ°
ΠΡΠ»ΠΈ Π²Ρ ΠΏΠ»Π°Π½ΠΈΡΡΠ΅ΡΠ΅ Π²ΡΠ±ΡΠ°ΡΡ ΡΠ΅Π»Π΅ΠΉΠ½ΡΠΉ ΡΡΠ°Π±ΠΈΠ»ΠΈΠ·Π°ΡΠΎΡ, ΡΠΎΠ³Π΄Π° Π²Π°ΠΌ Π½Π΅ΠΎΠ±Ρ ΠΎΠ΄ΠΈΠΌΠΎ Π±ΡΠ΄Π΅Ρ ΠΏΡΠΎΠ²ΠΎΠ΄ΠΈΡΡ Π΅Π³ΠΎ ΡΠ΅Π³ΡΠ»ΡΡΠ½ΠΎΠ΅ ΠΎΠ±ΡΠ»ΡΠΆΠΈΠ²Π°Π½ΠΈΠ΅. ΠΡΠΎΠ²ΠΎΠ΄ΠΈΡΡ ΠΎΡΠΌΠΎΡΡ ΡΡΡΡΠΎΠΉΡΡΠ²Π° Π½Π΅ΠΎΠ±Ρ ΠΎΠ΄ΠΈΠΌΠΎ ΠΊΠ°ΠΆΠ΄ΡΠΉ Π³ΠΎΠ΄. ΠΠΎ Π²ΡΠ΅ΠΌΡ ΠΏΡΠΎΠ²Π΅Π΄Π΅Π½ΠΈΡ ΠΎΡΠΌΠΎΡΡΠ° Π²Π°ΠΌ ΡΠ»Π΅Π΄ΡΠ΅Ρ ΠΎΠ±ΡΠ°ΡΠΈΡΡ Π²Π½ΠΈΠΌΠ°Π½ΠΈΠ΅:
- Π£ΡΠΎΠ²Π΅Π½Ρ Π½Π°Π΄Π΅ΠΆΠ½ΠΎΡΡΠΈ Π²ΡΠ΅Ρ ΡΠΎΠ΅Π΄ΠΈΠ½Π΅Π½ΠΈΠΉ ΠΏΡΠΎΠ²ΠΎΠ΄ΠΎΠ².
- Π£ΡΠΎΠ²Π΅Π½Ρ ΡΠΈΡΠΊΡΠ»ΡΡΠΈΠΈ Π²ΠΎΠ·Π΄ΡΡ Π° Π² ΡΠ°Π±ΠΎΡΠ΅ ΡΠΈΡΡΠ΅ΠΌΡ.
- ΠΠ°Π»ΠΈΡΠΈΠ΅ Π²ΡΠ΅Ρ ΠΏΠΎΠ²ΡΠ΅ΠΆΠ΄Π΅Π½ΠΈΠΉ.
- ΠΡΠ°Π²ΠΈΠ»ΡΠ½ΠΎΡΡΡ ΡΠ°Π±ΠΎΡΡ ΠΈΠ·ΠΌΠ΅ΡΠΈΡΠ΅Π»ΡΠ½ΡΡ ΠΏΡΠΈΠ±ΠΎΡΠΎΠ².
ΠΡΠ»ΠΈ Π²Ρ ΡΠ²ΠΈΠ΄ΠΈΡΠ΅ ΠΎΡΠ»Π°Π±Π»Π΅Π½Π½ΡΠ΅ ΡΠΎΠ΅Π΄ΠΈΠ½Π΅Π½ΠΈΡ ΠΈΠ»ΠΈ Π·Π°Π³ΡΡΠ·Π½Π΅Π½Π½ΠΎΡΡΡ, ΡΠΎΠ³Π΄Π° Π²Π°ΠΌ Π½Π΅ΠΎΠ±Ρ ΠΎΠ΄ΠΈΠΌΠΎ Π±ΡΠ΄Π΅Ρ ΠΎΡΠΊΠ»ΡΡΠΈΡΡ ΡΡΠ°Π±ΠΈΠ»ΠΈΠ·Π°ΡΠΎΡ ΠΈ ΡΡΡΡΠ°Π½ΠΈΡΡ ΠΏΡΠΎΠ±Π»Π΅ΠΌΡ. ΠΠΎΠΌΠ΅ΡΠ΅Π½ΠΈΠ΅, Π² ΠΊΠΎΡΠΎΡΠΎΠΌ ΡΡΡΠ°Π½ΠΎΠ²Π»Π΅Π½ ΡΡΠ°Π±ΠΈΠ»ΠΈΠ·Π°ΡΠΎΡ ΠΎΠ±ΡΠ·Π°ΡΠ΅Π»ΡΠ½ΠΎ Π΄ΠΎΠ»ΠΆΠ½ΠΎ Π±ΡΡΡ ΡΡΡ ΠΈΠΌ. ΠΠ»Π°ΠΆΠ½ΠΎΡΡΡ Π²ΠΎΠ·Π΄ΡΡ Π° Π½Π΅ Π΄ΠΎΠ»ΠΆΠ½Π° ΠΏΡΠ΅Π²ΡΡΠ°ΡΡ 80 ΠΏΡΠΎΡΠ΅Π½ΡΠΎΠ². ΠΠΎ Π²ΡΠ΅ΠΌΡ ΡΠΊΡΠΏΠ»ΡΠ°ΡΠ°ΡΠΈΠΈ Π²ΡΠ΅ Π²Π΅Π½ΡΠΈΠ»ΡΡΠΈΠΎΠ½Π½ΡΠ΅ ΠΎΡΠ²Π΅ΡΡΡΠΈΡ Π΄ΠΎΠ»ΠΆΠ½Ρ Π±ΡΡΡ ΠΎΡΠΊΡΡΡΡ. Π’Π°ΠΊΠΆΠ΅ Π²Π°ΠΌ ΠΎΠ±ΡΠ·Π°ΡΠ΅Π»ΡΠ½ΠΎ Π½Π΅ΠΎΠ±Ρ ΠΎΠ΄ΠΈΠΌΠΎ Π²ΡΠΏΠΎΠ»Π½ΠΈΡΡ Π·Π°Π·Π΅ΠΌΠ»Π΅Π½ΠΈΠ΅ ΡΡΠΎΠ³ΠΎ ΡΡΡΡΠΎΠΉΡΡΠ²Π°.
Π§ΠΈΡΠ°ΠΉΡΠ΅ ΡΠ°ΠΊΠΆΠ΅: ΡΡΠ°Π±ΠΈΠ»ΠΈΠ·Π°ΡΠΎΡ Π½Π°ΠΏΡΡΠΆΠ΅Π½ΠΈΡ ΡΠ²ΠΎΠΈΠΌΠΈ ΡΡΠΊΠ°ΠΌΠΈ.
vse-elektrichestvo.ru
ΡΠ»Π΅ΠΊΡΡΠΎΠ½Π½ΡΡ , ΡΠ΅Π»Π΅ΠΉΠ½ΡΡ , ΡΠ»Π΅ΠΊΡΡΠΎΠΌΠ΅Ρ Π°Π½ΠΈΡΠ΅ΡΠΊΠΈΡ ΠΈ ΠΈΠ½Π²Π΅ΡΡΠΎΡΠ½ΡΡ
ΠΡΠ±ΠΎΠ΅ ΡΠ»Π΅ΠΊΡΡΠΎΠΎΠ±ΠΎΡΡΠ΄ΠΎΠ²Π°Π½ΠΈΠ΅ ΠΏΡΠΎΠ΅ΠΊΡΠΈΡΡΠ΅ΡΡΡ Ρ ΡΠ°ΡΡΡΡΠΎΠΌ Π½Π° ΡΡΠ°Π±ΠΈΠ»ΡΠ½ΡΠ΅ ΠΏΠ°ΡΠ°ΠΌΠ΅ΡΡΡ ΡΠ΅ΡΠ΅Π²ΠΎΠ³ΠΎ Π½Π°ΠΏΡΡΠΆΠ΅Π½ΠΈΡ. ΠΡΠΎ Π½Π΅ΠΎΠ±Ρ
ΠΎΠ΄ΠΈΠΌΠΎ ΠΏΠΎ Π΄Π²ΡΠΌ ΠΏΡΠΈΡΠΈΠ½Π°ΠΌ:
- ΠΠΎΠ΄ΠΊΠ»ΡΡΡΠ½Π½ΠΎΠ΅ ΠΊ ΡΠ΅ΡΠΈ ΡΡΡΡΠΎΠΉΡΡΠ²ΠΎ Π΄ΠΎΠ»ΠΆΠ½ΠΎ ΠΎΠ±Π΅ΡΠΏΠ΅ΡΠΈΠ²Π°ΡΡ ΡΡΠ°Π±ΠΈΠ»ΡΠ½ΡΠ΅ ΠΏΠ°ΡΠ°ΠΌΠ΅ΡΡΡ ΡΠΎΠΊΠ° Π½Π° Π²ΡΡ ΠΎΠ΄Π΅ Π² ΡΠΎΠΎΡΠ²Π΅ΡΡΡΠ²ΠΈΠΈ ΡΠΎ ΡΠ²ΠΎΠΈΠΌ ΡΠ΅Π»Π΅Π²ΡΠΌ ΠΏΡΠ΅Π΄Π½Π°Π·Π½Π°ΡΠ΅Π½ΠΈΠ΅ΠΌ;
- ΠΠ»Π΅ΠΊΡΡΠΈΡΠ΅ΡΠΊΠ°Ρ ΡΡ Π΅ΠΌΠ° ΠΎΠ±ΠΎΡΡΠ΄ΠΎΠ²Π°Π½ΠΈΡ Π½ΡΠΆΠ΄Π°Π΅ΡΡΡ Π² Π·Π°ΡΠΈΡΠ΅ ΠΎΡ Π°Π½ΠΎΠΌΠ°Π»ΠΈΠΉ Π²Ρ ΠΎΠ΄Π½ΠΎΠ³ΠΎ ΡΠΎΠΊΠ°, ΠΊΠΎΡΠΎΡΡΠ΅ ΡΠ²Π»ΡΡΡΡΡ ΠΎΡΠ½ΠΎΠ²Π½ΠΎΠΉ ΠΏΡΠΈΡΠΈΠ½ΠΎΠΉ ΡΠ±ΠΎΠ΅Π² Π² ΡΠ°Π±ΠΎΡΠ΅ ΠΈ Π²ΡΡ ΠΎΠ΄Π΅ ΠΈΠ· ΡΡΡΠΎΡ ΠΏΠΎΡΡΠ΅Π±ΠΈΡΠ΅Π»Π΅ΠΉ ΡΠ»Π΅ΠΊΡΡΠΎΡΠ½Π΅ΡΠ³ΠΈΠΈ Π²ΡΠ»Π΅Π΄ΡΡΠ²ΠΈΠ΅ ΠΏΠ΅ΡΠ΅Π³ΠΎΡΠ°Π½ΠΈΡ ΠΈΡ ΡΠΎΠΊΠΎΠΏΡΠΎΠ²ΠΎΠ΄ΡΡΠΈΡ ΠΊΠΎΠ½ΡΠ°ΠΊΡΠΎΠ² ΠΈ ΡΠ»Π΅ΠΌΠ΅Π½ΡΠΎΠ².
Π§ΡΠΎΠ±Ρ ΠΏΠΈΡΠ°ΡΡΠ΅Π΅ ΡΠ΅ΡΠ΅Π²ΠΎΠ΅ Π½Π°ΠΏΡΡΠΆΠ΅Π½ΠΈΠ΅ ΠΎΡΡΠ°Π²Π°Π»ΠΎΡΡ Π½Π΅ΠΈΠ·ΠΌΠ΅Π½Π½ΡΠΌ, ΠΈΡΠΏΠΎΠ»ΡΠ·ΡΠ΅ΡΡΡ ΡΠΏΠ΅ΡΠΈΠ°Π»ΡΠ½ΠΎΠ΅ ΡΡΡΡΠΎΠΉΡΡΠ²ΠΎ β ΡΡΠ°Π±ΠΈΠ»ΠΈΠ·Π°ΡΠΎΡ Π½Π°ΠΏΡΡΠΆΠ΅Π½ΠΈΡ. ΠΠ½ ΠΎΡΡΡΠ΅ΡΡΠ²Π»ΡΠ΅Ρ Π²ΡΡΠ°Π²Π½ΠΈΠ²Π°Π½ΠΈΠ΅ Ρ Π°ΡΠ°ΠΊΡΠ΅ΡΠΈΡΡΠΈΠΊ Π²Ρ ΠΎΠ΄Π½ΠΎΠ³ΠΎ ΡΠΎΠΊΠ° ΠΈ ΠΎΠ±Π΅ΡΠΏΠ΅ΡΠΈΠ²Π°Π΅Ρ ΠΎΡΠΊΠ»ΡΡΠ΅Π½ΠΈΠ΅ ΠΏΠΎΡΡΠ΅Π±ΠΈΡΠ΅Π»Π΅ΠΉ Π² ΡΠ»ΡΡΠ°Π΅ Π²ΠΎΠ·Π½ΠΈΠΊΠ½ΠΎΠ²Π΅Π½ΠΈΡ ΠΊΠΎΡΠΎΡΠΊΠΎΠ³ΠΎ Π·Π°ΠΌΡΠΊΠ°Π½ΠΈΡ ΠΈΠ»ΠΈ Π΄ΡΡΠ³ΠΈΡ ΠΊΡΠΈΡΠΈΡΠ΅ΡΠΊΠΈΡ ΡΠ΅ΡΠ΅Π²ΡΡ Π°Π½ΠΎΠΌΠ°Π»ΠΈΠΉ.
ΠΠΈΠ΄Ρ ΡΡΠ°Π±ΠΈΠ»ΠΈΠ·Π°ΡΠΎΡΠΎΠ² Π½Π°ΠΏΡΡΠΆΠ΅Π½ΠΈΡ
ΠΡΠΈΠ½ΡΠΈΠΏΠΈΠ°Π»ΡΠ½Π°Ρ ΡΡ Π΅ΠΌΠ° ΡΡΠ°Π±ΠΈΠ»ΠΈΠ·Π°ΡΠΎΡΠ° Π½Π°ΠΏΡΡΠΆΠ΅Π½ΠΈΡ Π²ΠΊΠ»ΡΡΠ°Π΅Ρ 2 ΠΎΡΠ½ΠΎΠ²Π½ΡΡ ΡΠ»Π΅ΠΌΠ΅Π½ΡΠ°, ΡΡΠ½ΠΊΡΠΈΠΈ ΠΊΠΎΡΠΎΡΡΡ Π·Π°ΠΊΠ»ΡΡΠ°ΡΡΡΡ Π² ΡΡΠ°Π²Π½Π΅Π½ΠΈΠΈ Π²Ρ ΠΎΠ΄Π½ΡΡ ΠΏΠ°ΡΠ°ΠΌΠ΅ΡΡΠΎΠ² ΡΠΎΠΊΠ° Ρ ΡΡΠ΅Π±ΡΠ΅ΠΌΡΠΌΠΈ ΠΈ ΡΠ΅Π³ΡΠ»ΠΈΡΠΎΠ²ΠΊΠΎΠΉ Π²ΡΡ ΠΎΠ΄Π½ΡΡ Ρ Π°ΡΠ°ΠΊΡΠ΅ΡΠΈΡΡΠΈΠΊ. ΠΡΠΈ Π²ΡΠ±ΠΎΡΠ΅ ΡΡΠ°Π±ΠΈΠ»ΠΈΠ·Π°ΡΠΎΡΠ° Π½Π΅ΠΎΠ±Ρ ΠΎΠ΄ΠΈΠΌΠΎ ΡΡΠΈΡΡΠ²Π°ΡΡ Π΅Π³ΠΎ ΠΎΡΠ½ΠΎΠ²Π½ΡΠ΅ ΠΏΠ°ΡΠ°ΠΌΠ΅ΡΡΡ, ΠΊΠΎΡΠΎΡΡΠ΅ Π΄ΠΎΠ»ΠΆΠ½Ρ ΡΠΎΠΎΡΠ²Π΅ΡΡΡΠ²ΠΎΠ²Π°ΡΡ ΡΠ²ΠΎΠΉΡΡΠ²Π°ΠΌ ΡΠ»Π΅ΠΊΡΡΠΎΡΠ΅ΡΠΈ ΠΈ ΠΎΡΠΎΠ±Π΅Π½Π½ΠΎΡΡΡΠΌ ΠΏΠΈΡΠ°ΡΡΠΈΡ ΡΡ ΠΎΡ Π½Π΅Ρ ΠΏΠΎΡΡΠ΅Π±ΠΈΡΠ΅Π»Π΅ΠΉ.
Π ΡΠΏΠΈΡΠΎΠΊ Π³Π»Π°Π²Π½ΡΡ Ρ Π°ΡΠ°ΠΊΡΠ΅ΡΠΈΡΡΠΈΠΊ Π»ΡΠ±ΠΎΠ³ΠΎ ΡΡΠ°Π±ΠΈΠ»ΠΈΠ·ΠΈΡΡΡΡΠ΅Π³ΠΎ ΡΡΡΡΠΎΠΉΡΡΠ²Π° Π²Ρ ΠΎΠ΄ΡΡ:
- Π’ΠΎΡΠ½ΠΎΡΡΡ ΡΡΠ°Π±ΠΈΠ»ΠΈΠ·Π°ΡΠΈΠΈ;
- Π‘ΠΊΠΎΡΠΎΡΡΡ ΡΠ΅Π°ΠΊΡΠΈΠΈ Π½Π° ΠΈΠ·ΠΌΠ΅Π½Π΅Π½ΠΈΡ ΠΏΠ°ΡΠ°ΠΌΠ΅ΡΡΠΎΠ² Π²Ρ ΠΎΠ΄Π½ΠΎΠ³ΠΎ ΡΠΎΠΊΠ°;
- ΠΠΊΡΠΏΠ»ΡΠ°ΡΠ°ΡΠΈΠΎΠ½Π½Π°Ρ Π½Π°Π΄ΡΠΆΠ½ΠΎΡΡΡ;
- ΠΠ°ΡΠΈΡΡΠ½Π½ΠΎΡΡΡ ΠΎΡ ΠΏΠΎΠΌΠ΅Ρ ;
- Π‘ΡΠΎΠΊ ΡΠΊΡΠΏΠ»ΡΠ°ΡΠ°ΡΠΈΠΈ;
- Π‘ΡΠΎΠΈΠΌΠΎΡΡΡ.
Π‘ΡΡΠ΅ΡΡΠ²ΡΠ΅Ρ Π½Π΅ΡΠΊΠΎΠ»ΡΠΊΠΎ ΡΠ΅Ρ Π½ΠΈΡΠ΅ΡΠΊΠΈΡ ΡΠ΅ΡΠ΅Π½ΠΈΠΉ, ΠΏΠΎΠ·Π²ΠΎΠ»ΡΡΡΠΈΡ ΠΎΠ±Π΅ΡΠΏΠ΅ΡΠΈΡΡ ΡΡΠ°Π±ΠΈΠ»ΡΠ½ΡΠ΅ ΠΏΠ°ΡΠ°ΠΌΠ΅ΡΡΡ ΡΠΎΠΊΠ° Π² ΡΠ΅ΡΡΡ ΡΠ»Π΅ΠΊΡΡΠΎΠΏΠΈΡΠ°Π½ΠΈΡ ΡΠ°Π·Π»ΠΈΡΠ½ΠΎΠ³ΠΎ Π½Π°Π·Π½Π°ΡΠ΅Π½ΠΈΡ. ΠΠ°ΠΈΠ±ΠΎΠ»Π΅Π΅ ΡΠΈΡΠΎΠΊΠΎΠ΅ ΠΏΡΠΈΠΌΠ΅Π½Π΅Π½ΠΈΠ΅ ΠΏΠΎΠ»ΡΡΠΈΠ»ΠΈ ΡΠ»Π΅Π΄ΡΡΡΠΈΠ΅ Π²ΠΈΠ΄Ρ ΡΡΠ°Π±ΠΈΠ»ΠΈΠ·Π°ΡΠΎΡΠΎΠ² Π½Π°ΠΏΡΡΠΆΠ΅Π½ΠΈΡ:
Π‘Π΅ΡΠ²ΠΎΠΏΡΠΈΠ²ΠΎΠ΄Π½ΡΠ΅. ΠΠ±Π΅ΡΠΏΠ΅ΡΠΈΠ²Π°ΡΡ Π²ΡΡΠΎΠΊΡΡ ΡΠΎΡΠ½ΠΎΡΡΡ ΡΡΠ°Π±ΠΈΠ»ΠΈΠ·Π°ΡΠΈΠΈ ΠΈ ΠΎΠ±Π»Π°Π΄Π°ΡΡ Π½Π΅ΠΏΠ»ΠΎΡ ΠΎΠΉ ΡΡΡΠΎΠΉΡΠΈΠ²ΠΎΡΡΡΡ ΠΊ ΡΠ΅ΡΠ΅Π²ΡΠΌ ΠΏΠ΅ΡΠ΅Π³ΡΡΠ·ΠΊΠ°ΠΌ, Π²ΠΊΠ»ΡΡΠ°Ρ ΠΊΠΎΡΠΎΡΠΊΠΎΠ΅ Π·Π°ΠΌΡΠΊΠ°Π½ΠΈΠ΅. Π‘Ρ Π΅ΠΌΠ° ΡΡΠ°Π±ΠΈΠ»ΠΈΠ·Π°ΡΠΎΡΠ° Π½Π°ΠΏΡΡΠΆΠ΅Π½ΠΈΡ ΡΠ΅ΡΠ²ΠΎΠΏΡΠΈΠ²ΠΎΠ΄Π½ΠΎΠ³ΠΎ ΡΠΈΠΏΠ° ΠΈΠΌΠ΅Π΅Ρ ΡΡΡΠ΅ΡΡΠ²Π΅Π½Π½ΡΠΉ Π½Π΅Π΄ΠΎΡΡΠ°ΡΠΎΠΊ β Π½ΠΈΠ·ΠΊΡΡ ΡΠΊΠΎΡΠΎΡΡΡ ΡΠ΅Π°ΠΊΡΠΈΠΈ Π½Π° ΠΈΠ·ΠΌΠ΅Π½Π΅Π½ΠΈΡ Ρ Π°ΡΠ°ΠΊΡΠ΅ΡΠΈΡΡΠΈΠΊ Π²Ρ ΠΎΠ΄Π½ΠΎΠ³ΠΎ ΡΠΎΠΊΠ°, Π²ΡΠ»Π΅Π΄ΡΡΠ²ΠΈΠ΅ ΠΈΡ ΡΠ΅Π»Π΅ΡΠΎΠΎΠ±ΡΠ°Π·Π½ΠΎ ΠΈΡΠΏΠΎΠ»ΡΠ·ΠΎΠ²Π°ΡΡ Π΄Π»Ρ Π·Π°ΡΠΈΡΡ ΠΏΠΎΡΡΠ΅Π±ΠΈΡΠ΅Π»Π΅ΠΉ, ΠΏΠΈΡΠ°ΡΡΠΈΡ ΡΡ ΠΎΡ ΡΠ΅ΡΠ΅ΠΉ, ΠΈΡΠΊΠ»ΡΡΠ°ΡΡΠΈΡ ΡΠ΅Π·ΠΊΠΈΠ΅ ΡΠΊΠ°ΡΠΊΠΈ Π½Π°ΠΏΡΡΠΆΠ΅Π½ΠΈΡ Π½Π° Π²Ρ ΠΎΠ΄Π΅.


Π Π΅Π»Π΅ΠΉΠ½ΡΠ΅. Π₯Π°ΡΠ°ΠΊΡΠ΅ΡΠΈΠ·ΡΡΡΡΡ Π·Π°Π²ΠΈΠ΄Π½ΡΠΌ Π±ΡΡΡΡΠΎΠ΄Π΅ΠΉΡΡΠ²ΠΈΠ΅ΠΌ, ΠΎΠ΄Π½Π°ΠΊΠΎ Π½Π΅ ΡΠΏΠΎΡΠΎΠ±Π½Ρ ΠΎΠ±Π΅ΡΠΏΠ΅ΡΠΈΡΡ Π²ΡΡΠΎΠΊΡΡ ΡΠΎΡΠ½ΠΎΡΡΡ ΠΈ ΠΊΠ°ΡΠ΅ΡΡΠ²ΠΎ Π²ΡΡΠ°Π²Π½ΠΈΠ²Π°Π½ΠΈΡ Π²ΡΡ ΠΎΠ΄Π½ΠΎΠ³ΠΎ Π½Π°ΠΏΡΡΠΆΠ΅Π½ΠΈΡ, Π²ΡΠ»Π΅Π΄ΡΡΠ²ΠΈΠ΅ ΡΠ΅Π³ΠΎ ΠΏΡΠΈΠΌΠ΅Π½ΡΡΡΡΡ Π΄Π»Ρ Π·Π°ΡΠΈΡΡ ΡΠ»Π΅ΠΊΡΡΠΎΠΎΠ±ΠΎΡΡΠ΄ΠΎΠ²Π°Π½ΠΈΡ ΠΌΠ°Π»ΠΎΠΉ ΠΌΠΎΡΠ½ΠΎΡΡΠΈ.
ΠΠ»Π΅ΠΊΡΡΠΎΠ½Π½ΡΠ΅. Π Π°Π±ΠΎΡΠ°ΡΡ ΠΏΠΎ ΡΠΎΠΌΡ ΠΆΠ΅ ΠΏΡΠΈΠ½ΡΠΈΠΏΡ, ΡΡΠΎ ΠΈ ΡΠ΅Π»Π΅ΠΉΠ½ΡΠ΅, Π½ΠΎ Π²ΠΌΠ΅ΡΡΠΎ ΠΊΠΎΠΌΠΌΡΡΠ°ΡΠΈΠΎΠ½Π½ΡΡ ΡΠ΅Π»Π΅ ΡΡΠ½ΠΊΡΠΈΡ ΡΠ΅Π³ΡΠ»ΠΈΡΠΎΠ²ΠΊΠΈ Π²ΡΡ ΠΎΠ΄Π½ΠΎΠ³ΠΎ Π½Π°ΠΏΡΡΠΆΠ΅Π½ΠΈΡ Π²ΡΠΏΠΎΠ»Π½ΡΡΡ ΡΠ»Π΅ΠΊΡΡΠΎΠ½Π½ΡΠ΅ ΠΊΠ»ΡΡΠΈ β ΡΠΈΠΌΠΈΡΡΠΎΡΡ ΠΈΠ»ΠΈ ΡΠΈΡΠΈΡΡΠΎΡΡ. Π£ΡΡΡΠΎΠΉΡΡΠ²Π° ΡΡΠΎΠ³ΠΎ ΡΠΈΠΏΠ° ΠΎΡΠ»ΠΈΡΠ°ΡΡΡΡ Π²ΡΡΠΎΠΊΠΎΠΉ ΡΠΊΠΎΡΠΎΡΡΡΡ ΡΡΠ°Π±ΠΈΠ»ΠΈΠ·Π°ΡΠΈΠΈ ΠΈ Π½Π°Π΄ΡΠΆΠ½ΠΎΠΉ Π·Π°ΡΠΈΡΠΎΠΉ ΠΎΡ ΡΠ΅Π·ΠΊΠΈΡ ΡΠΊΠ°ΡΠΊΠΎΠ²Β Π²Ρ ΠΎΠ΄Π½ΠΎΠ³ΠΎ Π½Π°ΠΏΡΡΠΆΠ΅Π½ΠΈΡ. Π Π½Π΅Π΄ΠΎΡΡΠ°ΡΠΊΠ°ΠΌ ΠΌΠΎΠΆΠ½ΠΎ ΠΎΡΠ½Π΅ΡΡΠΈ ΡΡΠ°Π²Π½ΠΈΡΠ΅Π»ΡΠ½ΠΎ Π±ΠΎΠ»ΡΡΡΡ ΠΏΠΎΠ³ΡΠ΅ΡΠ½ΠΎΡΡΡ ΠΏΡΠΈ Π²ΡΡΠ°Π²Π½ΠΈΠ²Π°Π½ΠΈΠΈ Π²ΡΡ ΠΎΠ΄Π½ΠΎΠ³ΠΎ ΡΠΎΠΊΠ° ΠΈ Π²ΡΡΠΎΠΊΡΡ ΡΡΠΎΠΈΠΌΠΎΡΡΡ.
ΠΠ»Π΅ΠΊΡΡΠΎΠΌΠ΅Ρ Π°Π½ΠΈΡΠ΅ΡΠΊΠΈΠ΅. ΠΡΠ΅Π΄ΡΡΠ°Π²Π»ΡΡΡ ΡΠΎΠ±ΠΎΠΉ ΡΠ°Π·Π½ΠΎΠ²ΠΈΠ΄Π½ΠΎΡΡΡ ΡΠ΅ΡΠ²ΠΎΠΏΡΠΈΠ²ΠΎΠ΄Π½ΡΡ ΡΡΠ°Π±ΠΈΠ»ΠΈΠ·Π°ΡΠΎΡΠΎΠ². Π ΠΎΡΠ»ΠΈΡΠΈΠΈ ΠΎΡ ΠΏΠΎΡΠ»Π΅Π΄Π½ΠΈΡ , Π² ΠΎΠ±ΠΎΡΡΠ΄ΠΎΠ²Π°Π½ΠΈΠΈ ΡΡΠΎΠ³ΠΎ ΠΊΠ»Π°ΡΡΠ° Π²ΠΌΠ΅ΡΡΠΎ Π³ΡΠ°ΡΠΈΡΠΎΠ²ΡΡ ΡΡΡΠΎΠΊ ΠΈΡΠΏΠΎΠ»ΡΠ·ΡΡΡΡΡ ΡΠΎΠ»ΠΈΠΊΠΈ, ΠΎΠ±Π΅ΡΠΏΠ΅ΡΠΈΠ²Π°ΡΡΠΈΠ΅ Π·Π°ΡΠΈΡΡ ΠΎΡ ΠΏΠ΅ΡΠ΅Π³ΡΠ΅Π²Π°, Π²ΡΡΠΎΠΊΡΡ ΠΏΠ΅ΡΠ΅Π³ΡΡΠ·ΠΎΡΠ½ΡΡ ΡΠΏΠΎΡΠΎΠ±Π½ΠΎΡΡΡ ΠΈ ΠΏΡΠΎΠ΄ΠΎΠ»ΠΆΠΈΡΠ΅Π»ΡΠ½ΡΠΉ ΡΡΠΎΠΊ ΡΠ»ΡΠΆΠ±Ρ ΡΠΈΡΡΠ΅ΠΌΡ. ΠΠ»Π°Π²Π½ΡΠΌ ΠΌΠΈΠ½ΡΡΠΎΠΌ ΡΠ»Π΅ΠΊΡΡΠΎΠΌΠ΅Ρ Π°Π½ΠΈΡΠ΅ΡΠΊΠΎΠ³ΠΎ ΡΡΠ°Π±ΠΈΠ»ΠΈΠ·Π°ΡΠΎΡΠ° ΡΠ²Π»ΡΠ΅ΡΡΡ ΡΡΠ°Π²Π½ΠΈΡΠ΅Π»ΡΠ½ΠΎ Π²ΡΡΠΎΠΊΠ°Ρ ΡΡΠΎΠΈΠΌΠΎΡΡΡ.
Π ΠΏΡΠΎΠ΄Π°ΠΆΠ΅ Π²ΡΡΡΠ΅ΡΠ°ΡΡΡΡ Π³ΠΈΠ±ΡΠΈΠ΄Π½ΡΠ΅ (Ρ Π΄Π²ΠΎΠΉΠ½ΠΎΠΉ ΡΠ΅Π»Π΅ΠΉΠ½ΠΎΠΉ ΡΡ Π΅ΠΌΠΎΠΉ), Π° ΡΠ°ΠΊΠΆΠ΅ ΠΈΠ½Π²Π΅ΡΡΠΎΡΠ½ΡΠ΅ ΠΈ ΡΠΈΡΠΎΡΠ½ΠΎ-ΠΈΠΌΠΏΡΠ»ΡΡΠ½ΡΠ΅ (Π¨ΠΠ) ΡΡΠ°Π±ΠΈΠ»ΠΈΠ·Π°ΡΠΎΡΡ. ΠΠ½ΠΈ ΠΎΠ±Π΅ΡΠΏΠ΅ΡΠΈΠ²Π°ΡΡ Π²ΡΡΠΎΠΊΡΡ ΡΠΊΠΎΡΠΎΡΡΡ Π²ΡΡΠ°Π²Π½ΠΈΠ²Π°Π½ΠΈΡ Π²ΡΡ ΠΎΠ΄Π½ΠΎΠ³ΠΎ ΡΠΎΠΊΠ° Ρ Π½Π΅Π±ΠΎΠ»ΡΡΠΎΠΉ ΠΏΠΎΠ³ΡΠ΅ΡΠ½ΠΎΡΡΡΡ ΠΈ ΠΌΠΎΠ³ΡΡ ΡΠ°Π±ΠΎΡΠ°ΡΡ Ρ ΡΠΈΡΠΎΠΊΠΈΠΌ Π΄ΠΈΠ°ΠΏΠ°Π·ΠΎΠ½ΠΎΠΌ Π²Ρ ΠΎΠ΄Π½ΡΡ ΠΏΠ°ΡΠ°ΠΌΠ΅ΡΡΠΎΠ² Π½Π°ΠΏΡΡΠΆΠ΅Π½ΠΈΡ. Π‘ΡΠ°Π±ΠΈΠ»ΠΈΠ·Π°ΡΠΎΡΡ Ρ ΠΏΠΎΠ΄ΠΌΠ°Π³Π½ΠΈΡΠΈΠ²Π°Π½ΠΈΠ΅ΠΌ ΠΈ Π΄ΠΈΡΠΊΡΠ΅ΡΠ½ΡΠΌ Π²ΡΡΠΎΠΊΠΎΡΠ°ΡΡΠΎΡΠ½ΡΠΌ ΡΠ΅Π³ΡΠ»ΠΈΡΠΎΠ²Π°Π½ΠΈΠ΅ΠΌ ΡΠ²Π»ΡΡΡΡΡ ΡΠ·ΠΊΠΎΡΠΏΠ΅ΡΠΈΠ°Π»ΠΈΠ·ΠΈΡΠΎΠ²Π°Π½Π½ΡΠΌΠΈ, Π²ΡΠ»Π΅Π΄ΡΡΠ²ΠΈΠ΅ ΡΠ΅Π³ΠΎ ΡΠΈΡΠΎΠΊΠΎΠ³ΠΎ ΠΏΡΠΈΠΌΠ΅Π½Π΅Π½ΠΈΡ Π½Π° ΠΏΡΠ°ΠΊΡΠΈΠΊΠ΅ Π½Π΅ ΠΏΠΎΠ»ΡΡΠΈΠ»ΠΈ.
Π‘Π΅ΡΠ²ΠΎΠΏΡΠΈΠ²ΠΎΠ΄Π½ΡΠ΅ ΡΡΠ°Π±ΠΈΠ»ΠΈΠ·Π°ΡΠΎΡΡ
Π‘Ρ Π΅ΠΌΠ° ΡΡΠ°Π±ΠΈΠ»ΠΈΠ·Π°ΡΠΎΡΠ° Π½Π°ΠΏΡΡΠΆΠ΅Π½ΠΈΡ ΡΠ΅ΡΠ²ΠΎΠΏΡΠΈΠ²ΠΎΠ΄Π½ΠΎΠ³ΠΎ ΡΠΈΠΏΠ° Π²ΠΊΠ»ΡΡΠ°Π΅Ρ:
- ΠΠ»ΠΎΠΊ Π·Π°ΡΠΈΡΡ ΠΎΡ ΠΏΠ΅ΡΠ΅Π³ΡΡΠ·ΠΊΠΈ;
- ΠΠ²ΡΠΎΡΡΠ°Π½ΡΡΠΎΡΠΌΠ°ΡΠΎΡ;
- Π‘Π΅ΡΠ²ΠΎΠ΄Π²ΠΈΠ³Π°ΡΠ΅Π»Ρ Ρ ΡΠ΅Π΄ΡΠΊΡΠΎΡΠΎΠΌ;
- ΠΠ»ΠΎΠΊ ΡΠΏΡΠ°Π²Π»Π΅Π½ΠΈΡ
Π‘Π΅ΡΠ²ΠΎΠΏΡΠΈΠ²ΠΎΠ΄Π½ΡΠ΅ ΡΡΠ°Π±ΠΈΠ»ΠΈΠ·Π°ΡΠΎΡΡ Π½Π°ΠΏΡΡΠΆΠ΅Π½ΠΈΡΒ ΠΎΡΡΡΠ΅ΡΡΠ²Π»ΡΡΡ Π²ΡΡΠ°Π²Π½ΠΈΠ²Π°Π½ΠΈΠ΅ Π²ΡΡ ΠΎΠ΄Π½ΠΎΠ³ΠΎ ΡΠΎΠΊΠ° ΠΏΠΎΡΡΠ΅Π΄ΡΡΠ²ΠΎΠΌ ΡΠ΅ΡΠ²ΠΎΠΏΡΠΈΠ²ΠΎΠ΄Π°, ΠΊΠΎΡΠΎΡΡΠΉ ΠΏΡΠΈΠ²ΠΎΠ΄ΠΈΡ Π² Π΄Π²ΠΈΠΆΠ΅Π½ΠΈΠ΅ ΠΊΠΎΠΌΠΌΡΡΠ°ΡΠΈΠΎΠ½Π½ΡΠ΅ ΠΊΠΎΠ½ΡΠ°ΠΊΡΡ β Π³ΡΠ°ΡΠΈΡΠΎΠ²ΡΠ΅ ΡΡΡΠΊΠΈ. ΠΠ΅ΡΠ΅ΠΌΠ΅ΡΠ΅Π½ΠΈΠ΅ ΠΏΠΎΡΠ»Π΅Π΄Π½ΠΈΡ Π² Π½ΡΠΆΠ½ΡΡ ΠΏΠΎΠ·ΠΈΡΠΈΡ ΠΎΠ±ΠΌΠΎΡΠΊΠΈ ΡΡΠ°Π½ΡΡΠΎΡΠΌΠ°ΡΠΎΡΠ° ΠΎΡΡΡΠ΅ΡΡΠ²Π»ΡΠ΅ΡΡΡ ΠΏΠ»Π°Π²Π½ΠΎ Π±Π΅Π· ΠΏΡΠ΅ΡΡΠ²Π°Π½ΠΈΡ ΡΠ°Π·Ρ ΠΈ ΠΈΡΠΊΠ°ΠΆΠ΅Π½ΠΈΠΉ ΡΠΈΠ½ΡΡΠΎΠΈΠ΄Ρ Π²ΡΡ ΠΎΠ΄Π½ΠΎΠ³ΠΎ Π½Π°ΠΏΡΡΠΆΠ΅Π½ΠΈΡ. ΠΡΠΈ ΡΠΊΠ°ΡΠΊΠ°Ρ ΠΈΠ»ΠΈ ΠΏΡΠΎΡΠ΅Π΄Π°Π½ΠΈΡΡ Π²Ρ ΠΎΠ΄Π½ΠΎΠ³ΠΎ ΡΠΎΠΊΠ° Π² ΠΏΡΠ΅Π΄Π΅Π»Π°Ρ 10 Π Π±Π»ΠΎΠΊ ΡΠΏΡΠ°Π²Π»Π΅Π½ΠΈΡ Π²ΡΠ΄Π°ΡΡ ΠΊΠΎΠΌΠ°Π½Π΄Ρ ΡΠ΅ΡΠ²ΠΎΠ΄Π²ΠΈΠ³Π°ΡΠ΅Π»Ρ, ΠΊΠΎΡΠΎΡΡΠΉ Π΄Π²ΠΈΠ³Π°Π΅Ρ ΠΊΠΎΠΌΠΌΡΡΠ°ΡΠΈΠΎΠ½Π½ΡΠ΅ ΠΊΠΎΠ½ΡΠ°ΠΊΡΡ Π΄ΠΎ Π΄ΠΎΡΡΠΈΠΆΠ΅Π½ΠΈΡ ΡΡΠ΅Π±ΡΠ΅ΠΌΡΡ Π½Π° Π²ΡΡ ΠΎΠ΄Π΅ 220 Π.

Π‘Ρ Π΅ΠΌΠ° ΡΠ΅Π³ΡΠ»ΠΈΡΡΠ΅ΠΌΠΎΠ³ΠΎ ΡΡΠ°Π±ΠΈΠ»ΠΈΠ·Π°ΡΠΎΡΠ° Π½Π°ΠΏΡΡΠΆΠ΅Π½ΠΈΡ ΡΠ΅ΡΠ²ΠΎΠΏΡΠΈΠ²ΠΎΠ΄Π½ΠΎΠ³ΠΎ ΡΠΈΠΏΠ° Π²ΠΊΠ»ΡΡΠ°Π΅Ρ ΠΏΠΎΠ΄Π²ΠΈΠΆΠ½ΡΠ΅ ΡΠ»Π΅ΠΌΠ΅Π½ΡΡ, ΡΡΠΎ ΡΠ½ΠΈΠΆΠ°Π΅Ρ Π΅Π³ΠΎ Π½Π°Π΄ΡΠΆΠ½ΠΎΡΡΡ ΠΈ Π΄ΠΎΠ»Π³ΠΎΠ²Π΅ΡΠ½ΠΎΡΡΡ. ΠΡΠΎΠΌΠ΅ ΡΠΎΠ³ΠΎ, ΡΡΡΡΠΎΠΉΡΡΠ²Π° ΡΡΠΎΠ³ΠΎ ΠΊΠ»Π°ΡΡΠ° ΠΏΠΎΠ΄Π΄Π΅ΡΠΆΠΈΠ²Π°ΡΡ Π΄ΠΎΡΡΠ°ΡΠΎΡΠ½ΠΎ ΡΠ·ΠΊΠΈΠΉ Π΄ΠΈΠ°ΠΏΠ°Π·ΠΎΠ½ Π²Ρ ΠΎΠ΄Π½ΠΎΠ³ΠΎ Π½Π°ΠΏΡΡΠΆΠ΅Π½ΠΈΡ (150-260 Π) ΠΈ Π΄ΠΎΠΏΡΡΡΠΈΠΌΠΎΠΉ Π½Π°Π³ΡΡΠ·ΠΊΠΈ (Π² ΠΏΡΠ΅Π΄Π΅Π»Π°Ρ 250-500 ΠΡ). Π ΡΠΎ ΠΆΠ΅ Π²ΡΠ΅ΠΌΡ, ΡΠ°Π±ΠΎΡΠ°ΡΡ ΠΎΠ½ΠΈ ΠΏΡΠ°ΠΊΡΠΈΡΠ΅ΡΠΊΠΈ Π±Π΅ΡΡΡΠΌΠ½ΠΎ ΠΈ ΠΎΠ±Π΅ΡΠΏΠ΅ΡΠΈΠ²Π°ΡΡ ΠΏΠΎΠ³ΡΠ΅ΡΠ½ΠΎΡΡΡ Π²ΡΡΠ°Π²Π½ΠΈΠ²Π°Π½ΠΈΡ ΠΏΠ°ΡΠ°ΠΌΠ΅ΡΡΠΎΠ² ΡΠΎΠΊΠ° Π½Π΅ Π±ΠΎΠ»Π΅Π΅ 2-3%.

Π‘ΡΠ°Π±ΠΈΠ»ΠΈΠ·Π°ΡΠΎΡΡ ΡΠ΅Π»Π΅ΠΉΠ½ΠΎΠ³ΠΎ ΡΠΈΠΏΠ°
ΠΡΠΈΠ½ΡΠΈΠΏ ΡΠ°Π±ΠΎΡΡ ΡΡΡΡΠΎΠΉΡΡΠ² ΡΡΠ°Π±ΠΈΠ»ΠΈΠ·Π°ΡΠΈΠΈ ΡΠ΅Π»Π΅ΠΉΠ½ΠΎΠ³ΠΎ ΡΠΈΠΏΠ° ΠΎΡΠ½ΠΎΠ²Π°Π½ Π½Π° ΡΡΡΠΏΠ΅Π½ΡΠ°ΡΠΎΠΌ ΡΠ΅Π³ΡΠ»ΠΈΡΠΎΠ²Π°Π½ΠΈΠΈ Π½Π°ΠΏΡΡΠΆΠ΅Π½ΠΈΡ. ΠΡΡΡΠ΅ΡΡΠ²Π»ΡΠ΅ΡΡΡ ΠΎΠ½ΠΎ ΠΏΠΎΡΡΠ΅Π΄ΡΡΠ²ΠΎΠΌ ΡΠΈΠ»ΠΎΠ²ΡΡ ΡΠ΅Π»Π΅, ΠΊΠΎΡΠΎΡΡΠ΅ Π²ΡΠΏΠΎΠ»Π½ΡΡΡ ΠΊΠΎΠΌΠΌΡΡΠ°ΡΠΈΡ ΡΠ΅ΠΊΡΠΈΠΉ Π½Π° Π²ΡΠΎΡΠΈΡΠ½ΠΎΠΉ ΠΎΠ±ΠΌΠΎΡΠΊΠ΅ Π°Π²ΡΠΎΡΡΠ°Π½ΡΡΠΎΡΠΌΠ°ΡΠΎΡΠ° ΠΏΠΎΡΠ»Π΅ Π²ΡΡΠΈΡΠ»Π΅Π½ΠΈΡ Π½Π΅ΠΎΠ±Ρ ΠΎΠ΄ΠΈΠΌΠΎΠ³ΠΎ ΡΠΈΡΠ»Π° ΡΡΠ°Π½ΡΡΠΎΡΠΌΠ°ΡΠΈΠΈ ΠΊΠΎΠ½ΡΡΠΎΠ»ΠΈΡΡΡΡΠΈΠΌ Π²Ρ ΠΎΠ΄Π½ΡΠ΅ ΠΈ Π²ΡΡ ΠΎΠ΄Π½ΡΠ΅ ΠΏΠ°ΡΠ°ΠΌΠ΅ΡΡΡ ΡΠΎΠΊΠ° ΠΏΡΠΎΡΠ΅ΡΡΠΎΡΠΎΠΌ.

Π ΠΎΡΠ½ΠΎΠ²Π½ΡΠΌ Π΄ΠΎΡΡΠΎΠΈΠ½ΡΡΠ²Π°ΠΌ ΡΠ΅Π»Π΅ΠΉΠ½ΡΡ ΡΡΠ°Π±ΠΈΠ»ΠΈΠ·Π°ΡΠΎΡΠΎΠ² ΠΎΡΠ½ΠΎΡΡΡ:
- ΠΠΎΠΌΠΏΠ°ΠΊΡΠ½ΡΠ΅ Π³Π°Π±Π°ΡΠΈΡΡ ΠΈ Π½Π΅Π±ΠΎΠ»ΡΡΠΎΠΉ Π²Π΅Ρ;
- Π¨ΠΈΡΠΎΠΊΠΈΠΉ Π΄ΠΈΠ°ΠΏΠ°Π·ΠΎΠ½ Π²ΡΡΠ°Π²Π½ΠΈΠ²Π°Π½ΠΈΡ;
- ΠΠΎΠ·ΠΌΠΎΠΆΠ½ΠΎΡΡΡ ΠΏΡΠΈΠΌΠ΅Π½Π΅Π½ΠΈΡ ΠΏΡΠΈ ΡΠ΅ΠΌΠΏΠ΅ΡΠ°ΡΡΡΠ½ΠΎΠΌ ΡΠ΅ΠΆΠΈΠΌΠ΅ -20β¦+40Β°C;
- ΠΠΈΠ·ΠΊΡΡ ΡΡΠΎΠΈΠΌΠΎΡΡΡ.
ΠΠ»Π°Π²Π½ΡΠ΅ ΠΌΠΈΠ½ΡΡΡ ΡΡΠΎΠ³ΠΎ ΠΎΠ±ΠΎΡΡΠ΄ΠΎΠ²Π°Π½ΠΈΡ β ΠΌΠ°Π»Π°Ρ ΠΏΠ΅ΡΠ΅Π³ΡΡΠ·ΠΎΡΠ½Π°Ρ ΡΠΏΠΎΡΠΎΠ±Π½ΠΎΡΡΡ ΠΈ ΡΠ½ΠΈΠΆΠ΅Π½ΠΈΠ΅ ΡΠΊΠΎΡΠΎΡΡΠΈ ΡΡΠ°Π±ΠΈΠ»ΠΈΠ·Π°ΡΠΈΠΈ ΠΏΡΠΈ ΡΠ²Π΅Π»ΠΈΡΠ΅Π½ΠΈΠΈ ΡΠΎΡΠ½ΠΎΡΡΠΈ ΠΏΠΎΡΠ»Π΅Π΄Π½Π΅ΠΉ.

ΠΠ»Π΅ΠΊΡΡΠΎΠ½Π½ΡΠ΅ ΡΡΠ°Π±ΠΈΠ»ΠΈΠ·Π°ΡΠΎΡΡ Π½Π°ΠΏΡΡΠΆΠ΅Π½ΠΈΡ
ΠΠ»Π΅ΠΊΡΡΠΎΠ½Π½ΡΠ΅ ΡΡΡΡΠΎΠΉΡΡΠ²Π° ΡΡΠ°Π±ΠΈΠ»ΠΈΠ·Π°ΡΠΈΠΈ ΡΠ°Π±ΠΎΡΠ°ΡΡ ΠΏΠΎ ΠΏΡΠΈΠ½ΡΠΈΠΏΡ ΡΡΡΠΏΠ΅Π½ΡΠ°ΡΠΎΠ³ΠΎ ΡΠ΅Π³ΡΠ»ΠΈΡΠΎΠ²Π°Π½ΠΈΡ Π½Π°ΠΏΡΡΠΆΠ΅Π½ΠΈΡ ΠΏΠΎΡΡΠ΅Π΄ΡΡΠ²ΠΎΠΌ Π°Π²ΡΠΎΠΌΠ°ΡΠΈΡΠ΅ΡΠΊΠΎΠΉ ΠΊΠΎΠΌΠΌΡΡΠ°ΡΠΈΠΈ ΡΡΠ°ΡΡΠΊΠΎΠ² Π²ΡΠΎΡΠΈΡΠ½ΠΎΠΉ ΠΎΠ±ΠΌΠΎΡΠΊΠΈ ΡΡΠ°Π½ΡΡΠΎΡΠΌΠ°ΡΠΎΡΠ°, ΠΊΠΎΡΠΎΡΠ°Ρ ΠΎΡΡΡΠ΅ΡΡΠ²Π»ΡΠ΅ΡΡΡ ΡΠΈΠ»ΠΎΠ²ΡΠΌΠΈ ΡΠ»Π΅ΠΊΡΡΠΎΠ½Π½ΡΠΌΠΈ ΠΊΠ»ΡΡΠ°ΠΌΠΈ, ΡΠΏΡΠ°Π²Π»ΡΠ΅ΠΌΡΠΌΠΈ ΠΏΡΠΎΡΠ΅ΡΡΠΎΡΠ½ΡΠΌ Π±Π»ΠΎΠΊΠΎΠΌ.

ΠΡΡΡΡΡΡΠ²ΠΈΠ΅ ΠΎΡΠΊΡΡΡΠΎΠΉ ΠΊΠΎΠΌΠΌΡΡΠ°ΡΠΈΠΈ ΠΈΡΠΊΠ»ΡΡΠ°Π΅Ρ Π²ΠΎΠ·Π½ΠΈΠΊΠ½ΠΎΠ²Π΅Π½ΠΈΠ΅ ΠΈΡΠΊΡ ΠΈ ΠΎΠΊΠΈΡΠ»Π΅Π½ΠΈΠ΅ ΡΠΎΠΊΠΎΠΏΡΠΎΠ²ΠΎΠ΄ΡΡΠΈΡ ΠΊΠΎΠ½ΡΠ°ΠΊΡΠΎΠ² ΡΡ Π΅ΠΌΡ ΡΡΠ°Π±ΠΈΠ»ΠΈΠ·Π°ΡΠΎΡΠ° ΠΏΡΠΈ ΠΈΠ·Π±ΡΡΠΎΡΠ½ΠΎΠΌ ΡΠΎΠΊΠ΅ Π½Π° Π²Ρ ΠΎΠ΄Π΅. ΠΡΠΎΠΌΠ΅ ΡΠΎΠ³ΠΎ, ΠΎΠ±ΠΎΡΡΠ΄ΠΎΠ²Π°Π½ΠΈΠ΅ ΡΡΠΎΠ³ΠΎ ΠΊΠ»Π°ΡΡΠ° ΠΎΠ±Π΅ΡΠΏΠ΅ΡΠΈΠ²Π°Π΅Ρ ΠΌΠ°Π»ΡΡ ΠΈΠ½Π΅ΡΡΠΈΠΎΠ½Π½ΠΎΡΡΡ ΡΡΠ°Π±Π°ΡΡΠ²Π°Π½ΠΈΡ, ΠΎΡΠ»ΠΈΡΠ°Π΅ΡΡΡ Π²ΡΡΠΎΠΊΠΎΠΉ ΠΊΠΎΠ½ΡΡΡΡΠΊΡΠΈΠ²Π½ΠΎΠΉ Π½Π°Π΄ΡΠΆΠ½ΠΎΡΡΡΡ ΠΈ ΠΏΠΎΠ»Π½ΠΎΡΡΡΡ Π±Π΅ΡΡΡΠΌΠ½ΠΎΠΉ ΡΠ°Π±ΠΎΡΠΎΠΉ.
ΠΠΎΠΆΠ½ΠΎ ΡΠΎΠ±ΡΠ°ΡΡ ΡΠ»Π΅ΠΊΡΡΠΎΠ½Π½ΡΠΉ ΡΡΠ°Π±ΠΈΠ»ΠΈΠ·Π°ΡΠΎΡ Π½Π°ΠΏΡΡΠΆΠ΅Π½ΠΈΡ 220Π ΡΠ²ΠΎΠΈΠΌΠΈ ΡΡΠΊΠ°ΠΌΠΈ. Π‘ΡΠΎΠΈΠΌΠΎΡΡΡ ΡΠ°ΠΊΠΎΠ΅ ΡΡΡΡΠΎΠΉΡΡΠ²ΠΎ Π±ΡΠ΄Π΅Ρ ΠΈΠΌΠ΅ΡΡ Π³ΠΎΡΠ°Π·Π΄ΠΎ ΠΌΠ΅Π½ΡΡΡΡ, ΡΠ΅ΠΌ ΠΏΡΠΎΠΈΠ·Π²Π΅Π΄ΡΠ½Π½ΠΎΠ΅ Π½Π° Π·Π°Π²ΠΎΠ΄Π΅, ΠΎΠ±Π΅ΡΠΏΠ΅ΡΠΈΠ²Π°Ρ ΠΏΡΠΎΡΡΠΎΡΡ Π² ΠΎΠ±ΡΠ»ΡΠΆΠΈΠ²Π°Π½ΠΈΠΈ. ΠΡΠ½ΠΎΠ²Π½ΡΠΌ Π½Π΅Π΄ΠΎΡΡΠ°ΡΠΊΠΎΠΌ ΡΠ°ΠΌΠΎΠ΄Π΅Π»ΡΠ½ΡΡ ΡΠ΅ΡΠ΅Π½ΠΈΠΉ ΡΠ²Π»ΡΠ΅ΡΡΡ ΠΈΡ Π½ΠΈΠ·ΠΊΠ°Ρ Π½Π°Π΄ΡΠΆΠ½ΠΎΡΡΡ.

ΠΠ½Π²Π΅ΡΡΠΎΡΠ½ΡΠ΅Β ΡΡΠ°Π±ΠΈΠ»ΠΈΠ·ΠΈΡΡΡΡΠΈΠ΅ ΡΡΡΡΠΎΠΉΡΡΠ²Π°
ΠΡΡ Π±ΠΎΠ»Π΅Π΅ ΠΏΠΎΠΏΡΠ»ΡΡΠ½ΡΠΌΠΈ ΡΡΠ°Π½ΠΎΠ²ΡΡΡΡ ΡΡΡΡΠΎΠΉΡΡΠ²Π° ΡΡΠ°Π±ΠΈΠ»ΠΈΠ·Π°ΡΠΈΠΈ, ΡΠ°Π±ΠΎΡΠ°ΡΡΠΈΠ΅ ΠΏΠΎ ΠΏΡΠΈΠ½ΡΠΈΠΏΡ Π΄Π²ΠΎΠΉΠ½ΠΎΠ³ΠΎ ΠΏΡΠ΅ΠΎΠ±ΡΠ°Π·ΠΎΠ²Π°Π½ΠΈΡ Π½Π°ΠΏΡΡΠΆΠ΅Π½ΠΈΡ. ΠΠ½ΠΈ Π½Π΅ ΠΈΠΌΠ΅ΡΡ ΠΏΠΎΠ΄Π²ΠΈΠΆΠ½ΡΡ ΡΠ»Π΅ΠΌΠ΅Π½ΡΠΎΠ² ΠΈ ΠΎΠ±Π΅ΡΠΏΠ΅ΡΠΈΠ²Π°ΡΡ ΠΊΡΠ΄Π° Π±ΠΎΠ»Π΅Π΅ Π²ΡΡΠΎΠΊΠΎΠ΅ ΠΊΠ°ΡΠ΅ΡΡΠ²ΠΎ Π²ΡΡΠ°Π²Π½ΠΈΠ²Π°Π½ΠΈΡ ΡΠΎΠΊΠ°, ΡΠ΅ΠΌ ΠΊΠ»Π°ΡΡΠΈΡΠ΅ΡΠΊΠΈΠ΅ ΡΠ΅ΡΠ²ΠΎΠΏΡΠΈΠ²ΠΎΠ΄Π½ΡΠ΅, ΡΠ΅Π»Π΅ΠΉΠ½ΡΠ΅ ΠΈ ΡΠ»Π΅ΠΊΡΡΠΎΠ½Π½ΡΠ΅.

Π‘Ρ Π΅ΠΌΠ° ΠΈΠ½Π²Π΅ΡΡΠΎΡΠ½ΠΎΠ³ΠΎ ΡΡΠ°Π±ΠΈΠ»ΠΈΠ·Π°ΡΠΎΡΠ° Π½Π°ΠΏΡΡΠΆΠ΅Π½ΠΈΡ 220Π Π²ΠΊΠ»ΡΡΠ°Π΅Ρ:
- ΠΡ ΠΎΠ΄Π½ΠΎΠΉ ΡΠ°ΡΡΠΎΡΠ½ΡΠΉ ΡΠΈΠ»ΡΡΡ;
- ΠΡΠΏΡΡΠΌΠΈΡΠ΅Π»Ρ Π½Π°ΠΏΡΡΠΆΠ΅Π½ΠΈΡ;
- ΠΠΎΡΡΠ΅ΠΊΡΠΎΡ ΠΊΠΎΡΡΡΠΈΡΠΈΠ΅Π½ΡΠ° ΠΌΠΎΡΠ½ΠΎΡΡΠΈ;
- ΠΠ°ΠΊΠΎΠΏΠΈΡΠ΅Π»ΡΠ½ΡΠΉ ΠΊΠΎΠ½Π΄Π΅Π½ΡΠ°ΡΠΎΡ;
- ΠΡΠ΅ΠΎΠ±ΡΠ°Π·ΠΎΠ²Π°ΡΠ΅Π»Ρ ΠΏΠΎΡΡΠΎΡΠ½Π½ΠΎΠ³ΠΎ Π½Π°ΠΏΡΡΠΆΠ΅Π½ΠΈΡ Π² ΠΏΠ΅ΡΠ΅ΠΌΠ΅Π½Π½ΠΎΠ΅ (ΠΈΠ½Π²Π΅ΡΡΠΎΡ) Ρ ΡΡΠ΅Π±ΡΠ΅ΠΌΡΠΌΠΈ Π½Π° Π²ΡΡ ΠΎΠ΄Π΅ ΡΡΡΡΠΎΠΉΡΡΠ²Π° Ρ Π°ΡΠ°ΠΊΡΠ΅ΡΠΈΡΡΠΈΠΊΠ°ΠΌΠΈ.
- ΠΠΈΠΊΡΠΎΠΊΠΎΠ½ΡΡΠΎΠ»Π»Π΅Ρ.
ΠΡ ΠΎΠ΄Π½ΠΎΠΉ ΡΠΎΠΊ ΠΏΡΠΎΡ ΠΎΠ΄ΠΈΡ ΡΠ°ΡΡΠΎΡΠ½ΡΡ ΡΠΈΠ»ΡΡΡΠ°ΡΠΈΡ, ΠΏΠΎΡΠ»Π΅ ΡΠ΅Π³ΠΎ Π²ΡΠΏΡΡΠΌΠΈΡΠ΅Π»Ρ ΠΏΡΠ΅Π²ΡΠ°ΡΠ°Π΅Ρ Π΅Π³ΠΎ Π² ΠΏΠΎΡΡΠΎΡΠ½Π½ΡΠΉ Ρ ΠΏΡΠ°Π²ΠΈΠ»ΡΠ½ΠΎΠΉ ΡΠΈΠ½ΡΡΠΎΠΈΠ΄ΠΎΠΉ. Π ΡΠ΅Π·ΡΠ»ΡΡΠ°ΡΠ΅ Π·Π½Π°ΡΠΈΡΠ΅Π»ΡΠ½ΠΎ Π²ΠΎΠ·ΡΠ°ΡΡΠ°Π΅Ρ ΠΊΠΎΡΡΡΠΈΡΠΈΠ΅Π½Ρ ΠΌΠΎΡΠ½ΠΎΡΡΠΈ. ΠΠΎΡΡΠΎΡΠ½Π½ΠΎΠ΅ Π½Π°ΠΏΡΡΠΆΠ΅Π½ΠΈΠ΅ Π·Π°ΡΡΠΆΠ°Π΅Ρ ΠΊΠΎΠ½Π΄Π΅Π½ΡΠ°ΡΠΎΡΡ, Ρ ΠΊΠΎΡΠΎΡΡΡ ΡΠΎΠΊ ΠΏΠΎΡΡΡΠΏΠ°Π΅Ρ Π½Π° ΠΈΠ½Π²Π΅ΡΡΠΎΡ, Π³Π΄Π΅ Π²ΡΡΠ°Π²Π½ΠΈΠ²Π°ΡΡΡΡ Π΅Π³ΠΎ ΡΠ°ΡΡΠΎΡΠ° ΠΈ Π½Π°ΠΏΡΡΠΆΠ΅Π½ΠΈΠ΅ Π΄ΠΎ ΡΡΠ΅Π±ΡΠ΅ΠΌΡΡ 50 ΠΡ ΠΈ 220 Π ΡΠΎΠΎΡΠ²Π΅ΡΡΡΠ²Π΅Π½Π½ΠΎ.
ΠΠ½Π²Π΅ΡΡΠΎΡΠ½ΡΠ΅ ΡΡΡΡΠΎΠΉΡΡΠ²Π° ΡΡΠ°Π±ΠΈΠ»ΠΈΠ·Π°ΡΠΈΠΈ ΠΎΠ±Π΅ΡΠΏΠ΅ΡΠΈΠ²Π°ΡΡ ΠΠΠ Π²ΡΡΠ΅ 90% ΠΈ ΠΏΡΠ°ΠΊΡΠΈΡΠ΅ΡΠΊΠΈ Π½ΡΠ»Π΅Π²ΡΡ ΠΈΠ½Π΅ΡΡΠΈΠΎΠ½Π½ΠΎΡΡΡ, ΠΏΠΎΠ΄Π΄Π΅ΡΠΆΠΈΠ²Π°Ρ ΡΠΈΡΠΎΠΊΠΈΠΉ ΡΠΏΠ΅ΠΊΡΡ Π²Ρ ΠΎΠ΄Π½ΡΡ ΠΏΠ°ΡΠ°ΠΌΠ΅ΡΡΠΎΠ² ΡΠΎΠΊΠ°.

Π‘Ρ Π΅ΠΌΠ° ΠΏΠΎΠ΄ΠΊΠ»ΡΡΠ΅Π½ΠΈΡ ΡΡΠ°Π±ΠΈΠ»ΠΈΠ·Π°ΡΠΎΡΠ° Π½Π°ΠΏΡΡΠΆΠ΅Π½ΠΈΡ Π½Π΅ ΠΏΡΠ΅Π΄ΡΡΠ°Π²Π»ΡΠ΅Ρ ΠΎΡΠΎΠ±ΠΎΠΉ ΡΠ»ΠΎΠΆΠ½ΠΎΡΡΠΈ. ΠΡΠ΅Π½Ρ Π²Π°ΠΆΠ½ΠΎ ΠΏΡΠΈ ΡΡΠΎΠΌ Π³ΡΠ°ΠΌΠΎΡΠ½ΠΎ Π²ΡΠ±ΡΠ°ΡΡ ΡΠ΅ΡΠ΅Π½ΠΈΠ΅ ΠΊΠ°Π±Π΅Π»Ρ:
- Π§Π΅ΠΌ Π²ΡΡΠ΅ ΠΌΠΎΡΠ½ΠΎΡΡΡ ΡΡΡΡΠΎΠΉΡΡΠ²Π°, ΡΠ΅ΠΌ Π±ΠΎΠ»ΡΡΠ΅ΠΉ Π΄ΠΎΠ»ΠΆΠ½Π° Π±ΡΡΡ ΠΏΠ»ΠΎΡΠ°Π΄Ρ ΡΠ΅ΡΠ΅Π½ΠΈΡ;
- ΠΡΠΈ Π½ΠΈΠ·ΠΊΠΎΠΌ ΡΡΠΎΠ²Π½Π΅ Π²Ρ ΠΎΠ΄Π½ΠΎΠ³ΠΎ Π½Π°ΠΏΡΡΠΆΠ΅Π½ΠΈΡ ΡΠΈΠ»Π° ΡΠΎΠΊΠ° Π±ΡΠ΄Π΅Ρ Π±ΠΎΠ»ΡΡΠΎΠΉ, ΠΏΠΎΡΡΠΎΠΌΡ Π΄Π»Ρ ΡΠ΅ΡΠ΅ΠΉ Ρ ΠΏΡΠ΅ΠΎΠ±Π»Π°Π΄Π°ΡΡΠΈΠΌΠΈ ΠΏΡΠΎΡΠ΅Π΄Π°Π½ΠΈΡΠΌΠΈ Π½Π°ΠΏΡΡΠΆΠ΅Π½ΠΈΡ ΡΠ»Π΅Π΄ΡΠ΅Ρ Π²ΡΠ±ΠΈΡΠ°ΡΡ ΡΠ΅ΡΠ΅Π½ΠΈΠ΅ ΠΊΠ°Π±Π΅Π»Ρ Ρ Π·Π°ΠΏΠ°ΡΠΎΠΌ.
Π Π³Π»Π°Π²Π½ΠΎΠ΅: ΠΏΡΠΈ ΠΏΠΎΠ΄ΠΊΠ»ΡΡΠ΅Π½ΠΈΠΈ ΡΡΠ°Π±ΠΈΠ»ΠΈΠ·Π°ΡΠΎΡΠ° Π»ΡΠ±ΠΎΠ³ΠΎ ΡΠΈΠΏΠ° ΡΡΠ΅Π±ΡΠ΅ΡΡΡ Π½Π΅ΡΠΊΠΎΡΠ½ΠΈΡΠ΅Π»ΡΠ½ΠΎ ΡΠΎΠ±Π»ΡΠ΄Π°ΡΡ ΠΏΡΠ°Π²ΠΈΠ»Π° ΡΠ»Π΅ΠΊΡΡΠΎΠ±Π΅Π·ΠΎΠΏΠ°ΡΠ½ΠΎΡΡΠΈ ΠΈ ΡΠ΅ΠΊΠΎΠΌΠ΅Π½Π΄Π°ΡΠΈΠΈ ΠΏΡΠΎΠΈΠ·Π²ΠΎΠ΄ΠΈΡΠ΅Π»Ρ, ΡΠΊΠ°Π·Π°Π½Π½ΡΠ΅ Π² ΠΏΠ°ΡΠΏΠΎΡΡΠ΅ ΡΡΡΡΠΎΠΉΡΡΠ²Π°.
voltobzor.ru
Π Π΅Π»Π΅ΠΉΠ½ΡΠΉ ΡΡΠ°Π±ΠΈΠ»ΠΈΠ·Π°ΡΠΎΡ ΡΠΎ ΡΡΠ΅Π΄Π½Π΅ΠΊΠ²Π°Π΄ΡΠ°ΡΠΈΡΠ½ΡΠΌ Π²ΠΎΠ»ΡΡΠΌΠ΅ΡΡΠΎΠΌ.
Π Π°Π΄ΠΈΠΎΠΠΎΡ >Π‘Ρ Π΅ΠΌΡ >ΠΠΈΡΠ°Π½ΠΈΠ΅ >ΠΡΠ΅ΠΎΠ±ΡΠ°Π·ΠΎΠ²Π°ΡΠ΅Π»ΠΈ ΠΈ UPS >Π Π΅Π»Π΅ΠΉΠ½ΡΠΉ ΡΡΠ°Π±ΠΈΠ»ΠΈΠ·Π°ΡΠΎΡ ΡΠΎ ΡΡΠ΅Π΄Π½Π΅ΠΊΠ²Π°Π΄ΡΠ°ΡΠΈΡΠ½ΡΠΌ Π²ΠΎΠ»ΡΡΠΌΠ΅ΡΡΠΎΠΌ.
ΠΠ΅ΡΠΌΠΎΡΡΡ Π½Π° ΡΠΎ ΡΡΠΎ Π½Π° Π΄Π²ΠΎΡΠ΅ 21 Π²Π΅ΠΊ Π΅ΡΡΡ Π΅ΡΠ΅ ΠΌΠ΅ΡΡΠ°, Π³Π΄Π΅ Π½Π°ΠΏΡΡΠΆΠ΅Π½ΠΈΠ΅ ΠΈΠ·ΠΌΠ΅Π½ΡΠ΅ΡΡΡ Π² ΡΠΈΡΠΎΠΊΠΈΡ
ΠΏΡΠ΅Π΄Π΅Π»Π°Ρ
Π² Π·Π°Π²ΠΈΡΠΈΠΌΠΎΡΡΠΈ ΠΎΡ Π²ΡΠ΅ΠΌΠ΅Π½ΠΈ ΡΡΡΠΎΠΊ ΠΈ ΠΏΠΎΠ΄ΠΊΠ»ΡΡΠ΅Π½Π½ΠΎΠΉ Π½Π°Π³ΡΡΠ·ΠΊΠΈ. ΠΠΎΡ Π΄Π»Ρ ΡΠ°ΠΊΠΈΡ
ΠΌΠ΅ΡΡ ΠΈ ΠΏΡΠ΅Π΄Π½Π°Π·Π½Π°ΡΠ΅Π½ ΡΡΠΎΡ ΡΡΠ°Π±ΠΈΠ»ΠΈΠ·Π°ΡΠΎΡ.
ΠΡΠΈΠ½ΡΠΈΠΏ Π΄Π΅ΠΉΡΡΠ²ΠΈΡ ΡΠ΅Π»Π΅ΠΉΠ½ΠΎΠ³ΠΎ ΡΡΠ°Π±ΠΈΠ»ΠΈΠ·Π°ΡΠΎΡΠ° ΠΎΡΠ½ΠΎΠ²Π°Π½ Π½Π° Π΄ΠΎΠ±Π°Π²Π»Π΅Π½ΠΈΠΈ Ρ ΠΏΠΎΠΌΠΎΡΡΡ ΡΡΠ°Π½ΡΡΠΎΡΠΌΠ°ΡΠΎΡΠ° (Π°Π²ΡΠΎΡΡΠ°Π½ΡΡΠΎΡΠΌΠ°ΡΠΎΡΠ°) Π΄ΠΎΠΏΠΎΠ»Π½ΠΈΡΠ΅Π»ΡΠ½ΠΎΠ³ΠΎ Π½Π°ΠΏΡΡΠΆΠ΅Π½ΠΈΡ Π½Π° Π²ΡΡ
ΠΎΠ΄. ΠΡΠΈ ΡΠ»ΠΈΡΠΊΠΎΠΌ Π²ΡΡΠΎΠΊΠΎΠΌ Π½Π°ΠΏΡΡΠΆΠ΅Π½ΠΈΠΈ Π½Π΅ΠΎΠ±Ρ
ΠΎΠ΄ΠΈΠΌΠΎ Π½Π°ΠΎΠ±ΠΎΡΠΎΡ ΡΠ±ΡΠ°ΡΡ ΠΈΠ·Π»ΠΈΡΠΊΠΈ. Π‘ΡΠ°Π±ΠΈΠ»ΠΈΠ·Π°ΡΠΎΡ ΠΌΠΎΠΆΠ΅Ρ Π±ΡΡΡ ΡΠ΅Π°Π»ΠΈΠ·ΠΎΠ²Π°Π½ Π² Π²ΠΈΠ΄Π΅ Π°Π²ΡΠΎΡΡΠ°Π½ΡΡΠΎΡΠΌΠ°ΡΠΎΡΠ° Ρ ΠΎΠ΄Π½ΠΈΠΌ Π²ΡΡ
ΠΎΠ΄ΠΎΠΌ ΠΈ Π½Π΅ΡΠΊΠΎΠ»ΡΠΊΠΈΠΌΠΈ Π²Ρ
ΠΎΠ΄Π°ΠΌΠΈ. Π Π·Π°Π²ΠΈΡΠΈΠΌΠΎΡΡΠΈ ΠΎΡ Π²Π΅Π»ΠΈΡΠΈΠ½Ρ Π²Ρ
ΠΎΠ΄Π½ΠΎΠ³ΠΎ Π½Π°ΠΏΡΡΠΆΠ΅Π½ΠΈΡ Ρ ΠΏΠΎΠΌΠΎΡΡΡ ΡΠ΅Π»Π΅ ΠΏΡΠΎΠΈΡΡ
ΠΎΠ΄ΠΈΡ ΠΏΠ΅ΡΠ΅ΠΊΠ»ΡΡΠ΅Π½ΠΈΠ΅ Π²Ρ
ΠΎΠ΄Π½ΠΎΠ³ΠΎ Π½Π°ΠΏΡΡΠΆΠ΅Π½ΠΈΡ ΠΌΠ΅ΠΆΠ΄Ρ Π²Ρ
ΠΎΠ΄Π°ΠΌΠΈ Π°Π²ΡΠΎΡΡΠ°Π½ΡΡΠΎΡΠΌΠ°ΡΠΎΡΠ°.
Π‘Ρ
Π΅ΠΌΠ°, Π½Π° ΠΎΡΠ½ΠΎΠ²Π°Π½ΠΈΠΈ ΠΊΠΎΡΠΎΡΠΎΠΉ ΡΠ΅ΡΠ΅Π½ΠΎ Π±ΡΠ»ΠΎ ΡΠ°Π·ΡΠ°Π±Π°ΡΡΠ²Π°ΡΡ ΡΡΡΡΠΎΠΉΡΡΠ²ΠΎ, ΡΠΎΠ΄Π΅ΡΠΆΠ°Π»Π° ΠΊΠΎΠΌΠΏΠ°ΡΠ°ΡΠΎΡΡ Π΄Π»Ρ ΠΏΡΠΈΠ½ΡΡΠΈΡ ΡΠ΅ΡΠ΅Π½ΠΈΡ ΠΎ Π²ΠΊΠ»ΡΡΠ΅Π½ΠΈΠΈ ΡΠ΅Π»Π΅. ΠΠΎ Π΄Π»Ρ ΡΠ²Π΅Π»ΠΈΡΠ΅Π½ΠΈΡ ΡΠ΅ΡΠ²ΠΈΡΠ½ΡΡ
Π²ΠΎΠ·ΠΌΠΎΠΆΠ½ΠΎΡΡΠ΅ΠΉ ΡΡΡΡΠΎΠΉΡΡΠ²ΠΎ Π±ΡΠ»ΠΎ ΡΠ΅ΡΠ΅Π½ΠΎ ΡΠΎΠ·Π΄Π°Π²Π°ΡΡ Ρ ΠΈΡΠΏΠΎΠ»ΡΠ·ΠΎΠ²Π°Π½ΠΈΠ΅ΠΌ ΠΌΠΈΠΊΡΠΎΠΊΠΎΠ½ΡΡΠΎΠ»Π»Π΅ΡΠ°. ΠΠ°ΠΈΠ±ΠΎΠ»Π΅Π΅ ΠΌΠ°ΡΡΠΎΠ²ΠΎ ΠΈΡΠΏΠΎΠ»ΡΠ·ΡΠ΅ΠΌΡΠΌΠΈ ΠΊΠΎΠ½ΡΡΠΎΠ»Π»Π΅ΡΠ°ΠΌΠΈ Π½Π° ΠΏΠΎΡΡΡΠΎΠ²Π΅ΡΡΠΊΠΎΠΌ ΠΏΡΠΎΡΡΡΠ°Π½ΡΡΠ²Π΅ ΠΌΠΎΠΆΠ½ΠΎ ΡΡΠΈΡΠ°ΡΡ ΠΊΠΎΠ½ΡΡΠΎΠ»Π»Π΅ΡΡ Atmel. ΠΠ· Π½ΠΈΡ
Π±ΡΠ» Π²ΡΠ±ΡΠ°Π½ Π½Π°ΠΈΠ±ΠΎΠ»Π΅Π΅ ΡΠ°ΡΠΏΡΠΎΡΡΡΠ°Π½Π΅Π½Π½ΡΠΉ atmega8.
Π‘ ΠΏΠΎΠΌΠΎΡΡΡ Π²ΡΡΡΠΎΠ΅Π½Π½ΠΎΠ³ΠΎ ΠΠ¦Π ΠΎΠ½ ΠΈΠ·ΠΌΠ΅ΡΡΠ΅Ρ Π²Ρ
ΠΎΠ΄Π½ΠΎΠ΅ Π½Π°ΠΏΡΡΠΆΠ΅Π½ΠΈΠ΅ ΠΈ ΠΏΡΠΈΠ½ΠΈΠΌΠ°Π΅Ρ ΡΠ΅ΡΠ΅Π½ΠΈΠ΅ ΠΎ Π²ΠΊΠ»ΡΡΠ΅Π½ΠΈΠΈ Π½Π΅ΠΎΠ±Ρ
ΠΎΠ΄ΠΈΠΌΠΎΠ³ΠΎ ΡΠ΅Π»Π΅. ΠΠ° ΠΎΡΠ½ΠΎΠ²Ρ Π±ΡΠ» Π²Π·ΡΡ ΠΏΡΠΎΠ΅ΠΊΡ Π²ΠΎΠ»ΡΡΠΌΠ΅ΡΡΠ° ΡΡΠ΅Π΄Π½Π΅ΠΊΠ²Π°Π΄ΡΠ°ΡΠΈΡΠ½ΡΡ
Π·Π½Π°ΡΠ΅Π½ΠΈΠΉ ΠΏΠΎ ΡΡΡΠ»ΠΊΠ΅ https://arv.radioliga.com/component/option,com_remository/Itemid,27/func,fileinfo/id,85/ . Π‘Ρ
Π΅ΠΌΡ ΠΏΡΠΈΡΠ»ΠΎΡΡ ΠΈΠ·ΡΡΠ΄Π½ΠΎ Π΄ΠΎΡΠ°Π±ΠΎΡΠ°ΡΡ.
ΠΠΎ-ΠΏΠ΅ΡΠ²ΡΡ
, Π΄Π»Ρ ΠΎΠ±Π΅ΡΠΏΠ΅ΡΠ΅Π½ΠΈΡ Π±Π΅Π·ΠΎΠΏΠ°ΡΠ½ΠΎΡΡΠΈ ΡΡΡΡΠΎΠΉΡΡΠ²Π° ΠΈΠ·ΠΌΠ΅ΡΡΠ΅ΠΌΠΎΠ΅ Π½Π°ΠΏΡΡΠΆΠ΅Π½ΠΈΠ΅ Π΄ΠΎΠ»ΠΆΠ½ΠΎ ΠΏΠΎΠ΄Π°Π²Π°ΡΡΡΡ Π½Π° Π²Ρ
ΠΎΠ΄ ΡΡΡΡΠΎΠΉΡΡΠ²Π° Ρ ΠΏΠΎΠΌΠΎΡΡΡ ΡΡΠ°Π½ΡΡΠΎΡΠΌΠ°ΡΠΎΡΠ°. ΠΠ»Ρ ΡΠΎΡΠ½ΠΎΠ³ΠΎ ΠΈΠ·ΠΌΠ΅ΡΠ΅Π½ΠΈΡ Π½Π°ΠΏΡΡΠΆΠ΅Π½ΠΈΡ ΠΏΠΎΡΠ»Π΅ ΡΡΠ°Π½ΡΡΠΎΡΠΌΠ°ΡΠΎΡΠ° Π½Π΅ Π³ΠΎΠ΄ΠΈΡΡΡ ΠΎΠ±ΡΡΠ½ΡΠΉ Π΄ΠΈΠΎΠ΄Π½ΡΠΉ ΠΌΠΎΡΡΠΈΠΊ ΠΈΠ·-Π·Π° ΠΏΠ°Π΄Π΅Π½ΠΈΡ Π² 0,6 Π²ΠΎΠ»ΡΡΠ° Π½Π° ΠΊΠ°ΠΆΠ΄ΠΎΠΌ Π΄ΠΈΠΎΠ΄Π΅. ΠΠΎΡΡΠΎΠΌΡ Π΄ΠΎΠ»ΠΆΠ΅Π½ Π±ΡΠ» Π±ΡΡΡ ΠΈΡΠΏΠΎΠ»ΡΠ·ΠΎΠ²Π°Π½ Π²ΡΠΏΡΡΠΌΠΈΡΠ΅Π»Ρ Π±Π΅Π· ΠΎΡΠΈΠ±ΠΊΠΈ.
ΠΠΎ-Π²ΡΠΎΡΡΡ
, Π½Π΅ΠΎΠ±Ρ
ΠΎΠ΄ΠΈΠΌΠΎ Π±ΡΠ»ΠΎ Π΄ΠΎΡΠ°Π±ΠΎΡΠ°ΡΡ ΡΡ
Π΅ΠΌΡ Π½Π° ΠΏΡΠ΅Π΄ΠΌΠ΅Ρ Π΄ΠΎΠΏΠΎΠ»Π½ΠΈΡΠ΅Π»ΡΠ½ΡΡ
Π²ΡΡ
ΠΎΠ΄ΠΎΠ² Π΄Π»Ρ ΡΠΏΡΠ°Π²Π»Π΅Π½ΠΈΡ ΡΠ΅Π»Π΅.
Π Π½Π°ΠΊΠΎΠ½Π΅Ρ, Π²-ΡΡΠ΅ΡΡΠΈΡ
, Π½Π΅ΠΎΠ±Ρ
ΠΎΠ΄ΠΈΠΌΠΎ Π±ΡΠ»ΠΎ ΡΠ°Π·ΡΠ°Π±ΠΎΡΠ°ΡΡ Π·Π°Π½ΠΎΠ²ΠΎ ΠΏΡΠΎΠ³ΡΠ°ΠΌΠΌΡ ΠΈΠ·ΠΌΠ΅ΡΠ΅Π½ΠΈΡ Π½Π°ΠΏΡΡΠΆΠ΅Π½ΠΈΡ (Π² ΠΈΡΡ
ΠΎΠ΄Π½ΠΎΠΌ ΠΏΡΠΎΠ΅ΠΊΡΠ΅ ΠΎΡΡΡΡΡΡΠ²ΡΡΡ ΠΈΡΡ
ΠΎΠ΄Π½ΠΈΠΊΠΈ) ΠΈ ΠΏΡΠΈΠ½ΡΡΠΈΡ ΡΠ΅ΡΠ΅Π½ΠΈΡ ΠΎ Π²ΠΊΠ»ΡΡΠ΅Π½ΠΈΠΈ ΡΠΎΠ³ΠΎ ΠΈΠ»ΠΈ ΠΈΠ½ΠΎΠ³ΠΎ ΡΠ΅Π»Π΅.
ΠΠ΅ΡΠ²ΠΎΠ½Π°ΡΠ°Π»ΡΠ½ΠΎ ΡΡ
Π΅ΠΌΠ° Π±ΡΠ»Π° ΡΠΎΡΡΠ°Π²Π»Π΅Π½Π° Π² ΡΠΈΠΌΡΠ»ΡΡΠΎΡΠ΅ Π΄Π»Ρ ΠΏΡΠΎΠ²Π΅ΡΠΊΠΈ ΡΠ°Π±ΠΎΡΠΎΡΠΏΠΎΡΠΎΠ±Π½ΠΎΡΡΠΈ ΠΈΠ΄Π΅ΠΈ:
ΠΠΏΠΈΡΠ°Π½ΠΈΠ΅ ΡΡ
Π΅ΠΌΡ
ΠΠ·ΠΌΠ΅ΡΡΠ΅ΠΌΠΎΠ΅ Π½Π°ΠΏΡΡΠΆΠ΅Π½ΠΈΠ΅ ΡΠ΅ΡΠ΅Π· ΡΡΠ°Π½ΡΡΠΎΡΠΌΠ°ΡΠΎΡ TR1 ΠΏΠΎΠ΄Π°Π΅ΡΡΡ Π½Π° Π°ΠΊΡΠΈΠ²Π½ΡΠΉ Π²ΡΠΏΡΡΠΌΠΈΡΠ΅Π»Ρ Π½Π° ΠΎΠΏΠ΅ΡΠ°ΡΠΈΠΎΠ½Π½ΠΎΠΌ ΡΡΠΈΠ»ΠΈΡΠ΅Π»Π΅ LM358 (U2). ΠΠΊΡΠΈΠ²Π½ΡΠΉ Π²ΡΠΏΡΡΠΌΠΈΡΠ΅Π»Ρ ΡΠ°Π±ΠΎΡΠ°Π΅Ρ ΡΠ»Π΅Π΄ΡΡΡΠΈΠΌ ΠΎΠ±ΡΠ°Π·ΠΎΠΌ. ΠΡΠΈ ΠΏΠΎΠ»ΠΎΠΆΠΈΡΠ΅Π»ΡΠ½ΠΎΠΉ Π²ΠΎΠ»Π½Π΅ Π½Π°ΠΏΡΡΠΆΠ΅Π½ΠΈΠ΅ ΠΏΠΎΠ΄Π°Π΅ΡΡΡ Π½Π° Π΄Π΅Π»ΠΈΡΠ΅Π»Ρ, ΡΠΎΡΡΠΎΡΡΠΈΠΉ ΠΈΠ· ΠΏΠΎΡΠ»Π΅Π΄ΠΎΠ²Π°ΡΠ΅Π»ΡΠ½ΠΎΠ³ΠΎ ΡΠΎΠ΅Π΄ΠΈΠ½Π΅Π½ΠΈΡ R1, R2 ΠΈ R3. ΠΠ° ΠΈΠ½Π²Π΅ΡΡΠΈΡΡΡΡΠΈΠΉ Π²Ρ
ΠΎΠ΄ ΠΠ£ ΠΏΠΎΠ΄Π°Π΅ΡΡΡ ΠΏΠΎΠ»ΠΎΠΆΠΈΡΠ΅Π»ΡΠ½ΠΎΠ΅ Π½Π°ΠΏΡΡΠΆΠ΅Π½ΠΈΠ΅. ΠΠ£ Π² Π½Π°ΡΡΡΠ΅Π½ΠΈΠΈ. ΠΡΡ
ΠΎΠ΄ ΠΠ£ Π±Π»ΠΈΠ·ΠΎΠΊ ΠΊ ΡΡΠΎΠ²Π½Ρ Π·Π΅ΠΌΠ»ΠΈ. ΠΡΠΈ ΠΎΡΡΠΈΡΠ°ΡΠ΅Π»ΡΠ½ΠΎΠΉ ΠΏΠΎΠ»ΡΠ²ΠΎΠ»Π½Π΅ Π½Π°ΠΏΡΡΠΆΠ΅Π½ΠΈΡ ΠΠ£ ΡΠ°Π±ΠΎΡΠ°Π΅Ρ ΠΊΠ°ΠΊ ΠΈΠ½Π²Π΅ΡΡΠΈΡΡΡΡΠΈΠΉ ΡΡΠΈΠ»ΠΈΡΠ΅Π»Ρ Ρ ΠΊΠΎΡΡΡΠΈΡΠΈΠ΅Π½ΡΠΎΠΌ ΡΡΠΈΠ»Π΅Π½ΠΈΡ R2/R1. Π‘ΠΎΠΏΡΠΎΡΠΈΠ²Π»Π΅Π½ΠΈΠ΅ R3 Π²ΡΡΡΡΠΏΠ°Π΅Ρ Π² ΠΊΠ°ΡΠ΅ΡΡΠ²Π΅ Π΄ΠΎΠΏΠΎΠ»Π½ΠΈΡΠ΅Π»ΡΠ½ΠΎΠΉ Π½Π°Π³ΡΡΠ·ΠΊΠΈ ΠΠ£. ΠΠ»Ρ ΡΠΈΠΌΠΌΠ΅ΡΡΠΈΡΠ½ΠΎΠ³ΠΎ Π²ΡΠΏΡΡΠΌΠ»Π΅Π½ΠΈΡ ΠΈ ΡΠΎΠ³Π»Π°ΡΠΎΠ²Π°Π½ΠΈΡ Π½Π°ΠΏΡΡΠΆΠ΅Π½ΠΈΡ Ρ Π²Ρ
ΠΎΠ΄Π½ΡΠΌ Π΄ΠΈΠ°ΠΏΠ°Π·ΠΎΠ½ΠΎΠΌ ΠΠ¦Π Π·Π½Π°ΡΠ΅Π½ΠΈΡ ΡΠΎΠΏΡΠΎΡΠΈΠ²Π»Π΅Π½ΠΈΠΉ Π΄ΠΎΠ»ΠΆΠ½Ρ Π±ΡΡΡ ΡΠΎΡΠ½ΠΎ ΠΏΠΎΠ΄ΠΎΠ³Π½Π°Π½Ρ ΠΈ ΠΏΠΎΠ΄ΡΠΈΠ½ΡΡΡΡΡ ΡΠ»Π΅Π΄ΡΡΡΠΈΠΌ ΡΠΎΡΠΌΡΠ»Π°ΠΌ:
R1 = R2*Uout*1024/Uin/2.5
R3 = (R1 + R2)/(R1/R2 — 1)
ΠΠΎΡΠ»Π΅ Π°ΠΊΡΠΈΠ²Π½ΠΎΠ³ΠΎ Π²ΡΠΏΡΡΠΌΠΈΡΠ΅Π»Ρ ΡΠ΅ΡΠ΅Π· ΡΠΈΠ»ΡΡΡ R5-C2, ΡΠ±ΠΈΡΠ°ΡΡΠΈΠΉ Π²ΡΡΠΎΠΊΠΎΡΠ°ΡΡΠΎΡΠ½ΡΠ΅ ΠΏΠΎΠΌΠ΅Ρ
ΠΈ, Π²ΡΠΏΡΡΠΌΠ»Π΅Π½Π½ΠΎΠ΅ Π½Π°ΠΏΡΡΠΆΠ΅Π½ΠΈΠ΅ ΠΏΠΎΠ΄Π°Π΅ΡΡΡ Π½Π° Π²Ρ
ΠΎΠ΄ ΠΠ¦Π PC0 ΠΊΠΎΠ½ΡΡΠΎΠ»Π»Π΅ΡΠ°. ΠΠ½Π°ΡΠ΅Π½ΠΈΠ΅ Π²ΡΠΏΡΡΠΌΠ»Π΅Π½Π½ΠΎΠ³ΠΎ Π½Π°ΠΏΡΡΠΆΠ΅Π½ΠΈΡ ΠΎΡΠΎΠ±ΡΠ°ΠΆΠ°Π΅ΡΡΡ Π½Π° ΡΠ²Π΅ΡΠΎΠ΄ΠΈΠΎΠ΄Π½ΠΎΠΌ ΠΈΠ½Π΄ΠΈΠΊΠ°ΡΠΎΡΠ΅. ΠΠ»Ρ ΡΠΏΡΠ°Π²Π»Π΅Π½ΠΈΡ ΡΠ»ΡΠΆΠ°Ρ 3 ΠΊΠ½ΠΎΠΏΠΊΠΈ. 4 Π²ΡΡ
ΠΎΠ΄Π° ΠΌΠΈΠΊΡΠΎΠΊΠΎΠ½ΡΡΠΎΠ»Π»Π΅ΡΠ° ΠΈΡΠΏΠΎΠ»ΡΠ·ΡΡΡΡΡ Π΄Π»Ρ ΡΠΏΡΠ°Π²Π»Π΅Π½ΠΈΡ ΡΠ΅Π»Π΅. Π’ΡΠΈ ΠΈΠ· Π½ΠΈΡ
ΠΏΠ΅ΡΠ΅ΠΊΠ»ΡΡΠ°ΡΡ Π½Π°ΠΏΡΡΠΆΠ΅Π½ΠΈΠ΅, Π° ΡΠ΅ΡΠ²Π΅ΡΡΠΎΠ΅ ΠΎΡΠΊΠ»ΡΡΠ°Π΅Ρ Π½Π°Π³ΡΡΠ·ΠΊΡ Π² ΡΠ»ΡΡΠ°Π΅ ΠΏΠ΅ΡΠ΅Π½Π°ΠΏΡΡΠΆΠ΅Π½ΠΈΡ ΠΈΠ»ΠΈ ΡΠ»ΠΈΡΠΊΠΎΠΌ Π½ΠΈΠ·ΠΊΠΎΠ³ΠΎ Π½Π°ΠΏΡΡΠΆΠ΅Π½ΠΈΡ.
ΠΠΏΠΈΡΠ°Π½ΠΈΠ΅ ΡΠ°Π±ΠΎΡΡ
ΠΠ°ΠΏΡΡΠΆΠ΅Π½ΠΈΠ΅ Ρ ΡΠΎΡΠ½ΠΎΡΡΡΡ Π΄ΠΎ Π²ΠΎΠ»ΡΡΠ° ΠΎΡΠΎΠ±ΡΠ°ΠΆΠ°Π΅ΡΡΡ Π½Π° ΡΠ²Π΅ΡΠΎΠ΄ΠΈΠΎΠ΄Π½ΠΎΠΌ 3 ΡΠ°Π·ΡΡΠ΄Π½ΠΎΠΌ ΠΈΠ½Π΄ΠΈΠΊΠ°ΡΠΎΡΠ΅. ΠΠ±Π½ΠΎΠ²Π»Π΅Π½ΠΈΠ΅ ΠΏΠΎΠΊΠ°Π·Π°Π½ΠΈΠΉ ΠΏΡΠΎΠΈΠ·Π²ΠΎΠ΄ΠΈΡΡΡ Ρ ΡΠ°ΡΡΠΎΡΠΎΠΉ ΠΏΡΠΈΠ±Π»ΠΈΠ·ΠΈΡΠ΅Π»ΡΠ½ΠΎ 3 ΡΠ°Π·Π° Π² ΡΠ΅ΠΊΡΠ½Π΄Ρ. Π’Π°ΠΊΠΎΠ΅ Π·Π°ΠΌΠ΅Π΄Π»Π΅Π½ΠΈΠ΅ Π²ΡΠΏΠΎΠ»Π½Π΅Π½ΠΎ ΡΠΏΠ΅ΡΠΈΠ°Π»ΡΠ½ΠΎ, ΠΏΠΎΡΠΊΠΎΠ»ΡΠΊΡ ΠΎΠ±Π½ΠΎΠ²Π»Π΅Π½ΠΈΠ΅ ΠΏΠΎΠΊΠ°Π·Π°Π½ΠΈΠΉ ΠΊΠ°ΠΆΠ΄ΡΠΉ ΠΏΠ΅ΡΠΈΠΎΠ΄ ΠΈΠ½ΠΎΠ³Π΄Π° ΠΏΡΠΈΠ²ΠΎΠ΄ΠΈΠ»ΠΎ ΠΊ ΠΌΠ΅Π»ΡΡΠ΅ΡΠ΅Π½ΠΈΡ ΠΏΠΎΡΠ»Π΅Π΄Π½Π΅Π³ΠΎ ΡΠ°Π·ΡΡΠ΄Π°. Π Π½ΠΎΡΠΌΠ°Π»ΡΠ½ΠΎΠΌ ΡΠ΅ΠΆΠΈΠΌΠ΅ Π½Π° ΠΈΠ½Π΄ΠΈΠΊΠ°ΡΠΎΡ Π²ΡΠ²ΠΎΠ΄ΠΈΡΡΡ ΡΡΡΠ΅Π΄Π½Π΅Π½Π½ΠΎΠ΅ ΠΏΠΎ 16 ΠΏΠ΅ΡΠΈΠΎΠ΄Π°ΠΌ ΡΡΠ΅Π΄Π½Π΅ΠΊΠ²Π°Π΄ΡΠ°ΡΠΈΡΠ½ΠΎΠ΅ Π·Π½Π°ΡΠ΅Π½ΠΈΠ΅ Π½Π°ΠΏΡΡΠΆΠ΅Π½ΠΈΡ.
ΠΠΎΡΠ»Π΅ ΠΊΠ°ΠΆΠ΄ΠΎΠ³ΠΎ ΠΏΠ΅ΡΠΈΠΎΠ΄Π° ΠΏΡΠΎΠΈΠ·Π²ΠΎΠ΄ΠΈΡΡΡ ΡΠ°ΡΡΠ΅Ρ Π½Π°ΠΏΡΡΠΆΠ΅Π½ΠΈΡ. ΠΡΠΎ Π½Π°ΠΏΡΡΠΆΠ΅Π½ΠΈΠ΅ ΡΡΠ°Π²Π½ΠΈΠ²Π°Π΅ΡΡΡ Ρ Π·Π°Π΄Π°Π½Π½ΡΠΌΠΈ ΠΏΠΎΡΠΎΠ³Π°ΠΌΠΈ Π²ΠΊΠ»ΡΡΠ΅Π½ΠΈΡ ΡΠ΅Π»Π΅. ΠΠ»Ρ ΠΎΠ±Π΅ΡΠΏΠ΅ΡΠ΅Π½ΠΈΡ Π±ΠΎΠ»Π΅Π΅ ΡΠ΅Π΄ΠΊΠΎΠ³ΠΎ ΠΏΠ΅ΡΠ΅ΠΊΠ»ΡΡΠ΅Π½ΠΈΡ ΡΠ΅Π»Π΅ ΠΏΡΠΈΠΌΠ΅Π½Π΅Π½ ΠΏΡΠΎΠ³ΡΠ°ΠΌΠΌΠ½ΡΠΉ Π³ΠΈΡΡΠ΅ΡΠ΅Π·ΠΈΡ ΠΈ ΡΠΈΠ»ΡΡΡΠ°ΡΠΈΡ. Π€ΠΈΠ»ΡΡΡΠ°ΡΠΈΡ Π·Π°ΠΊΠ»ΡΡΠ°Π΅ΡΡΡ Π² Π·Π°Π΄Π΅ΡΠΆΠΊΠ΅ ΠΏΠ΅ΡΠ΅ΠΊΠ»ΡΡΠ΅Π½ΠΈΡ Π½Π° Π½Π΅ΡΠΊΠΎΠ»ΡΠΊΠΎ ΠΏΠ΅ΡΠΈΠΎΠ΄ΠΎΠ². ΠΡΠ»ΠΈ Π·Π° ΡΡΠΎ Π²ΡΠ΅ΠΌΡ Π½Π°ΠΏΡΡΠΆΠ΅Π½ΠΈΠ΅ ΠΏΡΠΈΡΠ»ΠΎ Π² Π½ΠΎΡΠΌΡ, ΠΏΠ΅ΡΠ΅ΠΊΠ»ΡΡΠ΅Π½ΠΈΡ Π½Π΅ ΠΎΡΡΡΠ΅ΡΡΠ²Π»ΡΠ΅ΡΡΡ. ΠΡΠ΅ΠΌΡ ΡΠΈΠ»ΡΡΡΠ°ΡΠΈΠΈ ΠΎΠΏΠ΅ΡΠ°ΡΠΈΠ²Π½ΠΎ ΠΏΠΎΠ΄ΡΡΡΠ°ΠΈΠ²Π°Π΅ΡΡΡ ΠΏΡΠΎΠ³ΡΠ°ΠΌΠΌΠ½ΠΎ.
ΠΡΠ»ΠΈ Π²Ρ
ΠΎΠ΄Π½ΠΎΠ΅ Π½Π°ΠΏΡΡΠΆΠ΅Π½ΠΈΠ΅ ΠΏΡΠ΅Π²ΡΡΠ°Π΅Ρ Π·Π°Π΄Π°Π½Π½ΡΠΉ Π²Π΅ΡΡ
Π½ΠΈΠΉ ΠΏΠΎΡΠΎΠ³ ΠΈΠ»ΠΈ ΠΏΠ°Π΄Π°Π΅Ρ Π΄ΠΎ Π½ΠΈΠΆΠ½Π΅Π³ΠΎ ΠΏΠΎΡΠΎΠ³Π°, ΠΎΡΠΊΠ»ΡΡΠ°Π΅ΡΡΡ Π³Π»Π°Π²Π½ΠΎΠ΅ ΡΠ΅Π»Π΅ ΠΈ Π½Π°Π³ΡΡΠ·ΠΊΠ° ΠΎΠ±Π΅ΡΡΠΎΡΠΈΠ²Π°Π΅ΡΡΡ. ΠΠ΅ΡΡ
Π½ΠΈΠΉ ΠΈ Π½ΠΈΠΆΠ½ΠΈΠΉ ΠΏΠΎΡΠΎΠ³ΠΈ ΠΎΡΠΊΠ»ΡΡΠ΅Π½ΠΈΡ ΠΌΠΎΠΆΠ½ΠΎ ΠΎΠΏΠ΅ΡΠ°ΡΠΈΠ²Π½ΠΎ ΠΈΠ·ΠΌΠ΅Π½ΡΡΡ.
ΠΠΎΡΠ»Π΅ ΡΠΎΠ³ΠΎ ΠΊΠ°ΠΊ Π½Π°ΠΏΡΡΠΆΠ΅Π½ΠΈΠ΅ Π²ΠΎΡΠ»ΠΎ Π² Π΄ΠΈΠ°ΠΏΠ°Π·ΠΎΠ½ ΡΠ΅Π³ΡΠ»ΠΈΡΠΎΠ²Π°Π½ΠΈΡ ΡΡΠ°Π±ΠΈΠ»ΠΈΠ·Π°ΡΠΎΡΠ°, Π½ΡΠΆΠ½ΡΠΌ ΠΎΠ±ΡΠ°Π·ΠΎΠΌ ΠΊΠΎΠΌΠΌΡΡΠΈΡΡΡΡΡΡ Π²Ρ
ΠΎΠ΄Ρ Π°Π²ΡΠΎΡΡΠ°Π½ΡΡΠΎΡΠΌΠ°ΡΠΎΡΠ°, ΠΈ ΠΏΠΎΠ΄ΠΊΠ»ΡΡΠ°Π΅ΡΡΡ Π½Π°Π³ΡΡΠ·ΠΊΠ°. ΠΡΠΎ ΠΏΠΎΠ΄ΠΊΠ»ΡΡΠ΅Π½ΠΈΠ΅ ΠΏΡΠΎΠΈΡΡ
ΠΎΠ΄ΠΈΡ Π½Π΅ ΠΌΠ³Π½ΠΎΠ²Π΅Π½Π½ΠΎ, Π° Ρ Π½Π΅ΠΊΠΎΡΠΎΡΠΎΠΉ Π·Π°Π΄Π΅ΡΠΆΠΊΠΎΠΉ. ΠΠ΅Π»ΠΈΡΠΈΠ½Π° Π·Π°Π΄Π΅ΡΠΆΠΊΠΈ ΠΏΠΎΠ΄ΡΡΡΠ°ΠΈΠ²Π°Π΅ΡΡΡ ΠΎΠΏΠ΅ΡΠ°ΡΠΈΠ²Π½ΠΎ.
ΠΡΠ΅ ΠΎΠΏΠ΅ΡΠ°ΡΠΈΠ²Π½ΠΎ ΠΏΠΎΠ΄ΡΡΡΠ°ΠΈΠ²Π°Π΅ΠΌΡΠ΅ ΠΏΠ°ΡΠ°ΠΌΠ΅ΡΡΡ (Π²Π΅ΡΡ
Π½ΠΈΠΉ ΠΈ Π½ΠΈΠΆΠ½ΠΈΠΉ ΠΏΠΎΡΠΎΠ³, Π²ΡΠ΅ΠΌΡ ΡΠΈΠ»ΡΡΡΠ°, Π·Π°Π΄Π΅ΡΠΆΠΊΠ° Π²ΠΊΠ»ΡΡΠ΅Π½ΠΈΡ) ΡΠΎΡ
ΡΠ°Π½ΡΡΡΡΡ Π² ΡΠ½Π΅ΡΠ³ΠΎΠ½Π΅Π·Π°Π²ΠΈΡΠΈΠΌΠΎΠΉ ΠΏΠ°ΠΌΡΡΠΈ.
ΠΡΠΈ Π»ΡΠ±ΠΎΠΌ ΠΏΠ΅ΡΠ΅ΠΊΠ»ΡΡΠ΅Π½ΠΈΠΈ ΡΠ΅Π»Π΅ ΠΌΠ³Π½ΠΎΠ²Π΅Π½Π½ΠΎΠ΅ ΡΡΠ΅Π΄Π½Π΅ΠΊΠ²Π°Π΄ΡΠ°ΡΠΈΡΠ½ΠΎΠ΅ Π·Π½Π°ΡΠ΅Π½ΠΈΠ΅ (Π½Π° ΠΏΠΎΡΠ»Π΅Π΄Π½Π΅ΠΌ ΠΏΠ΅ΡΠ΅Π΄ ΠΏΠ΅ΡΠ΅ΠΊΠ»ΡΡΠ΅Π½ΠΈΠ΅ΠΌ ΠΏΠ΅ΡΠΈΠΎΠ΄Π΅) Π² ΡΠ΅ΡΠ΅Π½ΠΈΠ΅ 2 ΡΠ΅ΠΊΡΠ½Π΄ ΠΎΡΠΎΠ±ΡΠ°ΠΆΠ°Π΅ΡΡΡ Π½Π° ΠΈΠ½Π΄ΠΈΠΊΠ°ΡΠΎΡΠ΅. ΠΡΠΈΠ·Π½Π°ΠΊΠΎΠΌ ΠΎΡΠΎΠ±ΡΠ°ΠΆΠ΅Π½ΠΈΡ ΠΌΠ³Π½ΠΎΠ²Π΅Π½Π½ΠΎΠ³ΠΎ Π·Π½Π°ΡΠ΅Π½ΠΈΡ ΡΠ²Π»ΡΠ΅ΡΡΡ Π·Π°Π²Π΅ΡΡΠ°ΡΡΠ°Ρ Π΄ΠΎΠΏΠΎΠ»Π½ΠΈΡΠ΅Π»ΡΠ½Π°Ρ ΡΠΎΡΠΊΠ°. ΠΠΎ ΠΎΠΊΠΎΠ½ΡΠ°Π½ΠΈΠΈ ΠΎΡΠΎΠ±ΡΠ°ΠΆΠ΅Π½ΠΈΡ ΠΌΠ³Π½ΠΎΠ²Π΅Π½Π½ΠΎΠ³ΠΎ Π½Π°ΠΏΡΡΠΆΠ΅Π½ΠΈΡ ΠΏΡΠΈΠ±ΠΎΡ ΠΏΠ΅ΡΠ΅Ρ
ΠΎΠ΄ΠΈΡ Π² ΠΏΡΠ΅Π΄ΡΠ΄ΡΡΠΈΠΉ ΡΠ΅ΠΆΠΈΠΌ ΠΎΡΠΎΠ±ΡΠ°ΠΆΠ΅Π½ΠΈΡ.
Π£ΠΏΡΠ°Π²Π»Π΅Π½ΠΈΠ΅ ΠΏΡΠΈΠ±ΠΎΡΠΎΠΌ.
ΠΡΠΈΠ±ΠΎΡ ΠΈΠΌΠ΅Π΅Ρ 2 ΠΎΡΠ½ΠΎΠ²Π½ΡΡ
ΡΠ΅ΠΆΠΈΠΌΠ° ΠΎΡΠΎΠ±ΡΠ°ΠΆΠ΅Π½ΠΈΡ: ΡΠ΅ΠΆΠΈΠΌ ΡΡΠ΅Π΄Π½Π΅ΠΊΠ²Π°Π΄ΡΠ°ΡΠΈΡΠ½ΠΎΠ³ΠΎ Π·Π½Π°ΡΠ΅Π½ΠΈΡ Π½Π°ΠΏΡΡΠΆΠ΅Π½ΠΈΡ ΠΈ ΡΠ΅ΠΆΠΈΠΌ ΠΎΡΠΎΠ±ΡΠ°ΠΆΠ΅Π½ΠΈΡ ΡΠ°ΡΡΠΎΡΡ ΡΠ΅ΡΠΈ ΠΈ 3 ΠΊΠ½ΠΎΠΏΠΊΠΈ:UP, DOWN ΠΈ ENTER. Π ΡΠ΅ΠΆΠΈΠΌΠ΅ Π½Π°ΠΏΡΡΠΆΠ΅Π½ΠΈΡ ΠΎΡΠΎΠ±ΡΠ°ΠΆΠ°Π΅ΡΡΡ ΡΡΠ΅Π΄Π½Π΅ΠΊΠ²Π°Π΄ΡΠ°ΡΠΈΡΠ½ΠΎΠ΅ Π·Π½Π°ΡΠ΅Π½ΠΈΠ΅ Π½Π°ΠΏΡΡΠΆΠ΅Π½ΠΈΡ Π±Π΅Π· Π΄Π΅ΡΡΡΠΈΡΠ½ΡΡ
ΡΠΎΡΠ΅ΠΊ. ΠΡΠΈ ΠΎΡΠΎΠ±ΡΠ°ΠΆΠ΅Π½ΠΈΠΈ ΡΠ°ΡΡΠΎΡΡ Π³ΠΎΡΠΈΡ Π΄Π΅ΡΡΡΠΈΡΠ½Π°Ρ ΡΠΎΡΠΊΠ° Π² ΡΡΠ΅Π΄Π½Π΅ΠΌ ΡΠ°Π·ΡΡΠ΄Π΅. ΠΠ΅ΡΠ΅ΠΊΠ»ΡΡΠ΅Π½ΠΈΠ΅ Π² ΡΠ΅ΠΆΠΈΠΌ ΡΠ°ΡΡΠΎΡΠΎΠΌΠ΅ΡΠ° ΠΎΡΡΡΠ΅ΡΡΠ²Π»ΡΠ΅ΡΡΡ Π½Π°ΠΆΠ°ΡΠΈΠ΅ΠΌ ΠΊΠ½ΠΎΠΏΠΊΠΈ ENTER, ΠΎΠ±ΡΠ°ΡΠ½ΠΎ — ΠΏΠΎ Π»ΡΠ±ΠΎΠΉ. ΠΠ°ΠΆΠ°ΡΠΈΠ΅ ΠΊΠ»Π°Π²ΠΈΡ UP, DOWN Π² ΡΠ΅ΠΆΠΈΠΌΠ΅ ΠΈΠ·ΠΌΠ΅ΡΠ΅Π½ΠΈΡ Π½Π°ΠΏΡΡΠΆΠ΅Π½ΠΈΡ Π²ΠΊΠ»ΡΡΠ°Π΅Ρ ΠΌΠ΅Π½Ρ Π½Π°ΡΡΡΠΎΠΉΠΊΠΈ. ΠΠ΅Π½Ρ ΠΈΠΌΠ΅Π΅Ρ 5 Π½Π°ΡΡΡΠΎΠ΅ΠΊ, ΠΊΠ°ΠΆΠ΄Π°Ρ ΠΈΠ· ΠΊΠΎΡΠΎΡΡΡ
ΠΎΡΠΎΠ±ΡΠ°ΠΆΠ°Π΅ΡΡΡ 2 ΡΡΠΈΠ»ΠΈΠ·ΠΎΠ²Π°Π½Π½ΡΠΌΠΈ Π±ΡΠΊΠ²Π°ΠΌΠΈ:
rE — return — Π²ΠΎΠ·Π²ΡΠ°Ρ ΠΈΠ· ΡΠ΅ΠΆΠΈΠΌΠ° Π½Π°ΡΡΡΠΎΠ΅ΠΊ Π² ΡΠ΅ΠΆΠΈΠΌ ΠΎΡΠΎΠ±ΡΠ°ΠΆΠ΅Π½ΠΈΡ Π½Π°ΠΏΡΡΠΆΠ΅Π½ΠΈΡ
Hi — hight — Π²Π΅ΡΡ
Π½ΠΈΠΉ ΠΏΠΎΡΠΎΠ³ ΠΎΡΠΊΠ»ΡΡΠ΅Π½ΠΈΡ
Lo — low — Π½ΠΈΠΆΠ½ΠΈΠΉ ΠΏΠΎΡΠΎΠ³ ΠΎΡΠΊΠ»ΡΡΠ΅Π½ΠΈΡ
dE — delay — Π·Π°Π΄Π΅ΡΠΆΠΊΠ° Π²ΠΊΠ»ΡΡΠ΅Π½ΠΈΡ Π½Π°Π³ΡΡΠ·ΠΊΠΈ ( ΠΏΠ΅ΡΠΈΠΎΠ΄ΠΎΠ²)
Fi — filter — Π²ΡΠ΅ΠΌΡ ΡΠΈΠ»ΡΡΡΠ° (ΠΏΠ΅ΡΠΈΠΎΠ΄ΠΎΠ²)
ΠΠ΅ΡΠ΅ΠΌΠ΅ΡΠ΅Π½ΠΈΠ΅ Π² ΠΌΠ΅Π½Ρ ΠΎΡΡΡΠ΅ΡΡΠ²Π»ΡΠ΅ΡΡΡ ΠΏΠΎ ΠΊΡΡΠ³Ρ ΠΊΠ»Π°Π²ΠΈΡΠ°ΠΌΠΈ UP, DOWN. ΠΠ°ΡΡΡΠΎΠΉΠΊΠ° Π°ΠΊΡΠΈΠ²ΠΈΠ·ΠΈΡΡΠ΅ΡΡΡ Π½Π°ΠΆΠ°ΡΠΈΠ΅ΠΌ ΠΊΠ»Π°Π²ΠΈΡΠΈ ENTER. ΠΡΠΈ ΡΡΠΎΠΌ ΠΎΡΠΎΠ±ΡΠ°ΠΆΠ°Π΅ΡΡΡ ΡΠ΅ΠΊΡΡΠ΅Π΅ Π·Π½Π°ΡΠ΅Π½ΠΈΠ΅ ΠΏΠ°ΡΠ°ΠΌΠ΅ΡΡΠ°. ΠΠ½Π°ΡΠ΅Π½ΠΈΠ΅ ΠΌΠΎΠΆΠ΅Ρ Π±ΡΡΡ ΡΠ²Π΅Π»ΠΈΡΠ΅Π½ΠΎ ΠΈΠ»ΠΈ ΡΠΌΠ΅Π½ΡΡΠ΅Π½ΠΎ ΠΊΠ»Π°Π²ΠΈΡΠ°ΠΌΠΈ UP, DOWN ΡΠΎΠΎΡΠ²Π΅ΡΡΡΠ²Π΅Π½Π½ΠΎ. ΠΡΠΈ ΡΠ΄Π΅ΡΠΆΠ°Π½ΠΈΠΈ ΠΊΠ»Π°Π²ΠΈΡΠΈ ΡΠ΅ΡΠ΅Π· Π½Π΅ΠΊΠΎΡΠΎΡΠΎΠ΅ Π²ΡΠ΅ΠΌΡ ΠΏΡΠΎΠΈΡΡ
ΠΎΠ΄ΠΈΡ Π°Π²ΡΠΎΠΌΠ°ΡΠΈΡΠ΅ΡΠΊΠΎΠ΅ ΠΈΠ·ΠΌΠ΅Π½Π΅Π½ΠΈΠ΅ ΠΏΠ°ΡΠ°ΠΌΠ΅ΡΡΠ° Ρ ΡΠ°ΡΡΠΎΡΠΎΠΉ ΠΏΡΠΈΠΌΠ΅ΡΠ½ΠΎ 5 ΡΠ°Π· Π² ΡΠ΅ΠΊΡΠ½Π΄Ρ. ΠΠ½Π°ΡΠ΅Π½ΠΈΠ΅ Π·Π°Π΄Π΅ΡΠΆΠΊΠΈ Π²ΠΊΠ»ΡΡΠ΅Π½ΠΈΡ Π² ΡΡΠΎΠΌ ΡΠ»ΡΡΠ°Π΅ ΠΈΠ·ΠΌΠ΅Π½ΡΠ΅ΡΡΡ Π½Π° 10, ΠΎΡΡΠ°Π»ΡΠ½ΡΠ΅ — Π½Π° 1. ΠΠ»Π°Π²ΠΈΡΠ΅ΠΉ ENTER Π·Π½Π°ΡΠ΅Π½ΠΈΠ΅ ΡΠΎΡ
ΡΠ°Π½ΡΠ΅ΡΡΡ, ΠΏΠΎΡΠ»Π΅ ΡΠ΅Π³ΠΎ ΠΏΡΠΎΠΈΡΡ
ΠΎΠ΄ΠΈΡ Π²ΠΎΠ·Π²ΡΠ°Ρ Π² ΠΌΠ΅Π½Ρ Π½Π°ΡΡΡΠΎΠΉΠΊΠΈ. ΠΡΠΈΡΠ΅ΠΌ ΠΊΠΎΡΠΎΡΠΊΠΎΠ΅ Π½Π°ΠΆΠ°ΡΠΈΠ΅ ΠΏΡΠΎΠΈΠ·Π²ΠΎΠ΄ΠΈΡ ΡΠΎΠ»ΡΠΊΠΎ ΠΎΠΏΠ΅ΡΠ°ΡΠΈΠ²Π½ΠΎΠ΅ ΠΈΠ·ΠΌΠ΅Π½Π΅Π½ΠΈΠ΅ ΠΏΠ°ΡΠ°ΠΌΠ΅ΡΡΠ°. ΠΠ»ΠΈΠ½Π½ΠΎΠ΅ Π½Π°ΠΆΠ°ΡΠΈΠ΅ ΡΠΎΡ
ΡΠ°Π½ΡΠ΅Ρ ΠΏΠ°ΡΠ°ΠΌΠ΅ΡΡ Π² ΡΠ½Π΅ΡΠ³ΠΎΠ½Π΅Π·Π°Π²ΠΈΡΠΈΠΌΡΡ ΠΏΠ°ΠΌΡΡΡ. ΠΠΎΡΠ»Π΅ ΡΠΎΡ
ΡΠ°Π½Π΅Π½ΠΈΡ Π² ΡΠ½Π΅ΡΠ³ΠΎΠ½Π΅Π·Π°Π²ΠΈΡΠΈΠΌΠΎΠΉ ΠΏΠ°ΠΌΡΡΠΈ Π½Π° Π΄ΠΈΡΠΏΠ»Π΅Π΅ Π½Π΅ΠΊΠΎΡΠΎΡΠΎΠ΅ Π²ΡΠ΅ΠΌΡ (4 ΡΠ΅ΠΊ) ΠΎΡΠΎΠ±ΡΠ°ΠΆΠ°Π΅ΡΡΡ Π½Π°Π΄ΠΏΠΈΡΡ SA (saved). ΠΡΡ
ΠΎΠ΄ ΠΈΠ· ΠΌΠ΅Π½Ρ Π½Π°ΡΡΡΠΎΠΉΠΊΠΈ ΠΎΡΡΡΠ΅ΡΡΠ²Π»ΡΠ΅ΡΡΡ Π²ΡΠ±ΠΎΡΠΎΠΌ ΠΏΡΠ½ΠΊΡΠ° rE (return).
ΠΠ½ΠΈΠΌΠ°Π½ΠΈΠ΅! ΠΡΠΈ ΡΠ°Π±ΠΎΡΠ΅ Π² Π»ΡΠ±ΠΎΠΌ ΡΠ΅ΠΆΠΈΠΌΠ΅ ΠΌΠΎΠΆΠ΅Ρ ΠΎΡΠΎΠ±ΡΠ°ΠΆΠ°ΡΡΡΡ ΡΠ΅ΠΊΡΡΠ΅Π΅ Π½Π°ΠΏΡΡΠΆΠ΅Π½ΠΈΠ΅, Π²ΡΠ·Π²Π°Π²ΡΠ΅Π΅ ΠΏΠ΅ΡΠ΅ΠΊΠ»ΡΡΠ΅Π½ΠΈΠ΅. Π ΡΠ΅ΡΠ΅Π½ΠΈΠ΅ Π΄ΠΎ 2 ΡΠ΅ΠΊΡΠ½Π΄ ΠΏΠΎΡΠ»Π΅ ΡΡΠΎΠ³ΠΎ Π½Π°ΠΆΠ°ΡΠΈΡ ΠΊΠ»Π°Π²ΠΈΡ ΠΎΡΡΠ°Π±Π°ΡΡΠ²Π°ΡΡΡΡ, Π½ΠΎ ΠΈΠ·ΠΌΠ΅Π½Π΅Π½ΠΈΡ ΠΌΠΎΠ³ΡΡ Π½Π΅ ΠΎΡΠΎΠ±ΡΠ°ΠΆΠ°ΡΡΡΡ Π½Π° ΠΈΠ½Π΄ΠΈΠΊΠ°ΡΠΎΡΠ΅. ΠΠΎΠ·Π²ΡΠ°Ρ ΠΊ ΠΎΡΠΎΠ±ΡΠ°ΠΆΠ΅Π½ΠΈΡ ΡΠ΅ΠΊΡΡΠ΅Π³ΠΎ ΠΏΠ°ΡΠ°ΠΌΠ΅ΡΡΠ° ΠΏΡΠΎΠΈΡΡ
ΠΎΠ΄ΠΈΡ Π°Π²ΡΠΎΠΌΠ°ΡΠΈΡΠ΅ΡΠΊΠΈ ΡΠ΅ΡΠ΅Π· 2 ΡΠ΅ΠΊΡΠ½Π΄Ρ.
Π‘Ρ
Π΅ΠΌΠ°
ΠΠΎΡΠ»Π΅ ΡΡΠΏΠ΅ΡΠ½ΠΎΠ³ΠΎ Π°ΠΏΡΠΎΠ±ΠΈΡΠΎΠ²Π°Π½ΠΈΡ ΠΎΡΠ½ΠΎΠ²Π½ΡΡ
ΠΏΡΠΈΠ½ΡΠΈΠΏΠΎΠ² Π² ΡΠΈΠΌΡΠ»ΡΡΠΎΡΠ΅ Π±ΡΠ» ΡΠΎΠ±ΡΠ°Π½ ΠΏΡΠΈΠ±ΠΎΡ ΠΏΠΎ ΡΠ»Π΅Π΄ΡΡΡΠ΅ΠΉ ΡΡ
Π΅ΠΌΠ΅.
ΠΠΎ ΡΡΠ°Π²Π½Π΅Π½ΠΈΡ Ρ ΡΠΈΠΌΡΠ»ΡΡΠΎΡΠΎΠΌ ΠΏΡΠΎΠΈΠ·Π²Π΅Π΄Π΅Π½Ρ Π½Π΅ΠΊΠΎΡΠΎΡΡΠ΅ ΠΈΠ·ΠΌΠ΅Π½Π΅Π½ΠΈΡ. Π ΠΎΠ»Ρ ΠΈΠ½Π²Π΅ΡΡΠΎΡΠΎΠ² Π²ΡΠΏΠΎΠ»Π½ΡΡΡ ΡΡΠ°Π½Π·ΠΈΡΡΠΎΡΡ, Π΄ΠΎΠ±Π°Π²Π»Π΅Π½ ΡΠ°Π·ΡΠ΅ΠΌ ΠΏΡΠΎΠ³ΡΠ°ΠΌΠΌΠΈΡΠΎΠ²Π°Π½ΠΈΡ ΠΈ ΡΡΠ°Π±ΠΈΠ»ΠΈΠ·Π°ΡΠΎΡ ΠΏΠΈΡΠ°Π½ΠΈΡ.
Π ΡΡΠΎΠΉ ΡΡ
Π΅ΠΌΠ΅ Π½Π° Π²Ρ
ΠΎΠ΄ Uin ΠΏΠΎΠ΄Π°Π΅ΡΡΡ ΠΈΠ·ΠΌΠ΅ΡΠΈΡΠ΅Π»ΡΠ½ΡΠΉ ΡΠΈΠ³Π½Π°Π» Ρ ΡΡΠ°Π½ΡΡΠΎΡΠΌΠ°ΡΠΎΡΠ°. ΠΠ΅ΠΉΡΡΠ²ΡΡΡΠ΅Π΅ Π·Π½Π°ΡΠ΅Π½ΠΈΠ΅ ΡΡΠΎΠ³ΠΎ ΡΠΈΠ³Π½Π°Π»Π° 1.8Π ΠΏΡΠΈ 220Π Π²Ρ
ΠΎΠ΄Π½ΠΎΠ³ΠΎ Π½Π°ΠΏΡΡΠΆΠ΅Π½ΠΈΡ. Π Π΅Π·ΠΈΡΡΠΎΡΡ R3 ΠΈ R6 ΠΈΡΠΏΠΎΠ»ΡΠ·ΡΡΡΡΡ Π΄Π»Ρ ΠΏΠΎΠ΄ΡΡΡΠΎΠΉΠΊΠΈ ΠΎΡΠΎΠ±ΡΠ°ΠΆΠ°Π΅ΠΌΠΎΠ³ΠΎ Π·Π½Π°ΡΠ΅Π½ΠΈΡ ΠΏΠΎΠ΄ ΡΠ΅Π°Π»ΡΠ½ΠΎΠ΅ Π²Ρ
ΠΎΠ΄Π½ΠΎΠ΅ Π½Π°ΠΏΡΡΠΆΠ΅Π½ΠΈΠ΅. Π Π°Π·ΡΠ΅ΠΌ J2 ΠΏΠΎΠ΄Π°Π΅Ρ ΡΠΈΠ³Π½Π°Π»Ρ Π½Π° ΠΌΠΎΠ΄ΡΠ»Ρ ΡΠΏΡΠ°Π²Π»Π΅Π½ΠΈΡ ΡΠ΅Π»Π΅.
ΠΠΎΠ½ΡΡΡΡΠΊΡΠΈΡ ΠΈ Π΄Π΅ΡΠ°Π»ΠΈ
ΠΡΠ½ΠΎΠ²Π½Π°Ρ ΡΡ
Π΅ΠΌΠ° ΡΠΎΠ±ΡΠ°Π½Π° Π½Π° ΠΏΠ΅ΡΠ°ΡΠ½ΠΎΠΉ ΠΏΠ»Π°ΡΠ΅, ΠΎΡΡΠ°Π»ΡΠ½ΠΎΠ΅ Π²ΡΠΏΠΎΠ»Π½Π΅Π½ΠΎ Π½Π°Π²Π΅ΡΠ½ΡΠΌ ΠΌΠΎΠ½ΡΠ°ΠΆΠΎΠΌ.
Π ΠΊΠ°ΡΠ΅ΡΡΠ²Π΅ ΡΡΠ°Π½Π·ΠΈΡΡΠΎΡΠΎΠ² ΡΠΏΡΠ°Π²Π»Π΅Π½ΠΈΡ ΠΈΠ½Π΄ΠΈΠΊΠ°ΡΠΎΡΠΎΠΌ ΠΌΠΎΠ³ΡΡ Π±ΡΡΡ ΠΈΡΠΏΠΎΠ»ΡΠ·ΠΎΠ²Π°Π½Ρ Π»ΡΠ±ΡΠ΅ ΠΌΠ°Π»ΠΎΠΌΠΎΡΠ½ΡΠ΅ npn. Π ΠΊΠ°ΡΠ΅ΡΡΠ²Π΅ ΠΠ£ — Π»ΡΠ±ΠΎΠΉ Ρ ΠΊΠΎΡΠΎΡΠΎΠ³ΠΎ Π΄ΠΈΠ°ΠΏΠ°Π·ΠΎΠ½ Π²Ρ
ΠΎΠ΄Π° ΠΈ Π²ΡΡ
ΠΎΠ΄Π° Π΄ΠΎΡΡΠΈΠ³Π°Π΅Ρ ΡΡΠΎΠ²Π½Ρ Π·Π΅ΠΌΠ»ΠΈ. Π’ΡΠ°Π½Π·ΠΈΡΡΠΎΡΡ ΡΠΏΡΠ°Π²Π»Π΅Π½ΠΈΡ ΡΠ΅Π»Π΅ — ΠΎΠ±ΡΠ·Π°ΡΠ΅Π»ΡΠ½ΠΎ Π΄Π°ΡΠ»ΠΈΠ½Π³ΡΠΎΠ½Ρ. Π Π°Π²ΡΠΎΡΡΠΊΠΎΠΉ ΠΊΠΎΠ½ΡΡΡΡΠΊΡΠΈΠΈ ΠΏΡΠΈΠΌΠ΅Π½Π΅Π½Ρ ΠΠ’829 Ρ ΡΠ΅Π·ΠΈΡΡΠΎΡΠ°ΠΌΠΈ 5,6ΠΊ Π² Π±Π°Π·Π΅. Π Π΅Π»Π΅ — Π½Π° 24 Π²ΠΎΠ»ΡΡΠ° Ρ ΡΠΎΠΊΠΎΠΌ ΠΎΠΊΠΎΠ»ΠΎ 70ΠΌΠ. ΠΠ²ΡΠΎΡΡΠ°Π½ΡΡΠΎΡΠΌΠ°ΡΠΎΡ ΠΈΠ·Π³ΠΎΡΠΎΠ²Π»Π΅Π½ ΠΈΠ· ΠΠΠ’Π Π° Ρ ΠΏΠΎΠ΄ΠΏΠ°ΠΉΠΊΠΎΠΉ ΠΊ Π½Π΅ΠΌΡ Π΄ΠΎΠΏΠΎΠ»Π½ΠΈΡΠ΅Π»ΡΠ½ΡΡ
Π²ΡΠ²ΠΎΠ΄ΠΎΠ² ΠΈ ΠΈΡΠΊΠ»ΡΡΠ΅Π½ΠΈΡ ΠΏΠΎΠ΄Π²ΠΈΠΆΠ½ΠΎΠ³ΠΎ ΠΊΠΎΠ½ΡΠ°ΠΊΡΠ°. ΠΡΠ²ΠΎΠ΄Ρ ΠΏΠΎΠ΄ΠΎΠ±ΡΠ°Π½Ρ ΡΠ°ΠΊΠΈΠΌ ΠΎΠ±ΡΠ°Π·ΠΎΠΌ, ΡΡΠΎ Π±Ρ ΠΌΠ΅ΠΆΠ΄Ρ Π½ΠΈΠΌΠΈ Π±ΡΠ»ΠΎ Π½Π°ΠΏΡΡΠΆΠ΅Π½ΠΈΠ΅ ΠΎΠΊΠΎΠ»ΠΎ 22Π. ΠΠΎΠ½ΡΡΠΎΠ»Π»Π΅Ρ Π·Π°ΠΌΠ΅Π½ΠΈΡΡ Π±Π΅Π· ΠΈΡΠΏΡΠ°Π²Π»Π΅Π½ΠΈΡ ΠΏΡΠΎΠ³ΡΠ°ΠΌΠΌΠ½ΠΎΠ³ΠΎ ΠΎΠ±Π΅ΡΠΏΠ΅ΡΠ΅Π½ΠΈΡ Π½Π΅Π»ΡΠ·Ρ. Fuses Π½Π°ΡΡΡΠΎΠ΅Π½Ρ Π½Π° ΡΠ°Π±ΠΎΡΡ ΠΊΠΎΠ½ΡΡΠΎΠ»Π»Π΅ΡΠ° ΠΎΡ Π²Π½ΡΡΡΠ΅Π½Π½Π΅Π³ΠΎ RC Π³Π΅Π½Π΅ΡΠ°ΡΠΎΡΠ° Π½Π° 8 ΠΠΡ. ΠΡΡ ΠΊΠΎΠ½ΡΡΡΡΠΊΡΠΈΡ ΠΏΠΎΠΌΠ΅ΡΠ΅Π½Π° Π² ΠΊΠΎΡΠΏΡΡ ΠΎΡ ΠΊΠΎΠΌΠΏΡΡΡΠ΅ΡΠ°. ΠΠ»Π°ΡΠ° Ρ ΠΊΠΎΠ½ΡΡΠΎΠ»Π»Π΅ΡΠΎΠΌ Π²ΡΡΠ°Π²Π»ΡΠ΅ΡΡΡ Π½Π° ΠΌΠ΅ΡΡΠΎ CD ΠΏΡΠΈΠ²ΠΎΠ΄Π° ΠΈ ΠΏΡΠΈΠΊΡΠ΅ΠΏΠ»Π΅Π½Π° ΠΊ ΠΏΠ»Π°ΡΡΠΌΠ°ΡΡΠΎΠ²ΠΎΠΉ Π·Π°Π³Π»ΡΡΠΊΠ΅.
ΠΠ°ΡΡΡΠΎΠΉΠΊΠ°
ΠΠ°ΡΡΡΠΎΠΉΠΊΠ΅ ΠΏΠΎΠ΄Π»Π΅ΠΆΠΈΡ, ΠΏΡΠ΅ΠΆΠ΄Π΅ Π²ΡΠ΅Π³ΠΎ, Π°ΠΊΡΠΈΠ²Π½ΡΠΉ Π²ΡΠΏΡΡΠΌΠΈΡΠ΅Π»Ρ. ΠΠ»Ρ Π΅Π³ΠΎ Π½Π°ΡΡΡΠΎΠΉΠΊΠΈ Π½Π΅ΠΎΠ±Ρ
ΠΎΠ΄ΠΈΠΌΠΎ ΠΈΠ·ΠΌΠ΅ΡΠΈΡΡ Π²Ρ
ΠΎΠ΄Π½ΠΎΠ΅ ΠΈ Π²ΡΡ
ΠΎΠ΄Π½ΠΎΠ΅ Π½Π°ΠΏΡΡΠΆΠ΅Π½ΠΈΠ΅ ΠΈΠ·ΠΌΠ΅ΡΠΈΡΠ΅Π»ΡΠ½ΠΎΠ³ΠΎ ΡΡΠ°Π½ΡΡΠΎΡΠΌΠ°ΡΠΎΡΠ° ( ΠΊΠΎΡΡΡΠΈΡΠΈΠ΅Π½Ρ ΡΡΠ°Π½ΡΡΠΎΡΠΌΠ°ΡΠΈΠΈ). ΠΠΎΡΠΎΠΌ ΠΏΠΎ ΠΈΠ·Π²Π΅ΡΡΠ½ΠΎΠΌΡ Π·Π½Π°ΡΠ΅Π½ΠΈΡ R4 ΡΠΎΠ³Π»Π°ΡΠ½ΠΎ ΡΠΎΡΠΌΡΠ»Π°ΠΌ ΡΠ°ΡΡΡΠΈΡΠ°ΡΡ Π·Π½Π°ΡΠ΅Π½ΠΈΡ ΠΎΡΡΠ°Π»ΡΠ½ΡΡ
Π΄Π²ΡΡ
ΡΠ΅Π·ΠΈΡΡΠΎΡΠΎΠ². ΠΡΠΈ ΡΠΎΠΏΡΠΎΡΠΈΠ²Π»Π΅Π½ΠΈΡ Π²ΡΡΡΠ°Π²ΠΈΡΡ ΠΏΠΎΡΡΡΠΎΠ΅ΡΠ½ΡΠΌΠΈ ΡΠ΅Π·ΠΈΡΡΠΎΡΠ°ΠΌΠΈ.
ΠΠΎΡΠ»Π΅ ΡΡΠΎΠ³ΠΎ ΠΏΠΎΠ΄Π°ΡΡ ΡΠ΅ΡΠ΅Π²ΠΎΠ΅ Π½Π°ΠΏΡΡΠΆΠ΅Π½ΠΈΠ΅ Π½Π° Π²Ρ
ΠΎΠ΄ ΡΡΠ°Π½ΡΡΠΎΡΠΌΠ°ΡΠΎΡΠ° ΠΈ ΠΏΠΎΠ΄ΡΡΡΠΎΠΈΡΡ Π²Π΅ΡΡ
Π½ΠΈΠΉ ΡΠ΅Π·ΠΈΡΡΠΎΡ R3 ΡΠ°ΠΊΠΈΠΌ ΠΎΠ±ΡΠ°Π·ΠΎΠΌ, ΡΡΠΎΠ±Ρ ΠΎΡΠΎΠ±ΡΠ°ΠΆΠ°Π΅ΠΌΠΎΠ΅ Π½Π°ΠΏΡΡΠΆΠ΅Π½ΠΈΠ΅ ΡΠΎΠΎΡΠ²Π΅ΡΡΡΠ²ΠΎΠ²Π°Π»ΠΎ ΡΠ΅Π°Π»ΡΠ½ΠΎΠΌΡ Π½Π°ΠΏΡΡΠΆΠ΅Π½ΠΈΡ Π² ΡΠ΅ΡΠΈ. ΠΠΎΡΠΎΠΌ ΠΎΡΠΊΠ»ΡΡΠΈΡΡ ΡΡΡΡΠΎΠΉΡΡΠ²ΠΎ ΠΎΡ ΡΡΠ°Π½ΡΡΠΎΡΠΌΠ°ΡΠΎΡΠ° ΠΈ ΠΏΠΎΠ΄Π°ΡΡ ΠΎΡΡΠΈΡΠ°ΡΠ΅Π»ΡΠ½ΠΎΠ΅ Π½Π°ΠΏΡΡΠΆΠ΅Π½ΠΈΠ΅ Π½Π° Π²Ρ
ΠΎΠ΄. ΠΠ°ΠΏΠΎΠΌΠ½ΠΈΡΡ ΠΏΠΎΠΊΠ°Π·Π°Π½ΠΈΡ ΠΏΡΠΈΠ±ΠΎΡΠ°. ΠΠΎΡΠΎΠΌ ΠΏΠΎΠ΄Π°ΡΡ Π½Π° Π²Ρ
ΠΎΠ΄ ΠΏΠΎΠ»ΠΎΠΆΠΈΡΠ΅Π»ΡΠ½ΠΎΠ΅ Π½Π°ΠΏΡΡΠΆΠ΅Π½ΠΈΠ΅ ΠΈ ΠΏΠΎΠ΄ΡΡΡΠΎΠΈΡΡ Π½ΠΈΠΆΠ½ΠΈΠΌ ΡΠ΅Π·ΠΈΡΡΠΎΡΠΎΠΌ R6 ΠΏΠΎΠΊΠ°Π·Π°Π½ΠΈΡ, ΡΡΠΎ Π±Ρ ΠΎΠ½ΠΈ ΡΠΎΠ²ΠΏΠ°Π΄Π°Π»ΠΈ Ρ Π·Π°ΠΏΠΎΠΌΠ½Π΅Π½Π½ΡΠΌΠΈ. Π’Π°ΠΊΠΈΠΌ ΠΎΠ±ΡΠ°Π·ΠΎΠΌ Π½Π°ΡΡΡΠ°ΠΈΠ²Π°Π΅ΡΡΡ ΡΠΈΠΌΠΌΠ΅ΡΡΠΈΡ Π²ΡΠΏΡΡΠΌΠ»Π΅Π½ΠΈΡ ΠΎΠ±Π΅ΠΈΡ
ΠΏΠΎΠ»ΡΠ²ΠΎΠ»Π½. ΠΡΠΎΡΠ΅Π΄ΡΡΡ Π½Π°ΡΡΡΠΎΠΉΠΊΠΈ Π½ΡΠΆΠ½ΠΎ ΠΏΠΎΠ²ΡΠΎΡΠΈΡΡ Π½Π΅ΡΠΊΠΎΠ»ΡΠΊΠΎ ΡΠ°Π· Π΄ΠΎ ΡΠ΅Ρ
ΠΏΠΎΡ ΠΏΠΎΠΊΠ° ΠΏΠΎΡΠ»Π΅ Π½Π΅Π΅ ΠΏΠΎΠΊΠ°Π·Π°Π½ΠΈΡ Π½Π΅ Π±ΡΠ΄ΡΡ ΡΠΎΠΎΡΠ²Π΅ΡΡΡΠ²ΠΎΠ²Π°ΡΡ Π²Ρ
ΠΎΠ΄Π½ΠΎΠΌΡ Π½Π°ΠΏΡΡΠΆΠ΅Π½ΠΈΡ.
ΠΠ°ΡΠ°ΠΌΠ΅ΡΡΡ
ΠΠ½ΡΠ΅ΡΠ²Π°Π» Π²Ρ
ΠΎΠ΄Π½ΠΎΠ³ΠΎ Π½Π°ΠΏΡΡΠΆΠ΅Π½ΠΈΡ ΠΏΡΠΈ Π²ΡΡ
ΠΎΠ΄Π½ΠΎΠΌ Π½Π°ΠΏΡΡΠΆΠ΅Π½ΠΈΠΈ 220Π+-20% — 160Π — 260Π.
Π Π°Π·ΡΠ΅ΡΠ°ΡΡΠ°Ρ ΡΠΏΠΎΡΠΎΠ±Π½ΠΎΡΡΡ Π²ΠΎΠ»ΡΡΠΌΠ΅ΡΡΠ° ΡΡΠ΅Π΄Π½Π΅ΠΊΠ²Π°Π΄ΡΠ°ΡΠΈΡΠ½ΡΡ
Π·Π½Π°ΡΠ΅Π½ΠΈΠΉ — 1Π
ΠΠΈΠ°ΠΏΠ°Π·ΠΎΠ½ ΠΈΠ·ΠΌΠ΅ΡΡΠ΅ΠΌΡΡ
Π½Π°ΠΏΡΡΠΆΠ΅Π½ΠΈΠΉ — 0 — 700Π
ΠΠΈΠ°ΠΏΠ°Π·ΠΎΠ½ ΡΠ°ΡΡΠΎΡ Π²ΠΎΠ»ΡΡΠΌΠ΅ΡΡΠ° — 0 — 200 ΠΡ
Π Π°Π·ΡΠ΅ΡΠ°ΡΡΠ°Ρ ΡΠΏΠΎΡΠΎΠ±Π½ΠΎΡΡΡ ΡΠ°ΡΡΠΎΡΠΎΠΌΠ΅ΡΠ° — 0.1 ΠΡ
ΠΠΈΠ°ΠΏΠ°Π·ΠΎΠ½ ΠΈΠ·ΠΌΠ΅ΡΠ΅Π½ΠΈΡ ΡΠ°ΡΡΠΎΡΡ — 38 — 70 ΠΡ
ΠΠ½ΡΠ΅ΡΠ²Π°Π» Π·Π°Π΄Π΅ΡΠΆΠΊΠΈ Π²ΠΊΠ»ΡΡΠ΅Π½ΠΈΡ — 0 — 32000 ΠΏΠ΅ΡΠΈΠΎΠ΄ΠΎΠ² ( 0 — 10 ΠΌΠΈΠ½)
ΠΡΠ΅ΠΌΡ ΡΠΈΠ»ΡΡΡΠ°ΡΠΈΠΈ — 0 — 999 ΠΏΠ΅ΡΠΈΠΎΠ΄ΠΎΠ²
ΠΠ΅ΡΡ
Π½ΠΈΠΉ ΠΏΠΎΡΠΎΠ³ ΠΎΡΠΊΠ»ΡΡΠ΅Π½ΠΈΡ — 220 — 500Π
ΠΠΈΠΆΠ½ΠΈΠΉ ΠΏΠΎΡΠΎΠ³ ΠΎΡΠΊΠ»ΡΡΠ΅Π½ΠΈΡ — 100 — 179Π
ΠΠ»Π³ΠΎΡΠΈΡΠΌΡ
ΠΠ°Π»Π΅Π΅ ΠΈΠ΄Π΅Ρ ΠΎΠΏΠΈΡΠ°Π½ΠΈΠ΅ ΠΌΠ°ΡΠ΅ΠΌΠ°ΡΠΈΡΠ΅ΡΠΊΠΎΠΉ ΠΎΠ±ΡΠ°Π±ΠΎΡΠΊΠΈ ΡΠΈΠ³Π½Π°Π»Π° Π΄Π»Ρ ΠΏΠΎΠ»ΡΡΠ΅Π½ΠΈΡ ΡΡΠ΅Π΄Π½Π΅ΠΊΠ²Π°Π΄ΡΠ°ΡΠΈΡΠ½ΠΎΠ³ΠΎ Π·Π½Π°ΡΠ΅Π½ΠΈΡ. ΠΠ»Ρ ΠΏΡΠΎΡΡΠΎΠ³ΠΎ ΠΏΠΎΠ²ΡΠΎΡΠ΅Π½ΠΈΡ ΠΊΠΎΠ½ΡΡΡΡΠΊΡΠΈΠΈ ΠΎΠ½ΠΎ ΠΌΠΎΠΆΠ΅Ρ Π±ΡΡΡ ΠΎΠΏΡΡΠ΅Π½ΠΎ ΠΏΡΠΈ ΠΏΡΠΎΡΡΠ΅Π½ΠΈΠΈ. ΠΡΠΈ ΡΠ°Π·ΡΠ°Π±ΠΎΡΠΊΠ΅ ΡΡΡΡΠΎΠΉΡΡΠ² ΠΎΠ±ΡΡΠ½ΠΎ ΡΠ΄Π΅Π»ΡΠ΅ΡΡΡ ΠΌΠ°Π»ΠΎ Π²Π½ΠΈΠΌΠ°Π½ΠΈΡ ΠΎΠΏΠΈΡΠ°Π½ΠΈΡ Π°Π»Π³ΠΎΡΠΈΡΠΌΠ°. ΠΠΎ Π² ΡΡΡΡΠΎΠΉΡΡΠ²Π°Ρ
Π½Π° ΠΊΠΎΠ½ΡΡΠΎΠ»Π»Π΅ΡΠ°Ρ
ΠΈΠΌΠ΅Π½Π½ΠΎ ΠΎΠ½ ΠΏΡΠ΅Π΄ΡΡΠ°Π²Π»ΡΠ΅Ρ Π³Π»Π°Π²Π½ΡΡ ΡΠ΅Π½Π½ΠΎΡΡΡ.
ΠΠΈΠΊΡΠΎΠΊΠΎΠ½ΡΡΠΎΠ»Π»Π΅Ρ Ρ ΡΠ°ΡΡΠΎΡΠΎΠΉ ΠΎΠΊΠΎΠ»ΠΎ 9500ΠΡ (192 Π²ΡΠ±ΠΎΡΠΊΠΈ Π½Π° ΠΏΠ΅ΡΠΈΠΎΠ΄Π΅) ΠΏΡΠΎΠΈΠ·Π²ΠΎΠ΄ΠΈΡ Π²ΡΠ±ΠΎΡΠΊΠΈ Π²Ρ
ΠΎΠ΄Π½ΠΎΠ³ΠΎ ΡΠΈΠ³Π½Π°Π»Π°. Π ΠΎΠ±ΡΠ°Π±ΠΎΡΡΠΈΠΊΠ΅ ΠΏΡΠ΅ΡΡΠ²Π°Π½ΠΈΡ ΠΠ¦Π ΠΊΠ°ΠΆΠ΄Π°Ρ Π²ΡΠ±ΠΎΡΠΊΠ° Π²ΠΎΠ·Π²ΠΎΠ΄ΠΈΡΡΡ Π² ΠΊΠ²Π°Π΄ΡΠ°Ρ ΠΈ Π΄ΠΎΠ±Π°Π²Π»ΡΠ΅ΡΡΡ ΠΊ Π·Π½Π°ΡΠ΅Π½ΠΈΡ Π½Π°ΠΊΠΎΠΏΠΈΡΠ΅Π»Ρ ΠΊΠ²Π°Π΄ΡΠ°ΡΠΎΠ² Π½Π°ΠΏΡΡΠΆΠ΅Π½ΠΈΠΉ. ΠΠΎ ΠΎΠΊΠΎΠ½ΡΠ°Π½ΠΈΠΈ ΠΊΠ°ΠΆΠ΄ΠΎΠ³ΠΎ ΠΏΠ΅ΡΠΈΠΎΠ΄Π° Π·Π½Π°ΡΠ΅Π½ΠΈΠ΅ Π½Π°ΠΊΠΎΠΏΠΈΡΠ΅Π»Ρ ΠΊΠ²Π°Π΄ΡΠ°ΡΠΎΠ² ΠΏΠ΅ΡΠ΅Π΄Π°Π΅ΡΡΡ Π½Π° ΠΎΠ±ΡΠ°Π±ΠΎΡΠΊΡ Π² ΠΎΡΠ½ΠΎΠ²Π½ΠΎΠΉ ΡΠΈΠΊΠ» ΠΏΡΠΎΠ³ΡΠ°ΠΌΠΌΡ.
ΠΠ»Ρ Π½Π°Ρ
ΠΎΠΆΠ΄Π΅Π½ΠΈΡ ΠΌΠΈΠ½ΠΈΠΌΡΠΌΠ° ΠΈΡΠΏΠΎΠ»ΡΠ·ΡΠ΅ΡΡΡ 8 ΠΏΠΎΡΠ»Π΅Π΄Π½ΠΈΡ
ΠΎΡΡΡΠ΅ΡΠΎΠ² ΡΠΈΠ³Π½Π°Π»Π°. ΠΡΡΡΠΈΡΡΠ²Π°Π΅ΡΡΡ ΠΈΡ
Π²Π·Π²Π΅ΡΠ΅Π½Π½Π°Ρ ΡΡΠΌΠΌΠ°. ΠΡΠΈ ΠΌΠΈΠ½ΠΈΠΌΠ°Π»ΡΠ½ΠΎΠΌ Π·Π½Π°ΡΠ΅Π½ΠΈΠΈ ΡΡΠΌΠΌΡ, ΠΈΠ»ΠΈ Π²Π΅ΡΠ½Π΅Π΅, ΠΊΠ°ΠΊ ΡΠΎΠ»ΡΠΊΠΎ ΡΡΠΎ Π·Π½Π°ΡΠ΅Π½ΠΈΠ΅ Π½Π°ΡΠ°Π»ΠΎ ΡΠ²Π΅Π»ΠΈΡΠΈΠ²Π°ΡΡΡΡ ΠΏΠΎ ΡΡΠ°Π²Π½Π΅Π½ΠΈΡ Ρ ΠΏΡΠ΅Π΄ΡΠ΄ΡΡΠΈΠΌ Π·Π½Π°ΡΠ΅Π½ΠΈΠ΅ΠΌ, ΡΡΠΈΡΠ°Π΅ΠΌ, ΡΡΠΎ ΡΠΈΠ³Π½Π°Π» ΠΏΡΠΎΡΠ΅Π» ΠΌΠΈΠ½ΠΈΠΌΡΠΌ. Π’Π°ΠΊ ΠΊΠ°ΠΊ ΠΌΠΎΠΆΠ΅Ρ Π±ΡΡΡ Π½Π΅ΠΊΠΎΡΠΎΡΠ°Ρ Π½Π΅ΡΠΈΠΌΠΌΠ΅ΡΡΠΈΡΠ½ΠΎΡΡΡ ΠΏΡΠΈ Π½Π°ΡΡΡΠΎΠΉΠΊΠ΅ Π²ΡΠΏΡΡΠΌΠΈΡΠ΅Π»Ρ, ΡΠΎ ΠΈΠ·ΠΌΠ΅ΡΠ΅Π½ΠΈΠ΅ ΠΏΡΠΎΠΈΠ·Π²ΠΎΠ΄ΠΈΡΡΡ ΠΏΠΎ ΠΏΠ΅ΡΠΈΠΎΠ΄Ρ, Ρ
ΠΎΡΡ Π²ΠΏΠΎΠ»Π½Π΅ ΠΌΠΎΠΆΠ½ΠΎ Π±ΡΠ»ΠΎ Π±Ρ ΡΡΠΈΡΠ°ΡΡ ΠΈ ΠΊΠ°ΠΆΠ΄ΡΠ΅ ΠΏΠΎΠ»ΠΏΠ΅ΡΠΈΠΎΠ΄Π°.
Π ΠΎΡΠ½ΠΎΠ²Π½ΠΎΠΌ ΡΠΈΠΊΠ»Π΅ ΠΏΡΠΎΠ³ΡΠ°ΠΌΠΌΡ ΠΎΠ±Π½Π°ΡΡΠΆΠΈΠ²Π°Π΅ΡΡΡ, ΡΡΠΎ ΡΡΠΌΠΌΠ° ΠΊΠ²Π°Π΄ΡΠ°ΡΠΎΠ² Π½Π°ΠΏΡΡΠΆΠ΅Π½ΠΈΠΉ Π½Π° ΠΏΠ΅ΡΠΈΠΎΠ΄Π΅ ΠΏΠΎΡΡΠΈΡΠ°Π½Π° ΠΈ ΠΏΡΠΎΠΈΠ·Π²ΠΎΠ΄ΠΈΡΡΡ Π²ΡΡΠΈΡΠ»Π΅Π½ΠΈΠ΅ Π½Π°ΠΏΡΡΠΆΠ΅Π½ΠΈΡ. ΠΠ»Ρ ΡΡΠΎΠ³ΠΎ ΡΡΠΌΠΌΡ ΠΊΠ²Π°Π΄ΡΠ°ΡΠΎΠ² ΠΈ ΠΊΠΎΠ»ΠΈΡΠ΅ΡΡΠ²ΠΎ ΠΎΡΡΡΠ΅ΡΠΎΠ² ΠΏΠΎΠ΄Π²Π΅ΡΠ³Π°ΡΡΡΡ ΡΡΡΠ΅Π΄Π½Π΅Π½ΠΈΡ ΠΏΠΎ 16 ΡΠΎΡΠΊΠ°ΠΌ ΠΌΠ΅ΡΠΎΠ΄ΠΎΠΌ ΡΠΊΠΎΠ»ΡΠ·ΡΡΠ΅Π³ΠΎ ΡΡΠ΅Π΄Π½Π΅Π³ΠΎ. ΠΠΎΡΠ»Π΅ ΡΡΠΎΠ³ΠΎ ΡΡΡΠ΅Π΄Π½Π΅Π½Π½ΠΎΠ΅ Π·Π½Π°ΡΠ΅Π½ΠΈΠ΅ ΡΡΠΌΠΌΡ ΠΊΠ²Π°Π΄ΡΠ°ΡΠΎΠ² Π΄Π΅Π»ΠΈΡΡΡ Π½Π° ΡΡΡΠ΅Π΄Π½Π΅Π½Π½ΠΎΠ΅ Π·Π½Π°ΡΠ΅Π½ΠΈΠ΅ ΠΊΠΎΠ»ΠΈΡΠ΅ΡΡΠ²Π° ΠΎΡΡΡΠ΅ΡΠΎΠ² ΠΈ ΠΈΠ· ΡΠ°ΡΡΠ½ΠΎΠ³ΠΎ ΠΈΠ·Π²Π»Π΅ΠΊΠ°Π΅ΡΡΡ ΠΊΠΎΡΠ΅Π½Ρ. ΠΠΎΠ»ΡΡΠ΅Π½Π½ΠΎΠ΅ Π·Π½Π°ΡΠ΅Π½ΠΈΠ΅ ΠΌΠ°ΡΡΡΠ°Π±ΠΈΡΡΠ΅ΡΡΡ ΠΈ Π²ΡΠ²ΠΎΠ΄ΠΈΡΡΡ Π½Π° ΠΈΠ½Π΄ΠΈΠΊΠ°ΡΠΎΡ.
ΠΠ»Ρ ΠΈΠ½Π΄ΠΈΠΊΠ°ΡΠΈΠΈ ΠΏΡΠΈΠΌΠ΅Π½Π΅Π½ ΡΠ²Π΅ΡΠΎΠ΄ΠΈΠΎΠ΄Π½ΡΠΉ ΠΈΠ½Π΄ΠΈΠΊΠ°ΡΠΎΡ Π½Π° 3 ΡΠΈΡΡΡ ΠΈ Π΄ΠΈΠ½Π°ΠΌΠΈΡΠ΅ΡΠΊΠ°Ρ ΠΈΠ½Π΄ΠΈΠΊΠ°ΡΠΈΡ. ΠΠ½Π΄ΠΈΠΊΠ°ΡΠΎΡ ΠΎΠ±Π½ΠΎΠ²Π»ΡΠ΅ΡΡΡ Π² ΡΠΎΠΌ ΠΆΠ΅ ΠΎΠ±ΡΠ°Π±ΠΎΡΡΠΈΠΊΠ΅ ΠΏΡΠ΅ΡΡΠ²Π°Π½ΠΈΡ ΠΎΡ ΠΠ¦Π.
Π€Π°ΠΉΠ»Ρ:
Π€Π°ΠΉΠ» ΠΏΡΠΎΠ΅ΠΊΡΠ° Proteus.
ΠΡΠΎΡΠΈΠ²ΠΊΠ° ΠΠ Ρ ΠΈΡΡ
ΠΎΠ΄Π½ΠΈΠΊΠΎΠΌ.
ΠΠΎΠΏΡΠΎΡΡ, ΠΊΠ°ΠΊ ΠΎΠ±ΡΡΠ½ΠΎ, ΡΠΊΠ»Π°Π΄ΡΠ²Π°Π΅ΠΌ ΡΡΡ.
ΠΠ°ΠΊ Π²Π°ΠΌ ΡΡΠ° ΡΡΠ°ΡΡΡ? | ΠΠ°ΡΠ°Π±ΠΎΡΠ°Π»ΠΎ Π»ΠΈ ΡΡΠΎ ΡΡΡΡΠΎΠΉΡΡΠ²ΠΎ Ρ Π²Π°Ρ? |
www.radiokot.ru
Π‘Ρ Π΅ΠΌΠ° ΡΠ»Π΅ΠΊΡΡΠΈΡΠ΅ΡΠΊΠ°Ρ ΡΡΠ°Π±ΠΈΠ»ΠΈΠ·Π°ΡΠΎΡΠ°
Π Π°Π·ΡΠ°Π±ΠΎΡΡΠΈΠΊΠΈ ΡΠ»Π΅ΠΊΡΡΠΈΡΠ΅ΡΠΊΠΈΡ ΠΈ ΡΠ»Π΅ΠΊΡΡΠΎΠ½Π½ΡΡ ΡΡΡΡΠΎΠΉΡΡΠ², Π² ΠΏΡΠΎΡΠ΅ΡΡΠ΅ ΠΈΡ ΡΠΎΠ·Π΄Π°Π½ΠΈΡ, ΠΈΡΡ ΠΎΠ΄ΡΡ ΠΈΠ· ΡΠΎΠ³ΠΎ, ΡΡΠΎ Π±ΡΠ΄ΡΡΠ΅Π΅ ΡΡΡΡΠΎΠΉΡΡΠ²ΠΎ Π±ΡΠ΄Π΅Ρ ΡΠ°Π±ΠΎΡΠ°ΡΡ Π² ΡΡΠ»ΠΎΠ²ΠΈΡΡ ΡΡΠ°Π±ΠΈΠ»ΡΠ½ΠΎΠ³ΠΎ ΠΏΠΈΡΠ°ΡΡΠ΅Π³ΠΎ Π½Π°ΠΏΡΡΠΆΠ΅Π½ΠΈΡ. ΠΡΠΎ Π½Π΅ΠΎΠ±Ρ ΠΎΠ΄ΠΈΠΌΠΎ Π΄Π»Ρ ΡΠΎΠ³ΠΎ, ΡΡΠΎΠ±Ρ ΡΠ»Π΅ΠΊΡΡΠΈΡΠ΅ΡΠΊΠ°Ρ ΡΡ Π΅ΠΌΠ° ΡΠ»Π΅ΠΊΡΡΠΎΠ½Π½ΠΎΠ³ΠΎ ΡΡΡΡΠΎΠΉΡΡΠ²Π°, Π²ΠΎ-ΠΏΠ΅ΡΠ²ΡΡ , ΠΎΠ±Π΅ΡΠΏΠ΅ΡΠΈΠ²Π°Π»Π° ΡΡΠ°Π±ΠΈΠ»ΡΠ½ΡΠ΅ Π²ΡΡ ΠΎΠ΄Π½ΡΠ΅ ΠΏΠ°ΡΠ°ΠΌΠ΅ΡΡΡ Π² ΡΠΎΠΎΡΠ²Π΅ΡΡΡΠ²ΠΈΠΈ ΡΠΎ ΡΠ²ΠΎΠΈΠΌ ΡΠ΅Π»Π΅Π²ΡΠΌ Π½Π°Π·Π½Π°ΡΠ΅Π½ΠΈΠ΅ΠΌ, Π° Π²ΠΎ-Π²ΡΠΎΡΡΡ , ΡΡΠ°Π±ΠΈΠ»ΡΠ½ΠΎΡΡΡ ΠΏΠΈΡΠ°ΡΡΠ΅Π³ΠΎ Π½Π°ΠΏΡΡΠΆΠ΅Π½ΠΈΡ Π·Π°ΡΠΈΡΠ°Π΅Ρ ΡΡΡΡΠΎΠΉΡΡΠ²ΠΎ ΠΎΡ ΡΠΊΠ°ΡΠΊΠΎΠ², ΡΡΠ΅Π²Π°ΡΡΡ ΡΠ»ΠΈΡΠΊΠΎΠΌ Π±ΠΎΠ»ΡΡΠΈΠΌΠΈ ΠΏΠΎΡΡΠ΅Π±Π»ΡΠ΅ΠΌΡΠΌΠΈ ΡΠΎΠΊΠ°ΠΌΠΈ ΠΈ ΠΏΠ΅ΡΠ΅Π³ΠΎΡΠ°Π½ΠΈΠ΅ΠΌ ΡΠ»Π΅ΠΊΡΡΠΈΡΠ΅ΡΠΊΠΈΡ ΡΠ»Π΅ΠΌΠ΅Π½ΡΠΎΠ² ΡΡΡΡΠΎΠΉΡΡΠ²Π°. ΠΠ»Ρ ΡΠ΅ΡΠ΅Π½ΠΈΡ Π·Π°Π΄Π°ΡΠΈ ΠΎΠ±Π΅ΡΠΏΠ΅ΡΠ΅Π½ΠΈΡ Π½Π΅ΠΈΠ·ΠΌΠ΅Π½Π½ΠΎΡΡΠΈ ΠΏΠΈΡΠ°ΡΡΠ΅Π³ΠΎ Π½Π°ΠΏΡΡΠΆΠ΅Π½ΠΈΡ ΠΏΡΠΈΠΌΠ΅Π½ΡΡΡ ΠΊΠ°ΠΊΠΎΠΉ-Π»ΠΈΠ±ΠΎ Π²Π°ΡΠΈΠ°Π½Ρ ΡΡΠ°Π±ΠΈΠ»ΠΈΠ·Π°ΡΠΎΡΠ° Π½Π°ΠΏΡΡΠΆΠ΅Π½ΠΈΡ. ΠΠΎ Ρ Π°ΡΠ°ΠΊΡΠ΅ΡΡ ΠΏΠΎΡΡΠ΅Π±Π»ΡΠ΅ΠΌΠΎΠ³ΠΎ ΡΡΡΡΠΎΠΉΡΡΠ²ΠΎΠΌ ΡΠΎΠΊΠ° ΡΠ°Π·Π»ΠΈΡΠ°ΡΡ ΡΡΠ°Π±ΠΈΠ»ΠΈΠ·Π°ΡΠΎΡΡ ΠΏΠ΅ΡΠ΅ΠΌΠ΅Π½Π½ΠΎΠ³ΠΎ ΠΈ ΠΏΠΎΡΡΠΎΡΠ½Π½ΠΎΠ³ΠΎ Π½Π°ΠΏΡΡΠΆΠ΅Π½ΠΈΡ.
Π‘ΡΠ°Π±ΠΈΠ»ΠΈΠ·Π°ΡΠΎΡΡ ΠΏΠ΅ΡΠ΅ΠΌΠ΅Π½Π½ΠΎΠ³ΠΎ Π½Π°ΠΏΡΡΠΆΠ΅Π½ΠΈΡ
Π‘ΡΠ°Π±ΠΈΠ»ΠΈΠ·Π°ΡΠΎΡΡ ΠΏΠ΅ΡΠ΅ΠΌΠ΅Π½Π½ΠΎΠ³ΠΎ Π½Π°ΠΏΡΡΠΆΠ΅Π½ΠΈΡ ΠΏΡΠΈΠΌΠ΅Π½ΡΡΡ, Π΅ΡΠ»ΠΈ ΠΎΡΠΊΠ»ΠΎΠ½Π΅Π½ΠΈΡ Π½Π°ΠΏΡΡΠΆΠ΅Π½ΠΈΡ Π² ΡΠ»Π΅ΠΊΡΡΠΈΡΠ΅ΡΠΊΠΎΠΉ ΡΠ΅ΡΠΈ ΠΎΡ Π½ΠΎΠΌΠΈΠ½Π°Π»ΡΠ½ΠΎΠ³ΠΎ Π·Π½Π°ΡΠ΅Π½ΠΈΡ ΠΏΡΠ΅Π²ΡΡΠ°ΡΡ 10% . Π’Π°ΠΊΠ°Ρ Π½ΠΎΡΠΌΠ° Π²ΡΠ±ΡΠ°Π½Π° ΠΈΡΡ ΠΎΠ΄Ρ ΠΈΠ· ΡΠΎΠ³ΠΎ, ΡΡΠΎ ΠΏΠΎΡΡΠ΅Π±ΠΈΡΠ΅Π»ΠΈ ΠΏΠ΅ΡΠ΅ΠΌΠ΅Π½Π½ΠΎΠ³ΠΎ ΡΠΎΠΊΠ° ΠΏΡΠΈ ΡΠ°ΠΊΠΈΡ ΠΎΡΠΊΠ»ΠΎΠ½Π΅Π½ΠΈΡΡ ΡΠΎΡ ΡΠ°Π½ΡΡΡ ΡΠ²ΠΎΡ ΡΠ°Π±ΠΎΡΠΎΡΠΏΠΎΡΠΎΠ±Π½ΠΎΡΡΡ Π²Π΅ΡΡ ΡΡΠΎΠΊ ΡΠΊΡΠΏΠ»ΡΠ°ΡΠ°ΡΠΈΠΈ. Π ΡΠΎΠ²ΡΠ΅ΠΌΠ΅Π½Π½ΠΎΠΉ ΡΠ»Π΅ΠΊΡΡΠΎΠ½Π½ΠΎΠΉ ΡΠ΅Ρ Π½ΠΈΠΊΠ΅, ΠΊΠ°ΠΊ ΠΏΡΠ°Π²ΠΈΠ»ΠΎ, Π΄Π»Ρ ΡΠ΅ΡΠ΅Π½ΠΈΡ Π·Π°Π΄Π°ΡΠΈ ΡΡΠ°Π±ΠΈΠ»ΡΠ½ΠΎΠ³ΠΎ ΡΠ»Π΅ΠΊΡΡΠΎΠΏΠΈΡΠ°Π½ΠΈΡ ΠΈΡΠΏΠΎΠ»ΡΠ·ΡΡΡ ΠΈΠΌΠΏΡΠ»ΡΡΠ½ΡΠΉ Π±Π»ΠΎΠΊ ΠΏΠΈΡΠ°Π½ΠΈΡ, ΠΏΡΠΈ ΠΊΠΎΡΠΎΡΠΎΠΌ ΡΡΠ°Π±ΠΈΠ»ΠΈΠ·Π°ΡΠΎΡ ΠΏΠ΅ΡΠ΅ΠΌΠ΅Π½Π½ΠΎΠ³ΠΎ Π½Π°ΠΏΡΡΠΆΠ΅Π½ΠΈΡ Π½Π΅ Π½ΡΠΆΠ΅Π½. Π Π²ΠΎΡ Π² Ρ ΠΎΠ»ΠΎΠ΄ΠΈΠ»ΡΠ½ΠΈΠΊΠ°Ρ , ΠΌΠΈΠΊΡΠΎΠ²ΠΎΠ»Π½ΠΎΠ²ΡΡ ΠΏΠ΅ΡΠ°Ρ , ΠΊΠΎΠ½Π΄ΠΈΡΠΈΠΎΠ½Π΅ΡΠ°Ρ , Π½Π°ΡΠΎΡΠ°Ρ ΠΈ Ρ.ΠΏ. ΡΡΠ΅Π±ΡΠ΅ΡΡΡ Π²Π½Π΅ΡΠ½ΡΡ ΡΡΠ°Π±ΠΈΠ»ΠΈΠ·Π°ΡΠΈΡ ΠΏΠΈΡΠ°ΡΡΠ΅Π³ΠΎ ΠΏΠ΅ΡΠ΅ΠΌΠ΅Π½Π½ΠΎΠ³ΠΎ Π½Π°ΠΏΡΡΠΆΠ΅Π½ΠΈΠΈ. Π ΡΠ°ΠΊΠΈΡ ΡΠ»ΡΡΠ°ΡΡ ΡΠ°ΡΠ΅ Π²ΡΠ΅Π³ΠΎ ΠΈΡΠΏΠΎΠ»ΡΠ·ΡΡΡ ΡΡΠ°Π±ΠΈΠ»ΠΈΠ·Π°ΡΠΎΡ ΠΎΠ΄Π½ΠΎΠ³ΠΎ ΠΈΠ· ΡΡΡΡ ΡΠΈΠΏΠΎΠ²: ΡΠ»Π΅ΠΊΡΡΠΎΠΌΠ΅Ρ Π°Π½ΠΈΡΠ΅ΡΠΊΠΈΠΉ, Π³Π»Π°Π²Π½ΡΠΌ Π·Π²Π΅Π½ΠΎΠΌ ΠΊΠΎΡΠΎΡΠΎΠ³ΠΎ ΡΠ²Π»ΡΠ΅ΡΡΡ ΡΠ΅Π³ΡΠ»ΠΈΡΡΠ΅ΠΌΡΠΉ Π°Π²ΡΠΎΡΡΠ°Π½ΡΡΠΎΡΠΌΠ°ΡΠΎΡ Ρ ΡΠΏΡΠ°Π²Π»ΡΠ΅ΠΌΡΠΌ ΡΠ»Π΅ΠΊΡΡΠΈΡΠ΅ΡΠΊΠΈΠΌ ΠΏΡΠΈΠ²ΠΎΠ΄ΠΎΠΌ, ΡΠ΅Π»Π΅ΠΉΠ½ΠΎ- ΡΡΠ°Π½ΡΡΠΎΡΠΌΠ°ΡΠΎΡΠ½ΡΠΉ, Π½Π° Π±Π°Π·Π΅ ΠΌΠΎΡΠ½ΠΎΠ³ΠΎ ΡΡΠ°Π½ΡΡΠΎΡΠΌΠ°ΡΠΎΡΠ°, ΠΈΠΌΠ΅ΡΡΠ΅Π³ΠΎ Π½Π΅ΡΠΊΠΎΠ»ΡΠΊΠΎ ΠΎΡΠ²ΠΎΠ΄ΠΎΠ² Π² ΠΏΠ΅ΡΠ²ΠΈΡΠ½ΠΎΠΉ ΠΎΠ±ΠΌΠΎΡΠΊΠ΅, ΠΈ ΠΊΠΎΠΌΠΌΡΡΠ°ΡΠΎΡΠ° ΠΈΠ· ΡΠ»Π΅ΠΊΡΡΠΎΠΌΠ°Π³Π½ΠΈΡΠ½ΡΡ ΡΠ΅Π»Π΅, ΡΠΈΠΌΠΈΡΡΠΎΡΠΎΠ², ΡΠΈΡΠΈΡΡΠΎΡΠΎΠ² ΠΈΠ»ΠΈ ΠΌΠΎΡΠ½ΡΡ ΠΊΠ»ΡΡΠ΅Π²ΡΡ ΡΡΠ°Π½Π·ΠΈΡΡΠΎΡΠΎΠ², Π° ΡΠ°ΠΊΠΆΠ΅ ΡΠΈΡΡΠΎ ΡΠ»Π΅ΠΊΡΡΠΎΠ½Π½ΡΠΉ. Π¨ΠΈΡΠΎΠΊΠΎ ΡΠ°ΡΠΏΡΠΎΡΡΡΠ°Π½Π΅Π½Π½ΡΠ΅ Π² ΠΏΡΠΎΡΠ»ΠΎΠΌ Π²Π΅ΠΊΠ΅ ΡΠ΅ΡΡΠΎΡΠ΅Π·ΠΎΠ½Π°Π½ΡΠ½ΡΠ΅ ΡΡΠ°Π±ΠΈΠ»ΠΈΠ·Π°ΡΠΎΡΡ Π² Π½Π°ΡΡΠΎΡΡΠ΅Π΅ Π²ΡΠ΅ΠΌΡ ΠΏΡΠ°ΠΊΡΠΈΡΠ΅ΡΠΊΠΈ Π½Π΅ ΠΈΡΠΏΠΎΠ»ΡΠ·ΡΡΡΡΡ ΠΈΠ·-Π·Π° Π½Π°Π»ΠΈΡΠΈΡ ΠΌΠ½ΠΎΠ³ΠΎΡΠΈΡΠ»Π΅Π½Π½ΡΡ Π½Π΅Π΄ΠΎΡΡΠ°ΡΠΊΠΎΠ².
ΠΠ»Ρ ΠΏΠΎΠ΄ΠΊΠ»ΡΡΠ΅Π½ΠΈΡ ΠΏΠΎΡΡΠ΅Π±ΠΈΡΠ΅Π»Π΅ΠΉ ΠΊ ΡΠ΅ΡΠΈ ΠΏΠ΅ΡΠ΅ΠΌΠ΅Π½Π½ΠΎΠ³ΠΎ ΡΠΎΠΊΠ° 50 ΠΡ ΠΏΡΠΈΠΌΠ΅Π½ΡΡΡ ΡΡΠ°Π±ΠΈΠ»ΠΈΠ·Π°ΡΠΎΡ Π½Π°ΠΏΡΡΠΆΠ΅Π½ΠΈΡ Π½Π° 220 Π. ΠΠ»Π΅ΠΊΡΡΠΈΡΠ΅ΡΠΊΠ°Ρ ΡΡ Π΅ΠΌΠ° ΡΡΠ°Π±ΠΈΠ»ΠΈΠ·Π°ΡΠΎΡΠ° Π½Π°ΠΏΡΡΠΆΠ΅Π½ΠΈΡ ΡΠ°ΠΊΠΎΠ³ΠΎ ΡΠΈΠΏΠ° ΠΈΠ·ΠΎΠ±ΡΠ°ΠΆΠ΅Π½Π° Π½Π° ΡΠ»Π΅Π΄ΡΡΡΠ΅ΠΌ ΡΠΈΡΡΠ½ΠΊΠ΅.

Π’ΡΠ°Π½ΡΡΠΎΡΠΌΠ°ΡΠΎΡ Π1 ΠΏΠΎΠ²ΡΡΠ°Π΅Ρ Π½Π°ΠΏΡΡΠΆΠ΅Π½ΠΈΠ΅ Π² ΡΠ΅ΡΠΈ Π΄ΠΎ ΡΡΠΎΠ²Π½Ρ, Π΄ΠΎΡΡΠ°ΡΠΎΡΠ½ΠΎΠ³ΠΎ Π΄Π»Ρ ΡΡΠ°Π±ΠΈΠ»ΠΈΠ·Π°ΡΠΈΠΈ Π²ΡΡ ΠΎΠ΄Π½ΠΎΠ³ΠΎ Π½Π°ΠΏΡΡΠΆΠ΅Π½ΠΈΡ ΠΏΡΠΈ Π½ΠΈΠ·ΠΊΠΎΠΌ Π²Ρ ΠΎΠ΄Π½ΠΎΠΌ Π½Π°ΠΏΡΡΠΆΠ΅Π½ΠΈΠΈ. Π Π΅Π³ΡΠ»ΠΈΡΡΡΡΠΈΠΉ ΡΠ»Π΅ΠΌΠ΅Π½Ρ Π Π ΠΎΡΡΡΠ΅ΡΡΠ²Π»ΡΠ΅Ρ ΠΈΠ·ΠΌΠ΅Π½Π΅Π½ΠΈΠ΅ Π²ΡΡ ΠΎΠ΄Π½ΠΎΠ³ΠΎ Π½Π°ΠΏΡΡΠΆΠ΅Π½ΠΈΡ. ΠΠ° Π²ΡΡ ΠΎΠ΄Π΅ ΡΠΏΡΠ°Π²Π»ΡΡΡΠΈΠΉ ΡΠ»Π΅ΠΌΠ΅Π½Ρ Π£Π ΠΈΠ·ΠΌΠ΅ΡΡΠ΅Ρ Π·Π½Π°ΡΠ΅Π½ΠΈΠ΅ Π½Π°ΠΏΡΡΠΆΠ΅Π½ΠΈΡ Π½Π° Π½Π°Π³ΡΡΠ·ΠΊΠ΅ ΠΈ Π²ΡΠ΄Π°Π΅Ρ ΡΠΏΡΠ°Π²Π»ΡΡΡΠΈΠΉ ΡΠΈΠ³Π½Π°Π» Π΄Π»Ρ Π΅Π³ΠΎ ΠΊΠΎΡΡΠ΅ΠΊΡΠΈΡΠΎΠ²ΠΊΠΈ, Π΅ΡΠ»ΠΈ ΡΡΠΎ Π½Π΅ΠΎΠ±Ρ ΠΎΠ΄ΠΈΠΌΠΎ.
ΠΠ»Π΅ΠΊΡΡΠΎΠΌΠ΅Ρ Π°Π½ΠΈΡΠ΅ΡΠΊΠΈΠ΅ ΡΡΠ°Π±ΠΈΠ»ΠΈΠ·Π°ΡΠΎΡΡ
Π ΠΎΡΠ½ΠΎΠ²Π΅ ΡΠ°ΠΊΠΎΠ³ΠΎ ΡΡΠ°Π±ΠΈΠ»ΠΈΠ·Π°ΡΠΎΡΠ° — ΠΈΡΠΏΠΎΠ»ΡΠ·ΠΎΠ²Π°Π½ΠΈΠ΅ Π±ΡΡΠΎΠ²ΠΎΠ³ΠΎ ΡΠ΅Π³ΡΠ»ΠΈΡΡΠ΅ΠΌΠΎΠ³ΠΎ Π°Π²ΡΠΎΡΡΠ°Π½ΡΡΠΎΡΠΌΠ°ΡΠΎΡΠ° ΠΈΠ»ΠΈ Π»Π°Π±ΠΎΡΠ°ΡΠΎΡΠ½ΠΎΠ³ΠΎ ΠΠΠ’Π Π°. ΠΡΠΈΠΌΠ΅Π½Π΅Π½ΠΈΠ΅ Π°Π²ΡΠΎΡΡΠ°Π½ΡΡΠΎΡΠΌΠ°ΡΠΎΡΠ° ΠΎΠ±Π΅ΡΠΏΠ΅ΡΠΈΠ²Π°Π΅Ρ Π±ΠΎΠ»Π΅Π΅ Π²ΡΡΠΎΠΊΠΈΠΉ ΠΠΠ ΡΡΡΠ°Π½ΠΎΠ²ΠΊΠΈ. Π ΡΠΊΠΎΡΡΠΊΠ° ΡΠ΅Π³ΡΠ»ΠΈΡΠΎΠ²Π°Π½ΠΈΡ Π°Π²ΡΠΎΡΡΠ°Π½ΡΡΠΎΡΠΌΠ°ΡΠΎΡΠ° ΡΠ΄Π°Π»ΡΠ΅ΡΡΡ, Π° Π½Π° ΠΊΠΎΡΠΏΡΡΠ΅ Π²ΠΌΠ΅ΡΡΠΎ Π½Π΅Π΅ ΡΠΎΠΎΡΠ½ΠΎ ΡΡΡΠ°Π½Π°Π²Π»ΠΈΠ²Π°ΡΡ Π½Π΅Π±ΠΎΠ»ΡΡΠΎΠΉ Π΄Π²ΠΈΠ³Π°ΡΠ΅Π»Ρ Ρ ΡΠ΅Π΄ΡΠΊΡΠΎΡΠΎΠΌ, ΠΎΠ±Π΅ΡΠΏΠ΅ΡΠΈΠ²Π°ΡΡΠΈΠΌ ΡΡΠΈΠ»ΠΈΠ΅ Π²ΡΠ°ΡΠ΅Π½ΠΈΡ Π΄ΠΎΡΡΠ°ΡΠΎΡΠ½ΠΎΠ΅ Π΄Π»Ρ ΠΏΠΎΠ²ΠΎΡΠΎΡΠ° Π±Π΅Π³ΡΠ½ΠΊΠ° Π² Π°Π²ΡΠΎΡΡΠ°Π½ΡΡΠΎΡΠΌΠ°ΡΠΎΡΠ΅. ΠΠ΅ΠΎΠ±Ρ ΠΎΠ΄ΠΈΠΌΠ°Ρ ΠΈ Π΄ΠΎΡΡΠ°ΡΠΎΡΠ½Π°Ρ ΡΠΊΠΎΡΠΎΡΡΡ Π²ΡΠ°ΡΠ΅Π½ΠΈΡ β ΠΎΠΊΠΎΠ»ΠΎ 1 ΠΎΠ±ΠΎΡΠΎΡΠ° Π·Π° 10 — 20 ΡΠ΅ΠΊ. ΠΡΠΈΠΌ ΡΡΠ΅Π±ΠΎΠ²Π°Π½ΠΈΡΠΌ ΡΠ΄ΠΎΠ²Π»Π΅ΡΠ²ΠΎΡΡΠ΅Ρ Π΄Π²ΠΈΠ³Π°ΡΠ΅Π»Ρ ΡΠΈΠΏΠ° Π Π-09, ΠΊΠΎΡΠΎΡΡΠΉ ΡΠ°Π½ΡΡΠ΅ ΠΏΡΠΈΠΌΠ΅Π½ΡΠ»ΡΡ Π² ΡΠ°ΠΌΠΎΠΏΠΈΡΡΡΠΈΡ ΠΏΡΠΈΠ±ΠΎΡΠ°Ρ . Π£ΠΏΡΠ°Π²Π»ΡΠ΅Ρ Π΄Π²ΠΈΠ³Π°ΡΠ΅Π»Π΅ΠΌ ΡΠ»Π΅ΠΊΡΡΠΎΠ½Π½Π°Ρ ΡΡ Π΅ΠΌΠ°. ΠΡΠΈ ΠΈΠ·ΠΌΠ΅Π½Π΅Π½ΠΈΠΈ ΡΠ΅ΡΠ΅Π²ΠΎΠ³ΠΎ Π½Π°ΠΏΡΡΠΆΠ΅Π½ΠΈΡ Π² ΠΏΡΠ΅Π΄Π΅Π»Π°Ρ +- 10 Π²ΠΎΠ»ΡΡ Π²ΡΠ΄Π°ΡΡΡΡ ΠΊΠΎΠΌΠ°Π½Π΄Π° Π½Π° Π΄Π²ΠΈΠ³Π°ΡΠ΅Π»Ρ, ΠΊΠΎΡΠΎΡΡΠΉ ΠΏΠΎΠ²ΠΎΡΠ°ΡΠΈΠ²Π°Π΅Ρ Π±Π΅Π³ΡΠ½ΠΎΠΊ Π΄ΠΎ Π΄ΠΎΡΡΠΈΠΆΠ΅Π½ΠΈΡ Π½Π° Π²ΡΡ ΠΎΠ΄Π΅ Π½Π°ΠΏΡΡΠΆΠ΅Π½ΠΈΡ 220 Π.
ΠΡΠΈΠΌΠ΅ΡΡ ΡΡ
Π΅ΠΌ ΡΠ»Π΅ΠΊΡΡΠΎΠΌΠ΅Ρ
Π°Π½ΠΈΡΠ΅ΡΠΊΠΈΡ
ΡΡΠ°Π±ΠΈΠ»ΠΈΠ·Π°ΡΠΎΡΠΎΠ² ΠΏΡΠΈΠ²Π΅Π΄Π΅Π½Ρ Π½ΠΈΠΆΠ΅: 
ΠΠ»Π΅ΠΊΡΡΠΈΡΠ΅ΡΠΊΠ°Ρ ΡΡ Π΅ΠΌΠ° ΡΡΠ°Π±ΠΈΠ»ΠΈΠ·Π°ΡΠΎΡΠ° Π½Π°ΠΏΡΡΠΆΠ΅Π½ΠΈΡ Ρ ΠΈΡΠΏΠΎΠ»ΡΠ·ΠΎΠ²Π°Π½ΠΈΠ΅ΠΌ Π»ΠΎΠ³ΠΈΡΠ΅ΡΠΊΠΈΡ ΠΌΠΈΠΊΡΠΎΡΡ Π΅ΠΌ ΠΈ ΡΠ΅Π»Π΅ΠΉΠ½ΠΎΠ³ΠΎ ΡΠΏΡΠ°Π²Π»Π΅Π½ΠΈΡ ΡΠ»Π΅ΠΊΡΡΠΎΠΏΡΠΈΠ²ΠΎΠ΄ΠΎΠΌ

ΠΠ»Π΅ΠΊΡΡΠΎΠΌΠ΅Ρ Π°Π½ΠΈΡΠ΅ΡΠΊΠΈΠΉ ΡΡΠ°Π±ΠΈΠ»ΠΈΠ·Π°ΡΠΎΡ Π½Π° ΠΎΡΠ½ΠΎΠ²Π΅ ΠΎΠΏΠ΅ΡΠ°ΡΠΈΠΎΠ½Π½ΠΎΠ³ΠΎ ΡΡΠΈΠ»ΠΈΡΠ΅Π»Ρ.
ΠΠΎΡΡΠΎΠΈΠ½ΡΡΠ²ΠΎΠΌ ΠΏΠΎΠ΄ΠΎΠ±Π½ΡΡ ΡΡΠ°Π±ΠΈΠ»ΠΈΠ·Π°ΡΠΎΡΠΎΠ² ΡΠ²Π»ΡΠ΅ΡΡΡ ΠΏΡΠΎΡΡΠΎΡΠ° ΡΠ΅Π°Π»ΠΈΠ·Π°ΡΠΈΠΈ ΠΈ Π²ΡΡΠΎΠΊΠ°Ρ ΡΠΎΡΠ½ΠΎΡΡΡ ΡΡΠ°Π±ΠΈΠ»ΠΈΠ·Π°ΡΠΈΠΈ Π½Π°ΠΏΡΡΠΆΠ΅Π½ΠΈΡ Π½Π° Π²ΡΡ ΠΎΠ΄Π΅. Π Π½Π΅Π΄ΠΎΡΡΠ°ΡΠΊΠ°ΠΌ ΡΠ»Π΅Π΄ΡΠ΅Ρ ΠΎΡΠ½Π΅ΡΡΠΈ Π½Π΅Π²ΡΡΠΎΠΊΡΡ Π½Π°Π΄ΡΠΆΠ½ΠΎΡΡΡ ΠΈΠ· — Π·Π° ΠΏΡΠΈΡΡΡΡΡΠ²ΠΈΡ ΠΌΠ΅Ρ Π°Π½ΠΈΡΠ΅ΡΠΊΠΈΡ ΠΏΠΎΠ΄Π²ΠΈΠΆΠ½ΡΡ ΡΠ»Π΅ΠΌΠ΅Π½ΡΠΎΠ², ΠΎΡΠ½ΠΎΡΠΈΡΠ΅Π»ΡΠ½ΠΎ ΠΌΠ°Π»ΡΡ Π΄ΠΎΠΏΡΡΡΠΈΠΌΡΡ ΠΌΠΎΡΠ½ΠΎΡΡΡ Π½Π°Π³ΡΡΠ·ΠΊΠΈ ( Π² ΠΏΡΠ΅Π΄Π΅Π»Π°Ρ 250 … 500 ΠΡ), ΠΌΠ°Π»ΡΡ ΡΠ°ΡΠΏΡΠΎΡΡΡΠ°Π½Π΅Π½Π½ΠΎΡΡΡ Π² Π½Π°ΡΠ΅ Π²ΡΠ΅ΠΌΡ Π°Π²ΡΠΎΡΡΠ°Π½ΡΡΠΎΡΠΌΠ°ΡΠΎΡΠΎΠ² ΠΈ Π½Π΅ΠΎΠ±Ρ ΠΎΠ΄ΠΈΠΌΡΡ ΡΠ»Π΅ΠΊΡΡΠΎΠ΄Π²ΠΈΠ³Π°ΡΠ΅Π»Π΅ΠΉ.
Π Π΅Π»Π΅ΠΉΠ½ΠΎ — ΡΡΠ°Π½ΡΡΠΎΡΠΌΠ°ΡΠΎΡΠ½ΡΠ΅ ΡΡΠ°Π±ΠΈΠ»ΠΈΠ·Π°ΡΠΎΡΡ
Π Π΅Π»Π΅ΠΉΠ½ΠΎ — ΡΡΠ°Π½ΡΡΠΎΡΠΌΠ°ΡΠΎΡΠ½ΡΠΉ ΡΡΠ°Π±ΠΈΠ»ΠΈΠ·Π°ΡΠΎΡ ΡΠ²Π»ΡΠ΅ΡΡΡ Π±ΠΎΠ»Π΅Π΅ ΠΏΠΎΠΏΡΠ»ΡΡΠ½ΡΠΌ Π² ΡΠΈΠ»Ρ ΠΏΡΠΎΡΡΠΎΡΡ ΡΠ΅Π°Π»ΠΈΠ·Π°ΡΠΈΠΈ ΠΊΠΎΠ½ΡΡΡΡΠΊΡΠΈΠΈ, ΠΏΡΠΈΠΌΠ΅Π½Π΅Π½ΠΈΡ ΡΠ°ΡΠΏΡΠΎΡΡΡΠ°Π½Π΅Π½Π½ΡΡ ΡΠ»Π΅ΠΌΠ΅Π½ΡΠΎΠ² ΠΈ Π²ΠΎΠ·ΠΌΠΎΠΆΠ½ΠΎΡΡΠΈ ΠΏΠΎΠ»ΡΡΠ΅Π½ΠΈΡ Π·Π½Π°ΡΠΈΡΠ΅Π»ΡΠ½ΠΎΠΉ Π²ΡΡ ΠΎΠ΄Π½ΠΎΠΉ ΠΌΠΎΡΠ½ΠΎΡΡΠΈ (Π΄ΠΎ Π½Π΅ΡΠΊΠΎΠ»ΡΠΊΠΈΡ ΠΊΠΈΠ»ΠΎΠ²Π°ΡΡ), Π·Π½Π°ΡΠΈΡΠ΅Π»ΡΠ½ΠΎ ΠΏΡΠ΅Π²ΡΡΠ°ΡΡΠ΅ΠΉ ΠΌΠΎΡΠ½ΠΎΡΡΡ ΠΏΡΠΈΠΌΠ΅Π½Π΅Π½Π½ΠΎΠ³ΠΎ ΡΠΈΠ»ΠΎΠ²ΠΎΠ³ΠΎ ΡΡΠ°Π½ΡΡΠΎΡΠΌΠ°ΡΠΎΡΠ°. ΠΠ° Π²ΡΠ±ΠΎΡ Π΅Π³ΠΎ ΠΌΠΎΡΠ½ΠΎΡΡΠΈ Π²Π»ΠΈΡΠ΅Ρ ΠΌΠΈΠ½ΠΈΠΌΠ°Π»ΡΠ½ΠΎΠ΅ Π½Π°ΠΏΡΡΠΆΠ΅Π½ΠΈΠ΅ Π² ΠΊΠΎΠ½ΠΊΡΠ΅ΡΠ½ΠΎΠΉ ΡΠ΅ΡΠΈ ΠΏΠ΅ΡΠ΅ΠΌΠ΅Π½Π½ΠΎΠ³ΠΎ ΡΠΎΠΊΠ°. ΠΡΠ»ΠΈ, ΠΊ ΠΏΡΠΈΠΌΠ΅ΡΡ, ΠΎΠ½ΠΎ Π½Π΅ ΠΌΠ΅Π½ΡΡΠ΅ 180 Π, ΡΠΎ ΠΎΡ ΡΡΠ°Π½ΡΡΠΎΡΠΌΠ°ΡΠΎΡΠ° ΠΏΠΎΡΡΠ΅Π±ΡΠ΅ΡΡΡ ΠΎΠ±Π΅ΡΠΏΠ΅ΡΠ΅Π½ΠΈΠ΅ Π²ΠΎΠ»ΡΡΠΎΠ΄ΠΎΠ±Π°Π²ΠΊΠΈ 40 Π, ΡΡΠΎ Π² 5,5 ΡΠ°Π· ΠΌΠ΅Π½ΡΡΠ΅ Π½ΠΎΠΌΠΈΠ½Π°Π»ΡΠ½ΠΎΠ³ΠΎ Π½Π°ΠΏΡΡΠΆΠ΅Π½ΠΈΡ Π² ΡΠ΅ΡΠΈ. ΠΡΡ ΠΎΠ΄Π½Π°Ρ ΠΌΠΎΡΠ½ΠΎΡΡΡ Ρ ΡΡΠ°Π±ΠΈΠ»ΠΈΠ·Π°ΡΠΎΡΠ° Π²ΠΎ ΡΡΠΎΠ»ΡΠΊΠΎ ΠΆΠ΅ ΡΠ°Π· Π±ΡΠ΄Π΅Ρ Π±ΠΎΠ»ΡΡΠ΅, ΡΠ΅ΠΌ ΠΌΠΎΡΠ½ΠΎΡΡΡ ΡΠΈΠ»ΠΎΠ²ΠΎΠ³ΠΎ ΡΡΠ°Π½ΡΡΠΎΡΠΌΠ°ΡΠΎΡΠ° (Π΅ΡΠ»ΠΈ Π½Π΅ ΡΡΠΈΡΡΠ²Π°ΡΡ ΠΠΠ ΡΡΠ°Π½ΡΡΠΎΡΠΌΠ°ΡΠΎΡΠ° ΠΈ ΠΌΠ°ΠΊΡΠΈΠΌΠ°Π»ΡΠ½ΠΎ Π΄ΠΎΠΏΡΡΡΠΈΠΌΡΠΉ ΡΠΎΠΊ ΡΠ΅ΡΠ΅Π· ΠΊΠΎΠΌΠΌΡΡΠΈΡΡΡΡΠΈΠ΅ ΡΠ»Π΅ΠΌΠ΅Π½ΡΡ). Π§ΠΈΡΠ»ΠΎ ΡΡΡΠΏΠ΅Π½Π΅ΠΉ ΠΈΠ·ΠΌΠ΅Π½Π΅Π½ΠΈΡ Π½Π°ΠΏΡΡΠΆΠ΅Π½ΠΈΡ, ΠΊΠ°ΠΊ ΠΏΡΠ°Π²ΠΈΠ»ΠΎ, ΡΡΡΠ°Π½Π°Π²Π»ΠΈΠ²Π°ΡΡ Π² ΠΏΡΠ΅Π΄Π΅Π»Π°Ρ 3 … 6 ΡΡΡΠΏΠ΅Π½Π΅ΠΉ, ΡΡΠΎ Π² Π±ΠΎΠ»ΡΡΠΈΠ½ΡΡΠ²Π΅ ΡΠ»ΡΡΠ°Π΅Π² ΠΎΠ±Π΅ΡΠΏΠ΅ΡΠΈΠ²Π°Π΅Ρ ΠΏΡΠΈΠ΅ΠΌΠ»Π΅ΠΌΡΡ ΡΠΎΡΠ½ΠΎΡΡΡ ΡΡΠ°Π±ΠΈΠ»ΠΈΠ·Π°ΡΠΈΠΈ Π½Π°ΠΏΡΡΠΆΠ΅Π½ΠΈΡ Π½Π° Π²ΡΡ ΠΎΠ΄Π΅. ΠΡΠΈ Π²ΡΡΠΈΡΠ»Π΅Π½ΠΈΠΈ ΠΊΠΎΠ»ΠΈΡΠ΅ΡΡΠ²Π° Π²ΠΈΡΠΊΠΎΠ² ΠΎΠ±ΠΌΠΎΡΠΎΠΊ Π² ΡΡΠ°Π½ΡΡΠΎΡΠΌΠ°ΡΠΎΡΠ΅ Π΄Π»Ρ ΠΊΠ°ΠΆΠ΄ΠΎΠΉ ΡΡΡΠΏΠ΅Π½ΠΈ Π½Π°ΠΏΡΡΠΆΠ΅Π½ΠΈΠ΅ Π² ΡΠ΅ΡΠΈ ΠΏΡΠΈΠ½ΠΈΠΌΠ°Π΅ΡΡΡ ΡΠ°Π²Π½ΡΠΌ ΡΡΠΎΠ²Π½Ρ ΡΡΠ°Π±Π°ΡΡΠ²Π°Π½ΠΈΡ ΠΊΠΎΠΌΠΌΡΡΠΈΡΡΡΡΠ΅Π³ΠΎ ΡΠ»Π΅ΠΌΠ΅Π½ΡΠ°. ΠΠ°ΠΊ ΠΏΡΠ°Π²ΠΈΠ»ΠΎ, Π² ΠΊΠ°ΡΠ΅ΡΡΠ²Π΅ ΠΊΠΎΠΌΠΌΡΡΠΈΡΡΡΡΠΈΡ ΡΠ»Π΅ΠΌΠ΅Π½ΡΠΎΠ² ΠΈΡΠΏΠΎΠ»ΡΠ·ΡΡΡ ΡΠ»Π΅ΠΊΡΡΠΎΠΌΠ°Π³Π½ΠΈΡΠ½ΡΠ΅ ΡΠ΅Π»Π΅ — ΡΡ Π΅ΠΌΠ° Π²ΡΡ ΠΎΠ΄ΠΈΡ Π΄ΠΎΡΡΠ°ΡΠΎΡΠ½ΠΎ ΡΠ»Π΅ΠΌΠ΅Π½ΡΠ°ΡΠ½ΠΎΠΉ ΠΈ Π½Π΅ Π²ΡΠ·ΡΠ²Π°ΡΡΠ΅ΠΉ Π·Π°ΡΡΡΠ΄Π½Π΅Π½ΠΈΠΉ ΠΏΡΠΈ ΠΏΠΎΠ²ΡΠΎΡΠ΅Π½ΠΈΠΈ. ΠΠ΅Π΄ΠΎΡΡΠ°ΡΠΊΠΎΠΌ ΡΠ°ΠΊΠΎΠ³ΠΎ ΡΡΠ°Π±ΠΈΠ»ΠΈΠ·Π°ΡΠΎΡΠ° ΡΠ²Π»ΡΠ΅ΡΡΡ ΠΎΠ±ΡΠ°Π·ΠΎΠ²Π°Π½ΠΈΠ΅ Π΄ΡΠ³ΠΈ Π½Π° ΠΊΠΎΠ½ΡΠ°ΠΊΡΠ°Ρ ΡΠ΅Π»Π΅ Π² ΠΏΡΠΎΡΠ΅ΡΡΠ΅ ΠΊΠΎΠΌΠΌΡΡΠ°ΡΠΈΠΈ, ΡΡΠΎ ΡΠ°Π·ΡΡΡΠ°Π΅Ρ ΠΊΠΎΠ½ΡΠ°ΠΊΡΡ ΡΠ΅Π»Π΅. Π Π±ΠΎΠ»Π΅Π΅ ΡΠ»ΠΎΠΆΠ½ΡΡ Π²Π°ΡΠΈΠ°Π½ΡΠ°Ρ ΡΡ Π΅ΠΌ ΠΏΠ΅ΡΠ΅ΠΊΠ»ΡΡΠ΅Π½ΠΈΠ΅ ΡΠ΅Π»Π΅ ΠΏΡΠΎΠΈΠ·Π²ΠΎΠ΄ΡΡ Π² ΠΌΠΎΠΌΠ΅Π½ΡΡ ΠΏΠ΅ΡΠ΅Ρ ΠΎΠ΄Π° ΠΏΠΎΠ»ΡΠ²ΠΎΠ»Π½Ρ Π½Π°ΠΏΡΡΠΆΠ΅Π½ΠΈΡ ΡΠ΅ΡΠ΅Π· Π½ΡΠ»Π΅Π²ΠΎΠ΅ Π·Π½Π°ΡΠ΅Π½ΠΈΠ΅, ΡΡΠΎ ΠΏΡΠ΅Π΄ΠΎΡΠ²ΡΠ°ΡΠ°Π΅Ρ Π²ΠΎΠ·Π½ΠΈΠΊΠ½ΠΎΠ²Π΅Π½ΠΈΠ΅ ΠΈΡΠΊΡΡ, ΠΏΡΠ°Π²Π΄Π° ΠΏΡΠΈ ΡΡΠ»ΠΎΠ²ΠΈΠΈ ΠΈΡΠΏΠΎΠ»ΡΠ·ΠΎΠ²Π°Π½ΠΈΡ Π±ΡΡΡΡΠΎΠ΄Π΅ΠΉΡΡΠ²ΡΡΡΠΈΡ ΡΠ΅Π»Π΅ ΠΈΠ»ΠΈ ΠΊΠΎΠΌΠΌΡΡΠ°ΡΠΈΠΈ Π½Π° ΡΠΏΠ°Π΄Π΅ ΠΏΡΠ΅Π΄ΡΠ΅ΡΡΠ²ΡΡΡΠ΅ΠΉ ΠΏΠΎΠ»ΡΠ²ΠΎΠ»Π½Ρ. ΠΡΠΏΠΎΠ»ΡΠ·ΠΎΠ²Π°Π½ΠΈΠ΅ Π² ΠΊΠ°ΡΠ΅ΡΡΠ²Π΅ ΠΊΠΎΠΌΠΌΡΡΠΈΡΡΡΡΠΈΡ ΡΠ»Π΅ΠΌΠ΅Π½ΡΠΎΠ² ΡΠΈΡΠΈΡΡΠΎΡΠΎΠ², ΡΠΈΠΌΠΈΡΡΠΎΡΠΎΠ² ΠΈΠ»ΠΈ Π΄ΡΡΠ³ΠΈΡ Π±Π΅ΡΠΊΠΎΠ½ΡΠ°ΠΊΡΠ½ΡΡ ΡΠ»Π΅ΠΌΠ΅Π½ΡΠΎΠ² Π½Π°Π΄ΡΠΆΠ½ΠΎΡΡΡ ΡΡ Π΅ΠΌΡ ΡΠ΅Π·ΠΊΠΎ Π²ΠΎΠ·ΡΠ°ΡΡΠ°Π΅Ρ, Π½ΠΎ ΡΡΠ»ΠΎΠΆΠ½ΡΠ΅ΡΡΡ ΠΈΠ·-Π·Π° Π½Π΅ΠΎΠ±Ρ ΠΎΠ΄ΠΈΠΌΠΎΡΡΠΈ ΠΎΠ±Π΅ΡΠΏΠ΅ΡΠ΅Π½ΠΈΡ Π³Π°Π»ΡΠ²Π°Π½ΠΈΡΠ΅ΡΠΊΠΎΠΉ ΡΠ°Π·Π²ΡΠ·ΠΊΠΈ ΠΌΠ΅ΠΆΠ΄Ρ ΡΠ΅ΠΏΡΠΌΠΈ ΡΠΏΡΠ°Π²Π»ΡΡΡΠΈΡ ΡΠ»Π΅ΠΊΡΡΠΎΠ΄ΠΎΠ² ΠΈ ΠΌΠΎΠ΄ΡΠ»Π΅ΠΌ ΡΠΏΡΠ°Π²Π»Π΅Π½ΠΈΡ. ΠΠ»Ρ ΡΡΠΎΠ³ΠΎ ΠΏΡΠΈΠΌΠ΅Π½ΡΡΡ ΠΎΠΏΡΡΠΎΠ½Π½ΡΠ΅ ΡΠ»Π΅ΠΌΠ΅Π½ΡΡ ΠΈΠ»ΠΈ ΡΠ°Π·Π΄Π΅Π»ΠΈΡΠ΅Π»ΡΠ½ΡΠ΅ ΠΈΠΌΠΏΡΠ»ΡΡΠ½ΡΠ΅ ΡΡΠ°Π½ΡΡΠΎΡΠΌΠ°ΡΠΎΡΡ. ΠΠΈΠΆΠ΅ ΠΏΡΠΈΠ²Π΅Π΄Π΅Π½Π° ΠΏΡΠΈΠ½ΡΠΈΠΏΠΈΠ°Π»ΡΠ½Π°Ρ ΡΡ Π΅ΠΌΠ° ΡΠ΅Π»Π΅ΠΉΠ½ΠΎ — ΡΡΠ°Π½ΡΡΠΎΡΠΌΠ°ΡΠΎΡΠ½ΠΎΠ³ΠΎ ΡΡΠ°Π±ΠΈΠ»ΠΈΠ·Π°ΡΠΎΡΠ°:
Π‘Ρ Π΅ΠΌΠ° ΡΠΈΡΡΠΎΠ²ΠΎΠ³ΠΎ ΡΠ΅Π»Π΅ΠΉΠ½ΠΎ — ΡΡΠ°Π½ΡΡΠΎΡΠΌΠ°ΡΠΎΡΠ½ΠΎΠ³ΠΎ ΡΡΠ°Π±ΠΈΠ»ΠΈΠ·Π°ΡΠΎΡΠ° Π½Π° ΡΠ»Π΅ΠΊΡΡΠΎΠΌΠ°Π³Π½ΠΈΡΠ½ΡΡ ΡΠ΅Π»Π΅

ΠΠ»Π΅ΠΊΡΡΠΎΠ½Π½ΡΠ΅ ΡΡΠ°Π±ΠΈΠ»ΠΈΠ·Π°ΡΠΎΡΡ
ΠΠ»Π΅ΠΊΡΡΠΎΠ½Π½ΡΠ΅ ΡΡΠ°Π±ΠΈΠ»ΠΈΠ·Π°ΡΠΎΡΡ ΠΈΠΌΠ΅ΡΡ, ΠΊΠ°ΠΊ ΠΏΡΠ°Π²ΠΈΠ»ΠΎ, Π½Π΅Π±ΠΎΠ»ΡΡΡΡ ΠΌΠΎΡΠ½ΠΎΡΡΡ (Π΄ΠΎ 100 ΠΡ) ΠΈ Π½Π΅ΠΎΠ±Ρ ΠΎΠ΄ΠΈΠΌΡΡ Π΄Π»Ρ ΡΠ°Π±ΠΎΡΡ ΠΌΠ½ΠΎΠ³ΠΈΡ ΡΠ»Π΅ΠΊΡΡΠΎΠ½Π½ΡΡ ΡΡΡΡΠΎΠΉΡΡΠ² Π²ΡΡΠΎΠΊΡΡ ΡΡΠ°Π±ΠΈΠ»ΡΠ½ΠΎΡΡΡ Π²ΡΡ ΠΎΠ΄Π½ΠΎΠ³ΠΎ Π½Π°ΠΏΡΡΠΆΠ΅Π½ΠΈΡ. ΠΠ½ΠΈ ΠΎΠ±ΡΡΠ½ΠΎ ΡΡΡΠΎΡΡΡΡ Π² Π²ΠΈΠ΄Π΅ ΡΠΏΡΠΎΡΡΠ½Π½ΠΎΠ³ΠΎ ΡΡΠΈΠ»ΠΈΡΠ΅Π»Ρ Π½ΠΈΠ·ΠΊΠΎΠΉ ΡΠ°ΡΡΠΎΡΡ, ΠΈΠΌΠ΅ΡΡΠ΅Π³ΠΎ Π΄ΠΎΡΡΠ°ΡΠΎΡΠ½ΠΎ Π±ΠΎΠ»ΡΡΠΎΠΉ Π·Π°ΠΏΠ°Ρ ΠΈΠ·ΠΌΠ΅Π½Π΅Π½ΠΈΡ ΡΡΠΎΠ²Π½Ρ ΠΏΠΈΡΠ°ΡΡΠ΅Π³ΠΎ Π½Π°ΠΏΡΡΠΆΠ΅Π½ΠΈΡ ΠΈ ΠΌΠΎΡΠ½ΠΎΡΡΠΈ. ΠΠ° Π΅Π³ΠΎ Π²Ρ ΠΎΠ΄ ΠΎΡ ΡΠ»Π΅ΠΊΡΡΠΎΠ½Π½ΠΎΠ³ΠΎ ΡΠ΅Π³ΡΠ»ΡΡΠΎΡΠ° Π½Π°ΠΏΡΡΠΆΠ΅Π½ΠΈΡ ΠΏΠΎΠ΄Π°ΡΡΡΡ ΡΠΈΠ³Π½Π°Π» ΡΠΈΠ½ΡΡΠΎΠΈΠ΄Π°Π»ΡΠ½ΠΎΠΉ ΡΠΎΡΠΌΡ Ρ ΡΠ°ΡΡΠΎΡΠΎΠΉ 50 ΠΡ ΠΎΡ Π²ΡΠΏΠΎΠΌΠΎΠ³Π°ΡΠ΅Π»ΡΠ½ΠΎΠ³ΠΎ Π³Π΅Π½Π΅ΡΠ°ΡΠΎΡΠ°. ΠΠΎΠΆΠ½ΠΎ ΠΈΡΠΏΠΎΠ»ΡΠ·ΠΎΠ²Π°ΡΡ ΠΏΠΎΠ½ΠΈΠΆΠ°ΡΡΡΡ ΠΎΠ±ΠΌΠΎΡΠΊΡ ΡΠΈΠ»ΠΎΠ²ΠΎΠ³ΠΎ ΡΡΠ°Π½ΡΡΠΎΡΠΌΠ°ΡΠΎΡΠ°. ΠΡΡ ΠΎΠ΄ ΡΡΠΈΠ»ΠΈΡΠ΅Π»Ρ ΠΏΠΎΠ΄ΠΊΠ»ΡΡΠ΅Π½ ΠΊ ΠΏΠΎΠ²ΡΡΠ°ΡΡΠ΅ΠΌΡ Π΄ΠΎ 220 Π ΡΡΠ°Π½ΡΡΠΎΡΠΌΠ°ΡΠΎΡΡ. Π‘Ρ Π΅ΠΌΠ° ΠΈΠΌΠ΅Π΅Ρ ΠΈΠ½Π΅ΡΡΠΈΠΎΠ½Π½ΡΡ ΠΎΡΡΠΈΡΠ°ΡΠ΅Π»ΡΠ½ΡΡ ΠΎΠ±ΡΠ°ΡΠ½ΡΡ ΡΠ²ΡΠ·Ρ ΠΏΠΎ Π·Π½Π°ΡΠ΅Π½ΠΈΡ Π²ΡΡ ΠΎΠ΄Π½ΠΎΠ³ΠΎ Π½Π°ΠΏΡΡΠΆΠ΅Π½ΠΈΡ, ΡΡΠΎ Π³Π°ΡΠ°Π½ΡΠΈΡΡΠ΅Ρ ΡΡΠ°Π±ΠΈΠ»ΡΠ½ΠΎΡΡΡ Π²ΡΡ ΠΎΠ΄Π½ΠΎΠ³ΠΎ Π½Π°ΠΏΡΡΠΆΠ΅Π½ΠΈΡ Ρ Π½Π΅ΠΈΡΠΊΠ°ΠΆΡΠ½Π½ΠΎΠΉ ΡΠΎΡΠΌΠΎΠΉ. ΠΠ»Ρ Π΄ΠΎΡΡΠΈΠΆΠ΅Π½ΠΈΡ ΠΌΠΎΡΠ½ΠΎΡΡΠΈ Π½Π° ΡΡΠΎΠ²Π½Π΅ Π½Π΅ΡΠΊΠΎΠ»ΡΠΊΠΈΡ ΡΠΎΡΠ΅Π½ Π²Π°ΡΡ ΠΈΡΠΏΠΎΠ»ΡΠ·ΡΡΡ Π΄ΡΡΠ³ΠΈΠ΅ ΠΌΠ΅ΡΠΎΠ΄Ρ. ΠΠ±ΡΡΠ½ΠΎ ΠΏΡΠΈΠΌΠ΅Π½ΡΡΡ ΠΌΠΎΡΠ½ΡΠΉ ΠΏΡΠ΅ΠΎΠ±ΡΠ°Π·ΠΎΠ²Π°ΡΠ΅Π»Ρ ΠΏΠΎΡΡΠΎΡΠ½Π½ΠΎΠ³ΠΎ ΡΠΎΠΊΠ° Π² ΠΏΠ΅ΡΠ΅ΠΌΠ΅Π½Π½ΡΠΉ Π½Π° ΠΎΡΠ½ΠΎΠ²Π΅ ΠΈΡΠΏΠΎΠ»ΡΠ·ΠΎΠ²Π°Π½ΠΈΡ Π½ΠΎΠ²ΠΎΠ³ΠΎ Π²ΠΈΠ΄Π° ΠΏΠΎΠ»ΡΠΏΡΠΎΠ²ΠΎΠ΄Π½ΠΈΠΊΠΎΠ² — ΡΠ°ΠΊ Π½Π°Π·ΡΠ²Π°Π΅ΠΌΡΡ IGBT ΡΡΠ°Π½Π·ΠΈΡΡΠΎΡΠΎ.
ΠΡΠΈ ΠΊΠΎΠΌΠΌΡΡΠΈΡΡΡΡΠΈΠ΅ ΡΠ»Π΅ΠΌΠ΅Π½ΡΡ Π² ΠΊΠ»ΡΡΠ΅Π²ΠΎΠΌ ΡΠ΅ΠΆΠΈΠΌΠ΅ ΠΌΠΎΠ³ΡΡ ΠΏΡΠΎΠΏΡΡΡΠΈΡΡ ΡΠΎΠΊ Π² Π½Π΅ΡΠΊΠΎΠ»ΡΠΊΠΎ ΡΠΎΡΠ΅Π½ Π°ΠΌΠΏΠ΅Ρ ΠΏΡΠΈ ΠΌΠ°ΠΊΡΠΈΠΌΠ°Π»ΡΠ½ΠΎ Π΄ΠΎΠΏΡΡΡΠΈΠΌΠΎΠΌ Π½Π°ΠΏΡΡΠΆΠ΅Π½ΠΈΠΈ Π±ΠΎΠ»Π΅Π΅ 1000 Π. ΠΠ»Ρ ΡΠΏΡΠ°Π²Π»Π΅Π½ΠΈΡ ΡΠ°ΠΊΠΈΠΌΠΈ ΡΡΠ°Π½Π·ΠΈΡΡΠΎΡΠ°ΠΌΠΈ ΠΈΡΠΏΠΎΠ»ΡΠ·ΡΡΡΡΡ ΡΠΏΠ΅ΡΠΈΠ°Π»ΡΠ½ΡΠ΅ Π²ΠΈΠ΄Ρ ΠΌΠΈΠΊΡΠΎΠΊΠΎΠ½ΡΡΠΎΠ»Π»Π΅ΡΠΎΠ² Ρ Π²Π΅ΠΊΡΠΎΡΠ½ΡΠΌ ΡΠΏΡΠ°Π²Π»Π΅Π½ΠΈΠ΅ΠΌ. ΠΠ° Π·Π°ΡΠ²ΠΎΡ ΡΡΠ°Π½Π·ΠΈΡΡΠΎΡΠ° Ρ ΡΠ°ΡΡΠΎΡΠΎΠΉ Π² Π½Π΅ΡΠΊΠΎΠ»ΡΠΊΠΎ ΠΊΠΈΠ»ΠΎΠ³Π΅ΡΡ ΠΏΠΎΠ΄Π°ΡΡ ΠΈΠΌΠΏΡΠ»ΡΡΡ Ρ ΠΏΠ΅ΡΠ΅ΠΌΠ΅Π½Π½ΠΎΠΉ ΡΠΈΡΠΈΠ½ΠΎΠΉ, ΠΊΠΎΡΠΎΡΠ°Ρ ΠΌΠ΅Π½ΡΠ΅ΡΡΡ ΠΏΠΎ ΠΏΡΠΎΠ³ΡΠ°ΠΌΠΌΠ΅, Π²Π²Π΅Π΄Π΅Π½Π½ΠΎΠΉ Π² ΠΌΠΈΠΊΡΠΎΠΊΠΎΠ½ΡΡΠΎΠ»Π»Π΅Ρ. ΠΠΎ Π²ΡΡ ΠΎΠ΄Ρ ΡΠ°ΠΊΠΎΠΉ ΠΏΡΠ΅ΠΎΠ±ΡΠ°Π·ΠΎΠ²Π°ΡΠ΅Π»Ρ Π½Π°Π³ΡΡΠΆΠ΅Π½ Π½Π° ΡΠΎΠΎΡΠ²Π΅ΡΡΡΠ²ΡΡΡΠΈΠΉ ΡΡΠ°Π½ΡΡΠΎΡΠΌΠ°ΡΠΎΡ. Π’ΠΎΠΊ Π² ΡΠ΅ΠΏΠΈ ΡΡΠ°Π½ΡΡΠΎΡΠΌΠ°ΡΠΎΡΠ° ΠΌΠ΅Π½ΡΠ΅ΡΡΡ ΠΏΠΎ ΡΠΈΠ½ΡΡΠΎΠΈΠ΄Π΅. Π ΡΠΎ ΠΆΠ΅ Π²ΡΠ΅ΠΌΡ Π½Π°ΠΏΡΡΠΆΠ΅Π½ΠΈΠ΅ ΡΠΎΡ ΡΠ°Π½ΡΠ΅Ρ ΡΠΎΡΠΌΡ ΠΈΡΡ ΠΎΠ΄Π½ΡΡ ΠΏΡΡΠΌΠΎΡΠ³ΠΎΠ»ΡΠ½ΡΡ ΠΈΠΌΠΏΡΠ»ΡΡΠΎΠ² Ρ ΡΠ°Π·Π½ΠΎΠΉ ΡΠΈΡΠΈΠ½ΠΎΠΉ. Π’Π°ΠΊΠ°Ρ ΡΡ Π΅ΠΌΠ° ΠΈΡΠΏΠΎΠ»ΡΠ·ΡΠ΅ΡΡΡ Π² ΠΌΠΎΡΠ½ΡΡ ΠΈΡΡΠΎΡΠ½ΠΈΠΊΠ°Ρ Π³Π°ΡΠ°Π½ΡΠΈΡΠΎΠ²Π°Π½Π½ΠΎΠ³ΠΎ ΠΏΠΈΡΠ°Π½ΠΈΡ, ΠΈΡΠΏΠΎΠ»ΡΠ·ΡΠ΅ΠΌΡΡ Π΄Π»Ρ Π±Π΅ΡΠΏΠ΅ΡΠ΅Π±ΠΎΠΉΠ½ΠΎΠΉ ΡΠ°Π±ΠΎΡΡ ΠΊΠΎΠΌΠΏΡΡΡΠ΅ΡΠΎΠ². ΠΠ»Π΅ΠΊΡΡΠΈΡΠ΅ΡΠΊΠ°Ρ ΡΡ Π΅ΠΌΠ° ΡΡΠ°Π±ΠΈΠ»ΠΈΠ·Π°ΡΠΎΡΠ° Π½Π°ΠΏΡΡΠΆΠ΅Π½ΠΈΡ ΡΠ°ΠΊΠΎΠ³ΠΎ ΡΠΈΠΏΠ° ΠΎΡΠ΅Π½Ρ ΡΠ»ΠΎΠΆΠ½Π° ΠΈ ΠΏΡΠ°ΠΊΡΠΈΡΠ΅ΡΠΊΠΈ Π½Π΅Π΄ΠΎΡΡΡΠΏΠ½Π° Π΄Π»Ρ ΡΠ°ΠΌΠΎΡΡΠΎΡΡΠ΅Π»ΡΠ½ΠΎΠ³ΠΎ Π²ΠΎΡΠΏΡΠΎΠΈΠ·Π²Π΅Π΄Π΅Π½ΠΈΡ.
Π£ΠΏΡΠΎΡΠ΅Π½Π½ΡΠ΅ ΡΠ»Π΅ΠΊΡΡΠΎΠ½Π½ΡΠ΅ ΡΡΠ°Π±ΠΈΠ»ΠΈΠ·Π°ΡΠΎΡΡ Π½Π°ΠΏΡΡΠΆΠ΅Π½ΠΈΡ
Π’Π°ΠΊΠΈΠ΅ ΡΡΡΡΠΎΠΉΡΡΠ²Π° ΠΏΡΠΈΠΌΠ΅Π½ΡΡΡ, ΠΊΠΎΠ³Π΄Π° Π½Π°ΠΏΡΡΠΆΠ΅Π½ΠΈΠ΅ Π±ΡΡΠΎΠ²ΠΎΠΉ ΡΠ΅ΡΠΈ (ΠΎΡΠΎΠ±Π΅Π½Π½ΠΎ Π² ΡΡΠ»ΠΎΠ²ΠΈΡΡ ΡΠ΅Π»ΡΡΠΊΠΈΡ Π½Π°ΡΠ΅Π»Π΅Π½Π½ΡΡ ΠΏΡΠ½ΠΊΡΠΎΠ²) Π½Π΅ΡΠ΅Π΄ΠΊΠΎ ΠΎΠΊΠ°Π·ΡΠ²Π°Π΅ΡΡΡ ΠΏΠΎΠ½ΠΈΠΆΠ΅Π½Π½ΡΠΌ, ΠΏΡΠ°ΠΊΡΠΈΡΠ΅ΡΠΊΠΈ Π½ΠΈΠΊΠΎΠ³Π΄Π° Π½Π΅ ΠΎΠ±Π΅ΡΠΏΠ΅ΡΠΈΠ²Π°Ρ Π½ΠΎΠΌΠΈΠ½Π°Π»ΡΠ½ΡΡ 220 Π.
Π ΡΠ°ΠΊΠΎΠΉ ΡΠΈΡΡΠ°ΡΠΈΠΈ ΠΈ Ρ ΠΎΠ»ΠΎΠ΄ΠΈΠ»ΡΠ½ΠΈΠΊ ΡΠ°Π±ΠΎΡΠ°Π΅Ρ Ρ ΠΏΠ΅ΡΠ΅Π±ΠΎΡΠΌΠΈ ΠΈ ΡΠΈΡΠΊΠΎΠΌ Π²ΡΡ ΠΎΠ΄Π° ΠΈΠ· ΡΡΡΠΎΡ, ΠΈ ΠΎΡΠ²Π΅ΡΠ΅Π½ΠΈΠ΅ ΠΎΠΊΠ°Π·ΡΠ²Π°Π΅ΡΡΡ ΡΡΡΠΊΠ»ΡΠΌ, ΠΈ Π²ΠΎΠ΄Π° Π² ΡΠ»Π΅ΠΊΡΡΠΎΡΠ°ΠΉΠ½ΠΈΠΊΠ΅ Π΄ΠΎΠ»Π³ΠΎ Π½Π΅ ΠΌΠΎΠΆΠ΅Ρ Π·Π°ΠΊΠΈΠΏΠ΅ΡΡ. ΠΠΎΡΠ½ΠΎΡΡΠΈ ΡΡΠ°ΡΠ΅Π½ΡΠΊΠΎΠ³ΠΎ, Π΅ΡΠ΅ ΡΠΎΠ²Π΅ΡΡΠΊΠΈΡ Π²ΡΠ΅ΠΌΠ΅Π½, ΡΡΠ°Π±ΠΈΠ»ΠΈΠ·Π°ΡΠΎΡΠ° Π½Π°ΠΏΡΡΠΆΠ΅Π½ΠΈΡ, ΡΠ°ΡΡΡΠΈΡΠ°Π½Π½ΠΎΠ³ΠΎ Π½Π° ΠΏΠΈΡΠ°Π½ΠΈΠ΅ ΡΠ΅Π»Π΅Π²ΠΈΠ·ΠΎΡΠ°, ΠΊΠ°ΠΊ ΠΏΡΠ°Π²ΠΈΠ»ΠΎ, Π½Π΅Π΄ΠΎΡΡΠ°ΡΠΎΡΠ½Π° Π΄Π»Ρ Π²ΡΠ΅Ρ ΠΎΡΡΠ°Π»ΡΠ½ΡΡ Π±ΡΡΠΎΠ²ΡΡ ΡΠ»Π΅ΠΊΡΡΠΎΠΏΠΎΡΡΠ΅Π±ΠΈΡΠ΅Π»Π΅ΠΉ, Π΄Π° ΠΈ Π·Π½Π°ΡΠ΅Π½ΠΈΠ΅ Π½Π°ΠΏΡΡΠΆΠ΅Π½ΠΈΡ Π² ΡΠ΅ΡΠΈ ΡΠ°ΡΡΠΎ ΠΏΠ°Π΄Π°Π΅Ρ Π½ΠΈΠΆΠ΅ ΡΡΠΎΠ²Π½Ρ, Π΄ΠΎΠΏΡΡΡΠΈΠΌΠΎΠ³ΠΎ Π΄Π»Ρ ΠΏΠΎΠ΄ΠΎΠ±Π½ΠΎΠ³ΠΎ ΡΡΠ°Π±ΠΈΠ»ΠΈΠ·Π°ΡΠΎΡΠ°.
Π‘ΡΡΠ΅ΡΡΠ²ΡΠ΅Ρ ΠΏΡΠΎΡΡΠΎΠΉ ΠΌΠ΅ΡΠΎΠ΄ Π΄Π»Ρ ΠΏΠΎΠ²ΡΡΠ΅Π½ΠΈΡ Π½Π°ΠΏΡΡΠΆΠ΅Π½ΠΈΠ΅ Π² ΡΠ΅ΡΠΈ, ΠΏΡΡΠ΅ΠΌ ΠΈΡΠΏΠΎΠ»ΡΠ·ΠΎΠ²Π°Π½ΠΈΡ ΡΡΠ°Π½ΡΡΠΎΡΠΌΠ°ΡΠΎΡΠ° ΠΌΠΎΡΠ½ΠΎΡΡΡΡ Π·Π½Π°ΡΠΈΡΠ΅Π»ΡΠ½ΠΎ ΠΌΠ΅Π½ΡΡΠ΅ΠΉ ΠΌΠΎΡΠ½ΠΎΡΡΠΈ ΠΏΡΠΈΠΌΠ΅Π½ΡΠ΅ΠΌΠΎΠΉ Π½Π°Π³ΡΡΠ·ΠΊΠΈ. ΠΠ΅ΡΠ²ΠΈΡΠ½Π°Ρ ΠΎΠ±ΠΌΠΎΡΠΊΠ° ΡΡΠ°Π½ΡΡΠΎΡΠΌΠ°ΡΠΎΡΠ° Π²ΠΊΠ»ΡΡΠ°Π΅ΡΡΡ Π½Π΅ΠΏΠΎΡΡΠ΅Π΄ΡΡΠ²Π΅Π½Π½ΠΎ Π² ΡΠ΅ΡΡ, Π° Π½Π°Π³ΡΡΠ·ΠΊΠ° ΠΏΠΎΠ΄ΠΊΠ»ΡΡΠ°Π΅ΡΡΡ ΠΏΠΎΡΠ»Π΅Π΄ΠΎΠ²Π°ΡΠ΅Π»ΡΠ½ΠΎ ΠΊ Π²ΡΠΎΡΠΈΡΠ½ΠΎΠΉ (ΠΏΠΎΠ½ΠΈΠΆΠ°ΡΡΠ΅ΠΉ) ΠΎΠ±ΠΌΠΎΡΠΊΠ΅ ΡΡΠ°Π½ΡΡΠΎΡΠΌΠ°ΡΠΎΡΠ°. ΠΡΠΈ ΠΏΡΠ°Π²ΠΈΠ»ΡΠ½ΠΎΠΉ ΡΠ°Π·ΠΈΡΠΎΠ²ΠΊΠ΅ Π½Π°ΠΏΡΡΠΆΠ΅Π½ΠΈΠ΅ Π½Π° Π½Π°Π³ΡΡΠ·ΠΊΠ΅ ΠΎΠΊΠ°ΠΆΠ΅ΡΡΡ ΡΠ°Π²Π½ΡΠΌ ΡΡΠΌΠΌΠ΅ ΡΠ½ΠΈΠΌΠ°Π΅ΠΌΠΎΠ³ΠΎ Ρ ΡΡΠ°Π½ΡΡΠΎΡΠΌΠ°ΡΠΎΡΠ° ΠΈ ΡΠ΅ΡΠ΅Π²ΠΎΠ³ΠΎ Π½Π°ΠΏΡΡΠΆΠ΅Π½ΠΈΡ.
ΠΠ»Π΅ΠΊΡΡΠΈΡΠ΅ΡΠΊΠ°Ρ ΡΡ Π΅ΠΌΠ° ΡΡΠ°Π±ΠΈΠ»ΠΈΠ·Π°ΡΠΎΡΠ° Π½Π°ΠΏΡΡΠΆΠ΅Π½ΠΈΡ, Π΄Π΅ΠΉΡΡΠ²ΡΡΡΠ΅Π³ΠΎ ΠΏΠΎ ΡΡΠΎΠΌΡ Π½Π΅ΡΠ»ΠΎΠΆΠ½ΠΎΠΌΡ ΠΏΡΠΈΠ½ΡΠΈΠΏΡ, ΠΏΡΠΈΠ²Π΅Π΄Π΅Π½Π° ΡΠΈΡΡΠ½ΠΊΠ΅ Π½ΠΈΠΆΠ΅. ΠΠΎΠ³Π΄Π° ΡΡΠΎΡΡΠΈΠΉ Π² Π΄ΠΈΠ°Π³ΠΎΠ½Π°Π»ΠΈ Π΄ΠΈΠΎΠ΄Π½ΠΎΠ³ΠΎ ΠΌΠΎΡΡΠ° VD2 ΡΡΠ°Π½Π·ΠΈΡΡΠΎΡ VT2 (ΠΏΠΎΠ»Π΅Π²ΠΎΠΉ) Π·Π°ΠΊΡΡΡ, ΠΎΠ±ΠΌΠΎΡΠΊΠ° I (ΡΠ²Π»ΡΡΡΠ°ΡΡΡ ΠΏΠ΅ΡΠ²ΠΈΡΠ½ΠΎΠΉ) ΡΡΠ°Π½ΡΡΠΎΡΠΌΠ°ΡΠΎΡΠ° Π’1 ΠΊ ΡΠ΅ΡΠΈ Π½Π΅ ΠΏΠΎΠ΄ΠΊΠ»ΡΡΠ΅Π½Π°. ΠΠ°ΠΏΡΡΠΆΠ΅Π½ΠΈΠ΅ Π½Π° Π²ΠΊΠ»ΡΡΠ΅Π½Π½ΠΎΠΉ Π½Π°Π³ΡΡΠ·ΠΊΠ΅ ΠΏΠΎΡΡΠΈ ΡΠ°Π²Π½ΠΎ ΡΠ΅ΡΠ΅Π²ΠΎΠΌΡ Π·Π° ΠΌΠΈΠ½ΡΡΠΎΠΌ Π½Π΅Π±ΠΎΠ»ΡΡΠΎΠ³ΠΎ Π½Π°ΠΏΡΡΠΆΠ΅Π½ΠΈΡ Π½Π° ΠΎΠ±ΠΌΠΎΡΠΊΠ΅ II (Π²ΡΠΎΡΠΈΡΠ½Π°Ρ) ΡΡΠ°Π½ΡΡΠΎΡΠΌΠ°ΡΠΎΡΠ° Π’1. ΠΡΠΈ ΠΎΡΠΊΡΡΡΠΈΠΈ ΠΏΠΎΠ»Π΅Π²ΠΎΠ³ΠΎ ΡΡΠ°Π½Π·ΠΈΡΡΠΎΡΠ° ΠΏΠ΅ΡΠ²ΠΈΡΠ½Π°Ρ ΠΎΠ±ΠΌΠΎΡΠΊΠ° ΡΡΠ°Π½ΡΡΠΎΡΠΌΠ°ΡΠΎΡΠ° ΠΎΠΊΠ°ΠΆΠ΅ΡΡΡ Π·Π°ΠΌΠΊΠ½ΡΡΠΎΠΉ, Π° ΠΊ Π½Π°Π³ΡΡΠ·ΠΊΠ΅ Π±ΡΠ΄Π΅Ρ ΠΏΡΠΈΠ»ΠΎΠΆΠ΅Π½Π° ΡΡΠΌΠΌΠ° ΡΠ΅ΡΠ΅Π²ΠΎΠ³ΠΎ ΠΈ Π½Π°ΠΏΡΡΠΆΠ΅Π½ΠΈΡ Π²ΡΠΎΡΠΈΡΠ½ΠΎΠΉ ΠΎΠ±ΠΌΠΎΡΠΊΠΈ.

Π‘Ρ Π΅ΠΌΠ° ΡΠ»Π΅ΠΊΡΡΠΎΠ½Π½ΠΎΠ³ΠΎ ΡΡΠ°Π±ΠΈΠ»ΠΈΠ·Π°ΡΠΎΡΠ° Π½Π°ΠΏΡΡΠΆΠ΅Π½ΠΈΡ
ΠΠ°ΠΏΡΡΠΆΠ΅Π½ΠΈΠ΅ Ρ Π½Π°Π³ΡΡΠ·ΠΊΠΈ, ΡΠ΅ΡΠ΅Π· ΡΡΠ°Π½ΡΡΠΎΡΠΌΠ°ΡΠΎΡ Π’2 ΠΈ Π΄ΠΈΠΎΠ΄Π½ΡΠΉ ΠΌΠΎΡΡ VD1 ΠΏΠΎΠ΄Π°Π΅ΡΡΡ Π½Π° ΡΡΠ°Π½Π·ΠΈΡΡΠΎΡ VT1. Π Π΅Π³ΡΠ»ΡΡΠΎΡ ΠΏΠΎΠ΄ΡΡΡΠΎΠ΅ΡΠ½ΠΎΠ³ΠΎ ΠΏΠΎΡΠ΅Π½ΡΠΈΠΎΠΌΠ΅ΡΡΠ° R1 Π΄ΠΎΠ»ΠΆΠ΅Π½ Π±ΡΡΡ Π²ΡΡΡΠ°Π²Π»Π΅Π½ Π² ΠΏΠΎΠ»ΠΎΠΆΠ΅Π½ΠΈΠ΅, ΠΎΠ±Π΅ΡΠΏΠ΅ΡΠΈΠ²Π°ΡΡΠ΅Π΅ ΠΎΡΠΊΡΡΡΠΈΠ΅ ΡΡΠ°Π½Π·ΠΈΡΡΠΎΡΠ° VT1 ΠΈ Π·Π°ΠΊΡΡΡΠΈΠ΅ VT2, ΠΊΠΎΠ³Π΄Π° Π½Π°ΠΏΡΡΠΆΠ΅Π½ΠΈΠ΅ Π½Π° Π½Π°Π³ΡΡΠ·ΠΊΠ΅ ΠΏΡΠ΅Π²ΡΡΠ°Π΅Ρ Π½ΠΎΠΌΠΈΠ½Π°Π»ΡΠ½ΠΎΠ΅ (220 Π). ΠΡΠ»ΠΈ Π½Π°ΠΏΡΡΠΆΠ΅Π½ΠΈΠ΅ ΠΌΠ΅Π½ΡΡΠ΅ 220 Π²ΠΎΠ»ΡΡ ΡΡΠ°Π½Π·ΠΈΡΡΠΎΡ VT1 Π·Π°ΠΊΡΠΎΠ΅ΡΡΡ , a VT2 — ΠΎΡΠΊΡΠΎΠ΅ΡΡΡ. ΠΠΎΠ»ΡΡΠ΅Π½Π½Π°Ρ ΡΠ°ΠΊΠΈΠΌ ΡΠΏΠΎΡΠΎΠ±ΠΎΠΌ ΠΎΡΡΠΈΡΠ°ΡΠ΅Π»ΡΠ½Π°Ρ ΠΎΠ±ΡΠ°ΡΠ½Π°Ρ ΡΠ²ΡΠ·Ρ ΡΠΎΡ ΡΠ°Π½ΡΠ΅Ρ Π½Π°ΠΏΡΡΠΆΠ΅Π½ΠΈΠ΅ Π½Π° Π½Π°Π³ΡΡΠ·ΠΊΠ΅ ΠΏΡΠΈΠΌΠ΅ΡΠ½ΠΎ ΡΠ°Π²Π½ΡΠΌ Π½ΠΎΠΌΠΈΠ½Π°Π»ΡΠ½ΠΎΠΌΡ Π·Π½Π°ΡΠ΅Π½ΠΈΡ.
ΠΡΠΏΡΡΠΌΠ»Π΅Π½Π½ΠΎΠ΅ Π½Π°ΠΏΡΡΠΆΠ΅Π½ΠΈΠ΅ Ρ ΠΌΠΎΡΡΠ° VD1 ΠΈΡΠΏΠΎΠ»ΡΠ·ΡΠ΅ΡΡΡ ΠΈ Π΄Π»Ρ Π·Π°ΠΏΠΈΡΠΊΠΈ ΠΊΠΎΠ»Π»Π΅ΠΊΡΠΎΡΠ½ΠΎΠΉ ΡΠ΅ΠΏΠΈ VT1 (ΡΠ΅ΡΠ΅Π· ΡΠ΅ΠΏΡ ΠΈΠ½ΡΠ΅Π³ΡΠ°Π»ΡΠ½ΠΎΠ³ΠΎ ΡΡΠ°Π±ΠΈΠ»ΠΈΠ·Π°ΡΠΎΡΠ° DA1). Π¦Π΅ΠΏΠΎΡΠΊΠ° C5R6 Π³Π°ΡΠΈΡ Π½Π΅ΠΆΠ΅Π»Π°ΡΠ΅Π»ΡΠ½ΡΠ΅ ΡΠΊΠ°ΡΠΊΠΈ Π½Π°ΠΏΡΡΠΆΠ΅Π½ΠΈΡ ΡΡΠΎΠΊ-ΠΈΡΡΠΎΠΊ Π½Π° ΡΡΠ°Π½Π·ΠΈΡΡΠΎΡΠ΅ VT2. ΠΠΎΠ½Π΄Π΅Π½ΡΠ°ΡΠΎΡ Π‘1 ΠΎΠ±Π΅ΡΠΏΠ΅ΡΠΈΠ²Π°Π΅Ρ ΡΠ½ΠΈΠΆΠ΅Π½ΠΈΠ΅ ΠΏΠΎΠΌΠ΅Ρ , ΠΏΡΠΎΠ½ΠΈΠΊΠ°ΡΡΠΈΡ Π² ΡΠ΅ΡΡ Π² ΠΏΡΠΎΡΠ΅ΡΡΠ΅ ΡΠ°Π±ΠΎΡΡ ΡΡΠ°Π±ΠΈΠ»ΠΈΠ·Π°ΡΠΎΡΠ°. ΠΠΎΠΌΠΈΠ½Π°Π»Ρ ΡΠ΅Π·ΠΈΡΡΠΎΡΠΎΠ² R3 ΠΈ R5 ΠΏΠΎΠ΄Π±ΠΈΡΠ°ΡΡ, ΠΏΠΎΠ»ΡΡΠ°Ρ Π½Π°ΠΈΠ»ΡΡΡΡΡ ΠΈ ΡΡΡΠΎΠΉΡΠΈΠ²ΡΡ ΡΡΠ°Π±ΠΈΠ»ΠΈΠ·Π°ΡΠΈΡ Π½Π°ΠΏΡΡΠΆΠ΅Π½ΠΈΡ. ΠΡΠΊΠ»ΡΡΠ°ΡΠ΅Π»Ρ SA1 ΠΎΠ±Π΅ΡΠΏΠ΅ΡΠΈΠ²Π°Π΅Ρ Π²ΠΊΠ»ΡΡΠ΅Π½ΠΈΠ΅ ΠΈ Π²ΡΠΊΠ»ΡΡΠ΅Π½ΠΈΠ΅ ΡΡΠ°Π±ΠΈΠ»ΠΈΠ·Π°ΡΠΎΡΠ° ΠΈ Π½Π°Π³ΡΡΠ·ΠΊΠΈ. ΠΠ°ΠΌΡΠΊΠ°Π½ΠΈΠ΅ Π²ΡΠΊΠ»ΡΡΠ°ΡΠ΅Π»Ρ SA2 ΠΎΡΠΊΠ»ΡΡΠ°Π΅Ρ Π°Π²ΡΠΎΠΌΠ°ΡΠΈΠΊΡ, ΡΡΠ°Π±ΠΈΠ»ΠΈΠ·ΠΈΡΡΡΡΡΡ Π½Π°ΠΏΡΡΠΆΠ΅Π½ΠΈΠ΅ Π½Π° Π½Π°Π³ΡΡΠ·ΠΊΠ΅. ΠΠ½ΠΎ Π² ΡΠ°ΠΊΠΎΠΌ Π²Π°ΡΠΈΠ°Π½ΡΠ΅ ΠΎΠΊΠ°Π·ΡΠ²Π°Π΅ΡΡΡ ΠΌΠ°ΠΊΡΠΈΠΌΠ°Π»ΡΠ½ΠΎ Π²ΠΎΠ·ΠΌΠΎΠΆΠ½ΡΠΌ ΠΏΡΠΈ ΡΠ΅ΠΊΡΡΠ΅ΠΌ Π½Π°ΠΏΡΡΠΆΠ΅Π½ΠΈΠΈ Π² ΡΠ΅ΡΠΈ.
ΠΠΎΡΠ»Π΅ Π²ΠΊΠ»ΡΡΠ΅Π½ΠΈΡ ΡΠΎΠ±ΡΠ°Π½Π½ΠΎΠ³ΠΎ ΡΡΠ°Π±ΠΈΠ»ΠΈΠ·Π°ΡΠΎΡΠ° Π² ΡΠ΅ΡΡ, ΠΏΠΎΠ΄ΡΡΡΠΎΠ΅ΡΠ½ΡΠΌ ΡΠ΅Π·ΠΈΡΡΠΎΡΠΎΠΌ R1 ΡΡΡΠ°Π½Π°Π²Π»ΠΈΠ²Π°ΡΡ Π½Π° Π½Π°Π³ΡΡΠ·ΠΊΠ΅ Π½Π°ΠΏΡΡΠΆΠ΅Π½ΠΈΠ΅, ΡΠ°Π²Π½ΠΎΠ΅ 220 Π. ΠΡΠΆΠ½ΠΎ ΡΡΠ΅ΡΡΡ, ΡΡΠΎ Π²ΡΡΠ΅ΠΎΠΏΠΈΡΠ°Π½Π½ΡΠΉ ΡΡΠ°Π±ΠΈΠ»ΠΈΠ·Π°ΡΠΎΡ Π½Π΅ ΠΌΠΎΠΆΠ΅Ρ ΡΡΡΡΠ°Π½ΠΈΡΡ ΠΈΠ·ΠΌΠ΅Π½Π΅Π½ΠΈΡ ΡΠ΅ΡΠ΅Π²ΠΎΠ³ΠΎ Π½Π°ΠΏΡΡΠΆΠ΅Π½ΠΈΡ, ΠΏΡΠ΅Π²ΡΡΠ°ΡΡΠΈΠ΅ 220 Π, ΠΈΠ»ΠΈ ΠΎΠΊΠ°Π·Π°Π²ΡΠΈΠ΅ΡΡ Π½ΠΈΠΆΠ΅ ΠΌΠΈΠ½ΠΈΠΌΠ°Π»ΡΠ½ΠΎΠ³ΠΎ, ΠΈΡΠΏΠΎΠ»ΡΠ·ΠΎΠ²Π°Π½Π½ΠΎΠ³ΠΎ ΠΏΡΠΈ ΡΠ°ΡΡΠ΅ΡΠ΅ ΠΎΠ±ΠΌΠΎΡΠΎΠΊ ΡΡΠ°Π½ΡΡΠΎΡΠΌΠ°ΡΠΎΡΠ°.
ΠΠ°ΠΌΠ΅ΡΠ°Π½ΠΈΠ΅: Π Π½Π΅ΠΊΠΎΡΠΎΡΡΡ ΡΠ΅ΠΆΠΈΠΌΠ°Ρ ΡΠ°Π±ΠΎΡΡ ΡΡΠ°Π±ΠΈΠ»ΠΈΠ·Π°ΡΠΎΡΠ° ΠΌΠΎΡΠ½ΠΎΡΡΡ, ΡΠ°ΡΡΠ΅ΠΈΠ²Π°Π΅ΠΌΠ°Ρ ΡΡΠ°Π½Π·ΠΈΡΡΠΎΡΠΎΠΌ VT2, ΠΎΠΊΠ°Π·ΡΠ²Π°Π΅ΡΡΡ Π²Π΅ΡΡΠΌΠ° Π·Π½Π°ΡΠΈΡΠ΅Π»ΡΠ½ΠΎΠΉ. ΠΠΌΠ΅Π½Π½ΠΎ ΠΎΠ½Π°, Π° Π½Π΅ ΠΌΠΎΡΠ½ΠΎΡΡΡ ΡΡΠ°Π½ΡΡΠΎΡΠΌΠ°ΡΠΎΡΠ°, ΠΌΠΎΠΆΠ΅Ρ ΠΎΠ³ΡΠ°Π½ΠΈΡΠΈΡΡ Π΄ΠΎΠΏΡΡΡΠΈΠΌΡΡ ΠΌΠΎΡΠ½ΠΎΡΡΡ Π½Π°Π³ΡΡΠ·ΠΊΠΈ. ΠΠΎΡΡΠΎΠΌΡ ΡΠ»Π΅Π΄ΡΠ΅Ρ ΠΏΠΎΠ·Π°Π±ΠΎΡΠΈΡΡΡΡ ΠΎ Ρ ΠΎΡΠΎΡΠ΅ΠΌ ΠΎΡΠ²ΠΎΠ΄Π΅ ΡΠ΅ΠΏΠ»Π° ΠΎΡ ΡΡΠΎΠ³ΠΎ ΡΡΠ°Π½Π·ΠΈΡΡΠΎΡΠ°.
Π‘ΡΠ°Π±ΠΈΠ»ΠΈΠ·Π°ΡΠΎΡ, ΡΡΡΠ°Π½Π°Π²Π»ΠΈΠ²Π°Π΅ΠΌΡΠΉ Π² ΡΡΡΠΎΠΌ ΠΏΠΎΠΌΠ΅ΡΠ΅Π½ΠΈΠΈ, Π½ΡΠΆΠ½ΠΎ ΠΎΠ±ΡΠ·Π°ΡΠ΅Π»ΡΠ½ΠΎ ΠΏΠΎΠΌΠ΅ΡΡΠΈΡΡ Π² Π·Π°Π·Π΅ΠΌΠ»Π΅Π½Π½ΡΠΉ ΠΌΠ΅ΡΠ°Π»Π»ΠΈΡΠ΅ΡΠΊΠΈΠΉ ΠΊΠΎΡΠΏΡΡ.
Π‘ΠΌΠΎΡΡΠΈΡΠ΅ ΡΠ°ΠΊΠΆΠ΅ ΡΡ Π΅ΠΌΡ:
Π Π΅Π³ΡΠ»ΡΡΠΎΡ ΠΎΡΠ²Π΅ΡΠ΅Π½ΠΈΡ ΠΠ»Π΅ΠΊΡΡΠΎΠ½Π½ΡΠΉ ΡΠ΅ΡΠΌΠΎΠΌΠ΅ΡΡ ΠΠ»Π΅ΠΊΡΡΠΈΡΠ΅ΡΠΊΠ°Ρ ΠΏΠ΅ΡΠΈ ΠΠ»Π΅ΠΊΡΡΠΈΡΠ΅ΡΠΊΠΈΠΉ ΡΡΠ΅ΡΡΠΈΠΊ Π‘Ρ Π΅ΠΌΠ° ΡΠ»Π΅ΠΊΡΡΠΈΡΠ΅ΡΠΊΠ°Ρ ΡΠ΅Π»Π΅Π²ΠΈΠ·ΠΎΡΠ°elektronika-muk.ru
Π‘ΡΠ°Π±ΠΈΠ»ΠΈΠ·Π°ΡΠΎΡ Π½Π°ΠΏΡΡΠΆΠ΅Π½ΠΈΡ Π±ΡΡΠΎΠ²ΠΎΠΉ 220 Π²ΠΎΠ»ΡΡ ΡΡ Π΅ΠΌΡ. Π Π΅Π»Π΅ΠΉΠ½ΡΠΉ ΡΡΠ°Π±ΠΈΠ»ΠΈΠ·Π°ΡΠΎΡ Π½Π°ΠΏΡΡΠΆΠ΅Π½ΠΈΡ
Π ΡΠ΅Π»ΡΡΠΊΠΎΠΉ ΠΌΠ΅ΡΡΠ½ΠΎΡΡΠΈ Π΄Π»Ρ Π±Π΅Π·ΠΎΠΏΠ°ΡΠ½ΠΎΠ³ΠΎ ΠΈΡΠΏΠΎΠ»ΡΠ·ΠΎΠ²Π°Π½ΠΈΡ Π±ΡΡΠΎΠ²ΠΎΠΉ ΡΠ΅Ρ Π½ΠΈΠΊΠΈ, ΡΡΠ΅Π±ΡΠ΅ΡΡΡ ΠΎΠ΄Π½ΠΎΡΠ°Π·Π½ΡΠΉ ΡΡΠ°Π±ΠΈΠ»ΠΈΠ·Π°ΡΠΎΡ Π½Π°ΠΏΡΡΠΆΠ΅Π½ΠΈΡ 220Π, ΠΊΠΎΡΠΎΡΡΠΉ ΠΏΡΠΈ ΡΠΈΠ»ΡΠ½ΠΎΠΉ ΠΏΡΠΎΡΠ°Π΄ΠΊΠΈ Π½Π°ΠΏΡΡΠΆΠ΅Π½ΠΈΡ Π² ΡΠ΅ΡΠΈ ΠΏΠΎΠ΄Π΄Π΅ΡΠΆΠΈΠ²Π°Π΅Ρ Π½Π° Π²ΡΡ ΠΎΠ΄Π΅ Π½ΠΎΠΌΠΈΠ½Π°Π»ΡΠ½ΠΎΠ΅ Π²ΡΡ ΠΎΠ΄Π½ΠΎΠ΅ Π½Π°ΠΏΡΡΠΆΠ΅Π½ΠΈΠ΅ Π² 220 Π²ΠΎΠ»ΡΡ.

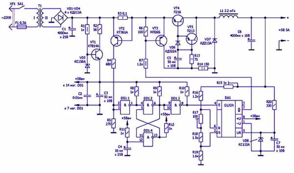
Π ΡΠ»Π΅ΠΊΡΡΠΈΡΠ΅ΡΠΊΠΎΠΉ ΠΊΠΎΠ½ΡΡΡΡΠΊΡΠΈΠΈ ΠΈΠΌΠ΅ΡΡΡΡ ΡΡΠΈ ΠΏΠΎΡΠΎΠ³ΠΎΠ²ΡΡ Π±Π»ΠΎΠΊΠ°, ΠΏΠΎΡΡΡΠΎΠ΅Π½Π½ΡΠ΅ ΠΏΠΎ ΠΏΡΠΈΠ½ΡΠΈΠΏΡ Π΄Π΅Π»ΠΈΡΠ΅Π»Ρ Π½Π°ΠΏΡΡΠΆΠ΅Π½ΠΈΡ, ΡΠΎΡΡΠΎΡΡΠΈΠ΅ ΠΈΠ· ΠΈ ΡΠΎΠΏΡΠΎΡΠΈΠ²Π»Π΅Π½ΠΈΠΉ (R2-VD1-R1, VD5-R3-R6, R5-VD6-R6). ΠΡΠΎΠΌΠ΅ ΡΠΎΠ³ΠΎ Π² ΡΡ Π΅ΠΌΠ΅ Π·Π°Π΄Π΅ΠΉΡΡΠ²ΠΎΠ²Π°Π½Ρ Π΄Π²Π° ΡΡΠ°Π½Π·ΠΈΡΡΠΎΡΠ½ΡΡ ΠΊΠ»ΡΡΠ° VT1 ΠΈ VT2 ΡΠΏΡΠ°Π²Π»ΡΡΡΠΈΠ΅ ΡΠ΅Π»Π΅ Π1 ΠΈ Π2.

ΠΠΈΠΎΠ΄Ρ VD2 ΠΈ VD3 Π²ΠΌΠ΅ΡΡΠ΅ Ρ ΡΠΈΠ»ΡΡΡΡΡΡΠ΅ΠΉ Π΅ΠΌΠΊΠΎΡΡΡΡ Π‘2 ΡΠΎΡΡΠ°Π²Π»ΡΡΡ ΠΈΡΡΠΎΡΠ½ΠΈΠΊ ΠΏΠΈΡΠ°Π½ΠΈΡ Π΄Π»Ρ Π²ΡΠ΅Π³ΠΎ ΡΡΡΡΠΎΠΉΡΡΠ²Π°. ΠΠΎΠ½Π΄Π΅Π½ΡΠ°ΡΠΎΡΡ Π‘1 ΠΈ Π‘3 ΠΈΡΠΏΠΎΠ»ΡΠ·ΡΡΡΡΡ Π΄Π»Ρ Π³Π°ΡΠ΅Π½ΠΈΡ Π½Π΅Π±ΠΎΠ»ΡΡΠΈΡ ΠΏΡΠΎΡΠ°Π΄ΠΎΠΊ Π½Π°ΠΏΡΡΠΆΠ΅Π½ΠΈΡ Π² ΡΠ΅ΡΠΈ ΠΏΠ΅ΡΠ΅ΠΌΠ΅Π½Π½ΠΎΠ³ΠΎ ΡΠΎΠΊΠ°. ΠΠΌΠΊΠΎΡΡΡ Π‘4 ΠΈ ΡΠ΅Π·ΠΈΡΡΠΎΡ R4 ΡΠ²Π»ΡΡΡΡΡ ΠΈΡΠΊΡΠΎΠ³Π°ΡΠΈΡΠ΅Π»ΡΠ½ΡΠΌΠΈ ΠΊΠΎΠΌΠΏΠΎΠ½Π΅Π½ΡΠ°ΠΌΠΈ. ΠΠ»Ρ ΡΠ½ΠΈΠΆΠ΅Π½ΠΈΡ Π²ΡΠ±ΡΠΎΡΠΎΠ² Π½Π°ΠΏΡΡΠΆΠ΅Π½ΠΈΡ ΡΠ°ΠΌΠΎΠΈΠ½Π΄ΡΠΊΡΠΈΠΈ, Π² ΠΎΠ±ΠΌΠΎΡΠΊΠ°Ρ ΡΠ΅Π»Π΅ Π² ΡΡ Π΅ΠΌΡ Π²Π²Π΅Π΄Π΅Π½Ρ Π΄Π²Π° ΠΏΠΎΠ»ΡΠΏΡΠΎΠ²ΠΎΠ΄Π½ΠΈΠΊΠΎΠ²ΡΡ Π΄ΠΈΠΎΠ΄Π° VD4 ΠΈ VD7.
ΠΡΠ»ΠΈ Π½Π°ΠΏΡΡΠΆΠ΅Π½ΠΈΠ΅ Π² ΡΠ΅ΡΠΈ ΡΠ½ΠΈΠΆΠ°Π΅ΡΡΡ Π½ΠΈΠΆΠ΅ ΡΡΠΎΠ²Π½Ρ Π² 185 Π²ΠΎΠ»ΡΡ, ΡΠΎ ΠΊΠΎΠ½ΡΠ°ΠΊΡΡ ΡΠ΅Π»Π΅ Π²ΠΊΠ»ΡΡΠ΅Π½Ρ ΠΊΠ°ΠΊ Π½Π° ΡΡ Π΅ΠΌΠ΅. ΠΠ°ΠΏΡΡΠΆΠ΅Π½ΠΈΠ΅ Π½Π° Π½Π°Π³ΡΡΠ·ΠΊΠ΅ Π±ΡΠ΄Π΅Ρ ΡΡΠΌΠΌΠΎΠΉ Π½Π°ΠΏΡΡΠΆΠ΅Π½ΠΈΠΉ ΡΠ΅ΡΠΈ ΠΏΠ»ΡΡ Π²ΠΎΠ»ΡΡΠΎΠ΄ΠΎΠ±Π°Π²ΠΊΠΈ, ΠΏΠΎΠ»ΡΡΠ°Π΅ΠΌΡΡ Ρ II ΠΈ III ΠΎΠ±ΠΌΠΎΡΠΎΠΊ ΡΡΠ°Π½ΡΡΠΎΡΠΌΠ°ΡΠΎΡΠ° Π’1.
ΠΡΠ»ΠΈ Π½Π°ΠΏΡΡΠΆΠ΅Π½ΠΈΠ΅ Π»Π΅ΠΆΠΈΡ Π² ΠΈΠ½ΡΠ΅ΡΠ²Π°Π»Π΅ 185-205 Π²ΠΎΠ»ΡΡ, ΡΠΎ ΡΡΠ°Π±ΠΈΠ»ΠΈΡΡΠΎΠ½ VD5 ΠΎΡΠΊΡΡΡ. Π’ΠΎΠΊ ΡΠ΅ΡΠ΅Ρ ΡΠ΅ΡΠ΅Π· ΡΠ΅Π»Π΅ Π1, VD5 ΠΈ ΡΠ΅Π·ΠΈΡΡΠΎΡΡ R3 ΠΈ R6. ΠΠΎ ΡΡΠΎΠ³ΠΎ ΡΠΎΠΊΠ° Π½Π΅ Π΄ΠΎΡΡΠ°ΡΠΎΡΠ½ΠΎ Π΄Π»Ρ ΡΡΠ°Π±Π°ΡΡΠ²Π°Π½ΠΈΡ ΡΠ΅Π»Π΅ Π1. ΠΠ·-Π·Π° ΠΏΠ°Π΄Π΅Π½ΠΈΡ Π½Π°ΠΏΡΡΠΆΠ΅Π½ΠΈΡ Π½Π° ΡΠ΅Π·ΠΈΡΡΠΎΡΠ΅ R6 ΠΎΡΠΊΡΡΠ²Π°Π΅ΡΡΡ VT2. ΠΡΠΎΡ ΡΡΠ°Π½Π·ΠΈΡΡΠΎΡ Π·Π°ΠΏΡΡΠΊΠ°Π΅Ρ ΡΠ΅Π»Π΅ Π2 ΠΊΠΎΡΠΎΡΠΎΠ΅ ΡΠ²ΠΎΠΈΠΌΠΈ ΠΊΠΎΠ½ΡΠ°ΠΊΡΠ°ΠΌΠΈ ΠΏΠ΅ΡΠ΅ΠΊΠ»ΡΡΠ°Π΅Ρ ΠΎΠ±ΠΌΠΎΡΠΊΡ II (Π²ΠΎΠ»ΡΡΠΎΠ΄ΠΎΠ±Π°Π²ΠΊΠ°).
ΠΡΠ»ΠΈ Π½Π°ΠΏΡΡΠΆΠ΅Π½ΠΈΠ΅ Π² ΡΠ΅ΡΠΈ Π² Π½ΠΎΡΠΌΠ΅ 205-225 Π²ΠΎΠ»ΡΡ, ΡΠΎ ΠΎΡΠΊΡΡΡ ΡΡΠ°Π±ΠΈΠ»ΠΈΡΡΠΎΠ½ VD3. ΠΡΠΎ ΠΏΡΠΈΠ²ΠΎΠ΄ΠΈΡ ΠΊ ΠΎΡΠΊΡΡΡΠΈΡ VT1, ΠΏΠΎΡΡΠΎΠΌΡ ΠΎΡΠΊΠ»ΡΡΠ°Π΅ΡΡΡ Π²ΡΠΎΡΠΎΠΉ ΠΏΠΎΡΠΎΠ³ΠΎΠ²ΡΠΉ Π±Π»ΠΎΠΊ ΠΈ VT2 Π²ΠΌΠ΅ΡΡΠ΅ Ρ ΡΠ΅Π»Π΅ Π2. ΠΠ°ΡΠΎ ΡΡΠ°Π±Π°ΡΡΠ²Π°Π΅Ρ Π1 ΠΈ ΡΠ²ΠΎΠΈΠΌΠΈ ΠΊΠΎΠ½ΡΠ°ΠΊΡΠ°ΠΌΠΈ ΠΎΡΠΊΠ»ΡΡΠ°Π΅Ρ ΠΎΠ±ΠΌΠΎΡΠΊΠΈ II ΠΈ III ΠΈ ΠΏΠΎΡΡΠΎΠΌΡ Π½Π° Π²ΡΡ ΠΎΠ΄Π΅ Π½Π°ΠΏΡΡΠΆΠ΅Π½ΠΈΠ΅ ΡΠΎΠΎΡΠ²Π΅ΡΡΡΠ²ΡΠ΅Ρ Π²Ρ ΠΎΠ΄Π½ΠΎΠΌΡ.
ΠΡΠΈ ΠΏΠΎΠ²ΡΡΠ΅Π½ΠΈΠΈ ΡΡΠΎΠ²Π½Ρ ΡΠ΅ΡΠ΅Π²ΠΎΠ³ΠΎ Π½Π°ΠΏΡΡΠΆΠ΅Π½ΠΈΡ Π²ΡΡΠ΅ 225 Π½ΠΎ Π½ΠΈΠΆΠ΅ 245 Π²ΠΎΠ»ΡΡ ΠΎΡΠΊΡΡΠ²Π°Π΅ΡΡΡ ΡΡΠ°Π±ΠΈΠ»ΠΈΡΡΠΎΠ½ VD6 ΠΎΡΠΊΡΡΠ²Π°ΡΡΠΈΠΉ ΠΎΡΠΊΡΡΡΠΈΡ ΠΎΠ±Π° . ΠΠ±Π° ΡΠ΅Π»Π΅ ΡΡΠ°Π±Π°ΡΡΠ²Π°ΡΡ III ΠΎΠ±ΠΌΠΎΡΠΊΠ° Π’1, ΠΏΠΎΠ΄ΡΠΎΠ΅Π΄ΠΈΠ½Π΅Π½Π° Π² ΠΏΡΠΎΡΠΈΠ²ΠΎΡΠ°Π·Π΅ Ρ ΡΠ΅ΡΠ΅Π²ΡΠΌ Π½Π°ΠΏΡΡΠΆΠ΅Π½ΠΈΠ΅ΠΌ (Ρ.Π΅ Π²ΡΡΠΈΡΠ°Π΅ΡΡΡ)). ΠΠ° Π²ΡΡ ΠΎΠ΄Π΅ Π±ΡΠ΄Π΅Ρ Π½ΠΎΡΠΌΠ°Π»ΡΠ½ΠΎΠ΅ ΠΏΠ΅ΡΠ΅ΠΌΠ΅Π½Π½ΠΎΠ΅ Π½Π°ΠΏΡΡΠΆΠ΅Π½ΠΈΠ΅ Π»Π΅ΠΆΠ°ΡΠ΅Π΅ Π² ΠΈΠ½ΡΠ΅ΡΠ²Π°Π»Π΅ 205-225 Π²ΠΎΠ»ΡΡ.
Π Π°Π΄Π°ΡΠ΅ΠΉ ΡΡΠ°Π±ΠΈΠ»ΠΈΠ·Π°ΡΠΎΡΠ° Π½Π°ΠΏΡΡΠΆΠ΅Π½ΠΈΡ ΡΠ²Π»ΡΠ΅ΡΡΡ ΡΡΠ°Π±ΠΈΠ»ΠΈΠ·Π°ΡΠΈΡ Π²Ρ ΠΎΠ΄Π½ΠΎΠ³ΠΎ Π½Π°ΠΏΡΡΠΆΠ΅Π½ΠΈΡ ΠΈ ΠΎΡΠΈΡΡΠΊΠ° Π½Π°ΠΏΡΡΠΆΠ΅Π½ΠΈΡ ΠΎΡ ΡΠ°Π·Π»ΠΈΡΠ½ΡΡ Π²ΡΡΠΎΠΊΠΎΡΠ°ΡΡΠΎΡΠ½ΡΡ ΠΊΠΎΠ»Π΅Π±Π°Π½ΠΈΠΉ. Π’ΠΈΠΏ ΡΡΠ°Π±ΠΈΠ»ΠΈΠ·Π°ΡΠΎΡΠ° β ΡΡΠΎ ΡΠΈΠΏ ΠΌΠ΅Ρ Π°Π½ΠΈΠ·ΠΌΠ° Π±Π»Π°Π³ΠΎΠ΄Π°ΡΡ ΡΠ΅ΠΌΡ ΠΎΠ½ ΡΡΠΎ Π²ΡΠ΅ Π²ΡΠΏΠΎΠ»Π½ΡΠ΅Ρ. Π ΡΡΠ°ΡΡΠ΅ ΡΠ°ΡΡΠΌΠΎΡΡΠΈΠΌ ΡΠ°Π·Π»ΠΈΡΠ½ΡΠ΅ Π²ΠΈΠ΄Ρ ΡΡΠ°Π±ΠΈΠ»ΠΈΠ·Π°ΡΠΎΡΠΎΠ² Π½Π°ΠΏΡΡΠΆΠ΅Π½ΠΈΡ, ΠΈΡ ΠΎΡΠ»ΠΈΡΠΈΡ, ΡΡ Π΅ΠΌΡ, ΠΏΡΠ΅ΠΈΠΌΡΡΠ΅ΡΡΠ²Π° ΠΈ Π½Π΅Π΄ΠΎΡΡΠ°ΡΠΊΠΈ.
1. ΠΠΈΠ΄Ρ ΡΡΠ°Π±ΠΈΠ»ΠΈΠ·Π°ΡΠΎΡΠΎΠ² Π½Π°ΠΏΡΡΠΆΠ΅Π½ΠΈΡ
Π Π΅Π»Π΅ΠΉΠ½ΡΠ΅ ΡΡΠ°Π±ΠΈΠ»ΠΈΠ·Π°ΡΠΎΡΡ Π½Π°ΠΏΡΡΠΆΠ΅Π½ΠΈΡ
Π Π΅Π»Π΅ΠΉΠ½ΡΠ΅ ΡΡΠ°Π±ΠΈΠ»ΠΈΠ·Π°ΡΠΎΡΡ ΠΏΠΎΠ»ΡΡΠΈΠ»ΠΈ Π½Π°ΠΈΠ±ΠΎΠ»Π΅Π΅ ΡΠΈΡΠΎΠΊΠΎΠ΅ ΡΠ°ΡΠΏΡΠΎΡΡΡΠ°Π½Π΅Π½ΠΈΠ΅ ΠΈΠ·-Π·Π° ΠΎΠΏΡΠΈΠΌΠ°Π»ΡΠ½ΠΎΠ³ΠΎ ΡΠΎΠΎΡΠ½ΠΎΡΠ΅Π½ΠΈΡ Π½Π΅ΠΎΠ±Ρ ΠΎΠ΄ΠΈΠΌΡΡ ΠΏΠ°ΡΠ°ΠΌΠ΅ΡΡΠΎΠ² ΠΈ ΡΠ΅Π½Ρ. ΠΠ½ΠΈ ΠΈΠΌΠ΅ΡΡ Π±ΡΡΡΡΠΎΠ΄Π΅ΠΉΡΡΠ²ΠΈΠ΅ ΠΎΡ 0,2 Π΄ΠΎ 0,5 Ρ Π² Π·Π°Π²ΠΈΡΠΈΠΌΠΎΡΡΠΈ ΠΎΡ ΠΏΡΠΈΠΌΠ΅Π½ΡΠ΅ΠΌΡΡ ΡΠ΅Π»Π΅ ΠΈ Π²Π΅Π»ΠΈΡΠΈΠ½Ρ ΡΠΊΠ°ΡΠΊΠ° Π²Ρ ΠΎΠ΄Π½ΠΎΠ³ΠΎ Π½Π°ΠΏΡΡΠΆΠ΅Π½ΠΈΡ.
ΠΠ· ΠΌΠΈΠ½ΡΡΠΎΠ² β ΠΏΡΠΈ ΠΏΠ΅ΡΠ΅ΠΊΠ»ΡΡΠ΅Π½ΠΈΠΈ ΡΠ΅Π»Π΅ ΠΏΡΠΎΠΈΡΡ ΠΎΠ΄ΠΈΡ ΡΠΊΠ°ΡΠΎΠΊ Π½Π°ΠΏΡΡΠΆΠ΅Π½ΠΈΡ (5-15 ΠΠΎΠ»ΡΡ Π² Π·Π°Π²ΠΈΡΠΈΠΌΠΎΡΡΠΈ ΠΎΡ ΠΊΠΎΠ»ΠΈΡΠ΅ΡΡΠ²Π° ΡΡΡΠΏΠ΅Π½Π΅ΠΉ ΠΏΠ΅ΡΠ΅ΠΊΠ»ΡΡΠ΅Π½ΠΈΡ). ΠΠ»Ρ ΡΠ΅Ρ Π½ΠΈΠΊΠΈ ΡΡΠΎ Π½Π΅ ΡΡΡΠ΅ΡΡΠ²Π΅Π½Π½ΠΎ ΠΈ Π±Π΅Π·ΠΎΠΏΠ°ΡΠ½ΠΎ, Π½ΠΎ ΡΠ²Π΅Ρ Π±ΡΠ΄Π΅Ρ ΠΌΠΎΡΠ³Π°ΡΡ.
ΠΠΎΡΡΠΎΠΌΡ ΠΏΡΠΈ ΠΏΠ΅ΡΠ΅ΠΊΠ»ΡΡΠ΅Π½ΠΈΠΈ ΡΡΠ°Π±ΠΈΠ»ΠΈΠ·Π°ΡΠΎΡΠ° ΠΌΠΎΠΆΠ΅Ρ Π½Π°Π±Π»ΡΠ΄Π°ΡΡΡΡ Π½Π΅Π±ΠΎΠ»ΡΡΠΎΠ΅ ΠΌΠΈΠ³Π°Π½ΠΈΠ΅ Π»Π°ΠΌΠΏΠΎΡΠ΅ΠΊ Π½Π°ΠΊΠ°Π»ΠΈΠ²Π°Π½ΠΈΡ. Π‘Ρ Π΅ΠΌΠ° ΡΠ΅Π»Π΅ΠΉΠ½ΠΎΠ³ΠΎ ΡΡΠ°Π±ΠΈΠ»ΠΈΠ·Π°ΡΠΎΡΠ° ΡΡΠ»ΠΎΠ²Π½ΠΎ ΠΏΡΠ΅Π΄ΡΡΠ°Π²Π»Π΅Π½Π° Π½ΠΈΠΆΠ΅.
Π Π΅Π»Π΅ΠΉΠ½ΡΠΉ ΡΡΠ°Π±ΠΈΠ»ΠΈΠ·Π°ΡΠΎΡ Π½Π°ΠΏΡΡΠΆΠ΅Π½ΠΈΡ. Π‘Ρ Π΅ΠΌΠ° ΡΡΠ½ΠΊΡΠΈΠΎΠ½Π°Π»ΡΠ½Π°Ρ
ΠΠ°ΠΊ ΠΈ Π²ΡΠ΅ ΡΠΎΠ²ΡΠ΅ΠΌΠ΅Π½Π½ΡΠ΅ ΡΡΠ°Π±ΠΈΠ»ΠΈΠ·Π°ΡΠΎΡΡ Π½Π°ΠΏΡΡΠΆΠ΅Π½ΠΈΡ Π΅Π³ΠΎ ΠΎΡΠ½ΠΎΠ²Ρ ΡΠΎΡΡΠ°Π²Π»ΡΠ΅Ρ ΡΠΈΠ»ΠΎΠ²ΠΎΠΉ ΡΡΠ°Π½ΡΡΠΎΡΠΌΠ°ΡΠΎΡ ΠΈ ΡΠ»Π΅ΠΊΡΡΠΎΠ½Π½ΡΠΉ Π±Π»ΠΎΠΊ. ΠΠ»Π΅ΠΊΡΡΠΎΠ½Π½ΡΠΉ Π±Π»ΠΎΠΊ ΡΠ΅Π»Π΅ΠΉΠ½ΠΎΠ³ΠΎ ΡΡΠ°Π±ΠΈΠ»ΠΈΠ·Π°ΡΠΎΡΠ° Π½Π°ΠΏΡΡΠΆΠ΅Π½ΠΈΡ ΠΏΡΠ΅Π΄ΡΡΠ°Π²Π»ΡΠ΅Ρ ΡΠΎΠ±ΠΎΠΉ ΠΌΠΈΠΊΡΠΎΠΊΠΎΠ½ΡΡΠΎΠ»Π»Π΅Ρ, Π² ΠΊΠΎΡΠΎΡΠΎΠΌ ΠΏΡΠΎΠΈΡΡ ΠΎΠ΄ΠΈΡ Π°Π½Π°Π»ΠΈΠ· Π²Ρ ΠΎΠ΄Π½ΠΎΠ³ΠΎ ΠΈ Π²ΡΡ ΠΎΠ΄Π½ΠΎΠ³ΠΎ Π½Π°ΠΏΡΡΠΆΠ΅Π½ΠΈΡ ΠΈ Π²ΡΡΠ°Π±Π°ΡΡΠ²Π°ΡΡΡΡ ΡΠΈΠ³Π½Π°Π»Ρ Π΄Π»Ρ ΡΠΏΡΠ°Π²Π»Π΅Π½ΠΈΡ ΠΊΠ»ΡΡΠ°ΠΌΠΈ ΠΈΠ»ΠΈ ΡΠΈΠ»ΠΎΠ²ΡΠΌΠΈ ΡΠ΅Π»Π΅ ΡΡΠ°Π±ΠΈΠ»ΠΈΠ·Π°ΡΠΎΡΠ°.
ΠΡΠΈ ΡΠΎΡΠΌΠΈΡΠΎΠ²Π°Π½ΠΈΠΈ ΡΠΏΡΠ°Π²Π»ΡΡΡΠ΅Π³ΠΎ Π½Π°ΠΏΡΡΠΆΠ΅Π½ΠΈΡ ΠΌΠΈΠΊΡΠΎΠΊΠΎΠ½ΡΡΠΎΠ»Π»Π΅Ρ ΡΡΠΈΡΡΠ²Π°Π΅Ρ Π²ΡΠ΅ΠΌΡ ΡΡΠ°Π±Π°ΡΡΠ²Π°Π½ΠΈΡ ΠΊΠ»ΡΡΠ΅ΠΉ ΠΈ ΡΠΈΠ»ΠΎΠ²ΡΡ ΡΠ΅Π»Π΅. ΠΡΠΎ ΠΏΠΎΠ·Π²ΠΎΠ»ΡΠ΅Ρ ΠΏΡΠΎΠΈΠ·Π²ΠΎΠ΄ΠΈΡΡ ΠΏΠ΅ΡΠ΅ΠΊΠ»ΡΡΠ΅Π½ΠΈΡ ΠΏΡΠ°ΠΊΡΠΈΡΠ΅ΡΠΊΠΈ Π±Π΅Π· ΡΠ°Π·ΡΡΠ²ΠΎΠ². Π ΡΠ΅Π·ΡΠ»ΡΡΠ°ΡΠ΅ ΡΠΎΡΠΌΠ° Π½Π°ΠΏΡΡΠΆΠ΅Π½ΠΈΡ Π½Π° Π²ΡΡ ΠΎΠ΄Π΅ ΡΠ΅Π»Π΅ΠΉΠ½ΠΎΠ³ΠΎ ΡΡΠ°Π±ΠΈΠ»ΠΈΠ·Π°ΡΠΎΡΠ° ΠΏΠΎΠ²ΡΠΎΡΡΠ΅Ρ ΡΠΎΡΠΌΡ Π½Π° Π²Ρ ΠΎΠ΄Π΅.
Π’ΠΎ Π΅ΡΡΡ, ΠΏΠ΅ΡΠ΅ΠΊΠ»ΡΡΠ΅Π½ΠΈΠ΅ ΠΏΡΠΎΠΈΡΡ ΠΎΠ΄ΠΈΡ ΠΏΡΠΈ ΠΏΠ΅ΡΠ΅Ρ ΠΎΠ΄Π΅ ΡΠΈΠ½ΡΡΠΎΠΈΠ΄Ρ ΡΠ΅ΡΠ΅Π· Π½ΠΎΠ»Ρ.
ΠΠ»Π΅ΠΊΡΡΠΎΠΌΠ΅Ρ Π°Π½ΠΈΡΠ΅ΡΠΊΠΈΠ΅ ΡΡΠ°Π±ΠΈΠ»ΠΈΠ·Π°ΡΠΎΡΡ Π½Π°ΠΏΡΡΠΆΠ΅Π½ΠΈΡ
ΠΡΡΠ³ΠΎΠ΅ Π½Π°Π·Π²Π°Π½ΠΈΠ΅ β ΡΡΠ°Π±ΠΈΠ»ΠΈΠ·Π°ΡΠΎΡΡ Ρ ΡΠ΅ΡΠ²ΠΎΠΏΡΠΈΠ²ΠΎΠ΄ΠΎΠΌ, ΠΈΠ»ΠΈ Π°Π²ΡΠΎΡΡΠ°Π½ΡΡΠΎΡΠΌΠ°ΡΠΎΡΠ½ΡΠ΅.
ΠΡΠΈΠ½ΡΠΈΠΏ ΠΈΡ Π΄Π΅ΠΉΡΡΠ²ΠΈΡ ΡΠ»Π΅Π΄ΡΡΡΠΈΠΉ: ΠΏΠ»Π°ΡΠ° ΡΠΏΡΠ°Π²Π»Π΅Π½ΠΈΡ Π°Π½Π°Π»ΠΈΠ·ΠΈΡΡΠ΅Ρ Π²Ρ ΠΎΠ΄Π½ΠΎΠ΅ Π½Π°ΠΏΡΡΠΆΠ΅Π½ΠΈΠ΅, ΠΈ Π² Π·Π°Π²ΠΈΡΠΈΠΌΠΎΡΡΠΈ ΠΎΡ ΡΠΈΡΡΠ°ΡΠΈΠΈ ΠΏΠ΅ΡΠ΅Π΄Π°Π΅Ρ ΡΠΈΠ³Π½Π°Π» Π½Π° ΡΠ΅ΡΠ²ΠΎΠΌΠΎΡΠΎΡ, ΡΠ°ΡΠΏΠΎΠ»ΠΎΠΆΠ΅Π½Π½ΡΠΉ Π²Π½ΡΡΡΠΈ ΡΠΎΡΠΎΠΈΠ΄Π°Π»ΡΠ½ΠΎΠΉ ΠΊΠ°ΡΡΡΠΊΠΈ ΠΈ ΡΡΠΎ ΠΌΠΎΡΠΎΡ ΠΏΠ΅ΡΠ΅Π΄Π²ΠΈΠ³Π°Π΅Ρ Π½Π° Π½Π΅ΠΎΠ±Ρ ΠΎΠ΄ΠΈΠΌΠΎΠ΅ ΠΊΠΎΠ»ΠΈΡΠ΅ΡΡΠ²ΠΎ Π²ΠΈΡΠΊΠΎΠ² ΡΠΎΠΊΠΎΡΡΠ΅ΠΌΠ½ΡΡ ΡΠ΅ΡΠΊΡ.

ΠΠ»Π΅ΠΊΡΡΠΎΠΌΠ΅Ρ Π°Π½ΠΈΡΠ΅ΡΠΊΠΈΠΉ ΡΡΠ°Π±ΠΈΠ»ΠΈΠ·Π°ΡΠΎΡ Π½Π°ΠΏΡΡΠΆΠ΅Π½ΠΈΡ. Π£ΠΏΡΠΎΡΠ΅Π½Π½Π°Ρ ΡΡ Π΅ΠΌΠ°
Π’Π°ΠΊΠΎΠΉ ΠΏΡΠΈΠ½ΡΠΈΠΏ Π΄Π΅ΠΉΡΡΠ²ΠΈΡ ΠΎΠ±Π΅ΡΠΏΠ΅ΡΠΈΠ²Π°ΡΡ Π±ΠΎΠ»Π΅Π΅ Π²ΡΡΠΎΠΊΡΡ ΡΠΎΡΠ½ΠΎΡΡΡ ΡΡΠ°Π±ΠΈΠ»ΠΈΠ·Π°ΡΠΈΠΈ (2-3%, ΠΏΠΎ ΡΡΠ°Π²Π½Π΅Π½ΠΈΡ Ρ ΡΠ΅Π»Π΅ΠΉΠ½ΡΠΌΠΈ 5-8%).
Π’ΠΎΡΠ½ΠΎΡΡΡ Π·Π°Π²ΠΈΡΠΈΡ ΠΎΡ ΠΊΠΎΠ»ΠΈΡΠ΅ΡΡΠ²Π° Π²ΠΈΡΠΊΠΎΠ² ΡΡΠ°Π½ΡΡΠΎΡΠΌΠ°ΡΠΎΡΠ°. Π¨Π°Π³ ΠΈΠ·ΠΌΠ΅Π½Π΅Π½ΠΈΡ ΡΠ°ΠΊΠΈΠΌ ΠΎΠ±ΡΠ°Π·ΠΎΠΌ Π±ΡΠ΄Π΅Ρ ΡΠ°Π²Π΅Π½ ΠΊΠΎΠ»ΠΈΡΠ΅ΡΡΠ²Ρ Π²ΠΎΠ»ΡΡ Π½Π° ΠΎΠ΄ΠΈΠ½ Π²ΠΈΡΠΎΠΊ.
ΠΠΎ ΡΠΊΠΎΡΠΎΡΡΡ Π΄Π²ΠΈΠΆΠ΅Π½ΠΈΡ ΡΠ΅ΡΠΊΠΈ ΠΎΠ³ΡΠ°Π½ΠΈΡΠ΅Π½Π° Π²ΠΎΠ·ΠΌΠΎΠΆΠ½ΠΎΡΡΡΠΌΠΈ ΠΌΠΎΡΠΎΡΠ°, ΡΠ°ΡΠ΅ Π²ΡΠ΅Π³ΠΎ ΡΠΊΠΎΡΠΎΡΡΡ Π΄ΠΎΠ±Π°Π²Π»Π΅Π½ΠΈΡ 10-15 ΠΠΎΠ»ΡΡ/ΡΠ΅ΠΊ. ΠΡΠΈ ΡΠΊΠ°ΡΠΊΠ°Ρ Π½Π°ΠΏΡΡΠΆΠ΅Π½ΠΈΡ Π½Π° 30-40 ΠΠΎΠ»ΡΡ, ΠΏΡΠΈΠ±ΠΎΡΡ ΠΌΠΎΠ³ΡΡ ΠΎΠΊΠ°Π·Π°ΡΡΡΡ ΠΏΠΎΠ΄ ΠΎΠΏΠ°ΡΠ½ΡΠΌ Π½Π°ΠΏΡΡΠΆΠ΅Π½ΠΈΠ΅ΠΌ Π½Π° Π½Π΅ΡΠΊΠΎΠ»ΡΠΊΠΎ ΡΠ΅ΠΊΡΠ½Π΄.
Π Π΅ΡΠ΅ ΡΡΠΎΠΈΡ ΠΎΠ±ΡΠ°ΡΠΈΡΡ Π²Π½ΠΈΠΌΠ°Π½ΠΈΠ΅, Ρ Π½Π΅ΠΊΠΎΡΠΎΡΡΡ ΠΏΡΠΎΠΈΠ·Π²ΠΎΠ΄ΠΈΡΠ΅Π»Π΅ΠΉ, ΠΌΠΎΡΠΎΡ ΡΠ°ΠΌ ΠΏΠΈΡΠ°Π΅ΡΡΡ ΠΎΡ Π²Ρ ΠΎΠ΄Π½ΠΎΠ³ΠΎ Π½Π°ΠΏΡΡΠΆΠ΅Π½ΠΈΡ ΠΈ ΠΏΠΎΡΡΠΎΠΌΡ ΠΊΠΎΠ³Π΄Π° ΠΏΡΠΎΠΈΡΡ ΠΎΠ΄ΠΈΡ ΡΠΈΠ»ΡΠ½Π°Ρ ΠΏΡΠΎΡΠ°Π΄ΠΊΠ° Π½Π°ΠΏΡΡΠΆΠ΅Π½ΠΈΡ Π΅ΠΌΡ ΠΏΡΠΎΡΡΠΎ Π½Π΅ Ρ Π²Π°ΡΠ°Π΅Ρ ΠΏΠΈΡΠ°Π½ΠΈΡ ΠΈ ΠΏΡΠΎΠΈΡΡ ΠΎΠ΄ΠΈΡ βΠ·Π°Π²ΠΈΡΠ°Π½ΠΈΠ΅β ΡΡΠ°Π±ΠΈΠ»ΠΈΠ·Π°ΡΠΎΡΠ°. ΠΠΎ Π΄Π»Ρ ΡΠ²Π΅ΡΠ°, ΡΡΠΎ ΠΎΠΏΡΠΈΠΌΠ°Π»ΡΠ½ΡΠΉ Π²ΡΠ±ΠΎΡ, ΡΠ²Π΅Ρ Ρ ΠΎΡΡ ΠΈ Π±ΡΠ΄Π΅Ρ βΠΏΡΠΎΡΠ΅Π΄Π°ΡΡβ ΠΏΡΠΈ ΡΠΊΠ°ΡΠΊΠ°Ρ Π½Π°ΠΏΡΡΠΆΠ΅Π½ΠΈΡ Π½ΠΎ Π½Π΅ ΡΠ°ΠΊ ΡΠΈΠ»ΡΠ½ΠΎ ΠΊΠ°ΠΊ Ρ ΡΠ΅Π»Π΅ΠΉΠ½ΠΎΠ³ΠΎ ΠΈ Π±ΠΎΠ»Π΅Π΅ ΠΌΡΠ³ΠΊΠΎ.
Π’ΠΈΡΠΈΡΡΠΎΡΠ½ΡΠ΅ (ΡΠΈΠΌΠΈΡΡΠΎΡΠ½ΡΠ΅) ΡΡΠ°Π±ΠΈΠ»ΠΈΠ·Π°ΡΠΎΡΡ Π½Π°ΠΏΡΡΠΆΠ΅Π½ΠΈΡ
ΠΡΠΈΠ½ΡΠΈΠΏ ΠΈΡ ΡΠ°Π±ΠΎΡΡ ΠΎΡΠ½ΠΎΠ²ΡΠ²Π°Π΅ΡΡΡ Π½Π° Π°Π²ΡΠΎΠΌΠ°ΡΠΈΡΠ΅ΡΠΊΠΎΠΌ ΠΏΠ΅ΡΠ΅ΠΊΠ»ΡΡΠ΅Π½ΠΈΠΈ ΡΠ΅ΠΊΡΠΈΠΉ (ΠΎΠ±ΠΌΠΎΡΠΎΠΊ) Π°Π²ΡΠΎΡΡΠ°Π½ΡΡΠΎΡΠΌΠ°ΡΠΎΡΠ° (ΠΈΠ»ΠΈ ΡΡΠ°Π½ΡΡΠΎΡΠΌΠ°ΡΠΎΡΠ°) Ρ ΠΏΠΎΠΌΠΎΡΡΡ ΡΠΈΠ»ΠΎΠ²ΡΡ ΠΊΠ»ΡΡΠ΅ΠΉ β ΡΠΈΡΠΈΡΡΠΎΡΠΎΠ². Π§Π΅ΠΌ-ΡΠΎ ΡΡΠΎΡ ΡΠΈΠΏ ΠΏΠΎΡ ΠΎΠΆ Π½Π° ΡΠ΅Π»Π΅ΠΉΠ½ΡΠ΅ ΡΡΠ°Π±ΠΈΠ»ΠΈΠ·Π°ΡΠΎΡΡ, Π½ΠΎ Π² ΠΎΡΠ»ΠΈΡΠΈΠ΅ ΠΎΡ Π½ΠΈΡ Π½Π΅ ΠΈΠΌΠ΅ΡΡ ΠΊΠΎΠ½ΡΠ°ΠΊΡΠ½ΠΎΠΉ Π³ΡΡΠΏΠΏΡ, ΠΈΠΌΠ΅ΡΡ Π½Π°ΠΌΠ½ΠΎΠ³ΠΎ Π±ΠΎΠ»ΡΡΠ΅ ΡΡΡΠΏΠ΅Π½Π΅ΠΉ ΡΡΠ°Π±ΠΈΠ»ΠΈΠ·Π°ΡΠΈΠΈ ΠΈ Π±ΠΎΠ»ΡΡΡΡ ΡΠΎΡΠ½ΠΎΡΡΡ β ΠΎΡ 2% Π΄ΠΎ 5%.

Π‘ΠΈΠΌΠΈΡΡΠΎΡΠ½ΡΠΉ ΡΡΠ°Π±ΠΈΠ»ΠΈΠ·Π°ΡΠΎΡ Π½Π°ΠΏΡΡΠΆΠ΅Π½ΠΈΡ. Π£ΠΏΡΠΎΡΠ΅Π½Π½Π°Ρ ΡΡ Π΅ΠΌΠ°
ΠΠ° ΡΡ Π΅ΠΌΠ΅ Π²ΠΈΠ΄Π½ΠΎ, ΡΡΠΎ ΠΎΡΠ²ΠΎΠ΄Ρ ΡΡΠ°Π½ΡΡΠΎΡΠΌΠ°ΡΠΎΡΠ° ΠΏΠ΅ΡΠ΅ΠΊΠ»ΡΡΠ°ΡΡΡΡ ΡΠΈΠΌΠΈΡΡΠΎΡΠ°ΠΌΠΈ, ΠΈ Π²ΡΡ ΠΎΠ΄Π½ΠΎΠ΅ Π½Π°ΠΏΡΡΠΆΠ΅Π½ΠΈΠ΅ ΠΌΠ΅Π½ΡΠ΅ΡΡΡ ΠΏΡΠ°ΠΊΡΠΈΡΠ΅ΡΠΊΠΈ ΠΌΠ³Π½ΠΎΠ²Π΅Π½Π½ΠΎ β Π½Π΅ Π±ΠΎΠ»Π΅Π΅ 0,1 Ρ.
ΠΠΎΠΌΡΠΎΡΡ ΠΈΡΠΏΠΎΠ»ΡΠ·ΠΎΠ²Π°Π½ΠΈΡ ΡΠ°ΠΊΠΎΠ³ΠΎ ΡΡΠ°Π±ΠΈΠ»ΠΈΠ·Π°ΡΠΎΡΠ° Π²ΠΈΠ΄Π΅Π½ ΡΡΠ°Π·Ρ β ΡΠΈΡΠΈΠ½Π° Π² Π΄ΠΎΠΌΠ΅ Π³Π°ΡΠ°Π½ΡΠΈΡΠΎΠ²Π°Π½Π°.
ΠΠ°ΠΈΠ±ΠΎΠ»ΡΡΠΈΠΌ ΠΌΠΈΠ½ΡΡΠΎΠΌ Π΄Π°Π½Π½ΠΎΠ³ΠΎ ΡΠΈΠΏΠ° ΡΡΠ°Π±ΠΈΠ»ΠΈΠ·Π°ΡΠΎΡΠΎΠ² Π½Π°ΠΏΡΡΠΆΠ΅Π½ΠΈΡ β Π²ΡΡΠΎΠΊΠ°Ρ ΡΠ΅Π½Π°.
ΠΠΎΠΏΠΎΠ»Π½ΠΈΡΠ΅Π»ΡΠ½ΡΠ΅ ΡΡΠ½ΠΊΡΠΈΠΈ ΡΡΠ°Π±ΠΈΠ»ΠΈΠ·Π°ΡΠΎΡΠΎΠ² Π½Π°ΠΏΡΡΠΆΠ΅Π½ΠΈΡ
ΠΡΠΎΠΌΠ΅ ΠΎΡΠ½ΠΎΠ²Π½ΠΎΠΉ ΡΡΠ½ΠΊΡΠΈΠΈ ΡΡΠ°Π±ΠΈΠ»ΠΈΠ·Π°ΡΠΎΡΠΎΠ² Π½Π°ΠΏΡΡΠΆΠ΅Π½ΠΈΡ β ΡΡΠ°Π±ΠΈΠ»ΠΈΠ·Π°ΡΠΈΠΈ, Π΅ΡΡΡ ΡΠ°ΠΊΠΆΠ΅ ΡΠ°ΠΊΠΎΠΉ ΠΌΠΈΠ½ΠΈΠΌΠ°Π»ΡΠ½ΡΠΉ Π½Π°Π±ΠΎΡ ΡΡΠ½ΠΊΡΠΈΠΉ ΠΈ ΠΏΠ°ΡΠ°ΠΌΠ΅ΡΡΠΎΠ²:
ΠΠΎΠΆΠ΅Ρ, ΡΡΠΎ ΡΠΎΠΆΠ΅ Π±ΡΠ΄Π΅Ρ ΠΈΠ½ΡΠ΅ΡΠ΅ΡΠ½ΠΎ?
- ΠΠ½Π°Π»ΠΈΠ· Π²ΡΡ ΠΎΠ΄Π½ΠΎΠ³ΠΎ Π½Π°ΠΏΡΡΠΆΠ΅Π½ΠΈΡ. Π‘ΡΠ°Π±ΠΈΠ»ΠΈΠ·Π°ΡΠΎΡ Π΄ΠΎΠ»ΠΆΠ΅Π½ Π±ΡΡΡ ΠΎΡΠ½Π°ΡΠ΅Π½ ΠΈΠ½ΡΠΎΡΠΌΠ°ΡΠΈΠΎΠ½Π½ΡΠΌ (ΡΠΈΡΡΠΎΠ²ΡΠΌ ΠΈΠ»ΠΈ ΡΡΡΠ΅Π»ΠΎΡΠ½ΡΠΌ) ΡΠ°Π±Π»ΠΎ ΠΊΠΎΡΠΎΡΠΎΠ΅ ΠΏΠΎΠΊΠ°Π·ΡΠ²Π°Π΅Ρ Π²ΡΡ ΠΎΠ΄Π½ΠΎΠ΅ Π½Π°ΠΏΡΡΠΆΠ΅Π½ΠΈΠ΅. ΠΡΠ»ΠΈ Π½Π° ΡΡΠ°Π±ΠΈΠ»ΠΈΠ·Π°ΡΠΎΡΠ΅ Π΅ΡΡΡ ΡΡΠ½ΠΊΡΠΈΡ Π°Π½Π°Π»ΠΈΠ·Π° Π²Ρ ΠΎΠ΄Π½ΠΎΠ³ΠΎ Π½Π°ΠΏΡΡΠΆΠ΅Π½ΠΈΡ, ΡΡΠΎ Π±ΡΠ΄Π΅Ρ Π΄ΠΎΠΏΠΎΠ»Π½ΠΈΡΠ΅Π»ΡΠ½ΠΎΠΉ ΠΏΠΎΠ»Π΅Π·Π½ΠΎΠΉ ΠΈΠ½ΡΠΎΡΠΌΠ°ΡΠΈΠ΅ΠΉ.
- ΠΠ° Π±ΠΎΠ»ΡΡΠΈΡ
Π½ΠΎΠΌΠΈΠ½Π°Π»Π°Ρ
(ΡΠ°ΡΠ΅ ΠΎΡ 3000 ΠΠ) ΡΡΡΠ°Π½Π°Π²Π»ΠΈΠ²Π°Π΅ΡΡΡ ΡΡΠ½ΠΊΡΠΈΡ Β«BypassΒ» β ΡΡΠ½ΠΊΡΠΈΡ Π² ΡΠ»Π΅ΠΊΡΡΠΎΠ½Π½ΠΎΠΌ ΡΡΡΡΠΎΠΉΡΡΠ²Π΅ (ΠΎΠ±ΡΠ°Π±ΠΎΡΠΊΠΈ ΡΠΈΠ³Π½Π°Π»Π°, ΡΡΠ°Π±ΠΈΠ»ΠΈΠ·Π°ΡΠΈΠΈ Π½Π°ΠΏΡΡΠΆΠ΅Π½ΠΈΡ ΠΈ Π΄Ρ.), ΠΏΠΎΠ·Π²ΠΎΠ»ΡΡΡΠ°Ρ Π²ΡΠΏΠΎΠ»Π½ΠΈΡΡ ΠΊΠΎΠΌΠΌΡΡΠ°ΡΠΈΡ Π²Ρ
ΠΎΠ΄Π½ΠΎΠ³ΠΎ ΡΠΈΠ³Π½Π°Π»Π° Π½Π΅ΠΏΠΎΡΡΠ΅Π΄ΡΡΠ²Π΅Π½Π½ΠΎ Π½Π° Π²ΡΡ
ΠΎΠ΄, ΠΌΠΈΠ½ΡΡ Π²ΡΠ΅ ΡΡΠ½ΠΊΡΠΈΠΎΠ½Π°Π»ΡΠ½ΡΠ΅ Π±Π»ΠΎΠΊΠΈ. Π’ΠΎ Π΅ΡΡΡ Π²ΠΎΠ·ΠΌΠΎΠΆΠ½ΠΎΡΡΡ Π²ΠΊΠ»ΡΡΠ°ΡΡ ΡΠ΅ΡΡ Π² ΠΎΠ±Ρ
ΠΎΠ΄ ΡΡΠ°Π±ΠΈΠ»ΠΈΠ·Π°ΡΠΎΡΠ° Π½Π°ΠΏΡΡΠΆΠ΅Π½ΠΈΡ. ΠΡΠ»ΠΈ Π½Π°ΠΏΡΡΠΆΠ΅Π½ΠΈΠ΅ Π½ΠΎΡΠΌΠ°Π»ΠΈΠ·ΠΎΠ²Π°Π»ΠΎΡΡ ΠΈΠ»ΠΈ ΠΠ°ΠΌ Π½Π΅ Π½ΡΠΆΠ΅Π½ ΡΠ΅ΠΉΡΠ°Ρ ΡΡΠ°Π±ΠΈΠ»ΠΈΠ·Π°ΡΠΎΡ β Π½Π°ΠΆΠ°Π»ΠΈ ΡΡΡΠ°ΠΆΠΎΠΊ Π²Π²Π΅ΡΡ
ΠΈ Π½Π°ΠΏΡΡΠΆΠ΅Π½ΠΈΠ΅ ΠΏΠΎΡΠ»ΠΎ ΠΌΠΈΠ½ΡΡ Π±Π»ΠΎΠΊΠΎΠ² ΡΡΠ°Π±ΠΈΠ»ΠΈΠ·Π°ΡΠΈΠΈ.
ΠΠ°ΠΉΠΏΠ°Ρ ΡΠ°ΠΊΠΆΠ΅ Π½ΡΠΆΠ΅Π½, Π΅ΡΠ»ΠΈ Π½Π°ΠΏΡΡΠΆΠ΅Π½ΠΈΠ΅ ΠΎΠΏΡΡΡΠΈΠ»ΠΎΡΡ Π½ΠΈΠΆΠ΅ ΠΏΡΠ΅Π΄Π΅Π»Π° ΡΠ°Π±ΠΎΡΡ ΡΡΠ°Π±ΠΈΠ»ΠΈΠ·Π°ΡΠΎΡΠ°, ΠΈ ΠΎΠ½ ΡΠΆΠ΅ Π½Π΅ ΡΠΏΡΠ°Π²Π»ΡΠ΅ΡΡΡ ΠΈ ΠΌΠΎΠΆΠ΅Ρ ΠΏΠ΅ΡΠ΅Π³ΡΠ΅ΡΡΡΡ. Π’ΠΎΠ³Π΄Π° Π½Π°ΠΏΡΡΠΆΠ΅Π½ΠΈΠ΅ ΠΏΠΎΠ΄Π°Π΅ΡΡΡ Π½Π°ΠΏΡΡΠΌΡΡ, ΡΠ΅ΡΠ΅Π· Π±Π°ΠΉΠΏΠ°Ρ.
- ΠΠΈΠ΄Ρ ΠΊΡΠ΅ΠΏΠ»Π΅Π½ΠΈΡ ΡΡΠ°Π±ΠΈΠ»ΠΈΠ·Π°ΡΠΎΡΠΎΠ² Π½Π°ΠΏΡΡΠΆΠ΅Π½ΠΈΡ
Π‘ΡΡΠ΅ΡΡΠ²ΡΡΡ Π΄Π²Π° ΡΠΈΠΏΠ° ΠΊΡΠ΅ΠΏΠ»Π΅Π½ΠΈΡ ΡΡΠ°Π±ΠΈΠ»ΠΈΠ·Π°ΡΠΎΡΠΎΠ² Π½Π°ΠΏΡΡΠΆΠ΅Π½ΠΈΡ β Π½Π°ΠΏΠΎΠ»ΡΠ½ΠΎΠ΅ ΠΈ Π½Π°ΡΡΠ΅Π½Π½ΠΎΠ΅ ΠΈΡΠΏΠΎΠ»Π½Π΅Π½ΠΈΠ΅.
ΠΠ°ΠΏΠΎΠ»ΡΠ½ΠΎΠ΅ ΠΈΡΠΏΠΎΠ»Π½Π΅Π½ΠΈΠ΅ ΠΏΠΎΠ΄ΡΠ°Π·ΡΠΌΠ΅Π²Π°Π΅Ρ, ΡΡΠΎ ΡΡΠ°Π±ΠΈΠ»ΠΈΠ·Π°ΡΠΎΡ Π½Π°Ρ ΠΎΠ΄ΠΈΡΡΡ Π½Π° ΠΏΠΎΠ»Ρ, ΠΏΠΎΠ»ΠΊΠ΅. Π’Π°ΠΊΠΎΠ΅ ΡΠ°ΡΠΏΠΎΠ»ΠΎΠΆΠ΅Π½ΠΈΠ΅ Π½Π΅ Π²ΡΠ΅Π³Π΄Π° ΡΠ΄ΠΎΠ±Π½ΠΎ, ΠΏΠΎΡΠΎΠΌΡ ΠΊΠ°ΠΊ ΠΎΡΠΎΠ±Π΅Π½Π½ΠΎ ΠΊΡΡΠΏΠ½ΡΠ΅ Π½ΠΎΠΌΠΈΠ½Π°Π»Ρ Π½Π΅ ΠΏΠΎΠ»ΠΊΠ΅ Π½Π΅ ΡΠ°Π·ΠΌΠ΅ΡΡΠΈΡΡ ΠΈΠ·-Π·Π° ΡΠ²ΠΎΠ΅Π³ΠΎ Π²Π΅ΡΠ°, Π° Π½Π° ΠΏΠΎΠ»Ρ ΠΎΠ½ΠΈ Π·Π°Π½ΠΈΠΌΠ°ΡΡ Π΄ΠΎΡΡΠ°ΡΠΎΡΠ½ΠΎ Π±ΠΎΠ»ΡΡΠΈΠ΅ ΠΏΠ»ΠΎΡΠ°Π΄ΠΈ.
ΠΡΠΈ Π½Π°Π²Π΅ΡΠ½ΠΎΠΌ ΠΈΡΠΏΠΎΠ»Π½Π΅Π½ΠΈΠΈ ΡΡΠ°Π±ΠΈΠ»ΠΈΠ·Π°ΡΠΎΡΡ Π΄Π΅Π»Π°ΡΡ Π±ΠΎΠ»Π΅Π΅ ΠΏΠ»ΠΎΡΠΊΠΈΠΌΠΈ, Π΄Π»Ρ ΡΠ΄ΠΎΠ±ΡΡΠ²Π° ΠΊΠ»ΠΈΠ΅Π½ΡΠΎΠ². Π ΠΏΡΠΈΠ½ΡΠΈΠΏΠ΅ ΠΎΠ½ΠΈ ΠΌΠΎΠ³ΡΡ ΠΈΡΠΏΠΎΠ»ΡΠ·ΠΎΠ²Π°ΡΡΡΡ ΠΈ Π² Π½Π°ΠΏΠΎΠ»ΡΠ½ΠΎΠΌ ΠΈΡΠΏΠΎΠ»Π½Π΅Π½ΠΈΠΈ, ΡΠΎΠ»ΡΠΊΠΎ ΡΠ°ΡΡΠΎ ΠΈΠ½ΡΠΎΡΠΌΠ°ΡΠΈΠΎΠ½Π½Π°Ρ ΡΠ°ΡΡΡ ΡΠ°Π±Π»ΠΎ ΠΎΠΊΠ°Π·ΡΠ²Π°Π΅ΡΡΡ Π² ΡΠ°ΠΊΠΎΠΌ ΡΠ»ΡΡΠ°Π΅ βΠ²Π²Π΅ΡΡ Π½ΠΎΠ³Π°ΠΌΠΈβ ΠΊ ΠΏΠΎΠ»ΡΠ·ΠΎΠ²Π°ΡΠ΅Π»Ρ. - ΠΠΎ ΠΌΠ½ΠΎΠ³ΠΈΡ
ΠΌΠΎΠ΄Π΅Π»ΡΡ
Π½Π° ΡΡΠ½ΠΊΠ΅ ΡΡΠ°Π±ΠΈΠ»ΠΈΠ·Π°ΡΠΎΡΠΎΠ² Π½Π°ΠΏΡΡΠΆΠ΅Π½ΠΈΡ ΠΈΡΠΏΠΎΠ»ΡΠ·ΡΠ΅ΡΡΡ ΠΊΠ½ΠΎΠΏΠΊΠ° Π·Π°Π΄Π΅ΡΠΆΠΊΠΈ. ΠΡΠΎ ΡΠ΄Π΅Π»Π°Π½ΠΎ, Π΄Π»Ρ ΡΠΎΠ³ΠΎ, ΡΡΠΎΠ±Ρ Π΅ΡΠ»ΠΈ ΠΏΡΠΎΠΏΠ°Π΄Π΅Ρ Π½Π°ΠΏΡΡΠΆΠ΅Π½ΠΈΠ΅ Π² ΡΠ΅ΡΠΈ ΠΈΠ»ΠΈ Π²ΡΠ΅ΠΌΠ΅Π½Π½ΠΎ Π²ΡΠΉΠ΄Π΅Ρ Π·Π° ΡΠ°ΠΌΠΊΠΈ ΡΠ°Π±ΠΎΡΠ΅Π³ΠΎ Π΄ΠΈΠ°ΠΏΠ°Π·ΠΎΠ½Π°, ΡΠΎ ΠΎΠ±ΠΎΡΡΠ΄ΠΎΠ²Π°Π½ΠΈΠ΅ Π΄ΠΎ ΡΠ»Π΅Π΄ΡΡΡΠ΅Π³ΠΎ Π²ΠΊΠ»ΡΡΠ΅Π½ΠΈΡ ΠΏΡΠΈΠ΄Π΅Ρ Π·Π° ΡΡΠΎ Π²ΡΠ΅ΠΌΡ Π·Π°Π΄Π΅ΡΠΆΠΊΠΈ Π² ΠΏΠΎΠ»ΠΎΠΆΠ΅Π½ΠΈΠ΅ ΠΏΠΎΠΊΠΎΡ. ΠΠΎ ΠΌΠ½ΠΎΠ³ΠΈΡ
ΡΡΠ°Π±ΠΈΠ»ΠΈΠ·Π°ΡΠΎΡΠ°Ρ
ΠΊΠ½ΠΎΠΏΠΊΠ° Π·Π°Π΄Π΅ΡΠΆΠΊΠΈ ΠΏΡΠ΅Π΄Π»Π°Π³Π°Π΅ΡΡΡ Π² Π½Π΅ΡΠΊΠΎΠ»ΡΠΊΠΈΡ
Π΄ΠΈΠ°ΠΏΠ°Π·ΠΎΠ½Π°Ρ
-6, 90, 120 ΡΠ΅ΠΊ. Π Π±ΠΎΠ»Π΅Π΅ ΡΠΎΠ²ΡΠ΅ΠΌΠ΅Π½Π½ΡΡ
ΠΌΠΎΠ΄Π΅Π»ΡΡ
Π·Π°Π΄Π΅ΡΠΆΠΊΠ° ΡΠΆΠ΅ ΡΡΠ°Π»Π° Π°Π²ΡΠΎΠΌΠ°ΡΠΈΡΠ΅ΡΠΊΠ°Ρ ΠΈ ΠΊΠΎΠ³Π΄Π° ΠΎΠ½Π° Π²ΠΊΠ»ΡΡΠ°Π΅ΡΡΡ, ΡΠΎ ΠΏΠΎΠΊΠ°Π·ΡΠ²Π°Π΅Ρ ΠΏΠΎΡΡΠ΅Π±ΠΈΡΠ΅Π»Ρ Π½Π° ΡΠ°Π±Π»ΠΎ Π²ΡΠ΅ΠΌΡ Π²ΠΊΠ»ΡΡΠ΅Π½ΠΈΡ ΡΡΠ°Π±ΠΈΠ»ΠΈΠ·Π°ΡΠΎΡΠ° Π² Π² Π²ΠΈΠ΄Π΅ ΠΎΠ±ΡΠ°ΡΠ½ΠΎΠ³ΠΎ ΠΎΡΡΡΠ΅ΡΠ°.
ΠΠ°Π΄Π΅ΡΠΆΠΊΠ° Π²ΠΊΠ»ΡΡΠ΅Π½ΠΈΡ Π½ΡΠΆΠ½Π° ΠΏΡΠ΅ΠΆΠ΄Π΅ Π²ΡΠ΅Π³ΠΎ Π΄Π»Ρ ΠΊΠΎΠΌΠΏΡΠ΅ΡΡΠΎΡΠ½ΠΎΠ³ΠΎ ΠΎΠ±ΠΎΡΡΠ΄ΠΎΠ²Π°Π½ΠΈΡ β Ρ ΠΎΠ»ΠΎΠ΄ΠΈΠ»ΡΠ½ΠΈΠΊΠΎΠ² ΠΈ Ρ.ΠΏ.
ΠΠ½ΠΈΠ³Π° βΠΡΡ ΠΎ ΡΡΠ°Π±ΠΈΠ»ΠΈΠ·Π°ΡΠΎΡΠ°Ρ Π½Π°ΠΏΡΡΠΆΠ΅Π½ΠΈΡβ
CΡΠ°ΡΡΡ Π½Π°ΠΏΠΈΡΠ°Π½Π° Π½Π° ΠΎΡΠ½ΠΎΠ²Π΅ ΠΊΠ½ΠΈΠ³ΠΈ Β«ΠΡΡ ΠΎ ΡΡΠ°Π±ΠΈΠ»ΠΈΠ·Π°ΡΠΎΡΠ°Ρ Π½Π°ΠΏΡΡΠΆΠ΅Π½ΠΈΡΒ». ΠΠ²ΡΠΎΡ, ΠΠ»Π΅ΠΊΡΠ°Π½Π΄Ρ Π ΡΠΌΡΠ½ΡΠ΅Π², ΠΏΡΠ΅Π΄ΠΎΡΡΠ°Π²ΠΈΠ» ΡΠ²ΠΎΡ ΠΊΠ½ΠΈΠ³Ρ Π΄Π»Ρ ΡΠ²ΠΎΠ±ΠΎΠ΄Π½ΠΎΠ³ΠΎ ΡΠΊΠ°ΡΠΈΠ²Π°Π½ΠΈΡ. ΠΠ½ΠΈΠ³Ρ ΠΌΠΎΠΆΠ½ΠΎ ΡΠΊΠ°ΡΠ°ΡΡ Π½ΠΈΠΆΠ΅.
ΠΠ»Π΅ΠΊΡΠ°Π½Π΄Ρ Π ΡΠΌΡΠ½ΡΠ΅Π² β ΡΠ΅Ρ Π½ΠΈΡΠ΅ΡΠΊΠΈΠΉ ΡΠΏΠ΅ΡΠΈΠ°Π»ΠΈΡΡ ΠΊΠΎΠΌΠΏΠ°Π½ΠΈΠΈ Suntek , Π±ΠΎΠ»Π΅Π΅ 10 Π»Π΅Ρ ΡΠ°Π±ΠΎΡΠ°Π΅Ρ Π² ΡΡΠ΅ΡΠ΅ ΡΠ»Π΅ΠΊΡΡΠΎΡΠ΅Ρ Π½
dpanorama.ru
ΠΠ²ΡΠΎΠΌΠ°ΡΠΈΡΠ΅ΡΠΊΠΈΠ΅ ΡΡΠ°Π±ΠΈΠ»ΠΈΠ·Π°ΡΠΎΡΡ ΠΏΠ΅ΡΠ΅ΠΌΠ΅Π½Π½ΠΎΠ³ΠΎ Π½Π°ΠΏΡΡΠΆΠ΅Π½ΠΈΡ ΡΠ»Π΅ΠΊΡΡΠΎΠ½Π½ΠΎΠ³ΠΎ ΡΠΈΠΏΠ° Ρ ΡΠΈΡΡΠΎΠ²ΠΎΠΉ ΠΈΠ½Π΄ΠΈΠΊΠ°ΡΠΈΠ΅ΠΉ Uniel RS-1/500 β RS-1/12000
Β
Β Β Β Β Β Β Β Β Β Β Β Β Β Β Β Β
Β Β Π§ΡΠΎ Π½ΡΠΆΠ½ΠΎ ΡΠ΄Π΅Π»Π°ΡΡ Β Π΄Π»Ρ Π½Π°Π΄Π΅ΠΆΠ½ΠΎΠΉ ΡΠ°Π±ΠΎΡΡ ΡΡΠ°Π±ΠΈΠ»ΠΈΠ·Π°ΡΠΎΡΠ°? ΠΠΎΡ ΠΎΠΆΠΈΠ΅ ΡΠ΅ΠΌΡ:Β
ΠΡΠΈ ΠΈΡΠΏΠΎΠ»ΡΠ·ΠΎΠ²Π°Π½ΠΈΠΈ ΠΌΠ°ΡΠ΅ΡΠΈΠ°Π»ΠΎΠ² ΡΠ°ΠΉΡΠ°, ΠΎΠ±ΡΠ·Π°ΡΠ΅Π»ΡΠ½Π° ΡΡΡΠ»ΠΊΠ° Π½Π° ΡΠ°ΠΉΡ http://vinratel.at.uaΒ |
vinratel.at.ua
ΠΡΠΈΠ½ΡΠΈΠΏΠΈΠ°Π»ΡΠ½ΡΠ΅ ΡΡ Π΅ΠΌΡ ΡΡΠ°Π±ΠΈΠ»ΠΈΠ·Π°ΡΠΎΡΠΎΠ² Π½Π°ΠΏΡΡΠΆΠ΅Π½ΠΈΡ | ΠΠΎΠ»Π΅Π·Π½ΡΠ΅ ΡΡΠ°ΡΡΠΈ TEPLOCOM
21-05-2015
ΠΡΠ½ΠΎΠ²Π½ΡΠ΅ ΡΠΈΠΏΡ ΡΡΠ°Π±ΠΈΠ»ΠΈΠ·Π°ΡΠΎΡΠΎΠ² Π½Π°ΠΏΡΡΠΆΠ΅Π½ΠΈΡ
Π Π½Π°ΡΡΠΎΡΡΠ΅Π΅ Π²ΡΠ΅ΠΌΡ Π±ΠΎΠ»ΡΡΠ΅Π΅ ΡΠ°ΡΠΏΡΠΎΡΡΡΠ°Π½Π΅Π½ΠΈΠ΅ ΠΏΠΎΠ»ΡΡΠΈΠ»ΠΈ ΡΠ»Π΅Π΄ΡΡΡΠΈΠ΅ ΡΠΈΠΏΡ ΡΡΠ°Π±ΠΈΠ»ΠΈΠ·Π°ΡΠΎΡΠΎΠ² Π½Π°ΠΏΡΡΠΆΠ΅Π½ΠΈΡ:
- ΡΠ΅Π»Π΅ΠΉΠ½ΡΠ΅ ΡΡΠ°Π±ΠΈΠ»ΠΈΠ·Π°ΡΠΎΡΡ;
- ΡΠ»Π΅ΠΊΡΡΠΎΠ½Π½ΡΠ΅ ΡΡΠ°Π±ΠΈΠ»ΠΈΠ·Π°ΡΠΎΡΡ;
- ΡΠ»Π΅ΠΊΡΡΠΎΠΌΠ΅Ρ Π°Π½ΠΈΡΠ΅ΡΠΊΠΈΠ΅ ΡΡΠ°Π±ΠΈΠ»ΠΈΠ·Π°ΡΠΎΡΡ.
ΠΡΠ±ΠΎΡ ΡΠΈΠΏΠ° ΡΡΠ°Π±ΠΈΠ»ΠΈΠ·Π°ΡΠΎΡΠ° Π½Π°ΠΏΡΡΠΆΠ΅Π½ΠΈΡ ΠΎΠΏΡΠ΅Π΄Π΅Π»ΡΠ΅ΡΡΡ ΡΠΏΠ΅ΡΠΈΡΠΈΠΊΠΎΠΉ Π·Π°Π΄Π°ΡΠΈ, ΠΊΠΎΡΠΎΡΡΡ Π½ΡΠΆΠ½ΠΎ ΡΠ΅ΡΠΈΡΡ. Π Π°Π·Π»ΠΈΡΠ½ΡΠ΅ ΡΡ Π΅ΠΌΡ ΠΏΠΎΡΡΡΠΎΠ΅Π½ΠΈΡ ΡΡΠ°Π±ΠΈΠ»ΠΈΠ·Π°ΡΠΎΡΠ° Π½Π°ΠΏΡΡΠΆΠ΅Π½ΠΈΡ ΠΎΠΏΡΠ΅Π΄Π΅Π»ΡΡΡ ΠΎΡΠ½ΠΎΠ²Π½ΡΠ΅ ΠΏΠ°ΡΠ°ΠΌΠ΅ΡΡΡ ΠΏΡΠΈΠ±ΠΎΡΠΎΠ². Π‘ΡΠ΅Π΄ΠΈ Π²Π°ΠΆΠ½ΡΡ ΠΏΠ°ΡΠ°ΠΌΠ΅ΡΡΠΎΠ² ΡΡΠ°Π±ΠΈΠ»ΠΈΠ·Π°ΡΠΎΡΠΎΠ² ΡΠ»Π΅Π΄ΡΠ΅Ρ Π²ΡΠ΄Π΅Π»ΠΈΡΡ ΡΠ»Π΅Π΄ΡΡΡΠΈΠ΅:
- ΡΠΎΡΠ½ΠΎΡΡΡ ΡΡΠ°Π±ΠΈΠ»ΠΈΠ·Π°ΡΠΈΠΈ;
- ΡΠΊΠΎΡΠΎΡΡΡ ΡΡΠ°Π±ΠΈΠ»ΠΈΠ·Π°ΡΠΈΠΈ;
- Π½Π°Π΄ΡΠΆΠ½ΠΎΡΡΡ ΡΠ°Π±ΠΎΡΡ;
- Π·Π°ΡΠΈΡΠ° ΠΎΡ ΡΠ»Π΅ΠΊΡΡΠΈΡΠ΅ΡΠΊΠΈΡ ΠΏΠΎΠΌΠ΅Ρ ;
- ΡΡΠΎΠΊ ΡΠΊΡΠΏΠ»ΡΠ°ΡΠ°ΡΠΈΠΈ;
- ΡΡΠΎΠΈΠΌΠΎΡΡΡ ΡΡΠ°Π±ΠΈΠ»ΠΈΠ·Π°ΡΠΎΡΠ°.
Π Π°ΡΡΠΌΠΎΡΡΠΈΠΌ ΠΏΡΠΈΠ½ΡΠΈΠΏΡ ΡΠ°Π±ΠΎΡΡ ΠΎΡΠ½ΠΎΠ²Π½ΡΡ ΡΠΈΠΏΠΎΠ² ΡΡΠ°Π±ΠΈΠ»ΠΈΠ·Π°ΡΠΎΡΠΎΠ² Π½Π°ΠΏΡΡΠΆΠ΅Π½ΠΈΡ ΠΈ ΠΈΡ ΠΏΡΠΈΠ½ΡΠΈΠΏΠΈΠ°Π»ΡΠ½ΡΠ΅ ΡΠ»Π΅ΠΊΡΡΠΈΡΠ΅ΡΠΊΠΈΠ΅ ΡΡ Π΅ΠΌΡ.
Π‘Ρ Π΅ΠΌΠ° ΡΠ°Π±ΠΎΡΡ ΡΠ΅Π»Π΅ΠΉΠ½ΠΎΠ³ΠΎ ΡΡΠ°Π±ΠΈΠ»ΠΈΠ·Π°ΡΠΎΡΠ°
Π‘Ρ Π΅ΠΌΠ° ΡΠ°Π±ΠΎΡΡ ΡΠ΅Π»Π΅ΠΉΠ½ΠΎΠ³ΠΎ ΡΡΠ°Π±ΠΈΠ»ΠΈΠ·Π°ΡΠΎΡΠ° Π½Π°ΠΏΡΡΠΆΠ΅Π½ΠΈΡ ΠΎΡΠ½ΠΎΠ²Π°Π½Π° Π½Π° ΡΡΡΠΏΠ΅Π½ΡΠ°ΡΠΎΠΌ ΡΠ΅Π³ΡΠ»ΠΈΡΠΎΠ²Π°Π½ΠΈΠΈ Π½Π°ΠΏΡΡΠΆΠ΅Π½ΠΈΡ ΠΏΡΡΠ΅ΠΌ Π°Π²ΡΠΎΠΌΠ°ΡΠΈΡΠ΅ΡΠΊΠΎΠΉ ΠΊΠΎΠΌΠΌΡΡΠ°ΡΠΈΠΈ ΡΠ΅ΠΊΡΠΈΠΉ Π²ΡΠΎΡΠΈΡΠ½ΠΎΠΉ ΠΎΠ±ΠΌΠΎΡΠΊΠΈ ΡΡΠ°Π½ΡΡΠΎΡΠΌΠ°ΡΠΎΡΠ°. ΠΠΎΠΌΠΌΡΡΠ°ΡΠΈΡ ΡΠ΅ΠΊΡΠΈΠΉ ΠΎΠ±ΠΌΠΎΡΠΎΠΊ ΠΏΡΠΎΠΈΡΡ ΠΎΠ΄ΠΈΡ Ρ ΠΏΠΎΠΌΠΎΡΡΡ ΡΠΈΠ»ΠΎΠ²ΡΡ ΡΠ΅Π»Π΅, ΡΠ°Π±ΠΎΡΠΎΠΉ ΠΊΠΎΡΠΎΡΡΡ ΡΠΏΡΠ°Π²Π»ΡΠ΅Ρ ΡΠ»Π΅ΠΊΡΡΠΎΠ½Π½Π°Ρ ΠΏΠ»Π°ΡΠ°. Π‘ΠΏΠ΅ΡΠΈΠ°Π»ΡΠ½ΡΠΉ ΠΏΡΠΎΡΠ΅ΡΡΠΎΡ Π²Π΅Π΄Π΅Ρ ΠΊΠΎΠ½ΡΡΠΎΠ»Ρ Π²Ρ ΠΎΠ΄Π½ΠΎΠ³ΠΎ ΠΈ Π²ΡΡ ΠΎΠ΄Π½ΠΎΠ³ΠΎ Π½Π°ΠΏΡΡΠΆΠ΅Π½ΠΈΡ, Π²ΡΡΠΈΡΠ»ΡΠ΅Ρ Π½Π΅ΠΎΠ±Ρ ΠΎΠ΄ΠΈΠΌΠΎΠ΅ ΡΠΈΡΠ»ΠΎ ΡΡΠ°Π½ΡΡΠΎΡΠΌΠ°ΡΠΈΠΈ ΠΈ ΠΎΡΡΡΠ΅ΡΡΠ²Π»ΡΠ΅Ρ ΠΊΠΎΠΌΠΌΡΡΠ°ΡΠΈΡ Π½ΡΠΆΠ½ΠΎΠ³ΠΎ ΡΠΈΡΠ»Π° ΡΠΈΠ»ΠΎΠ²ΡΡ ΡΠ΅Π»Π΅. Π’Π°ΠΊΠ°Ρ ΡΡ Π΅ΠΌΠ° ΡΡΠ°Π±ΠΈΠ»ΠΈΠ·Π°ΡΠΎΡΠ° ΠΏΠΎΠ·Π²ΠΎΠ»ΡΠ΅Ρ Π±ΡΡΡΡΠΎ ΠΈ ΡΡΡΠ΅ΠΊΡΠΈΠ²Π½ΠΎ ΡΡΠ°Π±ΠΈΠ»ΠΈΠ·ΠΈΡΠΎΠ²Π°ΡΡ Π½Π°ΠΏΡΡΠΆΠ΅Π½ΠΈΠ΅ Π² Π½ΡΠΆΠ½ΠΎΠΌ Π΄ΠΈΠ°ΠΏΠ°Π·ΠΎΠ½Π΅.
ΠΡΠΈΠ½ΡΠΈΠΏΠΈΠ°Π»ΡΠ½Π°Ρ ΡΠ»Π΅ΠΊΡΡΠΈΡΠ΅ΡΠΊΠ°Ρ ΡΡ Π΅ΠΌΠ° ΡΠ΅Π»Π΅ΠΉΠ½ΠΎΠ³ΠΎ ΡΡΠ°Π±ΠΈΠ»ΠΈΠ·Π°ΡΠΎΡΠ° Π½Π°ΠΏΡΡΠΆΠ΅Π½ΠΈΡ

Π‘Ρ Π΅ΠΌΠ° ΡΠ°Π±ΠΎΡΡ ΡΠ»Π΅ΠΊΡΡΠΎΠ½Π½ΠΎΠ³ΠΎ ΡΡΠ°Π±ΠΈΠ»ΠΈΠ·Π°ΡΠΎΡΠ°
Π‘Ρ Π΅ΠΌΠ° ΡΠ°Π±ΠΎΡΡ ΡΠ»Π΅ΠΊΡΡΠΎΠ½Π½ΠΎΠ³ΠΎ ΡΡΠ°Π±ΠΈΠ»ΠΈΠ·Π°ΡΠΎΡΠ° Π½Π°ΠΏΡΡΠΆΠ΅Π½ΠΈΡ ΠΎΡΠ½ΠΎΠ²Π°Π½Π° Π½Π° ΡΡΡΠΏΠ΅Π½ΡΠ°ΡΠΎΠΌ ΡΠ΅Π³ΡΠ»ΠΈΡΠΎΠ²Π°Π½ΠΈΠΈ Π½Π°ΠΏΡΡΠΆΠ΅Π½ΠΈΡ ΠΏΡΡΠ΅ΠΌ Π°Π²ΡΠΎΠΌΠ°ΡΠΈΡΠ΅ΡΠΊΠΎΠΉ ΠΊΠΎΠΌΠΌΡΡΠ°ΡΠΈΠΈ ΡΠ΅ΠΊΡΠΈΠΉ Π²ΡΠΎΡΠΈΡΠ½ΠΎΠΉ ΠΎΠ±ΠΌΠΎΡΠΊΠΈ ΡΡΠ°Π½ΡΡΠΎΡΠΌΠ°ΡΠΎΡΠ°. ΠΠΎΠΌΠΌΡΡΠ°ΡΠΈΡ ΡΠ΅ΠΊΡΠΈΠΉ ΠΎΠ±ΠΌΠΎΡΠΎΠΊ ΠΏΡΠΎΠΈΡΡ ΠΎΠ΄ΠΈΡ Ρ ΠΏΠΎΠΌΠΎΡΡΡ ΡΠΈΠ»ΠΎΠ²ΡΡ ΡΠΈΡΠΈΡΡΠΎΡΠΎΠ², ΡΠ°Π±ΠΎΡΠΎΠΉ ΠΊΠΎΡΠΎΡΡΡ ΡΠΏΡΠ°Π²Π»ΡΠ΅Ρ ΡΠ»Π΅ΠΊΡΡΠΎΠ½Π½ΡΠΉ Π±Π»ΠΎΠΊ ΡΠΏΡΠ°Π²Π»Π΅Π½ΠΈΡ. ΠΠ°ΠΏΡΡΠΆΠ΅Π½ΠΈΠ΅ Π½Π° Π²ΡΡ ΠΎΠ΄Π΅ ΡΡΠ°Π±ΠΈΠ»ΠΈΠ·Π°ΡΠΎΡΠ° Π² ΡΠ»ΡΡΠ°Π΅ ΠΏΡΠΈΠΌΠ΅Π½Π΅Π½ΠΈΡ ΡΡ Π΅ΠΌΡ Π²ΠΎΠ»ΡΡΠΎΠ΄ΠΎΠ±Π°Π²ΠΎΡΠ½ΠΎΠ³ΠΎ ΡΠΈΠΏΠ° ΠΎΠΏΡΠ΅Π΄Π΅Π»ΡΠ΅ΡΡΡ ΡΡΠΌΠΌΠΈΡΠΎΠ²Π°Π½ΠΈΠ΅ΠΌ ΠΎΡΠ½ΠΎΠ²Π½ΠΎΠ³ΠΎ ΠΈ Π΄ΠΎΠ±Π°Π²ΠΎΡΠ½ΠΎΠ³ΠΎ Π½Π°ΠΏΡΡΠΆΠ΅Π½ΠΈΡ. Π’Π°ΠΊΠ°Ρ ΡΡ Π΅ΠΌΠ° ΡΡΠ°Π±ΠΈΠ»ΠΈΠ·Π°ΡΠΎΡΠ° ΠΏΠΎΠ·Π²ΠΎΠ»ΡΠ΅Ρ Π±ΡΡΡΡΠΎ ΠΈ ΡΡΡΠ΅ΠΊΡΠΈΠ²Π½ΠΎ ΡΡΠ°Π±ΠΈΠ»ΠΈΠ·ΠΈΡΠΎΠ²Π°ΡΡ Π½Π°ΠΏΡΡΠΆΠ΅Π½ΠΈΠ΅ Π² Π½ΡΠΆΠ½ΠΎΠΌ Π΄ΠΈΠ°ΠΏΠ°Π·ΠΎΠ½Π΅, ΠΎΠ±Π΅ΡΠΏΠ΅ΡΠΈΠ²Π°Ρ Π²ΡΡΠΎΠΊΡΡ Π½Π°Π΄ΡΠΆΠ½ΠΎΡΡΡ ΠΈ Π±Π΅ΡΡΡΠΌΠ½ΠΎΡΡΡ ΡΠ°Π±ΠΎΡΡ.
ΠΡΠΈΠ½ΡΠΈΠΏΠΈΠ°Π»ΡΠ½Π°Ρ ΡΠ»Π΅ΠΊΡΡΠΈΡΠ΅ΡΠΊΠ°Ρ ΡΡ Π΅ΠΌΠ° ΡΠ΅Π»Π΅ΠΉΠ½ΠΎΠ³ΠΎ ΡΡΠ°Π±ΠΈΠ»ΠΈΠ·Π°ΡΠΎΡΠ° Π½Π°ΠΏΡΡΠΆΠ΅Π½ΠΈΡ

Π‘Ρ Π΅ΠΌΠ° ΡΠ°Π±ΠΎΡΡ ΡΠ»Π΅ΠΊΡΡΠΎΠΌΠ΅Ρ Π°Π½ΠΈΡΠ΅ΡΠΊΠΎΠ³ΠΎ ΡΡΠ°Π±ΠΈΠ»ΠΈΠ·Π°ΡΠΎΡΠ°
Π‘Ρ Π΅ΠΌΠ° ΡΠ°Π±ΠΎΡΡ ΡΠ»Π΅ΠΊΡΡΠΎΠΌΠ΅Ρ Π°Π½ΠΈΡΠ΅ΡΠΊΠΎΠ³ΠΎ ΡΡΠ°Π±ΠΈΠ»ΠΈΠ·Π°ΡΠΎΡΠ° Π½Π°ΠΏΡΡΠΆΠ΅Π½ΠΈΡ ΠΎΡΠ½ΠΎΠ²Π°Π½Π° Π½Π° ΠΏΠ»Π°Π²Π½ΠΎΠΌ ΡΠ΅Π³ΡΠ»ΠΈΡΠΎΠ²Π°Π½ΠΈΠΈ Π½Π°ΠΏΡΡΠΆΠ΅Π½ΠΈΡ ΠΏΡΡΡΠΌ Π°Π²ΡΠΎΠΌΠ°ΡΠΈΡΠ΅ΡΠΊΠΎΠΉ ΠΊΠΎΠΌΠΌΡΡΠ°ΡΠΈΠΈ Π΄ΠΎΠΏΠΎΠ»Π½ΠΈΡΠ΅Π»ΡΠ½ΠΎΠ³ΠΎ ΡΠΈΡΠ»Π° Π²ΠΈΡΠΊΠΎΠ² Π²ΡΠΎΡΠΈΡΠ½ΠΎΠΉ ΠΎΠ±ΠΌΠΎΡΠΊΠΈ ΡΡΠ°Π½ΡΡΠΎΡΠΌΠ°ΡΠΎΡΠ°. ΠΠΎΠΌΠΌΡΡΠ°ΡΠΈΡ Π΄ΠΎΠΏΠΎΠ»Π½ΠΈΡΠ΅Π»ΡΠ½ΡΡ Π²ΠΈΡΠΊΠΎΠ² ΡΡΠ°Π½ΡΡΠΎΡΠΌΠ°ΡΠΎΡΠ° ΠΏΡΠΎΠΈΡΡ ΠΎΠ΄ΠΈΡ Ρ ΠΏΠΎΠΌΠΎΡΡΡ ΠΏΠΎΠ΄Π²ΠΈΠΆΠ½ΠΎΠ³ΠΎ ΠΊΠΎΠ½ΡΠ°ΠΊΡΠ°, ΠΏΡΠΈΠ²ΠΎΠ΄ΠΈΠΌΠΎΠ³ΠΎ Π² Π΄Π²ΠΈΠΆΠ΅Π½ΠΈΠ΅ ΡΠ΅ΡΠ²ΠΎΠΏΡΠΈΠ²ΠΎΠ΄ΠΎΠΌ. ΠΠΎΠ»ΠΎΠΆΠ΅Π½ΠΈΠ΅ΠΌ ΠΏΠΎΠ΄Π²ΠΈΠΆΠ½ΠΎΠ³ΠΎ ΠΊΠΎΠ½ΡΠ°ΠΊΡΠ° ΡΠΏΡΠ°Π²Π»ΡΠ΅Ρ ΡΠ»Π΅ΠΊΡΡΠΎΠ½Π½ΡΠΉ ΠΈΠ»ΠΈ Π°Π½Π°Π»ΠΎΠ³ΠΎΠ²ΡΠΉ Π±Π»ΠΎΠΊ ΡΠΏΡΠ°Π²Π»Π΅Π½ΠΈΡ. ΠΠ°ΠΊ ΡΠΎΠ»ΡΠΊΠΎ Π½Π°ΠΏΡΡΠΆΠ΅Π½ΠΈΠ΅ Π½Π° Π²Ρ ΠΎΠ΄Π΅ ΡΡΠ°Π½ΠΎΠ²ΠΈΡΡΡΡ Π±ΠΎΠ»ΡΡΠΈΠΌ ΠΈΠ»ΠΈ ΠΌΠ΅Π½ΡΡΠΈΠΌ ΡΡΡΠ°Π½ΠΎΠ²Π»Π΅Π½Π½ΠΎΠ³ΠΎ, Π±Π»ΠΎΠΊ ΡΠΏΡΠ°Π²Π»Π΅Π½ΠΈΡ Π΄Π°Π΅Ρ ΠΊΠΎΠΌΠ°Π½Π΄Ρ Π½Π° ΠΏΠ΅ΡΠ΅ΠΌΠ΅ΡΠ΅Π½ΠΈΠ΅ ΠΏΠΎΠ΄Π²ΠΈΠΆΠ½ΠΎΠ³ΠΎ ΠΊΠΎΠ½ΡΠ°ΠΊΡΠ° Π΄ΠΎ ΠΌΠΎΠΌΠ΅Π½ΡΠ° ΡΡΡΠ°Π½ΠΎΠ²Π»Π΅Π½ΠΈΡ ΠΏΡΠ°Π²ΠΈΠ»ΡΠ½ΠΎΠ³ΠΎ Π½Π°ΠΏΡΡΠΆΠ΅Π½ΠΈΡ Π½Π° Π²ΡΡ ΠΎΠ΄Π΅. ΠΡΠ° ΡΡ Π΅ΠΌΠ° ΡΠ°Π±ΠΎΡΡ ΡΡΠ°Π±ΠΈΠ»ΠΈΠ·Π°ΡΠΎΡΠ° ΠΏΠΎΠ·Π²ΠΎΠ»ΡΠ΅Ρ Π²Π΅ΡΡΠΈ ΠΏΠ»Π°Π²Π½ΠΎΠ΅ ΠΈ ΡΠΎΡΠ½ΠΎΠ΅ ΠΈΠ·ΠΌΠ΅Π½Π΅Π½ΠΈΠ΅ Π½Π°ΠΏΡΡΠΆΠ΅Π½ΠΈΡ. ΠΠ΄Π½Π°ΠΊΠΎ Π²ΡΠ΅ΠΌΡ ΡΡΠ°Π±ΠΈΠ»ΠΈΠ·Π°ΡΠΈΠΈ Π½Π°ΠΏΡΡΠΆΠ΅Π½ΠΈΡ Π² ΡΠ°ΠΊΠΎΠΉ ΡΡ Π΅ΠΌΠ΅ ΡΡΠ°Π±ΠΈΠ»ΠΈΠ·Π°ΡΠΎΡΠ° Π΄ΠΎΡΡΠ°ΡΠΎΡΠ½ΠΎ Π²Π΅Π»ΠΈΠΊΠΎ. ΠΠΎΠ»ΡΡΠΈΠΌ ΠΌΠΈΠ½ΡΡΠΎΠΌ ΡΡΠ°Π±ΠΈΠ»ΠΈΠ·Π°ΡΠΎΡΠΎΠ², ΠΏΠΎΡΡΡΠΎΠ΅Π½Π½ΡΡ ΠΏΠΎ ΡΡΠΎΠΉ ΡΡ Π΅ΠΌΠ΅, ΡΠ²Π»ΡΠ΅ΡΡΡ ΡΠΈΠ·ΠΈΡΠ΅ΡΠΊΠΈΠΉ ΠΈΠ·Π½ΠΎΡ ΠΏΠΎΠ΄Π²ΠΈΠΆΠ½ΠΎΠ³ΠΎ ΠΊΠΎΠ½ΡΠ°ΠΊΡΠ°.
ΠΡΠΈΠ½ΡΠΈΠΏΠΈΠ°Π»ΡΠ½Π°Ρ ΡΠ»Π΅ΠΊΡΡΠΈΡΠ΅ΡΠΊΠ°Ρ ΡΡ Π΅ΠΌΠ° ΡΠ»Π΅ΠΊΡΡΠΎΠΌΠ΅Ρ Π°Π½ΠΈΡΠ΅ΡΠΊΠΎΠ³ΠΎ ΡΡΠ°Π±ΠΈΠ»ΠΈΠ·Π°ΡΠΎΡΠ° Π½Π°ΠΏΡΡΠΆΠ΅Π½ΠΈΡ

Π§ΠΈΡΠ°ΠΉΡΠ΅ ΡΠ°ΠΊΠΆΠ΅ ΠΏΠΎ ΡΠ΅ΠΌΠ΅:
Π’Π΅Ρ . ΠΏΠΎΠ΄Π΄Π΅ΡΠΆΠΊΠ°
ΠΠ°ΡΡΠΈΠΎΠ½ Π² ΡΠΎΡ. ΡΠ΅ΡΡΡ
ΠΠ°Π½Π°Π» ΠΠ°ΡΡΠΈΠΎΠ½ Π½Π° YouTube
teplo.bast.ru






Β Β Π£ΡΡΡΠΎΠΉΡΡΠ²ΠΎ Π·Π°ΡΡΠ΄Π½ΠΎ-ΠΏΡΡΠΊΠΎΠ²ΠΎΠ΅ «ΠΠΠΠ£ΠΠ¬Π‘ ΠΠ-02»Β Β
Β Β Π‘ΠΈΠ³Π½Π°Π»ΠΈΠ·Π°ΡΠΎΡ Π³Π°Π·Π° ΠΠ΅Π»Π΅ΠΊΠ°.
Β Β Π Π΅Π³ΡΠ»ΡΡΠΎΡ ΡΠΊΠΎΡΠΎΡΡΠΈ Π΄Π²ΠΈΠ³Π°ΡΠ΅Π»Ρ ΠΏΠΎΡΡΠΎΡΠ½Π½ΠΎΠ³ΠΎ ΡΠΎΠΊΠ°Β Β
Β VILALS RSA 52K ΡΡ
Π΅ΠΌΠ°
Β Π Π΅ΠΌΠΎΠ½Ρ ΡΡΠ°Π±ΠΈΠ»ΠΈΠ·Π°ΡΠΎΡΠΎΠ² ΡΠ΅ΡΠΈΠΈ LPS-Ρ
Ρ
Ρ
rv