Самодельный драйвер для светодиодов от сети 220в – как сделать, схема простого самодельного стабилизатора напряжения для работы лед светильника от сети
Драйвер питания светодиодов 7 х 1 Вт (220 В). Дёшево и качественно?! + Сюрприз от монтажников 🙂
Привет всем!Поделюсь очередной версией драйвера для питания 1 Вт-ных светодиодов от 220 В.
Это первый заказанный мной драйвер в Китае, поэтому выбирал на пробу самый дешевый и относительно мощный.
А какой он вышел по конструктиву и характеристикам — судить вам.
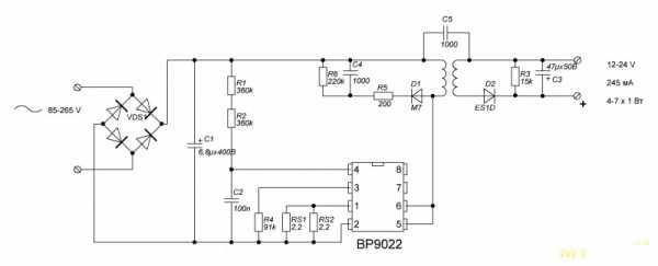
Описание продавца: ( 4-7 ) х 1 Вт 7 x 1 Вт из светодиодов драйвер 4 Вт 5 Вт 6 Вт 7 Вт лампы драйвер питания освещения трансформатор AC85-265V для из светодиодов газа прожектор.
На страничке товара (идентификатор 32284860572) много фотографий разных драйверов, мне же достался такой:

Производитель — Dark Energy, версия чего-то — 1.6.
Нижняя сторона:
Верхняя сторона:

На выход подключил сборку из семи 1-ваттных светодиодов:

Судя по обзорам на mySKU.ru драйверов, на плате установлены входной конденсатор, соответствующий заявленой мощности 7 Вт — 6,8 мкФ х 400 В и конденсатор подавления помех. По крайней мере, приёмник ФМ на работу драйвера никак не реагирует.
Что интересно, драйвер заработал сразу и без всяких неожиданностей (смотри картинку ниже)! Измеренные параметры вышли такие: напряжение на 7-ми светодиодах — 23,45 В, ток через них — 245 мА.
Планка со светодиодами нагрелась через 5 минут выше 70 градусов, поэтому на большее время не включалась.
А сюрпризом оказалась микросхема, которая при внимательном рассмотрении оказалась припаянная мимо контактных площадок:

Мало того, что припаяна криво, так еще и отвалилась, стоило её чуть ковырнуть 🙂
Несмотря на это — схема работала!
После нормальной запайки все параметры остались такими же, как и при первом измерении.
На всякий случай, замерил еще при 5-ти светодиодах:
16,5 В х 250 мА.
П.С. Осталось несколько вопросов к специалистам:
1. Стоит ли менять быстрый диод D2 (ES1D) на диод Шоттки?
2. Стоит ли ставить параллельно выходному конденсатору керамический?
3. Входной конденсатор 6,8 мкФ х 400 В имеет ESR 3,5 Ома. Это нормально, или стоит поискать что-то понадёжней?
Всем пока и спасибо за внимание!
mysku.ru
Драйвер для светодиодов из энергосберегающей лампы
Энергосберегающие лампы активно позиционировались как замена низкоэкономичным и ненадежным лампам накаливания. Постепенное снижение цен на «экономки» привело к тому, что они получили практически повсеместное распространение.
Прогресс не стоит на месте и на смену энергосберегающим люминесцентным лампам приходят светодиодные источники света. Имея большую экономичность, они превосходят энергосберегающие лампы по экологичности, поскольку люминесцентные лампы содержат ядовитую ртуть, а светодиоды абсолютно безопасны (подробнее о вреде светодиодных ламп).
Самый большой минус светодиодов – их высокая стоимость. Не удивительно, что многие занимаются переделкой энергосберегающих ламп в светодиодные, используя по максимуму доступную и недорогую элементную базу.
Использование платы питания энергосберегающей лампы в качестве драйвера для светодиодовТеоретическое обоснование
Светодиоды работают при низком напряжении – порядка 2-3В. Но самое главное, для нормальной работы требуется не стабильность напряжения, а стабильность тока, по ним протекающего. При понижении тока снижается яркость свечения, а превышение приводит к выходу из строя диодного элемента. Полупроводниковые устройства, к которым относятся светодиоды, имеют ярко выраженную зависимость от температуры. При нагреве сопротивление перехода падает и возрастает прямой ток.
Простой пример: источник стабильного напряжения выдает 3В, при токе потребления светодиода 20мА. При повышении температуры напряжение на светодиоде остается неизменным, а ток возрастает вплоть до недопустимых значений.
Для исключения описанной ситуации, источники света на полупроводниках запитывают от стабилизатора тока, он же драйвер. По аналогии с люминесцентными лампами драйвер иногда называют балластом для светодиодов.
Наличие входного напряжение 220В вместе с требованием стабилизации тока приводит необходимости создания сложной схемы питания светодиодных ламп.
Практическая реализация идеи
Простейший источник питания светодиодов от сети 220В имеет следующий вид:
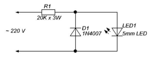
Примитивный источник питания для светодиодов от сети 220ВНа приведенном рисунке резистор обеспечивает падение излишка напряжения питающей сети, а диод, включенный параллельно, защищает LED элемент от импульсов напряжения обратной полярности.
Как видно из рисунка, что можно проверить расчетами, требуется гасящий резистор большой мощности, выделяющий во время работы много тепла.
Ниже приведена схема, где вместо резистора используется гасящий конденсатор
Схема с гасящим конденсаторомИспользование в качестве балласта конденсатора позволяет избавиться от мощного резистора и повысить КПД схемы. Резистор R1 ограничивает ток в момент включения схемы, R2 служит для быстрого разряда конденсатора в момент выключения. R3 дополнительно ограничивает ток через группу светодиодов.
Конденсатор С1 служит для гашения излишков напряжения, а С2 сглаживает пульсации питания.
Диодный мост образован четырьмя диодами типа 1N4007, которые можно выпаять из негодной энергосберегающей лампы.
Расчет схемы произведен для светодиодов HL-654h345WC с рабочим током 20мА. Не исключено применение аналогичных элементов с таки током.
Так же, как и в предыдущей схеме, здесь не обеспечивается стабилизация тока. Чтобы исключить выход светодиодов из строя, в схеме балласта для светодиодных ламп емкость конденсатора С1 и сопротивление резистора R3 выбраны с запасом, чтобы при максимальном входном напряжении и повышенной температуре светодиодов, ток через них не превышал допустимых значений. В нормальном режиме ток через диоды несколько менее номинального, но на яркости лампы это практически не сказывается.
Недостаток подобной схемы заключается в том, что использование более мощных светодиодов потребует увеличение емкости гасящего конденсатора, имеющего большие габариты.
Аналогично выполняется питание светодиодной ленты от платы энергосберегающей лампы. Важно, чтобы ток светодиодной ленты соответствовал линейке светодиодов, то есть 20мА.
Используем драйвер энергосберегающей лампы
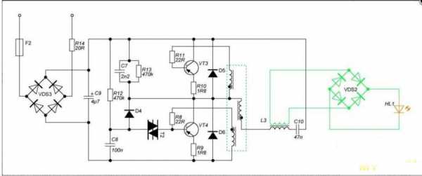
Более надежна схема, когда используется драйвер из энергосберегающей лампы с минимальными переделками. В качестве примера на рисунке показана переделка энергосберегающей лампы мощностью 20Вт для питания мощного светодиода с током потребления 0.9А.
Переделка светодиодной лампы для питания светодиодовПеределка электронного балласта для светодиодных ламп в данном примере минимальна. Большая часть элементов в схеме оставлена от драйвера старой лампы. Изменениям подвергся дроссель L3 и добавлен выпрямительный мост. В старой схеме между правым выводом конденсатора С10 и катодом диода D5 была включена люминесцентная лампа.
Теперь конденсатор и диод соединены напрямую, а дроссель используется в качестве трансформатора.
Переделка дросселя заключается в намотке вторичной обмотки, с которой и будет сниматься напряжение для питания светодиода.
Не разбирая дроссель, на него нужно намотать 20 витков эмалированного провода диаметром 0.4мм. При включении напряжение холостого хода вновь выполненной обмотки должно составлять около 9.5–9.7В. После подключения моста и светодиода, амперметр, включенный в разрыв питания LED элемента, должен показывать около 830–850мА. Большее или меньшее значение требует коррекции количества витков трансформатора.
Диоды 1N4007 или аналогичные, можно использовать от другой неисправной лампы. Диоды в экономках используются с большим запасом по току и напряжению, поэтому выходят из строя крайне редко.
Советы и предостережения
Все приведенные схемы светодиодных драйверов из энергосберегающей лампы, хоть и обеспечивают низковольтное питание, имеют гальваническую связь с сетью переменного тока, поэтому при работе по отладке нужно соблюдать меры предосторожности.
Наилучшим и самым безопасным будет использование при работе разделяющего трансформатора с одинаковыми первичной и вторичной обмотками. Имея на выходе те же самые 220В, трансформатор будет обеспечивать надежную гальваническую развязку первичной и вторичной цепей.
Понравилась статья? Расскажите о ней! Вы нам очень поможете:)
svetodiodinfo.ru
Драйвер для светодиодов из энергосберегающей лампы.
Приобрел себе на пробу светодиоды 10 Вт 900лм теплого белого света на AliExpress. Цена в ноябре 2015года составляла 23 рубля за штуку. Заказ пришел в стандартном пакетике, проверил все исправные.
Для питания светодиодов в осветительных устройствах применяются специальные блоки — электронные драйверы, представляющие собой преобразователи стабилизирующие ток, а не напряжение на своём выходе. Но так как драйверы для них(заказывал тоже на AliExpreess) были еще в пути решил запитать от балласта от энергосберегающих ламп. У меня было несколько таких неисправных ламп. у которых сгорела нить накала в колбе. Как правило, у таких ламп преобразователь напряжения исправен, и его можно использовать в качестве импульсного блока питания или драйвера светодиода.
Разбираем люминисцентную лампу.

Для переделки я взял 20 Вт лампу, дроссель которой с лёгкостью может отдать в нагрузку 20 Вт. Для 10 Вт светодиода больше никаких переделок не требуется. Если планируется запитать более мощный светодиод, требуется взять преобразователь от более мощной лампы, либо установить дроссель с большим сердечником.

На дроссель намотал 18 витков эмальпровода, подпаиваем выводы намотанной обмотки к диодному мосту, подаём на лампу сетевое напряжение и замеряем выходное напряжение. В моём случае блок выдал 9,7В. Подключил светодиод через амперметр, который показал проходящий через светодиод ток в 0,83А. У моего светодиода рабочий ток равен 900мА, но я уменьшил ток чтобы увеличить ресурс. Собрал диодный мост на плате навесным способом.
Схема переделки.
Светодиод установил на термопасту на металлический абажур старой настольной лампы.

Плату питания и диодный мост установил в корпус настольной лампы.
При работе около часа температура светодиода 40 градусов.
На глаз освещенность как от 100 ваттной лампы накаливания.
Эта светодиодная настольная лампа работает уже около месяца. Пока все нормально а дальше время покажет. В результате я получил бесплатный драйвер для светодиодов. Когда придут заводские драйвера сравню их работу с самоделкой.
Кому интересно можно посмотреть на видео.
www.youtube.com/watch?v=Glfcvr0iUYw
mysku.ru
Драйвер светодиодной лампы 10вт, 200 одноваттных светодиодов и самодельная LED лампа
Всем привет. Заказывал один драйвер, предложили немного другой, получил третий вариант. Драйвер, что пришёл ко мне, в обзорах на MySku не нашёл. Заниматься полным тестированием драйвера во всех режимах было неинтересно, поэтому обзор не столько самого драйвера, сколько его применения в самодельной светодиодной лампе. Почти повестьПредыстория. Года три назад, переехав на новую квартиру, я полностью перешёл на энергосберегающие лампы. Но обещанные производителем тысячи часов наработки и огромная экономия по сравнению с лампами накаливания оказались мифом. С завидной регулярностью умирали и дешёвые, и дорогие сберегайки, я специально брал лампы разных производителей и разной цены, но ни одна лампа не проработала больше года. Обновив все сберегайки по кругу, я решил, что пора завязывать с этими лампами, экономящими электроэнергию, но не деньги. Вернуться на лампы накаливания было бы шагом назад, да и не везде это было возможно из-за их сильного нагрева. Первые попытки использовать светодиодные лампы-кукурузины провалились, настолько плохо они светили. Время шло, постепенно я покупал для опытов одноваттные светодиоды, затем десятиваттные, драйверы на 3вт с питанием от сети, драйверы на 10вт с DC входом для работы от бортсети авто и т.п. Одной из удачных, на мой взгляд, покупок был лот с алиэкспресс в 200шт одноваттных светодиодов тёплого белого свечения, из которых я решил наделать светильников (http://ru.aliexpress.com/item/1W-LED-Bulbs-High-power-Lamp-beads-Pure-White-Warm-White-300mA-3-2-3-4V/1753409329.html). Опыты с этими светодиодами показали, что перевести на них домашнее освещение вполне реально. Особенно мне понравилось, что они светят очень широким лучом, и не требуют никакой рассеивающей оптики. Ну и нужно было купить 10-ваттные драйверы с питанием от сети 220в.
Я решил взять на пробу пару драйверов, тем более что ненавистный бакс уже упал после своего мощного взлёта. Уже не помню причин, по которым я выбрал именно этого продавца и именно такие драйверы, оформил заказ, но оплатить не успел. Лот и продавец те же, что на ссылке во главе обзора, но тогда драйверы выглядели иначе:


Через пару дней оказалось, что данные драйверы все распроданы, и я хотел было отменить заказ, но продавец мне предложил взамен другие драйверы, прислав фото и уверив, что характеристики их такие же:

Именно такие драйверы предлагает продавец сейчас:

Мне, честно говоря, было всё равно, лишь бы были обещанные 10Вт, а конструктив драйвера мне даже больше понравился, так что я согласился на такой вариант. Правда, продавец долго тянул с отправкой, и отправлен мой товар был почти через 10 дней. Прошел ровно месяц, и я получил драйверы на почте, порядком забыв уже, как они должны выглядеть. И вот что я получил:








Прежде всего, отсутствует предохранитель, который необходим. Присутствующую у многих драйверов тонюсенькую «предохранительную» дорожку на печатной плате я не обнаружил, так что нужен внешний предохранитель. Больше всего меня удивила ёмкость конденсатора фильтра, целых 12мкФ, в то время как обычно в такие драйверы ставят 4,7мкф. Измерение ёмкости показало аж 18мкф, что ещё больше меня удивило, но попутно породило подозрение, что этот конденсатор ёмкостью больше указанной, а по напряжению меньше… По выходу драйвера установлен конденсатор явно меньше посадочного места, но 100мкф там вполне достаточно. Не совсем понятно, зачем поставили два импульсных диода в параллель вместо одного более мощного, одним диодом их теперь не заменишь, его выводы просто не пролезут в отверстия в ПП. В схемотехнике драйвера не стремился разобраться, не очень интересно. Пайка местами очень корявая, видимо пропаивали или допаивали детали со штыревыми выводами вручную.
Ну и затем последовала проверка драйвера батареей из 9 светодиодов, наклеенных на радиатор процессора от старого компьютера.

Кстати, пользуюсь всё ещё тем же тюбиком теплопроводного клея, что описывал в обзоре (https://mysku.ru/blog/ebay/28636.html). Клей засох на выходе из тюбика, но внутри оказался нормальной консистенции, чем я очень доволен, потому что ожидал, что за прошедшее время тюбик высохнет совсем, и придётся вскрывать второй. Закручивайте крышечку аккуратнее, она очень легко трескается… я её обжал термоусадкой…
Драйверы испытание прошли хорошо, выдавали ток 870-890 мА при напряжении 10,4…10,5в. До 10Вт не дотягивают, но светодиодов-то девять, и они одноваттные, так что по мне всё нормально. Померил температуру через полчаса работы: диоды на выходе драйвера разогрелись до 104 градусов, температура трансформатора была порядка 82 градусов. Всё остальное на плате драйвера было значительно холоднее. Немного напрягла столь высокая температура импульсных диодов, но что тут поделаешь? Работают ведь…
Нисколько не удивился, когда температура радиатора от процессора с 9 светодиодами перевалила за 85 градусов. Ну ещё бы, он рассчитан на принудительный обдув, расстояние между пластинами очень мало, и при естественной конвекции этот радиатор ведёт себя просто как алюминиевый брусок. Конечно же, эта температура для светодиодов слишком высока, к тому же условия проверки нельзя назвать жёсткими: и на улице, и в комнате было достаточно прохладно. Поэтому радиатор от процессора был отставлен до времени, когда затею светодиодную лампу с использованием вентилятора (скорее всего значительно более мощную, чем 10вт), и я стал готовить к наклейке светодиодов другой радиатор, благо светиков две сотни штук, можно не экономить…
Другой радиатор был из моих старых запасов, предположительно от какой-то военной техники, где на нём стояли два транзистора, возможно П213 и П210. Сначала я хотел прошлифовать плоскость радиатора под установку светодиодов на заводе, но решил не истончать его основание, и ограничиться удалением краски. Но если глянцевая чёрная эмаль снялась довольно легко, то оказавшийся под ней серо-зелёный грунт оказался таким прочным, что я ещё больше уверовал в военное происхождение данного радиатора. О том, чтобы отколупнуть грунт от металла, вообще не было речи, я смог только срезать верхний слой грунта острой стамеской, а нижний слой, мёртвой хваткой держащийся за металл, пришлось сдирать наждаком, и потом шлифовать радиатор. В итоге я получил не очень качественную поверхность, местами даже не удалил окончательно грунт, так как он наносился на черновую поверхность радиатора, имевшую неровности. Но светодиоды всего лишь одноваттные, поэтому не стал париться, и приклеил их на более-менее качественно отшлифованные места, а также на места, где раньше стояли транзисторы. Получилось не очень эстетично, но «зато дёшево, надёжно и практично». Понятно, что лучше смотрится, когда светодиоды стоят ровными рядами.
На следующий день, когда клей под светодиодами высох, я соединил светодиоды между собой и испытал новый фонарик с драйвером. Более часа гонял фонарь и драйвер, но температура радиатора так и не поднялась выше 52-53 градусов. Причём сначала я располагал пластины радиатора вертикально, а потом для проверки положил радиатор светодиодами вниз, и что удивительно, температура радиатора через некоторое время поднялась всего на 1 градус. Следовательно, при горизонтальном расположении данного радиатора его теплорассеивающая способность практически не меняется, и можно применить его в лампе, светящей вниз.
От сгоревших сберегаек я оставлял цоколи, чтобы использовать их в будущем, и вот в дело пошёл первый цоколь. В нём ещё с времён сберегайки имелся предохранитель, и мне не пришлось ставить дополнительную защиту на драйвер. Опилив цоколь соответствующим образом, я прикрепил его к радиатору со светодиодами двумя саморезами. Дуги пластика с натягом вошли меж пластин радиатора, так что ничего не болтается.
Довольно долго (пару минут) я думал, как же мне закрепить на этом фонарике драйвер. В нём никаких монтажных отверстий не предусмотрено, поэтому я поступил «по китайски», и закрепил драйвер термоклеем за провода. Потом, правда, засомневался, не расплавится ли этот клей при нагреве радиатора, всё-таки под потолком температура куда выше, чем на столе, где я проводил испытания. Но лампа работала весь вечер, и клей не расплавился. Может кто знает, какая у него температура плавления?
Ну и сама светодиодная лампа. Сразу предупреждаю, зрелище не для слабонервных, это скорее опытный образец, чем законченное изделие, и ещё предстоит подумать, как придать подобной лампе более цивилизованный вид:




Для проверки этой самоделки в реальных условиях, а также для оценки освещённости независимым экспертом, в роли которого выступила жена, я вкрутил эту лампочку в люстру на кухне.

Характер освещённости кухни этой лампой сильно отличается от сберегайки или лампы накаливания, так как они светят во все стороны, а светодиодная лампа имеет чёткую направленность вниз. Поэтому самоделка отлично (субъективно не хуже чем сберегайка на 20вт) освещает кухонный стол и стены на высоту примерно 1,5метра. Выше идёт светоненевая граница, немного рассеянная сетчатым абажуром. Потолок остаётся практически тёмным. Отражённый от потолка рассеянный свет практически отсутствует, и если, например, заслонить своей широкой спиной свет от лампы, то в тени освещённость некомфортно низкая. При использовании обычной лампочки кухня более равномерно освещается рассеянным светом, отражённым от потолка, и столь выраженных теней нет.

В целом жене характер освещения кухни новой лампой понравился, свет кажется необычным, но это скорее из-за привычки к сберегайкам и лампам накаливания. Решили на пару-тройку дней оставить в кухонной люстре эту светодиодную самоделку, чтобы оценить её не по первому впечатлению, а «набрать статистику». Но в том виде, в каком есть, эта лампа скорее всего переселится в какое-нибудь подсобное помещение (после покрытия токонесущих частей лаком), а в кухню я буду делать что-то более красивое.
Ну пока всё. Сейчас раздумываю над тем, как заменить лампы в 5-рожковой люстре в комнате на светодиодные самоделки, но слишком уж громоздкой и тяжёлой получается конструкция, слишком серьёзный радиатор нужен для охлаждения 9 светодиодов. Кроме того, лампы в люстре должны быть как минимум двунаправленными (должны иметь светодиоды минимум с двух сторон), так как рассеянный свет в комнате куда нужнее, чем в кухне. Есть идея конструкции оптимального для такого случая радиатора, но пока очень сырая, надо додумывать и делать опытный образец.
Немного не по теме, но, возможно, тем, кто дочитал до конца, будет интересно. Самую первую светодиодную лампу в своём доме, конечно же самодельную, я поставил в ванную комнату, чтобы заменить только что умершую сберегайку. Те же 9 светодиодов, кусочек игольчатого радиатора от БП отечественного компьютера системы 80186 «Искра», и 10-вт драйвер, купленный лет пять назад на DX, все эти годы валявшийся без применения. На сильно разогревающуюся микросхему драйвера я наклеил небольшой радиатор. Внутреннее устройство лампы скрыто плафоном, и поэтому я совсем не стремился к изящности исполнения. Ламповый патрон оставлен для совместимости, если самоделка откажет. Вот что получилось:


В принципе, получилась вполне полноценная замена сберегайки на 20вт, освещает ванную отлично. Правда, на следующий день после установки лампы в ванную умер диод на выходе драйвера, и я заменил его первым попавшимся под руку диодом КД2997, греется он сильно, так как не Шоттки, но ужасно живуч, и не такое выдерживает. Хоть в ванную из-за повышенной влажности не рекомендуется ставить такой незащищённый драйвер, но я покрыл его лаком, и вот уже около месяца лампа отлично работает.
Но вчера, когда я, придя с работы, щёлкнул выключателем, раздался громкий…, нет, даже не хлопок, а именно взрыв, и вышибло автомат по световой линии. Я сразу понял, что бабахнула моя лампа. Хорошо что «на мину» напоролся я сам, а не кто-то из домашних… Снимая с лампы плафон, я ожидал увидеть что-то ужасное, чёрное-горелое, как Рязань после набега Батыя, но на удивление всё выглядело свежим и исправным, и я не сразу обнаружил эпицентр взрыва.
Оказалось, что взорвался помехозащитный конденсатор на 0,022мкф 630в, который я сам припаял к драйверу, на фото он хорошо виден, голубенький такой. Конденсатор разорвало пополам, части его корпуса разлетелись в стороны, и при этом выгорела «предохранительная» дорожка на плате драйвера. Конденсатор выкусил, выгоревшую дорожку замкнул предохранителем на 2А, включаю — работает! Ну и дела! Никак не ожидал, что рванёт поставленный мной конденсатор, к тому же с таким запасом по напряжению… Подозреваю что он не вынес повышенной влажности, напитал влаги через микротрещину и приветик… Я лаком его целиком не покрывал… К выгоранию самого драйвера был бы морально готов, но драйвер перенёс и пробой импульсного диода, и повышенную влажность тоже выдерживает… В общем, никогда не известно, где же рванёт… Так вот совпало…
mysku.ru
Источник тока для мощных светодиодов с питанием от сети 220 В 50 Гц
Импульсный блок питания светодиодов представляет собой выпрямитель с фильтром и понижающий преобразователь с обратной связью по току. Для построения источников тока для мощных светодиодов часто используются микросхемы ШИМ-контроллеры Supertex HV9910B, HV9961. Стандартные схемы включения этих микросхем мало отличаются, при некоторых условиях они взаимозаменяемы. HV9961 более дорогая, т.к. обеспечивает контроль среднего тока светодиодов, а не пикового. Есть другие отличия, о которых можно прочесть на сайте производителя, документ AN-H64. Я взял HV9961, говорят, она более живуча.Расчет, изготовление и тестирование источника на микросхеме HV9961 под катом.
Мне нужен был блок, питающий током 750 мА 10 СИДов Cree XM-L. Оценим выходное напряжение блока: Vout = 10 * Vled при 750 мА = 29 В. Пусть пульсации тока будут меньше +-15% (я не знаю, как их величина влияет на работу светодиодов). Имелся корпус G1022BF, что накладывает ограничения на размер платы блока питания. Таким образом, исходные данные:
напряжение питания: 220 В, 50 Гц;
выходное напряжение: 30 В;
выходной ток: 750 мА;
пульсации тока: менее +-15%;
размер платы: менее 100х60 мм.
За основу берем стандартную схему включения:
Это понижающий преобразователь, для простоты ток измеряется в цепи истока переключающего транзистора и усредняется. На контакт Vin можно подавать высокое напряжение, которое питает встроенный регулятор напряжения 7,5 В, вывод регулятора – Vdd. PWMD и LD служат для плавной регулировки тока светодиодов. Резистор Rt задает частоту переключения (точнее, время паузы), Rcs – ток на СИДах. При питании от сети 220 нужно добавить выпрямитель и фильтр.
Расчет схемы
1. Частота переключения. Частота переключения в схеме не фиксированная, задается только время паузы. Для номинальных напряжений на входе (310 В после выпрямителя) и выходе коэффициент заполнения . С другой стороны, , где tu – время проводимости, tn – время паузы, f – частота переключения. Сопротивление резистора Rt определяется из выражения . Возьмем Rt = 330 кОм, это соответствует времени паузы 13,5 мкс и номинальной частоте 73 кГц. Чем выше частота, тем меньшего размера будет катушка и тем больше потери на переключение на транзисторе.
2. Регулировка тока. Токозадающий резистор. Rcs = 0.272 В / Iled = 0,363 Ом. Я решил взять Rcs = 0,33 Ом, т.е. 3 резистора по 1 Ом в параллель, что соответствует току 824 мА и сделать плавную регулировку тока с помощью вывода LD микросхемы. В описании сказано, что регулировка тока осуществляется, когда на выводе LD напряжение от 0 до 1,5 В. Подключаем делитель напряжения к напряжению 7,5 В. Необходимые сопротивления несложно посчитать, результат показан на окончательной схеме.
Можно проверить, сколько мощности выделяется на токозадающих резисторах: 824 Ма*272 мВ = 224 мВт, на каждом резисторе 75 мВт. Используем типоразмер 0805 (125 мВт).
3. Катушка индуктивности. Для пульсаций тока менее +-15% (полный размах 0,3*750 мА) индуктивность должна быть больше
Пиковый ток на катушке будет 750 мА +15% = 863 мА. Готовые катушки с такими параметрами найти непросто, поэтому придется изготавливать самостоятельно.
Имелся эмальпровод с внешним диаметром 0,7 мм, исходя из этого, по прикидочным расчетам был подобран сердечник КВ10 (аналог RM10), феррит М2500НМС1 (аналог N27).
Кратко опишу расчет дросселя. Чтобы сердечник не насыщался, необходимо ввести зазор. В начале наматываем максимальное число витков, которые влезают в окно сердечника. У меня получилось 6 слоев по 15 витков с запасом для компаунда, всего 90 витков. Далее вводим максимальный зазор для необходимой индуктивности. Можно считать вручную, я считал в программе EPCOS MDT для RM10 N27. Получаем для суммарного зазора 0,6 мм (прокладки между сердечниками по 0,3 мм) значение Al = 200 нГн и L= Al * N^2 = 1,62 мГн. Индуктивность получилась немного меньше, значит пульсации побольше +-15%, что меня устроило.
Теперь надо посчитать индукцию при максимальном токе и убедиться, что сердечник не насыщается. По формуле 8 из [2] и данным из программы (Al = 200 нГн, mui = 71) для тока 1 А (с запасом) получаем индукцию 183 мТл, что меньше 300 мТл и, значит, насыщения нет.
В итоге изготавливаем дроссель на сердечнике КВ10 М2500НМС1 с прокладками 0,3 мм с 90 витками эмальпроводом с внешним диаметром 0,7 мм. Желательно залить клеем или лаком после изготовления.
4. Транзистор. Транзистор должен с запасом выдерживать максимальное входное напряжение 310 В. Выберем транзистор с максимальным напряжением сток-исток 500 В. Максимальный среднеквадратичный ток через транзистор Iout*sqrt(Vout/Vin) = 240 мА. Ток небольшой, его выдержит любой мощный полевик. Главный параметр для выбора – емкость или заряд затвора. Производитель микросхемы рекомендует заряд менее 25 нКл. Я взял IRF830A с максимальным зарядом затвора 24 нКл. Мощность, выделяющуюся на полевике, посчитать непросто, но радиатор явно не помешает.
5. Диод. Для диода те же требования по напряжению, что и для транзистора. Средний ток через диод Iout*(1 – Vout/Vin) = 680 мА. Выбираем SF28 600 В, 2 А. Падение напряжения на нем 1,5 В, значит будет выделяться мощность 1,5 В* 0,68 А = 1 Вт. Я решил использовать диод без радиатора. Для диода еще важным считается параметр время обратного восстановления, от него зависят потери на переключение, но расчет их довольно сложный и я его не проводил.
6. Входной конденсатор. Емкость выбирается исходя из условия, что минимальное напряжение после входного фильтра должно быть больше 2*Vout. В AN-h58 есть формула для расчета:
Для частоты 50 Гц, Vdc = 60 В и КПД 90% получаем С1>6,5 мкФ. Был выбран конденсатор 47 мкФ, 400 В исходя из габаритов и доступности. Параллельно установлен пленочный 0,47 мкФ 450 В для уменьшения ESR.
Замечание от sanmigel:
если внимательно почитать документацию на 9910 то можно увидеть что условие Vout<0.5 Vin имеет значение для режима с постоянной частотой, в этом режиме при коэффициенте заполнения более 0,5 лезут гармоники, поэтому для их снижения рекомендуют его ограничить в 0,5. 9961 работает в режиме констант офф тайм, в таком режиме коэффициент заполнения для 9961 может быть до 0,75 (для 9910 до 0,8). Дока
Окончательная схема:

Схема в пдф
Кратко об остальных элементах схемы:
F1 – предохранитель 2 А, может быть, лучше поставить на меньший ток. С1 – фильтр от помех в сеть, подсмотрено в демоплате Supertex, можно не устанавливать. DB104S – диодный мост 400 В, 1 А. RT1 – NTC термистор, он ограничивает ток при включении источника, подробнее можно почитать здесь. Термистор устанавливать не обязательно. C4 – выходная емкость для уменьшения высокочастотных выбросов на нагрузке. D2 – стабилитрон на 75 В, улучшает тепловой режим микросхемы HV9961. Можно считать, что HV9961 потребляет 2 мА, тогда на стабилитроне выделяется мощность 150 мВт, на микросхеме 600 мВт. P3 – джампер для отключения источника, включенное положение – средний контакт замкнут на питание. С6 обеспечивает мягкий старт, ставить не обязательно. С5 – блокировочнй конденсатор, ставить обязательно, емкость около 0,1 – 2,2 мкФ.
Печатная плата
Трассировка играет важную роль в работе импульсных преобразователей, поэтому печать делалась на основе платы производителя.
Получилась двухсторонняя плата 95 х 55 мм, при желании можно верхнюю сторону сделать двумя перемычками.
Плата в пдф под ЛУТ
Проект Altium Designer
Входной и выходной разъемы с шагом 3,96 мм, джампер с шагом 2,54 мм, подстроечник типа 3296W. Предусмотрено место для радиатора транзистора. Используется держатель для предохранителей 5*20. Конденсатор С2 имеет размер 16*25 мм. Конденсатор C1 тип B32922-A2104-K, конденсаторы С3 и С4 – тип B43828A9476M000.
После сборки:


Плату можно использовать и для HV9910B, но надо будет пересчитать резисторы для плавной регулировки тока, чтобы напряжение на выводе LD было 0-250 мВ и токозадающие резисторы исходя из напряжения 250 мВ на них. Еще одно отличие – резисторами будет устанавливаться пиковый ток, а не средний.
Результаты тестирования.
Схема была подключена к сети 220, в качестве нагрузки были использованы 10 белых светодиодов Cree XR-E, ток был установлен на уровне 840 мА.
Ток (желт., 200 мА/дел) и напряжение (син., 100 В/дел) на входе:
Пиковый ток потребления около 400 мА.
Напряжение на истоке транзистора:

Напряжение на затворе:

Напряжение на стоке:

Ток (желт., 455 мА/дел) и напряжение (син., 10 В/дел) на выходе:
Средний ток около 850 мА, среднее напряжение около 36 В. В данном случае, в выходное напряжение входит также падение напряжения на резисторе 2,2 Ом, который включался для измерения тока.
Пульсации тока (желт., 45,5 мА/дел) и напряжения (син., 500 мВ/дел) на выходе:
Пульсации тока менее 140 мА, т.е. 16%.
Оценка КПД. У меня нет true RMS мультиметра, поэтому точность измерения входного тока под вопросом. Действующее значение входного тока 141 мА, входного напряжения 227 В, входная мощность 32 Вт. Средний выходной ток 840 мА, выходное напряжение 33,5 В, выходная мощность 28 Вт. Получается КПД 87,5%.
Температурный режим. При комнатной температуре 23 С радиатор транзистора разогревается до 67 С, остальные элементы схемы нагреваются меньше. Лучше поставить радиатор побольше.
Я постарался подробно описать процесс расчета схемы импульсного преобразователя, надеюсь, эта информация поможет читателю в его разработках.
Схемы других источников тока для светодиодов можно посмотреть в теме на форуме easyelectronics.ru.
Критикуйте и задавайте вопросы, пожалуйста! 🙂
Литература.
[1] Б. Ю. Семенов — Силовая электроника для любителей и профессионалов.
[2] А. Кузнецов – Трансформаторы и дроссели для импульсных источников питания members.kern.com.au/users/akouz/chokes.html
[3] А. Евстифеев — Практический опыт применения микросхемы Supertex HV9910 www.kit-e.ru/assets/files/pdf/2009_12_78.pdf
we.easyelectronics.ru
Драйвер для светодиодов из энергосберегающей лампы.

- Цена: 0,4$ за штуку
Приобрел себе на пробу светодиоды 10 Вт 900лм теплого белого света на AliExpress. Цена в ноябре 2015года составляла 23 рубля за штуку. Заказ пришел в стандартном пакетике, проверил все исправные.

Для питания светодиодов в осветительных устройствах применяются специальные блоки — электронные драйверы, представляющие собой преобразователи стабилизирующие ток, а не напряжение на своём выходе. Но так как драйверы для них(заказывал тоже на AliExpreess) были еще в пути решил запитать от балласта от энергосберегающих ламп. У меня было несколько таких неисправных ламп. у которых сгорела нить накала в колбе. Как правило, у таких ламп преобразователь напряжения исправен, и его можно использовать в качестве импульсного блока питания или драйвера светодиода.
Разбираем люминисцентную лампу.

Для переделки я взял 20 Вт лампу, дроссель которой с лёгкостью может отдать в нагрузку 20 Вт. Для 10 Вт светодиода больше никаких переделок не требуется. Если планируется запитать более мощный светодиод, требуется взять преобразователь от более мощной лампы, либо установить дроссель с большим сердечником.
Установил перемычки в цепи розжига лампы.
На дроссель намотал 18 витков эмальпровода, подпаиваем выводы намотанной обмотки к диодному мосту, подаём на лампу сетевое напряжение и замеряем выходное напряжение. В моём случае блок выдал 9,7В. Подключил светодиод через амперметр, который показал проходящий через светодиод ток в 0,83А. У моего светодиода рабочий ток равен 900мА, но я уменьшил ток чтобы увеличить ресурс. Собрал диодный мост на плате навесным способом.
Схема переделки.
Светодиод установил на термопасту на металлический абажур старой настольной лампы.
Плату питания и диодный мост установил в корпус настольной лампы.
При работе около часа температура светодиода 40 градусов.
mysku.me
Схема и устройство светодиодной лампы на 220 вольт. Светодиод в 220в схема
Схема драйвера для светодиодов 220
Для того чтобы светодиодные лампы работали максимально ярко и эффективно, используются специальные модули – драйверы. Собрать самостоятельно схему драйвера для светодиодов сможет каждый, если, конечно, имеются познания в электротехнике. Смысл работы прибора – преобразовать переменное напряжение, протекающее в сети, в постоянное (пониженное). Но прежде чем приступать к сборке, нужно определиться с тем, какие требования к устройству предъявляются – проанализируйте характеристики и виды приборов.
Для чего нужны драйверы?
Основное назначение драйверов – это стабилизация тока, который проходит через светодиод. Причем нужно учесть, что сила тока, который проходит по кристаллу полупроводника, должна быть точно такой же, как и у светодиода по паспорту. Благодаря этому обеспечивается устойчивое освещение. Кристалл в светодиоде намного дольше прослужит. Чтобы узнать напряжение, необходимое для питания светодиодов, нужно воспользоваться вольт-амперной характеристикой. Это график, показывающий зависимость между напряжением питания и током.

Если планируется проводить освещение светодиодными лампами жилого или офисного помещения, то драйвер должен питаться от бытовой сети переменного тока с напряжением 220 В. Если же светодиоды используются в автомобильной или мототехнике, нужно использовать драйверы, питающиеся от постоянного напряжения, значение 9-36 В. В некоторых случаях (если светодиодная лампа небольшой мощности и питается от сети 220 В) допускается убрать схему драйвера светодиода. От сети если запитано устройство, достаточно включить в схему постоянный резистор.
Параметры драйверов
Прежде чем приобрести устройство или самостоятельно его изготовить, нужно ознакомиться с тем, какие у него имеются основные характеристики:
- Номинальный ток потребления.
- Мощность.
- Выходное напряжение.
Напряжение на выходе преобразователя напрямую зависит от того, какой выбран способ подключения источника света, числа светодиодов. Ток имеет прямую зависимость от яркости и мощности элементов.

Преобразователь должен обеспечивать ток, при котором светодиоды будут работать с одинаковой яркостью. На PT4115 схема драйвера светодиодов реализуется довольно просто – это самый распространенный преобразователь напряжения для использования с LED-элементами. Изготовить прибор на его основе можно буквально «на коленке».
Мощность драйвера
Мощность прибора – это самая важная характеристика. Чем мощнее драйвер, тем большее число светодиодов можно подключить к нему (конечно, придется проводить простые расчеты). Обязательное условие – мощность драйвера должна быть больше, чем у всех светодиодов в сумме. Выражается это такой формулой:
Р = Р(св) х N,
где Р, Вт – мощность драйвера;
Р(св), Вт – мощность одного светодиода;
N – количество светодиодов.

Например, при сборке схемы драйвера для светодиода 10W вы можете смело подключать в качестве нагрузки LED-элементы мощностью до 10 Вт. Обязательно нужно иметь небольшой запас по мощности – примерно 25%. Поэтому, если планируется подключение светодиода 10 Вт, драйвер должен обеспечивать мощность не менее 12,5-13 Вт.
Цвета светодиодов
Обязательно нужно учитывать то, какой цвет испускает светодиод. От этого зависит то, какое падение напряжения будет у них при одинаковой силе тока. Например, при токе питания 0,35 А, падение напряжения у красных LED-элементов примерно 1,9-2,4 В. Мощность в среднем 0,75 Вт. Аналогичная модель с зеленым цветом будет уже иметь падение в интервале 3,3-3,9 В, а мощность 1,25 Вт. Поэтому, если вы применяете схему драйвера светодиода 220В с преобразованием в 12 В, к нему можно подключить максимум 9 элементов с зеленым цветом или 16 с красным.
Типы драйверов

Всего можно выделить два типа драйверов для светодиодов:
- Импульсные. С помощью таких устройств создаются в выходной части устройства высокочастотные импульсы. Функционирование основывается на принципах ШИМ-модуляции. Среднее значение тока зависит от коэффициента заполнения (отношения длительности одного импульса к частоте его повторения). Ток на выходе меняется за счет того, что коэффициент заполнения колеблется в интервале 10-80%, а частота остается постоянной.
10i5.ru
