Схема эл проводки в квартире – схемы электропроводки + как провести самому
схема электропроводки в квартире, монтаж, выбор типа защиты
Разводка электрики в квартире — это один из основных этапов ремонтно-строительных работ, который позволяет обеспечить надежное и бесперебойное электроснабжение всего помещения в соответствии с действующими требованиям ПУЭ, ПТБ и ПТЭЭП.

Поскольку от качества выполнения проводки в квартире своими руками зависит не только ваша личная безопасность, но и сохранность вашего имущества, лучше поручить выполнение данной услуги узкоспециализированной электромонтажной организации с многолетним опытом. Если же Вы считаете, что справитесь с данным делом самостоятельно, рекомендуем полностью прочитать данную статью, в которой будет подробно описано:
- Тип кабельно-проводниковой продукции под каждую задачу.
- Рекомендуемое расстояние до розеток и выключателей от пола.
- Количество автоматических выключателей или устройств защитного отключения для защиты потребителей.
- Нюансы при штроблении стен.
- Способ прокладки кабельно-проводниковой продукции.
- Рекомендуемое количество розеток в каждой комнате.
- Наилучших производителей электротехнической продукции и еще многое, и многое другое.
С чего лучше начать электромонтажные работы в квартире

Как правило, электрика в квартире начинается с этапа планирования. Что это значит? Для того чтоб выполнить грамотно замену электропроводки, протянуть новые провода недостаточно. Первостепенно необходимо определить места установки розеток, выключателей, бытовой техники и так далее.
Если не выполнить грамотную расстановку коммуникаций будет очень неприятно, когда после завершения строительных или ремонтно-отделочных работ какие-то розетки будут находится за шкафами или кроватью, а выключатели будут расположены или слишком высоко, или слишком низко.
Конечно в таких ситуациях есть выход! Это подключение удлинителей, однако возникает естественный вопрос — зачем тогда нужна была замена электропроводки если Вы постоянно будете спотыкаться об них?
Первое что необходимо выполнить перед началом ремонта — разработать план или заказать дизайн-проект. В этом плане нужно расчертить где Вы планируете расположить шкафы, диваны, кресла, кровати, шкафы, бытовую технику и так далее.
Основные правила хорошего плана

- Все розетки должны располагаться на высоте 30 см от чистого пола.
- Выключатели должны располагаться не ниже чем 90 см от пола.
- Розетки над рабочей поверхностью в кухне располагаются на высоте 80–100 см от пола.
- На рабочей поверхности необходимо минимум 4–5 розеток для подключения бытовой техники (комбайны, миксеры, блендеры и так далее).
- На кухне необходимо дополнительно предусмотреть розетки под вытяжку, холодильник, стиральную машинку, газовую или электроплиту, вытяжку, теплый пол (при наличии).
- В ванной комнате возле зеркала рекомендуется устанавливать 2–3 розетки герметичного исполнения для подключения фена, электрической бритвы, эпилятора и так далее.
- Также в ванной комнате необходимо предусмотреть розетки для подключения бойлера, теплого пола, стиральной машинки, фильтров для очистки воды.
- В местах где будет установлен телевизор (гостиная, спальня, детская и так далее) рекомендуется монтировать 4–5 розеток, 2–3 из которых будут снабжать оборудование (телевизор, тюнер, игровые приставки и так далее) 1 будет служить для подключения кабеля «Интернет» и еще 1-а для подключения антенного кабеля.
- Розетки в спальной комнате необходимо располагать по 2 штуки с каждой стороны кровати для удобства подключения зарядки мобильного телевизора или лампы на тумбочке.
- Также в спальнях рекомендуется монтировать с каждой стороны кровати бра с выключателем возле розетки для создания удобств при чтении книг.
- Выключатели лучше располагать с правой стороны от двери если Вы правша и с левой — если левша.
И так с планом расстановки розеток и выключателей разорались. Что же делать дальше? Дальше нам необходимо выбрать тип защиты.
Выбор типа защиты

Согласно современным требованиям электробезопасности каждый монтаж электропроводки в квартире должен быть выполнен таким образом, чтоб каждый провод в электрическом щитке защищал отдельный автомат или УЗО (об этом поговорим немного позже). Что это значит? Разберем на конкретном примере.
Пример расчета защит для однокомнатной квартиры

Допустим у Вас есть схема электропроводки в однокомнатной квартире. Согласно этой схеме:
- В комнате: 5 розеток под телевизор, 4 розетки (по 2 штуки) возле кровати, 1 выключатель и 1 кондиционер.
- В кухне: 1 электрическая плита, 1 кондиционер, 4 розетки на рабочей поверхности, 1 розетка под вытяжку, 4 розетки под телевизор (2 электрические и 2 для интернета и антенны) и 1 розетка под холодильник и 1 выключатель (двухклавишный или одноклавишный).
- В санузле: 2 розетки возле умывальника, 1 розетка под стиральную машинку, 1 розетка под бойлер, 1 розетка (вернее просто фаза и ноль) под теплый пол и 1 выключатель.
- В коридоре: одна розетка и 2 проходных выключателя.
Согласно требованиям ДБН и ПТЭЭП каждый кабель должен иметь свою защиту с помощью УЗО (иногда их заменяют автоматическими выключателями). Исходя из этих норм, в электрическом щитке должна быть установлено следующее количество УЗО (АВ):
- В комнате: 2 УЗО на 16 А, один из которых будет защищать кондиционер, а второй розеточную группу и один автоматический выключатель на 10 А для защиты цепей освещения.
- В кухне: одно УЗО на 16–32 А (в зависимости от мощности потребителя) для защиты электроплиты и духового шкафа, одно УЗО на 16 А для розеточной группы, одно УЗО под кондиционер, один автоматический выключатель на 10 А для цепей освещения.
- В санузле: одно УЗО под стиральную машину, одно УЗО под бойлер, одно УЗО под розеточную группу, одно УЗО под теплый пол, один АВ под цепи освещения.
- В коридоре: одно УЗО под розеточную группу и 1 АВ для цепей освещения.
Исходя из вышеприведенных расчетов, нам потребуется электрический щиток на 24 модуля 20 из которых будут заняты УЗО и 4 АВ освещения (если вводной автомат будет устанавливаться в щитовой на лестничном марше и в электрическом щитке не будет монтироваться защита от перенапряжения (Барьер, ZUBR и так далее). Если же вводной АВ и защита от перенапряжения будут монтироваться в данном щитке, тогда он должен быть на 36 модулей (7 модулей будут резервными).
В чем различие между УЗО (устройство защитного отключения) и АВ (автоматический выключатель)

Основное различие между данными устройствами — это способ срабатывания. Что это значит? Чтоб детально не рассматривать принцип работы и характеристики каждого из устройств, хотелось бы сказать одно: автоматические выключатели срабатывают только в случае короткого замыкания на контролируемом участке электропроводки, а УЗО срабатывают при нарушении изоляции проводов или возникновения тока утечки на металлический корпус различного бытового оборудования.
Чтоб было более понятно, устройство защитного отключения служит для защиты человека от поражения электрическим током, а АВ просто защищают бытовое оборудование.
Почему стоит подключать стиральную машинку и бойлер на отдельное УЗО

Поскольку основной потребитель электроэнергии и в бойлере, и в стиральной машинке — это электронагревательный тэн, который контактирует с водой, рано или поздно он пробьет на корпус, и если он не будет запитан от отдельного УЗО, то пропадет свет во всей квартире.
Выбор кабельно-проводниковой продукции

Согласно требованиям нормативной документации ДБН, ПТЭЭП, ПУЭ и ПТБ:
- Для запитки розеточных групп, бойлера, стиральной машины, кондиционера, вытяжек необходимо монтировать кабель ВВГнг 3х2.5 мм или ПВСнг 3х2.5 мм.
- Для подключения электроплиты и духового шкафа необходим кабель ВВГнг 3х4 мм или ПВСнг 3х4 мм.
- Для цепей освещения будет достаточно ВВГнг 3х1.5 мм или ПВСнг 3х1.5 мм.
- Если выполняется замена проводки в хрущевке, вводной кабель с силового электрощита на лестничном марше в электрический распределительный щит квартиры должен быть выполнен кабелем ВВГнг (ПВСнг) 3х4 при условии, что у Вас нет электрической плиты, или кабелем ВВГнг (ПВСнг) 3х6 если на кухне установлен духовой шкаф или электроплита.
В чем различие между ПВСнг и ВВГнг

Единственное различие между данными марками — это способ исполнения. Кабель ВВГнг (например 3х2.5 мм) представляет собой 3 монолитных жили с сечением 2.5 мм, а кабель ПВС представляет собой 3 жили, которые сплетены из множества мелких медных проволок.
Что означает маркировка «нг» в названии кабеля
Приписка «нг» означает что кабель не поддерживает горение. Таким образом при возникновении короткого замыкания в электропроводке, она сама потухнет тем самым защитит вашу квартиру от пожара.
Как необходимо монтировать кабельно-проводниковую продукцию (электрические кабеля)
Профессиональные электрики рекомендуют монтировать электропроводку исключительно в гофре. Естественно возникает вопрос почему? Ответ очень прост. При прокладке кабеля в гофре, Вы получите следующие преимущества:
- При возникновении короткого замыкания в электропроводке поврежденный кабель Вы сможете заменить, не осуществляя демонтаж отделки, поскольку из гофры легко будет достать кабель и заменить его на новый.
- Если разводка электропроводки в квартире выполнена в гофре, то у кабеля появляется дополнительная защита, и даже в случае, если Вас затопят соседи, то электропроводка останется не поврежденной поскольку гофра герметична.
- При протяжке кабеля через металлические профиля на которых крепится гипсокартон, может повредится только гофра, а защитная оболочка кабеля станется без повреждений.
Как расключить электропроводку в отдельных комнатах

Рассмотрим пример, когда выполняется электропроводка в квартире своими руками. Допустим Вы уже собрали электрический щиток и провели от него кабеля в комнаты. Однако что делать дальше, если в комнату приходит 2 или 3 кабеля (освещение, розетки и кондиционер), а с розеток выходит 3–6 кабелей (в зависимости от количества розеток)?
Для этого необходимо монтировать распределительную коробку. В данном электротехническом изделии все кабеля соединяются между собой с помощью сварки, пайки или специальных зажимов (например, WAGO).
Важно! Если Вы подключаете розеточную группу, то согласно маркировке и правильной коммутации в электрическом шкафу коричневый провод — это фаза, синий провод — это общий ноль и зеленый с желтым — это земля.
Что запрещено делать при замене электропроводки в квартире
- Соединять провода вне распределительной проводки.
- Соединять провода по средствам скруток (поскольку со временем контакт в скрутках ухудшится и может произойти пожар).
- Срывать пломбы с счетчика электроэнергии (если он установлен внутри квартиры).
- Штробить стены в панельных домах. Допускается делать только вертикальные штробы в штукатурном слое или же прокладывать электропроводку в гофре за фальш-стеной из гипсокартона.
- Выполнять ремонт электропроводки в квартире с помощью усеченного кабеля (маркировка ТУ). Для примера если на кабеле с маркой ТУ написано, что сечение кабеля 3х2.5 мм то в реальности оно может быть сечение может быть в пределах 1.5–1.8 мм.
- Монтировать кабельно-проводниковую продукцию ближе чем 10–15 см к оконным и дверным проемам.
- Использовать не влагозащищённое оборудование в ванных комнатах. Для установки в ванных комнатах степень защиты розеток должна быть не менее чем IP54.
- Монтировать электропроводку вблизи газопровода или труб водоснабжения.
- Подключать к АВ 16 А кабеля с сечением менее чем 2.5 мм², поскольку кабель будет греться и терять изоляцию, а автоматический выключатель не сработает.
- Делать горизонтальные штробы.
- Подключать оборудование на прямую без какой-либо защиты (АВ, УЗО и так далее).
- Нарушать целостность конструкции несущей стены.
Выводы
Замена электропроводки в хрущевке — это ответственный процесс, который требует определенных навыков и знаний, поскольку от качества его выполнения, зависит безопасность не только Вас и вашей семьи, но а также всего бытового оборудования и приспособлений. И если Вы хотите, чтоб электропроводка в однокомнатной квартире прослужила как минимум 20–25 лет то лучше доверить данной дело проверенным электромонтажным организациям.
Видео по теме
profazu.ru
Составление схемы электропроводки однокомнатной квартиры, подбор нужного оборудования
Содержание статьи (кликабельно):
- Какой является типовая схема электропроводки в однокомнатной квартире?
- Правильная схема электропроводки.
- Какими должны быть квартирные автоматы и УЗО.
- Прокладка проводов в жилой комнате.
- Электропроводка на кухне.
- Проводка в ванной.
- От чего зависят маршруты ветвей электропроводки?
- Инструменты для монтажа электропроводки.
Многие люди обладают однокомнатными квартирами. Этот тип жилья, как и любой другой имею свою электрическую сеть. Эта сеть состоит из определенного количества электропроводов и зависит от особенностей размещения комнат в самой квартире.
Все мы хорошо знаем, что большинство квартир, включая однокомнатные, строилось 20-30 и более лет назад. Тогда электропроводка создавалась с помощью алюминиевых кабелей и на сегодняшний день она является непригодной для использования.
В результате владельцы однокомнатных квартир остро нуждаются в замене электропроводки. Для ее замены нужно иметь схему прокладки новой электропроводки. Собственно, в этой статье будет рассмотрено то, какой была схема электропроводки в однокомнатной квартире до сих пор, и какой же должна быть правильная схема?
Стоит отметить, что однокомнатные квартиры создавались в различных типах домов (панельных, кирпичных и т.п.). Соответственно, такое жилье характеризуется различной планировкой. Однако независимо от плана различных однокомнатных квартир схема электропроводки является практически одинаковой.
Единственная разница заключается в разном количестве осветительных устройств и розеток. Конечно, эта особенность напрямую зависит от площади квартиры, которая классифицируется как однокомнатная.
Классическая схема
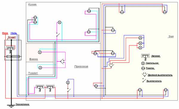
Сначала обратим внимание на классическую схему электропроводки в нашем типе жилья. Она подается на рисунке ниже.
Рис. 1. Типичная схема проводки в однокомнатной квартире
Как видно из схемы, электропроводка состоит из двух ветвей. Одна из них подает ток в коридор (прихожую) и жилую комнату. Вторая ветвь питает светильники и электрические приборы в ванной и на кухне. Интересным фактом является то, что каждая линия используется как для освещения, так и для обеспечения подачи тока к электроприборам.
Конечно, такая схема не идеальна, поскольку при появлении короткого замыкания в розетке или светильнике состоится обесточивание всей комнаты. Такую ситуацию нельзя назвать очень благоприятной и позитивной.
Стоит отметить, что часто такая классическая схема дополнялась отдельной ветвью для питания электрической плиты. Как известно, плита является мощной и требует больше тока.
В результате для уменьшения нагрузки на контур, который идет в кухню, и для повышения уровня безопасности использовали отдельный кабель с большим поперечным сечением. В общем, такую схему электропроводки лучше не использовать.
Правильная схема электропроводки
Более эффективной и надежной будет такая электропроводка, которая будет предусматривать подведение отдельных кабелей для различных групп электрических устройств.
То есть один кабель должен подавать ток к розеткам, второй — к осветительным приборам, третий — к мощным электроприборам.
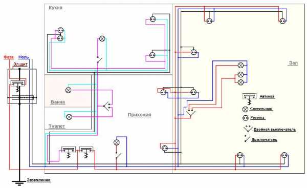
Собственно этот принцип учтен в следующей схеме проводки, которая прокладывается в однокомнатной квартире.
Рис. 2. Схема проводки в однокомнатной квартире.
Перед тем, как сделать детальные разъяснения этой схемы, подадим еще одну картинку, на которой подается объяснение всех обозначений.
Рис. 3 Условные обозначения и их объяснение
Цифры, которые видны на плане квартиры, обозначают такие помещения:
- жилая комната;
- кухня;
- ванная комната;
- коридор (прихожая).
Электропроводка обозначается черной и красной линиями. По сути дела каждая из линий, которые подходят к распределительной коробке, является отдельной ветвью проводки.
Так, на схеме видно, что за входом в жилую комнату находится распределительная коробка. К ней подходят две ветви (два контура). Ветвь, обозначенная красным цветом, предназначена для подачи тока на розетки. Черная линия является ветвью, к которой подключаются светильники. На рисунке видно, что в каждую комнату квартиры входят по две такие ветви.
В дальнейшем мы будем проводить объяснение схемы с одновременными рекомендациями по оптимальной организации электропроводки.
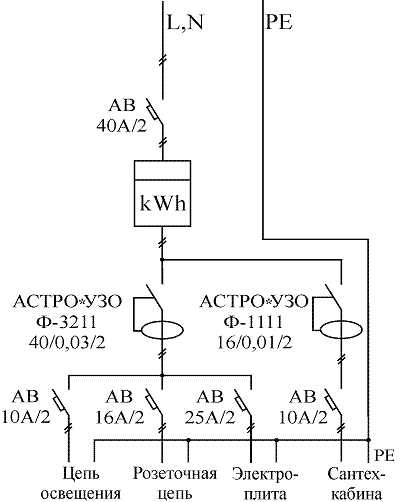
На рис. 2 видно, что сразу после входа в квартиру размещается силовой щит. Его еще называют распределительным. Собственно от него и начинается прокладка каждого контура электропроводки.
Этот щит содержит в себе определенное количество автоматических выключателей (АВ) и УЗО. Специалисты отмечают, что одна ветвь электропроводки должна иметь один АВ и одно УЗО. При этом нагрузка на нее не должна превышать двух киловатт. Также, сколько ветвей в квартире, столько АВ и УЗО должно использоваться.
На рис. 2 обозначено семь контуров. Соответственно, в щитке находится по семь автоматических выключателей и УЗО. Характеристики АВ и УЗО зависят от нагрузки, которую будет получать каждый контур.
Характеристики квартирных АВ и УЗО

подключение АВ и УЗО в квартире
Сам распределительный щит подключается к электросчетчику. Подача тока в однокомнатную квартиру осуществляется от электрического щитка, который находится на лестничной площадке. Перед счетчиком монтируют еще квартирный АВ и квартирное УЗО. Их технические характеристики должны зависеть от общей мощности электроприборов, которые будут использоваться в квартире.
Однако есть один нюанс. Может быть так, что вы разместили в однокомнатной квартире такое количество приборов, мощность которых может равняться 6-8 киловаттам. Логично, что квартирные АВ и УЗО должны быть рассчитаны минимум на 37 ампер (8000 ватт / 220 вольт = 36,36 ампер).
Однако установка таких АВ и УЗО является нецелесообразной. Причиной этого является то, что большинство домов имеют старую электропроводку. Это означает то, что 20-30 лет назад на одну квартиру выделялось 1,3-2 киловатта, а не 8. Понятно, что если в квартире включить приборы с большей мощностью, то вас отключит электрический щиток, который размещается в подъезде.
Как отмечают профессиональные электрики, в большинстве случаев максимальная нагрузка на домовую проводку приборами с одной квартиры может составлять 4,3 киловатта. Такую мощность домовая проводка еще может выдержать.
Соответственно, эта цифра и является основной при осуществлении всех расчетов и подбора квартирного автоматического выключателя, УЗО, а также вводного провода.
Полезный совет: в любом случае общая мощность домашних приборов будет больше 4,3 киловатта. Здесь не стоит разочаровываться, поскольку на практике почти нет случаев, когда включается вся бытовая техника.
В тех случаях, когда мощность включенных приборов будет больше 4,3 киловатта, придется некоторые из них выключать самостоятельно. В противном случае главный автомат отключит всю квартиру.
В итоге квартирный АВ должен быть рассчитанным на 25-32 ампера. Количество ампер зависит от площади однокомнатной квартиры. Для малых квартир можно взять АВ на 25 ампер. При этом следует учитывать запас по току, который должен колебаться от 1,3 до 1,5. Квартирное УЗО должно быть рассчитанным на 50А 30мкА.

Таблица 1. Зависимость сечения кабеля от мощности электроприборов
Что касается вводного кабеля, который будет соединять этажный и квартирный распределительные щитки, то он также должен подбираться в зависимости от общей мощности электроприборов. Когда вы знаете эту цифру, то взглянув в таблицу ниже, можете определиться с поперечным сечением вводного кабеля.
Полезный совет: эту табличку следует использовать и для определения поперечного сечения всех кабелей, которые будут использоваться для создания отдельной ветви электропроводки в однокомнатной квартире. Конечно, для этого нужно высчитывать мощность приборов, которые будут питаться от одного контура.
В большинстве случаев вводный кабель для однокомнатной квартиры должен обладать сечением от 4 до 6-ти кв. миллиметров. Конечно, он должен быть медным и трехжильным.
Прокладка проводов в жилой комнате
На рис. 2 отмечено, что освещение коридора и жилой комнаты создается с помощью двух различных контуров. На практике можно сделать так, чтобы коридор и жилая комната освещались от одного контура. Общая люстра или точечное освещение, а также светильники в коридоре вряд ли будут иметь мощность, большую двух киловатт.
Конечно, для соблюдения этого совета, распределительную коробку следует установить на стене у входа в жилую комнату. Дальше от коробки можно развести кабели к светильникам в коридоре и в жилой комнате.
При этом провода к люстре и выключателю в жилой комнате нужно будет прокладывать через дыру в стене. Сечение кабеля, который будет использован для контура для светильников, может равняться 1,5 кв. миллиметра. Номинальный ток автоматического выключателя для этого контура должен составлять десять ампер.
Такими же должны быть и контуры для светильников в ванной и кухне. В принципе для светильников этих двух помещений можно проложить один контур.
На рис. 2 видно, что в жилую комнату, кухню и ванную подходят ветви, к которым подключаются розетки.
Каждая такая ветвь должна быть оснащенной АВ на 25 ампер и УЗО на 30А 30мкА. Наша схема предусматривает установку двух двойных розеток в жилой комнате.
Полезный совет: местоположение розеток может определяться самостоятельно. При этом они должны находиться за электрическими приборами. Поэтому перед проектированием размещения розеток стоит спроектировать местонахождение электрических приборов, а также мебели. Сами розетки должны располагаться на высоте 30-ти сантиметров от пола и в 15 сантиметрах от угла стены.
Количество розеток напрямую зависит от количества электроприборов. При этом есть еще правило, которое гласит, что на каждые шесть квадратных метров должна быть одна розетка. В случае ванны и кухни на эту площадь должно быть две розетки.
Ветка розеточной группы должна создаваться с помощью медного кабеля, сечение которого не является меньшим 2,5 кв. миллиметров. Конечно, сечение можно определить и с помощью таб. 1. В этом случае нужно знать максимальную мощность электрических устройств.
В представленной выше схеме проводки для однокомнатной квартиры (рис. 2) не учтено использование кондиционера в жилой комнате. Для кондиционера нужно вести отдельный контур. Для его создания нужно использовать:
- кабель с сечением 2,5 кв. миллиметра;
- АВ на 16 ампер;
- УЗО, рассчитанным на 20А 30мкА.
Розетка этой ветви должна находиться у кондиционера.
Подытоживая, можно сказать, что в жилом помещении однокомнатной квартиры надо прокладывать три контура.
Проводка на кухне
На кухне обычно используется несколько отдельных контуров. Один на освещение, один на розетки (этот контур ведется кабелем 2х2,5мм) и по одному на каждый из приборов:
- электроварочная панель;
- электроплита;
- проточный водонагреватель;
Каждый из этих контуров ведется отдельно кабелем на 4 мм к автомату на 16А.
Группу из трех-четырех розеток этого контура надо монтировать за нижним шкафчиком, который находится под столешницей. До сих розеток будут подключаться все кухонные приборы. При этом остальные розетки надо размещать в других местах, а точнее там, где будет находиться холодильник и другие габаритные устройства.
В случае использования в однокомнатной квартире электроплиты, следует смонтировать еще одну ветку проводки. Ее особенности зависят от конкретных характеристик самой плиты.
О контуре для освещения для кухни мы упомянули выше.
Проводка в ванной
Остается рассмотреть схему проводки в ванной однокомнатной квартиры. Эта комната является особой и наиболее опасной. Поэтому проводку здесь прокладывают с соблюдением жестких требований. В эту комнату можно выводить два контура: для светильника и электроприборов.
Что касается ветки для светильника, то она является таковой, как и в других комнатах. Исключение составляет место размещения выключателя. Его надо размещать за пределами ванной.
Выключатель должен быть снаружи ванной комнаты
Контур для розеток может быть установлен только тогда, когда он имеет УЗО или распределительный трансформатор. Конечно, каждая розетка должна иметь такой корпус, который является защищенным от влаги. Хотя, на рисунке указана только одна розетка, обычно требуется три. Требования к кабелю и параметрам УЗО, АВ являются такими же, как и к составляющим контура розеточной группы на кухне.
Где монтировать каждую ветку?
Стоит отметить, что схема проводки однокомнатной квартиры определяет не только количество и местоположение розеток, светильников, выключателей, но и определяет маршруты прохождения кабелей. Здесь есть свои нюансы. Они зависят от того, в каком доме находится однокомнатная квартира, и какую отделку будет иметь каждая комната.
Если владельцы будут устанавливать подвесной потолок и отделывать стены гипсокартоном, то маршруты могут быть произвольными. Главное, чтобы кабели размещались только горизонтально и вертикально, а также не перекрещивались. В этом случае электропровода будут прятаться за гипсокартоном.
В том случае, если дом панельный, то электропроводку придется устанавливать или в полу, или в специальных каналах, или в пространстве, которое находится на стыке потолка и стены. Как известно, стены панельных домов нельзя штробить в горизонтальном направлении.
Поэтому горизонтальная проводка будет размещаться в названных выше местах. Вертикальная может проводиться в штробах (такие штробы можно делать).
В кирпичном доме можно прокладывать кабель наиболее коротким путем, поскольку проводка может скрываться как под штукатурку, так и в штробы. В зависимости от этих особенностей обозначают маршруты каждой ветви. Далее берут метр и измеряют необходимое количество электропроводов.
Инструменты для монтажа проводки
Итак, мы знаем, как подобрать каждый элемент электропроводки, а также как и где их размещать. Теперь рассмотрим, какие инструменты необходимо иметь, чтобы установить эти элементы.
Инструменты должны быть представлены:
- Перфоратором с набором буров и долот для бетона, кирпича (зависит от дома).
- Дрелью.
- Болгаркой или штроборезами с алмазным диском (для создания штроб в кирпичном доме).
- Тестером-мультиметром.
- Индикатором-фазоуказателем.
- Набором отверток и гаечных ключей.
- Пассатижами.
- Бокорезами.
- Монтажным ножом.
- Строительным уровнем.
- Шпателем.
Ввод бронированного кабеля в дом – задача для профессионалов
Проводка в дачном доме своими руками – особенности организации и последовательность монтажа
Кабель бронированный медный для вашего дома и участка
Все секреты прокладки проводки в кирпичном доме, а также необходимые материалы и инструментыelectricadom.com
Электрическая схема квартиры. Проект и монтаж электропроводки в квартире
Работа с электричеством в собственном доме – довольно трудная задача, требующая от человека большого опыта и ответственности. Ввод электричества в квартиру традиционно считается первостепенной задачей при заселении в еще не до конца готовый дом. От качества выполнения этой трудоемкой и довольно долгой работы зависит не только здоровье и безопасность жильцов, но и качество обеспечения жилья электроэнергией.

Электричество в квартире
Проведение в квартиру электричества и монтаж проводки в квартире, пожалуй, самая главная задача из тех, что встают перед хозяином дома при заселении. Именно электропроводку в первую очередь укладывают в стены, которые только после этого замазывают штукатуркой, выравнивают и шпаклюют различными грунтовками, добиваясь идеально ровной поверхности.
Конечно, схема электропроводки в квартире напрямую зависит от потребностей жильцов – не у всех в доме стоят мощные компьютеры или большое количество бытовой техники, потребляющей много электроэнергии. Однако сами принципы проведения электрической энергии в жилье любого типа неизменны на протяжении многих лет.
Также со временем не меняется и схема электропроводки в квартире. Поговорим о ней более подробно далее.
Схема электропроводки в квартире
Основным принципом проведения электричества в дом является поэтапность и последовательность укладки проводов.
В первую очередь оно проводится в само жилое помещение. Для этого протягивается кабель от внедомового источника питания в распределяющую коробку, из которой провода будут разведены по комнатам. На этом этапе чрезвычайно важно осознавать, что электрическая схема квартиры должна быть выполнена невероятно точно, так как в процессе работы уже не будет возможности что-либо изменить, не испортив стены дома.
На втором этапе электрические кабели распределяются по комнатам, определяется местоположение точек питания для электроприборов.
Учтите тот факт, что от базовой несущей линии питания следует сделать несколько основных линий, которые позволят грамотно распределить нагрузку, а также отделить, например, систему освещения от системы питания бытовых приборов.
Третий этап заключается в разведении проводов непосредственно по заранее отмеченным и установленным точкам питания. Этот этап станет для монтера простым, если у него заранее есть полноценная схема электропроводки в квартире.
Планирование и распределение
Прежде чем подумать над прокладкой электропроводов в вашей квартире, мысленно распределите всю мебель, бытовую технику и гаджеты по комнатам вашего жилья. Зачастую бывает, что после проведения электричества в дом в нужном месте не оказывается розетки. Чтобы избежать данного недоразумения, заранее возьмите план вашего жилья и распределите все устройства, потребляющие электричество, в удобных для вас местах.
Вы можете посмотреть в статье примеры разводки электропроводки в квартире и на основе полученной информации создать свою авторскую схему.

После этого можно смело приступать к планированию прокладки проводов, установке распределяющих коробок и выводу точек питания.
Возьмите план вашего жилья и несколько цветных карандашей. Затем на плане отметьте главную электрическую линию – ту самую, по которой электричество будет поступать в ваше жилье. После этого другим цветом отметьте побочные электрические линии, которые распределят энергию по комнатам и помещениям вашего дома. Третьим цветом отметьте разветвления кабеля непосредственно по местам питания и подключения электроприборов.
Далее проверьте свой чертеж на наличие мест столкновения или слишком близкого расположения несущих проводов. Электрическая схема квартиры должна быть выполнена в соответствии с техникой безопасности. Если таких мест нет, то можно переходить к следующему этапу.
Следующий этап будет заключаться в произведении необходимых замеров и расчетов, которые позволят вам определиться с точным количеством необходимого для закупки материала: вы определите длину и типы проводов, количество розеток и других материалов.

В смету внесите не только материалы, но и возможные инструменты, которых может не оказаться в вашем домашнем арсенале, а также учтите необходимость приобретения защитной маски и специальной рабочей одежды.
Планирование электропроводки квартире
Проведение электрического кабеля в ваш дом – задача весьма ответственная, поэтому для вас будет невероятно важна пошаговая инструкция. Электропроводку в квартире проложить не так легко. Для начала постарайтесь максимально возможно очистить место работы, в идеале освободив его полностью. Бытовая техника, громоздкие шкафы, предметы искусства и мебель лучше полностью убрать из комнат и коридоров. Это не только облегчит вам передвижение и работу с материалом, но и позволит комфортно работать, прокладывая провода. Также свободное место очень пригодится вам при измерении и делении проводов на необходимые отрезки.
После очистки квартиры от лишних вещей тщательно очистите стены от штукатурки, шпаклевки, любых покрытий, обоев или ламината. Постарайтесь добраться непосредственно до стен дома, чтобы заложить чехлы с электрическим кабелем не во временное покрытие, а в несущие стены, что обеспечит надежность и сохранность проводов на долгое время и избавит вас от необходимости делать расчет электропроводки в квартире в ближайшие годы.
Следующим этапом будет являться нанесение на стены линий, отмеченных на вашем чертеже. Именно по этим линиям вы будет прокладывать электрические провода. Также не забудьте отметить места для распределяющих коробок и точек питания.

Закончив нанесение разметки, еще раз убедитесь в том, что не только нанесли ее правильно, но и не сделали ошибок при проектировании электрических линий в вашей квартире. Если вы не нашли ошибок, то можно смело приступать непосредственно к выполнению основной части работ.
Подготовка к прокладке электропроводки в квартире
Как правильно в новой квартире провести электричество? Проведение его в ваш дом следует начать с прокладки в стенах особых каналов, в которые вы будете укладывать контейнеры с проводами. Этот процесс называется штроблением. Проложить в стене подобный канал можно при помощи специального инструмента – штробореза, похожего на ручную болгарку с очень широким диском, сразу выпиливающим в стене ровный канал необходимой глубины.

Не торопитесь и тщательно выпилите в стене необходимое количество каналов, не забыв после завершения процесса тщательно вычистить их от пыли, грязи и попавших туда фрагментов стенного покрытия.
Невероятно важно соблюдать идеальную чистоту подобных каналов, так как даже небольшие загрязнения при попадании в отверстия для электрогарнитуры могут вызвать не только ее поломку, но и короткое замыкание электрической цепи.
Действуйте так, как указывает созданный вами проект электропроводки в квартире.

После штробления вы можете приступать к укладке контейнеров для проводов в образовавшиеся стенные каналы. Для этого вам будет необходимо установить большое количество держателей непосредственно в сам канал. Делать это лучше с интервалом в 15-20 сантиметров. После установки держателей вы с легкость сможете вставить желобообразный контейнер в канал.
Убедившись, что все каналы заполнены контейнерами, заполните свободные места монтажной пеной, которая не только обеспечит электропроводам дополнительную теплоизоляцию, но и надежно удержит контейнер в канале.
Монтаж проводки в квартире
Для непосредственной прокладки электропроводов в заготовленные каналы воспользуйтесь своим планом, на котором вы отметили типы проводов и направление их ввода. Помните, что все провода должны быть уложены в одном направлении, чтобы не допустить короткого замыкания, так как электрический поток всегда движется в одном направлении – от генератора к точкам потребления.
Ведите линию электропроводки согласно созданному вами плану (электрической схеме квартиры): от источника электроэнергии — к точкам ее потребления. Начните с выведения провода от электрощита в ваше жилье, далее распределите электрическую линию по комнатам и помещениям вашего дома. Затем выведите провода к точкам питания приборов.

Помните, что подключение проводов в распределяющих коробках должно быть последовательным и тщательно изолированным от их стенок. Все разветвления электропроводов необходимо дополнительно изолировать специальной изоляционной лентой, исключив возможность соприкосновения их со стенами дома, и друг с другом в особенности. Закрепляйте их так, как указывает электрическая схема квартиры.
После того как все провода оказались уложены в контейнеры, еще раз проверьте тщательность выполнения работы, проверьте получившуюся систему на соответствие изначальному плану, а также постарайтесь выявить допущенные при монтаже ошибки.
Тщательное выполнение вами работы гарантирует, что в ближайшие десятилетия замена электропроводки в трехкомнатной квартире вам не грозит.
Убедившись, что никаких ошибок не было допущено, закройте крышки контейнеров для проводов и приступайте к монтажу электрогарнитуры. Далее рассмотрим этот процесс.
Монтаж электрогарнитуры
Данную операцию следует начинать с проверки отверстий, полученных в процессе штробления. Тщательно вычистите отверстия от пыли и грязи, а также смажьте их специальным укрепляющим составом, чтобы избежать возможного разрушения стены.
Прежде чем подсоединить провода к розеткам, извлеките сердечник и плотно вставьте его в специально созданное вами отверстие для точек питания. Далее подсоедините провода и тщательно изолируйте их при помощи изоляционной ленты.

После выполнения этой операции тщательно закройте крышку электрогарнитуры и закрепите ее при помощи особого болта. Проверьте надежность вашего подключения и установки розетки. По аналогии подключите все выключатели и счетчики электроэнергии. Последним шагом в монтаже электропроводки станет закрытие крышек розеток и выключателей.
Проверка электропроводки и подключение электроприборов
После того как вы убедились, что вся работа по обеспечению вашего дома электрической проводкой выполнена, вы должны проверить все точки питания и точки потребления энергии. Это осуществляется при помощи индикатора напряжения, показывающего уровень напряжения и его постоянство. Если в каждой из точек выхода электроэнергии оба показателя в норме, то можно смело подключать электроприборы и бытовую технику, попутно проверяя работоспособность каждого из подключаемых устройств.
После подключения всех необходимых приборов проверьте состояние электросчетчика и распределяющего электрощита, а также озаботьтесь проверкой нагрузки на линии электропередачи. Однако если вы изначально составили верный план распределения электрической нагрузки на проводку в вашем жилье, а также осуществили качественное проведение электрических линий, то перегрузки должны отсутствовать, а состояние линии — быть в положенной норме.
Выбор материалов
Как ни странно, но жизненно важным моментом, от которого напрямую зависят ваше здоровье и безопасность, является выбор материалов для прокладки электропроводки.
Специалисты рекомендуют отказаться от алюминиевых проводов, которые в последнее время были признаны небезопасными, и отдать предпочтение надежному медному кабелю среднего сечения, который известен как лучший кабель для электропроводки в квартире.
Такой кабель не только будет надежным проводником электричества, но и выдержит любые нагрузки от бытовых приборов и других источников потребления электроэнергии.
При выборе точек питания – розеток стоит учитывать, что почти все электроприборы сейчас оснащены вилкой системы Shuko, которую в народе называют евровилкой. Это означает, что все розетки должны соответствовать европейскому стандарту диаметра отверстий, чтобы у вас не возникло проблем с подключением бытовой техники в вашем жилье.
Следует отдавать предпочтение розеткам и распределяющим коробкам, выполненным из толстой, плохо нагревающейся пластмассы, эргономической керамики или текстолита, не только являющегося плохим проводником электричества, но и обладающего невероятной прочностью и долговечностью.
Все необходимые материалы следует закупать комплексно, заранее, за неделю до начала работ и в строгом соответствии с планом электропроводки в вашем доме, а также сметой. Это позволит вам упростить процесс контроля материала, а также упростит сам процесс прокладки электрокабеля в вашем жилье.
Домашний мастер
Перед тем как приступить к прокладке электрического кабеля в своей квартире, взвесьте все за и против, оцените собственные силы, возможности, навыки и знания по электромонтажу.
Проведение электрического кабеля в квартиру и осуществление распределения проводов по комнатам не такая простая задача, как может показаться на первый взгляд. Здесь необходимы не только практические знания, но и немалый опыт в проведении подобных операций.
Если вы не уверены в собственной компетентности по данному вопросу, то единственным безопасным решением в данном случае будет вызов специальной бригады электриков, которые не только помогут вам составить план проводки в вашем доме, но и выполнят любые работы, связанные с электричеством, без риска для вашей жизни и здоровья.
fb.ru
Содержание:
Довольно часто в процессе эксплуатации жилья возникают различные проблемы, в том числе и в области электричества. Как правило это связано с необходимостью проведения ремонта, для чего обязательно понадобится монтажная схема разводки электропроводки в квартире. Она составляется сразу же после проведения электромонтажных работ и в дальнейшем используется при ремонте и обслуживании сети. Соединение между собой элементов цепиПравильное составление схемы электропроводки в квартире во многом зависит от основных знаний электротехники. Без определенного минимума, не рекомендуется заниматься этой достаточно сложной работой. Наиболее оптимальным вариантом считается составление монтажной схемы электриком-профессионалом. Помимо составления детального плана, электрик может по ходу дела устранить выявленные неисправности или заменить изношенную электропроводку.
Перед тем как проектировать и составлять схему электрических сетей для квартиры, необходимо выяснить, какие способы соединений применяются. Все элементы могут соединяться между собой различными способами:
Способы разводки проводов и кабелейВыбор способа распределения проводов в домашней электрической сети очень серьезное и ответственное мероприятие. От этого во многом зависит, как в дальнейшем будет функционировать все электрооборудование квартиры. Наиболее популярным способом разводки проводов считается подключение всех составляющих электрической сети через распределительные коробки. Такая монтажная схема предусматривает электрический щиток, устанавливаемый вне квартиры на лестничной площадке. В нем устанавливается электросчетчик и автоматические выключатели. Далее, от щитка прокладывается кабель с определенным сечением, который заводится в квартиру. От него с помощью распределительных коробок провода разводятся в каждое помещение по заранее составленной схеме.
Другой способ предполагает соединение звездой. При таком подключении каждая точка – розетка или осветительный прибор – питаются от отдельной кабельной линии. Каждая линия включается непосредственно в щиток, в большинстве случаев, совместно с отдельным автоматическим выключателем. Данный тип разводки отличается значительным увеличением количества проводов и кабелей, а также трудозатрат по их обустройству. В конечном итоге проект становится дороже. Однако, если полностью учесть все положительные и отрицательные стороны, то можно сделать вывод, что такая система значительно надежнее обычной и позволяет контролировать каждый элемент в электрической цепи. Более дешевым подключением считается система «шлейф». Она похожа на вариант «звезда» и отличается возможностью подключения к одному кабелю сразу нескольких потребителей. Такой способ применяется в соответствии с индивидуальными особенностями помещений и всей квартиры. В любом случае, каждый из этих способов редко используется в чистом виде. Как правило в схемах применяются комбинированные варианты, что позволяет получить максимально эффективную и безопасную разводку домашней электропроводки. Распределение потребителей по группамКроме соединений и подключений, большое значение имеет распределение всех потребителей, находящихся в квартире, по отдельным группам, в соответствии с их предназначением. Обычно монтажная схема выполняется на разных листах, где каждый лист соответствует одной группе.
Подобная разбивка будет еще более эффективной, когда каждая группа потребителей подключается к отдельному автоматическому выключателю. При таком техническом решении в дальнейшем становится возможно проводить ремонт электрооборудования не отключая электроэнергию полностью, а только в той части квартиры, где будут выполняться работы. Кроме того, раздельные линии обладают еще одним важным преимуществом: для них не требуется кабеля с большой мощностью, способного выдерживать высокие нагрузки. Подобные нагрузки обязательно возникают при подключении к одной линии сразу нескольких потребителей. Электрический щиток, расположенный непосредственно в квартире, дает возможность подключения каждого потребителя к отдельному автомату. Такая схема делает эксплуатацию сети удобной и безопасной, заранее решая все проблемы, которые могут возникнуть в дальнейшем. Стандартное разделение по группам может быть следующим:
Дополнительная безопасность обеспечивается путем установки на каждую группу отдельного устройства защитного отключения (УЗО), которое известно еще как выключатель дифференциального тока. Эти приборы в обязательном порядке устанавливаются на линии кухни и санузла.
После формирования групп, определяются места, где будут подключаться основные потребители электроэнергии. К ним относятся электроплиты, стиральные машины, водонагреватели, кондиционеры, посудомоечные машины и духовки. Места установки розеток, выключателей, осветительных приборов и распределительных коробок отмечаются на предварительной схеме электрооборудования квартиры. Далее выполняется условное соединение проводов, а их длина на каждом участке также отмечается на схеме. После предварительных набросков, составляется чистовой вариант схемы. Она наносится на точный план помещений: электрические приборы обозначаются специальными условными знаками, а провода отмечаются разноцветными линиями, чтобы можно было отличить друг от друга силовые кабели, освещение и заземление. На схеме должно присутствовать максимальное количество размеров. Отмечаются площади комнат, расстояния от проводов до конструктивных элементов помещений, систем отопления и водоснабжения. Подробная схема позволяет не только существенно ускорить ремонт, но и выполнить расчет всех необходимых материалов и затрат. Нормы, требования и технические условияПри составлении схемы электропроводки в квартире, необходимо учитывать основные требования, предъявляемые к ее размещению. Кроме того, существую нормы и технические условия, требующие обязательного соблюдения.
Наиболее важными из них считаются следующие:
|
electric-220.ru
Схема электропроводки в квартире | elesant.ru
class=»eliadunit»>
Вступление
Здравствуй Уважаемый читатель! Схемы электропроводки в квартире являются основными документами для электрика. На основе схем электропроводки выполняются все работы по организации электропитания квартиры. Вся электрика в квартире должна выполняться в соответствии со схемами электропроводки, которые в свою очередь делаются в строго соответствии с нормативными документами.
Для электрики в квартире делается несколько различных схем электропроводки. Все они относятся к одному виду схем-электрические схемы, но различаются по типу. Каждый тип электрических схем имеет свою информационную нагрузку и, соответственно, различный внешний вид.
Типы электрических схем электропроводки в квартире
Все электрические схемы электропроводки отображают основные функциональные части проводки (розетки, светильники, автоматы защиты, УЗО и т.п.) и основные взаимосвязи между ними.
К основным типам электрических схем электропроводки в квартире относятся:
- Структурная схема;
- Функциональная схема;
- Принципиальная схема;
- Расчетная схема;
- Монтажная схема (соединений).
На диаграмме ниже я отобразил типы электрических схем с небольшими примерами.

Разберем каждый тип электрических схем в отдельности.
Структурная схема электропроводки квартиры
Структурная схема электропроводки делается самой первой. На ней в виде прямоугольников иллюстрируются взаимосвязи между распределительным щитом, электрическим вводом в квартиру и всеми планируемыми электроприборами, которые в квартире будут установлены.
Графическое построение структурной схемы должно максимально полно отобразить все электрические взаимосвязи. Связи на структурной схеме желательно отобразить в виде стрелок. НА всех элементах схемы нужно проставить их номиналы: можность, напряжение, сила тока. Все это нужно для функциональной электрической схемы квартиры.
Функциональная(принципиальная) схема электропроводки квартиры
В этой схеме электрические связи между элементами электропроводки и сами элементы иллюстрируются в виде специальных обозначений. Смотрите рисунок ниже. Здесь же представляю пример функциональной схемы электропроводки квартиры с заземлением и двумя УЗО(устройства защитного отключения)

Электромонтажная (Полная принципиальная) схема электропроводки квартиры
Это наиболее полный тип схемы электропроводки. На этой схеме обозначаются все электрические элементы (розетки, светильники и т.п.) и бытовые устройства (плита, джакузи, теплый пол, кондиционеры). Точно отображаются линии прокладки всех кабелей электропроводки. Расположение распаячных коробок, шин соединения на входах и выходах электрических цепей. Пример принципиальной схемы электропроводки смотрите ниже.

Однолинейная расчетная схема электропроводки квартиры
Очень важная схема электропроводки квартиры. Делаются расчетные схемы для электрических квартирных щитков. На ней указываются все вводные автоматы защиты, автоматы защиты для отдельных групп электропроводки. Изображаются они специальными условными обозначениями. Также на расчетной схеме обозначаются все потребители и кабели электропроводок.

Все элементы схемы нанесены с расчетными номинальными характеристиками. Для автоматов защиты указываются ток срабатывания в Амперах. Для кабелей указывается количество жил, их сечение и марка. Например: кабель ВВГнг 3х2.5,обозначает кабель с тремя медными жилами в виниловой изоляции с сечением жил 2,5 квадратных миллиметра, причем изоляция нг-негорючая. Об электрических кабелях и их маркировках читайте отдельную статью на сайте.
На основе именно расчетной схемы покупаются материалы для выполнения работ по электрике. Также по расчетной схеме электропроводка квартиры разбивается на группы.
По расчетной схеме любой электрик может собрать электрический квартирный щит и поэтому в электропроекты квартир обычно не включают следующий тип электрической схемы. Это монтажная схема или схема соединений.
Монтажная схема (схема соединений) электропроводки в квартире
Монтажная схема иллюстрирует все электрические соединения в квартире.

Делается она в виде подробной таблицы с указанием, от какого устройства и куда идет кабель, к какой клемме он подсоединяется и какие характеристики имеет. Для электропроектов квартир монтажные схемы делаются редко, В основном схемы соединений делаются для промышленных предприятий с большими распределительными щитами, а также для главного распределительного щита (ГРЩ) жилых домов.
Нормативные ссылки
- ГОСТ 2.701,Виды и типы схем
- ПУЭ (Правила Устройства Электроустановок) изд.7
- ГОСТ 2.702-75,Правила выполнения электрических схем
©Elesant.ru
Другие схемы электропроводки и электропроекты
мая 2012
июня 2012
октября 2012
ноября 2012
class=»eliadunit»>
elesant.ru
Как правильно составить схему электропроводки
Содержание статьи:
Все работы, которые так или иначе связаны с электричеством в доме, потребуют от вас грамотного и серьезного подхода, поэтому схема электропроводки в квартире или частном доме обязана быть отлично продумана, а главное правильно и качественно изготовлена. Как раз со схемы электрики и ее монтажа будет начинаться ремонт в новом жилье или капитальный ремонт в старом. Последовательность действий по монтажу проводки в доме будет следующая. Во-первых, прокладывается по стенам проводка, которае в последующем будет закрыта штукатуркой и обоями. Под этой отделкой вся электропроводка пролежит много лет и не побеспокоит вас. Именно для этого до начала монтажа нужно очень внимательно просчитать весь план электропроводки квартиры.

Схемы электропроводки – с чего начинать?
Чаще всего, когда подходит очередь прокладки электропроводки в доме или квартире, люди не представляют себе конечный результат. А схема проводки должна представляться в красках. Все потому, что от правильности схемы напрямую будет зависеть общая функциональность, а также правильность и логичность расположения выключателей, розеток, приборов освещения и т.п. Схема электропроводки дома или квартире всегда будет начинаться с одного – продумывания плана всей электрики. Поясним почему. Предположим, что вы выполнили ремонт без обдумывания конечного результата. Закончили весь ремонт, поставили мебель и бытовую технику и … Можете получить пачку проблем.
Розетки и выключатели могут оказаться закрытыми диваном или шкафом, а так где она нужна ее нет и наоборот. И в подобных случаях вы начнете с удовольствием разматывать удлинители по всей квартире к нужным электроприемникам. Естественно, что вы не захотите подобной новой электропроводки в квартире. Ошибки в квартирах еще сравнительно терпимы. А вот если схема проводки дома выполнена неправильно в частном доме, то это обещает более серьезные проблемы. Это потому, что квартиры обычно подвергаются капитальному ремонту с заменой проводки раз лет в 20-25. А вот в частных домах это все выполняется либо намного реже, либо вообще никогда не делается. Предположите, что ошибка допущена в несколько этажном доме, то проблемы покажутся еще веселее.
Для того, чтобы избежать всех подобных проблем нужно просто все спокойно продумать и определиться с тем, как поставить в доме бытовую технику и мебель. Также обязательно стоит отметить, что в ближайших планах вы будете покупать и будет зависеть от электричества. Все эти вопросы лучше всего обсудить с семьей, т.к у каждого будет свое видение обстановки, что не будет лишним.
Статьи по теме:
– Как подключить розетку с заземлением
Схема монтажа электропроводки – силовая часть
Итак, вы все спокойно обдумали. Теперь нужно начинать излагать все появившиеся планы и идеи на бумаге. Рисуйте план вашего жилища. Для примера будем разбирать стандартную однокомнатную квартиру, но все точно также и для частного дома. Для того, чтобы выполнить монтажную схему электропроводки квартиры потребуется лист бумаги, ручка, линейка, цветные фломастеры или карандаши.
На схеме нужно указать месторасположение дверных проемов и стен. Точных размеров не нужно, требуется выполнить только общее положение. Если вы еще не узнали, как правильно установить межкомнатную дверь, то советуем обратиться к одноименной статье.
По примеру должна получиться следующая картина.

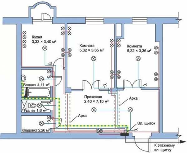
Для полного представления и простоты пронумеруйте и подпишите все помещения:
- №1 – зал;
- №2 – кухня;
- №3 – ванная комната;
- №4 – прихожая.

После этого нужно нанести на схему электрики места, в который будет находиться бытовая техника и мебель. Все предметы нужно пронумеровать, обозначить и выделить цветом потребителей электроэнергии.

Именно для потребителей электроэнергии, выделенных красным цветом, будут нужны розетки. Теперь необходимо упростить вашу схему, т.е. убираем все предметы, а в тех местах, где будет находиться электроника нанесем на план электропроводки обозначения розеток. Должно получиться примерно следующее.

Не лишним будет нанести используемые в схеме условные обозначения во избежание путаницы.

Конкретные размеры и местоположение розеток нужно будет указывать на схеме после того, как вы определитесь с точными местами нахождения электроники и мебели.
Схема электрики в квартире – осветительная часть
В рассматриваемом примере все осветительные приборы будут находиться по центру помещения. Будем начинать с первой комнаты – зала. Координаты нахождения светильников, если знаете точные размеры помещения, можно указывать в первую очередь. В нашем случае точных размеров у нас нет, поэтому все нужные замеры проведем в процессе первого этапа монтажа, т.е разметки. С определением центра, надеемся, проблем быть не должно. Но на всякий случай скажем, что для начала меряете ширину помещения, а полученное измерение разделяйте пополам.

То же самое нужно делать и с длиной помещения, т.е. меряете и делите вдвое. Таким образом вы получите координаты середины помещения. По этим полученным координатам нужно обозначить центр помещения и на схеме обозначаете крестиком.

Точно таким же способом обозначаете середины всех комнат.

Прихожая, которая является Г-образной по форме, требуется разделить на 2 части и тоже разметить.
Если поменять нанесенные крестики на условные обозначения приборов освещения, то получится подобная схема электропроводки.

Для завершения схемы электропроводки дома своими руками требуется нанести выключатели. Для этого необходимо определиться с нахождением межкомнатных дверей. Кстати, посмотрите, как самостоятельно установить межкомнатную дверь, полезная статья. Здесь же нужно понять в какую сторону дверь будет открываться, т.е. вовнутрь или наружу, а также вправо или влево. Это нужно сделать для того, чтобы установленный выключатель не оказался за какой-нибудь дверью.

Следующим этапом будет нанесение на схему электропроводки выключателей. Обычно они располагаются внутри комнат таким образом, чтобы входя в комнату и открыв дверь можно было бы без проблем включить свет, а уходя – выключить. Исключением будут помещения, имеющие повышенную влажность – санузлы и ванные комнаты. Это связано с тем, что постоянное попадание влаги быстро будет выводить из строя выключатели, если, конечно же, не использовать специальные приборы с повышенной защитой.
Нарисуйте выключатели на своей схеме, применяя условные обозначения. До того, как начинать монтаж электропроводки на схеме необходимо нанести точные размеры до выключателей – отступ от дверей, а также высоту от пола.

В итоге вы составите две схемы электропроводки – схему розеток и схему выключателей и светильников. Первый этап окончен. Теперь вы имеете основную часть электрической схемы.
Схема прокладки проводов
Сначала вам необходимо продумать и просчитать в доме весь маршрут прокладки проводов. Для этого необходимо провести осмотр в помещении, в котором планируются работы. Необходимо определиться также и отделочными работами, которые будут проведены. А именно нужно знать: какие будут потолки, будет ли выполняться штукатурка и ее толщина, где находятся несущие стены, нужно будет ли штробить стены. Рассмотрим все это на примере.
К примеру, вы планируете выполнить натяжные потолки. В плане электропроводки этот вариант просто великолепный. В этом случае все работы по прокладке электропроводки можно выполнять самостоятельно, а также сэкономить много времени и сил, а также материалов. Это происходит за счет того, что можно использовать комбинированный монтаж электропроводки. То есть монтаж кабелей осуществляется на черновом потолке в гофрированных негорючих трубах, а спуски к выключателям и розеткам осуществляются в стенах – в штробах.
У подобного способа монтажа электропроводки имеются следующие преимущества.
В случае необходимости замены электропроводки все работы производятся без обновления штукатурного слоя, а также не требуется выполнения тяжелой работы по обустройству штроб. А ведь именно подготовка каналов для прокладки кабелей занимает основную часть рабочего времени. Также не нужно протягивать их через каналы потолочных перекрытий. Это тоже позволяет сэкономить ваши силы, т.к. каналы не всегда являются чистыми. К тому же здорово снижается расход проводов. Это связано с тем, что во время прокладки по стенам нужно обходить различные препятствия, а если будете прокладывать по потолку, то прокладка электропроводки осуществляется по самому короткому пути.
Если же у вас прокладка электропроводки будет осуществляться стандартным способом по стенам, то нужно обратить внимание на следующие моменты.
- Рекомендуем обходить бетонные перекрытия, которые находятся над дверями и окнами. Это объясняется тем, что делать штробы в них очень сложно, а второй причиной будут проблемы во время установки карнизов или гардин для навешивания штор.
- Нужно правильно найти каналы в плитах межэтажных перекрытий, т.к. в них нужно будет прокладывать проводку для светильников.
- Точно рассчитать нахождение распределительных коробок. Если это сделать правильно, то можно также существенно снизить расход материала во время монтажа электропроводки.
- Если ваш дом монолитно-бетонный, то нужно составлять схему выключателей и розеток таким образом, чтобы они не попадали на основные несущие конструкции, т.к. нарушать их целостность крайне нежелательно.
После учета вышеописанных нюансов можно приступать к составлению схемы прокладки провода. Для этого нужно использовать схемы, которые получились на первом этапе подготовки. Схемы электропроводки должны быть наложены друг на друга и будет получена общая картина.

Начинаем с первой комнаты в доме. Тут будут располагаться обычные потолки под проведение покраски. Поэтому здесь монтаж будет проиводиться по стенам, а для люстры прокладываться в каналах потолочной плиты перекрытия. Также в этой комнате имеется две двойные розетки, выключатель и люстра. Провод следует протягивать от самого дальнего угла, т.к. там располагаются первая в цепи двойная розетка. Остановиться нужно у выхода из помещения, т.к. там будет находиться распределительная коробка.

Выполнять розетки шлейфом не рекомендуется, т.к. это намного будет сокращать мощность последней в цепи розетки. Надежнее и правильнее будет выполнить все соединения в распредкоробке. Поэтому нужно вести провод напрямую от каждой розетки к коробке. Нарисуйте маршрут кабелей от второй двойной розетки.

После этого зарисуйте провод от люстры до распределительной коробки.

Далее от выключателя до коробки.

Когда все кабели будут собраны в одном месте необходимо обозначить место для самой распределительной коробки.

Точно также нужно обозначить маршруты прокладки проводки в других комнатах. Электропроводка на кухне – тут можно применять каналы в плитах перекрытия для уменьшения пути провода от одной из розеток. Пропуская их через эти каналы, вы экономите и материал и свое время.

Делаете схему проводки в ванной комнате.

Схема в прихожей. В этом помещении запланирован монтаж подвесного потолка из пластика, а поэтому возможно электропроводку прокидывать по потолку в гофрированных трубках.

После вышеописанных манипуляций обозначайте место для нахождения силового щита. Как правило, он находится рядом со входом в квартиру.

Далее следует соединять силовой щит с распределительными коробками. От каждой коробки нужно прокидывать по 2 провода – один на освещение, а второй на розетки.
Начинаем. От зала до щитка.

От кухни до щитка.

От ванной комнаты до силового щитка.

И в завершение от прихожей до щита.

Вот и составлена схема электропроводки квартиры или частного дома, а далее можно без оглядки воплощать ее в жизнь.
Следующим этапом для монтажа электропроводки в доме будет расчет сечения провода. Подобным расчетом крайне нежелательно пренебрегать, т.к. каждое оборудование обладает своей потребляемой мощностью, которую питающий провод должен выдерживать. Ну, а уже после вам обязательно предстоит разобраться, как подключить розетку с заземлением.
stroysoveti.ru
проводка в частном доме своими руками
Каждый хозяин частной недвижимости, будь то дом, квартира или дача обязательно столкнется с необходимостью полной замены, частичного ремонта или монтажа «с нуля под ключ» электрической проводки в своем владении. Естественно, в любой из этих ситуаций человеку со средним достатком хочется максимально сэкономить, для чего он готов выполнить часть или всю работу собственными руками. Но следует знать, что без базовых знаний в области проектирования и монтажа электропроводки браться за такую работу не следует. Электрика требует профессионального подхода, в противном случае об экономии следует забыть, ведь скупой платит дважды!

Выполнить все работы по составлению схемы проводки и монтажу электрической разводки в квартире, частном доме или на даче собственными руками можно, но только в том случае, если хозяин готов разобраться в этом вопросе, изучить нормативные документы и строго следовать инструкциям по проведению работ. Если вы не готовы к этому, то лучше обратиться к специалистам. Для тех кто готов создать в собственном владении электропроводку своими силами и предназначена эта статья. В ней мы рассмотрим первый этап работ, а именно: проектирование электрической проводки в частном доме, квартире или на даче! Итак, приступаем!
Зачем нужен план внутренней электропроводки
Детальный план или схема электропроводки — это полный чертеж, на котором изображены все элементы системы внутреннего электроснабжения жилого или другого объекта: разводка проводов или кабелей, распределительные коробки, защитные устройства, приборы контроля, выключатели, розетки и если необходимо контур заземления. Для каждого объекта, будь то квартира, дача или частный дом, разрабатывается собственный план, если он построен не по типовому проекту. Но в любом случае схема электропроводки необходима. Ее наличие дает следующие преимущества при выполнении монтажных работ.
- Имея в своем распоряжении подробный план электрической разводки, можно заблаговременно составить список необходимых для выполнения работ по монтажу электросети комплектующих, оборудования и материалов. Это позволит без спешки подобрать и закупить продукцию по оптимальным ценам, что в итоге приведет к существенной экономии.

- Детальный план позволит реализовать оптимальное распределение мощностей сети. Чертеж наглядно покажет, где находятся узлы с наибольшей мощностью потребления электроэнергии, что позволит спланировать разводку так, чтобы исключить возможность перегрева проводов из-за излишней нагрузки. Такой подход обеспечит высокую пожарную безопасность сети в целом.
К тому же наличие предварительно разработанной схемы позволит четко спланировать монтажные работы и разбить их на этапы, что не даст забыть смонтировать тот или иной элемент системы.
План внутренней электрической сети в частном доме
Прежде чем составлять схему, где будет указано месторасположение кабелей и проводов, необходимо составить детальный план размещения бытовой техники, приборов освещения и другого электрооборудования как в самом доме, так и на территории домовладения. Принципиальная схема электропроводки в частном доме разрабатывается основываясь именно на этих данных. Допустим, если в жилых комнатах достаточно нескольких розеток для подключения маломощной бытовой техники, то в кухню и ванную комнату необходимо заводить несколько отдельных линий для обеспечения электричеством мощных стиральных машин, микроволновых печей и так далее.

На основании этого плана разрабатывается принципиальная схема разводки электропроводки. Она считается основополагающим документом для проведения монтажных работ и закупки всех необходимых комплектующих и материалов. Схема дает возможность точно рассчитать длину необходимого кабеля и проводов, их сечение, количество разветкоробок, выключателей, розеток и других элементов электропроводки. Она не позволит запутаться при выполнении работ по монтажу и ошибиться в выборе комплектующих изделий по техническим характеристикам. Поэтапный план разработки схемы электропроводки в частном доме приведен ниже.
- На первом этапе необходимо определиться с типом электрической проводки. Существует всего два варианта: скрытая или наружная. Первый вид самый распространенный. В этом случае провода и кабели укладывают в специальные штробы, прорезанные в стенах, полах или потолке, после чего они замуровываются цементным раствором или другими строительными материалами. Наружная разводка, весьма популярная в далеком прошлом, сейчас используется в тех случаях, когда не рекомендуется прокладывать каналы в несущих конструкциях дома, а именно в деревянных строениях из бруса, оцилиндрованного бревна и так далее.

- Далее следует разделить всю электропроводку по группам потребления. Вся сеть делится на следующие линии: для освещения, питания розеток, силовую, уличную и для хозпостроек. Каждая из линий прорисовывается на отдельном листе с указанием размеров помещений, толщины перегородок и стен и так далее. В заключительной фазе этого этапа, по подготовленным данным, рисуется общий план электропроводки частного дома со всеми элементами сети. Производится расчет необходимого сечения кабелей, количества комплектующих и материалов, необходимых для монтажа электропроводки в целом.
Разрабатывая принципиальную схему электроразводки в частном доме, следует знать, что современные СНиП обязывают исполнителя планировать проводку раздельно по комнатам, с разделение линий розеток и осветительных приборов. Это связано с требованиями безопасной эксплуатации электрических сетей. К тому же по комнатное разделение внутренней проводки более удобно в эксплуатации. При проведении ремонтных работ нет необходимости обесточивать весь дом, достаточно отключить от сети одну комнату.
Разделение внутренней сети электроснабжения на линии по мощности и группам потребления позволяет использовать электрооборудование и кабельную продукцию с соответствующими техническими характеристикам. Например, для линии освещения можно применять провод с сечением 1.5 мм² и автоматический выключатель на 16 А. Этого достаточно для нормального функционирования нескольких светильников. А вот для подключения розеток необходимо использовать кабель с сечением 25 мм², соответственно и автомат большей мощности на 25 А. Все это позволяет оптимизировать технические характеристики всей внутренней сети и сократить затраты на приобретение материалов и оборудования.
Важно! Сумма мощностей электроприборов, подключенных к одной линии, не должна быть выше 4.5 кВт — это оптимальный показатель. К примеру, если к одной цепи на кухне подключены бытовые приборы общей мощностью 4.2 кВт, а вы решили выполнить монтаж бойлера и электрической духовки общей мощностью 3 кВт, то к этому оборудованию необходимо подвести отдельную линию.

Все линии проводов и кабелей подходят к электрическому распределительному щиту. Для каждой из них устанавливается автоматический выключатель соответствующей мощности и если необходимо УЗО (устройство защитного отключения). Электрощит является неотъемлемой частью всей системы внутренней проводки и его необходимо включать в принципиальную схему электроразводки в частном доме, квартире или на даче. Для частного дома, возможно, потребуется включить в схему электропроводки стабилизатор напряжения, так как параметры электрического тока, очень часто бывают нестабильными.
Внимание! Стабилизаторы напряжения защитят вашу бытовую технику от перегорания и нестабильной работы. Они способны оптимизировать параметры электрического тока, главное правильно рассчитать мощность этого устройства, чтобы ее хватало при одновременном включение всех бытовых электроприборов и освещения.
Правила проектирования электроразводки
Следует сразу сказать, что свод правил, норм и требований к проектированию электрической проводки в частном доме, квартире или на даче опубликован в специальных документах и ГОCТАХ. Но в большинстве случаев нет необходимости пользоваться такой литературой, особенно при самостоятельном составлении плана разводки проводов. Достаточно выполнять самые необходимые нормы, перечень которых представлен ниже.
- Все выключатели на принципиальной схеме должны запитываться от верхней линии проводов, а розетки от нижней. Розетки необходимо располагать не ниже 30 см от уровня пола, при этом к ним должен быть обеспечен свободный доступ. Выключатели должны быть расположены у входа в помещение, желательно в месте, где он не будет перекрыт открытой дверью или другими интерьерными элементами. Согласно нормам розетки запрещено монтировать в ванных комнатах и туалетах, без включения в принципиальную схему электроразводки специальных защитных устройств по току или понижающих трансформаторов.

- Все кабели о провода на принципиальной схеме необходимо разводить в горизонтальных и вертикальных направлениях, при этом угол поворота линий должен быть прямым в 90 градусов. Электропроводка не должна иметь никаких отводов по диагонали хотя такой монтаж позволяет экономить на материалах, но согласно нормам это недопустимо. На монтажной схеме скрытая проводка наносится с привязкой к стенам, полу и потолку, то есть указывается расстояние от нее до этих конструктивных элементов дома. План расположения скрытой проводки необходим при проведении различных ремонтных работ.
- Кабель или провода должны быть расположены на определенном расстоянии от конструктивных элементов дома и коммуникации. К примеру, для горизонтальных линий разводки это расстояние до потолка должно составлять более 15 см, от пола более 20 см, а между газовой трубой и кабелем оно должно быть не менее 40 см. Вертикальные линии проводки должны быть расположены не ближе 10 см от углов, дверных и оконных проемов. Между параллельно проложенными кабелями и проводами расстояние должно быть не менее 3 см и их необходимо укладывать в защитные короба или гофру, металлическую или пластиковую.

- Не допускается закладывать в план электроразводки использование проводов и кабелей из разных металлов. Если без этого не обойтись, то соединять проводники из разных металлов необходимо через специальную муфту, в противном случае они быстро окисляться и выйдут из строя. Для соединения линий или монтажа отвода от них, на принципиальной схеме электропроводки нужно обозначить места расположения специальных разветвляющих коробок, в которых осуществляется соединение проводников на специальных монтажных планках. Скрутку использовать не рекомендуется, так как это ненадежное соединение.
Схема электрической разводки в квартире

Проектирование электропроводки в квартире практически ничем не отличается от тех же работ, выполняемых для частного дома. Схема проводки в квартире разрабатывается с учетом одних и тех же норм и правил. Различие заключается лишь в том, что в большинстве современных квартир уже смонтирован электрощиток на площадке в подъезде. Он оснащен прибором учета электроэнергии и необходимыми модульными устройствами: первичным автоматом и автоматическими выключателями по фазам. Внутренняя электроразводка также присутствует, но в некоторых случая ее необходимо менять или выполнять монтаж с нуля.
В старых многоэтажных домах такие работы выполняются в случае несоответствия проводки современным требованиям, а в новых застройщики часто продают квартиры без внутренней сети, только с подводкой электроэнергии к электрощиту на площадке этажа. Вот во всех этих случаях и необходимо составлять принципиальную схему электрической разводки в квартире, для выполнения последующего монтажа. В верхней части стать даны рекомендации по разработке плана проводки в частном доме. Они полностью корректны и при проведении таких работ в квартире.
Схема электропроводки в дачном домике
Проектирование электропроводки в дачных домиках также подчинено общим правилам. Но так как эти объекты недвижимости не предназначены для постоянного проживания, разработка принципиальной схемы внутренней электроразводки имеет свои нюансы и заключены они в следующем.

- Дачные домики находятся, как правило, за городской чертой. Линии электропередач в такой местности имеют свои особенности. В основном они введены в эксплуатацию несколько десятилетий тому назад и не рассчитаны на современный уровень нагрузки. В результате этого случаются перебои в подачи электроэнергии, резкое повышение или понижение напряжения сети. Исключить негативные последствия от возникновения таких факторов можно включением в схему проводки стабилизаторов напряжения и надежных быстродействующих автоматических выключателей.
- Другая особенность дачных домов, которую нужно учитывать при разработке плана электропроводки, это временное проживание владельцев. В большинстве случаев дачи используются в летний период, а на зиму закрываются. В это время происходит сильное окисление проводов и контактов, что приводит к выходу из строя электропроводки. Поэтому в дачных домах рекомендуется проектировать открытую электропроводку, так как ее проще отремонтировать при появлении неисправностей.

Во всем остальном проект электрической разводки для дачи, ничем не отличается от такой же схемы для квартиры или частного дома, только он намного проще, за счет небольшого размера строения и малого количества бытовой техники.
Заключение
Разработка проекта электропроводки в квартире, доме или на даче задача довольно трудная, но вполне решаемая. Необходимо просто досконально изучить нормативные документы, иметь элементарные знания электротехники и опыт монтажных работ. Но если вы неуверенны в своих силах, лучше пригласить опытного электрика!
Видео по теме
profazu.ru





