Π‘Ρ Π΅ΠΌΠ° ΡΠ°Π·Π²ΠΎΠ΄ΠΊΠΈ ΡΠ»Π΅ΠΊΡΡΠΎΠΏΡΠΎΠ²ΠΎΠ΄ΠΊΠΈ Π² ΠΊΠ²Π°ΡΡΠΈΡΠ΅ ΠΏΡΠΈΠΌΠ΅ΡΡ β ΡΡ Π΅ΠΌΠ° ΠΈ ΠΌΠΎΠ½ΡΠ°ΠΆ ΡΠ²ΠΎΠΈΠΌΠΈ ΡΡΠΊΠ°ΠΌΠΈ
Π‘Ρ Π΅ΠΌΠ° ΡΠ°Π·Π²ΠΎΠ΄ΠΊΠΈ ΡΠ»Π΅ΠΊΡΡΠΎΠΏΡΠΎΠ²ΠΎΠ΄ΠΊΠΈ Π² ΠΊΠ²Π°ΡΡΠΈΡΠ΅ ΠΏΡΠΈΠΌΠ΅ΡΡ
ΠΠ»Π°Π²Π½Π°Ρ Β» ΠΡΠΎΠ²ΠΎΠ΄ΠΊΠ° Β» Π ΠΊΠ²Π°ΡΡΠΈΡΠ΅ Β» Π‘ΠΎΡΡΠ°Π²Π»ΡΠ΅ΠΌ ΠΈ Π²ΡΠ±ΠΈΡΠ°Π΅ΠΌ ΠΏΡΠ°Π²ΠΈΠ»ΡΠ½ΡΠ΅ ΡΡ Π΅ΠΌΡ ΡΠ°Π·Π²ΠΎΠ΄ΠΊΠΈ ΡΠ»Π΅ΠΊΡΡΠΎΠΏΡΠΎΠ²ΠΎΠ΄ΠΊΠΈ Π² ΠΊΠ²Π°ΡΡΠΈΡΠ΅
Π‘ΠΎΡΡΠ°Π²Π»ΡΠ΅ΠΌ ΠΈ Π²ΡΠ±ΠΈΡΠ°Π΅ΠΌ ΠΏΡΠ°Π²ΠΈΠ»ΡΠ½ΡΠ΅ ΡΡ Π΅ΠΌΡ ΡΠ°Π·Π²ΠΎΠ΄ΠΊΠΈ ΡΠ»Π΅ΠΊΡΡΠΎΠΏΡΠΎΠ²ΠΎΠ΄ΠΊΠΈ Π² ΠΊΠ²Π°ΡΡΠΈΡΠ΅
Π‘ΠΎΠ²ΡΠ΅ΠΌΠ΅Π½Π½Π°Ρ ΠΊΠ²Π°ΡΡΠΈΡΠ° ΠΎΡΠ½Π°ΡΠ°Π΅ΡΡΡ Π±ΠΎΠ»ΡΡΠΈΠΌ ΠΊΠΎΠ»ΠΈΡΠ΅ΡΡΠ²ΠΎΠΌ ΡΠ°Π·Π½ΠΎΠΎΠ±ΡΠ°Π·Π½ΠΎΠΉ Π±ΡΡΠΎΠ²ΠΎΠΉ ΡΠ΅Ρ Π½ΠΈΠΊΠΈ. ΠΠΈΠΊΡΠΎΠ²ΠΎΠ»Π½ΠΎΠ²ΡΠ΅ ΠΏΠ΅ΡΠΈ, ΡΠ»Π΅ΠΊΡΡΠΈΡΠ΅ΡΠΊΠΈΠ΅ Π²ΠΎΠ΄ΠΎΠ½Π°Π³ΡΠ΅Π²Π°ΡΠ΅Π»ΠΈ, Ρ ΠΎΠ»ΠΎΠ΄ΠΈΠ»ΡΠ½ΠΈΠΊΠΈ, ΠΊΠ°ΠΌΠΈΠ½Ρ, ΠΊΠΎΠ½Π΄ΠΈΡΠΈΠΎΠ½Π΅ΡΡ, ΡΠ»Π΅ΠΊΡΡΠΎΠΏΠ»ΠΈΡΡ β Π²ΡΠ΅ ΡΡΠΈ ΠΏΡΠΈΠ±ΠΎΡΡ ΡΠΎΠ·Π΄Π°ΡΡ ΡΠ΅ΡΡΠ΅Π·Π½ΡΡ Π½Π°Π³ΡΡΠ·ΠΊΡ Π½Π° ΡΠ»Π΅ΠΊΡΡΠΎΡΠ΅ΡΡ.
Π Π΅ΡΠ»ΠΈ Π΄ΠΎΠΌ, Π² ΠΊΠΎΡΠΎΡΠΎΠΌ Π½Π°Ρ ΠΎΠ΄ΠΈΡΡΡ Π²Π°ΡΠ° ΠΊΠ²Π°ΡΡΠΈΡΠ°, Π±ΡΠ» ΠΏΠΎΡΡΡΠΎΠ΅Π½ Π½Π΅ΡΠΊΠΎΠ»ΡΠΊΠΎ Π΄Π΅ΡΡΡΠΈΠ»Π΅ΡΠΈΠΉ Π½Π°Π·Π°Π΄, ΠΊΠΎΠ³Π΄Π° Π½Π°Π±ΠΎΡ Π΄ΠΎΠΌΠ°ΡΠ½Π΅ΠΉ ΡΠ΅Ρ Π½ΠΈΠΊΠΈ ΠΎΠ³ΡΠ°Π½ΠΈΡΠΈΠ²Π°Π»ΡΡ ΡΠ΅Π»Π΅Π²ΠΈΠ·ΠΎΡΠΎΠΌ, Ρ ΠΎΠ»ΠΎΠ΄ΠΈΠ»ΡΠ½ΠΈΠΊΠΎΠΌ ΠΈ ΠΈΠ½ΠΎΠ³Π΄Π° ΠΏΡΠ»Π΅ΡΠΎΡΠΎΠΌ, ΠΈΠΌΠ΅ΡΡΠΈΠ΅ΡΡ ΠΏΡΠΎΠ²ΠΎΠ΄Π° ΠΌΠΎΠ³ΡΡ ΡΠ°ΠΊΡΡ Π½Π°Π³ΡΡΠ·ΠΊΡ ΠΏΠΎΠΏΡΠΎΡΡΡ Π½Π΅ Π²ΡΠ΄Π΅ΡΠΆΠ°ΡΡ. Π§ΡΠΎΠ±Ρ ΠΈΠ·Π±Π΅ΠΆΠ°ΡΡ ΡΠ²ΡΠ·Π°Π½Π½ΡΡ Ρ ΡΡΠΈΠΌ ΠΏΡΠΎΠ±Π»Π΅ΠΌ, Π½Π΅ΠΎΠ±Ρ ΠΎΠ΄ΠΈΠΌΠΎ ΡΠ²ΠΎΠ΅Π²ΡΠ΅ΠΌΠ΅Π½Π½ΠΎ Π²ΡΠΏΠΎΠ»Π½ΠΈΡΡ Π·Π°ΠΌΠ΅Π½Ρ ΡΠ»Π΅ΠΊΡΡΠΎΠΏΡΠΎΠ²ΠΎΠ΄ΠΊΠΈ ΠΊΠ²Π°ΡΡΠΈΡΠ΅.
Π‘ Π²ΡΠΏΠΎΠ»Π½Π΅Π½ΠΈΠ΅ΠΌ Π²ΡΠ΅Ρ ΡΠΎΠΏΡΡΡΡΠ²ΡΡΡΠΈΡ ΠΌΠ΅ΡΠΎΠΏΡΠΈΡΡΠΈΠΉ ΠΌΠΎΠΆΠ½ΠΎ ΡΠΏΡΠ°Π²ΠΈΡΡΡΡ ΡΠΎΠ±ΡΡΠ²Π΅Π½Π½ΡΠΌΠΈ ΡΠΈΠ»Π°ΠΌΠΈ. ΠΡΠΆΠ½ΠΎ Π»ΠΈΡΡ ΠΏΠΎΠ΄ΡΠΎΠ±Π½ΠΎ ΠΈΠ·ΡΡΠΈΡΡ ΠΎΡΠΎΠ±Π΅Π½Π½ΠΎΡΡΠΈ ΡΡΡΠ΅ΡΡΠ²ΡΡΡΠΈΡ ΡΡ Π΅ΠΌ ΡΠ». ΠΏΡΠΎΠ²ΠΎΠ΄ΠΊΠΈ Π² ΠΊΠ²Π°ΡΡΠΈΡΠ΅, ΡΠ°Π·ΠΎΠ±ΡΠ°ΡΡΡΡ Π² ΠΏΠΎΡΡΠ΄ΠΊΠ΅ ΠΏΡΠΎΠ²Π΅Π΄Π΅Π½ΠΈΡ ΡΠ°Π±ΠΎΡΡ ΠΈ ΡΠ΄Π΅Π»Π°ΡΡ Π²ΡΠ΅ Ρ ΡΠΎΠ±Π»ΡΠ΄Π΅Π½ΠΈΠ΅ΠΌ ΡΡΠ΅Π±ΠΎΠ²Π°Π½ΠΈΠΉ ΡΠ΅Ρ Π½ΠΈΠΊΠΈ Π±Π΅Π·ΠΎΠΏΠ°ΡΠ½ΠΎΡΡΠΈ.
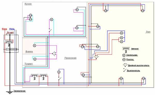
Π’ΠΈΠΏΠΎΠ²ΡΠ΅ ΡΡ Π΅ΠΌΡ ΡΠ»Π΅ΠΊΡΡΠΎΠΏΡΠΎΠ²ΠΎΠ΄ΠΊΠΈ Π² ΠΊΠ²Π°ΡΡΠΈΡΠ΅
Π‘ΡΡΠ΅ΡΡΠ²ΡΠ΅Ρ Π½Π΅ΡΠΊΠΎΠ»ΡΠΊΠΎ ΡΡ Π΅ΠΌ ΡΠ°Π·Π²ΠΎΠ΄ΠΊΠΈ ΠΏΡΠΎΠ²ΠΎΠ΄ΠΊΠΈ Π² ΠΊΠ²Π°ΡΡΠΈΡΠ΅. ΠΠ°ΠΆΠ΄Π°Ρ ΠΈΠ· Π½ΠΈΡ ΡΠΎΠ·Π΄Π°Π΅ΡΡΡ Π΄Π»Ρ Π²ΡΠΏΠΎΠ»Π½Π΅Π½ΠΈΡ ΡΡΠ΄Π° Π·Π°Π΄Π°Ρ.

Π‘ΡΡΡΠΊΡΡΡΠ½Π°Ρ
Π’Π°ΠΊΠ°Ρ ΡΡ Π΅ΠΌΠ° ΡΠ»Π΅ΠΊΡΡΠΈΡΠ΅ΡΠΊΠΎΠΉ ΠΏΡΠΎΠ²ΠΎΠ΄ΠΊΠΈ Π² ΠΊΠ²Π°ΡΡΠΈΡΠ΅ ΡΠΎΠ·Π΄Π°Π΅ΡΡΡ Π² ΠΏΠ΅ΡΠ²ΡΡ ΠΎΡΠ΅ΡΠ΅Π΄Ρ. ΠΠ° ΡΡΠΎΠΌ ΡΠ΅ΡΡΠ΅ΠΆΠ΅ ΡΡ Π΅ΠΌΠ°ΡΠΈΡΠ΅ΡΠΊΠΈ ΠΎΡΠΎΠ±ΡΠ°ΠΆΠ°Π΅ΡΡΡ Π²Π·Π°ΠΈΠΌΠΎΡΠ²ΡΠ·Ρ ΠΌΠ΅ΠΆΠ΄Ρ ΡΠΈΡΠΊΠΎΠΌ, Π²Π²ΠΎΠ΄ΠΎΠΌ Π² ΠΊΠ²Π°ΡΡΠΈΡΡ ΠΈ Π·Π°ΠΏΠ»Π°Π½ΠΈΡΠΎΠ²Π°Π½Π½ΡΠΌΠΈ ΠΊ ΡΡΡΠ°Π½ΠΎΠ²ΠΊΠ΅ ΡΠ»Π΅ΠΊΡΡΠΎΠΏΡΠΈΠ±ΠΎΡΠ°ΠΌΠΈ.
ΠΡΠ΅ ΡΠ»Π΅ΠΊΡΡΠΈΡΠ΅ΡΠΊΠΈΠ΅ Π²Π·Π°ΠΈΠΌΠΎΡΠ²ΡΠ·ΠΈ Π΄ΠΎΠ»ΠΆΠ½Ρ Π±ΡΡΡ ΠΎΡΠΎΠ±ΡΠ°ΠΆΠ΅Π½Ρ ΠΌΠ°ΠΊΡΠΈΠΌΠ°Π»ΡΠ½ΠΎ ΠΏΠΎΠ»Π½ΠΎ. ΠΠ»Ρ ΠΎΡΠΎΠ±ΡΠ°ΠΆΠ΅Π½ΠΈΡ ΡΠ²ΡΠ·Π΅ΠΉ Π½Π° ΡΡΡΡΠΊΡΡΡΠ½ΠΎΠΉ ΡΡ Π΅ΠΌΠ΅ ΠΎΠ±ΡΡΠ½ΠΎ ΠΈΡΠΏΠΎΠ»ΡΠ·ΡΡΡΡΡ ΡΡΡΠ΅Π»ΠΊΠΈ.
ΠΠ° ΠΊΠ°ΠΆΠ΄ΠΎΠΌ ΡΠ»Π΅ΠΌΠ΅Π½ΡΠ΅ ΡΡ Π΅ΠΌΡ ΡΠΊΠ°Π·ΡΠ²Π°Π΅ΡΡΡ Π΅Π³ΠΎ Π½ΠΎΠΌΠΈΠ½Π°Π»: Π½Π°ΠΏΡΡΠΆΠ΅Π½ΠΈΠ΅. ΠΌΠΎΡΠ½ΠΎΡΡΡ, Π° ΡΠ°ΠΊΠΆΠ΅ ΡΠΈΠ»Π° ΡΠΎΠΊΠ°. ΠΡΠ΅ ΡΡΠΈ ΠΌΠΎΠΌΠ΅Π½ΡΡ Π½Π΅ΠΎΠ±Ρ ΠΎΠ΄ΠΈΠΌΠΎ ΡΠΊΠ°Π·Π°ΡΡ Π΄Π»Ρ ΡΡΠΏΠ΅ΡΠ½ΠΎΠ³ΠΎ ΡΠΎΡΡΠ°Π²Π»Π΅Π½ΠΈΡ ΡΡΠ½ΠΊΡΠΈΠΎΠ½Π°Π»ΡΠ½ΠΎΠΉ ΡΡ Π΅ΠΌΡ ΠΏΡΠΎΠΊΠ»Π°Π΄ΠΊΠΈ ΡΠ»Π΅ΠΊΡΡΠΎΠΏΡΠΎΠ²ΠΎΠ΄ΠΊΠΈ Π² ΠΊΠ²Π°ΡΡΠΈΡΠ΅.
Π€ΡΠ½ΠΊΡΠΈΠΎΠ½Π°Π»ΡΠ½Π°Ρ
ΠΠ° ΡΡΠΎΠΌ ΡΠ΅ΡΡΠ΅ΠΆΠ΅ ΠΏΡΠΈΠ²ΠΎΠ΄ΡΡΡΡ ΡΠ»Π΅ΠΌΠ΅Π½ΡΡ ΡΠ»Π΅ΠΊΡΡΠΎΠΏΡΠΎΠ²ΠΎΠ΄ΠΊΠΈ ΠΈ ΠΈΠ»Π»ΡΡΡΡΠΈΡΡΡΡΡΡ ΡΠ»Π΅ΠΊΡΡΠΈΡΠ΅ΡΠΊΠΈΠ΅ ΡΠ²ΡΠ·ΠΈ ΠΌΠ΅ΠΆΠ΄Ρ Π½ΠΈΠΌΠΈ. ΠΠ»Ρ ΡΡΠΎΠ³ΠΎ ΠΏΡΠΈΠΌΠ΅Π½ΡΡΡΡΡ ΡΠΏΠ΅ΡΠΈΠ°Π»ΡΠ½ΡΠ΅ ΠΎΠ±ΠΎΠ·Π½Π°ΡΠ΅Π½ΠΈΡ.
Π‘ ΡΠΏΠΎΠΌΡΠ½ΡΡΡΠΌΠΈ ΠΎΠ±ΠΎΠ·Π½Π°ΡΠ΅Π½ΠΈΡΠΌΠΈ Π²Ρ ΠΌΠΎΠΆΠ΅ΡΠ΅ ΠΎΠ·Π½Π°ΠΊΠΎΠΌΠΈΡΡΡΡ Π½Π° ΠΈΠ·ΠΎΠ±ΡΠ°ΠΆΠ΅Π½ΠΈΠΈ. ΠΠ΄Π΅ΡΡ ΠΏΠΎΠΊΠ°Π·Π°Π½ ΠΏΡΠΈΠΌΠ΅Ρ ΡΡΠ½ΠΊΡΠΈΠΎΠ½Π°Π»ΡΠ½ΠΎΠΉ ΡΡ Π΅ΠΌΡ ΠΏΠΎΠ΄ΠΊΠ»ΡΡΠ΅Π½ΠΈΡ ΠΏΡΠΎΠ²ΠΎΠ΄ΠΊΠΈ Π² ΠΊΠ²Π°ΡΡΠΈΡΠ΅ Ρ Π΄Π²ΡΠΌΡ ΡΡΡΡΠΎΠΉΡΡΠ²Π°ΠΌΠΈ Π·Π°ΡΠΈΡΠ½ΠΎΠ³ΠΎ ΠΎΡΠΊΠ»ΡΡΠ΅Π½ΠΈΡ ΠΈ Π·Π°Π·Π΅ΠΌΠ»Π΅Π½ΠΈΠ΅ΠΌ.
ΠΡΠΈΠ½ΡΠΈΠΏΠΈΠ°Π»ΡΠ½Π°Ρ
Π―Π²Π»ΡΠ΅ΡΡΡ Π½Π°ΠΈΠ±ΠΎΠ»Π΅Π΅ ΠΏΠΎΠ»Π½ΠΎΠΉ ΠΈ ΠΏΠΎΠ΄ΡΠΎΠ±Π½ΠΎΠΉ ΡΡ Π΅ΠΌΠΎΠΉ. ΠΠ° ΡΠ΅ΡΡΠ΅ΠΆΠ΅ ΡΠΊΠ°Π·ΡΠ²Π°ΡΡΡΡ Π²ΡΠ΅ ΡΠ»Π΅ΠΌΠ΅Π½ΡΡ ΡΠ»Π΅ΠΊΡΡΠΎΡΠΈΡΡΠ΅ΠΌΡ (ΡΠ²Π΅ΡΠΈΠ»ΡΠ½ΠΈΠΊΠΈ, Π²ΡΠΊΠ»ΡΡΠ°ΡΠ΅Π»ΠΈ ΠΈ ΠΏΡ.), Π° ΡΠ°ΠΊΠΆΠ΅ Π±ΡΡΠΎΠ²ΡΠ΅ ΡΡΡΡΠΎΠΉΡΡΠ²Π° (ΡΠ΅ΠΏΠ»ΡΠΉ ΠΏΠΎΠ», ΠΏΠ»ΠΈΡΠ°, ΠΊΠΎΠ½Π΄ΠΈΡΠΈΠΎΠ½Π΅ΡΡ ΠΈ Ρ.Π΄.).
ΠΠ° ΡΡ Π΅ΠΌΠ΅ ΠΌΠ°ΠΊΡΠΈΠΌΠ°Π»ΡΠ½ΠΎ ΡΠΎΡΠ½ΠΎ ΠΏΠΎΠΊΠ°Π·ΡΠ²Π°ΡΡΡΡ Π»ΠΈΠ½ΠΈΠΈ ΠΏΡΠΎΠΊΠ»Π°Π΄ΠΊΠΈ ΠΏΡΠΎΠ²ΠΎΠ΄ΠΎΠ², ΠΌΠ΅ΡΡΠ° ΡΡΡΠ°Π½ΠΎΠ²ΠΊΠΈ ΡΠ°ΡΠΏΠ°ΡΡΠ½ΡΡ ΠΊΠΎΡΠΎΠ±ΠΎΠΊ, ΡΠΈΠ½ ΡΠΎΠ΅Π΄ΠΈΠ½Π΅Π½ΠΈΡ ΠΈ ΠΏΡΠΎΡΠΈΡ ΡΠ»Π΅ΠΌΠ΅Π½ΡΠΎΠ².
ΠΠ΄Π½Π° ΠΈΠ· Π²Π°ΠΆΠ½Π΅ΠΉΡΠΈΡ ΡΡ Π΅ΠΌ ΠΏΠΎΠ΄ΠΊΠ»ΡΡΠ΅Π½ΠΈΡ ΡΠ»Π΅ΠΊΡΡΠΎΠΏΡΠΎΠ²ΠΎΠ΄ΠΊΠΈ Π² ΠΊΠ²Π°ΡΡΠΈΡΠ΅. Π‘ΠΎΠ·Π΄Π°Π΅ΡΡΡ Π΄Π»Ρ ΡΠ»Π΅ΠΊΡΡΠΎΡΠΈΡΠΊΠΎΠ². ΠΠ° ΡΡ Π΅ΠΌΠ΅ ΠΎΡΠΎΠ±ΡΠ°ΠΆΠ°ΡΡΡΡ Π²Π²ΠΎΠ΄Π½ΡΠ΅ Π°Π²ΡΠΎΠΌΠ°ΡΡ, Π·Π°ΡΠΈΡΠ½ΡΠ΅ Π°Π²ΡΠΎΠΌΠ°ΡΠΈΡΠ΅ΡΠΊΠΈΠ΅ Π²ΡΠΊΠ»ΡΡΠ°ΡΠ΅Π»ΠΈ Π΄Π»Ρ ΠΎΡΠ΄Π΅Π»ΡΠ½ΡΡ Π³ΡΡΠΏΠΏ ΠΏΡΠΎΠ²ΠΎΠ΄ΠΊΠΈ. ΠΡΠΈ ΡΠΎΡΡΠ°Π²Π»Π΅Π½ΠΈΠΈ ΠΈΡΠΏΠΎΠ»ΡΠ·ΡΡΡΡΡ ΡΠΏΠ΅ΡΠΈΠ°Π»ΡΠ½ΡΠ΅ ΡΡΠ»ΠΎΠ²Π½ΡΠ΅ ΠΎΠ±ΠΎΠ·Π½Π°ΡΠ΅Π½ΠΈΡ. Π’Π°ΠΊΠΆΠ΅ Π½Π° ΡΠ΅ΡΡΠ΅ΠΆΠ΅ ΠΎΡΠΎΠ±ΡΠ°ΠΆΠ°ΡΡΡΡ Π²ΡΠ΅ ΠΏΡΠΎΠ²ΠΎΠ΄Π° ΠΈ Π³ΡΡΠΏΠΏΡ ΠΏΠΎΡΡΠ΅Π±ΠΈΡΠ΅Π»Π΅ΠΉ ΡΠ»Π΅ΠΊΡΡΠΈΡΠ΅ΡΡΠ²Π°.
ΠΠ°ΠΆΠ΄ΡΠΉ ΡΠ»Π΅ΠΌΠ΅Π½Ρ ΡΡ Π΅ΠΌΡ ΡΠΎΠΏΡΠΎΠ²ΠΎΠΆΠ΄Π°Π΅ΡΡΡ Π½Π΅ΠΎΠ±Ρ ΠΎΠ΄ΠΈΠΌΡΠΌΠΈ Π½ΠΎΠΌΠΈΠ½Π°Π»ΡΠ½ΡΠΌΠΈ Ρ Π°ΡΠ°ΠΊΡΠ΅ΡΠΈΡΡΠΈΠΊΠ°ΠΌΠΈ.
Π ΠΏΡΠΈΠΌΠ΅ΡΡ, Π΄Π»Ρ ΡΠ»Π΅ΠΊΡΡΠΎΠΊΠ°Π±Π΅Π»Π΅ΠΉ ΡΠΊΠ°Π·ΡΠ²Π°Π΅ΡΡΡ ΠΊΠΎΠ»ΠΈΡΠ΅ΡΡΠ²ΠΎ, ΡΠ΅ΡΠ΅Π½ΠΈΠ΅ ΠΈ ΠΌΠ°ΡΠΊΠ° ΠΆΠΈΠ», Π° Π΄Π»Ρ Π°Π²ΡΠΎΠΌΠ°ΡΠΎΠ² ΠΏΡΠΈΠ²ΠΎΠ΄ΠΈΡΡΡ Π·Π½Π°ΡΠ΅Π½ΠΈΠ΅ ΡΠΎΠΊΠ° ΡΡΠ°Π±Π°ΡΡΠ²Π°Π½ΠΈΡ.
ΠΠΎΡΠ»Π΅ ΡΠΎΡΡΠ°Π²Π»Π΅Π½ΠΈΡ ΠΏΠΎΠΊΡΠΏΠ°ΡΡΡΡ Π½Π΅ΠΎΠ±Ρ ΠΎΠ΄ΠΈΠΌΡΠ΅ ΠΌΠ°ΡΠ΅ΡΠΈΠ°Π»Ρ Π΄Π»Ρ ΠΏΡΠΎΠΊΠ»Π°Π΄ΠΊΠΈ Π»ΠΈΠ±ΠΎ Π·Π°ΠΌΠ΅Π½Ρ ΡΠ»Π΅ΠΊΡΡΠΎΠΏΡΠΎΠ²ΠΎΠ΄ΠΊΠΈ. Π’Π°ΠΊΠΆΠ΅ ΡΠ°ΡΡΠ΅ΡΠ½Π°Ρ ΡΡ Π΅ΠΌΠ° ΠΏΠΎΠ·Π²ΠΎΠ»ΡΠ΅Ρ ΡΠ°Π·Π±ΠΈΡΡ ΠΊΠ²Π°ΡΡΠΈΡΠ½ΡΡ ΡΠ»Π΅ΠΊΡΡΠΎΠΏΡΠΎΠ²ΠΎΠ΄ΠΊΡ Π½Π° Π³ΡΡΠΏΠΏΡ.
ΠΠ° ΠΌΠΎΠ½ΡΠ°ΠΆΠ½ΠΎΠΉ ΡΡ Π΅ΠΌΠ΅ ΠΎΡΠΎΠ±ΡΠ°ΠΆΠ°ΡΡΡΡ ΡΠ»Π΅ΠΊΡΡΠΈΡΠ΅ΡΠΊΠΈΠ΅ ΡΠΎΠ΅Π΄ΠΈΠ½Π΅Π½ΠΈΡ Π² ΠΎΠ±ΡΠ»ΡΠΆΠΈΠ²Π°Π΅ΠΌΠΎΠΉ ΠΊΠ²Π°ΡΡΠΈΡΠ΅. Π§Π΅ΡΡΠ΅ΠΆΠ½ΡΠΉ ΠΏΠ»Π°Π½ ΠΈΠΌΠ΅Π΅Ρ Π²ΠΈΠ΄ ΠΏΠΎΠ΄ΡΠΎΠ±Π½ΠΎΠΉ ΡΠ°Π±Π»ΠΈΡΡ Ρ ΡΠΊΠ°Π·Π°Π½ΠΈΠ΅ΠΌ ΡΠ»Π΅Π΄ΡΡΡΠΈΡ ΠΌΠΎΠΌΠ΅Π½ΡΠΎΠ²:
- ΠΌΠ΅ΡΡΠ° Π²ΡΡ ΠΎΠ΄Π° ΠΈ Π½Π°ΠΏΡΠ°Π²Π»Π΅Π½ΠΈΡ ΠΏΡΠΎΠΊΠ»Π°Π΄ΠΊΠΈ ΠΊΠ°ΠΆΠ΄ΠΎΠ³ΠΎ ΠΊΠ°Π±Π΅Π»Ρ;
- ΠΊΠ»Π΅ΠΌΠΌ ΠΏΠΎΠ΄ΡΠΎΠ΅Π΄ΠΈΠ½Π΅Π½ΠΈΡ ΠΊΠ°Π±Π΅Π»Π΅ΠΉ;
- Ρ Π°ΡΠ°ΠΊΡΠ΅ΡΠΈΡΡΠΈΠΊ ΠΏΡΠΎΠ²ΠΎΠ΄ΠΎΠ².
ΠΠΎΠ½ΡΠ°ΠΆΠ½ΡΠ΅ ΡΡ Π΅ΠΌΡ ΡΠ»Π΅ΠΊΡΡΠΎΠΏΡΠΎΠ²ΠΎΠ΄ΠΊΠΈ ΠΊΠ²Π°ΡΡΠΈΡΡ ΡΠΎΡΡΠ°Π²Π»ΡΡΡΡΡ Π΄ΠΎΡΡΠ°ΡΠΎΡΠ½ΠΎ ΡΠ΅Π΄ΠΊΠΎ, Ρ.ΠΊ. ΠΏΡΠ°ΠΊΡΠΈΡΠ΅ΡΠΊΠΈ Π»ΡΠ±ΠΎΠΉ ΠΊΠ²Π°Π»ΠΈΡΠΈΡΠΈΡΠΎΠ²Π°Π½Π½ΡΠΉ ΡΠ»Π΅ΠΊΡΡΠΈΠΊ ΠΌΠΎΠΆΠ΅Ρ ΡΠ΄Π΅Π»Π°ΡΡ ΠΌΠΎΠ½ΡΠ°ΠΆ ΡΠ»Π΅ΠΊΡΡΠΎΡΠΈΡΠΊΠ° Π½Π° ΠΎΡΠ½ΠΎΠ²Π΅ ΡΠ°ΡΡΠ΅ΡΠ½ΠΎΠΉ ΡΡ Π΅ΠΌΡ. Π ΠΎΡΡΠ°Π»ΡΠ½ΠΎΠΌ ΠΆΠ΅ ΠΎΠ±ΡΡΠ½ΠΎ ΠΎΡΠΈΠ΅Π½ΡΠΈΡΡΡΡΡΡ ΠΏΠΎ ΡΠΈΡΡΠ°ΡΠΈΠΈ.
ΠΡΠ°ΠΏΡ ΠΌΠΎΠ½ΡΠ°ΠΆΠ° ΠΈ Π·Π°ΠΌΠ΅Π½Ρ ΡΠ»Π΅ΠΊΡΡΠΈΡΠ΅ΡΠΊΠΈΡ ΠΏΡΠΎΠ²ΠΎΠ΄ΠΎΠ²
ΠΡΠΈ ΠΆΠ΅Π»Π°Π½ΠΈΠΈ Ρ Π·Π°ΠΌΠ΅Π½ΠΎΠΉ ΡΠ»Π΅ΠΊΡΡΠΎΠΏΡΠΎΠ²ΠΎΠ΄ΠΊΠΈ Π² ΠΊΠ²Π°ΡΡΠΈΡΠ΅ ΠΌΠΎΠΆΠ½ΠΎ ΡΠΏΡΠ°Π²ΠΈΡΡΡΡ ΡΠΎΠ±ΡΡΠ²Π΅Π½Π½ΡΠΌΠΈ ΡΠΈΠ»Π°ΠΌΠΈ.
ΠΠ΄Π½Π°ΠΊΠΎ Π²Π°ΠΆΠ½ΠΎ ΠΏΠΎΠΌΠ½ΠΈΡΡ, ΡΡΠΎ ΡΡΠΎ ΠΏΠΎΡΠ΅Π½ΡΠΈΠ°Π»ΡΠ½ΠΎ ΠΎΠΏΠ°ΡΠ½Π°Ρ ΡΠ°Π±ΠΎΡΠ°, Ρ.ΠΊ. ΡΠ»Π΅ΠΊΡΡΠΈΡΠ΅ΡΡΠ²ΠΎ ΠΏΡΠΈ Π½Π΅ΠΏΡΠ°Π²ΠΈΠ»ΡΠ½ΠΎΠΌ ΠΈ Π½Π΅ΠΎΡΡΠΎΡΠΎΠΆΠ½ΠΎΠΌ ΠΎΠ±ΡΠ°ΡΠ΅Π½ΠΈΠΈ ΠΌΠΎΠΆΠ΅Ρ Π½Π°Π½Π΅ΡΡΠΈ Π½Π΅ΠΏΠΎΠΏΡΠ°Π²ΠΈΠΌΡΠ΅ ΠΏΠΎΠ²ΡΠ΅ΠΆΠ΄Π΅Π½ΠΈΡ.
Π ΠΎΡΡΠ°Π»ΡΠ½ΠΎΠΌ ΠΆΠ΅ ΡΠ»Π΅Π΄ΡΠΉΡΠ΅ ΠΏΡΠΈΠ²Π΅Π΄Π΅Π½Π½ΠΎΠΌΡ ΡΡΠΊΠΎΠ²ΠΎΠ΄ΡΡΠ²Ρ ΠΈ Π²ΡΠ΅ ΠΎΠ±ΡΠ·Π°ΡΠ΅Π»ΡΠ½ΠΎ ΠΏΠΎΠ»ΡΡΠΈΡΡΡ.
Π‘ΠΎΡΡΠ°Π²Π»Π΅Π½ΠΈΠ΅ ΠΏΠ»Π°Π½Π° ΡΠ»Π΅ΠΊΡΡΠΎΠΎΠ±Π΅ΡΠΏΠ΅ΡΠ΅Π½ΠΈΡ
Π ΠΏΠ΅ΡΠ²ΡΡ ΠΎΡΠ΅ΡΠ΅Π΄Ρ Π²Ρ Π΄ΠΎΠ»ΠΆΠ½Ρ ΡΠΎΡΡΠ°Π²ΠΈΡΡ ΠΏΠΎΠ΄ΡΠΎΠ±Π½ΡΠΉ ΠΏΠ»Π°Π½ ΡΠ²ΠΎΠ΅ΠΉ ΠΊΠ²Π°ΡΡΠΈΡΡ ΠΈ ΡΠΊΠ°Π·Π°ΡΡ Π½Π° Π½Π΅ΠΌ ΠΌΠ΅ΡΡΠ° ΡΡΡΠ°Π½ΠΎΠ²ΠΊΠΈ ΡΠ»Π΅ΠΊΡΡΠΎΡΠΎΠ·Π΅ΡΠΎΠΊ, Π²ΡΠΊΠ»ΡΡΠ°ΡΠ΅Π»Π΅ΠΉ ΠΈ ΠΎΡΠ²Π΅ΡΠΈΡΠ΅Π»ΡΠ½ΡΡ ΠΏΡΠΈΠ±ΠΎΡΠΎΠ².
ΠΠ»Ρ Π±ΠΎΠ»ΡΡΠ΅Π³ΠΎ ΡΠ΄ΠΎΠ±ΡΡΠ²Π° ΡΠ°Π·Π±Π΅ΠΉΡΠ΅ Π²ΡΠ΅Ρ ΠΏΠΎΡΡΠ΅Π±ΠΈΡΠ΅Π»Π΅ΠΉ Π½Π° ΡΠ»Π΅Π΄ΡΡΡΠΈΠ΅ ΠΎΡΠ½ΠΎΠ²Π½ΡΠ΅ Π³ΡΡΠΏΠΏΡ:
- ΡΠ»Π΅ΠΊΡΡΠΎΡΠΎΠ·Π΅ΡΠΊΠΈ;
- ΠΎΡΠ²Π΅ΡΠ΅Π½ΠΈΠ΅;
- ΡΠ°Π½ΡΠ·Π΅Π»;
- ΡΠ»Π΅ΠΊΡΡΠΈΡΠ΅ΡΠΊΠ°Ρ ΠΏΠ»ΠΈΡΠ° (ΠΊΡΡ Π½Ρ).

Π ΠΊΠ°ΠΆΠ΄ΠΎΠΉ ΡΠ°ΠΊΠΎΠΉ Π³ΡΡΠΏΠΏΠ΅ ΠΏΡΠΎΠΊΠ»Π°Π΄ΡΠ²Π°Π΅ΡΡΡ ΡΠ²ΠΎΠΉ ΠΊΠ°Π±Π΅Π»Ρ ΠΎΡ ΡΠ°ΡΠΏΡΠ΅Π΄Π΅Π»ΠΈΡΠ΅Π»ΡΠ½ΠΎΠ³ΠΎ ΡΠΈΡΠ°. ΠΡΠΈ ΠΏΠΎΠ΄ΠΎΠ±Π½ΠΎΠΉ ΡΡ Π΅ΠΌΠ΅ ΠΌΠΎΠ½ΡΠ°ΠΆΠ° ΡΠ»Π΅ΠΊΡΡΠΎΠΏΡΠΎΠ²ΠΎΠ΄ΠΊΠΈ Π² ΠΊΠ²Π°ΡΡΠΈΡΠ΅ ΠΏΠΎΠ»ΠΎΠΌΠΊΠ° ΠΎΠ΄Π½ΠΎΠΉ ΠΈΠ· Π³ΡΡΠΏΠΏ Π½Π΅ ΠΎΡΡΠ°Π·ΠΈΡΡΡ Π½Π° ΡΠ°Π±ΠΎΡΠΎΡΠΏΠΎΡΠΎΠ±Π½ΠΎΡΡΠΈ ΠΎΡΡΠ°Π»ΡΠ½ΡΡ ΠΏΠΎΡΡΠ΅Π±ΠΈΡΠ΅Π»Π΅ΠΉ.
ΠΠ΅ΠΎΠ±Ρ ΠΎΠ΄ΠΈΠΌΠΎ ΡΠ΄Π΅Π»Π°ΡΡ ΠΎΠΏΡΠΈΠΌΠ°Π»ΡΠ½ΡΠΉ ΡΠ°ΡΡΠ΅Ρ ΡΠ΅ΡΠ΅Π½ΠΈΡ ΠΊΠ°Π±Π΅Π»Ρ ΠΏΠΎ ΠΌΠΎΡΠ½ΠΎΡΡΠΈ. ΠΏΠΎ ΡΠΎΠΊΡ. Π§Π΅ΠΌ ΡΠΎΠ»ΡΠ΅ Π±ΡΠ΄ΡΡ ΠΈΡΠΏΠΎΠ»ΡΠ·ΡΠ΅ΠΌΡΠ΅ ΠΆΠΈΠ»Ρ, ΡΠ΅ΠΌ Π±ΠΎΠ»ΡΡΠ΅ Π΄Π΅Π½Π΅Π³ Π²Ρ ΠΏΠΎΡΡΠ°ΡΠΈΡΠ΅ Π½Π° ΠΎΠ±ΡΡΡΡΠΎΠΉΡΡΠ²ΠΎ ΡΠ»Π΅ΠΊΡΡΠΎΠΏΡΠΎΠ²ΠΎΠ΄ΠΊΠΈ. Π‘Π»ΠΈΡΠΊΠΎΠΌ ΡΠΊΠΎΠ½ΠΎΠΌΠΈΡΡ Π½Π° ΡΡΠΎΠΌ Π½Π΅ ΡΡΠΎΠΈΡ, Π½ΠΎ ΠΎΠ±ΡΠ·Π°ΡΠ΅Π»ΡΠ½ΠΎ Π·Π°ΠΏΠΎΠΌΠ½ΠΈΡΠ΅ ΡΠ»Π΅Π΄ΡΡΡΠΈΠΉ Π²Π°ΠΆΠ½ΡΠΉ Π½ΡΠ°Π½Ρ: Π² ΡΠ»ΡΡΠ°Π΅ ΠΏΡΠΎΠΊΠ»Π°Π΄ΠΊΠΈ ΠΎΠ΄Π½ΠΎΠ³ΠΎ ΡΠΎΠ»ΡΡΠΎΠ³ΠΎ ΠΊΠ°Π±Π΅Π»Ρ ΠΎΡΠ²Π΅ΡΠ²Π»Π΅Π½ΠΈΡ Π½ΡΠΆΠ½ΠΎ Π±ΡΠ΄Π΅Ρ Π²ΡΠΏΠΎΠ»Π½ΡΡΡ Π² ΡΠ»Π΅ΠΊΡΡΠΈΡΠ΅ΡΠΊΠΈΡ ΡΠ°ΡΠΏΡΠ΅Π΄Π΅Π»ΠΈΡΠ΅Π»ΡΠ½ΡΡ ΠΊΠΎΡΠΎΠ±ΠΊΠ°Ρ .
ΠΡΠΈ ΡΡΠΎΠΌ ΠΎΠ±ΡΡΡΡΠΎΠΉΡΡΠ²ΠΎ ΡΠ»ΠΈΡΠΊΠΎΠΌ Π±ΠΎΠ»ΡΡΠΎΠ³ΠΎ ΠΊΠΎΠ»ΠΈΡΠ΅ΡΡΠ²Π° ΡΠΎΠ΅Π΄ΠΈΠ½Π΅Π½ΠΈΠΉ Π½Π΅ΠΈΠ·Π±Π΅ΠΆΠ½ΠΎ ΠΏΡΠΈΠ²ΠΎΠ΄ΠΈΡ ΠΊ ΡΠΌΠ΅Π½ΡΡΠ΅Π½ΠΈΡ Π½Π°Π΄Π΅ΠΆΠ½ΠΎΡΡΠΈ ΡΠ»Π΅ΠΊΡΡΠΎΠΏΡΠΎΠ²ΠΎΠ΄ΠΊΠΈ.
ΠΠ΅ ΠΏΠΎΠ΄ΠΊΠ»ΡΡΠ°ΠΉΡΠ΅ Π²ΡΡ ΡΠ»Π΅ΠΊΡΡΠΎΠΏΡΠΎΠ²ΠΎΠ΄ΠΊΡ ΠΊ ΠΎΠ΄Π½ΠΎΠΉ Π³ΡΡΠΏΠΏΠ΅. Π‘Π°Π½ΡΠ·Π΅Π» Π»ΡΡΡΠ΅ Π²ΡΠ΅Π³ΠΎ ΠΏΠΎΠ΄ΡΠΎΠ΅Π΄ΠΈΠ½ΡΡΡ ΠΎΡΠ΄Π΅Π»ΡΠ½ΠΎΠΉ Π»ΠΈΠ½ΠΈΠ΅ΠΉ, Ρ.ΠΊ. ΠΏΠΎΠ΄ΠΎΠ±Π½ΡΠ΅ ΠΏΠΎΠΌΠ΅ΡΠ΅Π½ΠΈΡ ΡΡΠ΅Π±ΡΡΡ ΡΠΎΠ±Π»ΡΠ΄Π΅Π½ΠΈΡ ΠΎΡΠΎΠ±ΡΡ ΠΌΠ΅Ρ ΠΏΡΠ΅Π΄ΠΎΡΡΠΎΡΠΎΠΆΠ½ΠΎΡΡΠΈ. ΠΡΡ Π»ΠΈΠ½ΠΈΡ ΡΠ΅ΠΊΠΎΠΌΠ΅Π½Π΄ΡΠ΅ΡΡΡ ΠΎΡΠ½Π°ΡΡΠΈΡΡ Π£ΠΠ ΠΈΠ»ΠΈ Π΄ΠΈΡΠ°Π²ΡΠΎΠΌΠ°ΡΠΎΠΌ .
ΠΠ΅ΠΌΠΎΠ½ΡΠ°ΠΆ ΡΡΠ°ΡΠΎΠΉ ΠΏΡΠΎΠ²ΠΎΠ΄ΠΊΠΈ

ΠΡΠΈΡΡΡΠΏΠ°ΠΉΡΠ΅ ΠΊ Π΄Π΅ΠΌΠΎΠ½ΡΠ°ΠΆΡ ΡΠ»Π΅ΠΌΠ΅Π½ΡΠΎΠ² ΠΈΠΌΠ΅ΡΡΠ΅ΠΉΡΡ ΡΠ»Π΅ΠΊΡΡΠΎΠΏΡΠΎΠ²ΠΎΠ΄ΠΊΠΈ. ΠΠ±Π΅ΡΡΠΎΡΡΡΠ΅ ΠΊΠ²Π°ΡΡΠΈΡΡ ΠΏΡΠΈ ΠΏΠΎΠΌΠΎΡΠΈ ΠΏΠ°ΠΊΠ΅ΡΠ½ΠΎΠ³ΠΎ Π²ΡΠΊΠ»ΡΡΠ°ΡΠ΅Π»Ρ Π² ΡΠΈΡΠΊΠ΅.
ΠΠ΅ΠΌΠΎΠ½ΡΠ°ΠΆ ΠΏΡΠΎΠ²ΠΎΠ΄ΠΎΠ² Π½Π°ΡΠΈΠ½Π°ΠΉΡΠ΅ ΠΎΡ ΡΠ°ΡΠΏΡΠ΅Π΄Π΅Π»ΠΈΡΠ΅Π»ΡΠ½ΡΡ ΠΊΠΎΡΠΎΠ±ΠΎΠ². ΠΡΡΡΠΊΠΈ ΡΡΠΈΡ ΡΠ»Π΅ΠΌΠ΅Π½ΡΠΎΠ², ΠΊΠ°ΠΊ ΠΏΡΠ°Π²ΠΈΠ»ΠΎ, ΡΠ°ΡΠΏΠΎΠ»Π°Π³Π°ΡΡΡΡ ΠΏΠΎΠ΄ ΠΏΠΎΡΠΎΠ»ΠΊΠΎΠΌ. ΠΠΎΡΡΠ΄ΠΎΠΊ Π΄Π΅ΠΉΡΡΠ²ΠΈΠΉ ΡΠ»Π΅Π΄ΡΡΡΠΈΠΉ:
ΠΡΠ»ΠΈ ΡΠ΄Π°Π»Π΅Π½ΠΈΠ΅ ΠΏΡΠΎΠ²ΠΎΠ΄Π° Π½Π΅Π²ΠΎΠ·ΠΌΠΎΠΆΠ½ΠΎ, Π΅Π³ΠΎ Π½Π΅ΠΎΠ±Ρ ΠΎΠ΄ΠΈΠΌΠΎ ΠΎΠ±ΡΠ΅Π·Π°ΡΡ ΠΈ ΠΌΠ°ΠΊΡΠΈΠΌΠ°Π»ΡΠ½ΠΎ ΠΊΠ°ΡΠ΅ΡΡΠ²Π΅Π½Π½ΠΎ ΠΈΠ·ΠΎΠ»ΠΈΡΠΎΠ²Π°ΡΡ.
ΠΡΠΎΠΊΠ»Π°Π΄ΠΊΠ° Π½ΠΎΠ²ΡΡ ΡΠ»Π΅ΠΊΡΡΠΈΡΠ΅ΡΠΊΠΈΡ ΠΊΠ°Π±Π΅Π»Π΅ΠΉ
ΠΠΎΡΠ»Π΅ Π΄Π΅ΠΌΠΎΠ½ΡΠ°ΠΆΠ° ΡΡΠ°ΡΡΡ ΠΊΠ°Π±Π΅Π»Π΅ΠΉ ΠΏΡΠΈΡΡΡΠΏΠ°ΠΉΡΠ΅ ΠΊ ΡΠΊΠ»Π°Π΄ΠΊΠ΅ Π½ΠΎΠ²ΡΡ Π² ΡΠΎΠΎΡΠ²Π΅ΡΡΡΠ²ΠΈΠΈ Ρ Π²ΡΠ±ΡΠ°Π½Π½ΠΎΠΉ ΡΡ Π΅ΠΌΠΎΠΉ ΠΏΡΠΎΠ²ΠΎΠ΄ΠΊΠΈ Π² ΠΊΠ²Π°ΡΡΠΈΡΠ΅ ΠΈ ΠΏΡΠ΅Π΄Π²Π°ΡΠΈΡΠ΅Π»ΡΠ½ΠΎ ΡΠΎΡΡΠ°Π²Π»Π΅Π½Π½ΡΠΌΠΈ ΡΠ΅ΡΡΠ΅ΠΆΠ°ΠΌΠΈ.
ΠΠ»Π°Π΄Π΅Π»ΡΡΡ ΠΊΠ²Π°ΡΡΠΈΡ ΡΠ°ΡΠ΅ Π²ΡΠ΅Π³ΠΎ ΠΎΡΠ΄Π°ΡΡ ΠΏΡΠ΅Π΄ΠΏΠΎΡΡΠ΅Π½ΠΈΠ΅ ΡΠΊΡΡΡΠΎΠΉ ΠΏΡΠΎΠ²ΠΎΠ΄ΠΊΠ΅. ΠΠ»Ρ ΠΏΡΠΎΠΊΠ»Π°Π΄ΠΊΠΈ ΠΏΡΠΎΠ²ΠΎΠ΄ΠΎΠ² ΠΏΠΎ ΡΠ°ΠΊΠΎΠΉ ΡΡ Π΅ΠΌΠ΅ Π² ΡΡΠ΅Π½Π°Ρ Π½ΡΠΆΠ½ΠΎ ΠΏΡΠ΅Π΄Π²Π°ΡΠΈΡΠ΅Π»ΡΠ½ΠΎ ΠΏΠΎΠ΄Π³ΠΎΡΠΎΠ²ΠΈΡΡ ΡΡΡΠΎΠ±Ρ. ΠΠ»Ρ ΡΡΠΎΠ³ΠΎ ΡΠ΄ΠΎΠ±Π½ΠΎ ΠΈΡΠΏΠΎΠ»ΡΠ·ΠΎΠ²Π°ΡΡ ΠΏΠ΅ΡΡΠΎΡΠ°ΡΠΎΡ, Π° Π΅ΡΡ Π»ΡΡΡΠ΅ β ΡΠ°ΠΌΠΎΡΡΠΎΡΡΠ΅Π»ΡΠ½ΠΎ ΠΈΠ·Π³ΠΎΡΠΎΠ²Π»Π΅Π½Π½ΡΠΉ ΡΡΡΠΎΠ±ΠΎΡΠ΅Π· .
Π¨ΡΡΠΎΠ±Ρ ΠΏΡΠΎΠΊΠ»Π°Π΄ΡΠ²Π°ΡΡΡΡ ΡΡΡΠΎΠ³ΠΎ ΠΏΠ΅ΡΠΏΠ΅Π½Π΄ΠΈΠΊΡΠ»ΡΡΠ½ΠΎ Π»ΠΈΠ±ΠΎ ΠΏΠ°ΡΠ°Π»Π»Π΅Π»ΡΠ½ΠΎ ΠΏΠΎΠ²Π΅ΡΡ Π½ΠΎΡΡΠΈ ΠΏΠΎΠ»Π° β Π΄ΠΈΠ°Π³ΠΎΠ½Π°Π»ΡΠ½Π°Ρ ΠΏΡΠΎΠΊΠ»Π°Π΄ΠΊΠ° ΠΏΡΠΎΠ²ΠΎΠ΄ΠΎΠ² Π·Π°ΠΏΡΠ΅ΡΠ΅Π½Π° ΡΠ΅Ρ Π½ΠΈΠΊΠΎΠΉ Π±Π΅Π·ΠΎΠΏΠ°ΡΠ½ΠΎΡΡΠΈ.
ΠΠ°Π»Π΅Π΅ Π²ΡΠΏΠΎΠ»Π½ΡΠ΅ΡΡΡ ΡΡΡΠ°Π½ΠΎΠ²ΠΊΠ° ΡΠ»Π΅ΠΊΡΡΠΎΡΠΎΠ·Π΅ΡΠΎΠΊ, Π²ΡΠΊΠ»ΡΡΠ°ΡΠ΅Π»Π΅ΠΉ ΠΈ ΡΠ°ΡΠΏΡΠ΅Π΄Π΅Π»ΠΈΡΠ΅Π»ΡΠ½ΡΡ ΠΊΠΎΡΠΎΠ±ΠΎΠ². ΠΠ»Ρ ΡΡΠΎΠ³ΠΎ Π² ΡΡΠ΅Π½Π°Ρ ΠΏΡΠ΅Π΄Π²Π°ΡΠΈΡΠ΅Π»ΡΠ½ΠΎ ΡΠΎΠ·Π΄Π°ΡΡΡΡ ΡΠΎΠΎΡΠ²Π΅ΡΡΡΠ²ΡΡΡΠΈΠ΅ ΡΠ³Π»ΡΠ±Π»Π΅Π½ΠΈΡ.
ΠΡΡΠΎΡΡ ΡΡΡΠ°Π½ΠΎΠ²ΠΊΠΈ ΡΠΎΠ·Π΅ΡΠΎΠΊ ΠΈ Π²ΡΠΊΠ»ΡΡΠ°ΡΠ΅Π»Π΅ΠΉ ΠΏΠΎΠ΄Π±ΠΈΡΠ°ΠΉΡΠ΅ Π½Π° ΡΠ²ΠΎΠ΅ ΡΡΠΌΠΎΡΡΠ΅Π½ΠΈΠ΅. ΠΠ΅Π»Π°ΠΉΡΠ΅ Π²ΡΠ΅ ΡΠ°ΠΊ, ΡΡΠΎΠ±Ρ Π² Π΄Π°Π»ΡΠ½Π΅ΠΉΡΠ΅ΠΌ Π²Π°ΠΌ Π±ΡΠ»ΠΎ ΡΠ΄ΠΎΠ±Π½ΠΎ. ΠΠ΄ΠΈΠ½ΡΡΠ²Π΅Π½Π½ΠΎΠ΅ Π²Π°ΠΆΠ½ΠΎΠ΅ Π·Π°ΠΌΠ΅ΡΠ°Π½ΠΈΠ΅: ΡΠΎΠ·Π΅ΡΠΊΠΈ ΡΠ»Π΅Π΄ΡΠ΅Ρ ΡΡΡΠ°Π½Π°Π²Π»ΠΈΠ²Π°ΡΡ Π½Π° ΡΠ°ΡΡΡΠΎΡΠ½ΠΈΠΈ Π½Π΅ ΠΌΠ΅Π½Π΅Π΅ 300 ΠΌΠΌ ΠΎΡ ΠΏΠΎΠ²Π΅ΡΡ Π½ΠΎΡΡΠΈ ΠΏΠΎΠ»Π°.
ΠΡΠΎΠ²Π΅ΡΠΊΠ° ΠΊΠ°ΡΠ΅ΡΡΠ²Π° ΡΠ°Π±ΠΎΡΡ

ΠΠΎΡΠ»Π΅ ΡΠΊΠ»Π°Π΄ΠΊΠΈ ΠΈ Π·Π°ΠΊΡΠ΅ΠΏΠ»Π΅Π½ΠΈΡ Π²ΡΠ΅Ρ
ΠΏΡΠΎΠ²ΠΎΠ΄ΠΎΠ² Π² ΠΏΠΎΠ΄Π³ΠΎΡΠΎΠ²Π»Π΅Π½Π½ΡΡ
ΠΊΠ°Π½Π°Π»Π°Ρ
, Π²Ρ Π΄ΠΎΠ»ΠΆΠ½Ρ ΡΠ΄ΠΎΡΡΠΎΠ²Π΅ΡΠΈΡΡΡΡ Π² ΠΎΡΡΡΡΡΡΠ²ΠΈΠΈ ΠΊΠΎΡΠΎΡΠΊΠΈΡ
Π·Π°ΠΌΡΠΊΠ°Π½ΠΈΠΉ Π½Π° ΡΠΌΠΎΠ½ΡΠΈΡΠΎΠ²Π°Π½Π½ΠΎΠΉ Π»ΠΈΠ½ΠΈΠΈ. Π’Π°ΠΊΠ°Ρ ΠΏΡΠΎΠ²Π΅ΡΠΊΠ° Π²ΡΠΏΠΎΠ»Π½ΡΠ΅ΡΡΡ ΠΏΡΠΈ ΠΏΠΎΠΌΠΎΡΠΈ ΡΠ΅ΡΡΠ΅ΡΠ°.
Π£Π±Π΅Π΄ΠΈΠ²ΡΠΈΡΡ Π² ΠΎΡΡΡΡΡΡΠ²ΠΈΠΈ ΠΊΠΎΡΠΎΡΠΊΠΎΠ³ΠΎ Π·Π°ΠΌΡΠΊΠ°Π½ΠΈΡ, ΠΏΠΎΠ΄ΠΊΠ»ΡΡΠΈΡΠ΅ Π»ΠΈΠ½ΠΈΡ ΠΊ Π½Π°ΠΏΡΡΠΆΠ΅Π½ΠΈΡ. ΠΠ°Π»Π΅Π΅ Π½ΡΠΆΠ½ΠΎ ΠΏΡΠΎΠ²Π΅ΡΠΈΡΡ ΡΠ°Π±ΠΎΡΠΎΡΠΏΠΎΡΠΎΠ±Π½ΠΎΡΡΡ ΡΠΎΠ·Π΅ΡΠΎΠΊ ΠΈ ΠΎΡΠ²Π΅ΡΠΈΡΠ΅Π»ΡΠ½ΡΡ ΠΏΡΠΈΠ±ΠΎΡΠΎΠ² ΡΠ°Π·ΠΎΠ²ΡΠΌ ΠΈΠ½Π΄ΠΈΠΊΠ°ΡΠΎΡΠΎΠΌ ΠΈΠ»ΠΈ ΡΠ΅ΡΡΠ΅ΡΠΎΠΌ.
Π Π·Π°Π²Π΅ΡΡΠ΅Π½ΠΈΠ΅ ΠΎΡΡΠ°Π½Π΅ΡΡΡ Π»ΠΈΡΡ Π·Π°Π΄Π΅Π»Π°ΡΡ ΠΊΠ°Π½Π°Π»Ρ ΠΏΡΠΈ ΠΏΠΎΠΌΠΎΡΠΈ ΡΡΡΠΊΠ°ΡΡΡΠΊΠΈ. ΠΠ° ΡΡΠΎΠΌ ΡΠ°Π±ΠΎΡΡ ΠΏΠΎ Π·Π°ΠΌΠ΅Π½Π΅ ΡΠ»Π΅ΠΊΡΡΠΎΠΏΡΠΎΠ²ΠΎΠ΄ΠΊΠΈ Π·Π°Π²Π΅ΡΡΠ°ΡΡΡΡ. Π§ΡΠΎΠ±Ρ ΠΎΠ½ΠΈ ΠΏΡΠΎΡΠ»ΠΈ ΠΌΠ°ΠΊΡΠΈΠΌΠ°Π»ΡΠ½ΠΎ ΡΡΠΏΠ΅ΡΠ½ΠΎ, Π½Π°Π΄ΠΎ ΠΏΠΎΠΌΠ½ΠΈΡΡ ΠΏΡΠΎΡΡΡΠ΅ ΡΠ΅ΠΊΠΎΠΌΠ΅Π½Π΄Π°ΡΠΈΠΈ ΠΏΠΎ ΡΠ΅Ρ Π½ΠΈΠΊΠ΅ Π±Π΅Π·ΠΎΠΏΠ°ΡΠ½ΠΎΡΡΠΈ ΠΈ ΠΏΡΠΈΠ΄Π΅ΡΠΆΠΈΠ²Π°ΡΡΡΡ ΠΈΡ Π² ΠΏΡΠΎΡΠ΅ΡΡΠ΅ Π²ΡΠΏΠΎΠ»Π½Π΅Π½ΠΈΡ Π·Π°ΠΏΠ»Π°Π½ΠΈΡΠΎΠ²Π°Π½Π½ΡΡ ΠΌΠ΅ΡΠΎΠΏΡΠΈΡΡΠΈΠΉ.
Π Π΅ΠΊΠΎΠΌΠ΅Π½Π΄Π°ΡΠΈΠΈ ΠΏΠΎ Π±Π΅Π·ΠΎΠΏΠ°ΡΠ½ΠΎΠΌΡ Π²ΡΠΏΠΎΠ»Π½Π΅Π½ΠΈΡ ΡΡΡΠ°Π½ΠΎΠ²ΠΊΠΈ
ΠΠ΅ΡΠ΅Π΄ Π½Π°ΡΠ°Π»ΠΎΠΌ ΡΠ°Π±ΠΎΡΡ ΠΎΠ±ΡΠ·Π°ΡΠ΅Π»ΡΠ½ΠΎ ΠΎΠ±Π΅ΡΡΠΎΡΡΡΠ΅ ΠΊΠ²Π°ΡΡΠΈΡΡ ΠΈ Π΄ΠΎΠΏΠΎΠ»Π½ΠΈΡΠ΅Π»ΡΠ½ΠΎ ΡΠ±Π΅Π΄ΠΈΡΠ΅ΡΡ Π² ΠΎΡΡΡΡΡΡΠ²ΠΈΠΈ Π½Π°ΠΏΡΡΠΆΠ΅Π½ΠΈΡ Ρ ΠΏΠΎΠΌΠΎΡΡΡ ΡΠΏΠ΅ΡΠΈΠ°Π»ΡΠ½ΠΎ ΠΏΡΠ΅Π΄Π½Π°Π·Π½Π°ΡΠ΅Π½Π½ΠΎΠ³ΠΎ Π΄Π»Ρ ΡΡΠΎΠ³ΠΎ ΠΏΡΠΈΠ±ΠΎΡΠ°.
Π ΡΡΠΊΠΈ Π²ΡΠ΅Ρ ΠΏΠΎΠ΄ΡΡΡΠ½ΡΡ ΠΈΠ½ΡΡΡΡΠΌΠ΅Π½ΡΠΎΠ² ΠΎΠ±ΡΠ·Π°ΡΠ΅Π»ΡΠ½ΠΎ Π΄ΠΎΠ»ΠΆΠ½Ρ Π±ΡΡΡ ΠΈΠ·ΠΎΠ»ΠΈΡΠΎΠ²Π°Π½Ρ. ΠΡΠΈ ΠΎΡΡΡΡΡΡΠ²ΠΈΠΈ ΠΈΠ·ΠΎΠ»ΡΡΠΈΠΈ Π½Π° Π½ΠΈΡ ΡΠ΄Π΅Π»Π°ΠΉΡΠ΅ Π΅Π΅ ΡΠ°ΠΌΠΎΡΡΠΎΡΡΠ΅Π»ΡΠ½ΠΎ.
Π ΡΠ»ΡΡΠ°Π΅, Π΅ΡΠ»ΠΈ ΡΠ°ΡΠΏΡΠ΅Π΄Π΅Π»ΠΈΡΠ΅Π»ΡΠ½ΡΠΉ ΡΠΈΡ Π½Π°Ρ ΠΎΠ΄ΠΈΡΡΡ Π½Π° Π»Π΅ΡΡΠ½ΠΈΡΠ½ΠΎΠΉ ΠΏΠ»ΠΎΡΠ°Π΄ΠΊΠ΅ ΠΈΠ»ΠΈ Π² Π΄ΡΡΠ³ΠΎΠΌ ΠΌΠ΅ΡΡΠ΅ ΠΎΠ±ΡΠ΅Π³ΠΎ Π΄ΠΎΡΡΡΠΏΠ°, ΠΎΠ±ΡΠ·Π°ΡΠ΅Π»ΡΠ½ΠΎ ΠΏΠΎΠ²Π΅ΡΡΡΠ΅ ΡΠ°Π±Π»ΠΈΡΠΊΡ Ρ ΠΏΡΠ΅Π΄ΡΠΏΡΠ΅ΠΆΠ΄Π΅Π½ΠΈΠ΅ΠΌ ΠΎ Π²ΡΠΏΠΎΠ»Π½Π΅Π½ΠΈΠΈ ΡΠ°Π±ΠΎΡ Π½Π° Π»ΠΈΠ½ΠΈΠΈ.
ΠΠΎΠΌΠ½ΠΈΡΠ΅. ΠΏΡΠ΅Π½Π΅Π±ΡΠ΅ΠΆΠΈΡΠ΅Π»ΡΠ½ΠΎΠ΅ ΠΎΡΠ½ΠΎΡΠ΅Π½ΠΈΠ΅ ΠΊ ΡΠ΅ΠΊΠΎΠΌΠ΅Π½Π΄Π°ΡΠΈΡΠΌ ΡΠ΅Ρ Π½ΠΈΠΊΠΈ Π±Π΅Π·ΠΎΠΏΠ°ΡΠ½ΠΎΡΡΠΈ ΠΌΠΎΠΆΠ΅Ρ ΠΏΡΠΈΠ²Π΅ΡΡΠΈ Π½Π΅ ΡΠΎΠ»ΡΠΊΠΎ ΠΊ ΡΠΊΠΎΡΠ΅ΠΉΡΠ΅ΠΉ ΠΏΠΎΠ»ΠΎΠΌΠΊΠ΅ ΡΠ»Π΅ΠΊΡΡΠΈΡΠ΅ΡΠΊΠΎΠΉ ΡΠ΅ΠΏΠΈ, Π½ΠΎ ΠΈ ΠΊ Π³ΠΎΡΠ°Π·Π΄ΠΎ Π±ΠΎΠ»Π΅Π΅ ΡΡΡΠ°ΡΠ½ΡΠΌ ΠΈ Π½Π΅ΠΏΠΎΠΏΡΠ°Π²ΠΈΠΌΡΠΌ ΠΏΠΎΡΠ»Π΅Π΄ΡΡΠ²ΠΈΡΠΌ, ΠΊΠ°ΠΊ Π΄Π»Ρ ΠΊΠ²Π°ΡΡΠΈΡΡ, ΡΠ°ΠΊ ΠΈ Π΄Π»Ρ ΠΏΡΠΎΠΆΠΈΠ²Π°ΡΡΠΈΡ Π² Π½Π΅ΠΉ Π»ΡΠ΄Π΅ΠΉ.
Π‘Π»Π΅Π΄ΡΠΉΡΠ΅ ΠΈΠ½ΡΡΡΡΠΊΡΠΈΠΈ, ΠΎΡΠ½ΠΎΡΠΈΡΠ΅ΡΡ ΠΊ ΡΠ»Π΅ΠΊΡΡΠΈΡΠ΅ΡΡΠ²Ρ Ρ Π΄ΠΎΠ»ΠΆΠ½ΡΠΌ ΡΠ²Π°ΠΆΠ΅Π½ΠΈΠ΅ΠΌ, ΠΈ Π²ΡΠ΅ ΠΎΠ±ΡΠ·Π°ΡΠ΅Π»ΡΠ½ΠΎ ΠΏΠΎΠ»ΡΡΠΈΡΡΡ.
ΠΡΠΈΠΌΠ΅Ρ ΠΌΠΎΠ½ΡΠ°ΠΆΠ° ΡΠ»Π΅ΠΊΡΡΠΎΠΏΡΠΎΠ²ΠΎΠ΄ΠΊΠΈ Π² ΠΊΠ²Π°ΡΡΠΈΡΠ΅ Π½Π° Π²ΠΈΠ΄Π΅ΠΎ
Π Π°Π·Π²ΠΎΠ΄ΠΊΠ° ΡΠ»Π΅ΠΊΡΡΠΈΠΊΠΈ Π² ΠΊΠ²Π°ΡΡΠΈΡΠ΅

ΠΡΠ΅ Π½Π΅Π΄Π°Π²Π½ΠΎ Π΄ΠΎΠΌΠ°ΡΠ½ΠΈΠ΅ ΡΠ»Π΅ΠΊΡΡΠΈΡΠ΅ΡΠΊΠΈΠ΅ ΡΠ΅ΡΠΈ ΠΈΡΠΏΡΡΡΠ²Π°Π»ΠΈ ΡΡΠ°Π²Π½ΠΈΡΠ΅Π»ΡΠ½ΠΎ Π½Π΅Π±ΠΎΠ»ΡΡΠΈΠ΅ Π½Π°Π³ΡΡΠ·ΠΊΠΈ. Π Π½Π°ΡΡΠΎΡΡΠ΅Π΅ Π²ΡΠ΅ΠΌΡ ΠΊΠΎΠ»ΠΈΡΠ΅ΡΡΠ²ΠΎ ΠΎΠ±ΠΎΡΡΠ΄ΠΎΠ²Π°Π½ΠΈΡ ΠΈ Π±ΡΡΠΎΠ²ΠΎΠΉ ΡΠ΅Ρ Π½ΠΈΠΊΠΈ Π²ΠΎΠ·ΡΠΎΡΠ»ΠΎ Π² Π½Π΅ΡΠΊΠΎΠ»ΡΠΊΠΎ ΡΠ°Π·. Π‘ΠΎΠΎΡΠ²Π΅ΡΡΡΠ²Π΅Π½Π½ΠΎ Π²ΠΎΠ·ΡΠΎΡΠ»Π° ΠΈ Π½Π°Π³ΡΡΠ·ΠΊΠ°, ΠΊΠΎΡΠΎΡΡΡ ΡΡΠ°ΡΠ°Ρ ΠΏΡΠΎΠ²ΠΎΠ΄ΠΊΠ° Π² Π±ΠΎΠ»ΡΡΠΈΠ½ΡΡΠ²Π΅ ΡΠ»ΡΡΠ°Π΅Π² ΠΏΡΠΎΡΡΠΎ Π½Π΅ Π²ΡΠ΄Π΅ΡΠΆΠΈΠ²Π°Π΅Ρ. Π ΡΠ²ΡΠ·ΠΈ Ρ ΡΡΠΈΠΌ Π²ΡΡΠ°Π΅Ρ Π²ΠΎΠΏΡΠΎΡ ΠΎ Π΅Π΅ Π·Π°ΠΌΠ΅Π½Π΅ ΠΈ ΠΏΡΠΎΠΊΠ»Π°Π΄ΠΊΠ΅ Π½ΠΎΠ²ΡΡ ΠΊΠ°Π±Π΅Π»ΡΠ½ΡΡ Π»ΠΈΠ½ΠΈΠΉ. Π Π΄Π°Π½Π½ΠΎΠΌ ΡΠ»ΡΡΠ°Π΅ Π±ΠΎΠ»ΡΡΠΎΠ΅ Π·Π½Π°ΡΠ΅Π½ΠΈΠ΅ ΠΏΡΠΈΠΎΠ±ΡΠ΅ΡΠ°Π΅Ρ ΡΠ°Π·Π²ΠΎΠ΄ΠΊΠ° ΡΠ»Π΅ΠΊΡΡΠΈΠΊΠΈ Π² ΠΊΠ²Π°ΡΡΠΈΡΠ΅.
Π‘ΠΎΡΡΠ°Π²Π»Π΅Π½ΠΈΠ΅ ΡΡ Π΅ΠΌΡ ΡΠ°Π·Π²ΠΎΠ΄ΠΊΠΈ ΡΠ»Π΅ΠΊΡΡΠΎΠΏΡΠΎΠ²ΠΎΠ΄ΠΊΠΈ
Π‘Ρ Π΅ΠΌΠ° ΠΏΡΠΎΠ²ΠΎΠ΄ΠΊΠΈ ΡΠ»Π΅ΠΊΡΡΠΈΠΊΠΈ Π² ΠΊΠ²Π°ΡΡΠΈΡΠ΅ ΠΈΠΌΠ΅Π΅Ρ ΡΠΎΠ±ΡΡΠ²Π΅Π½Π½ΡΠ΅ ΠΈΠ½Π΄ΠΈΠ²ΠΈΠ΄ΡΠ°Π»ΡΠ½ΡΠ΅ ΠΎΡΠΎΠ±Π΅Π½Π½ΠΎΡΡΠΈ. ΠΡΠΈ ΡΠ°Π·ΡΠ°Π±ΠΎΡΠΊΠ΅ ΡΡ Π΅ΠΌΡ Π½Π΅ΠΎΠ±Ρ ΠΎΠ΄ΠΈΠΌΠΎ ΡΡΠΈΡΡΠ²Π°ΡΡ ΠΏΠ»Π°Π½ΠΈΡΠΎΠ²ΠΊΡ ΠΈ ΡΠ°ΡΠΏΠΎΠ»ΠΎΠΆΠ΅Π½ΠΈΠ΅ ΠΏΠΎΠΌΠ΅ΡΠ΅Π½ΠΈΠΉ, Π° ΡΠ°ΠΊΠΆΠ΅ ΠΏΠΎΡΡΠ΅Π±Π½ΠΎΡΡΠΈ ΠΏΡΠΎΠΆΠΈΠ²Π°ΡΡΠΈΡ Π·Π΄Π΅ΡΡ Π»ΡΠ΄Π΅ΠΉ. Π ΠΊΠ°ΡΠ΅ΡΡΠ²Π΅ ΠΏΡΠΈΠΌΠ΅ΡΠ° ΡΠ΅ΠΊΠΎΠΌΠ΅Π½Π΄ΡΠ΅ΡΡΡ ΡΠ°ΡΡΠΌΠ°ΡΡΠΈΠ²Π°ΡΡ ΡΠΈΠΏΠΎΠ²ΡΡ ΡΡΠ΅Π΄Π½Π΅ΡΡΠ°ΡΠΈΡΡΠΈΡΠ΅ΡΠΊΡΡ ΠΊΠ²Π°ΡΡΠΈΡΡ.

ΠΠ½Π° ΡΠΎΡΡΠΎΠΈΡ ΠΈΠ· Π½Π΅ΡΠΊΠΎΠ»ΡΠΊΠΈΡ ΠΏΠΎΠΌΠ΅ΡΠ΅Π½ΠΈΠΉ β ΠΏΡΠΈΡ ΠΎΠΆΠ΅ΠΉ, Π·Π°Π»Π°, ΡΠΏΠ°Π»ΡΠ½ΠΈ, ΡΡΠ°Π»Π΅ΡΠ°, Π²Π°Π½Π½ΠΎΠΉ ΠΊΠΎΠΌΠ½Π°ΡΡ ΠΈ ΠΊΡΡ Π½ΠΈ. ΠΠ΅ΡΠ΅Π΄ ΡΠΎΡΡΠ°Π²Π»Π΅Π½ΠΈΠ΅ΠΌ ΡΡ Π΅ΠΌΡ, ΡΠ»Π΅Π΄ΡΠ΅Ρ ΡΠΎΡΠ½ΠΎ ΠΎΠΏΡΠ΅Π΄Π΅Π»ΠΈΡΡΡΡ, ΠΊΠ°ΠΊΠΈΠ΅ ΠΏΡΠΈΠ±ΠΎΡΡ ΠΈ ΠΎΠ±ΠΎΡΡΠ΄ΠΎΠ²Π°Π½ΠΈΠ΅ Π±ΡΠ΄ΡΡ ΡΡΡΠ°Π½Π°Π²Π»ΠΈΠ²Π°ΡΡΡΡ Π² ΠΊΠ°ΠΆΠ΄ΠΎΠΌ ΠΈΠ· ΠΊΠΎΠΌΠ½Π°Ρ. ΠΡΠΈ ΠΏΡΠΎΠ²Π΅Π΄Π΅Π½ΠΈΠΈ ΡΠ°ΡΡΠ΅ΡΠΎΠ² ΡΠ»Π΅Π΄ΡΠ΅Ρ ΡΡΠΈΡΡΠ²Π°ΡΡ Π²ΠΎΠ·ΠΌΠΎΠΆΠ½ΠΎΠ΅ Π΄ΠΎΠ±Π°Π²Π»Π΅Π½ΠΈΠ΅ Π² Π΄Π°Π»ΡΠ½Π΅ΠΉΡΠ΅ΠΌ Π½ΠΎΠ²ΡΡ Π±ΡΡΠΎΠ²ΡΡ ΠΏΡΠΈΠ±ΠΎΡΠΎΠ² ΠΈ ΡΠΎΠΎΡΠ²Π΅ΡΡΡΠ²ΡΡΡΠΈΠΉ ΡΠΎΡΡ ΠΏΠΎΡΡΠ΅Π±Π»Π΅Π½ΠΈΡ ΡΠ»Π΅ΠΊΡΡΠΎΡΠ½Π΅ΡΠ³ΠΈΠΈ.
ΠΠΎΡΠ»Π΅ ΠΎΠΏΡΠ΅Π΄Π΅Π»Π΅Π½ΠΈΡ ΠΊΠΎΠ»ΠΈΡΠ΅ΡΡΠ²Π° ΠΏΠΎΡΡΠ΅Π±ΠΈΡΠ΅Π»Π΅ΠΉ, Π½ΡΠΆΠ½ΠΎ ΠΏΠΎΠ΄ΡΡΠΈΡΠ°ΡΡ ΠΈΡ Π½Π°Π³ΡΡΠ·ΠΊΡ ΠΈΠ»ΠΈ ΠΎΠ±ΡΡΡ ΠΌΠΎΡΠ½ΠΎΡΡΡ. ΠΡΠ΅ Π½Π΅ΠΎΠ±Ρ ΠΎΠ΄ΠΈΠΌΡΠ΅ Π΄Π°Π½Π½ΡΠ΅ ΠΌΠΎΠΆΠ½ΠΎ Π½Π°ΠΉΡΠΈ Π² ΡΠ΅Ρ Π½ΠΈΡΠ΅ΡΠΊΠΈΡ ΠΏΠ°ΡΠΏΠΎΡΡΠ°Ρ ΠΈΠ·Π΄Π΅Π»ΠΈΠΉ. ΠΠΎΡΠ»Π΅ ΡΡΠΎΠ³ΠΎ ΠΏΠΎ ΡΠΎΡΠΌΡΠ»Π΅ I=P/U ΠΎΠΏΡΠ΅Π΄Π΅Π»ΡΠ΅ΡΡΡ Π½Π°Π³ΡΡΠ·ΠΊΠ° ΠΏΡΠΈΠ±ΠΎΡΠ° Π² Π°ΠΌΠΏΠ΅ΡΠ°Ρ . ΠΠ° ΠΎΡΠ½ΠΎΠ²Π°Π½ΠΈΠΈ ΠΏΠΎΠ»ΡΡΠ΅Π½Π½ΡΡ Π΄Π°Π½Π½ΡΡ ΡΠΎΡΡΠ°Π²Π»ΡΠ΅ΡΡΡ ΡΡ Π΅ΠΌΠ° ΡΠ»Π΅ΠΊΡΡΠΎΠΏΡΠΎΠ²ΠΎΠ΄ΠΊΠΈ.

ΠΠ½Π°ΡΠ°Π»Π΅ ΡΠ»Π΅Π΄ΡΠ΅Ρ ΠΎΠΏΡΠ΅Π΄Π΅Π»ΠΈΡΡ ΠΊΠΎΠ»ΠΈΡΠ΅ΡΡΠ²ΠΎ ΡΠΎΠ·Π΅ΡΠΎΠΊ ΠΈ ΠΌΠ΅ΡΡΠ° ΠΈΡ ΡΡΡΠ°Π½ΠΎΠ²ΠΊΠΈ. ΠΠ»Ρ ΠΊΡΡ Π½ΠΈ ΠΏΡΠ΅Π΄ΡΡΠΌΠ°ΡΡΠΈΠ²Π°Π΅ΡΡΡ ΡΡΠΈ ΡΠΎΠ·Π΅ΡΠΊΠΈ Π΄Π»Ρ ΡΡΠ΅Ρ Π³ΡΡΠΏΠΏ ΠΏΠΎΡΡΠ΅Π±ΠΈΡΠ΅Π»Π΅ΠΉ. ΠΠ· Π½ΠΈΡ Π΄Π²Π΅ ΡΠΎΠ·Π΅ΡΠΊΠΈ ΠΎΠ±ΡΡΠ½ΡΠ΅ β Π½Π° 16 Π°ΠΌΠΏΠ΅Ρ ΠΈ ΠΎΠ΄Π½Π° β ΡΠΈΠ»ΠΎΠ²Π°Ρ Π½Π° 25 Π°ΠΌΠΏΠ΅Ρ Π΄Π»Ρ ΡΠ»Π΅ΠΊΡΡΠΎΠΏΠ»ΠΈΡΡ. Π Π²Π°Π½Π½ΠΎΠΉ ΠΊΠΎΠΌΠ½Π°ΡΠ΅ Π½ΡΠΆΠ½ΠΎ Π·Π°ΠΏΠ»Π°Π½ΠΈΡΠΎΠ²Π°ΡΡ Π²Π»Π°Π³ΠΎΠ·Π°ΡΠΈΡΠ΅Π½Π½ΡΠ΅ ΡΠΎΠ·Π΅ΡΠΊΠΈ ΠΏΠΎΠ΄ Π²ΠΎΠ΄ΠΎΠ½Π°Π³ΡΠ΅Π²Π°ΡΠ΅Π»Ρ ΠΈ ΡΡΠΈΡΠ°Π»ΡΠ½ΡΡ ΠΌΠ°ΡΠΈΠ½Ρ. Π Π·Π°Π»Π΅ ΠΈ ΡΠΏΠ°Π»ΡΠ½Π΅ ΡΠ΅ΠΊΠΎΠΌΠ΅Π½Π΄ΡΠ΅ΡΡΡ ΡΡΡΠ°Π½Π°Π²Π»ΠΈΠ²Π°ΡΡ ΠΏΠΎ Π΄Π²Π΅ ΡΠΎΠ·Π΅ΡΠΊΠΈ, ΡΡΠΎΠ±Ρ Π½Π΅ ΠΏΠΎΠ»ΡΠ·ΠΎΠ²Π°ΡΡΡΡ ΡΠ΄Π»ΠΈΠ½ΠΈΡΠ΅Π»ΡΠΌΠΈ. ΠΠ°ΠΆΠ΄Π°Ρ ΡΠΎΠ·Π΅ΡΠΊΠ° ΠΏΠΎΠ΄ΠΊΠ»ΡΡΠ°Π΅ΡΡΡ ΠΊ ΠΎΡΠ΄Π΅Π»ΡΠ½ΠΎΠΉ Π»ΠΈΠ½ΠΈΠΈ, ΡΡΠΎ Π·Π°ΠΌΠ΅ΡΠ½ΠΎ ΠΏΠΎΠ²ΡΡΠ°Π΅Ρ Π½Π°Π΄Π΅ΠΆΠ½ΠΎΡΡΡ ΠΏΡΠΎΠ²ΠΎΠ΄ΠΊΠΈ. ΠΠΈΠ½ΠΈΠΈ ΠΎΡΠ²Π΅ΡΠ΅Π½ΠΈΡ ΠΏΠΎΠ΄Π²ΠΎΠ΄ΡΡΡΡ ΠΊ ΠΎΡΠ΄Π΅Π»ΡΠ½ΠΎΠΌΡ Π°Π²ΡΠΎΠΌΠ°ΡΡ .
Π ΡΠ΅Π·ΡΠ»ΡΡΠ°ΡΠ΅ ΠΏΡΠΈΠΌΠ΅Π½Π΅Π½ΠΈΡ Π΄Π°Π½Π½ΠΎΠΉ ΡΡ Π΅ΠΌΡ ΠΎΠ±Π΅ΡΠΏΠ΅ΡΠΈΠ²Π°Π΅ΡΡΡ Π½Π°Π΄Π΅ΠΆΠ½Π°Ρ Π·Π°ΡΠΈΡΠ° ΠΊΠ°ΠΆΠ΄ΠΎΠΉ Π»ΠΈΠ½ΠΈΠΈ ΠΎΡ Π²ΠΎΠ·ΠΌΠΎΠΆΠ½ΡΡ ΠΏΠ΅ΡΠ΅Π³ΡΡΠ·ΠΎΠΊ, ΠΏΠΎΡΠΊΠΎΠ»ΡΠΊΡ Π²ΡΠ΅ ΠΎΠ½ΠΈ ΠΏΠΎΠ΄ΠΊΠ»ΡΡΠ΅Π½Ρ ΠΊ ΡΠΎΠ±ΡΡΠ²Π΅Π½Π½ΠΎΠΌΡ Π°Π²ΡΠΎΠΌΠ°ΡΡ. ΠΠ»Ρ ΡΠΎΠ΅Π΄ΠΈΠ½Π΅Π½ΠΈΡ ΠΏΡΠΎΠ²ΠΎΠ΄ΠΎΠ² ΠΈΡΠΏΠΎΠ»ΡΠ·ΡΡΡΡΡ ΠΏΡΠΎΠΌΠ΅ΠΆΡΡΠΎΡΠ½ΡΠ΅ ΡΠ°ΡΠΏΡΠ΅Π΄Π΅Π»ΠΈΡΠ΅Π»ΡΠ½ΡΠ΅ ΠΊΠΎΡΠΎΠ±ΠΊΠΈ. Π ΠΊΠ°ΡΠ΅ΡΡΠ²Π΅ Π΄ΠΎΠΏΠΎΠ»Π½ΠΈΡΠ΅Π»ΡΠ½ΠΎΠΉ Π·Π°ΡΠΈΡΡ ΠΌΠΎΠ³ΡΡ ΡΡΡΠ°Π½Π°Π²Π»ΠΈΠ²Π°ΡΡΡΡ ΡΡΡΡΠΎΠΉΡΡΠ²Π° Π·Π°ΡΠΈΡΠ½ΠΎΠ³ΠΎ ΠΎΡΠΊΠ»ΡΡΠ΅Π½ΠΈΡ Π½Π° Π²Π²ΠΎΠ΄Π΅ ΠΈ Π½Π° ΠΊΠ°ΠΆΠ΄ΠΎΠΉ Π»ΠΈΠ½ΠΈΠΈ ΠΏΡΠΎΠ²ΠΎΠ΄ΠΊΠΈ.
Π Π°ΡΡΠ΅Ρ ΠΌΠ°ΡΠ΅ΡΠΈΠ°Π»Π°
ΠΠΎΡΠ»Π΅ ΠΏΡΠΎΠ²Π΅Π΄Π΅Π½ΠΈΡ ΠΏΡΠ΅Π΄Π²Π°ΡΠΈΡΠ΅Π»ΡΠ½ΡΡ ΡΠ°ΡΡΠ΅ΡΠΎΠ² ΠΈ ΡΠΎΡΡΠ°Π²Π»Π΅Π½ΠΈΡ ΡΡ Π΅ΠΌΡ, Π½Π΅ΠΎΠ±Ρ ΠΎΠ΄ΠΈΠΌΠΎ ΡΠ°ΡΡΡΠΈΡΠ°ΡΡ ΠΏΠΎΡΡΠ΅Π±Π½ΠΎΠ΅ ΠΊΠΎΠ»ΠΈΡΠ΅ΡΡΠ²ΠΎ ΠΌΠ°ΡΠ΅ΡΠΈΠ°Π»ΠΎΠ². Π ΠΏΠ΅ΡΠ²ΡΡ ΠΎΡΠ΅ΡΠ΅Π΄Ρ ΡΡΠΎ ΠΊΠ°ΡΠ°Π΅ΡΡΡ ΡΠ»Π΅ΠΊΡΡΠΎΠΏΡΠΎΠ²ΠΎΠ΄ΠΊΠΈ, ΠΏΠΎΡΠΊΠΎΠ»ΡΠΊΡ ΠΈΠΌΠ΅Π½Π½ΠΎ ΠΎΠ½Π° ΠΎΠ±Π΅ΡΠΏΠ΅ΡΠΈΠ²Π°Π΅Ρ Π½ΠΎΡΠΌΠ°Π»ΡΠ½ΡΡ ΡΠ°Π±ΠΎΡΡ ΠΏΡΠΈΠ±ΠΎΡΠΎΠ² ΠΈ ΠΎΠ±ΠΎΡΡΠ΄ΠΎΠ²Π°Π½ΠΈΡ.

ΠΠΎΡΡΠ΅Π±Π½ΡΠΉ ΠΌΠ΅ΡΡΠ°ΠΆ ΠΊΠ°Π±Π΅Π»Ρ ΡΠ°ΡΡΡΠΈΡΡΠ²Π°Π΅ΡΡΡ ΠΈΡΡ ΠΎΠ΄Ρ ΠΈΠ· ΠΊΠΎΠ»ΠΈΡΠ΅ΡΡΠ²Π° ΡΠΎΠ·Π΅ΡΠΎΠΊ, Π²ΡΠΊΠ»ΡΡΠ°ΡΠ΅Π»Π΅ΠΉ, ΠΏΡΠΈΠ±ΠΎΡΠΎΠ² ΠΎΡΠ²Π΅ΡΠ΅Π½ΠΈΡ ΠΈ ΠΌΠ΅ΡΡ ΠΈΡ ΡΡΡΠ°Π½ΠΎΠ²ΠΊΠΈ. Π‘ ΠΏΠΎΠΌΠΎΡΡΡ ΡΡΠ»Π΅ΡΠΊΠΈ ΠΈΠ·ΠΌΠ΅ΡΡΠ΅ΡΡΡ ΡΠ°ΡΡΡΠΎΡΠ½ΠΈΠ΅ ΠΎΡ ΡΠΈΡΠΊΠ° Π΄ΠΎ ΠΊΠ°ΠΆΠ΄ΠΎΠΉ ΡΠΎΡΠΊΠΈ. ΠΠΎΠ»ΡΡΠ΅Π½Π½ΡΠ΅ Π΄Π°Π½Π½ΡΠ΅ Π½Π°Π½ΠΎΡΡΡΡΡ Π½Π° ΡΡ Π΅ΠΌΡ Π΄Π»Ρ ΠΏΠΎΡΠ»Π΅Π΄ΡΡΡΠ΅Π³ΠΎ ΡΡΠΌΠΌΠΈΡΠΎΠ²Π°Π½ΠΈΡ. Π ΠΎΠ±ΡΠ΅ΠΌΡ Π·Π½Π°ΡΠ΅Π½ΠΈΡ ΡΠ»Π΅Π΄ΡΠ΅Ρ ΠΏΡΠΈΠ±Π°Π²ΠΈΡΡ Π΅ΡΠ΅ 15% Π½Π° ΡΠ»ΡΡΠ°ΠΉ Π²ΠΎΠ·Π½ΠΈΠΊΠ½ΠΎΠ²Π΅Π½ΠΈΡ Π½Π΅ΠΏΡΠ΅Π΄Π²ΠΈΠ΄Π΅Π½Π½ΡΡ ΡΠΈΡΡΠ°ΡΠΈΠΉ.
ΠΠ°ΠΏΠ°Ρ ΠΊΠ°Π±Π΅Π»Ρ Π½ΡΠΆΠ΅Π½ ΠΏΡΠΈ ΠΏΠΎΠΌΠ΅ΡΠ΅Π½ΠΈΠΈ Π΅Π³ΠΎ Π² Π³ΠΎΡΡΠΈΡΠΎΠ²Π°Π½Π½ΡΠ΅ ΡΡΡΠ±Ρ ΠΈΠ»ΠΈ ΠΊΠ°Π±Π΅Π»Ρ-ΠΊΠ°Π½Π°Π»Ρ. ΠΠ·-Π·Π° Π½Π°Π³ΡΠ΅Π²Π° ΠΏΡΠΎΠ²ΠΎΠ΄ΠΎΠ² Π½Π΅ ΡΠ΅ΠΊΠΎΠΌΠ΅Π½Π΄ΡΠ΅ΡΡΡ ΡΠΊΠ»Π°Π΄ΡΠ²Π°ΡΡ ΠΈΡ Π²ΠΌΠ΅ΡΡΠ΅ ΡΠ²Π΅ΡΡ ΡΡΡΠ°Π½ΠΎΠ²Π»Π΅Π½Π½ΡΡ Π½ΠΎΡΠΌ. Π ΡΠ²ΡΠ·ΠΈ Ρ ΡΡΠΈΠΌ ΠΌΠΎΠΆΠ΅Ρ ΠΏΠΎΠ½Π°Π΄ΠΎΠ±ΠΈΡΡΡΡ ΠΏΠ°ΡΠ°Π»Π»Π΅Π»ΡΠ½Π°Ρ ΠΏΡΠΎΠΊΠ»Π°Π΄ΠΊΠ°, ΡΡΠΎ ΠΏΡΠΈΠ²Π΅Π΄Π΅Ρ ΠΊ Π΄ΠΎΠΏΠΎΠ»Π½ΠΈΡΠ΅Π»ΡΠ½ΡΠΌ ΠΈΠ·Π³ΠΈΠ±Π°ΠΌ ΠΈ ΠΏΠΎΠ²ΠΎΡΠΎΡΠ°ΠΌ.

Π‘ΠΎΠ²ΡΠ΅ΠΌΠ΅Π½Π½Π°Ρ ΠΏΡΠΎΠ²ΠΎΠ΄ΠΊΠ° ΠΏΡΠΎΠΊΠ»Π°Π΄ΡΠ²Π°Π΅ΡΡΡ Ρ ΠΏΠΎΠΌΠΎΡΡΡ ΡΡΠ΅Ρ ΠΆΠΈΠ»ΡΠ½ΠΎΠ³ΠΎ ΠΌΠ΅Π΄Π½ΠΎΠ³ΠΎ ΠΊΠ°Π±Π΅Π»Ρ. Π‘Π΅ΡΠ΅Π½ΠΈΠ΅ ΠΏΠΎΠ΄Π±ΠΈΡΠ°Π΅ΡΡΡ ΡΠΎΠ³Π»Π°ΡΠ½ΠΎ ΡΠ°ΡΡΡΠΈΡΠ°Π½Π½ΠΎΠΉ ΠΌΠΎΡΠ½ΠΎΡΡΠΈ Ρ ΠΏΡΠΈΠΌΠ΅Π½Π΅Π½ΠΈΠ΅ΠΌ ΡΠΏΠ΅ΡΠΈΠ°Π»ΡΠ½ΡΡ ΡΠ°Π±Π»ΠΈΡ. ΠΡΠ»ΠΈ Π² ΠΊΠ²Π°ΡΡΠΈΡΠ΅ ΠΏΡΠΈΡΡΡΡΡΠ²ΡΠ΅Ρ ΡΡΠ°Π½Π΄Π°ΡΡΠ½ΡΠΉ Π½Π°Π±ΠΎΡ Π±ΡΡΠΎΠ²ΠΎΠΉ ΡΠ΅Ρ Π½ΠΈΠΊΠΈ ΠΈ ΠΎΠ±ΠΎΡΡΠ΄ΠΎΠ²Π°Π½ΠΈΡ, ΡΠΎ ΠΊ ΡΠΎΠ·Π΅ΡΠΊΠ°ΠΌ ΠΏΠΎΠ΄Π²ΠΎΠ΄ΠΈΡΡΡ ΠΏΡΠΎΠ²ΠΎΠ΄, ΡΠ΅ΡΠ΅Π½ΠΈΠ΅ΠΌ 2,5 ΠΌΠΌ2, Π° ΠΊ ΠΏΡΠΈΠ±ΠΎΡΠ°ΠΌ ΠΎΡΠ²Π΅ΡΠ΅Π½ΠΈΡ β 1,5 ΠΌΠΌ2.
ΠΠΎΡΠ»Π΅ ΠΎΠΏΡΠ΅Π΄Π΅Π»Π΅Π½ΠΈΡ ΠΏΠΎΡΡΠ΅Π±Π½ΠΎΡΡΠΈ Π² ΠΏΡΠΎΠ²ΠΎΠ΄ΠΊΠ΅, ΠΏΡΠΎΠ²ΠΎΠ΄ΠΈΡΡΡ ΡΠ°ΡΡΠ΅Ρ Π²ΡΠ΅Ρ ΠΎΡΡΠ°Π»ΡΠ½ΡΡ ΠΌΠ°ΡΠ΅ΡΠΈΠ°Π»ΠΎΠ²: Π²ΡΠΊΠ»ΡΡΠ°ΡΠ΅Π»Π΅ΠΉ, ΡΠΎΠ·Π΅ΡΠΎΠΊ, ΡΠ²Π΅ΡΠΈΠ»ΡΠ½ΠΈΠΊΠΎΠ², ΡΠ°ΡΠΏΡΠ΅Π΄Π΅Π»ΠΈΡΠ΅Π»ΡΠ½ΡΡ ΠΊΠΎΡΠΎΠ±ΠΎΠΊ, Π³ΠΎΡΡΠΈΡΠΎΠ²Π°Π½Π½ΡΡ ΡΡΡΠ±, ΠΊΠ°Π±Π΅Π»Ρ-ΠΊΠ°Π½Π°Π»ΠΎΠ², ΠΊΠ»Π΅ΠΌΠΌΠ½ΠΈΠΊΠΎΠ², ΠΊΡΠ΅ΠΏΠ»Π΅Π½ΠΈΠΉ ΠΈ Π΄ΡΡΠ³ΠΈΡ Π½Π΅ΠΎΠ±Ρ ΠΎΠ΄ΠΈΠΌΡΡ ΠΈΠ·Π΄Π΅Π»ΠΈΠΉ. ΠΠ»Ρ ΠΏΠΎΠ΄ΠΊΠ»ΡΡΠ΅Π½ΠΈΡ Π²ΡΠ΅Ρ Π»ΠΈΠ½ΠΈΠΉ ΠΏΠΎΠ½Π°Π΄ΠΎΠ±ΠΈΡΡΡ ΡΠ°ΡΠΏΡΠ΅Π΄Π΅Π»ΠΈΡΠ΅Π»ΡΠ½ΡΠΉ ΡΠΈΡΠΎΠΊ. ΠΠ°ΡΠΈΡΠ° ΠΎΡ ΡΠΊΠ°ΡΠΊΠΎΠ² Π½Π°ΠΏΡΡΠΆΠ΅Π½ΠΈΡ ΠΎΡΡΡΠ΅ΡΡΠ²Π»ΡΠ΅ΡΡΡ Ρ ΠΏΠΎΠΌΠΎΡΡΡ ΡΡΠ°Π±ΠΈΠ»ΠΈΠ·Π°ΡΠΎΡΠ°. ΠΠΎΠΆΠ½ΠΎ ΠΏΡΠΈΠΎΠ±ΡΠ΅ΡΡΠΈ ΠΎΠ΄ΠΈΠ½ ΠΌΠΎΡΠ½ΡΠΉ ΠΏΡΠΈΠ±ΠΎΡ Π΄Π»Ρ Π²ΡΠ΅ΠΉ ΠΊΠ²Π°ΡΡΠΈΡΡ ΠΈΠ»ΠΈ Π½Π΅ΡΠΊΠΎΠ»ΡΠΊΠΎ ΡΡΡΡΠΎΠΉΡΡΠ² ΠΌΠ°Π»ΠΎΠΉ ΠΌΠΎΡΠ½ΠΎΡΡΠΈ, ΠΏΠΎΠ΄ΠΊΠ»ΡΡΠ°Π΅ΠΌΡΡ ΡΠΎΠ»ΡΠΊΠΎ ΠΊ ΡΠΎΠΉ Π±ΡΡΠΎΠ²ΠΎΠΉ ΡΠ΅Ρ Π½ΠΈΠΊΠ΅, ΠΊΠΎΡΠΎΡΠ°Ρ ΡΡΠ²ΡΡΠ²ΠΈΡΠ΅Π»ΡΠ½Π° ΠΊ ΡΠΊΠ°ΡΠΊΠ°ΠΌ.
Π Π°Π·ΠΌΠ΅ΡΠΊΠ° ΡΡΠ΅Π½ ΠΈ ΡΠ°Π·Π²ΠΎΠ΄ΠΊΠ° ΡΠ»Π΅ΠΊΡΡΠΈΠΊΠΈ ΠΏΠΎ ΠΊΠ²Π°ΡΡΠΈΡΠ΅
ΠΠ΅ΡΠ΅Π΄ ΠΏΡΠΎΠ²Π΅Π΄Π΅Π½ΠΈΠ΅ΠΌ ΡΠ°Π·ΠΌΠ΅ΡΠΊΠΈ Π½Π΅ΠΎΠ±Ρ ΠΎΠ΄ΠΈΠΌΠΎ ΠΎΠ·Π½Π°ΠΊΠΎΠΌΠΈΡΡΡΡ Ρ ΡΠ°Π·Π²Π΅ΡΠ½ΡΡΡΠΌ ΡΠΈΠΏΠΎΠ²ΠΎΠΉ ΡΠ»Π΅ΠΊΡΡΠΈΡΠ΅ΡΠΊΠΎΠΉ ΡΡ Π΅ΠΌΠΎΠΉ, Π² ΠΊΠΎΡΠΎΡΠΎΠΉ ΠΎΡΠΌΠ΅ΡΠ΅Π½Π° ΠΊΠ°ΠΆΠ΄Π°Ρ ΠΊΠΎΠΌΠ½Π°ΡΠ° ΠΈ Π²ΡΠ΅ Π·Π΄Π°Π½ΠΈΠ΅ ΡΠ΅Π»ΠΈΠΊΠΎΠΌ. ΠΡΠΎΠΌΠ΅ ΡΠΎΠ³ΠΎ, Π½ΡΠΆΠ½ΠΎ ΠΈΠ·ΡΡΠΈΡΡ ΠΌΠΎΠ½ΡΠ°ΠΆΠ½ΡΠ΅ ΡΠ΅ΡΡΠ΅ΠΆΠΈ, Π³Π΄Π΅ ΡΠΊΠ°Π·Π°Π½ΠΎ ΡΠ°ΡΠΏΠΎΠ»ΠΎΠΆΠ΅Π½ΠΈΠ΅ ΠΊΠ°ΠΆΠ΄ΠΎΠ³ΠΎ ΡΠ»Π΅ΠΌΠ΅Π½ΡΠ° ΠΏΡΠΎΠ²ΠΎΠ΄ΠΊΠΈ. ΠΠ΄Π΅ΡΡ ΠΆΠ΅ ΡΠΎΠ΄Π΅ΡΠΆΠΈΡΡΡ ΠΈΠ½ΡΠΎΡΠΌΠ°ΡΠΈΡ ΠΎ Π²ΠΎΠ΄ΠΎΠΏΡΠΎΠ²ΠΎΠ΄Π΅, Π³Π°Π·ΠΎΠΏΡΠΎΠ²ΠΎΠ΄Π΅, ΠΎΡΠΎΠΏΠ»Π΅Π½ΠΈΠΈ ΠΈ Π΄ΡΡΠ³ΠΈΡ ΡΠΈΡΡΠ΅ΠΌΠ°Ρ . ΠΠ½Π° Π½Π΅ΠΎΠ±Ρ ΠΎΠ΄ΠΈΠΌΠ°, ΡΡΠΎΠ±Ρ ΡΡΠ΅ΡΡΡ Π²Π·Π°ΠΈΠΌΠ½ΠΎΠ΅ Π²Π»ΠΈΡΠ½ΠΈΠ΅ Π²ΡΠ΅Ρ ΡΠ΅ΡΠ΅ΠΉ. ΠΡΠΎ ΠΏΠΎΠ·Π²ΠΎΠ»ΠΈΡ ΠΈΠ·Π±Π΅ΠΆΠ°ΡΡ ΡΠ΅ΡΡΠ΅Π·Π½ΡΡ ΠΎΡΠΈΠ±ΠΎΠΊ, ΠΊΠΎΡΠΎΡΡΠ΅ Π² Π±ΡΠ΄ΡΡΠ΅ΠΌ Π½Π΅ ΡΠΌΠΎΠ³ΡΡ Π±ΡΡΡ ΠΈΡΠΏΡΠ°Π²Π»Π΅Π½Ρ.

ΠΡΠΈ Π²ΡΠΏΠΎΠ»Π½Π΅Π½ΠΈΠΈ ΡΠ°Π·ΠΌΠ΅ΡΠΊΠΈ Π½Π° ΡΡΠ΅Π½Ρ ΠΈ ΠΏΠΎΡΠΎΠ»ΠΎΠΊ Π½Π°Π½ΠΎΡΡΡΡΡ ΠΎΠ±ΠΎΠ·Π½Π°ΡΠ΅Π½ΠΈΡ ΠΌΠ΅ΡΡ, Π³Π΄Π΅ Π±ΡΠ΄ΡΡ ΡΠ°ΡΠΏΠΎΠ»Π°Π³Π°ΡΡΡΡ ΡΠΎΠ·Π΅ΡΠΊΠΈ, Π²ΡΠΊΠ»ΡΡΠ°ΡΠ΅Π»ΠΈ, ΡΠ²Π΅ΡΠΈΠ»ΡΠ½ΠΈΠΊΠΈ, ΡΠ°ΡΠΏΡΠ΅Π΄Π΅Π»ΠΈΡΠ΅Π»ΡΠ½ΡΠ΅ ΠΊΠΎΡΠΎΠ±ΠΊΠΈ, ΡΠΈΡΠΎΠΊ ΠΈ Π΄ΡΡΠ³ΠΎΠ΅ ΠΎΠ±ΠΎΡΡΠ΄ΠΎΠ²Π°Π½ΠΈΠ΅. ΠΡΠ΅ Π½Π΅ΠΎΠ±Ρ ΠΎΠ΄ΠΈΠΌΡΠ΅ Π΄Π°Π½Π½ΡΠ΅ Π±Π΅ΡΡΡΡΡ ΠΈΠ· ΠΏΡΠ΅Π΄Π²Π°ΡΠΈΡΠ΅Π»ΡΠ½ΠΎ ΡΠΎΡΡΠ°Π²Π»Π΅Π½Π½ΠΎΠΉ ΡΡ Π΅ΠΌΡ.
ΠΠΎΠ΄ ΡΡΡΠ°Π½ΠΎΠ²ΠΎΡΠ½ΡΠ΅ ΠΊΠΎΡΠΎΠ±ΠΊΠΈ Π·Π°ΡΠ°Π½Π΅Π΅ ΠΎΡΠΌΠ΅ΡΠ°ΡΡΡΡ Π³ΡΠ°Π½ΠΈΡΡ ΡΠ³Π»ΡΠ±Π»Π΅Π½ΠΈΠΉ. ΠΠ΅ΠΎΠ±Ρ ΠΎΠ΄ΠΈΠΌΠΎ ΡΡΠΈΡΡΠ²Π°ΡΡ Π²ΠΎΠ·ΠΌΠΎΠΆΠ½ΠΎΡΡΡ ΠΏΠΎΡΠ»Π΅Π΄ΡΡΡΠ΅Π³ΠΎ Π²ΡΡΠ°Π²Π½ΠΈΠ²Π°Π½ΠΈΡ ΡΡΡΠΊΠ°ΡΡΡΠΊΠΈ, ΠΊΡΠ΅ΠΏΠ»Π΅Π½ΠΈΡ ΠΊ ΠΎΡΠ½ΠΎΠ²Π½ΠΎΠΌΡ ΠΏΠΎΡΠΎΠ»ΠΊΡ Π½Π°ΡΡΠΆΠ½ΡΡ ΠΈΠ»ΠΈ ΠΏΠΎΠ΄Π²Π΅ΡΠ½ΡΡ ΠΊΠΎΠ½ΡΡΡΡΠΊΡΠΈΠΉ. Π£ΡΠΎΠ²Π΅Π½Ρ ΠΏΠΎΠ»Π° ΠΌΠΎΠΆΠ΅Ρ ΡΠ²Π΅Π»ΠΈΡΠΈΡΡΡΡ Π·Π° ΡΡΠ΅Ρ Π΄ΠΎΠΏΠΎΠ»Π½ΠΈΡΠ΅Π»ΡΠ½ΡΡ ΠΏΠΎΠΊΡΡΡΠΈΠΉ ΠΏΠ°ΡΠΊΠ΅ΡΠΎΠΌ, Π»Π°ΠΌΠΈΠ½Π°ΡΠΎΠΌ ΠΈ Π΄ΡΡΠ³ΠΈΠΌΠΈ ΠΌΠ°ΡΠ΅ΡΠΈΠ°Π»Π°ΠΌΠΈ. ΠΠ°Π½Π½ΡΠ΅ ΡΠ°ΠΊΡΠΎΡΡ ΡΠΏΠΎΡΠΎΠ±ΡΡΠ²ΡΡΡ ΡΠΌΠ΅Π½ΡΡΠ΅Π½ΠΈΡ Π²Π½ΡΡΡΠ΅Π½Π½Π΅Π³ΠΎ ΠΏΡΠΎΡΡΡΠ°Π½ΡΡΠ²Π° ΠΏΠΎΠΌΠ΅ΡΠ΅Π½ΠΈΡ ΠΈ ΡΠ½ΠΈΠΆΠ°ΡΡ ΡΠΎΡΠ½ΠΎΡΡΡ ΡΠ°ΡΡΠ΅ΡΠΎΠ².

ΠΠ° ΡΠ°ΡΡΠ΅ΡΡ Π²Π»ΠΈΡΠ΅Ρ ΠΎΡΡΡΡΡΡΠ²ΠΈΠ΅ Π²ΠΎ ΠΌΠ½ΠΎΠ³ΠΈΡ ΡΠ»ΡΡΠ°ΡΡ ΡΡΡΠΎΠ³ΠΎΠΉ ΠΏΡΡΠΌΠΎΡΠ³ΠΎΠ»ΡΠ½ΠΎΠΉ Π³Π΅ΠΎΠΌΠ΅ΡΡΠΈΠΈ ΠΏΠΎΠΌΠ΅ΡΠ΅Π½ΠΈΠΉ. ΠΠΎΡΡΠΎΠΌΡ Π½Π΅ΠΎΠ±Ρ ΠΎΠ΄ΠΈΠΌΠΎ ΠΈΡΠΏΠΎΠ»ΡΠ·ΠΎΠ²Π°ΡΡ Π²ΡΡΠ°Π²Π½ΠΈΠ²Π°ΡΡΠΈΠ΅ ΠΏΠΎΠΏΡΠ°Π²ΠΊΠΈ. ΠΡΠ΅ ΠΎΡΠΌΠ΅ΡΠΊΠΈ, Π½Π°Π½Π΅ΡΠ΅Π½Π½ΡΠ΅ Π½Π° ΠΊΠΎΠ½ΡΡΡΡΠΊΡΠΈΠ²Π½ΡΠ΅ ΡΠ»Π΅ΠΌΠ΅Π½ΡΡ, ΠΎΡΠΎΠ±ΡΠ°ΠΆΠ°ΡΡΡΡ Π² ΠΈΡΠΏΠΎΠ»Π½ΠΈΡΠ΅Π»ΡΠ½ΠΎΠΉ ΡΡ Π΅ΠΌΠ΅, ΠΊΠΎΡΠΎΡΡΡ Π½Π΅ΠΎΠ±Ρ ΠΎΠ΄ΠΈΠΌΠΎ Ρ ΡΠ°Π½ΠΈΡΡ ΠΈ ΠΏΡΠΈΠΌΠ΅Π½ΡΡΡ Π²ΠΎ Π²ΡΠ΅ΠΌΡ ΠΏΠΎΡΠ»Π΅Π΄ΡΡΡΠΈΡ ΡΠ΅ΠΌΠΎΠ½ΡΠΎΠ², ΡΡΠΎΠ±Ρ ΠΈΠ·Π±Π΅ΠΆΠ°ΡΡ ΠΏΠΎΠ²ΡΠ΅ΠΆΠ΄Π΅Π½ΠΈΠΉ ΠΏΡΠΎΠ»ΠΎΠΆΠ΅Π½Π½ΡΡ Π»ΠΈΠ½ΠΈΠΉ.
Π¨ΡΡΠΎΠ±Π»Π΅Π½ΠΈΠ΅ ΡΡΠ΅Π½
ΠΠ»Ρ ΡΡΡΡΠΎΠΉΡΡΠ²Π° ΡΠΊΡΡΡΠΎΠΉ ΠΏΡΠΎΠ²ΠΎΠ΄ΠΊΠΈ ΡΡΠ΅Π±ΡΠ΅ΡΡΡ Π²ΡΠΏΠΎΠ»Π½ΠΈΡΡ ΡΡΡΠΎΠ±Π»Π΅Π½ΠΈΠ΅ ΡΡΠ΅Π½ ΠΈ ΠΏΠΎΡΠΎΠ»ΠΊΠΎΠ². ΠΡΠΎ Π΄ΠΎΠ²ΠΎΠ»ΡΠ½ΠΎ ΡΡΡΠ΄ΠΎΠ΅ΠΌΠΊΠΈΠΉ ΠΏΡΠΎΡΠ΅ΡΡ, ΡΡΠ΅Π±ΡΡΡΠΈΠΉ Π½Π°Π²ΡΠΊΠΎΠ² ΠΈΡΠΏΠΎΠ»ΡΠ·ΠΎΠ²Π°Π½ΠΈΡ ΡΠΏΠ΅ΡΠΈΠ°Π»ΡΠ½ΠΎΠ³ΠΎ ΠΈΠ½ΡΡΡΡΠΌΠ΅Π½ΡΠ° ΠΈ ΡΠΎΠ±Π»ΡΠ΄Π΅Π½ΠΈΡ ΠΎΠΏΡΠ΅Π΄Π΅Π»Π΅Π½Π½ΡΡ ΠΏΡΠ°Π²ΠΈΠ». Π ΠΏΡΠΎΡΠ΅ΡΡΠ΅ ΡΠ°Π±ΠΎΡΡ ΠΏΡΠΎΠΈΡΡ ΠΎΠ΄ΠΈΡ Π²ΡΠ΄Π΅Π»Π΅Π½ΠΈΠ΅ Π±ΠΎΠ»ΡΡΠΎΠ³ΠΎ ΠΊΠΎΠ»ΠΈΡΠ΅ΡΡΠ²Π° ΠΏΡΠ»ΠΈ. ΠΠΎΡΡΠΎΠΌΡ Π²ΡΠ΅ Π²Ρ ΠΎΠ΄Ρ Π² Π΄ΡΡΠ³ΠΈΠ΅ ΠΊΠΎΠΌΠ½Π°ΡΡ Π·Π°Π²Π΅ΡΠΈΠ²Π°ΡΡΡΡ Π²Π»Π°ΠΆΠ½ΠΎΠΉ ΡΠΊΠ°Π½ΡΡ.

ΠΠ»Ρ ΡΡΡΡΠΎΠΉΡΡΠ²Π° ΡΡΡΠΎΠ± ΡΠ°ΡΠ΅ Π²ΡΠ΅Π³ΠΎ ΠΈΡΠΏΠΎΠ»ΡΠ·ΡΠ΅ΡΡΡ Π±ΠΎΠ»Π³Π°ΡΠΊΠ°, Π² ΠΊΠΎΡΠΎΡΡΡ ΡΡΡΠ°Π½Π°Π²Π»ΠΈΠ²Π°Π΅ΡΡΡ Π΄ΠΈΡΠΊ Ρ Π°Π»ΠΌΠ°Π·Π½ΡΠΌ Π½Π°ΠΏΡΠ»Π΅Π½ΠΈΠ΅ΠΌ. Π£Π³Π»ΡΠ±Π»Π΅Π½ΠΈΡ ΠΏΠΎΠ»ΡΡΠ°ΡΡΡΡ ΡΠΎΠ²Π½ΡΠΌΠΈ ΠΈ ΠΊΡΠ°ΡΠΈΠ²ΡΠΌΠΈ. Π‘ΡΡΠ΅ΡΡΠ²Π΅Π½Π½ΡΠΌ Π½Π΅Π΄ΠΎΡΡΠ°ΡΠΊΠΎΠΌ ΡΠ²Π»ΡΠ΅ΡΡΡ Π²ΡΠ±ΡΠΎΡ Π±ΠΎΠ»ΡΡΠΎΠ³ΠΎ ΠΊΠΎΠ»ΠΈΡΠ΅ΡΡΠ²Π° ΠΏΡΠ»ΠΈ, ΠΎΡ ΠΊΠΎΡΠΎΡΠΎΠΉ Π½Π΅ Π²ΡΠ΅Π³Π΄Π° ΡΠΏΠ°ΡΠ°ΡΡ Π΄Π°ΠΆΠ΅ ΡΠ΅ΡΠΏΠΈΡΠ°ΡΠΎΡ ΠΈ Π·Π°ΡΠΈΡΠ½ΡΠ΅ ΠΎΡΠΊΠΈ.
ΠΡΠ±ΠΈΠ»ΠΎ ΠΈ ΠΌΠΎΠ»ΠΎΡΠΎΠΊ Π»ΡΡΡΠ΅ Π²ΡΠ΅Π³ΠΎ ΠΏΠΎΠ΄Ρ ΠΎΠ΄ΡΡ Π΄Π»Ρ ΠΏΡΠΎΠΊΠ»Π°Π΄ΠΊΠΈ ΡΡΡΠΎΠ± Π² ΡΡΡΠΊΠ°ΡΡΡΠΊΠ΅. Π Π±Π΅ΡΠΎΠ½Π½ΡΡ ΠΈΠ»ΠΈ ΠΊΠΈΡΠΏΠΈΡΠ½ΡΡ ΡΡΠ΅Π½Π°Ρ ΠΏΡΠ°ΠΊΡΠΈΡΠ΅ΡΠΊΠΈ Π½Π΅Π²ΠΎΠ·ΠΌΠΎΠΆΠ½ΠΎ ΡΠ΄Π΅Π»Π°ΡΡ ΠΊΠ°Π½Π°Π²ΠΊΡ. ΠΠ»Ρ ΡΠ°Π±ΠΎΡΡ Ρ ΡΠ°ΠΊΠΈΠΌΠΈ ΡΡΠ΅Π½Π°ΠΌΠΈ ΡΠ΅ΠΊΠΎΠΌΠ΅Π½Π΄ΡΠ΅ΡΡΡ ΠΏΠΎΠ»ΡΠ·ΠΎΠ²Π°ΡΡΡΡ ΠΏΠ΅ΡΡΠΎΡΠ°ΡΠΎΡΠΎΠΌ.

ΠΠ°ΠΈΠ±ΠΎΠ»Π΅Π΅ ΠΎΠΏΡΠΈΠΌΠ°Π»ΡΠ½ΡΠΌ Π²Π°ΡΠΈΠ°Π½ΡΠΎΠΌ ΡΡΠΈΡΠ°Π΅ΡΡΡ ΡΡΡΠΎΠ±ΠΎΡΠ΅Π·, ΠΏΡΠΈΠΌΠ΅Π½ΡΡΡΠΈΠΉΡΡ ΠΈΠΌΠ΅Π½Π½ΠΎ Π΄Π»Ρ ΡΡΠΈΡ ΡΠ΅Π»Π΅ΠΉ. ΠΠΎ ΡΠ²ΠΎΠ΅ΠΉ ΡΡΡΠΈ ΡΡΠΎ ΠΌΠΎΠ΄ΠΈΡΠΈΡΠΈΡΠΎΠ²Π°Π½Π½Π°Ρ Π±ΠΎΠ»Π³Π°ΡΠΊΠ° Ρ Π΄Π²ΡΠΌΡ Π΄ΠΈΡΠΊΠ°ΠΌΠΈ, ΡΠ°ΡΠΏΠΎΠ»ΠΎΠΆΠ΅Π½Π½ΡΠΌΠΈ Π½Π° ΠΎΠΏΡΠ΅Π΄Π΅Π»Π΅Π½Π½ΠΎΠΌ ΡΠ°ΡΡΡΠΎΡΠ½ΠΈΠΈ ΠΌΠ΅ΠΆΠ΄Ρ ΡΠΎΠ±ΠΎΠΉ. ΠΠ΅ΡΠ΅ΠΌΠ΅ΡΠ΅Π½ΠΈΠ΅ ΠΏΠΎ ΡΡΠ΅Π½Π΅ ΠΎΡΡΡΠ΅ΡΡΠ²Π»ΡΠ΅ΡΡΡ Ρ ΠΏΠΎΠΌΠΎΡΡΡ ΡΠΏΠ΅ΡΠΈΠ°Π»ΡΠ½ΠΎΠΉ ΠΏΠ»Π°ΡΡΠΎΡΠΌΡ. Π ΠΊΠΎΠΆΡΡ Ρ ΠΏΡΠ΅Π΄ΡΡΠΌΠΎΡΡΠ΅Π½ΠΎ ΠΏΠΎΠ΄ΠΊΠ»ΡΡΠ΅Π½ΠΈΠ΅ ΡΡΡΠΎΠΈΡΠ΅Π»ΡΠ½ΠΎΠ³ΠΎ ΠΏΡΠ»Π΅ΡΠΎΡΠ°.
ΠΠ΅ΡΠ΅Π΄ Π½Π°ΡΠ°Π»ΠΎΠΌ ΡΠ°Π±ΠΎΡ Π½Π° ΠΏΠΎΠ²Π΅ΡΡ Π½ΠΎΡΡΡΡ ΠΊΠ°ΡΠ°Π½Π΄Π°ΡΠΎΠΌ ΠΎΡΠΌΠ΅ΡΠ°ΡΡΡΡ Π»ΠΈΠ½ΠΈΠΈ Π±ΡΠ΄ΡΡΠ΅ΠΉ ΠΏΡΠΎΠ²ΠΎΠ΄ΠΊΠΈ, ΠΌΠ΅ΡΡΠ° ΡΡΡΠ°Π½ΠΎΠ²ΠΊΠΈ ΡΠΎΠ·Π΅ΡΠΎΠΊ ΠΈ Π²ΡΠΊΠ»ΡΡΠ°ΡΠ΅Π»Π΅ΠΉ. ΠΠΎΡΠ»Π΅ ΡΡΠΎΠ³ΠΎ ΠΏΡΠΎΡΠ΅Π·Π°ΡΡΡΡ ΠΊΠ°Π½Π°Π²ΠΊΠΈ ΠΈ ΡΠ³Π»ΡΠ±Π»Π΅Π½ΠΈΡ Π² ΠΎΡΠΌΠ΅ΡΠ΅Π½Π½ΡΡ ΠΌΠ΅ΡΡΠ°Ρ . ΠΠΎΡΠ»Π΅ ΡΠΊΠ»Π°Π΄ΠΊΠΈ ΠΏΡΠΎΠ²ΠΎΠ΄ΠΎΠ² ΠΈ ΡΡΡΠ°Π½ΠΎΠ²ΠΊΠΈ ΡΠΎΠ·Π΅ΡΠΎΠΊ Π²ΡΠΏΠΎΠ»Π½ΡΠ΅ΡΡΡ ΠΈΡ ΡΠΈΠΊΡΠ°ΡΠΈΡ Π³ΠΈΠΏΡΠΎΠΌ ΡΡΡΠΎΠΈΡΠ΅Π»ΡΠ½ΡΠΌ β Π°Π»Π΅Π±Π°ΡΡΡΠΎΠΌ.
ΠΠΎΠ΄ΠΊΠ»ΡΡΠ΅Π½ΠΈΠ΅ ΡΠΎΠ·Π΅ΡΠΎΠΊ ΠΈ Π²ΡΠΊΠ»ΡΡΠ°ΡΠ΅Π»Π΅ΠΉ
Π ΠΎΠ·Π΅ΡΠΊΠΈ ΠΈ Π²ΡΠΊΠ»ΡΡΠ°ΡΠ΅Π»ΠΈ ΡΠ²Π»ΡΡΡΡΡ Π²Π°ΠΆΠ½Π΅ΠΉΡΠΈΠΌΠΈ ΡΠ»Π΅ΠΌΠ΅Π½ΡΠ°ΠΌΠΈ ΠΏΡΠΎΠ²ΠΎΠ΄ΠΊΠΈ Π² ΠΊΠ²Π°ΡΡΠΈΡΠ΅. ΠΠ½Π°ΡΠ°Π»Π΅ Π½ΡΠΆΠ½ΠΎ ΡΡΡΠ°Π½ΠΎΠ²ΠΈΡΡ ΡΠ°ΡΠΏΡΠ΅Π΄Π΅Π»ΠΈΡΠ΅Π»ΡΠ½ΡΡ ΠΊΠΎΡΠΎΠ±ΠΊΡ, ΠΎΡ ΠΊΠΎΡΠΎΡΠΎΠΉ Π±ΡΠ΄ΡΡ Π²ΡΡ ΠΎΠ΄ΠΈΡΡ ΠΏΡΠΎΠ²ΠΎΠ΄Π° ΠΊ ΡΠΎΠ·Π΅ΡΠΊΠ΅ ΠΈ Π²ΡΠΊΠ»ΡΡΠ°ΡΠ΅Π»Ρ. ΠΠΎΡΠ»Π΅ ΡΡΠΎΠ³ΠΎ ΡΡΡΠ°Π½Π°Π²Π»ΠΈΠ²Π°ΡΡΡΡ ΠΏΠΎΠ΄ΡΠΎΠ·Π΅ΡΠ½ΠΈΠΊΠΈ, Π² ΠΊΠΎΡΠΎΡΡΠ΅ ΠΌΠΎΠ½ΡΠΈΡΡΡΡΡΡ Π½Π΅ΠΎΠ±Ρ ΠΎΠ΄ΠΈΠΌΡΠ΅ ΡΠ»Π΅ΠΊΡΡΠΎΡΡΡΠ°Π½ΠΎΠ²ΠΎΡΠ½ΡΠ΅ ΠΈΠ·Π΄Π΅Π»ΠΈΡ.

ΠΠ»Ρ Π½ΠΎΡΠΌΠ°Π»ΡΠ½ΠΎΠ³ΠΎ ΡΠΎΠ΅Π΄ΠΈΠ½Π΅Π½ΠΈΡ ΠΏΡΠΎΠ²ΠΎΠ΄Π° Ρ ΡΠΎΠ·Π΅ΡΠΊΠΎΠΉ ΠΈ Π²ΡΠΊΠ»ΡΡΠ°ΡΠ΅Π»Π΅ΠΌ Π½Π΅ΠΎΠ±Ρ ΠΎΠ΄ΠΈΠΌΠΎ ΠΎΡΡΠ°Π²ΠΈΡΡ Π·Π°ΠΏΠ°Ρ ΠΏΡΠΈΠΌΠ΅ΡΠ½ΠΎ 10-12 ΡΠΌ. ΠΠΎΡΠ»Π΅ Π²ΡΠ΅Ρ ΠΏΠΎΠ΄ΠΊΠ»ΡΡΠ΅Π½ΠΈΠΉ ΡΠ»Π΅Π΄ΡΠ΅Ρ ΠΏΡΠΎΠ²Π΅ΡΠΈΡΡ ΡΠ°Π±ΠΎΡΠΎΡΠΏΠΎΡΠΎΠ±Π½ΠΎΡΡΡ ΡΡΡΠ°Π½ΠΎΠ²Π»Π΅Π½Π½ΡΡ ΠΏΡΠΈΠ±ΠΎΡΠΎΠ². ΠΡΠ΅ ΡΠ°Π±ΠΎΡΡ Π²ΡΠΏΠΎΠ»Π½ΡΡΡΡΡ ΠΏΡΠΈ ΠΎΠ±Π΅ΡΡΠΎΡΠ΅Π½Π½ΠΎΠΉ ΡΠ»Π΅ΠΊΡΡΠΈΡΠ΅ΡΠΊΠΎΠΉ ΡΠ΅ΡΠΈ.
ΠΠΎΠ΄ΠΊΠ»ΡΡΠ΅Π½ΠΈΠ΅ Π°Π²ΡΠΎΠΌΠ°ΡΠΎΠ² ΠΈ Π£ΠΠ
ΠΠ°ΡΠΈΡΠ° ΠΎΠ΄Π½ΠΎΡΠ°Π·Π½ΡΡ ΡΠ΅ΡΠ΅ΠΉ, Π½Π°ΠΏΡΡΠΆΠ΅Π½ΠΈΠ΅ΠΌ 220 Π²ΠΎΠ»ΡΡ, ΠΎΡΡΡΠ΅ΡΡΠ²Π»ΡΠ΅ΡΡΡ Ρ ΠΏΠΎΠΌΠΎΡΡΡ ΠΎΠ΄Π½ΠΎ- ΠΈΠ»ΠΈ Π΄Π²ΡΡ ΠΏΠΎΠ»ΡΡΠ½ΡΡ Π°Π²ΡΠΎΠΌΠ°ΡΠΎΠ². ΠΠΎΠ΄ΠΊΠ»ΡΡΠ΅Π½ΠΈΠ΅ ΠΏΠΎ ΡΡ Π΅ΠΌΠ΅ TN-C Ρ Π΄Π²ΡΠΌΡ ΠΏΡΠΎΠ²ΠΎΠ΄Π°ΠΌΠΈ ΡΠ°Π·Ρ ΠΈ Π½ΡΠ»Ρ Π²ΡΠΏΠΎΠ»Π½ΡΠ΅ΡΡΡ ΡΠ»Π΅Π΄ΡΡΡΠΈΠΌ ΠΎΠ±ΡΠ°Π·ΠΎΠΌ: ΠΡΠΎΠ²ΠΎΠ΄ ΡΠ°Π·Ρ ΠΏΠΎΠ΄ΠΊΠ»ΡΡΠ°Π΅ΡΡΡ ΠΊ ΠΏΠ΅ΡΠ²ΠΎΠΉ ΠΊΠ»Π΅ΠΌΠΌΠ΅ Π²Π²ΠΎΠ΄Π½ΠΎΠ³ΠΎ Π°Π²ΡΠΎΠΌΠ°ΡΠ°, Π° Π·Π°ΡΠ΅ΠΌ ΡΠ΅ΡΠ΅Π· ΠΊΠ»Π΅ΠΌΠΌΡ β 2 ΠΈ ΡΡΠ΅ΡΡΠΈΠΊ ΡΠ°ΡΠΏΡΠ΅Π΄Π΅Π»ΡΠ΅ΡΡΡ Π½Π° Π³ΡΡΠΏΠΏΠΎΠ²ΡΠ΅ Π°Π²ΡΠΎΠΌΠ°ΡΡ. ΠΡΠ»Π΅Π²ΠΎΠΉ ΠΏΡΠΎΠ²ΠΎΠ΄ ΠΏΡΠΎΡ ΠΎΠ΄ΠΈΡ ΡΠ΅ΡΠ΅Π· ΡΡΠ΅ΡΡΠΈΠΊ ΠΈ ΡΠΎΠ΅Π΄ΠΈΠ½ΡΠ΅ΡΡΡ Ρ Π½ΡΠ»Π΅Π²ΠΎΠΉ ΡΠΈΠ½ΠΎΠΉ PEN.

ΠΡΠΎΠΌΠ΅ Π°Π²ΡΠΎΠΌΠ°ΡΠΎΠ², ΡΠ°Π·Π²ΠΎΠ΄ΠΊΠ° ΡΠ»Π΅ΠΊΡΡΠΈΠΊΠΈ Π² ΠΊΠ²Π°ΡΡΠΈΡΠ΅ ΠΏΡΠ΅Π΄ΡΡΠΌΠ°ΡΡΠΈΠ²Π°Π΅Ρ ΠΏΠΎΠ΄ΠΊΠ»ΡΡΠ΅Π½ΠΈΠ΅ Π£ΠΠ. ΠΠ³ΠΎ ΡΠ»Π΅Π΄ΡΠ΅Ρ ΡΡΡΠ°Π½Π°Π²Π»ΠΈΠ²Π°ΡΡ ΡΠΎΠ»ΡΠΊΠΎ ΠΏΠΎΡΠ»Π΅ Π°Π²ΡΠΎΠΌΠ°ΡΠ°, ΡΡΠΎΠ±Ρ ΠΎΠ±Π΅ΡΠΏΠ΅ΡΠΈΡΡ Π·Π°ΡΠΈΡΡ Π²ΠΌΠ΅ΡΡΠ΅ ΡΠΎ ΡΡΠ΅ΡΡΠΈΠΊΠΎΠΌ Π² ΡΠ»ΡΡΠ°Π΅ ΡΠ²Π΅Π»ΠΈΡΠ΅Π½ΠΈΡ ΡΠΎΠΊΠ°.

ΠΡΠ»ΠΈ ΠΆΠ΅ Π΄Π»Ρ Π²Π²ΠΎΠ΄Π° Π² ΠΊΠ²Π°ΡΡΠΈΡΡ ΠΈΡΠΏΠΎΠ»ΡΠ·ΡΠ΅ΡΡΡ ΡΡ Π΅ΠΌΠ° TN-C-S ΠΈΠ»ΠΈ TN-S Ρ ΡΡΠ΅ΠΌΡ ΠΏΡΠΎΠ²ΠΎΠ΄Π°ΠΌΠΈ ΡΠ°Π·Ρ, Π½ΡΠ»Ρ ΠΈ Π·Π°Π·Π΅ΠΌΠ»Π΅Π½ΠΈΡ, ΡΡ Π΅ΠΌΠ° ΠΏΠΎΠ΄ΠΊΠ»ΡΡΠ΅Π½ΠΈΡ Π±ΡΠ΄Π΅Ρ ΡΠΆΠ΅ Π΄ΡΡΠ³Π°Ρ. Π€Π°Π·Π° ΠΏΠΎΠ΄ΠΊΠ»ΡΡΠ°Π΅ΡΡΡ ΠΊ ΠΏΠ΅ΡΠ²ΠΎΠΉ ΠΊΠ»Π΅ΠΌΠΌΠ΅, Π° Π½ΠΎΠ»Ρ β ΠΊ ΡΡΠ΅ΡΡΠ΅ΠΉ ΠΊΠ»Π΅ΠΌΠΌΠ΅ Π²Π²ΠΎΠ΄Π½ΠΎΠ³ΠΎ Π΄Π²ΡΡ ΠΏΠΎΠ»ΡΡΠ½ΠΎΠ³ΠΎ Π°Π²ΡΠΎΠΌΠ°ΡΠ°. ΠΠ°Π»Π΅Π΅ ΡΠ°Π·Π° ΡΠΎ Π²ΡΠΎΡΠΎΠΉ Π²ΡΡ ΠΎΠ΄Π½ΠΎΠΉ ΠΊΠ»Π΅ΠΌΠΌΡ ΠΏΡΠΎΡ ΠΎΠ΄ΠΈΡ ΡΠ΅ΡΠ΅Π· ΡΡΠ΅ΡΡΠΈΠΊ ΠΈ Π£ΠΠ, Π° Π·Π°ΡΠ΅ΠΌ ΡΠ°ΡΠΏΡΠ΅Π΄Π΅Π»ΡΠ΅ΡΡΡ Π½Π° Π³ΡΡΠΏΠΏΠΎΠ²ΡΠ΅ Π°Π²ΡΠΎΠΌΠ°ΡΠΈΡΠ΅ΡΠΊΠΈΠ΅ Π²ΡΠΊΠ»ΡΡΠ°ΡΠ΅Π»ΠΈ. ΠΠΎΠ»Ρ ΡΠ°ΠΊΠΆΠ΅ ΠΏΡΠΎΡ ΠΎΠ΄ΠΈΡ ΡΠ΅ΡΠ΅Π· ΡΡΠ΅ΡΡΠΈΠΊ ΠΈ Π£ΠΠ, ΠΏΠΎΡΠ»Π΅ ΡΠ΅Π³ΠΎ ΠΏΠΎΠ΄ΠΊΠ»ΡΡΠ°Π΅ΡΡΡ ΠΊ Π½ΡΠ»Π΅Π²ΠΎΠΉ ΡΠΈΠ½Π΅.

Π¦Π²Π΅ΡΠΎΠ²Π°Ρ ΠΌΠ°ΡΠΊΠΈΡΠΎΠ²ΠΊΠ° ΡΠ΅Π·ΠΈΡΡΠΎΡΠΎΠ² ΠΎΠ½Π»Π°ΠΉΠ½
.
ΠΠ»Π΅ΠΊΡΡΠΈΠΊΠ° Π² ΠΊΠ²Π°ΡΡΠΈΡΠ΅: ΡΠΎΡΡΠ°Π²Π»ΡΠ΅ΠΌ ΡΡ Π΅ΠΌΡ ΠΈ ΠΌΠΎΠ½ΡΠΈΡΡΠ΅ΠΌ ΡΠ²ΠΎΠΈΠΌΠΈ ΡΡΠΊΠ°ΠΌΠΈ
Π Π°Π·Π²ΠΎΠ΄ΠΊΠ° ΡΠ»Π΅ΠΊΡΡΠΈΠΊΠΈ Π² ΠΊΠ²Π°ΡΡΠΈΡΠ΅ β Π²Π°ΠΆΠ½Π΅ΠΉΡΠΈΠΉ ΠΌΠΎΠΌΠ΅Π½Ρ, Ρ ΠΊΠΎΡΠΎΡΠΎΠ³ΠΎ Π½Π°ΡΠΈΠ½Π°Π΅ΡΡΡ Π»ΡΠ±ΠΎΠΉ ΠΊΠ°ΠΏΠΈΡΠ°Π»ΡΠ½ΡΠΉ ΡΠ΅ΠΌΠΎΠ½Ρ. ΠΡΠΎΠ»ΠΎΠΆΠ΅Π½Π½ΡΠ΅ ΠΏΡΠΎΠ²ΠΎΠ΄Π° ΡΠ°ΡΠ΅ Π²ΡΠ΅Π³ΠΎ ΡΠ°ΡΠΏΠΎΠ»Π°Π³Π°ΡΡΡΡ ΠΏΠΎΠ΄ ΠΌΠ½ΠΎΠ³ΠΎΡΠ»ΠΎΠΉΠ½ΡΠΌ Β«ΠΏΠΈΡΠΎΠ³ΠΎΠΌΒ» ΠΈΠ· ΡΡΡΠΊΠ°ΡΡΡΠΊΠΈ ΠΈ Π΄Π΅ΠΊΠΎΡΠ°ΡΠΈΠ²Π½ΠΎΠΉ ΠΎΡΠ΄Π΅Π»ΠΊΠΈ, ΠΈ Π΅ΡΠ»ΠΈ Π½Π΅ ΠΏΡΠ΅Π΄ΡΡΠΌΠΎΡΡΠ΅ΡΡ Π²ΡΠ΅ Π½ΡΠ°Π½ΡΡ Π·Π°ΡΠ°Π½Π΅Π΅, Π½Π΅ΠΏΠΎΠ»Π°Π΄ΠΊΠΈ Π² ΡΠ°Π±ΠΎΡΠ΅ ΡΠ΅ΡΠΈ ΠΈΠ»ΠΈ ΠΏΠΎΠ΄ΠΊΠ»ΡΡΠ΅Π½ΠΈΠ΅ ΠΌΠΎΡΠ½ΠΎΠ³ΠΎ ΠΏΡΠΈΠ±ΠΎΡΠ° ΠΌΠΎΠ³ΡΡ ΠΏΡΠΈΠ²Π΅ΡΡΠΈ ΠΊ Π½ΠΎΠ²ΠΎΠΌΡ ΡΠ΅ΠΌΠΎΠ½ΡΡ. ΠΠΎΡΡΠΎΠΌΡ ΡΠ°ΡΡΠΌΠΎΡΡΠΈΠΌ ΠΏΠΎΡΡΠ°ΠΏΠ½ΠΎ, ΠΊΠ°ΠΊ ΡΠ΄Π΅Π»Π°ΡΡ ΠΏΡΠΎΠ²ΠΎΠ΄ΠΊΡ Π² ΠΊΠ²Π°ΡΡΠΈΡΠ΅, Π° Π²ΠΎΡ ΡΠ²ΠΎΠΈΠΌΠΈ ΡΡΠΊΠ°ΠΌΠΈ ΠΏΡΠΎΠ²ΠΎΠ΄ΠΈΡΡ ΡΠ°Π±ΠΎΡΡ ΠΈΠ»ΠΈ Π΄ΠΎΠ²Π΅ΡΠΈΡΡΡΡ ΠΏΡΠΎΡΠ΅ΡΡΠΈΠΎΠ½Π°Π»ΡΠ½ΠΎΠΌΡ ΡΠ»Π΅ΠΊΡΡΠΈΠΊΡ β ΡΠ΅ΡΠ°ΡΡ Π²Π°ΠΌ.
Π‘ΠΎΡΡΠ°Π²Π»ΡΠ΅ΠΌ ΡΡ Π΅ΠΌΡ ΡΠ»Π΅ΠΊΡΡΠΎΠΏΡΠΎΠ²ΠΎΠ΄ΠΊΠΈ Π² ΠΊΠ²Π°ΡΡΠΈΡΠ΅
ΠΠ»Π°Π²Π½Π°Ρ ΠΎΡΠΈΠ±ΠΊΠ° Π½Π°ΡΠΈΠ½Π°ΡΡΠΈΡ ΠΌΠ°ΡΡΠ΅ΡΠΎΠ² β Π½Π΅ΠΏΡΠ°Π²ΠΈΠ»ΡΠ½ΠΎΠ΅ ΠΏΠ»Π°Π½ΠΈΡΠΎΠ²Π°Π½ΠΈΠ΅ ΠΏΡΠ΅Π΄ΡΡΠΎΡΡΠ΅ΠΉ ΡΠ°Π±ΠΎΡΡ. ΠΡΠΈ ΡΠΎΡΡΠ°Π²Π»Π΅Π½ΠΈΠΈ ΡΡ Π΅ΠΌΡ ΡΠ΅ΡΠΈ Π½Π΅Π»ΡΠ·Ρ ΠΏΡΠΈΠΊΠΈΠ΄ΡΠ²Π°ΡΡ Β«Π½Π° Π³Π»Π°Π·ΠΎΠΊΒ» ΡΠ°ΡΠΏΠΎΠ»ΠΎΠΆΠ΅Π½ΠΈΠ΅ Π»Π°ΠΌΠΏ ΠΈ Π²ΡΠΊΠ»ΡΡΠ°ΡΠ΅Π»Π΅ΠΉ, Π½Π΅ΠΎΠ±Ρ ΠΎΠ΄ΠΈΠΌΠΎ ΠΏΡΠ΅Π΄ΡΡΠΌΠΎΡΡΠ΅ΡΡ ΠΊΠ°ΠΆΠ΄ΡΡ ΠΌΠ΅Π»ΠΎΡΡ, ΡΡΠΎΠ±Ρ ΠΊΠ²Π°ΡΡΠΈΡΠ΅ Π½Π΅ ΠΏΡΠΈΡΠ»ΠΎΡΡ ΠΎΠ±ΡΠ°ΡΡΠ°ΡΡ ΡΡΠΎΠΉΠ½ΠΈΠΊΠ°ΠΌΠΈ ΠΈ ΡΠ΄Π»ΠΈΠ½ΠΈΡΠ΅Π»ΡΠΌΠΈ. ΠΠΎΡΡΠΎΠΌΡ Π±Π΅Π· ΡΠ΅ΡΡΠ΅ΠΆΠ΅ΠΉ ΠΈ ΡΠ°ΡΡΠ΅ΡΠΎΠ² Π½ΠΈΠΊΠ°ΠΊ Π½Π΅ ΠΎΠ±ΠΎΠΉΡΠΈΡΡ.
ΠΠ»Π΅ΠΊΡΡΠΎΠΏΡΠΎΠ²ΠΎΠ΄ΠΊΠ° Π² ΠΊΠ²Π°ΡΡΠΈΡΠ΅ ΡΠ²ΠΎΠΈΠΌΠΈ ΡΡΠΊΠ°ΠΌΠΈ: ΠΏΠΎΡΠ°Π³ΠΎΠ²Π°Ρ ΠΈΠ½ΡΡΡΡΠΊΡΠΈΡ ΡΠΎΡΡΠ°Π²Π»Π΅Π½ΠΈΡ ΡΡ Π΅ΠΌΡ:
1. Π§Π΅ΡΡΠΈΠΌ ΠΎΠ±ΡΠΈΠΉ ΠΏΠ»Π°Π½ ΠΊΠ²Π°ΡΡΠΈΡΡ, ΠΏΠΎΠΌΠ΅ΡΠ°Π΅ΠΌ ΡΠ°ΡΠΏΠΎΠ»ΠΎΠΆΠ΅Π½ΠΈΠ΅ ΠΎΠΊΠΎΠ½ ΠΈ Π΄Π²Π΅ΡΠ΅ΠΉ.
2. Π‘Ρ Π΅ΠΌΠ°ΡΠΈΡΠ΅ΡΠΊΠΈ ΡΠ°ΡΡΡΠ°Π²Π»ΡΠ΅ΠΌ ΠΌΠ΅Π±Π΅Π»Ρ, ΡΠ°Π½ΡΠ΅Ρ Π½ΠΈΠΊΡ ΠΈ Π±ΡΡΠΎΠ²ΡΡ ΡΠ΅Ρ Π½ΠΈΠΊΡ. ΠΠ΅ Π·Π°Π±ΡΠ²Π°Π΅ΠΌ ΠΈ ΠΏΡΠΎ ΠΊΡΡΠΏΠ½ΡΠ΅ Π°ΠΊΡΠ΅ΡΡΡΠ°ΡΡ, ΡΡΠΎΠ±Ρ Π·Π΅ΡΠΊΠ°Π»ΠΎ ΠΈΠ»ΠΈ ΠΊΠ°ΡΡΠΈΠ½Π° Π½Π΅ ΠΎΠΊΠ°Π·Π°Π»Π°ΡΡ Π½Π° ΠΌΠ΅ΡΡΠ΅ Π·Π°ΠΏΠ»Π°Π½ΠΈΡΠΎΠ²Π°Π½Π½ΠΎΠΉ ΡΠΎΠ·Π΅ΡΠΊΠΈ ΠΈΠ»ΠΈ Π²ΡΠΊΠ»ΡΡΠ°ΡΠ΅Π»Ρ. ΠΠ»Ρ Π±ΠΎΠ»ΡΡΠ΅ΠΉ Π½Π°Π³Π»ΡΠ΄Π½ΠΎΡΡΠΈ, ΠΏΠΎΡΡΠ΅Π±ΠΈΡΠ΅Π»ΠΈ ΡΠ»Π΅ΠΊΡΡΠΎΡΠ½Π΅ΡΠ³ΠΈΠΈ ΠΌΠΎΠΆΠ½ΠΎ Π²ΡΠ΄Π΅Π»ΠΈΡΡ ΠΊΡΠ°ΡΠ½ΡΠΌ ΡΠ²Π΅ΡΠΎΠΌ. ΠΠ°ΠΏΡΠΈΠΌΠ΅Ρ, ΡΠ°ΠΊ.
3. Π£ΠΏΡΠΎΡΠ°Π΅ΠΌ ΡΠ΅ΡΡΠ΅ΠΆ: ΡΠ±ΠΈΡΠ°Π΅ΠΌ ΠΌΠ΅Π±Π΅Π»Ρ ΠΈ Π΄ΡΡΠ³ΠΈΠ΅ ΠΏΡΠ΅Π΄ΠΌΠ΅ΡΡ, Π½Π΅ Π½ΡΠΆΠ΄Π°ΡΡΠΈΠ΅ΡΡ Π² ΠΏΠΎΠ΄ΠΊΠ»ΡΡΠ΅Π½ΠΈΠΈ ΠΊ ΡΠ΅ΡΠΈ, Π° Π½Π° ΠΌΠ΅ΡΡΠ΅ ΡΠ°ΡΠΏΠΎΠ»ΠΎΠΆΠ΅Π½ΠΈΡ ΡΠ»Π΅ΠΊΡΡΠΎΠΏΡΠΈΠ±ΠΎΡΠΎΠ² ΠΏΠΎΠΌΠ΅ΡΠ°Π΅ΠΌ ΡΠΎΠ·Π΅ΡΠΊΠΈ (ΠΎΠ΄ΠΈΠ½Π°ΡΠ½ΡΠ΅, Π΄Π²ΠΎΠΉΠ½ΡΠ΅ β Π²ΡΠ΅ Π·Π°Π²ΠΈΡΠΈΡ ΠΎΡ ΠΊΠΎΠ»ΠΈΡΠ΅ΡΡΠ²Π° ΠΏΠΎΡΡΠ΅Π±ΠΈΡΠ΅Π»Π΅ΠΉ).
4. ΠΠ»Ρ ΡΠ΄ΠΎΠ±ΡΡΠ²Π°, ΡΠ΅ΠΊΠΎΠΌΠ΅Π½Π΄ΡΠ΅ΠΌ ΠΏΡΠΎΠ΄ΡΠΌΠ°ΡΡ ΡΡ Π΅ΠΌΠ°ΡΠΈΡΠ΅ΡΠΊΠΎΠ΅ ΠΎΠ±ΠΎΠ·Π½Π°ΡΠ΅Π½ΠΈΠ΅ Π΄Π»Ρ Π²ΡΠ΅Ρ ΡΠ»Π΅ΠΌΠ΅Π½ΡΠΎΠ² ΡΠ΅ΡΠΈ ΠΈΠ»ΠΈ Π²ΠΎΡΠΏΠΎΠ»ΡΠ·ΠΎΠ²Π°ΡΡΡΡ ΠΏΠΎΠ΄ΡΠΊΠ°Π·ΠΊΠΎΠΉ.
5. Π ΠΈΡΠΎΠ³Π΅ ΠΌΡ ΠΏΠΎΠ»ΡΡΠΈΠ»ΠΈ ΡΠΈΠ»ΠΎΠ²ΡΡ ΡΠ°ΡΡΡ ΡΡ Π΅ΠΌΡ ΡΠ»Π΅ΠΊΡΡΠΈΠΊΠΈ Π² ΠΊΠ²Π°ΡΡΠΈΡΠ΅.
6. Π’Π΅ΠΏΠ΅ΡΡ ΠΏΡΠΈΠΌΠ΅ΠΌΡΡ Π·Π° ΡΠ°ΡΡΡΠ°Π½ΠΎΠ²ΠΊΡ ΠΎΡΠ²Π΅ΡΠΈΡΠ΅Π»ΡΠ½ΡΡ ΠΏΡΠΈΠ±ΠΎΡΠΎΠ². ΠΠ±ΡΡΠ½ΠΎ, Π»ΡΡΡΡΡ ΡΠ°ΡΠΏΠΎΠ»Π°Π³Π°ΡΡ Π² ΡΠ΅Π½ΡΡΠ΅ ΠΊΠΎΠΌΠ½Π°ΡΡ. Π§ΡΠΎΠ±Ρ ΠΎΠΏΡΠ΅Π΄Π΅Π»ΠΈΡΡ ΠΌΠ΅ΡΡΠΎ Π²ΡΠ²ΠΎΠ΄Π° ΠΏΡΠΎΠ²ΠΎΠ΄ΠΎΠ² Π΄Π»Ρ Π½ΠΈΡ , Π½Π΅ΠΎΠ±Ρ ΠΎΠ΄ΠΈΠΌΠΎ ΠΈΠ·ΠΌΠ΅ΡΠΈΡΡ ΠΈ ΡΠ°Π·Π΄Π΅Π»ΠΈΡΡ ΠΏΠΎΠΏΠΎΠ»Π°ΠΌ Π΄Π»ΠΈΠ½Ρ ΠΈ ΡΠΈΡΠΈΠ½Ρ ΠΊΠΎΠΌΠ½Π°ΡΡ ΠΈ ΠΎΡΠΌΠ΅ΡΠΈΡΡ Π½Π° ΡΡ Π΅ΠΌΠ΅ ΠΏΠ΅ΡΠ΅ΡΠ΅ΡΠ΅Π½ΠΈΠ΅ Π»ΠΈΠ½ΠΈΠΉ ΠΈΠ· ΡΡΠΈΡ ΡΠΎΡΠ΅ΠΊ. Π ΠΏΠΎΠΌΠ΅ΡΠ΅Π½ΠΈΡΡ Ρ Π½Π΅ΠΏΡΠ°Π²ΠΈΠ»ΡΠ½ΠΎΠΉ Π³Π΅ΠΎΠΌΠ΅ΡΡΠΈΠ΅ΠΉ (Π ΠΈΠ»ΠΈ Π-ΠΎΠ±ΡΠ°Π·Π½ΡΡ ), Π½ΡΠΆΠ½ΠΎ ΠΏΠΎΠ΄Π΅Π»ΠΈΡΡ ΠΊΠΎΠΌΠ½Π°ΡΡ Π½Π° 2 ΠΈΠ»ΠΈ 3 ΡΠ°ΡΡΠΈ ΠΈ Π½Π°ΠΉΡΠΈ ΡΠ΅Π½ΡΡ Π½Π° ΠΊΠ°ΠΆΠ΄ΠΎΠΌ ΡΡΠ°ΡΡΠΊΠ΅. ΠΡΠ»ΠΈ ΠΏΡΠ΅Π΄ΡΡΠΌΠΎΡΡΠ΅Π½ΠΎ Π΄ΠΎΠΏΠΎΠ»Π½ΠΈΡΠ΅Π»ΡΠ½ΠΎΠ΅ ΠΎΡΠ²Π΅ΡΠ΅Π½ΠΈΠ΅ Ρ ΠΏΠΎΠ΄ΠΊΠ»ΡΡΠ΅Π½ΠΈΠ΅ΠΌ ΠΊ ΡΠ΅ΡΠΈ Π±Π΅Π· ΠΈΡΠΏΠΎΠ»ΡΠ·ΠΎΠ²Π°Π½ΠΈΡ ΡΠΎΠ·Π΅ΡΠΎΠΊ, ΠΎΠ±ΠΎΠ·Π½Π°ΡΡΡΠ΅ Π½Π° ΡΡ Π΅ΠΌΠ΅ ΠΈ ΡΡΠΈ ΠΏΡΠΈΠ±ΠΎΡΡ.
7. ΠΡΡΠ°Π»ΠΎΡΡ ΠΏΡΠΎΠ΄ΡΠΌΠ°ΡΡ ΡΠ°ΡΠΏΠΎΠ»ΠΎΠΆΠ΅Π½ΠΈΠ΅ Π²ΡΠΊΠ»ΡΡΠ°ΡΠ΅Π»Π΅ΠΉ. ΠΠΎΠ½ΡΡΠ½ΠΎ, ΡΡΠΎ ΠΎΠ½ΠΈ Π±ΡΠ΄ΡΡ Π½Π°Ρ ΠΎΠ΄ΠΈΡΡΡΡ ΠΏΡΠΈ Π²Ρ ΠΎΠ΄Π΅ Π² ΠΊΠΎΠΌΠ½Π°ΡΡ ΠΈΠ»ΠΈ ΠΎΠΊΠΎΠ»ΠΎ ΠΏΡΠΈΠ±ΠΎΡΠΎΠ² Π·ΠΎΠ½Π°Π»ΡΠ½ΠΎΠ³ΠΎ ΠΎΡΠ²Π΅ΡΠ΅Π½ΠΈΡ, Π·Π΄Π΅ΡΡ Π³Π»Π°Π²Π½ΠΎΠ΅ β ΡΡΠ΅ΡΡΡ, Π² ΠΊΠ°ΠΊΡΡ ΡΡΠΎΡΠΎΠ½Ρ Π±ΡΠ΄Π΅Ρ ΠΎΡΠΊΡΡΠ²Π°ΡΡΡΡ Π΄Π²Π΅ΡΡ, ΡΡΠΎΠ±Ρ Π·Π°ΠΆΠΆΠ΅Π½ΠΈΠ΅ ΡΠ²Π΅ΡΠ° Π½Π΅ ΠΏΡΠ΅Π²ΡΠ°ΡΠΈΠ»ΠΎΡΡ Π² ΠΈΠ³ΡΡ Π½Π° ΠΎΡΡΠΏΡ Π² ΠΏΠΎΠ»Π½ΠΎΠΉ ΡΠ΅ΠΌΠ½ΠΎΡΠ΅. ΠΡΠΊΠ»ΡΡΠ°ΡΠ΅Π»ΠΈ ΡΠ΄ΠΎΠ±Π½ΠΎ ΡΠ°ΡΠΏΠΎΠ»Π°Π³Π°ΡΡ ΠΏΠΎ Π²Π½ΡΡΡΠ΅Π½Π½Π΅ΠΉ ΡΡΠ΅Π½ΠΊΠ΅ ΠΏΠΎΠΌΠ΅ΡΠ΅Π½ΠΈΡ (ΠΈΡΠΊΠ»ΡΡΠ΅Π½ΠΈΠ΅ β Π²Π°Π½Π½Π°Ρ ΠΈ ΡΡΠ°Π»Π΅Ρ).
Π Π΅Π·ΡΠ»ΡΡΠ°ΡΠΎΠΌ ΠΏΠΎΠ΄Π³ΠΎΡΠΎΠ²ΠΈΡΠ΅Π»ΡΠ½ΡΡ ΡΠ°Π±ΠΎΡ ΡΡΠ°Π½Π΅Ρ ΠΎΠ±ΡΠΈΠΉ ΡΠΈΡΡΠ½ΠΎΠΊ, Π½Π° ΠΊΠΎΡΠΎΡΠΎΠΌ Π±ΡΠ΄Π΅Ρ ΡΠΎΠ²ΠΌΠ΅ΡΠ΅Π½ ΠΏΠ»Π°Π½ ΡΠΈΠ»ΠΎΠ²ΠΎΠΉ Π»ΠΈΠ½ΠΈΠΈ, ΡΡ Π΅ΠΌΠ° ΡΠ°Π·ΠΌΠ΅ΡΠ΅Π½ΠΈΡ Π²ΡΠΊΠ»ΡΡΠ°ΡΠ΅Π»Π΅ΠΉ ΠΈ ΠΎΡΠ²Π΅ΡΠΈΡΠ΅Π»ΡΠ½ΡΡ ΠΏΡΠΈΠ±ΠΎΡΠΎΠ².
ΠΡΡΠ°ΡΠΈ, Π΅ΡΠ»ΠΈ Π²Ρ Π½Π΅ Π΄ΡΡΠΆΠ½Ρ Ρ ΡΠ΅ΡΡΠ΅Π½ΠΈΠ΅ΠΌ, Π·Π°ΡΠΎ Π½Π° Β«ΡΡΒ» Ρ ΠΊΠΎΠΌΠΏΡΡΡΠ΅ΡΠΎΠΌ β ΠΌΠΎΠΆΠ½ΠΎ Π²ΡΠ΅ ΡΠ°ΡΡΠ΅ΡΡ ΠΈ ΠΏΠ»Π°Π½ΠΈΡΠΎΠ²Π°Π½ΠΈΠ΅ ΠΏΡΠΎΠΈΠ·Π²Π΅ΡΡΠΈ Π² ΡΠΏΠ΅ΡΠΈΠ°Π»ΡΠ½ΡΡ ΠΏΡΠΎΠ³ΡΠ°ΠΌΠΌΠ°Ρ , Π½Π°ΠΏΡΠΈΠΌΠ΅Ρ Β«ΠΠ»Π΅ΠΊΡΡΠΈΠΊΒ», Β«DIAΒ», Β«sPlanΒ», Β«AutoCADΒ», Β«VisioΒ».
ΠΠΎΡΠΌΡ ΠΈ ΡΡΠ°Π½Π΄Π°ΡΡΡ, ΠΊΠΎΡΠΎΡΡΠ΅ Π½ΡΠΆΠ½ΠΎ ΡΡΠ΅ΡΡΡ ΠΏΡΠΈ ΠΏΡΠΎΠΊΠ»Π°Π΄ΠΊΠ΅ ΠΏΡΠΎΠ²ΠΎΠ΄ΠΎΠ²
ΠΠΎ ΡΠΎΠ²ΡΠ΅ΠΌΠ΅Π½Π½ΡΠΌ Π½ΠΎΡΠΌΠ°ΡΠΈΠ²Π°ΠΌ, ΡΠ°Π·Π²ΠΎΠ΄ΠΊΠ° ΡΠ»Π΅ΠΊΡΡΠΎΡΠ½Π°Π±ΠΆΠ΅Π½ΠΈΡ Π΄ΠΎΠ»ΠΆΠ½Π° Π²ΠΊΠ»ΡΡΠ°ΡΡ ΠΌΠΈΠ½ΠΈΠΌΡΠΌ 2 Π°Π²ΡΠΎΠ½ΠΎΠΌΠ½ΡΠ΅ Π»ΠΈΠ½ΠΈΠΈ β ΠΎΡΠ²Π΅ΡΠΈΡΠ΅Π»ΡΠ½ΡΡ ΠΈ ΡΠΈΠ»ΠΎΠ²ΡΡ (ΡΠΎΠ·Π΅ΡΠΎΡΠ½ΡΡ). ΠΡΠΈΡΠ΅ΠΌ ΠΊ ΠΎΠ΄Π½ΠΎΠΉ ΠΎΡΠ²Π΅ΡΠΈΡΠ΅Π»ΡΠ½ΠΎΠΉ Π»ΠΈΠ½ΠΈΠΈ ΠΌΠΎΠΆΠ½ΠΎ ΠΏΠΎΠ΄ΠΊΠ»ΡΡΠ°ΡΡ Π½Π΅ Π±ΠΎΠ»Π΅Π΅ 5-ΡΠΈ ΠΏΡΠΈΠ±ΠΎΡΠΎΠ², Π° ΡΠΎΠ·Π΅ΡΠΎΡΠ½ΠΎΠΉ β ΠΌΠ°ΠΊΡΠΈΠΌΡΠΌ 4 (Π΄Π»Ρ ΠΌΠΎΡΠ½ΡΡ ΠΏΠΎΡΡΠ΅Π±ΠΈΡΠ΅Π»Π΅ΠΉ ΡΠΈΠΏΠ° ΠΌΠΈΠΊΡΠΎΠ²ΠΎΠ»Π½ΠΎΠ²ΠΊΠΈ, ΡΠ»Π΅ΠΊΡΡΠΎΠΏΠ»ΠΈΡΡ ΠΈΠ»ΠΈ ΡΡΠΈΡΠ°Π»ΡΠ½ΠΎΠΉ ΠΌΠ°ΡΠΈΠ½Ρ ΡΠ΅ΠΊΠΎΠΌΠ΅Π½Π΄ΡΠ΅ΡΡΡ Π²ΡΠ΄Π΅Π»ΠΈΡΡ Π΄ΠΎΠΏΠΎΠ»Π½ΠΈΡΠ΅Π»ΡΠ½ΡΠΉ ΠΏΡΠΎΠ²ΠΎΠ΄).
Π‘ΠΎΡΡΠ°Π²Π»ΡΡ ΡΡ
Π΅ΠΌΡ ΠΏΡΠΎΠ²ΠΎΠ΄ΠΊΠΈ Π² ΠΊΠ²Π°ΡΡΠΈΡΠ΅, Π½Π΅ Π·Π°Π±ΡΠ²Π°ΠΉΡΠ΅ ΠΎ ΡΡΠ°Π½Π΄Π°ΡΡΠ°Ρ
:
οΌ
ΠΠ°Π±Π΅Π»Ρ Π΄ΠΎΠ»ΠΆΠ΅Π½ ΠΏΡΠΎΡ ΠΎΠ΄ΠΈΡΡ ΠΎΡ ΠΏΠΎΡΠΎΠ»ΠΊΠ°, ΠΎΠΊΠΎΠ½Π½ΡΡ , Π΄Π²Π΅ΡΠ½ΡΡ ΠΏΡΠΎΠ΅ΠΌΠΎΠ² ΠΈ ΡΠ³Π»ΠΎΠ² Ρ ΠΎΡΡΡΡΠΏΠΎΠΌ Π½Π΅ ΠΌΠ΅Π½ΡΡΠ΅ 10 ΡΠΌ, ΠΎΡ ΠΏΠΎΠ»Π° β ΠΌΠΈΠ½ΠΈΠΌΡΠΌ 15 ΡΠΌ.
οΌ ΠΡΠΎΠ²ΠΎΠ΄Π° ΡΠ»Π΅Π΄ΡΠ΅Ρ ΠΏΡΠΎΠΊΠ»Π°Π΄ΡΠ²Π°ΡΡ ΠΏΠΎ Π³ΠΎΡΠΈΠ·ΠΎΠ½ΡΠ°Π»ΠΈ ΠΈ Π²Π΅ΡΡΠΈΠΊΠ°Π»ΠΈ ΠΏΠΎΠ΄ ΠΏΡΡΠΌΡΠΌ ΡΠ³Π»ΠΎΠΌ Π΄ΡΡΠ³ ΠΊ Π΄ΡΡΠΆΠΊΠ΅, ΡΠΎΠ±Π»ΡΠ΄Π°Ρ ΠΏΠ°ΡΠ°Π»Π»Π΅Π»ΡΠ½ΠΎΡΡΡ Π»ΠΈΠ½ΠΈΠΉ. ΠΠ·Π±Π΅Π³Π°ΠΉΡΠ΅ Π²ΡΠ΅Π²ΠΎΠ·ΠΌΠΎΠΆΠ½ΡΡ ΠΏΠ΅ΡΠ΅ΠΏΠ»Π΅ΡΠ΅Π½ΠΈΠΉ ΠΈ ΠΏΠ΅ΡΠ΅ΡΠ΅ΡΠ΅Π½ΠΈΠΉ (Π·Π°Π·ΠΎΡ ΠΌΠ΅ΠΆΠ΄Ρ ΠΏΡΠΎΠ²ΠΎΠ΄Π°ΠΌΠΈ β ΠΎΡ 3 ΠΌΠΌ). Π’Π°ΠΊΠΆΠ΅ Π½Π΅ ΡΡΠΎΠΈΡ ΡΠΊΠΎΠ½ΠΎΠΌΠΈΡΡ, ΠΏΡΠΎΠ»ΠΎΠΆΠΈΠ² ΠΏΡΠΎΠ²ΠΎΠ΄ ΠΏΠΎ Π΄ΠΈΠ°Π³ΠΎΠ½Π°Π»ΠΈ β ΡΠ»ΠΈΡΠΊΠΎΠΌ Π²Π΅Π»ΠΈΠΊΠ° Π²Π΅ΡΠΎΡΡΠ½ΠΎΡΡΡ Π²ΠΏΠΎΡΠ»Π΅Π΄ΡΡΠ²ΠΈΠΈ Π·Π°Π±ΡΡΡ Π΅Π³ΠΎ ΡΠΎΡΠ½ΡΡ Π΄ΠΈΡΠ»ΠΎΠΊΠ°ΡΠΈΡ ΠΈ Π½Π°ΡΡΡΠΈΡΡ ΡΠ΅Π»ΠΎΡΡΠ½ΠΎΡΡΡ ΠΏΡΠΎΠ²ΠΎΠ΄ΠΊΠΈ Π±Π°Π½Π°Π»ΡΠ½ΡΠΌ Π³Π²ΠΎΠ·Π΄Π΅ΠΌ.
Π Π°ΡΡΡΠΎΡΠ½ΠΈΠ΅ ΠΌΠ΅ΠΆΠ΄Ρ ΠΎΡΠΎΠΏΠΈΡΠ΅Π»ΡΠ½ΡΠΌΠΈ ΠΊΠΎΠΌΠΌΡΠ½ΠΈΠΊΠ°ΡΠΈΡΠΌΠΈ ΠΈ ΡΠ»Π΅ΠΊΡΡΠΎΠΏΡΠΎΠ²ΠΎΠ΄Π°ΠΌΠΈ Π΄ΠΎΠ»ΠΆΠ΅Π½ Π±ΡΡΡ Π±ΠΎΠ»ΡΡΠ΅ 3 ΡΠΌ.
οΌ ΠΡΠΊΠ»ΡΡΠ°ΡΠ΅Π»ΠΈ ΠΈ ΡΠΎΠ·Π΅ΡΠΊΠΈ ΡΠ΄ΠΎΠ±Π½ΠΎ ΡΠ°ΡΠΏΠΎΠ»Π°Π³Π°ΡΡ Π½Π° ΠΎΠ΄Π½ΠΎΠΉ Π²ΡΡΠΎΡΠ΅. ΠΠΏΡΠ΅Π΄Π΅Π»Π΅Π½Π½ΡΡ ΡΡΠ΅Π±ΠΎΠ²Π°Π½ΠΈΠΉ ΠΏΠΎ ΡΡΠ°Π½Π΄Π°ΡΡΠ°ΠΌ Π·Π΄Π΅ΡΡ Π½Π΅Ρ, Π½ΠΎ Π²ΡΠΊΠ»ΡΡΠ°ΡΠ΅Π»ΠΈ, ΠΎΠ±ΡΡΠ½ΠΎ, ΡΠ°Π·ΠΌΠ΅ΡΠ°ΡΡ Π½Π° ΡΠ°ΡΡΡΠΎΡΠ½ΠΈΠΈ ΠΎΠΏΡΡΠ΅Π½Π½ΠΎΠΉ ΡΡΠΊΠΈ, Π° ΡΠΎΠ·Π΅ΡΠΊΠΈ β ΠΎΠΊΠΎΠ»ΠΎ 30 ΡΠΌ ΠΎΡ ΠΏΠΎΠ»Π° (ΠΈΡΠΊΠ»ΡΡΠ΅Π½ΠΈΠ΅ β Π²ΡΡΠΎΠΊΠΎ ΠΏΠΎΠ΄Π²Π΅ΡΠ΅Π½Π½ΡΠ΅ ΠΏΡΠΈΠ±ΠΎΡΡ).
ΠΡΠΎΠ²ΠΎΠ΄Π° ΠΊ Π²ΡΠΊΠ»ΡΡΠ°ΡΠ΅Π»ΡΠΌ Π²Π΅Π΄ΡΡΡΡ ΡΠ²Π΅ΡΡ Ρ, Π° ΠΊ ΡΠΎΠ·Π΅ΡΠΊΠ°ΠΌ β ΡΠ½ΠΈΠ·Ρ.
οΌ ΠΠ°Π·Π΅ΠΌΠ»ΡΡΡΠΈΠ΅ ΠΊΠΎΠ½ΡΠ°ΠΊΡΡ ΡΠΎΠ·Π΅ΡΠΎΠΊ Π½ΠΈ Π² ΠΊΠΎΠ΅ΠΌ ΡΠ»ΡΡΠ°Π΅ Π½Π΅Π»ΡΠ·Ρ ΠΏΠΎΠ΄ΠΊΠ»ΡΡΠ°ΡΡ ΠΊ Π²ΠΎΠ΄Π½ΡΠΌ ΠΈΠ»ΠΈ ΠΎΡΠΎΠΏΠΈΡΠ΅Π»ΡΠ½ΡΠΌ ΠΊΠΎΠΌΠΌΡΠ½ΠΈΠΊΠ°ΡΠΈΡΠΌ ΠΈΠ»ΠΈ Π½ΡΠ»Π΅Π²ΠΎΠΌΡ ΠΏΡΠΎΠ²ΠΎΠ΄Ρ β ΡΡΠΎ ΠΎΠΏΠ°ΡΠ½ΠΎ Π΄Π»Ρ ΠΆΠΈΠ·Π½ΠΈ.
Π ΠΈΠ΄Π΅Π°Π»Π΅, Π² Π²Π°Π½Π½ΠΎΠΉ Π½Π΅ Π΄ΠΎΠ»ΠΆΠ½ΠΎ Π±ΡΡΡ ΡΠΎΠ·Π΅ΡΠΎΠΊ, Π½ΠΎ Π΅ΡΠ»ΠΈ Π±Π΅Π· Π½ΠΈΡ Π½Π΅ ΠΎΠ±ΠΎΠΉΡΠΈΡΡ, ΠΏΠΎΠ·Π°Π±ΠΎΡΡΡΠ΅ΡΡ ΠΎ Π²Π»Π°Π³ΠΎΠ·Π°ΡΠΈΡΠ΅.
Π§ΡΠΎΠ±Ρ ΠΏΡΠΎΠ²Π΅ΡΡΠΈ ΡΠ»Π΅ΠΊΡΡΠΎΠΏΡΠΎΠ²ΠΎΠ΄ΠΊΡ Π² ΠΊΠ²Π°ΡΡΠΈΡΠ΅ ΡΠ²ΠΎΠΈΠΌΠΈ ΡΡΠΊΠ°ΠΌΠΈ, Π½Π΅ΠΎΠ±Ρ ΠΎΠ΄ΠΈΠΌΠΎ ΠΎΠΏΡΠ΅Π΄Π΅Π»ΠΈΡΡΡΡ Ρ ΡΠΈΠΏΠΎΠΌ ΡΠ°Π·Π²ΠΎΠ΄ΠΊΠΈ.
Π‘ΡΡΠ΅ΡΡΠ²ΡΠ΅Ρ 3 Π½Π°ΠΈΠ±ΠΎΠ»Π΅Π΅ ΡΠ°ΡΠΏΡΠΎΡΡΡΠ°Π½Π΅Π½Π½ΡΠ΅ ΡΡ
Π΅ΠΌΡ:
1. Π‘ ΠΈΡΠΏΠΎΠ»ΡΠ·ΠΎΠ²Π°Π½ΠΈΠ΅ΠΌ ΡΠ°ΡΠΏΠ°Π΅ΡΠ½ΡΡ
ΠΊΠΎΡΠΎΠ±ΠΎΠΊ β ΡΠ°ΠΌΡΠΉ ΡΠΊΠΎΠ½ΠΎΠΌΠΈΡΠ½ΡΠΉ Π²Π°ΡΠΈΠ°Π½Ρ. Π©ΠΈΡΠΎΠΊ ΡΠΎ ΡΡΠ΅ΡΡΠΈΠΊΠΎΠΌ ΠΈ Π°Π²ΡΠΎΠΌΠ°ΡΠΈΡΠ΅ΡΠΊΠΈΠΌ Π²ΡΠΊΠ»ΡΡΠ°ΡΠ΅Π»Π΅ΠΌ Π½Π°Ρ
ΠΎΠ΄ΠΈΡΡΡ Π½Π° Π»Π΅ΡΡΠ½ΠΈΡΠ½ΠΎΠΉ ΠΊΠ»Π΅ΡΠΊΠ΅, Π° ΠΎΡ Π½Π΅Π³ΠΎ Π² ΠΊΠ²Π°ΡΡΠΈΡΡ Π·Π°Π²ΠΎΠ΄ΠΈΡΡΡ ΠΊΠ°Π±Π΅Π»Ρ ΠΏΠΈΡΠ°Π½ΠΈΡ. Π ΡΡΠΎΠΌ ΡΠ»ΡΡΠ°Π΅ ΠΏΡΠΎΠ²ΠΎΠ΄ΠΊΠ° Π² ΠΊΠ²Π°ΡΡΠΈΡΠ΅ ΡΠ²ΠΎΠΈΠΌΠΈ ΡΡΠΊΠ°ΠΌΠΈ ΠΎΡ ΡΠΈΡΠΊΠ° ΠΎΡΡΡΠ΅ΡΡΠ²Π»ΡΠ΅ΡΡΡ ΡΠ΅ΡΠ΅Π· ΡΠ°ΡΠΏΡΠ΅Π΄Π΅Π»ΠΈΡΠ΅Π»ΡΠ½ΡΠ΅ ΠΊΠΎΡΠΎΠ±ΠΊΠΈ, ΡΠ°ΡΠΏΠΎΠ»Π°Π³Π°ΡΡΠΈΠ΅ΡΡ Ρ Π²Ρ
ΠΎΠ΄Π° Π² ΠΊΠ°ΠΆΠ΄ΡΡ ΠΊΠΎΠΌΠ½Π°ΡΡ.
2. ΠΠ΅ΡΠΊΠΎΡΠΎΠ±ΠΎΡΠ½ΡΠΉ ΡΠΏΠΎΡΠΎΠ± ΠΈΠ»ΠΈ Β«Π·Π²Π΅Π·Π΄Π°Β» β ΠΊΠ°ΠΆΠ΄ΡΠΉ ΡΠ»Π΅ΠΊΡΡΠΎΠΏΡΠΈΠ±ΠΎΡ ΠΈΠΌΠ΅ΡΡ Π²ΡΠ΄Π΅Π»Π΅Π½Π½ΡΠΉ ΠΏΡΠΎΠ²ΠΎΠ΄ (Π² ΠΈΠ΄Π΅Π°Π»Π΅ β ΠΈ Π°Π²ΡΠΎΠΌΠ°ΡΠΈΡΠ΅ΡΠΊΠΈΠΉ Π²ΡΠΊΠ»ΡΡΠ°ΡΠ΅Π»Ρ), ΠΊΠΎΡΠΎΡΡΠΉ Π·Π°Π²ΠΎΠ΄ΠΈΡΡΡ Π² ΠΊΠ²Π°ΡΡΠΈΡΠ½ΡΠΉ ΡΠ»Π΅ΠΊΡΡΠΎΡΠΈΡΠΎΠΊ. ΠΡΠΎΡ Π²ΠΈΠ΄ ΡΠ°Π·Π²ΠΎΠ΄ΠΊΠΈ ΡΡΠΈΡΠ°Π΅ΡΡΡ ΡΠ°ΠΌΡΠΌ Π±Π΅Π·ΠΎΠΏΠ°ΡΠ½ΡΠΌ, Π½Π΅ ΡΡΠ΅Π±ΡΠ΅Ρ ΠΌΠΎΠ½ΡΠ°ΠΆΠ° ΡΠ°ΡΠΏΡΠ΅Π΄Π΅Π»ΠΈΡΠ΅Π»ΡΠ½ΡΡ ΠΊΠΎΡΠΎΠ±ΠΎΠΊ ΠΈ ΠΏΠΎΠ·Π²ΠΎΠ»ΡΠ΅Ρ ΠΊΠΎΠ½ΡΡΠΎΠ»ΠΈΡΠΎΠ²Π°ΡΡ ΠΊΠ°ΠΆΠ΄ΡΠΉ ΡΠ»Π΅ΠΌΠ΅Π½Ρ ΡΠ»Π΅ΠΊΡΡΠΎΡΠ΅ΡΠΈ. ΠΠΎ Π½Π° ΠΏΡΠ°ΠΊΡΠΈΠΊΠ΅ ΠΎΠ½ Π²ΡΡΡΠ΅ΡΠ°Π΅ΡΡΡ ΡΠ΅Π΄ΠΊΠΎ, ΡΠ°ΠΊ ΠΊΠ°ΠΊ Π·Π½Π°ΡΠΈΡΠ΅Π»ΡΠ½ΠΎ ΡΠ²Π΅Π»ΠΈΡΠΈΠ²Π°Π΅Ρ ΡΡΠΎΠΈΠΌΠΎΡΡΡ ΠΏΡΠΎΠ΅ΠΊΡΠ° (ΠΏΠΎΡΡΠ΅Π±ΡΠ΅ΡΡΡ Π³Π°Π±Π°ΡΠΈΡΠ½ΡΠΉ ΡΠΈΡ ΠΈ Π²ΡΡΠΎΠΉΠ½Π΅ Π±ΠΎΠ»ΡΡΠ΅Π΅ ΠΊΠΎΠ»ΠΈΡΠ΅ΡΡΠ²ΠΎ ΠΏΡΠΎΠ²ΠΎΠ΄ΠΎΠ², ΡΠ΅ΠΌ ΠΏΡΠΈ ΠΊΠΎΡΠΎΠ±ΠΎΡΠ½ΠΎΠΌ ΠΏΠΎΠ΄ΠΊΠ»ΡΡΠ΅Π½ΠΈΠΈ).
3. Β«Π¨Π»Π΅ΠΉΡΒ» β ΡΠΊΠΎΠ½ΠΎΠΌΠΈΡΠ½ΡΠΉ Π²Π°ΡΠΈΠ°Π½Ρ Β«Π·Π²Π΅Π·Π΄ΡΒ» ΠΏΡΠ΅Π΄ΡΡΠΌΠ°ΡΡΠΈΠ²Π°Π΅Ρ ΠΏΠΎΡΠ»Π΅Π΄ΠΎΠ²Π°ΡΠ΅Π»ΡΠ½ΠΎΠ΅ ΠΏΠΎΠ΄ΠΊΠ»ΡΡΠ΅Π½ΠΈΠ΅ Π½Π΅ΡΠΊΠΎΠ»ΡΠΊΠΈΡ ΡΠ»Π΅ΠΊΡΡΠΎΡΠΎΡΠ΅ΠΊ ΠΊ ΠΎΠ±ΡΠ΅ΠΌΡ ΠΏΡΠΎΠ²ΠΎΠ΄Π½ΠΈΠΊΡ, ΠΊΠΎΡΠΎΡΡΠΉ Π·Π°Π²ΠΎΠ΄ΠΈΡΡΡ Π»ΠΈΠ±ΠΎ Π² ΡΠ°ΡΠΏΡΠ΅Π΄Π΅Π»ΠΈΡΠ΅Π»ΡΠ½ΡΡ ΠΊΠΎΡΠΎΠ±ΠΊΡ, Π»ΠΈΠ±ΠΎ ΡΡΠ°Π·Ρ Π² ΡΠΈΡΠΎΠΊ.
ΠΠ°ΠΈΠ±ΠΎΠ»Π΅Π΅ ΡΠ°ΡΡΠΎ ΠΈΡΠΏΠΎΠ»ΡΠ·ΡΡΡΡΡ ΠΊΠΎΠΌΠ±ΠΈΠ½ΠΈΡΠΎΠ²Π°Π½Π½ΡΠ΅ Π²Π°ΡΠΈΠ°Π½ΡΡ, ΠΊΠΎΡΠΎΡΡΠ΅ ΠΏΠΎΠ΄Π±ΠΈΡΠ°ΡΡΡΡ ΠΈΠ½Π΄ΠΈΠ²ΠΈΠ΄ΡΠ°Π»ΡΠ½ΠΎ Π΄Π»Ρ ΠΊΠ°ΠΆΠ΄ΠΎΠ³ΠΎ ΠΏΡΠΎΠ΅ΠΊΡΠ°, ΠΈΡΡ ΠΎΠ΄Ρ ΠΈΠ· ΠΎΡΠΎΠ±Π΅Π½Π½ΠΎΡΡΠ΅ΠΉ ΠΏΠ»Π°Π½ΠΈΡΠΎΠ²ΠΊΠΈ ΠΈ ΡΠ½Π΅ΡΠ³ΠΎΡΠ΅ΡΡΡΡΠΎΠ² Π΄ΠΎΠΌΠ°. ΠΠ°ΠΏΡΠΈΠΌΠ΅Ρ, Π΄Π»Ρ ΠΌΠ°Π»ΠΎΠΌΠΎΡΠ½ΡΡ ΠΏΡΠΈΠ±ΠΎΡΠΎΠ² ΠΌΠΎΠΆΠ½ΠΎ ΠΈΡΠΏΠΎΠ»ΡΠ·ΠΎΠ²Π°ΡΡ ΠΏΠΎΠ΄ΠΊΠ»ΡΡΠ΅Π½ΠΈΠ΅ ΠΏΠΎ ΡΠΈΠΏΡ Β«ΡΠ»Π΅ΠΉΡΠ°Β», Π° Π΄Π»Ρ ΡΡΠ΅Π±ΡΡΡΠΈΡ Π±ΠΎΠ»ΡΡΠΈΡ ΡΠ½Π΅ΡΠ³ΠΎΠ·Π°ΡΡΠ°Ρ β Π·Π°Π΄Π΅ΠΉΡΡΠ²ΠΎΠ²Π°ΡΡ Β«Π·Π²Π΅Π·Π΄ΡΒ».
Π§ΡΠΎΠ±Ρ Π±ΡΠ»ΠΎ Π»Π΅Π³ΡΠ΅ ΠΎΠΏΡΠ΅Π΄Π΅Π»ΠΈΡΡΡΡ Ρ ΡΠΈΠΏΠΎΠΌ ΠΏΠΎΠ΄ΠΊΠ»ΡΡΠ΅Π½ΠΈΡ, ΡΠ΅ΠΊΠΎΠΌΠ΅Π½Π΄ΡΠ΅ΡΡΡ ΡΠ³ΡΡΠΏΠΏΠΈΡΠΎΠ²Π°ΡΡ Π²ΡΠ΅ ΡΠ»Π΅ΠΊΡΡΠΎΠΏΡΠΈΠ±ΠΎΡΡ ΠΏΠΎ ΠΌΠΎΡΠ½ΠΎΡΡΠΈ, ΡΠΏΠ΅ΡΠΈΡΠΈΠΊΠ΅ ΡΠ°Π±ΠΎΡΡ (ΠΎΡΠ²Π΅ΡΠ΅Π½ΠΈΠ΅/ΡΠ»Π΅ΠΊΡΡΠΎΡΠ½Π°Π±ΠΆΠ΅Π½ΠΈΠ΅) ΠΈ ΠΌΠ΅ΡΡΡ ΡΡΡΠ°Π½ΠΎΠ²ΠΊΠΈ.
ΠΠ°ΠΏΡΠΈΠΌΠ΅Ρ, ΠΌΠΎΠΆΠ½ΠΎ Π²ΡΠ΄Π΅Π»ΠΈΡΡ Π² ΠΎΡΠ΄Π΅Π»ΡΠ½ΡΠ΅ Π»ΠΈΠ½ΠΈΠΈ:
1) ΠΎΡΠ²Π΅ΡΠ΅Π½ΠΈΠ΅ ΠΆΠΈΠ»ΡΡ
ΠΊΠΎΠΌΠ½Π°Ρ;
2) ΠΎΡΠ²Π΅ΡΠ΅Π½ΠΈΠ΅ ΠΊΡΡ
Π½ΠΈ ΠΈ ΠΊΠΎΡΠΈΠ΄ΠΎΡΠ°;
3) ΡΠ»Π΅ΠΊΡΡΠΎΡΠ½Π°Π±ΠΆΠ΅Π½ΠΈΠ΅ ΠΊΡΡ
Π½ΠΈ ΠΈ ΠΊΠΎΡΠΈΠ΄ΠΎΡΠ°;
4) ΡΠ»Π΅ΠΊΡΡΠΎΠΏΠ»ΠΈΡΡ, Π±ΠΎΠΉΠ»Π΅Ρ ΠΈ Π΄ΡΡΠ³ΠΈΠ΅ ΠΌΠΎΡΠ½ΡΠ΅ ΠΏΡΠΈΠ±ΠΎΡΡ;
5) ΡΠ»Π΅ΠΊΡΡΠΎΡΠ½Π°Π±ΠΆΠ΅Π½ΠΈΠ΅ ΠΆΠΈΠ»ΡΡ
ΠΊΠΎΠΌΠ½Π°Ρ;
6)ΡΠ»Π΅ΠΊΡΡΠΎΡΠ½Π°Π±ΠΆΠ΅Π½ΠΈΠ΅ ΠΈ ΠΎΡΠ²Π΅ΡΠ΅Π½ΠΈΠ΅ ΡΠ°Π½ΡΠ·Π»Π°.
ΠΡΠΎ ΠΏΠΎΠΌΠΎΠΆΠ΅Ρ ΠΈΠ·Π±Π΅ΠΆΠ°ΡΡ ΠΏΠ΅ΡΠ΅Π³ΡΡΠ·ΠΊΠΈ ΡΠ΅ΡΠΈ ΠΈ ΠΏΠΎΠ»Π½ΠΎΠ³ΠΎ ΠΎΠ±Π΅ΡΡΠΎΡΠΈΠ²Π°Π½ΠΈΡ Π²ΡΠ΅Π³ΠΎ ΠΏΠΎΠΌΠ΅ΡΠ΅Π½ΠΈΡ, Π΅ΡΠ»ΠΈ ΠΏΠΎΡΡΠ΅Π±ΡΠ΅ΡΡΡ ΠΏΡΠΎΠΈΠ·Π²Π΅ΡΡΠΈ ΡΠ°ΡΡΠΈΡΠ½ΡΠΉ ΡΠ΅ΠΌΠΎΠ½Ρ ΡΠ»Π΅ΠΊΡΡΠΈΠΊΠΈ Π² ΠΊΠ²Π°ΡΡΠΈΡΠ΅. ΠΠ»Ρ Π±Π΅Π·ΠΎΠΏΠ°ΡΠ½ΠΎΡΡΠΈ, Π½Π° Π³ΡΡΠΏΠΏΡ ΠΎΡΠ²Π΅ΡΠ΅Π½ΠΈΡ ΠΈ ΡΠ»Π΅ΠΊΡΡΠΎΡΠ½Π°Π±ΠΆΠ΅Π½ΠΈΡ ΡΠ°Π½ΡΠ·Π»ΠΎΠ² ΠΈ ΠΊΡΡ Π½ΠΈ Π½Π΅ΠΎΠ±Ρ ΠΎΠ΄ΠΈΠΌΠΎ ΡΡΡΠ°Π½ΠΎΠ²ΠΈΡΡ Π£ΠΠ β Π²ΡΠΊΠ»ΡΡΠ°ΡΠ΅Π»ΠΈ Π΄ΠΈΡΡΠ΅ΡΠ΅Π½ΡΠΈΠ°Π»ΡΠ½ΠΎΠ³ΠΎ ΡΠΎΠΊΠ° (Π° Π² ΠΈΠ΄Π΅Π°Π»Π΅, Π½ΡΠΆΠ½ΠΎ ΠΎΠ±Π΅ΡΠΏΠ΅ΡΠΈΡΡ Π½ΠΈΠΌΠΈ Π²ΡΠ΅ Π»ΠΈΠ½ΠΈΠΈ). Π ΠΈΡΠΎΠ³Π΅ Π΄ΠΎΠ»ΠΆΠ½Π° ΠΏΠΎΠ»ΡΡΠΈΡΡΡΡ ΠΏΡΠΈΠ±Π»ΠΈΠ·ΠΈΡΠ΅Π»ΡΠ½ΠΎ ΡΠ°ΠΊΠ°Ρ ΡΡ Π΅ΠΌΠ° ΠΏΡΠΎΠ²ΠΎΠ΄ΠΊΠΈ ΡΠ»Π΅ΠΊΡΡΠΈΠΊΠΈ Π² ΠΊΠ²Π°ΡΡΠΈΡΠ΅.
ΠΡΠ±ΠΎΡ ΠΏΡΠΎΠ²ΠΎΠ΄ΠΎΠ² ΠΈ ΡΡΡΠ½ΠΈΡΡΡΡ
ΠΡΠ»ΠΈ Π²Ρ ΡΠ΅ΡΠΈΠ»ΠΈ ΡΠ΄Π΅Π»Π°ΡΡ ΡΠ»Π΅ΠΊΡΡΠΈΠΊΡ Π² ΠΊΠ²Π°ΡΡΠΈΡΠ΅ ΡΠ²ΠΎΠΈΠΌΠΈ ΡΡΠΊΠ°ΠΌΠΈ, ΠΎΠ±ΡΠ°ΡΠΈΡΠ΅ Π²Π½ΠΈΠΌΠ°Π½ΠΈΠ΅ Π½Π° ΠΌΠ°ΡΠΊΡ ΠΏΡΠΎΠ²ΠΎΠ΄Π° ΠΈ Π΅Π³ΠΎ ΡΠ΅ΡΠ΅Π½ΠΈΠ΅. ΠΠ»Ρ ΡΠΎΠ·Π΅ΡΠΎΠΊ ΠΏΠΎΠ½Π°Π΄ΠΎΠ±ΠΈΡΡΡ ΠΏΡΠΎΠ²ΠΎΠ΄ 2,5-4 ΠΌΠΌ, Π° Π΄Π»Ρ Π²ΡΠΊΠ»ΡΡΠ°ΡΠ΅Π»Π΅ΠΉ β 1,5 ΠΌΠΌ.
ΠΠ°ΠΈΠ±ΠΎΠ»Π΅Π΅ Π²ΠΎΡΡΡΠ΅Π±ΠΎΠ²Π°Π½Ρ Π½Π° ΡΠ΅Π³ΠΎΠ΄Π½Ρ Π΄Π²Π° ΡΠΈΠΏΠ°:
1) ΠΠΠ β ΠΊΠ°Π±Π΅Π»Ρ Ρ ΠΌΠ΅Π΄Π½ΡΠΌΠΈ ΠΆΠΈΠ»Π°ΠΌΠΈ, ΠΊΠ°ΠΆΠ΄Π°Ρ ΠΈΠ· ΠΊΠΎΡΠΎΡΡΡ
Π·Π°ΡΠΈΡΠ΅Π½Π° ΠΎΡΠ΄Π΅Π»ΡΠ½ΠΎΠΉ ΠΏΠΎΠ»ΠΈΠ²ΠΈΠ½ΠΈΠ»Ρ
Π»ΠΎΡΠΈΠ΄Π½ΠΎΠΉ ΠΈΠ·ΠΎΠ»ΡΡΠΈΠ΅ΠΉ.
ΠΠ»ΡΡΡ: ΡΠ°Π·Π½ΠΎΠΎΠ±ΡΠ°Π·ΠΈΠ΅ ΡΠΎΡΠΌ (Π±ΡΠ²Π°Π΅Ρ ΠΏΠ»ΠΎΡΠΊΠΈΠΌ, ΡΡΠ΅ΡΠ³ΠΎΠ»ΡΠ½ΡΠΌ, ΠΊΡΡΠ³Π»ΡΠΌ, ΡΠ΅ΠΊΡΠΎΡΠ½ΡΠΌ, ΠΊΠ²Π°Π΄ΡΠ°ΡΠ½ΡΠΌ), Π΅ΡΡΡ ΠΎΠ³Π½Π΅ΡΠΏΠΎΡΠ½Π°Ρ ΠΌΠΎΠ΄ΠΈΡΠΈΠΊΠ°ΡΠΈΡ (ΠΠΠΠ½Π³).
ΠΠΈΠ½ΡΡΡ: Π²ΡΡΠΎΠΊΠ°Ρ ΡΠ΅Π½Π°.
2) ΠΠ£ΠΠ (ΠΠ£ΠΠΠ, ΠΠΠ£ΠΠ) β ΠΏΡΠΎΠ²ΠΎΠ΄Π° Ρ ΠΌΠ΅Π΄Π½ΡΠΌΠΈ ΠΈΠ·ΠΎΠ»ΠΈΡΠΎΠ²Π°Π½Π½ΡΠΌΠΈ ΠΆΠΈΠ»Π°ΠΌΠΈ, Π·Π°ΠΊΠ»ΡΡΠ΅Π½Π½ΡΠΌΠΈ Π² ΠΎΠ±ΠΎΠ»ΠΎΡΠΊΡ ΠΈΠ· ΠΠΠ₯.
ΠΠ»ΡΡΡ: Π΄ΠΎΡΡΡΠΏΠ½Π°Ρ ΡΡΠΎΠΈΠΌΠΎΡΡΡ
ΠΠΈΠ½ΡΡΡ: ΠΌΠ°ΡΠ΅ΡΠΈΠ°Π»Ρ ΠΌΠΎΠ³ΡΡ Π²ΡΠΉΡΠΈ ΠΈΠ· ΡΡΡΠΎΡ ΠΏΡΠΈ Π½Π°Π³ΡΠ΅Π²Π΅, Π° ΡΠΎΡΠΌΠ° ΠΏΡΠΎΠ²ΠΎΠ΄Π° β ΡΠΎΠ»ΡΠΊΠΎ ΠΏΠ»ΠΎΡΠΊΠ°Ρ.
Π Π²ΠΎΡ ΠΏΡΠΎΠ²ΠΎΠ΄Π° Ρ ΠΆΠΈΠ»Π°ΠΌΠΈ ΠΈΠ· Π°Π»ΡΠΌΠΈΠ½ΠΈΡ (ΠΠΠ, ΠΠΠΠ, ΠΠΠ Π’Π) Π½Π΅ ΡΡΠΎΠΈΡ ΠΈΡΠΏΠΎΠ»ΡΠ·ΠΎΠ²Π°ΡΡ ΠΏΡΠΈ ΠΎΠ±ΡΡΡΡΠΎΠΉΡΡΠ²Π΅ Π΄ΠΎΠΌΠ°ΡΠ½Π΅ΠΉ ΡΠ»Π΅ΠΊΡΡΠΎΠΏΡΠΎΠ²ΠΎΠ΄ΠΊΠΈ β ΠΎΠ½ΠΈ Π±ΡΡΡΡΠΎ Π²ΡΡ ΠΎΠ΄ΡΡ ΠΈΠ· ΡΡΡΠΎΡ ΠΎΡ ΠΏΠΎΠΏΠ°Π΄Π°Π½ΠΈΡ Π²Π»Π°Π³ΠΈ ΠΈ ΡΠΎ Π²ΡΠ΅ΠΌΠ΅Π½Π΅ΠΌ ΡΠ΅ΡΡΡΡ ΠΏΡΠΎΡΠ½ΠΎΡΡΡ, ΡΡΠΎ ΡΡΠ°Π½ΠΎΠ²ΡΡΡΡ ΠΏΡΠΈΡΠΈΠ½ΠΎΠΉ Π·Π°ΠΌΡΠΊΠ°Π½ΠΈΠΉ.
ΠΠΎΠΌΠΈΠΌΠΎ ΠΏΡΠΎΠ²ΠΎΠ΄ΠΎΠ², ΠΏΠΎΠ½Π°Π΄ΠΎΠ±ΠΈΡΡΡ ΠΈ ΡΡΡΠ½ΠΈΡΡΡΠ°:
β’ Π ΠΎΠ·Π΅ΡΠΊΠΈ ΠΈ Π²ΡΠΊΠ»ΡΡΠ°ΡΠ΅Π»ΠΈ (ΠΎΠΏΡΠΈΠΌΠ°Π»ΡΠ½ΡΠΉ Π²Π°ΡΠΈΠ°Π½Ρ β ΡΠΊΡΡΡΠΎΠ³ΠΎ ΡΠΈΠΏΠ°).
β’ ΠΠ»Π΅ΠΌΠΌΠ½ΡΠ΅ ΠΊΠΎΠ»ΠΎΠ΄ΠΊΠΈ.
β’ Π Π°ΡΠΏΡΠ΅Π΄Π΅Π»ΠΈΡΠ΅Π»ΡΠ½ΡΠ΅ ΠΊΠΎΡΠΎΠ±ΠΊΠΈ Ρ Π·Π°ΡΠΈΡΠΎΠΉ ΠΎΡ Π²ΠΎΠ·Π³ΠΎΡΠ°Π½ΠΈΡ.
β’ ΠΠ²ΡΠΎΠΌΠ°ΡΡ Ρ Π£ΠΠ (Π΄Π»Ρ ΠΎΡΠ²Π΅ΡΠΈΡΠ΅Π»ΡΠ½ΠΎΠΉ Π»ΠΈΠ½ΠΈΠΈ ΠΏΠΎΠ΄ΠΎΠΉΠ΄Π΅Ρ 10Π ΠΈΠ»ΠΈ 16Π, Π΄Π»Ρ ΡΠ»Π΅ΠΊΡΡΠΎΠΏΠΈΡΠ°Π½ΠΈΡ β 25Π ΠΈΠ»ΠΈ 32Π, Π΄Π»Ρ ΡΠ»Π΅ΠΊΡΡΠΎΠΏΠ»ΠΈΡΡ β 40Π).
ΠΠ°ΠΊ ΠΏΡΠΎΠ²Π΅ΡΡΠΈ ΠΏΡΠΎΠ²ΠΎΠ΄ΠΊΡ Π² ΠΊΠ²Π°ΡΡΠΈΡΠ΅ ΡΠ²ΠΎΠΈΠΌΠΈ ΡΡΠΊΠ°ΠΌΠΈ
Π§ΡΠΎΠ±Ρ Π·Π½Π°ΡΡ, ΠΊΠ°ΠΊ ΠΏΡΠ°Π²ΠΈΠ»ΡΠ½ΠΎ ΡΠ΄Π΅Π»Π°ΡΡ ΠΏΡΠΎΠ²ΠΎΠ΄ΠΊΡ Π² ΠΊΠ²Π°ΡΡΠΈΡΠ΅, Π½Π΅ΠΎΠ±Ρ
ΠΎΠ΄ΠΈΠΌΠΎ ΡΡΠ΅ΡΡΡ ΡΠ»Π΅Π΄ΡΡΡΠΈΠ΅ ΠΌΠΎΠΌΠ΅Π½ΡΡ:
β’ ΠΠ±ΡΡΡΡΠΎΠΉΡΡΠ²ΠΎ ΠΏΠΎΠ»Π° ΠΈ ΠΏΠΎΡΠΎΠ»ΠΊΠΎΠ² β ΠΏΠΎΠ΄Π²Π΅ΡΠ½ΡΠ΅ ΠΈΠ»ΠΈ Π½Π°ΡΡΠΆΠ½ΡΠ΅ ΠΊΠΎΠ½ΡΡΡΡΠΊΡΠΈΠΈ, Π½Π°ΠΏΠΎΠ»ΡΠ½ΡΠ΅ Π½ΠΈΡΠΈ ΠΈ ΠΊΠΎΡΠΎΠ±Π° ΠΌΠΎΠ³ΡΡ ΡΡΠ°ΡΡ ΠΎΡΠ»ΠΈΡΠ½ΠΎΠΉ ΠΌΠ°ΡΠΊΠΈΡΠΎΠ²ΠΊΠΎΠΉ Π΄Π»Ρ ΡΠ°ΡΡΠΈ ΠΊΠΎΠΌΠΌΡΠ½ΠΈΠΊΠ°ΡΠΈΠΉ, ΠΏΠΎΠ·Π²ΠΎΠ»ΡΡ ΡΡΠΊΠΎΠ½ΠΎΠΌΠΈΡΡ Π½Π° Π΄Π»ΠΈΠ½Π΅ ΠΏΡΠΎΠ²ΠΎΠ΄ΠΎΠ² ΠΈ Π²ΡΠ΅ΠΌΡ Π½Π° ΠΏΡΠΎΠΊΠ»Π°Π΄ΠΊΡ ΡΡΡΠΎΠ±.
β’ ΠΡΠ΄Π΅Π»ΠΊΠ° ΡΡΠ΅Π½ (ΡΠΎΠ»ΡΠΈΠ½Π° ΡΡΡΠΊΠ°ΡΡΡΠ½ΠΎΠ³ΠΎ ΡΠ»ΠΎΡ ΠΈΠ»ΠΈ Π²ΡΡΠ°Π²Π½ΠΈΠ²Π°Π½ΠΈΠ΅ Ρ ΠΏΠΎΠΌΠΎΡΡΡ Π³ΠΈΠΏΡΠΎΠΊΠ°ΡΡΠΎΠ½Π°).
β’ ΠΠ΅ΡΡΠΎΠ½Π°Ρ ΠΎΠΆΠ΄Π΅Π½ΠΈΠ΅ ΠΏΠ»ΠΈΡ β Π² ΠΏΠ°Π½Π΅Π»ΡΠ½ΡΡ Π΄ΠΎΠΌΠ°Ρ ΠΌΠΎΠΆΠ½ΠΎ ΠΈΡΠΏΠΎΠ»ΡΠ·ΠΎΠ²Π°ΡΡ ΠΏΡΡΡΠΎΡΡ Π² ΠΏΠ΅ΡΠ΅ΠΊΡΡΡΠΈΡΡ . ΠΡΠ°Π²Π΄Π°, ΡΠΎΡΡΠΎΡΠ½ΠΈΠ΅ ΠΊΠ°Π½Π°Π»ΠΎΠ² Π² Π½ΠΈΡ ΠΌΠΎΠΆΠ΅Ρ Π±ΡΡΡ ΠΏΠ»Π°ΡΠ΅Π²Π½ΠΎΠ΅ β ΠΏΡΠΈΠ΄Π΅ΡΡΡ ΠΏΡΠΎΠ²ΠΎΠ΄ΠΈΡΡ Π·Π°ΡΠΈΡΡΠΊΡ.
β’ ΠΠ΅ΡΡΡΠΈΠ΅ ΡΡΠ΅Π½Ρ β Π½Π°ΡΡΡΠ°ΡΡ ΠΈΡ ΡΠ΅Π»ΠΎΡΡΠ½ΠΎΡΡΡ Π·Π°ΠΏΡΠ΅ΡΠ°Π΅ΡΡΡ. ΠΠ° ΠΈ Π±Π΅ΡΠΎΠ½Π½ΡΠ΅ ΠΏΠ΅ΡΠ΅ΠΊΡΡΡΠΈΡ, ΠΎΡΠΎΠ±Π΅Π½Π½ΠΎ Π² ΡΡΠ°ΡΡΠΊΠ°Ρ Π½Π°Π΄ Π΄Π²Π΅ΡΠ½ΡΠΌΠΈ ΠΈ ΠΎΠΊΠΎΠ½Π½ΡΠΌΠΈ ΠΏΡΠΎΠ΅ΠΌΠ°ΠΌΠΈ, ΡΡΡΠΎΠ±ΠΈΡΡ ΠΏΡΠΎΠ±Π»Π΅ΠΌΠ°ΡΠΈΡΠ½ΠΎ, ΠΊ ΠΏΠΎΡΠ»Π΅ Π΅ΡΡΡ ΡΠΈΡΠΊ ΠΏΠΎΠΏΠ°ΡΡΡ Π² ΠΏΡΠΎΠ²ΠΎΠ΄ΠΊΡ ΠΏΡΠΈ ΡΡΡΠ°Π½ΠΎΠ²ΠΊΠ΅ ΠΊΠ°ΡΠ½ΠΈΠ·ΠΎΠ².
Π Π·Π°Π²ΠΈΡΠΈΠΌΠΎΡΡΠΈ ΠΎΡ ΡΡΠΈΡ Π½ΡΠ°Π½ΡΠΎΠ², ΡΠ°Π±ΠΎΡΡ ΠΌΠΎΠΆΠ½ΠΎ Π²ΡΠΏΠΎΠ»Π½ΠΈΡΡ ΡΠΊΡΡΡΡΠΌ, ΠΎΡΠΊΡΡΡΡΠΌ ΠΈΠ»ΠΈ ΠΊΠΎΠΌΠ±ΠΈΠ½ΠΈΡΠΎΠ²Π°Π½Π½ΡΠΌ ΡΠΏΠΎΡΠΎΠ±ΠΎΠΌ. Π‘ΠΊΡΡΡΡΠΉ ΠΌΠΎΠ½ΡΠ°ΠΆ ΠΏΡΠΎΠ²ΠΎΠ΄ΠΈΡΡΡ Π² Π½ΠΎΠ²ΠΎΡΡΡΠΎΠΉΠΊΠ°Ρ ΠΈΠ»ΠΈ ΠΏΡΠΈ ΠΊΠ°ΠΏΠΈΡΠ°Π»ΡΠ½ΠΎΠΌ ΡΠ΅ΠΌΠΎΠ½ΡΠ΅ ΠΊΠ²Π°ΡΡΠΈΡΡ, Π²Π΅Π΄Ρ ΠΎΠ½ ΠΏΡΠ΅Π΄ΡΡΠΌΠ°ΡΡΠΈΠ²Π°Π΅Ρ ΡΡΡΠΎΠ±Π»Π΅Π½ΠΈΠ΅ ΡΡΠ΅Π½ Ρ ΠΏΠΎΡΠ»Π΅Π΄ΡΡΡΠΈΠΌ ΠΈΡ ΠΎΡΡΡΠΊΠ°ΡΡΡΠΈΠ²Π°Π½ΠΈΠ΅ΠΌ ΠΈ Π²ΡΡΠ°Π²Π½ΠΈΠ²Π°Π½ΠΈΠ΅ΠΌ.
ΠΠ»Π³ΠΎΡΠΈΡΠΌ ΡΠ°Π±ΠΎΡ Π΄Π»Ρ ΠΏΡΠΎΠ²Π΅Π΄Π΅Π½ΠΈΡ ΡΠ»Π΅ΠΊΡΡΠΈΠΊΠΈ Π² ΠΊΠ²Π°ΡΡΠΈΡΠ΅ ΡΠ²ΠΎΠΈΠΌΠΈ ΡΡΠΊΠ°ΠΌΠΈ Π²ΡΠ³Π»ΡΠ΄ΠΈΡ ΡΠ°ΠΊ:
1. ΠΠ° ΡΠΎΡΡΠ°Π²Π»Π΅Π½Π½ΠΎΠΉ ΡΡ
Π΅ΠΌΠ΅ ΡΠ»Π΅ΠΊΡΡΠΎΠΏΡΠΎΠ²ΠΎΠ΄ΠΊΠΈ ΡΠ°Π·Π½ΠΎΡΠΈΡΡΡ ΡΡΠ°ΡΡΠ° ΠΏΡΠΎΠΊΠ»Π°Π΄ΠΊΠΈ ΡΡΡΠΎΠ±.
2. Π‘ ΠΏΠΎΠΌΠΎΡΡΡ ΡΠ°Π·ΠΌΠ΅ΡΠΎΡΠ½ΠΎΠ³ΠΎ ΡΠ½ΡΡΠ°, ΠΎΡΠ²Π΅ΡΠ° ΠΈ ΡΡΡΠΎΠΈΡΠ΅Π»ΡΠ½ΠΎΠ³ΠΎ ΡΡΠΎΠ²Π½Ρ Π΄Π΅Π»Π°Π΅ΡΡΡ ΡΠ°Π·ΠΌΠ΅ΡΠΊΠ°.
3. ΠΠΎ ΡΠ°Π·ΠΌΠ΅ΡΠΊΠ΅ ΠΏΡΠΎΠ²ΠΎΠ΄ΡΡΡΡ ΡΡΡΠΎΠ±Ρ Ρ ΠΈΡΠΏΠΎΠ»ΡΠ·ΠΎΠ²Π°Π½ΠΈΠ΅ΠΌ ΠΏΠ΅ΡΡΠΎΡΠ°ΡΠΎΡΠ°, Π±ΠΎΠ»Π³Π°ΡΠΊΠΈ ΠΈΠ»ΠΈ Π·ΡΠ±ΠΈΠ»Π° Ρ ΠΌΠΎΠ»ΠΎΡΠΊΠΎΠΌ. Π‘ΡΠ°Π½Π΄Π°ΡΡΠ½Π°Ρ ΡΠΈΡΠΈΠ½Π° ΠΈ Π³Π»ΡΠ±ΠΈΠ½Π° Π²ΡΠ΅ΠΌΠΊΠΈ Π΄Π»Ρ ΠΏΡΠΎΠ²ΠΎΠ΄ΠΎΠ² β 2 ΡΠΌ.
4. Π ΠΊΠ°Π½Π°Π²ΠΊΠ°Ρ ΠΏΡΠΎΠΊΠ»Π°Π΄ΡΠ²Π°ΡΡΡΡ ΠΏΡΠΎΠ²ΠΎΠ΄Π°, ΡΠΈΠΊΡΠΈΡΡΡΡΡ Π½Π° ΡΡΠ΅Π½Π΅ ΡΠΏΠ΅ΡΠΈΠ°Π»ΡΠ½ΡΠΌΠΈ Π΄ΡΠ±Π΅Π»Ρ-Ρ ΠΎΠΌΡΡΠ°ΠΌΠΈ ΠΈΠ»ΠΈ Π°Π»Π΅Π±Π°ΡΡΡΠΎΠΌ Ρ ΠΏΡΠΎΠΌΠ΅ΠΆΡΡΠΊΠ°ΠΌΠΈ Π² 25-30 ΡΠΌ.
5. Π£ΡΡΠ°Π½Π°Π²Π»ΠΈΠ²Π°ΡΡΡΡ ΠΏΠΎΠ΄ΡΠΎΠ·Π΅ΡΠ½ΠΈΠΊΠΈ ΠΈ ΠΊΠΎΡΠΎΠ±ΠΊΠΈ, ΠΏΠΎΠ΄ΠΊΠ»ΡΡΠ°ΡΡΡΡ ΡΠΎΠ·Π΅ΡΠΊΠΈ ΠΈ Π²ΡΠΊΠ»ΡΡΠ°ΡΠ΅Π»ΠΈ.
6. ΠΡΠΎΠΈΠ·Π²ΠΎΠ΄ΠΈΡΡΡ ΡΠ±ΠΎΡΠΊΠ° Π²Π²ΠΎΠ΄Π½ΠΎΠ³ΠΎ ΡΠΈΡΠΊΠ°: Π»ΠΈΠ½ΠΈΠΈ ΠΎΡΠ½Π°ΡΠ°ΡΡΡΡ Π£ΠΠ, ΠΏΠΎΠ΄ΠΊΠ»ΡΡΠ°ΡΡΡΡ Π°Π²ΡΠΎΠΌΠ°ΡΠΈΡΠ΅ΡΠΊΠΈΠ΅ Π²ΡΠΊΠ»ΡΡΠ°ΡΠ΅Π»ΠΈ.
7. ΠΠ° ΡΠΈΠ½Π°Π»ΡΠ½ΠΎΠΌ ΡΡΠ°ΠΏΠ΅ ΡΠ΅ΠΊΠΎΠΌΠ΅Π½Π΄ΡΠ΅ΡΡΡ ΡΠ΄Π΅Π»Π°ΡΡ Β«ΠΏΡΠΎΠ·Π²ΠΎΠ½ΠΊΡΒ» ΠΏΡΠΎΠ²Π΅Π΄Π΅Π½Π½ΠΎΠΉ ΡΠ»Π΅ΠΊΡΡΠΈΠΊΠΈ Π² ΠΊΠ²Π°ΡΡΠΈΡΠ΅ ΠΌΡΠ»ΡΡΠΈΠΌΠ΅ΡΡΠΎΠΌ. ΠΡΠ»ΠΈ Π½Π΅ Π²ΠΎΠ·Π½ΠΈΠΊΠ½Π΅Ρ ΠΏΡΠΎΠ±Π»Π΅ΠΌ β ΠΌΠΎΠΆΠ½ΠΎ Π²ΠΊΠ»ΡΡΠ°ΡΡ Π°Π²ΡΠΎΠΌΠ°Ρ ΠΈ ΠΈΡΠΏΡΡΡΠ²Π°ΡΡ ΡΠΎΠ±ΡΠ°Π½Π½ΡΡ ΡΠ΅ΡΡ.
ΠΡΠΊΡΡΡΡΠΌ ΡΠΏΠΎΡΠΎΠ±ΠΎΠΌ ΡΠ»Π΅ΠΊΡΡΠΎΠΏΡΠΎΠ²ΠΎΠ΄ΠΊΡ ΠΌΠΎΠΆΠ½ΠΎ ΠΏΡΠΎΠ²Π΅ΡΡΠΈ, ΡΠΏΡΡΡΠ°Π² ΠΏΡΠΎΠ²ΠΎΠ΄Π° Π² Π³ΠΎΡΡΠΎΡΡΡΠ±Ρ ΠΈΠ»ΠΈ Π·Π°ΠΊΡΡΡΡ Π² ΡΠΏΠ΅ΡΠΈΠ°Π»ΡΠ½ΡΠ΅ ΠΊΠ°Π±Π΅Π»Ρ-ΠΊΠ°Π½Π°Π»Ρ. ΠΡΠΎΡ ΠΌΠ΅ΡΠΎΠ΄ ΡΡΠΈΡΠ°Π΅ΡΡΡ ΡΠ°ΠΌΡΠΌ ΠΏΡΠΎΡΡΡΠΌ ΠΏΠΎ ΡΡΡΠ΄ΠΎΠ·Π°ΡΡΠ°ΡΠ°ΠΌ, Π½ΠΎ Π½Π°ΠΈΠ±ΠΎΠ»Π΅Π΅ ΡΠ»ΠΎΠΆΠ½ΡΠΌ Π² ΠΏΠ»Π°Π½ΠΈΡΠΎΠ²Π°Π½ΠΈΠΈ β Π²Π΅Π΄Ρ ΡΠΏΡΡΡΠ°ΡΡ ΠΈΠ»ΠΈ ΠΊΡΠ°ΡΠΈΠ²ΠΎ ΠΎΡΠΎΡΠΌΠΈΡΡ ΠΌΠ°ΡΠΊΠΈΡΠΎΠ²ΠΎΡΠ½ΡΠ΅ ΠΊΠΎΠ½ΡΡΡΡΠΊΡΠΈΠΈ Π΄ΠΎΠ²ΠΎΠ»ΡΠ½ΠΎ ΠΏΡΠΎΠ±Π»Π΅ΠΌΠ°ΡΠΈΡΠ½ΠΎ. ΠΠΎΡΡΠΎΠΌΡ ΡΠ°ΡΠ΅ Π²ΡΠ΅Π³ΠΎ ΠΏΡΠΎΠ²ΠΎΠ΄ΠΊΠ° Π² ΠΊΠ²Π°ΡΡΠΈΡΠ΅ ΡΠ²ΠΎΠΈΠΌΠΈ ΡΡΠΊΠ°ΠΌΠΈ ΠΏΡΠΎΠΈΠ·Π²ΠΎΠ΄ΠΈΡΡΡ ΠΊΠΎΠΌΠ±ΠΈΠ½ΠΈΡΠΎΠ²Π°Π½Π½ΡΠΌ ΡΠΏΠΎΡΠΎΠ±ΠΎΠΌ.
Π ΠΏΠΎΡΠ»Π΅Π΄Π½ΠΈΠΉ ΡΠΎΠ²Π΅Ρ: Π·Π°ΠΊΠΎΠ½ΡΠΈΠ² ΡΠ°Π·Π²ΠΎΠ΄ΠΊΡ ΡΠ»Π΅ΠΊΡΡΠΎΠΏΡΠΎΠ²ΠΎΠ΄ΠΊΠΈ Π² ΠΊΠ²Π°ΡΡΠΈΡΠ΅, ΠΎΠ±ΡΠ·Π°ΡΠ΅Π»ΡΠ½ΠΎ ΡΠΎΡ ΡΠ°Π½ΠΈΡΠ΅ Π΅Π΅ ΡΡ Π΅ΠΌΡ Π² Π°ΡΡ ΠΈΠ²Π΅ Ρ Π΄ΠΎΠΊΡΠΌΠ΅Π½ΡΠ°ΠΌΠΈ β ΠΎΠ½Π° Π΅ΡΠ΅ Π½Π΅ ΡΠ°Π· ΠΏΡΠΈΠ³ΠΎΠ΄ΠΈΡΡΡ Π²ΠΎ Π²ΡΠ΅ΠΌΡ ΡΠ΅ΠΌΠΎΠ½ΡΠ° ΠΈ Π½Π΅ ΡΠΎΠ»ΡΠΊΠΎ.
ΠΠΎΠ·ΠΌΠΎΠΆΠ½ΠΎ Π²Π°ΠΌ Π±ΡΠ΄ΡΡ ΠΈΠ½ΡΠ΅ΡΠ΅ΡΠ½Ρ:
ΠΠ΅ΠΊΠΎΡΠΈΡΠΎΠ²Π°Π½ΠΈΠ΅ ΡΡΠ΅Π½ Π² ΠΊΠ²Π°ΡΡΠΈΡΠ΅ ΡΠ²ΠΎΠΈΠΌΠΈ ΡΡΠΊΠ°ΠΌΠΈ: ΠΎΠ±Π½ΠΎΠ²Π»ΡΠ΅ΠΌ ΠΈΠ½ΡΠ΅ΡΡΠ΅Ρ Π±Π΅Π· ΠΊΠ°ΠΏΠΈΡΠ°Π»ΡΠ½ΠΎΠ³ΠΎ ΡΠ΅ΠΌΠΎΠ½ΡΠ° ΠΡΠ΄Π΅Π»ΠΊΠ° ΡΡΠ΅Π½ ΠΏΡΠΈΠ·Π²Π°Π½Π° Π²ΡΠΏΠΎΠ»Π½ΡΡΡ Π΄Π²Π΅ ΡΡΠ½ΠΊΡΠΈΠΈ: Π·Π°ΡΠΈΡΠ½ΡΡ β ΠΏΡΠ΅Π΄ΠΎΡ
ΡΠ°Π½ΡΡΡ ΠΎΡ Π΄Π΅ΡΠΎΡΠΌΠΈΡΠΎΠ²Π°Π½ΠΈΡ ΠΈ Π·Π°Π³ΡΡΠ·Π½Π΅Π½ΠΈΠΉ, ΠΈ Π΄Π΅ΠΊΠΎΡΠ°ΡΠΈΠ²Π½ΡΡ β ΡΠΊΡΠ°ΡΠ°ΡΡ ΠΏΠΎΠΌΠ΅ΡΠ΅Π½ΠΈΠ΅, ΠΏΠΎΠΌΠΎΠ³Π°Ρ ΡΠΎΠ·Π΄Π°Π²Π°ΡΡ ΡΠΊΡΠΊΠ»ΡΠ·ΠΈΠ²Π½ΡΠΉ.
ΠΠ°ΠΊ ΠΎΠ±ΡΡΡΡΠΎΠΈΡΡ ΡΠ°Π»ΡΡ-ΠΊΠ°ΠΌΠΈΠ½ Π² ΠΊΠ²Π°ΡΡΠΈΡΠ΅ ΡΠ²ΠΎΠΈΠΌΠΈ ΡΡΠΊΠ°ΠΌΠΈ ΠΠ°ΠΌΠΈΠ½ β ΠΎΠ΄ΠΈΠ½ ΠΈΠ· ΡΠ°ΠΌΡΡ
ΠΊΡΠ°ΡΠΈΠ²ΡΡ
, ΡΠΎΠΌΠ°Π½ΡΠΈΡΠ½ΡΡ
ΠΈ ΡΠ»ΠΎΠΆΠ½ΡΡ
Π΄Π»Ρ ΠΎΠ±ΡΡΡΡΠΎΠΉΡΡΠ²Π° ΠΈΠ½ΡΠ΅ΡΡΠ΅ΡΠ½ΡΡ
ΡΠ»Π΅ΠΌΠ΅Π½ΡΠΎΠ² (ΠΎΡΠΎΠ±Π΅Π½Π½ΠΎ, Π΅ΡΠ»ΠΈ ΡΠ΅ΡΡ ΠΈΠ΄Π΅Ρ ΠΎ Π³ΠΎΡΠΎΠ΄ΡΠΊΠΎΠΉ ΠΊΠ²Π°ΡΡΠΈΡΠ΅). ΠΠΎΡΡΠΎΠΌΡ.
ΠΡΠΊΠ° Π² ΠΊΠ²Π°ΡΡΠΈΡΠ΅ ΡΠ²ΠΎΠΈΠΌΠΈ ΡΡΠΊΠ°ΠΌΠΈ Π‘ Π½Π°ΡΠ°Π»ΠΎΠΌ ΡΡΡ Π΅Π²ΡΠΎΡΠ΅ΠΌΠΎΠ½ΡΠΎΠ² Π΄ΠΎΠΌΠΎΠ²Π»Π°Π΄Π΅Π»ΡΡΡ ΠΏΠΎ-ΠΈΠ½ΠΎΠΌΡ Π²Π·Π³Π»ΡΠ½ΡΠ»ΠΈ Π½Π° ΡΠ²ΠΎΡ ΠΆΠΈΠ»ΠΈΡΠ΅. ΠΡΠ΅ΠΌ ΠΈΠ·ΡΡΠ΄Π½ΠΎ ΠΏΠΎΠ΄Π½Π°Π΄ΠΎΠ΅Π»ΠΈ ΡΡΠΌΠ½ΡΠ΅ ΠΊΠΎΡΠΈΠ΄ΠΎΡΡ Ρ ΠΌΠ½ΠΎΠΆΠ΅ΡΡΠ²ΠΎΠΌ Π·Π°Π΄ΡΠ°Π΅Π½Π½ΡΡ
Π΄Π²Π΅ΡΠ΅ΠΉ, ΠΊΠ°ΠΊ Π².
ΠΠ°ΠΊ ΡΡΡΠ°Π½ΠΎΠ²ΠΈΡΡ ΡΠ²Π΅ΡΠΈΠ»ΡΠ½ΠΈΠΊΠΈ ΡΠ²ΠΎΠΈΠΌΠΈ ΡΡΠΊΠ°ΠΌΠΈ ΠΠΎΡΠΎΠ»ΠΊΠΈ ΠΏΠΎΠΊΡΠ°ΡΠ΅Π½Ρ, ΡΡΠ΅Π½Ρ ΠΎΠΊΠ»Π΅Π΅Π½Ρ β Π·Π½Π°ΡΠΈΡ, ΡΠ΅ΠΌΠΎΠ½Ρ Π²ΡΡ
ΠΎΠ΄ΠΈΡ Π½Π° ΡΠΈΠ½ΠΈΡΠ½ΡΡ ΠΏΡΡΠΌΡΡ, ΠΈ ΠΌΠΎΠΆΠ½ΠΎ ΠΏΡΠΈΡΡΡΠΏΠΈΡΡ ΠΊ ΡΡΡΠ°Π½ΠΎΠ²ΠΊΠ΅ ΡΠ²Π΅ΡΠΈΠ»ΡΠ½ΠΈΠΊΠΎΠ². Π Π²ΠΎΡ Π½Π° ΡΡΠΎΠΉ.
Π ΠΈΠΌΡΠΊΠΈΠ΅ ΡΡΠΎΡΡ ΡΠ²ΠΎΠΈΠΌΠΈ ΡΡΠΊΠ°ΠΌΠΈ Π ΠΈΠΌΡΠΊΠΈΠ΅ ΡΡΠΎΡΡ, ΠΊΠΎΡΠΎΡΡΠ΅ Π΅ΡΠ΅ Π½Π°Π·ΡΠ²Π°ΡΡ Π»Π°ΡΠΈΠ½ΡΠΊΠΈΠΌΠΈ ΠΈΠ»ΠΈ ΡΠΎΠΌΠ°Π½ΡΠΊΠΈΠΌΠΈ, Π±ΡΠ»ΠΈ ΠΏΡΠΈΠ΄ΡΠΌΠ°Π½Ρ ΠΌΠΎΡΠ΅ΠΏΠ»Π°Π²Π°ΡΠ΅Π»ΡΠΌΠΈ, ΠΊΠΎΡΠΎΡΡΠ΅ ΡΡΠΈΠ²Π°Π»ΠΈ ΠΈΡ
ΠΏΠΎ ΠΏΡΠΈΠ½ΡΠΈΠΏΡ ΠΊΡΠ΅ΠΏΠ»Π΅Π½ΠΈΡ ΠΊΠΎΡΠ°Π±Π΅Π»ΡΠ½ΡΡ
ΠΏΠ°ΡΡΡΠΎΠ². Π¨ΡΠΎΡΡ ΡΡΠΈ.
krovati-i-divany.ru
ΠΠ»Π΅ΠΊΡΡΠΈΡΠ΅ΡΠΊΠ°Ρ ΡΡ Π΅ΠΌΠ° ΠΊΠ²Π°ΡΡΠΈΡΡ. ΠΡΠΎΠ΅ΠΊΡ ΠΈ ΠΌΠΎΠ½ΡΠ°ΠΆ ΡΠ»Π΅ΠΊΡΡΠΎΠΏΡΠΎΠ²ΠΎΠ΄ΠΊΠΈ Π² ΠΊΠ²Π°ΡΡΠΈΡΠ΅
Π Π°Π±ΠΎΡΠ° Ρ ΡΠ»Π΅ΠΊΡΡΠΈΡΠ΅ΡΡΠ²ΠΎΠΌ Π² ΡΠΎΠ±ΡΡΠ²Π΅Π½Π½ΠΎΠΌ Π΄ΠΎΠΌΠ΅ β Π΄ΠΎΠ²ΠΎΠ»ΡΠ½ΠΎ ΡΡΡΠ΄Π½Π°Ρ Π·Π°Π΄Π°ΡΠ°, ΡΡΠ΅Π±ΡΡΡΠ°Ρ ΠΎΡ ΡΠ΅Π»ΠΎΠ²Π΅ΠΊΠ° Π±ΠΎΠ»ΡΡΠΎΠ³ΠΎ ΠΎΠΏΡΡΠ° ΠΈ ΠΎΡΠ²Π΅ΡΡΡΠ²Π΅Π½Π½ΠΎΡΡΠΈ. ΠΠ²ΠΎΠ΄ ΡΠ»Π΅ΠΊΡΡΠΈΡΠ΅ΡΡΠ²Π° Π² ΠΊΠ²Π°ΡΡΠΈΡΡ ΡΡΠ°Π΄ΠΈΡΠΈΠΎΠ½Π½ΠΎ ΡΡΠΈΡΠ°Π΅ΡΡΡ ΠΏΠ΅ΡΠ²ΠΎΡΡΠ΅ΠΏΠ΅Π½Π½ΠΎΠΉ Π·Π°Π΄Π°ΡΠ΅ΠΉ ΠΏΡΠΈ Π·Π°ΡΠ΅Π»Π΅Π½ΠΈΠΈ Π² Π΅ΡΠ΅ Π½Π΅ Π΄ΠΎ ΠΊΠΎΠ½ΡΠ° Π³ΠΎΡΠΎΠ²ΡΠΉ Π΄ΠΎΠΌ. ΠΡ ΠΊΠ°ΡΠ΅ΡΡΠ²Π° Π²ΡΠΏΠΎΠ»Π½Π΅Π½ΠΈΡ ΡΡΠΎΠΉ ΡΡΡΠ΄ΠΎΠ΅ΠΌΠΊΠΎΠΉ ΠΈ Π΄ΠΎΠ²ΠΎΠ»ΡΠ½ΠΎ Π΄ΠΎΠ»Π³ΠΎΠΉ ΡΠ°Π±ΠΎΡΡ Π·Π°Π²ΠΈΡΠΈΡ Π½Π΅ ΡΠΎΠ»ΡΠΊΠΎ Π·Π΄ΠΎΡΠΎΠ²ΡΠ΅ ΠΈ Π±Π΅Π·ΠΎΠΏΠ°ΡΠ½ΠΎΡΡΡ ΠΆΠΈΠ»ΡΡΠΎΠ², Π½ΠΎ ΠΈ ΠΊΠ°ΡΠ΅ΡΡΠ²ΠΎ ΠΎΠ±Π΅ΡΠΏΠ΅ΡΠ΅Π½ΠΈΡ ΠΆΠΈΠ»ΡΡ ΡΠ»Π΅ΠΊΡΡΠΎΡΠ½Π΅ΡΠ³ΠΈΠ΅ΠΉ.

ΠΠ»Π΅ΠΊΡΡΠΈΡΠ΅ΡΡΠ²ΠΎ Π² ΠΊΠ²Π°ΡΡΠΈΡΠ΅
ΠΡΠΎΠ²Π΅Π΄Π΅Π½ΠΈΠ΅ Π² ΠΊΠ²Π°ΡΡΠΈΡΡ ΡΠ»Π΅ΠΊΡΡΠΈΡΠ΅ΡΡΠ²Π° ΠΈ ΠΌΠΎΠ½ΡΠ°ΠΆ ΠΏΡΠΎΠ²ΠΎΠ΄ΠΊΠΈ Π² ΠΊΠ²Π°ΡΡΠΈΡΠ΅, ΠΏΠΎΠΆΠ°Π»ΡΠΉ, ΡΠ°ΠΌΠ°Ρ Π³Π»Π°Π²Π½Π°Ρ Π·Π°Π΄Π°ΡΠ° ΠΈΠ· ΡΠ΅Ρ , ΡΡΠΎ Π²ΡΡΠ°ΡΡ ΠΏΠ΅ΡΠ΅Π΄ Ρ ΠΎΠ·ΡΠΈΠ½ΠΎΠΌ Π΄ΠΎΠΌΠ° ΠΏΡΠΈ Π·Π°ΡΠ΅Π»Π΅Π½ΠΈΠΈ. ΠΠΌΠ΅Π½Π½ΠΎ ΡΠ»Π΅ΠΊΡΡΠΎΠΏΡΠΎΠ²ΠΎΠ΄ΠΊΡ Π² ΠΏΠ΅ΡΠ²ΡΡ ΠΎΡΠ΅ΡΠ΅Π΄Ρ ΡΠΊΠ»Π°Π΄ΡΠ²Π°ΡΡ Π² ΡΡΠ΅Π½Ρ, ΠΊΠΎΡΠΎΡΡΠ΅ ΡΠΎΠ»ΡΠΊΠΎ ΠΏΠΎΡΠ»Π΅ ΡΡΠΎΠ³ΠΎ Π·Π°ΠΌΠ°Π·ΡΠ²Π°ΡΡ ΡΡΡΠΊΠ°ΡΡΡΠΊΠΎΠΉ, Π²ΡΡΠ°Π²Π½ΠΈΠ²Π°ΡΡ ΠΈ ΡΠΏΠ°ΠΊΠ»ΡΡΡ ΡΠ°Π·Π»ΠΈΡΠ½ΡΠΌΠΈ Π³ΡΡΠ½ΡΠΎΠ²ΠΊΠ°ΠΌΠΈ, Π΄ΠΎΠ±ΠΈΠ²Π°ΡΡΡ ΠΈΠ΄Π΅Π°Π»ΡΠ½ΠΎ ΡΠΎΠ²Π½ΠΎΠΉ ΠΏΠΎΠ²Π΅ΡΡ Π½ΠΎΡΡΠΈ.
ΠΠΎΠ½Π΅ΡΠ½ΠΎ, ΡΡ Π΅ΠΌΠ° ΡΠ»Π΅ΠΊΡΡΠΎΠΏΡΠΎΠ²ΠΎΠ΄ΠΊΠΈ Π² ΠΊΠ²Π°ΡΡΠΈΡΠ΅ Π½Π°ΠΏΡΡΠΌΡΡ Π·Π°Π²ΠΈΡΠΈΡ ΠΎΡ ΠΏΠΎΡΡΠ΅Π±Π½ΠΎΡΡΠ΅ΠΉ ΠΆΠΈΠ»ΡΡΠΎΠ² β Π½Π΅ Ρ Π²ΡΠ΅Ρ Π² Π΄ΠΎΠΌΠ΅ ΡΡΠΎΡΡ ΠΌΠΎΡΠ½ΡΠ΅ ΠΊΠΎΠΌΠΏΡΡΡΠ΅ΡΡ ΠΈΠ»ΠΈ Π±ΠΎΠ»ΡΡΠΎΠ΅ ΠΊΠΎΠ»ΠΈΡΠ΅ΡΡΠ²ΠΎ Π±ΡΡΠΎΠ²ΠΎΠΉ ΡΠ΅Ρ Π½ΠΈΠΊΠΈ, ΠΏΠΎΡΡΠ΅Π±Π»ΡΡΡΠ΅ΠΉ ΠΌΠ½ΠΎΠ³ΠΎ ΡΠ»Π΅ΠΊΡΡΠΎΡΠ½Π΅ΡΠ³ΠΈΠΈ. ΠΠ΄Π½Π°ΠΊΠΎ ΡΠ°ΠΌΠΈ ΠΏΡΠΈΠ½ΡΠΈΠΏΡ ΠΏΡΠΎΠ²Π΅Π΄Π΅Π½ΠΈΡ ΡΠ»Π΅ΠΊΡΡΠΈΡΠ΅ΡΠΊΠΎΠΉ ΡΠ½Π΅ΡΠ³ΠΈΠΈ Π² ΠΆΠΈΠ»ΡΠ΅ Π»ΡΠ±ΠΎΠ³ΠΎ ΡΠΈΠΏΠ° Π½Π΅ΠΈΠ·ΠΌΠ΅Π½Π½Ρ Π½Π° ΠΏΡΠΎΡΡΠΆΠ΅Π½ΠΈΠΈ ΠΌΠ½ΠΎΠ³ΠΈΡ Π»Π΅Ρ.
Π’Π°ΠΊΠΆΠ΅ ΡΠΎ Π²ΡΠ΅ΠΌΠ΅Π½Π΅ΠΌ Π½Π΅ ΠΌΠ΅Π½ΡΠ΅ΡΡΡ ΠΈ ΡΡ Π΅ΠΌΠ° ΡΠ»Π΅ΠΊΡΡΠΎΠΏΡΠΎΠ²ΠΎΠ΄ΠΊΠΈ Π² ΠΊΠ²Π°ΡΡΠΈΡΠ΅. ΠΠΎΠ³ΠΎΠ²ΠΎΡΠΈΠΌ ΠΎ Π½Π΅ΠΉ Π±ΠΎΠ»Π΅Π΅ ΠΏΠΎΠ΄ΡΠΎΠ±Π½ΠΎ Π΄Π°Π»Π΅Π΅.
Π‘Ρ Π΅ΠΌΠ° ΡΠ»Π΅ΠΊΡΡΠΎΠΏΡΠΎΠ²ΠΎΠ΄ΠΊΠΈ Π² ΠΊΠ²Π°ΡΡΠΈΡΠ΅
ΠΡΠ½ΠΎΠ²Π½ΡΠΌ ΠΏΡΠΈΠ½ΡΠΈΠΏΠΎΠΌ ΠΏΡΠΎΠ²Π΅Π΄Π΅Π½ΠΈΡ ΡΠ»Π΅ΠΊΡΡΠΈΡΠ΅ΡΡΠ²Π° Π² Π΄ΠΎΠΌ ΡΠ²Π»ΡΠ΅ΡΡΡ ΠΏΠΎΡΡΠ°ΠΏΠ½ΠΎΡΡΡ ΠΈ ΠΏΠΎΡΠ»Π΅Π΄ΠΎΠ²Π°ΡΠ΅Π»ΡΠ½ΠΎΡΡΡ ΡΠΊΠ»Π°Π΄ΠΊΠΈ ΠΏΡΠΎΠ²ΠΎΠ΄ΠΎΠ².
Π ΠΏΠ΅ΡΠ²ΡΡ ΠΎΡΠ΅ΡΠ΅Π΄Ρ ΠΎΠ½ΠΎ ΠΏΡΠΎΠ²ΠΎΠ΄ΠΈΡΡΡ Π² ΡΠ°ΠΌΠΎ ΠΆΠΈΠ»ΠΎΠ΅ ΠΏΠΎΠΌΠ΅ΡΠ΅Π½ΠΈΠ΅. ΠΠ»Ρ ΡΡΠΎΠ³ΠΎ ΠΏΡΠΎΡΡΠ³ΠΈΠ²Π°Π΅ΡΡΡ ΠΊΠ°Π±Π΅Π»Ρ ΠΎΡ Π²Π½Π΅Π΄ΠΎΠΌΠΎΠ²ΠΎΠ³ΠΎ ΠΈΡΡΠΎΡΠ½ΠΈΠΊΠ° ΠΏΠΈΡΠ°Π½ΠΈΡ Π² ΡΠ°ΡΠΏΡΠ΅Π΄Π΅Π»ΡΡΡΡΡ ΠΊΠΎΡΠΎΠ±ΠΊΡ, ΠΈΠ· ΠΊΠΎΡΠΎΡΠΎΠΉ ΠΏΡΠΎΠ²ΠΎΠ΄Π° Π±ΡΠ΄ΡΡ ΡΠ°Π·Π²Π΅Π΄Π΅Π½Ρ ΠΏΠΎ ΠΊΠΎΠΌΠ½Π°ΡΠ°ΠΌ. ΠΠ° ΡΡΠΎΠΌ ΡΡΠ°ΠΏΠ΅ ΡΡΠ΅Π·Π²ΡΡΠ°ΠΉΠ½ΠΎ Π²Π°ΠΆΠ½ΠΎ ΠΎΡΠΎΠ·Π½Π°Π²Π°ΡΡ, ΡΡΠΎ ΡΠ»Π΅ΠΊΡΡΠΈΡΠ΅ΡΠΊΠ°Ρ ΡΡ Π΅ΠΌΠ° ΠΊΠ²Π°ΡΡΠΈΡΡ Π΄ΠΎΠ»ΠΆΠ½Π° Π±ΡΡΡ Π²ΡΠΏΠΎΠ»Π½Π΅Π½Π° Π½Π΅Π²Π΅ΡΠΎΡΡΠ½ΠΎ ΡΠΎΡΠ½ΠΎ, ΡΠ°ΠΊ ΠΊΠ°ΠΊ Π² ΠΏΡΠΎΡΠ΅ΡΡΠ΅ ΡΠ°Π±ΠΎΡΡ ΡΠΆΠ΅ Π½Π΅ Π±ΡΠ΄Π΅Ρ Π²ΠΎΠ·ΠΌΠΎΠΆΠ½ΠΎΡΡΠΈ ΡΡΠΎ-Π»ΠΈΠ±ΠΎ ΠΈΠ·ΠΌΠ΅Π½ΠΈΡΡ, Π½Π΅ ΠΈΡΠΏΠΎΡΡΠΈΠ² ΡΡΠ΅Π½Ρ Π΄ΠΎΠΌΠ°.
ΠΠ° Π²ΡΠΎΡΠΎΠΌ ΡΡΠ°ΠΏΠ΅ ΡΠ»Π΅ΠΊΡΡΠΈΡΠ΅ΡΠΊΠΈΠ΅ ΠΊΠ°Π±Π΅Π»ΠΈ ΡΠ°ΡΠΏΡΠ΅Π΄Π΅Π»ΡΡΡΡΡ ΠΏΠΎ ΠΊΠΎΠΌΠ½Π°ΡΠ°ΠΌ, ΠΎΠΏΡΠ΅Π΄Π΅Π»ΡΠ΅ΡΡΡ ΠΌΠ΅ΡΡΠΎΠΏΠΎΠ»ΠΎΠΆΠ΅Π½ΠΈΠ΅ ΡΠΎΡΠ΅ΠΊ ΠΏΠΈΡΠ°Π½ΠΈΡ Π΄Π»Ρ ΡΠ»Π΅ΠΊΡΡΠΎΠΏΡΠΈΠ±ΠΎΡΠΎΠ².
Π£ΡΡΠΈΡΠ΅ ΡΠΎΡ ΡΠ°ΠΊΡ, ΡΡΠΎ ΠΎΡ Π±Π°Π·ΠΎΠ²ΠΎΠΉ Π½Π΅ΡΡΡΠ΅ΠΉ Π»ΠΈΠ½ΠΈΠΈ ΠΏΠΈΡΠ°Π½ΠΈΡ ΡΠ»Π΅Π΄ΡΠ΅Ρ ΡΠ΄Π΅Π»Π°ΡΡ Π½Π΅ΡΠΊΠΎΠ»ΡΠΊΠΎ ΠΎΡΠ½ΠΎΠ²Π½ΡΡ Π»ΠΈΠ½ΠΈΠΉ, ΠΊΠΎΡΠΎΡΡΠ΅ ΠΏΠΎΠ·Π²ΠΎΠ»ΡΡ Π³ΡΠ°ΠΌΠΎΡΠ½ΠΎ ΡΠ°ΡΠΏΡΠ΅Π΄Π΅Π»ΠΈΡΡ Π½Π°Π³ΡΡΠ·ΠΊΡ, Π° ΡΠ°ΠΊΠΆΠ΅ ΠΎΡΠ΄Π΅Π»ΠΈΡΡ, Π½Π°ΠΏΡΠΈΠΌΠ΅Ρ, ΡΠΈΡΡΠ΅ΠΌΡ ΠΎΡΠ²Π΅ΡΠ΅Π½ΠΈΡ ΠΎΡ ΡΠΈΡΡΠ΅ΠΌΡ ΠΏΠΈΡΠ°Π½ΠΈΡ Π±ΡΡΠΎΠ²ΡΡ ΠΏΡΠΈΠ±ΠΎΡΠΎΠ².
Π’ΡΠ΅ΡΠΈΠΉ ΡΡΠ°ΠΏ Π·Π°ΠΊΠ»ΡΡΠ°Π΅ΡΡΡ Π² ΡΠ°Π·Π²Π΅Π΄Π΅Π½ΠΈΠΈ ΠΏΡΠΎΠ²ΠΎΠ΄ΠΎΠ² Π½Π΅ΠΏΠΎΡΡΠ΅Π΄ΡΡΠ²Π΅Π½Π½ΠΎ ΠΏΠΎ Π·Π°ΡΠ°Π½Π΅Π΅ ΠΎΡΠΌΠ΅ΡΠ΅Π½Π½ΡΠΌ ΠΈ ΡΡΡΠ°Π½ΠΎΠ²Π»Π΅Π½Π½ΡΠΌ ΡΠΎΡΠΊΠ°ΠΌ ΠΏΠΈΡΠ°Π½ΠΈΡ. ΠΡΠΎΡ ΡΡΠ°ΠΏ ΡΡΠ°Π½Π΅Ρ Π΄Π»Ρ ΠΌΠΎΠ½ΡΠ΅ΡΠ° ΠΏΡΠΎΡΡΡΠΌ, Π΅ΡΠ»ΠΈ Ρ Π½Π΅Π³ΠΎ Π·Π°ΡΠ°Π½Π΅Π΅ Π΅ΡΡΡ ΠΏΠΎΠ»Π½ΠΎΡΠ΅Π½Π½Π°Ρ ΡΡ Π΅ΠΌΠ° ΡΠ»Π΅ΠΊΡΡΠΎΠΏΡΠΎΠ²ΠΎΠ΄ΠΊΠΈ Π² ΠΊΠ²Π°ΡΡΠΈΡΠ΅.
ΠΠ»Π°Π½ΠΈΡΠΎΠ²Π°Π½ΠΈΠ΅ ΠΈ ΡΠ°ΡΠΏΡΠ΅Π΄Π΅Π»Π΅Π½ΠΈΠ΅
ΠΡΠ΅ΠΆΠ΄Π΅ ΡΠ΅ΠΌ ΠΏΠΎΠ΄ΡΠΌΠ°ΡΡ Π½Π°Π΄ ΠΏΡΠΎΠΊΠ»Π°Π΄ΠΊΠΎΠΉ ΡΠ»Π΅ΠΊΡΡΠΎΠΏΡΠΎΠ²ΠΎΠ΄ΠΎΠ² Π² Π²Π°ΡΠ΅ΠΉ ΠΊΠ²Π°ΡΡΠΈΡΠ΅, ΠΌΡΡΠ»Π΅Π½Π½ΠΎ ΡΠ°ΡΠΏΡΠ΅Π΄Π΅Π»ΠΈΡΠ΅ Π²ΡΡ ΠΌΠ΅Π±Π΅Π»Ρ, Π±ΡΡΠΎΠ²ΡΡ ΡΠ΅Ρ Π½ΠΈΠΊΡ ΠΈ Π³Π°Π΄ΠΆΠ΅ΡΡ ΠΏΠΎ ΠΊΠΎΠΌΠ½Π°ΡΠ°ΠΌ Π²Π°ΡΠ΅Π³ΠΎ ΠΆΠΈΠ»ΡΡ. ΠΠ°ΡΠ°ΡΡΡΡ Π±ΡΠ²Π°Π΅Ρ, ΡΡΠΎ ΠΏΠΎΡΠ»Π΅ ΠΏΡΠΎΠ²Π΅Π΄Π΅Π½ΠΈΡ ΡΠ»Π΅ΠΊΡΡΠΈΡΠ΅ΡΡΠ²Π° Π² Π΄ΠΎΠΌ Π² Π½ΡΠΆΠ½ΠΎΠΌ ΠΌΠ΅ΡΡΠ΅ Π½Π΅ ΠΎΠΊΠ°Π·ΡΠ²Π°Π΅ΡΡΡ ΡΠΎΠ·Π΅ΡΠΊΠΈ. Π§ΡΠΎΠ±Ρ ΠΈΠ·Π±Π΅ΠΆΠ°ΡΡ Π΄Π°Π½Π½ΠΎΠ³ΠΎ Π½Π΅Π΄ΠΎΡΠ°Π·ΡΠΌΠ΅Π½ΠΈΡ, Π·Π°ΡΠ°Π½Π΅Π΅ Π²ΠΎΠ·ΡΠΌΠΈΡΠ΅ ΠΏΠ»Π°Π½ Π²Π°ΡΠ΅Π³ΠΎ ΠΆΠΈΠ»ΡΡ ΠΈ ΡΠ°ΡΠΏΡΠ΅Π΄Π΅Π»ΠΈΡΠ΅ Π²ΡΠ΅ ΡΡΡΡΠΎΠΉΡΡΠ²Π°, ΠΏΠΎΡΡΠ΅Π±Π»ΡΡΡΠΈΠ΅ ΡΠ»Π΅ΠΊΡΡΠΈΡΠ΅ΡΡΠ²ΠΎ, Π² ΡΠ΄ΠΎΠ±Π½ΡΡ Π΄Π»Ρ Π²Π°Ρ ΠΌΠ΅ΡΡΠ°Ρ .
ΠΡ ΠΌΠΎΠΆΠ΅ΡΠ΅ ΠΏΠΎΡΠΌΠΎΡΡΠ΅ΡΡ Π² ΡΡΠ°ΡΡΠ΅ ΠΏΡΠΈΠΌΠ΅ΡΡ ΡΠ°Π·Π²ΠΎΠ΄ΠΊΠΈ ΡΠ»Π΅ΠΊΡΡΠΎΠΏΡΠΎΠ²ΠΎΠ΄ΠΊΠΈ Π² ΠΊΠ²Π°ΡΡΠΈΡΠ΅ ΠΈ Π½Π° ΠΎΡΠ½ΠΎΠ²Π΅ ΠΏΠΎΠ»ΡΡΠ΅Π½Π½ΠΎΠΉ ΠΈΠ½ΡΠΎΡΠΌΠ°ΡΠΈΠΈ ΡΠΎΠ·Π΄Π°ΡΡ ΡΠ²ΠΎΡ Π°Π²ΡΠΎΡΡΠΊΡΡ ΡΡ Π΅ΠΌΡ.

ΠΠΎΡΠ»Π΅ ΡΡΠΎΠ³ΠΎ ΠΌΠΎΠΆΠ½ΠΎ ΡΠΌΠ΅Π»ΠΎ ΠΏΡΠΈΡΡΡΠΏΠ°ΡΡ ΠΊ ΠΏΠ»Π°Π½ΠΈΡΠΎΠ²Π°Π½ΠΈΡ ΠΏΡΠΎΠΊΠ»Π°Π΄ΠΊΠΈ ΠΏΡΠΎΠ²ΠΎΠ΄ΠΎΠ², ΡΡΡΠ°Π½ΠΎΠ²ΠΊΠ΅ ΡΠ°ΡΠΏΡΠ΅Π΄Π΅Π»ΡΡΡΠΈΡ ΠΊΠΎΡΠΎΠ±ΠΎΠΊ ΠΈ Π²ΡΠ²ΠΎΠ΄Ρ ΡΠΎΡΠ΅ΠΊ ΠΏΠΈΡΠ°Π½ΠΈΡ.
ΠΠΎΠ·ΡΠΌΠΈΡΠ΅ ΠΏΠ»Π°Π½ Π²Π°ΡΠ΅Π³ΠΎ ΠΆΠΈΠ»ΡΡ ΠΈ Π½Π΅ΡΠΊΠΎΠ»ΡΠΊΠΎ ΡΠ²Π΅ΡΠ½ΡΡ ΠΊΠ°ΡΠ°Π½Π΄Π°ΡΠ΅ΠΉ. ΠΠ°ΡΠ΅ΠΌ Π½Π° ΠΏΠ»Π°Π½Π΅ ΠΎΡΠΌΠ΅ΡΡΡΠ΅ Π³Π»Π°Π²Π½ΡΡ ΡΠ»Π΅ΠΊΡΡΠΈΡΠ΅ΡΠΊΡΡ Π»ΠΈΠ½ΠΈΡ β ΡΡ ΡΠ°ΠΌΡΡ, ΠΏΠΎ ΠΊΠΎΡΠΎΡΠΎΠΉ ΡΠ»Π΅ΠΊΡΡΠΈΡΠ΅ΡΡΠ²ΠΎ Π±ΡΠ΄Π΅Ρ ΠΏΠΎΡΡΡΠΏΠ°ΡΡ Π² Π²Π°ΡΠ΅ ΠΆΠΈΠ»ΡΠ΅. ΠΠΎΡΠ»Π΅ ΡΡΠΎΠ³ΠΎ Π΄ΡΡΠ³ΠΈΠΌ ΡΠ²Π΅ΡΠΎΠΌ ΠΎΡΠΌΠ΅ΡΡΡΠ΅ ΠΏΠΎΠ±ΠΎΡΠ½ΡΠ΅ ΡΠ»Π΅ΠΊΡΡΠΈΡΠ΅ΡΠΊΠΈΠ΅ Π»ΠΈΠ½ΠΈΠΈ, ΠΊΠΎΡΠΎΡΡΠ΅ ΡΠ°ΡΠΏΡΠ΅Π΄Π΅Π»ΡΡ ΡΠ½Π΅ΡΠ³ΠΈΡ ΠΏΠΎ ΠΊΠΎΠΌΠ½Π°ΡΠ°ΠΌ ΠΈ ΠΏΠΎΠΌΠ΅ΡΠ΅Π½ΠΈΡΠΌ Π²Π°ΡΠ΅Π³ΠΎ Π΄ΠΎΠΌΠ°. Π’ΡΠ΅ΡΡΠΈΠΌ ΡΠ²Π΅ΡΠΎΠΌ ΠΎΡΠΌΠ΅ΡΡΡΠ΅ ΡΠ°Π·Π²Π΅ΡΠ²Π»Π΅Π½ΠΈΡ ΠΊΠ°Π±Π΅Π»Ρ Π½Π΅ΠΏΠΎΡΡΠ΅Π΄ΡΡΠ²Π΅Π½Π½ΠΎ ΠΏΠΎ ΠΌΠ΅ΡΡΠ°ΠΌ ΠΏΠΈΡΠ°Π½ΠΈΡ ΠΈ ΠΏΠΎΠ΄ΠΊΠ»ΡΡΠ΅Π½ΠΈΡ ΡΠ»Π΅ΠΊΡΡΠΎΠΏΡΠΈΠ±ΠΎΡΠΎΠ².
ΠΠ°Π»Π΅Π΅ ΠΏΡΠΎΠ²Π΅ΡΡΡΠ΅ ΡΠ²ΠΎΠΉ ΡΠ΅ΡΡΠ΅ΠΆ Π½Π° Π½Π°Π»ΠΈΡΠΈΠ΅ ΠΌΠ΅ΡΡ ΡΡΠΎΠ»ΠΊΠ½ΠΎΠ²Π΅Π½ΠΈΡ ΠΈΠ»ΠΈ ΡΠ»ΠΈΡΠΊΠΎΠΌ Π±Π»ΠΈΠ·ΠΊΠΎΠ³ΠΎ ΡΠ°ΡΠΏΠΎΠ»ΠΎΠΆΠ΅Π½ΠΈΡ Π½Π΅ΡΡΡΠΈΡ ΠΏΡΠΎΠ²ΠΎΠ΄ΠΎΠ². ΠΠ»Π΅ΠΊΡΡΠΈΡΠ΅ΡΠΊΠ°Ρ ΡΡ Π΅ΠΌΠ° ΠΊΠ²Π°ΡΡΠΈΡΡ Π΄ΠΎΠ»ΠΆΠ½Π° Π±ΡΡΡ Π²ΡΠΏΠΎΠ»Π½Π΅Π½Π° Π² ΡΠΎΠΎΡΠ²Π΅ΡΡΡΠ²ΠΈΠΈ Ρ ΡΠ΅Ρ Π½ΠΈΠΊΠΎΠΉ Π±Π΅Π·ΠΎΠΏΠ°ΡΠ½ΠΎΡΡΠΈ. ΠΡΠ»ΠΈ ΡΠ°ΠΊΠΈΡ ΠΌΠ΅ΡΡ Π½Π΅Ρ, ΡΠΎ ΠΌΠΎΠΆΠ½ΠΎ ΠΏΠ΅ΡΠ΅Ρ ΠΎΠ΄ΠΈΡΡ ΠΊ ΡΠ»Π΅Π΄ΡΡΡΠ΅ΠΌΡ ΡΡΠ°ΠΏΡ.
Π‘Π»Π΅Π΄ΡΡΡΠΈΠΉ ΡΡΠ°ΠΏ Π±ΡΠ΄Π΅Ρ Π·Π°ΠΊΠ»ΡΡΠ°ΡΡΡΡ Π² ΠΏΡΠΎΠΈΠ·Π²Π΅Π΄Π΅Π½ΠΈΠΈ Π½Π΅ΠΎΠ±Ρ ΠΎΠ΄ΠΈΠΌΡΡ Π·Π°ΠΌΠ΅ΡΠΎΠ² ΠΈ ΡΠ°ΡΡΠ΅ΡΠΎΠ², ΠΊΠΎΡΠΎΡΡΠ΅ ΠΏΠΎΠ·Π²ΠΎΠ»ΡΡ Π²Π°ΠΌ ΠΎΠΏΡΠ΅Π΄Π΅Π»ΠΈΡΡΡΡ Ρ ΡΠΎΡΠ½ΡΠΌ ΠΊΠΎΠ»ΠΈΡΠ΅ΡΡΠ²ΠΎΠΌ Π½Π΅ΠΎΠ±Ρ ΠΎΠ΄ΠΈΠΌΠΎΠ³ΠΎ Π΄Π»Ρ Π·Π°ΠΊΡΠΏΠΊΠΈ ΠΌΠ°ΡΠ΅ΡΠΈΠ°Π»Π°: Π²Ρ ΠΎΠΏΡΠ΅Π΄Π΅Π»ΠΈΡΠ΅ Π΄Π»ΠΈΠ½Ρ ΠΈ ΡΠΈΠΏΡ ΠΏΡΠΎΠ²ΠΎΠ΄ΠΎΠ², ΠΊΠΎΠ»ΠΈΡΠ΅ΡΡΠ²ΠΎ ΡΠΎΠ·Π΅ΡΠΎΠΊ ΠΈ Π΄ΡΡΠ³ΠΈΡ ΠΌΠ°ΡΠ΅ΡΠΈΠ°Π»ΠΎΠ².

Π ΡΠΌΠ΅ΡΡ Π²Π½Π΅ΡΠΈΡΠ΅ Π½Π΅ ΡΠΎΠ»ΡΠΊΠΎ ΠΌΠ°ΡΠ΅ΡΠΈΠ°Π»Ρ, Π½ΠΎ ΠΈ Π²ΠΎΠ·ΠΌΠΎΠΆΠ½ΡΠ΅ ΠΈΠ½ΡΡΡΡΠΌΠ΅Π½ΡΡ, ΠΊΠΎΡΠΎΡΡΡ ΠΌΠΎΠΆΠ΅Ρ Π½Π΅ ΠΎΠΊΠ°Π·Π°ΡΡΡΡ Π² Π²Π°ΡΠ΅ΠΌ Π΄ΠΎΠΌΠ°ΡΠ½Π΅ΠΌ Π°ΡΡΠ΅Π½Π°Π»Π΅, Π° ΡΠ°ΠΊΠΆΠ΅ ΡΡΡΠΈΡΠ΅ Π½Π΅ΠΎΠ±Ρ ΠΎΠ΄ΠΈΠΌΠΎΡΡΡ ΠΏΡΠΈΠΎΠ±ΡΠ΅ΡΠ΅Π½ΠΈΡ Π·Π°ΡΠΈΡΠ½ΠΎΠΉ ΠΌΠ°ΡΠΊΠΈ ΠΈ ΡΠΏΠ΅ΡΠΈΠ°Π»ΡΠ½ΠΎΠΉ ΡΠ°Π±ΠΎΡΠ΅ΠΉ ΠΎΠ΄Π΅ΠΆΠ΄Ρ.
ΠΠ»Π°Π½ΠΈΡΠΎΠ²Π°Π½ΠΈΠ΅ ΡΠ»Π΅ΠΊΡΡΠΎΠΏΡΠΎΠ²ΠΎΠ΄ΠΊΠΈ ΠΊΠ²Π°ΡΡΠΈΡΠ΅
ΠΡΠΎΠ²Π΅Π΄Π΅Π½ΠΈΠ΅ ΡΠ»Π΅ΠΊΡΡΠΈΡΠ΅ΡΠΊΠΎΠ³ΠΎ ΠΊΠ°Π±Π΅Π»Ρ Π² Π²Π°Ρ Π΄ΠΎΠΌ β Π·Π°Π΄Π°ΡΠ° Π²Π΅ΡΡΠΌΠ° ΠΎΡΠ²Π΅ΡΡΡΠ²Π΅Π½Π½Π°Ρ, ΠΏΠΎΡΡΠΎΠΌΡ Π΄Π»Ρ Π²Π°Ρ Π±ΡΠ΄Π΅Ρ Π½Π΅Π²Π΅ΡΠΎΡΡΠ½ΠΎ Π²Π°ΠΆΠ½Π° ΠΏΠΎΡΠ°Π³ΠΎΠ²Π°Ρ ΠΈΠ½ΡΡΡΡΠΊΡΠΈΡ. ΠΠ»Π΅ΠΊΡΡΠΎΠΏΡΠΎΠ²ΠΎΠ΄ΠΊΡ Π² ΠΊΠ²Π°ΡΡΠΈΡΠ΅ ΠΏΡΠΎΠ»ΠΎΠΆΠΈΡΡ Π½Π΅ ΡΠ°ΠΊ Π»Π΅Π³ΠΊΠΎ. ΠΠ»Ρ Π½Π°ΡΠ°Π»Π° ΠΏΠΎΡΡΠ°ΡΠ°ΠΉΡΠ΅ΡΡ ΠΌΠ°ΠΊΡΠΈΠΌΠ°Π»ΡΠ½ΠΎ Π²ΠΎΠ·ΠΌΠΎΠΆΠ½ΠΎ ΠΎΡΠΈΡΡΠΈΡΡ ΠΌΠ΅ΡΡΠΎ ΡΠ°Π±ΠΎΡΡ, Π² ΠΈΠ΄Π΅Π°Π»Π΅ ΠΎΡΠ²ΠΎΠ±ΠΎΠ΄ΠΈΠ² Π΅Π³ΠΎ ΠΏΠΎΠ»Π½ΠΎΡΡΡΡ. ΠΡΡΠΎΠ²Π°Ρ ΡΠ΅Ρ Π½ΠΈΠΊΠ°, Π³ΡΠΎΠΌΠΎΠ·Π΄ΠΊΠΈΠ΅ ΡΠΊΠ°ΡΡ, ΠΏΡΠ΅Π΄ΠΌΠ΅ΡΡ ΠΈΡΠΊΡΡΡΡΠ²Π° ΠΈ ΠΌΠ΅Π±Π΅Π»Ρ Π»ΡΡΡΠ΅ ΠΏΠΎΠ»Π½ΠΎΡΡΡΡ ΡΠ±ΡΠ°ΡΡ ΠΈΠ· ΠΊΠΎΠΌΠ½Π°Ρ ΠΈ ΠΊΠΎΡΠΈΠ΄ΠΎΡΠΎΠ². ΠΡΠΎ Π½Π΅ ΡΠΎΠ»ΡΠΊΠΎ ΠΎΠ±Π»Π΅Π³ΡΠΈΡ Π²Π°ΠΌ ΠΏΠ΅ΡΠ΅Π΄Π²ΠΈΠΆΠ΅Π½ΠΈΠ΅ ΠΈ ΡΠ°Π±ΠΎΡΡ Ρ ΠΌΠ°ΡΠ΅ΡΠΈΠ°Π»ΠΎΠΌ, Π½ΠΎ ΠΈ ΠΏΠΎΠ·Π²ΠΎΠ»ΠΈΡ ΠΊΠΎΠΌΡΠΎΡΡΠ½ΠΎ ΡΠ°Π±ΠΎΡΠ°ΡΡ, ΠΏΡΠΎΠΊΠ»Π°Π΄ΡΠ²Π°Ρ ΠΏΡΠΎΠ²ΠΎΠ΄Π°. Π’Π°ΠΊΠΆΠ΅ ΡΠ²ΠΎΠ±ΠΎΠ΄Π½ΠΎΠ΅ ΠΌΠ΅ΡΡΠΎ ΠΎΡΠ΅Π½Ρ ΠΏΡΠΈΠ³ΠΎΠ΄ΠΈΡΡΡ Π²Π°ΠΌ ΠΏΡΠΈ ΠΈΠ·ΠΌΠ΅ΡΠ΅Π½ΠΈΠΈ ΠΈ Π΄Π΅Π»Π΅Π½ΠΈΠΈ ΠΏΡΠΎΠ²ΠΎΠ΄ΠΎΠ² Π½Π° Π½Π΅ΠΎΠ±Ρ ΠΎΠ΄ΠΈΠΌΡΠ΅ ΠΎΡΡΠ΅Π·ΠΊΠΈ.
ΠΠΎΡΠ»Π΅ ΠΎΡΠΈΡΡΠΊΠΈ ΠΊΠ²Π°ΡΡΠΈΡΡ ΠΎΡ Π»ΠΈΡΠ½ΠΈΡ Π²Π΅ΡΠ΅ΠΉ ΡΡΠ°ΡΠ΅Π»ΡΠ½ΠΎ ΠΎΡΠΈΡΡΠΈΡΠ΅ ΡΡΠ΅Π½Ρ ΠΎΡ ΡΡΡΠΊΠ°ΡΡΡΠΊΠΈ, ΡΠΏΠ°ΠΊΠ»Π΅Π²ΠΊΠΈ, Π»ΡΠ±ΡΡ ΠΏΠΎΠΊΡΡΡΠΈΠΉ, ΠΎΠ±ΠΎΠ΅Π² ΠΈΠ»ΠΈ Π»Π°ΠΌΠΈΠ½Π°ΡΠ°. ΠΠΎΡΡΠ°ΡΠ°ΠΉΡΠ΅ΡΡ Π΄ΠΎΠ±ΡΠ°ΡΡΡΡ Π½Π΅ΠΏΠΎΡΡΠ΅Π΄ΡΡΠ²Π΅Π½Π½ΠΎ Π΄ΠΎ ΡΡΠ΅Π½ Π΄ΠΎΠΌΠ°, ΡΡΠΎΠ±Ρ Π·Π°Π»ΠΎΠΆΠΈΡΡ ΡΠ΅Ρ Π»Ρ Ρ ΡΠ»Π΅ΠΊΡΡΠΈΡΠ΅ΡΠΊΠΈΠΌ ΠΊΠ°Π±Π΅Π»Π΅ΠΌ Π½Π΅ Π²ΠΎ Π²ΡΠ΅ΠΌΠ΅Π½Π½ΠΎΠ΅ ΠΏΠΎΠΊΡΡΡΠΈΠ΅, Π° Π² Π½Π΅ΡΡΡΠΈΠ΅ ΡΡΠ΅Π½Ρ, ΡΡΠΎ ΠΎΠ±Π΅ΡΠΏΠ΅ΡΠΈΡ Π½Π°Π΄Π΅ΠΆΠ½ΠΎΡΡΡ ΠΈ ΡΠΎΡ ΡΠ°Π½Π½ΠΎΡΡΡ ΠΏΡΠΎΠ²ΠΎΠ΄ΠΎΠ² Π½Π° Π΄ΠΎΠ»Π³ΠΎΠ΅ Π²ΡΠ΅ΠΌΡ ΠΈ ΠΈΠ·Π±Π°Π²ΠΈΡ Π²Π°Ρ ΠΎΡ Π½Π΅ΠΎΠ±Ρ ΠΎΠ΄ΠΈΠΌΠΎΡΡΠΈ Π΄Π΅Π»Π°ΡΡ ΡΠ°ΡΡΠ΅Ρ ΡΠ»Π΅ΠΊΡΡΠΎΠΏΡΠΎΠ²ΠΎΠ΄ΠΊΠΈ Π² ΠΊΠ²Π°ΡΡΠΈΡΠ΅ Π² Π±Π»ΠΈΠΆΠ°ΠΉΡΠΈΠ΅ Π³ΠΎΠ΄Ρ.
Π‘Π»Π΅Π΄ΡΡΡΠΈΠΌ ΡΡΠ°ΠΏΠΎΠΌ Π±ΡΠ΄Π΅Ρ ΡΠ²Π»ΡΡΡΡΡ Π½Π°Π½Π΅ΡΠ΅Π½ΠΈΠ΅ Π½Π° ΡΡΠ΅Π½Ρ Π»ΠΈΠ½ΠΈΠΉ, ΠΎΡΠΌΠ΅ΡΠ΅Π½Π½ΡΡ Π½Π° Π²Π°ΡΠ΅ΠΌ ΡΠ΅ΡΡΠ΅ΠΆΠ΅. ΠΠΌΠ΅Π½Π½ΠΎ ΠΏΠΎ ΡΡΠΈΠΌ Π»ΠΈΠ½ΠΈΡΠΌ Π²Ρ Π±ΡΠ΄Π΅Ρ ΠΏΡΠΎΠΊΠ»Π°Π΄ΡΠ²Π°ΡΡ ΡΠ»Π΅ΠΊΡΡΠΈΡΠ΅ΡΠΊΠΈΠ΅ ΠΏΡΠΎΠ²ΠΎΠ΄Π°. Π’Π°ΠΊΠΆΠ΅ Π½Π΅ Π·Π°Π±ΡΠ΄ΡΡΠ΅ ΠΎΡΠΌΠ΅ΡΠΈΡΡ ΠΌΠ΅ΡΡΠ° Π΄Π»Ρ ΡΠ°ΡΠΏΡΠ΅Π΄Π΅Π»ΡΡΡΠΈΡ ΠΊΠΎΡΠΎΠ±ΠΎΠΊ ΠΈ ΡΠΎΡΠ΅ΠΊ ΠΏΠΈΡΠ°Π½ΠΈΡ.

ΠΠ°ΠΊΠΎΠ½ΡΠΈΠ² Π½Π°Π½Π΅ΡΠ΅Π½ΠΈΠ΅ ΡΠ°Π·ΠΌΠ΅ΡΠΊΠΈ, Π΅ΡΠ΅ ΡΠ°Π· ΡΠ±Π΅Π΄ΠΈΡΠ΅ΡΡ Π² ΡΠΎΠΌ, ΡΡΠΎ Π½Π΅ ΡΠΎΠ»ΡΠΊΠΎ Π½Π°Π½Π΅ΡΠ»ΠΈ Π΅Π΅ ΠΏΡΠ°Π²ΠΈΠ»ΡΠ½ΠΎ, Π½ΠΎ ΠΈ Π½Π΅ ΡΠ΄Π΅Π»Π°Π»ΠΈ ΠΎΡΠΈΠ±ΠΎΠΊ ΠΏΡΠΈ ΠΏΡΠΎΠ΅ΠΊΡΠΈΡΠΎΠ²Π°Π½ΠΈΠΈ ΡΠ»Π΅ΠΊΡΡΠΈΡΠ΅ΡΠΊΠΈΡ Π»ΠΈΠ½ΠΈΠΉ Π² Π²Π°ΡΠ΅ΠΉ ΠΊΠ²Π°ΡΡΠΈΡΠ΅. ΠΡΠ»ΠΈ Π²Ρ Π½Π΅ Π½Π°ΡΠ»ΠΈ ΠΎΡΠΈΠ±ΠΎΠΊ, ΡΠΎ ΠΌΠΎΠΆΠ½ΠΎ ΡΠΌΠ΅Π»ΠΎ ΠΏΡΠΈΡΡΡΠΏΠ°ΡΡ Π½Π΅ΠΏΠΎΡΡΠ΅Π΄ΡΡΠ²Π΅Π½Π½ΠΎ ΠΊ Π²ΡΠΏΠΎΠ»Π½Π΅Π½ΠΈΡ ΠΎΡΠ½ΠΎΠ²Π½ΠΎΠΉ ΡΠ°ΡΡΠΈ ΡΠ°Π±ΠΎΡ.
ΠΠΎΠ΄Π³ΠΎΡΠΎΠ²ΠΊΠ° ΠΊ ΠΏΡΠΎΠΊΠ»Π°Π΄ΠΊΠ΅ ΡΠ»Π΅ΠΊΡΡΠΎΠΏΡΠΎΠ²ΠΎΠ΄ΠΊΠΈ Π² ΠΊΠ²Π°ΡΡΠΈΡΠ΅
ΠΠ°ΠΊ ΠΏΡΠ°Π²ΠΈΠ»ΡΠ½ΠΎ Π² Π½ΠΎΠ²ΠΎΠΉ ΠΊΠ²Π°ΡΡΠΈΡΠ΅ ΠΏΡΠΎΠ²Π΅ΡΡΠΈ ΡΠ»Π΅ΠΊΡΡΠΈΡΠ΅ΡΡΠ²ΠΎ? ΠΡΠΎΠ²Π΅Π΄Π΅Π½ΠΈΠ΅ Π΅Π³ΠΎ Π² Π²Π°Ρ Π΄ΠΎΠΌ ΡΠ»Π΅Π΄ΡΠ΅Ρ Π½Π°ΡΠ°ΡΡ Ρ ΠΏΡΠΎΠΊΠ»Π°Π΄ΠΊΠΈ Π² ΡΡΠ΅Π½Π°Ρ ΠΎΡΠΎΠ±ΡΡ ΠΊΠ°Π½Π°Π»ΠΎΠ², Π² ΠΊΠΎΡΠΎΡΡΠ΅ Π²Ρ Π±ΡΠ΄Π΅ΡΠ΅ ΡΠΊΠ»Π°Π΄ΡΠ²Π°ΡΡ ΠΊΠΎΠ½ΡΠ΅ΠΉΠ½Π΅ΡΡ Ρ ΠΏΡΠΎΠ²ΠΎΠ΄Π°ΠΌΠΈ. ΠΡΠΎΡ ΠΏΡΠΎΡΠ΅ΡΡ Π½Π°Π·ΡΠ²Π°Π΅ΡΡΡ ΡΡΡΠΎΠ±Π»Π΅Π½ΠΈΠ΅ΠΌ. ΠΡΠΎΠ»ΠΎΠΆΠΈΡΡ Π² ΡΡΠ΅Π½Π΅ ΠΏΠΎΠ΄ΠΎΠ±Π½ΡΠΉ ΠΊΠ°Π½Π°Π» ΠΌΠΎΠΆΠ½ΠΎ ΠΏΡΠΈ ΠΏΠΎΠΌΠΎΡΠΈ ΡΠΏΠ΅ΡΠΈΠ°Π»ΡΠ½ΠΎΠ³ΠΎ ΠΈΠ½ΡΡΡΡΠΌΠ΅Π½ΡΠ° β ΡΡΡΠΎΠ±ΠΎΡΠ΅Π·Π°, ΠΏΠΎΡ ΠΎΠΆΠ΅Π³ΠΎ Π½Π° ΡΡΡΠ½ΡΡ Π±ΠΎΠ»Π³Π°ΡΠΊΡ Ρ ΠΎΡΠ΅Π½Ρ ΡΠΈΡΠΎΠΊΠΈΠΌ Π΄ΠΈΡΠΊΠΎΠΌ, ΡΡΠ°Π·Ρ Π²ΡΠΏΠΈΠ»ΠΈΠ²Π°ΡΡΠΈΠΌ Π² ΡΡΠ΅Π½Π΅ ΡΠΎΠ²Π½ΡΠΉ ΠΊΠ°Π½Π°Π» Π½Π΅ΠΎΠ±Ρ ΠΎΠ΄ΠΈΠΌΠΎΠΉ Π³Π»ΡΠ±ΠΈΠ½Ρ.

ΠΠ΅ ΡΠΎΡΠΎΠΏΠΈΡΠ΅ΡΡ ΠΈ ΡΡΠ°ΡΠ΅Π»ΡΠ½ΠΎ Π²ΡΠΏΠΈΠ»ΠΈΡΠ΅ Π² ΡΡΠ΅Π½Π΅ Π½Π΅ΠΎΠ±Ρ ΠΎΠ΄ΠΈΠΌΠΎΠ΅ ΠΊΠΎΠ»ΠΈΡΠ΅ΡΡΠ²ΠΎ ΠΊΠ°Π½Π°Π»ΠΎΠ², Π½Π΅ Π·Π°Π±ΡΠ² ΠΏΠΎΡΠ»Π΅ Π·Π°Π²Π΅ΡΡΠ΅Π½ΠΈΡ ΠΏΡΠΎΡΠ΅ΡΡΠ° ΡΡΠ°ΡΠ΅Π»ΡΠ½ΠΎ Π²ΡΡΠΈΡΡΠΈΡΡ ΠΈΡ ΠΎΡ ΠΏΡΠ»ΠΈ, Π³ΡΡΠ·ΠΈ ΠΈ ΠΏΠΎΠΏΠ°Π²ΡΠΈΡ ΡΡΠ΄Π° ΡΡΠ°Π³ΠΌΠ΅Π½ΡΠΎΠ² ΡΡΠ΅Π½Π½ΠΎΠ³ΠΎ ΠΏΠΎΠΊΡΡΡΠΈΡ.
ΠΠ΅Π²Π΅ΡΠΎΡΡΠ½ΠΎ Π²Π°ΠΆΠ½ΠΎ ΡΠΎΠ±Π»ΡΠ΄Π°ΡΡ ΠΈΠ΄Π΅Π°Π»ΡΠ½ΡΡ ΡΠΈΡΡΠΎΡΡ ΠΏΠΎΠ΄ΠΎΠ±Π½ΡΡ ΠΊΠ°Π½Π°Π»ΠΎΠ², ΡΠ°ΠΊ ΠΊΠ°ΠΊ Π΄Π°ΠΆΠ΅ Π½Π΅Π±ΠΎΠ»ΡΡΠΈΠ΅ Π·Π°Π³ΡΡΠ·Π½Π΅Π½ΠΈΡ ΠΏΡΠΈ ΠΏΠΎΠΏΠ°Π΄Π°Π½ΠΈΠΈ Π² ΠΎΡΠ²Π΅ΡΡΡΠΈΡ Π΄Π»Ρ ΡΠ»Π΅ΠΊΡΡΠΎΠ³Π°ΡΠ½ΠΈΡΡΡΡ ΠΌΠΎΠ³ΡΡ Π²ΡΠ·Π²Π°ΡΡ Π½Π΅ ΡΠΎΠ»ΡΠΊΠΎ Π΅Π΅ ΠΏΠΎΠ»ΠΎΠΌΠΊΡ, Π½ΠΎ ΠΈ ΠΊΠΎΡΠΎΡΠΊΠΎΠ΅ Π·Π°ΠΌΡΠΊΠ°Π½ΠΈΠ΅ ΡΠ»Π΅ΠΊΡΡΠΈΡΠ΅ΡΠΊΠΎΠΉ ΡΠ΅ΠΏΠΈ.
ΠΠ΅ΠΉΡΡΠ²ΡΠΉΡΠ΅ ΡΠ°ΠΊ, ΠΊΠ°ΠΊ ΡΠΊΠ°Π·ΡΠ²Π°Π΅Ρ ΡΠΎΠ·Π΄Π°Π½Π½ΡΠΉ Π²Π°ΠΌΠΈ ΠΏΡΠΎΠ΅ΠΊΡ ΡΠ»Π΅ΠΊΡΡΠΎΠΏΡΠΎΠ²ΠΎΠ΄ΠΊΠΈ Π² ΠΊΠ²Π°ΡΡΠΈΡΠ΅.

ΠΠΎΡΠ»Π΅ ΡΡΡΠΎΠ±Π»Π΅Π½ΠΈΡ Π²Ρ ΠΌΠΎΠΆΠ΅ΡΠ΅ ΠΏΡΠΈΡΡΡΠΏΠ°ΡΡ ΠΊ ΡΠΊΠ»Π°Π΄ΠΊΠ΅ ΠΊΠΎΠ½ΡΠ΅ΠΉΠ½Π΅ΡΠΎΠ² Π΄Π»Ρ ΠΏΡΠΎΠ²ΠΎΠ΄ΠΎΠ² Π² ΠΎΠ±ΡΠ°Π·ΠΎΠ²Π°Π²ΡΠΈΠ΅ΡΡ ΡΡΠ΅Π½Π½ΡΠ΅ ΠΊΠ°Π½Π°Π»Ρ. ΠΠ»Ρ ΡΡΠΎΠ³ΠΎ Π²Π°ΠΌ Π±ΡΠ΄Π΅Ρ Π½Π΅ΠΎΠ±Ρ ΠΎΠ΄ΠΈΠΌΠΎ ΡΡΡΠ°Π½ΠΎΠ²ΠΈΡΡ Π±ΠΎΠ»ΡΡΠΎΠ΅ ΠΊΠΎΠ»ΠΈΡΠ΅ΡΡΠ²ΠΎ Π΄Π΅ΡΠΆΠ°ΡΠ΅Π»Π΅ΠΉ Π½Π΅ΠΏΠΎΡΡΠ΅Π΄ΡΡΠ²Π΅Π½Π½ΠΎ Π² ΡΠ°ΠΌ ΠΊΠ°Π½Π°Π». ΠΠ΅Π»Π°ΡΡ ΡΡΠΎ Π»ΡΡΡΠ΅ Ρ ΠΈΠ½ΡΠ΅ΡΠ²Π°Π»ΠΎΠΌ Π² 15-20 ΡΠ°Π½ΡΠΈΠΌΠ΅ΡΡΠΎΠ². ΠΠΎΡΠ»Π΅ ΡΡΡΠ°Π½ΠΎΠ²ΠΊΠΈ Π΄Π΅ΡΠΆΠ°ΡΠ΅Π»Π΅ΠΉ Π²Ρ Ρ Π»Π΅Π³ΠΊΠΎΡΡΡ ΡΠΌΠΎΠΆΠ΅ΡΠ΅ Π²ΡΡΠ°Π²ΠΈΡΡ ΠΆΠ΅Π»ΠΎΠ±ΠΎΠΎΠ±ΡΠ°Π·Π½ΡΠΉ ΠΊΠΎΠ½ΡΠ΅ΠΉΠ½Π΅Ρ Π² ΠΊΠ°Π½Π°Π».
Π£Π±Π΅Π΄ΠΈΠ²ΡΠΈΡΡ, ΡΡΠΎ Π²ΡΠ΅ ΠΊΠ°Π½Π°Π»Ρ Π·Π°ΠΏΠΎΠ»Π½Π΅Π½Ρ ΠΊΠΎΠ½ΡΠ΅ΠΉΠ½Π΅ΡΠ°ΠΌΠΈ, Π·Π°ΠΏΠΎΠ»Π½ΠΈΡΠ΅ ΡΠ²ΠΎΠ±ΠΎΠ΄Π½ΡΠ΅ ΠΌΠ΅ΡΡΠ° ΠΌΠΎΠ½ΡΠ°ΠΆΠ½ΠΎΠΉ ΠΏΠ΅Π½ΠΎΠΉ, ΠΊΠΎΡΠΎΡΠ°Ρ Π½Π΅ ΡΠΎΠ»ΡΠΊΠΎ ΠΎΠ±Π΅ΡΠΏΠ΅ΡΠΈΡ ΡΠ»Π΅ΠΊΡΡΠΎΠΏΡΠΎΠ²ΠΎΠ΄Π°ΠΌ Π΄ΠΎΠΏΠΎΠ»Π½ΠΈΡΠ΅Π»ΡΠ½ΡΡ ΡΠ΅ΠΏΠ»ΠΎΠΈΠ·ΠΎΠ»ΡΡΠΈΡ, Π½ΠΎ ΠΈ Π½Π°Π΄Π΅ΠΆΠ½ΠΎ ΡΠ΄Π΅ΡΠΆΠΈΡ ΠΊΠΎΠ½ΡΠ΅ΠΉΠ½Π΅Ρ Π² ΠΊΠ°Π½Π°Π»Π΅.
ΠΠΎΠ½ΡΠ°ΠΆ ΠΏΡΠΎΠ²ΠΎΠ΄ΠΊΠΈ Π² ΠΊΠ²Π°ΡΡΠΈΡΠ΅
ΠΠ»Ρ Π½Π΅ΠΏΠΎΡΡΠ΅Π΄ΡΡΠ²Π΅Π½Π½ΠΎΠΉ ΠΏΡΠΎΠΊΠ»Π°Π΄ΠΊΠΈ ΡΠ»Π΅ΠΊΡΡΠΎΠΏΡΠΎΠ²ΠΎΠ΄ΠΎΠ² Π² Π·Π°Π³ΠΎΡΠΎΠ²Π»Π΅Π½Π½ΡΠ΅ ΠΊΠ°Π½Π°Π»Ρ Π²ΠΎΡΠΏΠΎΠ»ΡΠ·ΡΠΉΡΠ΅ΡΡ ΡΠ²ΠΎΠΈΠΌ ΠΏΠ»Π°Π½ΠΎΠΌ, Π½Π° ΠΊΠΎΡΠΎΡΠΎΠΌ Π²Ρ ΠΎΡΠΌΠ΅ΡΠΈΠ»ΠΈ ΡΠΈΠΏΡ ΠΏΡΠΎΠ²ΠΎΠ΄ΠΎΠ² ΠΈ Π½Π°ΠΏΡΠ°Π²Π»Π΅Π½ΠΈΠ΅ ΠΈΡ Π²Π²ΠΎΠ΄Π°. ΠΠΎΠΌΠ½ΠΈΡΠ΅, ΡΡΠΎ Π²ΡΠ΅ ΠΏΡΠΎΠ²ΠΎΠ΄Π° Π΄ΠΎΠ»ΠΆΠ½Ρ Π±ΡΡΡ ΡΠ»ΠΎΠΆΠ΅Π½Ρ Π² ΠΎΠ΄Π½ΠΎΠΌ Π½Π°ΠΏΡΠ°Π²Π»Π΅Π½ΠΈΠΈ, ΡΡΠΎΠ±Ρ Π½Π΅ Π΄ΠΎΠΏΡΡΡΠΈΡΡ ΠΊΠΎΡΠΎΡΠΊΠΎΠ³ΠΎ Π·Π°ΠΌΡΠΊΠ°Π½ΠΈΡ, ΡΠ°ΠΊ ΠΊΠ°ΠΊ ΡΠ»Π΅ΠΊΡΡΠΈΡΠ΅ΡΠΊΠΈΠΉ ΠΏΠΎΡΠΎΠΊ Π²ΡΠ΅Π³Π΄Π° Π΄Π²ΠΈΠΆΠ΅ΡΡΡ Π² ΠΎΠ΄Π½ΠΎΠΌ Π½Π°ΠΏΡΠ°Π²Π»Π΅Π½ΠΈΠΈ β ΠΎΡ Π³Π΅Π½Π΅ΡΠ°ΡΠΎΡΠ° ΠΊ ΡΠΎΡΠΊΠ°ΠΌ ΠΏΠΎΡΡΠ΅Π±Π»Π΅Π½ΠΈΡ.
ΠΠ΅Π΄ΠΈΡΠ΅ Π»ΠΈΠ½ΠΈΡ ΡΠ»Π΅ΠΊΡΡΠΎΠΏΡΠΎΠ²ΠΎΠ΄ΠΊΠΈ ΡΠΎΠ³Π»Π°ΡΠ½ΠΎ ΡΠΎΠ·Π΄Π°Π½Π½ΠΎΠΌΡ Π²Π°ΠΌΠΈ ΠΏΠ»Π°Π½Ρ (ΡΠ»Π΅ΠΊΡΡΠΈΡΠ΅ΡΠΊΠΎΠΉ ΡΡ Π΅ΠΌΠ΅ ΠΊΠ²Π°ΡΡΠΈΡΡ): ΠΎΡ ΠΈΡΡΠΎΡΠ½ΠΈΠΊΠ° ΡΠ»Π΅ΠΊΡΡΠΎΡΠ½Π΅ΡΠ³ΠΈΠΈ — ΠΊ ΡΠΎΡΠΊΠ°ΠΌ Π΅Π΅ ΠΏΠΎΡΡΠ΅Π±Π»Π΅Π½ΠΈΡ. ΠΠ°ΡΠ½ΠΈΡΠ΅ Ρ Π²ΡΠ²Π΅Π΄Π΅Π½ΠΈΡ ΠΏΡΠΎΠ²ΠΎΠ΄Π° ΠΎΡ ΡΠ»Π΅ΠΊΡΡΠΎΡΠΈΡΠ° Π² Π²Π°ΡΠ΅ ΠΆΠΈΠ»ΡΠ΅, Π΄Π°Π»Π΅Π΅ ΡΠ°ΡΠΏΡΠ΅Π΄Π΅Π»ΠΈΡΠ΅ ΡΠ»Π΅ΠΊΡΡΠΈΡΠ΅ΡΠΊΡΡ Π»ΠΈΠ½ΠΈΡ ΠΏΠΎ ΠΊΠΎΠΌΠ½Π°ΡΠ°ΠΌ ΠΈ ΠΏΠΎΠΌΠ΅ΡΠ΅Π½ΠΈΡΠΌ Π²Π°ΡΠ΅Π³ΠΎ Π΄ΠΎΠΌΠ°. ΠΠ°ΡΠ΅ΠΌ Π²ΡΠ²Π΅Π΄ΠΈΡΠ΅ ΠΏΡΠΎΠ²ΠΎΠ΄Π° ΠΊ ΡΠΎΡΠΊΠ°ΠΌ ΠΏΠΈΡΠ°Π½ΠΈΡ ΠΏΡΠΈΠ±ΠΎΡΠΎΠ².

ΠΠΎΠΌΠ½ΠΈΡΠ΅, ΡΡΠΎ ΠΏΠΎΠ΄ΠΊΠ»ΡΡΠ΅Π½ΠΈΠ΅ ΠΏΡΠΎΠ²ΠΎΠ΄ΠΎΠ² Π² ΡΠ°ΡΠΏΡΠ΅Π΄Π΅Π»ΡΡΡΠΈΡ ΠΊΠΎΡΠΎΠ±ΠΊΠ°Ρ Π΄ΠΎΠ»ΠΆΠ½ΠΎ Π±ΡΡΡ ΠΏΠΎΡΠ»Π΅Π΄ΠΎΠ²Π°ΡΠ΅Π»ΡΠ½ΡΠΌ ΠΈ ΡΡΠ°ΡΠ΅Π»ΡΠ½ΠΎ ΠΈΠ·ΠΎΠ»ΠΈΡΠΎΠ²Π°Π½Π½ΡΠΌ ΠΎΡ ΠΈΡ ΡΡΠ΅Π½ΠΎΠΊ. ΠΡΠ΅ ΡΠ°Π·Π²Π΅ΡΠ²Π»Π΅Π½ΠΈΡ ΡΠ»Π΅ΠΊΡΡΠΎΠΏΡΠΎΠ²ΠΎΠ΄ΠΎΠ² Π½Π΅ΠΎΠ±Ρ ΠΎΠ΄ΠΈΠΌΠΎ Π΄ΠΎΠΏΠΎΠ»Π½ΠΈΡΠ΅Π»ΡΠ½ΠΎ ΠΈΠ·ΠΎΠ»ΠΈΡΠΎΠ²Π°ΡΡ ΡΠΏΠ΅ΡΠΈΠ°Π»ΡΠ½ΠΎΠΉ ΠΈΠ·ΠΎΠ»ΡΡΠΈΠΎΠ½Π½ΠΎΠΉ Π»Π΅Π½ΡΠΎΠΉ, ΠΈΡΠΊΠ»ΡΡΠΈΠ² Π²ΠΎΠ·ΠΌΠΎΠΆΠ½ΠΎΡΡΡ ΡΠΎΠΏΡΠΈΠΊΠΎΡΠ½ΠΎΠ²Π΅Π½ΠΈΡ ΠΈΡ ΡΠΎ ΡΡΠ΅Π½Π°ΠΌΠΈ Π΄ΠΎΠΌΠ°, ΠΈ Π΄ΡΡΠ³ Ρ Π΄ΡΡΠ³ΠΎΠΌ Π² ΠΎΡΠΎΠ±Π΅Π½Π½ΠΎΡΡΠΈ. ΠΠ°ΠΊΡΠ΅ΠΏΠ»ΡΠΉΡΠ΅ ΠΈΡ ΡΠ°ΠΊ, ΠΊΠ°ΠΊ ΡΠΊΠ°Π·ΡΠ²Π°Π΅Ρ ΡΠ»Π΅ΠΊΡΡΠΈΡΠ΅ΡΠΊΠ°Ρ ΡΡ Π΅ΠΌΠ° ΠΊΠ²Π°ΡΡΠΈΡΡ.
ΠΠΎΡΠ»Π΅ ΡΠΎΠ³ΠΎ ΠΊΠ°ΠΊ Π²ΡΠ΅ ΠΏΡΠΎΠ²ΠΎΠ΄Π° ΠΎΠΊΠ°Π·Π°Π»ΠΈΡΡ ΡΠ»ΠΎΠΆΠ΅Π½Ρ Π² ΠΊΠΎΠ½ΡΠ΅ΠΉΠ½Π΅ΡΡ, Π΅ΡΠ΅ ΡΠ°Π· ΠΏΡΠΎΠ²Π΅ΡΡΡΠ΅ ΡΡΠ°ΡΠ΅Π»ΡΠ½ΠΎΡΡΡ Π²ΡΠΏΠΎΠ»Π½Π΅Π½ΠΈΡ ΡΠ°Π±ΠΎΡΡ, ΠΏΡΠΎΠ²Π΅ΡΡΡΠ΅ ΠΏΠΎΠ»ΡΡΠΈΠ²ΡΡΡΡΡ ΡΠΈΡΡΠ΅ΠΌΡ Π½Π° ΡΠΎΠΎΡΠ²Π΅ΡΡΡΠ²ΠΈΠ΅ ΠΈΠ·Π½Π°ΡΠ°Π»ΡΠ½ΠΎΠΌΡ ΠΏΠ»Π°Π½Ρ, Π° ΡΠ°ΠΊΠΆΠ΅ ΠΏΠΎΡΡΠ°ΡΠ°ΠΉΡΠ΅ΡΡ Π²ΡΡΠ²ΠΈΡΡ Π΄ΠΎΠΏΡΡΠ΅Π½Π½ΡΠ΅ ΠΏΡΠΈ ΠΌΠΎΠ½ΡΠ°ΠΆΠ΅ ΠΎΡΠΈΠ±ΠΊΠΈ.
Π’ΡΠ°ΡΠ΅Π»ΡΠ½ΠΎΠ΅ Π²ΡΠΏΠΎΠ»Π½Π΅Π½ΠΈΠ΅ Π²Π°ΠΌΠΈ ΡΠ°Π±ΠΎΡΡ Π³Π°ΡΠ°Π½ΡΠΈΡΡΠ΅Ρ, ΡΡΠΎ Π² Π±Π»ΠΈΠΆΠ°ΠΉΡΠΈΠ΅ Π΄Π΅ΡΡΡΠΈΠ»Π΅ΡΠΈΡ Π·Π°ΠΌΠ΅Π½Π° ΡΠ»Π΅ΠΊΡΡΠΎΠΏΡΠΎΠ²ΠΎΠ΄ΠΊΠΈ Π² ΡΡΠ΅Ρ ΠΊΠΎΠΌΠ½Π°ΡΠ½ΠΎΠΉ ΠΊΠ²Π°ΡΡΠΈΡΠ΅ Π²Π°ΠΌ Π½Π΅ Π³ΡΠΎΠ·ΠΈΡ.
Π£Π±Π΅Π΄ΠΈΠ²ΡΠΈΡΡ, ΡΡΠΎ Π½ΠΈΠΊΠ°ΠΊΠΈΡ ΠΎΡΠΈΠ±ΠΎΠΊ Π½Π΅ Π±ΡΠ»ΠΎ Π΄ΠΎΠΏΡΡΠ΅Π½ΠΎ, Π·Π°ΠΊΡΠΎΠΉΡΠ΅ ΠΊΡΡΡΠΊΠΈ ΠΊΠΎΠ½ΡΠ΅ΠΉΠ½Π΅ΡΠΎΠ² Π΄Π»Ρ ΠΏΡΠΎΠ²ΠΎΠ΄ΠΎΠ² ΠΈ ΠΏΡΠΈΡΡΡΠΏΠ°ΠΉΡΠ΅ ΠΊ ΠΌΠΎΠ½ΡΠ°ΠΆΡ ΡΠ»Π΅ΠΊΡΡΠΎΠ³Π°ΡΠ½ΠΈΡΡΡΡ. ΠΠ°Π»Π΅Π΅ ΡΠ°ΡΡΠΌΠΎΡΡΠΈΠΌ ΡΡΠΎΡ ΠΏΡΠΎΡΠ΅ΡΡ.
ΠΠΎΠ½ΡΠ°ΠΆ ΡΠ»Π΅ΠΊΡΡΠΎΠ³Π°ΡΠ½ΠΈΡΡΡΡ
ΠΠ°Π½Π½ΡΡ ΠΎΠΏΠ΅ΡΠ°ΡΠΈΡ ΡΠ»Π΅Π΄ΡΠ΅Ρ Π½Π°ΡΠΈΠ½Π°ΡΡ Ρ ΠΏΡΠΎΠ²Π΅ΡΠΊΠΈ ΠΎΡΠ²Π΅ΡΡΡΠΈΠΉ, ΠΏΠΎΠ»ΡΡΠ΅Π½Π½ΡΡ Π² ΠΏΡΠΎΡΠ΅ΡΡΠ΅ ΡΡΡΠΎΠ±Π»Π΅Π½ΠΈΡ. Π’ΡΠ°ΡΠ΅Π»ΡΠ½ΠΎ Π²ΡΡΠΈΡΡΠΈΡΠ΅ ΠΎΡΠ²Π΅ΡΡΡΠΈΡ ΠΎΡ ΠΏΡΠ»ΠΈ ΠΈ Π³ΡΡΠ·ΠΈ, Π° ΡΠ°ΠΊΠΆΠ΅ ΡΠΌΠ°ΠΆΡΡΠ΅ ΠΈΡ ΡΠΏΠ΅ΡΠΈΠ°Π»ΡΠ½ΡΠΌ ΡΠΊΡΠ΅ΠΏΠ»ΡΡΡΠΈΠΌ ΡΠΎΡΡΠ°Π²ΠΎΠΌ, ΡΡΠΎΠ±Ρ ΠΈΠ·Π±Π΅ΠΆΠ°ΡΡ Π²ΠΎΠ·ΠΌΠΎΠΆΠ½ΠΎΠ³ΠΎ ΡΠ°Π·ΡΡΡΠ΅Π½ΠΈΡ ΡΡΠ΅Π½Ρ.
ΠΡΠ΅ΠΆΠ΄Π΅ ΡΠ΅ΠΌ ΠΏΠΎΠ΄ΡΠΎΠ΅Π΄ΠΈΠ½ΠΈΡΡ ΠΏΡΠΎΠ²ΠΎΠ΄Π° ΠΊ ΡΠΎΠ·Π΅ΡΠΊΠ°ΠΌ, ΠΈΠ·Π²Π»Π΅ΠΊΠΈΡΠ΅ ΡΠ΅ΡΠ΄Π΅ΡΠ½ΠΈΠΊ ΠΈ ΠΏΠ»ΠΎΡΠ½ΠΎ Π²ΡΡΠ°Π²ΡΡΠ΅ Π΅Π³ΠΎ Π² ΡΠΏΠ΅ΡΠΈΠ°Π»ΡΠ½ΠΎ ΡΠΎΠ·Π΄Π°Π½Π½ΠΎΠ΅ Π²Π°ΠΌΠΈ ΠΎΡΠ²Π΅ΡΡΡΠΈΠ΅ Π΄Π»Ρ ΡΠΎΡΠ΅ΠΊ ΠΏΠΈΡΠ°Π½ΠΈΡ. ΠΠ°Π»Π΅Π΅ ΠΏΠΎΠ΄ΡΠΎΠ΅Π΄ΠΈΠ½ΠΈΡΠ΅ ΠΏΡΠΎΠ²ΠΎΠ΄Π° ΠΈ ΡΡΠ°ΡΠ΅Π»ΡΠ½ΠΎ ΠΈΠ·ΠΎΠ»ΠΈΡΡΠΉΡΠ΅ ΠΈΡ ΠΏΡΠΈ ΠΏΠΎΠΌΠΎΡΠΈ ΠΈΠ·ΠΎΠ»ΡΡΠΈΠΎΠ½Π½ΠΎΠΉ Π»Π΅Π½ΡΡ.

ΠΠΎΡΠ»Π΅ Π²ΡΠΏΠΎΠ»Π½Π΅Π½ΠΈΡ ΡΡΠΎΠΉ ΠΎΠΏΠ΅ΡΠ°ΡΠΈΠΈ ΡΡΠ°ΡΠ΅Π»ΡΠ½ΠΎ Π·Π°ΠΊΡΠΎΠΉΡΠ΅ ΠΊΡΡΡΠΊΡ ΡΠ»Π΅ΠΊΡΡΠΎΠ³Π°ΡΠ½ΠΈΡΡΡΡ ΠΈ Π·Π°ΠΊΡΠ΅ΠΏΠΈΡΠ΅ Π΅Π΅ ΠΏΡΠΈ ΠΏΠΎΠΌΠΎΡΠΈ ΠΎΡΠΎΠ±ΠΎΠ³ΠΎ Π±ΠΎΠ»ΡΠ°. ΠΡΠΎΠ²Π΅ΡΡΡΠ΅ Π½Π°Π΄Π΅ΠΆΠ½ΠΎΡΡΡ Π²Π°ΡΠ΅Π³ΠΎ ΠΏΠΎΠ΄ΠΊΠ»ΡΡΠ΅Π½ΠΈΡ ΠΈ ΡΡΡΠ°Π½ΠΎΠ²ΠΊΠΈ ΡΠΎΠ·Π΅ΡΠΊΠΈ. ΠΠΎ Π°Π½Π°Π»ΠΎΠ³ΠΈΠΈ ΠΏΠΎΠ΄ΠΊΠ»ΡΡΠΈΡΠ΅ Π²ΡΠ΅ Π²ΡΠΊΠ»ΡΡΠ°ΡΠ΅Π»ΠΈ ΠΈ ΡΡΠ΅ΡΡΠΈΠΊΠΈ ΡΠ»Π΅ΠΊΡΡΠΎΡΠ½Π΅ΡΠ³ΠΈΠΈ. ΠΠΎΡΠ»Π΅Π΄Π½ΠΈΠΌ ΡΠ°Π³ΠΎΠΌ Π² ΠΌΠΎΠ½ΡΠ°ΠΆΠ΅ ΡΠ»Π΅ΠΊΡΡΠΎΠΏΡΠΎΠ²ΠΎΠ΄ΠΊΠΈ ΡΡΠ°Π½Π΅Ρ Π·Π°ΠΊΡΡΡΠΈΠ΅ ΠΊΡΡΡΠ΅ΠΊ ΡΠΎΠ·Π΅ΡΠΎΠΊ ΠΈ Π²ΡΠΊΠ»ΡΡΠ°ΡΠ΅Π»Π΅ΠΉ.
ΠΡΠΎΠ²Π΅ΡΠΊΠ° ΡΠ»Π΅ΠΊΡΡΠΎΠΏΡΠΎΠ²ΠΎΠ΄ΠΊΠΈ ΠΈ ΠΏΠΎΠ΄ΠΊΠ»ΡΡΠ΅Π½ΠΈΠ΅ ΡΠ»Π΅ΠΊΡΡΠΎΠΏΡΠΈΠ±ΠΎΡΠΎΠ²
ΠΠΎΡΠ»Π΅ ΡΠΎΠ³ΠΎ ΠΊΠ°ΠΊ Π²Ρ ΡΠ±Π΅Π΄ΠΈΠ»ΠΈΡΡ, ΡΡΠΎ Π²ΡΡ ΡΠ°Π±ΠΎΡΠ° ΠΏΠΎ ΠΎΠ±Π΅ΡΠΏΠ΅ΡΠ΅Π½ΠΈΡ Π²Π°ΡΠ΅Π³ΠΎ Π΄ΠΎΠΌΠ° ΡΠ»Π΅ΠΊΡΡΠΈΡΠ΅ΡΠΊΠΎΠΉ ΠΏΡΠΎΠ²ΠΎΠ΄ΠΊΠΎΠΉ Π²ΡΠΏΠΎΠ»Π½Π΅Π½Π°, Π²Ρ Π΄ΠΎΠ»ΠΆΠ½Ρ ΠΏΡΠΎΠ²Π΅ΡΠΈΡΡ Π²ΡΠ΅ ΡΠΎΡΠΊΠΈ ΠΏΠΈΡΠ°Π½ΠΈΡ ΠΈ ΡΠΎΡΠΊΠΈ ΠΏΠΎΡΡΠ΅Π±Π»Π΅Π½ΠΈΡ ΡΠ½Π΅ΡΠ³ΠΈΠΈ. ΠΡΠΎ ΠΎΡΡΡΠ΅ΡΡΠ²Π»ΡΠ΅ΡΡΡ ΠΏΡΠΈ ΠΏΠΎΠΌΠΎΡΠΈ ΠΈΠ½Π΄ΠΈΠΊΠ°ΡΠΎΡΠ° Π½Π°ΠΏΡΡΠΆΠ΅Π½ΠΈΡ, ΠΏΠΎΠΊΠ°Π·ΡΠ²Π°ΡΡΠ΅Π³ΠΎ ΡΡΠΎΠ²Π΅Π½Ρ Π½Π°ΠΏΡΡΠΆΠ΅Π½ΠΈΡ ΠΈ Π΅Π³ΠΎ ΠΏΠΎΡΡΠΎΡΠ½ΡΡΠ²ΠΎ. ΠΡΠ»ΠΈ Π² ΠΊΠ°ΠΆΠ΄ΠΎΠΉ ΠΈΠ· ΡΠΎΡΠ΅ΠΊ Π²ΡΡ ΠΎΠ΄Π° ΡΠ»Π΅ΠΊΡΡΠΎΡΠ½Π΅ΡΠ³ΠΈΠΈ ΠΎΠ±Π° ΠΏΠΎΠΊΠ°Π·Π°ΡΠ΅Π»Ρ Π² Π½ΠΎΡΠΌΠ΅, ΡΠΎ ΠΌΠΎΠΆΠ½ΠΎ ΡΠΌΠ΅Π»ΠΎ ΠΏΠΎΠ΄ΠΊΠ»ΡΡΠ°ΡΡ ΡΠ»Π΅ΠΊΡΡΠΎΠΏΡΠΈΠ±ΠΎΡΡ ΠΈ Π±ΡΡΠΎΠ²ΡΡ ΡΠ΅Ρ Π½ΠΈΠΊΡ, ΠΏΠΎΠΏΡΡΠ½ΠΎ ΠΏΡΠΎΠ²Π΅ΡΡΡ ΡΠ°Π±ΠΎΡΠΎΡΠΏΠΎΡΠΎΠ±Π½ΠΎΡΡΡ ΠΊΠ°ΠΆΠ΄ΠΎΠ³ΠΎ ΠΈΠ· ΠΏΠΎΠ΄ΠΊΠ»ΡΡΠ°Π΅ΠΌΡΡ ΡΡΡΡΠΎΠΉΡΡΠ².
ΠΠΎΡΠ»Π΅ ΠΏΠΎΠ΄ΠΊΠ»ΡΡΠ΅Π½ΠΈΡ Π²ΡΠ΅Ρ Π½Π΅ΠΎΠ±Ρ ΠΎΠ΄ΠΈΠΌΡΡ ΠΏΡΠΈΠ±ΠΎΡΠΎΠ² ΠΏΡΠΎΠ²Π΅ΡΡΡΠ΅ ΡΠΎΡΡΠΎΡΠ½ΠΈΠ΅ ΡΠ»Π΅ΠΊΡΡΠΎΡΡΠ΅ΡΡΠΈΠΊΠ° ΠΈ ΡΠ°ΡΠΏΡΠ΅Π΄Π΅Π»ΡΡΡΠ΅Π³ΠΎ ΡΠ»Π΅ΠΊΡΡΠΎΡΠΈΡΠ°, Π° ΡΠ°ΠΊΠΆΠ΅ ΠΎΠ·Π°Π±ΠΎΡΡΡΠ΅ΡΡ ΠΏΡΠΎΠ²Π΅ΡΠΊΠΎΠΉ Π½Π°Π³ΡΡΠ·ΠΊΠΈ Π½Π° Π»ΠΈΠ½ΠΈΠΈ ΡΠ»Π΅ΠΊΡΡΠΎΠΏΠ΅ΡΠ΅Π΄Π°ΡΠΈ. ΠΠ΄Π½Π°ΠΊΠΎ Π΅ΡΠ»ΠΈ Π²Ρ ΠΈΠ·Π½Π°ΡΠ°Π»ΡΠ½ΠΎ ΡΠΎΡΡΠ°Π²ΠΈΠ»ΠΈ Π²Π΅ΡΠ½ΡΠΉ ΠΏΠ»Π°Π½ ΡΠ°ΡΠΏΡΠ΅Π΄Π΅Π»Π΅Π½ΠΈΡ ΡΠ»Π΅ΠΊΡΡΠΈΡΠ΅ΡΠΊΠΎΠΉ Π½Π°Π³ΡΡΠ·ΠΊΠΈ Π½Π° ΠΏΡΠΎΠ²ΠΎΠ΄ΠΊΡ Π² Π²Π°ΡΠ΅ΠΌ ΠΆΠΈΠ»ΡΠ΅, Π° ΡΠ°ΠΊΠΆΠ΅ ΠΎΡΡΡΠ΅ΡΡΠ²ΠΈΠ»ΠΈ ΠΊΠ°ΡΠ΅ΡΡΠ²Π΅Π½Π½ΠΎΠ΅ ΠΏΡΠΎΠ²Π΅Π΄Π΅Π½ΠΈΠ΅ ΡΠ»Π΅ΠΊΡΡΠΈΡΠ΅ΡΠΊΠΈΡ Π»ΠΈΠ½ΠΈΠΉ, ΡΠΎ ΠΏΠ΅ΡΠ΅Π³ΡΡΠ·ΠΊΠΈ Π΄ΠΎΠ»ΠΆΠ½Ρ ΠΎΡΡΡΡΡΡΠ²ΠΎΠ²Π°ΡΡ, Π° ΡΠΎΡΡΠΎΡΠ½ΠΈΠ΅ Π»ΠΈΠ½ΠΈΠΈ — Π±ΡΡΡ Π² ΠΏΠΎΠ»ΠΎΠΆΠ΅Π½Π½ΠΎΠΉ Π½ΠΎΡΠΌΠ΅.
ΠΡΠ±ΠΎΡ ΠΌΠ°ΡΠ΅ΡΠΈΠ°Π»ΠΎΠ²
ΠΠ°ΠΊ Π½ΠΈ ΡΡΡΠ°Π½Π½ΠΎ, Π½ΠΎ ΠΆΠΈΠ·Π½Π΅Π½Π½ΠΎ Π²Π°ΠΆΠ½ΡΠΌ ΠΌΠΎΠΌΠ΅Π½ΡΠΎΠΌ, ΠΎΡ ΠΊΠΎΡΠΎΡΠΎΠ³ΠΎ Π½Π°ΠΏΡΡΠΌΡΡ Π·Π°Π²ΠΈΡΡΡ Π²Π°ΡΠ΅ Π·Π΄ΠΎΡΠΎΠ²ΡΠ΅ ΠΈ Π±Π΅Π·ΠΎΠΏΠ°ΡΠ½ΠΎΡΡΡ, ΡΠ²Π»ΡΠ΅ΡΡΡ Π²ΡΠ±ΠΎΡ ΠΌΠ°ΡΠ΅ΡΠΈΠ°Π»ΠΎΠ² Π΄Π»Ρ ΠΏΡΠΎΠΊΠ»Π°Π΄ΠΊΠΈ ΡΠ»Π΅ΠΊΡΡΠΎΠΏΡΠΎΠ²ΠΎΠ΄ΠΊΠΈ.
Π‘ΠΏΠ΅ΡΠΈΠ°Π»ΠΈΡΡΡ ΡΠ΅ΠΊΠΎΠΌΠ΅Π½Π΄ΡΡΡ ΠΎΡΠΊΠ°Π·Π°ΡΡΡΡ ΠΎΡ Π°Π»ΡΠΌΠΈΠ½ΠΈΠ΅Π²ΡΡ ΠΏΡΠΎΠ²ΠΎΠ΄ΠΎΠ², ΠΊΠΎΡΠΎΡΡΠ΅ Π² ΠΏΠΎΡΠ»Π΅Π΄Π½Π΅Π΅ Π²ΡΠ΅ΠΌΡ Π±ΡΠ»ΠΈ ΠΏΡΠΈΠ·Π½Π°Π½Ρ Π½Π΅Π±Π΅Π·ΠΎΠΏΠ°ΡΠ½ΡΠΌΠΈ, ΠΈ ΠΎΡΠ΄Π°ΡΡ ΠΏΡΠ΅Π΄ΠΏΠΎΡΡΠ΅Π½ΠΈΠ΅ Π½Π°Π΄Π΅ΠΆΠ½ΠΎΠΌΡ ΠΌΠ΅Π΄Π½ΠΎΠΌΡ ΠΊΠ°Π±Π΅Π»Ρ ΡΡΠ΅Π΄Π½Π΅Π³ΠΎ ΡΠ΅ΡΠ΅Π½ΠΈΡ, ΠΊΠΎΡΠΎΡΡΠΉ ΠΈΠ·Π²Π΅ΡΡΠ΅Π½ ΠΊΠ°ΠΊ Π»ΡΡΡΠΈΠΉ ΠΊΠ°Π±Π΅Π»Ρ Π΄Π»Ρ ΡΠ»Π΅ΠΊΡΡΠΎΠΏΡΠΎΠ²ΠΎΠ΄ΠΊΠΈ Π² ΠΊΠ²Π°ΡΡΠΈΡΠ΅.
Π’Π°ΠΊΠΎΠΉ ΠΊΠ°Π±Π΅Π»Ρ Π½Π΅ ΡΠΎΠ»ΡΠΊΠΎ Π±ΡΠ΄Π΅Ρ Π½Π°Π΄Π΅ΠΆΠ½ΡΠΌ ΠΏΡΠΎΠ²ΠΎΠ΄Π½ΠΈΠΊΠΎΠΌ ΡΠ»Π΅ΠΊΡΡΠΈΡΠ΅ΡΡΠ²Π°, Π½ΠΎ ΠΈ Π²ΡΠ΄Π΅ΡΠΆΠΈΡ Π»ΡΠ±ΡΠ΅ Π½Π°Π³ΡΡΠ·ΠΊΠΈ ΠΎΡ Π±ΡΡΠΎΠ²ΡΡ ΠΏΡΠΈΠ±ΠΎΡΠΎΠ² ΠΈ Π΄ΡΡΠ³ΠΈΡ ΠΈΡΡΠΎΡΠ½ΠΈΠΊΠΎΠ² ΠΏΠΎΡΡΠ΅Π±Π»Π΅Π½ΠΈΡ ΡΠ»Π΅ΠΊΡΡΠΎΡΠ½Π΅ΡΠ³ΠΈΠΈ.
ΠΡΠΈ Π²ΡΠ±ΠΎΡΠ΅ ΡΠΎΡΠ΅ΠΊ ΠΏΠΈΡΠ°Π½ΠΈΡ β ΡΠΎΠ·Π΅ΡΠΎΠΊ ΡΡΠΎΠΈΡ ΡΡΠΈΡΡΠ²Π°ΡΡ, ΡΡΠΎ ΠΏΠΎΡΡΠΈ Π²ΡΠ΅ ΡΠ»Π΅ΠΊΡΡΠΎΠΏΡΠΈΠ±ΠΎΡΡ ΡΠ΅ΠΉΡΠ°Ρ ΠΎΡΠ½Π°ΡΠ΅Π½Ρ Π²ΠΈΠ»ΠΊΠΎΠΉ ΡΠΈΡΡΠ΅ΠΌΡ Shuko, ΠΊΠΎΡΠΎΡΡΡ Π² Π½Π°ΡΠΎΠ΄Π΅ Π½Π°Π·ΡΠ²Π°ΡΡ Π΅Π²ΡΠΎΠ²ΠΈΠ»ΠΊΠΎΠΉ. ΠΡΠΎ ΠΎΠ·Π½Π°ΡΠ°Π΅Ρ, ΡΡΠΎ Π²ΡΠ΅ ΡΠΎΠ·Π΅ΡΠΊΠΈ Π΄ΠΎΠ»ΠΆΠ½Ρ ΡΠΎΠΎΡΠ²Π΅ΡΡΡΠ²ΠΎΠ²Π°ΡΡ Π΅Π²ΡΠΎΠΏΠ΅ΠΉΡΠΊΠΎΠΌΡ ΡΡΠ°Π½Π΄Π°ΡΡΡ Π΄ΠΈΠ°ΠΌΠ΅ΡΡΠ° ΠΎΡΠ²Π΅ΡΡΡΠΈΠΉ, ΡΡΠΎΠ±Ρ Ρ Π²Π°Ρ Π½Π΅ Π²ΠΎΠ·Π½ΠΈΠΊΠ»ΠΎ ΠΏΡΠΎΠ±Π»Π΅ΠΌ Ρ ΠΏΠΎΠ΄ΠΊΠ»ΡΡΠ΅Π½ΠΈΠ΅ΠΌ Π±ΡΡΠΎΠ²ΠΎΠΉ ΡΠ΅Ρ Π½ΠΈΠΊΠΈ Π² Π²Π°ΡΠ΅ΠΌ ΠΆΠΈΠ»ΡΠ΅.
Π‘Π»Π΅Π΄ΡΠ΅Ρ ΠΎΡΠ΄Π°Π²Π°ΡΡ ΠΏΡΠ΅Π΄ΠΏΠΎΡΡΠ΅Π½ΠΈΠ΅ ΡΠΎΠ·Π΅ΡΠΊΠ°ΠΌ ΠΈ ΡΠ°ΡΠΏΡΠ΅Π΄Π΅Π»ΡΡΡΠΈΠΌ ΠΊΠΎΡΠΎΠ±ΠΊΠ°ΠΌ, Π²ΡΠΏΠΎΠ»Π½Π΅Π½Π½ΡΠΌ ΠΈΠ· ΡΠΎΠ»ΡΡΠΎΠΉ, ΠΏΠ»ΠΎΡ ΠΎ Π½Π°Π³ΡΠ΅Π²Π°ΡΡΠ΅ΠΉΡΡ ΠΏΠ»Π°ΡΡΠΌΠ°ΡΡΡ, ΡΡΠ³ΠΎΠ½ΠΎΠΌΠΈΡΠ΅ΡΠΊΠΎΠΉ ΠΊΠ΅ΡΠ°ΠΌΠΈΠΊΠΈ ΠΈΠ»ΠΈ ΡΠ΅ΠΊΡΡΠΎΠ»ΠΈΡΠ°, Π½Π΅ ΡΠΎΠ»ΡΠΊΠΎ ΡΠ²Π»ΡΡΡΠ΅Π³ΠΎΡΡ ΠΏΠ»ΠΎΡ ΠΈΠΌ ΠΏΡΠΎΠ²ΠΎΠ΄Π½ΠΈΠΊΠΎΠΌ ΡΠ»Π΅ΠΊΡΡΠΈΡΠ΅ΡΡΠ²Π°, Π½ΠΎ ΠΈ ΠΎΠ±Π»Π°Π΄Π°ΡΡΠ΅Π³ΠΎ Π½Π΅Π²Π΅ΡΠΎΡΡΠ½ΠΎΠΉ ΠΏΡΠΎΡΠ½ΠΎΡΡΡΡ ΠΈ Π΄ΠΎΠ»Π³ΠΎΠ²Π΅ΡΠ½ΠΎΡΡΡΡ.
ΠΡΠ΅ Π½Π΅ΠΎΠ±Ρ ΠΎΠ΄ΠΈΠΌΡΠ΅ ΠΌΠ°ΡΠ΅ΡΠΈΠ°Π»Ρ ΡΠ»Π΅Π΄ΡΠ΅Ρ Π·Π°ΠΊΡΠΏΠ°ΡΡ ΠΊΠΎΠΌΠΏΠ»Π΅ΠΊΡΠ½ΠΎ, Π·Π°ΡΠ°Π½Π΅Π΅, Π·Π° Π½Π΅Π΄Π΅Π»Ρ Π΄ΠΎ Π½Π°ΡΠ°Π»Π° ΡΠ°Π±ΠΎΡ ΠΈ Π² ΡΡΡΠΎΠ³ΠΎΠΌ ΡΠΎΠΎΡΠ²Π΅ΡΡΡΠ²ΠΈΠΈ Ρ ΠΏΠ»Π°Π½ΠΎΠΌ ΡΠ»Π΅ΠΊΡΡΠΎΠΏΡΠΎΠ²ΠΎΠ΄ΠΊΠΈ Π² Π²Π°ΡΠ΅ΠΌ Π΄ΠΎΠΌΠ΅, Π° ΡΠ°ΠΊΠΆΠ΅ ΡΠΌΠ΅ΡΠΎΠΉ. ΠΡΠΎ ΠΏΠΎΠ·Π²ΠΎΠ»ΠΈΡ Π²Π°ΠΌ ΡΠΏΡΠΎΡΡΠΈΡΡ ΠΏΡΠΎΡΠ΅ΡΡ ΠΊΠΎΠ½ΡΡΠΎΠ»Ρ ΠΌΠ°ΡΠ΅ΡΠΈΠ°Π»Π°, Π° ΡΠ°ΠΊΠΆΠ΅ ΡΠΏΡΠΎΡΡΠΈΡ ΡΠ°ΠΌ ΠΏΡΠΎΡΠ΅ΡΡ ΠΏΡΠΎΠΊΠ»Π°Π΄ΠΊΠΈ ΡΠ»Π΅ΠΊΡΡΠΎΠΊΠ°Π±Π΅Π»Ρ Π² Π²Π°ΡΠ΅ΠΌ ΠΆΠΈΠ»ΡΠ΅.
ΠΠΎΠΌΠ°ΡΠ½ΠΈΠΉ ΠΌΠ°ΡΡΠ΅Ρ
ΠΠ΅ΡΠ΅Π΄ ΡΠ΅ΠΌ ΠΊΠ°ΠΊ ΠΏΡΠΈΡΡΡΠΏΠΈΡΡ ΠΊ ΠΏΡΠΎΠΊΠ»Π°Π΄ΠΊΠ΅ ΡΠ»Π΅ΠΊΡΡΠΈΡΠ΅ΡΠΊΠΎΠ³ΠΎ ΠΊΠ°Π±Π΅Π»Ρ Π² ΡΠ²ΠΎΠ΅ΠΉ ΠΊΠ²Π°ΡΡΠΈΡΠ΅, Π²Π·Π²Π΅ΡΡΡΠ΅ Π²ΡΠ΅ Π·Π° ΠΈ ΠΏΡΠΎΡΠΈΠ², ΠΎΡΠ΅Π½ΠΈΡΠ΅ ΡΠΎΠ±ΡΡΠ²Π΅Π½Π½ΡΠ΅ ΡΠΈΠ»Ρ, Π²ΠΎΠ·ΠΌΠΎΠΆΠ½ΠΎΡΡΠΈ, Π½Π°Π²ΡΠΊΠΈ ΠΈ Π·Π½Π°Π½ΠΈΡ ΠΏΠΎ ΡΠ»Π΅ΠΊΡΡΠΎΠΌΠΎΠ½ΡΠ°ΠΆΡ.
ΠΡΠΎΠ²Π΅Π΄Π΅Π½ΠΈΠ΅ ΡΠ»Π΅ΠΊΡΡΠΈΡΠ΅ΡΠΊΠΎΠ³ΠΎ ΠΊΠ°Π±Π΅Π»Ρ Π² ΠΊΠ²Π°ΡΡΠΈΡΡ ΠΈ ΠΎΡΡΡΠ΅ΡΡΠ²Π»Π΅Π½ΠΈΠ΅ ΡΠ°ΡΠΏΡΠ΅Π΄Π΅Π»Π΅Π½ΠΈΡ ΠΏΡΠΎΠ²ΠΎΠ΄ΠΎΠ² ΠΏΠΎ ΠΊΠΎΠΌΠ½Π°ΡΠ°ΠΌ Π½Π΅ ΡΠ°ΠΊΠ°Ρ ΠΏΡΠΎΡΡΠ°Ρ Π·Π°Π΄Π°ΡΠ°, ΠΊΠ°ΠΊ ΠΌΠΎΠΆΠ΅Ρ ΠΏΠΎΠΊΠ°Π·Π°ΡΡΡΡ Π½Π° ΠΏΠ΅ΡΠ²ΡΠΉ Π²Π·Π³Π»ΡΠ΄. ΠΠ΄Π΅ΡΡ Π½Π΅ΠΎΠ±Ρ ΠΎΠ΄ΠΈΠΌΡ Π½Π΅ ΡΠΎΠ»ΡΠΊΠΎ ΠΏΡΠ°ΠΊΡΠΈΡΠ΅ΡΠΊΠΈΠ΅ Π·Π½Π°Π½ΠΈΡ, Π½ΠΎ ΠΈ Π½Π΅ΠΌΠ°Π»ΡΠΉ ΠΎΠΏΡΡ Π² ΠΏΡΠΎΠ²Π΅Π΄Π΅Π½ΠΈΠΈ ΠΏΠΎΠ΄ΠΎΠ±Π½ΡΡ ΠΎΠΏΠ΅ΡΠ°ΡΠΈΠΉ.
ΠΡΠ»ΠΈ Π²Ρ Π½Π΅ ΡΠ²Π΅ΡΠ΅Π½Ρ Π² ΡΠΎΠ±ΡΡΠ²Π΅Π½Π½ΠΎΠΉ ΠΊΠΎΠΌΠΏΠ΅ΡΠ΅Π½ΡΠ½ΠΎΡΡΠΈ ΠΏΠΎ Π΄Π°Π½Π½ΠΎΠΌΡ Π²ΠΎΠΏΡΠΎΡΡ, ΡΠΎ Π΅Π΄ΠΈΠ½ΡΡΠ²Π΅Π½Π½ΡΠΌ Π±Π΅Π·ΠΎΠΏΠ°ΡΠ½ΡΠΌ ΡΠ΅ΡΠ΅Π½ΠΈΠ΅ΠΌ Π² Π΄Π°Π½Π½ΠΎΠΌ ΡΠ»ΡΡΠ°Π΅ Π±ΡΠ΄Π΅Ρ Π²ΡΠ·ΠΎΠ² ΡΠΏΠ΅ΡΠΈΠ°Π»ΡΠ½ΠΎΠΉ Π±ΡΠΈΠ³Π°Π΄Ρ ΡΠ»Π΅ΠΊΡΡΠΈΠΊΠΎΠ², ΠΊΠΎΡΠΎΡΡΠ΅ Π½Π΅ ΡΠΎΠ»ΡΠΊΠΎ ΠΏΠΎΠΌΠΎΠ³ΡΡ Π²Π°ΠΌ ΡΠΎΡΡΠ°Π²ΠΈΡΡ ΠΏΠ»Π°Π½ ΠΏΡΠΎΠ²ΠΎΠ΄ΠΊΠΈ Π² Π²Π°ΡΠ΅ΠΌ Π΄ΠΎΠΌΠ΅, Π½ΠΎ ΠΈ Π²ΡΠΏΠΎΠ»Π½ΡΡ Π»ΡΠ±ΡΠ΅ ΡΠ°Π±ΠΎΡΡ, ΡΠ²ΡΠ·Π°Π½Π½ΡΠ΅ Ρ ΡΠ»Π΅ΠΊΡΡΠΈΡΠ΅ΡΡΠ²ΠΎΠΌ, Π±Π΅Π· ΡΠΈΡΠΊΠ° Π΄Π»Ρ Π²Π°ΡΠ΅ΠΉ ΠΆΠΈΠ·Π½ΠΈ ΠΈ Π·Π΄ΠΎΡΠΎΠ²ΡΡ.
fb.ru
Π‘Ρ Π΅ΠΌΠ° ΡΠ»Π΅ΠΊΡΡΠΎΠΏΡΠΎΠ²ΠΎΠ΄ΠΊΠΈ Π² ΠΊΠ²Π°ΡΡΠΈΡΠ΅ (ΡΠΏΠ°Π»ΡΠ½Π°Ρ ΠΊΠΎΠΌΠ½Π°ΡΠ°)
ΠΠ΄ΡΠ°Π²ΡΡΠ²ΡΠΉΡΠ΅, ΡΠ²Π°ΠΆΠ°Π΅ΠΌΡΠ΅ ΡΠΈΡΠ°ΡΠ΅Π»ΠΈ ΠΈ Π³ΠΎΡΡΠΈ ΡΠ°ΠΉΡΠ° Β«ΠΠ°ΠΌΠ΅ΡΠΊΠΈ ΡΠ»Π΅ΠΊΡΡΠΈΠΊΠ°Β».
ΠΡΠΎΠ΄ΠΎΠ»ΠΆΠ°Ρ ΡΠ΅ΡΠΈΡ ΡΡΠ°ΡΠ΅ΠΉ ΠΏΡΠΎ ΠΌΠΎΠ½ΡΠ°ΠΆ ΡΠ»Π΅ΠΊΡΡΠΎΠΏΡΠΎΠ²ΠΎΠ΄ΠΊΠΈ Π² ΠΊΠ²Π°ΡΡΠΈΡΠ΅.
ΠΡΠ΅Π΄ΡΠΏΡΠ΅ΠΆΠ΄Π°Ρ ΡΡΠ°Π·Ρ, ΡΡΠΎ ΡΡΠ°ΡΡΡ ΠΏΠΎΠ»ΡΡΠΈΠ»Π°ΡΡ Π΄ΠΎΡΡΠ°ΡΠΎΡΠ½ΠΎ ΠΎΠ±ΡΠ΅ΠΌΠ½ΠΎΠΉ Ρ ΠΏΠΎΠ΄ΡΠΎΠ±Π½ΡΠΌΠΈ ΠΎΠ±ΡΡΡΠ½Π΅Π½ΠΈΡΠΌΠΈ, ΡΡ Π΅ΠΌΠ°ΠΌΠΈ ΡΠ°Π·Π²ΠΎΠ΄ΠΊΠΈ ΡΠ»Π΅ΠΊΡΡΠΎΠΏΡΠΎΠ²ΠΎΠ΄ΠΊΠΈ ΠΈ ΠΌΠ½ΠΎΠΆΠ΅ΡΡΠ²Π°ΠΌΠΈ Π½Π°Π³Π»ΡΠ΄Π½ΡΡ ΡΠΎΡΠΎΠ³ΡΠ°ΡΠΈΠΉ, ΡΠ΄Π΅Π»Π°Π½Π½ΡΡ Π² ΠΏΡΠΎΡΠ΅ΡΡΠ΅ ΠΌΠΎΠ½ΡΠ°ΠΆΠ°.
Π ΠΎΠ±ΡΠ΅ΠΌ ΠΈΠΌΠ΅Π΅ΡΡΡ Ρ Π½Π°Ρ Π²ΠΎΡ ΡΠ°ΠΊΠ°Ρ Π½Π΅Π±ΠΎΠ»ΡΡΠ°Ρ ΡΠΏΠ°Π»ΡΠ½Π°Ρ ΠΊΠΎΠΌΠ½Π°ΡΠ° ΠΏΠ»ΠΎΡΠ°Π΄ΡΡ ΠΎΠΊΠΎΠ»ΠΎ 14 ΠΊΠ².ΠΌ. ΠΠΎΡ ΠΏΠ»Π°Π½ Π΅Π΅ ΠΏΠΎΠΌΠ΅ΡΠ΅Π½ΠΈΡ.


ΠΠ° ΠΏΡΠΈΠΌΠ΅ΡΠ΅ ΡΡΠΎΠΉ ΡΠΏΠ°Π»ΡΠ½ΠΈ Ρ ΠΏΠΎΠΊΠ°ΠΆΡ ΠΠ°ΠΌ ΠΊΠ°ΠΊ ΠΏΡΠΎΠ»ΠΎΠΆΠΈΡΡ ΠΊΠ°Π±Π΅Π»ΡΠ½ΡΠ΅ Π»ΠΈΠ½ΠΈΠΈ, Π² ΠΊΠ°ΠΊΠΈΡ ΠΌΠ΅ΡΡΠ°Ρ ΠΈ Π½Π° ΠΊΠ°ΠΊΠΎΠΉ Π²ΡΡΠΎΡΠ΅ ΡΡΡΠ°Π½ΠΎΠ²ΠΈΡΡ ΡΠΎΠ·Π΅ΡΠΊΠΈ ΠΈ Π²ΡΠΊΠ»ΡΡΠ°ΡΠ΅Π»ΠΈ, ΠΈ ΠΏΡΠΎΡΠΈΠ΅ Π½ΡΠ°Π½ΡΡ.
ΠΠ·ΡΡΠΈΠ² Π²ΡΡ ΠΈΠ½ΡΠΎΡΠΌΠ°ΡΠΈΡ, ΠΡ, Π² ΠΏΡΠΈΠ½ΡΠΈΠΏΠ΅, ΡΠΌΠΎΠΆΠ΅ΡΠ΅ Π²ΡΠΏΠΎΠ»Π½ΠΈΡΡ ΡΠ»Π΅ΠΊΡΡΠΎΠΌΠΎΠ½ΡΠ°ΠΆ ΡΠ²ΠΎΠΈΠΌΠΈ ΡΡΠΊΠ°ΠΌΠΈ, Π½Ρ ΠΈΠ»ΠΈ, ΠΊΠ°ΠΊ ΠΌΠΈΠ½ΠΈΠΌΡΠΌ, ΠΏΡΠΎΠΊΠΎΠ½ΡΡΠΎΠ»ΠΈΡΠΎΠ²Π°ΡΡ ΡΠ°Π±ΠΎΡΡ Π½Π°Π½ΡΡΡΡ ΡΠ»Π΅ΠΊΡΡΠΈΠΊΠΎΠ².
ΠΡΠ°ΠΊ, ΠΏΠΎΠ΅Ρ Π°Π»ΠΈ.
Π ΡΠΆΠ΅ ΠΏΠΎ ΡΡΠ°Π΄ΠΈΡΠΈΠΈ, ΠΏΠΎΠ²ΡΠΎΡΡΡΡ. ΠΡΠ΅ΠΆΠ΄Π΅ ΡΠ΅ΠΌ ΠΏΡΠΈΡΡΡΠΏΠ°ΡΡ ΠΊ ΠΌΠΎΠ½ΡΠ°ΠΆΠ½ΡΠΌ ΡΠ°Π±ΠΎΡΠ°ΠΌ, Π½ΡΠΆΠ½ΠΎ ΡΠΎΡΡΠ°Π²ΠΈΡΡ ΠΏΠ»Π°Π½ ΡΠ°ΡΠΏΠΎΠ»ΠΎΠΆΠ΅Π½ΠΈΡ ΠΌΠ΅Π±Π΅Π»ΠΈ Π² ΡΠΏΠ°Π»ΡΠ½ΠΎΠΉ ΠΊΠΎΠΌΠ½Π°ΡΠ΅, Π° Π΄Π»Ρ ΡΡΠΎΠ³ΠΎ Π½ΡΠΆΠ½ΠΎ ΠΏΠΎ ΠΌΠ°ΠΊΡΠΈΠΌΡΠΌΡ, Π² ΠΏΡΡΠΌΠΎΠΌ ΡΠΌΡΡΠ»Π΅ Β«Π²ΡΠΏΡΡΠ°ΡΡΒ» Ρ Π·Π°ΠΊΠ°Π·ΡΠΈΠΊΠ°, ΡΡΠΎ ΠΈ Π³Π΄Π΅ Ρ Π½Π΅Π³ΠΎ Π±ΡΠ΄Π΅Ρ ΡΡΡΠ°Π½ΠΎΠ²Π»Π΅Π½ΠΎ, ΠΈ ΠΆΠ΅Π»Π°ΡΠ΅Π»ΡΠ½ΠΎ Ρ Π³Π°Π±Π°ΡΠΈΡΠ½ΡΠΌΠΈ ΡΠ°Π·ΠΌΠ΅ΡΠ°ΠΌΠΈ. Π― ΠΏΡΠ΅ΠΊΡΠ°ΡΠ½ΠΎ ΠΏΠΎΠ½ΠΈΠΌΠ°Ρ, ΡΡΠΎ Π½Π° Π΄Π°Π½Π½ΠΎΠΌ ΡΡΠ°ΠΏΠ΅ ΡΠ΅ΠΌΠΎΠ½ΡΠ° ΡΠ΄Π΅Π»Π°ΡΡ ΡΡΠΎ Π½Π΅ ΡΠ°ΠΊ ΡΠΎ ΠΈ ΠΏΡΠΎΡΡΠΎ, Ρ.ΠΊ. ΠΏΠΎ Ρ ΠΎΠ΄Ρ ΡΠ΅ΠΌΠΎΠ½ΡΠ° ΠΌΠΎΠ³ΡΡ ΠΌΠ΅Π½ΡΡΡΡΡ ΠΏΡΠ΅Π΄ΠΏΠΎΡΡΠ΅Π½ΠΈΡ ΠΈ ΠΊΠΎΠΌΠΏΠΎΠ½ΠΎΠ²ΠΊΠ° ΠΌΠ΅Π±Π΅Π»ΠΈ.
ΠΡΡΠ³ΠΎΠ΅ Π΄Π΅Π»ΠΎ, ΠΊΠΎΠ³Π΄Π° Ρ ΠΠ°Ρ Π½Π° ΡΡΠΊΠ°Ρ Π΅ΡΡΡ ΡΡΠ²Π΅ΡΠΆΠ΄Π΅Π½Π½ΡΠΉ ΠΈ ΡΠΎΠ³Π»Π°ΡΠΎΠ²Π°Π½Π½ΡΠΉ Π·Π°ΠΊΠ°Π·ΡΠΈΠΊΠΎΠΌ Π³ΠΎΡΠΎΠ²ΡΠΉ ΠΏΡΠΎΠ΅ΠΊΡ, ΠΏΡΠ°Π²Π΄Π° Π²ΠΎΡ Π΄Π°Π»Π΅ΠΊΠΎ Π½Π΅ Π²ΡΠ΅ Π·Π°ΠΊΠ°Π·ΡΠΈΠΊΠΈ, ΠΎΡΠΎΠ±Π΅Π½Π½ΠΎ Π² Π½Π΅Π±ΠΎΠ»ΡΡΠΈΡ ΠΏΡΠΎΠ²ΠΈΠ½ΡΠΈΠ°Π»ΡΠ½ΡΡ Π³ΠΎΡΠΎΠ΄ΠΊΠ°Ρ , Π½Π° 1, 2 ΠΈΠ»ΠΈ 3-ΠΊΠΎΠΌΠ½Π°ΡΠ½ΡΡ ΠΊΠ²Π°ΡΡΠΈΡΡ Π±ΡΠ΄ΡΡ Π΄Π΅Π»Π°ΡΡ ΠΏΡΠΎΠ΅ΠΊΡ ΡΠ»Π΅ΠΊΡΡΠΎΠΏΡΠΎΠ²ΠΎΠ΄ΠΊΠΈ ΠΏΠΎ ΡΠ΅Π±Π΅ΡΡΠΎΠΈΠΌΠΎΡΡΠΈ ΡΠ΅Π½Ρ Π½Π° ΠΌΠΎΠ½ΡΠ°ΠΆΠ½ΡΠ΅ ΡΠ°Π±ΠΎΡΡ. Π’ΡΡ ΡΠΊΠΎΡΠ΅Π΅ Π²ΡΠ΅Π³ΠΎ ΠΡ ΠΆΠ΅ Π±ΡΠ΄Π΅ΡΠ΅, ΠΈ ΠΌΠΎΠ½ΡΠ°ΠΆΠ½ΠΈΠΊ, ΠΈ ΠΏΡΠΎΠ΅ΠΊΡΠΈΡΠΎΠ²ΡΠΈΠΊ Π² ΠΎΠ΄Π½ΠΎΠΌ Π»ΠΈΡΠ΅!
Β
ΠΠΎΠΌΠΏΠΎΠ½ΠΎΠ²ΠΊΠ° ΠΌΠ΅Π±Π΅Π»ΠΈ Π² ΡΠΏΠ°Π»ΡΠ½Π΅
ΠΠ»Ρ Π½Π°Π³Π»ΡΠ΄Π½ΠΎΡΡΠΈ, ΠΊΠ°ΠΆΠ΄ΡΡ ΡΡΠ΅Π½Ρ Π² ΡΠΏΠ°Π»ΡΠ½ΠΎΠΉ ΠΊΠΎΠΌΠ½Π°ΡΠ΅ Ρ ΠΏΡΠΎΠ½ΡΠΌΠ΅ΡΠΎΠ²Π°Π» ΠΈ ΠΎΡΠΎΠ±ΡΠ°Π·ΠΈΠ» Π½ΠΎΠΌΠ΅ΡΠ° Π½Π° ΠΏΠ»Π°Π½Π΅.

Π£ ΡΡΠ΅Π½Ρ β1 ΠΎΡ Π΄Π²Π΅ΡΠ½ΠΎΠ³ΠΎ ΠΏΡΠΎΠ΅ΠΌΠ° Π΄ΠΎ ΡΠ°ΠΌΠΎΠ³ΠΎ ΡΠ³Π»Π° Π±ΡΠ΄Π΅Ρ ΡΡΡΠ°Π½ΠΎΠ²Π»Π΅Π½ ΡΠΊΠ°Ρ-ΠΊΡΠΏΠ΅. ΠΠ° ΡΡΠΎΠΉ ΡΡΠ΅Π½Π΅ Π½Π΅ Π±ΡΠ΄Π΅Ρ ΡΡΡΠ°Π½ΠΎΠ²Π»Π΅Π½ΠΎ Π½ΠΈΠΊΠ°ΠΊΠΈΡ ΡΠΎΠ·Π΅ΡΠΎΠΊ ΠΈ Π²ΡΠΊΠ»ΡΡΠ°ΡΠ΅Π»Π΅ΠΉ.


Π ΡΡΠ΅Π½Π΅ β2 Π±ΡΠ΄Π΅Ρ ΠΏΡΠΈΠΌΡΠΊΠ°ΡΡ ΡΠΎΡΠ΅Ρ ΡΠΊΠ°ΡΠ°-ΠΊΡΠΏΠ΅.Β Π’Π°ΠΊΠΆΠ΅ Ρ ΡΡΠ΅Π½Ρ β2 Π±ΡΠ΄Π΅Ρ ΡΡΡΠ°Π½ΠΎΠ²Π»Π΅Π½Π° Π΄Π²ΡΡ ΡΠΏΠ°Π»ΡΠ½Π°Ρ ΠΊΡΠΎΠ²Π°ΡΡ Ρ Π΄Π²ΡΠΌΡ ΠΏΡΠΈΠΊΡΠΎΠ²Π°ΡΠ½ΡΠΌΠΈ ΡΡΠΌΠ±Π°ΠΌΠΈ.

Π¨ΠΈΡΠΈΠ½Π° ΡΠΊΠ°ΡΠ° ΡΠΎΡΡΠ°Π²Π»ΡΠ΅Ρ 60 (ΡΠΌ), ΠΏΠΎΡΡΠΎΠΌΡ ΠΎΡ ΡΠ³Π»Π° ΡΡΠ΅Π½Ρ ΡΡΠ°Π·Ρ ΠΎΡΠΌΠ΅ΡΡΠ΅ΠΌ ΡΡΠΎ ΡΠ°ΡΡΡΠΎΡΠ½ΠΈΠ΅. ΠΠ°ΡΠ΅ΠΌ ΠΎΡΡΡΡΠΏΠ°Π΅ΠΌ ΠΎΡ ΡΠΊΠ°ΡΠ° ΠΏΠΎΡΡΠ΄ΠΊΠ° 20-30 (ΡΠΌ) ΠΈ ΠΎΡΠΌΠ΅ΡΠ°Π΅ΠΌ Π³Π°Π±Π°ΡΠΈΡΠ½ΡΠ΅ ΡΠ°Π·ΠΌΠ΅ΡΡ ΠΏΠ΅ΡΠ²ΠΎΠΉ ΡΡΠΌΠ±Ρ (ΡΡΠΌΠ±Ρ β1).
Π’ΡΠΌΠ±Ρ ΠΌΠΎΠ³ΡΡ Π±ΡΡΡ ΡΠ°Π·Π½ΠΎΠΉ ΡΠΈΡΠΈΠ½Ρ, Π½ΠΎ Π²ΡΡΠΎΡΠ° Π² ΡΡΠ΅Π΄Π½Π΅ΠΌ Ρ Π½ΠΈΡ ΠΎΠ±ΡΡΠ½ΠΎ Π½Π΅ ΠΏΡΠ΅Π²ΡΡΠ°Π΅Ρ 50-55 (ΡΠΌ). ΠΠΎ ΡΡΠΎΠ± Π½Π΅ ΠΎΡΠΈΠ±ΠΈΡΡΡΡ, Π»ΡΡΡΠ΅ Π²ΡΠ΅ ΠΆΠ΅ ΡΠΎΡΠ½ΠΎ Π·Π½Π°ΡΡ ΠΊΠΎΠ½ΠΊΡΠ΅ΡΠ½ΡΡ ΠΌΠΎΠ΄Π΅Π»Ρ ΡΡΠΌΠ±Ρ.
Π ΠΌΠΎΠ΅ΠΌ ΠΏΡΠΈΠΌΠ΅ΡΠ΅ ΡΠΈΡΠΈΠ½Π° ΡΡΠΌΠ±Ρ ΡΠΎΡΡΠ°Π²Π»ΡΠ΅Ρ 53 (ΡΠΌ), Π° Π²ΡΡΠΎΡΠ° β 52 (ΡΠΌ).

ΠΠΎΡΠ»Π΅ ΡΡΠΌΠ±Ρ β1 ΡΡΡΠ°Π½ΠΎΠ²Π»Π΅Π½Π° Π΄Π²ΡΡ ΡΠΏΠ°Π»ΡΠ½Π°Ρ ΠΊΡΠΎΠ²Π°ΡΡ, ΠΊΠΎΡΠΎΡΠ°Ρ ΠΈΠΌΠ΅Π΅Ρ ΡΠΈΡΠΈΠ½Ρ 191 (ΡΠΌ).

ΠΠΎΡΠ»Π΅ ΠΊΡΠΎΠ²Π°ΡΠΈ Π±ΡΠ΄Π΅Ρ ΡΡΡΠ°Π½ΠΎΠ²Π»Π΅Π½Π° Π²ΡΠΎΡΠ°Ρ ΡΡΠΌΠ±Π° (ΡΡΠΌΠ±Π° β2).
Π ΠΈΡΠΎΠ³Π΅ ΠΌΡ ΠΏΠΎΠ»ΡΡΠΈΠ»ΠΈ ΡΠ»Π΅Π΄ΡΡΡΡΡ ΠΊΠΎΠΌΠΏΠΎΠ½ΠΎΠ²ΠΊΡ ΡΡΠ΅Π½Ρ β1 ΠΈ ΡΡΠ΅Π½Ρ β2.

Π‘ΡΠ΅Π½Π° β3 β ΡΡΠΎ ΡΡΠ΅Π½Π° Ρ Π±Π°Π»ΠΊΠΎΠ½Π½ΡΠΌ Π±Π»ΠΎΠΊΠΎΠΌ. ΠΠ° Π½Π΅ΠΉ, Π² ΠΏΡΠΈΠ½ΡΠΈΠΏΠ΅, Π½ΠΈΡΠ΅Π³ΠΎ Π½Π΅ ΠΏΠ»Π°Π½ΠΈΡΡΠ΅ΡΡΡ ΡΡΡΠ°Π½Π°Π²Π»ΠΈΠ²Π°ΡΡ. ΠΡΠ°Π²Π΄Π°, ΠΈΠ·Π½Π°ΡΠ°Π»ΡΠ½ΠΎ Π±ΡΠ»Π° Π·Π°Π΄ΡΠΌΠΊΠ° ΡΡΡΠ°Π½ΠΎΠ²ΠΈΡΡ Π½Π° Π½Π΅ΠΉ Π²ΡΠΊΠ»ΡΡΠ°ΡΠ΅Π»Ρ Π΄Π»Ρ ΠΎΡΠ²Π΅ΡΠ΅Π½ΠΈΡ Π±Π°Π»ΠΊΠΎΠ½Π°, Π½ΠΎ Π²ΡΠΊΠΎΡΠ΅ ΠΎΡ ΡΡΠΎΠΉ ΠΈΠ΄Π΅ΠΈ ΠΎΡΠΊΠ°Π·Π°Π»ΠΈΡΡ, Ρ.ΠΊ. ΠΎΠΊΠ½ΠΎ Π΄ΠΎΡΡΠ°ΡΠΎΡΠ½ΠΎ Π±ΠΎΠ»ΡΡΠΎΠ΅ ΠΈ ΡΠ²Π΅ΡΠ° ΠΈΠ· ΠΊΠΎΠΌΠ½Π°ΡΡ Π²ΠΏΠΎΠ»Π½Π΅ Ρ Π²Π°ΡΠΈΡ, ΡΡΠΎΠ±Ρ ΠΎΡΠ²Π΅ΡΠΈΡΡ Π½Π΅Π±ΠΎΠ»ΡΡΠΎΠΉ Π±Π°Π»ΠΊΠΎΠ½ΡΠΈΠΊ.

Π ΠΎΡΡΠ°Π»Π°ΡΡ Ρ Π½Π°Ρ ΡΡΠ΅Π½Π° β4.

Π Π½Π΅ΠΉ Π±ΡΠ΄Π΅Ρ ΠΏΡΠΈΠΌΡΠΊΠ°ΡΡ ΠΊΠΎΠΌΠΏΡΡΡΠ΅ΡΠ½ΡΠΉ ΡΡΠΎΠ» ΡΠ°Π·ΠΌΠ΅ΡΠΎΠΌ 50Ρ 100 (ΡΠΌ), Π½Π΅Π±ΠΎΠ»ΡΡΠΎΠΉ ΠΊΠΎΠΌΠΎΠ΄ 40Ρ 80 (ΡΠΌ) ΠΈ ΡΠ΅Π»Π΅Π²ΠΈΠ·ΠΎΡ (Π½Π° ΠΊΡΠΎΠ½ΡΡΠ΅ΠΉΠ½Π΅ Ρ ΠΊΡΠ΅ΠΏΠ»Π΅Π½ΠΈΠ΅ΠΌ Π½Π° ΡΡΠ΅Π½Ρ).
ΠΠΎΡ ΡΠ°ΠΊΠΎΠΉ ΠΏΠΎΠ»ΡΡΠΈΠ»ΡΡ ΠΏΠ»Π°Π½ ΡΠΏΠ°Π»ΡΠ½ΠΎΠΉ ΠΊΠΎΠΌΠ½Π°ΡΡ ΡΠΎ Π²ΡΠ΅ΠΉ ΡΠ°ΡΡΡΠ°Π²Π»Π΅Π½Π½ΠΎΠΉ ΠΌΠ΅Π±Π΅Π»ΡΡ ΠΈ ΡΠ΅ΠΏΠ΅ΡΡ ΠΌΠΎΠΆΠ½ΠΎ ΡΠΌΠ΅Π»ΠΎ ΠΏΠ΅ΡΠ΅Ρ ΠΎΠ΄ΠΈΡΡ ΠΊ ΡΠΎΡΡΠ°Π²Π»Π΅Π½ΠΈΡ ΠΏΠ»Π°Π½Π° ΡΠ»Π΅ΠΊΡΡΠΎΠΏΡΠΎΠ²ΠΎΠ΄ΠΊΠΈ.

Π‘Ρ Π΅ΠΌΠ° ΡΠ»Π΅ΠΊΡΡΠΎΠΏΡΠΎΠ²ΠΎΠ΄ΠΊΠΈ Π² ΡΠΏΠ°Π»ΡΠ½Π΅
Π‘ΠΎΡΡΠ°Π²ΠΈΠΌ ΡΡ Π΅ΠΌΡ ΡΠ»Π΅ΠΊΡΡΠΎΠΏΡΠΎΠ²ΠΎΠ΄ΠΊΠΈ, ΠΎΡΠΎΠ±ΡΠ°Π·ΠΈΠ² Π½Π° ΠΏΠ»Π°Π½Π΅ ΠΏΠΎΠΌΠ΅ΡΠ΅Π½ΠΈΡ Π²ΡΠ΅ ΡΠΎΠ·Π΅ΡΠΊΠΈ, Π²ΡΠΊΠ»ΡΡΠ°ΡΠ΅Π»ΠΈ, ΡΠ²Π΅ΡΠΈΠ»ΡΠ½ΠΈΠΊΠΈ, ΡΠ°ΡΠΏΡΠ΅Π΄Π΅Π»ΠΈΡΠ΅Π»ΡΠ½ΡΠ΅ ΠΊΠΎΡΠΎΠ±ΠΊΠΈ ΠΈ Ρ.Π΄., Π° ΡΠ°ΠΊΠΆΠ΅ ΠΏΡΡΠΈ ΠΏΡΠΎΠΊΠ»Π°Π΄ΠΊΠΈ ΠΊΠ°Π±Π΅Π»ΡΠ½ΡΡ Π»ΠΈΠ½ΠΈΠΉ.
ΠΠ°ΡΠ½Π΅ΠΌ ΡΠΎ ΡΡΠ΅Π½Ρ β2.
ΠΠ°Π΄ ΠΊΠ°ΠΆΠ΄ΠΎΠΉ ΡΡΠΌΠ±ΠΎΠΉ Π½Π° Π²ΡΡΠΎΡΠ΅ 60 (ΡΠΌ) ΠΎΡ ΡΠΈΡΡΠΎΠ²ΠΎΠ³ΠΎ ΠΏΠΎΠ»Π° Π±ΡΠ΄ΡΡ ΡΡΡΠ°Π½ΠΎΠ²Π»Π΅Π½Ρ ΡΠ»Π΅Π΄ΡΡΡΠΈΠ΅ ΡΠ»Π΅ΠΊΡΡΠΎΡΡΡΠ°Π½ΠΎΠ²ΠΎΡΠ½ΡΠ΅ ΠΈΠ·Π΄Π΅Π»ΠΈΡ (ΡΠΎΡΠΊΠΈ):
- ΡΠΎΠ·Π΅ΡΠΊΠ° (ΠΎΠ΄ΠΈΠ½Π°ΡΠ½Π°Ρ), Π½Π°ΠΏΡΠΈΠΌΠ΅Ρ, Π΄Π»Ρ Π·Π°ΡΡΠ΄ΠΊΠΈ ΡΠΎΡΠΎΠ²ΠΎΠ³ΠΎ ΡΠ΅Π»Π΅ΡΠΎΠ½Π°, ΠΏΠ»Π°Π½ΡΠ΅ΡΠ° ΠΈ ΠΏΡΠΎΡΠΈΡ Π½ΡΠΆΠ΄
- ΠΎΠ΄Π½ΠΎΠΊΠ»Π°Π²ΠΈΡΠ½ΡΠΉ Π²ΡΠΊΠ»ΡΡΠ°ΡΠ΅Π»Ρ Π΄Π»Ρ Π½Π°ΡΡΠ΅Π½Π½ΠΎΠ³ΠΎ Π±ΡΠ°
- ΠΏΡΠΎΡ ΠΎΠ΄Π½ΠΎΠΉ (ΠΈΠ»ΠΈ ΠΏΠ΅ΡΠ΅ΠΊΡΠ΅ΡΡΠ½ΡΠΉ) Π²ΡΠΊΠ»ΡΡΠ°ΡΠ΅Π»Ρ 1-ΠΎΠΉ Π³ΡΡΠΏΠΏΡ ΠΎΡΠ²Π΅ΡΠ΅Π½ΠΈΡ ΡΠΏΠ°Π»ΡΠ½ΠΈ
- ΠΏΡΠΎΡ ΠΎΠ΄Π½ΠΎΠΉ (ΠΈΠ»ΠΈ ΠΏΠ΅ΡΠ΅ΠΊΡΠ΅ΡΡΠ½ΡΠΉ) Π²ΡΠΊΠ»ΡΡΠ°ΡΠ΅Π»Ρ 2-ΠΎΠΉ Π³ΡΡΠΏΠΏΡ ΠΎΡΠ²Π΅ΡΠ΅Π½ΠΈΡ ΡΠΏΠ°Π»ΡΠ½ΠΈ
ΠΠΈΡΠ°Π½ΠΈΠ΅ ΡΠΎΠ·Π΅ΡΠΊΠΈ ΡΡΠΌΠ±Ρ β1 ΠΎΡΡΡΠ΅ΡΡΠ²Π»ΡΠ΅ΡΡΡ ΠΊΠ°Π±Π΅Π»Π΅ΠΌ ΠΠΠΠ½Π³ (3Ρ 2,5), Π° Π»ΠΈΠ½ΠΈΠΈ ΠΎΡΠ²Π΅ΡΠ΅Π½ΠΈΡ Π΄Π»Ρ Π½Π°ΡΡΠ΅Π½Π½ΡΡ Π±ΡΠ° β ΠΊΠ°Π±Π΅Π»Π΅ΠΌ ΠΠΠΠ½Π³ (3Ρ 1,5).

ΠΠ°Π±Π΅Π»ΠΈ ΠΏΡΠΎΠ»ΠΎΠΆΠ΅Π½Ρ ΠΏΠΎ ΠΏΠΎΡΠΎΠ»ΠΊΡ Π² ΠΏΠ»Π°ΡΡΠΈΠΊΠΎΠ²ΠΎΠΉ Π³ΠΎΡΡΠ΅ Π΄ΠΈΠ°ΠΌΠ΅ΡΡΠΎΠΌ 16 (ΠΌΠΌ) ΠΈ 20 (ΠΌΠΌ), ΠΈ ΠΊΡΠ΅ΠΏΡΡΡΡ ΠΊ Π½Π΅ΠΌΡ Ρ ΠΏΠΎΠΌΠΎΡΡΡ ΠΏΠ»Π°ΡΡΠΈΠΊΠΎΠ²ΡΡ ΠΊΠ»ΠΈΠΏΡ. ΠΡΡΠ°ΡΠΈ, ΠΏΠΎΡΠΎΠ»ΠΎΠΊ Π² ΡΠΏΠ°Π»ΡΠ½ΠΎΠΉ ΠΊΠΎΠΌΠ½Π°ΡΠ΅ Π±ΡΠ΄Π΅Ρ Π½Π°ΡΡΠΆΠ½ΡΠΌ.


Π― ΡΠΆΠ΅ Π½Π΅ΠΎΠ΄Π½ΠΎΠΊΡΠ°ΡΠ½ΠΎ ΠΏΡΠΈΠ²ΠΎΠ΄ΠΈΠ» ΡΡΠ΅Π±ΠΎΠ²Π°Π½ΠΈΠ΅ Π‘Π 31-110-2003 (ΠΏ.14.15)Β ΠΎ ΡΠΎΠΌ, ΡΡΠΎ ΡΠ»Π΅ΠΊΡΡΠΎΠΏΡΠΎΠ²ΠΎΠ΄ΠΊΠ° Π·Π° Π½Π°ΡΡΠΆΠ½ΡΠΌ ΠΏΠΎΡΠΎΠ»ΠΊΠΎΠΌ ΠΏΡΠΈ ΠΏΡΠΈΠΌΠ΅Π½Π΅Π½ΠΈΠΈ ΠΊΠ°Π±Π΅Π»Ρ ΠΌΠ°ΡΠΊΠΈ ΠΠΠΠ½Π³ Π΄ΠΎΠ»ΠΆΠ½Π° Π±ΡΡΡ Π²ΡΠΏΠΎΠ»Π½Π΅Π½Π° Π² ΠΏΠ»Π°ΡΡΠΈΠΊΠΎΠ²ΠΎΠΉ Π³ΠΎΡΡΠ΅. ΠΡΠ»ΠΈ Π½Π΅ Ρ ΠΎΡΠΈΡΠ΅ ΠΌΠ°ΡΡΡΡΡ Ρ Π³ΠΎΡΡΠΎΠΉ, ΡΠΎ ΠΌΠΎΠΆΠ½ΠΎ ΠΏΡΠΈΠΌΠ΅Π½ΠΈΡΡ ΠΊΠ°Π±Π΅Π»ΠΈ Ρ ΠΏΠΎΠ½ΠΈΠΆΠ΅Π½Π½ΡΠΌ Π³Π°Π·ΠΎ- ΠΈ Π΄ΡΠΌΠΎΠ²ΡΠ΄Π΅Π»Π΅Π½ΠΈΠ΅ΠΌ, Π½Π°ΠΏΡΠΈΠΌΠ΅Ρ, ΠΠΠΠ½Π³-LS ΠΈΠ»ΠΈ Π΄ΡΡΠ³ΠΎΠΉ ΠΏΠΎΠ΄ΠΎΠ±Π½ΡΠΉ.
ΠΠ°Π±Π΅Π»ΠΈ ΠΏΡΠΎΠ»ΠΎΠΆΠ΅Π½Ρ Π½Π΅ΠΏΠΎΡΡΠ΅Π΄ΡΡΠ²Π΅Π½Π½ΠΎ Ρ ΠΊΠ²Π°ΡΡΠΈΡΠ½ΠΎΠ³ΠΎ ΡΠΈΡΠ° Π² ΡΠΎΠΎΡΠ²Π΅ΡΡΡΠ²ΡΡΡΠΈΠΉ ΠΏΠΎΠ΄ΡΠΎΠ·Π΅ΡΠ½ΠΈΠΊ.Β ΠΡΡΠ°ΡΠΈ, ΡΠ΅ΠΊΠΎΠΌΠ΅Π½Π΄ΡΡ ΠΏΠΎΡΠΈΡΠ°ΡΡ ΡΡΠ°ΡΡΡ ΠΏΡΠΎ ΡΡΡΠ°Π½ΠΎΠ²ΠΊΡ ΡΠ°ΡΠΏΡΠ΅Π΄Π΅Π»ΠΈΡΠ΅Π»ΡΠ½ΠΎΠ³ΠΎ ΠΊΠ²Π°ΡΡΠΈΡΠ½ΠΎΠ³ΠΎ ΡΠΈΡΠ° Π² Π½ΠΈΡΡ ΡΡΠ΅Π½Ρ.

Π‘ ΠΏΠΎΡΠΎΠ»ΠΊΠ° ΠΊΠ°Π±Π΅Π»ΠΈ ΡΠΏΡΡΠΊΠ°ΡΡΡΡ ΠΊ ΡΡΠΌΠ±Π΅ β1 ΡΠΆΠ΅ Π±Π΅Π· Π³ΠΎΡΡΡ. ΠΡΠΎ Π²ΠΏΠΎΠ»Π½Π΅ Π΄ΠΎΠΏΡΡΡΠΈΠΌΠΎ, Ρ.ΠΊ. ΡΡΠ΅Π½Π° ΠΎΡΡΡΡΠΊΠ°ΡΡΡΠ΅Π½Π°, Π° ΡΠ²Π΅ΡΡ Ρ Π½Π° Π½Π΅Π΅ Π±ΡΠ΄ΡΡ Π½Π°ΠΊΠ»Π΅Π΅Π½Ρ Π»ΠΈΡΡΡ Π³ΠΈΠΏΡΠΎΠΊΠ°ΡΡΠΎΠ½Π° (ΡΡΡΡ Π½ΠΈΠΆΠ΅ Ρ ΠΏΠΎΠ΄ΡΠΎΠ±Π½Π΅Π΅ ΡΠ°ΡΡΠΊΠ°ΠΆΡ ΠΎΠ± ΡΡΠΎΠΌ). Π ΡΠΎΠΌΡ ΠΆΠ΅ ΠΏΠ»Π°ΡΡΠΈΠΊΠΎΠ²Π°Ρ Π³ΠΎΡΡΠ°, ΠΊΠ°ΠΊ ΠΡ ΡΠΆΠ΅ Π·Π½Π°Π΅ΡΠ΅, Π½Π΅ ΠΏΡΠΈΠ΄Π°Π΅Ρ ΡΠΌΠ΅Π½ΡΠ΅ΠΌΠΎΡΡΡ ΡΠ»Π΅ΠΊΡΡΠΎΠΏΡΠΎΠ²ΠΎΠ΄ΠΊΠ΅.

ΠΠΎΡ ΡΠ°ΠΊ ΡΡΠΎ Π²ΡΠ³Π»ΡΠ΄ΠΈΡ Π½Π° ΠΏΠ»Π°Π½Π΅.

ΠΠ°, ΠΊΡΡΠ°ΡΠΈ, ΡΠ»Π΅ΠΊΡΡΠΎΠΏΡΠΎΠ²ΠΎΠ΄ΠΊΠ° Π² ΡΡΠΎΠΉ ΠΊΠ²Π°ΡΡΠΈΡΠ΅ Π²ΡΠΏΠΎΠ»Π½Π΅Π½Π° Π±Π΅Π· ΡΠ°ΡΠΏΡΠ΅Π΄Π΅Π»ΠΈΡΠ΅Π»ΡΠ½ΡΡ ΠΊΠΎΡΠΎΠ±ΠΎΠΊ. ΠΡΠΎ ΠΏΡΠ΅ΠΈΠΌΡΡΠ΅ΡΡΠ²Π° ΠΈ Π½Π΅Π΄ΠΎΡΡΠ°ΡΠΊΠΈ Π΄Π°Π½Π½ΠΎΠ³ΠΎ ΡΠΏΠΎΡΠΎΠ±Π° Ρ ΠΏΠΎΠ΄ΡΠΎΠ±Π½ΠΎ ΡΠ°ΡΡΠΊΠ°Π·ΡΠ²Π°Π» Π² ΠΎΡΠ΄Π΅Π»ΡΠ½ΠΎΠΉ ΡΡΠ°ΡΡΠ΅ (Π²ΠΎΡ ΡΡΡΠ»ΠΎΡΠΊΠ°), ΠΏΠΎΡΡΠΎΠΌΡ ΡΠ΅ΠΉΡΠ°Ρ Π½Π° ΡΡΠΎΠΌ ΠΎΡΡΠ°Π½Π°Π²Π»ΠΈΠ²Π°ΡΡΡΡ Π½Π΅ Π±ΡΠ΄Ρ.
ΠΡΒ ΡΠΎΠ·Π΅ΡΠΊΠΈ ΡΡΠΌΠ±Ρ β1 ΠΏΡΠΎΠ»ΠΎΠΆΠ΅Π½ ΠΊΠ°Π±Π΅Π»Ρ ΠΠΠΠ½Π³ (3Ρ 2,5) Π΄ΠΎ ΡΠΎΠ·Π΅ΡΠΊΠΈ ΡΡΠΌΠ±Ρ β2, Ρ.Π΅. ΡΠ΄Π΅Π»Π°Π½Π° ΠΏΠ΅ΡΠ΅ΠΌΡΡΠΊΠ° ΠΌΠ΅ΠΆΠ΄Ρ ΡΡΠΈΠΌΠΈ Π΄Π²ΡΠΌΡ ΡΠΎΠ·Π΅ΡΠΊΠ°ΠΌΠΈ.
ΠΠ½Π°Π»ΠΎΠ³ΠΈΡΠ½ΡΠΌ ΠΎΠ±ΡΠ°Π·ΠΎΠΌ, ΡΠΎΠ»ΡΠΊΠΎ ΠΎΡ ΠΎΠ΄Π½ΠΎΠΊΠ»Π°Π²ΠΈΡΠ½ΠΎΠ³ΠΎ Π²ΡΠΊΠ»ΡΡΠ°ΡΠ΅Π»Ρ Π±ΡΠ° ΡΡΠΌΠ±Ρ β1 ΠΏΡΠΎΠ»ΠΎΠΆΠ΅Π½ ΠΏΠΈΡΠ°ΡΡΠΈΠΉ ΠΊΠ°Π±Π΅Π»Ρ ΠΠΠΠ½Π³ (3Ρ 1,5) Π΄ΠΎ ΠΎΠ΄Π½ΠΎΠΊΠ»Π°Π²ΠΈΡΠ½ΠΎΠ³ΠΎ Π²ΡΠΊΠ»ΡΡΠ°ΡΠ΅Π»Ρ Π±ΡΠ° ΡΡΠΌΠ±Ρ β2.



ΠΡ ΠΊΠ°ΠΆΠ΄ΠΎΠ³ΠΎ ΠΎΠ΄Π½ΠΎΠΊΠ»Π°Π²ΠΈΡΠ½ΠΎΠ³ΠΎ Π²ΡΠΊΠ»ΡΡΠ°ΡΠ΅Π»Ρ ΡΡΠΌΠ±Ρ β1 ΠΈ ΡΡΠΌΠ±Ρ β2 ΠΏΡΠΎΠ»ΠΎΠΆΠ΅Π½, ΡΠΎΠΎΡΠ²Π΅ΡΡΡΠ²Π΅Π½Π½ΠΎ, ΠΊΠ°Π±Π΅Π»Ρ ΠΠΠΠ½Π³ (3Ρ 1,5) Π΄ΠΎ ΠΌΠ΅ΡΡΠ° ΡΡΡΠ°Π½ΠΎΠ²ΠΊΠΈ Π±ΡΠ°.
ΠΠ°ΠΆΠ΄ΡΠΉ Π½Π°ΡΡΠ΅Π½Π½ΡΠΉ ΡΠ²Π΅ΡΠΈΠ»ΡΠ½ΠΈΠΊ (Π±ΡΠ°) Π±ΡΠ΄Π΅Ρ ΡΠΏΡΠ°Π²Π»ΡΡΡΡΡ ΡΠΎΠ»ΡΠΊΠΎ ΡΠ²ΠΎΠΈΠΌ ΠΎΠ΄Π½ΠΎΠΊΠ»Π°Π²ΠΈΡΠ½ΡΠΌ Π²ΡΠΊΠ»ΡΡΠ°ΡΠ΅Π»Π΅ΠΌ ΠΏΠΎ ΡΡΠ°Π½Π΄Π°ΡΡΠ½ΠΎΠΉ ΡΡ Π΅ΠΌΠ΅.

ΠΠ±ΡΡΠ½ΠΎ Π±ΡΠ° ΡΡΡΠ°Π½Π°Π²Π»ΠΈΠ²Π°ΡΡ Π½Π° Π²ΡΡΠΎΡΠ΅ ΠΎΡ 130-160 (ΡΠΌ) ΠΎΡ ΡΡΠΎΠ²Π½Ρ ΠΏΠΎΠ»Π°, Ρ ΠΎΡΡ ΠΎΠΏΡΡΡ ΠΆΠ΅ ΡΡΠΎ Π²ΡΠ΅ Π·Π°Π²ΠΈΡΠΈΡ ΠΎΡ ΠΊΠΎΠ½ΠΊΡΠ΅ΡΠ½ΡΡ ΡΡΠ»ΠΎΠ²ΠΈΠΉ Π·Π°ΠΊΠ°Π·ΡΠΈΠΊΠ°. ΠΡΡΠΎΡΠ° ΡΡΡΠ°Π½ΠΎΠ²ΠΊΠΈ Π±ΡΠ° Π² ΠΌΠΎΠ΅ΠΌ ΡΠ»ΡΡΠ°Π΅ ΡΠΎΡΡΠ°Π²Π»ΡΠ΅Ρ 140 (ΡΠΌ) ΠΎΡ ΠΎΡ ΡΠΈΡΡΠΎΠ²ΠΎΠ³ΠΎ ΠΏΠΎΠ»Π°.

Π ΠΎΠ·Π΅ΡΠΎΡΠ½Π°Ρ Π»ΠΈΠ½ΠΈΡ Π·Π°ΡΠΈΡΠ΅Π½Π° Π°Π²ΡΠΎΠΌΠ°ΡΠΎΠΌ Ρ Π½ΠΎΠΌΠΈΠ½Π°Π»ΡΠ½ΡΠΌ ΡΠΎΠΊΠΎΠΌ 16 (Π) ΠΈ Π³ΡΡΠΏΠΏΠΎΠ²ΡΠΌ Π£ΠΠ Ρ ΡΠΎΠΊΠΎΠΌ ΡΡΠ΅ΡΠΊΠΈ 30 (ΠΌΠ), Π° Π»ΠΈΠ½ΠΈΡ ΠΎΡΠ²Π΅ΡΠ΅Π½ΠΈΡ Π½Π°ΡΡΠ΅Π½Π½ΡΡ Π±ΡΠ° β Π°Π²ΡΠΎΠΌΠ°ΡΠΎΠΌ 10 (Π) ΠΈ Π³ΡΡΠΏΠΏΠΎΠ²ΡΠΌ Π£ΠΠ Ρ ΡΠΎΠΊΠΎΠΌ ΡΡΠ΅ΡΠΊΠΈ 30 (ΠΌΠ).
ΠΠ΄Π΅ΠΌ Π΄Π°Π»Π΅Π΅.
Π ΠΊΠ°ΡΠ΅ΡΡΠ²Π΅ 1-ΠΎΠΉ Π³ΡΡΠΏΠΏΡ ΠΎΡΠ²Π΅ΡΠ΅Π½ΠΈΡ ΡΠΏΠ°Π»ΡΠ½ΠΈ ΡΠ²Π»ΡΠ΅ΡΡΡ ΠΎΠ±ΡΠ΅Π΅ ΠΎΡΠ²Π΅ΡΠ΅Π½ΠΈΠ΅ Π² Π²ΠΈΠ΄Π΅ 9 ΠΏΠΎΡΠΎΠ»ΠΎΡΠ½ΡΡ ΡΠΎΡΠ΅ΡΠ½ΡΡ ΡΠ²Π΅ΡΠΈΠ»ΡΠ½ΠΈΠΊΠΎΠ², Π° Π² ΠΊΠ°ΡΠ΅ΡΡΠ²Π΅ 2-ΠΎΠΉ Π³ΡΡΠΏΠΏΡ —Β ΡΠ²Π΅ΡΠΎΠ΄ΠΈΠΎΠ΄Π½Π°Ρ ΠΌΠ½ΠΎΠ³ΠΎΡΠ²Π΅ΡΠ½Π°Ρ Π»Π΅Π½ΡΠ° RGB Π² Π½ΠΈΡΠ΅ Π½Π° ΠΏΠΎΡΠΎΠ»ΠΊΠ΅Β (Π½Π° ΠΏΠ»Π°Π½Π΅ ΠΊΠΎΠ½ΡΡΡ Π² Π²ΠΈΠ΄Π΅ ΠΊΡΠ°ΡΠ½ΠΎΠ³ΠΎ ΠΏΡΡΠΌΠΎΡΠ³ΠΎΠ»ΡΠ½ΠΈΠΊΠ°), ΠΎ ΠΊΠΎΡΠΎΡΠΎΠΉ Ρ ΡΠΆΠ΅ ΠΠ°ΠΌ ΠΎΡΠ΅Π½Ρ ΠΏΠΎΠ΄ΡΠΎΠ±Π½ΠΎ ΡΠ°ΡΡΠΊΠ°Π·ΡΠ²Π°Π», Π° ΡΠ°ΠΊΠΆΠ΅ ΠΏΡΠΎ Π²ΡΠ±ΠΎΡ Π΄Π»Ρ Π½Π΅Π΅ Π±Π»ΠΎΠΊΠ° ΠΏΠΈΡΠ°Π½ΠΈΡ ΠΈ RGB ΠΊΠΎΠ½ΡΡΠΎΠ»Π»Π΅ΡΠ°.
Π‘ΠΎΠ³Π»Π°ΡΠ½ΠΎ Π‘ΠΠΈΠ 23-05-95 Β«ΠΡΡΠ΅ΡΡΠ²Π΅Π½Π½ΠΎΠ΅ ΠΈ ΠΈΡΠΊΡΡΡΡΠ²Π΅Π½Π½ΠΎΠ΅ ΠΎΡΠ²Π΅ΡΠ΅Π½ΠΈΠ΅Β» (ΠΡΠΈΠ»ΠΎΠΆΠ΅Π½ΠΈΠ΅ Π ΠΈ ΠΡΠΈΠ»ΠΎΠΆΠ΅Π½ΠΈΠ΅ Π, ΠΏ.63), ΠΎΡΠ²Π΅ΡΠ΅Π½Π½ΠΎΡΡΡ Π² ΡΠΏΠ°Π»ΡΠ½ΠΎΠΉ ΠΊΠΎΠΌΠ½Π°ΡΠ΅ Π΄ΠΎΠ»ΠΆΠ½Π° Π½Π°Ρ ΠΎΠ΄ΠΈΡΡΡΡ Π² ΠΏΡΠ΅Π΄Π΅Π»Π°Ρ ΠΎΡ 100 (ΠΠΊ)Β Π΄ΠΎΒ 150 (ΠΠΊ).
Π’ΡΠ΅Π±ΡΠ΅ΠΌΠΎΠΉ ΠΎΡΠ²Π΅ΡΠ΅Π½Π½ΠΎΡΡΠΈ ΠΌΠΎΠΆΠ½ΠΎ Π»Π΅Π³ΠΊΠΎ Π΄ΠΎΡΡΠΈΠ³Π½ΡΡΡ ΠΏΡΡΠ΅ΠΌ ΡΠ°Π²Π½ΠΎΠΌΠ΅ΡΠ½ΠΎΠΉ ΡΡΡΠ°Π½ΠΎΠ²ΠΊΠΈ 9 ΠΏΠΎΡΠΎΠ»ΠΎΡΠ½ΡΡ ΡΠ²Π΅ΡΠΈΠ»ΡΠ½ΠΈΠΊΠΎΠ², ΠΏΡΠΈΡΠ΅ΠΌ ΡΡΠΎ Π±ΡΠ΄Π΅Ρ Π΄Π°ΠΆΠ΅ Ρ Π·Π°ΠΏΠ°ΡΠΎΠΌ, ΠΊ ΡΠΎΠΌΡ ΠΆΠ΅ Π² ΠΊΠΎΠΌΠ½Π°ΡΠ΅ ΠΈΠΌΠ΅Π΅ΡΡΡ ΡΠ²Π΅ΡΠΎΠ΄ΠΈΠΎΠ΄Π½Π°Ρ ΠΏΠΎΠ΄ΡΠ²Π΅ΡΠΊΠ° Π½Π° ΠΏΠΎΡΠΎΠ»ΠΊΠ΅ ΠΈ Π΄Π²Π° Π½Π°ΡΡΠ΅Π½Π½ΡΡ Π±ΡΠ°.

Π£ΠΏΡΠ°Π²Π»Π΅Π½ΠΈΠ΅ ΠΎΡΠ²Π΅ΡΠ΅Π½ΠΈΠ΅ΠΌ Π² ΡΠΏΠ°Π»ΡΠ½Π΅ Π±ΡΠ΄Π΅Ρ ΠΎΡΡΡΠ΅ΡΡΠ²Π»ΡΡΡΡΡ Ρ ΡΡΠ΅Ρ ΠΌΠ΅ΡΡ: ΠΏΡΠΈ Π²Ρ ΠΎΠ΄Π΅ Π² ΠΊΠΎΠΌΠ½Π°ΡΡ ΠΈ Ρ ΠΊΠ°ΠΆΠ΄ΠΎΠΉ ΠΏΡΠΈΠΊΡΠΎΠ²Π°ΡΠ½ΠΎΠΉ ΡΡΠΌΠ±Ρ. ΠΠΎΡΡΠΎΠΌΡ Π½Π° Π²Ρ ΠΎΠ΄Π΅ Π² ΠΊΠΎΠΌΠ½Π°ΡΡ Π±ΡΠ΄Π΅Ρ ΡΡΡΠ°Π½ΠΎΠ²Π»Π΅Π½ΠΎ Π΄Π²Π° ΠΎΠ΄Π½ΠΎΠΊΠ»Π°Π²ΠΈΡΠ½ΡΡ ΠΏΡΠΎΡ ΠΎΠ΄Π½ΡΡ ΠΏΠ΅ΡΠ΅ΠΊΠ»ΡΡΠ°ΡΠ΅Π»Ρ (GSL000161), Ρ ΡΡΠΌΠ±Ρ β1 β Π΄Π²Π° ΠΎΠ΄Π½ΠΎΠΊΠ»Π°Π²ΠΈΡΠ½ΡΡ ΠΏΠ΅ΡΠ΅ΠΊΡΠ΅ΡΡΠ½ΡΡ ΠΏΠ΅ΡΠ΅ΠΊΠ»ΡΡΠ°ΡΠ΅Π»Ρ (GSL000171) ΠΈ Ρ ΡΡΠΌΠ±Ρ β2 β Π΄Π²Π° ΠΎΠ΄Π½ΠΎΠΊΠ»Π°Π²ΠΈΡΠ½ΡΡ ΠΏΡΠΎΡ ΠΎΠ΄Π½ΡΡ ΠΏΠ΅ΡΠ΅ΠΊΠ»ΡΡΠ°ΡΠ΅Π»Ρ (GSL000161).
ΠΠΈΡΠ½ΠΎ ΠΌΠ½Π΅ ΠΏΠ΅ΡΠ΅ΠΊΠ»ΡΡΠ°ΡΠ΅Π»ΠΈ ΡΠΎΠ·Π²ΡΡΠ½Π΅Π΅ Π½Π°Π·ΡΠ²Π°ΡΡ Π²ΡΠΊΠ»ΡΡΠ°ΡΠ΅Π»ΡΠΌΠΈ, Ρ.ΠΊ. ΠΎΡΠΎΠ±ΠΎΠΉ ΡΠ°Π·Π½ΠΈΡΡ Π² Π΄Π°Π½Π½ΠΎΠΌ ΡΠ»ΡΡΠ°Π΅ ΠΌΠ΅ΠΆΠ΄Ρ ΡΡΠΈΠΌΠΈ Π·Π½Π°ΡΠ΅Π½ΠΈΡΠΌΠΈ Ρ Π½Π΅ Π²ΠΈΠΆΡ. ΠΠΎΡΡΠΎΠΌΡ Π΄Π°Π»Π΅Π΅ ΠΏΠΎ ΡΠ΅ΠΊΡΡΡ Ρ Π±ΡΠ΄Ρ ΠΏΡΠΈΠΌΠ΅Π½ΡΡΡ ΡΠ΅ΡΠΌΠΈΠ½ Β«Π²ΡΠΊΠ»ΡΡΠ°ΡΠ΅Π»ΠΈΒ».
Π§ΡΠΎΠ±Ρ ΡΠΌΠ΅Π½ΡΡΠΈΡΡ ΠΊΠΎΠ»ΠΈΡΠ΅ΡΡΠ²ΠΎ Π²ΡΠΊΠ»ΡΡΠ°ΡΠ΅Π»Π΅ΠΉ, ΠΌΠΎΠΆΠ½ΠΎ Π±ΡΠ»ΠΎ Π±Ρ Π²ΠΌΠ΅ΡΡΠΎ ΠΎΠ΄Π½ΠΎΠΊΠ»Π°Π²ΠΈΡΠ½ΡΡ ΠΏΡΠΎΡ ΠΎΠ΄Π½ΡΡ ΠΈ ΠΏΠ΅ΡΠ΅ΠΊΡΠ΅ΡΡΠ½ΡΡ Π²ΡΠΊΠ»ΡΡΠ°ΡΠ΅Π»Π΅ΠΉ ΠΈΡΠΏΠΎΠ»ΡΠ·ΠΎΠ²Π°ΡΡ Π΄Π²ΡΡ ΠΊΠ»Π°Π²ΠΈΡΠ½ΡΠ΅, Π½ΠΎ Ρ ΡΠ΅ΡΠΈΠΈ Glossa ΠΎΡ Schneider ElectricΒ Ρ Π½Π΅ Π½Π°ΡΠ΅Π» Π² ΠΊΠ°ΡΠ°Π»ΠΎΠ³Π΅ Π΄Π²ΡΡ ΠΊΠ»Π°Π²ΠΈΡΠ½ΡΡ ΠΏΠ΅ΡΠ΅ΠΊΡΠ΅ΡΡΠ½ΡΡ Π²ΡΠΊΠ»ΡΡΠ°ΡΠ΅Π»Π΅ΠΉ.Β ΠΠ²ΡΡ ΠΊΠ»Π°Π²ΠΈΡΠ½ΡΠ΅ ΠΏΡΠΎΡ ΠΎΠ΄Π½ΡΠ΅ Π²ΡΠΊΠ»ΡΡΠ°ΡΠ΅Π»ΠΈ Π΅ΡΡΡ (GSL000165), Π° Π²ΠΎΡ Π΄Π²ΡΡ ΠΊΠ»Π°Π²ΠΈΡΠ½ΡΡ ΠΏΠ΅ΡΠ΅ΠΊΡΠ΅ΡΡΠ½ΡΡ Π½Π΅Ρ.

Π― Π΄Π°ΠΆΠ΅ ΠΏΠΎ ΡΡΠΎΠΌΡ ΠΏΠΎΠ²ΠΎΠ΄Ρ Π½Π° ΡΠ²ΠΎΠ΅ΠΌ Π€ΠΎΡΡΠΌΠ΅ ΠΠ»Π΅ΠΊΡΡΠΈΠΊΠΎΠ² (ΡΡΡΠ»ΠΎΡΠΊΠ° Π½Π° Π½Π΅Π³ΠΎ Π² Π²Π΅ΡΡ Π½Π΅ΠΌ ΠΌΠ΅Π½Ρ ΡΠ°ΠΉΡΠ°) ΡΠΎΠ·Π΄Π°Π» ΠΎΡΠ΄Π΅Π»ΡΠ½ΡΡ ΡΠ΅ΠΌΡ ΠΈ ΠΌΠ½Π΅ ΠΏΠΎΠ΄ΡΠΊΠ°Π·Π°Π»ΠΈ, ΡΡΠΎ ΡΠ°ΠΊΠΈΠ΅ Π²ΡΠΊΠ»ΡΡΠ°ΡΠ΅Π»ΠΈ Π΅ΡΡΡ ΡΒ Schneider Electric, Π½ΠΎ ΡΠΎΠ»ΡΠΊΠΎ Ρ Π΄ΡΡΠ³ΠΈΡ ΡΠ΅ΡΠΈΠΉ. Π ΠΌΠ½Π΅ ΡΡΠΎΡ Π²Π°ΡΠΈΠ°Π½Ρ Π½Π΅ ΠΏΠΎΠ΄Ρ ΠΎΠ΄ΠΈΠ», Ρ.ΠΊ. Π² ΠΊΠ²Π°ΡΡΠΈΡΠ΅ Π²ΡΠ΅ ΡΠ»Π΅ΠΊΡΡΠΎΡΡΡΠ°Π½ΠΎΠ²ΠΎΡΠ½ΡΠ΅ ΠΈΠ·Π΄Π΅Π»ΠΈΡ ΠΏΠ»Π°Π½ΠΈΡΠΎΠ²Π°Π»ΠΎΡΡ ΡΡΡΠ°Π½Π°Π²Π»ΠΈΠ²Π°ΡΡ ΠΈΠΌΠ΅Π½Π½ΠΎ ΡΠ΅ΡΠΈΠΈ Glossa.

ΠΡΠΎΡ ΠΎΠ΄Π½ΡΠ΅ Π²ΡΠΊΠ»ΡΡΠ°ΡΠ΅Π»ΠΈ Π½Π° Π²Ρ ΠΎΠ΄Π΅ Π² ΡΠΏΠ°Π»ΡΠ½Ρ ΡΡΡΠ°Π½ΠΎΠ²Π»Π΅Π½Ρ Π½Π΅ Π²Π½ΡΡΡΠΈ ΠΊΠΎΠΌΠ½Π°ΡΡ Π½Π° ΡΡΠ΅Π½Π΅ β1, ΠΊΠ°ΠΊ ΡΡΠΎ ΠΎΠ±ΡΡΠ½ΠΎ Π΄Π΅Π»Π°ΡΡ, Π° ΡΠΎ ΡΡΠΎΡΠΎΠ½Ρ ΠΊΠΎΡΠΈΠ΄ΠΎΡΠ°. ΠΠ°, ΡΠΎΠ³Π»Π°ΡΠ΅Π½, ΡΡΠΎ Π² ΠΊΠΎΠΌΠ½Π°ΡΠ°Ρ Π²ΡΠΊΠ»ΡΡΠ°ΡΠ΅Π»ΠΈ ΠΎΠ±ΡΡΠ½ΠΎ ΡΡΡΠ°Π½Π°Π²Π»ΠΈΠ²Π°ΡΡ ΠΈΠΌΠ΅Π½Π½ΠΎ Π²Π½ΡΡΡΠΈ, ΡΡΠΎΠ±Ρ ΡΠΏΡΠ°Π²Π»ΡΡΡ ΠΎΡΠ²Π΅ΡΠ΅Π½ΠΈΠ΅ΠΌ ΠΊΠΎΠΌΠ½Π°ΡΡ ΠΌΠΎΠΆΠ½ΠΎ Π±ΡΠ»ΠΎ Π½Π΅ Π²ΡΡ ΠΎΠ΄Ρ ΠΈΠ· Π½Π΅Π΅, Π½ΠΎ Ρ Π½Π°Ρ ΠΆΠ΅ ΡΠΏΡΠ°Π²Π»Π΅Π½ΠΈΠ΅ ΠΎΡΠ²Π΅ΡΠ΅Π½ΠΈΠ΅ΠΌ ΡΠΏΠ°Π»ΡΠ½ΠΈ Π²ΡΠΏΠΎΠ»Π½Π΅Π½ΠΎ Π°ΠΆ Ρ 3 ΠΌΠ΅ΡΡ, ΠΏΠΎΡΡΠΎΠΌΡ Π·Π΄Π΅ΡΡ ΡΡΠΎ Π½Π΅ ΠΏΡΠΈΠ½ΡΠΈΠΏΠΈΠ°Π»ΡΠ½ΠΎ, ΠΊ ΡΠΎΠΌΡ ΠΆΠ΅ Π² ΡΠ°ΠΊΠΎΠΌ ΡΠ»ΡΡΠ°Π΅ ΠΎΡΡΠ°Π½Π΅ΡΡΡ ΡΡΡΡ Π±ΠΎΠ»ΡΡΠ΅ ΠΌΠ΅ΡΡΠ° Π΄Π»Ρ ΡΠΊΠ°ΡΠ°-ΠΊΡΠΏΠ΅.
ΠΡΠΎΡ ΠΎΠ΄Π½ΡΠ΅ Π²ΡΠΊΠ»ΡΡΠ°ΡΠ΅Π»ΠΈ ΡΡΡΠ°Π½ΠΎΠ²Π»Π΅Π½Ρ Π½Π° Π²ΡΡΠΎΡΠ΅ 90 (ΡΠΌ) ΠΎΡ ΡΠΈΡΡΠΎΠ²ΠΎΠ³ΠΎ ΠΏΠΎΠ»Π° ΠΈ 15-20 (ΡΠΌ) ΠΎΡ Π΄Π²Π΅ΡΠ½ΠΎΠ³ΠΎ ΠΏΡΠΎΠ΅ΠΌΠ°, Π° Π²Π΅ΡΠ½Π΅Π΅ ΡΠ³Π»Π°. ΠΠΎΠΌΠ½ΠΈΡΠ΅, Ρ ΡΠΆΠ΅ Π³ΠΎΠ²ΠΎΡΠΈΠ» Π² ΠΎΠ΄Π½ΠΎΠΉ ΠΈΠ· ΡΡΠ°ΡΠ΅ΠΉ, ΡΡΠΎ Π΅ΡΠ»ΠΈ Π²ΡΠΊΠ»ΡΡΠ°ΡΠ΅Π»Ρ ΡΡΡΠ°Π½ΠΎΠ²ΠΈΡΡ Π±ΠΎΠ»Π΅Π΅ 25 (ΡΠΌ) ΠΎΡ Π΄Π²Π΅ΡΠ½ΠΎΠ³ΠΎ ΠΏΡΠΎΠ΅ΠΌΠ°, ΡΠΎ ΠΎΠ½ Π±ΡΠ΄Π΅Ρ ΡΠΌΠΎΡΡΠ΅ΡΡΡΡ Π½Π΅ ΡΠΎΠ²ΡΠ΅ΠΌ ΠΊΡΠ°ΡΠΈΠ²ΠΎ ΠΈ ΠΊΠ°ΠΊ Π±Ρ Π² ΠΎΡΠ΄Π΅Π»ΡΠ½ΠΎΡΡΠΈ ΠΎΡ Π½Π΅Π³ΠΎ. ΠΠ΄Π΅ΡΡ ΠΆΠ΅ Π½Π° ΡΡΡ ΡΡΠ΅Π½Ρ Π²ΡΠ½Π΅ΡΠ΅Π½Ρ Π΅ΡΠ΅ Π΄Π²Π° Π²ΡΠΊΠ»ΡΡΠ°ΡΠ΅Π»Ρ: ΠΎΠ΄Π½ΠΎΠΊΠ»Π°Π²ΠΈΡΠ½ΡΠΉ Π΄Π»Ρ ΡΠΏΡΠ°Π²Π»Π΅Π½ΠΈΡ ΠΎΡΠ²Π΅ΡΠ΅Π½ΠΈΠ΅ΠΌ ΡΠΎΡΠ΅Π΄Π½Π΅ΠΉ ΠΊΠΎΠΌΠ½Π°ΡΡ ΠΈ ΠΏΡΠΎΡ ΠΎΠ΄Π½ΠΎΠΉ Π΄Π»Ρ ΠΊΠΎΡΠΈΠ΄ΠΎΡΠ°. ΠΠΎΡΡΠΎΠΌΡ Π²ΡΠ΅ Π²ΡΠΊΠ»ΡΡΠ°ΡΠ΅Π»ΠΈ ΡΠΌΠΎΡΡΡΡΡΡ Π½Π° ΡΡΠΎΠΉ ΡΡΠ΅Π½Π΅ ΡΠΈΠΌΠΌΠ΅ΡΡΠΈΡΠ½ΠΎ ΠΈ Π²ΠΏΠΎΠ»Π½Π΅ ΡΡΡΠ΅ΡΠΈΡΠ½ΠΎ.

ΠΡΠ²Π΅ΡΠ΅Π½ΠΈΠ΅ ΡΠΏΠ°Π»ΡΠ½ΠΈ ΠΈ ΡΠΎΡΠ΅Π΄Π½Π΅ΠΉ ΠΊΠΎΠΌΠ½Π°ΡΡ ΠΎΡΡΡΠ΅ΡΡΠ²Π»ΡΠ΅ΡΡΡ ΠΊΠ°Π±Π΅Π»Π΅ΠΌ ΠΠΠΠ½Π³ (3Ρ 1,5) Ρ ΠΊΠ²Π°ΡΡΠΈΡΠ½ΠΎΠ³ΠΎ ΡΠΈΡΠ°.
Π‘Π½Π°ΡΠ°Π»Π° ΠΊΠ°Π±Π΅Π»Ρ ΠΠΠΠ½Π³ (3Ρ 1,5) ΠΏΡΠΈΡ ΠΎΠ΄ΠΈΡ Π² ΠΏΠΎΠ΄ΡΠΎΠ·Π΅ΡΠ½ΠΈΠΊ ΠΎΠ΄Π½ΠΎΠΊΠ»Π°Π²ΠΈΡΠ½ΠΎΠ³ΠΎ Π²ΡΠΊΠ»ΡΡΠ°ΡΠ΅Π»Ρ ΡΠΎΡΠ΅Π΄Π½Π΅ΠΉ ΠΊΠΎΠΌΠ½Π°ΡΡ, Π° ΠΎΡΡΡΠ΄Π° ΡΠ΄Π΅Π»Π°Π½Π° ΠΏΠ΅ΡΠ΅ΠΌΡΡΠΊΠ° ΠΊΠ°Π±Π΅Π»Π΅ΠΌ ΠΠΠΠ½Π³ (3Ρ 1,5) Π² ΠΏΠΎΠ΄ΡΠΎΠ·Π΅ΡΠ½ΠΈΠΊ ΠΏΡΠΎΡ ΠΎΠ΄Π½ΡΡ Π²ΡΠΊΠ»ΡΡΠ°ΡΠ΅Π»Π΅ΠΉ ΡΠΏΠ°Π»ΡΠ½ΠΈ.

ΠΠ°ΡΠ΅ΠΌ Ρ ΠΏΡΠΎΡ ΠΎΠ΄Π½ΠΎΠ³ΠΎ Π²ΡΠΊΠ»ΡΡΠ°ΡΠ΅Π»Ρ 1-ΠΎΠΉ Π³ΡΡΠΏΠΏΡ (ΠΎΠ±ΡΠ΅Π΅ ΠΎΡΠ²Π΅ΡΠ΅Π½ΠΈΠ΅) ΠΊΠ°Π±Π΅Π»Ρ ΠΠΠΠ½Π³ (3Ρ 1,5) ΡΡ ΠΎΠ΄ΠΈΡ Π½Π° ΠΏΠ΅ΡΠ΅ΠΊΡΠ΅ΡΡΠ½ΡΠΉ Π²ΡΠΊΠ»ΡΡΠ°ΡΠ΅Π»Ρ 1-ΠΎΠΉ Π³ΡΡΠΏΠΏΡ ΡΡΠΌΠ±Ρ β1. Π‘ ΠΏΡΠΎΡ ΠΎΠ΄Π½ΠΎΠ³ΠΎ Π²ΡΠΊΠ»ΡΡΠ°ΡΠ΅Π»Ρ 2-ΠΎΠΉ Π³ΡΡΠΏΠΏΡ (ΡΠ²Π΅ΡΠΎΠ΄ΠΈΠΎΠ΄Π½Π°Ρ ΠΏΠΎΠ΄ΡΠ²Π΅ΡΠΊΠ°) ΠΊΠ°Π±Π΅Π»Ρ ΠΠΠΠ½Π³ (3Ρ 1,5) ΡΡ ΠΎΠ΄ΠΈΡ Π½Π° ΠΏΠ΅ΡΠ΅ΠΊΡΠ΅ΡΡΠ½ΡΠΉ Π²ΡΠΊΠ»ΡΡΠ°ΡΠ΅Π»Ρ 2-ΠΎΠΉ Π³ΡΡΠΏΠΏΡ ΡΡΠΌΠ±Ρ β1.



ΠΠ°ΡΠ΅ΠΌ Ρ ΠΏΠ΅ΡΠ΅ΠΊΡΠ΅ΡΡΠ½ΠΎΠ³ΠΎ Π²ΡΠΊΠ»ΡΡΠ°ΡΠ΅Π»Ρ 1-ΠΎΠΉ Π³ΡΡΠΏΠΏΡ (ΠΎΠ±ΡΠ΅Π΅ ΠΎΡΠ²Π΅ΡΠ΅Π½ΠΈΠ΅) ΡΡΠΌΠ±Ρ β1 ΠΊΠ°Π±Π΅Π»Ρ ΠΠΠΠ½Π³ (3Ρ 1,5) ΡΡ ΠΎΠ΄ΠΈΡ Π½Π° ΠΏΡΠΎΡ ΠΎΠ΄Π½ΠΎΠΉ Π²ΡΠΊΠ»ΡΡΠ°ΡΠ΅Π»Ρ 1-ΠΎΠΉ Π³ΡΡΠΏΠΏΡ ΡΡΠΌΠ±Ρ β2. Π‘ ΠΏΠ΅ΡΠ΅ΠΊΡΠ΅ΡΡΠ½ΠΎΠ³ΠΎ Π²ΡΠΊΠ»ΡΡΠ°ΡΠ΅Π»Ρ 2-ΠΎΠΉ Π³ΡΡΠΏΠΏΡ (ΡΠ²Π΅ΡΠΎΠ΄ΠΈΠΎΠ΄Π½Π°Ρ ΠΏΠΎΠ΄ΡΠ²Π΅ΡΠΊΠ°) ΡΡΠΌΠ±Ρ β1 ΠΊΠ°Π±Π΅Π»Ρ ΠΠΠΠ½Π³ (3Ρ 1,5) ΡΡ ΠΎΠ΄ΠΈΡ Π½Π° ΠΏΡΠΎΡ ΠΎΠ΄Π½ΠΎΠΉ Π²ΡΠΊΠ»ΡΡΠ°ΡΠ΅Π»Ρ 2-ΠΎΠΉ Π³ΡΡΠΏΠΏΡ ΡΡΠΌΠ±Ρ β2.
Π ΡΡΠΌΠ±Π΅ β1 ΠΏΠΎΠ΄Ρ ΠΎΠ΄ΠΈΡ 4 ΠΊΠ°Π±Π΅Π»Ρ ΠΈ ΡΡ ΠΎΠ΄ΠΈΡ 4 ΠΊΠ°Π±Π΅Π»Ρ, Ρ.Π΅. Π²ΡΠ΅Π³ΠΎ 8 ΠΊΠ°Π±Π΅Π»Π΅ΠΉ, Π½Π° ΡΡΠΈΡΠ°Ρ ΠΊΠ°Π±Π΅Π»Ρ ΠΏΠΈΡΠ°Π½ΠΈΡ Π±ΡΠ°.


ΠΠ°Π»Π΅Π΅ Ρ ΠΏΡΠΎΡ ΠΎΠ΄Π½ΠΎΠ³ΠΎΒ Π²ΡΠΊΠ»ΡΡΠ°ΡΠ΅Π»Ρ 1-ΠΎΠΉ Π³ΡΡΠΏΠΏΡ (ΠΎΠ±ΡΠ΅Π΅ ΠΎΡΠ²Π΅ΡΠ΅Π½ΠΈΠ΅) ΡΡΠΌΠ±Ρ β2 ΠΊΠ°Π±Π΅Π»Ρ ΠΠΠΠ½Π³ (3Ρ 1,5) ΡΡ ΠΎΠ΄ΠΈΡ Π½Π° ΠΏΠ΅ΡΠ²ΡΠΉ ΠΏΠΎΡΠΎΠ»ΠΎΡΠ½ΡΠΉ ΡΠ²Π΅ΡΠΈΠ»ΡΠ½ΠΈΠΊ, Π° Π·Π°ΡΠ΅ΠΌ Π²ΡΠ΅ ΠΏΠΎΡΠΎΠ»ΠΎΡΠ½ΡΠ΅ ΡΠ²Π΅ΡΠΈΠ»ΡΠ½ΠΈΠΊΠΈ ΡΠΎΠ΅Π΄ΠΈΠ½ΡΡΡΡΡ ΠΌΠ΅ΠΆΠ΄Ρ ΡΠΎΠ±ΠΎΠΉ ΡΠ»Π΅ΠΉΡΠΎΠΌ. Π‘ ΠΏΡΠΎΡ ΠΎΠ΄Π½ΠΎΠ³ΠΎΒ Π²ΡΠΊΠ»ΡΡΠ°ΡΠ΅Π»Ρ 2-ΠΎΠΉ Π³ΡΡΠΏΠΏΡ (ΡΠ²Π΅ΡΠΎΠ΄ΠΈΠΎΠ΄Π½Π°Ρ ΠΏΠΎΠ΄ΡΠ²Π΅ΡΠΊΠ°) ΡΡΠΌΠ±Ρ β2 ΠΊΠ°Π±Π΅Π»Ρ ΠΠΠΠ½Π³ (3Ρ 1,5) ΡΡ ΠΎΠ΄ΠΈΡ Π½Π° Π±Π»ΠΎΠΊ ΠΏΠΈΡΠ°Π½ΠΈΡ ΡΠ²Π΅ΡΠΎΠ΄ΠΈΠΎΠ΄Π½ΠΎΠΉ Π»Π΅Π½ΡΡ.
Π ΡΡΠΌΠ±Π΅ β2 ΠΏΠΎΠ΄Ρ ΠΎΠ΄ΠΈΡ 4 ΠΊΠ°Π±Π΅Π»Ρ ΠΈ ΡΡ ΠΎΠ΄ΠΈΡ 2 ΠΊΠ°Π±Π΅Π»Ρ, Ρ.Π΅. Π²ΡΠ΅Π³ΠΎ 6 ΠΊΠ°Π±Π΅Π»Π΅ΠΉ, Π½Π° ΡΡΠΈΡΠ°Ρ ΠΊΠ°Π±Π΅Π»Ρ ΠΏΠΈΡΠ°Π½ΠΈΡ Π±ΡΠ°.


ΠΠΎΡ ΡΠ°ΠΊ Π²ΡΠ³Π»ΡΠ΄ΠΈΡ ΡΡΠ΅Π½Π° β2 ΠΏΠΎΡΠ»Π΅ ΠΏΡΠΎΠΊΠ»Π°Π΄ΠΊΠΈ Π²ΡΠ΅Ρ ΠΊΠ°Π±Π΅Π»Π΅ΠΉ.

ΠΠ°Π±Π΅Π»ΠΈ ΠΊΡΠ΅ΠΏΡΡΡΡ ΠΊ ΡΡΠ΅Π½Π΅ Ρ ΠΏΠΎΠΌΠΎΡΡΡ ΠΏΠ΅ΡΡΠΎΠ»Π΅Π½ΡΡ.

Π ΠΌΠΎΠΌΠ΅Π½Ρ ΠΌΠΎΠ½ΡΠ°ΠΆΠ° Ρ Π΅ΡΠ΅ Π½Π΅ Π·Π½Π°Π» ΠΊΠ°ΠΊ ΠΈΠΌΠ΅Π½Π½ΠΎ Π±ΡΠ΄Π΅Ρ ΡΠ΄Π΅Π»Π°Π½ΠΎ ΠΎΡΠ²Π΅ΡΠ΅Π½ΠΈΠ΅ Π² ΡΠΏΠ°Π»ΡΠ½ΠΎΠΉ ΠΊΠΎΠΌΠ½Π°ΡΠ΅, ΠΏΠΎΡΡΠΎΠΌΡ ΠΊΠ°Π±Π΅Π»ΠΈ 1-ΠΎΠΉ ΠΈ 2-ΠΎΠΉ Π³ΡΡΠΏΠΏΡ ΡΠ½Π°ΡΠ°Π»Π° Π²ΡΠ²Π΅Π» Π² ΡΠ΅Π½ΡΡ ΠΏΠΎΠΌΠ΅ΡΠ΅Π½ΠΈΡ, ΡΡΠΎ ΠΈ Π²ΠΈΠ΄Π½ΠΎ ΠΏΠΎ ΡΠΎΡΠΎΠ³ΡΠ°ΡΠΈΡΠΌ Π²ΡΡΠ΅. Π ΡΡΡΡ ΠΏΠΎΠ·ΠΆΠ΅ ΡΡΠ°Π»ΠΎ ΠΈΠ·Π²Π΅ΡΡΠ½ΠΎ, ΡΡΠΎ 1-Π°Ρ Π³ΡΡΠΏΠΏΠ° β ΡΡΠΎ Π±ΡΠ΄Π΅Ρ ΠΎΠ±ΡΠ΅Π΅ ΠΎΡΠ²Π΅ΡΠ΅Π½ΠΈΠ΅ ΡΠΏΠ°Π»ΡΠ½ΠΈ Π² Π²ΠΈΠ΄Π΅ 9 ΠΏΠΎΡΠΎΠ»ΠΎΡΠ½ΡΡ ΡΠΎΡΠ΅ΡΠ½ΡΡ ΡΠ²Π΅ΡΠΈΠ»ΡΠ½ΠΈΠΊΠΎΠ², Π° 2-Π°Ρ Π³ΡΡΠΏΠΏΠ° β ΡΡΠΎ ΡΠ²Π΅ΡΠΎΠ΄ΠΈΠΎΠ΄Π½Π°Ρ ΠΏΠΎΠ΄ΡΠ²Π΅ΡΠΊΠ°.

Π ΡΠ΅ΠΏΠ΅ΡΡ Π²ΡΠ΅ ΡΠΊΠ°Π·Π°Π½Π½ΠΎΠ΅ Π²ΡΡΠ΅, ΠΎΡΠ½ΠΎΡΠΈΡΠ΅Π»ΡΠ½ΠΎ ΡΡΠ΅Π½Ρ β2, ΠΏΠ΅ΡΠ΅Π½Π΅ΡΠ΅ΠΌ Π½Π° ΠΏΠ»Π°Π½ ΠΏΠΎΠΌΠ΅ΡΠ΅Π½ΠΈΡ ΡΠΏΠ°Π»ΡΠ½ΠΈ Π² Π²ΠΈΠ΄Π΅ ΡΡ Π΅ΠΌΡ ΡΠ°Π·Π²ΠΎΠ΄ΠΊΠΈ ΡΠ»Π΅ΠΊΡΡΠΎΠΏΡΠΎΠ²ΠΎΠ΄ΠΊΠΈ.

ΠΠΈΠ½ΠΈΡ 1-ΠΎΠΉ Π³ΡΡΠΏΠΏΡ ΠΈ 2-ΠΎΠΉ Π³ΡΡΠΏΠΏΡ ΠΎΡΠ²Π΅ΡΠ΅Π½ΠΈΡ ΡΠΏΠ°Π»ΡΠ½ΠΈ, Π° ΡΠ°ΠΊΠΆΠ΅ Π»ΠΈΠ½ΠΈΡ ΠΎΡΠ²Π΅ΡΠ΅Π½ΠΈΡ ΡΠΎΡΠ΅Π΄Π½Π΅ΠΉ ΠΊΠΎΠΌΠ½Π°ΡΡ Π·Π°ΡΠΈΡΠ΅Π½Ρ Π°Π²ΡΠΎΠΌΠ°ΡΠΎΠΌ 10 (Π) ΠΈ Π³ΡΡΠΏΠΏΠΎΠ²ΡΠΌ Π£ΠΠ Ρ ΡΠΎΠΊΠΎΠΌ ΡΡΠ΅ΡΠΊΠΈ 30 (ΠΌΠ).
ΠΠ΅ΡΠ΅Ρ ΠΎΠ΄ΠΈΠΌ ΠΊ ΡΡΠ΅Π½Π΅ β4.
ΠΠ° ΡΡΠ΅Π½Π΅ β4 ΠΏΠ»Π°Π½ΠΈΡΡΠ΅ΡΡΡ ΡΡΡΠ°Π½ΠΎΠ²ΠΈΡΡ ΡΠ»Π΅Π΄ΡΡΡΠΈΠ΅ ΡΠ»Π΅ΠΊΡΡΠΎΡΡΡΠ°Π½ΠΎΠ²ΠΎΡΠ½ΡΠ΅ ΠΈΠ·Π΄Π΅Π»ΠΈΡ (ΡΠΎΡΠΊΠΈ):
- Π±Π»ΠΎΠΊ ΡΠΎΠ·Π΅ΡΠΎΠΊ β1 Π΄Π»Ρ ΡΠ°Π·Π»ΠΈΡΠ½ΡΡ Π½ΡΠΆΠ΄
- Π±Π»ΠΎΠΊ ΡΠΎΠ·Π΅ΡΠΎΠΊ β2 Π΄Π»Ρ ΡΠ΅Π»Π΅Π²ΠΈΠ·ΠΎΡΠ°
- Π±Π»ΠΎΠΊ ΡΠΎΠ·Π΅ΡΠΎΠΊ β3 Π½Π°Π΄ ΠΊΠΎΠΌΠΏΡΡΡΠ΅ΡΠ½ΡΠΌ ΡΡΠΎΠ»ΠΎΠΌ
- Π±Π»ΠΎΠΊ ΡΠΎΠ·Π΅ΡΠΎΠΊ β4 ΠΏΠΎΠ΄ ΠΊΠΎΠΌΠΏΡΡΡΠ΅ΡΠ½ΡΠΌ ΡΡΠΎΠ»ΠΎΠΌ
ΠΠΈΡΠ°Π½ΠΈΠ΅ Π±Π»ΠΎΠΊΠ° ΡΠΎΠ·Π΅ΡΠΎΠΊ β1, ΠΏΡΠ΅Π΄Π½Π°Π·Π½Π°ΡΠ΅Π½Π½ΠΎΠ³ΠΎ Π΄Π»Ρ ΠΏΡΠΎΡΠΈΡ ΡΠ°Π·Π½ΡΡ Π½ΡΠΆΠ΄ (Π²ΠΊΠ»ΡΡΠ΅Π½ΠΈΠ΅ ΠΏΡΠ»Π΅ΡΠΎΡΠ°, ΡΠΎΡΡΠ΅ΡΠ° ΠΈ Ρ.ΠΏ.), ΠΎΡΡΡΠ΅ΡΡΠ²Π»ΡΠ΅ΡΡΡ ΠΊΠ°Π±Π΅Π»Π΅ΠΌ ΠΠΠΠ½Π³ (3Ρ 2,5) Π½Π΅ΠΏΠΎΡΡΠ΅Π΄ΡΡΠ²Π΅Π½Π½ΠΎ Ρ ΠΊΠ²Π°ΡΡΠΈΡΠ½ΠΎΠ³ΠΎ ΡΠΈΡΠ°.
Π Π±Π»ΠΎΠΊ ΡΠΎΠ·Π΅ΡΠΎΠΊ β1 Π²Ρ ΠΎΠ΄ΠΈΡ Π΄Π²Π΅ ΠΎΠ±ΡΡΠ½ΡΠ΅ ΡΠΎΠ·Π΅ΡΠΊΠΈ. ΠΡΡΠΎΡΠ° ΡΡΡΠ°Π½ΠΎΠ²ΠΊΠΈ ΡΡΠΎΠ³ΠΎ Π±Π»ΠΎΠΊΠ° ΡΠΎΠ·Π΅ΡΠΎΠΊ ΡΠΎΡΡΠ°Π²Π»ΡΠ΅Ρ 30 (ΡΠΌ) ΠΎΡ ΡΠΈΡΡΠΎΠ²ΠΎΠ³ΠΎ ΠΏΠΎΠ»Π°.
ΠΠ΅ΡΠ΅Π΄ ΠΏΠ»Π°Π½ΠΈΡΠΎΠ²Π°Π½ΠΈΠ΅ΠΌ ΡΠ°Π·ΠΌΠ΅ΡΠ΅Π½ΠΈΡ ΡΠΎΠΉ ΠΈΠ»ΠΈ ΠΈΠ½ΠΎΠΉ ΡΠ»Π΅ΠΊΡΡΠΎΡΡΡΠ°Π½ΠΎΠ²ΠΎΡΠ½ΠΎΠΉ ΡΠΎΡΠΊΠΈ (ΡΠΎΠ·Π΅ΡΠΊΠ°, Π²ΡΠΊΠ»ΡΡΠ°ΡΠ΅Π»Ρ, Π΄ΠΈΠΌΠΌΠ΅Ρ ΠΈ Ρ.ΠΏ.) Π½Π΅ΠΎΠ±Ρ ΠΎΠ΄ΠΈΠΌΠΎ Π·Π½Π°ΡΡ ΡΡΠΎΡΠΎΠ½Ρ ΠΎΡΠΊΡΡΠ²Π°Π½ΠΈΡ Π΄Π²Π΅ΡΠΈ, Ρ.ΠΊ. ΠΏΡΠΈ ΠΎΡΡΡΡΡΡΠ²ΠΈΠΈ ΡΠ°ΠΊΠΎΠΉ ΠΈΠ½ΡΠΎΡΠΌΠ°ΡΠΈΠΈ ΠΌΠΎΠΆΠ½ΠΎ ΠΎΡΠΈΠ±ΠΈΡΡΡΡ ΠΈ ΡΡΡΠ°Π½ΠΎΠ²ΠΈΡΡ ΡΠΎΠ·Π΅ΡΠΊΠΈ ΠΈΠ»ΠΈ Π²ΡΠΊΠ»ΡΡΠ°ΡΠ΅Π»ΠΈ, Π½Π°ΠΏΡΠΈΠΌΠ΅Ρ, Π·Π° Π΄Π²Π΅ΡΡΡ, ΠΊΠΎΡΠΎΡΡΠΌΠΈ Π² Π΄Π°Π»ΡΠ½Π΅ΠΉΡΠ΅ΠΌ Π±ΡΠ΄Π΅Ρ Π½Π΅ ΡΠ΄ΠΎΠ±Π½ΠΎ ΠΏΠΎΠ»ΡΠ·ΠΎΠ²Π°ΡΡΡΡ.
Π Π½Π°ΡΠ΅ΠΌ ΠΏΡΠΈΠΌΠ΅ΡΠ΅ Π΄Π²Π΅ΡΡ ΡΠΏΠ°Π»ΡΠ½ΠΎΠΉ ΠΊΠΎΠΌΠ½Π°ΡΡ Π±ΡΠ΄Π΅Ρ ΠΎΡΠΊΡΡΠ²Π°ΡΡΡΡ Π½Π° ΡΡΠ΅Π½Ρ β4. ΠΠ²Π΅ΡΡ ΠΈΠΌΠ΅Π΅Ρ ΡΠΈΡΠΈΠ½Ρ 80 (ΡΠΌ), Π° Π·Π½Π°ΡΠΈΡ ΠΎΡ ΡΠ³Π»Π° ΠΊΠΎΠΌΠ½Π°ΡΡ Π½Π°ΠΌ Π½ΡΠΆΠ½ΠΎ ΠΎΡΡΡΡΠΏΠΈΡΡ ΠΏΠΎΡΡΠ΄ΠΊΠ° 100 (ΡΠΌ), ΡΡΠΎΠ±Ρ Π΄Π²Π΅ΡΡ ΠΏΡΠΈ ΠΎΡΠΊΡΡΠ²Π°Π½ΠΈΠΈ Π½Π΅ Π·Π°ΡΠ»ΠΎΠ½ΡΠ»Π° ΡΠΎΠ·Π΅ΡΠΊΠΈ.
ΠΡ Π±Π»ΠΎΠΊΠ° ΡΠΎΠ·Π΅ΡΠΎΠΊ β1 ΠΊΠ°Π±Π΅Π»Π΅ΠΌ ΠΠΠΠ½Π³ (3Ρ 2,5) ΠΎΡΡΡΠ΅ΡΡΠ²Π»ΡΠ΅ΡΡΡ ΠΏΠΈΡΠ°Π½ΠΈΠ΅ Π±Π»ΠΎΠΊΠ° ΡΠΎΠ·Π΅ΡΠΎΠΊ β2 Π΄Π»Ρ ΡΠ΅Π»Π΅Π²ΠΈΠ·ΠΎΡΠ°.

ΠΠ°Π±Π΅Π»ΠΈ, Π² ΠΎΡΠ»ΠΈΡΠΈΠΈ ΠΎΡ ΡΡΠ΅Π½Ρ β2, Ρ ΠΊΡΠ΅ΠΏΠΈΠ» Ρ ΠΏΠΎΠΌΠΎΡΡΡ ΠΏΠ»Π°ΡΡΠΈΠΊΠΎΠ²ΡΡ Π΄ΡΠ±Π΅Π»Ρ-Ρ ΠΎΠΌΡΡΠΎΠ² Π½Π° Π½Π΅Π±ΠΎΠ»ΡΡΠΎΠΌ ΡΠ°ΡΡΡΠΎΡΠ½ΠΈΠΈ Π΄ΡΡΠ³ ΠΎΡ Π΄ΡΡΠ³Π°.


ΠΡΠ΅ ΡΠ°Π· Π½Π°ΠΏΠΎΠΌΠ½Ρ, ΡΡΠΎ ΡΠ»Π΅ΠΊΡΡΠΎΠΏΡΠΎΠ²ΠΎΠ΄ΠΊΠ° Π² ΡΡΠΎΠΉ ΠΊΠ²Π°ΡΡΠΈΡΠ΅ Π²ΡΠΏΠΎΠ»Π½Π΅Π½Π° ΠΏΠΎΠ»Π½ΠΎΡΡΡΡ Π±Π΅Π· ΡΠ°ΡΠΏΡΠ΅Π΄Π΅Π»ΠΈΡΠ΅Π»ΡΠ½ΡΡ ΠΊΠΎΡΠΎΠ±ΠΎΠΊ, ΠΏΠΎΡΡΠΎΠΌΡ ΡΠΎΠ΅Π΄ΠΈΠ½Π΅Π½ΠΈΠ΅ ΠΏΠΈΡΠ°ΡΡΠ΅Π³ΠΎ ΠΊΠ°Π±Π΅Π»Ρ Ρ ΠΊΠ°Π±Π΅Π»Π΅ΠΌ ΠΏΠΎΡΠ»Π΅Π΄ΡΡΡΠ΅ΠΉ ΡΠΎΠ·Π΅ΡΠΊΠΈ Π±ΡΠ΄Π΅Ρ ΠΎΡΡΡΠ΅ΡΡΠ²Π»ΡΡΡΡΡ Π² ΠΏΠΎΠ΄ΡΠΎΠ·Π΅ΡΠ½ΠΈΠΊΠ΅ ΡΡΠΎΠΉ ΡΠ°ΠΌΠΎΠΉ ΡΠΎΠ·Π΅ΡΠΊΠΈ. Π‘ΠΎΠ΅Π΄ΠΈΠ½Π΅Π½ΠΈΠ΅ Π±ΡΠ΄Π΅Ρ Π²ΡΠΏΠΎΠ»Π½Π΅Π½ΠΎ ΡΠ»Π΅ΠΉΡΠΎΠΌ, Π½ΠΎ Π½Π΅ Π½Π°ΡΡΡΠ°Ρ ΠΏΡΠΈ ΡΡΠΎΠΌ ΡΡΠ΅Π±ΠΎΠ²Π°Π½ΠΈΡ ΠΠ£Π. ΠΠ± ΡΡΠΎΠΌ Π² ΡΠΊΠΎΡΠΎΠΌ Π²ΡΠ΅ΠΌΠ΅Π½ΠΈ Π±ΡΠ΄Π΅Ρ ΠΎΡΠ΄Π΅Π»ΡΠ½Π°Ρ ΠΏΠΎΡΡΠ½ΡΡΡΠ°Ρ ΡΡΠ°ΡΡΡ, ΡΠ°ΠΊ ΡΡΠΎ ΠΏΠΎΠ΄ΠΏΠΈΡΡΠ²Π°ΠΉΡΠ΅ΡΡ Π½Π° ΡΠ°ΡΡΡΠ»ΠΊΡ ΡΠ°ΠΉΡΠ°, ΡΡΠΎΠ±Ρ Π½Π΅ ΠΏΡΠΎΠΏΡΡΡΠΈΡΡ ΠΈΠ½ΡΠ΅ΡΠ΅ΡΠ½ΠΎΠ΅.
Π Π±Π»ΠΎΠΊ ΡΠΎΠ·Π΅ΡΠΎΠΊ β2 Π΄Π»Ρ ΡΠ΅Π»Π΅Π²ΠΈΠ·ΠΎΡΠ° Π²Ρ ΠΎΠ΄ΠΈΡ Π΄Π²Π΅ ΠΎΠ±ΡΡΠ½ΡΠ΅ ΡΠΎΠ·Π΅ΡΠΊΠΈ ΠΈ ΠΎΠ΄Π½Π° ΡΠ΅Π»Π΅Π²ΠΈΠ·ΠΈΠΎΠ½Π½Π°Ρ ΡΠΎΠ·Π΅ΡΠΊΠ°.
ΠΡΡΠΎΡΠ° ΡΡΡΠ°Π½ΠΎΠ²ΠΊΠΈ Π±Π»ΠΎΠΊΠ° ΡΠΎΠ·Π΅ΡΠΎΠΊ β2 Π΄Π»Ρ ΡΠ΅Π»Π΅Π²ΠΈΠ·ΠΎΡΠ° ΡΠΎΡΡΠ°Π²Π»ΡΠ΅Ρ ΠΏΠΎΡΡΠ΄ΠΊΠ° 150 (ΡΠΌ) ΠΎΡ ΡΠΈΡΡΠΎΠ²ΠΎΠ³ΠΎ ΠΏΠΎΠ»Π°. ΠΡΡΠ΅ ΡΡΠΎΠ³ΠΎ ΡΡΠΎΠ²Π½Ρ ΡΡΡΠ°Π½Π°Π²Π»ΠΈΠ²Π°ΡΡ ΡΠΎΠ·Π΅ΡΠΊΠΈ Π½Π΅ ΠΈΠΌΠ΅Π΅Ρ ΡΠΌΡΡΠ»Π°, Ρ.ΠΊ. ΠΏΡΠΈΠ΄Π΅ΡΡΡ ΡΠΈΠ»ΡΠ½ΠΎ Π·Π°Π΄ΠΈΡΠ°ΡΡ Π³ΠΎΠ»ΠΎΠ²Ρ ΠΏΡΠΈ ΠΏΡΠΎΡΠΌΠΎΡΡΠ΅ ΡΠ΅Π»Π΅Π²ΠΈΠ·ΠΎΡΠ° Π»Π΅ΠΆΠ°. Π₯ΠΎΡΡ Π·Π΄Π΅ΡΡ, ΠΎΠΏΡΡΡ ΠΆΠ΅, Π»ΡΡΡΠ΅ ΡΡΠΎΡΠ½ΠΈΡΡ Ρ Π·Π°ΠΊΠ°Π·ΡΠΈΠΊΠ°, Π° ΡΠΎ Π² ΠΏΠΎΡΠ»Π΅Π΄Π½Π΅Π΅ Π²ΡΠ΅ΠΌΡ ΡΠ΅Π»Π΅Π²ΠΈΠ·ΠΎΡΡ ΡΡΠ°Π»ΠΈ ΡΡΡΠ°Π½Π°Π²Π»ΠΈΠ²Π°ΡΡ Π΄Π°ΠΆΠ΅ Π½Π° ΠΏΠΎΡΠΎΠ»ΠΊΠ΅.

ΠΠΈΡΠ°Π½ΠΈΠ΅ Π’Π-ΡΠΎΠ·Π΅ΡΠΊΠΈ ΠΎΡΡΡΠ΅ΡΡΠ²Π»ΡΠ΅ΡΡΡ Π½Π΅ΠΏΠΎΡΡΠ΅Π΄ΡΡΠ²Π΅Π½Π½ΠΎ ΠΎΡ ΠΊΠ²Π°ΡΡΠΈΡΠ½ΠΎΠ³ΠΎ ΡΠ»Π°Π±ΠΎΡΠΎΡΠ½ΠΎΠ³ΠΎ ΡΠΈΡΠ° ΠΊΠ°Π±Π΅Π»Π΅ΠΌ RG-6U.

ΠΠ° Π’Π-ΡΠΎΠ·Π΅ΡΠΊΠ΅ Ρ ΡΠ΅ΠΉΡΠ°Ρ ΠΎΡΡΠ°Π½Π°Π²Π»ΠΈΠ²Π°ΡΡΡΡ Π½Π΅ Π±ΡΠ΄Ρ, ΡΠΈΡΠ°ΠΉΡΠ΅ ΠΎΠ± ΡΡΠΎΠΌ Π² ΡΡΠ°ΡΡΠ΅ ΠΏΡΠΎ ΠΏΠΎΠ΄ΠΊΠ»ΡΡΠ΅Π½ΠΈΠ΅ ΠΈ ΡΡΡΠ°Π½ΠΎΠ²ΠΊΡ ΡΠ΅Π»Π΅Π²ΠΈΠ·ΠΈΠΎΠ½Π½ΠΎΠΉ ΡΠΎΠ·Π΅ΡΠΊΠΈ Π½Π° ΠΏΡΠΈΠΌΠ΅ΡΠ΅ ΡΠ΅ΡΠΈΠΈ Glossa ΠΎΡ SchneiderΒ Electric.

ΠΡ Π±Π»ΠΎΠΊΠ° ΡΠΎΠ·Π΅ΡΠΎΠΊ β2 Π΄Π»Ρ ΡΠ΅Π»Π΅Π²ΠΈΠ·ΠΎΡΠ° ΠΊΠ°Π±Π΅Π»Π΅ΠΌ ΠΠΠΠ½Π³ (3Ρ 2,5) ΠΎΡΡΡΠ΅ΡΡΠ²Π»ΡΠ΅ΡΡΡ ΠΏΠΈΡΠ°Π½ΠΈΠ΅ Π±Π»ΠΎΠΊΠ° ΡΠΎΠ·Π΅ΡΠΎΠΊ β3 Π½Π°Π΄ ΠΊΠΎΠΌΠΏΡΡΡΠ΅ΡΠ½ΡΠΌ ΡΡΠΎΠ»ΠΎΠΌ. Π Π±Π»ΠΎΠΊ ΡΠΎΠ·Π΅ΡΠΎΠΊ β3 Π²Ρ ΠΎΠ΄ΡΡ ΡΡΠΈ ΠΎΠ±ΡΡΠ½ΡΠ΅ ΡΠΎΠ·Π΅ΡΠΊΠΈ. ΠΡΠΎ ΠΎΡΠ΅Π½Ρ ΡΠ΄ΠΎΠ±Π½ΠΎ, ΠΎΡΠΎΠ±Π΅Π½Π½ΠΎ Π΄Π»Ρ ΡΠ°Π·Π»ΠΈΡΠ½ΡΡ ΡΡΡΡΠΎΠΉΡΡΠ² ΡΠ°ΡΡΠΎ ΠΏΠΎΠ΄ΠΊΠ»ΡΡΠ°Π΅ΠΌΡΡ (ΠΎΡΠΊΠ»ΡΡΠ°Π΅ΠΌΡΡ ) Π² ΡΠΎΠ·Π΅ΡΠΊΡ. ΠΠ΅ Π½ΡΠΆΠ½ΠΎ ΠΊΠ°ΠΆΠ΄ΡΠΉ ΡΠ°Π· Π½Π°ΠΊΠ»ΠΎΠ½ΡΡΡΡΡ ΠΈ Π·Π°ΠΏΠΎΠ»Π·Π°ΡΡ Π½Π° ΠΊΠΎΠ»Π΅Π½ΡΡ ΠΏΠΎΠ΄ ΡΡΠΎΠ».
Π ΠΌΠΎΠ΅ΠΌ ΡΠ»ΡΡΠ°Π΅ Π² Π½ΠΈΡ Π±ΡΠ΄ΡΡ ΠΏΠΎΠ΄ΠΊΠ»ΡΡΠ°ΡΡΡΡ Π½Π°ΡΡΠΎΠ»ΡΠ½Π°Ρ Π»Π°ΠΌΠΏΠ° ΠΈ Π·Π°ΡΡΠ΄Π½ΡΠ΅ ΡΡΡΡΠΎΠΉΡΡΠ²Π° ΡΠ°Π·Π»ΠΈΡΠ½ΡΡ Π³Π°Π΄ΠΆΠ΅ΡΠΎΠ².

ΠΡΡΠΎΡΠ° ΡΡΡΠ°Π½ΠΎΠ²ΠΊΠΈ Π±Π»ΠΎΠΊΠ° ΡΠΎΠ·Π΅ΡΠΎΠΊ β3 ΡΠΎΡΡΠ°Π²Π»ΡΠ΅Ρ 90 (ΡΠΌ) ΠΎΡ ΡΠΈΡΡΠΎΠ²ΠΎΠ³ΠΎ ΠΏΠΎΠ»Π°. ΠΡΠΎ Π²ΠΏΠΎΠ»Π½Π΅ Π΄ΠΎΡΡΠ°ΡΠΎΡΠ½ΠΎ, Ρ.ΠΊ. Π±ΠΎΠ»ΡΡΠΈΠ½ΡΡΠ²ΠΎ ΡΡΠ°Π½Π΄Π°ΡΡΠ½ΡΡ ΡΡΠΎΠ»ΠΎΠ² ΠΈΠΌΠ΅Π΅Ρ Π²ΡΡΠΎΡΡ Π½Π΅ Π±ΠΎΠ»Π΅Π΅ 70-80 (ΡΠΌ). ΠΡΠ»ΠΈ ΡΡΠΎΠ» Π½Π΅ ΡΡΠ°Π½Π΄Π°ΡΡΠ½ΡΠΉ, ΡΠΎ ΠΎΠ±ΡΠ·Π°ΡΠ΅Π»ΡΠ½ΠΎ ΡΡΠΎΡΠ½ΠΈΡΠ΅ Π΅Π³ΠΎ Π²ΡΡΠΎΡΡ.

ΠΡ Π±Π»ΠΎΠΊΠ° ΡΠΎΠ·Π΅ΡΠΎΠΊ β3 ΠΊΠ°Π±Π΅Π»Π΅ΠΌ ΠΠΠΠ½Π³ (3Ρ 2,5) ΠΎΡΡΡΠ΅ΡΡΠ²Π»ΡΠ΅ΡΡΡ ΠΏΠΈΡΠ°Π½ΠΈΠ΅ Π±Π»ΠΎΠΊΠ° ΡΠΎΠ·Π΅ΡΠΎΠΊ β4 ΠΏΠΎΠ΄ ΠΊΠΎΠΌΠΏΡΡΡΠ΅ΡΠ½ΡΠΌ ΡΡΠΎΠ»ΠΎΠΌ. Π Π±Π»ΠΎΠΊ ΡΠΎΠ·Π΅ΡΠΎΠΊ β4 Π²Ρ ΠΎΠ΄ΠΈΡ ΡΡΠΈ ΠΎΠ±ΡΡΠ½ΡΠ΅ ΡΠΎΠ·Π΅ΡΠΊΠΈ ΠΈ ΠΎΠ΄Π½Π° ΠΠ½ΡΠ΅ΡΠ½Π΅Ρ ΡΠΎΠ·Π΅ΡΠΊΠ°.Β Π‘ΡΠ΄Π° Π±ΡΠ΄ΡΡ ΠΏΠΎΠ΄ΠΊΠ»ΡΡΠ°ΡΡΡΡ Π±Π»ΠΎΠΊ ΠΏΠΈΡΠ°Π½ΠΈΡ Π½ΠΎΡΡΠ±ΡΠΊΠ°, ΠΏΡΠΈΠ½ΡΠ΅Ρ ΠΈ Π½Π΅Π±ΠΎΠ»ΡΡΠΈΠ΅ Π°ΠΊΡΠΈΠ²Π½ΡΠ΅ ΠΊΠΎΠ»ΠΎΠ½ΠΊΠΈ, Π° ΡΠ°ΠΊΠΆΠ΅ ΠΠ½ΡΠ΅ΡΠ½Π΅Ρ ΡΠ΅ΡΡ Π΄Π»Ρ Π½ΠΎΡΡΠ±ΡΠΊΠ°.
ΠΠΈΡΠ°Π½ΠΈΠ΅ ΠΠ½ΡΠ΅ΡΠ½Π΅Ρ ΡΠΎΠ·Π΅ΡΠΊΠΈ ΠΎΡΡΡΠ΅ΡΡΠ²Π»ΡΠ΅ΡΡΡ Π½Π΅ΠΏΠΎΡΡΠ΅Π΄ΡΡΠ²Π΅Π½Π½ΠΎ ΠΎΡ ΠΊΠ²Π°ΡΡΠΈΡΠ½ΠΎΠ³ΠΎ ΡΠ»Π°Π±ΠΎΡΠΎΡΠ½ΠΎΠ³ΠΎ ΡΠΈΡΠ° ΠΊΠ°Π±Π΅Π»Π΅ΠΌ UTP, Π³Π΄Π΅ ΡΡΡΠ°Π½ΠΎΠ²Π»Π΅Π½ ΡΠΎΡΡΠ΅Ρ. ΠΡΠΎ ΠΠ½ΡΠ΅ΡΠ½Π΅Ρ ΡΠΎΠ·Π΅ΡΠΊΡ Π² Π±Π»ΠΈΠΆΠ°ΠΉΡΠ΅Π΅ Π²ΡΠ΅ΠΌΡ Ρ Π½Π°ΠΏΠΈΡΡ ΠΎΡΠ΄Π΅Π»ΡΠ½ΡΡ ΡΡΠ°ΡΡΡ ΠΈ ΠΏΠΎΠ΄ΡΠΎΠ±Π½ΠΎ ΡΠ°ΡΡΠΊΠ°ΠΆΡ, ΠΊΠ°ΠΊ ΠΎΠ½Π° ΠΏΠΎΠ΄ΠΊΠ»ΡΡΠ°Π΅ΡΡΡ ΠΈ ΡΡΡΠ°Π½Π°Π²Π»ΠΈΠ²Π°Π΅ΡΡΡ.
ΠΡΡΠΎΡΠ° ΡΡΡΠ°Π½ΠΎΠ²ΠΊΠΈ Π±Π»ΠΎΠΊΠ° ΡΠΎΠ·Π΅ΡΠΎΠΊ β4, ΠΊΠ°ΠΊ ΠΈ Π±Π»ΠΎΠΊΠ° ΡΠΎΠ·Π΅ΡΠΎΠΊ β1, ΡΠΎΡΡΠ°Π²Π»ΡΠ΅Ρ 30 (ΡΠΌ) ΠΎΡ ΡΠΈΡΡΠΎΠ²ΠΎΠ³ΠΎ ΠΏΠΎΠ»Π°.

ΠΠΎΡ ΡΠ°ΠΊ Π²ΡΠ³Π»ΡΠ΄ΠΈΡ ΡΡΠ΅Π½Π° β4 ΠΏΠΎΡΠ»Π΅ ΠΏΡΠΎΠΊΠ»Π°Π΄ΠΊΠΈ Π²ΡΠ΅Ρ ΠΊΠ°Π±Π΅Π»Π΅ΠΉ.


Π Π²ΠΎΡ ΡΠ°ΠΊ ΡΡΠΎ Π±ΡΠ΄Π΅Ρ Π²ΡΠ³Π»ΡΠ΄Π΅ΡΡ Π½Π° ΠΏΠ»Π°Π½Π΅.

Π ΠΎΠ·Π΅ΡΠΎΡΠ½Π°Ρ Π»ΠΈΠ½ΠΈΡ ΡΡΠ΅Π½Ρ β4 Π·Π°ΡΠΈΡΠ΅Π½Π° Π°Π²ΡΠΎΠΌΠ°ΡΠΎΠΌ 16 (Π) ΠΈ Π³ΡΡΠΏΠΏΠΎΠ²ΡΠΌ Π£ΠΠ Ρ ΡΠΎΠΊΠΎΠΌ ΡΡΠ΅ΡΠΊΠΈ 30 (ΠΌΠ).
ΠΠ° ΡΡΠΎΠΌ ΡΡΠ°ΠΏΠ΅ ΠΌΠΎΡ ΡΠ°Π±ΠΎΡΠ° Π·Π°ΠΊΠΎΠ½ΡΠΈΠ»Π°ΡΡ ΠΈ ΠΊ Π΄Π΅Π»Ρ ΠΏΡΠΈΡΡΡΠΏΠΈΠ»ΠΈ ΡΡΡΠΎΠΈΡΠ΅Π»ΠΈ.
ΠΠ»Ρ Π²ΡΡΠ°Π²Π½ΠΈΠ²Π°Π½ΠΈΡ ΡΡΠ΅Π½ β2, 3 ΠΈ 4 ΡΡΡΠΎΠΈΡΠ΅Π»ΠΈ ΡΠ΅ΡΠΈΠ»ΠΈ ΠΏΡΠΈΠΌΠ΅Π½ΠΈΡΡ Π³ΠΈΠΏΡΠΎΠΊΠ°ΡΡΠΎΠ½. ΠΠΎ ΡΡΠΎΠ±Ρ Π½Π΅ ΡΠΌΠ΅Π½ΡΡΠ°ΡΡ ΠΎΠ±ΡΠ΅ΠΌΡ ΠΈ ΡΠ°ΠΊ Π½Π΅Π±ΠΎΠ»ΡΡΠΎΠΉ ΠΊΠΎΠΌΠ½Π°ΡΠΊΠΈ, ΠΎΠ½ΠΈ ΡΠ΅ΡΠΈΠ»ΠΈ Π»ΠΈΡΡΡ Π³ΠΈΠΏΡΠΎΠΊΠ°ΡΡΠΎΠ½Π° ΠΊΡΠ΅ΠΏΠΈΡΡ Π½Π΅ Ρ ΠΏΠΎΠΌΠΎΡΡΡ ΠΌΠ΅ΡΠ°Π»Π»ΠΈΡΠ΅ΡΠΊΠΈΡ ΠΏΡΠΎΡΠΈΠ»Π΅ΠΉ, Π° Ρ ΠΏΠΎΠΌΠΎΡΡΡ Π³ΠΈΠΏΡΠΎΠ²ΠΎΠ³ΠΎ ΠΊΠ»Π΅Ρ Β«Perlfix GFΒ» (Knauf), ΡΠ΅ΠΌ ΡΠ°ΠΌΡΠΌ ΠΏΡΠΈΠΊΠ»Π΅ΠΈΠ²Π°Ρ Π»ΠΈΡΡΡ Π³ΠΈΠΏΡΠΎΠΊΠ°ΡΡΠΎΠ½Π° Π½Π΅ΠΏΠΎΡΡΠ΅Π΄ΡΡΠ²Π΅Π½Π½ΠΎ Π½Π° ΡΡΠ΅Π½Ρ ΠΈ Π²ΡΡΠ°Π²Π½ΠΈΠ²Π°Ρ ΠΈΡ .
ΠΠΎΡ ΡΡΠΎ ΠΏΠΎΠ»ΡΡΠΈΠ»ΠΎΡΡ ΠΏΠΎΡΠ»Π΅ ΠΌΠΎΠ½ΡΠ°ΠΆΠ° Π³ΠΈΠΏΡΠΎΠΊΠ°ΡΡΠΎΠ½Π°.


ΠΠΎΡΠ»Π΅ ΡΡΠΎΠ³ΠΎ Ρ ΠΏΡΠΈΡΡΡΠΏΠΈΠ» ΠΊ ΡΡΡΠ°Π½ΠΎΠ²ΠΊΠ΅ ΠΏΠΎΠ΄ΡΠΎΠ·Π΅ΡΠ½ΠΈΠΊΠΎΠ².
Π ΡΠΎΠΌ,Β ΠΊΠ°ΠΊ ΡΡΡΠ°Π½Π°Π²Π»ΠΈΠ²Π°ΡΡ Π±Π»ΠΎΠΊ ΠΏΠΎΠ΄ΡΠΎΠ·Π΅ΡΠ½ΠΈΠΊΠΎΠ² Π² ΡΡΠ΅Π½Ρ ΠΈΠ· Π³ΠΈΠΏΡΠΎΠΊΠ°ΡΡΠΎΠ½Π°Β Ρ ΠΌΠ΅Π½Ρ Π΅ΡΡΡ ΠΎΡΠ΄Π΅Π»ΡΠ½Π°Ρ ΠΏΠΎΠ΄ΡΠΎΠ±Π½Π°Ρ ΡΡΠ°ΡΡΡ, ΠΏΠΎΡΡΠΎΠΌΡ ΡΠ΅ΠΉΡΠ°Ρ Π½Π° ΡΡΠΎΠΌ Π·Π°ΡΠΈΠΊΠ»ΠΈΠ²Π°ΡΡΡΡ Π½Π΅ Π±ΡΠ΄Ρ.



ΠΠ° ΡΡΠΎΠΌ ΡΠ΅ΡΠ½ΠΎΠ²ΠΎΠΉ ΠΌΠΎΠ½ΡΠ°ΠΆ ΡΠ»Π΅ΠΊΡΡΠΎΠΏΡΠΎΠ²ΠΎΠ΄ΠΊΠΈ Π±ΡΠ» Π·Π°ΠΊΠΎΠ½ΡΠ΅Π½. ΠΠΎΡΠ»Π΅ ΡΡΠΎΠ³ΠΎ ΠΎΠΏΡΡΡ ΠΊ Π΄Π΅Π»Ρ ΠΏΡΠΈΡΡΡΠΏΠΈΠ»ΠΈ ΡΡΡΠΎΠΈΡΠ΅Π»ΠΈ, Π·Π°Π½ΡΠ²ΡΠΈΠ΅ΡΡ ΡΠΈΠ½ΠΈΡΠ½ΠΎΠΉ ΠΎΡΠ΄Π΅Π»ΠΊΠΎΠΉ ΡΡΠ΅Π½. Π ΡΠ΅Π·ΡΠ»ΡΡΠ°ΡΠ΅ ΠΏΠΎΠ»ΡΡΠΈΠ»ΠΎΡΡ Π²ΠΎΡ ΡΠ°ΠΊ.



ΠΠΎΡΠ»Π΅ ΡΡΠΎΠ³ΠΎ ΡΡΡΠΎΠΈΡΠ΅Π»ΠΈ Π·Π°Π½ΠΈΠΌΠ°Π»ΠΈΡΡ Π½Π°ΠΊΠ»Π΅ΠΉΠΊΠΎΠΉ ΠΎΠ±ΠΎΠ΅Π², ΡΠΊΠ»Π°Π΄ΠΊΠΎΠΉ Π»Π°ΠΌΠΈΠ½Π°ΡΠ°, ΡΡΡΠ°Π½ΠΎΠ²ΠΊΠΎΠΉ ΠΌΠ΅ΠΆΠΊΠΎΠΌΠ½Π°ΡΠ½ΡΡ Π΄Π²Π΅ΡΠ΅ΠΉ ΠΈ Ρ.ΠΏ.



ΠΠΎΠΌΠΈΠΌΠΎ ΡΠ°Π±ΠΎΡ ΡΡΡΠΎΠΈΡΠ΅Π»Π΅ΠΉ, ΡΠΏΠ΅ΡΠΈΠ°Π»ΠΈΡΡΠ°ΠΌΠΈ ΠΏΠΎ Π½Π°ΡΡΠΆΠ½ΡΠΌ ΠΏΠΎΡΠΎΠ»ΠΊΠ°ΠΌ Π² ΡΠΏΠ°Π»ΡΠ½ΠΎΠΉ ΠΊΠΎΠΌΠ½Π°ΡΠ΅ Π±ΡΠ» ΡΠΌΠΎΠ½ΡΠΈΡΠΎΠ²Π°Π½ ΠΏΠΎΡΠΎΠ»ΠΎΠΊ.

Π ΡΠ΅ΠΏΠ΅ΡΡ ΠΏΡΠΈΡΠ»Π° ΠΌΠΎΡ ΠΎΡΠ΅ΡΠ΅Π΄Ρ Π·Π°Π½ΠΈΠΌΠ°ΡΡΡΡ ΡΠΈΡΡΠΎΠ²ΡΠΌ ΠΌΠΎΠ½ΡΠ°ΠΆΠΎΠΌ. ΠΒ ΡΠΎΠΌ, ΠΊΠ°ΠΊ ΡΡΡΠ°Π½ΠΎΠ²ΠΈΡΡ ΡΠΎΡ ΠΈΠ»ΠΈ ΠΈΠ½ΠΎΠΉ ΠΌΠ΅Ρ Π°Π½ΠΈΠ·ΠΌ (ΡΠΎΠ·Π΅ΡΠΊΠΈ, Π²ΡΠΊΠ»ΡΡΠ°ΡΠ΅Π»ΠΈ, ΠΏΡΠΎΡ ΠΎΠ΄Π½ΠΎΠΉ ΠΈΠ»ΠΈ ΠΏΠ΅ΡΠ΅ΠΊΡΠ΅ΡΡΠ½ΡΠΉ Π²ΡΠΊΠ»ΡΡΠ°ΡΠ΅Π»ΠΈ, Π’Π-ΡΠΎΠ·Π΅ΡΠΊΠΈ, ΠΠ½ΡΠ΅ΡΠ½Π΅Ρ ΡΠΎΠ·Π΅ΡΠΊΠΈ, ΠΏΠΎΡΠΎΠ»ΠΎΡΠ½ΡΠ΅ ΡΠ²Π΅ΡΠΈΠ»ΡΠ½ΠΈΠΊΠΈ, Π½Π°ΡΡΠ΅Π½Π½ΡΠ΅ Π±ΡΠ° ΠΈ Ρ.ΠΏ.) Π±ΡΠ΄ΡΡ ΠΎΡΠ΄Π΅Π»ΡΠ½ΡΠ΅ ΡΡΠ°ΡΡΠΈ.Β Π ΠΎΡΠ΅ΡΠ΅Π΄Π½ΠΎΠΉ ΡΠ°Π· Π½Π°ΠΏΠΎΠΌΠΈΠ½Π°Ρ ΠΠ°ΠΌ, ΡΡΠΎΠ±Ρ Π½Π΅ ΠΏΡΠΎΠΏΡΡΡΠΈΡΡ Π½ΠΎΠ²ΡΠ΅ Π²ΡΠΏΡΡΠΊΠΈ ΡΡΠ°ΡΠ΅ΠΉ, ΠΏΠΎΠ΄ΠΏΠΈΡΡΠ²Π°ΠΉΡΠ΅ΡΡ Π½Π° ΡΠ°ΡΡΡΠ»ΠΊΡ ΡΠ°ΠΉΡΠ°.
Π Π² Π·Π°ΠΊΠ»ΡΡΠ΅Π½ΠΈΠΈ ΡΡΠ°ΡΡΠΈ ΠΏΡΠ΅Π΄ΡΡΠ°Π²Π»ΡΡ ΠΠ°ΡΠ΅ΠΌΡ Π²Π½ΠΈΠΌΠ°Π½ΠΈΡ ΠΌΠ°ΡΠ΅ΡΠΈΠ°Π» Π²ΡΠ΅ΠΉ ΡΡΠ°ΡΡΠΈ Π² Π²ΠΈΠ΄Π΅ΠΎ ΡΠΎΡΠΌΠ°ΡΠ΅:
ΠΡΠ»ΠΈ ΡΡΠ°ΡΡΡ Π±ΡΠ»Π° ΠΠ°ΠΌ ΠΏΠΎΠ»Π΅Π·Π½Π°, ΡΠΎ ΠΏΠΎΠ΄Π΅Π»ΠΈΡΠ΅ΡΡ Π΅ΠΉ ΡΠΎ ΡΠ²ΠΎΠΈΠΌΠΈ Π΄ΡΡΠ·ΡΡΠΌΠΈ:
zametkielectrika.ru
Π’ΠΈΠΏΠΎΠ²Π°Ρ ΡΡ Π΅ΠΌΠ° ΡΠ°Π·Π²ΠΎΠ΄ΠΊΠΈ ΡΠ»Π΅ΠΊΡΡΠΎΠΏΡΠΎΠ²ΠΎΠ΄ΠΊΠΈ Π² Π΄ΠΎΠΌΠ΅
ΠΠ΅Π·Π°Π²ΠΈΡΠΈΠΌΠΎ ΠΎΡ ΡΠΎΠ³ΠΎ ΠΏΡΠΎΠΊΠ»Π°Π΄ΡΠ²Π°Π΅ΡΠ΅ Π»ΠΈ Π²Ρ ΡΠ»Π΅ΠΊΡΡΠΈΡΠ΅ΡΠΊΠΈΠ΅ ΠΏΡΠΎΠ²ΠΎΠ΄Π° Π² Π½ΠΎΠ²ΠΎΠΌ Π΄ΠΎΠΌΠ΅ ΠΈΠ»ΠΈ ΠΈΠ·ΠΌΠ΅Π½ΡΠ΅ΡΠ΅ ΡΠ°Π·Π²ΠΎΠ΄ΠΊΡ ΡΡΠ°ΡΡΡ , ΠΊ ΠΏΡΠΎΡΠ΅ΡΡΡ Π½Π°Π΄ΠΎ ΠΏΠΎΠ΄Ρ ΠΎΠ΄ΠΈΡΡ Π±ΠΎΠ»Π΅Π΅ ΡΠ΅ΠΌ ΠΎΡΠ²Π΅ΡΡΡΠ²Π΅Π½Π½ΠΎ. ΠΡΠ°Π²ΠΈΠ»ΡΠ½ΠΎ ΡΠΏΡΠΎΠ΅ΠΊΡΠΈΡΠΎΠ²Π°Π½Π½Π°Ρ ΠΈ Ρ ΠΎΡΠΎΡΠΎ ΡΡΡΠ°Π½ΠΎΠ²Π»Π΅Π½Π½Π°Ρ ΠΏΡΠΎΠ²ΠΎΠ΄ΠΊΠ° Π² ΠΊΠ²Π°ΡΡΠΈΡΠ΅ Π·Π°Π»ΠΎΠ³ ΠΊΠΎΠΌΡΠΎΡΡΠ° ΠΈ Π±Π΅Π·ΠΎΠΏΠ°ΡΠ½ΠΎΡΡΠΈ!
ΠΠΎΠ΄Π³ΠΎΡΠΎΠ²ΠΈΡΠ΅Π»ΡΠ½ΡΠΉ ΠΏΡΠΎΡΠ΅ΡΡ
ΠΠ°ΠΌ ΠΏΡΠ΅Π΄ΡΡΠΎΠΈΡ ΡΠ°Π·Π²ΠΎΠ΄ΠΊΠ° ΡΠ»Π΅ΠΊΡΡΠΎΠΏΡΠΎΠ²ΠΎΠ΄ΠΊΠΈ Π² ΠΊΠ²Π°ΡΡΠΈΡΠ΅, ΡΡ Π΅ΠΌΠ° Π΄ΠΎΠ»ΠΆΠ½Π° Π±ΡΡΡ ΡΠΎΡΡΠ°Π²Π»Π΅Π½Π° Π³ΡΠ°ΠΌΠΎΡΠ½ΠΎ Ρ ΡΡΠ΅ΡΠΎΠΌ ΠΎΠ±ΡΠ΅Π³ΠΎ ΠΊΠΎΠ»ΠΈΡΠ΅ΡΡΠ²Π° ΡΠΎΠ·Π΅ΡΠΎΠΊ Π²ΠΎ Π²ΡΠ΅Ρ ΠΊΠΎΠΌΠ½Π°ΡΠ°Ρ , ΡΠΎΡΠ΅ΠΊ ΠΎΡΠ²Π΅ΡΠ΅Π½ΠΈΡ Π½Π°ΡΡΠ΅Π½Π½ΡΡ ΠΈ ΠΏΠΎΡΠΎΠ»ΠΎΡΠ½ΡΡ .
ΠΠΎΠ΄Π³ΠΎΡΠΎΠ²Π»Π΅Π½Π½ΡΠΉ ΠΏΠ»Π°Π½ ΡΡΡΠ°Π½ΠΎΠ²ΠΊΠΈ ΡΠ΅ΡΠ°Π΅Ρ Π½Π΅ΡΠΊΠΎΠ»ΡΠΊΠΎ Π·Π°Π΄Π°Ρ:
- Π‘ΡΡΠ΅ΡΡΠ²Π΅Π½Π½ΠΎ ΡΠΏΡΠΎΡΠ°Π΅Ρ ΡΠ°Π±ΠΎΡΡ ΠΌΠ°ΡΡΠ΅ΡΠ°.
- ΠΠΎΠ·Π²ΠΎΠ»ΡΠ΅Ρ ΠΎΡΠ΅Π½ΠΈΡΡ Π΄ΠΎΡΡΠ°ΡΠΎΡΠ½ΠΎΡΡΡ ΡΠ»Π΅ΠΊΡΡΠΈΡΠ΅ΡΠΊΠΈΡ ΡΠΎΡΠ΅ΠΊ ΠΈ Π²Π½Π΅ΡΡΠΈ ΠΊΠΎΡΡΠ΅ΠΊΡΠΈΠ²Ρ Π½Π° ΠΏΡΠ΅Π΄Π²Π°ΡΠΈΡΠ΅Π»ΡΠ½ΠΎΠΌ ΡΡΠ°ΠΏΠ΅.
- ΠΠ±Π»Π΅Π³ΡΠ°Π΅Ρ ΠΏΠΎΠ΄ΡΡΠ΅Ρ Π½Π΅ΠΎΠ±Ρ ΠΎΠ΄ΠΈΠΌΡΡ ΡΠ°ΡΡ ΠΎΠ΄Π½ΡΡ ΡΠ»Π΅ΠΌΠ΅Π½ΡΠΎΠ² (ΡΠΎΠ·Π΅ΡΠΊΠΈ, Π²ΡΠΊΠ»ΡΡΠ°ΡΠ΅Π»ΠΈ, ΡΠ°ΡΠΏΡΠ΅Π΄Π΅Π»ΠΈΡΠ΅Π»ΡΠ½ΡΠ΅ ΠΊΠΎΡΠΎΠ±ΠΊΠΈ, Π΄ΠΈΠΌΠΌΠ΅ΡΡ, ΠΏΡΠΎΠ²ΠΎΠ΄Π°).
- ΠΡΠ΅Π΄ΠΎΡΠ²ΡΠ°ΡΠ°Π΅Ρ ΠΎΡΠΈΠ±ΠΊΠΈ ΠΏΠΎ ΡΡΡΠ°Π½ΠΎΠ²ΠΊΠ΅ Π² Π½Π΅Π²Π΅ΡΠ½ΡΡ
ΠΌΠ΅ΡΡΠ°Ρ
ΡΠ»Π΅ΠΊΡΡΠΈΡΠ΅ΡΠΊΠΎΠ³ΠΎ ΡΠΈΡΠ°, Π°Π²ΡΠΎΠΌΠ°ΡΠΎΠ², ΡΡΠ΅ΡΡΠΈΠΊΠΎΠ², Π²Ρ
ΠΎΠ΄ ΠΏΠΈΡΠ°ΡΡΠΈΡ
ΠΊΠ°Π±Π΅Π»Π΅ΠΉ.
ΠΡΠ΅ΠΆΠ΄Π΅ ΡΠ΅ΠΌ Π½Π°ΡΠΈΠ½Π°ΡΡ ΡΠΎΡΡΠ°Π²Π»ΡΡΡ ΡΡ Π΅ΠΌΡ ΡΠ°Π·Π²ΠΎΠ΄ΠΊΠΈ ΡΠ»Π΅ΠΊΡΡΠΎΠΏΡΠΎΠ²ΠΎΠ΄ΠΊΠΈ Π²Ρ Π΄ΠΎΠ»ΠΆΠ½Ρ ΡΠ΅ΡΠΊΠΎ ΠΎΠΏΡΠ΅Π΄Π΅Π»ΠΈΡΡ ΠΌΠ΅ΡΡΠΎ ΠΊΠ°ΠΆΠ΄ΠΎΠ³ΠΎ ΠΏΡΠ΅Π΄ΠΌΠ΅ΡΠ° ΠΌΠ΅Π±Π΅Π»ΠΈ ΠΈ ΡΠ°ΡΡΡΠ°Π½ΠΎΠ²ΠΊΡ ΡΠ»Π΅ΠΊΡΡΠΈΡΠ΅ΡΠΊΠΈΡ ΠΏΡΠΈΠ±ΠΎΡΠΎΠ², Ρ ΡΡΠ΅ΡΠΎΠΌ ΠΏΠΎΠΆΠ΅Π»Π°Π½ΠΈΠΉ ΡΠ²ΠΎΠΈΡ Π΄ΠΎΠΌΠΎΡΠ°Π΄ΡΠ΅Π², ΠΏΠΎΡΡΠ΅Π±Π½ΠΎΡΡΠ΅ΠΉ Π½Π° ΡΠ΅Π³ΠΎΠ΄Π½ΡΡΠ½ΠΈΠΉ Π΄Π΅Π½Ρ ΠΈ Π²ΠΎΠ·ΠΌΠΎΠΆΠ½ΡΡ ΠΏΡΠΈΠΎΠ±ΡΠ΅ΡΠ΅Π½ΠΈΠΉ Π΄ΠΎΠΏΠΎΠ»Π½ΠΈΡΠ΅Π»ΡΠ½ΡΡ ΠΏΡΠΈΠ±ΠΎΡΠΎΠ² Π² Π±ΡΠ΄ΡΡΠ΅ΠΌ.
Π ΠΈΡΡΠ΅ΠΌ ΡΡ Π΅ΠΌΡ
ΠΠ»Ρ Π±ΠΎΠ»Π΅Π΅ ΡΠΎΡΠ½ΠΎΠ³ΠΎ ΠΈΠ·ΠΎΠ±ΡΠ°ΠΆΠ΅Π½ΠΈΡ ΠΏΠ»Π°Π½Π° ΠΏΠΎΠ½Π°Π΄ΠΎΠ±ΠΈΡΡΡ Π²ΠΎΡΠΏΡΠΎΠΈΠ·Π²Π΅ΡΡΠΈ ΠΌΠ°ΠΊΡΠΈΠΌΠ°Π»ΡΠ½ΠΎ ΡΠΎΡΠ½ΠΎ ΡΠ°ΡΠΏΠΎΠ»ΠΎΠΆΠ΅Π½ΠΈΠ΅ ΠΊΠΎΠΌΠ½Π°Ρ Π² ΠΆΠΈΠ»ΠΈΡΠ΅, ΠΆΠ΅Π»Π°ΡΠ΅Π»ΡΠ½ΠΎ ΡΠΎΠ±Π»ΡΠ΄Π°Ρ ΠΌΠ°ΡΡΡΠ°Π±. ΠΡΠΌΠ΅ΡΡΡΠ΅ Π½Π° ΠΏΠ»Π°Π½Π΅ ΠΏΡΠ΅Π΄ΠΏΠΎΠ»Π°Π³Π°Π΅ΠΌΠΎΠ΅ ΡΠ°ΡΠΏΠΎΠ»ΠΎΠΆΠ΅Π½ΠΈΠ΅ Π±ΡΡΠΎΠ²ΡΡ ΠΏΡΠΈΠ±ΠΎΡΠΎΠ².
ΠΠ°ΠΆΠ΄Π°Ρ ΡΡ Π΅ΠΌΠ° ΡΠ°Π·Π²ΠΎΠ΄ΠΊΠΈ ΡΠ»Π΅ΠΊΡΡΠΎΠΏΡΠΎΠ²ΠΎΠ΄ΠΊΠΈ Π² ΠΊΠ²Π°ΡΡΠΈΡΠ΅ ΠΏΠ°Π½Π΅Π»ΡΠ½ΠΎΠ³ΠΎ Π΄ΠΎΠΌΠ° ΠΈΠ»ΠΈ ΡΠ°ΡΡΠ½ΠΎΠ³ΠΎ ΡΡΡΠΎΠ΅Π½ΠΈΡ ΡΡΠΎ ΡΠΎΡΠ½Π°Ρ ΡΡ Π΅ΠΌΠ° ΡΠ°ΡΠΏΡΠ΅Π΄Π΅Π»ΠΈΡΠ΅Π»ΡΠ½ΡΡ Π³ΡΡΠΏΠΏ ΠΈ Π΅Π΄ΠΈΠ½ΠΈΡΠ½ΡΡ ΡΠ»Π΅ΠΊΡΡΠΈΡΠ΅ΡΠΊΠΈΡ ΡΠ»Π΅ΠΌΠ΅Π½ΡΠΎΠ². ΠΠ»Ρ ΡΠ΄ΠΎΠ±ΡΡΠ²Π° ΠΏΠΎΠ»ΡΠ·ΠΎΠ²Π°Π½ΠΈΡ ΠΈ ΡΡΠ΅Π½ΠΈΡ Π»ΡΡΡΠ΅ ΠΊΠ°ΠΆΠ΄ΡΡ Π½Π°Π½Π΅ΡΡΠΈ Π½Π° ΠΎΡΠ΄Π΅Π»ΡΠ½ΡΠΉ Π»ΠΈΡΡΠΎΠΊ Π±ΡΠΌΠ°Π³ΠΈ.
ΠΠ°ΠΆΠ΄Π°Ρ Π³ΡΡΠΏΠΏΠ° ΠΏΠΎΡΡΠ΅Π±Π»Π΅Π½ΠΈΡ Π΄ΠΎΠ»ΠΆΠ½Π° Π±ΡΡΡ ΠΏΠΎΠ΄ΠΊΠ»ΡΡΠ΅Π½Π° ΠΊ ΡΠ²ΠΎΠ΅ΠΌΡ ΠΎΡΠ΄Π΅Π»ΡΠ½ΠΎΠΌΡ Π°Π²ΡΠΎΠΌΠ°ΡΡ. ΠΡΠΎ ΠΎΠ±Π΅ΡΠΏΠ΅ΡΠΈΡ Π²ΠΎΠ·ΠΌΠΎΠΆΠ½ΠΎΡΡΡ ΠΎΡΠΊΠ»ΡΡΠΈΡΡ ΠΎΡ ΡΠ»Π΅ΠΊΡΡΠΎΠΏΠΈΡΠ°Π½ΠΈΡ ΠΎΡΠ΄Π΅Π»ΡΠ½ΡΠ΅ ΠΏΠΎΠΌΠ΅ΡΠ΅Π½ΠΈΡ, Π΅ΡΠ»ΠΈ Π²ΠΎΠ·Π½ΠΈΠΊΠ½Π΅Ρ ΡΠ°ΠΊΠ°Ρ Π½Π΅ΠΎΠ±Ρ ΠΎΠ΄ΠΈΠΌΠΎΡΡΡ ΠΏΡΠΈ ΡΠ΅ΠΌΠΎΠ½ΡΠ΅ ΠΈΠ»ΠΈ ΠΈΠ½ΡΡ ΡΠΈΡΡΠ°ΡΠΈΡΡ . Π ΠΏΡΠΈ Π²ΠΎΠ·Π½ΠΈΠΊΠ½ΠΎΠ²Π΅Π½ΠΈΠΈ Π°Π²Π°ΡΠΈΠΉΠ½ΡΡ ΡΠΈΡΡΠ°ΡΠΈΠΉ Π²Ρ Π±ΡΠ΄Π΅ΡΠ΅ Π·Π°ΡΠΈΡΠ΅Π½Ρ ΠΎΡ ΠΎΠ±Π΅ΡΡΠΎΡΠΈΠ²Π°Π½ΠΈΡ Π²ΡΠ΅ΠΉ ΠΊΠ²Π°ΡΡΠΈΡΡ.
ΠΠ½ΠΈΠΌΠ°Π½ΠΈΠ΅! ΠΠ²ΡΠΎΠΌΠ°Ρ Π½Π° 25 Π (ΡΠΈΠΏ B)ΡΡΡΠ°Π½Π°Π²Π»ΠΈΠ²Π°ΡΡ Π½Π° Π³ΡΡΠΏΠΏΡ ΡΠΎΠ·Π΅ΡΠΎΠΊ ΠΈ Π£ΠΠ Π½Π° 30 ΠΌΠ. ΠΠ»Ρ Π³ΡΡΠΏΠΏΡ ΠΎΡΠ²Π΅ΡΠ΅Π½ΠΈΡ ΠΏΠΎΡΡΠ΅Π±ΡΠ΅ΡΡΡ Π°Π²ΡΠΎΠΌΠ°Ρ 10-16 Π (ΡΠΈΠΏ Π).
Β
Π Π°Π±ΠΎΡΡ ΠΏΠΎ ΠΏΠ»Π°Π½ΠΈΡΠΎΠ²Π°Π½ΠΈΡ ΡΠ°Π·Π²ΠΎΠ΄ΠΊΠΈ Π²ΠΎ ΠΌΠ½ΠΎΠ³ΠΎΠΌ Π·Π°Π²ΠΈΡΡΡ ΠΎΡ ΠΌΠ΅ΡΡΠΎΠ½Π°Ρ ΠΎΠΆΠ΄Π΅Π½ΠΈΡ ΡΠ»Π΅ΠΊΡΡΠΈΡΠ΅ΡΠΊΠΎΠ³ΠΎ ΡΠΈΡΠΊΠ°. ΠΠ³ΠΎ ΠΌΠΎΠ³ΡΡ ΡΠ°Π·ΠΌΠ΅ΡΡΠΈΡΡ Π² ΠΏΠΎΠ΄ΡΠ΅Π·Π΄Π΅, ΠΏΠΎΠ΄Π²Π°Π»Π΅ Π»ΠΈΠ±ΠΎ Π½Π΅ΠΏΠΎΡΡΠ΅Π΄ΡΡΠ²Π΅Π½Π½ΠΎ Π² ΠΊΠ²Π°ΡΡΠΈΡΠ΅. Π ΠΏΠΎΡΠ»Π΅Π΄Π½Π΅ΠΌ ΡΠ»ΡΡΠ°Π΅ ΠΊΠ°ΠΆΠ΄ΡΠΉ ΠΏΠΎΡΡΠ΅Π±ΠΈΡΠ΅Π»Ρ ΡΠ»Π΅ΠΊΡΡΠΈΡΠ΅ΡΠΊΠΎΠ³ΠΎ ΡΠΎΠΊΠ° ΠΌΠΎΠΆΠ½ΠΎ Β«ΠΏΠΎΡΠ°Π΄ΠΈΡΡΒ» Π½Π° ΡΠ²ΠΎΠΉ Π°Π²ΡΠΎΠΌΠ°Ρ. ΠΡΠΎ ΡΠ΄ΠΎΠ±Π½ΠΎ, Π½ΠΎ ΡΠ»ΠΈΡΠΊΠΎΠΌ Π·Π°ΡΡΠ°ΡΠ½ΠΎ ΡΠΈΠ½Π°Π½ΡΠΎΠ²ΠΎ.
ΠΠΎΡΡΠΎΠΌΡ ΠΏΡΠΈΠ½ΡΡΠΎ ΠΎΠ±ΡΠ΅Π΄ΠΈΠ½ΡΡΡ Π² ΡΠ»Π΅Π΄ΡΡΡΠΈΠ΅ Π³ΡΡΠΏΠΏΡ:
- ΠΠ»Π΅ΠΊΡΡΠΎΡΠ½Π°Π±ΠΆΠ΅Π½ΠΈΠ΅ ΠΊΠΎΠΌΠ½Π°Ρ.
- ΠΡΠ²Π΅ΡΠ΅Π½ΠΈΠ΅ Ρ ΠΎΠ»Π»Π°, ΠΆΠΈΠ»ΡΡ ΠΊΠΎΠΌΠ½Π°Ρ, ΠΊΡΡ Π½ΠΈ.
- ΠΠ»Π΅ΠΊΡΡΠΎΡΠ½Π°Π±ΠΆΠ΅Π½ΠΈΠ΅ ΠΊΡΡ Π½ΠΈ ΠΈ Ρ ΠΎΠ»Π»Π°.
- ΠΠ»Π΅ΠΊΡΡΠΎΡΠ½Π°Π±ΠΆΠ΅Π½ΠΈΠ΅ ΠΈ ΠΎΡΠ²Π΅ΡΠ΅Π½ΠΈΠ΅ ΡΠ°Π½ΠΈΡΠ°ΡΠ½ΡΡ ΠΊΠΎΠΌΠ½Π°Ρ (Π²Π»Π°ΠΆΠ½ΡΠ΅ ΠΏΠΎΠΌΠ΅ΡΠ΅Π½ΠΈΡ ΠΈΠΌΠ΅ΡΡ ΡΠ²ΠΎΠΈ ΠΎΡΠΎΠ±Π΅Π½Π½ΠΎΡΡΠΈ ΠΈ ΡΡΠ΅Π±ΠΎΠ²Π°Π½ΠΈΡ ΠΊ ΡΠ»Π΅ΠΊΡΡΠΎΠΏΡΠΎΠ²ΠΎΠ΄ΠΊΠ΅).
- ΠΠ»Π΅ΠΊΡΡΠΎΠΏΠ»ΠΈΡΠ΅ Π΄ΠΎΠ»ΠΆΠ½Π° Π±ΡΡΡ Π²ΡΠ΄Π΅Π»Π΅Π½Π° ΠΎΡΠ΄Π΅Π»ΡΠ½Π°Ρ Π»ΠΈΠ½ΠΈΡ.
ΠΠ½ΠΈΠΌΠ°Π½ΠΈΠ΅! Π£ΡΡΡΠΎΠΉΡΡΠ²ΠΎ Π·Π°ΡΠΈΡΠ½ΠΎΠ³ΠΎ ΠΎΡΠΊΠ»ΡΡΠ΅Π½ΠΈΡ (Π£ΠΠ), ΡΡΡΠ°Π½ΠΎΠ²Π»Π΅Π½Π½ΠΎΠ΅ Π² ΠΊΠ°ΠΆΠ΄ΠΎΠΉ Π³ΡΡΠΏΠΏΠ΅, ΠΏΠΎΠ²ΡΡΠΈΡ ΡΡΠΎΠ²Π΅Π½Ρ Π±Π΅Π·ΠΎΠΏΠ°ΡΠ½ΠΎΡΡΠΈ ΡΠ»Π΅ΠΊΡΡΠΎΠΏΡΠΎΠ²ΠΎΠ΄ΠΊΠΈ ΠΈ ΠΏΡΠ΅Π΄ΠΎΡΠ²ΡΠ°ΡΠΈΡ ΠΊΠΎΡΠΎΡΠΊΠΈΠ΅ Π·Π°ΠΌΡΠΊΠ°Π½ΠΈΡ. ΠΠ³ΠΎ ΡΡΡΠ°Π½ΠΎΠ²ΠΊΠ° ΠΎΠ±ΡΠ·Π°ΡΠ΅Π»ΡΠ½Π° Π² ΠΏΡΠΎΠ²ΠΎΠ΄ΠΊΠ΅ ΠΊΡΡ Π½ΠΈ ΠΈ ΡΠ°Π½ΡΠ·Π»Π°. Π£ΠΠ Π΄ΠΎΠ»ΠΆΠ΅Π½ Π±ΡΡΡ ΡΠ°ΡΡΡΠΈΡΠ°Π½ Π½Π° ΡΠΈΠ»Ρ ΡΠΎΠΊΠ° Π΄ΠΎ 30 ΠΌΠ (ΠΊΠ»Π°ΡΡ Π).
Π‘Ρ Π΅ΠΌΠ° ΡΠ°Π·Π²ΠΎΠ΄ΠΊΠΈ ΡΠ»Π΅ΠΊΡΡΠΎΠΏΡΠΎΠ²ΠΎΠ΄ΠΊΠΈ Π² Π΄ΠΎΠΌΠ΅ Π΄ΠΎΠ»ΠΆΠ½Π° ΡΡΠΈΡΡΠ²Π°ΡΡ Π½Π°Π³ΡΡΠ·ΠΊΡ ΠΎΡΠ½ΠΎΠ²Π½ΡΡ Π±ΡΡΠΎΠ²ΡΡ ΠΏΡΠΈΠ±ΠΎΡΠΎΠ²:
- ΡΠ»Π΅ΠΊΡΡΠΎΠΏΠ»ΠΈΡΠ°;
- Π²ΠΎΠ΄ΠΎΠ½Π°Π³ΡΠ΅Π²Π°ΡΠ΅Π»Ρ;
- ΡΡΠΈΡΠ°Π»ΡΠ½Π°Ρ ΠΌΠ°ΡΠΈΠ½Π°;
- ΠΊΠΎΠ½Π΄ΠΈΡΠΈΠΎΠ½Π΅Ρ;
- Π΄ΡΡ ΠΎΠ²ΠΎΠΉ ΡΠΊΠ°Ρ;
- ΠΌΠΈΠΊΡΠΎΠ²ΠΎΠ»Π½ΠΎΠ²Π°Ρ ΠΏΠ΅ΡΡ;
- ΠΏΠΎΡΡΠ΄ΠΎΠΌΠΎΠ΅ΡΠ½Π°Ρ ΠΌΠ°ΡΠΈΠ½Π°.
ΠΠ°ΠΊ ΡΠΎΠ»ΡΠΊΠΎ Π³ΡΡΠΏΠΏΡ ΡΠΏΡΠΎΠ΅ΠΊΡΠΈΡΠΎΠ²Π°Π½Ρ Ρ ΡΡΠ΅ΡΠΎΠΌ ΠΎΡΠ½ΠΎΠ²Π½ΡΡ ΠΏΠΎΡΡΠ΅Π±ΠΈΡΠ΅Π»Π΅ΠΉ ΡΠΎΠΊΠ°, ΠΏΡΠΈΡΡΡΠΏΠ°ΡΡ ΠΊ ΡΠ°Π·ΠΌΠ΅ΡΠ΅Π½ΠΈΡ Π½Π° ΡΡ Π΅ΠΌΠ΅ Π²ΡΠΊΠ»ΡΡΠ°ΡΠ΅Π»Π΅ΠΉ, ΡΠΎΠ·Π΅ΡΠΎΠΊ, Π½Π°ΡΡΠ΅Π½Π½ΡΡ ΠΈ ΠΏΠΎΡΠΎΠ»ΠΎΡΠ½ΡΡ ΡΠ²Π΅ΡΠΈΠ»ΡΠ½ΠΈΠΊΠΎΠ², ΡΠ°ΡΠΏΡΠ΅Π΄Π΅Π»ΠΈΡΠ΅Π»ΡΠ½ΡΡ ΠΊΠΎΡΠΎΠ±ΠΎΠΊ. ΠΡΠΎΠ²Π΅ΡΡΡΡ ΠΏΡΠ°Π²ΠΈΠ»ΡΠ½ΠΎΡΡΡ ΡΠΎΠ΅Π΄ΠΈΠ½Π΅Π½ΠΈΡ ΠΈ ΡΠΊΠ°Π·ΡΠ²Π°ΡΡ Π½Π΅ΠΎΠ±Ρ ΠΎΠ΄ΠΈΠΌΡΡ Π΄Π»ΠΈΠ½Ρ ΠΏΡΠΎΠ²ΠΎΠ΄ΠΎΠ².
ΠΠΎΠ»Π΅Π·Π½ΡΠΉ ΡΠΎΠ²Π΅Ρ: Π‘ΠΎΡΡΠ°Π²ΡΡΠ΅ ΡΡ Π΅ΠΌΡ ΡΠ»Π΅ΠΊΡΡΠΎΠΏΡΠΎΠ²ΠΎΠ΄ΠΊΠΈ Π² 2-Ρ ΡΠΊΠ·Π΅ΠΌΠΏΠ»ΡΡΠ°Ρ . ΠΠ΄ΠΈΠ½ Π±ΡΠ΄Π΅Ρ ΡΠ°Π±ΠΎΡΠΈΠΌ Π²Π°ΡΠΈΠ°Π½ΡΠΎΠΌ, Π²ΡΠΎΡΠΎΠΉ Π΄ΠΎΠ»ΠΆΠ΅Π½ Ρ ΡΠ°Π½ΠΈΡΡΡΡ Π² ΡΠ΅ΠΌΠ΅ΠΉΠ½ΡΡ Π΄ΠΎΠΊΡΠΌΠ΅Π½ΡΠ°Ρ . ΠΡΠΈ Π½Π΅ΠΎΠ±Ρ ΠΎΠ΄ΠΈΠΌΠΎΡΡΠΈ ΡΡΠΎ ΠΎΠ±Π»Π΅Π³ΡΠΈΡ ΠΌΠ½ΠΎΠ³ΠΈΠ΅ ΡΠ°Π±ΠΎΡΡ ΠΏΠΎ Π΄ΠΎΠΌΡ.
ΠΠ° ΡΠΈΡΡΠΎΠ²ΠΎΠΉ ΡΡ Π΅ΠΌΠ΅ ΡΠ°Π·Π²ΠΎΠ΄ΠΊΠΈ ΡΠ»Π΅ΠΊΡΡΠΎΠΏΡΠΎΠ²ΠΎΠ΄ΠΊΠΈ Π² ΠΊΠ²Π°ΡΡΠΈΡΠ΅ Π²ΡΠ΅ ΠΎΠ±ΠΎΠ·Π½Π°ΡΠ΅Π½ΠΈΡ Π΄ΠΎΠ»ΠΆΠ½Ρ Π±ΡΡΡ ΡΠΊΠ°Π·Π°Π½Ρ ΠΎΠ±ΡΠ΅ΠΏΡΠΈΠ½ΡΡΡΠΌΠΈ Π·Π½Π°ΠΊΠ°ΠΌΠΈ Ρ ΡΠΎΡΠ½ΡΠΌ ΠΏΡΠΎΡΡΠ°Π²Π»Π΅Π½ΠΈΠ΅ΠΌ ΡΠ°Π·ΠΌΠ΅ΡΠΎΠ². ΠΠΈΠ½ΠΈΠΈ ΠΏΡΠΎΠ²ΠΎΠ΄ΠΎΠ² ΠΎΡΠ²Π΅ΡΠ΅Π½ΠΈΡ, ΡΠΈΠ»ΠΎΠ²ΡΠ΅ ΠΊΠ°Π±Π΅Π»ΠΈ ΠΈ ΠΏΡΠΎΠ²ΠΎΠ΄Π° Π·Π°Π·Π΅ΠΌΠ»Π΅Π½ΠΈΡ Π΄Π»Ρ ΡΠ΄ΠΎΠ±ΡΡΠ²Π° ΡΠ°Π±ΠΎΡΡ ΠΈ ΡΡΠ΅Π½ΠΈΡ ΠΏΠ»Π°Π½Π° Π½Π°Π½ΠΎΡΡΡΡΡ ΡΠ²ΠΎΠΈΠΌ ΡΠ²Π΅ΡΠΎΠΌ.
ΠΠΎΠ»ΡΡΠ΅ΠΉ ΡΠΈΡΠ°Π±Π΅Π»ΡΠ½ΠΎΡΡΡΡ ΠΈ ΠΈΠ½ΡΠΎΡΠΌΠ°ΡΠΈΠ²Π½ΠΎΡΡΡΡ Π±ΡΠ΄Π΅Ρ ΠΎΠ±Π»Π°Π΄Π°ΡΡ ΠΏΠ»Π°Π½ Ρ ΡΠΊΠ°Π·Π°Π½ΠΈΠ΅ΠΌ Π»ΠΈΠ½Π΅ΠΉΠ½ΡΡ ΡΠ°Π·ΠΌΠ΅ΡΠΎΠ² ΠΊΠΎΠΌΠ½Π°Ρ, Π²ΡΡΠΎΡΡ ΠΏΠΎΡΠΎΠ»ΠΊΠΎΠ² ΠΈ ΡΠ°ΡΡΡΠΎΡΠ½ΠΈΡΠΌΠΈ ΠΎΡ ΡΠ°ΡΠΏΡΠ΅Π΄Π΅Π»ΠΈΡΠ΅Π»ΡΠ½ΡΡ ΠΊΠΎΡΠΎΠ±ΠΎΠΊ Π΄ΠΎ ΡΠ°Π·ΠΌΠ΅ΡΠ΅Π½ΠΈΡ ΡΠ»Π΅ΠΊΡΡΠΎΡΠΎΡΠ΅ΠΊ. ΠΡΠΎ ΡΠΏΡΠΎΡΡΠΈΡ ΡΠ°Π±ΠΎΡΡ ΠΏΠΎ ΠΏΡΠΎΠ²Π΅Π΄Π΅Π½ΠΈΡ ΠΈ ΡΠ°Π·Π²ΠΎΠ΄ΠΊΠ΅ ΡΠ»Π΅ΠΊΡΡΠΈΡΠ΅ΡΠΊΠΈΡ ΠΏΡΠΎΠ²ΠΎΠ΄ΠΎΠ².
Π’ΡΠ΅Π±ΠΎΠ²Π°Π½ΠΈΡ ΠΈ ΡΡΠ°Π½Π΄Π°ΡΡΡ
Π‘Ρ Π΅ΠΌΠ° ΡΠ°Π·Π²ΠΎΠ΄ΠΊΠΈ ΡΠ»Π΅ΠΊΡΡΠΎΠΏΡΠΎΠ²ΠΎΠ΄ΠΊΠΈ Π½Π° ΠΊΡΡ Π½Π΅ ΠΏΡΠΈ Π½Π°Π»ΠΈΡΠΈΠΈ ΡΠ»Π΅ΠΊΡΡΠΎΠΏΠ»ΠΈΡΡ Π΄ΠΎΠ»ΠΆΠ½Π° ΡΡΠΈΡΡΠ²Π°ΡΡ ΡΡΡΠ°Π½ΠΎΠ²ΠΊΡ Π°Π²ΡΠΎΠΌΠ°ΡΠ° Π½ΠΎΠΌΠΈΠ½Π°Π»ΠΎΠΌ 63 Π ΠΈ Π²ΡΡΠ΅.
ΠΠ°ΠΏΡΠ΅ΡΠ΅Π½ΠΎ ΡΡΡΠ°Π½Π°Π²Π»ΠΈΠ²Π°ΡΡ Π² Π²Π°Π½Π½ΠΎΠΉ ΠΊΠΎΠΌΠ½Π°ΡΠ΅ ΡΠΎΠ·Π΅ΡΠΊΠΈ. ΠΡΠΊΠ»ΡΡΠ΅Π½ΠΈΠ΅ ΡΠΎΠ»ΡΠΊΠΎ ΡΠΎΠ·Π΅ΡΠΊΠ° Π΄Π»Ρ ΡΠ»Π΅ΠΊΡΡΠΎΠ±ΡΠΈΡΠ²Ρ (ΠΏΠΎΠ΄ΠΊΠ»ΡΡΠ°Π΅ΡΡΡ ΡΠ΅ΡΠ΅Π· ΡΡΠ°Π½ΡΡΠΎΡΠΌΠ°ΡΠΎΡ).
ΠΠ°ΠΏΡΠ΅ΡΠ΅Π½ΠΎ ΠΏΠΎΠ΄ΠΊΠ»ΡΡΠ°ΡΡ ΠΊ Π½ΡΠ»Π΅Π²ΡΠΌ ΠΏΡΠΎΠ²ΠΎΠ΄Π°ΠΌ Π·Π°Π·Π΅ΠΌΠ»ΡΡΡΠΈΠ΅ ΠΊΠΎΠ½ΡΠ°ΠΊΡΡ ΡΠΎΠ·Π΅ΡΠΎΠΊ. ΠΡΠΎ ΠΊΠ°ΡΠ°Π΅ΡΡΡ ΡΠ°ΠΊΠΆΠ΅ ΡΠΈΡΡΠ΅ΠΌΡ Π²ΠΎΠ΄ΠΎΡΠ½Π°Π±ΠΆΠ΅Π½ΠΈΡ ΠΈ ΠΎΡΠΎΠΏΠ»Π΅Π½ΠΈΡ.
ΠΡΠΎΠ²ΠΎΠ΄Π° ΠΏΡΠΎΠΊΠ»Π°Π΄ΡΠ²Π°ΡΡ ΡΡΡΠΎΠ³ΠΎ ΠΏΠΎ Π²Π΅ΡΡΠΈΠΊΠ°Π»ΠΈ ΠΈ Π³ΠΎΡΠΈΠ·ΠΎΠ½ΡΠ°Π»ΠΈ, ΠΏΠΎΠ΄ ΡΠ³Π»ΠΎΠΌ 90Β°.
ΠΠ·Π±Π΅Π³Π°ΠΉΡΠ΅ ΠΏΠ΅ΡΠ΅ΡΠ΅ΡΠ΅Π½ΠΈΡ ΠΏΡΠΎΠ²ΠΎΠ΄ΠΎΠ². Π ΠΊΡΠ°ΠΉΠ½Π΅ΠΌ ΡΠ»ΡΡΠ°Π΅ ΡΠ°ΡΡΡΠΎΡΠ½ΠΈΠ΅ ΠΌΠ΅ΠΆΠ΄Ρ Π½ΠΈΠΌΠΈ Π΄ΠΎΠΏΡΡΡΠΈΠΌΠΎ Π½Π΅ ΠΌΠ΅Π½Π΅Π΅ 3 ΠΌΠΌ.
ΠΠΈΠ½ΠΈΠΌΠ°Π»ΡΠ½ΠΎ Π΄ΠΎΠΏΡΡΡΠΈΠΌΠΎΠ΅ ΡΠ°ΡΡΡΠΎΡΠ½ΠΈΠ΅ ΠΏΡΠΎΠ»Π΅Π³Π°Π½ΠΈΡ ΠΊΠ°Π±Π΅Π»Ρ Π΄ΠΎ ΠΏΠΎΠ»Π° ΠΈ ΠΏΠΎΡΠΎΠ»ΠΊΠ° β 150 ΠΌΠΌ ΠΈ Π½Π΅ ΠΌΠ΅Π½Π΅Π΅ 100 ΠΌΠΌ Π΄ΠΎ Π΄Π²Π΅ΡΠ½ΡΡ ΠΊΠΎΡΠΎΠ±ΠΎΠΊ, ΡΠ³Π»ΠΎΠ², ΠΎΠΊΠΎΠ½Π½ΡΡ ΡΠ°ΠΌ.
ΠΡΠΈΠ½ΡΡΠΎ ΡΠ°ΡΠΏΠΎΠ»Π°Π³Π°ΡΡ Π²ΡΠΊΠ»ΡΡΠ°ΡΠ΅Π»ΠΈ ΡΠ»Π΅Π²Π° ΠΎΡ Π²Ρ ΠΎΠ΄Π½ΠΎΠΉ Π΄Π²Π΅ΡΠΈ.
Π Π°ΡΠΏΠΎΠ»ΠΎΠΆΠΈΡΠ΅ Π²ΡΠΊΠ»ΡΡΠ°ΡΠ΅Π»ΠΈ Π½Π° ΠΎΠ΄Π½ΠΎΠΌ ΡΡΠΎΠ²Π½Π΅ β 900 ΠΌΠΌ, ΡΠΎΠ·Π΅ΡΠΊΠΈ β 300 ΠΌΠΌ ΠΎΡ ΠΏΠΎΠ»Π°. ΠΡΠΊΠ»ΡΡΠ΅Π½ΠΈΠ΅ Π΄Π΅Π»Π°ΡΡ ΡΠΎΠ»ΡΠΊΠΎ Π΄Π»Ρ ΠΊΡΡ Π½ΠΈ.
ΠΠ»Ρ Π²ΡΠΊΠ»ΡΡΠ°ΡΠ΅Π»Π΅ΠΉ ΠΏΡΠΎΠ²ΠΎΠ΄Π° ΠΏΠΎΠ΄Π²ΠΎΠ΄ΡΡ ΡΠ²Π΅ΡΡ Ρ, Π΄Π»Ρ ΡΠΎΠ·Π΅ΡΠΎΠΊ ΡΠ½ΠΈΠ·Ρ.
ΠΠΎΠ·ΠΌΠΎΠΆΠ½ΡΠ΅ Π²Π°ΡΠΈΠ°Π½ΡΡ
Π Π°Π·ΠΌΠ΅ΡΠ΅Π½ΠΈΠ΅ ΡΠ»Π΅ΠΊΡΡΠΈΡΠ΅ΡΠΊΠΈΡ ΠΏΡΠΈΠ±ΠΎΡΠΎΠ² Π² ΡΠ°Π·Π½ΡΡ ΠΏΠΎ ΠΊΠΎΠ»ΠΈΡΠ΅ΡΡΠ²Ρ ΠΊΠΎΠΌΠ½Π°Ρ ΠΊΠ²Π°ΡΡΠΈΡΠ°Ρ Π½Π΅ ΡΠΈΠ»ΡΠ½ΠΎ ΠΎΡΠ»ΠΈΡΠ°Π΅ΡΡΡ ΠΌΠ΅ΠΆΠ΄Ρ ΡΠΎΠ±ΠΎΠΉ. ΠΠ°ΡΠΈΠ°ΡΠΈΠΈ ΠΌΠΎΠ³ΡΡ Π·Π°Π²ΠΈΡΠ΅ΡΡ ΡΠΎΠ»ΡΠΊΠΎ ΠΎΡ ΠΏΡΠ΅Π΄ΠΏΠΎΡΡΠ΅Π½ΠΈΡ Ρ ΠΎΠ·ΡΠ΅Π².
1-ΠΊΠΎΠΌΠ½Π°ΡΠ½Π°Ρ ΠΊΠ²Π°ΡΡΠΈΡΠ°
Π‘Ρ Π΅ΠΌΠ° ΡΠ°Π·Π²ΠΎΠ΄ΠΊΠΈ ΡΠ»Π΅ΠΊΡΡΠΎΠΏΡΠΎΠ²ΠΎΠ΄ΠΊΠΈ Π² ΠΎΠ΄Π½ΠΎΠΊΠΎΠΌΠ½Π°ΡΠ½ΠΎΠΉ ΠΊΠ²Π°ΡΡΠΈΡΠ΅ ΠΏΠΎΠ΄ΡΠ°Π·ΡΠΌΠ΅Π²Π°Π΅Ρ Π΄Π΅Π»Π΅Π½ΠΈΠ΅ ΠΌΠΈΠ½ΠΈΠΌΡΠΌ Π½Π° 2 Π³ΡΡΠΏΠΏΡ. ΠΡΠΎ ΠΎΠ±Π΅ΡΠΏΠ΅ΡΠΈΠ²Π°Π΅Ρ ΡΠ°Π±ΠΎΡΠ΅Π΅ ΡΠΎΡΡΠΎΡΠ½ΠΈΠ΅ Π²ΡΠΎΡΠΎΠΉ ΡΠ΅ΠΏΠΈ Π² ΡΠ»ΡΡΠ°Π΅ ΠΎΠ±ΡΡΠ²Π° ΠΏΠ΅ΡΠ²ΠΎΠΉ ΠΈ Π·Π°ΠΏΠ°Ρ ΠΌΠΎΡΠ½ΠΎΡΡΠΈ, ΠΊΠΎΡΠΎΡΡΠΉ ΠΎΠ±ΡΠ°Π·ΡΠ΅ΡΡΡ Π²ΡΠ»Π΅Π΄ΡΡΠ²ΠΈΠ΅ ΡΠ°ΡΠΏΡΠ΅Π΄Π΅Π»Π΅Π½ΠΈΡ ΠΌΠ΅ΠΆΠ΄Ρ Π΄Π²ΡΠΌΡ ΡΠ΅ΠΏΡΠΌΠΈ ΠΎΠ±ΡΠ΅ΠΉ Π½Π°Π³ΡΡΠ·ΠΊΠΈ.
Π 1 Π³ΡΡΠΏΠΏΠ΅ ΠΎΡΠ½ΠΎΡΡΡ ΠΆΠΈΠ»ΡΡ ΠΊΠΎΠΌΠ½Π°ΡΡ, ΠΊΠΎ Π²ΡΠΎΡΠΎΠΉ: ΠΊΡΡ Π½Ρ, ΡΠ°Π½ΡΠ·Π΅Π».
ΠΠ²Π°ΡΡΠΈΡΠ° Ρ 2 ΠΈ Π±ΠΎΠ»Π΅Π΅ ΠΊΠΎΠΌΠ½Π°ΡΠ°ΠΌΠΈ
ΠΡΠΈΠ±Π»ΠΈΠ·ΠΈΡΠ΅Π»ΡΠ½Π°Ρ ΡΡ Π΅ΠΌΠ° ΡΠ°Π·Π²ΠΎΠ΄ΠΊΠΈ ΡΠ»Π΅ΠΊΡΡΠΎΠΏΡΠΎΠ²ΠΎΠ΄ΠΊΠΈ Π² Π΄Π²ΡΡ ΠΊΠΎΠΌΠ½Π°ΡΠ½ΠΎΠΉ ΠΊΠ²Π°ΡΡΠΈΡΠ΅ ΡΠΎΡΡΠ°Π²Π»Π΅Π½Π° Π² ΡΠΏΡΠΎΡΠ΅Π½Π½ΠΎΠΌ Π²ΠΈΠ΄Π΅. Π£ΠΊΠ°Π·Π°Π½Ρ ΡΠ°Π·ΠΌΠ΅ΡΠΊΠΈ ΠΎΡΠ½ΠΎΠ²Π½ΡΡ ΠΈΡΡΠΎΡΠ½ΠΈΠΊΠΎΠ² ΡΠ²Π΅ΡΠ°, Π²ΡΠΊΠ»ΡΡΠ°ΡΠ΅Π»ΠΈ ΠΈ ΡΠΎΠ·Π΅ΡΠΊΠΈ Ρ Π·Π°Π·Π΅ΠΌΠ»Π΅Π½ΠΈΠ΅ΠΌ. ΠΠ»Ρ ΠΊΠ²Π°ΡΡΠΈΡΡ Ρ Π±ΠΎΠ»ΡΡΠΈΠΌ ΠΊΠΎΠ»ΠΈΡΠ΅ΡΡΠ²ΠΎΠΌ ΠΊΠΎΠΌΠ½Π°Ρ ΡΡ Π΅ΠΌΠ° Π΄ΠΎΠ»ΠΆΠ½Π° Π±ΡΡΡ Π½Π΅Π·Π½Π°ΡΠΈΡΠ΅Π»ΡΠ½ΠΎ ΠΈΠ·ΠΌΠ΅Π½Π΅Π½Π°, Π½ΠΎ ΠΏΡΠΈΠ½ΡΠΈΠΏ ΡΠΎΡ ΠΆΠ΅.
Π§Π°ΡΡΠ½ΡΠΉ Π΄ΠΎΠΌ
ΠΠ½Π΅ΡΠ³ΠΎΡΠ½Π°Π±ΠΆΠ°ΡΡΠΈΠ΅ ΠΎΡΠ³Π°Π½ΠΈΠ·Π°ΡΠΈΠΈ ΡΡΡΠ°Π½Π°Π²Π»ΠΈΠ²Π°ΡΡ ΡΡΠ΅ΡΡΠΈΠΊΠΈ Π²Π½Π΅ ΡΡΡΠΎΠ΅Π½ΠΈΡ. ΠΡ Π½Π΅Π³ΠΎ ΠΏΠΈΡΠ°ΡΡΠΈΠΉ ΠΊΠ°Π±Π΅Π»Ρ ΠΏΡΠΎΠΊΠ»Π°Π΄ΡΠ²Π°ΡΡ ΠΊ ΡΠ»Π΅ΠΊΡΡΠΎΡΠΈΡΡ, ΡΠ°ΡΠΏΠΎΠ»ΠΎΠΆΠ΅Π½Π½ΠΎΠΌΡ Π² Π΄ΠΎΠΌΠ΅.
Π‘Ρ Π΅ΠΌΠ° ΡΠ°Π·Π²ΠΎΠ΄ΠΊΠΈ ΡΠ»Π΅ΠΊΡΡΠΎΠΏΡΠΎΠ²ΠΎΠ΄ΠΊΠΈ Π² ΡΠ°ΡΡΠ½ΠΎΠΌ Π΄ΠΎΠΌΠ΅ Π΄ΠΎΠ»ΠΆΠ½Π° ΡΡΠΈΡΡΠ²Π°ΡΡ ΡΡΠΎ. ΠΠΎΡΡΠ΅Π±ΠΈΡΠ΅Π»Π΅ΠΉ ΡΠΎΠΊΠ° ΡΠ°ΡΠΏΡΠ΅Π΄Π΅Π»ΡΡΡ Π½Π° Π³ΡΡΠΏΠΏΡ:
- ΠΡΠ²Π΅ΡΠΈΡΠ΅Π»ΡΠ½Π°Ρ.
- Π ΠΎΠ·Π΅ΡΠΎΡΠ½Π°Ρ Π³ΡΡΠΏΠΏΠ°.
- ΠΡΠ½ΠΎΠ²Π½Π°Ρ (ΡΠΈΠ»ΠΎΠ²Π°Ρ). Π‘ΡΠ΄Π° Π²Ρ ΠΎΠ΄ΠΈΡ: Π±ΠΎΠΉΠ»Π΅Ρ, ΡΠ»Π΅ΠΊΡΡΠΎΠΏΠ»ΠΈΡΠ°, ΡΡΠΈΡΠ°Π»ΡΠ½Π°Ρ ΠΌΠ°ΡΠΈΠ½Π°, ΠΊΠΎΡΠ΅Π» ΠΎΡΠΎΠΏΠ»Π΅Π½ΠΈΡ ΠΈ Ρ. Π΄.
- Π₯ΠΎΠ·ΡΠΉΡΡΠ²Π΅Π½Π½ΠΎΠ³ΠΎ Π½Π°Π·Π½Π°ΡΠ΅Π½ΠΈΡ (Π³Π°ΡΠ°ΠΆ, ΠΏΠΎΠ΄Π²Π°Π», ΡΠ°ΡΠ°ΠΉ ΠΈ Ρ. Π΄.).
Π‘Ρ Π΅ΠΌΠ° ΡΠ°Π·Π²ΠΎΠ΄ΠΊΠΈ ΡΠ»Π΅ΠΊΡΡΠΎΠΏΡΠΎΠ²ΠΎΠ΄ΠΊΠΈ Π² Π΄Π΅ΡΠ΅Π²ΡΠ½Π½ΠΎΠΌ Π΄ΠΎΠΌΠ΅ ΠΌΠ°Π»ΠΎ ΡΠ΅ΠΌ ΠΎΡΠ»ΠΈΡΠ°Π΅ΡΡΡ ΠΎΡ Π΄ΡΡΠ³ΠΎΠ³ΠΎ ΠΏΠ»Π°Π½Π°, Π΅ΡΡΡ ΠΎΡΠΎΠ±Π΅Π½Π½ΠΎΡΡΠΈ ΡΠΎΠ»ΡΠΊΠΎ ΠΏΡΠΈ ΡΠ°ΠΌΠΎΠΌ ΠΌΠΎΠ½ΡΠ°ΠΆΠ΅.
ΠΠ°ΡΠ°ΠΆ, ΡΠ°ΡΠ°ΠΉ
Π’ΡΠ°ΡΠ΅Π»ΡΠ½ΠΎ ΠΏΡΠΎΠ΄ΡΠΌΠ°ΠΉΡΠ΅ ΡΠ°Π·Π½Π΅ΡΠ΅Π½ΠΈΠ΅ ΠΎΡΠ²Π΅ΡΠΈΡΠ΅Π»ΡΠ½ΡΡ ΡΠΎΡΠ΅ΠΊ ΠΈ ΡΠΎΠ·Π΅ΡΠΎΠΊ Π² Π³Π°ΡΠ°ΠΆΠ΅. ΠΠΎΠΌΠ΅ΡΠ΅Π½ΠΈΠ΅, ΠΊΠ°ΠΊ ΠΏΡΠ°Π²ΠΈΠ»ΠΎ, Π»ΠΈΡΠ΅Π½ΠΎ Π΅ΡΡΠ΅ΡΡΠ²Π΅Π½Π½ΡΡ ΠΈΡΡΠΎΡΠ½ΠΈΠΊΠΎΠ² ΠΎΡΠ²Π΅ΡΠ΅Π½ΠΈΡ, ΠΏΠΎΡΡΠΎΠΌΡ ΡΡΠΎΠΈΡ ΡΡΠ΅ΡΡΡ, ΡΡΠΎ Π²ΡΠΏΠΎΠ»Π½Π΅Π½ΠΈΠ΅ Π½Π΅ΠΊΠΎΡΠΎΡΡΡ ΡΠ°Π±ΠΎΡ ΠΏΠΎΡΡΠ΅Π±ΡΠ΅Ρ Π»ΠΈΠ±ΠΎ Π΄ΠΎΠΏΠΎΠ»Π½ΠΈΡΠ΅Π»ΡΠ½ΠΎΠ³ΠΎ ΡΠ²Π΅ΡΠΈΠ»ΡΠ½ΠΈΠΊΠ°, Π»ΠΈΠ±ΠΎ ΡΠΎΠ·Π΅ΡΠΊΠΈ. ΠΡΡΠ°ΡΠΈ, Π½Π°ΡΡΠΆΠ½ΡΠ΅ ΡΠΎΠ·Π΅ΡΠΊΠΈ, ΡΡΡΠ°Π½ΠΎΠ²Π»Π΅Π½Π½ΡΠ΅ Π½Π° ΡΡΠ΅Π½Π΅ Π΄ΠΎΠΌΠ°, ΠΏΡΠΈΠ³ΠΎΠ΄ΡΡΡΡ Π΄Π»Ρ ΠΏΠΎΠ΄ΠΊΠ»ΡΡΠ΅Π½ΠΈΡ Π²ΠΎΠ΄ΡΠ½ΠΎΠ³ΠΎ ΡΠ»Π΅ΠΊΡΡΠΎΠ½Π°ΡΠΎΡΠ°, Π³Π°Π·ΠΎΠ½ΠΎΠΊΠΎΡΠΈΠ»ΠΊΠΈ ΠΈΠ»ΠΈ ΡΡΡΡΠΎΠΉΡΡΠ²Π° Π΄Π»Ρ ΠΌΡΡΡΡ Π°Π²ΡΠΎΠΌΠΎΠ±ΠΈΠ»Ρ.
ΠΡΠ°ΠΊ, Ρ Π²Π°Ρ ΠΏΡΠΎΠ΄ΡΠΌΠ°Π½Π° ΡΠ°Π·Π²ΠΎΠ΄ΠΊΠ° ΡΠ»Π΅ΠΊΡΡΠΎΠΏΡΠΎΠ²ΠΎΠ΄ΠΊΠΈ Π² Π³Π°ΡΠ°ΠΆΠ΅, ΡΡ Π΅ΠΌΠ° Π΄ΠΎΠ»ΠΆΠ½Π° Π±ΡΡΡ ΡΠΎΡΡΠ°Π²Π»Π΅Π½Π° Ρ ΡΡΠ΅ΡΠΎΠΌ 2 Π³ΡΡΠΏΠΏ ΠΎΡΠ²Π΅ΡΠ΅Π½ΠΈΡ (ΠΎΡΠ½ΠΎΠ²Π½ΠΎΠ΅ ΠΈ ΠΏΠΎΠ΄Π²Π°Π»ΡΠ½ΠΎΠ΅), ΠΈ 2 Π³ΡΡΠΏΠΏΡ ΡΠΎΠ·Π΅ΡΠΎΠΊ, ΠΊΠΎΡΠΎΡΡΠ΅ Π±ΡΠ΄ΡΡ ΡΠ°ΡΠΏΠΎΠ»Π°Π³Π°ΡΡΡΡ ΠΏΠΎ Π±ΠΎΠΊΠΎΠ²ΡΠΌ ΡΡΠ΅Π½Π°ΠΌ Π³Π°ΡΠ°ΠΆΠ°. ΠΡΠΎ ΠΏΠΎΡΠ»ΡΠΆΠΈΡ Π³Π°ΡΠ°Π½ΡΠΈΠ΅ΠΉ, ΡΡΠΎ Π²Ρ Π½Π΅ ΠΎΡΡΠ°Π½Π΅ΡΠ΅ΡΡ Π±Π΅Π· ΡΠ»Π΅ΠΊΡΡΠΈΡΠ΅ΡΡΠ²Π°.
ΠΡΠ»ΠΈ ΡΠ²Π΅ΡΠ΅Π½Ρ ΠΈ ΠΎΠ±Π»Π°Π΄Π°Π΅ΡΠ΅ Π½Π΅ΠΎΠ±Ρ ΠΎΠ΄ΠΈΠΌΡΠΌΠΈ Π·Π½Π°Π½ΠΈΡΠΌΠΈ, ΡΠ°Π·Π²ΠΎΠ΄ΠΊΠ° ΡΠ»Π΅ΠΊΡΡΠΎΠΏΡΠΎΠ²ΠΎΠ΄ΠΊΠΈ Π² Π΄ΠΎΠΌΠ΅ ΡΠ²ΠΎΠΈΠΌΠΈ ΡΡΠΊΠ°ΠΌΠΈ Π΄Π»Ρ Π²Π°Ρ Π½Π΅ ΡΠΎΡΡΠ°Π²ΠΈΡ ΡΡΡΠ΄Π½ΠΎΡΡΠ΅ΠΉ. ΠΡΠ²Π΅ΡΡΡΠ²Π΅Π½Π½ΠΎ ΠΎΡΠ½Π΅ΡΠΈΡΠ΅ΡΡ ΠΊ ΠΏΠΎΠΊΡΠΏΠΊΠ΅ ΠΌΠ°ΡΠ΅ΡΠΈΠ°Π»ΠΎΠ², ΡΠ΅Ρ Π½ΠΈΡΠ΅ΡΠΊΠΈ Π³ΡΠ°ΠΌΠΎΡΠ½ΠΎ ΡΠΎΡΡΠ°Π²ΡΡΠ΅ ΡΡ Π΅ΠΌΡ ΠΈ ΠΏΡΠΈΠ½ΠΈΠΌΠ°ΠΉΡΠ΅ΡΡ Π·Π° Π΄Π΅Π»ΠΎ. ΠΡΠΈΠ²Π΅Π΄Π΅Π½Π½ΡΠΉ Π²ΠΈΠ΄Π΅ΠΎΠΌΠ°ΡΠ΅ΡΠΈΠ°Π», Π²ΠΎΠ·ΠΌΠΎΠΆΠ½ΠΎ, ΠΏΡΠΈΠ΄Π°ΡΡ Π½Π΅ΠΊΠΎΡΠΎΡΠΎΠΉ ΡΠ²Π΅ΡΠ΅Π½Π½ΠΎΡΡΠΈ ΠΈΠ»ΠΈ ΠΏΠΎΠ΄ΡΠΊΠ°ΠΆΠ΅Ρ ΡΡΠΎ-ΡΠΎ Π½ΠΎΠ²ΠΎΠ΅.
Β
bouw.ru
Π’ΠΈΠΏΠΎΠ²Π°Ρ ΡΡ Π΅ΠΌΠ° ΡΠ°Π·Π²ΠΎΠ΄ΠΊΠΈ ΡΠ»Π΅ΠΊΡΡΠΎΠΏΡΠΎΠ²ΠΎΠ΄ΠΊΠΈ Π² ΠΊΠ²Π°ΡΡΠΈΡΠ΅ ΠΈΠ»ΠΈ Π΄ΠΎΠΌΠ΅
ΠΠΎΠ±ΡΡΠΉ Π΄Π΅Π½Ρ! Π‘Π΅Π³ΠΎΠ΄Π½Ρ Π― ΡΠ°ΡΠΊΠ°ΠΆΡ ΠΎΠ± ΠΎΡΠ½ΠΎΠ²Π½ΡΡ ΠΏΡΠΈΠ½ΡΠΈΠΏΠ°Ρ ΠΈ ΡΠΈΠΏΠΎΠ²ΡΡ ΡΡ Π΅ΠΌΠ°Ρ ΠΏΡΠΎΠΊΠ»Π°Π΄ΠΊΠΈ ΡΠ»Π΅ΠΊΡΡΠΈΡΠ΅ΡΠΊΠΈΡ ΠΊΠ°Π±Π΅Π»Π΅ΠΉ ΠΈ ΠΏΡΠΎΠ²ΠΎΠ΄ΠΎΠ² ΠΏΠΎ ΠΊΠ²Π°ΡΡΠΈΡΠ΅ ΠΈΠ»ΠΈ Π΄ΠΎΠΌΡ. Π Π΄Π°Π½Π½ΡΡ ΡΠ»ΡΡΠ°ΡΡ ΠΎΠΏΡΠ΅Π΄Π΅Π»ΠΈΡΡ ΠΌΠ΅ΡΡΠ° Π½Π°Ρ ΠΎΠΆΠ΄Π΅Π½ΠΈΡ ΠΈΡ Β Π²ΠΈΠ·ΡΠ°Π»ΡΠ½ΠΎ ΡΠ»ΠΎΠΆΠ½ΠΎ, ΠΏΠΎΡΠΎΠΌΡ ΡΡΠΎ ΠΏΡΠΈΠΌΠ΅Π½ΡΠ΅ΡΡΡ ΡΠΊΡΡΡΠ°Ρ ΡΠ»Π΅ΠΊΡΡΠΎΠΏΡΠΎΠ²ΠΎΠ΄ΠΊΠ°, ΠΊΠΎΡΠΎΡΠ°Ρ ΠΈΠ΄Π΅Ρ Π²Π½ΡΡΡΠΈ Π±Π΅ΡΠΎΠ½Π½ΡΡ ΡΡΠ΅Π½ ΠΈΠ»ΠΈ ΠΏΠΎΠ΄ ΡΡΡΠΊΠ°ΡΡΡΠΊΠΎΠΉ.
ΠΡΠ΅Π½Ρ ΡΠ°ΡΡΠΎ ΠΌΠΎΠΈ Π΄ΡΡΠ·ΡΡ ΠΈ Π·Π½Π°ΠΊΠΎΠΌΡΠ΅ ΠΌΠ΅Π½Ρ ΡΠΏΡΠ°ΡΠΈΠ²Π°ΡΡ ΠΊΠ°ΠΊ ΠΈ Π³Π΄Π΅ ΠΏΡΠΎΠ»ΠΎΠΆΠ΅Π½Π° ΡΠ»Π΅ΠΊΡΡΠΎΠΏΡΠΎΠ²ΠΎΠ΄ΠΊΠ° Π² ΠΊΠΎΠ½ΠΊΡΠ΅ΡΠ½ΠΎΠΉ ΠΊΠ²Π°ΡΡΠΈΡΠ΅ ΠΈΠ»ΠΈ Π΄ΠΎΠΌΠ΅? ΠΠ° ΡΡΠΎ Π― Π²ΡΠ΅Π³Π΄Π° ΠΎΡΠ²Π΅ΡΠ°Ρ, ΡΡΠΎ Π½Π°Π΄ΠΎ ΠΎΠ±ΡΠ·Π°ΡΠ΅Π»ΡΠ½ΠΎ ΡΠΌΠΎΡΡΠ΅ΡΡ Π΄Π»Ρ ΠΊΠ°ΠΆΠ΄ΠΎΠ³ΠΎ ΠΊΠΎΠ½ΠΊΡΠ΅ΡΠ½ΠΎΠ³ΠΎ ΡΠ»ΡΡΠ°Ρ.
Π ΡΠ²ΠΎΠ΅ΠΉ ΠΏΡΠ°ΠΊΡΠΈΠΊΠ΅ ΡΠ»Π΅ΠΊΡΡΠΈΠΊΠ°, Π― ΠΏΠΎΠ²ΠΈΠ΄Π°Π» Π΄Π΅ΡΡΡΠΊΠΈ ΡΠ°Π·Π½ΡΡ ΡΡ Π΅ΠΌ ΠΏΡΠΎΠΊΠ»Π°Π΄ΠΊΠΈ ΡΠ»Π΅ΠΊΡΡΠΈΡΠ΅ΡΠΊΠΈΡ ΠΏΡΠΎΠ²ΠΎΠ΄ΠΎΠ². ΠΠΎ Π²ΡΠ΅ ΠΈΡ Β ΠΌΠΎΠΆΠ½ΠΎ ΡΠ°Π·Π΄Π΅Π»ΠΈΡΡ ΠΏΠΎ ΠΎΠ±ΡΠΈΠΌ ΠΏΡΠΈΠ½ΡΠΈΠΏΠ°ΠΌ ΠΎΡΠ³Π°Π½ΠΈΠ·Π°ΡΠΈΠΈ Π² ΠΎΡΠ΄Π΅Π»ΡΠ½ΡΠ΅ Π³ΡΡΠΏΠΏΡ, Π² Π·Π°Π²ΠΈΡΠΈΠΌΠΎΡΡΠΈ ΠΎΡ Π³ΠΎΠ΄Π° ΠΈ ΡΠΈΠΏΠ° ΠΏΠΎΡΡΡΠΎΠΉΠΊΠΈ (ΠΏΠ°Π½Π΅Π»ΡΠ½ΡΠΉ, ΠΊΠΈΡΠΏΠΈΡΠ½ΡΠΉ,Β Π΄Π΅ΡΠ΅Π²ΡΠ½Π½ΡΠΉ Π΄ΠΎΠΌ).
ΠΠ»Π°Π²Π½ΠΎΠΉ ΡΠ΅Π»ΡΡ ΡΡΠΎΠΉ ΡΡΠ°ΡΡΠΈ ΡΠ²Π»ΡΠ΅ΡΡΡ ΠΏΠΎΠΌΠΎΡΡ ΡΠΈΡΠ°ΡΠ΅Π»ΡΠΌ Π±Π΅Π· ΠΎΠΏΡΡΠ° ΡΠ»Π΅ΠΊΡΡΠΈΠΊΠ° ΡΠ°ΠΌΠΎΡΡΠΎΡΡΠ΅Π»ΡΠ½ΠΎ ΡΠ°Π·ΠΎΠ±ΡΠ°ΡΡΡΡ, Π² ΡΠΎΠΌ ΠΊΠ°ΠΊ ΠΈΠ΄ΡΡ ΡΠ»Π΅ΠΊΡΡΠΈΡΠ΅ΡΠΊΠΈΠ΅ ΠΏΡΠΎΠ²ΠΎΠ΄Π° ΠΈΠ»ΠΈ ΠΊΠ°Π±Π΅Π»Ρ ΠΏΠΎ Π²Π°ΡΠ΅ΠΌΡ Π΄ΠΎΠΌΡ ΠΈΠ»ΠΈ ΠΊΠ²Π°ΡΡΠΈΡΠ΅. ΠΠ°Π½Π½Π°Ρ ΠΈΠ½ΡΠΎΡΠΌΠ°ΡΠΈΡ Π±ΡΠ΄Π΅Ρ ΠΏΠΎΠ»Π΅Π·Π½ΠΎΠΉ Π²ΡΠ΅ΠΌ ΡΠ΅ΠΌ, ΠΊΡΠΎ ΡΠΎΠ±ΠΈΡΠ°Π΅ΡΡΡ ΠΎΡΡΠ΅ΠΌΠΎΠ½ΡΠΈΡΠΎΠ²Π°ΡΡ, Π·Π°ΠΌΠ΅Π½ΠΈΡΡ ΡΠ»Π΅ΠΊΡΡΠΎΠΏΡΠΎΠ²ΠΎΠ΄ΠΊΡ ΡΠ²ΠΎΠΈΠΌΠΈ ΡΡΠΊΠ°ΠΌΠΈ, ΠΏΠ΅ΡΠ΅Π½Π΅ΡΡΠΈ ΠΈΠ»ΠΈ Π΄ΠΎΠ±Π°Π²ΠΈΡΡ ΡΠ²Π΅ΡΠΈΠ»ΡΠ½ΠΈΠΊ, ΡΠΎΠ·Π΅ΡΠΊΡ Π»ΠΈΠ±ΠΎ Π²ΡΠΊΠ»ΡΡΠ°ΡΠ΅Π»Ρ.
Π’Π°ΠΊΠΆΠ΅ ΠΎΡΠ΅Π½Ρ Π²Π°ΠΆΠ½ΠΎ Π·Π½Π°ΡΡ Π³Π΄Π΅ ΠΈΠ΄ΡΡ ΠΏΡΠΎΠ²ΠΎΠ΄Π°, ΡΡΠΎ Π±Ρ Π½Π΅ ΠΏΡΠΎΠ±ΠΈΡΡ ΠΈΡ ΠΏΡΠΈ ΡΠ²Π΅ΡΠ»Π΅Π½ΠΈΠΈ ΠΈΠ»ΠΈ Π²ΡΠ΄Π°Π»Π±Π»ΠΈΠ²Π°Π½ΠΈΠΈ ΡΡΠ΅Π½Ρ, ΠΏΠΎΡΠΎΠΌΡ ΡΡΠΎ ΠΌΠ΅ΡΡΠΎ ΠΏΠΎΠ²ΡΠ΅ΠΆΠ΄Π΅Π½ΠΈΡ Π΄ΠΎΠ²ΠΎΠ»ΡΠ½ΠΎ ΡΠ»ΠΎΠΆΠ½ΠΎ Π²ΠΎΡΡΡΠ°Π½ΠΎΠ²ΠΈΡΡ.
Π Π°Π·Π²ΠΎΠ΄ΠΊΠ° ΡΠ»Π΅ΠΊΡΡΠΎΠΏΡΠΎΠ²ΠΎΠ΄ΠΊΠΈ Π² ΠΊΠ²Π°ΡΡΠΈΡΠ΅. ΠΡΠΈΠ½ΡΠΈΠΏΠΈΠ°Π»ΡΠ½Π°Ρ ΡΡ Π΅ΠΌΠ°.
ΠΡΠ±Π°Ρ ΡΠ»Π΅ΠΊΡΡΠΎΠΏΡΠΎΠ²ΠΎΠ΄ΠΊΠ° ΠΌΠΎΠ½ΡΠΈΡΡΠ΅ΡΡΡ ΠΎΡ ΡΡΠ°ΠΆΠ½ΠΎΠ³ΠΎ ΠΈΠ»ΠΈ ΠΈΠ½Π΄ΠΈΠ²ΠΈΠ΄ΡΠ°Π»ΡΠ½ΠΎΠ³ΠΎ (Π΄Π»Ρ ΡΠ°ΡΡΠ½ΠΎΠ³ΠΎ Π΄ΠΎΠΌΠ°) ΡΠ»Π΅ΠΊΡΡΠΎΡΠΈΡΠ°, Ρ Π°Π²ΡΠΎΠΌΠ°ΡΠΎΠ² ΠΊΠΎΡΠΎΡΠΎΠ³ΠΎ ΠΎΡΡ ΠΎΠ΄ΠΈΡ 2-3 Π³ΡΡΠΏΠΏΡ Π½Π° ΠΊΠ²Π°ΡΡΠΈΡΡ. ΠΡΠ»ΠΈ Π² Π΄ΠΎΠΌΠ΅ Π½Π΅Ρ Π³Π°Π·ΠΎΠ²ΠΎΠΉ, Π° ΡΠΎΠ»ΡΠΊΠΎ ΡΠ»Π΅ΠΊΡΡΠΈΡΠ΅ΡΠΊΠ°Ρ ΠΏΠ»ΠΈΡΠ°- ΡΠΎΠ³Π΄Π° ΠΊ Π½Π΅ΠΉ Π±ΡΠ΄Π΅Ρ ΠΏΡΠΎΠ»ΠΎΠΆΠ΅Π½Π° Π΄ΠΎΠΏΠΎΠ»Π½ΠΈΡΠ΅Π»ΡΠ½Π°Ρ ΠΎΠ΄Π½Π° ΠΏΡΡΠΌΠ°Ρ Π»ΠΈΠ½ΠΈΡ ΡΠ΅ΡΠ΅Π½ΠΈΠ΅ΠΌ 6-10 ΠΊΠ²Π°Π΄ΡΠ°ΡΠ½ΡΡ ΠΌΠΈΠ»Π»ΠΈΠΌΠ΅ΡΡΠΎΠ².
ΠΠ°Π²Π°ΠΉΡΠ΅ ΡΠ°ΡΡΠΌΠΎΡΡΠΈΠΌ ΡΠΈΠΏΠΎΠ²ΡΡ ΡΡ Π΅ΠΌΡ ΠΎΠ΄Π½ΠΎΠΊΠΎΠΌΠ½Π°ΡΠ½ΠΎΠΉ ΠΊΠ²Π°ΡΡΠΈΡΡ Ρ Π΄Π²ΡΠΌΡ Π»ΠΈΠ½ΠΈΡΠΌΠΈ ΡΠ»Π΅ΠΊΡΡΠΎΠΏΡΠΎΠ²ΠΎΠ΄ΠΊΠΈ, ΠΏΠΎΠ΄ΠΊΠ»ΡΡΠ΅Π½Π½ΡΠΌΠΈ ΠΊ 2 Π°Π²ΡΠΎΠΌΠ°ΡΠ°ΠΌ.

Π Π΄Π°Π½Π½ΠΎΠΉ ΡΡ
Π΅ΠΌΠ΅ ΠΈΡΠΏΠΎΠ»ΡΠ·ΡΠ΅ΡΡΡ ΡΠΎΠ»ΡΠΊΠΎ 3 ΡΠ°ΡΠΏΡΠ΅Π΄Π΅Π»ΠΈΡΠ΅Π»ΡΠ½ΡΠ΅ ΠΊΠΎΡΠΎΠ±ΠΊΠΈ, Π½ΠΎ ΡΠ°ΡΡΠΎ Π΅ΡΠ΅ Π΅ΡΡΡ ΡΠ΅ΡΠ²Π΅ΡΡΠ°Ρ Π΄Π»Ρ ΠΊΠΎΡΠΈΠ΄ΠΎΡΠ°, Π½ΠΎ ΠΎΠ½Π° ΠΌΠΎΠΆΠ΅Ρ Π±ΡΡΡ ΠΎΠ±ΡΠ΅Π΄Π΅Π½Π° Π² ΠΎΠ΄Π½Ρ Ρ ΠΊΠΎΡΠΎΠ±ΠΊΠΎΠΉ Π½Π° ΡΠ°Π½ΡΠ·Π΅Π» ΠΈ Π²Π°Π½Π½ΡΡ.
Π‘ ΠΏΠ΅ΡΠ²ΠΎΠ³ΠΎ Π°Π²ΡΠΎΠΌΠ°ΡΠ° ΠΈΠ΄Π΅Ρ ΡΠ»Π΅ΠΊΡΡΠΎΠΊΠ°Π±Π΅Π»Ρ ΠΈΠ»ΠΈ ΠΏΡΠΎΠ²ΠΎΠ΄Π° Π½Π° ΠΊΠΎΡΠΎΠ±ΠΊΡ ΠΊΠΎΡΠΈΠ΄ΠΎΡΠ°, Ρ ΠΊΠΎΡΠΎΡΠΎΠΉ ΠΎΡΡ ΠΎΠ΄ΡΡ Π»ΠΈΠ½ΠΈΠΈ Π½Π° ΠΊΠΎΡΠΈΠ΄ΠΎΡΠ½ΡΠΉ ΡΠ²Π΅ΡΠΈΠ»ΡΠ½ΠΈΠΊ, Π²ΡΠΊΠ»ΡΡΠ°ΡΠ΅Π»Ρ, ΡΠΎΠ·Π΅ΡΠΊΡ ΠΈ ΠΏΠ΅ΡΠ΅ΠΌΡΡΠΊΠ° Π½Π° ΡΠ°ΡΠΏΡΠ΅Π΄Π΅Π»ΠΈΡΠ΅Π»ΡΠ½ΡΡ ΠΊΠΎΡΠΎΠ±ΠΊΡΒ ΠΊΠΎΠΌΠ½Π°ΡΡ. Π‘ Π½Π΅Π΅ ΡΠ°ΡΡ ΠΎΠ΄ΡΡΡΡ ΡΠ»Π΅ΠΊΡΡΠΈΡΠ΅ΡΠΊΠΈΠ΅ ΠΊΠ°Π±Π΅Π»ΠΈΒ Π½Π° ΠΊΠΎΠΌΠ½Π°ΡΠ½ΡΠ΅ 2- 4 ΡΠΎΠ·Π΅ΡΠΊΠΈ, Π° ΡΠ°ΠΊ ΠΆΠ΅ Π½Π° Π΄Π²ΠΎΠΉΠ½ΠΎΠΉ Π²ΡΠΊΠ»ΡΡΠ°ΡΠ΅Π»Ρ ΠΈ Π»ΡΡΡΡΡ Ρ ΡΡΠ΅ΠΌΡ Π»Π°ΠΌΠΏΠ°ΠΌΠΈ ΠΈ Π΄Π²ΠΎΠΉΠ½ΡΠΌ Π²ΠΊΠ»ΡΡΠ΅Π½ΠΈΠ΅ΠΌ.
Π‘ΠΎ Π²ΡΠΎΡΠΎΠ³ΠΎ Π°Π²ΡΠΎΠΌΠ°ΡΠ° Π»ΠΈΠ½ΠΈΡ ΠΈΠ΄Π΅Ρ Π½Π° ΡΠ°ΡΠΏΡΠ΅Π΄Π΅Π»ΠΈΡΠ΅Π»ΡΠ½ΡΡ ΠΊΠΎΡΠΎΠ±ΠΊΡΒ ΡΠ°Π½ΡΠ·Π»Π° ΠΈ Π²Π°Π½Π½ΠΎΠΉ, ΠΎΡ ΠΊΠΎΡΠΎΡΠΎΠΉ ΠΎΡΡ ΠΎΠ΄ΡΡ ΠΏΡΠΎΠ²ΠΎΠ΄Π° Π½Π° 2 ΡΠ²Π΅ΡΠΈΠ»ΡΠ½ΠΈΠΊΠ° ΠΈ Π±Π»ΠΎΠΊ, ΡΠΎΡΡΠΎΡΡΠΈΠΉ ΠΈΠ· Π΄Π²ΠΎΠΉΠ½ΠΎΠ³ΠΎ Π²ΡΠΊΠ»ΡΡΠ°ΡΠ΅Π»Ρ ΠΈ ΡΠΎΠ·Π΅ΡΠΊΠΈ. Π ΡΠ°ΠΊΠΆΠ΅ Ρ Π½Π΅Π΅ ΠΈΠ΄Π΅Ρ ΠΏΠ΅ΡΠ΅ΠΌΡΡΠΊΠ° Π½Π°Β ΡΠ°ΡΠΏΠ°Π΅ΡΠ½ΡΡ ΠΊΠΎΡΠΎΠ±ΠΊΡ ΠΊΡΡ Π½ΠΈ, ΠΎΡ ΠΊΠΎΡΠΎΡΠΎΠΉ ΠΏΠΎΠ΄ΠΊΠ»ΡΡΠ΅Π½Ρ ΠΊΡΡ ΠΎΠ½Π½ΡΠ΅ ΡΠ²Π΅ΡΠΈΠ»ΡΠ½ΠΈΠΊ ΠΈ ΡΠΎΠ·Π΅ΡΠΊΠΈ.
ΠΠΎ ΠΈ Π·Π΄Π΅ΡΡ Π±ΡΠ²Π°ΡΡ Π²Π°ΡΠΈΠ°ΡΠΈΠΈ. ΠΠ°ΠΏΡΠΈΠΌΠ΅Ρ, Π² Π΄Π²ΡΡ ΠΊΠΎΠΌΠ½Π°ΡΠ½ΠΎΠΉ ΠΊΠ²Π°ΡΡΠΈΡΠ΅ ΠΏΡΠΎΠ»ΠΎΠΆΠ΅Π½Π° ΠΎΠ΄Π½Π° Π»ΠΈΠ½ΠΈΡ Π½Π° Π΄Π²Π΅ ΠΊΠΎΠΌΠ½Π°ΡΡ, Π° Π²ΡΠΎΡΠ°Ρ- Π½Π° ΠΎΡΡΠ°Π»ΡΠ½ΡΠ΅ ΠΏΠΎΠΌΠ΅ΡΠ΅Π½ΠΈΡ.Β ΠΠ»ΠΈ Π½Π°ΠΏΡΠΈΠΌΠ΅Ρ, Ρ ΡΡΠ΅ΠΌΡ Π³ΡΡΠΏΠΏΠ°ΠΌΠΈ Π΄Π»Ρ 3 ΠΊΠΎΠΌΠ½Π°ΡΠ½ΠΎΠΉ ΠΊΠ²Π°ΡΡΠΈΡΡ- ΠΎΠ΄ΠΈΠ½ Π°Π²ΡΠΎΠΌΠ°Ρ Π½Π° 2 ΠΊΠΎΠΌΠ½Π°ΡΡ, Π²ΡΠΎΡΠΎΠΉ- Π½Π° ΠΊΠΎΡΠΈΠ΄ΠΎΡ ΠΈ ΡΡΠ΅ΡΡΡ ΠΊΠΎΠΌΠ½Π°ΡΡ, ΡΡΠ΅ΡΠΈΠΉ Π½Π° ΡΠ°Π½ΡΠ·Π΅Π», Π²Π°Π½Π½ΡΡ ΠΈ ΠΊΡΡ Π½Ρ.
Π Π»ΡΠ±ΠΎΠΌ ΡΠ»ΡΡΠ°Π΅ Π²ΡΠ΅Π³Π΄Π° Π»Π΅Π³ΠΊΠΎ ΠΎΠΏΡΠ΅Π΄Π΅Π»ΠΈΡΡ ΡΠ°ΡΠΏΡΠ΅Π΄Π΅Π»Π΅Π½ΠΈΠ΅ Π»ΠΈΠ½ΠΈΠΉ ΠΏΡΠΎΡΡΡΠΌ ΠΏΠΎΠΎΡΠ΅ΡΠ΅Π΄Π½ΡΠΌ Π²ΡΠΊΠ»ΡΡΠ΅Π½ΠΈΠ΅ΠΌ ΠΊΠ°ΠΆΠ΄ΠΎΠ³ΠΎ Π°Π²ΡΠΎΠΌΠ°ΡΠ° Ρ ΠΏΡΠΎΠ²Π΅ΡΠΊΠΎΠΉ ΡΠΎΠ³ΠΎ, ΠΊΠ°ΠΊΠΈΠ΅ ΠΏΠ΅ΡΠ΅ΡΡΠ°Π»ΠΈ ΡΠ°Π±ΠΎΡΠ°ΡΡ ΡΠΎΠ·Π΅ΡΠΊΠΈ ΠΈ ΡΠ²Π΅ΡΠΈΠ»ΡΠ½ΠΈΠΊΠΈ.
Β ΠΠ°ΠΊ ΡΠ΄Π΅Π»Π°Π½Π° ΡΠ°Π·Π²ΠΎΠ΄ΠΊΠ° ΡΠ»Π΅ΠΊΡΡΠΎΠΏΡΠΎΠ²ΠΎΠ΄ΠΊΠΈ Π² ΠΊΠ²Π°ΡΡΠΈΡΠ΅.
ΠΠ°ΡΠ½Π΅ΠΌ ΡΠ°ΡΡΠΌΠΎΡΡΠ΅Π½ΠΈΠ΅ Ρ ΡΠ°ΠΌΠΎΠΉ ΡΠ°ΡΠΏΡΠΎΡΡΡΠ°Π½Π΅Π½Π½ΠΎΠΉ ΡΠΈΠΏΠΎΠ²ΠΎΠΉ ΡΡ Π΅ΠΌΡ ΡΠ»Π΅ΠΊΡΡΠΎΠΏΡΠΎΠ²ΠΎΠ΄ΠΊΠΈ, ΠΊΠΎΡΠΎΡΠ°Ρ ΠΏΠΎΠ²ΡΠ΅ΠΌΠ΅ΡΡΠ½ΠΎ ΠΏΡΠΈΠΌΠ΅Π½ΡΠ»Π°ΡΡ Π² ΠΊΠΈΡΠΏΠΈΡΠ½ΡΡ ΠΈ ΠΏΠ°Π½Π΅Π»ΡΠ½ΡΡ Π΄ΠΎΠΌΠ°Ρ ΠΈ ΠΊΠ²Π°ΡΡΠΈΡΠ°Ρ ΠΏΡΠΎΡΠ»ΡΡ Π»Π΅Ρ, Π½ΠΎ ΠΈ ΡΠ΅Π³ΠΎΠ΄Π½Ρ Π½Π΅ΡΠ΅Π΄ΠΊΠΎ ΠΏΡΠΈΠΌΠ΅Π½ΡΠ΅ΡΡΡ ΠΏΡΠΈ Π½ΠΎΠ²ΠΎΠΌ ΡΡΡΠΎΠΈΡΠ΅Π»ΡΡΡΠ²Π΅.

ΠΡΠ΅ ΡΠ»Π΅ΠΊΡΡΠΈΡΠ΅ΡΠΊΠΈΠ΅ ΠΊΠ°Π±Π΅Π»ΠΈ ΠΈΠ»ΠΈ ΠΏΡΠΎΠ²ΠΎΠ΄Π° ΠΏΡΠΎΠ»ΠΎΠΆΠ΅Π½Ρ ΠΏΠΎ ΡΡΠ΅Π½Π°ΠΌ ΠΏΠΎΠ΄ ΠΏΠΎΡΠΎΠ»ΠΊΠΎΠΌ Ρ ΠΎΠΏΡΡΠΊΠ°ΠΌΠΈ Π½Π° ΡΠΎΠ·Π΅ΡΠΊΠΈ Π²ΡΠΊΠ»ΡΡΠ°ΡΠ΅Π»ΠΈ ΠΈ Π·Π°Ρ ΠΎΠ΄Π°ΠΌΠΈ Π² ΠΏΠΎΡΠΎΠ»ΠΎΡΠ½ΡΡ ΠΏΠ»ΠΈΡΡ ΠΏΠ΅ΡΠ΅ΠΊΡΡΡΠΈΡ Π½Π° ΠΎΡΠ²Π΅ΡΠ΅Π½ΠΈΠ΅.
ΠΠ»Π΅ΠΊΡΡΠΎΠΏΡΠΎΠ²ΠΎΠ΄ΠΊΠ° Π²ΡΠ΅Π³Π΄Π° Π²ΡΠΏΠΎΠ»Π½ΡΠ΅ΡΡΡ Ρ ΡΠΎΠ±Π»ΡΠ΄Π΅Π½ΠΈΠ΅ΠΌ ΠΏΡΠ°Π²ΠΈΠ», ΠΎ ΠΊΠΎΡΠΎΡΡΡ Π― ΡΠΆΠ΅ ΠΏΠΈΡΠ°Π» Π² ΡΡΠΎΠΉ ΡΡΠ°ΡΡΠ΅. Π’Π°ΠΊ Π½Π°ΠΏΡΠΈΠΌΠ΅Ρ, ΠΊΠ°Π±Π΅Π»ΠΈ ΠΎΡ Π²ΡΠΊΠ»ΡΡΠ°ΡΠ΅Π»Π΅ΠΉ ΠΈ ΡΠΎΠ·Π΅ΡΠΎΠΊ ΠΏΠΎΠ΄Π½ΠΈΠΌΠ°ΡΡΡΡ ΡΡΡΠΎΠ³ΠΎ Π²Π΅ΡΡΠΈΠΊΠ°Π»ΡΠ½ΠΎ ΠΈ ΠΏΠΎΠ΄ ΠΏΠΎΡΠΎΠ»ΠΊΠΎΠΌ ΠΏΠΎΠ²ΠΎΡΠ°ΡΠΈΠ²Π°ΡΡ Π² ΡΡΠΎΡΠΎΠ½Ρ ΡΠ°ΡΠΏΠ°Π΅ΡΠ½ΠΎΠΉ ΠΊΠΎΡΠΎΠ±ΠΊΠΈ ΠΏΠΎΠ΄ ΠΏΡΡΠΌΡΠΌ ΡΠ³Π»ΠΎΠΌ. ΠΡΠΈ ΡΡΠΎΠΌ Π³ΠΎΡΠΈΠ·ΠΎΠ½ΡΠ°Π»ΡΠ½ΠΎ ΠΏΠΎΠ΄ ΠΏΠΎΡΠΎΠ»ΠΊΠΎΠΌ ΠΎΠ½ΠΈ ΠΈΠ΄ΡΡ Π½Π° ΡΠ°ΡΡΡΠΎΡΠ½ΠΈΠΈ Π½Π΅ Π½ΠΈΠΆΠ΅ 15 ΡΠ°Π½ΡΠΈΠΌΠ΅ΡΡΠΎΠ².

ΠΡΠ΅ ΡΠ°ΡΠΏΡΠ΅Π΄Π΅Π»ΠΈΡΠ΅Π»ΡΠ½ΡΠ΅ ΠΊΠΎΡΠΎΠ±ΠΊΠΈ Ρ ΠΎΠ΄Π½ΠΎΠ³ΠΎ Π°Π²ΡΠΎΠΌΠ°ΡΠ° ΠΎΠ±ΡΠ΅Π΄Π΅Π½Ρ ΠΌΠ΅ΠΆΠ΄Ρ ΡΠΎΠ±ΠΎΠΉ. ΠΡΠΈΡΠ΅ΠΌ Π½Π° ΠΏΠ΅ΡΠ²ΡΡ ΠΈΠ· Π½ΠΈΡ Π²ΡΠ΅Π³Π΄Π° ΠΏΡΠΈΡ ΠΎΠ΄ΠΈΡ ΠΏΠΈΡΠ°Π½ΠΈΠ΅ Ρ ΡΠ»Π΅ΠΊΡΡΠΎΡΠΈΡΠ°.
ΠΡΠ΅Π³Π΄Π° Π²ΡΠ΅ ΡΠ»Π΅ΠΊΡΡΠΈΡΠ΅ΡΠΊΠΈΠ΅ ΠΏΡΠΎΠ²ΠΎΠ΄Π° ΠΎΡ Π²ΡΠ΅Ρ ΡΠΎΠ·Π΅ΡΠΎΠΊ, Π²ΡΠΊΠ»ΡΡΠ°ΡΠ΅Π»Π΅ΠΉ ΠΈ ΡΠ²Π΅ΡΠΈΠ»ΡΠ½ΠΈΠΊΠΎΠ² ΡΡ ΠΎΠ΄ΡΡΡΡ Π² ΡΠ°ΡΠΏΠ°Π΅ΡΠ½ΡΡ ΠΊΠΎΡΠΎΠ±ΠΊΡ, Π³Π΄Π΅ ΡΠΎΠ΅Π΄ΠΈΠ½ΡΡΡΡΡ ΡΠΎΠ³Π»Π°ΡΠ½ΠΎ ΡΡ Π΅ΠΌΡ ΡΠ°ΡΠΊΠ»ΡΡΠ΅Π½ΠΈΡ.
Π Π½ΠΎΠ²ΡΡ Π΄ΠΎΠΌΠ°Ρ ΡΠ΅Π³ΠΎΠ΄Π½Ρ ΡΠ°ΡΡΠΎ ΡΠ»Π΅ΠΊΡΡΠΈΡΠ΅ΡΠΊΠΈΠ΅ Π»ΠΈΠ½ΠΈΠΈ ΠΎΡ ΡΠ»Π΅ΠΊΡΡΠΎΡΠΈΡΠ° ΠΈΠ΄ΡΡ Π² ΠΏΠΎΠ»Ρ, Π° Π΄Π°Π»Π΅Π΅ ΠΏΠΎ ΡΡΠ΅Π½Π΅ ΠΏΠΎΠ΄ΡΠΌΠ°ΡΡΡΡ Π΄ΠΎ ΡΠ°ΡΠΏΠ°Π΅ΡΠ½ΡΡ ΠΊΠΎΡΠΎΠ±ΠΎΠΊ, Ρ ΠΊΠΎΡΠΎΡΡΡ ΠΈΠ΄ΡΡ ΠΏΠΎΠ΄ΡΠ΅ΠΌΡ Π½Π° ΡΠ²Π΅ΡΠΈΠ»ΡΠ½ΠΈΠΊΠΈ ΠΈ ΠΎΠΏΡΡΠΊΠ°ΡΡΡΡ Π²Π½ΠΈΠ· ΠΊΠ°Π±Π΅Π»ΠΈ Π½Π° Π²ΡΠΊΠ»ΡΡΠ°ΡΠ΅Π»ΠΈ ΠΈ ΡΠΎΠ·Π΅ΡΠΊΠΈ, ΠΊΠΎΡΠΎΡΡΠ΅ ΠΌΠΎΠ³ΡΡ Π±ΡΡΡ Π·Π°ΠΏΠΈΡΠ°Π½Ρ ΠΎΠ΄Π½Π° ΠΎΡ Π΄ΡΡΠ³ΠΎΠΉ ΠΏΠ΅ΡΠ΅ΠΌΡΡΠΊΠ°ΠΌΠΈ ΠΈΠ΄ΡΡΠΈΠΌΠΈ Π² ΡΡΡΠ±Π°Ρ Π² ΠΏΠΎΠ»Ρ.

ΠΠ»Π΅ΠΊΡΡΠΎΠΏΡΠΎΠ²ΠΎΠ΄ΠΊΠ° Π² Ρ ΡΡΡΠ΅Π²ΠΊΠ΅ ΠΈ Π΄ΡΡΠ³ΠΈΡ ΠΏΠ°Π½Π΅Π»ΡΠ½ΡΡ Π΄ΠΎΠΌΠ°Ρ . ΠΡΠΈΠ½ΡΠΈΠΏΡ, ΡΡ Π΅ΠΌΠ°, ΠΎΡΠΎΠ±Π΅Π½Π½ΠΎΡΡΠΈ.
ΠΡΡΠ°Π½ΠΎΠ²Π»ΡΡΡ Π±ΠΎΠ»Π΅Π΅ ΠΏΠΎΠ΄ΡΠΎΠ±Π½ΠΎ Π½Π° ΠΏΠ°Π½Π΅Π»ΡΠ½ΡΡ Π΄ΠΎΠΌΠ°Ρ , Π² ΠΊΠΎΡΠΎΡΡΡ Π²ΡΡ ΡΠ»Π΅ΠΊΡΡΠΎΠΏΡΠΎΠ²ΠΎΠ΄ΠΊΠ° ΠΏΡΠΎΠ»ΠΎΠΆΠ΅Π½Π° Π²Π½ΡΡΡΠΈ ΠΊΠ°Π½Π°Π»ΠΎΠ², ΡΠΏΠ΅ΡΠΈΠ°Π»ΡΠ½ΠΎ ΡΠ΄Π΅Π»Π°Π½Π½ΡΡ Π½Π° Π·Π°Π²ΠΎΠ΄Π΅ Π΄Π»Ρ Π·Π°ΡΡΠ³ΠΈΠ²Π°Π½ΠΈΡ Π² Π½ΠΈΡ ΡΠ»Π΅ΠΊΡΡΠΈΡΠ΅ΡΠΊΠΈΡ ΠΏΡΠΎΠ²ΠΎΠ΄ΠΎΠ².
ΠΡΠ΅ ΠΊΠ°Π½Π°Π»Ρ ΠΎΡ ΡΠΎΠ·Π΅ΡΠΎΠΊ, Π²ΡΠΊΠ»ΡΡΠ°ΡΠ΅Π»Π΅ΠΉ ΠΈ ΡΠ²Π΅ΡΠΈΠ»ΡΠ½ΠΈΠΊΠΎΠ² ΡΡ ΠΎΠ΄ΡΡΡΡ Π² ΡΠ°ΡΠΏΡΠ΅Π΄Π΅Π»ΠΈΡΠ΅Π»ΡΠ½ΡΠ΅ ΠΊΠΎΡΠΎΠ±ΠΊΠΈ, ΠΊΠΎΡΠΎΡΡΠ΅ ΠΈΠΌΠ΅ΡΡ Π²ΡΡ ΠΎΠ΄ Π½Π° Π΄ΡΡΠ³ΠΈΠ΅ ΠΈ Π½Π° ΡΠ»Π΅ΠΊΡΡΠΎΡΠΈΡ.
ΠΠ½ΠΈΠΌΠ°Π½ΠΈΠ΅, Π² ΠΏΠ°Π½Π΅Π»ΡΠ½ΡΡ Π΄ΠΎΠΌΠ°Ρ ΡΠ°ΡΡΠΎ ΠΈΠ΄ΡΡ ΡΡΡΠ±Ρ Π½Π΅ ΠΏΠΎ ΠΏΡΡΠΌΠΎΠΉ, Π° Π½Π° ΠΊΠΎΡΡΡ ΠΈΠ»ΠΈ ΠΏΠΎ Π½Π°ΠΈΠΊΡΠ°ΡΡΠ°ΠΉΡΠ΅ΠΌΡ ΡΠ°ΡΡΡΠΎΡΠ½ΠΈΡ ΠΎΡ ΠΊΠΎΡΠΎΠ±ΠΊΠΈ Π΄ΠΎ ΡΠΎΠ·Π΅ΡΠΊΠΈ ΠΈΠ»ΠΈ Π²ΡΠΊΠ»ΡΡΠ°ΡΠ΅Π»Ρ, Ρ. Π΅. Π±Π΅Π· ΡΠΎΠ±Π»ΡΠ΄Π΅Π½ΠΈΡ ΠΏΡΠ°Π²ΠΈΠ», ΠΎΠΏΠΈΡΠ°Π½Π½ΡΡ Π² ΠΏΠ΅ΡΠ²ΠΎΠΉ ΡΠ°ΡΡΠΈ ΡΡΠ°ΡΡΠΈ.
Π Ρ ΡΡΡΠ΅Π²ΠΊΠ°Ρ , Π² ΠΊΠΎΡΠΎΡΡΡ ΡΠΎΠ·Π΅ΡΠΊΠΈ, ΡΠ°ΡΠΏΠΎΠ»ΠΎΠΆΠ΅Π½Ρ Π²ΠΎΠ·Π»Π΅ ΠΏΠ»ΠΈΠ½ΡΡΡΠΎΠ², Π° ΡΠ²Π΅Ρ Π²ΡΠΊΠ»ΡΡΠ°Π΅ΡΡΡ ΠΏΡΠΈ ΠΏΠΎΠΌΠΎΡΠΈ Π²Π΅ΡΠ΅Π²ΠΎΡΠ½ΠΎΠ³ΠΎ Π²ΡΠΊΠ»ΡΡΠ°ΡΠ΅Π»Ρ ΠΏΠΎΠ΄ ΠΏΠΎΡΠΎΠ»ΠΊΠΎΠΌβ ΡΠ°Π·Π²ΠΎΠ΄ΠΊΠ° ΡΠ΄Π΅Π»Π°Π½Π° ΡΠ»Π΅Π΄ΡΡΡΠΈΠΌ ΠΎΠ±ΡΠ°Π·ΠΎΠΌ. ΠΠ° Π²Π°ΡΠΈ ΡΠΎΠ·Π΅ΡΠΊΠΈ ΠΏΡΠΎΠ²ΠΎΠ΄Π° ΠΈΠ΄ΡΡ ΠΏΠΎΠ΄ ΠΏΠΎΠ»ΠΎΠΌ, Π° Π½Π° ΡΠ²Π΅ΡΠΈΠ»ΡΠ½ΠΈΠΊΠΈ- ΠΏΠΎΠ΄ ΠΏΠΎΠ»ΠΎΠΌ ΡΠΎΡΠ΅Π΄Π°, ΠΊΠΎΡΠΎΡΡΠΉ ΠΆΠΈΠ²Π΅Ρ Π½Π°Π΄ ΠΠ°ΠΌΠΈ. ΠΡΠ΅Π½Ρ ΡΠ°ΡΡΠΎ ΠΌΠΎΠ½ΡΠ°ΠΆ ΠΏΡΠΎΠ²ΠΎΠ΄ΠΈΡΡΡ Π±Π΅Π· ΡΡΡΠ± ΠΈ Ρ Π³ΠΎΠ΄Π°ΠΌΠΈ ΠΎΡΡΠΏΠ°Π΅ΡΡΡ ΠΈΠ·ΠΎΠ»ΡΡΠΈΡ Ρ ΠΏΡΠΎΠ²ΠΎΠ΄ΠΎΠΌ, ΡΡΠΎ ΠΎΡΠ΅Π½Ρ ΠΎΠΏΠ°ΡΠ½ΠΎ. ΠΠ΅ΡΠ΅Π΄Π΅Π»Π°ΡΡ ΠΆΠ΅ Π²ΡΡ ΡΠ»Π΅ΠΊΡΡΠΈΠΊΡ Π² ΡΠ°ΠΊΠΈΡ ΠΏΠ°Π½Π΅Π»ΡΠ½ΡΡ Π΄ΠΎΠΌΠ°Ρ Π±ΡΠ΄Π΅Ρ ΠΎΡΠ΅Π½Ρ ΡΠ»ΠΎΠΆΠ½ΠΎ ΠΈ Π΄ΠΎΡΠΎΠ³ΠΎ!
ΠΠ° ΡΠ²ΠΎΡ ΠΌΠ½ΠΎΠ³ΠΎΠ»Π΅ΡΠ½ΡΡ ΠΏΡΠ°ΠΊΡΠΈΠΊΡ Π― Π½Π°ΡΠΎΠ±ΠΈΡΠ°Π» ΠΌΠ½ΠΎΠ³ΠΎ ΡΠ°Π·Π½ΡΡ ΡΡ Π΅ΠΌ ΡΠ°Π·Π½ΠΎΡΠΈΠΏΠ½ΡΡ ΠΊΠ²Π°ΡΡΠΈΡ ΠΈ ΠΈΠ½Π΄ΠΈΠ²ΠΈΠ΄ΡΠ°Π»ΡΠ½ΡΡ Π΄ΠΎΠΌΠΎΠ². Π Π±ΡΠ΄ΡΡΠ΅ΠΌ Π― ΠΎΠ±ΡΠ·Π°ΡΠ΅Π»ΡΠ½ΠΎ Π²ΡΠ»ΠΎΠΆΡ ΠΈΡ Π½Π° ΡΠ°ΠΉΡΠ΅.
jelektro.ru
Π‘Ρ Π΅ΠΌΠ° ΡΠ°Π·Π²ΠΎΠ΄ΠΊΠΈ ΡΠ»Π΅ΠΊΡΡΠΎΠΏΡΠΎΠ²ΠΎΠ΄ΠΊΠΈ Π² ΠΊΠ²Π°ΡΡΠΈΡΠ΅ ΠΏΡΠΈΠΌΠ΅ΡΡ
ΠΠ»Π°Π²Π½Π°Ρ Β» ΠΡΠΎΠ²ΠΎΠ΄ΠΊΠ° Β» Π ΠΊΠ²Π°ΡΡΠΈΡΠ΅ Β» Π‘ΠΎΡΡΠ°Π²Π»ΡΠ΅ΠΌ ΠΈ Π²ΡΠ±ΠΈΡΠ°Π΅ΠΌ ΠΏΡΠ°Π²ΠΈΠ»ΡΠ½ΡΠ΅ ΡΡ Π΅ΠΌΡ ΡΠ°Π·Π²ΠΎΠ΄ΠΊΠΈ ΡΠ»Π΅ΠΊΡΡΠΎΠΏΡΠΎΠ²ΠΎΠ΄ΠΊΠΈ Π² ΠΊΠ²Π°ΡΡΠΈΡΠ΅
Π‘ΠΎΡΡΠ°Π²Π»ΡΠ΅ΠΌ ΠΈ Π²ΡΠ±ΠΈΡΠ°Π΅ΠΌ ΠΏΡΠ°Π²ΠΈΠ»ΡΠ½ΡΠ΅ ΡΡ Π΅ΠΌΡ ΡΠ°Π·Π²ΠΎΠ΄ΠΊΠΈ ΡΠ»Π΅ΠΊΡΡΠΎΠΏΡΠΎΠ²ΠΎΠ΄ΠΊΠΈ Π² ΠΊΠ²Π°ΡΡΠΈΡΠ΅
Π‘ΠΎΠ²ΡΠ΅ΠΌΠ΅Π½Π½Π°Ρ ΠΊΠ²Π°ΡΡΠΈΡΠ° ΠΎΡΠ½Π°ΡΠ°Π΅ΡΡΡ Π±ΠΎΠ»ΡΡΠΈΠΌ ΠΊΠΎΠ»ΠΈΡΠ΅ΡΡΠ²ΠΎΠΌ ΡΠ°Π·Π½ΠΎΠΎΠ±ΡΠ°Π·Π½ΠΎΠΉ Π±ΡΡΠΎΠ²ΠΎΠΉ ΡΠ΅Ρ Π½ΠΈΠΊΠΈ. ΠΠΈΠΊΡΠΎΠ²ΠΎΠ»Π½ΠΎΠ²ΡΠ΅ ΠΏΠ΅ΡΠΈ, ΡΠ»Π΅ΠΊΡΡΠΈΡΠ΅ΡΠΊΠΈΠ΅ Π²ΠΎΠ΄ΠΎΠ½Π°Π³ΡΠ΅Π²Π°ΡΠ΅Π»ΠΈ, Ρ ΠΎΠ»ΠΎΠ΄ΠΈΠ»ΡΠ½ΠΈΠΊΠΈ, ΠΊΠ°ΠΌΠΈΠ½Ρ, ΠΊΠΎΠ½Π΄ΠΈΡΠΈΠΎΠ½Π΅ΡΡ, ΡΠ»Π΅ΠΊΡΡΠΎΠΏΠ»ΠΈΡΡ β Π²ΡΠ΅ ΡΡΠΈ ΠΏΡΠΈΠ±ΠΎΡΡ ΡΠΎΠ·Π΄Π°ΡΡ ΡΠ΅ΡΡΠ΅Π·Π½ΡΡ Π½Π°Π³ΡΡΠ·ΠΊΡ Π½Π° ΡΠ»Π΅ΠΊΡΡΠΎΡΠ΅ΡΡ.
Π Π΅ΡΠ»ΠΈ Π΄ΠΎΠΌ, Π² ΠΊΠΎΡΠΎΡΠΎΠΌ Π½Π°Ρ ΠΎΠ΄ΠΈΡΡΡ Π²Π°ΡΠ° ΠΊΠ²Π°ΡΡΠΈΡΠ°, Π±ΡΠ» ΠΏΠΎΡΡΡΠΎΠ΅Π½ Π½Π΅ΡΠΊΠΎΠ»ΡΠΊΠΎ Π΄Π΅ΡΡΡΠΈΠ»Π΅ΡΠΈΠΉ Π½Π°Π·Π°Π΄, ΠΊΠΎΠ³Π΄Π° Π½Π°Π±ΠΎΡ Π΄ΠΎΠΌΠ°ΡΠ½Π΅ΠΉ ΡΠ΅Ρ Π½ΠΈΠΊΠΈ ΠΎΠ³ΡΠ°Π½ΠΈΡΠΈΠ²Π°Π»ΡΡ ΡΠ΅Π»Π΅Π²ΠΈΠ·ΠΎΡΠΎΠΌ, Ρ ΠΎΠ»ΠΎΠ΄ΠΈΠ»ΡΠ½ΠΈΠΊΠΎΠΌ ΠΈ ΠΈΠ½ΠΎΠ³Π΄Π° ΠΏΡΠ»Π΅ΡΠΎΡΠΎΠΌ, ΠΈΠΌΠ΅ΡΡΠΈΠ΅ΡΡ ΠΏΡΠΎΠ²ΠΎΠ΄Π° ΠΌΠΎΠ³ΡΡ ΡΠ°ΠΊΡΡ Π½Π°Π³ΡΡΠ·ΠΊΡ ΠΏΠΎΠΏΡΠΎΡΡΡ Π½Π΅ Π²ΡΠ΄Π΅ΡΠΆΠ°ΡΡ. Π§ΡΠΎΠ±Ρ ΠΈΠ·Π±Π΅ΠΆΠ°ΡΡ ΡΠ²ΡΠ·Π°Π½Π½ΡΡ Ρ ΡΡΠΈΠΌ ΠΏΡΠΎΠ±Π»Π΅ΠΌ, Π½Π΅ΠΎΠ±Ρ ΠΎΠ΄ΠΈΠΌΠΎ ΡΠ²ΠΎΠ΅Π²ΡΠ΅ΠΌΠ΅Π½Π½ΠΎ Π²ΡΠΏΠΎΠ»Π½ΠΈΡΡ Π·Π°ΠΌΠ΅Π½Ρ ΡΠ»Π΅ΠΊΡΡΠΎΠΏΡΠΎΠ²ΠΎΠ΄ΠΊΠΈ ΠΊΠ²Π°ΡΡΠΈΡΠ΅.
Π‘ Π²ΡΠΏΠΎΠ»Π½Π΅Π½ΠΈΠ΅ΠΌ Π²ΡΠ΅Ρ ΡΠΎΠΏΡΡΡΡΠ²ΡΡΡΠΈΡ ΠΌΠ΅ΡΠΎΠΏΡΠΈΡΡΠΈΠΉ ΠΌΠΎΠΆΠ½ΠΎ ΡΠΏΡΠ°Π²ΠΈΡΡΡΡ ΡΠΎΠ±ΡΡΠ²Π΅Π½Π½ΡΠΌΠΈ ΡΠΈΠ»Π°ΠΌΠΈ. ΠΡΠΆΠ½ΠΎ Π»ΠΈΡΡ ΠΏΠΎΠ΄ΡΠΎΠ±Π½ΠΎ ΠΈΠ·ΡΡΠΈΡΡ ΠΎΡΠΎΠ±Π΅Π½Π½ΠΎΡΡΠΈ ΡΡΡΠ΅ΡΡΠ²ΡΡΡΠΈΡ ΡΡ Π΅ΠΌ ΡΠ». ΠΏΡΠΎΠ²ΠΎΠ΄ΠΊΠΈ Π² ΠΊΠ²Π°ΡΡΠΈΡΠ΅, ΡΠ°Π·ΠΎΠ±ΡΠ°ΡΡΡΡ Π² ΠΏΠΎΡΡΠ΄ΠΊΠ΅ ΠΏΡΠΎΠ²Π΅Π΄Π΅Π½ΠΈΡ ΡΠ°Π±ΠΎΡΡ ΠΈ ΡΠ΄Π΅Π»Π°ΡΡ Π²ΡΠ΅ Ρ ΡΠΎΠ±Π»ΡΠ΄Π΅Π½ΠΈΠ΅ΠΌ ΡΡΠ΅Π±ΠΎΠ²Π°Π½ΠΈΠΉ ΡΠ΅Ρ Π½ΠΈΠΊΠΈ Π±Π΅Π·ΠΎΠΏΠ°ΡΠ½ΠΎΡΡΠΈ.
Π’ΠΈΠΏΠΎΠ²ΡΠ΅ ΡΡ Π΅ΠΌΡ ΡΠ»Π΅ΠΊΡΡΠΎΠΏΡΠΎΠ²ΠΎΠ΄ΠΊΠΈ Π² ΠΊΠ²Π°ΡΡΠΈΡΠ΅
Π‘ΡΡΠ΅ΡΡΠ²ΡΠ΅Ρ Π½Π΅ΡΠΊΠΎΠ»ΡΠΊΠΎ ΡΡ
Π΅ΠΌ ΡΠ°Π·Π²ΠΎΠ΄ΠΊΠΈ ΠΏΡΠΎΠ²ΠΎΠ΄ΠΊΠΈ Π² ΠΊΠ²Π°ΡΡΠΈΡΠ΅. ΠΠ°ΠΆΠ΄Π°Ρ ΠΈΠ· Π½ΠΈΡ
ΡΠΎΠ·Π΄Π°Π΅ΡΡΡ Π΄Π»Ρ Π²ΡΠΏΠΎΠ»Π½Π΅Π½ΠΈΡ ΡΡΠ΄Π° Π·Π°Π΄Π°Ρ.
Π‘ΡΡΡΠΊΡΡΡΠ½Π°Ρ
Π’Π°ΠΊΠ°Ρ ΡΡ Π΅ΠΌΠ° ΡΠ»Π΅ΠΊΡΡΠΈΡΠ΅ΡΠΊΠΎΠΉ ΠΏΡΠΎΠ²ΠΎΠ΄ΠΊΠΈ Π² ΠΊΠ²Π°ΡΡΠΈΡΠ΅ ΡΠΎΠ·Π΄Π°Π΅ΡΡΡ Π² ΠΏΠ΅ΡΠ²ΡΡ ΠΎΡΠ΅ΡΠ΅Π΄Ρ. ΠΠ° ΡΡΠΎΠΌ ΡΠ΅ΡΡΠ΅ΠΆΠ΅ ΡΡ Π΅ΠΌΠ°ΡΠΈΡΠ΅ΡΠΊΠΈ ΠΎΡΠΎΠ±ΡΠ°ΠΆΠ°Π΅ΡΡΡ Π²Π·Π°ΠΈΠΌΠΎΡΠ²ΡΠ·Ρ ΠΌΠ΅ΠΆΠ΄Ρ ΡΠΈΡΠΊΠΎΠΌ, Π²Π²ΠΎΠ΄ΠΎΠΌ Π² ΠΊΠ²Π°ΡΡΠΈΡΡ ΠΈ Π·Π°ΠΏΠ»Π°Π½ΠΈΡΠΎΠ²Π°Π½Π½ΡΠΌΠΈ ΠΊ ΡΡΡΠ°Π½ΠΎΠ²ΠΊΠ΅ ΡΠ»Π΅ΠΊΡΡΠΎΠΏΡΠΈΠ±ΠΎΡΠ°ΠΌΠΈ.
ΠΡΠ΅ ΡΠ»Π΅ΠΊΡΡΠΈΡΠ΅ΡΠΊΠΈΠ΅ Π²Π·Π°ΠΈΠΌΠΎΡΠ²ΡΠ·ΠΈ Π΄ΠΎΠ»ΠΆΠ½Ρ Π±ΡΡΡ ΠΎΡΠΎΠ±ΡΠ°ΠΆΠ΅Π½Ρ ΠΌΠ°ΠΊΡΠΈΠΌΠ°Π»ΡΠ½ΠΎ ΠΏΠΎΠ»Π½ΠΎ. ΠΠ»Ρ ΠΎΡΠΎΠ±ΡΠ°ΠΆΠ΅Π½ΠΈΡ ΡΠ²ΡΠ·Π΅ΠΉ Π½Π° ΡΡΡΡΠΊΡΡΡΠ½ΠΎΠΉ ΡΡ Π΅ΠΌΠ΅ ΠΎΠ±ΡΡΠ½ΠΎ ΠΈΡΠΏΠΎΠ»ΡΠ·ΡΡΡΡΡ ΡΡΡΠ΅Π»ΠΊΠΈ.
ΠΠ° ΠΊΠ°ΠΆΠ΄ΠΎΠΌ ΡΠ»Π΅ΠΌΠ΅Π½ΡΠ΅ ΡΡ Π΅ΠΌΡ ΡΠΊΠ°Π·ΡΠ²Π°Π΅ΡΡΡ Π΅Π³ΠΎ Π½ΠΎΠΌΠΈΠ½Π°Π»: Π½Π°ΠΏΡΡΠΆΠ΅Π½ΠΈΠ΅. ΠΌΠΎΡΠ½ΠΎΡΡΡ, Π° ΡΠ°ΠΊΠΆΠ΅ ΡΠΈΠ»Π° ΡΠΎΠΊΠ°. ΠΡΠ΅ ΡΡΠΈ ΠΌΠΎΠΌΠ΅Π½ΡΡ Π½Π΅ΠΎΠ±Ρ ΠΎΠ΄ΠΈΠΌΠΎ ΡΠΊΠ°Π·Π°ΡΡ Π΄Π»Ρ ΡΡΠΏΠ΅ΡΠ½ΠΎΠ³ΠΎ ΡΠΎΡΡΠ°Π²Π»Π΅Π½ΠΈΡ ΡΡΠ½ΠΊΡΠΈΠΎΠ½Π°Π»ΡΠ½ΠΎΠΉ ΡΡ Π΅ΠΌΡ ΠΏΡΠΎΠΊΠ»Π°Π΄ΠΊΠΈ ΡΠ»Π΅ΠΊΡΡΠΎΠΏΡΠΎΠ²ΠΎΠ΄ΠΊΠΈ Π² ΠΊΠ²Π°ΡΡΠΈΡΠ΅.
Π€ΡΠ½ΠΊΡΠΈΠΎΠ½Π°Π»ΡΠ½Π°Ρ
ΠΠ° ΡΡΠΎΠΌ ΡΠ΅ΡΡΠ΅ΠΆΠ΅ ΠΏΡΠΈΠ²ΠΎΠ΄ΡΡΡΡ ΡΠ»Π΅ΠΌΠ΅Π½ΡΡ ΡΠ»Π΅ΠΊΡΡΠΎΠΏΡΠΎΠ²ΠΎΠ΄ΠΊΠΈ ΠΈ ΠΈΠ»Π»ΡΡΡΡΠΈΡΡΡΡΡΡ ΡΠ»Π΅ΠΊΡΡΠΈΡΠ΅ΡΠΊΠΈΠ΅ ΡΠ²ΡΠ·ΠΈ ΠΌΠ΅ΠΆΠ΄Ρ Π½ΠΈΠΌΠΈ. ΠΠ»Ρ ΡΡΠΎΠ³ΠΎ ΠΏΡΠΈΠΌΠ΅Π½ΡΡΡΡΡ ΡΠΏΠ΅ΡΠΈΠ°Π»ΡΠ½ΡΠ΅ ΠΎΠ±ΠΎΠ·Π½Π°ΡΠ΅Π½ΠΈΡ.
Π‘ ΡΠΏΠΎΠΌΡΠ½ΡΡΡΠΌΠΈ ΠΎΠ±ΠΎΠ·Π½Π°ΡΠ΅Π½ΠΈΡΠΌΠΈ Π²Ρ ΠΌΠΎΠΆΠ΅ΡΠ΅ ΠΎΠ·Π½Π°ΠΊΠΎΠΌΠΈΡΡΡΡ Π½Π° ΠΈΠ·ΠΎΠ±ΡΠ°ΠΆΠ΅Π½ΠΈΠΈ. ΠΠ΄Π΅ΡΡ ΠΏΠΎΠΊΠ°Π·Π°Π½ ΠΏΡΠΈΠΌΠ΅Ρ ΡΡΠ½ΠΊΡΠΈΠΎΠ½Π°Π»ΡΠ½ΠΎΠΉ ΡΡ Π΅ΠΌΡ ΠΏΠΎΠ΄ΠΊΠ»ΡΡΠ΅Π½ΠΈΡ ΠΏΡΠΎΠ²ΠΎΠ΄ΠΊΠΈ Π² ΠΊΠ²Π°ΡΡΠΈΡΠ΅ Ρ Π΄Π²ΡΠΌΡ ΡΡΡΡΠΎΠΉΡΡΠ²Π°ΠΌΠΈ Π·Π°ΡΠΈΡΠ½ΠΎΠ³ΠΎ ΠΎΡΠΊΠ»ΡΡΠ΅Π½ΠΈΡ ΠΈ Π·Π°Π·Π΅ΠΌΠ»Π΅Π½ΠΈΠ΅ΠΌ.
ΠΡΠΈΠ½ΡΠΈΠΏΠΈΠ°Π»ΡΠ½Π°Ρ
Π―Π²Π»ΡΠ΅ΡΡΡ Π½Π°ΠΈΠ±ΠΎΠ»Π΅Π΅ ΠΏΠΎΠ»Π½ΠΎΠΉ ΠΈ ΠΏΠΎΠ΄ΡΠΎΠ±Π½ΠΎΠΉ ΡΡ Π΅ΠΌΠΎΠΉ. ΠΠ° ΡΠ΅ΡΡΠ΅ΠΆΠ΅ ΡΠΊΠ°Π·ΡΠ²Π°ΡΡΡΡ Π²ΡΠ΅ ΡΠ»Π΅ΠΌΠ΅Π½ΡΡ ΡΠ»Π΅ΠΊΡΡΠΎΡΠΈΡΡΠ΅ΠΌΡ (ΡΠ²Π΅ΡΠΈΠ»ΡΠ½ΠΈΠΊΠΈ, Π²ΡΠΊΠ»ΡΡΠ°ΡΠ΅Π»ΠΈ ΠΈ ΠΏΡ.), Π° ΡΠ°ΠΊΠΆΠ΅ Π±ΡΡΠΎΠ²ΡΠ΅ ΡΡΡΡΠΎΠΉΡΡΠ²Π° (ΡΠ΅ΠΏΠ»ΡΠΉ ΠΏΠΎΠ», ΠΏΠ»ΠΈΡΠ°, ΠΊΠΎΠ½Π΄ΠΈΡΠΈΠΎΠ½Π΅ΡΡ ΠΈ Ρ.Π΄.).
ΠΠ° ΡΡ Π΅ΠΌΠ΅ ΠΌΠ°ΠΊΡΠΈΠΌΠ°Π»ΡΠ½ΠΎ ΡΠΎΡΠ½ΠΎ ΠΏΠΎΠΊΠ°Π·ΡΠ²Π°ΡΡΡΡ Π»ΠΈΠ½ΠΈΠΈ ΠΏΡΠΎΠΊΠ»Π°Π΄ΠΊΠΈ ΠΏΡΠΎΠ²ΠΎΠ΄ΠΎΠ², ΠΌΠ΅ΡΡΠ° ΡΡΡΠ°Π½ΠΎΠ²ΠΊΠΈ ΡΠ°ΡΠΏΠ°ΡΡΠ½ΡΡ ΠΊΠΎΡΠΎΠ±ΠΎΠΊ, ΡΠΈΠ½ ΡΠΎΠ΅Π΄ΠΈΠ½Π΅Π½ΠΈΡ ΠΈ ΠΏΡΠΎΡΠΈΡ ΡΠ»Π΅ΠΌΠ΅Π½ΡΠΎΠ².
ΠΠ΄Π½Π° ΠΈΠ· Π²Π°ΠΆΠ½Π΅ΠΉΡΠΈΡ ΡΡ Π΅ΠΌ ΠΏΠΎΠ΄ΠΊΠ»ΡΡΠ΅Π½ΠΈΡ ΡΠ»Π΅ΠΊΡΡΠΎΠΏΡΠΎΠ²ΠΎΠ΄ΠΊΠΈ Π² ΠΊΠ²Π°ΡΡΠΈΡΠ΅. Π‘ΠΎΠ·Π΄Π°Π΅ΡΡΡ Π΄Π»Ρ ΡΠ»Π΅ΠΊΡΡΠΎΡΠΈΡΠΊΠΎΠ². ΠΠ° ΡΡ Π΅ΠΌΠ΅ ΠΎΡΠΎΠ±ΡΠ°ΠΆΠ°ΡΡΡΡ Π²Π²ΠΎΠ΄Π½ΡΠ΅ Π°Π²ΡΠΎΠΌΠ°ΡΡ, Π·Π°ΡΠΈΡΠ½ΡΠ΅ Π°Π²ΡΠΎΠΌΠ°ΡΠΈΡΠ΅ΡΠΊΠΈΠ΅ Π²ΡΠΊΠ»ΡΡΠ°ΡΠ΅Π»ΠΈ Π΄Π»Ρ ΠΎΡΠ΄Π΅Π»ΡΠ½ΡΡ Π³ΡΡΠΏΠΏ ΠΏΡΠΎΠ²ΠΎΠ΄ΠΊΠΈ. ΠΡΠΈ ΡΠΎΡΡΠ°Π²Π»Π΅Π½ΠΈΠΈ ΠΈΡΠΏΠΎΠ»ΡΠ·ΡΡΡΡΡ ΡΠΏΠ΅ΡΠΈΠ°Π»ΡΠ½ΡΠ΅ ΡΡΠ»ΠΎΠ²Π½ΡΠ΅ ΠΎΠ±ΠΎΠ·Π½Π°ΡΠ΅Π½ΠΈΡ. Π’Π°ΠΊΠΆΠ΅ Π½Π° ΡΠ΅ΡΡΠ΅ΠΆΠ΅ ΠΎΡΠΎΠ±ΡΠ°ΠΆΠ°ΡΡΡΡ Π²ΡΠ΅ ΠΏΡΠΎΠ²ΠΎΠ΄Π° ΠΈ Π³ΡΡΠΏΠΏΡ ΠΏΠΎΡΡΠ΅Π±ΠΈΡΠ΅Π»Π΅ΠΉ ΡΠ»Π΅ΠΊΡΡΠΈΡΠ΅ΡΡΠ²Π°.
ΠΠ°ΠΆΠ΄ΡΠΉ ΡΠ»Π΅ΠΌΠ΅Π½Ρ ΡΡ Π΅ΠΌΡ ΡΠΎΠΏΡΠΎΠ²ΠΎΠΆΠ΄Π°Π΅ΡΡΡ Π½Π΅ΠΎΠ±Ρ ΠΎΠ΄ΠΈΠΌΡΠΌΠΈ Π½ΠΎΠΌΠΈΠ½Π°Π»ΡΠ½ΡΠΌΠΈ Ρ Π°ΡΠ°ΠΊΡΠ΅ΡΠΈΡΡΠΈΠΊΠ°ΠΌΠΈ.
Π ΠΏΡΠΈΠΌΠ΅ΡΡ, Π΄Π»Ρ ΡΠ»Π΅ΠΊΡΡΠΎΠΊΠ°Π±Π΅Π»Π΅ΠΉ ΡΠΊΠ°Π·ΡΠ²Π°Π΅ΡΡΡ ΠΊΠΎΠ»ΠΈΡΠ΅ΡΡΠ²ΠΎ, ΡΠ΅ΡΠ΅Π½ΠΈΠ΅ ΠΈ ΠΌΠ°ΡΠΊΠ° ΠΆΠΈΠ», Π° Π΄Π»Ρ Π°Π²ΡΠΎΠΌΠ°ΡΠΎΠ² ΠΏΡΠΈΠ²ΠΎΠ΄ΠΈΡΡΡ Π·Π½Π°ΡΠ΅Π½ΠΈΠ΅ ΡΠΎΠΊΠ° ΡΡΠ°Π±Π°ΡΡΠ²Π°Π½ΠΈΡ.
ΠΠΎΡΠ»Π΅ ΡΠΎΡΡΠ°Π²Π»Π΅Π½ΠΈΡ ΠΏΠΎΠΊΡΠΏΠ°ΡΡΡΡ Π½Π΅ΠΎΠ±Ρ ΠΎΠ΄ΠΈΠΌΡΠ΅ ΠΌΠ°ΡΠ΅ΡΠΈΠ°Π»Ρ Π΄Π»Ρ ΠΏΡΠΎΠΊΠ»Π°Π΄ΠΊΠΈ Π»ΠΈΠ±ΠΎ Π·Π°ΠΌΠ΅Π½Ρ ΡΠ»Π΅ΠΊΡΡΠΎΠΏΡΠΎΠ²ΠΎΠ΄ΠΊΠΈ. Π’Π°ΠΊΠΆΠ΅ ΡΠ°ΡΡΠ΅ΡΠ½Π°Ρ ΡΡ Π΅ΠΌΠ° ΠΏΠΎΠ·Π²ΠΎΠ»ΡΠ΅Ρ ΡΠ°Π·Π±ΠΈΡΡ ΠΊΠ²Π°ΡΡΠΈΡΠ½ΡΡ ΡΠ»Π΅ΠΊΡΡΠΎΠΏΡΠΎΠ²ΠΎΠ΄ΠΊΡ Π½Π° Π³ΡΡΠΏΠΏΡ.
ΠΠ° ΠΌΠΎΠ½ΡΠ°ΠΆΠ½ΠΎΠΉ ΡΡ Π΅ΠΌΠ΅ ΠΎΡΠΎΠ±ΡΠ°ΠΆΠ°ΡΡΡΡ ΡΠ»Π΅ΠΊΡΡΠΈΡΠ΅ΡΠΊΠΈΠ΅ ΡΠΎΠ΅Π΄ΠΈΠ½Π΅Π½ΠΈΡ Π² ΠΎΠ±ΡΠ»ΡΠΆΠΈΠ²Π°Π΅ΠΌΠΎΠΉ ΠΊΠ²Π°ΡΡΠΈΡΠ΅. Π§Π΅ΡΡΠ΅ΠΆΠ½ΡΠΉ ΠΏΠ»Π°Π½ ΠΈΠΌΠ΅Π΅Ρ Π²ΠΈΠ΄ ΠΏΠΎΠ΄ΡΠΎΠ±Π½ΠΎΠΉ ΡΠ°Π±Π»ΠΈΡΡ Ρ ΡΠΊΠ°Π·Π°Π½ΠΈΠ΅ΠΌ ΡΠ»Π΅Π΄ΡΡΡΠΈΡ ΠΌΠΎΠΌΠ΅Π½ΡΠΎΠ²:
- ΠΌΠ΅ΡΡΠ° Π²ΡΡ ΠΎΠ΄Π° ΠΈ Π½Π°ΠΏΡΠ°Π²Π»Π΅Π½ΠΈΡ ΠΏΡΠΎΠΊΠ»Π°Π΄ΠΊΠΈ ΠΊΠ°ΠΆΠ΄ΠΎΠ³ΠΎ ΠΊΠ°Π±Π΅Π»Ρ;
- ΠΊΠ»Π΅ΠΌΠΌ ΠΏΠΎΠ΄ΡΠΎΠ΅Π΄ΠΈΠ½Π΅Π½ΠΈΡ ΠΊΠ°Π±Π΅Π»Π΅ΠΉ;
- Ρ Π°ΡΠ°ΠΊΡΠ΅ΡΠΈΡΡΠΈΠΊ ΠΏΡΠΎΠ²ΠΎΠ΄ΠΎΠ².
ΠΠΎΠ½ΡΠ°ΠΆΠ½ΡΠ΅ ΡΡ Π΅ΠΌΡ ΡΠ»Π΅ΠΊΡΡΠΎΠΏΡΠΎΠ²ΠΎΠ΄ΠΊΠΈ ΠΊΠ²Π°ΡΡΠΈΡΡ ΡΠΎΡΡΠ°Π²Π»ΡΡΡΡΡ Π΄ΠΎΡΡΠ°ΡΠΎΡΠ½ΠΎ ΡΠ΅Π΄ΠΊΠΎ, Ρ.ΠΊ. ΠΏΡΠ°ΠΊΡΠΈΡΠ΅ΡΠΊΠΈ Π»ΡΠ±ΠΎΠΉ ΠΊΠ²Π°Π»ΠΈΡΠΈΡΠΈΡΠΎΠ²Π°Π½Π½ΡΠΉ ΡΠ»Π΅ΠΊΡΡΠΈΠΊ ΠΌΠΎΠΆΠ΅Ρ ΡΠ΄Π΅Π»Π°ΡΡ ΠΌΠΎΠ½ΡΠ°ΠΆ ΡΠ»Π΅ΠΊΡΡΠΎΡΠΈΡΠΊΠ° Π½Π° ΠΎΡΠ½ΠΎΠ²Π΅ ΡΠ°ΡΡΠ΅ΡΠ½ΠΎΠΉ ΡΡ Π΅ΠΌΡ. Π ΠΎΡΡΠ°Π»ΡΠ½ΠΎΠΌ ΠΆΠ΅ ΠΎΠ±ΡΡΠ½ΠΎ ΠΎΡΠΈΠ΅Π½ΡΠΈΡΡΡΡΡΡ ΠΏΠΎ ΡΠΈΡΡΠ°ΡΠΈΠΈ.
ΠΡΠ°ΠΏΡ ΠΌΠΎΠ½ΡΠ°ΠΆΠ° ΠΈ Π·Π°ΠΌΠ΅Π½Ρ ΡΠ»Π΅ΠΊΡΡΠΈΡΠ΅ΡΠΊΠΈΡ ΠΏΡΠΎΠ²ΠΎΠ΄ΠΎΠ²
ΠΡΠΈ ΠΆΠ΅Π»Π°Π½ΠΈΠΈ Ρ Π·Π°ΠΌΠ΅Π½ΠΎΠΉ ΡΠ»Π΅ΠΊΡΡΠΎΠΏΡΠΎΠ²ΠΎΠ΄ΠΊΠΈ Π² ΠΊΠ²Π°ΡΡΠΈΡΠ΅ ΠΌΠΎΠΆΠ½ΠΎ ΡΠΏΡΠ°Π²ΠΈΡΡΡΡ ΡΠΎΠ±ΡΡΠ²Π΅Π½Π½ΡΠΌΠΈ ΡΠΈΠ»Π°ΠΌΠΈ.
ΠΠ΄Π½Π°ΠΊΠΎ Π²Π°ΠΆΠ½ΠΎ ΠΏΠΎΠΌΠ½ΠΈΡΡ, ΡΡΠΎ ΡΡΠΎ ΠΏΠΎΡΠ΅Π½ΡΠΈΠ°Π»ΡΠ½ΠΎ ΠΎΠΏΠ°ΡΠ½Π°Ρ ΡΠ°Π±ΠΎΡΠ°, Ρ.ΠΊ. ΡΠ»Π΅ΠΊΡΡΠΈΡΠ΅ΡΡΠ²ΠΎ ΠΏΡΠΈ Π½Π΅ΠΏΡΠ°Π²ΠΈΠ»ΡΠ½ΠΎΠΌ ΠΈ Π½Π΅ΠΎΡΡΠΎΡΠΎΠΆΠ½ΠΎΠΌ ΠΎΠ±ΡΠ°ΡΠ΅Π½ΠΈΠΈ ΠΌΠΎΠΆΠ΅Ρ Π½Π°Π½Π΅ΡΡΠΈ Π½Π΅ΠΏΠΎΠΏΡΠ°Π²ΠΈΠΌΡΠ΅ ΠΏΠΎΠ²ΡΠ΅ΠΆΠ΄Π΅Π½ΠΈΡ.
Π ΠΎΡΡΠ°Π»ΡΠ½ΠΎΠΌ ΠΆΠ΅ ΡΠ»Π΅Π΄ΡΠΉΡΠ΅ ΠΏΡΠΈΠ²Π΅Π΄Π΅Π½Π½ΠΎΠΌΡ ΡΡΠΊΠΎΠ²ΠΎΠ΄ΡΡΠ²Ρ ΠΈ Π²ΡΠ΅ ΠΎΠ±ΡΠ·Π°ΡΠ΅Π»ΡΠ½ΠΎ ΠΏΠΎΠ»ΡΡΠΈΡΡΡ.
Π‘ΠΎΡΡΠ°Π²Π»Π΅Π½ΠΈΠ΅ ΠΏΠ»Π°Π½Π° ΡΠ»Π΅ΠΊΡΡΠΎΠΎΠ±Π΅ΡΠΏΠ΅ΡΠ΅Π½ΠΈΡ
Π ΠΏΠ΅ΡΠ²ΡΡ ΠΎΡΠ΅ΡΠ΅Π΄Ρ Π²Ρ Π΄ΠΎΠ»ΠΆΠ½Ρ ΡΠΎΡΡΠ°Π²ΠΈΡΡ ΠΏΠΎΠ΄ΡΠΎΠ±Π½ΡΠΉ ΠΏΠ»Π°Π½ ΡΠ²ΠΎΠ΅ΠΉ ΠΊΠ²Π°ΡΡΠΈΡΡ ΠΈ ΡΠΊΠ°Π·Π°ΡΡ Π½Π° Π½Π΅ΠΌ ΠΌΠ΅ΡΡΠ° ΡΡΡΠ°Π½ΠΎΠ²ΠΊΠΈ ΡΠ»Π΅ΠΊΡΡΠΎΡΠΎΠ·Π΅ΡΠΎΠΊ, Π²ΡΠΊΠ»ΡΡΠ°ΡΠ΅Π»Π΅ΠΉ ΠΈ ΠΎΡΠ²Π΅ΡΠΈΡΠ΅Π»ΡΠ½ΡΡ ΠΏΡΠΈΠ±ΠΎΡΠΎΠ².
ΠΠ»Ρ Π±ΠΎΠ»ΡΡΠ΅Π³ΠΎ ΡΠ΄ΠΎΠ±ΡΡΠ²Π° ΡΠ°Π·Π±Π΅ΠΉΡΠ΅ Π²ΡΠ΅Ρ ΠΏΠΎΡΡΠ΅Π±ΠΈΡΠ΅Π»Π΅ΠΉ Π½Π° ΡΠ»Π΅Π΄ΡΡΡΠΈΠ΅ ΠΎΡΠ½ΠΎΠ²Π½ΡΠ΅ Π³ΡΡΠΏΠΏΡ:
- ΡΠ»Π΅ΠΊΡΡΠΎΡΠΎΠ·Π΅ΡΠΊΠΈ;
- ΠΎΡΠ²Π΅ΡΠ΅Π½ΠΈΠ΅;
- ΡΠ°Π½ΡΠ·Π΅Π»;
- ΡΠ»Π΅ΠΊΡΡΠΈΡΠ΅ΡΠΊΠ°Ρ ΠΏΠ»ΠΈΡΠ° (ΠΊΡΡ Π½Ρ).

Π ΠΊΠ°ΠΆΠ΄ΠΎΠΉ ΡΠ°ΠΊΠΎΠΉ Π³ΡΡΠΏΠΏΠ΅ ΠΏΡΠΎΠΊΠ»Π°Π΄ΡΠ²Π°Π΅ΡΡΡ ΡΠ²ΠΎΠΉ ΠΊΠ°Π±Π΅Π»Ρ ΠΎΡ ΡΠ°ΡΠΏΡΠ΅Π΄Π΅Π»ΠΈΡΠ΅Π»ΡΠ½ΠΎΠ³ΠΎ ΡΠΈΡΠ°. ΠΡΠΈ ΠΏΠΎΠ΄ΠΎΠ±Π½ΠΎΠΉ ΡΡ
Π΅ΠΌΠ΅ ΠΌΠΎΠ½ΡΠ°ΠΆΠ° ΡΠ»Π΅ΠΊΡΡΠΎΠΏΡΠΎΠ²ΠΎΠ΄ΠΊΠΈ Π² ΠΊΠ²Π°ΡΡΠΈΡΠ΅ ΠΏΠΎΠ»ΠΎΠΌΠΊΠ° ΠΎΠ΄Π½ΠΎΠΉ ΠΈΠ· Π³ΡΡΠΏΠΏ Π½Π΅ ΠΎΡΡΠ°Π·ΠΈΡΡΡ Π½Π° ΡΠ°Π±ΠΎΡΠΎΡΠΏΠΎΡΠΎΠ±Π½ΠΎΡΡΠΈ ΠΎΡΡΠ°Π»ΡΠ½ΡΡ
ΠΏΠΎΡΡΠ΅Π±ΠΈΡΠ΅Π»Π΅ΠΉ.
ΠΠ΅ΠΎΠ±Ρ ΠΎΠ΄ΠΈΠΌΠΎ ΡΠ΄Π΅Π»Π°ΡΡ ΠΎΠΏΡΠΈΠΌΠ°Π»ΡΠ½ΡΠΉ ΡΠ°ΡΡΠ΅Ρ ΡΠ΅ΡΠ΅Π½ΠΈΡ ΠΊΠ°Π±Π΅Π»Ρ ΠΏΠΎ ΠΌΠΎΡΠ½ΠΎΡΡΠΈ. ΠΏΠΎ ΡΠΎΠΊΡ. Π§Π΅ΠΌ ΡΠΎΠ»ΡΠ΅ Π±ΡΠ΄ΡΡ ΠΈΡΠΏΠΎΠ»ΡΠ·ΡΠ΅ΠΌΡΠ΅ ΠΆΠΈΠ»Ρ, ΡΠ΅ΠΌ Π±ΠΎΠ»ΡΡΠ΅ Π΄Π΅Π½Π΅Π³ Π²Ρ ΠΏΠΎΡΡΠ°ΡΠΈΡΠ΅ Π½Π° ΠΎΠ±ΡΡΡΡΠΎΠΉΡΡΠ²ΠΎ ΡΠ»Π΅ΠΊΡΡΠΎΠΏΡΠΎΠ²ΠΎΠ΄ΠΊΠΈ. Π‘Π»ΠΈΡΠΊΠΎΠΌ ΡΠΊΠΎΠ½ΠΎΠΌΠΈΡΡ Π½Π° ΡΡΠΎΠΌ Π½Π΅ ΡΡΠΎΠΈΡ, Π½ΠΎ ΠΎΠ±ΡΠ·Π°ΡΠ΅Π»ΡΠ½ΠΎ Π·Π°ΠΏΠΎΠΌΠ½ΠΈΡΠ΅ ΡΠ»Π΅Π΄ΡΡΡΠΈΠΉ Π²Π°ΠΆΠ½ΡΠΉ Π½ΡΠ°Π½Ρ: Π² ΡΠ»ΡΡΠ°Π΅ ΠΏΡΠΎΠΊΠ»Π°Π΄ΠΊΠΈ ΠΎΠ΄Π½ΠΎΠ³ΠΎ ΡΠΎΠ»ΡΡΠΎΠ³ΠΎ ΠΊΠ°Π±Π΅Π»Ρ ΠΎΡΠ²Π΅ΡΠ²Π»Π΅Π½ΠΈΡ Π½ΡΠΆΠ½ΠΎ Π±ΡΠ΄Π΅Ρ Π²ΡΠΏΠΎΠ»Π½ΡΡΡ Π² ΡΠ»Π΅ΠΊΡΡΠΈΡΠ΅ΡΠΊΠΈΡ ΡΠ°ΡΠΏΡΠ΅Π΄Π΅Π»ΠΈΡΠ΅Π»ΡΠ½ΡΡ ΠΊΠΎΡΠΎΠ±ΠΊΠ°Ρ .
ΠΡΠΈ ΡΡΠΎΠΌ ΠΎΠ±ΡΡΡΡΠΎΠΉΡΡΠ²ΠΎ ΡΠ»ΠΈΡΠΊΠΎΠΌ Π±ΠΎΠ»ΡΡΠΎΠ³ΠΎ ΠΊΠΎΠ»ΠΈΡΠ΅ΡΡΠ²Π° ΡΠΎΠ΅Π΄ΠΈΠ½Π΅Π½ΠΈΠΉ Π½Π΅ΠΈΠ·Π±Π΅ΠΆΠ½ΠΎ ΠΏΡΠΈΠ²ΠΎΠ΄ΠΈΡ ΠΊ ΡΠΌΠ΅Π½ΡΡΠ΅Π½ΠΈΡ Π½Π°Π΄Π΅ΠΆΠ½ΠΎΡΡΠΈ ΡΠ»Π΅ΠΊΡΡΠΎΠΏΡΠΎΠ²ΠΎΠ΄ΠΊΠΈ.
ΠΠ΅ ΠΏΠΎΠ΄ΠΊΠ»ΡΡΠ°ΠΉΡΠ΅ Π²ΡΡ ΡΠ»Π΅ΠΊΡΡΠΎΠΏΡΠΎΠ²ΠΎΠ΄ΠΊΡ ΠΊ ΠΎΠ΄Π½ΠΎΠΉ Π³ΡΡΠΏΠΏΠ΅. Π‘Π°Π½ΡΠ·Π΅Π» Π»ΡΡΡΠ΅ Π²ΡΠ΅Π³ΠΎ ΠΏΠΎΠ΄ΡΠΎΠ΅Π΄ΠΈΠ½ΡΡΡ ΠΎΡΠ΄Π΅Π»ΡΠ½ΠΎΠΉ Π»ΠΈΠ½ΠΈΠ΅ΠΉ, Ρ.ΠΊ. ΠΏΠΎΠ΄ΠΎΠ±Π½ΡΠ΅ ΠΏΠΎΠΌΠ΅ΡΠ΅Π½ΠΈΡ ΡΡΠ΅Π±ΡΡΡ ΡΠΎΠ±Π»ΡΠ΄Π΅Π½ΠΈΡ ΠΎΡΠΎΠ±ΡΡ ΠΌΠ΅Ρ ΠΏΡΠ΅Π΄ΠΎΡΡΠΎΡΠΎΠΆΠ½ΠΎΡΡΠΈ. ΠΡΡ Π»ΠΈΠ½ΠΈΡ ΡΠ΅ΠΊΠΎΠΌΠ΅Π½Π΄ΡΠ΅ΡΡΡ ΠΎΡΠ½Π°ΡΡΠΈΡΡ Π£ΠΠ ΠΈΠ»ΠΈ Π΄ΠΈΡΠ°Π²ΡΠΎΠΌΠ°ΡΠΎΠΌ .
ΠΠ΅ΠΌΠΎΠ½ΡΠ°ΠΆ ΡΡΠ°ΡΠΎΠΉ ΠΏΡΠΎΠ²ΠΎΠ΄ΠΊΠΈ
ΠΡΠΈΡΡΡΠΏΠ°ΠΉΡΠ΅ ΠΊ Π΄Π΅ΠΌΠΎΠ½ΡΠ°ΠΆΡ ΡΠ»Π΅ΠΌΠ΅Π½ΡΠΎΠ² ΠΈΠΌΠ΅ΡΡΠ΅ΠΉΡΡ ΡΠ»Π΅ΠΊΡΡΠΎΠΏΡΠΎΠ²ΠΎΠ΄ΠΊΠΈ. ΠΠ±Π΅ΡΡΠΎΡΡΡΠ΅ ΠΊΠ²Π°ΡΡΠΈΡΡ ΠΏΡΠΈ ΠΏΠΎΠΌΠΎΡΠΈ ΠΏΠ°ΠΊΠ΅ΡΠ½ΠΎΠ³ΠΎ Π²ΡΠΊΠ»ΡΡΠ°ΡΠ΅Π»Ρ Π² ΡΠΈΡΠΊΠ΅.
ΠΠ΅ΠΌΠΎΠ½ΡΠ°ΠΆ ΠΏΡΠΎΠ²ΠΎΠ΄ΠΎΠ² Π½Π°ΡΠΈΠ½Π°ΠΉΡΠ΅ ΠΎΡ ΡΠ°ΡΠΏΡΠ΅Π΄Π΅Π»ΠΈΡΠ΅Π»ΡΠ½ΡΡ ΠΊΠΎΡΠΎΠ±ΠΎΠ². ΠΡΡΡΠΊΠΈ ΡΡΠΈΡ ΡΠ»Π΅ΠΌΠ΅Π½ΡΠΎΠ², ΠΊΠ°ΠΊ ΠΏΡΠ°Π²ΠΈΠ»ΠΎ, ΡΠ°ΡΠΏΠΎΠ»Π°Π³Π°ΡΡΡΡ ΠΏΠΎΠ΄ ΠΏΠΎΡΠΎΠ»ΠΊΠΎΠΌ. ΠΠΎΡΡΠ΄ΠΎΠΊ Π΄Π΅ΠΉΡΡΠ²ΠΈΠΉ ΡΠ»Π΅Π΄ΡΡΡΠΈΠΉ:
- ΠΎΡΠΊΡΡΠ²Π°Π΅ΡΡΡ ΠΊΡΡΡΠΊΠ° ΡΠ°ΡΠΏΡΠ΅Π΄Π΅Π»ΠΈΡΠ΅Π»ΡΠ½ΠΎΠ³ΠΎ ΠΊΠΎΡΠΎΠ±Π°;
- ΠΎΠ±ΡΠ΅Π·Π°Π΅ΡΡΡ ΠΈ ΠΈΠ·ΠΎΠ»ΠΈΡΡΠ΅ΡΡΡ Π²Π²ΠΎΠ΄Π½ΡΠΉ ΠΏΡΠΎΠ²ΠΎΠ΄;
- ΡΠ΄Π°Π»ΡΡΡΡΡ Π²ΡΠ΅ ΠΏΡΠΎΠ²ΠΎΠ΄Π°.
ΠΡΠ»ΠΈ ΡΠ΄Π°Π»Π΅Π½ΠΈΠ΅ ΠΏΡΠΎΠ²ΠΎΠ΄Π° Π½Π΅Π²ΠΎΠ·ΠΌΠΎΠΆΠ½ΠΎ, Π΅Π³ΠΎ Π½Π΅ΠΎΠ±Ρ ΠΎΠ΄ΠΈΠΌΠΎ ΠΎΠ±ΡΠ΅Π·Π°ΡΡ ΠΈ ΠΌΠ°ΠΊΡΠΈΠΌΠ°Π»ΡΠ½ΠΎ ΠΊΠ°ΡΠ΅ΡΡΠ²Π΅Π½Π½ΠΎ ΠΈΠ·ΠΎΠ»ΠΈΡΠΎΠ²Π°ΡΡ.
ΠΡΠΎΠΊΠ»Π°Π΄ΠΊΠ° Π½ΠΎΠ²ΡΡ ΡΠ»Π΅ΠΊΡΡΠΈΡΠ΅ΡΠΊΠΈΡ ΠΊΠ°Π±Π΅Π»Π΅ΠΉ
ΠΠΎΡΠ»Π΅ Π΄Π΅ΠΌΠΎΠ½ΡΠ°ΠΆΠ° ΡΡΠ°ΡΡΡ ΠΊΠ°Π±Π΅Π»Π΅ΠΉ ΠΏΡΠΈΡΡΡΠΏΠ°ΠΉΡΠ΅ ΠΊ ΡΠΊΠ»Π°Π΄ΠΊΠ΅ Π½ΠΎΠ²ΡΡ Π² ΡΠΎΠΎΡΠ²Π΅ΡΡΡΠ²ΠΈΠΈ Ρ Π²ΡΠ±ΡΠ°Π½Π½ΠΎΠΉ ΡΡ Π΅ΠΌΠΎΠΉ ΠΏΡΠΎΠ²ΠΎΠ΄ΠΊΠΈ Π² ΠΊΠ²Π°ΡΡΠΈΡΠ΅ ΠΈ ΠΏΡΠ΅Π΄Π²Π°ΡΠΈΡΠ΅Π»ΡΠ½ΠΎ ΡΠΎΡΡΠ°Π²Π»Π΅Π½Π½ΡΠΌΠΈ ΡΠ΅ΡΡΠ΅ΠΆΠ°ΠΌΠΈ.
ΠΠ»Π°Π΄Π΅Π»ΡΡΡ ΠΊΠ²Π°ΡΡΠΈΡ ΡΠ°ΡΠ΅ Π²ΡΠ΅Π³ΠΎ ΠΎΡΠ΄Π°ΡΡ ΠΏΡΠ΅Π΄ΠΏΠΎΡΡΠ΅Π½ΠΈΠ΅ ΡΠΊΡΡΡΠΎΠΉ ΠΏΡΠΎΠ²ΠΎΠ΄ΠΊΠ΅. ΠΠ»Ρ ΠΏΡΠΎΠΊΠ»Π°Π΄ΠΊΠΈ ΠΏΡΠΎΠ²ΠΎΠ΄ΠΎΠ² ΠΏΠΎ ΡΠ°ΠΊΠΎΠΉ ΡΡ Π΅ΠΌΠ΅ Π² ΡΡΠ΅Π½Π°Ρ Π½ΡΠΆΠ½ΠΎ ΠΏΡΠ΅Π΄Π²Π°ΡΠΈΡΠ΅Π»ΡΠ½ΠΎ ΠΏΠΎΠ΄Π³ΠΎΡΠΎΠ²ΠΈΡΡ ΡΡΡΠΎΠ±Ρ. ΠΠ»Ρ ΡΡΠΎΠ³ΠΎ ΡΠ΄ΠΎΠ±Π½ΠΎ ΠΈΡΠΏΠΎΠ»ΡΠ·ΠΎΠ²Π°ΡΡ ΠΏΠ΅ΡΡΠΎΡΠ°ΡΠΎΡ, Π° Π΅ΡΡ Π»ΡΡΡΠ΅ β ΡΠ°ΠΌΠΎΡΡΠΎΡΡΠ΅Π»ΡΠ½ΠΎ ΠΈΠ·Π³ΠΎΡΠΎΠ²Π»Π΅Π½Π½ΡΠΉ ΡΡΡΠΎΠ±ΠΎΡΠ΅Π· .
Π¨ΡΡΠΎΠ±Ρ ΠΏΡΠΎΠΊΠ»Π°Π΄ΡΠ²Π°ΡΡΡΡ ΡΡΡΠΎΠ³ΠΎ ΠΏΠ΅ΡΠΏΠ΅Π½Π΄ΠΈΠΊΡΠ»ΡΡΠ½ΠΎ Π»ΠΈΠ±ΠΎ ΠΏΠ°ΡΠ°Π»Π»Π΅Π»ΡΠ½ΠΎ ΠΏΠΎΠ²Π΅ΡΡ Π½ΠΎΡΡΠΈ ΠΏΠΎΠ»Π° β Π΄ΠΈΠ°Π³ΠΎΠ½Π°Π»ΡΠ½Π°Ρ ΠΏΡΠΎΠΊΠ»Π°Π΄ΠΊΠ° ΠΏΡΠΎΠ²ΠΎΠ΄ΠΎΠ² Π·Π°ΠΏΡΠ΅ΡΠ΅Π½Π° ΡΠ΅Ρ Π½ΠΈΠΊΠΎΠΉ Π±Π΅Π·ΠΎΠΏΠ°ΡΠ½ΠΎΡΡΠΈ.
ΠΠ°Π»Π΅Π΅ Π²ΡΠΏΠΎΠ»Π½ΡΠ΅ΡΡΡ ΡΡΡΠ°Π½ΠΎΠ²ΠΊΠ° ΡΠ»Π΅ΠΊΡΡΠΎΡΠΎΠ·Π΅ΡΠΎΠΊ, Π²ΡΠΊΠ»ΡΡΠ°ΡΠ΅Π»Π΅ΠΉ ΠΈ ΡΠ°ΡΠΏΡΠ΅Π΄Π΅Π»ΠΈΡΠ΅Π»ΡΠ½ΡΡ ΠΊΠΎΡΠΎΠ±ΠΎΠ². ΠΠ»Ρ ΡΡΠΎΠ³ΠΎ Π² ΡΡΠ΅Π½Π°Ρ ΠΏΡΠ΅Π΄Π²Π°ΡΠΈΡΠ΅Π»ΡΠ½ΠΎ ΡΠΎΠ·Π΄Π°ΡΡΡΡ ΡΠΎΠΎΡΠ²Π΅ΡΡΡΠ²ΡΡΡΠΈΠ΅ ΡΠ³Π»ΡΠ±Π»Π΅Π½ΠΈΡ.
ΠΡΡΠΎΡΡ ΡΡΡΠ°Π½ΠΎΠ²ΠΊΠΈ ΡΠΎΠ·Π΅ΡΠΎΠΊ ΠΈ Π²ΡΠΊΠ»ΡΡΠ°ΡΠ΅Π»Π΅ΠΉ ΠΏΠΎΠ΄Π±ΠΈΡΠ°ΠΉΡΠ΅ Π½Π° ΡΠ²ΠΎΠ΅ ΡΡΠΌΠΎΡΡΠ΅Π½ΠΈΠ΅. ΠΠ΅Π»Π°ΠΉΡΠ΅ Π²ΡΠ΅ ΡΠ°ΠΊ, ΡΡΠΎΠ±Ρ Π² Π΄Π°Π»ΡΠ½Π΅ΠΉΡΠ΅ΠΌ Π²Π°ΠΌ Π±ΡΠ»ΠΎ ΡΠ΄ΠΎΠ±Π½ΠΎ. ΠΠ΄ΠΈΠ½ΡΡΠ²Π΅Π½Π½ΠΎΠ΅ Π²Π°ΠΆΠ½ΠΎΠ΅ Π·Π°ΠΌΠ΅ΡΠ°Π½ΠΈΠ΅: ΡΠΎΠ·Π΅ΡΠΊΠΈ ΡΠ»Π΅Π΄ΡΠ΅Ρ ΡΡΡΠ°Π½Π°Π²Π»ΠΈΠ²Π°ΡΡ Π½Π° ΡΠ°ΡΡΡΠΎΡΠ½ΠΈΠΈ Π½Π΅ ΠΌΠ΅Π½Π΅Π΅ 300 ΠΌΠΌ ΠΎΡ ΠΏΠΎΠ²Π΅ΡΡ Π½ΠΎΡΡΠΈ ΠΏΠΎΠ»Π°.
ΠΡΠΎΠ²Π΅ΡΠΊΠ° ΠΊΠ°ΡΠ΅ΡΡΠ²Π° ΡΠ°Π±ΠΎΡΡ
ΠΠΎΡΠ»Π΅ ΡΠΊΠ»Π°Π΄ΠΊΠΈ ΠΈ Π·Π°ΠΊΡΠ΅ΠΏΠ»Π΅Π½ΠΈΡ Π²ΡΠ΅Ρ
ΠΏΡΠΎΠ²ΠΎΠ΄ΠΎΠ² Π² ΠΏΠΎΠ΄Π³ΠΎΡΠΎΠ²Π»Π΅Π½Π½ΡΡ
ΠΊΠ°Π½Π°Π»Π°Ρ
, Π²Ρ Π΄ΠΎΠ»ΠΆΠ½Ρ ΡΠ΄ΠΎΡΡΠΎΠ²Π΅ΡΠΈΡΡΡΡ Π² ΠΎΡΡΡΡΡΡΠ²ΠΈΠΈ ΠΊΠΎΡΠΎΡΠΊΠΈΡ
Π·Π°ΠΌΡΠΊΠ°Π½ΠΈΠΉ Π½Π° ΡΠΌΠΎΠ½ΡΠΈΡΠΎΠ²Π°Π½Π½ΠΎΠΉ Π»ΠΈΠ½ΠΈΠΈ. Π’Π°ΠΊΠ°Ρ ΠΏΡΠΎΠ²Π΅ΡΠΊΠ° Π²ΡΠΏΠΎΠ»Π½ΡΠ΅ΡΡΡ ΠΏΡΠΈ ΠΏΠΎΠΌΠΎΡΠΈ ΡΠ΅ΡΡΠ΅ΡΠ°.
Π£Π±Π΅Π΄ΠΈΠ²ΡΠΈΡΡ Π² ΠΎΡΡΡΡΡΡΠ²ΠΈΠΈ ΠΊΠΎΡΠΎΡΠΊΠΎΠ³ΠΎ Π·Π°ΠΌΡΠΊΠ°Π½ΠΈΡ, ΠΏΠΎΠ΄ΠΊΠ»ΡΡΠΈΡΠ΅ Π»ΠΈΠ½ΠΈΡ ΠΊ Π½Π°ΠΏΡΡΠΆΠ΅Π½ΠΈΡ. ΠΠ°Π»Π΅Π΅ Π½ΡΠΆΠ½ΠΎ ΠΏΡΠΎΠ²Π΅ΡΠΈΡΡ ΡΠ°Π±ΠΎΡΠΎΡΠΏΠΎΡΠΎΠ±Π½ΠΎΡΡΡ ΡΠΎΠ·Π΅ΡΠΎΠΊ ΠΈ ΠΎΡΠ²Π΅ΡΠΈΡΠ΅Π»ΡΠ½ΡΡ ΠΏΡΠΈΠ±ΠΎΡΠΎΠ² ΡΠ°Π·ΠΎΠ²ΡΠΌ ΠΈΠ½Π΄ΠΈΠΊΠ°ΡΠΎΡΠΎΠΌ ΠΈΠ»ΠΈ ΡΠ΅ΡΡΠ΅ΡΠΎΠΌ.
Π Π·Π°Π²Π΅ΡΡΠ΅Π½ΠΈΠ΅ ΠΎΡΡΠ°Π½Π΅ΡΡΡ Π»ΠΈΡΡ Π·Π°Π΄Π΅Π»Π°ΡΡ ΠΊΠ°Π½Π°Π»Ρ ΠΏΡΠΈ ΠΏΠΎΠΌΠΎΡΠΈ ΡΡΡΠΊΠ°ΡΡΡΠΊΠΈ. ΠΠ° ΡΡΠΎΠΌ ΡΠ°Π±ΠΎΡΡ ΠΏΠΎ Π·Π°ΠΌΠ΅Π½Π΅ ΡΠ»Π΅ΠΊΡΡΠΎΠΏΡΠΎΠ²ΠΎΠ΄ΠΊΠΈ Π·Π°Π²Π΅ΡΡΠ°ΡΡΡΡ. Π§ΡΠΎΠ±Ρ ΠΎΠ½ΠΈ ΠΏΡΠΎΡΠ»ΠΈ ΠΌΠ°ΠΊΡΠΈΠΌΠ°Π»ΡΠ½ΠΎ ΡΡΠΏΠ΅ΡΠ½ΠΎ, Π½Π°Π΄ΠΎ ΠΏΠΎΠΌΠ½ΠΈΡΡ ΠΏΡΠΎΡΡΡΠ΅ ΡΠ΅ΠΊΠΎΠΌΠ΅Π½Π΄Π°ΡΠΈΠΈ ΠΏΠΎ ΡΠ΅Ρ Π½ΠΈΠΊΠ΅ Π±Π΅Π·ΠΎΠΏΠ°ΡΠ½ΠΎΡΡΠΈ ΠΈ ΠΏΡΠΈΠ΄Π΅ΡΠΆΠΈΠ²Π°ΡΡΡΡ ΠΈΡ Π² ΠΏΡΠΎΡΠ΅ΡΡΠ΅ Π²ΡΠΏΠΎΠ»Π½Π΅Π½ΠΈΡ Π·Π°ΠΏΠ»Π°Π½ΠΈΡΠΎΠ²Π°Π½Π½ΡΡ ΠΌΠ΅ΡΠΎΠΏΡΠΈΡΡΠΈΠΉ.
Π Π΅ΠΊΠΎΠΌΠ΅Π½Π΄Π°ΡΠΈΠΈ ΠΏΠΎ Π±Π΅Π·ΠΎΠΏΠ°ΡΠ½ΠΎΠΌΡ Π²ΡΠΏΠΎΠ»Π½Π΅Π½ΠΈΡ ΡΡΡΠ°Π½ΠΎΠ²ΠΊΠΈ
ΠΠ΅ΡΠ΅Π΄ Π½Π°ΡΠ°Π»ΠΎΠΌ ΡΠ°Π±ΠΎΡΡ ΠΎΠ±ΡΠ·Π°ΡΠ΅Π»ΡΠ½ΠΎ ΠΎΠ±Π΅ΡΡΠΎΡΡΡΠ΅ ΠΊΠ²Π°ΡΡΠΈΡΡ ΠΈ Π΄ΠΎΠΏΠΎΠ»Π½ΠΈΡΠ΅Π»ΡΠ½ΠΎ ΡΠ±Π΅Π΄ΠΈΡΠ΅ΡΡ Π² ΠΎΡΡΡΡΡΡΠ²ΠΈΠΈ Π½Π°ΠΏΡΡΠΆΠ΅Π½ΠΈΡ Ρ ΠΏΠΎΠΌΠΎΡΡΡ ΡΠΏΠ΅ΡΠΈΠ°Π»ΡΠ½ΠΎ ΠΏΡΠ΅Π΄Π½Π°Π·Π½Π°ΡΠ΅Π½Π½ΠΎΠ³ΠΎ Π΄Π»Ρ ΡΡΠΎΠ³ΠΎ ΠΏΡΠΈΠ±ΠΎΡΠ°.
Π ΡΡΠΊΠΈ Π²ΡΠ΅Ρ ΠΏΠΎΠ΄ΡΡΡΠ½ΡΡ ΠΈΠ½ΡΡΡΡΠΌΠ΅Π½ΡΠΎΠ² ΠΎΠ±ΡΠ·Π°ΡΠ΅Π»ΡΠ½ΠΎ Π΄ΠΎΠ»ΠΆΠ½Ρ Π±ΡΡΡ ΠΈΠ·ΠΎΠ»ΠΈΡΠΎΠ²Π°Π½Ρ. ΠΡΠΈ ΠΎΡΡΡΡΡΡΠ²ΠΈΠΈ ΠΈΠ·ΠΎΠ»ΡΡΠΈΠΈ Π½Π° Π½ΠΈΡ ΡΠ΄Π΅Π»Π°ΠΉΡΠ΅ Π΅Π΅ ΡΠ°ΠΌΠΎΡΡΠΎΡΡΠ΅Π»ΡΠ½ΠΎ.
Π ΡΠ»ΡΡΠ°Π΅, Π΅ΡΠ»ΠΈ ΡΠ°ΡΠΏΡΠ΅Π΄Π΅Π»ΠΈΡΠ΅Π»ΡΠ½ΡΠΉ ΡΠΈΡ Π½Π°Ρ ΠΎΠ΄ΠΈΡΡΡ Π½Π° Π»Π΅ΡΡΠ½ΠΈΡΠ½ΠΎΠΉ ΠΏΠ»ΠΎΡΠ°Π΄ΠΊΠ΅ ΠΈΠ»ΠΈ Π² Π΄ΡΡΠ³ΠΎΠΌ ΠΌΠ΅ΡΡΠ΅ ΠΎΠ±ΡΠ΅Π³ΠΎ Π΄ΠΎΡΡΡΠΏΠ°, ΠΎΠ±ΡΠ·Π°ΡΠ΅Π»ΡΠ½ΠΎ ΠΏΠΎΠ²Π΅ΡΡΡΠ΅ ΡΠ°Π±Π»ΠΈΡΠΊΡ Ρ ΠΏΡΠ΅Π΄ΡΠΏΡΠ΅ΠΆΠ΄Π΅Π½ΠΈΠ΅ΠΌ ΠΎ Π²ΡΠΏΠΎΠ»Π½Π΅Π½ΠΈΠΈ ΡΠ°Π±ΠΎΡ Π½Π° Π»ΠΈΠ½ΠΈΠΈ.
ΠΠΎΠΌΠ½ΠΈΡΠ΅. ΠΏΡΠ΅Π½Π΅Π±ΡΠ΅ΠΆΠΈΡΠ΅Π»ΡΠ½ΠΎΠ΅ ΠΎΡΠ½ΠΎΡΠ΅Π½ΠΈΠ΅ ΠΊ ΡΠ΅ΠΊΠΎΠΌΠ΅Π½Π΄Π°ΡΠΈΡΠΌ ΡΠ΅Ρ Π½ΠΈΠΊΠΈ Π±Π΅Π·ΠΎΠΏΠ°ΡΠ½ΠΎΡΡΠΈ ΠΌΠΎΠΆΠ΅Ρ ΠΏΡΠΈΠ²Π΅ΡΡΠΈ Π½Π΅ ΡΠΎΠ»ΡΠΊΠΎ ΠΊ ΡΠΊΠΎΡΠ΅ΠΉΡΠ΅ΠΉ ΠΏΠΎΠ»ΠΎΠΌΠΊΠ΅ ΡΠ»Π΅ΠΊΡΡΠΈΡΠ΅ΡΠΊΠΎΠΉ ΡΠ΅ΠΏΠΈ, Π½ΠΎ ΠΈ ΠΊ Π³ΠΎΡΠ°Π·Π΄ΠΎ Π±ΠΎΠ»Π΅Π΅ ΡΡΡΠ°ΡΠ½ΡΠΌ ΠΈ Π½Π΅ΠΏΠΎΠΏΡΠ°Π²ΠΈΠΌΡΠΌ ΠΏΠΎΡΠ»Π΅Π΄ΡΡΠ²ΠΈΡΠΌ, ΠΊΠ°ΠΊ Π΄Π»Ρ ΠΊΠ²Π°ΡΡΠΈΡΡ, ΡΠ°ΠΊ ΠΈ Π΄Π»Ρ ΠΏΡΠΎΠΆΠΈΠ²Π°ΡΡΠΈΡ Π² Π½Π΅ΠΉ Π»ΡΠ΄Π΅ΠΉ.
Π‘Π»Π΅Π΄ΡΠΉΡΠ΅ ΠΈΠ½ΡΡΡΡΠΊΡΠΈΠΈ, ΠΎΡΠ½ΠΎΡΠΈΡΠ΅ΡΡ ΠΊ ΡΠ»Π΅ΠΊΡΡΠΈΡΠ΅ΡΡΠ²Ρ Ρ Π΄ΠΎΠ»ΠΆΠ½ΡΠΌ ΡΠ²Π°ΠΆΠ΅Π½ΠΈΠ΅ΠΌ, ΠΈ Π²ΡΠ΅ ΠΎΠ±ΡΠ·Π°ΡΠ΅Π»ΡΠ½ΠΎ ΠΏΠΎΠ»ΡΡΠΈΡΡΡ.
ΠΡΠΈΠΌΠ΅Ρ ΠΌΠΎΠ½ΡΠ°ΠΆΠ° ΡΠ»Π΅ΠΊΡΡΠΎΠΏΡΠΎΠ²ΠΎΠ΄ΠΊΠΈ Π² ΠΊΠ²Π°ΡΡΠΈΡΠ΅ Π½Π° Π²ΠΈΠ΄Π΅ΠΎ
Π Π°Π·Π²ΠΎΠ΄ΠΊΠ° ΡΠ»Π΅ΠΊΡΡΠΈΠΊΠΈ Π² ΠΊΠ²Π°ΡΡΠΈΡΠ΅

- Π‘ΠΎΡΡΠ°Π²Π»Π΅Π½ΠΈΠ΅ ΡΡ Π΅ΠΌΡ ΡΠ»Π΅ΠΊΡΡΠΎΠΏΡΠΎΠ²ΠΎΠ΄ΠΊΠΈ
- Π Π°ΡΡΠ΅Ρ ΠΌΠ°ΡΠ΅ΡΠΈΠ°Π»Π°
- Π Π°Π·ΠΌΠ΅ΡΠΊΠ° ΡΡΠ΅Π½
- Π¨ΡΡΠΎΠ±Π»Π΅Π½ΠΈΠ΅
- ΠΠΎΠ΄ΠΊΠ»ΡΡΠ΅Π½ΠΈΠ΅ ΡΠΎΠ·Π΅ΡΠΎΠΊ ΠΈ Π²ΡΠΊΠ»ΡΡΠ°ΡΠ΅Π»Π΅ΠΉ
- ΠΠΎΠ΄ΠΊΠ»ΡΡΠ΅Π½ΠΈΠ΅ Π°Π²ΡΠΎΠΌΠ°ΡΠΎΠ² ΠΈ Π£ΠΠ
ΠΡΠ΅ Π½Π΅Π΄Π°Π²Π½ΠΎ Π΄ΠΎΠΌΠ°ΡΠ½ΠΈΠ΅ ΡΠ»Π΅ΠΊΡΡΠΈΡΠ΅ΡΠΊΠΈΠ΅ ΡΠ΅ΡΠΈ ΠΈΡΠΏΡΡΡΠ²Π°Π»ΠΈ ΡΡΠ°Π²Π½ΠΈΡΠ΅Π»ΡΠ½ΠΎ Π½Π΅Π±ΠΎΠ»ΡΡΠΈΠ΅ Π½Π°Π³ΡΡΠ·ΠΊΠΈ. Π Π½Π°ΡΡΠΎΡΡΠ΅Π΅ Π²ΡΠ΅ΠΌΡ ΠΊΠΎΠ»ΠΈΡΠ΅ΡΡΠ²ΠΎ ΠΎΠ±ΠΎΡΡΠ΄ΠΎΠ²Π°Π½ΠΈΡ ΠΈ Π±ΡΡΠΎΠ²ΠΎΠΉ ΡΠ΅Ρ Π½ΠΈΠΊΠΈ Π²ΠΎΠ·ΡΠΎΡΠ»ΠΎ Π² Π½Π΅ΡΠΊΠΎΠ»ΡΠΊΠΎ ΡΠ°Π·. Π‘ΠΎΠΎΡΠ²Π΅ΡΡΡΠ²Π΅Π½Π½ΠΎ Π²ΠΎΠ·ΡΠΎΡΠ»Π° ΠΈ Π½Π°Π³ΡΡΠ·ΠΊΠ°, ΠΊΠΎΡΠΎΡΡΡ ΡΡΠ°ΡΠ°Ρ ΠΏΡΠΎΠ²ΠΎΠ΄ΠΊΠ° Π² Π±ΠΎΠ»ΡΡΠΈΠ½ΡΡΠ²Π΅ ΡΠ»ΡΡΠ°Π΅Π² ΠΏΡΠΎΡΡΠΎ Π½Π΅ Π²ΡΠ΄Π΅ΡΠΆΠΈΠ²Π°Π΅Ρ. Π ΡΠ²ΡΠ·ΠΈ Ρ ΡΡΠΈΠΌ Π²ΡΡΠ°Π΅Ρ Π²ΠΎΠΏΡΠΎΡ ΠΎ Π΅Π΅ Π·Π°ΠΌΠ΅Π½Π΅ ΠΈ ΠΏΡΠΎΠΊΠ»Π°Π΄ΠΊΠ΅ Π½ΠΎΠ²ΡΡ ΠΊΠ°Π±Π΅Π»ΡΠ½ΡΡ Π»ΠΈΠ½ΠΈΠΉ. Π Π΄Π°Π½Π½ΠΎΠΌ ΡΠ»ΡΡΠ°Π΅ Π±ΠΎΠ»ΡΡΠΎΠ΅ Π·Π½Π°ΡΠ΅Π½ΠΈΠ΅ ΠΏΡΠΈΠΎΠ±ΡΠ΅ΡΠ°Π΅Ρ ΡΠ°Π·Π²ΠΎΠ΄ΠΊΠ° ΡΠ»Π΅ΠΊΡΡΠΈΠΊΠΈ Π² ΠΊΠ²Π°ΡΡΠΈΡΠ΅.
Π‘ΠΎΡΡΠ°Π²Π»Π΅Π½ΠΈΠ΅ ΡΡ Π΅ΠΌΡ ΡΠ°Π·Π²ΠΎΠ΄ΠΊΠΈ ΡΠ»Π΅ΠΊΡΡΠΎΠΏΡΠΎΠ²ΠΎΠ΄ΠΊΠΈ
Π‘Ρ Π΅ΠΌΠ° ΠΏΡΠΎΠ²ΠΎΠ΄ΠΊΠΈ ΡΠ»Π΅ΠΊΡΡΠΈΠΊΠΈ Π² ΠΊΠ²Π°ΡΡΠΈΡΠ΅ ΠΈΠΌΠ΅Π΅Ρ ΡΠΎΠ±ΡΡΠ²Π΅Π½Π½ΡΠ΅ ΠΈΠ½Π΄ΠΈΠ²ΠΈΠ΄ΡΠ°Π»ΡΠ½ΡΠ΅ ΠΎΡΠΎΠ±Π΅Π½Π½ΠΎΡΡΠΈ. ΠΡΠΈ ΡΠ°Π·ΡΠ°Π±ΠΎΡΠΊΠ΅ ΡΡ Π΅ΠΌΡ Π½Π΅ΠΎΠ±Ρ ΠΎΠ΄ΠΈΠΌΠΎ ΡΡΠΈΡΡΠ²Π°ΡΡ ΠΏΠ»Π°Π½ΠΈΡΠΎΠ²ΠΊΡ ΠΈ ΡΠ°ΡΠΏΠΎΠ»ΠΎΠΆΠ΅Π½ΠΈΠ΅ ΠΏΠΎΠΌΠ΅ΡΠ΅Π½ΠΈΠΉ, Π° ΡΠ°ΠΊΠΆΠ΅ ΠΏΠΎΡΡΠ΅Π±Π½ΠΎΡΡΠΈ ΠΏΡΠΎΠΆΠΈΠ²Π°ΡΡΠΈΡ Π·Π΄Π΅ΡΡ Π»ΡΠ΄Π΅ΠΉ. Π ΠΊΠ°ΡΠ΅ΡΡΠ²Π΅ ΠΏΡΠΈΠΌΠ΅ΡΠ° ΡΠ΅ΠΊΠΎΠΌΠ΅Π½Π΄ΡΠ΅ΡΡΡ ΡΠ°ΡΡΠΌΠ°ΡΡΠΈΠ²Π°ΡΡ ΡΠΈΠΏΠΎΠ²ΡΡ ΡΡΠ΅Π΄Π½Π΅ΡΡΠ°ΡΠΈΡΡΠΈΡΠ΅ΡΠΊΡΡ ΠΊΠ²Π°ΡΡΠΈΡΡ.

ΠΠ½Π° ΡΠΎΡΡΠΎΠΈΡ ΠΈΠ· Π½Π΅ΡΠΊΠΎΠ»ΡΠΊΠΈΡ ΠΏΠΎΠΌΠ΅ΡΠ΅Π½ΠΈΠΉ β ΠΏΡΠΈΡ ΠΎΠΆΠ΅ΠΉ, Π·Π°Π»Π°, ΡΠΏΠ°Π»ΡΠ½ΠΈ, ΡΡΠ°Π»Π΅ΡΠ°, Π²Π°Π½Π½ΠΎΠΉ ΠΊΠΎΠΌΠ½Π°ΡΡ ΠΈ ΠΊΡΡ Π½ΠΈ. ΠΠ΅ΡΠ΅Π΄ ΡΠΎΡΡΠ°Π²Π»Π΅Π½ΠΈΠ΅ΠΌ ΡΡ Π΅ΠΌΡ, ΡΠ»Π΅Π΄ΡΠ΅Ρ ΡΠΎΡΠ½ΠΎ ΠΎΠΏΡΠ΅Π΄Π΅Π»ΠΈΡΡΡΡ, ΠΊΠ°ΠΊΠΈΠ΅ ΠΏΡΠΈΠ±ΠΎΡΡ ΠΈ ΠΎΠ±ΠΎΡΡΠ΄ΠΎΠ²Π°Π½ΠΈΠ΅ Π±ΡΠ΄ΡΡ ΡΡΡΠ°Π½Π°Π²Π»ΠΈΠ²Π°ΡΡΡΡ Π² ΠΊΠ°ΠΆΠ΄ΠΎΠΌ ΠΈΠ· ΠΊΠΎΠΌΠ½Π°Ρ. ΠΡΠΈ ΠΏΡΠΎΠ²Π΅Π΄Π΅Π½ΠΈΠΈ ΡΠ°ΡΡΠ΅ΡΠΎΠ² ΡΠ»Π΅Π΄ΡΠ΅Ρ ΡΡΠΈΡΡΠ²Π°ΡΡ Π²ΠΎΠ·ΠΌΠΎΠΆΠ½ΠΎΠ΅ Π΄ΠΎΠ±Π°Π²Π»Π΅Π½ΠΈΠ΅ Π² Π΄Π°Π»ΡΠ½Π΅ΠΉΡΠ΅ΠΌ Π½ΠΎΠ²ΡΡ Π±ΡΡΠΎΠ²ΡΡ ΠΏΡΠΈΠ±ΠΎΡΠΎΠ² ΠΈ ΡΠΎΠΎΡΠ²Π΅ΡΡΡΠ²ΡΡΡΠΈΠΉ ΡΠΎΡΡ ΠΏΠΎΡΡΠ΅Π±Π»Π΅Π½ΠΈΡ ΡΠ»Π΅ΠΊΡΡΠΎΡΠ½Π΅ΡΠ³ΠΈΠΈ.
ΠΠΎΡΠ»Π΅ ΠΎΠΏΡΠ΅Π΄Π΅Π»Π΅Π½ΠΈΡ ΠΊΠΎΠ»ΠΈΡΠ΅ΡΡΠ²Π° ΠΏΠΎΡΡΠ΅Π±ΠΈΡΠ΅Π»Π΅ΠΉ, Π½ΡΠΆΠ½ΠΎ ΠΏΠΎΠ΄ΡΡΠΈΡΠ°ΡΡ ΠΈΡ Π½Π°Π³ΡΡΠ·ΠΊΡ ΠΈΠ»ΠΈ ΠΎΠ±ΡΡΡ ΠΌΠΎΡΠ½ΠΎΡΡΡ. ΠΡΠ΅ Π½Π΅ΠΎΠ±Ρ ΠΎΠ΄ΠΈΠΌΡΠ΅ Π΄Π°Π½Π½ΡΠ΅ ΠΌΠΎΠΆΠ½ΠΎ Π½Π°ΠΉΡΠΈ Π² ΡΠ΅Ρ Π½ΠΈΡΠ΅ΡΠΊΠΈΡ ΠΏΠ°ΡΠΏΠΎΡΡΠ°Ρ ΠΈΠ·Π΄Π΅Π»ΠΈΠΉ. ΠΠΎΡΠ»Π΅ ΡΡΠΎΠ³ΠΎ ΠΏΠΎ ΡΠΎΡΠΌΡΠ»Π΅ I=P/U ΠΎΠΏΡΠ΅Π΄Π΅Π»ΡΠ΅ΡΡΡ Π½Π°Π³ΡΡΠ·ΠΊΠ° ΠΏΡΠΈΠ±ΠΎΡΠ° Π² Π°ΠΌΠΏΠ΅ΡΠ°Ρ . ΠΠ° ΠΎΡΠ½ΠΎΠ²Π°Π½ΠΈΠΈ ΠΏΠΎΠ»ΡΡΠ΅Π½Π½ΡΡ Π΄Π°Π½Π½ΡΡ ΡΠΎΡΡΠ°Π²Π»ΡΠ΅ΡΡΡ ΡΡ Π΅ΠΌΠ° ΡΠ»Π΅ΠΊΡΡΠΎΠΏΡΠΎΠ²ΠΎΠ΄ΠΊΠΈ.

ΠΠ½Π°ΡΠ°Π»Π΅ ΡΠ»Π΅Π΄ΡΠ΅Ρ ΠΎΠΏΡΠ΅Π΄Π΅Π»ΠΈΡΡ ΠΊΠΎΠ»ΠΈΡΠ΅ΡΡΠ²ΠΎ ΡΠΎΠ·Π΅ΡΠΎΠΊ ΠΈ ΠΌΠ΅ΡΡΠ° ΠΈΡ ΡΡΡΠ°Π½ΠΎΠ²ΠΊΠΈ. ΠΠ»Ρ ΠΊΡΡ Π½ΠΈ ΠΏΡΠ΅Π΄ΡΡΠΌΠ°ΡΡΠΈΠ²Π°Π΅ΡΡΡ ΡΡΠΈ ΡΠΎΠ·Π΅ΡΠΊΠΈ Π΄Π»Ρ ΡΡΠ΅Ρ Π³ΡΡΠΏΠΏ ΠΏΠΎΡΡΠ΅Π±ΠΈΡΠ΅Π»Π΅ΠΉ. ΠΠ· Π½ΠΈΡ Π΄Π²Π΅ ΡΠΎΠ·Π΅ΡΠΊΠΈ ΠΎΠ±ΡΡΠ½ΡΠ΅ β Π½Π° 16 Π°ΠΌΠΏΠ΅Ρ ΠΈ ΠΎΠ΄Π½Π° β ΡΠΈΠ»ΠΎΠ²Π°Ρ Π½Π° 25 Π°ΠΌΠΏΠ΅Ρ Π΄Π»Ρ ΡΠ»Π΅ΠΊΡΡΠΎΠΏΠ»ΠΈΡΡ. Π Π²Π°Π½Π½ΠΎΠΉ ΠΊΠΎΠΌΠ½Π°ΡΠ΅ Π½ΡΠΆΠ½ΠΎ Π·Π°ΠΏΠ»Π°Π½ΠΈΡΠΎΠ²Π°ΡΡ Π²Π»Π°Π³ΠΎΠ·Π°ΡΠΈΡΠ΅Π½Π½ΡΠ΅ ΡΠΎΠ·Π΅ΡΠΊΠΈ ΠΏΠΎΠ΄ Π²ΠΎΠ΄ΠΎΠ½Π°Π³ΡΠ΅Π²Π°ΡΠ΅Π»Ρ ΠΈ ΡΡΠΈΡΠ°Π»ΡΠ½ΡΡ ΠΌΠ°ΡΠΈΠ½Ρ. Π Π·Π°Π»Π΅ ΠΈ ΡΠΏΠ°Π»ΡΠ½Π΅ ΡΠ΅ΠΊΠΎΠΌΠ΅Π½Π΄ΡΠ΅ΡΡΡ ΡΡΡΠ°Π½Π°Π²Π»ΠΈΠ²Π°ΡΡ ΠΏΠΎ Π΄Π²Π΅ ΡΠΎΠ·Π΅ΡΠΊΠΈ, ΡΡΠΎΠ±Ρ Π½Π΅ ΠΏΠΎΠ»ΡΠ·ΠΎΠ²Π°ΡΡΡΡ ΡΠ΄Π»ΠΈΠ½ΠΈΡΠ΅Π»ΡΠΌΠΈ. ΠΠ°ΠΆΠ΄Π°Ρ ΡΠΎΠ·Π΅ΡΠΊΠ° ΠΏΠΎΠ΄ΠΊΠ»ΡΡΠ°Π΅ΡΡΡ ΠΊ ΠΎΡΠ΄Π΅Π»ΡΠ½ΠΎΠΉ Π»ΠΈΠ½ΠΈΠΈ, ΡΡΠΎ Π·Π°ΠΌΠ΅ΡΠ½ΠΎ ΠΏΠΎΠ²ΡΡΠ°Π΅Ρ Π½Π°Π΄Π΅ΠΆΠ½ΠΎΡΡΡ ΠΏΡΠΎΠ²ΠΎΠ΄ΠΊΠΈ. ΠΠΈΠ½ΠΈΠΈ ΠΎΡΠ²Π΅ΡΠ΅Π½ΠΈΡ ΠΏΠΎΠ΄Π²ΠΎΠ΄ΡΡΡΡ ΠΊ ΠΎΡΠ΄Π΅Π»ΡΠ½ΠΎΠΌΡ Π°Π²ΡΠΎΠΌΠ°ΡΡ .
Π ΡΠ΅Π·ΡΠ»ΡΡΠ°ΡΠ΅ ΠΏΡΠΈΠΌΠ΅Π½Π΅Π½ΠΈΡ Π΄Π°Π½Π½ΠΎΠΉ ΡΡ Π΅ΠΌΡ ΠΎΠ±Π΅ΡΠΏΠ΅ΡΠΈΠ²Π°Π΅ΡΡΡ Π½Π°Π΄Π΅ΠΆΠ½Π°Ρ Π·Π°ΡΠΈΡΠ° ΠΊΠ°ΠΆΠ΄ΠΎΠΉ Π»ΠΈΠ½ΠΈΠΈ ΠΎΡ Π²ΠΎΠ·ΠΌΠΎΠΆΠ½ΡΡ ΠΏΠ΅ΡΠ΅Π³ΡΡΠ·ΠΎΠΊ, ΠΏΠΎΡΠΊΠΎΠ»ΡΠΊΡ Π²ΡΠ΅ ΠΎΠ½ΠΈ ΠΏΠΎΠ΄ΠΊΠ»ΡΡΠ΅Π½Ρ ΠΊ ΡΠΎΠ±ΡΡΠ²Π΅Π½Π½ΠΎΠΌΡ Π°Π²ΡΠΎΠΌΠ°ΡΡ. ΠΠ»Ρ ΡΠΎΠ΅Π΄ΠΈΠ½Π΅Π½ΠΈΡ ΠΏΡΠΎΠ²ΠΎΠ΄ΠΎΠ² ΠΈΡΠΏΠΎΠ»ΡΠ·ΡΡΡΡΡ ΠΏΡΠΎΠΌΠ΅ΠΆΡΡΠΎΡΠ½ΡΠ΅ ΡΠ°ΡΠΏΡΠ΅Π΄Π΅Π»ΠΈΡΠ΅Π»ΡΠ½ΡΠ΅ ΠΊΠΎΡΠΎΠ±ΠΊΠΈ. Π ΠΊΠ°ΡΠ΅ΡΡΠ²Π΅ Π΄ΠΎΠΏΠΎΠ»Π½ΠΈΡΠ΅Π»ΡΠ½ΠΎΠΉ Π·Π°ΡΠΈΡΡ ΠΌΠΎΠ³ΡΡ ΡΡΡΠ°Π½Π°Π²Π»ΠΈΠ²Π°ΡΡΡΡ ΡΡΡΡΠΎΠΉΡΡΠ²Π° Π·Π°ΡΠΈΡΠ½ΠΎΠ³ΠΎ ΠΎΡΠΊΠ»ΡΡΠ΅Π½ΠΈΡ Π½Π° Π²Π²ΠΎΠ΄Π΅ ΠΈ Π½Π° ΠΊΠ°ΠΆΠ΄ΠΎΠΉ Π»ΠΈΠ½ΠΈΠΈ ΠΏΡΠΎΠ²ΠΎΠ΄ΠΊΠΈ.
Π Π°ΡΡΠ΅Ρ ΠΌΠ°ΡΠ΅ΡΠΈΠ°Π»Π°
ΠΠΎΡΠ»Π΅ ΠΏΡΠΎΠ²Π΅Π΄Π΅Π½ΠΈΡ ΠΏΡΠ΅Π΄Π²Π°ΡΠΈΡΠ΅Π»ΡΠ½ΡΡ ΡΠ°ΡΡΠ΅ΡΠΎΠ² ΠΈ ΡΠΎΡΡΠ°Π²Π»Π΅Π½ΠΈΡ ΡΡ Π΅ΠΌΡ, Π½Π΅ΠΎΠ±Ρ ΠΎΠ΄ΠΈΠΌΠΎ ΡΠ°ΡΡΡΠΈΡΠ°ΡΡ ΠΏΠΎΡΡΠ΅Π±Π½ΠΎΠ΅ ΠΊΠΎΠ»ΠΈΡΠ΅ΡΡΠ²ΠΎ ΠΌΠ°ΡΠ΅ΡΠΈΠ°Π»ΠΎΠ². Π ΠΏΠ΅ΡΠ²ΡΡ ΠΎΡΠ΅ΡΠ΅Π΄Ρ ΡΡΠΎ ΠΊΠ°ΡΠ°Π΅ΡΡΡ ΡΠ»Π΅ΠΊΡΡΠΎΠΏΡΠΎΠ²ΠΎΠ΄ΠΊΠΈ, ΠΏΠΎΡΠΊΠΎΠ»ΡΠΊΡ ΠΈΠΌΠ΅Π½Π½ΠΎ ΠΎΠ½Π° ΠΎΠ±Π΅ΡΠΏΠ΅ΡΠΈΠ²Π°Π΅Ρ Π½ΠΎΡΠΌΠ°Π»ΡΠ½ΡΡ ΡΠ°Π±ΠΎΡΡ ΠΏΡΠΈΠ±ΠΎΡΠΎΠ² ΠΈ ΠΎΠ±ΠΎΡΡΠ΄ΠΎΠ²Π°Π½ΠΈΡ.

ΠΠΎΡΡΠ΅Π±Π½ΡΠΉ ΠΌΠ΅ΡΡΠ°ΠΆ ΠΊΠ°Π±Π΅Π»Ρ ΡΠ°ΡΡΡΠΈΡΡΠ²Π°Π΅ΡΡΡ ΠΈΡΡ ΠΎΠ΄Ρ ΠΈΠ· ΠΊΠΎΠ»ΠΈΡΠ΅ΡΡΠ²Π° ΡΠΎΠ·Π΅ΡΠΎΠΊ, Π²ΡΠΊΠ»ΡΡΠ°ΡΠ΅Π»Π΅ΠΉ, ΠΏΡΠΈΠ±ΠΎΡΠΎΠ² ΠΎΡΠ²Π΅ΡΠ΅Π½ΠΈΡ ΠΈ ΠΌΠ΅ΡΡ ΠΈΡ ΡΡΡΠ°Π½ΠΎΠ²ΠΊΠΈ. Π‘ ΠΏΠΎΠΌΠΎΡΡΡ ΡΡΠ»Π΅ΡΠΊΠΈ ΠΈΠ·ΠΌΠ΅ΡΡΠ΅ΡΡΡ ΡΠ°ΡΡΡΠΎΡΠ½ΠΈΠ΅ ΠΎΡ ΡΠΈΡΠΊΠ° Π΄ΠΎ ΠΊΠ°ΠΆΠ΄ΠΎΠΉ ΡΠΎΡΠΊΠΈ. ΠΠΎΠ»ΡΡΠ΅Π½Π½ΡΠ΅ Π΄Π°Π½Π½ΡΠ΅ Π½Π°Π½ΠΎΡΡΡΡΡ Π½Π° ΡΡ Π΅ΠΌΡ Π΄Π»Ρ ΠΏΠΎΡΠ»Π΅Π΄ΡΡΡΠ΅Π³ΠΎ ΡΡΠΌΠΌΠΈΡΠΎΠ²Π°Π½ΠΈΡ. Π ΠΎΠ±ΡΠ΅ΠΌΡ Π·Π½Π°ΡΠ΅Π½ΠΈΡ ΡΠ»Π΅Π΄ΡΠ΅Ρ ΠΏΡΠΈΠ±Π°Π²ΠΈΡΡ Π΅ΡΠ΅ 15% Π½Π° ΡΠ»ΡΡΠ°ΠΉ Π²ΠΎΠ·Π½ΠΈΠΊΠ½ΠΎΠ²Π΅Π½ΠΈΡ Π½Π΅ΠΏΡΠ΅Π΄Π²ΠΈΠ΄Π΅Π½Π½ΡΡ ΡΠΈΡΡΠ°ΡΠΈΠΉ.
ΠΠ°ΠΏΠ°Ρ ΠΊΠ°Π±Π΅Π»Ρ Π½ΡΠΆΠ΅Π½ ΠΏΡΠΈ ΠΏΠΎΠΌΠ΅ΡΠ΅Π½ΠΈΠΈ Π΅Π³ΠΎ Π² Π³ΠΎΡΡΠΈΡΠΎΠ²Π°Π½Π½ΡΠ΅ ΡΡΡΠ±Ρ ΠΈΠ»ΠΈ ΠΊΠ°Π±Π΅Π»Ρ-ΠΊΠ°Π½Π°Π»Ρ. ΠΠ·-Π·Π° Π½Π°Π³ΡΠ΅Π²Π° ΠΏΡΠΎΠ²ΠΎΠ΄ΠΎΠ² Π½Π΅ ΡΠ΅ΠΊΠΎΠΌΠ΅Π½Π΄ΡΠ΅ΡΡΡ ΡΠΊΠ»Π°Π΄ΡΠ²Π°ΡΡ ΠΈΡ Π²ΠΌΠ΅ΡΡΠ΅ ΡΠ²Π΅ΡΡ ΡΡΡΠ°Π½ΠΎΠ²Π»Π΅Π½Π½ΡΡ Π½ΠΎΡΠΌ. Π ΡΠ²ΡΠ·ΠΈ Ρ ΡΡΠΈΠΌ ΠΌΠΎΠΆΠ΅Ρ ΠΏΠΎΠ½Π°Π΄ΠΎΠ±ΠΈΡΡΡΡ ΠΏΠ°ΡΠ°Π»Π»Π΅Π»ΡΠ½Π°Ρ ΠΏΡΠΎΠΊΠ»Π°Π΄ΠΊΠ°, ΡΡΠΎ ΠΏΡΠΈΠ²Π΅Π΄Π΅Ρ ΠΊ Π΄ΠΎΠΏΠΎΠ»Π½ΠΈΡΠ΅Π»ΡΠ½ΡΠΌ ΠΈΠ·Π³ΠΈΠ±Π°ΠΌ ΠΈ ΠΏΠΎΠ²ΠΎΡΠΎΡΠ°ΠΌ.

Π‘ΠΎΠ²ΡΠ΅ΠΌΠ΅Π½Π½Π°Ρ ΠΏΡΠΎΠ²ΠΎΠ΄ΠΊΠ° ΠΏΡΠΎΠΊΠ»Π°Π΄ΡΠ²Π°Π΅ΡΡΡ Ρ ΠΏΠΎΠΌΠΎΡΡΡ ΡΡΠ΅Ρ ΠΆΠΈΠ»ΡΠ½ΠΎΠ³ΠΎ ΠΌΠ΅Π΄Π½ΠΎΠ³ΠΎ ΠΊΠ°Π±Π΅Π»Ρ. Π‘Π΅ΡΠ΅Π½ΠΈΠ΅ ΠΏΠΎΠ΄Π±ΠΈΡΠ°Π΅ΡΡΡ ΡΠΎΠ³Π»Π°ΡΠ½ΠΎ ΡΠ°ΡΡΡΠΈΡΠ°Π½Π½ΠΎΠΉ ΠΌΠΎΡΠ½ΠΎΡΡΠΈ Ρ ΠΏΡΠΈΠΌΠ΅Π½Π΅Π½ΠΈΠ΅ΠΌ ΡΠΏΠ΅ΡΠΈΠ°Π»ΡΠ½ΡΡ ΡΠ°Π±Π»ΠΈΡ. ΠΡΠ»ΠΈ Π² ΠΊΠ²Π°ΡΡΠΈΡΠ΅ ΠΏΡΠΈΡΡΡΡΡΠ²ΡΠ΅Ρ ΡΡΠ°Π½Π΄Π°ΡΡΠ½ΡΠΉ Π½Π°Π±ΠΎΡ Π±ΡΡΠΎΠ²ΠΎΠΉ ΡΠ΅Ρ Π½ΠΈΠΊΠΈ ΠΈ ΠΎΠ±ΠΎΡΡΠ΄ΠΎΠ²Π°Π½ΠΈΡ, ΡΠΎ ΠΊ ΡΠΎΠ·Π΅ΡΠΊΠ°ΠΌ ΠΏΠΎΠ΄Π²ΠΎΠ΄ΠΈΡΡΡ ΠΏΡΠΎΠ²ΠΎΠ΄, ΡΠ΅ΡΠ΅Π½ΠΈΠ΅ΠΌ 2,5 ΠΌΠΌ2, Π° ΠΊ ΠΏΡΠΈΠ±ΠΎΡΠ°ΠΌ ΠΎΡΠ²Π΅ΡΠ΅Π½ΠΈΡ β 1,5 ΠΌΠΌ2.
ΠΠΎΡΠ»Π΅ ΠΎΠΏΡΠ΅Π΄Π΅Π»Π΅Π½ΠΈΡ ΠΏΠΎΡΡΠ΅Π±Π½ΠΎΡΡΠΈ Π² ΠΏΡΠΎΠ²ΠΎΠ΄ΠΊΠ΅, ΠΏΡΠΎΠ²ΠΎΠ΄ΠΈΡΡΡ ΡΠ°ΡΡΠ΅Ρ Π²ΡΠ΅Ρ ΠΎΡΡΠ°Π»ΡΠ½ΡΡ ΠΌΠ°ΡΠ΅ΡΠΈΠ°Π»ΠΎΠ²: Π²ΡΠΊΠ»ΡΡΠ°ΡΠ΅Π»Π΅ΠΉ, ΡΠΎΠ·Π΅ΡΠΎΠΊ, ΡΠ²Π΅ΡΠΈΠ»ΡΠ½ΠΈΠΊΠΎΠ², ΡΠ°ΡΠΏΡΠ΅Π΄Π΅Π»ΠΈΡΠ΅Π»ΡΠ½ΡΡ ΠΊΠΎΡΠΎΠ±ΠΎΠΊ, Π³ΠΎΡΡΠΈΡΠΎΠ²Π°Π½Π½ΡΡ ΡΡΡΠ±, ΠΊΠ°Π±Π΅Π»Ρ-ΠΊΠ°Π½Π°Π»ΠΎΠ², ΠΊΠ»Π΅ΠΌΠΌΠ½ΠΈΠΊΠΎΠ², ΠΊΡΠ΅ΠΏΠ»Π΅Π½ΠΈΠΉ ΠΈ Π΄ΡΡΠ³ΠΈΡ Π½Π΅ΠΎΠ±Ρ ΠΎΠ΄ΠΈΠΌΡΡ ΠΈΠ·Π΄Π΅Π»ΠΈΠΉ. ΠΠ»Ρ ΠΏΠΎΠ΄ΠΊΠ»ΡΡΠ΅Π½ΠΈΡ Π²ΡΠ΅Ρ Π»ΠΈΠ½ΠΈΠΉ ΠΏΠΎΠ½Π°Π΄ΠΎΠ±ΠΈΡΡΡ ΡΠ°ΡΠΏΡΠ΅Π΄Π΅Π»ΠΈΡΠ΅Π»ΡΠ½ΡΠΉ ΡΠΈΡΠΎΠΊ. ΠΠ°ΡΠΈΡΠ° ΠΎΡ ΡΠΊΠ°ΡΠΊΠΎΠ² Π½Π°ΠΏΡΡΠΆΠ΅Π½ΠΈΡ ΠΎΡΡΡΠ΅ΡΡΠ²Π»ΡΠ΅ΡΡΡ Ρ ΠΏΠΎΠΌΠΎΡΡΡ ΡΡΠ°Π±ΠΈΠ»ΠΈΠ·Π°ΡΠΎΡΠ°. ΠΠΎΠΆΠ½ΠΎ ΠΏΡΠΈΠΎΠ±ΡΠ΅ΡΡΠΈ ΠΎΠ΄ΠΈΠ½ ΠΌΠΎΡΠ½ΡΠΉ ΠΏΡΠΈΠ±ΠΎΡ Π΄Π»Ρ Π²ΡΠ΅ΠΉ ΠΊΠ²Π°ΡΡΠΈΡΡ ΠΈΠ»ΠΈ Π½Π΅ΡΠΊΠΎΠ»ΡΠΊΠΎ ΡΡΡΡΠΎΠΉΡΡΠ² ΠΌΠ°Π»ΠΎΠΉ ΠΌΠΎΡΠ½ΠΎΡΡΠΈ, ΠΏΠΎΠ΄ΠΊΠ»ΡΡΠ°Π΅ΠΌΡΡ ΡΠΎΠ»ΡΠΊΠΎ ΠΊ ΡΠΎΠΉ Π±ΡΡΠΎΠ²ΠΎΠΉ ΡΠ΅Ρ Π½ΠΈΠΊΠ΅, ΠΊΠΎΡΠΎΡΠ°Ρ ΡΡΠ²ΡΡΠ²ΠΈΡΠ΅Π»ΡΠ½Π° ΠΊ ΡΠΊΠ°ΡΠΊΠ°ΠΌ.
Π Π°Π·ΠΌΠ΅ΡΠΊΠ° ΡΡΠ΅Π½ ΠΈ ΡΠ°Π·Π²ΠΎΠ΄ΠΊΠ° ΡΠ»Π΅ΠΊΡΡΠΈΠΊΠΈ ΠΏΠΎ ΠΊΠ²Π°ΡΡΠΈΡΠ΅
ΠΠ΅ΡΠ΅Π΄ ΠΏΡΠΎΠ²Π΅Π΄Π΅Π½ΠΈΠ΅ΠΌ ΡΠ°Π·ΠΌΠ΅ΡΠΊΠΈ Π½Π΅ΠΎΠ±Ρ ΠΎΠ΄ΠΈΠΌΠΎ ΠΎΠ·Π½Π°ΠΊΠΎΠΌΠΈΡΡΡΡ Ρ ΡΠ°Π·Π²Π΅ΡΠ½ΡΡΡΠΌ ΡΠΈΠΏΠΎΠ²ΠΎΠΉ ΡΠ»Π΅ΠΊΡΡΠΈΡΠ΅ΡΠΊΠΎΠΉ ΡΡ Π΅ΠΌΠΎΠΉ, Π² ΠΊΠΎΡΠΎΡΠΎΠΉ ΠΎΡΠΌΠ΅ΡΠ΅Π½Π° ΠΊΠ°ΠΆΠ΄Π°Ρ ΠΊΠΎΠΌΠ½Π°ΡΠ° ΠΈ Π²ΡΠ΅ Π·Π΄Π°Π½ΠΈΠ΅ ΡΠ΅Π»ΠΈΠΊΠΎΠΌ. ΠΡΠΎΠΌΠ΅ ΡΠΎΠ³ΠΎ, Π½ΡΠΆΠ½ΠΎ ΠΈΠ·ΡΡΠΈΡΡ ΠΌΠΎΠ½ΡΠ°ΠΆΠ½ΡΠ΅ ΡΠ΅ΡΡΠ΅ΠΆΠΈ, Π³Π΄Π΅ ΡΠΊΠ°Π·Π°Π½ΠΎ ΡΠ°ΡΠΏΠΎΠ»ΠΎΠΆΠ΅Π½ΠΈΠ΅ ΠΊΠ°ΠΆΠ΄ΠΎΠ³ΠΎ ΡΠ»Π΅ΠΌΠ΅Π½ΡΠ° ΠΏΡΠΎΠ²ΠΎΠ΄ΠΊΠΈ. ΠΠ΄Π΅ΡΡ ΠΆΠ΅ ΡΠΎΠ΄Π΅ΡΠΆΠΈΡΡΡ ΠΈΠ½ΡΠΎΡΠΌΠ°ΡΠΈΡ ΠΎ Π²ΠΎΠ΄ΠΎΠΏΡΠΎΠ²ΠΎΠ΄Π΅, Π³Π°Π·ΠΎΠΏΡΠΎΠ²ΠΎΠ΄Π΅, ΠΎΡΠΎΠΏΠ»Π΅Π½ΠΈΠΈ ΠΈ Π΄ΡΡΠ³ΠΈΡ ΡΠΈΡΡΠ΅ΠΌΠ°Ρ . ΠΠ½Π° Π½Π΅ΠΎΠ±Ρ ΠΎΠ΄ΠΈΠΌΠ°, ΡΡΠΎΠ±Ρ ΡΡΠ΅ΡΡΡ Π²Π·Π°ΠΈΠΌΠ½ΠΎΠ΅ Π²Π»ΠΈΡΠ½ΠΈΠ΅ Π²ΡΠ΅Ρ ΡΠ΅ΡΠ΅ΠΉ. ΠΡΠΎ ΠΏΠΎΠ·Π²ΠΎΠ»ΠΈΡ ΠΈΠ·Π±Π΅ΠΆΠ°ΡΡ ΡΠ΅ΡΡΠ΅Π·Π½ΡΡ ΠΎΡΠΈΠ±ΠΎΠΊ, ΠΊΠΎΡΠΎΡΡΠ΅ Π² Π±ΡΠ΄ΡΡΠ΅ΠΌ Π½Π΅ ΡΠΌΠΎΠ³ΡΡ Π±ΡΡΡ ΠΈΡΠΏΡΠ°Π²Π»Π΅Π½Ρ.

ΠΡΠΈ Π²ΡΠΏΠΎΠ»Π½Π΅Π½ΠΈΠΈ ΡΠ°Π·ΠΌΠ΅ΡΠΊΠΈ Π½Π° ΡΡΠ΅Π½Ρ ΠΈ ΠΏΠΎΡΠΎΠ»ΠΎΠΊ Π½Π°Π½ΠΎΡΡΡΡΡ ΠΎΠ±ΠΎΠ·Π½Π°ΡΠ΅Π½ΠΈΡ ΠΌΠ΅ΡΡ, Π³Π΄Π΅ Π±ΡΠ΄ΡΡ ΡΠ°ΡΠΏΠΎΠ»Π°Π³Π°ΡΡΡΡ ΡΠΎΠ·Π΅ΡΠΊΠΈ, Π²ΡΠΊΠ»ΡΡΠ°ΡΠ΅Π»ΠΈ, ΡΠ²Π΅ΡΠΈΠ»ΡΠ½ΠΈΠΊΠΈ, ΡΠ°ΡΠΏΡΠ΅Π΄Π΅Π»ΠΈΡΠ΅Π»ΡΠ½ΡΠ΅ ΠΊΠΎΡΠΎΠ±ΠΊΠΈ, ΡΠΈΡΠΎΠΊ ΠΈ Π΄ΡΡΠ³ΠΎΠ΅ ΠΎΠ±ΠΎΡΡΠ΄ΠΎΠ²Π°Π½ΠΈΠ΅. ΠΡΠ΅ Π½Π΅ΠΎΠ±Ρ ΠΎΠ΄ΠΈΠΌΡΠ΅ Π΄Π°Π½Π½ΡΠ΅ Π±Π΅ΡΡΡΡΡ ΠΈΠ· ΠΏΡΠ΅Π΄Π²Π°ΡΠΈΡΠ΅Π»ΡΠ½ΠΎ ΡΠΎΡΡΠ°Π²Π»Π΅Π½Π½ΠΎΠΉ ΡΡ Π΅ΠΌΡ.
ΠΠΎΠ΄ ΡΡΡΠ°Π½ΠΎΠ²ΠΎΡΠ½ΡΠ΅ ΠΊΠΎΡΠΎΠ±ΠΊΠΈ Π·Π°ΡΠ°Π½Π΅Π΅ ΠΎΡΠΌΠ΅ΡΠ°ΡΡΡΡ Π³ΡΠ°Π½ΠΈΡΡ ΡΠ³Π»ΡΠ±Π»Π΅Π½ΠΈΠΉ. ΠΠ΅ΠΎΠ±Ρ ΠΎΠ΄ΠΈΠΌΠΎ ΡΡΠΈΡΡΠ²Π°ΡΡ Π²ΠΎΠ·ΠΌΠΎΠΆΠ½ΠΎΡΡΡ ΠΏΠΎΡΠ»Π΅Π΄ΡΡΡΠ΅Π³ΠΎ Π²ΡΡΠ°Π²Π½ΠΈΠ²Π°Π½ΠΈΡ ΡΡΡΠΊΠ°ΡΡΡΠΊΠΈ, ΠΊΡΠ΅ΠΏΠ»Π΅Π½ΠΈΡ ΠΊ ΠΎΡΠ½ΠΎΠ²Π½ΠΎΠΌΡ ΠΏΠΎΡΠΎΠ»ΠΊΡ Π½Π°ΡΡΠΆΠ½ΡΡ ΠΈΠ»ΠΈ ΠΏΠΎΠ΄Π²Π΅ΡΠ½ΡΡ ΠΊΠΎΠ½ΡΡΡΡΠΊΡΠΈΠΉ. Π£ΡΠΎΠ²Π΅Π½Ρ ΠΏΠΎΠ»Π° ΠΌΠΎΠΆΠ΅Ρ ΡΠ²Π΅Π»ΠΈΡΠΈΡΡΡΡ Π·Π° ΡΡΠ΅Ρ Π΄ΠΎΠΏΠΎΠ»Π½ΠΈΡΠ΅Π»ΡΠ½ΡΡ ΠΏΠΎΠΊΡΡΡΠΈΠΉ ΠΏΠ°ΡΠΊΠ΅ΡΠΎΠΌ, Π»Π°ΠΌΠΈΠ½Π°ΡΠΎΠΌ ΠΈ Π΄ΡΡΠ³ΠΈΠΌΠΈ ΠΌΠ°ΡΠ΅ΡΠΈΠ°Π»Π°ΠΌΠΈ. ΠΠ°Π½Π½ΡΠ΅ ΡΠ°ΠΊΡΠΎΡΡ ΡΠΏΠΎΡΠΎΠ±ΡΡΠ²ΡΡΡ ΡΠΌΠ΅Π½ΡΡΠ΅Π½ΠΈΡ Π²Π½ΡΡΡΠ΅Π½Π½Π΅Π³ΠΎ ΠΏΡΠΎΡΡΡΠ°Π½ΡΡΠ²Π° ΠΏΠΎΠΌΠ΅ΡΠ΅Π½ΠΈΡ ΠΈ ΡΠ½ΠΈΠΆΠ°ΡΡ ΡΠΎΡΠ½ΠΎΡΡΡ ΡΠ°ΡΡΠ΅ΡΠΎΠ².

ΠΠ° ΡΠ°ΡΡΠ΅ΡΡ Π²Π»ΠΈΡΠ΅Ρ ΠΎΡΡΡΡΡΡΠ²ΠΈΠ΅ Π²ΠΎ ΠΌΠ½ΠΎΠ³ΠΈΡ ΡΠ»ΡΡΠ°ΡΡ ΡΡΡΠΎΠ³ΠΎΠΉ ΠΏΡΡΠΌΠΎΡΠ³ΠΎΠ»ΡΠ½ΠΎΠΉ Π³Π΅ΠΎΠΌΠ΅ΡΡΠΈΠΈ ΠΏΠΎΠΌΠ΅ΡΠ΅Π½ΠΈΠΉ. ΠΠΎΡΡΠΎΠΌΡ Π½Π΅ΠΎΠ±Ρ ΠΎΠ΄ΠΈΠΌΠΎ ΠΈΡΠΏΠΎΠ»ΡΠ·ΠΎΠ²Π°ΡΡ Π²ΡΡΠ°Π²Π½ΠΈΠ²Π°ΡΡΠΈΠ΅ ΠΏΠΎΠΏΡΠ°Π²ΠΊΠΈ. ΠΡΠ΅ ΠΎΡΠΌΠ΅ΡΠΊΠΈ, Π½Π°Π½Π΅ΡΠ΅Π½Π½ΡΠ΅ Π½Π° ΠΊΠΎΠ½ΡΡΡΡΠΊΡΠΈΠ²Π½ΡΠ΅ ΡΠ»Π΅ΠΌΠ΅Π½ΡΡ, ΠΎΡΠΎΠ±ΡΠ°ΠΆΠ°ΡΡΡΡ Π² ΠΈΡΠΏΠΎΠ»Π½ΠΈΡΠ΅Π»ΡΠ½ΠΎΠΉ ΡΡ Π΅ΠΌΠ΅, ΠΊΠΎΡΠΎΡΡΡ Π½Π΅ΠΎΠ±Ρ ΠΎΠ΄ΠΈΠΌΠΎ Ρ ΡΠ°Π½ΠΈΡΡ ΠΈ ΠΏΡΠΈΠΌΠ΅Π½ΡΡΡ Π²ΠΎ Π²ΡΠ΅ΠΌΡ ΠΏΠΎΡΠ»Π΅Π΄ΡΡΡΠΈΡ ΡΠ΅ΠΌΠΎΠ½ΡΠΎΠ², ΡΡΠΎΠ±Ρ ΠΈΠ·Π±Π΅ΠΆΠ°ΡΡ ΠΏΠΎΠ²ΡΠ΅ΠΆΠ΄Π΅Π½ΠΈΠΉ ΠΏΡΠΎΠ»ΠΎΠΆΠ΅Π½Π½ΡΡ Π»ΠΈΠ½ΠΈΠΉ.
Π¨ΡΡΠΎΠ±Π»Π΅Π½ΠΈΠ΅ ΡΡΠ΅Π½
ΠΠ»Ρ ΡΡΡΡΠΎΠΉΡΡΠ²Π° ΡΠΊΡΡΡΠΎΠΉ ΠΏΡΠΎΠ²ΠΎΠ΄ΠΊΠΈ ΡΡΠ΅Π±ΡΠ΅ΡΡΡ Π²ΡΠΏΠΎΠ»Π½ΠΈΡΡ ΡΡΡΠΎΠ±Π»Π΅Π½ΠΈΠ΅ ΡΡΠ΅Π½ ΠΈ ΠΏΠΎΡΠΎΠ»ΠΊΠΎΠ². ΠΡΠΎ Π΄ΠΎΠ²ΠΎΠ»ΡΠ½ΠΎ ΡΡΡΠ΄ΠΎΠ΅ΠΌΠΊΠΈΠΉ ΠΏΡΠΎΡΠ΅ΡΡ, ΡΡΠ΅Π±ΡΡΡΠΈΠΉ Π½Π°Π²ΡΠΊΠΎΠ² ΠΈΡΠΏΠΎΠ»ΡΠ·ΠΎΠ²Π°Π½ΠΈΡ ΡΠΏΠ΅ΡΠΈΠ°Π»ΡΠ½ΠΎΠ³ΠΎ ΠΈΠ½ΡΡΡΡΠΌΠ΅Π½ΡΠ° ΠΈ ΡΠΎΠ±Π»ΡΠ΄Π΅Π½ΠΈΡ ΠΎΠΏΡΠ΅Π΄Π΅Π»Π΅Π½Π½ΡΡ ΠΏΡΠ°Π²ΠΈΠ». Π ΠΏΡΠΎΡΠ΅ΡΡΠ΅ ΡΠ°Π±ΠΎΡΡ ΠΏΡΠΎΠΈΡΡ ΠΎΠ΄ΠΈΡ Π²ΡΠ΄Π΅Π»Π΅Π½ΠΈΠ΅ Π±ΠΎΠ»ΡΡΠΎΠ³ΠΎ ΠΊΠΎΠ»ΠΈΡΠ΅ΡΡΠ²Π° ΠΏΡΠ»ΠΈ. ΠΠΎΡΡΠΎΠΌΡ Π²ΡΠ΅ Π²Ρ ΠΎΠ΄Ρ Π² Π΄ΡΡΠ³ΠΈΠ΅ ΠΊΠΎΠΌΠ½Π°ΡΡ Π·Π°Π²Π΅ΡΠΈΠ²Π°ΡΡΡΡ Π²Π»Π°ΠΆΠ½ΠΎΠΉ ΡΠΊΠ°Π½ΡΡ.

ΠΠ»Ρ ΡΡΡΡΠΎΠΉΡΡΠ²Π° ΡΡΡΠΎΠ± ΡΠ°ΡΠ΅ Π²ΡΠ΅Π³ΠΎ ΠΈΡΠΏΠΎΠ»ΡΠ·ΡΠ΅ΡΡΡ Π±ΠΎΠ»Π³Π°ΡΠΊΠ°, Π² ΠΊΠΎΡΠΎΡΡΡ ΡΡΡΠ°Π½Π°Π²Π»ΠΈΠ²Π°Π΅ΡΡΡ Π΄ΠΈΡΠΊ Ρ Π°Π»ΠΌΠ°Π·Π½ΡΠΌ Π½Π°ΠΏΡΠ»Π΅Π½ΠΈΠ΅ΠΌ. Π£Π³Π»ΡΠ±Π»Π΅Π½ΠΈΡ ΠΏΠΎΠ»ΡΡΠ°ΡΡΡΡ ΡΠΎΠ²Π½ΡΠΌΠΈ ΠΈ ΠΊΡΠ°ΡΠΈΠ²ΡΠΌΠΈ. Π‘ΡΡΠ΅ΡΡΠ²Π΅Π½Π½ΡΠΌ Π½Π΅Π΄ΠΎΡΡΠ°ΡΠΊΠΎΠΌ ΡΠ²Π»ΡΠ΅ΡΡΡ Π²ΡΠ±ΡΠΎΡ Π±ΠΎΠ»ΡΡΠΎΠ³ΠΎ ΠΊΠΎΠ»ΠΈΡΠ΅ΡΡΠ²Π° ΠΏΡΠ»ΠΈ, ΠΎΡ ΠΊΠΎΡΠΎΡΠΎΠΉ Π½Π΅ Π²ΡΠ΅Π³Π΄Π° ΡΠΏΠ°ΡΠ°ΡΡ Π΄Π°ΠΆΠ΅ ΡΠ΅ΡΠΏΠΈΡΠ°ΡΠΎΡ ΠΈ Π·Π°ΡΠΈΡΠ½ΡΠ΅ ΠΎΡΠΊΠΈ.
ΠΡΠ±ΠΈΠ»ΠΎ ΠΈ ΠΌΠΎΠ»ΠΎΡΠΎΠΊ Π»ΡΡΡΠ΅ Π²ΡΠ΅Π³ΠΎ ΠΏΠΎΠ΄Ρ ΠΎΠ΄ΡΡ Π΄Π»Ρ ΠΏΡΠΎΠΊΠ»Π°Π΄ΠΊΠΈ ΡΡΡΠΎΠ± Π² ΡΡΡΠΊΠ°ΡΡΡΠΊΠ΅. Π Π±Π΅ΡΠΎΠ½Π½ΡΡ ΠΈΠ»ΠΈ ΠΊΠΈΡΠΏΠΈΡΠ½ΡΡ ΡΡΠ΅Π½Π°Ρ ΠΏΡΠ°ΠΊΡΠΈΡΠ΅ΡΠΊΠΈ Π½Π΅Π²ΠΎΠ·ΠΌΠΎΠΆΠ½ΠΎ ΡΠ΄Π΅Π»Π°ΡΡ ΠΊΠ°Π½Π°Π²ΠΊΡ. ΠΠ»Ρ ΡΠ°Π±ΠΎΡΡ Ρ ΡΠ°ΠΊΠΈΠΌΠΈ ΡΡΠ΅Π½Π°ΠΌΠΈ ΡΠ΅ΠΊΠΎΠΌΠ΅Π½Π΄ΡΠ΅ΡΡΡ ΠΏΠΎΠ»ΡΠ·ΠΎΠ²Π°ΡΡΡΡ ΠΏΠ΅ΡΡΠΎΡΠ°ΡΠΎΡΠΎΠΌ.

ΠΠ°ΠΈΠ±ΠΎΠ»Π΅Π΅ ΠΎΠΏΡΠΈΠΌΠ°Π»ΡΠ½ΡΠΌ Π²Π°ΡΠΈΠ°Π½ΡΠΎΠΌ ΡΡΠΈΡΠ°Π΅ΡΡΡ ΡΡΡΠΎΠ±ΠΎΡΠ΅Π·, ΠΏΡΠΈΠΌΠ΅Π½ΡΡΡΠΈΠΉΡΡ ΠΈΠΌΠ΅Π½Π½ΠΎ Π΄Π»Ρ ΡΡΠΈΡ ΡΠ΅Π»Π΅ΠΉ. ΠΠΎ ΡΠ²ΠΎΠ΅ΠΉ ΡΡΡΠΈ ΡΡΠΎ ΠΌΠΎΠ΄ΠΈΡΠΈΡΠΈΡΠΎΠ²Π°Π½Π½Π°Ρ Π±ΠΎΠ»Π³Π°ΡΠΊΠ° Ρ Π΄Π²ΡΠΌΡ Π΄ΠΈΡΠΊΠ°ΠΌΠΈ, ΡΠ°ΡΠΏΠΎΠ»ΠΎΠΆΠ΅Π½Π½ΡΠΌΠΈ Π½Π° ΠΎΠΏΡΠ΅Π΄Π΅Π»Π΅Π½Π½ΠΎΠΌ ΡΠ°ΡΡΡΠΎΡΠ½ΠΈΠΈ ΠΌΠ΅ΠΆΠ΄Ρ ΡΠΎΠ±ΠΎΠΉ. ΠΠ΅ΡΠ΅ΠΌΠ΅ΡΠ΅Π½ΠΈΠ΅ ΠΏΠΎ ΡΡΠ΅Π½Π΅ ΠΎΡΡΡΠ΅ΡΡΠ²Π»ΡΠ΅ΡΡΡ Ρ ΠΏΠΎΠΌΠΎΡΡΡ ΡΠΏΠ΅ΡΠΈΠ°Π»ΡΠ½ΠΎΠΉ ΠΏΠ»Π°ΡΡΠΎΡΠΌΡ. Π ΠΊΠΎΠΆΡΡ Ρ ΠΏΡΠ΅Π΄ΡΡΠΌΠΎΡΡΠ΅Π½ΠΎ ΠΏΠΎΠ΄ΠΊΠ»ΡΡΠ΅Π½ΠΈΠ΅ ΡΡΡΠΎΠΈΡΠ΅Π»ΡΠ½ΠΎΠ³ΠΎ ΠΏΡΠ»Π΅ΡΠΎΡΠ°.
ΠΠ΅ΡΠ΅Π΄ Π½Π°ΡΠ°Π»ΠΎΠΌ ΡΠ°Π±ΠΎΡ Π½Π° ΠΏΠΎΠ²Π΅ΡΡ Π½ΠΎΡΡΡΡ ΠΊΠ°ΡΠ°Π½Π΄Π°ΡΠΎΠΌ ΠΎΡΠΌΠ΅ΡΠ°ΡΡΡΡ Π»ΠΈΠ½ΠΈΠΈ Π±ΡΠ΄ΡΡΠ΅ΠΉ ΠΏΡΠΎΠ²ΠΎΠ΄ΠΊΠΈ, ΠΌΠ΅ΡΡΠ° ΡΡΡΠ°Π½ΠΎΠ²ΠΊΠΈ ΡΠΎΠ·Π΅ΡΠΎΠΊ ΠΈ Π²ΡΠΊΠ»ΡΡΠ°ΡΠ΅Π»Π΅ΠΉ. ΠΠΎΡΠ»Π΅ ΡΡΠΎΠ³ΠΎ ΠΏΡΠΎΡΠ΅Π·Π°ΡΡΡΡ ΠΊΠ°Π½Π°Π²ΠΊΠΈ ΠΈ ΡΠ³Π»ΡΠ±Π»Π΅Π½ΠΈΡ Π² ΠΎΡΠΌΠ΅ΡΠ΅Π½Π½ΡΡ ΠΌΠ΅ΡΡΠ°Ρ . ΠΠΎΡΠ»Π΅ ΡΠΊΠ»Π°Π΄ΠΊΠΈ ΠΏΡΠΎΠ²ΠΎΠ΄ΠΎΠ² ΠΈ ΡΡΡΠ°Π½ΠΎΠ²ΠΊΠΈ ΡΠΎΠ·Π΅ΡΠΎΠΊ Π²ΡΠΏΠΎΠ»Π½ΡΠ΅ΡΡΡ ΠΈΡ ΡΠΈΠΊΡΠ°ΡΠΈΡ Π³ΠΈΠΏΡΠΎΠΌ ΡΡΡΠΎΠΈΡΠ΅Π»ΡΠ½ΡΠΌ β Π°Π»Π΅Π±Π°ΡΡΡΠΎΠΌ.
ΠΠΎΠ΄ΠΊΠ»ΡΡΠ΅Π½ΠΈΠ΅ ΡΠΎΠ·Π΅ΡΠΎΠΊ ΠΈ Π²ΡΠΊΠ»ΡΡΠ°ΡΠ΅Π»Π΅ΠΉ
Π ΠΎΠ·Π΅ΡΠΊΠΈ ΠΈ Π²ΡΠΊΠ»ΡΡΠ°ΡΠ΅Π»ΠΈ ΡΠ²Π»ΡΡΡΡΡ Π²Π°ΠΆΠ½Π΅ΠΉΡΠΈΠΌΠΈ ΡΠ»Π΅ΠΌΠ΅Π½ΡΠ°ΠΌΠΈ ΠΏΡΠΎΠ²ΠΎΠ΄ΠΊΠΈ Π² ΠΊΠ²Π°ΡΡΠΈΡΠ΅. ΠΠ½Π°ΡΠ°Π»Π΅ Π½ΡΠΆΠ½ΠΎ ΡΡΡΠ°Π½ΠΎΠ²ΠΈΡΡ ΡΠ°ΡΠΏΡΠ΅Π΄Π΅Π»ΠΈΡΠ΅Π»ΡΠ½ΡΡ ΠΊΠΎΡΠΎΠ±ΠΊΡ, ΠΎΡ ΠΊΠΎΡΠΎΡΠΎΠΉ Π±ΡΠ΄ΡΡ Π²ΡΡ ΠΎΠ΄ΠΈΡΡ ΠΏΡΠΎΠ²ΠΎΠ΄Π° ΠΊ ΡΠΎΠ·Π΅ΡΠΊΠ΅ ΠΈ Π²ΡΠΊΠ»ΡΡΠ°ΡΠ΅Π»Ρ. ΠΠΎΡΠ»Π΅ ΡΡΠΎΠ³ΠΎ ΡΡΡΠ°Π½Π°Π²Π»ΠΈΠ²Π°ΡΡΡΡ ΠΏΠΎΠ΄ΡΠΎΠ·Π΅ΡΠ½ΠΈΠΊΠΈ, Π² ΠΊΠΎΡΠΎΡΡΠ΅ ΠΌΠΎΠ½ΡΠΈΡΡΡΡΡΡ Π½Π΅ΠΎΠ±Ρ ΠΎΠ΄ΠΈΠΌΡΠ΅ ΡΠ»Π΅ΠΊΡΡΠΎΡΡΡΠ°Π½ΠΎΠ²ΠΎΡΠ½ΡΠ΅ ΠΈΠ·Π΄Π΅Π»ΠΈΡ.

ΠΠ»Ρ Π½ΠΎΡΠΌΠ°Π»ΡΠ½ΠΎΠ³ΠΎ ΡΠΎΠ΅Π΄ΠΈΠ½Π΅Π½ΠΈΡ ΠΏΡΠΎΠ²ΠΎΠ΄Π° Ρ ΡΠΎΠ·Π΅ΡΠΊΠΎΠΉ ΠΈ Π²ΡΠΊΠ»ΡΡΠ°ΡΠ΅Π»Π΅ΠΌ Π½Π΅ΠΎΠ±Ρ ΠΎΠ΄ΠΈΠΌΠΎ ΠΎΡΡΠ°Π²ΠΈΡΡ Π·Π°ΠΏΠ°Ρ ΠΏΡΠΈΠΌΠ΅ΡΠ½ΠΎ 10-12 ΡΠΌ. ΠΠΎΡΠ»Π΅ Π²ΡΠ΅Ρ ΠΏΠΎΠ΄ΠΊΠ»ΡΡΠ΅Π½ΠΈΠΉ ΡΠ»Π΅Π΄ΡΠ΅Ρ ΠΏΡΠΎΠ²Π΅ΡΠΈΡΡ ΡΠ°Π±ΠΎΡΠΎΡΠΏΠΎΡΠΎΠ±Π½ΠΎΡΡΡ ΡΡΡΠ°Π½ΠΎΠ²Π»Π΅Π½Π½ΡΡ ΠΏΡΠΈΠ±ΠΎΡΠΎΠ². ΠΡΠ΅ ΡΠ°Π±ΠΎΡΡ Π²ΡΠΏΠΎΠ»Π½ΡΡΡΡΡ ΠΏΡΠΈ ΠΎΠ±Π΅ΡΡΠΎΡΠ΅Π½Π½ΠΎΠΉ ΡΠ»Π΅ΠΊΡΡΠΈΡΠ΅ΡΠΊΠΎΠΉ ΡΠ΅ΡΠΈ.
ΠΠΎΠ΄ΠΊΠ»ΡΡΠ΅Π½ΠΈΠ΅ Π°Π²ΡΠΎΠΌΠ°ΡΠΎΠ² ΠΈ Π£ΠΠ
ΠΠ°ΡΠΈΡΠ° ΠΎΠ΄Π½ΠΎΡΠ°Π·Π½ΡΡ ΡΠ΅ΡΠ΅ΠΉ, Π½Π°ΠΏΡΡΠΆΠ΅Π½ΠΈΠ΅ΠΌ 220 Π²ΠΎΠ»ΡΡ, ΠΎΡΡΡΠ΅ΡΡΠ²Π»ΡΠ΅ΡΡΡ Ρ ΠΏΠΎΠΌΠΎΡΡΡ ΠΎΠ΄Π½ΠΎ- ΠΈΠ»ΠΈ Π΄Π²ΡΡ ΠΏΠΎΠ»ΡΡΠ½ΡΡ Π°Π²ΡΠΎΠΌΠ°ΡΠΎΠ². ΠΠΎΠ΄ΠΊΠ»ΡΡΠ΅Π½ΠΈΠ΅ ΠΏΠΎ ΡΡ Π΅ΠΌΠ΅ TN-C Ρ Π΄Π²ΡΠΌΡ ΠΏΡΠΎΠ²ΠΎΠ΄Π°ΠΌΠΈ ΡΠ°Π·Ρ ΠΈ Π½ΡΠ»Ρ Π²ΡΠΏΠΎΠ»Π½ΡΠ΅ΡΡΡ ΡΠ»Π΅Π΄ΡΡΡΠΈΠΌ ΠΎΠ±ΡΠ°Π·ΠΎΠΌ: ΠΡΠΎΠ²ΠΎΠ΄ ΡΠ°Π·Ρ ΠΏΠΎΠ΄ΠΊΠ»ΡΡΠ°Π΅ΡΡΡ ΠΊ ΠΏΠ΅ΡΠ²ΠΎΠΉ ΠΊΠ»Π΅ΠΌΠΌΠ΅ Π²Π²ΠΎΠ΄Π½ΠΎΠ³ΠΎ Π°Π²ΡΠΎΠΌΠ°ΡΠ°, Π° Π·Π°ΡΠ΅ΠΌ ΡΠ΅ΡΠ΅Π· ΠΊΠ»Π΅ΠΌΠΌΡ β 2 ΠΈ ΡΡΠ΅ΡΡΠΈΠΊ ΡΠ°ΡΠΏΡΠ΅Π΄Π΅Π»ΡΠ΅ΡΡΡ Π½Π° Π³ΡΡΠΏΠΏΠΎΠ²ΡΠ΅ Π°Π²ΡΠΎΠΌΠ°ΡΡ. ΠΡΠ»Π΅Π²ΠΎΠΉ ΠΏΡΠΎΠ²ΠΎΠ΄ ΠΏΡΠΎΡ ΠΎΠ΄ΠΈΡ ΡΠ΅ΡΠ΅Π· ΡΡΠ΅ΡΡΠΈΠΊ ΠΈ ΡΠΎΠ΅Π΄ΠΈΠ½ΡΠ΅ΡΡΡ Ρ Π½ΡΠ»Π΅Π²ΠΎΠΉ ΡΠΈΠ½ΠΎΠΉ PEN.

ΠΡΠΎΠΌΠ΅ Π°Π²ΡΠΎΠΌΠ°ΡΠΎΠ², ΡΠ°Π·Π²ΠΎΠ΄ΠΊΠ° ΡΠ»Π΅ΠΊΡΡΠΈΠΊΠΈ Π² ΠΊΠ²Π°ΡΡΠΈΡΠ΅ ΠΏΡΠ΅Π΄ΡΡΠΌΠ°ΡΡΠΈΠ²Π°Π΅Ρ ΠΏΠΎΠ΄ΠΊΠ»ΡΡΠ΅Π½ΠΈΠ΅ Π£ΠΠ. ΠΠ³ΠΎ ΡΠ»Π΅Π΄ΡΠ΅Ρ ΡΡΡΠ°Π½Π°Π²Π»ΠΈΠ²Π°ΡΡ ΡΠΎΠ»ΡΠΊΠΎ ΠΏΠΎΡΠ»Π΅ Π°Π²ΡΠΎΠΌΠ°ΡΠ°, ΡΡΠΎΠ±Ρ ΠΎΠ±Π΅ΡΠΏΠ΅ΡΠΈΡΡ Π·Π°ΡΠΈΡΡ Π²ΠΌΠ΅ΡΡΠ΅ ΡΠΎ ΡΡΠ΅ΡΡΠΈΠΊΠΎΠΌ Π² ΡΠ»ΡΡΠ°Π΅ ΡΠ²Π΅Π»ΠΈΡΠ΅Π½ΠΈΡ ΡΠΎΠΊΠ°.

ΠΡΠ»ΠΈ ΠΆΠ΅ Π΄Π»Ρ Π²Π²ΠΎΠ΄Π° Π² ΠΊΠ²Π°ΡΡΠΈΡΡ ΠΈΡΠΏΠΎΠ»ΡΠ·ΡΠ΅ΡΡΡ ΡΡ Π΅ΠΌΠ° TN-C-S ΠΈΠ»ΠΈ TN-S Ρ ΡΡΠ΅ΠΌΡ ΠΏΡΠΎΠ²ΠΎΠ΄Π°ΠΌΠΈ ΡΠ°Π·Ρ, Π½ΡΠ»Ρ ΠΈ Π·Π°Π·Π΅ΠΌΠ»Π΅Π½ΠΈΡ, ΡΡ Π΅ΠΌΠ° ΠΏΠΎΠ΄ΠΊΠ»ΡΡΠ΅Π½ΠΈΡ Π±ΡΠ΄Π΅Ρ ΡΠΆΠ΅ Π΄ΡΡΠ³Π°Ρ. Π€Π°Π·Π° ΠΏΠΎΠ΄ΠΊΠ»ΡΡΠ°Π΅ΡΡΡ ΠΊ ΠΏΠ΅ΡΠ²ΠΎΠΉ ΠΊΠ»Π΅ΠΌΠΌΠ΅, Π° Π½ΠΎΠ»Ρ β ΠΊ ΡΡΠ΅ΡΡΠ΅ΠΉ ΠΊΠ»Π΅ΠΌΠΌΠ΅ Π²Π²ΠΎΠ΄Π½ΠΎΠ³ΠΎ Π΄Π²ΡΡ ΠΏΠΎΠ»ΡΡΠ½ΠΎΠ³ΠΎ Π°Π²ΡΠΎΠΌΠ°ΡΠ°. ΠΠ°Π»Π΅Π΅ ΡΠ°Π·Π° ΡΠΎ Π²ΡΠΎΡΠΎΠΉ Π²ΡΡ ΠΎΠ΄Π½ΠΎΠΉ ΠΊΠ»Π΅ΠΌΠΌΡ ΠΏΡΠΎΡ ΠΎΠ΄ΠΈΡ ΡΠ΅ΡΠ΅Π· ΡΡΠ΅ΡΡΠΈΠΊ ΠΈ Π£ΠΠ, Π° Π·Π°ΡΠ΅ΠΌ ΡΠ°ΡΠΏΡΠ΅Π΄Π΅Π»ΡΠ΅ΡΡΡ Π½Π° Π³ΡΡΠΏΠΏΠΎΠ²ΡΠ΅ Π°Π²ΡΠΎΠΌΠ°ΡΠΈΡΠ΅ΡΠΊΠΈΠ΅ Π²ΡΠΊΠ»ΡΡΠ°ΡΠ΅Π»ΠΈ. ΠΠΎΠ»Ρ ΡΠ°ΠΊΠΆΠ΅ ΠΏΡΠΎΡ ΠΎΠ΄ΠΈΡ ΡΠ΅ΡΠ΅Π· ΡΡΠ΅ΡΡΠΈΠΊ ΠΈ Π£ΠΠ, ΠΏΠΎΡΠ»Π΅ ΡΠ΅Π³ΠΎ ΠΏΠΎΠ΄ΠΊΠ»ΡΡΠ°Π΅ΡΡΡ ΠΊ Π½ΡΠ»Π΅Π²ΠΎΠΉ ΡΠΈΠ½Π΅.
Π¦Π²Π΅ΡΠΎΠ²Π°Ρ ΠΌΠ°ΡΠΊΠΈΡΠΎΠ²ΠΊΠ° ΡΠ΅Π·ΠΈΡΡΠΎΡΠΎΠ² ΠΎΠ½Π»Π°ΠΉΠ½
.
ΠΠ»Π΅ΠΊΡΡΠΈΠΊΠ° Π² ΠΊΠ²Π°ΡΡΠΈΡΠ΅: ΡΠΎΡΡΠ°Π²Π»ΡΠ΅ΠΌ ΡΡ Π΅ΠΌΡ ΠΈ ΠΌΠΎΠ½ΡΠΈΡΡΠ΅ΠΌ ΡΠ²ΠΎΠΈΠΌΠΈ ΡΡΠΊΠ°ΠΌΠΈ
Π Π°Π·Π²ΠΎΠ΄ΠΊΠ° ΡΠ»Π΅ΠΊΡΡΠΈΠΊΠΈ Π² ΠΊΠ²Π°ΡΡΠΈΡΠ΅ β Π²Π°ΠΆΠ½Π΅ΠΉΡΠΈΠΉ ΠΌΠΎΠΌΠ΅Π½Ρ, Ρ ΠΊΠΎΡΠΎΡΠΎΠ³ΠΎ Π½Π°ΡΠΈΠ½Π°Π΅ΡΡΡ Π»ΡΠ±ΠΎΠΉ ΠΊΠ°ΠΏΠΈΡΠ°Π»ΡΠ½ΡΠΉ ΡΠ΅ΠΌΠΎΠ½Ρ. ΠΡΠΎΠ»ΠΎΠΆΠ΅Π½Π½ΡΠ΅ ΠΏΡΠΎΠ²ΠΎΠ΄Π° ΡΠ°ΡΠ΅ Π²ΡΠ΅Π³ΠΎ ΡΠ°ΡΠΏΠΎΠ»Π°Π³Π°ΡΡΡΡ ΠΏΠΎΠ΄ ΠΌΠ½ΠΎΠ³ΠΎΡΠ»ΠΎΠΉΠ½ΡΠΌ Β«ΠΏΠΈΡΠΎΠ³ΠΎΠΌΒ» ΠΈΠ· ΡΡΡΠΊΠ°ΡΡΡΠΊΠΈ ΠΈ Π΄Π΅ΠΊΠΎΡΠ°ΡΠΈΠ²Π½ΠΎΠΉ ΠΎΡΠ΄Π΅Π»ΠΊΠΈ, ΠΈ Π΅ΡΠ»ΠΈ Π½Π΅ ΠΏΡΠ΅Π΄ΡΡΠΌΠΎΡΡΠ΅ΡΡ Π²ΡΠ΅ Π½ΡΠ°Π½ΡΡ Π·Π°ΡΠ°Π½Π΅Π΅, Π½Π΅ΠΏΠΎΠ»Π°Π΄ΠΊΠΈ Π² ΡΠ°Π±ΠΎΡΠ΅ ΡΠ΅ΡΠΈ ΠΈΠ»ΠΈ ΠΏΠΎΠ΄ΠΊΠ»ΡΡΠ΅Π½ΠΈΠ΅ ΠΌΠΎΡΠ½ΠΎΠ³ΠΎ ΠΏΡΠΈΠ±ΠΎΡΠ° ΠΌΠΎΠ³ΡΡ ΠΏΡΠΈΠ²Π΅ΡΡΠΈ ΠΊ Π½ΠΎΠ²ΠΎΠΌΡ ΡΠ΅ΠΌΠΎΠ½ΡΡ. ΠΠΎΡΡΠΎΠΌΡ ΡΠ°ΡΡΠΌΠΎΡΡΠΈΠΌ ΠΏΠΎΡΡΠ°ΠΏΠ½ΠΎ, ΠΊΠ°ΠΊ ΡΠ΄Π΅Π»Π°ΡΡ ΠΏΡΠΎΠ²ΠΎΠ΄ΠΊΡ Π² ΠΊΠ²Π°ΡΡΠΈΡΠ΅, Π° Π²ΠΎΡ ΡΠ²ΠΎΠΈΠΌΠΈ ΡΡΠΊΠ°ΠΌΠΈ ΠΏΡΠΎΠ²ΠΎΠ΄ΠΈΡΡ ΡΠ°Π±ΠΎΡΡ ΠΈΠ»ΠΈ Π΄ΠΎΠ²Π΅ΡΠΈΡΡΡΡ ΠΏΡΠΎΡΠ΅ΡΡΠΈΠΎΠ½Π°Π»ΡΠ½ΠΎΠΌΡ ΡΠ»Π΅ΠΊΡΡΠΈΠΊΡ β ΡΠ΅ΡΠ°ΡΡ Π²Π°ΠΌ.
Π‘ΠΎΡΡΠ°Π²Π»ΡΠ΅ΠΌ ΡΡ Π΅ΠΌΡ ΡΠ»Π΅ΠΊΡΡΠΎΠΏΡΠΎΠ²ΠΎΠ΄ΠΊΠΈ Π² ΠΊΠ²Π°ΡΡΠΈΡΠ΅
ΠΠ»Π°Π²Π½Π°Ρ ΠΎΡΠΈΠ±ΠΊΠ° Π½Π°ΡΠΈΠ½Π°ΡΡΠΈΡ ΠΌΠ°ΡΡΠ΅ΡΠΎΠ² β Π½Π΅ΠΏΡΠ°Π²ΠΈΠ»ΡΠ½ΠΎΠ΅ ΠΏΠ»Π°Π½ΠΈΡΠΎΠ²Π°Π½ΠΈΠ΅ ΠΏΡΠ΅Π΄ΡΡΠΎΡΡΠ΅ΠΉ ΡΠ°Π±ΠΎΡΡ. ΠΡΠΈ ΡΠΎΡΡΠ°Π²Π»Π΅Π½ΠΈΠΈ ΡΡ Π΅ΠΌΡ ΡΠ΅ΡΠΈ Π½Π΅Π»ΡΠ·Ρ ΠΏΡΠΈΠΊΠΈΠ΄ΡΠ²Π°ΡΡ Β«Π½Π° Π³Π»Π°Π·ΠΎΠΊΒ» ΡΠ°ΡΠΏΠΎΠ»ΠΎΠΆΠ΅Π½ΠΈΠ΅ Π»Π°ΠΌΠΏ ΠΈ Π²ΡΠΊΠ»ΡΡΠ°ΡΠ΅Π»Π΅ΠΉ, Π½Π΅ΠΎΠ±Ρ ΠΎΠ΄ΠΈΠΌΠΎ ΠΏΡΠ΅Π΄ΡΡΠΌΠΎΡΡΠ΅ΡΡ ΠΊΠ°ΠΆΠ΄ΡΡ ΠΌΠ΅Π»ΠΎΡΡ, ΡΡΠΎΠ±Ρ ΠΊΠ²Π°ΡΡΠΈΡΠ΅ Π½Π΅ ΠΏΡΠΈΡΠ»ΠΎΡΡ ΠΎΠ±ΡΠ°ΡΡΠ°ΡΡ ΡΡΠΎΠΉΠ½ΠΈΠΊΠ°ΠΌΠΈ ΠΈ ΡΠ΄Π»ΠΈΠ½ΠΈΡΠ΅Π»ΡΠΌΠΈ. ΠΠΎΡΡΠΎΠΌΡ Π±Π΅Π· ΡΠ΅ΡΡΠ΅ΠΆΠ΅ΠΉ ΠΈ ΡΠ°ΡΡΠ΅ΡΠΎΠ² Π½ΠΈΠΊΠ°ΠΊ Π½Π΅ ΠΎΠ±ΠΎΠΉΡΠΈΡΡ.
ΠΠ»Π΅ΠΊΡΡΠΎΠΏΡΠΎΠ²ΠΎΠ΄ΠΊΠ° Π² ΠΊΠ²Π°ΡΡΠΈΡΠ΅ ΡΠ²ΠΎΠΈΠΌΠΈ ΡΡΠΊΠ°ΠΌΠΈ: ΠΏΠΎΡΠ°Π³ΠΎΠ²Π°Ρ ΠΈΠ½ΡΡΡΡΠΊΡΠΈΡ ΡΠΎΡΡΠ°Π²Π»Π΅Π½ΠΈΡ ΡΡ Π΅ΠΌΡ:
1. Π§Π΅ΡΡΠΈΠΌ ΠΎΠ±ΡΠΈΠΉ ΠΏΠ»Π°Π½ ΠΊΠ²Π°ΡΡΠΈΡΡ, ΠΏΠΎΠΌΠ΅ΡΠ°Π΅ΠΌ ΡΠ°ΡΠΏΠΎΠ»ΠΎΠΆΠ΅Π½ΠΈΠ΅ ΠΎΠΊΠΎΠ½ ΠΈ Π΄Π²Π΅ΡΠ΅ΠΉ.
2. Π‘Ρ Π΅ΠΌΠ°ΡΠΈΡΠ΅ΡΠΊΠΈ ΡΠ°ΡΡΡΠ°Π²Π»ΡΠ΅ΠΌ ΠΌΠ΅Π±Π΅Π»Ρ, ΡΠ°Π½ΡΠ΅Ρ Π½ΠΈΠΊΡ ΠΈ Π±ΡΡΠΎΠ²ΡΡ ΡΠ΅Ρ Π½ΠΈΠΊΡ. ΠΠ΅ Π·Π°Π±ΡΠ²Π°Π΅ΠΌ ΠΈ ΠΏΡΠΎ ΠΊΡΡΠΏΠ½ΡΠ΅ Π°ΠΊΡΠ΅ΡΡΡΠ°ΡΡ, ΡΡΠΎΠ±Ρ Π·Π΅ΡΠΊΠ°Π»ΠΎ ΠΈΠ»ΠΈ ΠΊΠ°ΡΡΠΈΠ½Π° Π½Π΅ ΠΎΠΊΠ°Π·Π°Π»Π°ΡΡ Π½Π° ΠΌΠ΅ΡΡΠ΅ Π·Π°ΠΏΠ»Π°Π½ΠΈΡΠΎΠ²Π°Π½Π½ΠΎΠΉ ΡΠΎΠ·Π΅ΡΠΊΠΈ ΠΈΠ»ΠΈ Π²ΡΠΊΠ»ΡΡΠ°ΡΠ΅Π»Ρ. ΠΠ»Ρ Π±ΠΎΠ»ΡΡΠ΅ΠΉ Π½Π°Π³Π»ΡΠ΄Π½ΠΎΡΡΠΈ, ΠΏΠΎΡΡΠ΅Π±ΠΈΡΠ΅Π»ΠΈ ΡΠ»Π΅ΠΊΡΡΠΎΡΠ½Π΅ΡΠ³ΠΈΠΈ ΠΌΠΎΠΆΠ½ΠΎ Π²ΡΠ΄Π΅Π»ΠΈΡΡ ΠΊΡΠ°ΡΠ½ΡΠΌ ΡΠ²Π΅ΡΠΎΠΌ. ΠΠ°ΠΏΡΠΈΠΌΠ΅Ρ, ΡΠ°ΠΊ.
3. Π£ΠΏΡΠΎΡΠ°Π΅ΠΌ ΡΠ΅ΡΡΠ΅ΠΆ: ΡΠ±ΠΈΡΠ°Π΅ΠΌ ΠΌΠ΅Π±Π΅Π»Ρ ΠΈ Π΄ΡΡΠ³ΠΈΠ΅ ΠΏΡΠ΅Π΄ΠΌΠ΅ΡΡ, Π½Π΅ Π½ΡΠΆΠ΄Π°ΡΡΠΈΠ΅ΡΡ Π² ΠΏΠΎΠ΄ΠΊΠ»ΡΡΠ΅Π½ΠΈΠΈ ΠΊ ΡΠ΅ΡΠΈ, Π° Π½Π° ΠΌΠ΅ΡΡΠ΅ ΡΠ°ΡΠΏΠΎΠ»ΠΎΠΆΠ΅Π½ΠΈΡ ΡΠ»Π΅ΠΊΡΡΠΎΠΏΡΠΈΠ±ΠΎΡΠΎΠ² ΠΏΠΎΠΌΠ΅ΡΠ°Π΅ΠΌ ΡΠΎΠ·Π΅ΡΠΊΠΈ (ΠΎΠ΄ΠΈΠ½Π°ΡΠ½ΡΠ΅, Π΄Π²ΠΎΠΉΠ½ΡΠ΅ β Π²ΡΠ΅ Π·Π°Π²ΠΈΡΠΈΡ ΠΎΡ ΠΊΠΎΠ»ΠΈΡΠ΅ΡΡΠ²Π° ΠΏΠΎΡΡΠ΅Π±ΠΈΡΠ΅Π»Π΅ΠΉ).
4. ΠΠ»Ρ ΡΠ΄ΠΎΠ±ΡΡΠ²Π°, ΡΠ΅ΠΊΠΎΠΌΠ΅Π½Π΄ΡΠ΅ΠΌ ΠΏΡΠΎΠ΄ΡΠΌΠ°ΡΡ ΡΡ Π΅ΠΌΠ°ΡΠΈΡΠ΅ΡΠΊΠΎΠ΅ ΠΎΠ±ΠΎΠ·Π½Π°ΡΠ΅Π½ΠΈΠ΅ Π΄Π»Ρ Π²ΡΠ΅Ρ ΡΠ»Π΅ΠΌΠ΅Π½ΡΠΎΠ² ΡΠ΅ΡΠΈ ΠΈΠ»ΠΈ Π²ΠΎΡΠΏΠΎΠ»ΡΠ·ΠΎΠ²Π°ΡΡΡΡ ΠΏΠΎΠ΄ΡΠΊΠ°Π·ΠΊΠΎΠΉ.
5. Π ΠΈΡΠΎΠ³Π΅ ΠΌΡ ΠΏΠΎΠ»ΡΡΠΈΠ»ΠΈ ΡΠΈΠ»ΠΎΠ²ΡΡ ΡΠ°ΡΡΡ ΡΡ Π΅ΠΌΡ ΡΠ»Π΅ΠΊΡΡΠΈΠΊΠΈ Π² ΠΊΠ²Π°ΡΡΠΈΡΠ΅.
6. Π’Π΅ΠΏΠ΅ΡΡ ΠΏΡΠΈΠΌΠ΅ΠΌΡΡ Π·Π° ΡΠ°ΡΡΡΠ°Π½ΠΎΠ²ΠΊΡ ΠΎΡΠ²Π΅ΡΠΈΡΠ΅Π»ΡΠ½ΡΡ ΠΏΡΠΈΠ±ΠΎΡΠΎΠ². ΠΠ±ΡΡΠ½ΠΎ, Π»ΡΡΡΡΡ ΡΠ°ΡΠΏΠΎΠ»Π°Π³Π°ΡΡ Π² ΡΠ΅Π½ΡΡΠ΅ ΠΊΠΎΠΌΠ½Π°ΡΡ. Π§ΡΠΎΠ±Ρ ΠΎΠΏΡΠ΅Π΄Π΅Π»ΠΈΡΡ ΠΌΠ΅ΡΡΠΎ Π²ΡΠ²ΠΎΠ΄Π° ΠΏΡΠΎΠ²ΠΎΠ΄ΠΎΠ² Π΄Π»Ρ Π½ΠΈΡ , Π½Π΅ΠΎΠ±Ρ ΠΎΠ΄ΠΈΠΌΠΎ ΠΈΠ·ΠΌΠ΅ΡΠΈΡΡ ΠΈ ΡΠ°Π·Π΄Π΅Π»ΠΈΡΡ ΠΏΠΎΠΏΠΎΠ»Π°ΠΌ Π΄Π»ΠΈΠ½Ρ ΠΈ ΡΠΈΡΠΈΠ½Ρ ΠΊΠΎΠΌΠ½Π°ΡΡ ΠΈ ΠΎΡΠΌΠ΅ΡΠΈΡΡ Π½Π° ΡΡ Π΅ΠΌΠ΅ ΠΏΠ΅ΡΠ΅ΡΠ΅ΡΠ΅Π½ΠΈΠ΅ Π»ΠΈΠ½ΠΈΠΉ ΠΈΠ· ΡΡΠΈΡ ΡΠΎΡΠ΅ΠΊ. Π ΠΏΠΎΠΌΠ΅ΡΠ΅Π½ΠΈΡΡ Ρ Π½Π΅ΠΏΡΠ°Π²ΠΈΠ»ΡΠ½ΠΎΠΉ Π³Π΅ΠΎΠΌΠ΅ΡΡΠΈΠ΅ΠΉ (Π ΠΈΠ»ΠΈ Π-ΠΎΠ±ΡΠ°Π·Π½ΡΡ ), Π½ΡΠΆΠ½ΠΎ ΠΏΠΎΠ΄Π΅Π»ΠΈΡΡ ΠΊΠΎΠΌΠ½Π°ΡΡ Π½Π° 2 ΠΈΠ»ΠΈ 3 ΡΠ°ΡΡΠΈ ΠΈ Π½Π°ΠΉΡΠΈ ΡΠ΅Π½ΡΡ Π½Π° ΠΊΠ°ΠΆΠ΄ΠΎΠΌ ΡΡΠ°ΡΡΠΊΠ΅. ΠΡΠ»ΠΈ ΠΏΡΠ΅Π΄ΡΡΠΌΠΎΡΡΠ΅Π½ΠΎ Π΄ΠΎΠΏΠΎΠ»Π½ΠΈΡΠ΅Π»ΡΠ½ΠΎΠ΅ ΠΎΡΠ²Π΅ΡΠ΅Π½ΠΈΠ΅ Ρ ΠΏΠΎΠ΄ΠΊΠ»ΡΡΠ΅Π½ΠΈΠ΅ΠΌ ΠΊ ΡΠ΅ΡΠΈ Π±Π΅Π· ΠΈΡΠΏΠΎΠ»ΡΠ·ΠΎΠ²Π°Π½ΠΈΡ ΡΠΎΠ·Π΅ΡΠΎΠΊ, ΠΎΠ±ΠΎΠ·Π½Π°ΡΡΡΠ΅ Π½Π° ΡΡ Π΅ΠΌΠ΅ ΠΈ ΡΡΠΈ ΠΏΡΠΈΠ±ΠΎΡΡ.
7. ΠΡΡΠ°Π»ΠΎΡΡ ΠΏΡΠΎΠ΄ΡΠΌΠ°ΡΡ ΡΠ°ΡΠΏΠΎΠ»ΠΎΠΆΠ΅Π½ΠΈΠ΅ Π²ΡΠΊΠ»ΡΡΠ°ΡΠ΅Π»Π΅ΠΉ. ΠΠΎΠ½ΡΡΠ½ΠΎ, ΡΡΠΎ ΠΎΠ½ΠΈ Π±ΡΠ΄ΡΡ Π½Π°Ρ ΠΎΠ΄ΠΈΡΡΡΡ ΠΏΡΠΈ Π²Ρ ΠΎΠ΄Π΅ Π² ΠΊΠΎΠΌΠ½Π°ΡΡ ΠΈΠ»ΠΈ ΠΎΠΊΠΎΠ»ΠΎ ΠΏΡΠΈΠ±ΠΎΡΠΎΠ² Π·ΠΎΠ½Π°Π»ΡΠ½ΠΎΠ³ΠΎ ΠΎΡΠ²Π΅ΡΠ΅Π½ΠΈΡ, Π·Π΄Π΅ΡΡ Π³Π»Π°Π²Π½ΠΎΠ΅ β ΡΡΠ΅ΡΡΡ, Π² ΠΊΠ°ΠΊΡΡ ΡΡΠΎΡΠΎΠ½Ρ Π±ΡΠ΄Π΅Ρ ΠΎΡΠΊΡΡΠ²Π°ΡΡΡΡ Π΄Π²Π΅ΡΡ, ΡΡΠΎΠ±Ρ Π·Π°ΠΆΠΆΠ΅Π½ΠΈΠ΅ ΡΠ²Π΅ΡΠ° Π½Π΅ ΠΏΡΠ΅Π²ΡΠ°ΡΠΈΠ»ΠΎΡΡ Π² ΠΈΠ³ΡΡ Π½Π° ΠΎΡΡΠΏΡ Π² ΠΏΠΎΠ»Π½ΠΎΠΉ ΡΠ΅ΠΌΠ½ΠΎΡΠ΅. ΠΡΠΊΠ»ΡΡΠ°ΡΠ΅Π»ΠΈ ΡΠ΄ΠΎΠ±Π½ΠΎ ΡΠ°ΡΠΏΠΎΠ»Π°Π³Π°ΡΡ ΠΏΠΎ Π²Π½ΡΡΡΠ΅Π½Π½Π΅ΠΉ ΡΡΠ΅Π½ΠΊΠ΅ ΠΏΠΎΠΌΠ΅ΡΠ΅Π½ΠΈΡ (ΠΈΡΠΊΠ»ΡΡΠ΅Π½ΠΈΠ΅ β Π²Π°Π½Π½Π°Ρ ΠΈ ΡΡΠ°Π»Π΅Ρ).
Π Π΅Π·ΡΠ»ΡΡΠ°ΡΠΎΠΌ ΠΏΠΎΠ΄Π³ΠΎΡΠΎΠ²ΠΈΡΠ΅Π»ΡΠ½ΡΡ ΡΠ°Π±ΠΎΡ ΡΡΠ°Π½Π΅Ρ ΠΎΠ±ΡΠΈΠΉ ΡΠΈΡΡΠ½ΠΎΠΊ, Π½Π° ΠΊΠΎΡΠΎΡΠΎΠΌ Π±ΡΠ΄Π΅Ρ ΡΠΎΠ²ΠΌΠ΅ΡΠ΅Π½ ΠΏΠ»Π°Π½ ΡΠΈΠ»ΠΎΠ²ΠΎΠΉ Π»ΠΈΠ½ΠΈΠΈ, ΡΡ Π΅ΠΌΠ° ΡΠ°Π·ΠΌΠ΅ΡΠ΅Π½ΠΈΡ Π²ΡΠΊΠ»ΡΡΠ°ΡΠ΅Π»Π΅ΠΉ ΠΈ ΠΎΡΠ²Π΅ΡΠΈΡΠ΅Π»ΡΠ½ΡΡ ΠΏΡΠΈΠ±ΠΎΡΠΎΠ².
ΠΡΡΠ°ΡΠΈ, Π΅ΡΠ»ΠΈ Π²Ρ Π½Π΅ Π΄ΡΡΠΆΠ½Ρ Ρ ΡΠ΅ΡΡΠ΅Π½ΠΈΠ΅ΠΌ, Π·Π°ΡΠΎ Π½Π° Β«ΡΡΒ» Ρ ΠΊΠΎΠΌΠΏΡΡΡΠ΅ΡΠΎΠΌ β ΠΌΠΎΠΆΠ½ΠΎ Π²ΡΠ΅ ΡΠ°ΡΡΠ΅ΡΡ ΠΈ ΠΏΠ»Π°Π½ΠΈΡΠΎΠ²Π°Π½ΠΈΠ΅ ΠΏΡΠΎΠΈΠ·Π²Π΅ΡΡΠΈ Π² ΡΠΏΠ΅ΡΠΈΠ°Π»ΡΠ½ΡΡ
ΠΏΡΠΎΠ³ΡΠ°ΠΌΠΌΠ°Ρ
, Π½Π°ΠΏΡΠΈΠΌΠ΅Ρ Β«ΠΠ»Π΅ΠΊΡΡΠΈΠΊΒ», Β«DIAΒ», Β«sPlanΒ», Β«AutoCADΒ», Β«VisioΒ».
ΠΠΎΡΠΌΡ ΠΈ ΡΡΠ°Π½Π΄Π°ΡΡΡ, ΠΊΠΎΡΠΎΡΡΠ΅ Π½ΡΠΆΠ½ΠΎ ΡΡΠ΅ΡΡΡ ΠΏΡΠΈ ΠΏΡΠΎΠΊΠ»Π°Π΄ΠΊΠ΅ ΠΏΡΠΎΠ²ΠΎΠ΄ΠΎΠ²
ΠΠΎ ΡΠΎΠ²ΡΠ΅ΠΌΠ΅Π½Π½ΡΠΌ Π½ΠΎΡΠΌΠ°ΡΠΈΠ²Π°ΠΌ, ΡΠ°Π·Π²ΠΎΠ΄ΠΊΠ° ΡΠ»Π΅ΠΊΡΡΠΎΡΠ½Π°Π±ΠΆΠ΅Π½ΠΈΡ Π΄ΠΎΠ»ΠΆΠ½Π° Π²ΠΊΠ»ΡΡΠ°ΡΡ ΠΌΠΈΠ½ΠΈΠΌΡΠΌ 2 Π°Π²ΡΠΎΠ½ΠΎΠΌΠ½ΡΠ΅ Π»ΠΈΠ½ΠΈΠΈ β ΠΎΡΠ²Π΅ΡΠΈΡΠ΅Π»ΡΠ½ΡΡ ΠΈ ΡΠΈΠ»ΠΎΠ²ΡΡ (ΡΠΎΠ·Π΅ΡΠΎΡΠ½ΡΡ). ΠΡΠΈΡΠ΅ΠΌ ΠΊ ΠΎΠ΄Π½ΠΎΠΉ ΠΎΡΠ²Π΅ΡΠΈΡΠ΅Π»ΡΠ½ΠΎΠΉ Π»ΠΈΠ½ΠΈΠΈ ΠΌΠΎΠΆΠ½ΠΎ ΠΏΠΎΠ΄ΠΊΠ»ΡΡΠ°ΡΡ Π½Π΅ Π±ΠΎΠ»Π΅Π΅ 5-ΡΠΈ ΠΏΡΠΈΠ±ΠΎΡΠΎΠ², Π° ΡΠΎΠ·Π΅ΡΠΎΡΠ½ΠΎΠΉ β ΠΌΠ°ΠΊΡΠΈΠΌΡΠΌ 4 (Π΄Π»Ρ ΠΌΠΎΡΠ½ΡΡ ΠΏΠΎΡΡΠ΅Π±ΠΈΡΠ΅Π»Π΅ΠΉ ΡΠΈΠΏΠ° ΠΌΠΈΠΊΡΠΎΠ²ΠΎΠ»Π½ΠΎΠ²ΠΊΠΈ, ΡΠ»Π΅ΠΊΡΡΠΎΠΏΠ»ΠΈΡΡ ΠΈΠ»ΠΈ ΡΡΠΈΡΠ°Π»ΡΠ½ΠΎΠΉ ΠΌΠ°ΡΠΈΠ½Ρ ΡΠ΅ΠΊΠΎΠΌΠ΅Π½Π΄ΡΠ΅ΡΡΡ Π²ΡΠ΄Π΅Π»ΠΈΡΡ Π΄ΠΎΠΏΠΎΠ»Π½ΠΈΡΠ΅Π»ΡΠ½ΡΠΉ ΠΏΡΠΎΠ²ΠΎΠ΄).
Π‘ΠΎΡΡΠ°Π²Π»ΡΡ ΡΡ
Π΅ΠΌΡ ΠΏΡΠΎΠ²ΠΎΠ΄ΠΊΠΈ Π² ΠΊΠ²Π°ΡΡΠΈΡΠ΅, Π½Π΅ Π·Π°Π±ΡΠ²Π°ΠΉΡΠ΅ ΠΎ ΡΡΠ°Π½Π΄Π°ΡΡΠ°Ρ
:
οΌ
ΠΠ°Π±Π΅Π»Ρ Π΄ΠΎΠ»ΠΆΠ΅Π½ ΠΏΡΠΎΡ ΠΎΠ΄ΠΈΡΡ ΠΎΡ ΠΏΠΎΡΠΎΠ»ΠΊΠ°, ΠΎΠΊΠΎΠ½Π½ΡΡ , Π΄Π²Π΅ΡΠ½ΡΡ ΠΏΡΠΎΠ΅ΠΌΠΎΠ² ΠΈ ΡΠ³Π»ΠΎΠ² Ρ ΠΎΡΡΡΡΠΏΠΎΠΌ Π½Π΅ ΠΌΠ΅Π½ΡΡΠ΅ 10 ΡΠΌ, ΠΎΡ ΠΏΠΎΠ»Π° β ΠΌΠΈΠ½ΠΈΠΌΡΠΌ 15 ΡΠΌ.
οΌ ΠΡΠΎΠ²ΠΎΠ΄Π° ΡΠ»Π΅Π΄ΡΠ΅Ρ ΠΏΡΠΎΠΊΠ»Π°Π΄ΡΠ²Π°ΡΡ ΠΏΠΎ Π³ΠΎΡΠΈΠ·ΠΎΠ½ΡΠ°Π»ΠΈ ΠΈ Π²Π΅ΡΡΠΈΠΊΠ°Π»ΠΈ ΠΏΠΎΠ΄ ΠΏΡΡΠΌΡΠΌ ΡΠ³Π»ΠΎΠΌ Π΄ΡΡΠ³ ΠΊ Π΄ΡΡΠΆΠΊΠ΅, ΡΠΎΠ±Π»ΡΠ΄Π°Ρ ΠΏΠ°ΡΠ°Π»Π»Π΅Π»ΡΠ½ΠΎΡΡΡ Π»ΠΈΠ½ΠΈΠΉ. ΠΠ·Π±Π΅Π³Π°ΠΉΡΠ΅ Π²ΡΠ΅Π²ΠΎΠ·ΠΌΠΎΠΆΠ½ΡΡ ΠΏΠ΅ΡΠ΅ΠΏΠ»Π΅ΡΠ΅Π½ΠΈΠΉ ΠΈ ΠΏΠ΅ΡΠ΅ΡΠ΅ΡΠ΅Π½ΠΈΠΉ (Π·Π°Π·ΠΎΡ ΠΌΠ΅ΠΆΠ΄Ρ ΠΏΡΠΎΠ²ΠΎΠ΄Π°ΠΌΠΈ β ΠΎΡ 3 ΠΌΠΌ). Π’Π°ΠΊΠΆΠ΅ Π½Π΅ ΡΡΠΎΠΈΡ ΡΠΊΠΎΠ½ΠΎΠΌΠΈΡΡ, ΠΏΡΠΎΠ»ΠΎΠΆΠΈΠ² ΠΏΡΠΎΠ²ΠΎΠ΄ ΠΏΠΎ Π΄ΠΈΠ°Π³ΠΎΠ½Π°Π»ΠΈ β ΡΠ»ΠΈΡΠΊΠΎΠΌ Π²Π΅Π»ΠΈΠΊΠ° Π²Π΅ΡΠΎΡΡΠ½ΠΎΡΡΡ Π²ΠΏΠΎΡΠ»Π΅Π΄ΡΡΠ²ΠΈΠΈ Π·Π°Π±ΡΡΡ Π΅Π³ΠΎ ΡΠΎΡΠ½ΡΡ Π΄ΠΈΡΠ»ΠΎΠΊΠ°ΡΠΈΡ ΠΈ Π½Π°ΡΡΡΠΈΡΡ ΡΠ΅Π»ΠΎΡΡΠ½ΠΎΡΡΡ ΠΏΡΠΎΠ²ΠΎΠ΄ΠΊΠΈ Π±Π°Π½Π°Π»ΡΠ½ΡΠΌ Π³Π²ΠΎΠ·Π΄Π΅ΠΌ.
Π Π°ΡΡΡΠΎΡΠ½ΠΈΠ΅ ΠΌΠ΅ΠΆΠ΄Ρ ΠΎΡΠΎΠΏΠΈΡΠ΅Π»ΡΠ½ΡΠΌΠΈ ΠΊΠΎΠΌΠΌΡΠ½ΠΈΠΊΠ°ΡΠΈΡΠΌΠΈ ΠΈ ΡΠ»Π΅ΠΊΡΡΠΎΠΏΡΠΎΠ²ΠΎΠ΄Π°ΠΌΠΈ Π΄ΠΎΠ»ΠΆΠ΅Π½ Π±ΡΡΡ Π±ΠΎΠ»ΡΡΠ΅ 3 ΡΠΌ.
οΌ ΠΡΠΊΠ»ΡΡΠ°ΡΠ΅Π»ΠΈ ΠΈ ΡΠΎΠ·Π΅ΡΠΊΠΈ ΡΠ΄ΠΎΠ±Π½ΠΎ ΡΠ°ΡΠΏΠΎΠ»Π°Π³Π°ΡΡ Π½Π° ΠΎΠ΄Π½ΠΎΠΉ Π²ΡΡΠΎΡΠ΅. ΠΠΏΡΠ΅Π΄Π΅Π»Π΅Π½Π½ΡΡ ΡΡΠ΅Π±ΠΎΠ²Π°Π½ΠΈΠΉ ΠΏΠΎ ΡΡΠ°Π½Π΄Π°ΡΡΠ°ΠΌ Π·Π΄Π΅ΡΡ Π½Π΅Ρ, Π½ΠΎ Π²ΡΠΊΠ»ΡΡΠ°ΡΠ΅Π»ΠΈ, ΠΎΠ±ΡΡΠ½ΠΎ, ΡΠ°Π·ΠΌΠ΅ΡΠ°ΡΡ Π½Π° ΡΠ°ΡΡΡΠΎΡΠ½ΠΈΠΈ ΠΎΠΏΡΡΠ΅Π½Π½ΠΎΠΉ ΡΡΠΊΠΈ, Π° ΡΠΎΠ·Π΅ΡΠΊΠΈ β ΠΎΠΊΠΎΠ»ΠΎ 30 ΡΠΌ ΠΎΡ ΠΏΠΎΠ»Π° (ΠΈΡΠΊΠ»ΡΡΠ΅Π½ΠΈΠ΅ β Π²ΡΡΠΎΠΊΠΎ ΠΏΠΎΠ΄Π²Π΅ΡΠ΅Π½Π½ΡΠ΅ ΠΏΡΠΈΠ±ΠΎΡΡ).
ΠΡΠΎΠ²ΠΎΠ΄Π° ΠΊ Π²ΡΠΊΠ»ΡΡΠ°ΡΠ΅Π»ΡΠΌ Π²Π΅Π΄ΡΡΡΡ ΡΠ²Π΅ΡΡ Ρ, Π° ΠΊ ΡΠΎΠ·Π΅ΡΠΊΠ°ΠΌ β ΡΠ½ΠΈΠ·Ρ.
οΌ ΠΠ°Π·Π΅ΠΌΠ»ΡΡΡΠΈΠ΅ ΠΊΠΎΠ½ΡΠ°ΠΊΡΡ ΡΠΎΠ·Π΅ΡΠΎΠΊ Π½ΠΈ Π² ΠΊΠΎΠ΅ΠΌ ΡΠ»ΡΡΠ°Π΅ Π½Π΅Π»ΡΠ·Ρ ΠΏΠΎΠ΄ΠΊΠ»ΡΡΠ°ΡΡ ΠΊ Π²ΠΎΠ΄Π½ΡΠΌ ΠΈΠ»ΠΈ ΠΎΡΠΎΠΏΠΈΡΠ΅Π»ΡΠ½ΡΠΌ ΠΊΠΎΠΌΠΌΡΠ½ΠΈΠΊΠ°ΡΠΈΡΠΌ ΠΈΠ»ΠΈ Π½ΡΠ»Π΅Π²ΠΎΠΌΡ ΠΏΡΠΎΠ²ΠΎΠ΄Ρ β ΡΡΠΎ ΠΎΠΏΠ°ΡΠ½ΠΎ Π΄Π»Ρ ΠΆΠΈΠ·Π½ΠΈ.
Π ΠΈΠ΄Π΅Π°Π»Π΅, Π² Π²Π°Π½Π½ΠΎΠΉ Π½Π΅ Π΄ΠΎΠ»ΠΆΠ½ΠΎ Π±ΡΡΡ ΡΠΎΠ·Π΅ΡΠΎΠΊ, Π½ΠΎ Π΅ΡΠ»ΠΈ Π±Π΅Π· Π½ΠΈΡ Π½Π΅ ΠΎΠ±ΠΎΠΉΡΠΈΡΡ, ΠΏΠΎΠ·Π°Π±ΠΎΡΡΡΠ΅ΡΡ ΠΎ Π²Π»Π°Π³ΠΎΠ·Π°ΡΠΈΡΠ΅.
Π§ΡΠΎΠ±Ρ ΠΏΡΠΎΠ²Π΅ΡΡΠΈ ΡΠ»Π΅ΠΊΡΡΠΎΠΏΡΠΎΠ²ΠΎΠ΄ΠΊΡ Π² ΠΊΠ²Π°ΡΡΠΈΡΠ΅ ΡΠ²ΠΎΠΈΠΌΠΈ ΡΡΠΊΠ°ΠΌΠΈ, Π½Π΅ΠΎΠ±Ρ ΠΎΠ΄ΠΈΠΌΠΎ ΠΎΠΏΡΠ΅Π΄Π΅Π»ΠΈΡΡΡΡ Ρ ΡΠΈΠΏΠΎΠΌ ΡΠ°Π·Π²ΠΎΠ΄ΠΊΠΈ.
Π‘ΡΡΠ΅ΡΡΠ²ΡΠ΅Ρ 3 Π½Π°ΠΈΠ±ΠΎΠ»Π΅Π΅ ΡΠ°ΡΠΏΡΠΎΡΡΡΠ°Π½Π΅Π½Π½ΡΠ΅ ΡΡ
Π΅ΠΌΡ:
1. Π‘ ΠΈΡΠΏΠΎΠ»ΡΠ·ΠΎΠ²Π°Π½ΠΈΠ΅ΠΌ ΡΠ°ΡΠΏΠ°Π΅ΡΠ½ΡΡ
ΠΊΠΎΡΠΎΠ±ΠΎΠΊ β ΡΠ°ΠΌΡΠΉ ΡΠΊΠΎΠ½ΠΎΠΌΠΈΡΠ½ΡΠΉ Π²Π°ΡΠΈΠ°Π½Ρ. Π©ΠΈΡΠΎΠΊ ΡΠΎ ΡΡΠ΅ΡΡΠΈΠΊΠΎΠΌ ΠΈ Π°Π²ΡΠΎΠΌΠ°ΡΠΈΡΠ΅ΡΠΊΠΈΠΌ Π²ΡΠΊΠ»ΡΡΠ°ΡΠ΅Π»Π΅ΠΌ Π½Π°Ρ
ΠΎΠ΄ΠΈΡΡΡ Π½Π° Π»Π΅ΡΡΠ½ΠΈΡΠ½ΠΎΠΉ ΠΊΠ»Π΅ΡΠΊΠ΅, Π° ΠΎΡ Π½Π΅Π³ΠΎ Π² ΠΊΠ²Π°ΡΡΠΈΡΡ Π·Π°Π²ΠΎΠ΄ΠΈΡΡΡ ΠΊΠ°Π±Π΅Π»Ρ ΠΏΠΈΡΠ°Π½ΠΈΡ. Π ΡΡΠΎΠΌ ΡΠ»ΡΡΠ°Π΅ ΠΏΡΠΎΠ²ΠΎΠ΄ΠΊΠ° Π² ΠΊΠ²Π°ΡΡΠΈΡΠ΅ ΡΠ²ΠΎΠΈΠΌΠΈ ΡΡΠΊΠ°ΠΌΠΈ ΠΎΡ ΡΠΈΡΠΊΠ° ΠΎΡΡΡΠ΅ΡΡΠ²Π»ΡΠ΅ΡΡΡ ΡΠ΅ΡΠ΅Π· ΡΠ°ΡΠΏΡΠ΅Π΄Π΅Π»ΠΈΡΠ΅Π»ΡΠ½ΡΠ΅ ΠΊΠΎΡΠΎΠ±ΠΊΠΈ, ΡΠ°ΡΠΏΠΎΠ»Π°Π³Π°ΡΡΠΈΠ΅ΡΡ Ρ Π²Ρ
ΠΎΠ΄Π° Π² ΠΊΠ°ΠΆΠ΄ΡΡ ΠΊΠΎΠΌΠ½Π°ΡΡ.
2. ΠΠ΅ΡΠΊΠΎΡΠΎΠ±ΠΎΡΠ½ΡΠΉ ΡΠΏΠΎΡΠΎΠ± ΠΈΠ»ΠΈ Β«Π·Π²Π΅Π·Π΄Π°Β» β ΠΊΠ°ΠΆΠ΄ΡΠΉ ΡΠ»Π΅ΠΊΡΡΠΎΠΏΡΠΈΠ±ΠΎΡ ΠΈΠΌΠ΅ΡΡ Π²ΡΠ΄Π΅Π»Π΅Π½Π½ΡΠΉ ΠΏΡΠΎΠ²ΠΎΠ΄ (Π² ΠΈΠ΄Π΅Π°Π»Π΅ β ΠΈ Π°Π²ΡΠΎΠΌΠ°ΡΠΈΡΠ΅ΡΠΊΠΈΠΉ Π²ΡΠΊΠ»ΡΡΠ°ΡΠ΅Π»Ρ), ΠΊΠΎΡΠΎΡΡΠΉ Π·Π°Π²ΠΎΠ΄ΠΈΡΡΡ Π² ΠΊΠ²Π°ΡΡΠΈΡΠ½ΡΠΉ ΡΠ»Π΅ΠΊΡΡΠΎΡΠΈΡΠΎΠΊ. ΠΡΠΎΡ Π²ΠΈΠ΄ ΡΠ°Π·Π²ΠΎΠ΄ΠΊΠΈ ΡΡΠΈΡΠ°Π΅ΡΡΡ ΡΠ°ΠΌΡΠΌ Π±Π΅Π·ΠΎΠΏΠ°ΡΠ½ΡΠΌ, Π½Π΅ ΡΡΠ΅Π±ΡΠ΅Ρ ΠΌΠΎΠ½ΡΠ°ΠΆΠ° ΡΠ°ΡΠΏΡΠ΅Π΄Π΅Π»ΠΈΡΠ΅Π»ΡΠ½ΡΡ ΠΊΠΎΡΠΎΠ±ΠΎΠΊ ΠΈ ΠΏΠΎΠ·Π²ΠΎΠ»ΡΠ΅Ρ ΠΊΠΎΠ½ΡΡΠΎΠ»ΠΈΡΠΎΠ²Π°ΡΡ ΠΊΠ°ΠΆΠ΄ΡΠΉ ΡΠ»Π΅ΠΌΠ΅Π½Ρ ΡΠ»Π΅ΠΊΡΡΠΎΡΠ΅ΡΠΈ. ΠΠΎ Π½Π° ΠΏΡΠ°ΠΊΡΠΈΠΊΠ΅ ΠΎΠ½ Π²ΡΡΡΠ΅ΡΠ°Π΅ΡΡΡ ΡΠ΅Π΄ΠΊΠΎ, ΡΠ°ΠΊ ΠΊΠ°ΠΊ Π·Π½Π°ΡΠΈΡΠ΅Π»ΡΠ½ΠΎ ΡΠ²Π΅Π»ΠΈΡΠΈΠ²Π°Π΅Ρ ΡΡΠΎΠΈΠΌΠΎΡΡΡ ΠΏΡΠΎΠ΅ΠΊΡΠ° (ΠΏΠΎΡΡΠ΅Π±ΡΠ΅ΡΡΡ Π³Π°Π±Π°ΡΠΈΡΠ½ΡΠΉ ΡΠΈΡ ΠΈ Π²ΡΡΠΎΠΉΠ½Π΅ Π±ΠΎΠ»ΡΡΠ΅Π΅ ΠΊΠΎΠ»ΠΈΡΠ΅ΡΡΠ²ΠΎ ΠΏΡΠΎΠ²ΠΎΠ΄ΠΎΠ², ΡΠ΅ΠΌ ΠΏΡΠΈ ΠΊΠΎΡΠΎΠ±ΠΎΡΠ½ΠΎΠΌ ΠΏΠΎΠ΄ΠΊΠ»ΡΡΠ΅Π½ΠΈΠΈ).
3. Β«Π¨Π»Π΅ΠΉΡΒ» β ΡΠΊΠΎΠ½ΠΎΠΌΠΈΡΠ½ΡΠΉ Π²Π°ΡΠΈΠ°Π½Ρ Β«Π·Π²Π΅Π·Π΄ΡΒ» ΠΏΡΠ΅Π΄ΡΡΠΌΠ°ΡΡΠΈΠ²Π°Π΅Ρ ΠΏΠΎΡΠ»Π΅Π΄ΠΎΠ²Π°ΡΠ΅Π»ΡΠ½ΠΎΠ΅ ΠΏΠΎΠ΄ΠΊΠ»ΡΡΠ΅Π½ΠΈΠ΅ Π½Π΅ΡΠΊΠΎΠ»ΡΠΊΠΈΡ ΡΠ»Π΅ΠΊΡΡΠΎΡΠΎΡΠ΅ΠΊ ΠΊ ΠΎΠ±ΡΠ΅ΠΌΡ ΠΏΡΠΎΠ²ΠΎΠ΄Π½ΠΈΠΊΡ, ΠΊΠΎΡΠΎΡΡΠΉ Π·Π°Π²ΠΎΠ΄ΠΈΡΡΡ Π»ΠΈΠ±ΠΎ Π² ΡΠ°ΡΠΏΡΠ΅Π΄Π΅Π»ΠΈΡΠ΅Π»ΡΠ½ΡΡ ΠΊΠΎΡΠΎΠ±ΠΊΡ, Π»ΠΈΠ±ΠΎ ΡΡΠ°Π·Ρ Π² ΡΠΈΡΠΎΠΊ.
ΠΠ°ΠΈΠ±ΠΎΠ»Π΅Π΅ ΡΠ°ΡΡΠΎ ΠΈΡΠΏΠΎΠ»ΡΠ·ΡΡΡΡΡ ΠΊΠΎΠΌΠ±ΠΈΠ½ΠΈΡΠΎΠ²Π°Π½Π½ΡΠ΅ Π²Π°ΡΠΈΠ°Π½ΡΡ, ΠΊΠΎΡΠΎΡΡΠ΅ ΠΏΠΎΠ΄Π±ΠΈΡΠ°ΡΡΡΡ ΠΈΠ½Π΄ΠΈΠ²ΠΈΠ΄ΡΠ°Π»ΡΠ½ΠΎ Π΄Π»Ρ ΠΊΠ°ΠΆΠ΄ΠΎΠ³ΠΎ ΠΏΡΠΎΠ΅ΠΊΡΠ°, ΠΈΡΡ ΠΎΠ΄Ρ ΠΈΠ· ΠΎΡΠΎΠ±Π΅Π½Π½ΠΎΡΡΠ΅ΠΉ ΠΏΠ»Π°Π½ΠΈΡΠΎΠ²ΠΊΠΈ ΠΈ ΡΠ½Π΅ΡΠ³ΠΎΡΠ΅ΡΡΡΡΠΎΠ² Π΄ΠΎΠΌΠ°. ΠΠ°ΠΏΡΠΈΠΌΠ΅Ρ, Π΄Π»Ρ ΠΌΠ°Π»ΠΎΠΌΠΎΡΠ½ΡΡ ΠΏΡΠΈΠ±ΠΎΡΠΎΠ² ΠΌΠΎΠΆΠ½ΠΎ ΠΈΡΠΏΠΎΠ»ΡΠ·ΠΎΠ²Π°ΡΡ ΠΏΠΎΠ΄ΠΊΠ»ΡΡΠ΅Π½ΠΈΠ΅ ΠΏΠΎ ΡΠΈΠΏΡ Β«ΡΠ»Π΅ΠΉΡΠ°Β», Π° Π΄Π»Ρ ΡΡΠ΅Π±ΡΡΡΠΈΡ Π±ΠΎΠ»ΡΡΠΈΡ ΡΠ½Π΅ΡΠ³ΠΎΠ·Π°ΡΡΠ°Ρ β Π·Π°Π΄Π΅ΠΉΡΡΠ²ΠΎΠ²Π°ΡΡ Β«Π·Π²Π΅Π·Π΄ΡΒ».
Π§ΡΠΎΠ±Ρ Π±ΡΠ»ΠΎ Π»Π΅Π³ΡΠ΅ ΠΎΠΏΡΠ΅Π΄Π΅Π»ΠΈΡΡΡΡ Ρ ΡΠΈΠΏΠΎΠΌ ΠΏΠΎΠ΄ΠΊΠ»ΡΡΠ΅Π½ΠΈΡ, ΡΠ΅ΠΊΠΎΠΌΠ΅Π½Π΄ΡΠ΅ΡΡΡ ΡΠ³ΡΡΠΏΠΏΠΈΡΠΎΠ²Π°ΡΡ Π²ΡΠ΅ ΡΠ»Π΅ΠΊΡΡΠΎΠΏΡΠΈΠ±ΠΎΡΡ ΠΏΠΎ ΠΌΠΎΡΠ½ΠΎΡΡΠΈ, ΡΠΏΠ΅ΡΠΈΡΠΈΠΊΠ΅ ΡΠ°Π±ΠΎΡΡ (ΠΎΡΠ²Π΅ΡΠ΅Π½ΠΈΠ΅/ΡΠ»Π΅ΠΊΡΡΠΎΡΠ½Π°Π±ΠΆΠ΅Π½ΠΈΠ΅) ΠΈ ΠΌΠ΅ΡΡΡ ΡΡΡΠ°Π½ΠΎΠ²ΠΊΠΈ.
ΠΠ°ΠΏΡΠΈΠΌΠ΅Ρ, ΠΌΠΎΠΆΠ½ΠΎ Π²ΡΠ΄Π΅Π»ΠΈΡΡ Π² ΠΎΡΠ΄Π΅Π»ΡΠ½ΡΠ΅ Π»ΠΈΠ½ΠΈΠΈ:
1) ΠΎΡΠ²Π΅ΡΠ΅Π½ΠΈΠ΅ ΠΆΠΈΠ»ΡΡ
ΠΊΠΎΠΌΠ½Π°Ρ;
2) ΠΎΡΠ²Π΅ΡΠ΅Π½ΠΈΠ΅ ΠΊΡΡ
Π½ΠΈ ΠΈ ΠΊΠΎΡΠΈΠ΄ΠΎΡΠ°;
3) ΡΠ»Π΅ΠΊΡΡΠΎΡΠ½Π°Π±ΠΆΠ΅Π½ΠΈΠ΅ ΠΊΡΡ
Π½ΠΈ ΠΈ ΠΊΠΎΡΠΈΠ΄ΠΎΡΠ°;
4) ΡΠ»Π΅ΠΊΡΡΠΎΠΏΠ»ΠΈΡΡ, Π±ΠΎΠΉΠ»Π΅Ρ ΠΈ Π΄ΡΡΠ³ΠΈΠ΅ ΠΌΠΎΡΠ½ΡΠ΅ ΠΏΡΠΈΠ±ΠΎΡΡ;
5) ΡΠ»Π΅ΠΊΡΡΠΎΡΠ½Π°Π±ΠΆΠ΅Π½ΠΈΠ΅ ΠΆΠΈΠ»ΡΡ
ΠΊΠΎΠΌΠ½Π°Ρ;
6)ΡΠ»Π΅ΠΊΡΡΠΎΡΠ½Π°Π±ΠΆΠ΅Π½ΠΈΠ΅ ΠΈ ΠΎΡΠ²Π΅ΡΠ΅Π½ΠΈΠ΅ ΡΠ°Π½ΡΠ·Π»Π°.
ΠΡΠΎ ΠΏΠΎΠΌΠΎΠΆΠ΅Ρ ΠΈΠ·Π±Π΅ΠΆΠ°ΡΡ ΠΏΠ΅ΡΠ΅Π³ΡΡΠ·ΠΊΠΈ ΡΠ΅ΡΠΈ ΠΈ ΠΏΠΎΠ»Π½ΠΎΠ³ΠΎ ΠΎΠ±Π΅ΡΡΠΎΡΠΈΠ²Π°Π½ΠΈΡ Π²ΡΠ΅Π³ΠΎ ΠΏΠΎΠΌΠ΅ΡΠ΅Π½ΠΈΡ, Π΅ΡΠ»ΠΈ ΠΏΠΎΡΡΠ΅Π±ΡΠ΅ΡΡΡ ΠΏΡΠΎΠΈΠ·Π²Π΅ΡΡΠΈ ΡΠ°ΡΡΠΈΡΠ½ΡΠΉ ΡΠ΅ΠΌΠΎΠ½Ρ ΡΠ»Π΅ΠΊΡΡΠΈΠΊΠΈ Π² ΠΊΠ²Π°ΡΡΠΈΡΠ΅. ΠΠ»Ρ Π±Π΅Π·ΠΎΠΏΠ°ΡΠ½ΠΎΡΡΠΈ, Π½Π° Π³ΡΡΠΏΠΏΡ ΠΎΡΠ²Π΅ΡΠ΅Π½ΠΈΡ ΠΈ ΡΠ»Π΅ΠΊΡΡΠΎΡΠ½Π°Π±ΠΆΠ΅Π½ΠΈΡ ΡΠ°Π½ΡΠ·Π»ΠΎΠ² ΠΈ ΠΊΡΡ Π½ΠΈ Π½Π΅ΠΎΠ±Ρ ΠΎΠ΄ΠΈΠΌΠΎ ΡΡΡΠ°Π½ΠΎΠ²ΠΈΡΡ Π£ΠΠ β Π²ΡΠΊΠ»ΡΡΠ°ΡΠ΅Π»ΠΈ Π΄ΠΈΡΡΠ΅ΡΠ΅Π½ΡΠΈΠ°Π»ΡΠ½ΠΎΠ³ΠΎ ΡΠΎΠΊΠ° (Π° Π² ΠΈΠ΄Π΅Π°Π»Π΅, Π½ΡΠΆΠ½ΠΎ ΠΎΠ±Π΅ΡΠΏΠ΅ΡΠΈΡΡ Π½ΠΈΠΌΠΈ Π²ΡΠ΅ Π»ΠΈΠ½ΠΈΠΈ). Π ΠΈΡΠΎΠ³Π΅ Π΄ΠΎΠ»ΠΆΠ½Π° ΠΏΠΎΠ»ΡΡΠΈΡΡΡΡ ΠΏΡΠΈΠ±Π»ΠΈΠ·ΠΈΡΠ΅Π»ΡΠ½ΠΎ ΡΠ°ΠΊΠ°Ρ ΡΡ Π΅ΠΌΠ° ΠΏΡΠΎΠ²ΠΎΠ΄ΠΊΠΈ ΡΠ»Π΅ΠΊΡΡΠΈΠΊΠΈ Π² ΠΊΠ²Π°ΡΡΠΈΡΠ΅.
ΠΡΠ±ΠΎΡ ΠΏΡΠΎΠ²ΠΎΠ΄ΠΎΠ² ΠΈ ΡΡΡΠ½ΠΈΡΡΡΡ
ΠΡΠ»ΠΈ Π²Ρ ΡΠ΅ΡΠΈΠ»ΠΈ ΡΠ΄Π΅Π»Π°ΡΡ ΡΠ»Π΅ΠΊΡΡΠΈΠΊΡ Π² ΠΊΠ²Π°ΡΡΠΈΡΠ΅ ΡΠ²ΠΎΠΈΠΌΠΈ ΡΡΠΊΠ°ΠΌΠΈ, ΠΎΠ±ΡΠ°ΡΠΈΡΠ΅ Π²Π½ΠΈΠΌΠ°Π½ΠΈΠ΅ Π½Π° ΠΌΠ°ΡΠΊΡ ΠΏΡΠΎΠ²ΠΎΠ΄Π° ΠΈ Π΅Π³ΠΎ ΡΠ΅ΡΠ΅Π½ΠΈΠ΅. ΠΠ»Ρ ΡΠΎΠ·Π΅ΡΠΎΠΊ ΠΏΠΎΠ½Π°Π΄ΠΎΠ±ΠΈΡΡΡ ΠΏΡΠΎΠ²ΠΎΠ΄ 2,5-4 ΠΌΠΌ, Π° Π΄Π»Ρ Π²ΡΠΊΠ»ΡΡΠ°ΡΠ΅Π»Π΅ΠΉ β 1,5 ΠΌΠΌ.
ΠΠ°ΠΈΠ±ΠΎΠ»Π΅Π΅ Π²ΠΎΡΡΡΠ΅Π±ΠΎΠ²Π°Π½Ρ Π½Π° ΡΠ΅Π³ΠΎΠ΄Π½Ρ Π΄Π²Π° ΡΠΈΠΏΠ°:
1) ΠΠΠ β ΠΊΠ°Π±Π΅Π»Ρ Ρ ΠΌΠ΅Π΄Π½ΡΠΌΠΈ ΠΆΠΈΠ»Π°ΠΌΠΈ, ΠΊΠ°ΠΆΠ΄Π°Ρ ΠΈΠ· ΠΊΠΎΡΠΎΡΡΡ
Π·Π°ΡΠΈΡΠ΅Π½Π° ΠΎΡΠ΄Π΅Π»ΡΠ½ΠΎΠΉ ΠΏΠΎΠ»ΠΈΠ²ΠΈΠ½ΠΈΠ»Ρ
Π»ΠΎΡΠΈΠ΄Π½ΠΎΠΉ ΠΈΠ·ΠΎΠ»ΡΡΠΈΠ΅ΠΉ.
ΠΠ»ΡΡΡ: ΡΠ°Π·Π½ΠΎΠΎΠ±ΡΠ°Π·ΠΈΠ΅ ΡΠΎΡΠΌ (Π±ΡΠ²Π°Π΅Ρ ΠΏΠ»ΠΎΡΠΊΠΈΠΌ, ΡΡΠ΅ΡΠ³ΠΎΠ»ΡΠ½ΡΠΌ, ΠΊΡΡΠ³Π»ΡΠΌ, ΡΠ΅ΠΊΡΠΎΡΠ½ΡΠΌ, ΠΊΠ²Π°Π΄ΡΠ°ΡΠ½ΡΠΌ), Π΅ΡΡΡ ΠΎΠ³Π½Π΅ΡΠΏΠΎΡΠ½Π°Ρ ΠΌΠΎΠ΄ΠΈΡΠΈΠΊΠ°ΡΠΈΡ (ΠΠΠΠ½Π³).
ΠΠΈΠ½ΡΡΡ: Π²ΡΡΠΎΠΊΠ°Ρ ΡΠ΅Π½Π°.
2) ΠΠ£ΠΠ (ΠΠ£ΠΠΠ, ΠΠΠ£ΠΠ) β ΠΏΡΠΎΠ²ΠΎΠ΄Π° Ρ ΠΌΠ΅Π΄Π½ΡΠΌΠΈ ΠΈΠ·ΠΎΠ»ΠΈΡΠΎΠ²Π°Π½Π½ΡΠΌΠΈ ΠΆΠΈΠ»Π°ΠΌΠΈ, Π·Π°ΠΊΠ»ΡΡΠ΅Π½Π½ΡΠΌΠΈ Π² ΠΎΠ±ΠΎΠ»ΠΎΡΠΊΡ ΠΈΠ· ΠΠΠ₯.
ΠΠ»ΡΡΡ: Π΄ΠΎΡΡΡΠΏΠ½Π°Ρ ΡΡΠΎΠΈΠΌΠΎΡΡΡ
ΠΠΈΠ½ΡΡΡ: ΠΌΠ°ΡΠ΅ΡΠΈΠ°Π»Ρ ΠΌΠΎΠ³ΡΡ Π²ΡΠΉΡΠΈ ΠΈΠ· ΡΡΡΠΎΡ ΠΏΡΠΈ Π½Π°Π³ΡΠ΅Π²Π΅, Π° ΡΠΎΡΠΌΠ° ΠΏΡΠΎΠ²ΠΎΠ΄Π° β ΡΠΎΠ»ΡΠΊΠΎ ΠΏΠ»ΠΎΡΠΊΠ°Ρ.
Π Π²ΠΎΡ ΠΏΡΠΎΠ²ΠΎΠ΄Π° Ρ ΠΆΠΈΠ»Π°ΠΌΠΈ ΠΈΠ· Π°Π»ΡΠΌΠΈΠ½ΠΈΡ (ΠΠΠ, ΠΠΠΠ, ΠΠΠ Π’Π) Π½Π΅ ΡΡΠΎΠΈΡ ΠΈΡΠΏΠΎΠ»ΡΠ·ΠΎΠ²Π°ΡΡ ΠΏΡΠΈ ΠΎΠ±ΡΡΡΡΠΎΠΉΡΡΠ²Π΅ Π΄ΠΎΠΌΠ°ΡΠ½Π΅ΠΉ ΡΠ»Π΅ΠΊΡΡΠΎΠΏΡΠΎΠ²ΠΎΠ΄ΠΊΠΈ β ΠΎΠ½ΠΈ Π±ΡΡΡΡΠΎ Π²ΡΡ ΠΎΠ΄ΡΡ ΠΈΠ· ΡΡΡΠΎΡ ΠΎΡ ΠΏΠΎΠΏΠ°Π΄Π°Π½ΠΈΡ Π²Π»Π°Π³ΠΈ ΠΈ ΡΠΎ Π²ΡΠ΅ΠΌΠ΅Π½Π΅ΠΌ ΡΠ΅ΡΡΡΡ ΠΏΡΠΎΡΠ½ΠΎΡΡΡ, ΡΡΠΎ ΡΡΠ°Π½ΠΎΠ²ΡΡΡΡ ΠΏΡΠΈΡΠΈΠ½ΠΎΠΉ Π·Π°ΠΌΡΠΊΠ°Π½ΠΈΠΉ.
ΠΠΎΠΌΠΈΠΌΠΎ ΠΏΡΠΎΠ²ΠΎΠ΄ΠΎΠ², ΠΏΠΎΠ½Π°Π΄ΠΎΠ±ΠΈΡΡΡ ΠΈ ΡΡΡΠ½ΠΈΡΡΡΠ°:
β’ Π ΠΎΠ·Π΅ΡΠΊΠΈ ΠΈ Π²ΡΠΊΠ»ΡΡΠ°ΡΠ΅Π»ΠΈ (ΠΎΠΏΡΠΈΠΌΠ°Π»ΡΠ½ΡΠΉ Π²Π°ΡΠΈΠ°Π½Ρ β ΡΠΊΡΡΡΠΎΠ³ΠΎ ΡΠΈΠΏΠ°).
β’ ΠΠ»Π΅ΠΌΠΌΠ½ΡΠ΅ ΠΊΠΎΠ»ΠΎΠ΄ΠΊΠΈ.
β’ Π Π°ΡΠΏΡΠ΅Π΄Π΅Π»ΠΈΡΠ΅Π»ΡΠ½ΡΠ΅ ΠΊΠΎΡΠΎΠ±ΠΊΠΈ Ρ Π·Π°ΡΠΈΡΠΎΠΉ ΠΎΡ Π²ΠΎΠ·Π³ΠΎΡΠ°Π½ΠΈΡ.
β’ ΠΠ²ΡΠΎΠΌΠ°ΡΡ Ρ Π£ΠΠ (Π΄Π»Ρ ΠΎΡΠ²Π΅ΡΠΈΡΠ΅Π»ΡΠ½ΠΎΠΉ Π»ΠΈΠ½ΠΈΠΈ ΠΏΠΎΠ΄ΠΎΠΉΠ΄Π΅Ρ 10Π ΠΈΠ»ΠΈ 16Π, Π΄Π»Ρ ΡΠ»Π΅ΠΊΡΡΠΎΠΏΠΈΡΠ°Π½ΠΈΡ β 25Π ΠΈΠ»ΠΈ 32Π, Π΄Π»Ρ ΡΠ»Π΅ΠΊΡΡΠΎΠΏΠ»ΠΈΡΡ β 40Π).
ΠΠ°ΠΊ ΠΏΡΠΎΠ²Π΅ΡΡΠΈ ΠΏΡΠΎΠ²ΠΎΠ΄ΠΊΡ Π² ΠΊΠ²Π°ΡΡΠΈΡΠ΅ ΡΠ²ΠΎΠΈΠΌΠΈ ΡΡΠΊΠ°ΠΌΠΈ
Π§ΡΠΎΠ±Ρ Π·Π½Π°ΡΡ, ΠΊΠ°ΠΊ ΠΏΡΠ°Π²ΠΈΠ»ΡΠ½ΠΎ ΡΠ΄Π΅Π»Π°ΡΡ ΠΏΡΠΎΠ²ΠΎΠ΄ΠΊΡ Π² ΠΊΠ²Π°ΡΡΠΈΡΠ΅, Π½Π΅ΠΎΠ±Ρ
ΠΎΠ΄ΠΈΠΌΠΎ ΡΡΠ΅ΡΡΡ ΡΠ»Π΅Π΄ΡΡΡΠΈΠ΅ ΠΌΠΎΠΌΠ΅Π½ΡΡ:
β’ ΠΠ±ΡΡΡΡΠΎΠΉΡΡΠ²ΠΎ ΠΏΠΎΠ»Π° ΠΈ ΠΏΠΎΡΠΎΠ»ΠΊΠΎΠ² β ΠΏΠΎΠ΄Π²Π΅ΡΠ½ΡΠ΅ ΠΈΠ»ΠΈ Π½Π°ΡΡΠΆΠ½ΡΠ΅ ΠΊΠΎΠ½ΡΡΡΡΠΊΡΠΈΠΈ, Π½Π°ΠΏΠΎΠ»ΡΠ½ΡΠ΅ Π½ΠΈΡΠΈ ΠΈ ΠΊΠΎΡΠΎΠ±Π° ΠΌΠΎΠ³ΡΡ ΡΡΠ°ΡΡ ΠΎΡΠ»ΠΈΡΠ½ΠΎΠΉ ΠΌΠ°ΡΠΊΠΈΡΠΎΠ²ΠΊΠΎΠΉ Π΄Π»Ρ ΡΠ°ΡΡΠΈ ΠΊΠΎΠΌΠΌΡΠ½ΠΈΠΊΠ°ΡΠΈΠΉ, ΠΏΠΎΠ·Π²ΠΎΠ»ΡΡ ΡΡΠΊΠΎΠ½ΠΎΠΌΠΈΡΡ Π½Π° Π΄Π»ΠΈΠ½Π΅ ΠΏΡΠΎΠ²ΠΎΠ΄ΠΎΠ² ΠΈ Π²ΡΠ΅ΠΌΡ Π½Π° ΠΏΡΠΎΠΊΠ»Π°Π΄ΠΊΡ ΡΡΡΠΎΠ±.
β’ ΠΡΠ΄Π΅Π»ΠΊΠ° ΡΡΠ΅Π½ (ΡΠΎΠ»ΡΠΈΠ½Π° ΡΡΡΠΊΠ°ΡΡΡΠ½ΠΎΠ³ΠΎ ΡΠ»ΠΎΡ ΠΈΠ»ΠΈ Π²ΡΡΠ°Π²Π½ΠΈΠ²Π°Π½ΠΈΠ΅ Ρ ΠΏΠΎΠΌΠΎΡΡΡ Π³ΠΈΠΏΡΠΎΠΊΠ°ΡΡΠΎΠ½Π°).
β’ ΠΠ΅ΡΡΠΎΠ½Π°Ρ ΠΎΠΆΠ΄Π΅Π½ΠΈΠ΅ ΠΏΠ»ΠΈΡ β Π² ΠΏΠ°Π½Π΅Π»ΡΠ½ΡΡ Π΄ΠΎΠΌΠ°Ρ ΠΌΠΎΠΆΠ½ΠΎ ΠΈΡΠΏΠΎΠ»ΡΠ·ΠΎΠ²Π°ΡΡ ΠΏΡΡΡΠΎΡΡ Π² ΠΏΠ΅ΡΠ΅ΠΊΡΡΡΠΈΡΡ . ΠΡΠ°Π²Π΄Π°, ΡΠΎΡΡΠΎΡΠ½ΠΈΠ΅ ΠΊΠ°Π½Π°Π»ΠΎΠ² Π² Π½ΠΈΡ ΠΌΠΎΠΆΠ΅Ρ Π±ΡΡΡ ΠΏΠ»Π°ΡΠ΅Π²Π½ΠΎΠ΅ β ΠΏΡΠΈΠ΄Π΅ΡΡΡ ΠΏΡΠΎΠ²ΠΎΠ΄ΠΈΡΡ Π·Π°ΡΠΈΡΡΠΊΡ.
β’ ΠΠ΅ΡΡΡΠΈΠ΅ ΡΡΠ΅Π½Ρ β Π½Π°ΡΡΡΠ°ΡΡ ΠΈΡ ΡΠ΅Π»ΠΎΡΡΠ½ΠΎΡΡΡ Π·Π°ΠΏΡΠ΅ΡΠ°Π΅ΡΡΡ. ΠΠ° ΠΈ Π±Π΅ΡΠΎΠ½Π½ΡΠ΅ ΠΏΠ΅ΡΠ΅ΠΊΡΡΡΠΈΡ, ΠΎΡΠΎΠ±Π΅Π½Π½ΠΎ Π² ΡΡΠ°ΡΡΠΊΠ°Ρ Π½Π°Π΄ Π΄Π²Π΅ΡΠ½ΡΠΌΠΈ ΠΈ ΠΎΠΊΠΎΠ½Π½ΡΠΌΠΈ ΠΏΡΠΎΠ΅ΠΌΠ°ΠΌΠΈ, ΡΡΡΠΎΠ±ΠΈΡΡ ΠΏΡΠΎΠ±Π»Π΅ΠΌΠ°ΡΠΈΡΠ½ΠΎ, ΠΊ ΠΏΠΎΡΠ»Π΅ Π΅ΡΡΡ ΡΠΈΡΠΊ ΠΏΠΎΠΏΠ°ΡΡΡ Π² ΠΏΡΠΎΠ²ΠΎΠ΄ΠΊΡ ΠΏΡΠΈ ΡΡΡΠ°Π½ΠΎΠ²ΠΊΠ΅ ΠΊΠ°ΡΠ½ΠΈΠ·ΠΎΠ².
Π Π·Π°Π²ΠΈΡΠΈΠΌΠΎΡΡΠΈ ΠΎΡ ΡΡΠΈΡ Π½ΡΠ°Π½ΡΠΎΠ², ΡΠ°Π±ΠΎΡΡ ΠΌΠΎΠΆΠ½ΠΎ Π²ΡΠΏΠΎΠ»Π½ΠΈΡΡ ΡΠΊΡΡΡΡΠΌ, ΠΎΡΠΊΡΡΡΡΠΌ ΠΈΠ»ΠΈ ΠΊΠΎΠΌΠ±ΠΈΠ½ΠΈΡΠΎΠ²Π°Π½Π½ΡΠΌ ΡΠΏΠΎΡΠΎΠ±ΠΎΠΌ. Π‘ΠΊΡΡΡΡΠΉ ΠΌΠΎΠ½ΡΠ°ΠΆ ΠΏΡΠΎΠ²ΠΎΠ΄ΠΈΡΡΡ Π² Π½ΠΎΠ²ΠΎΡΡΡΠΎΠΉΠΊΠ°Ρ ΠΈΠ»ΠΈ ΠΏΡΠΈ ΠΊΠ°ΠΏΠΈΡΠ°Π»ΡΠ½ΠΎΠΌ ΡΠ΅ΠΌΠΎΠ½ΡΠ΅ ΠΊΠ²Π°ΡΡΠΈΡΡ, Π²Π΅Π΄Ρ ΠΎΠ½ ΠΏΡΠ΅Π΄ΡΡΠΌΠ°ΡΡΠΈΠ²Π°Π΅Ρ ΡΡΡΠΎΠ±Π»Π΅Π½ΠΈΠ΅ ΡΡΠ΅Π½ Ρ ΠΏΠΎΡΠ»Π΅Π΄ΡΡΡΠΈΠΌ ΠΈΡ ΠΎΡΡΡΠΊΠ°ΡΡΡΠΈΠ²Π°Π½ΠΈΠ΅ΠΌ ΠΈ Π²ΡΡΠ°Π²Π½ΠΈΠ²Π°Π½ΠΈΠ΅ΠΌ.
ΠΠ»Π³ΠΎΡΠΈΡΠΌ ΡΠ°Π±ΠΎΡ Π΄Π»Ρ ΠΏΡΠΎΠ²Π΅Π΄Π΅Π½ΠΈΡ ΡΠ»Π΅ΠΊΡΡΠΈΠΊΠΈ Π² ΠΊΠ²Π°ΡΡΠΈΡΠ΅ ΡΠ²ΠΎΠΈΠΌΠΈ ΡΡΠΊΠ°ΠΌΠΈ Π²ΡΠ³Π»ΡΠ΄ΠΈΡ ΡΠ°ΠΊ:
1. ΠΠ° ΡΠΎΡΡΠ°Π²Π»Π΅Π½Π½ΠΎΠΉ ΡΡ
Π΅ΠΌΠ΅ ΡΠ»Π΅ΠΊΡΡΠΎΠΏΡΠΎΠ²ΠΎΠ΄ΠΊΠΈ ΡΠ°Π·Π½ΠΎΡΠΈΡΡΡ ΡΡΠ°ΡΡΠ° ΠΏΡΠΎΠΊΠ»Π°Π΄ΠΊΠΈ ΡΡΡΠΎΠ±.
2. Π‘ ΠΏΠΎΠΌΠΎΡΡΡ ΡΠ°Π·ΠΌΠ΅ΡΠΎΡΠ½ΠΎΠ³ΠΎ ΡΠ½ΡΡΠ°, ΠΎΡΠ²Π΅ΡΠ° ΠΈ ΡΡΡΠΎΠΈΡΠ΅Π»ΡΠ½ΠΎΠ³ΠΎ ΡΡΠΎΠ²Π½Ρ Π΄Π΅Π»Π°Π΅ΡΡΡ ΡΠ°Π·ΠΌΠ΅ΡΠΊΠ°.
3. ΠΠΎ ΡΠ°Π·ΠΌΠ΅ΡΠΊΠ΅ ΠΏΡΠΎΠ²ΠΎΠ΄ΡΡΡΡ ΡΡΡΠΎΠ±Ρ Ρ ΠΈΡΠΏΠΎΠ»ΡΠ·ΠΎΠ²Π°Π½ΠΈΠ΅ΠΌ ΠΏΠ΅ΡΡΠΎΡΠ°ΡΠΎΡΠ°, Π±ΠΎΠ»Π³Π°ΡΠΊΠΈ ΠΈΠ»ΠΈ Π·ΡΠ±ΠΈΠ»Π° Ρ ΠΌΠΎΠ»ΠΎΡΠΊΠΎΠΌ. Π‘ΡΠ°Π½Π΄Π°ΡΡΠ½Π°Ρ ΡΠΈΡΠΈΠ½Π° ΠΈ Π³Π»ΡΠ±ΠΈΠ½Π° Π²ΡΠ΅ΠΌΠΊΠΈ Π΄Π»Ρ ΠΏΡΠΎΠ²ΠΎΠ΄ΠΎΠ² β 2 ΡΠΌ.
4. Π ΠΊΠ°Π½Π°Π²ΠΊΠ°Ρ
ΠΏΡΠΎΠΊΠ»Π°Π΄ΡΠ²Π°ΡΡΡΡ ΠΏΡΠΎΠ²ΠΎΠ΄Π°, ΡΠΈΠΊΡΠΈΡΡΡΡΡ Π½Π° ΡΡΠ΅Π½Π΅ ΡΠΏΠ΅ΡΠΈΠ°Π»ΡΠ½ΡΠΌΠΈ Π΄ΡΠ±Π΅Π»Ρ-Ρ
ΠΎΠΌΡΡΠ°ΠΌΠΈ ΠΈΠ»ΠΈ Π°Π»Π΅Π±Π°ΡΡΡΠΎΠΌ Ρ ΠΏΡΠΎΠΌΠ΅ΠΆΡΡΠΊΠ°ΠΌΠΈ Π² 25-30 ΡΠΌ.
5. Π£ΡΡΠ°Π½Π°Π²Π»ΠΈΠ²Π°ΡΡΡΡ ΠΏΠΎΠ΄ΡΠΎΠ·Π΅ΡΠ½ΠΈΠΊΠΈ ΠΈ ΠΊΠΎΡΠΎΠ±ΠΊΠΈ, ΠΏΠΎΠ΄ΠΊΠ»ΡΡΠ°ΡΡΡΡ ΡΠΎΠ·Π΅ΡΠΊΠΈ ΠΈ Π²ΡΠΊΠ»ΡΡΠ°ΡΠ΅Π»ΠΈ.
6. ΠΡΠΎΠΈΠ·Π²ΠΎΠ΄ΠΈΡΡΡ ΡΠ±ΠΎΡΠΊΠ° Π²Π²ΠΎΠ΄Π½ΠΎΠ³ΠΎ ΡΠΈΡΠΊΠ°: Π»ΠΈΠ½ΠΈΠΈ ΠΎΡΠ½Π°ΡΠ°ΡΡΡΡ Π£ΠΠ, ΠΏΠΎΠ΄ΠΊΠ»ΡΡΠ°ΡΡΡΡ Π°Π²ΡΠΎΠΌΠ°ΡΠΈΡΠ΅ΡΠΊΠΈΠ΅ Π²ΡΠΊΠ»ΡΡΠ°ΡΠ΅Π»ΠΈ.
7. ΠΠ° ΡΠΈΠ½Π°Π»ΡΠ½ΠΎΠΌ ΡΡΠ°ΠΏΠ΅ ΡΠ΅ΠΊΠΎΠΌΠ΅Π½Π΄ΡΠ΅ΡΡΡ ΡΠ΄Π΅Π»Π°ΡΡ Β«ΠΏΡΠΎΠ·Π²ΠΎΠ½ΠΊΡΒ» ΠΏΡΠΎΠ²Π΅Π΄Π΅Π½Π½ΠΎΠΉ ΡΠ»Π΅ΠΊΡΡΠΈΠΊΠΈ Π² ΠΊΠ²Π°ΡΡΠΈΡΠ΅ ΠΌΡΠ»ΡΡΠΈΠΌΠ΅ΡΡΠΎΠΌ. ΠΡΠ»ΠΈ Π½Π΅ Π²ΠΎΠ·Π½ΠΈΠΊΠ½Π΅Ρ ΠΏΡΠΎΠ±Π»Π΅ΠΌ β ΠΌΠΎΠΆΠ½ΠΎ Π²ΠΊΠ»ΡΡΠ°ΡΡ Π°Π²ΡΠΎΠΌΠ°Ρ ΠΈ ΠΈΡΠΏΡΡΡΠ²Π°ΡΡ ΡΠΎΠ±ΡΠ°Π½Π½ΡΡ ΡΠ΅ΡΡ.
ΠΡΠΊΡΡΡΡΠΌ ΡΠΏΠΎΡΠΎΠ±ΠΎΠΌ ΡΠ»Π΅ΠΊΡΡΠΎΠΏΡΠΎΠ²ΠΎΠ΄ΠΊΡ ΠΌΠΎΠΆΠ½ΠΎ ΠΏΡΠΎΠ²Π΅ΡΡΠΈ, ΡΠΏΡΡΡΠ°Π² ΠΏΡΠΎΠ²ΠΎΠ΄Π° Π² Π³ΠΎΡΡΠΎΡΡΡΠ±Ρ ΠΈΠ»ΠΈ Π·Π°ΠΊΡΡΡΡ Π² ΡΠΏΠ΅ΡΠΈΠ°Π»ΡΠ½ΡΠ΅ ΠΊΠ°Π±Π΅Π»Ρ-ΠΊΠ°Π½Π°Π»Ρ. ΠΡΠΎΡ ΠΌΠ΅ΡΠΎΠ΄ ΡΡΠΈΡΠ°Π΅ΡΡΡ ΡΠ°ΠΌΡΠΌ ΠΏΡΠΎΡΡΡΠΌ ΠΏΠΎ ΡΡΡΠ΄ΠΎΠ·Π°ΡΡΠ°ΡΠ°ΠΌ, Π½ΠΎ Π½Π°ΠΈΠ±ΠΎΠ»Π΅Π΅ ΡΠ»ΠΎΠΆΠ½ΡΠΌ Π² ΠΏΠ»Π°Π½ΠΈΡΠΎΠ²Π°Π½ΠΈΠΈ β Π²Π΅Π΄Ρ ΡΠΏΡΡΡΠ°ΡΡ ΠΈΠ»ΠΈ ΠΊΡΠ°ΡΠΈΠ²ΠΎ ΠΎΡΠΎΡΠΌΠΈΡΡ ΠΌΠ°ΡΠΊΠΈΡΠΎΠ²ΠΎΡΠ½ΡΠ΅ ΠΊΠΎΠ½ΡΡΡΡΠΊΡΠΈΠΈ Π΄ΠΎΠ²ΠΎΠ»ΡΠ½ΠΎ ΠΏΡΠΎΠ±Π»Π΅ΠΌΠ°ΡΠΈΡΠ½ΠΎ. ΠΠΎΡΡΠΎΠΌΡ ΡΠ°ΡΠ΅ Π²ΡΠ΅Π³ΠΎ ΠΏΡΠΎΠ²ΠΎΠ΄ΠΊΠ° Π² ΠΊΠ²Π°ΡΡΠΈΡΠ΅ ΡΠ²ΠΎΠΈΠΌΠΈ ΡΡΠΊΠ°ΠΌΠΈ ΠΏΡΠΎΠΈΠ·Π²ΠΎΠ΄ΠΈΡΡΡ ΠΊΠΎΠΌΠ±ΠΈΠ½ΠΈΡΠΎΠ²Π°Π½Π½ΡΠΌ ΡΠΏΠΎΡΠΎΠ±ΠΎΠΌ.
Π ΠΏΠΎΡΠ»Π΅Π΄Π½ΠΈΠΉ ΡΠΎΠ²Π΅Ρ: Π·Π°ΠΊΠΎΠ½ΡΠΈΠ² ΡΠ°Π·Π²ΠΎΠ΄ΠΊΡ ΡΠ»Π΅ΠΊΡΡΠΎΠΏΡΠΎΠ²ΠΎΠ΄ΠΊΠΈ Π² ΠΊΠ²Π°ΡΡΠΈΡΠ΅, ΠΎΠ±ΡΠ·Π°ΡΠ΅Π»ΡΠ½ΠΎ ΡΠΎΡ ΡΠ°Π½ΠΈΡΠ΅ Π΅Π΅ ΡΡ Π΅ΠΌΡ Π² Π°ΡΡ ΠΈΠ²Π΅ Ρ Π΄ΠΎΠΊΡΠΌΠ΅Π½ΡΠ°ΠΌΠΈ β ΠΎΠ½Π° Π΅ΡΠ΅ Π½Π΅ ΡΠ°Π· ΠΏΡΠΈΠ³ΠΎΠ΄ΠΈΡΡΡ Π²ΠΎ Π²ΡΠ΅ΠΌΡ ΡΠ΅ΠΌΠΎΠ½ΡΠ° ΠΈ Π½Π΅ ΡΠΎΠ»ΡΠΊΠΎ.
ΠΠΎΠ·ΠΌΠΎΠΆΠ½ΠΎ Π²Π°ΠΌ Π±ΡΠ΄ΡΡ ΠΈΠ½ΡΠ΅ΡΠ΅ΡΠ½Ρ:
ΠΠ΅ΠΊΠΎΡΠΈΡΠΎΠ²Π°Π½ΠΈΠ΅ ΡΡΠ΅Π½ Π² ΠΊΠ²Π°ΡΡΠΈΡΠ΅ ΡΠ²ΠΎΠΈΠΌΠΈ ΡΡΠΊΠ°ΠΌΠΈ: ΠΎΠ±Π½ΠΎΠ²Π»ΡΠ΅ΠΌ ΠΈΠ½ΡΠ΅ΡΡΠ΅Ρ Π±Π΅Π· ΠΊΠ°ΠΏΠΈΡΠ°Π»ΡΠ½ΠΎΠ³ΠΎ ΡΠ΅ΠΌΠΎΠ½ΡΠ° ΠΡΠ΄Π΅Π»ΠΊΠ° ΡΡΠ΅Π½ ΠΏΡΠΈΠ·Π²Π°Π½Π° Π²ΡΠΏΠΎΠ»Π½ΡΡΡ Π΄Π²Π΅ ΡΡΠ½ΠΊΡΠΈΠΈ: Π·Π°ΡΠΈΡΠ½ΡΡ β ΠΏΡΠ΅Π΄ΠΎΡ ΡΠ°Π½ΡΡΡ ΠΎΡ Π΄Π΅ΡΠΎΡΠΌΠΈΡΠΎΠ²Π°Π½ΠΈΡ ΠΈ Π·Π°Π³ΡΡΠ·Π½Π΅Π½ΠΈΠΉ, ΠΈ Π΄Π΅ΠΊΠΎΡΠ°ΡΠΈΠ²Π½ΡΡ β ΡΠΊΡΠ°ΡΠ°ΡΡ ΠΏΠΎΠΌΠ΅ΡΠ΅Π½ΠΈΠ΅, ΠΏΠΎΠΌΠΎΠ³Π°Ρ ΡΠΎΠ·Π΄Π°Π²Π°ΡΡ ΡΠΊΡΠΊΠ»ΡΠ·ΠΈΠ²Π½ΡΠΉ.
ΠΠ°ΠΊ ΠΎΠ±ΡΡΡΡΠΎΠΈΡΡ ΡΠ°Π»ΡΡ-ΠΊΠ°ΠΌΠΈΠ½ Π² ΠΊΠ²Π°ΡΡΠΈΡΠ΅ ΡΠ²ΠΎΠΈΠΌΠΈ ΡΡΠΊΠ°ΠΌΠΈ ΠΠ°ΠΌΠΈΠ½ β ΠΎΠ΄ΠΈΠ½ ΠΈΠ· ΡΠ°ΠΌΡΡ ΠΊΡΠ°ΡΠΈΠ²ΡΡ , ΡΠΎΠΌΠ°Π½ΡΠΈΡΠ½ΡΡ ΠΈ ΡΠ»ΠΎΠΆΠ½ΡΡ Π΄Π»Ρ ΠΎΠ±ΡΡΡΡΠΎΠΉΡΡΠ²Π° ΠΈΠ½ΡΠ΅ΡΡΠ΅ΡΠ½ΡΡ ΡΠ»Π΅ΠΌΠ΅Π½ΡΠΎΠ² (ΠΎΡΠΎΠ±Π΅Π½Π½ΠΎ, Π΅ΡΠ»ΠΈ ΡΠ΅ΡΡ ΠΈΠ΄Π΅Ρ ΠΎ Π³ΠΎΡΠΎΠ΄ΡΠΊΠΎΠΉ ΠΊΠ²Π°ΡΡΠΈΡΠ΅). ΠΠΎΡΡΠΎΠΌΡ.
ΠΡΠΊΠ° Π² ΠΊΠ²Π°ΡΡΠΈΡΠ΅ ΡΠ²ΠΎΠΈΠΌΠΈ ΡΡΠΊΠ°ΠΌΠΈ Π‘ Π½Π°ΡΠ°Π»ΠΎΠΌ ΡΡΡ Π΅Π²ΡΠΎΡΠ΅ΠΌΠΎΠ½ΡΠΎΠ² Π΄ΠΎΠΌΠΎΠ²Π»Π°Π΄Π΅Π»ΡΡΡ ΠΏΠΎ-ΠΈΠ½ΠΎΠΌΡ Π²Π·Π³Π»ΡΠ½ΡΠ»ΠΈ Π½Π° ΡΠ²ΠΎΡ ΠΆΠΈΠ»ΠΈΡΠ΅. ΠΡΠ΅ΠΌ ΠΈΠ·ΡΡΠ΄Π½ΠΎ ΠΏΠΎΠ΄Π½Π°Π΄ΠΎΠ΅Π»ΠΈ ΡΡΠΌΠ½ΡΠ΅ ΠΊΠΎΡΠΈΠ΄ΠΎΡΡ Ρ ΠΌΠ½ΠΎΠΆΠ΅ΡΡΠ²ΠΎΠΌ Π·Π°Π΄ΡΠ°Π΅Π½Π½ΡΡ Π΄Π²Π΅ΡΠ΅ΠΉ, ΠΊΠ°ΠΊ Π².
ΠΠ°ΠΊ ΡΡΡΠ°Π½ΠΎΠ²ΠΈΡΡ ΡΠ²Π΅ΡΠΈΠ»ΡΠ½ΠΈΠΊΠΈ ΡΠ²ΠΎΠΈΠΌΠΈ ΡΡΠΊΠ°ΠΌΠΈ ΠΠΎΡΠΎΠ»ΠΊΠΈ ΠΏΠΎΠΊΡΠ°ΡΠ΅Π½Ρ, ΡΡΠ΅Π½Ρ ΠΎΠΊΠ»Π΅Π΅Π½Ρ β Π·Π½Π°ΡΠΈΡ, ΡΠ΅ΠΌΠΎΠ½Ρ Π²ΡΡ ΠΎΠ΄ΠΈΡ Π½Π° ΡΠΈΠ½ΠΈΡΠ½ΡΡ ΠΏΡΡΠΌΡΡ, ΠΈ ΠΌΠΎΠΆΠ½ΠΎ ΠΏΡΠΈΡΡΡΠΏΠΈΡΡ ΠΊ ΡΡΡΠ°Π½ΠΎΠ²ΠΊΠ΅ ΡΠ²Π΅ΡΠΈΠ»ΡΠ½ΠΈΠΊΠΎΠ². Π Π²ΠΎΡ Π½Π° ΡΡΠΎΠΉ.
Π ΠΈΠΌΡΠΊΠΈΠ΅ ΡΡΠΎΡΡ ΡΠ²ΠΎΠΈΠΌΠΈ ΡΡΠΊΠ°ΠΌΠΈ Π ΠΈΠΌΡΠΊΠΈΠ΅ ΡΡΠΎΡΡ, ΠΊΠΎΡΠΎΡΡΠ΅ Π΅ΡΠ΅ Π½Π°Π·ΡΠ²Π°ΡΡ Π»Π°ΡΠΈΠ½ΡΠΊΠΈΠΌΠΈ ΠΈΠ»ΠΈ ΡΠΎΠΌΠ°Π½ΡΠΊΠΈΠΌΠΈ, Π±ΡΠ»ΠΈ ΠΏΡΠΈΠ΄ΡΠΌΠ°Π½Ρ ΠΌΠΎΡΠ΅ΠΏΠ»Π°Π²Π°ΡΠ΅Π»ΡΠΌΠΈ, ΠΊΠΎΡΠΎΡΡΠ΅ ΡΡΠΈΠ²Π°Π»ΠΈ ΠΈΡ ΠΏΠΎ ΠΏΡΠΈΠ½ΡΠΈΠΏΡ ΠΊΡΠ΅ΠΏΠ»Π΅Π½ΠΈΡ ΠΊΠΎΡΠ°Π±Π΅Π»ΡΠ½ΡΡ ΠΏΠ°ΡΡΡΠΎΠ². Π¨ΡΠΎΡΡ ΡΡΠΈ.
ΠΡΡΠΎΡΠ½ΠΈΠΊΠΈ: http://elektrik24.net/provodka/v-kvartire/sxema-razvodki.html, http://electric-220.ru/news/razvodka_ehlektriki_v_kvartire/2016-09-15-1060, http://samsmogy-remont.ru/electricity/sostavlyaem-shemu-i-montiruem/
openfile.ru
