Сколько нужно арматуры для фундамента калькулятор – Калькулятор ленточного фундамента
ленточного, плитного типа и столбчатого
Мероприятиям по возведению любого здания предшествуют проектные работы, в процессе которых определяется тип фундаментной базы и необходимое количество материалов для ее сооружения. Важной частью фундамента является арматурный каркас. Он повышает прочность основания, демпфирует растягивающие усилия и изгибающие нагрузки, а также предотвращает образование трещин. Для выполнения работ необходимо понимать, сколько арматуры нужно для армирования ленточного фундамента, а также для столбчатого и плитного основания. Разберемся с особенностями вычислений.
Расход арматуры на армирование ленточного фундаментаГотовимся выполнить расчет количества арматуры для фундамента – важные моменты
Планируя постройку частного дома, следует обратить особое внимание на конструкцию арматурной решетки, воспринимающую значительные нагрузки на фундамент. Квалифицированно разработанная схема силовой решетки и применение оптимального сечения арматуры позволяет обеспечить требуемый запас прочности фундаментной базы, а также ее продолжительный ресурс использования.
Самостоятельно рассчитать арматуру на фундамент можно различными способами:
- с использованием программных средств и онлайн-калькуляторов, которые выполняют расчет арматуры после введения рабочих параметров;
- выполняя вычисления вручную на основании информации о конструктивных особенностях фундамента, величине усилий и параметрам решетки.
Фундаментная основа, воспринимает нагрузку от массы здания и равномерно распределяет ее на опорную поверхность почвы.
Возведение зданий осуществляется на различных типах оснований:
- ленточных;
- плитных;
- столбчатых.
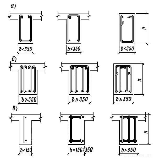
Расчет арматуры для ленточного фундамента
До начала вычислений следует разобраться с конструкцией силового каркаса, который состоит из следующих элементов
:- вертикальных и поперечных стержней, между которыми выдержан равный интервал;
- вязальной проволоки, соединяющей продольно расположенные перемычки и вертикальные прутки;
- муфт, обеспечивающих прочное соединение и удлинение арматурных прутков.
Для каждого вида основания применяется своя схема армирования фундамента, которая зависит от следующих факторов:
- характеристик почвы;
- габаритов здания;
- конструктивных особенностей строения;
- действующих нагрузок.
Применяется арматура, имеющая ребристую поверхность, которая отличается:
- размером сечения;
- классом;
- уровнем воспринимаемых нагрузок;
- расположением в силовой решетке;
- стоимостью.
Укладка арматуры в ленточный фундамент- количество арматуры для фундамента;
- сортамент вертикальных и поперечных прутков;
- общая масса арматурного каркаса;
- методы фиксации стальных стержней в силовой конструкции;
- технология сборки несущей решетки;
- шаг обвязки арматурных элементов.
Важно правильно выполнить расчет. Арматура для фундамента в этом случае обеспечит необходимый запас прочности. Рассмотрим, какие необходимы исходные данные для расчетов, а также изучим методику выполнения вычислений для различных типов фундаментов.
Расчет количества арматуры для ленточного фундамента
Основание ленточного типа обеспечивает повышенную устойчивость строений на различных почвах. Конструкция представляет собой бетонную ленту, повторяющую контур здания и расположенную под капитальными стенами. Усиление стальной арматурой повышает прочностные характеристики бетонной основы и положительно влияет на ее долговечность. Для сооружения пространственной решетки можно использовать арматуру диаметром 10 мм.
Исходные данные для выполнения расчетов:
- длина и ширина фундаментной базы;
- сечение железобетонной ленты;
- интервал между каркасными элементами;
- общее количество обвязочных поясов;
- размер ячеек силовой решетки.
Сколько арматуры нужно для фундаментаРассмотрим порядок вычислений:
- Рассчитайте общую длину ленточного контура.
- Вычислите количество элементов в поясах.
- Определите метраж горизонтальных стержней.
- Вычислите потребность в вертикальных прутках.
- Рассчитайте длину поперечных перемычек.
- Сложите полученный метраж.
Зная общее количество стыковых участков, можно вычислить потребность в вязальной проволоке.
Расчет количества арматуры на фундамент плитного типа
Фундамент плитной конструкции применяется для строительства жилых зданий на пучинистых грунтах. Для обеспечения прочностных характеристик применяются арматурные стержни диаметром 10–12 мм. При повышенной массе строений диаметр прутков следует увеличить до 1,4–1,6 см.
Рассчитать количество арматуры для фундамента плитной конструкции можно, используя следующую информацию:
- пространственный каркас из арматуры сооружается в двух уровнях;
- соединение стержней выполняется в виде квадратных ячеек со стороной 15–20 см;
- обвязка выполняется отожженной проволокой в каждой точке соединения.
Схема армирования монолитной плиты фундаментаДля определения потребности в арматуре выполните следующие операции:
- Определите количество горизонтальных прутков в каждом ярусе.
- Вычислите общий метраж арматурных стержней, формирующих ячейки.
- Прибавьте суммарную длину вертикальных опор, объединяющих ярусы.
Сложив полученные значения, получим общую потребность в арматуре. Зная количество стыков, несложно определить необходимый объем стальной проволоки.
Как рассчитать арматуру на фундамент столбчатой конструкции
Основание столбчатого типа широко применяется для строительства различных зданий. Оно состоит из железобетонных опор квадратного и круглого сечения, установленных в углах строения, а также в точках пересечения капитальных стен и внутренних перегородок. Для повышения прочности опорных элементов применяются ребристые стержни сечением 1–1,2 см.
Рассчитать количество арматуры на фундамент столбчатого типа несложно, учитывая следующие данные:
- каркас опорного элемента квадратного профиля формируется из 4 стержней;
- решетка железобетонной опоры круглого сечения выполняется из трех прутьев;
- длина элементов усиления соответствует размерам опорной колонны;
- поперечная обвязка каркаса опорной колонны производится с шагом 0,4–0,5 м.
Алгоритм расчета расхода арматуры фундаментаАлгоритм расчета:
- Определите длину вертикальных стержней в одной опоре.
- Вычислите метраж элементов поперечной обвязки одного каркаса.
- Рассчитайте общую длину, сложив полученные значения.
Умножив результат на количество опор, получим общую длину арматуры.
Как посчитать арматуру для фундамента – пример вычислений
В качестве примера рассмотрим, сколько нужно арматуры для фундамента 10х10, сформированного в виде монолитной железобетонной ленты.
Для выполнения вычислений используем следующую информацию:
- ширина основы 60 см, позволяет уложить в каждом поясе по 3 горизонтальных стержня;
- выполняется 2 пояса усиления, соединенные вертикальными прутками с интервалом 1 м.
- для здания 10х10 м и глубиной основы 0,8 м используется арматура диаметром 10 мм.
Расход арматуры для ленточного фундаментаАлгоритм расчета:
- Определяем периметр фундаментной основы здания, сложив длину стен – (10+10)х2=40 м.
- Вычисляем количество горизонтальных элементов в одном поясе, умножив периметр на количество стержней в одном ярусе – 40х3=120 м.
- Общая длина продольных прутков определяется умножением полученного значения на количество ярусов 120х2=240 м.
- Рассчитываем количество вертикальных элементов, установленных по 10 пар на каждую сторону 10х2х4=80 шт.
- Суммарная длина вертикальных стержней составит 80х0,8=64 м.
- Определяем длину перемычек размером по 0,6 м каждая, установленных на двух поясах (по 20 на сторону) – 10х2х4х0,6=48 м.
- Сложив длину арматурных стержней, получим общий метраж 240+64+48=352 м.
Определить длину стальной проволоки несложно. Количество соединений, умноженное на длину одного куска проволоки, равную 20–30 см, даст искомый результат.
Подводим итоги – насколько необходим расчет арматуры на фундамент
Планируя строительство дома, бани или дачного строения, несложно определить потребность в арматуре своими руками. Пошаговые инструкции позволят на калькуляторе рассчитать метраж стержней для изготовления арматурной решетки, усиливающей основу здания. Зная, как рассчитать арматуру, можно самостоятельно выполнить вычисления, не прибегая к помощи сторонних специалистов. Правильно выполненные расчеты обеспечат прочность фундаментной основы, устойчивость здания, а также длительный ресурс эксплуатации.
pobetony.expert
Калькулятор расчета количества основной арматуры для плитного фундамента
Статью опубликовал: Евгений АфанасьевОбновлено: 12.02.2017
При планировании любого фундамента, и плитного – в частности, важно заранее определиться с необходимым количеством материалов для его возведения. Обязательным условием всегда является качественное армирование, которое в данном случае чаще всего представляет собой решетчатую конструкцию из перпендикулярно увязанных прутов с периодическим рельефом, диаметром от 10 мм и выше.

Калькулятор расчета количества основной арматуры для плитного фундамента
Армирование при толщине плиты 150 мм и менее выполняется в один ярус, расположенный по центру. Однако чаще приходится сталкиваться с плитами большей толщины, и здесь уже необходимо двухъярусная конструкция. Материала потребуется немало, и в вопросах планирования такого приобретения хорошим помощником станет калькулятор расчета количества основной арматуры для плитного фундамента.
Несколько необходимых разъяснений по порядку проведения вычислений – приведены ниже.
Содержание статьи
Калькулятор расчета количества основной арматуры для плитного фундамента
Перейти к расчётам
Пояснения по проведению расчетов
- Если с шагом установки и диаметром прутьев армирования вопрос решен, то дальнейший расчет сводится к самым обыкновенным геометрическим вычислениям.
Как определиться с оптимальным диаметром прутьев армирования и шагом их укладки?
Для этого на страницах нашего портала размещен специальный калькулятор расчета диаметра арматуры для плитного фундамента – при необходимости, перейдите по указанной ссылке.
- Предоставляется возможность провести расчет для одноярусной или двухъярусной армирующей конструкции.
- В программе расчета учтено, что от краев фундаментной плиты до армирующей конструкции соблюдается необходимый просвет в 50 миллиметров.
- Итоговый результат дается с учетом 10-процентного запаса, который потребуется на создание нахлестов при использовании двух или более прутов в одной линии.
- Результат дается общий в метрах, а затем еще пересчитывается на количество прутов стандартной длины – 11.7 метров.
Необходимо перевести рассчитанное количество в килограммы и тонны?
Некоторые фирмы, реализующие металлопрокат, публикуют свои прайс-листы с ценами, выраженными в стоимости тонны металла. Ничего страшного – специальный калькулятор поможет быстро пересчитать необходимое количество арматуры в его весовой эквивалент.
Понравилась статья?
Сохраните, чтобы не потерять!
stroyday.ru
Расчет материалов ленточного фундамента | Онлайн калькулятор
Фундаментом называется подземная часть здания или сооружения, принимающая нагрузки и передающая их на грунт. Самым популярным видом фундамента при строительстве домов считается ленточный фундамент. Такое распространенное применение ленточного фундамента объясняется его универсальностью и доступной стоимостью. Перед тем как приступить к строительству, нужно сделать выбор между мелкозаглубленным и заглубленным ленточным фундаментом.

Мелкозаглубленный ленточный фундамент
Мелкозаглубленный фундамент экономит, как бюджет, так и время. И трудозатраты будут значительно меньше, так как для его сооружения не потребуется глубокий котлован. Используется такой фундамент для облегченных конструкций небольшой площади:
- домов из дерева
- газобетонных сооружений или зданий, построенных из газобетонных и пенобетонных блоков, высота которых не превышает 2 этажа
- монолитных зданий с несъёмной опалубкой
- небольших сооружений, построенных из камня
Глубина мелкозаглубленного фундамента достигает полметра.
Заглубленный ленточный фундамент
Такой фундамент применяется для постройки сооружений с тяжёлыми стенами, бетонными перекрытиями, подвалом или подземным гаражом. Длину заглубления фундамента нужно рассчитать заранее. Сначала необходимо определить уровень промерзания грунта, затем вычесть 30 см и уже на этой глубине закладывать фундамент.
Подготовка к работе
Чтобы самостоятельно возвести ленточный фундамент, вначале обязательно нужно провести точное планирование. Необходимость тщательных расчетов объясняется тем, что фундамент является одним из важнейших конструктивных элементом любого здания или дома. Допущенные в начале строительства ошибки могут спровоцировать негативные последствия в ходе эксплуатации дома.
Разметка
Разметку проводят, нанося на земле как внешние, так и внутренние границы будущего фундамента. Для этого лучше всего использовать колышки или прутья арматуры и веревки.Но эффективней будет воспользоваться специальными приборами, такими как лазерные нивелиры. Помните, что большие погрешности в разметке заметно отразятся на внешнем виде готовой постройки.

Для достижения идеальных результатов нужно:
- определить ось возводимого сооружения
- при помощи отвеса наметить угол, от него под углом 90 градусов натянуть веревку к ещё двум углам сооружения
- с помощью угольника определить ещё один угол
- проверить углы, ориентируясь на диагонали. Если проверка дала положительные результаты – натянуть между ними веревку
- взяться за внутреннюю разметку, отступая от внешней разметки на расстояние толщины будущего фундамента
Когда закончите с разметкой, изучите перепады поверхности на месте постройки и выберите самую низкую точку для отсчёта глубины траншеи и исключения разницы в высоте фундамента. Если здание планируется небольшим, то глубина котлована может составлять 40 см.

Устройство подушки и гидроизоляция ленточного фундамента
На готовую траншею следует уложить песчаную подушку с добавлением гравия. Рекомендованная высота каждого слоя составляет 120-150 мм. После этого каждый слой необходимо пролить водой и утрамбовать для увеличения плотности. Чтобы изолировать готовую подушку, нужно на неё выложить прочную гидроизоляционную пленку.

Установка опалубки ленточного фундамента
Опалубка обычно изготавливается из струганных досок толщиной приблизительно 40-50 мм. Можно использовать для этой цели шифер.
При возведении опалубки контролируйте вертикальность. Рекомендованная высота каркаса над землёй равна 30 см. Это нужно, чтоб соорудить небольшой цоколь. В опалубке укладываются асбестобетонные трубы для ввода в здание канализации и водопровода.

Проложите между бетоном и опалубкой полиэтиленовую пленку, это защитит опалубку от загрязнения.
Укладка арматуры
Следующий этап – установка арматуры. Арматурные стержни сечением 10-12 мм связываются специальной вязальной проволокой так, чтобы стороны квадратных ячеек равнялись 30-40 см. Арматура может быть как стальная, так и стеклопластиковая.

Не рекомендуется использовать для крепления арматуры сварочный аппарат, чтобы избежать коррозии в местах сварки. Размещая арматуру в траншее, следите за отступами от краев. Рекомендуемый отступ – 50 мм.
Вентиляция и коммуникации
Далее необходимо обеспечить вентиляцию фундамента и предусмотреть технологические отверстия для ввода коммуникаций в здание. Возьмите часть асбоцементной или пластиковой трубы и привяжите его к арматуре.
Заливка ленточного фундамента бетоном
Заполняйте опалубку бетоном постепенно. Толщина слоев составляет 15-20 см, во избежание пустот и увеличения общей прочности трамбуйте слои специальным инструментом – деревянной трамбовкой, либо глубинным вибратором.

Можно заказать готовую бетонную смесь с завода или сделать ее самому с помощью бетономешалки. Рекомендуемая пропорция цемента, песка и щебня такова: 1:3:5.
Слои не должны отличаться составом. В холодную погоду следует применять подогреватель бетона и морозостойкие добавки, в жаркую — поливать бетон водой.
Окончание работ
По окончанию заливки бетона, его следует закрыть пленкой для предотвращения высушивания и оставить набирать прочность минимум на 2 недели.

stroy-calculators.ru
Калькулятор Армирование_Ленты_Онлайн v.1.0 — армирование ленточного фундамента
Калькулятор Армирование-Ленты-Онлайн v.1.0
Расчет продольной рабочей, конструктивной и поперечной арматуры для ленточного фундамента. Калькулятор основан на СП 52-101-2003 (СНиП 52-01-2003, СНиП 2.03.01-84), Пособие к СП 52-101-2003, Руководство по конструированию бетонных и железобетонных конструкций из тяжелого бетона (без предв. напряжения).
Результаты
Параметры проектируемого фундамента
Ширина фундамента, м:
Высота фундамента, м:
Сечение ленты, м2:
Общая длина ленты, м:
Объем фундамента, м3:
Расчет арматуры

Продольная рабочая арматура
Диаметр арматуры, мм:
Расчитанная площадь сечения арматуры в верхнем (нижнем) поясе, мм2:
Подобранная площадь сечения арматуры в верхнем (нижнем) поясе, мм2:
Количество стержней арматуры в верхнем (нижнем) поясе, шт:
Количество стержней арматуры на сечение ленты, шт:
Общая площадь сечения арматуры, мм2:
Общая длина стержней, м:
Общая масса арматуры, кг:
Объем арматуры на ленту, м3:
Продольная конструктивная арматура (противоусадочная)
Диаметр арматуры не менее (оптимально 12мм), мм:
Количество стержней арматуры на сечение ленты, шт:
Количество горизонтальных рядов:
Расстояние между рядами (шаг), мм:
Общая длина стержней, м:
Общая масса арматуры, кг:
Объем арматуры на ленту, м3:
Поперечная арматура (хомуты)
Диаметр арматуры, мм:
Расстояние между хомутами (шаг), мм:
Количество хомутов на ленту, шт:
Длина одного хомута (с учетом крюков), м:
Общая длина стержней, м:
Общая масса арматуры, кг:
Объем арматуры на ленту, м3:
Общая масса и объем арматуры на ленту
Масса арматуры, кг:
Объем арматуры на ленту, м3:
Алгоритм работы калькулятора
Конструктивное армирование
Если выбран данный пункт меню, калькулятор рассчитает минимальное содержание рабочей продольной арматуры для конструкции фундамента согласно СП 52-101-2003. Минимальный процент армирования для железобетонных изделий лежит в диапазоне 0.1-0.25% от площади сечения бетона, равной произведению ширины ленты на рабочую высоту ленты.
СП 52-101-2003 Пункт 8.3.4 (аналог Пособие к СП 52-101-2003 Пункт 5.11, Руководство по конструированию бетонных и ж/б конструкций из тяжелого бетона пункт 3.8)
Пособие к СП 52-101-2003 Пункт 5.11
В нашем случае минимальный процент армирования составит 0.1% для растянутой зоны. В связи с тем, что в ленточном фундаменте растянутой зоной может быть как верх ленты, так и низ, процент армирования составит 0.1% для верхнего пояса и 0.1% для нижнего пояса ленты.
Для продольной рабочей арматуры используются стержни диаметром 10-40мм. Для фундамента рекомендуется использовать стержни диаметром от 12мм.
Пособие к СП 52-101-2003 Пункт 5.17
Руководство по конструированию бетонных и ж/б изделий из тяжелого бетона пункт 3.11
Руководство по конструированию бетонных и ж/б конструкций из тяжелого бетона пункт 3.27
Руководство по конструированию бетонных и ж/б конструкций из тяжелого бетона пункт 3.94
Руководство по конструированию бетонных и ж/б конструкций из тяжелого бетона пункт 3.94
Расстояние между стержнями продольной рабочей арматуры
Пособие к СП 52-101-2003 Пункт 5.13 (СП 52-101-2003 Пункт 8.3.6)
Пособие к СП 52-101-2003 Пункт 5.14 (СП 52-101-2003 Пункт 8.3.7)
Руководство по конструированию бетонных и ж/б конструкций из тяжелого бетона пункт 3.95
Конструктивная арматура (противоусадочная)
Согласно руководству по конструированию бетонных и ж/б конструкций из тяжелого бетона пункт 3.104 (аналог Пособие к СП 52-101-2003 Пункт 5.16) для балок высотой более 700мм предусматривается конструктивная арматура по боковым поверхностям (2 прутка арматуры в одном горизонтальном ряду). Расстояние между стержнями конструктивной арматуры по высоте должно быть не более 400мм. Площадь сечения одной арматуры должна составлять не менее 0,1% от площади сечения, равной по высоте расстоянию между этими стержнями, по ширине половине ширины ленты, но не более 200мм.
Руководство по конструированию бетонных и ж/б конструкций из тяжелого бетона пункт 3.104 (Пособие к СП 52-101-2003 Пункт 5.16)
По расчету получается, что максимальный диаметр конструктивной арматуры составит 12мм. По калькулятору может получаться и меньше (8-10мм), но все же, чтобы иметь запас прочности лучше использовать арматуру диаметром 12мм.
Пример
Исходные данные:
- Размеры фундамента в плане: 10х10м (+одна несущая внутренняя стена )
- Ширина ленты: 0.4м (400мм)
- Высота ленты: 1м (1000мм)
- Защитный слой бетона: 50мм (выбран по умолчанию)
- Диаметр арматуры: 12мм
Расчет:
Рабочая высота сечения ленты [ho] = Высота ленты – (Защитный слой бетона + 0.5 * Диаметр рабочей арматуры) = 1000 – (50 + 0.5 * 12) = 944 мм
Площадь сечения рабочей арматуры для нижнего (верхнего) пояса = (Ширина ленты * Рабочая высота сечения ленты) * 0.001 = (400 * 944) * 0.001 = 378 мм2
Подбираем кол-во стержней по СП 52-101-2003 приложения 1.


Сечение подбираем большее либо равное найденному сечению выше.
Получилось 4 стержня арматуры диаметром 12мм (4Ф12 А III) с площадью поперечного сечения 452мм.
Итак, мы нашли стержни для одного пояса нашей ленты (допустим нижнего). Для верхнего получится столько же. В итоге:
Кол-во стержней на нижний пояс ленты: 4
Кол-во стержней на верхний пояс ленты: 4
Общее кол-во продольных рабочих стержней: 8
Общее сечение продольной рабочей арматуры на ленту = Поперечное сечении одного стержня * Общее кол-во продольных стержней = 113.1 * 8 = 905мм2
Общая длина ленты = Длина фундамента * 3 + Ширина фундамента * 2 = 10 * 3 + 10 * 2 = 50м (47.6м в калькуляторе с учетом ширины ленты)
Общая длина стержней = Общая длина ленты * Общее кол-во продольных стержней = 47.6 * 8 = 400м = 381м
Общая масса арматуры = Масса одного метра арматуры (находим по таблице выше) * Общая длина стержней = 0.888 * 381 = 339кг
Объем арматуры на ленту = Сечение одной продольной арматуры * Общую длину стержней / 1000000 = 113.1 * 381 / 1000000 = 0.04м3
Расчетное армирование
Если выбран данный тип меню, то расчет продольной рабочей арматуры для растянутой зоны будет выполнен по формулам пособия к СП 52-101-2003.

В нашем случае растянутая арматура устанавливается сверху и снизу ленты, поэтому у нас будет рабочая арматура и в сжатой и в растянутой зоне.
Пример
Исходные данные:
- Ширина ленты: 0.4м
- Высота ленты: 1м
- Защитный слой бетона: 50мм
- Марка (класс) бетона: М250 | B20
- Диаметр арматуры: 12мм
- Класс арматуры: А400
- Макс. изгибающий момент в фундаменте: 70кНм
Расчет
Для нахождения Rb воспользуемся таблицей 2.2 пособия к СП 52-101-2003
Для нахождения Rs воспользуемся таблицей 2.6 пособия к СП 52-101-2003

Максимальный изгибающий момент [M] у нас был предварительно найден. Для его нахождения понадобится знать распределенную нагрузку от веса дома (включая фундамент). Для данных целей можно воспользоваться калькулятором: Вес-Дома-Онлайн v.1.0
Расчетная схема для нахождения изгибающего момента: балка на упругом основании.
Расчет для наглядности будем производить в [см].
Рабочая высота сечения [ho] = Высота ленты – (Защитный слой бетона + 0.5 * Диаметр арматуры) = 100см – [5см + 0.6см] = 94.4см
Am = 700000кгс*см / [117кг/см2 * 40см * 94.4см * 94.4см] = 0.016
As = [117кгс/см2 * 40см * 94.4см] * [1 – кв. корень (1 – 2 * 0.016)] / 3650кгс/см2 = 2,06см2 = 206мм2
Теперь нам нужно сравнить площади сечения рабочей арматуры полученную по расчету и площадь сечения конструктивного армирования (0.1% от сечения ленты). Если площадь конструктивного армирования окажется больше расчетного, то принимается конструктивное, если нет то расчетное.
Площадь сечения растянутой арматуры при конструктивном армировании (0.1%): 378мм2
Площадь сечения растянутой арматуры при расчете: 250мм2
В итоге выбираем площадь сечения при конструктивном армировании.
Поперечное армирование (хомуты)
Поперечное армирование рассчитывается по данным пользователя.
Нормативы поперечного армирования
Пособие к СП 52-101-2003 Пункт 5.18
Пособие к СП 52-101-2003 Пункт 5.21
Пособие к СП 52-101-2003 Пункт 5.21
Пособие к СП 52-101-2003 Пункт 5.23

Пособие к СП 52-101-2003 Пункт 5.20
Руководство по конструированию бетонных и ж/б конструкций из тяжелого бетона. Пункт 3.105
Руководство по конструированию бетонных и ж/б конструкций из тяжелого бетона. Пункт 3.106
Руководство по конструированию бетонных и ж/б конструкций из тяжелого бетона. Пункт 3.107

Руководство по конструированию бетонных и ж/б конструкций из тяжелого бетона. Пункт 3.109
Руководство по конструированию бетонных и ж/б конструкций из тяжелого бетона. Пункт 3.111


Руководство по конструированию бетонных и ж/б конструкций из тяжелого бетона. Пункт 2.14

Пособие к СП 52-101-2003 Пункт 5.24
Пособие к СП 52-101-2003 Пункт 5.22

Защитный слой бетона
Пособие к СП 52-101-2003 Пункт 5.6

Пособие к СП 52-101-2003 Пункт 5.8 (Руководство по конструированию бетонных и ж/б конструкций из тяжелого бетона пункт 3.4)
Полезное
Нормативная документация
СП 52-101-2003 Бетонные и жб конструкции без предв. напряжения арматуры
Пособие к СП 52-101-2003 по проектированию бетонные и жб конструкции без предв. напряжения арматуры
СНиП 2.03.01-84 Бетонные и железобетонные конструкции
Руководство по конструированию бетонных и жб конструкций из тяжелого бетона (без предв. напряжения)
Книги
Армирование элементов монолитных железобетонных зданий И.Н. Тихонов 2007г.
Строительные калькуляторы
www.gvozdem.ru
Расчёт количества арматуры для разных типов фундамента
Использование арматуры, особенно при заливке фундамента дома, особенно необходимо. Данный строительный материал позволяет уплотнить бетон и увеличить его технические характеристики, первой из которых является прочность. Для экономии арматуры следует знать, как правильно производить расчёт арматуры для фундамента.
Расчёт арматуры для ленточного фундамента
Ленточный фундамент дома применяется чаще чем плитовой, из-за следующих своих преимуществ:
- Более низкая стоимость.
- Требуется меньше времени для монтажа.
- Обладает такими же сроком эксплуатации, как и монолитный тип фундамента.
Но для того, чтобы ленточный фундамент был смонтировав правильно, необходимо знать 2 основных параметра: диаметр продольных и поперечных арматурных стержней, а также их общее количество (с небольшим запасом).
Как правильно рассчитать диаметр продольной арматуры
Расчёт арматуры для ленточного фундамента дома подразумевает использование основного нормативного документа – СНиП 52-01-2003, в котором указано, что содержание продольной арматуры в железобетонном элементе должно составить не менее 0.1%. Т.е. совокупная площадь сечения прутьев арматуры должна быть не менее 0.1% от рабочей площади поперечного сечения железобетонного элемента.
Видеоролик на Youtube:
Правильный расчёт площади поперечного сечения железобетонной ленты следующий: необходимо ширину конструкции умножить на её высоту. Пример: при ширине фундамента дома 50 см и высоте 1 м, его площадь сечения составит 5000 см2. Теперь следует вспомнить СНиП 52-01-2003 и разделить полученное число на 1000, чтобы найти параметр для дальнейшего расчета. Ответ: 5 см2. Многие строители, даже с большим опытом работы, просто выбирают диаметр арматуры «на глазок», и чаще всего это оказываются стержни 8 или 10 мм. Но это неправильно, необходимо использовать установленные нормативными документами формулы и примеры расчётов.
Полезный калькулятор для расчёта ленточного фундамента: http://stroy-calc.ru/raschet-lentochnogo-fundamenta.
Теперь следует воспользоваться удобной таблицей:

Сверху указано количество стержней. Основное тело таблицы – площадь поперечного сечения арматуры (0.1% от площади поперечного сечения ленты фундамента). Совместив количество стержней и параметр площади сечения, в правой колонке узнаём необходимое сечение арматуры.
При заливке фундамента очень часто применяют стандартную схему монтажа с четырьмя арматурными прутьями. Из таблицы можно почерпнуть все необходимые данные и даже узнать расход арматуры на 1м3 бетона: 4 прутка с площадью поперечного сечения не менее 4 мм2, должны иметь диаметр 12 мм. Если взглянуть немного ниже, то можно использовать и 2 прутка, но тогда диаметр каждого из них должен составлять не менее 16 мм, что будет крайне расточительно.
Удобный калькулятор для ленточного фундамента: http://obystroy.com/kalkulyator-rascheta-kolichestva-betona-lentochnogo-fundamenta
На сегодняшний день, большинство строительных компаний не используется арматуру диаметром 8 мм при заливке бетона, пользуясь простыми расчётами:
- При длине прутка менее чем 3 м, необходимо применять арматуру диаметром 10 мм.
- При длине прутка более чем 3 м, необходимо применять арматуру диаметром 12 мм.
Подбирать диаметр для поперечных стержней ленточного фундамента следует точно также, как и для продольных. Никаких серьёзных особенностей в данном процессе не существует.
Расчёт общего количества арматуры для ленточного фундамента
При армировании фундамента и заливке бетона, прутья укладываются внахлёст, что обязательно следует учитывать при расчёте общего количества материала. Нижеприведённая схема точно отображает готовую конструкцию:

Сверху указана простая формула расчёта нахлёста арматуры. Диаметр прута необходимо умножить на 30. Ответом будет длина нахлёста.
Обозначения на схеме указывают на то, что нахлёст продольных прутьев должен составлять не менее 30 их диаметров. Например, диаметр одного прута составляет 8 мм, это значит, что нахлёст арматуры необходимо делать не менее чем 24 см.
Чтобы рассчитать количество материала при заливке бетона, следует привести простой пример. Ширина фундамента составляет 6 м, его длина – 12 м. Общая длина основания: складываем 6 м и 12 м, и умножаем на 2, ответом является 36 м. Фундамент простой и для армирования используются 4 прута, поэтому 36 м надо умножить на 4, ответ – 144 м. Такой расчёт несложный и его можно произвести за короткий временной промежуток. Более проблемно рассчитать тот самый нахлёст одного арматурного прута на другой.
Самым правильным способом расчёта нахлёста является составление схемы армирования, после чего следует посчитать все места стыков и умножить их на 30 диаметров прутьев. Помимо того, что данный способ правильный, он ещё достаточно трудоёмкий и требует массу времени, ведь таких стыков даже в фундаменте 6*12 будет огромное количество. Поэтому стараются сократить время расчётов и просто прибавить 15 % прутьев к общей длине армированной конструкции.
Расчёт количества продольных и поперечных стержней
Расход арматуры на куб бетона также требует такого параметра как сечение ленты фундамента. Пусть ширина будет 0.3 метра, а длина 0.8 метра. Данные значения являются реальными, но для них следует предусмотреть определенный запас. Поэтому ширина станет 0.35 метра, а длина 0.9 метра. Общая длина арматурного прута для такой конструкции составляет 2.5 метра.

Площадь сечения верхнего или нижнего пояса можно узнать по формуле: ширину ленты умножить на её высоту и на коэффициент 0.001. Получившуюся цифру найти из таблицы (значение ниже полученного указывать не следует). Верхней цифрой является необходимое количество прутов для фундамента. Слева – диаметр одного прутка. Справа – масса одного метра выбранной арматуры.
Зачем следует делать такой запас? Для большей устойчивости армированного каркаса, его немного вбивают в землю. Поэтому запас арматуры позволяет надёжно зафиксировать конструкцию и исключить её движение при заливке бетона. Расчёт одной стороны составит: 0.3 м умножить на 2 и сложить с длиной (0.9 м также умножить на 2).
На самой длинной стороне фундамента, которая составляет 12 м, необходимо разместить 6 таких конструкций. Таких сторон две, поэтому количество конструкций также следует умножить в 2 раза и получится 12 штук. Для широкой стороны фундамента потребуется не менее 10 арматурных прямоугольников, соответственно, для двух сторон – 20 штук, а общее количество 32 штуки.
Осталось длину одного арматурного прямоугольника перемножить на их общее количество, и ответом будет 80 м. Расчёт каркаса достаточно прост, и требует совсем небольшого количества времени, достаточно только набить руку.
Расчет количества арматуры для плитного фундамента
Плитный фундамент используется в тех местах, где необходима минимизация земельных работ. Для данной разновидности фундамента вполне достаточно полуметрового котлована, но необходимы такие строительные материалы как гидроизоляция, утеплители различного рода и небольшой слой песка.

Узнав диаметр арматуры или её сечение, данные необходимо подставить в таблицу, которая покажет не только вес одного метра материала, но и метраж в одной тонне, что очень удобно при расчётах общего количества.
Расход арматуры и расчёт её диаметра производится согласно следующих нормативных документов:
- СНиП 52-01-2003.
- СНиП 3.03.01-87.
- ГОСТ Р 52086-2003.
Критерии выбора диаметра арматуры для плитного фундамента следующие:
- При строительстве одноэтажных зданий с небольшой нагрузкой на площадь, следует использовать стержни диаметром 10 мм. На углы зданий необходимо укладывать материал толщиной не менее 12 мм.
- Для каркаса двухэтажных зданий надо применять арматуру толщиной 12 мм и более. На углы плиты – 16 мм.
Удобный калькулятор для расчёта монолитной плиты: https://wpcalc.com/slab-foundation/
При расчёте количества материала для плитного фундамента следует помнить, что самым оптимальным является шаг в 20 см. Зная шаг, остаётся общую ширину монолитной конструкции поделить на данную цифру. Пример: ширина плиты составляет 8 м, необходимо разделить её на 0,2 м и получим количество 40, которое теперь следует удвоить (если ширина конструкции равна её длине), соответственно – 80 штук. Если стороны не совпадают, то их расчёт надо делать отдельно.
Видеоролик на Youtube:
Для определения общей длины арматурных стержней, их количество следует умножить на длину одной штуки: 80 штук умножить на 6 м (наиболее длинная арматура). Ответ: 480 м арматуры для плиты.
viascio.ru
Калькулятор толщины, арматуры и опалубки фундамента плиты
Информация по назначению калькулятора
Онлайн калькулятор монолитного плитного фундамента (плиты) предназначен для расчетов размеров, опалубки, количества и диаметра арматуры и объема бетона, необходимого для обустройства данного типа фундамента домов и других построек. Перед выбором типа фундамента, обязательно проконсультируйтесь со специалистами, подходит ли данных тип для ваших условий.
Все расчеты выполняются в соответствии со СНиП 52-01-2003 «Бетонные и железобетонные конструкции», СНиП 3.03.01-87 и ГОСТ Р 52086-2003
Плитный фундамент (ушп) – монолитное железобетонное основание, закладываемое под всю площадь постройки. Имеет самый низкий показатель давления на грунт среди других типов. В основном применяется для легких построек, так как с увеличением нагрузки существенно возрастает стоимость данного типа фундамента. При малом заглублении, на достаточно пучинистых грунтах, возможно равномерное приподнимание и опускание плиты в зависимости от времени года.
Обязательно наличие хорошей гидроизоляции со всех сторон. Утепление может быть как подфундаментное, так и располагаться в стяжке пола, и чаще всего для этих целей применяется экструдированный пенополистирол.
Главным преимуществом плитных фундаментов является относительно низкая стоимость и простота возведения, так как в отличии от ленточного фундамента нет необходимости в проведении большого количества земляных работ. Обычно достаточно выкопать котлован 30-50 см. в глубину, на дне которого размещается песчаная подушка, а так же при необходимости геотекстиль, гидроизоляция и слой утеплителя.
Обязательно необходимо выяснить какими характеристиками обладает грунт под будущим фундаментом, так это это является основным решающим фактором при выборе его типа, размера и других важных характеристик.
При заполнении данных, обратите внимание на дополнительную информацию со знаком Дополнительная информация
Далее представлен полный список выполняемых расчетов с кратким описанием каждого пункта. Вы так же можете задать свой вопрос, воспользовавшись формой в правом блоке.
Общие сведения по результатам расчетов
- Периметр плиты — Длина всех сторон фундамента
- Площадь подошвы плиты — Равняется площади необходимого утеплителя и гидроизоляции между плитой и почвой.
- Площадь боковой поверхности — Равняется площади утеплителя всех боковых сторон.
- Объем бетона — Объем бетона, необходимого для заливки всего фундамента с заданными параметрами. Так как объем заказанного бетона может незначительно отличаться от фактического, а так же вследствие уплотнения при заливке, заказывать необходимо с 10% запасом.
- Вес бетона — Указан примерный вес бетона по средней плотности.
- Нагрузка на почву от фундамента — Распределенная нагрузка на всю площадь опоры.
- Минимальный диаметр стержней арматурной сетки — Минимальный диаметр по СНиП, с учетом относительного содержания арматуры от площади сечения плиты.
- Минимальный диаметр вертикальных стержней арматуры — Минимальный диаметр вертикальных стержней арматуры по СНиП.
- Размер ячейки сетки — Средний размер ячеек сетки арматурного каркаса.
- Величина нахлеста арматуры — При креплении отрезков стержней внахлест.
- Общая длина арматуры — Длина всей арматуры для вязки каркаса с учетом нахлеста.
- Общий вес арматуры — Вес арматурного каркаса.
- Толщина доски опалубки — Расчетная толщина досок опалубки в соответствии с ГОСТ Р 52086-2003, для заданных параметров фундамента и при заданном шаге опор.
- Кол-во досок для опалубки — Количество материала для опалубки заданного размера.
Для расчета УШП необходимо вычесть объем закладываемого утеплителя из объема рассчитанного бетона.
stroy-calc.ru
Калькулятор расчета необходимого количества арматуры для ленточного фундамента
Ссылка на статью успешно отправлена!
Отправим материал вам на e-mail
Ленточный фундамент является прочным и надежным основанием для самых разнообразных построек. Для повышения прочности постройки понадобится надежная арматура. Первым этапом любой работы становится подготовка всех материалов. Это означает, что нужно закупить необходимое количество прутьев и самого раствора. Многие хозяева загородных домов делают подобные закупки «на глаз». Потом очень обидно, когда остается лишнее, а деньги уже потрачены. Или наоборот, тратится время на дополнительные покупки. Решением проблемы может быть использование специального онлайн-калькулятора для получения максимально точного результата.

Как рассчитать нужное количество арматуры для ленточного фундамента
Содержание статьи
Рассчитываем на калькуляторе необходимое количество арматуры для ленточного фундамента
Для того чтобы воспользоваться программой, нужно знать определенные исходные параметры. Обычно эти данные легко может определить самостоятельно даже строитель-новичок.

Схематический рисунок армирования
Как производится расчет
Цифр не так много:
- Длина ленточного фундамента. Это периметр здания, а также всех перегородок, которые находятся внутри для создания несущих стен. Обычно в проекте уже указаны размеры, для калькулятора их нужно перевести в метры.
- Количество прутьев продольного армирования. Чем больше количество, тем прочнее будет конструкция.
Учитываем несколько деталей
Мероприятие предназначено для усиления прочности конструкции. Особой сложностью считаются углы, поэтому лучше всего делать там дополнительный перехлест прутьев для усиления и надежности. Чаще всего в строительстве используется арматура для углов диаметром до 12 мм. Длина перехлестов должна составлять минимум 50D (D — диаметр прута).
Среди прутьев встречается разная длина. Классическим размером в данном случае считается длина 11,7. Также стоит обратить внимание на то, что можно купить аналогичную арматуру, просто разрезанную пополам. Возможно длинные детали будут рациональнее в строительстве, но при этом за их транспортировку придется доплатить, ведь вместо обычной машины заказывается специальный длинномер.
Калькулятор производит расчет для обоих вариантов, но удобнее всего использовать половину 5,85 м.
Статья по теме:
Вязка арматуры под ленточный фундамент является надежным способом создания жесткого металлического каркаса железобетонной конструкции. О том, как правильно и без лишних затрат выполнить эти работы мы расскажем в этом подробном материале.

Экономьте время: отборные статьи каждую неделю по почте
homemyhome.ru

Как определиться с оптимальным диаметром прутьев армирования и шагом их укладки?
Необходимо перевести рассчитанное количество в килограммы и тонны?